This website requires JavaScript.
Explore
Help
Register
Sign In
KapDionOS
/
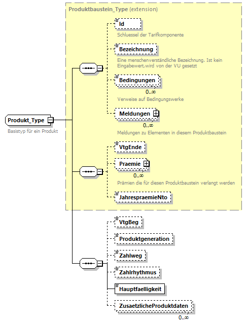
productmodel
Watch
4
Star
0
Fork
0
You've already forked productmodel
Code
Issues
Pull Requests
Actions
Packages
Projects
Releases
Wiki
Activity
Files
7e57f962c77977fbf218a9784c76897008a79680
productmodel
/
OMDSServiceDefinition
/
doc
/
XSD-Dokumentation
/
omds3_ON7_Schaden_p471.png
JensBuehring
467a196e6a
XSD Dokumentation für Release 1.6 generiert
2021-06-23 19:50:00 +02:00
12 KiB
487x637px
Raw
History
Reference in New Issue
View Git Blame
Copy Permalink