This website requires JavaScript.
Explore
Help
Register
Sign In
KapDionOS
/
productmodel
Watch
4
Star
0
Fork
0
You've already forked productmodel
Code
Issues
Pull Requests
Actions
Packages
Projects
Releases
Wiki
Activity
Files
17d458636e4e13aa174b27f69e04dbd2d374d4d4
productmodel
/
OMDSServiceDefinition
/
doc
/
XSD-Dokumentation
/
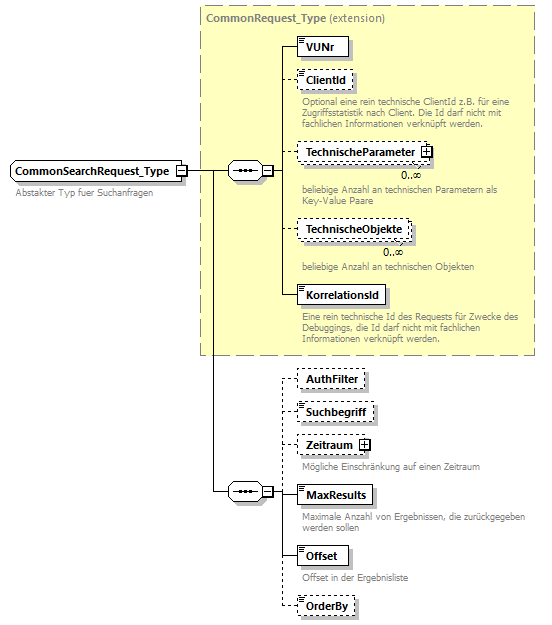
omds3_ON7_Schaden_p376.png
JensBuehring
467a196e6a
XSD Dokumentation für Release 1.6 generiert
2021-06-23 19:50:00 +02:00
14 KiB
552x625px
Raw
History
Reference in New Issue
View Git Blame
Copy Permalink