| schema location: | C:\Users\jensb\git\omdsservicedefinitions\OMDSServiceDefinition\src\main\resources\def\r1_6_0\omds3_ON2_Antrag_Common.xsd |
| attributeFormDefault: | qualified |
| elementFormDefault: | qualified |
| targetNamespace: | urn:at.vvo.omds.types.omds3types.v1-3-0.on2antrag.common |
| schema location: | C:\Users\jensb\git\omdsservicedefinitions\OMDSServiceDefinition\src\main\resources\def\r1_6_0\omds214-00.xsd |
| attributeFormDefault: | unqualified |
| elementFormDefault: | unqualified |
| targetNamespace: | urn:omds20 |
| schema location: | C:\Users\jensb\git\omdsservicedefinitions\OMDSServiceDefinition\src\main\resources\def\r1_6_0\omds3CommonServiceTypes.xsd |
| attributeFormDefault: | qualified |
| elementFormDefault: | qualified |
| targetNamespace: | urn:omds3CommonServiceTypes-1-1-0 |
| schema location: | C:\Users\jensb\git\omdsservicedefinitions\OMDSServiceDefinition\src\main\resources\def\r1_6_0\omds3ServiceTypes.xsd |
| attributeFormDefault: | qualified |
| elementFormDefault: | qualified |
| targetNamespace: | urn:omds3ServiceTypes-1-1-0 |
| diagram | ![]() |
||
| namespace | urn:at.vvo.omds.types.omds3types.v1-3-0.on2antrag.common | ||
| type | GetApplicationDocumentRequest_Type | ||
| properties |
|
||
| children | VUNr ClientId TechnischeParameter TechnischeObjekte KorrelationsId DokumentId | ||
| annotation |
|
||
| source | <xsd:element name="GetApplicationDocumentRequest" type="GetApplicationDocumentRequest_Type"> <xsd:annotation> <xsd:documentation>Element um Offert- und Antragsdokumente zu beziehen</xsd:documentation> </xsd:annotation> </xsd:element> |
| diagram | ![]() |
||
| namespace | urn:at.vvo.omds.types.omds3types.v1-3-0.on2antrag.common | ||
| type | GetApplicationDocumentResponse_Type | ||
| properties |
|
||
| children | Status TechnischeObjekte Gestartet Beendet Dokument | ||
| annotation |
|
||
| source | <xsd:element name="GetApplicationDocumentResponse" type="GetApplicationDocumentResponse_Type"> <xsd:annotation> <xsd:documentation>Element um Offert- und Antragsdokumente zurückzugeben</xsd:documentation> </xsd:annotation> </xsd:element> |
| diagram | ![]() |
||||
| namespace | urn:at.vvo.omds.types.omds3types.v1-3-0.on2antrag.common | ||||
| type | extension of CommonProcessRequest_Type | ||||
| properties |
|
||||
| children | VUNr ClientId TechnischeParameter TechnischeObjekte KorrelationsId Geschaeftsfallnummer Aenderungsgrund RequestUpselling | ||||
| used by |
|
||||
| annotation |
|
||||
| source | <xsd:complexType name="CalculateRequest_Type" abstract="true"> <xsd:annotation> <xsd:documentation>Abstrakter Request für die Berechnung</xsd:documentation> </xsd:annotation> <xsd:complexContent> <xsd:extension base="cst:CommonProcessRequest_Type"> <xsd:sequence> <xsd:element name="RequestUpselling" type="xsd:boolean" default="false"> <xsd:annotation> <xsd:documentation>Sollen Upselling-Vorschläge mitberechnet werden? Wenn ja kann dies zu einer längeren Berechnungsdauer führen.</xsd:documentation> </xsd:annotation> </xsd:element> </xsd:sequence> </xsd:extension> </xsd:complexContent> </xsd:complexType> |
| diagram | ![]() |
||||
| namespace | urn:at.vvo.omds.types.omds3types.v1-3-0.on2antrag.common | ||||
| type | xsd:boolean | ||||
| properties |
|
||||
| annotation |
|
||||
| source | <xsd:element name="RequestUpselling" type="xsd:boolean" default="false"> <xsd:annotation> <xsd:documentation>Sollen Upselling-Vorschläge mitberechnet werden? Wenn ja kann dies zu einer längeren Berechnungsdauer führen.</xsd:documentation> </xsd:annotation> </xsd:element> |
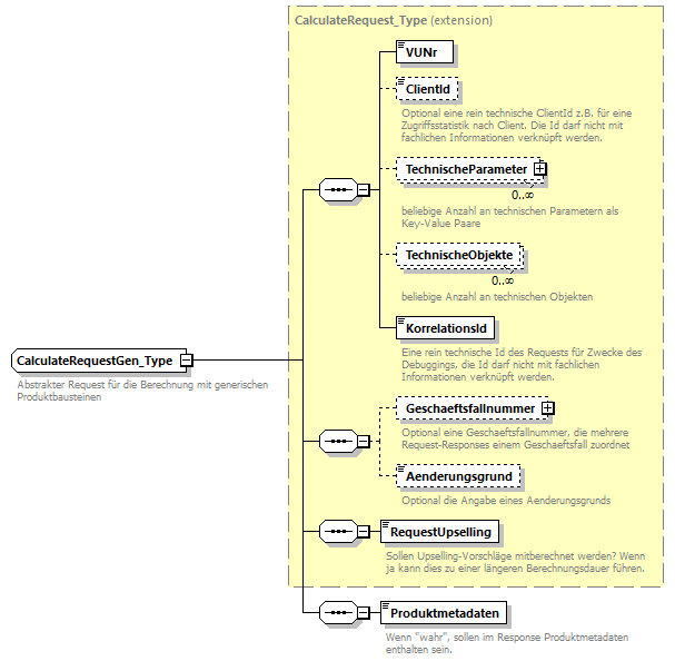
| diagram | ![]() |
||||
| namespace | urn:at.vvo.omds.types.omds3types.v1-3-0.on2antrag.common | ||||
| type | extension of CalculateRequest_Type | ||||
| properties |
|
||||
| children | VUNr ClientId TechnischeParameter TechnischeObjekte KorrelationsId Geschaeftsfallnummer Aenderungsgrund RequestUpselling Produktmetadaten | ||||
| annotation |
|
||||
| source | <xsd:complexType name="CalculateRequestGen_Type" abstract="true"> <xsd:annotation> <xsd:documentation>Abstrakter Request für die Berechnung mit generischen Produktbausteinen</xsd:documentation> </xsd:annotation> <xsd:complexContent> <xsd:extension base="CalculateRequest_Type"> <xsd:sequence> <xsd:element name="Produktmetadaten" type="xsd:boolean"> <xsd:annotation> <xsd:documentation>Wenn "wahr", sollen im Response Produktmetadaten enthalten sein.</xsd:documentation> </xsd:annotation> </xsd:element> </xsd:sequence> </xsd:extension> </xsd:complexContent> </xsd:complexType> |
| diagram | ![]() |
||
| namespace | urn:at.vvo.omds.types.omds3types.v1-3-0.on2antrag.common | ||
| type | xsd:boolean | ||
| properties |
|
||
| annotation |
|
||
| source | <xsd:element name="Produktmetadaten" type="xsd:boolean"> <xsd:annotation> <xsd:documentation>Wenn "wahr", sollen im Response Produktmetadaten enthalten sein.</xsd:documentation> </xsd:annotation> </xsd:element> |
| diagram | ![]() |
||||
| namespace | urn:at.vvo.omds.types.omds3types.v1-3-0.on2antrag.common | ||||
| type | extension of CommonProcessResponse_Type | ||||
| properties |
|
||||
| children | Status TechnischeObjekte Gestartet Beendet Geschaeftsfallnummer Aenderungsgrund | ||||
| used by |
|
||||
| annotation |
|
||||
| source | <xsd:complexType name="CalculateResponse_Type" abstract="true"> <xsd:annotation> <xsd:documentation>Abstrakter Response, der das Ergebnis der Berechnung enthält bzw. Fehlermeldungen</xsd:documentation> </xsd:annotation> <xsd:complexContent> <xsd:extension base="cst:CommonProcessResponse_Type"/> </xsd:complexContent> </xsd:complexType> |
| diagram | ![]() |
||||
| namespace | urn:at.vvo.omds.types.omds3types.v1-3-0.on2antrag.common | ||||
| type | extension of CalculateResponse_Type | ||||
| properties |
|
||||
| children | Status TechnischeObjekte Gestartet Beendet Geschaeftsfallnummer Aenderungsgrund | ||||
| annotation |
|
||||
| source | <xsd:complexType name="CalculateResponseGen_Type" abstract="true"> <xsd:annotation> <xsd:documentation>Abstrakter Response Berechnung </xsd:documentation> </xsd:annotation> <xsd:complexContent> <xsd:extension base="CalculateResponse_Type"/> </xsd:complexContent> </xsd:complexType> |
| diagram | ![]() |
||||
| namespace | urn:at.vvo.omds.types.omds3types.v1-3-0.on2antrag.common | ||||
| type | extension of CommonProcessRequest_Type | ||||
| properties |
|
||||
| children | VUNr ClientId TechnischeParameter TechnischeObjekte KorrelationsId Geschaeftsfallnummer Aenderungsgrund Dateianhaenge | ||||
| used by |
|
||||
| annotation |
|
||||
| source | <xsd:complexType name="CreateApplicationRequest_Type" abstract="true"> <xsd:annotation> <xsd:documentation>Abstrakter Request für den Antrag</xsd:documentation> </xsd:annotation> <xsd:complexContent> <xsd:extension base="cst:CommonProcessRequest_Type"> <xsd:sequence> <xsd:element name="Dateianhaenge" type="cst:Dateianhang_Type" minOccurs="0" maxOccurs="unbounded"> <xsd:annotation> <xsd:documentation>Ergänzende Dokumente zum Antrag, z.B. SEPA-Mandat oder Gutachten über den Zustand des Fahrzeugs.</xsd:documentation> </xsd:annotation> </xsd:element> </xsd:sequence> </xsd:extension> </xsd:complexContent> </xsd:complexType> |
| diagram | ![]() |
||||||
| namespace | urn:at.vvo.omds.types.omds3types.v1-3-0.on2antrag.common | ||||||
| type | Dateianhang_Type | ||||||
| properties |
|
||||||
| children | Mimetype DateiType DateiName DateiData DateiBeschreibung | ||||||
| annotation |
|
||||||
| source | <xsd:element name="Dateianhaenge" type="cst:Dateianhang_Type" minOccurs="0" maxOccurs="unbounded"> <xsd:annotation> <xsd:documentation>Ergänzende Dokumente zum Antrag, z.B. SEPA-Mandat oder Gutachten über den Zustand des Fahrzeugs.</xsd:documentation> </xsd:annotation> </xsd:element> |
| diagram | ![]() |
||||
| namespace | urn:at.vvo.omds.types.omds3types.v1-3-0.on2antrag.common | ||||
| type | extension of CreateApplicationRequest_Type | ||||
| properties |
|
||||
| children | VUNr ClientId TechnischeParameter TechnischeObjekte KorrelationsId Geschaeftsfallnummer Aenderungsgrund Dateianhaenge Produktmetadaten | ||||
| annotation |
|
||||
| source | <xsd:complexType name="CreateApplicationRequestGen_Type" abstract="true"> <xsd:annotation> <xsd:documentation>Abstrakter Request der Antragserzeugung mit generischen Produktbausteinen</xsd:documentation> </xsd:annotation> <xsd:complexContent> <xsd:extension base="CreateApplicationRequest_Type"> <xsd:sequence> <xsd:element name="Produktmetadaten" type="xsd:boolean"> <xsd:annotation> <xsd:documentation>Wenn "wahr", sollen im Response Produktmetadaten enthalten sein.</xsd:documentation> </xsd:annotation> </xsd:element> </xsd:sequence> </xsd:extension> </xsd:complexContent> </xsd:complexType> |
| diagram | ![]() |
||
| namespace | urn:at.vvo.omds.types.omds3types.v1-3-0.on2antrag.common | ||
| type | xsd:boolean | ||
| properties |
|
||
| annotation |
|
||
| source | <xsd:element name="Produktmetadaten" type="xsd:boolean"> <xsd:annotation> <xsd:documentation>Wenn "wahr", sollen im Response Produktmetadaten enthalten sein.</xsd:documentation> </xsd:annotation> </xsd:element> |
| diagram | ![]() |
||||
| namespace | urn:at.vvo.omds.types.omds3types.v1-3-0.on2antrag.common | ||||
| type | extension of CommonProcessResponse_Type | ||||
| properties |
|
||||
| children | Status TechnischeObjekte Gestartet Beendet Geschaeftsfallnummer Aenderungsgrund Antragstatus Antragsnummer Dokumente | ||||
| used by |
|
||||
| annotation |
|
||||
| source | <xsd:complexType name="CreateApplicationResponse_Type" abstract="true"> <xsd:annotation> <xsd:documentation>Abstrakter Response, der den Antrag enthält bzw. Fehlermeldungen</xsd:documentation> </xsd:annotation> <xsd:complexContent> <xsd:extension base="cst:CommonProcessResponse_Type"> <xsd:sequence> <xsd:element name="Antragstatus" type="cst:SubmitApplicationStatus_Type" minOccurs="0"> <xsd:annotation> <xsd:documentation>optional ein aktueller Status des Antragsprozess</xsd:documentation> </xsd:annotation> </xsd:element> <xsd:element name="Antragsnummer" type="cst:ObjektId_Type" minOccurs="0"> <xsd:annotation> <xsd:documentation>Wenn der Antrag fehlerfrei erstellt werden konnte, die Referenz auf diesen Antrag. Diese Referenz ist bei der Einreichung des Antrags anzugegeben.</xsd:documentation> </xsd:annotation> </xsd:element> <xsd:element name="Dokumente" type="cst:DokumentInfo_Type" minOccurs="0" maxOccurs="unbounded"> <xsd:annotation> <xsd:documentation>Referenzen auf Antragsdokumente, die heruntergeladen werden können.</xsd:documentation> </xsd:annotation> </xsd:element> </xsd:sequence> </xsd:extension> </xsd:complexContent> </xsd:complexType> |
| diagram | ![]() |
||||||||||||||||||||||||||||||||||||||||||||||||
| namespace | urn:at.vvo.omds.types.omds3types.v1-3-0.on2antrag.common | ||||||||||||||||||||||||||||||||||||||||||||||||
| type | SubmitApplicationStatus_Type | ||||||||||||||||||||||||||||||||||||||||||||||||
| properties |
|
||||||||||||||||||||||||||||||||||||||||||||||||
| facets |
|
||||||||||||||||||||||||||||||||||||||||||||||||
| annotation |
|
||||||||||||||||||||||||||||||||||||||||||||||||
| source | <xsd:element name="Antragstatus" type="cst:SubmitApplicationStatus_Type" minOccurs="0"> <xsd:annotation> <xsd:documentation>optional ein aktueller Status des Antragsprozess</xsd:documentation> </xsd:annotation> </xsd:element> |
| diagram | ![]() |
||||||
| namespace | urn:at.vvo.omds.types.omds3types.v1-3-0.on2antrag.common | ||||||
| type | ObjektId_Type | ||||||
| properties |
|
||||||
| children | Id GueltigAb OrdnungsbegriffZuordFremd | ||||||
| annotation |
|
||||||
| source | <xsd:element name="Antragsnummer" type="cst:ObjektId_Type" minOccurs="0"> <xsd:annotation> <xsd:documentation>Wenn der Antrag fehlerfrei erstellt werden konnte, die Referenz auf diesen Antrag. Diese Referenz ist bei der Einreichung des Antrags anzugegeben.</xsd:documentation> </xsd:annotation> </xsd:element> |
| diagram | ![]() |
||||||
| namespace | urn:at.vvo.omds.types.omds3types.v1-3-0.on2antrag.common | ||||||
| type | DokumentInfo_Type | ||||||
| properties |
|
||||||
| children | Content Name DocumentType Mimetype Groesse Datum ReferenzWeitereDokumente | ||||||
| annotation |
|
||||||
| source | <xsd:element name="Dokumente" type="cst:DokumentInfo_Type" minOccurs="0" maxOccurs="unbounded"> <xsd:annotation> <xsd:documentation>Referenzen auf Antragsdokumente, die heruntergeladen werden können.</xsd:documentation> </xsd:annotation> </xsd:element> |
| diagram | ![]() |
||||
| namespace | urn:at.vvo.omds.types.omds3types.v1-3-0.on2antrag.common | ||||
| type | extension of CreateApplicationResponse_Type | ||||
| properties |
|
||||
| children | Status TechnischeObjekte Gestartet Beendet Geschaeftsfallnummer Aenderungsgrund Antragstatus Antragsnummer Dokumente | ||||
| annotation |
|
||||
| source | <xsd:complexType name="CreateApplicationResponseGen_Type" abstract="true"> <xsd:annotation> <xsd:documentation>Abstrakter Response der Antragserzeugung</xsd:documentation> </xsd:annotation> <xsd:complexContent> <xsd:extension base="CreateApplicationResponse_Type"/> </xsd:complexContent> </xsd:complexType> |
| diagram | ![]() |
||||
| namespace | urn:at.vvo.omds.types.omds3types.v1-3-0.on2antrag.common | ||||
| type | extension of CommonProcessRequest_Type | ||||
| properties |
|
||||
| children | VUNr ClientId TechnischeParameter TechnischeObjekte KorrelationsId Geschaeftsfallnummer Aenderungsgrund | ||||
| used by |
|
||||
| annotation |
|
||||
| source | <xsd:complexType name="CreateOfferRequest_Type" abstract="true"> <xsd:annotation> <xsd:documentation>Abstrakter Request für das Offert</xsd:documentation> </xsd:annotation> <xsd:complexContent> <xsd:extension base="cst:CommonProcessRequest_Type"/> </xsd:complexContent> </xsd:complexType> |
| diagram | ![]() |
||||
| namespace | urn:at.vvo.omds.types.omds3types.v1-3-0.on2antrag.common | ||||
| type | extension of CreateOfferRequest_Type | ||||
| properties |
|
||||
| children | VUNr ClientId TechnischeParameter TechnischeObjekte KorrelationsId Geschaeftsfallnummer Aenderungsgrund Produktmetadaten | ||||
| annotation |
|
||||
| source | <xsd:complexType name="CreateOfferRequestGen_Type" abstract="true"> <xsd:annotation> <xsd:documentation>Abstrakter Request für die Offerterstellung mit generischen Produktbausteinen</xsd:documentation> </xsd:annotation> <xsd:complexContent> <xsd:extension base="CreateOfferRequest_Type"> <xsd:sequence> <xsd:element name="Produktmetadaten" type="xsd:boolean"> <xsd:annotation> <xsd:documentation>Wenn "wahr", sollen im Response Produktmetadaten enthalten sein.</xsd:documentation> </xsd:annotation> </xsd:element> </xsd:sequence> </xsd:extension> </xsd:complexContent> </xsd:complexType> |
| diagram | ![]() |
||
| namespace | urn:at.vvo.omds.types.omds3types.v1-3-0.on2antrag.common | ||
| type | xsd:boolean | ||
| properties |
|
||
| annotation |
|
||
| source | <xsd:element name="Produktmetadaten" type="xsd:boolean"> <xsd:annotation> <xsd:documentation>Wenn "wahr", sollen im Response Produktmetadaten enthalten sein.</xsd:documentation> </xsd:annotation> </xsd:element> |
| diagram | ![]() |
||||
| namespace | urn:at.vvo.omds.types.omds3types.v1-3-0.on2antrag.common | ||||
| type | extension of CommonProcessResponse_Type | ||||
| properties |
|
||||
| children | Status TechnischeObjekte Gestartet Beendet Geschaeftsfallnummer Aenderungsgrund Dokumente | ||||
| used by |
|
||||
| annotation |
|
||||
| source | <xsd:complexType name="CreateOfferResponse_Type" abstract="true"> <xsd:annotation> <xsd:documentation>Abstrakter Response, der das Offert enthält bzw. Fehlermeldungen</xsd:documentation> </xsd:annotation> <xsd:complexContent> <xsd:extension base="cst:CommonProcessResponse_Type"> <xsd:sequence> <xsd:element name="Dokumente" type="cst:DokumentInfo_Type" minOccurs="0" maxOccurs="unbounded"> <xsd:annotation> <xsd:documentation>Referenzen auf Offertdokumente, die heruntergeladen werden können.</xsd:documentation> </xsd:annotation> </xsd:element> </xsd:sequence> </xsd:extension> </xsd:complexContent> </xsd:complexType> |
| diagram | ![]() |
||||||
| namespace | urn:at.vvo.omds.types.omds3types.v1-3-0.on2antrag.common | ||||||
| type | DokumentInfo_Type | ||||||
| properties |
|
||||||
| children | Content Name DocumentType Mimetype Groesse Datum ReferenzWeitereDokumente | ||||||
| annotation |
|
||||||
| source | <xsd:element name="Dokumente" type="cst:DokumentInfo_Type" minOccurs="0" maxOccurs="unbounded"> <xsd:annotation> <xsd:documentation>Referenzen auf Offertdokumente, die heruntergeladen werden können.</xsd:documentation> </xsd:annotation> </xsd:element> |
| diagram | ![]() |
||||
| namespace | urn:at.vvo.omds.types.omds3types.v1-3-0.on2antrag.common | ||||
| type | extension of CreateOfferResponse_Type | ||||
| properties |
|
||||
| children | Status TechnischeObjekte Gestartet Beendet Geschaeftsfallnummer Aenderungsgrund Dokumente | ||||
| annotation |
|
||||
| source | <xsd:complexType name="CreateOfferResponseGen_Type" abstract="true"> <xsd:annotation> <xsd:documentation>Abstrakter Response der Offerterstellung</xsd:documentation> </xsd:annotation> <xsd:complexContent> <xsd:extension base="CreateOfferResponse_Type"/> </xsd:complexContent> </xsd:complexType> |
| diagram | ![]() |
||
| namespace | urn:at.vvo.omds.types.omds3types.v1-3-0.on2antrag.common | ||
| type | extension of CommonRequest_Type | ||
| properties |
|
||
| children | VUNr ClientId TechnischeParameter TechnischeObjekte KorrelationsId DokumentId | ||
| used by |
|
||
| annotation |
|
||
| source | <xsd:complexType name="GetApplicationDocumentRequest_Type"> <xsd:annotation> <xsd:documentation>Typ um Offert- und Antragsdokumente zu beziehen</xsd:documentation> </xsd:annotation> <xsd:complexContent> <xsd:extension base="cst:CommonRequest_Type"> <xsd:sequence> <xsd:element name="DokumentId" type="xsd:string"> <xsd:annotation> <xsd:documentation>Eine DokumentenId als String</xsd:documentation> </xsd:annotation> </xsd:element> </xsd:sequence> </xsd:extension> </xsd:complexContent> </xsd:complexType> |
| diagram | ![]() |
||
| namespace | urn:at.vvo.omds.types.omds3types.v1-3-0.on2antrag.common | ||
| type | xsd:string | ||
| properties |
|
||
| annotation |
|
||
| source | <xsd:element name="DokumentId" type="xsd:string"> <xsd:annotation> <xsd:documentation>Eine DokumentenId als String</xsd:documentation> </xsd:annotation> </xsd:element> |
| diagram | ![]() |
||
| namespace | urn:at.vvo.omds.types.omds3types.v1-3-0.on2antrag.common | ||
| type | extension of CommonResponse_Type | ||
| properties |
|
||
| children | Status TechnischeObjekte Gestartet Beendet Dokument | ||
| used by |
|
||
| annotation |
|
||
| source | <xsd:complexType name="GetApplicationDocumentResponse_Type"> <xsd:annotation> <xsd:documentation>Typ um Offert- und Antragsdokumente zurückzugeben</xsd:documentation> </xsd:annotation> <xsd:complexContent> <xsd:extension base="cst:CommonResponse_Type"> <xsd:sequence> <xsd:element name="Dokument" type="cst:DokumentInfo_Type" minOccurs="0"/> </xsd:sequence> </xsd:extension> </xsd:complexContent> </xsd:complexType> |
| diagram | ![]() |
||||||
| namespace | urn:at.vvo.omds.types.omds3types.v1-3-0.on2antrag.common | ||||||
| type | DokumentInfo_Type | ||||||
| properties |
|
||||||
| children | Content Name DocumentType Mimetype Groesse Datum ReferenzWeitereDokumente | ||||||
| source | <xsd:element name="Dokument" type="cst:DokumentInfo_Type" minOccurs="0"/> |
| diagram | ![]() |
||
| namespace | urn:at.vvo.omds.types.omds3types.v1-3-0.on2antrag.common | ||
| properties |
|
||
| children | Antragsart Personen Versicherungsnehmer AbweichenderPraemienzahler WeitereVersicherungsnehmer WeitereVertragspersonen AbgelehnteRisiken Vorversicherungen Zahlungsdaten Sepa Polizzenversand Datenschutzbestimmungen Kontierung Ersatzpolizzennummer ZusendungWeitereDokumente ZusaetzlicheAntragsdaten | ||
| annotation |
|
||
| source | <xsd:complexType name="SpezAntrag_Type" abstract="true"> <xsd:annotation> <xsd:documentation>Abstrakter Basistyp für Antrag, der bei Request und bei Response gleich ist</xsd:documentation> </xsd:annotation> <xsd:sequence> <xsd:element name="Antragsart" type="cst:Antragsart_Type" minOccurs="0"> <xsd:annotation> <xsd:documentation>Die Antragsart kann auch vom ServiceProvider automatisch bestimmt werden, dann bleibt sie im Request leer.</xsd:documentation> </xsd:annotation> </xsd:element> <xsd:element name="Personen" type="cst:BeteiligtePersonVertrag_Type" maxOccurs="unbounded"> <xsd:annotation> <xsd:documentation>Liste aller benötigten Vertragspersonen (nicht versicherte Personen), welche dann über ihre Rolle referenziert werden. Die Personen können eine Adresse enthalten.</xsd:documentation> </xsd:annotation> </xsd:element> <xsd:element name="Versicherungsnehmer" type="xsd:unsignedShort"> <xsd:annotation> <xsd:documentation>Referenz auf die Person, die als Versicherungsnehmer fungiert. </xsd:documentation> </xsd:annotation> </xsd:element> <xsd:element name="AbweichenderPraemienzahler" type="xsd:unsignedShort" minOccurs="0"> <xsd:annotation> <xsd:documentation>Referenz auf einen abweichenden Praemienzahler, wenn nicht der Verisicherungsnehmer die Prämie zahlt</xsd:documentation> </xsd:annotation> </xsd:element> <xsd:element name="WeitereVersicherungsnehmer" type="xsd:unsignedShort" minOccurs="0" maxOccurs="unbounded"> <xsd:annotation> <xsd:documentation>Referenz auf weitere Versicherungsnehmer</xsd:documentation> </xsd:annotation> </xsd:element> <xsd:element name="WeitereVertragspersonen" type="cst:Vertragsperson_Type" minOccurs="0" maxOccurs="unbounded"> <xsd:annotation> <xsd:documentation>Weitere Personen in Vertragsrollen</xsd:documentation> </xsd:annotation> </xsd:element> <xsd:element name="AbgelehnteRisiken" type="cst:AbgelehnteRisiken_Type" minOccurs="0"> <xsd:annotation> <xsd:documentation>Bestehen Ablehnungen zu den beantragten Risiken</xsd:documentation> </xsd:annotation> </xsd:element> <xsd:element name="Vorversicherungen" type="cst:Vorversicherungen_Type" minOccurs="0"> <xsd:annotation> <xsd:documentation>Bestehen Vorversicherungen zu dem Antrag</xsd:documentation> </xsd:annotation> </xsd:element> <xsd:element name="Zahlungsdaten" type="cst:Zahlungsdaten_Type"> <xsd:annotation> <xsd:documentation>Beschreibt die Art der Zahlung und enthält die zugehörigen Daten</xsd:documentation> </xsd:annotation> </xsd:element> <xsd:element name="Sepa" type="cst:SepaCd_Type" minOccurs="0"> <xsd:annotation> <xsd:documentation>SEPA-Mandat-Steuerung, wenn Zahlungsdaten ein SEPA-Mandat notwendig machen.</xsd:documentation> </xsd:annotation> </xsd:element> <xsd:element name="Polizzenversand" type="cst:PolizzenversandType" minOccurs="0"> <xsd:annotation> <xsd:documentation>alternativer Polizzenversand</xsd:documentation> </xsd:annotation> </xsd:element> <xsd:element name="Datenschutzbestimmungen" type="cst:Datenverwendung_Type"> <xsd:annotation> <xsd:documentation>Allgemeine Datenschutzbestimmungen</xsd:documentation> </xsd:annotation> </xsd:element> <xsd:element name="Kontierung" type="cst:Kontierung_Type" minOccurs="0" maxOccurs="3"/> <xsd:element name="Ersatzpolizzennummer" type="cst:Ersatzpolizzen_Type" minOccurs="0"> <xsd:annotation> <xsd:documentation>Ersatzpolizzennummern bei Konvertierung</xsd:documentation> </xsd:annotation> </xsd:element> <xsd:element name="ZusendungWeitereDokumente" type="xsd:string" minOccurs="0" maxOccurs="unbounded"> <xsd:annotation> <xsd:documentation>Sollen weitere Antragsdokumente zugestellt werden (z.B. IVK)</xsd:documentation> </xsd:annotation> </xsd:element> <xsd:element name="ZusaetzlicheAntragsdaten" type="ZusaetzlicheAntragsdaten_Type" minOccurs="0" maxOccurs="unbounded"> <xsd:annotation> <xsd:documentation>Moeglichkeit fuer die Erweitung des Standards um eigene Antragsdaten</xsd:documentation> </xsd:annotation> </xsd:element> </xsd:sequence> </xsd:complexType> |
| diagram | ![]() |
||||||||||||||||||||||||||||
| namespace | urn:at.vvo.omds.types.omds3types.v1-3-0.on2antrag.common | ||||||||||||||||||||||||||||
| type | Antragsart_Type | ||||||||||||||||||||||||||||
| properties |
|
||||||||||||||||||||||||||||
| facets |
|
||||||||||||||||||||||||||||
| annotation |
|
||||||||||||||||||||||||||||
| source | <xsd:element name="Antragsart" type="cst:Antragsart_Type" minOccurs="0"> <xsd:annotation> <xsd:documentation>Die Antragsart kann auch vom ServiceProvider automatisch bestimmt werden, dann bleibt sie im Request leer.</xsd:documentation> </xsd:annotation> </xsd:element> |
| diagram | ![]() |
||||||
| namespace | urn:at.vvo.omds.types.omds3types.v1-3-0.on2antrag.common | ||||||
| type | BeteiligtePersonVertrag_Type | ||||||
| properties |
|
||||||
| children | Lfnr Person | ||||||
| annotation |
|
||||||
| source | <xsd:element name="Personen" type="cst:BeteiligtePersonVertrag_Type" maxOccurs="unbounded"> <xsd:annotation> <xsd:documentation>Liste aller benötigten Vertragspersonen (nicht versicherte Personen), welche dann über ihre Rolle referenziert werden. Die Personen können eine Adresse enthalten.</xsd:documentation> </xsd:annotation> </xsd:element> |
| diagram | ![]() |
||
| namespace | urn:at.vvo.omds.types.omds3types.v1-3-0.on2antrag.common | ||
| type | xsd:unsignedShort | ||
| properties |
|
||
| annotation |
|
||
| source | <xsd:element name="Versicherungsnehmer" type="xsd:unsignedShort"> <xsd:annotation> <xsd:documentation>Referenz auf die Person, die als Versicherungsnehmer fungiert. </xsd:documentation> </xsd:annotation> </xsd:element> |
| diagram | ![]() |
||||||
| namespace | urn:at.vvo.omds.types.omds3types.v1-3-0.on2antrag.common | ||||||
| type | xsd:unsignedShort | ||||||
| properties |
|
||||||
| annotation |
|
||||||
| source | <xsd:element name="AbweichenderPraemienzahler" type="xsd:unsignedShort" minOccurs="0"> <xsd:annotation> <xsd:documentation>Referenz auf einen abweichenden Praemienzahler, wenn nicht der Verisicherungsnehmer die Prämie zahlt</xsd:documentation> </xsd:annotation> </xsd:element> |
| diagram | ![]() |
||||||
| namespace | urn:at.vvo.omds.types.omds3types.v1-3-0.on2antrag.common | ||||||
| type | xsd:unsignedShort | ||||||
| properties |
|
||||||
| annotation |
|
||||||
| source | <xsd:element name="WeitereVersicherungsnehmer" type="xsd:unsignedShort" minOccurs="0" maxOccurs="unbounded"> <xsd:annotation> <xsd:documentation>Referenz auf weitere Versicherungsnehmer</xsd:documentation> </xsd:annotation> </xsd:element> |
| diagram | ![]() |
||||||
| namespace | urn:at.vvo.omds.types.omds3types.v1-3-0.on2antrag.common | ||||||
| type | Vertragsperson_Type | ||||||
| properties |
|
||||||
| children | LfdNr Rolle | ||||||
| annotation |
|
||||||
| source | <xsd:element name="WeitereVertragspersonen" type="cst:Vertragsperson_Type" minOccurs="0" maxOccurs="unbounded"> <xsd:annotation> <xsd:documentation>Weitere Personen in Vertragsrollen</xsd:documentation> </xsd:annotation> </xsd:element> |
| diagram | ![]() |
||||||
| namespace | urn:at.vvo.omds.types.omds3types.v1-3-0.on2antrag.common | ||||||
| type | AbgelehnteRisiken_Type | ||||||
| properties |
|
||||||
| annotation |
|
||||||
| source | <xsd:element name="AbgelehnteRisiken" type="cst:AbgelehnteRisiken_Type" minOccurs="0"> <xsd:annotation> <xsd:documentation>Bestehen Ablehnungen zu den beantragten Risiken</xsd:documentation> </xsd:annotation> </xsd:element> |
| diagram | ![]() |
||||||
| namespace | urn:at.vvo.omds.types.omds3types.v1-3-0.on2antrag.common | ||||||
| type | Vorversicherungen_Type | ||||||
| properties |
|
||||||
| annotation |
|
||||||
| source | <xsd:element name="Vorversicherungen" type="cst:Vorversicherungen_Type" minOccurs="0"> <xsd:annotation> <xsd:documentation>Bestehen Vorversicherungen zu dem Antrag</xsd:documentation> </xsd:annotation> </xsd:element> |
| diagram | ![]() |
||
| namespace | urn:at.vvo.omds.types.omds3types.v1-3-0.on2antrag.common | ||
| type | Zahlungsdaten_Type | ||
| properties |
|
||
| children | Zahlungsart Kontonummer BIC Beschreibung | ||
| annotation |
|
||
| source | <xsd:element name="Zahlungsdaten" type="cst:Zahlungsdaten_Type"> <xsd:annotation> <xsd:documentation>Beschreibt die Art der Zahlung und enthält die zugehörigen Daten</xsd:documentation> </xsd:annotation> </xsd:element> |
| diagram | ![]() |
||||||||||||||||||
| namespace | urn:at.vvo.omds.types.omds3types.v1-3-0.on2antrag.common | ||||||||||||||||||
| type | SepaCd_Type | ||||||||||||||||||
| properties |
|
||||||||||||||||||
| facets |
|
||||||||||||||||||
| annotation |
|
||||||||||||||||||
| source | <xsd:element name="Sepa" type="cst:SepaCd_Type" minOccurs="0"> <xsd:annotation> <xsd:documentation>SEPA-Mandat-Steuerung, wenn Zahlungsdaten ein SEPA-Mandat notwendig machen.</xsd:documentation> </xsd:annotation> </xsd:element> |
| diagram | ![]() |
|||||||||||||||||||||||
| namespace | urn:at.vvo.omds.types.omds3types.v1-3-0.on2antrag.common | |||||||||||||||||||||||
| type | PolizzenversandType | |||||||||||||||||||||||
| properties |
|
|||||||||||||||||||||||
| facets |
|
|||||||||||||||||||||||
| annotation |
|
|||||||||||||||||||||||
| source | <xsd:element name="Polizzenversand" type="cst:PolizzenversandType" minOccurs="0"> <xsd:annotation> <xsd:documentation>alternativer Polizzenversand</xsd:documentation> </xsd:annotation> </xsd:element> |
| diagram | ![]() |
||
| namespace | urn:at.vvo.omds.types.omds3types.v1-3-0.on2antrag.common | ||
| type | Datenverwendung_Type | ||
| properties |
|
||
| children | ZustimmungZurElektrUebermittlungVorvertraglDokumente ElektrUebermittlungVorvertraglDokumenteEmail ZustimmungZurVerwendungDerDatenZuWerbezwecken | ||
| annotation |
|
||
| source | <xsd:element name="Datenschutzbestimmungen" type="cst:Datenverwendung_Type"> <xsd:annotation> <xsd:documentation>Allgemeine Datenschutzbestimmungen</xsd:documentation> </xsd:annotation> </xsd:element> |
| diagram | ![]() |
||||||
| namespace | urn:at.vvo.omds.types.omds3types.v1-3-0.on2antrag.common | ||||||
| type | Kontierung_Type | ||||||
| properties |
|
||||||
| children | Vermittlernummer Abschluss Folge Betreuung | ||||||
| source | <xsd:element name="Kontierung" type="cst:Kontierung_Type" minOccurs="0" maxOccurs="3"/> |
| diagram | ![]() |
||||||
| namespace | urn:at.vvo.omds.types.omds3types.v1-3-0.on2antrag.common | ||||||
| type | Ersatzpolizzen_Type | ||||||
| properties |
|
||||||
| children | Ersatzpolizzennummer1 Ersatzpolizzennummer2 Ersatzpolizzennummer3 | ||||||
| annotation |
|
||||||
| source | <xsd:element name="Ersatzpolizzennummer" type="cst:Ersatzpolizzen_Type" minOccurs="0"> <xsd:annotation> <xsd:documentation>Ersatzpolizzennummern bei Konvertierung</xsd:documentation> </xsd:annotation> </xsd:element> |
| diagram | ![]() |
||||||
| namespace | urn:at.vvo.omds.types.omds3types.v1-3-0.on2antrag.common | ||||||
| type | xsd:string | ||||||
| properties |
|
||||||
| annotation |
|
||||||
| source | <xsd:element name="ZusendungWeitereDokumente" type="xsd:string" minOccurs="0" maxOccurs="unbounded"> <xsd:annotation> <xsd:documentation>Sollen weitere Antragsdokumente zugestellt werden (z.B. IVK)</xsd:documentation> </xsd:annotation> </xsd:element> |
| diagram | ![]() |
||||||
| namespace | urn:at.vvo.omds.types.omds3types.v1-3-0.on2antrag.common | ||||||
| type | ZusaetzlicheAntragsdaten_Type | ||||||
| properties |
|
||||||
| annotation |
|
||||||
| source | <xsd:element name="ZusaetzlicheAntragsdaten" type="ZusaetzlicheAntragsdaten_Type" minOccurs="0" maxOccurs="unbounded"> <xsd:annotation> <xsd:documentation>Moeglichkeit fuer die Erweitung des Standards um eigene Antragsdaten</xsd:documentation> </xsd:annotation> </xsd:element> |
| diagram | ![]() |
||
| namespace | urn:at.vvo.omds.types.omds3types.v1-3-0.on2antrag.common | ||
| properties |
|
||
| children | Personen | ||
| annotation |
|
||
| source | <xsd:complexType name="SpezBerechnung_Type" abstract="true"> <xsd:annotation> <xsd:documentation>Abstrakter Basistyp Berechnung, der bei Request und bei Response gleich ist</xsd:documentation> </xsd:annotation> <xsd:sequence> <xsd:element name="Personen" type="cst:BeteiligtePersonVertrag_Type" minOccurs="0" maxOccurs="unbounded"> <xsd:annotation> <xsd:documentation>Liste aller benötigten Personen, welche dann über ihre Rolle direkt referenziert werden. Im Offert ist dies insb. der Versicherungsnehmer.</xsd:documentation> </xsd:annotation> </xsd:element> </xsd:sequence> </xsd:complexType> |
| diagram | ![]() |
||||||
| namespace | urn:at.vvo.omds.types.omds3types.v1-3-0.on2antrag.common | ||||||
| type | BeteiligtePersonVertrag_Type | ||||||
| properties |
|
||||||
| children | Lfnr Person | ||||||
| annotation |
|
||||||
| source | <xsd:element name="Personen" type="cst:BeteiligtePersonVertrag_Type" minOccurs="0" maxOccurs="unbounded"> <xsd:annotation> <xsd:documentation>Liste aller benötigten Personen, welche dann über ihre Rolle direkt referenziert werden. Im Offert ist dies insb. der Versicherungsnehmer.</xsd:documentation> </xsd:annotation> </xsd:element> |
| diagram | ![]() |
||
| namespace | urn:at.vvo.omds.types.omds3types.v1-3-0.on2antrag.common | ||
| properties |
|
||
| children | Offertnummer Personen Versicherungsnehmer | ||
| annotation |
|
||
| source | <xsd:complexType name="SpezOffert_Type" abstract="true"> <xsd:annotation> <xsd:documentation>Abstrakter Basistyp Offert, der bei Request und Response gleich ist</xsd:documentation> </xsd:annotation> <xsd:sequence> <xsd:element name="Offertnummer" type="cst:ObjektId_Type" minOccurs="0"/> <xsd:element name="Personen" type="cst:BeteiligtePersonVertrag_Type" maxOccurs="unbounded"> <xsd:annotation> <xsd:documentation>Liste aller benötigten Personen, welche dann über ihre Rolle direkt referenziert werden. Im Offert ist dies insb. der Versicherungsnehmer.</xsd:documentation> </xsd:annotation> </xsd:element> <xsd:element name="Versicherungsnehmer" type="xsd:unsignedShort"> <xsd:annotation> <xsd:documentation>Referenz auf die Person, die als Versicherungsnehmer fungiert. </xsd:documentation> </xsd:annotation> </xsd:element> </xsd:sequence> </xsd:complexType> |
| diagram | ![]() |
||||||
| namespace | urn:at.vvo.omds.types.omds3types.v1-3-0.on2antrag.common | ||||||
| type | ObjektId_Type | ||||||
| properties |
|
||||||
| children | Id GueltigAb OrdnungsbegriffZuordFremd | ||||||
| source | <xsd:element name="Offertnummer" type="cst:ObjektId_Type" minOccurs="0"/> |
| diagram | ![]() |
||||||
| namespace | urn:at.vvo.omds.types.omds3types.v1-3-0.on2antrag.common | ||||||
| type | BeteiligtePersonVertrag_Type | ||||||
| properties |
|
||||||
| children | Lfnr Person | ||||||
| annotation |
|
||||||
| source | <xsd:element name="Personen" type="cst:BeteiligtePersonVertrag_Type" maxOccurs="unbounded"> <xsd:annotation> <xsd:documentation>Liste aller benötigten Personen, welche dann über ihre Rolle direkt referenziert werden. Im Offert ist dies insb. der Versicherungsnehmer.</xsd:documentation> </xsd:annotation> </xsd:element> |
| diagram | ![]() |
||
| namespace | urn:at.vvo.omds.types.omds3types.v1-3-0.on2antrag.common | ||
| type | xsd:unsignedShort | ||
| properties |
|
||
| annotation |
|
||
| source | <xsd:element name="Versicherungsnehmer" type="xsd:unsignedShort"> <xsd:annotation> <xsd:documentation>Referenz auf die Person, die als Versicherungsnehmer fungiert. </xsd:documentation> </xsd:annotation> </xsd:element> |
| diagram | ![]() |
||||
| namespace | urn:at.vvo.omds.types.omds3types.v1-3-0.on2antrag.common | ||||
| type | extension of CommonProcessRequest_Type | ||||
| properties |
|
||||
| children | VUNr ClientId TechnischeParameter TechnischeObjekte KorrelationsId Geschaeftsfallnummer Aenderungsgrund Dateianhaenge Antragsnummer | ||||
| used by |
|
||||
| annotation |
|
||||
| source | <xsd:complexType name="SubmitApplicationRequest_Type" abstract="true"> <xsd:annotation> <xsd:documentation>Abstrakter Request für die Antragsüberleitung</xsd:documentation> </xsd:annotation> <xsd:complexContent> <xsd:extension base="cst:CommonProcessRequest_Type"> <xsd:sequence> <xsd:element name="Dateianhaenge" type="cst:Dateianhang_Type" minOccurs="0" maxOccurs="unbounded"> <xsd:annotation> <xsd:documentation>Ergänzende Dokumente zum Antrag, z.B. SEPA-Mandat oder Gutachten über den Zustand des Fahrzeugs.</xsd:documentation> </xsd:annotation> </xsd:element> <xsd:element name="Antragsnummer" type="cst:ObjektId_Type" minOccurs="0"> <xsd:annotation> <xsd:documentation>Die Referenz auf einen zuvor mit CreateApplication erzeugten Antrag, welcher jetzt eingereicht werden soll. Diese Referenz wird durch CreateApplication erzeugt. Entweder ist solch ein Bezug zu einem vorangegangenen SubmitApplication mitzugeben oder nochmals die Daten.</xsd:documentation> </xsd:annotation> </xsd:element> </xsd:sequence> </xsd:extension> </xsd:complexContent> </xsd:complexType> |
| diagram | ![]() |
||||||
| namespace | urn:at.vvo.omds.types.omds3types.v1-3-0.on2antrag.common | ||||||
| type | Dateianhang_Type | ||||||
| properties |
|
||||||
| children | Mimetype DateiType DateiName DateiData DateiBeschreibung | ||||||
| annotation |
|
||||||
| source | <xsd:element name="Dateianhaenge" type="cst:Dateianhang_Type" minOccurs="0" maxOccurs="unbounded"> <xsd:annotation> <xsd:documentation>Ergänzende Dokumente zum Antrag, z.B. SEPA-Mandat oder Gutachten über den Zustand des Fahrzeugs.</xsd:documentation> </xsd:annotation> </xsd:element> |
| diagram | ![]() |
||||||
| namespace | urn:at.vvo.omds.types.omds3types.v1-3-0.on2antrag.common | ||||||
| type | ObjektId_Type | ||||||
| properties |
|
||||||
| children | Id GueltigAb OrdnungsbegriffZuordFremd | ||||||
| annotation |
|
||||||
| source | <xsd:element name="Antragsnummer" type="cst:ObjektId_Type" minOccurs="0"> <xsd:annotation> <xsd:documentation>Die Referenz auf einen zuvor mit CreateApplication erzeugten Antrag, welcher jetzt eingereicht werden soll. Diese Referenz wird durch CreateApplication erzeugt. Entweder ist solch ein Bezug zu einem vorangegangenen SubmitApplication mitzugeben oder nochmals die Daten.</xsd:documentation> </xsd:annotation> </xsd:element> |
| diagram | ![]() |
||||
| namespace | urn:at.vvo.omds.types.omds3types.v1-3-0.on2antrag.common | ||||
| type | extension of SubmitApplicationRequest_Type | ||||
| properties |
|
||||
| children | VUNr ClientId TechnischeParameter TechnischeObjekte KorrelationsId Geschaeftsfallnummer Aenderungsgrund Dateianhaenge Antragsnummer Produktmetadaten | ||||
| annotation |
|
||||
| source | <xsd:complexType name="SubmitApplicationRequestGen_Type" abstract="true"> <xsd:annotation> <xsd:documentation>Abstrakter Request der Antragsüberleitung mit generischen Produktbausteinen</xsd:documentation> </xsd:annotation> <xsd:complexContent> <xsd:extension base="SubmitApplicationRequest_Type"> <xsd:sequence> <xsd:element name="Produktmetadaten" type="xsd:boolean"> <xsd:annotation> <xsd:documentation>Wenn "wahr", sollen im Response Produktmetadaten enthalten sein.</xsd:documentation> </xsd:annotation> </xsd:element> </xsd:sequence> </xsd:extension> </xsd:complexContent> </xsd:complexType> |
| diagram | ![]() |
||
| namespace | urn:at.vvo.omds.types.omds3types.v1-3-0.on2antrag.common | ||
| type | xsd:boolean | ||
| properties |
|
||
| annotation |
|
||
| source | <xsd:element name="Produktmetadaten" type="xsd:boolean"> <xsd:annotation> <xsd:documentation>Wenn "wahr", sollen im Response Produktmetadaten enthalten sein.</xsd:documentation> </xsd:annotation> </xsd:element> |
| diagram | ![]() |
||||
| namespace | urn:at.vvo.omds.types.omds3types.v1-3-0.on2antrag.common | ||||
| type | extension of CommonProcessResponse_Type | ||||
| properties |
|
||||
| children | Status TechnischeObjekte Gestartet Beendet Geschaeftsfallnummer Aenderungsgrund Antragstatus Antragsnummer Dokumente | ||||
| used by |
|
||||
| annotation |
|
||||
| source | <xsd:complexType name="SubmitApplicationResponse_Type" abstract="true"> <xsd:annotation> <xsd:documentation>Abstrakter Response der Antragsüberleitung</xsd:documentation> </xsd:annotation> <xsd:complexContent> <xsd:extension base="cst:CommonProcessResponse_Type"> <xsd:sequence> <xsd:element name="Antragstatus" type="cst:SubmitApplicationStatus_Type"> <xsd:annotation> <xsd:documentation>aktueller Status des eingespielten Antrages</xsd:documentation> </xsd:annotation> </xsd:element> <xsd:element name="Antragsnummer" type="cst:ObjektId_Type"/> <xsd:element name="Dokumente" type="cst:DokumentInfo_Type" minOccurs="0" maxOccurs="unbounded"> <xsd:annotation> <xsd:documentation>Referenzen auf Antragsdokumente, die heruntergeladen werden können.</xsd:documentation> </xsd:annotation> </xsd:element> </xsd:sequence> </xsd:extension> </xsd:complexContent> </xsd:complexType> |
| diagram | ![]() |
||||||||||||||||||||||||||||||||||||||||||||||||
| namespace | urn:at.vvo.omds.types.omds3types.v1-3-0.on2antrag.common | ||||||||||||||||||||||||||||||||||||||||||||||||
| type | SubmitApplicationStatus_Type | ||||||||||||||||||||||||||||||||||||||||||||||||
| properties |
|
||||||||||||||||||||||||||||||||||||||||||||||||
| facets |
|
||||||||||||||||||||||||||||||||||||||||||||||||
| annotation |
|
||||||||||||||||||||||||||||||||||||||||||||||||
| source | <xsd:element name="Antragstatus" type="cst:SubmitApplicationStatus_Type"> <xsd:annotation> <xsd:documentation>aktueller Status des eingespielten Antrages</xsd:documentation> </xsd:annotation> </xsd:element> |
| diagram | ![]() |
||
| namespace | urn:at.vvo.omds.types.omds3types.v1-3-0.on2antrag.common | ||
| type | ObjektId_Type | ||
| properties |
|
||
| children | Id GueltigAb OrdnungsbegriffZuordFremd | ||
| source | <xsd:element name="Antragsnummer" type="cst:ObjektId_Type"/> |
| diagram | ![]() |
||||||
| namespace | urn:at.vvo.omds.types.omds3types.v1-3-0.on2antrag.common | ||||||
| type | DokumentInfo_Type | ||||||
| properties |
|
||||||
| children | Content Name DocumentType Mimetype Groesse Datum ReferenzWeitereDokumente | ||||||
| annotation |
|
||||||
| source | <xsd:element name="Dokumente" type="cst:DokumentInfo_Type" minOccurs="0" maxOccurs="unbounded"> <xsd:annotation> <xsd:documentation>Referenzen auf Antragsdokumente, die heruntergeladen werden können.</xsd:documentation> </xsd:annotation> </xsd:element> |
| diagram | ![]() |
||||
| namespace | urn:at.vvo.omds.types.omds3types.v1-3-0.on2antrag.common | ||||
| type | extension of SubmitApplicationResponse_Type | ||||
| properties |
|
||||
| children | Status TechnischeObjekte Gestartet Beendet Geschaeftsfallnummer Aenderungsgrund Antragstatus Antragsnummer Dokumente | ||||
| annotation |
|
||||
| source | <xsd:complexType name="SubmitApplicationResponseGen_Type" abstract="true"> <xsd:annotation> <xsd:documentation>Abstrakter Response der Antragsüberleitung</xsd:documentation> </xsd:annotation> <xsd:complexContent> <xsd:extension base="SubmitApplicationResponse_Type"/> </xsd:complexContent> </xsd:complexType> |
| diagram | ![]() |
||
| namespace | urn:at.vvo.omds.types.omds3types.v1-3-0.on2antrag.common | ||
| properties |
|
||
| used by |
|
||
| annotation |
|
||
| source | <xsd:complexType name="ZusaetzlicheAntragsdaten_Type" abstract="true"> <xsd:annotation> <xsd:documentation>Abstrakter Typ fuer die Erweiterung des Antrags um Elemente, die nicht im Standard enthalten sind</xsd:documentation> </xsd:annotation> </xsd:complexType> |
| diagram | ![]() |
||||||||||||||||||
| namespace | urn:omds20 | ||||||||||||||||||
| type | omds:EL-Antrag_Type | ||||||||||||||||||
| properties |
|
||||||||||||||||||
| used by |
|
||||||||||||||||||
| attributes |
|
||||||||||||||||||
| source | <xsd:element name="EL-Antrag" type="omds:EL-Antrag_Type" abstract="false"/> |
| diagram | ![]() |
||||||||||||||||||
| namespace | urn:omds20 | ||||||||||||||||||
| type | omds:EL-Anzahl_Type | ||||||||||||||||||
| properties |
|
||||||||||||||||||
| used by |
|
||||||||||||||||||
| attributes |
|
||||||||||||||||||
| source | <xsd:element name="EL-Anzahl" type="omds:EL-Anzahl_Type" abstract="false"/> |
| diagram | ![]() |
||||||||||||||||||||||||||||||||||||
| namespace | urn:omds20 | ||||||||||||||||||||||||||||||||||||
| type | omds:EL-Betrag_Type | ||||||||||||||||||||||||||||||||||||
| properties |
|
||||||||||||||||||||||||||||||||||||
| used by |
|
||||||||||||||||||||||||||||||||||||
| attributes |
|
||||||||||||||||||||||||||||||||||||
| source | <xsd:element name="EL-Betrag" type="omds:EL-Betrag_Type" abstract="false"/> |
| diagram | ![]() |
||||||||||||||||||
| namespace | urn:omds20 | ||||||||||||||||||
| type | omds:EL-Bezugsberechtigung_Type | ||||||||||||||||||
| properties |
|
||||||||||||||||||
| used by |
|
||||||||||||||||||
| attributes |
|
||||||||||||||||||
| source | <xsd:element name="EL-Bezugsberechtigung" type="omds:EL-Bezugsberechtigung_Type" abstract="false"/> |
| diagram | ![]() |
||||||||||||||||||
| namespace | urn:omds20 | ||||||||||||||||||
| type | omds:EL-Einstufung_Type | ||||||||||||||||||
| properties |
|
||||||||||||||||||
| used by |
|
||||||||||||||||||
| attributes |
|
||||||||||||||||||
| source | <xsd:element name="EL-Einstufung" type="omds:EL-Einstufung_Type" abstract="false"/> |
| diagram | ![]() |
||||||||||||||||||
| namespace | urn:omds20 | ||||||||||||||||||
| type | omds:EL-Entscheidungsfrage_Type | ||||||||||||||||||
| properties |
|
||||||||||||||||||
| used by |
|
||||||||||||||||||
| attributes |
|
||||||||||||||||||
| source | <xsd:element name="EL-Entscheidungsfrage" type="omds:EL-Entscheidungsfrage_Type" abstract="false"/> |
| diagram | ![]() |
||||||||||||||||||||||||||||||
| namespace | urn:omds20 | ||||||||||||||||||||||||||||||
| type | omds:EL-Flaeche_Type | ||||||||||||||||||||||||||||||
| properties |
|
||||||||||||||||||||||||||||||
| used by |
|
||||||||||||||||||||||||||||||
| attributes |
|
||||||||||||||||||||||||||||||
| source | <xsd:element name="EL-Flaeche" type="omds:EL-Flaeche_Type" abstract="false"/> |
| diagram | ![]() |
||||||||||||||||||
| namespace | urn:omds20 | ||||||||||||||||||
| type | omds:EL-Gewinnbeteiligung_Type | ||||||||||||||||||
| properties |
|
||||||||||||||||||
| used by |
|
||||||||||||||||||
| attributes |
|
||||||||||||||||||
| source | <xsd:element name="EL-Gewinnbeteiligung" type="omds:EL-Gewinnbeteiligung_Type" abstract="false"/> |
| diagram | ![]() |
||||||||||||||||||||||||
| namespace | urn:omds20 | ||||||||||||||||||||||||
| type | omds:EL-Grenzwert_Type | ||||||||||||||||||||||||
| properties |
|
||||||||||||||||||||||||
| used by |
|
||||||||||||||||||||||||
| attributes |
|
||||||||||||||||||||||||
| source | <xsd:element name="EL-Grenzwert" type="omds:EL-Grenzwert_Type" abstract="false"/> |
| diagram | ![]() |
||||||||||||||||||||||||
| namespace | urn:omds20 | ||||||||||||||||||||||||
| type | omds:EL-Identifizierung_Type | ||||||||||||||||||||||||
| properties |
|
||||||||||||||||||||||||
| used by |
|
||||||||||||||||||||||||
| attributes |
|
||||||||||||||||||||||||
| source | <xsd:element name="EL-Identifizierung" type="omds:EL-Identifizierung_Type" abstract="false"/> |
| diagram | ![]() |
||||||||||||||||||||||||
| namespace | urn:omds20 | ||||||||||||||||||||||||
| type | omds:EL-Index_Type | ||||||||||||||||||||||||
| properties |
|
||||||||||||||||||||||||
| used by |
|
||||||||||||||||||||||||
| attributes |
|
||||||||||||||||||||||||
| source | <xsd:element name="EL-Index" type="omds:EL-Index_Type" abstract="false"/> |
| diagram | ![]() |
||||||||||||||||||
| namespace | urn:omds20 | ||||||||||||||||||
| type | omds:EL-KFZ-Kennzeichen_Type | ||||||||||||||||||
| properties |
|
||||||||||||||||||
| used by |
|
||||||||||||||||||
| attributes |
|
||||||||||||||||||
| source | <xsd:element name="EL-KFZ-Kennzeichen" type="omds:EL-KFZ-Kennzeichen_Type" abstract="false"/> |
| diagram | ![]() |
||||||||||||
| namespace | urn:omds20 | ||||||||||||
| type | omds:EL-Klausel_Type | ||||||||||||
| properties |
|
||||||||||||
| used by |
|
||||||||||||
| attributes |
|
||||||||||||
| source | <xsd:element name="EL-Klausel" type="omds:EL-Klausel_Type" abstract="false"/> |
| diagram | ![]() |
||||||||||||||||||
| namespace | urn:omds20 | ||||||||||||||||||
| type | omds:EL-Kommunikation_Type | ||||||||||||||||||
| properties |
|
||||||||||||||||||
| used by |
|
||||||||||||||||||
| attributes |
|
||||||||||||||||||
| source | <xsd:element name="EL-Kommunikation" type="omds:EL-Kommunikation_Type" abstract="false"/> |
| diagram | ![]() |
||||||||||||||||||||||||||||||
| namespace | urn:omds20 | ||||||||||||||||||||||||||||||
| type | omds:EL-Legitimation_Type | ||||||||||||||||||||||||||||||
| properties |
|
||||||||||||||||||||||||||||||
| used by |
|
||||||||||||||||||||||||||||||
| attributes |
|
||||||||||||||||||||||||||||||
| source | <xsd:element name="EL-Legitimation" type="omds:EL-Legitimation_Type" abstract="false"/> |
| diagram | ![]() |
||||||||||||
| namespace | urn:omds20 | ||||||||||||
| type | omds:EL-Objekt_Type | ||||||||||||
| properties |
|
||||||||||||
| used by |
|
||||||||||||
| attributes |
|
||||||||||||
| source | <xsd:element name="EL-Objekt" type="omds:EL-Objekt_Type" abstract="false"/> |
| diagram | ![]() |
||||||||||||||||||||||||
| namespace | urn:omds20 | ||||||||||||||||||||||||
| type | omds:EL-Objektdaten_Type | ||||||||||||||||||||||||
| properties |
|
||||||||||||||||||||||||
| used by |
|
||||||||||||||||||||||||
| attributes |
|
||||||||||||||||||||||||
| source | <xsd:element name="EL-Objektdaten" type="omds:EL-Objektdaten_Type" abstract="false"/> |
| diagram | ![]() |
||||||||||||||||||
| namespace | urn:omds20 | ||||||||||||||||||
| type | omds:EL-Polizzennummer_Type | ||||||||||||||||||
| properties |
|
||||||||||||||||||
| used by |
|
||||||||||||||||||
| attributes |
|
||||||||||||||||||
| source | <xsd:element name="EL-Polizzennummer" type="omds:EL-Polizzennummer_Type" abstract="false"/> |
| diagram | ![]() |
||||||||||||||||||||||||
| namespace | urn:omds20 | ||||||||||||||||||||||||
| type | omds:EL-Praemienfreistellung_Type | ||||||||||||||||||||||||
| properties |
|
||||||||||||||||||||||||
| used by |
|
||||||||||||||||||||||||
| attributes |
|
||||||||||||||||||||||||
| source | <xsd:element name="EL-Praemienfreistellung" type="omds:EL-Praemienfreistellung_Type" abstract="false"/> |
| diagram | ![]() |
||||||||||||||||||||||||||||||
| namespace | urn:omds20 | ||||||||||||||||||||||||||||||
| type | omds:EL-Praemienkorrektur_Type | ||||||||||||||||||||||||||||||
| properties |
|
||||||||||||||||||||||||||||||
| used by |
|
||||||||||||||||||||||||||||||
| attributes |
|
||||||||||||||||||||||||||||||
| source | <xsd:element name="EL-Praemienkorrektur" type="omds:EL-Praemienkorrektur_Type" abstract="false"/> |
| diagram | ![]() |
||||||||||||
| namespace | urn:omds20 | ||||||||||||
| type | omds:EL-Rahmenvereinbarung_Type | ||||||||||||
| properties |
|
||||||||||||
| used by |
|
||||||||||||
| attributes |
|
||||||||||||
| source | <xsd:element name="EL-Rahmenvereinbarung" type="omds:EL-Rahmenvereinbarung_Type" abstract="false"/> |
| diagram | ![]() |
||||||||||||||||||||||||
| namespace | urn:omds20 | ||||||||||||||||||||||||
| type | omds:EL-Rente_Type | ||||||||||||||||||||||||
| properties |
|
||||||||||||||||||||||||
| used by |
|
||||||||||||||||||||||||
| attributes |
|
||||||||||||||||||||||||
| source | <xsd:element name="EL-Rente" type="omds:EL-Rente_Type" abstract="false"/> |
| diagram | ![]() |
||||||||||||||||||||||||||||||
| namespace | urn:omds20 | ||||||||||||||||||||||||||||||
| type | extension of omds:EL-Selbstbehalt_Type | ||||||||||||||||||||||||||||||
| properties |
|
||||||||||||||||||||||||||||||
| used by |
|
||||||||||||||||||||||||||||||
| attributes |
|
||||||||||||||||||||||||||||||
| source | <xsd:element name="EL-Selbstbehalt" abstract="false"> <xsd:complexType> <xsd:complexContent> <xsd:extension base="omds:EL-Selbstbehalt_Type"/> </xsd:complexContent> </xsd:complexType> </xsd:element> |
| diagram | ![]() |
||||||||||||||||||
| namespace | urn:omds20 | ||||||||||||||||||
| type | omds:EL-Steuer_Type | ||||||||||||||||||
| properties |
|
||||||||||||||||||
| used by |
|
||||||||||||||||||
| attributes |
|
||||||||||||||||||
| source | <xsd:element name="EL-Steuer" type="omds:EL-Steuer_Type" abstract="false"/> |
| diagram | ![]() |
||||||||||||||||||
| namespace | urn:omds20 | ||||||||||||||||||
| type | omds:EL-Text_Type | ||||||||||||||||||
| properties |
|
||||||||||||||||||
| used by |
|
||||||||||||||||||
| attributes |
|
||||||||||||||||||
| source | <xsd:element name="EL-Text" type="omds:EL-Text_Type" abstract="false"/> |
| diagram | ![]() |
||||||||||||||||||||||||
| namespace | urn:omds20 | ||||||||||||||||||||||||
| type | omds:EL-Versicherungssumme_Type | ||||||||||||||||||||||||
| properties |
|
||||||||||||||||||||||||
| used by |
|
||||||||||||||||||||||||
| attributes |
|
||||||||||||||||||||||||
| source | <xsd:element name="EL-Versicherungssumme" type="omds:EL-Versicherungssumme_Type" abstract="false"/> |
| diagram | ![]() |
||||||||||||||||||||||||
| namespace | urn:omds20 | ||||||||||||||||||||||||
| type | omds:EL-Zeitraum_Type | ||||||||||||||||||||||||
| properties |
|
||||||||||||||||||||||||
| used by |
|
||||||||||||||||||||||||
| attributes |
|
||||||||||||||||||||||||
| source | <xsd:element name="EL-Zeitraum" type="omds:EL-Zeitraum_Type" abstract="false"/> |
| diagram | ![]() |
||||||||||||||||||||||||||||||||||||||||||||||||||||||||||||
| namespace | urn:omds20 | ||||||||||||||||||||||||||||||||||||||||||||||||||||||||||||
| type | omds:FONDS_Type | ||||||||||||||||||||||||||||||||||||||||||||||||||||||||||||
| properties |
|
||||||||||||||||||||||||||||||||||||||||||||||||||||||||||||
| used by |
|
||||||||||||||||||||||||||||||||||||||||||||||||||||||||||||
| attributes |
|
||||||||||||||||||||||||||||||||||||||||||||||||||||||||||||
| source | <xsd:element name="FONDS" type="omds:FONDS_Type" abstract="false"/> |
| diagram | ![]() |
||||||||||||||||||||||||||||||||||||||||||||||||||||||
| namespace | urn:omds20 | ||||||||||||||||||||||||||||||||||||||||||||||||||||||
| type | omds:GESCHAEDIGTES_OBJEKT_Type | ||||||||||||||||||||||||||||||||||||||||||||||||||||||
| properties |
|
||||||||||||||||||||||||||||||||||||||||||||||||||||||
| used by |
|
||||||||||||||||||||||||||||||||||||||||||||||||||||||
| attributes |
|
||||||||||||||||||||||||||||||||||||||||||||||||||||||
| source | <xsd:element name="GESCHAEDIGTES_OBJEKT" type="omds:GESCHAEDIGTES_OBJEKT_Type" abstract="false"/> |
| diagram | ![]() |
||||||||||||||||||||||||||||||||||||
| namespace | urn:omds20 | ||||||||||||||||||||||||||||||||||||
| type | omds:KLAUSEL_Type | ||||||||||||||||||||||||||||||||||||
| properties |
|
||||||||||||||||||||||||||||||||||||
| used by |
|
||||||||||||||||||||||||||||||||||||
| attributes |
|
||||||||||||||||||||||||||||||||||||
| source | <xsd:element name="KLAUSEL" type="omds:KLAUSEL_Type"/> |
| diagram | ![]() |
||||||||||||||||||||||||||||||||||||||||||||||||||||||||||||||||||
| namespace | urn:omds20 | ||||||||||||||||||||||||||||||||||||||||||||||||||||||||||||||||||
| type | omds:LOESCHANSTOSS_Type | ||||||||||||||||||||||||||||||||||||||||||||||||||||||||||||||||||
| properties |
|
||||||||||||||||||||||||||||||||||||||||||||||||||||||||||||||||||
| used by |
|
||||||||||||||||||||||||||||||||||||||||||||||||||||||||||||||||||
| attributes |
|
||||||||||||||||||||||||||||||||||||||||||||||||||||||||||||||||||
| source | <xsd:element name="LOESCHANSTOSS" type="omds:LOESCHANSTOSS_Type" abstract="false"/> |
| diagram | ![]() |
||||||||||||||||||||||||||||||||||||||||||||||||||||||||||||||||||||||||||||||||||||||||||||||||||||||||||||||||||||||||||||||||||||||||||||||||||||||||||||||||||||||||||||||||||||||
| namespace | urn:omds20 | ||||||||||||||||||||||||||||||||||||||||||||||||||||||||||||||||||||||||||||||||||||||||||||||||||||||||||||||||||||||||||||||||||||||||||||||||||||||||||||||||||||||||||||||||||||||
| type | omds:MAHNUNG_Type | ||||||||||||||||||||||||||||||||||||||||||||||||||||||||||||||||||||||||||||||||||||||||||||||||||||||||||||||||||||||||||||||||||||||||||||||||||||||||||||||||||||||||||||||||||||||
| properties |
|
||||||||||||||||||||||||||||||||||||||||||||||||||||||||||||||||||||||||||||||||||||||||||||||||||||||||||||||||||||||||||||||||||||||||||||||||||||||||||||||||||||||||||||||||||||||
| children | omds:EL-Text | ||||||||||||||||||||||||||||||||||||||||||||||||||||||||||||||||||||||||||||||||||||||||||||||||||||||||||||||||||||||||||||||||||||||||||||||||||||||||||||||||||||||||||||||||||||||
| used by |
|
||||||||||||||||||||||||||||||||||||||||||||||||||||||||||||||||||||||||||||||||||||||||||||||||||||||||||||||||||||||||||||||||||||||||||||||||||||||||||||||||||||||||||||||||||||||
| attributes |
|
||||||||||||||||||||||||||||||||||||||||||||||||||||||||||||||||||||||||||||||||||||||||||||||||||||||||||||||||||||||||||||||||||||||||||||||||||||||||||||||||||||||||||||||||||||||
| source | <xsd:element name="MAHNUNG" type="omds:MAHNUNG_Type" abstract="false"/> |
| diagram | ![]() |
||||||||||||||||||||||||||||||||||||||||||||||||||||||||||||||||||
| namespace | urn:omds20 | ||||||||||||||||||||||||||||||||||||||||||||||||||||||||||||||||||
| type | omds:NATUERLICHE_PERSON_Type | ||||||||||||||||||||||||||||||||||||||||||||||||||||||||||||||||||
| properties |
|
||||||||||||||||||||||||||||||||||||||||||||||||||||||||||||||||||
| used by |
|
||||||||||||||||||||||||||||||||||||||||||||||||||||||||||||||||||
| attributes |
|
||||||||||||||||||||||||||||||||||||||||||||||||||||||||||||||||||
| source | <xsd:element name="NATUERLICHE_PERSON" type="omds:NATUERLICHE_PERSON_Type" abstract="false"/> |
| diagram | ![]() |
||||||||||||
| namespace | urn:omds20 | ||||||||||||
| properties |
|
||||||||||||
| children | omds:PAKET | ||||||||||||
| attributes |
|
||||||||||||
| identity constraints |
|
||||||||||||
| annotation |
|
||||||||||||
| source | <xsd:element name="OMDS"> <xsd:annotation> <xsd:documentation>Version 214-00 - OMDS Arbeitsgruppe</xsd:documentation> </xsd:annotation> <xsd:complexType> <xsd:sequence> <xsd:element ref="omds:PAKET" maxOccurs="unbounded"/> </xsd:sequence> <xsd:attribute name="version" type="omds:version" use="prohibited"/> </xsd:complexType> <xsd:unique name="PK_PAKET"> <xsd:selector xpath="omds:PAKET"/> <xsd:field xpath="@VUNr"/> <xsd:field xpath="@MaklerID"/> <xsd:field xpath="@PaketZpktErstell"/> </xsd:unique> </xsd:element> |
| type | omds:version | ||||||
| properties |
|
||||||
| facets |
|
||||||
| source | <xsd:attribute name="version" type="omds:version" use="prohibited"/> |
| diagram | ![]() |
||||||||||||||||||||||||||||||||||||||||||||||||||||||||||||||||||||||||
| namespace | urn:omds20 | ||||||||||||||||||||||||||||||||||||||||||||||||||||||||||||||||||||||||
| properties |
|
||||||||||||||||||||||||||||||||||||||||||||||||||||||||||||||||||||||||
| children | omds:VERS_UNTERNEHMEN omds:SCHLUESSELART omds:KLAUSEL omds:LOESCHANSTOSS omds:PERSON omds:VERTRAG omds:SCHADEN omds:PROVISION omds:MAHNUNG omds:VERTRAGSFONDS | ||||||||||||||||||||||||||||||||||||||||||||||||||||||||||||||||||||||||
| used by |
|
||||||||||||||||||||||||||||||||||||||||||||||||||||||||||||||||||||||||
| attributes |
|
||||||||||||||||||||||||||||||||||||||||||||||||||||||||||||||||||||||||
| identity constraints |
|
||||||||||||||||||||||||||||||||||||||||||||||||||||||||||||||||||||||||
| source | <xsd:element name="PAKET" abstract="false"> <xsd:complexType> <xsd:choice> <xsd:sequence> <xsd:annotation> <xsd:documentation>InhCd=AI</xsd:documentation> </xsd:annotation> <xsd:element ref="omds:VERS_UNTERNEHMEN" minOccurs="0" maxOccurs="unbounded"/> <xsd:element ref="omds:SCHLUESSELART" minOccurs="0" maxOccurs="unbounded"/> </xsd:sequence> <xsd:sequence> <xsd:annotation> <xsd:documentation>InhCd=VI</xsd:documentation> </xsd:annotation> <xsd:element ref="omds:KLAUSEL" minOccurs="0" maxOccurs="unbounded"/> </xsd:sequence> <xsd:group ref="omds:bestand"/> </xsd:choice> <xsd:attribute name="VUNr" type="omds:VUNr" use="required"/> <xsd:attribute name="MaklerID" type="omds:MaklerID_Type" use="required"/> <xsd:attribute name="PaketZpktErstell" type="omds:Datum-Zeit" use="required"/> <xsd:attribute name="PaketZpktLetztErstell" type="omds:Datum-Zeit" use="optional"/> <xsd:attribute name="PaketInhCd" type="omds:PaketInhCd_Type" use="required"/> <xsd:attribute name="PaketUmfCd" type="omds:PaketUmfCd_Type" use="required"/> <xsd:attribute name="OMDSVersion" type="omds:OMDSVersion_Type" use="required"/> <xsd:attribute name="VUVersion" use="optional"> <xsd:simpleType> <xsd:restriction base="xsd:string"> <xsd:maxLength value="6"/> </xsd:restriction> </xsd:simpleType> </xsd:attribute> <xsd:attribute name="DVRNrAbs" use="required"> <xsd:simpleType> <xsd:restriction base="xsd:string"> <xsd:minLength value="1"/> <xsd:maxLength value="8"/> </xsd:restriction> </xsd:simpleType> </xsd:attribute> <xsd:attribute name="PaketKommentar" use="optional"> <xsd:simpleType> <xsd:restriction base="xsd:string"> <xsd:maxLength value="80"/> </xsd:restriction> </xsd:simpleType> </xsd:attribute> <xsd:attribute name="SprachCd" type="omds:SprachCd_Type" use="optional"/> </xsd:complexType> <xsd:unique name="PK_VERS_UNTERNEHMEN"> <xsd:selector xpath="omds:VERS_UNTERNEHMEN"/> <xsd:field xpath="@VUNr"/> </xsd:unique> <xsd:unique name="PK_SCHLUESSELART"> <xsd:selector xpath="omds:SCHLUESSELART"/> <xsd:field xpath="@SchlArtCd"/> </xsd:unique> <xsd:unique name="PK_KLAUSEL"> <xsd:selector xpath="omds:KLAUSEL"/> <xsd:field xpath="@Klauselnr"/> </xsd:unique> <xsd:unique name="PK_LOESCHANSTOSS"> <xsd:selector xpath="omds:LOESCHANSTOSS"/> <xsd:field xpath="@LoeschID"/> <xsd:field xpath="@SystemQuelle"/> </xsd:unique> <xsd:unique name="PK_PERSON"> <xsd:selector xpath="omds:PERSON"/> <xsd:field xpath="@Personennr"/> </xsd:unique> <xsd:unique name="PK_VERTRAG"> <xsd:selector xpath="omds:VERTRAG"/> <xsd:field xpath="@Polizzennr"/> </xsd:unique> <xsd:unique name="PK_SCHADEN"> <xsd:selector xpath="omds:SCHADEN"/> <xsd:field xpath="@Schadennr"/> </xsd:unique> <xsd:unique name="PK_PROVISION"> <xsd:selector xpath="omds:PROVISION"/> <xsd:field xpath="@ProvisionsID"/> </xsd:unique> <xsd:unique name="PK_MAHNUNG"> <xsd:annotation/> <xsd:selector xpath="omds:MAHNUNG"/> <xsd:field xpath="@MahnverfahrenNr"/> </xsd:unique> <xsd:key name="PersonenNr-Key"> <xsd:annotation/> <xsd:selector xpath="./omds:PERSON"/> <xsd:field xpath="@Personennr"/> </xsd:key> <xsd:keyref name="VERTRAGSPERSON-PersonenNr-KeyRef" refer="omds:PersonenNr-Key"> <xsd:annotation/> <xsd:selector xpath="./omds:VERTRAG/omds:VERTRAGSPERSON"/> <xsd:field xpath="@Personennr"/> </xsd:keyref> </xsd:element> |
| type | omds:VUNr | |||||||||
| properties |
|
|||||||||
| facets |
|
|||||||||
| source | <xsd:attribute name="VUNr" type="omds:VUNr" use="required"/> |
| type | omds:MaklerID_Type | |||||||||
| properties |
|
|||||||||
| facets |
|
|||||||||
| source | <xsd:attribute name="MaklerID" type="omds:MaklerID_Type" use="required"/> |
| type | omds:Datum-Zeit | |||||||||
| properties |
|
|||||||||
| facets |
|
|||||||||
| source | <xsd:attribute name="PaketZpktErstell" type="omds:Datum-Zeit" use="required"/> |
| type | omds:Datum-Zeit | |||||||||
| properties |
|
|||||||||
| facets |
|
|||||||||
| source | <xsd:attribute name="PaketZpktLetztErstell" type="omds:Datum-Zeit" use="optional"/> |
| type | omds:PaketInhCd_Type | |||||||||||||||||||||||||||||||||||||||||||
| properties |
|
|||||||||||||||||||||||||||||||||||||||||||
| facets |
|
|||||||||||||||||||||||||||||||||||||||||||
| source | <xsd:attribute name="PaketInhCd" type="omds:PaketInhCd_Type" use="required"/> |
| type | omds:PaketUmfCd_Type | |||||||||||||
| properties |
|
|||||||||||||
| facets |
|
|||||||||||||
| source | <xsd:attribute name="PaketUmfCd" type="omds:PaketUmfCd_Type" use="required"/> |
| type | omds:OMDSVersion_Type | |||||||||
| properties |
|
|||||||||
| facets |
|
|||||||||
| source | <xsd:attribute name="OMDSVersion" type="omds:OMDSVersion_Type" use="required"/> |
| type | restriction of xsd:string | ||||||
| properties |
|
||||||
| facets |
|
||||||
| source | <xsd:attribute name="VUVersion" use="optional"> <xsd:simpleType> <xsd:restriction base="xsd:string"> <xsd:maxLength value="6"/> </xsd:restriction> </xsd:simpleType> </xsd:attribute> |
| type | restriction of xsd:string | |||||||||
| properties |
|
|||||||||
| facets |
|
|||||||||
| source | <xsd:attribute name="DVRNrAbs" use="required"> <xsd:simpleType> <xsd:restriction base="xsd:string"> <xsd:minLength value="1"/> <xsd:maxLength value="8"/> </xsd:restriction> </xsd:simpleType> </xsd:attribute> |
| type | restriction of xsd:string | ||||||
| properties |
|
||||||
| facets |
|
||||||
| source | <xsd:attribute name="PaketKommentar" use="optional"> <xsd:simpleType> <xsd:restriction base="xsd:string"> <xsd:maxLength value="80"/> </xsd:restriction> </xsd:simpleType> </xsd:attribute> |
| type | omds:SprachCd_Type | ||||||||||||||||||||||||||||||||||||||||||||
| properties |
|
||||||||||||||||||||||||||||||||||||||||||||
| facets |
|
||||||||||||||||||||||||||||||||||||||||||||
| source | <xsd:attribute name="SprachCd" type="omds:SprachCd_Type" use="optional"/> |
| diagram | ![]() |
||||||||||||||||||||||||||||||||||||||||||||||||||||||||||||||||||||||||||
| namespace | urn:omds20 | ||||||||||||||||||||||||||||||||||||||||||||||||||||||||||||||||||||||||||
| type | omds:PERSON_Type | ||||||||||||||||||||||||||||||||||||||||||||||||||||||||||||||||||||||||||
| properties |
|
||||||||||||||||||||||||||||||||||||||||||||||||||||||||||||||||||||||||||
| children | omds:NATUERLICHE_PERSON omds:SONSTIGE_PERSON omds:EL-Anzahl omds:EL-Einstufung omds:EL-Entscheidungsfrage omds:EL-Identifizierung omds:EL-Kommunikation omds:EL-Legitimation omds:EL-Text | ||||||||||||||||||||||||||||||||||||||||||||||||||||||||||||||||||||||||||
| used by |
|
||||||||||||||||||||||||||||||||||||||||||||||||||||||||||||||||||||||||||
| attributes |
|
||||||||||||||||||||||||||||||||||||||||||||||||||||||||||||||||||||||||||
| source | <xsd:element name="PERSON" type="omds:PERSON_Type" abstract="false"/> |
| diagram | ![]() |
||||||||||||||||||||||||||||||||||||||||||||||||||||||||||||||||||
| namespace | urn:omds20 | ||||||||||||||||||||||||||||||||||||||||||||||||||||||||||||||||||
| type | extension of omds:PORTFOLIO_TYPE | ||||||||||||||||||||||||||||||||||||||||||||||||||||||||||||||||||
| properties |
|
||||||||||||||||||||||||||||||||||||||||||||||||||||||||||||||||||
| children | omds:FONDS | ||||||||||||||||||||||||||||||||||||||||||||||||||||||||||||||||||
| used by |
|
||||||||||||||||||||||||||||||||||||||||||||||||||||||||||||||||||
| attributes |
|
||||||||||||||||||||||||||||||||||||||||||||||||||||||||||||||||||
| source | <xsd:element name="PORTFOLIO" abstract="false"> <xsd:complexType> <xsd:complexContent> <xsd:extension base="omds:PORTFOLIO_TYPE"> <xsd:sequence> <xsd:element ref="omds:FONDS" minOccurs="0" maxOccurs="unbounded"/> </xsd:sequence> </xsd:extension> </xsd:complexContent> </xsd:complexType> </xsd:element> |
| diagram | ![]() |
||||||||||||||||||||||||||||||||||||||||||||||||||||||||||||||||||||||||||||||||||||||||||||||||||||||||||||||||||
| namespace | urn:omds20 | ||||||||||||||||||||||||||||||||||||||||||||||||||||||||||||||||||||||||||||||||||||||||||||||||||||||||||||||||||
| type | omds:PROVISION_Type | ||||||||||||||||||||||||||||||||||||||||||||||||||||||||||||||||||||||||||||||||||||||||||||||||||||||||||||||||||
| properties |
|
||||||||||||||||||||||||||||||||||||||||||||||||||||||||||||||||||||||||||||||||||||||||||||||||||||||||||||||||||
| used by |
|
||||||||||||||||||||||||||||||||||||||||||||||||||||||||||||||||||||||||||||||||||||||||||||||||||||||||||||||||||
| attributes |
|
||||||||||||||||||||||||||||||||||||||||||||||||||||||||||||||||||||||||||||||||||||||||||||||||||||||||||||||||||
| source | <xsd:element name="PROVISION" type="omds:PROVISION_Type" abstract="false"/> |
| diagram | ![]() |
||||||||||||||||||||||||||||||||||||
| namespace | urn:omds20 | ||||||||||||||||||||||||||||||||||||
| type | omds:RISIKO_Type | ||||||||||||||||||||||||||||||||||||
| properties |
|
||||||||||||||||||||||||||||||||||||
| children | omds:EL-Anzahl omds:EL-Betrag omds:EL-Bezugsberechtigung omds:EL-Einstufung omds:EL-Entscheidungsfrage omds:EL-Gewinnbeteiligung omds:EL-Grenzwert omds:EL-Index omds:EL-Identifizierung omds:EL-Klausel omds:EL-Objekt omds:EL-Praemienkorrektur omds:EL-Rente omds:EL-Selbstbehalt omds:EL-Steuer omds:EL-Text omds:EL-Versicherungssumme omds:EL-Zeitraum | ||||||||||||||||||||||||||||||||||||
| used by |
|
||||||||||||||||||||||||||||||||||||
| attributes |
|
||||||||||||||||||||||||||||||||||||
| source | <xsd:element name="RISIKO" type="omds:RISIKO_Type" abstract="false"/> |
| diagram | ![]() |
||||||||||||||||||||||||||||||||||||||||||||||||||||||||||||||||||||||||||||||||||||||||||||||||||||||||||||||||||
| namespace | urn:omds20 | ||||||||||||||||||||||||||||||||||||||||||||||||||||||||||||||||||||||||||||||||||||||||||||||||||||||||||||||||||
| type | omds:SCHADEN_Type | ||||||||||||||||||||||||||||||||||||||||||||||||||||||||||||||||||||||||||||||||||||||||||||||||||||||||||||||||||
| properties |
|
||||||||||||||||||||||||||||||||||||||||||||||||||||||||||||||||||||||||||||||||||||||||||||||||||||||||||||||||||
| children | omds:EL-Anzahl omds:EL-Betrag omds:EL-Einstufung omds:EL-Entscheidungsfrage omds:EL-Polizzennummer omds:EL-Text omds:SCHADEN_BETEILIGTER omds:EL-KFZ-Kennzeichen | ||||||||||||||||||||||||||||||||||||||||||||||||||||||||||||||||||||||||||||||||||||||||||||||||||||||||||||||||||
| used by |
|
||||||||||||||||||||||||||||||||||||||||||||||||||||||||||||||||||||||||||||||||||||||||||||||||||||||||||||||||||
| attributes |
|
||||||||||||||||||||||||||||||||||||||||||||||||||||||||||||||||||||||||||||||||||||||||||||||||||||||||||||||||||
| identity constraints |
|
||||||||||||||||||||||||||||||||||||||||||||||||||||||||||||||||||||||||||||||||||||||||||||||||||||||||||||||||||
| source | <xsd:element name="SCHADEN" type="omds:SCHADEN_Type" abstract="false"> <xsd:unique name="PK_SCHADEN_BETEILIGTER"> <xsd:selector xpath="./omds:SCHADEN_BETEILIGTER"/> <xsd:field xpath="@BetLfnr"/> </xsd:unique> </xsd:element> |
| diagram | ![]() |
||||||||||||||||||||||||||||||
| namespace | urn:omds20 | ||||||||||||||||||||||||||||||
| type | omds:SCHADEN_BETEILIGTER_Type | ||||||||||||||||||||||||||||||
| properties |
|
||||||||||||||||||||||||||||||
| children | omds:GESCHAEDIGTES_OBJEKT omds:ZAHLUNG | ||||||||||||||||||||||||||||||
| used by |
|
||||||||||||||||||||||||||||||
| attributes |
|
||||||||||||||||||||||||||||||
| identity constraints |
|
||||||||||||||||||||||||||||||
| source | <xsd:element name="SCHADEN_BETEILIGTER" type="omds:SCHADEN_BETEILIGTER_Type" abstract="false"> <xsd:unique name="PK_GESCHAEDIGTES_OBJEKT"> <xsd:selector xpath="omds:GESCHAEDIGTES_OBJEKT"/> <xsd:field xpath="@GeschObjektLfnr"/> </xsd:unique> <xsd:unique name="PK_ZAHLUNG"> <xsd:selector xpath="omds:ZAHLUNG"/> <xsd:field xpath="@ZahlungsLfnr"/> </xsd:unique> </xsd:element> |
| diagram | ![]() |
||||||||||||||||||||||||
| namespace | urn:omds20 | ||||||||||||||||||||||||
| properties |
|
||||||||||||||||||||||||
| used by |
|
||||||||||||||||||||||||
| attributes |
|
||||||||||||||||||||||||
| source | <xsd:element name="SCHLUESSEL" abstract="false"> <xsd:complexType> <xsd:attribute name="SchlWert" use="required"> <xsd:simpleType> <xsd:restriction base="xsd:string"> <xsd:maxLength value="3"/> </xsd:restriction> </xsd:simpleType> </xsd:attribute> <xsd:attribute name="Schlbez" use="optional"> <xsd:simpleType> <xsd:restriction base="xsd:string"> <xsd:maxLength value="50"/> </xsd:restriction> </xsd:simpleType> </xsd:attribute> <xsd:attribute name="SchlWert_generell" use="optional"> <xsd:simpleType> <xsd:restriction base="xsd:string"> <xsd:maxLength value="3"/> </xsd:restriction> </xsd:simpleType> </xsd:attribute> </xsd:complexType> </xsd:element> |
| type | restriction of xsd:string | ||||||
| properties |
|
||||||
| facets |
|
||||||
| source | <xsd:attribute name="SchlWert" use="required"> <xsd:simpleType> <xsd:restriction base="xsd:string"> <xsd:maxLength value="3"/> </xsd:restriction> </xsd:simpleType> </xsd:attribute> |
| type | restriction of xsd:string | ||||||
| properties |
|
||||||
| facets |
|
||||||
| source | <xsd:attribute name="Schlbez" use="optional"> <xsd:simpleType> <xsd:restriction base="xsd:string"> <xsd:maxLength value="50"/> </xsd:restriction> </xsd:simpleType> </xsd:attribute> |
| type | restriction of xsd:string | ||||||
| properties |
|
||||||
| facets |
|
||||||
| source | <xsd:attribute name="SchlWert_generell" use="optional"> <xsd:simpleType> <xsd:restriction base="xsd:string"> <xsd:maxLength value="3"/> </xsd:restriction> </xsd:simpleType> </xsd:attribute> |
| diagram | ![]() |
||||||||||||||||||||||||
| namespace | urn:omds20 | ||||||||||||||||||||||||
| properties |
|
||||||||||||||||||||||||
| children | omds:SCHLUESSEL | ||||||||||||||||||||||||
| used by |
|
||||||||||||||||||||||||
| attributes |
|
||||||||||||||||||||||||
| identity constraints |
|
||||||||||||||||||||||||
| source | <xsd:element name="SCHLUESSELART"> <xsd:complexType> <xsd:sequence maxOccurs="unbounded"> <xsd:element ref="omds:SCHLUESSEL"/> </xsd:sequence> <xsd:attribute name="SchlArtCd" type="omds:SchlArtCd_Type" use="required"/> <xsd:attribute name="VUWertErlaubtKz" type="omds:Entsch2_Type" use="required"/> <xsd:attribute name="SchlArtBez" use="optional"> <xsd:simpleType> <xsd:restriction base="xsd:string"> <xsd:maxLength value="30"/> </xsd:restriction> </xsd:simpleType> </xsd:attribute> </xsd:complexType> <xsd:unique name="PK_SCHLUESSEL"> <xsd:selector xpath="omds:SCHLUESSEL"/> <xsd:field xpath="@SchlWert"/> </xsd:unique> </xsd:element> |
| type | omds:SchlArtCd_Type | |||||||||||||||||||||||||||||||||||||||||||||||||||||||||||||||||||||||||||||||||||||||||||||||||||||||||||||||||||||||||||||||||||||||||||||||||||||||||||||||||||||||||||||||||||||||||||||||||||||||||||||||||||||||||||||||||||||||||||||||||||||||||||||||||||||||||||||||||||||||||||||||||||||||||||||||||||||||||||||||||||||||||
| properties |
|
|||||||||||||||||||||||||||||||||||||||||||||||||||||||||||||||||||||||||||||||||||||||||||||||||||||||||||||||||||||||||||||||||||||||||||||||||||||||||||||||||||||||||||||||||||||||||||||||||||||||||||||||||||||||||||||||||||||||||||||||||||||||||||||||||||||||||||||||||||||||||||||||||||||||||||||||||||||||||||||||||||||||||
| facets |
|
|||||||||||||||||||||||||||||||||||||||||||||||||||||||||||||||||||||||||||||||||||||||||||||||||||||||||||||||||||||||||||||||||||||||||||||||||||||||||||||||||||||||||||||||||||||||||||||||||||||||||||||||||||||||||||||||||||||||||||||||||||||||||||||||||||||||||||||||||||||||||||||||||||||||||||||||||||||||||||||||||||||||||
| source | <xsd:attribute name="SchlArtCd" type="omds:SchlArtCd_Type" use="required"/> |
| type | omds:Entsch2_Type | |||||||||||||||
| properties |
|
|||||||||||||||
| facets |
|
|||||||||||||||
| source | <xsd:attribute name="VUWertErlaubtKz" type="omds:Entsch2_Type" use="required"/> |
| type | restriction of xsd:string | ||||||
| properties |
|
||||||
| facets |
|
||||||
| source | <xsd:attribute name="SchlArtBez" use="optional"> <xsd:simpleType> <xsd:restriction base="xsd:string"> <xsd:maxLength value="30"/> </xsd:restriction> </xsd:simpleType> </xsd:attribute> |
| diagram | ![]() |
||||||||||||||||||||||||||||||||||||||||||
| namespace | urn:omds20 | ||||||||||||||||||||||||||||||||||||||||||
| type | omds:SONSTIGE_PERSON_Type | ||||||||||||||||||||||||||||||||||||||||||
| properties |
|
||||||||||||||||||||||||||||||||||||||||||
| used by |
|
||||||||||||||||||||||||||||||||||||||||||
| attributes |
|
||||||||||||||||||||||||||||||||||||||||||
| source | <xsd:element name="SONSTIGE_PERSON" type="omds:SONSTIGE_PERSON_Type" abstract="false"/> |
| diagram | ![]() |
||||||||||||||||||||||||||||||||||||||||||||||||||||||||||||||||||||||||||||||||||||||||||||||||||
| namespace | urn:omds20 | ||||||||||||||||||||||||||||||||||||||||||||||||||||||||||||||||||||||||||||||||||||||||||||||||||
| type | omds:SPARTE_Type | ||||||||||||||||||||||||||||||||||||||||||||||||||||||||||||||||||||||||||||||||||||||||||||||||||
| properties |
|
||||||||||||||||||||||||||||||||||||||||||||||||||||||||||||||||||||||||||||||||||||||||||||||||||
| children | omds:EL-Anzahl omds:EL-Betrag omds:EL-Bezugsberechtigung omds:EL-Einstufung omds:EL-Entscheidungsfrage omds:EL-Gewinnbeteiligung omds:EL-Grenzwert omds:EL-Index omds:EL-Klausel omds:EL-Praemienkorrektur omds:EL-Rente omds:EL-Selbstbehalt omds:EL-Steuer omds:EL-Text omds:EL-Zeitraum omds:RISIKO | ||||||||||||||||||||||||||||||||||||||||||||||||||||||||||||||||||||||||||||||||||||||||||||||||||
| used by |
|
||||||||||||||||||||||||||||||||||||||||||||||||||||||||||||||||||||||||||||||||||||||||||||||||||
| attributes |
|
||||||||||||||||||||||||||||||||||||||||||||||||||||||||||||||||||||||||||||||||||||||||||||||||||
| identity constraints |
|
||||||||||||||||||||||||||||||||||||||||||||||||||||||||||||||||||||||||||||||||||||||||||||||||||
| source | <xsd:element name="SPARTE" type="omds:SPARTE_Type" abstract="false"> <xsd:unique name="PK_RISIKO"> <xsd:selector xpath="omds:RISIKO"/> <xsd:field xpath="@RisikoLfnr"/> </xsd:unique> </xsd:element> |
| diagram | ![]() |
||||||||||||||||||||||||||||||||||||||||||||||||||||||||||||||||||||||||||||||||||||||||||||||||||||||||||||||||||||||||||||||||||||||||||||||||||||||||||||||||||||||||||||||||||||||||||||||||
| namespace | urn:omds20 | ||||||||||||||||||||||||||||||||||||||||||||||||||||||||||||||||||||||||||||||||||||||||||||||||||||||||||||||||||||||||||||||||||||||||||||||||||||||||||||||||||||||||||||||||||||||||||||||||
| type | extension of omds:VERS_KFZ_Type | ||||||||||||||||||||||||||||||||||||||||||||||||||||||||||||||||||||||||||||||||||||||||||||||||||||||||||||||||||||||||||||||||||||||||||||||||||||||||||||||||||||||||||||||||||||||||||||||||
| properties |
|
||||||||||||||||||||||||||||||||||||||||||||||||||||||||||||||||||||||||||||||||||||||||||||||||||||||||||||||||||||||||||||||||||||||||||||||||||||||||||||||||||||||||||||||||||||||||||||||||
| used by |
|
||||||||||||||||||||||||||||||||||||||||||||||||||||||||||||||||||||||||||||||||||||||||||||||||||||||||||||||||||||||||||||||||||||||||||||||||||||||||||||||||||||||||||||||||||||||||||||||||
| attributes |
|
||||||||||||||||||||||||||||||||||||||||||||||||||||||||||||||||||||||||||||||||||||||||||||||||||||||||||||||||||||||||||||||||||||||||||||||||||||||||||||||||||||||||||||||||||||||||||||||||
| source | <xsd:element name="VERS_KFZ"> <xsd:complexType> <xsd:complexContent> <xsd:extension base="omds:VERS_KFZ_Type"/> </xsd:complexContent> </xsd:complexType> </xsd:element> |
| diagram | ![]() |
||||||||||||||||||
| namespace | urn:omds20 | ||||||||||||||||||
| type | omds:VERS_OBJEKT_Type | ||||||||||||||||||
| properties |
|
||||||||||||||||||
| children | omds:VERS_PERSON omds:VERS_KFZ omds:VERS_SACHE omds:EL-Anzahl omds:EL-Betrag omds:EL-Einstufung omds:EL-Entscheidungsfrage omds:EL-Identifizierung omds:EL-Grenzwert omds:EL-Text | ||||||||||||||||||
| used by |
|
||||||||||||||||||
| attributes |
|
||||||||||||||||||
| source | <xsd:element name="VERS_OBJEKT" type="omds:VERS_OBJEKT_Type"/> |
| diagram | ![]() |
||||||||||||
| namespace | urn:omds20 | ||||||||||||
| type | omds:VERS_PERSON_Type | ||||||||||||
| properties |
|
||||||||||||
| used by |
|
||||||||||||
| attributes |
|
||||||||||||
| source | <xsd:element name="VERS_PERSON" type="omds:VERS_PERSON_Type"/> |
| diagram | ![]() |
||||||||||||||||||||||||||||||||||||||||||||||||||||||||||||||||||||||||||||||||||||||||||||||||||||||||||||||||||||||||||||||||||||||||||||||||||
| namespace | urn:omds20 | ||||||||||||||||||||||||||||||||||||||||||||||||||||||||||||||||||||||||||||||||||||||||||||||||||||||||||||||||||||||||||||||||||||||||||||||||||
| type | omds:VERS_SACHE_Type | ||||||||||||||||||||||||||||||||||||||||||||||||||||||||||||||||||||||||||||||||||||||||||||||||||||||||||||||||||||||||||||||||||||||||||||||||||
| properties |
|
||||||||||||||||||||||||||||||||||||||||||||||||||||||||||||||||||||||||||||||||||||||||||||||||||||||||||||||||||||||||||||||||||||||||||||||||||
| children | omds:EL-Objektdaten omds:EL-Flaeche | ||||||||||||||||||||||||||||||||||||||||||||||||||||||||||||||||||||||||||||||||||||||||||||||||||||||||||||||||||||||||||||||||||||||||||||||||||
| used by |
|
||||||||||||||||||||||||||||||||||||||||||||||||||||||||||||||||||||||||||||||||||||||||||||||||||||||||||||||||||||||||||||||||||||||||||||||||||
| attributes |
|
||||||||||||||||||||||||||||||||||||||||||||||||||||||||||||||||||||||||||||||||||||||||||||||||||||||||||||||||||||||||||||||||||||||||||||||||||
| source | <xsd:element name="VERS_SACHE" type="omds:VERS_SACHE_Type"/> |
| diagram | ![]() |
||||||||||||||||||
| namespace | urn:omds20 | ||||||||||||||||||
| properties |
|
||||||||||||||||||
| children | omds:EL-Kommunikation | ||||||||||||||||||
| used by |
|
||||||||||||||||||
| attributes |
|
||||||||||||||||||
| source | <xsd:element name="VERS_UNTERNEHMEN" abstract="false"> <xsd:complexType> <xsd:sequence minOccurs="0" maxOccurs="unbounded"> <xsd:element ref="omds:EL-Kommunikation"/> </xsd:sequence> <xsd:attribute name="VUNr" type="omds:VUNr" use="required"/> <xsd:attribute name="VUBezeichnung" use="optional"> <xsd:simpleType> <xsd:restriction base="xsd:string"> <xsd:maxLength value="100"/> </xsd:restriction> </xsd:simpleType> </xsd:attribute> </xsd:complexType> </xsd:element> |
| type | omds:VUNr | |||||||||
| properties |
|
|||||||||
| facets |
|
|||||||||
| source | <xsd:attribute name="VUNr" type="omds:VUNr" use="required"/> |
| type | restriction of xsd:string | ||||||
| properties |
|
||||||
| facets |
|
||||||
| source | <xsd:attribute name="VUBezeichnung" use="optional"> <xsd:simpleType> <xsd:restriction base="xsd:string"> <xsd:maxLength value="100"/> </xsd:restriction> </xsd:simpleType> </xsd:attribute> |
| diagram | ![]() |
||||||||||||||||||||||||||||||||||||||||||||||||||||||||||||||||||||||||||||||||||||||||||||||||||||||||||||||||||||||||||||||||||||||||||||||||||||||||||||
| namespace | urn:omds20 | ||||||||||||||||||||||||||||||||||||||||||||||||||||||||||||||||||||||||||||||||||||||||||||||||||||||||||||||||||||||||||||||||||||||||||||||||||||||||||||
| type | extension of omds:VERTRAG_Type | ||||||||||||||||||||||||||||||||||||||||||||||||||||||||||||||||||||||||||||||||||||||||||||||||||||||||||||||||||||||||||||||||||||||||||||||||||||||||||||
| properties |
|
||||||||||||||||||||||||||||||||||||||||||||||||||||||||||||||||||||||||||||||||||||||||||||||||||||||||||||||||||||||||||||||||||||||||||||||||||||||||||||
| children | omds:EL-Antrag omds:EL-Anzahl omds:EL-Betrag omds:EL-Bezugsberechtigung omds:EL-Einstufung omds:EL-Entscheidungsfrage omds:EL-Identifizierung omds:EL-Klausel omds:EL-Polizzennummer omds:EL-Praemienfreistellung omds:EL-Praemienkorrektur omds:EL-Rahmenvereinbarung omds:EL-Selbstbehalt omds:EL-Text omds:VERTRAGSPERSON omds:VERS_OBJEKT omds:SPARTE | ||||||||||||||||||||||||||||||||||||||||||||||||||||||||||||||||||||||||||||||||||||||||||||||||||||||||||||||||||||||||||||||||||||||||||||||||||||||||||||
| used by |
|
||||||||||||||||||||||||||||||||||||||||||||||||||||||||||||||||||||||||||||||||||||||||||||||||||||||||||||||||||||||||||||||||||||||||||||||||||||||||||||
| attributes |
|
||||||||||||||||||||||||||||||||||||||||||||||||||||||||||||||||||||||||||||||||||||||||||||||||||||||||||||||||||||||||||||||||||||||||||||||||||||||||||||
| identity constraints |
|
||||||||||||||||||||||||||||||||||||||||||||||||||||||||||||||||||||||||||||||||||||||||||||||||||||||||||||||||||||||||||||||||||||||||||||||||||||||||||||
| source | <xsd:element name="VERTRAG" abstract="false"> <xsd:complexType> <xsd:complexContent> <xsd:extension base="omds:VERTRAG_Type"/> </xsd:complexContent> </xsd:complexType> <xsd:unique name="PK_VERTRAGSPERSON"> <xsd:selector xpath="omds:VERTRAGSPERSON"/> <xsd:field xpath="@VtgRolleCd"/> <xsd:field xpath="@Lfnr"/> </xsd:unique> <xsd:unique name="PK_VERS_OBJEKT"> <xsd:selector xpath="omds:VERS_OBJEKT"/> <xsd:field xpath="@ObjLfnr"/> </xsd:unique> <xsd:unique name="PK_SPARTE"> <xsd:selector xpath="omds:SPARTE"/> <xsd:field xpath="@SpartenCd"/> <xsd:field xpath="@SpartenErweiterung"/> </xsd:unique> <xsd:keyref name="FK_OBJEKT" refer="omds:PK_VERS_OBJEKT"> <xsd:selector xpath=".//omds:EL-Objekt"/> <xsd:field xpath="@ObjLfnr"/> </xsd:keyref> <!-- <xsd:keyref name="FK_OBJEKT1" refer="omds:PK_VERS_OBJEKT"> <xsd:selector xpath=".//omds:RISIKO"/> <xsd:field xpath="@ObjLfnr1"/> </xsd:keyref> <xsd:keyref name="FK_OBJEKT2" refer="omds:PK_VERS_OBJEKT"> <xsd:selector xpath=".//omds:RISIKO"/> <xsd:field xpath="@ObjLfnr2"/> </xsd:keyref> <xsd:keyref name="FK_OBJEKT3" refer="omds:PK_VERS_OBJEKT"> <xsd:selector xpath=".//omds:RISIKO"/> <xsd:field xpath="@ObjLfnr3"/> </xsd:keyref>--> </xsd:element> |
| diagram | ![]() |
||||||||||||||||||
| namespace | urn:omds20 | ||||||||||||||||||
| type | omds:VERTRAGSFONDS_Type | ||||||||||||||||||
| properties |
|
||||||||||||||||||
| children | omds:PORTFOLIO omds:FONDS omds:EL-Betrag omds:EL-Text | ||||||||||||||||||
| used by |
|
||||||||||||||||||
| attributes |
|
||||||||||||||||||
| source | <xsd:element name="VERTRAGSFONDS" type="omds:VERTRAGSFONDS_Type" abstract="false"/> |
| diagram | ![]() |
||||||||||||||||||||||||
| namespace | urn:omds20 | ||||||||||||||||||||||||
| type | omds:VERTRAGSPERSON_Type | ||||||||||||||||||||||||
| properties |
|
||||||||||||||||||||||||
| used by |
|
||||||||||||||||||||||||
| attributes |
|
||||||||||||||||||||||||
| source | <xsd:element name="VERTRAGSPERSON" type="omds:VERTRAGSPERSON_Type" abstract="false"/> |
| diagram | ![]() |
||||||||||||||||||||||||||||||||||||||||||||||||||||||||||||||||||
| namespace | urn:omds20 | ||||||||||||||||||||||||||||||||||||||||||||||||||||||||||||||||||
| type | omds:ZAHLUNG_Type | ||||||||||||||||||||||||||||||||||||||||||||||||||||||||||||||||||
| properties |
|
||||||||||||||||||||||||||||||||||||||||||||||||||||||||||||||||||
| used by |
|
||||||||||||||||||||||||||||||||||||||||||||||||||||||||||||||||||
| attributes |
|
||||||||||||||||||||||||||||||||||||||||||||||||||||||||||||||||||
| source | <xsd:element name="ZAHLUNG" type="omds:ZAHLUNG_Type" abstract="false"/> |
| diagram | ![]() |
||
| namespace | urn:omds20 | ||
| children | omds:LOESCHANSTOSS omds:PERSON omds:VERTRAG omds:SCHADEN omds:PROVISION omds:MAHNUNG omds:VERTRAGSFONDS | ||
| used by |
|
||
| source | <xsd:group name="bestand"> <xsd:sequence> <xsd:annotation> <xsd:documentation>InhCd=VM|VV|VS|VP|VK</xsd:documentation> </xsd:annotation> <xsd:element ref="omds:LOESCHANSTOSS" minOccurs="0" maxOccurs="unbounded"/> <xsd:element ref="omds:PERSON" minOccurs="0" maxOccurs="unbounded"/> <xsd:element ref="omds:VERTRAG" minOccurs="0" maxOccurs="unbounded"/> <xsd:element ref="omds:SCHADEN" minOccurs="0" maxOccurs="unbounded"/> <xsd:element ref="omds:PROVISION" minOccurs="0" maxOccurs="unbounded"/> <xsd:element ref="omds:MAHNUNG" minOccurs="0" maxOccurs="unbounded"/> <xsd:element ref="omds:VERTRAGSFONDS" minOccurs="0" maxOccurs="unbounded"/> </xsd:sequence> </xsd:group> |
| diagram | ![]() |
||||||||||||||||||||||||||||||||||||||||||||||||||||||||||||||
| namespace | urn:omds20 | ||||||||||||||||||||||||||||||||||||||||||||||||||||||||||||||
| used by |
|
||||||||||||||||||||||||||||||||||||||||||||||||||||||||||||||
| attributes |
|
||||||||||||||||||||||||||||||||||||||||||||||||||||||||||||||
| source | <xsd:complexType name="ADRESSE_Type"> <xsd:annotation/> <xsd:attributeGroup ref="omds:Adresse_Attribute"/> </xsd:complexType> |
| diagram | ![]() |
||||||||||||||||||
| namespace | urn:omds20 | ||||||||||||||||||
| used by |
|
||||||||||||||||||
| attributes |
|
||||||||||||||||||
| source | <xsd:complexType name="EL-Antrag_Type"> <xsd:attribute name="Nummer" type="omds:Polizzennr" use="required"/> <xsd:attribute name="Datum" type="omds:Datum" use="optional"/> </xsd:complexType> |
| type | omds:Polizzennr | |||||||||
| properties |
|
|||||||||
| facets |
|
|||||||||
| source | <xsd:attribute name="Nummer" type="omds:Polizzennr" use="required"/> |
| type | omds:Datum | |||||||||
| properties |
|
|||||||||
| facets |
|
|||||||||
| source | <xsd:attribute name="Datum" type="omds:Datum" use="optional"/> |
| diagram | ![]() |
||||||||||||||||||
| namespace | urn:omds20 | ||||||||||||||||||
| used by |
|
||||||||||||||||||
| attributes |
|
||||||||||||||||||
| source | <xsd:complexType name="EL-Anzahl_Type"> <xsd:attribute name="Bezeichnung" use="required"> <xsd:simpleType> <xsd:restriction base="xsd:string"> <xsd:maxLength value="40"/> <xsd:minLength value="1"/> </xsd:restriction> </xsd:simpleType> </xsd:attribute> <xsd:attribute name="Wert" type="omds:decimal" use="required"/> </xsd:complexType> |
| type | restriction of xsd:string | |||||||||
| properties |
|
|||||||||
| facets |
|
|||||||||
| source | <xsd:attribute name="Bezeichnung" use="required"> <xsd:simpleType> <xsd:restriction base="xsd:string"> <xsd:maxLength value="40"/> <xsd:minLength value="1"/> </xsd:restriction> </xsd:simpleType> </xsd:attribute> |
| type | omds:decimal | ||||||||||||
| properties |
|
||||||||||||
| facets |
|
||||||||||||
| source | <xsd:attribute name="Wert" type="omds:decimal" use="required"/> |
| diagram | ![]() |
||||||||||||||||||||||||||||||||||||
| namespace | urn:omds20 | ||||||||||||||||||||||||||||||||||||
| used by |
|
||||||||||||||||||||||||||||||||||||
| attributes |
|
||||||||||||||||||||||||||||||||||||
| source | <xsd:complexType name="EL-Betrag_Type"> <xsd:attribute name="BetragArtCd" type="omds:BetragArtCd_Type" use="optional"/> <xsd:attribute name="Datum" type="omds:Datum" use="optional"/> <xsd:attribute name="Bezeichnung" use="required"> <xsd:simpleType> <xsd:restriction base="xsd:string"> <xsd:maxLength value="40"/> <xsd:minLength value="1"/> </xsd:restriction> </xsd:simpleType> </xsd:attribute> <xsd:attribute name="WaehrungsCd" type="omds:WaehrungsCd_Type" use="optional"/> <xsd:attribute name="Wert" type="omds:decimal" use="required"/> </xsd:complexType> |
| type | omds:BetragArtCd_Type | ||||||||||||||||||||||||||||||||||||||||||||||||||||||||||||||||||||||||||||||||||||||||||||||||||||||||||||||||||||||||||||||||||||||||||||||||||||||||||||||||||||||||||||||||||||||||||||||||||||||||||||||||||||||||||
| properties |
|
||||||||||||||||||||||||||||||||||||||||||||||||||||||||||||||||||||||||||||||||||||||||||||||||||||||||||||||||||||||||||||||||||||||||||||||||||||||||||||||||||||||||||||||||||||||||||||||||||||||||||||||||||||||||||
| facets |
|
||||||||||||||||||||||||||||||||||||||||||||||||||||||||||||||||||||||||||||||||||||||||||||||||||||||||||||||||||||||||||||||||||||||||||||||||||||||||||||||||||||||||||||||||||||||||||||||||||||||||||||||||||||||||||
| source | <xsd:attribute name="BetragArtCd" type="omds:BetragArtCd_Type" use="optional"/> |
| type | omds:Datum | |||||||||
| properties |
|
|||||||||
| facets |
|
|||||||||
| source | <xsd:attribute name="Datum" type="omds:Datum" use="optional"/> |
| type | restriction of xsd:string | |||||||||
| properties |
|
|||||||||
| facets |
|
|||||||||
| source | <xsd:attribute name="Bezeichnung" use="required"> <xsd:simpleType> <xsd:restriction base="xsd:string"> <xsd:maxLength value="40"/> <xsd:minLength value="1"/> </xsd:restriction> </xsd:simpleType> </xsd:attribute> |
| type | omds:WaehrungsCd_Type | ||||||||||||||||||||||||||||||||||||||||||||||||||||||||||||||||||||||||||||||||||||||||||||||||||||||||||||||||||||||||||||||||||||||||||||||||||||||||||||||||||||||||||||||||||
| properties |
|
||||||||||||||||||||||||||||||||||||||||||||||||||||||||||||||||||||||||||||||||||||||||||||||||||||||||||||||||||||||||||||||||||||||||||||||||||||||||||||||||||||||||||||||||||
| facets |
|
||||||||||||||||||||||||||||||||||||||||||||||||||||||||||||||||||||||||||||||||||||||||||||||||||||||||||||||||||||||||||||||||||||||||||||||||||||||||||||||||||||||||||||||||||
| source | <xsd:attribute name="WaehrungsCd" type="omds:WaehrungsCd_Type" use="optional"/> |
| type | omds:decimal | ||||||||||||
| properties |
|
||||||||||||
| facets |
|
||||||||||||
| source | <xsd:attribute name="Wert" type="omds:decimal" use="required"/> |
| diagram | ![]() |
||||||||||||||||||
| namespace | urn:omds20 | ||||||||||||||||||
| used by |
|
||||||||||||||||||
| attributes |
|
||||||||||||||||||
| source | <xsd:complexType name="EL-Bezugsberechtigung_Type"> <xsd:attribute name="BBArtCd" type="omds:BBArtCd_Type" use="required"/> <xsd:attribute name="BBTxt" use="required"> <xsd:simpleType> <xsd:restriction base="xsd:string"> <xsd:maxLength value="255"/> <xsd:minLength value="1"/> </xsd:restriction> </xsd:simpleType> </xsd:attribute> </xsd:complexType> |
| type | omds:BBArtCd_Type | ||||||||||||||||||
| properties |
|
||||||||||||||||||
| facets |
|
||||||||||||||||||
| source | <xsd:attribute name="BBArtCd" type="omds:BBArtCd_Type" use="required"/> |
| type | restriction of xsd:string | |||||||||
| properties |
|
|||||||||
| facets |
|
|||||||||
| source | <xsd:attribute name="BBTxt" use="required"> <xsd:simpleType> <xsd:restriction base="xsd:string"> <xsd:maxLength value="255"/> <xsd:minLength value="1"/> </xsd:restriction> </xsd:simpleType> </xsd:attribute> |
| diagram | ![]() |
||||||||||||||||||
| namespace | urn:omds20 | ||||||||||||||||||
| used by |
|
||||||||||||||||||
| attributes |
|
||||||||||||||||||
| source | <xsd:complexType name="EL-Einstufung_Type"> <xsd:attribute name="EstArtCd" type="omds:EstArtCd_Type" use="required"/> <xsd:attribute name="EstWert" use="required"> <xsd:simpleType> <xsd:restriction base="xsd:string"> <xsd:maxLength value="5"/> <xsd:minLength value="1"/> </xsd:restriction> </xsd:simpleType> </xsd:attribute> </xsd:complexType> |
| type | omds:EstArtCd_Type | ||||||||||||||||||
| properties |
|
||||||||||||||||||
| facets |
|
||||||||||||||||||
| source | <xsd:attribute name="EstArtCd" type="omds:EstArtCd_Type" use="required"/> |
| type | restriction of xsd:string | |||||||||
| properties |
|
|||||||||
| facets |
|
|||||||||
| source | <xsd:attribute name="EstWert" use="required"> <xsd:simpleType> <xsd:restriction base="xsd:string"> <xsd:maxLength value="5"/> <xsd:minLength value="1"/> </xsd:restriction> </xsd:simpleType> </xsd:attribute> |
| diagram | ![]() |
||||||||||||||||||
| namespace | urn:omds20 | ||||||||||||||||||
| used by |
|
||||||||||||||||||
| attributes |
|
||||||||||||||||||
| source | <xsd:complexType name="EL-Entscheidungsfrage_Type"> <xsd:attribute name="EFrageCd" type="omds:EFrageCd_Type" use="required"/> <xsd:attribute name="EFrageAntw" type="omds:Entsch3_Type" use="required"/> </xsd:complexType> |
| type | omds:EFrageCd_Type | |||||||||||||||||||||||||||||||||||||||||||
| properties |
|
|||||||||||||||||||||||||||||||||||||||||||
| facets |
|
|||||||||||||||||||||||||||||||||||||||||||
| source | <xsd:attribute name="EFrageCd" type="omds:EFrageCd_Type" use="required"/> |
| type | omds:Entsch3_Type | ||||||||||||||||||||||||
| properties |
|
||||||||||||||||||||||||
| facets |
|
||||||||||||||||||||||||
| source | <xsd:attribute name="EFrageAntw" type="omds:Entsch3_Type" use="required"/> |
| diagram | ![]() |
||||||||||||||||||||||||||||||
| namespace | urn:omds20 | ||||||||||||||||||||||||||||||
| used by |
|
||||||||||||||||||||||||||||||
| attributes |
|
||||||||||||||||||||||||||||||
| source | <xsd:complexType name="EL-Flaeche_Type"> <xsd:attribute name="FlaechenAttributCd" type="omds:FlaechenAttributCd_Type" use="required"/> <xsd:attribute name="Nummer" use="optional"> <xsd:simpleType> <xsd:restriction base="xsd:string"> <xsd:maxLength value="2"/> </xsd:restriction> </xsd:simpleType> </xsd:attribute> <xsd:attribute name="InnenFlaeche" type="omds:decimal" use="optional"/> <xsd:attribute name="VerbauteFlaeche" type="omds:decimal" use="optional"/> </xsd:complexType> |
| type | omds:FlaechenAttributCd_Type | ||||||||||||||||||||||||||||||||||||||
| properties |
|
||||||||||||||||||||||||||||||||||||||
| facets |
|
||||||||||||||||||||||||||||||||||||||
| source | <xsd:attribute name="FlaechenAttributCd" type="omds:FlaechenAttributCd_Type" use="required"/> |
| type | restriction of xsd:string | ||||||
| properties |
|
||||||
| facets |
|
||||||
| source | <xsd:attribute name="Nummer" use="optional"> <xsd:simpleType> <xsd:restriction base="xsd:string"> <xsd:maxLength value="2"/> </xsd:restriction> </xsd:simpleType> </xsd:attribute> |
| type | omds:decimal | ||||||||||||
| properties |
|
||||||||||||
| facets |
|
||||||||||||
| source | <xsd:attribute name="InnenFlaeche" type="omds:decimal" use="optional"/> |
| type | omds:decimal | ||||||||||||
| properties |
|
||||||||||||
| facets |
|
||||||||||||
| source | <xsd:attribute name="VerbauteFlaeche" type="omds:decimal" use="optional"/> |
| diagram | ![]() |
||||||||||||||||||
| namespace | urn:omds20 | ||||||||||||||||||
| used by |
|
||||||||||||||||||
| attributes |
|
||||||||||||||||||
| source | <xsd:complexType name="EL-Gewinnbeteiligung_Type"> <xsd:attribute name="Datum" type="omds:Datum" use="required"/> <xsd:attribute name="Wert" type="omds:decimal" use="required"/> </xsd:complexType> |
| type | omds:Datum | |||||||||
| properties |
|
|||||||||
| facets |
|
|||||||||
| source | <xsd:attribute name="Datum" type="omds:Datum" use="required"/> |
| type | omds:decimal | ||||||||||||
| properties |
|
||||||||||||
| facets |
|
||||||||||||
| source | <xsd:attribute name="Wert" type="omds:decimal" use="required"/> |
| diagram | ![]() |
||||||||||||||||||||||||
| namespace | urn:omds20 | ||||||||||||||||||||||||
| used by |
|
||||||||||||||||||||||||
| attributes |
|
||||||||||||||||||||||||
| source | <xsd:complexType name="EL-Grenzwert_Type"> <xsd:attribute name="GrwArtCd" type="omds:GrwArtCd_Type" use="required"/> <xsd:attribute name="GrWert" type="omds:decimal" use="required"/> <xsd:attribute name="GrwTyp" use="optional"> <xsd:simpleType> <xsd:restriction base="xsd:string"> <xsd:maxLength value="40"/> </xsd:restriction> </xsd:simpleType> </xsd:attribute> </xsd:complexType> |
| type | omds:GrwArtCd_Type | ||||||||||||||||||
| properties |
|
||||||||||||||||||
| facets |
|
||||||||||||||||||
| source | <xsd:attribute name="GrwArtCd" type="omds:GrwArtCd_Type" use="required"/> |
| type | omds:decimal | ||||||||||||
| properties |
|
||||||||||||
| facets |
|
||||||||||||
| source | <xsd:attribute name="GrWert" type="omds:decimal" use="required"/> |
| type | restriction of xsd:string | ||||||
| properties |
|
||||||
| facets |
|
||||||
| source | <xsd:attribute name="GrwTyp" use="optional"> <xsd:simpleType> <xsd:restriction base="xsd:string"> <xsd:maxLength value="40"/> </xsd:restriction> </xsd:simpleType> </xsd:attribute> |
| diagram | ![]() |
||||||||||||||||||||||||
| namespace | urn:omds20 | ||||||||||||||||||||||||
| used by |
|
||||||||||||||||||||||||
| attributes |
|
||||||||||||||||||||||||
| source | <xsd:complexType name="EL-Identifizierung_Type"> <xsd:attribute name="IdfArtCd" type="omds:IdfArtCd_Type" use="required"/> <xsd:attribute name="IdfSchluessel" use="required"> <xsd:simpleType> <xsd:restriction base="xsd:string"> <xsd:maxLength value="40"/> <xsd:minLength value="1"/> </xsd:restriction> </xsd:simpleType> </xsd:attribute> <xsd:attribute name="IdfDatum" type="omds:Datum" use="optional"/> </xsd:complexType> |
| type | omds:IdfArtCd_Type | ||||||||||||||||||
| properties |
|
||||||||||||||||||
| facets |
|
||||||||||||||||||
| source | <xsd:attribute name="IdfArtCd" type="omds:IdfArtCd_Type" use="required"/> |
| type | restriction of xsd:string | |||||||||
| properties |
|
|||||||||
| facets |
|
|||||||||
| source | <xsd:attribute name="IdfSchluessel" use="required"> <xsd:simpleType> <xsd:restriction base="xsd:string"> <xsd:maxLength value="40"/> <xsd:minLength value="1"/> </xsd:restriction> </xsd:simpleType> </xsd:attribute> |
| type | omds:Datum | |||||||||
| properties |
|
|||||||||
| facets |
|
|||||||||
| source | <xsd:attribute name="IdfDatum" type="omds:Datum" use="optional"/> |
| diagram | ![]() |
||||||||||||||||||||||||
| namespace | urn:omds20 | ||||||||||||||||||||||||
| used by |
|
||||||||||||||||||||||||
| attributes |
|
||||||||||||||||||||||||
| source | <xsd:complexType name="EL-Index_Type"> <xsd:attribute name="IndexArtCd" type="omds:IndexArtCd_Type" use="required"/> <xsd:attribute name="Datum" type="xsd:gYearMonth" use="optional"/> <xsd:attribute name="Wert" type="omds:decimal" use="optional"/> </xsd:complexType> |
| type | omds:IndexArtCd_Type | |||||||||||||||||||||||||||||||||
| properties |
|
|||||||||||||||||||||||||||||||||
| facets |
|
|||||||||||||||||||||||||||||||||
| source | <xsd:attribute name="IndexArtCd" type="omds:IndexArtCd_Type" use="required"/> |
| type | xsd:gYearMonth | ||
| properties |
|
||
| source | <xsd:attribute name="Datum" type="xsd:gYearMonth" use="optional"/> |
| type | omds:decimal | ||||||||||||
| properties |
|
||||||||||||
| facets |
|
||||||||||||
| source | <xsd:attribute name="Wert" type="omds:decimal" use="optional"/> |
| diagram | ![]() |
||||||||||||||||||
| namespace | urn:omds20 | ||||||||||||||||||
| used by |
|
||||||||||||||||||
| attributes |
|
||||||||||||||||||
| source | <xsd:complexType name="EL-KFZ-Kennzeichen_Type"> <xsd:attribute name="Pol_Kennz" type="omds:Pol_Kennz_Type" use="required"/> <xsd:attribute name="Fahrgestnr" type="omds:Fahrgestnr_Type"/> </xsd:complexType> |
| type | omds:Pol_Kennz_Type | |||||||||
| properties |
|
|||||||||
| facets |
|
|||||||||
| source | <xsd:attribute name="Pol_Kennz" type="omds:Pol_Kennz_Type" use="required"/> |
| type | omds:Fahrgestnr_Type | |||||||||
| facets |
|
|||||||||
| source | <xsd:attribute name="Fahrgestnr" type="omds:Fahrgestnr_Type"/> |
| diagram | ![]() |
||||||||||||
| namespace | urn:omds20 | ||||||||||||
| used by |
|
||||||||||||
| attributes |
|
||||||||||||
| source | <xsd:complexType name="EL-Klausel_Type"> <xsd:attribute name="Klauselnr" use="required"> <xsd:simpleType> <xsd:restriction base="xsd:string"> <xsd:maxLength value="26"/> <xsd:minLength value="1"/> </xsd:restriction> </xsd:simpleType> </xsd:attribute> </xsd:complexType> |
| type | restriction of xsd:string | |||||||||
| properties |
|
|||||||||
| facets |
|
|||||||||
| source | <xsd:attribute name="Klauselnr" use="required"> <xsd:simpleType> <xsd:restriction base="xsd:string"> <xsd:maxLength value="26"/> <xsd:minLength value="1"/> </xsd:restriction> </xsd:simpleType> </xsd:attribute> |
| diagram | ![]() |
||||||||||||||||||
| namespace | urn:omds20 | ||||||||||||||||||
| used by |
|
||||||||||||||||||
| attributes |
|
||||||||||||||||||
| source | <xsd:complexType name="EL-Kommunikation_Type"> <xsd:attribute name="KomArtCd" type="omds:KomArtCd_Type" use="required"/> <xsd:attribute name="Kennung" use="required"> <xsd:simpleType> <xsd:restriction base="xsd:string"> <xsd:maxLength value="255"/> <xsd:minLength value="1"/> </xsd:restriction> </xsd:simpleType> </xsd:attribute> </xsd:complexType> |
| type | omds:KomArtCd_Type | ||||||||||||||||||||||||||||||||||||||||||||||||||||||||||||||||||||||||||||||
| properties |
|
||||||||||||||||||||||||||||||||||||||||||||||||||||||||||||||||||||||||||||||
| facets |
|
||||||||||||||||||||||||||||||||||||||||||||||||||||||||||||||||||||||||||||||
| source | <xsd:attribute name="KomArtCd" type="omds:KomArtCd_Type" use="required"/> |
| type | restriction of xsd:string | |||||||||
| properties |
|
|||||||||
| facets |
|
|||||||||
| source | <xsd:attribute name="Kennung" use="required"> <xsd:simpleType> <xsd:restriction base="xsd:string"> <xsd:maxLength value="255"/> <xsd:minLength value="1"/> </xsd:restriction> </xsd:simpleType> </xsd:attribute> |
| diagram | ![]() |
||||||||||||||||||||||||||||||
| namespace | urn:omds20 | ||||||||||||||||||||||||||||||
| used by |
|
||||||||||||||||||||||||||||||
| attributes |
|
||||||||||||||||||||||||||||||
| source | <xsd:complexType name="EL-Legitimation_Type"> <xsd:attribute name="LegArtCd" type="omds:LegArtCd_Type" use="required"/> <xsd:attribute name="Ausstellungsbehoerde" use="optional"> <xsd:simpleType> <xsd:restriction base="xsd:string"> <xsd:maxLength value="40"/> </xsd:restriction> </xsd:simpleType> </xsd:attribute> <xsd:attribute name="Datum" type="omds:Datum" use="optional"/> <xsd:attribute name="Nummer" use="required"> <xsd:simpleType> <xsd:restriction base="xsd:string"> <xsd:maxLength value="40"/> <xsd:minLength value="1"/> </xsd:restriction> </xsd:simpleType> </xsd:attribute> </xsd:complexType> |
| type | omds:LegArtCd_Type | ||||||||||||||||||||||||||||
| properties |
|
||||||||||||||||||||||||||||
| facets |
|
||||||||||||||||||||||||||||
| source | <xsd:attribute name="LegArtCd" type="omds:LegArtCd_Type" use="required"/> |
| type | restriction of xsd:string | ||||||
| properties |
|
||||||
| facets |
|
||||||
| source | <xsd:attribute name="Ausstellungsbehoerde" use="optional"> <xsd:simpleType> <xsd:restriction base="xsd:string"> <xsd:maxLength value="40"/> </xsd:restriction> </xsd:simpleType> </xsd:attribute> |
| type | omds:Datum | |||||||||
| properties |
|
|||||||||
| facets |
|
|||||||||
| source | <xsd:attribute name="Datum" type="omds:Datum" use="optional"/> |
| type | restriction of xsd:string | |||||||||
| properties |
|
|||||||||
| facets |
|
|||||||||
| source | <xsd:attribute name="Nummer" use="required"> <xsd:simpleType> <xsd:restriction base="xsd:string"> <xsd:maxLength value="40"/> <xsd:minLength value="1"/> </xsd:restriction> </xsd:simpleType> </xsd:attribute> |
| diagram | ![]() |
||||||||||||
| namespace | urn:omds20 | ||||||||||||
| used by |
|
||||||||||||
| attributes |
|
||||||||||||
| source | <xsd:complexType name="EL-Objekt_Type"> <xsd:attribute name="ObjLfnr" type="xsd:unsignedShort" use="required"/> </xsd:complexType> |
| type | xsd:unsignedShort | ||
| properties |
|
||
| source | <xsd:attribute name="ObjLfnr" type="xsd:unsignedShort" use="required"/> |
| diagram | ![]() |
||||||||||||||||||||||||
| namespace | urn:omds20 | ||||||||||||||||||||||||
| used by |
|
||||||||||||||||||||||||
| attributes |
|
||||||||||||||||||||||||
| source | <xsd:complexType name="EL-Objektdaten_Type"> <xsd:attribute name="ObjektdatenCd" type="omds:ObjektdatenCd_Type" use="required"/> <xsd:attribute name="Wert" use="required"> <xsd:simpleType> <xsd:restriction base="xsd:string"> <xsd:maxLength value="10"/> <xsd:minLength value="1"/> </xsd:restriction> </xsd:simpleType> </xsd:attribute> <xsd:attribute name="ObjektdatenInfo" use="optional"> <xsd:simpleType> <xsd:restriction base="xsd:string"> <xsd:maxLength value="60"/> </xsd:restriction> </xsd:simpleType> </xsd:attribute> </xsd:complexType> |
| type | omds:ObjektdatenCd_Type | ||||||||||||||||||||||||||||||||||||||||||||||||||||||||||||||||||||||||||||||||||||||||||||||||||||||||||||||||||||||||||||||||||||||||||
| properties |
|
||||||||||||||||||||||||||||||||||||||||||||||||||||||||||||||||||||||||||||||||||||||||||||||||||||||||||||||||||||||||||||||||||||||||||
| facets |
|
||||||||||||||||||||||||||||||||||||||||||||||||||||||||||||||||||||||||||||||||||||||||||||||||||||||||||||||||||||||||||||||||||||||||||
| source | <xsd:attribute name="ObjektdatenCd" type="omds:ObjektdatenCd_Type" use="required"/> |
| type | restriction of xsd:string | |||||||||
| properties |
|
|||||||||
| facets |
|
|||||||||
| source | <xsd:attribute name="Wert" use="required"> <xsd:simpleType> <xsd:restriction base="xsd:string"> <xsd:maxLength value="10"/> <xsd:minLength value="1"/> </xsd:restriction> </xsd:simpleType> </xsd:attribute> |
| type | restriction of xsd:string | ||||||
| properties |
|
||||||
| facets |
|
||||||
| source | <xsd:attribute name="ObjektdatenInfo" use="optional"> <xsd:simpleType> <xsd:restriction base="xsd:string"> <xsd:maxLength value="60"/> </xsd:restriction> </xsd:simpleType> </xsd:attribute> |
| diagram | ![]() |
||||||||||||||||||
| namespace | urn:omds20 | ||||||||||||||||||
| used by |
|
||||||||||||||||||
| attributes |
|
||||||||||||||||||
| source | <xsd:complexType name="EL-Polizzennummer_Type"> <xsd:attribute name="PolArtCd" type="omds:PolArtCd_Type" use="required"/> <xsd:attribute name="PolNr" type="omds:Polizzennr" use="required"/> </xsd:complexType> |
| type | omds:PolArtCd_Type | |||||||||||||||||||||||
| properties |
|
|||||||||||||||||||||||
| facets |
|
|||||||||||||||||||||||
| source | <xsd:attribute name="PolArtCd" type="omds:PolArtCd_Type" use="required"/> |
| type | omds:Polizzennr | |||||||||
| properties |
|
|||||||||
| facets |
|
|||||||||
| source | <xsd:attribute name="PolNr" type="omds:Polizzennr" use="required"/> |
| diagram | ![]() |
||||||||||||||||||||||||
| namespace | urn:omds20 | ||||||||||||||||||||||||
| used by |
|
||||||||||||||||||||||||
| attributes |
|
||||||||||||||||||||||||
| source | <xsd:complexType name="EL-Praemienfreistellung_Type"> <xsd:attribute name="PfrArtCd" type="omds:PfrArtCd_Type" use="required"/> <xsd:attribute name="PfrBeg" type="omds:Datum" use="required"/> <xsd:attribute name="PfrEnde" type="omds:Datum" use="optional"/> </xsd:complexType> |
| type | omds:PfrArtCd_Type | |||||||||||||||||||||||
| properties |
|
|||||||||||||||||||||||
| facets |
|
|||||||||||||||||||||||
| source | <xsd:attribute name="PfrArtCd" type="omds:PfrArtCd_Type" use="required"/> |
| type | omds:Datum | |||||||||
| properties |
|
|||||||||
| facets |
|
|||||||||
| source | <xsd:attribute name="PfrBeg" type="omds:Datum" use="required"/> |
| type | omds:Datum | |||||||||
| properties |
|
|||||||||
| facets |
|
|||||||||
| source | <xsd:attribute name="PfrEnde" type="omds:Datum" use="optional"/> |
| diagram | ![]() |
||||||||||||||||||||||||||||||
| namespace | urn:omds20 | ||||||||||||||||||||||||||||||
| used by |
|
||||||||||||||||||||||||||||||
| attributes |
|
||||||||||||||||||||||||||||||
| source | <xsd:complexType name="EL-Praemienkorrektur_Type"> <xsd:attribute name="PraemKorrArtCd" type="omds:PraemKorrArtCd_Type" use="required"/> <xsd:attribute name="PraemKorrWert" type="omds:decimal" use="optional"/> <xsd:attribute name="PraemKorrProz" type="omds:decimal" use="optional"/> <xsd:attribute name="PraemKorrText" use="optional"> <xsd:simpleType> <xsd:restriction base="xsd:string"> <xsd:maxLength value="80"/> </xsd:restriction> </xsd:simpleType> </xsd:attribute> </xsd:complexType> |
| type | omds:PraemKorrArtCd_Type | ||||||||||||||||||||||||||||
| properties |
|
||||||||||||||||||||||||||||
| facets |
|
||||||||||||||||||||||||||||
| source | <xsd:attribute name="PraemKorrArtCd" type="omds:PraemKorrArtCd_Type" use="required"/> |
| type | omds:decimal | ||||||||||||
| properties |
|
||||||||||||
| facets |
|
||||||||||||
| source | <xsd:attribute name="PraemKorrWert" type="omds:decimal" use="optional"/> |
| type | omds:decimal | ||||||||||||
| properties |
|
||||||||||||
| facets |
|
||||||||||||
| source | <xsd:attribute name="PraemKorrProz" type="omds:decimal" use="optional"/> |
| type | restriction of xsd:string | ||||||
| properties |
|
||||||
| facets |
|
||||||
| source | <xsd:attribute name="PraemKorrText" use="optional"> <xsd:simpleType> <xsd:restriction base="xsd:string"> <xsd:maxLength value="80"/> </xsd:restriction> </xsd:simpleType> </xsd:attribute> |
| diagram | ![]() |
||||||||||||
| namespace | urn:omds20 | ||||||||||||
| used by |
|
||||||||||||
| attributes |
|
||||||||||||
| source | <xsd:complexType name="EL-Rahmenvereinbarung_Type"> <xsd:attribute name="RahmenVebnr" use="required"> <xsd:simpleType> <xsd:restriction base="xsd:string"> <xsd:maxLength value="40"/> <xsd:minLength value="1"/> </xsd:restriction> </xsd:simpleType> </xsd:attribute> </xsd:complexType> |
| type | restriction of xsd:string | |||||||||
| properties |
|
|||||||||
| facets |
|
|||||||||
| source | <xsd:attribute name="RahmenVebnr" use="required"> <xsd:simpleType> <xsd:restriction base="xsd:string"> <xsd:maxLength value="40"/> <xsd:minLength value="1"/> </xsd:restriction> </xsd:simpleType> </xsd:attribute> |
| diagram | ![]() |
||||||||||||||||||||||||
| namespace | urn:omds20 | ||||||||||||||||||||||||
| used by |
|
||||||||||||||||||||||||
| attributes |
|
||||||||||||||||||||||||
| source | <xsd:complexType name="EL-Rente_Type"> <xsd:attribute name="RntRhythmCd" type="omds:RntRhythmCd_Type" use="required"/> <xsd:attribute name="RntBeg" type="omds:Datum" use="optional"/> <xsd:attribute name="RntBetrag" type="omds:decimal" use="required"/> </xsd:complexType> |
| type | omds:RntRhythmCd_Type | ||||||||||||||||||||||||||||
| properties |
|
||||||||||||||||||||||||||||
| facets |
|
||||||||||||||||||||||||||||
| source | <xsd:attribute name="RntRhythmCd" type="omds:RntRhythmCd_Type" use="required"/> |
| type | omds:Datum | |||||||||
| properties |
|
|||||||||
| facets |
|
|||||||||
| source | <xsd:attribute name="RntBeg" type="omds:Datum" use="optional"/> |
| type | omds:decimal | ||||||||||||
| properties |
|
||||||||||||
| facets |
|
||||||||||||
| source | <xsd:attribute name="RntBetrag" type="omds:decimal" use="required"/> |
| diagram | ![]() |
||||||||||||||||||||||||||||||
| namespace | urn:omds20 | ||||||||||||||||||||||||||||||
| used by |
|
||||||||||||||||||||||||||||||
| attributes |
|
||||||||||||||||||||||||||||||
| source | <xsd:complexType name="EL-Selbstbehalt_Type"> <xsd:attribute name="SbhArtCd" type="omds:SbhArtCd_Type" use="required"/> <xsd:attribute name="SbhBetrag" type="omds:decimal" use="optional"/> <xsd:attribute name="SbhProzent" type="omds:decimal" use="optional"/> <xsd:attribute name="SbhText" use="optional"> <xsd:simpleType> <xsd:restriction base="xsd:string"> <xsd:maxLength value="80"/> </xsd:restriction> </xsd:simpleType> </xsd:attribute> </xsd:complexType> |
| type | omds:SbhArtCd_Type | ||||||||||||||||||||||||||||
| properties |
|
||||||||||||||||||||||||||||
| facets |
|
||||||||||||||||||||||||||||
| source | <xsd:attribute name="SbhArtCd" type="omds:SbhArtCd_Type" use="required"/> |
| type | omds:decimal | ||||||||||||
| properties |
|
||||||||||||
| facets |
|
||||||||||||
| source | <xsd:attribute name="SbhBetrag" type="omds:decimal" use="optional"/> |
| type | omds:decimal | ||||||||||||
| properties |
|
||||||||||||
| facets |
|
||||||||||||
| source | <xsd:attribute name="SbhProzent" type="omds:decimal" use="optional"/> |
| type | restriction of xsd:string | ||||||
| properties |
|
||||||
| facets |
|
||||||
| source | <xsd:attribute name="SbhText" use="optional"> <xsd:simpleType> <xsd:restriction base="xsd:string"> <xsd:maxLength value="80"/> </xsd:restriction> </xsd:simpleType> </xsd:attribute> |
| diagram | ![]() |
||||||||||||||||||
| namespace | urn:omds20 | ||||||||||||||||||
| used by |
|
||||||||||||||||||
| attributes |
|
||||||||||||||||||
| source | <xsd:complexType name="EL-Steuer_Type"> <xsd:attribute name="StArtCd" type="omds:StArtCd_Type" use="required"/> <xsd:attribute name="StBetrag" type="omds:decimal" use="required"/> </xsd:complexType> |
| type | omds:StArtCd_Type | ||||||||||||||||||
| properties |
|
||||||||||||||||||
| facets |
|
||||||||||||||||||
| source | <xsd:attribute name="StArtCd" type="omds:StArtCd_Type" use="required"/> |
| type | omds:decimal | ||||||||||||
| properties |
|
||||||||||||
| facets |
|
||||||||||||
| source | <xsd:attribute name="StBetrag" type="omds:decimal" use="required"/> |
| diagram | ![]() |
||||||||||||||||||
| namespace | urn:omds20 | ||||||||||||||||||
| used by |
|
||||||||||||||||||
| attributes |
|
||||||||||||||||||
| source | <xsd:complexType name="EL-Text_Type"> <xsd:attribute name="TxtArtCd" type="omds:TxtArtCd_Type" use="required"/> <xsd:attribute name="TxtInhalt" use="required"> <xsd:simpleType> <xsd:restriction base="xsd:string"> <xsd:minLength value="1"/> </xsd:restriction> </xsd:simpleType> </xsd:attribute> </xsd:complexType> |
| type | omds:TxtArtCd_Type | ||||||||||||||||||||||||||||||||||||||||||||||||||||||||||
| properties |
|
||||||||||||||||||||||||||||||||||||||||||||||||||||||||||
| facets |
|
||||||||||||||||||||||||||||||||||||||||||||||||||||||||||
| source | <xsd:attribute name="TxtArtCd" type="omds:TxtArtCd_Type" use="required"/> |
| type | restriction of xsd:string | ||||||
| properties |
|
||||||
| facets |
|
||||||
| source | <xsd:attribute name="TxtInhalt" use="required"> <xsd:simpleType> <xsd:restriction base="xsd:string"> <xsd:minLength value="1"/> </xsd:restriction> </xsd:simpleType> </xsd:attribute> |
| diagram | ![]() |
||||||||||||||||||||||||
| namespace | urn:omds20 | ||||||||||||||||||||||||
| used by |
|
||||||||||||||||||||||||
| attributes |
|
||||||||||||||||||||||||
| source | <xsd:complexType name="EL-Versicherungssumme_Type"> <xsd:attribute name="VSArtCd" type="omds:VSArtCd_Type" use="required"/> <xsd:attribute name="VSBetrag" type="omds:decimal14_2" use="required"/> <xsd:attribute name="VSBez" use="optional"> <xsd:simpleType> <xsd:restriction base="xsd:string"> <xsd:maxLength value="255"/> </xsd:restriction> </xsd:simpleType> </xsd:attribute> </xsd:complexType> |
| type | omds:VSArtCd_Type | ||||||||||||||||||||||||||||||||||||||||||||||||||||||||||
| properties |
|
||||||||||||||||||||||||||||||||||||||||||||||||||||||||||
| facets |
|
||||||||||||||||||||||||||||||||||||||||||||||||||||||||||
| source | <xsd:attribute name="VSArtCd" type="omds:VSArtCd_Type" use="required"/> |
| type | omds:decimal14_2 | ||||||||||||
| properties |
|
||||||||||||
| facets |
|
||||||||||||
| source | <xsd:attribute name="VSBetrag" type="omds:decimal14_2" use="required"/> |
| type | restriction of xsd:string | ||||||
| properties |
|
||||||
| facets |
|
||||||
| source | <xsd:attribute name="VSBez" use="optional"> <xsd:simpleType> <xsd:restriction base="xsd:string"> <xsd:maxLength value="255"/> </xsd:restriction> </xsd:simpleType> </xsd:attribute> |
| diagram | ![]() |
||||||||||||||||||||||||
| namespace | urn:omds20 | ||||||||||||||||||||||||
| used by |
|
||||||||||||||||||||||||
| attributes |
|
||||||||||||||||||||||||
| source | <xsd:complexType name="EL-Zeitraum_Type"> <xsd:attribute name="ZRArtCd" type="omds:ZRArtCd_Type" use="required"/> <xsd:attribute name="ZRBeg" type="omds:Datum" use="optional"/> <xsd:attribute name="ZREnd" type="omds:Datum" use="optional"/> </xsd:complexType> |
| type | omds:ZRArtCd_Type | ||||||||||||||||||||||||||||||||||||||||||||||||||||||||||
| properties |
|
||||||||||||||||||||||||||||||||||||||||||||||||||||||||||
| facets |
|
||||||||||||||||||||||||||||||||||||||||||||||||||||||||||
| source | <xsd:attribute name="ZRArtCd" type="omds:ZRArtCd_Type" use="required"/> |
| type | omds:Datum | |||||||||
| properties |
|
|||||||||
| facets |
|
|||||||||
| source | <xsd:attribute name="ZRBeg" type="omds:Datum" use="optional"/> |
| type | omds:Datum | |||||||||
| properties |
|
|||||||||
| facets |
|
|||||||||
| source | <xsd:attribute name="ZREnd" type="omds:Datum" use="optional"/> |
| diagram | ![]() |
||||||||||||||||||||||||||||||||||||||||||||||||||||||||||||
| namespace | urn:omds20 | ||||||||||||||||||||||||||||||||||||||||||||||||||||||||||||
| used by |
|
||||||||||||||||||||||||||||||||||||||||||||||||||||||||||||
| attributes |
|
||||||||||||||||||||||||||||||||||||||||||||||||||||||||||||
| source | <xsd:complexType name="FONDS_Type"> <xsd:attribute name="ISIN" type="omds:ISIN_Type" use="required"/> <xsd:attribute name="WKN" type="omds:WKN_Type" use="optional"/> <xsd:attribute name="Bezeichnung" type="omds:FondsBez_Type" use="required"/> <xsd:attribute name="Kurs" type="omds:FondsBetrag_Type" use="optional"/> <xsd:attribute name="AnteilWertpapier" type="omds:FondsAnteil_Type" use="optional"/> <xsd:attribute name="Prozentsatz" type="omds:Prozentsatz_Type" use="required"/> <xsd:attribute name="Wert" type="omds:FondsBetrag_Type" use="optional"/> <xsd:attribute name="WaehrungsCd" type="omds:WaehrungsCd_Type" use="optional"/> <xsd:attribute name="Stichtag" type="omds:Datum" use="optional"/> </xsd:complexType> |
| type | omds:ISIN_Type | ||||||
| properties |
|
||||||
| facets |
|
||||||
| source | <xsd:attribute name="ISIN" type="omds:ISIN_Type" use="required"/> |
| type | omds:WKN_Type | |||||||||
| properties |
|
|||||||||
| facets |
|
|||||||||
| source | <xsd:attribute name="WKN" type="omds:WKN_Type" use="optional"/> |
| type | omds:FondsBez_Type | |||||||||
| properties |
|
|||||||||
| facets |
|
|||||||||
| source | <xsd:attribute name="Bezeichnung" type="omds:FondsBez_Type" use="required"/> |
| type | omds:FondsBetrag_Type | ||||||||||||
| properties |
|
||||||||||||
| facets |
|
||||||||||||
| source | <xsd:attribute name="Kurs" type="omds:FondsBetrag_Type" use="optional"/> |
| type | omds:FondsAnteil_Type | ||||||||||||
| properties |
|
||||||||||||
| facets |
|
||||||||||||
| source | <xsd:attribute name="AnteilWertpapier" type="omds:FondsAnteil_Type" use="optional"/> |
| type | omds:Prozentsatz_Type | ||||||||||||
| properties |
|
||||||||||||
| facets |
|
||||||||||||
| source | <xsd:attribute name="Prozentsatz" type="omds:Prozentsatz_Type" use="required"/> |
| type | omds:FondsBetrag_Type | ||||||||||||
| properties |
|
||||||||||||
| facets |
|
||||||||||||
| source | <xsd:attribute name="Wert" type="omds:FondsBetrag_Type" use="optional"/> |
| type | omds:WaehrungsCd_Type | ||||||||||||||||||||||||||||||||||||||||||||||||||||||||||||||||||||||||||||||||||||||||||||||||||||||||||||||||||||||||||||||||||||||||||||||||||||||||||||||||||||||||||||||||||
| properties |
|
||||||||||||||||||||||||||||||||||||||||||||||||||||||||||||||||||||||||||||||||||||||||||||||||||||||||||||||||||||||||||||||||||||||||||||||||||||||||||||||||||||||||||||||||||
| facets |
|
||||||||||||||||||||||||||||||||||||||||||||||||||||||||||||||||||||||||||||||||||||||||||||||||||||||||||||||||||||||||||||||||||||||||||||||||||||||||||||||||||||||||||||||||||
| source | <xsd:attribute name="WaehrungsCd" type="omds:WaehrungsCd_Type" use="optional"/> |
| type | omds:Datum | |||||||||
| properties |
|
|||||||||
| facets |
|
|||||||||
| source | <xsd:attribute name="Stichtag" type="omds:Datum" use="optional"/> |
| diagram | ![]() |
||||||||||||||||||||||||||||||||||||||||||||||||||||||
| namespace | urn:omds20 | ||||||||||||||||||||||||||||||||||||||||||||||||||||||
| used by |
|
||||||||||||||||||||||||||||||||||||||||||||||||||||||
| attributes |
|
||||||||||||||||||||||||||||||||||||||||||||||||||||||
| source | <xsd:complexType name="GESCHAEDIGTES_OBJEKT_Type"> <xsd:attribute name="GeschObjektLfnr" type="xsd:unsignedShort" use="required"/> <xsd:attribute name="SchadenBeschreibung" use="optional"> <xsd:simpleType> <xsd:restriction base="xsd:string"> <xsd:maxLength value="100"/> </xsd:restriction> </xsd:simpleType> </xsd:attribute> <xsd:attribute name="VUNrGesch" type="omds:VUNr" use="optional"/> <xsd:attribute name="VUNameGesch" use="optional"> <xsd:simpleType> <xsd:restriction base="xsd:string"> <xsd:maxLength value="40"/> </xsd:restriction> </xsd:simpleType> </xsd:attribute> <xsd:attribute name="PolNrGesch" type="omds:Polizzennr" use="optional"/> <xsd:attribute name="SchadennrGesch" use="optional"> <xsd:simpleType> <xsd:restriction base="omds:Schadennr"> <xsd:maxLength value="35"/> </xsd:restriction> </xsd:simpleType> </xsd:attribute> <xsd:attribute name="LandesCd_GeschKfz" type="omds:LandesCd_Type" use="optional"/> <xsd:attribute name="Kennz_GeschKfz" use="optional"> <xsd:simpleType> <xsd:restriction base="xsd:string"> <xsd:maxLength value="12"/> </xsd:restriction> </xsd:simpleType> </xsd:attribute> </xsd:complexType> |
| type | xsd:unsignedShort | ||
| properties |
|
||
| source | <xsd:attribute name="GeschObjektLfnr" type="xsd:unsignedShort" use="required"/> |
| type | restriction of xsd:string | ||||||
| properties |
|
||||||
| facets |
|
||||||
| source | <xsd:attribute name="SchadenBeschreibung" use="optional"> <xsd:simpleType> <xsd:restriction base="xsd:string"> <xsd:maxLength value="100"/> </xsd:restriction> </xsd:simpleType> </xsd:attribute> |
| type | omds:VUNr | |||||||||
| properties |
|
|||||||||
| facets |
|
|||||||||
| source | <xsd:attribute name="VUNrGesch" type="omds:VUNr" use="optional"/> |
| type | restriction of xsd:string | ||||||
| properties |
|
||||||
| facets |
|
||||||
| source | <xsd:attribute name="VUNameGesch" use="optional"> <xsd:simpleType> <xsd:restriction base="xsd:string"> <xsd:maxLength value="40"/> </xsd:restriction> </xsd:simpleType> </xsd:attribute> |
| type | omds:Polizzennr | |||||||||
| properties |
|
|||||||||
| facets |
|
|||||||||
| source | <xsd:attribute name="PolNrGesch" type="omds:Polizzennr" use="optional"/> |
| type | restriction of omds:Schadennr | |||||||||
| properties |
|
|||||||||
| facets |
|
|||||||||
| source | <xsd:attribute name="SchadennrGesch" use="optional"> <xsd:simpleType> <xsd:restriction base="omds:Schadennr"> <xsd:maxLength value="35"/> </xsd:restriction> </xsd:simpleType> </xsd:attribute> |
| type | omds:LandesCd_Type | ||||||||||||||||||||||||||||||||||||||||||||||||||||||||||||||||||||||||||||||||||||||||||||||||||||||||||||||||||||||||||||||||||||||||||||||||||||||||||||||||||||||||||||||||||||||||||||||||||||||||||||||||||||||||||||||||||||||||||||||||||||||||||||||||||||||||||||||||||||||||||||||||||||||||||||||||||||||||||||||||||||||||||||||||||||||||||||||||||||||||||||||||||||||||||||||||||||||||||||||||||||||||||||||||||||||||||||||||||||||||||||||||||||||||||||||||||||||||||||||||||||||||||||||||||||||||||||||||||||||||||||||||||||||||||||||||||||||||||||||||||||||||||||||||||||||||||||||||||||||||||||||||||||||||||||||||||||||||||||||||||||||||||||||||||||||||||||||||||||||||||||||||||||||||||||||||||||||||||||||||||||||||||||||||||||||||||||||||||||||||||||||||||||||||||||||||||||||||||||||||||||||||||||||||||||||||||||||||||||||||||||||||||||||||||||||||||||||||||||||||||||||||||||||||||||||||||||||||||||||||||||||||||||||||||||||||||||||||||||||||||||||||||||||||||||||||||||||||||||||
| properties |
|
||||||||||||||||||||||||||||||||||||||||||||||||||||||||||||||||||||||||||||||||||||||||||||||||||||||||||||||||||||||||||||||||||||||||||||||||||||||||||||||||||||||||||||||||||||||||||||||||||||||||||||||||||||||||||||||||||||||||||||||||||||||||||||||||||||||||||||||||||||||||||||||||||||||||||||||||||||||||||||||||||||||||||||||||||||||||||||||||||||||||||||||||||||||||||||||||||||||||||||||||||||||||||||||||||||||||||||||||||||||||||||||||||||||||||||||||||||||||||||||||||||||||||||||||||||||||||||||||||||||||||||||||||||||||||||||||||||||||||||||||||||||||||||||||||||||||||||||||||||||||||||||||||||||||||||||||||||||||||||||||||||||||||||||||||||||||||||||||||||||||||||||||||||||||||||||||||||||||||||||||||||||||||||||||||||||||||||||||||||||||||||||||||||||||||||||||||||||||||||||||||||||||||||||||||||||||||||||||||||||||||||||||||||||||||||||||||||||||||||||||||||||||||||||||||||||||||||||||||||||||||||||||||||||||||||||||||||||||||||||||||||||||||||||||||||||||||||||||||||||
| facets |
|
||||||||||||||||||||||||||||||||||||||||||||||||||||||||||||||||||||||||||||||||||||||||||||||||||||||||||||||||||||||||||||||||||||||||||||||||||||||||||||||||||||||||||||||||||||||||||||||||||||||||||||||||||||||||||||||||||||||||||||||||||||||||||||||||||||||||||||||||||||||||||||||||||||||||||||||||||||||||||||||||||||||||||||||||||||||||||||||||||||||||||||||||||||||||||||||||||||||||||||||||||||||||||||||||||||||||||||||||||||||||||||||||||||||||||||||||||||||||||||||||||||||||||||||||||||||||||||||||||||||||||||||||||||||||||||||||||||||||||||||||||||||||||||||||||||||||||||||||||||||||||||||||||||||||||||||||||||||||||||||||||||||||||||||||||||||||||||||||||||||||||||||||||||||||||||||||||||||||||||||||||||||||||||||||||||||||||||||||||||||||||||||||||||||||||||||||||||||||||||||||||||||||||||||||||||||||||||||||||||||||||||||||||||||||||||||||||||||||||||||||||||||||||||||||||||||||||||||||||||||||||||||||||||||||||||||||||||||||||||||||||||||||||||||||||||||||||||||||||||||
| source | <xsd:attribute name="LandesCd_GeschKfz" type="omds:LandesCd_Type" use="optional"/> |
| type | restriction of xsd:string | ||||||
| properties |
|
||||||
| facets |
|
||||||
| source | <xsd:attribute name="Kennz_GeschKfz" use="optional"> <xsd:simpleType> <xsd:restriction base="xsd:string"> <xsd:maxLength value="12"/> </xsd:restriction> </xsd:simpleType> </xsd:attribute> |
| diagram | ![]() |
||||||||||||||||||||||||||||||||||||
| namespace | urn:omds20 | ||||||||||||||||||||||||||||||||||||
| used by |
|
||||||||||||||||||||||||||||||||||||
| attributes |
|
||||||||||||||||||||||||||||||||||||
| source | <xsd:complexType name="KLAUSEL_Type"> <xsd:attribute name="Klauselnr" use="required"> <xsd:simpleType> <xsd:restriction base="xsd:string"> <xsd:minLength value="1"/> <xsd:maxLength value="26"/> </xsd:restriction> </xsd:simpleType> </xsd:attribute> <xsd:attribute name="Klauselbez" use="required"> <xsd:simpleType> <xsd:annotation/> <xsd:restriction base="xsd:string"> <xsd:maxLength value="80"/> </xsd:restriction> </xsd:simpleType> </xsd:attribute> <xsd:attribute name="Klauseltxt" use="optional"> <xsd:simpleType> <xsd:restriction base="xsd:string"> <xsd:maxLength value="7998"/> <xsd:minLength value="1"/> </xsd:restriction> </xsd:simpleType> </xsd:attribute> <xsd:attribute name="GueltigVon" type="omds:Datum" use="optional"/> <xsd:attribute name="GueltigBis" type="omds:Datum" use="optional"/> </xsd:complexType> |
| type | restriction of xsd:string | |||||||||
| properties |
|
|||||||||
| facets |
|
|||||||||
| source | <xsd:attribute name="Klauselnr" use="required"> <xsd:simpleType> <xsd:restriction base="xsd:string"> <xsd:minLength value="1"/> <xsd:maxLength value="26"/> </xsd:restriction> </xsd:simpleType> </xsd:attribute> |
| type | restriction of xsd:string | ||||||
| properties |
|
||||||
| facets |
|
||||||
| source | <xsd:attribute name="Klauselbez" use="required"> <xsd:simpleType> <xsd:annotation/> <xsd:restriction base="xsd:string"> <xsd:maxLength value="80"/> </xsd:restriction> </xsd:simpleType> </xsd:attribute> |
| type | restriction of xsd:string | |||||||||
| properties |
|
|||||||||
| facets |
|
|||||||||
| source | <xsd:attribute name="Klauseltxt" use="optional"> <xsd:simpleType> <xsd:restriction base="xsd:string"> <xsd:maxLength value="7998"/> <xsd:minLength value="1"/> </xsd:restriction> </xsd:simpleType> </xsd:attribute> |
| type | omds:Datum | |||||||||
| properties |
|
|||||||||
| facets |
|
|||||||||
| source | <xsd:attribute name="GueltigVon" type="omds:Datum" use="optional"/> |
| type | omds:Datum | |||||||||
| properties |
|
|||||||||
| facets |
|
|||||||||
| source | <xsd:attribute name="GueltigBis" type="omds:Datum" use="optional"/> |
| diagram | ![]() |
||||||||||||||||||||||||||||||||||||||||||||||||||||||||||||||||||
| namespace | urn:omds20 | ||||||||||||||||||||||||||||||||||||||||||||||||||||||||||||||||||
| used by |
|
||||||||||||||||||||||||||||||||||||||||||||||||||||||||||||||||||
| attributes |
|
||||||||||||||||||||||||||||||||||||||||||||||||||||||||||||||||||
| source | <xsd:complexType name="LOESCHANSTOSS_Type"> <xsd:attribute name="LoeschID" type="omds:Datum-Zeit2" use="required"/> <xsd:attribute name="SystemQuelle" use="optional" default=" "> <xsd:simpleType> <xsd:restriction base="xsd:string"> <xsd:minLength value="1"/> <xsd:maxLength value="2"/> </xsd:restriction> </xsd:simpleType> </xsd:attribute> <xsd:attribute name="GueltigAb" type="omds:Datum" use="optional"/> <xsd:attribute name="Polizzennr" type="omds:Polizzennr" use="optional"/> <xsd:attribute name="VertragsID" type="omds:VertragsID" use="optional"/> <xsd:attribute name="Personennr" type="omds:Personennr" use="optional"/> <xsd:attribute name="Schadennr" type="omds:Schadennr" use="optional"/> <xsd:attribute name="ProvisionsID" use="optional"> <xsd:simpleType> <xsd:restriction base="xsd:string"> <xsd:maxLength value="26"/> <xsd:minLength value="1"/> </xsd:restriction> </xsd:simpleType> </xsd:attribute> <xsd:attribute name="MahnverfahrenNr" use="optional"> <xsd:simpleType> <xsd:restriction base="xsd:string"> <xsd:minLength value="1"/> <xsd:maxLength value="32"/> </xsd:restriction> </xsd:simpleType> </xsd:attribute> <xsd:attribute name="LoeschCd" type="omds:LoeschCd_Type" use="required"/> </xsd:complexType> |
| type | omds:Datum-Zeit2 | ||||||||||||
| properties |
|
||||||||||||
| facets |
|
||||||||||||
| source | <xsd:attribute name="LoeschID" type="omds:Datum-Zeit2" use="required"/> |
| type | restriction of xsd:string | |||||||||
| properties |
|
|||||||||
| facets |
|
|||||||||
| source | <xsd:attribute name="SystemQuelle" use="optional" default=" "> <xsd:simpleType> <xsd:restriction base="xsd:string"> <xsd:minLength value="1"/> <xsd:maxLength value="2"/> </xsd:restriction> </xsd:simpleType> </xsd:attribute> |
| type | omds:Datum | |||||||||
| properties |
|
|||||||||
| facets |
|
|||||||||
| source | <xsd:attribute name="GueltigAb" type="omds:Datum" use="optional"/> |
| type | omds:Polizzennr | |||||||||
| properties |
|
|||||||||
| facets |
|
|||||||||
| source | <xsd:attribute name="Polizzennr" type="omds:Polizzennr" use="optional"/> |
| type | omds:VertragsID | |||||||||
| properties |
|
|||||||||
| facets |
|
|||||||||
| source | <xsd:attribute name="VertragsID" type="omds:VertragsID" use="optional"/> |
| type | omds:Personennr | |||||||||
| properties |
|
|||||||||
| facets |
|
|||||||||
| source | <xsd:attribute name="Personennr" type="omds:Personennr" use="optional"/> |
| type | omds:Schadennr | |||||||||
| properties |
|
|||||||||
| facets |
|
|||||||||
| source | <xsd:attribute name="Schadennr" type="omds:Schadennr" use="optional"/> |
| type | restriction of xsd:string | |||||||||
| properties |
|
|||||||||
| facets |
|
|||||||||
| source | <xsd:attribute name="ProvisionsID" use="optional"> <xsd:simpleType> <xsd:restriction base="xsd:string"> <xsd:maxLength value="26"/> <xsd:minLength value="1"/> </xsd:restriction> </xsd:simpleType> </xsd:attribute> |
| type | restriction of xsd:string | |||||||||
| properties |
|
|||||||||
| facets |
|
|||||||||
| source | <xsd:attribute name="MahnverfahrenNr" use="optional"> <xsd:simpleType> <xsd:restriction base="xsd:string"> <xsd:minLength value="1"/> <xsd:maxLength value="32"/> </xsd:restriction> </xsd:simpleType> </xsd:attribute> |
| type | omds:LoeschCd_Type | ||||||||||||||||||
| properties |
|
||||||||||||||||||
| facets |
|
||||||||||||||||||
| source | <xsd:attribute name="LoeschCd" type="omds:LoeschCd_Type" use="required"/> |
| diagram | ![]() |
||||||||||||||||||||||||||||||||||||||||||||||||||||||||||||||||||||||||||||||||||||||||||||||||||||||||||||||||||||||||||||||||||||||||||||||||||||||||||||||||||||||||||||||||||||||
| namespace | urn:omds20 | ||||||||||||||||||||||||||||||||||||||||||||||||||||||||||||||||||||||||||||||||||||||||||||||||||||||||||||||||||||||||||||||||||||||||||||||||||||||||||||||||||||||||||||||||||||||
| properties |
|
||||||||||||||||||||||||||||||||||||||||||||||||||||||||||||||||||||||||||||||||||||||||||||||||||||||||||||||||||||||||||||||||||||||||||||||||||||||||||||||||||||||||||||||||||||||
| children | omds:EL-Text | ||||||||||||||||||||||||||||||||||||||||||||||||||||||||||||||||||||||||||||||||||||||||||||||||||||||||||||||||||||||||||||||||||||||||||||||||||||||||||||||||||||||||||||||||||||||
| used by |
|
||||||||||||||||||||||||||||||||||||||||||||||||||||||||||||||||||||||||||||||||||||||||||||||||||||||||||||||||||||||||||||||||||||||||||||||||||||||||||||||||||||||||||||||||||||||
| attributes |
|
||||||||||||||||||||||||||||||||||||||||||||||||||||||||||||||||||||||||||||||||||||||||||||||||||||||||||||||||||||||||||||||||||||||||||||||||||||||||||||||||||||||||||||||||||||||
| source | <xsd:complexType name="MAHNUNG_Type" abstract="false"> <xsd:sequence> <xsd:choice minOccurs="0" maxOccurs="unbounded"> <xsd:element ref="omds:EL-Text"/> </xsd:choice> </xsd:sequence> <xsd:attribute name="MahnverfahrenNr" use="required"> <xsd:simpleType> <xsd:restriction base="xsd:string"> <xsd:minLength value="1"/> <xsd:maxLength value="32"/> </xsd:restriction> </xsd:simpleType> </xsd:attribute> <xsd:attribute name="MahnungNr" type="xsd:positiveInteger" use="optional"> <xsd:annotation> <xsd:documentation>Nummer der Mahnung</xsd:documentation> <xsd:documentation>Laufende Nummer pro erfolgter Mahnung bzw. Mahnende innerhalb eines Mahnverfahrens</xsd:documentation> </xsd:annotation> </xsd:attribute> <xsd:attribute name="Polizzennr" type="omds:Polizzennr" use="required"/> <xsd:attribute name="VertragsID" type="omds:VertragsID" use="optional"/> <xsd:attribute name="Vermnr" type="omds:Vermnr" use="required"/> <xsd:attribute name="MahnBetrag" type="omds:decimal" use="required"> <xsd:annotation> <xsd:documentation>Mahnbetrag</xsd:documentation> <xsd:documentation>Enthält "alles" (Prämien, Spesen, allfällige Zinsen)</xsd:documentation> <xsd:documentation>Ist 0.00 für MahnStufeCd "L"</xsd:documentation> </xsd:annotation> </xsd:attribute> <xsd:attribute name="MahnSpesen" type="omds:decimal" use="optional"> <xsd:annotation> <xsd:documentation>MahnSpesen</xsd:documentation> <xsd:documentation>Enthält Spesen, allfällige Zinsen</xsd:documentation> <xsd:documentation>Sind in MahnBetrag ebenfalls bereits enthalten</xsd:documentation> </xsd:annotation> </xsd:attribute> <xsd:attribute name="MahnStufeCd" type="omds:MahnStufeCd_Type" use="required"> <xsd:annotation> <xsd:documentation>Mahnstufe in codierter Form</xsd:documentation> </xsd:annotation> </xsd:attribute> <xsd:attribute name="MahnStufeTextVU" use="optional"> <xsd:annotation> <xsd:documentation>Mahnstufe des Versicherungsunternehmens in Textform</xsd:documentation> </xsd:annotation> <xsd:simpleType> <xsd:restriction base="xsd:string"> <xsd:minLength value="1"/> <xsd:maxLength value="40"/> </xsd:restriction> </xsd:simpleType> </xsd:attribute> <xsd:attribute name="MahnStelleVU" use="optional"> <xsd:annotation> <xsd:documentation>Für Mahnung zuständig bei VU, Sachbearbeiter, Abteilung, Telefon, Email etc.</xsd:documentation> </xsd:annotation> <xsd:simpleType> <xsd:restriction base="xsd:string"> <xsd:minLength value="1"/> <xsd:maxLength value="80"/> </xsd:restriction> </xsd:simpleType> </xsd:attribute> <xsd:attribute name="MahnStelleBeauftragt" use="optional"> <xsd:annotation> <xsd:documentation>Für Mahnung beauftragte Stelle, Inkassobüro, Anwalt, Telefon, Email etc.</xsd:documentation> </xsd:annotation> <xsd:simpleType> <xsd:restriction base="xsd:string"> <xsd:minLength value="1"/> <xsd:maxLength value="80"/> </xsd:restriction> </xsd:simpleType> </xsd:attribute> <xsd:attribute name="MahnStufeGueltigAb" type="omds:Datum" use="optional"> <xsd:annotation> <xsd:documentation>Datum, ab wann die Mahnstufe gilt</xsd:documentation> </xsd:annotation> </xsd:attribute> <xsd:attribute name="MahnStufeGueltigBis" type="omds:Datum" use="optional"> <xsd:annotation> <xsd:documentation>Datum, bis wann die Mahnstufe gilt. Ist ungleich MahnStufeGueltigAbNext.</xsd:documentation> </xsd:annotation> </xsd:attribute> <xsd:attribute name="MahnStufeCdNext" type="omds:MahnStufeCd_Type" use="optional"> <xsd:annotation> <xsd:documentation>Nächste Mahnstufe in codierter Form</xsd:documentation> </xsd:annotation> </xsd:attribute> <xsd:attribute name="MahnStufeTextVUNext" use="optional"> <xsd:annotation> <xsd:documentation>Nächste Mahnstufe des Versicherungsunternehmens in Textform</xsd:documentation> </xsd:annotation> <xsd:simpleType> <xsd:restriction base="xsd:string"> <xsd:minLength value="1"/> <xsd:maxLength value="40"/> </xsd:restriction> </xsd:simpleType> </xsd:attribute> <xsd:attribute name="MahnStufeGueltigAbNext" type="omds:Datum" use="optional"> <xsd:annotation> <xsd:documentation>Datum, ab wann die nächste Mahnstufe gilt</xsd:documentation> </xsd:annotation> </xsd:attribute> <xsd:attribute name="MahnLetzteZahlung" type="omds:Datum" use="optional"> <xsd:annotation> <xsd:documentation>Datum, wann letzte Zahlung zu Prämienkonto erfolgte</xsd:documentation> </xsd:annotation> </xsd:attribute> <xsd:attribute name="MahnAeltesteFaelligkeit" type="omds:Datum" use="optional"> <xsd:annotation> <xsd:documentation>Datum, welche älteste Fälligkeit gemahnt wird</xsd:documentation> </xsd:annotation> </xsd:attribute> <xsd:attribute name="MahnAnzahlFaelligkeiten" type="xsd:unsignedShort" use="optional"> <xsd:annotation> <xsd:documentation>Anzahl der gemahnten Fälligkeiten</xsd:documentation> </xsd:annotation> </xsd:attribute> <xsd:attribute name="GrundRuecklaufCd" type="omds:GrundRuecklaufCd_Type" use="optional"> <xsd:annotation> <xsd:documentation>Grund, warum ein Einzugsversuch nicht erfolgreich war, in codierter Form</xsd:documentation> </xsd:annotation> </xsd:attribute> <xsd:attribute name="MahnDeckungBis" type="omds:Datum" use="optional"> <xsd:annotation> <xsd:documentation>Datum, bis wann die Deckung gegeben ist</xsd:documentation> </xsd:annotation> </xsd:attribute> <xsd:attribute name="VtgSparteCd" type="omds:VtgSparteCd_Type" use="optional"/> </xsd:complexType> |
| type | restriction of xsd:string | |||||||||
| properties |
|
|||||||||
| facets |
|
|||||||||
| source | <xsd:attribute name="MahnverfahrenNr" use="required"> <xsd:simpleType> <xsd:restriction base="xsd:string"> <xsd:minLength value="1"/> <xsd:maxLength value="32"/> </xsd:restriction> </xsd:simpleType> </xsd:attribute> |
| type | xsd:positiveInteger | ||||
| properties |
|
||||
| annotation |
|
||||
| source | <xsd:attribute name="MahnungNr" type="xsd:positiveInteger" use="optional"> <xsd:annotation> <xsd:documentation>Nummer der Mahnung</xsd:documentation> <xsd:documentation>Laufende Nummer pro erfolgter Mahnung bzw. Mahnende innerhalb eines Mahnverfahrens</xsd:documentation> </xsd:annotation> </xsd:attribute> |
| type | omds:Polizzennr | |||||||||
| properties |
|
|||||||||
| facets |
|
|||||||||
| source | <xsd:attribute name="Polizzennr" type="omds:Polizzennr" use="required"/> |
| type | omds:VertragsID | |||||||||
| properties |
|
|||||||||
| facets |
|
|||||||||
| source | <xsd:attribute name="VertragsID" type="omds:VertragsID" use="optional"/> |
| type | omds:Vermnr | |||||||||
| properties |
|
|||||||||
| facets |
|
|||||||||
| source | <xsd:attribute name="Vermnr" type="omds:Vermnr" use="required"/> |
| type | omds:decimal | ||||||||||||
| properties |
|
||||||||||||
| facets |
|
||||||||||||
| annotation |
|
||||||||||||
| source | <xsd:attribute name="MahnBetrag" type="omds:decimal" use="required"> <xsd:annotation> <xsd:documentation>Mahnbetrag</xsd:documentation> <xsd:documentation>Enthält "alles" (Prämien, Spesen, allfällige Zinsen)</xsd:documentation> <xsd:documentation>Ist 0.00 für MahnStufeCd "L"</xsd:documentation> </xsd:annotation> </xsd:attribute> |
| type | omds:decimal | ||||||||||||
| properties |
|
||||||||||||
| facets |
|
||||||||||||
| annotation |
|
||||||||||||
| source | <xsd:attribute name="MahnSpesen" type="omds:decimal" use="optional"> <xsd:annotation> <xsd:documentation>MahnSpesen</xsd:documentation> <xsd:documentation>Enthält Spesen, allfällige Zinsen</xsd:documentation> <xsd:documentation>Sind in MahnBetrag ebenfalls bereits enthalten</xsd:documentation> </xsd:annotation> </xsd:attribute> |
| type | omds:MahnStufeCd_Type | |||||||||||||||||||||||||||||||||||||||||||||||||||||||||||||||||||||||||||||||||||
| properties |
|
|||||||||||||||||||||||||||||||||||||||||||||||||||||||||||||||||||||||||||||||||||
| facets |
|
|||||||||||||||||||||||||||||||||||||||||||||||||||||||||||||||||||||||||||||||||||
| annotation |
|
|||||||||||||||||||||||||||||||||||||||||||||||||||||||||||||||||||||||||||||||||||
| source | <xsd:attribute name="MahnStufeCd" type="omds:MahnStufeCd_Type" use="required"> <xsd:annotation> <xsd:documentation>Mahnstufe in codierter Form</xsd:documentation> </xsd:annotation> </xsd:attribute> |
| type | restriction of xsd:string | |||||||||
| properties |
|
|||||||||
| facets |
|
|||||||||
| annotation |
|
|||||||||
| source | <xsd:attribute name="MahnStufeTextVU" use="optional"> <xsd:annotation> <xsd:documentation>Mahnstufe des Versicherungsunternehmens in Textform</xsd:documentation> </xsd:annotation> <xsd:simpleType> <xsd:restriction base="xsd:string"> <xsd:minLength value="1"/> <xsd:maxLength value="40"/> </xsd:restriction> </xsd:simpleType> </xsd:attribute> |
| type | restriction of xsd:string | |||||||||
| properties |
|
|||||||||
| facets |
|
|||||||||
| annotation |
|
|||||||||
| source | <xsd:attribute name="MahnStelleVU" use="optional"> <xsd:annotation> <xsd:documentation>Für Mahnung zuständig bei VU, Sachbearbeiter, Abteilung, Telefon, Email etc.</xsd:documentation> </xsd:annotation> <xsd:simpleType> <xsd:restriction base="xsd:string"> <xsd:minLength value="1"/> <xsd:maxLength value="80"/> </xsd:restriction> </xsd:simpleType> </xsd:attribute> |
| type | restriction of xsd:string | |||||||||
| properties |
|
|||||||||
| facets |
|
|||||||||
| annotation |
|
|||||||||
| source | <xsd:attribute name="MahnStelleBeauftragt" use="optional"> <xsd:annotation> <xsd:documentation>Für Mahnung beauftragte Stelle, Inkassobüro, Anwalt, Telefon, Email etc.</xsd:documentation> </xsd:annotation> <xsd:simpleType> <xsd:restriction base="xsd:string"> <xsd:minLength value="1"/> <xsd:maxLength value="80"/> </xsd:restriction> </xsd:simpleType> </xsd:attribute> |
| type | omds:Datum | |||||||||
| properties |
|
|||||||||
| facets |
|
|||||||||
| annotation |
|
|||||||||
| source | <xsd:attribute name="MahnStufeGueltigAb" type="omds:Datum" use="optional"> <xsd:annotation> <xsd:documentation>Datum, ab wann die Mahnstufe gilt</xsd:documentation> </xsd:annotation> </xsd:attribute> |
| type | omds:Datum | |||||||||
| properties |
|
|||||||||
| facets |
|
|||||||||
| annotation |
|
|||||||||
| source | <xsd:attribute name="MahnStufeGueltigBis" type="omds:Datum" use="optional"> <xsd:annotation> <xsd:documentation>Datum, bis wann die Mahnstufe gilt. Ist ungleich MahnStufeGueltigAbNext.</xsd:documentation> </xsd:annotation> </xsd:attribute> |
| type | omds:MahnStufeCd_Type | |||||||||||||||||||||||||||||||||||||||||||||||||||||||||||||||||||||||||||||||||||
| properties |
|
|||||||||||||||||||||||||||||||||||||||||||||||||||||||||||||||||||||||||||||||||||
| facets |
|
|||||||||||||||||||||||||||||||||||||||||||||||||||||||||||||||||||||||||||||||||||
| annotation |
|
|||||||||||||||||||||||||||||||||||||||||||||||||||||||||||||||||||||||||||||||||||
| source | <xsd:attribute name="MahnStufeCdNext" type="omds:MahnStufeCd_Type" use="optional"> <xsd:annotation> <xsd:documentation>Nächste Mahnstufe in codierter Form</xsd:documentation> </xsd:annotation> </xsd:attribute> |
| type | restriction of xsd:string | |||||||||
| properties |
|
|||||||||
| facets |
|
|||||||||
| annotation |
|
|||||||||
| source | <xsd:attribute name="MahnStufeTextVUNext" use="optional"> <xsd:annotation> <xsd:documentation>Nächste Mahnstufe des Versicherungsunternehmens in Textform</xsd:documentation> </xsd:annotation> <xsd:simpleType> <xsd:restriction base="xsd:string"> <xsd:minLength value="1"/> <xsd:maxLength value="40"/> </xsd:restriction> </xsd:simpleType> </xsd:attribute> |
| type | omds:Datum | |||||||||
| properties |
|
|||||||||
| facets |
|
|||||||||
| annotation |
|
|||||||||
| source | <xsd:attribute name="MahnStufeGueltigAbNext" type="omds:Datum" use="optional"> <xsd:annotation> <xsd:documentation>Datum, ab wann die nächste Mahnstufe gilt</xsd:documentation> </xsd:annotation> </xsd:attribute> |
| type | omds:Datum | |||||||||
| properties |
|
|||||||||
| facets |
|
|||||||||
| annotation |
|
|||||||||
| source | <xsd:attribute name="MahnLetzteZahlung" type="omds:Datum" use="optional"> <xsd:annotation> <xsd:documentation>Datum, wann letzte Zahlung zu Prämienkonto erfolgte</xsd:documentation> </xsd:annotation> </xsd:attribute> |
| type | omds:Datum | |||||||||
| properties |
|
|||||||||
| facets |
|
|||||||||
| annotation |
|
|||||||||
| source | <xsd:attribute name="MahnAeltesteFaelligkeit" type="omds:Datum" use="optional"> <xsd:annotation> <xsd:documentation>Datum, welche älteste Fälligkeit gemahnt wird</xsd:documentation> </xsd:annotation> </xsd:attribute> |
| type | xsd:unsignedShort | ||
| properties |
|
||
| annotation |
|
||
| source | <xsd:attribute name="MahnAnzahlFaelligkeiten" type="xsd:unsignedShort" use="optional"> <xsd:annotation> <xsd:documentation>Anzahl der gemahnten Fälligkeiten</xsd:documentation> </xsd:annotation> </xsd:attribute> |
| type | omds:GrundRuecklaufCd_Type | ||||||||||||||||||||||||||||||||||||||||||||||||||||||||||||||||||||||||||||||
| properties |
|
||||||||||||||||||||||||||||||||||||||||||||||||||||||||||||||||||||||||||||||
| facets |
|
||||||||||||||||||||||||||||||||||||||||||||||||||||||||||||||||||||||||||||||
| annotation |
|
||||||||||||||||||||||||||||||||||||||||||||||||||||||||||||||||||||||||||||||
| source | <xsd:attribute name="GrundRuecklaufCd" type="omds:GrundRuecklaufCd_Type" use="optional"> <xsd:annotation> <xsd:documentation>Grund, warum ein Einzugsversuch nicht erfolgreich war, in codierter Form</xsd:documentation> </xsd:annotation> </xsd:attribute> |
| type | omds:Datum | |||||||||
| properties |
|
|||||||||
| facets |
|
|||||||||
| annotation |
|
|||||||||
| source | <xsd:attribute name="MahnDeckungBis" type="omds:Datum" use="optional"> <xsd:annotation> <xsd:documentation>Datum, bis wann die Deckung gegeben ist</xsd:documentation> </xsd:annotation> </xsd:attribute> |
| type | omds:VtgSparteCd_Type | |||||||||||||||||||||||||||||||||||||||||||||||||||||||||||||||||||||||||||||||||||||||||||||||||||||||||||||||||||||||||||||||||||||||||||||||||||||||||||||||||||
| properties |
|
|||||||||||||||||||||||||||||||||||||||||||||||||||||||||||||||||||||||||||||||||||||||||||||||||||||||||||||||||||||||||||||||||||||||||||||||||||||||||||||||||||
| facets |
|
|||||||||||||||||||||||||||||||||||||||||||||||||||||||||||||||||||||||||||||||||||||||||||||||||||||||||||||||||||||||||||||||||||||||||||||||||||||||||||||||||||
| source | <xsd:attribute name="VtgSparteCd" type="omds:VtgSparteCd_Type" use="optional"/> |
| diagram | ![]() |
||||||||||||||||||||||||||||||||||||||||||||||||||||||||||||||||||
| namespace | urn:omds20 | ||||||||||||||||||||||||||||||||||||||||||||||||||||||||||||||||||
| used by |
|
||||||||||||||||||||||||||||||||||||||||||||||||||||||||||||||||||
| attributes |
|
||||||||||||||||||||||||||||||||||||||||||||||||||||||||||||||||||
| source | <xsd:complexType name="NATUERLICHE_PERSON_Type"> <xsd:attribute name="Familienname" use="required"> <xsd:simpleType> <xsd:restriction base="xsd:string"> <xsd:maxLength value="80"/> <xsd:minLength value="1"/> </xsd:restriction> </xsd:simpleType> </xsd:attribute> <xsd:attribute name="Vorname" use="optional"> <xsd:simpleType> <xsd:restriction base="xsd:string"> <xsd:maxLength value="40"/> </xsd:restriction> </xsd:simpleType> </xsd:attribute> <xsd:attribute name="GeschlechtCd" type="omds:GeschlechtCd_Type" use="required"/> <xsd:attribute name="Gebdat" type="omds:Datum" use="optional"/> <xsd:attribute name="LandesCd" type="omds:LandesCd_Type" use="required"/> <xsd:attribute name="FamilienstandCd" type="omds:FamilienstandCd_Type" use="required"/> <xsd:attribute name="GebLandCd" type="omds:LandesCd_Type" use="optional"/> <xsd:attribute name="HauptWohnLandCd" type="omds:LandesCd_Type" use="optional"/> <xsd:attribute name="PersonID_VU" type="omds:PersonID_Type" use="optional"/> <xsd:attribute name="PersonID_Makler" type="omds:PersonID_Type" use="optional"/> </xsd:complexType> |
| type | restriction of xsd:string | |||||||||
| properties |
|
|||||||||
| facets |
|
|||||||||
| source | <xsd:attribute name="Familienname" use="required"> <xsd:simpleType> <xsd:restriction base="xsd:string"> <xsd:maxLength value="80"/> <xsd:minLength value="1"/> </xsd:restriction> </xsd:simpleType> </xsd:attribute> |
| type | restriction of xsd:string | ||||||
| properties |
|
||||||
| facets |
|
||||||
| source | <xsd:attribute name="Vorname" use="optional"> <xsd:simpleType> <xsd:restriction base="xsd:string"> <xsd:maxLength value="40"/> </xsd:restriction> </xsd:simpleType> </xsd:attribute> |
| type | omds:GeschlechtCd_Type | ||||||||||||||||||
| properties |
|
||||||||||||||||||
| facets |
|
||||||||||||||||||
| source | <xsd:attribute name="GeschlechtCd" type="omds:GeschlechtCd_Type" use="required"/> |
| type | omds:Datum | |||||||||
| properties |
|
|||||||||
| facets |
|
|||||||||
| source | <xsd:attribute name="Gebdat" type="omds:Datum" use="optional"/> |
| type | omds:LandesCd_Type | ||||||||||||||||||||||||||||||||||||||||||||||||||||||||||||||||||||||||||||||||||||||||||||||||||||||||||||||||||||||||||||||||||||||||||||||||||||||||||||||||||||||||||||||||||||||||||||||||||||||||||||||||||||||||||||||||||||||||||||||||||||||||||||||||||||||||||||||||||||||||||||||||||||||||||||||||||||||||||||||||||||||||||||||||||||||||||||||||||||||||||||||||||||||||||||||||||||||||||||||||||||||||||||||||||||||||||||||||||||||||||||||||||||||||||||||||||||||||||||||||||||||||||||||||||||||||||||||||||||||||||||||||||||||||||||||||||||||||||||||||||||||||||||||||||||||||||||||||||||||||||||||||||||||||||||||||||||||||||||||||||||||||||||||||||||||||||||||||||||||||||||||||||||||||||||||||||||||||||||||||||||||||||||||||||||||||||||||||||||||||||||||||||||||||||||||||||||||||||||||||||||||||||||||||||||||||||||||||||||||||||||||||||||||||||||||||||||||||||||||||||||||||||||||||||||||||||||||||||||||||||||||||||||||||||||||||||||||||||||||||||||||||||||||||||||||||||||||||||||||
| properties |
|
||||||||||||||||||||||||||||||||||||||||||||||||||||||||||||||||||||||||||||||||||||||||||||||||||||||||||||||||||||||||||||||||||||||||||||||||||||||||||||||||||||||||||||||||||||||||||||||||||||||||||||||||||||||||||||||||||||||||||||||||||||||||||||||||||||||||||||||||||||||||||||||||||||||||||||||||||||||||||||||||||||||||||||||||||||||||||||||||||||||||||||||||||||||||||||||||||||||||||||||||||||||||||||||||||||||||||||||||||||||||||||||||||||||||||||||||||||||||||||||||||||||||||||||||||||||||||||||||||||||||||||||||||||||||||||||||||||||||||||||||||||||||||||||||||||||||||||||||||||||||||||||||||||||||||||||||||||||||||||||||||||||||||||||||||||||||||||||||||||||||||||||||||||||||||||||||||||||||||||||||||||||||||||||||||||||||||||||||||||||||||||||||||||||||||||||||||||||||||||||||||||||||||||||||||||||||||||||||||||||||||||||||||||||||||||||||||||||||||||||||||||||||||||||||||||||||||||||||||||||||||||||||||||||||||||||||||||||||||||||||||||||||||||||||||||||||||||||||||||||
| facets |
|
||||||||||||||||||||||||||||||||||||||||||||||||||||||||||||||||||||||||||||||||||||||||||||||||||||||||||||||||||||||||||||||||||||||||||||||||||||||||||||||||||||||||||||||||||||||||||||||||||||||||||||||||||||||||||||||||||||||||||||||||||||||||||||||||||||||||||||||||||||||||||||||||||||||||||||||||||||||||||||||||||||||||||||||||||||||||||||||||||||||||||||||||||||||||||||||||||||||||||||||||||||||||||||||||||||||||||||||||||||||||||||||||||||||||||||||||||||||||||||||||||||||||||||||||||||||||||||||||||||||||||||||||||||||||||||||||||||||||||||||||||||||||||||||||||||||||||||||||||||||||||||||||||||||||||||||||||||||||||||||||||||||||||||||||||||||||||||||||||||||||||||||||||||||||||||||||||||||||||||||||||||||||||||||||||||||||||||||||||||||||||||||||||||||||||||||||||||||||||||||||||||||||||||||||||||||||||||||||||||||||||||||||||||||||||||||||||||||||||||||||||||||||||||||||||||||||||||||||||||||||||||||||||||||||||||||||||||||||||||||||||||||||||||||||||||||||||||||||||||||
| source | <xsd:attribute name="LandesCd" type="omds:LandesCd_Type" use="required"/> |
| type | omds:FamilienstandCd_Type | ||||||||||||||||||||||||||||||||||||||
| properties |
|
||||||||||||||||||||||||||||||||||||||
| facets |
|
||||||||||||||||||||||||||||||||||||||
| source | <xsd:attribute name="FamilienstandCd" type="omds:FamilienstandCd_Type" use="required"/> |
| type | omds:LandesCd_Type | ||||||||||||||||||||||||||||||||||||||||||||||||||||||||||||||||||||||||||||||||||||||||||||||||||||||||||||||||||||||||||||||||||||||||||||||||||||||||||||||||||||||||||||||||||||||||||||||||||||||||||||||||||||||||||||||||||||||||||||||||||||||||||||||||||||||||||||||||||||||||||||||||||||||||||||||||||||||||||||||||||||||||||||||||||||||||||||||||||||||||||||||||||||||||||||||||||||||||||||||||||||||||||||||||||||||||||||||||||||||||||||||||||||||||||||||||||||||||||||||||||||||||||||||||||||||||||||||||||||||||||||||||||||||||||||||||||||||||||||||||||||||||||||||||||||||||||||||||||||||||||||||||||||||||||||||||||||||||||||||||||||||||||||||||||||||||||||||||||||||||||||||||||||||||||||||||||||||||||||||||||||||||||||||||||||||||||||||||||||||||||||||||||||||||||||||||||||||||||||||||||||||||||||||||||||||||||||||||||||||||||||||||||||||||||||||||||||||||||||||||||||||||||||||||||||||||||||||||||||||||||||||||||||||||||||||||||||||||||||||||||||||||||||||||||||||||||||||||||||||
| properties |
|
||||||||||||||||||||||||||||||||||||||||||||||||||||||||||||||||||||||||||||||||||||||||||||||||||||||||||||||||||||||||||||||||||||||||||||||||||||||||||||||||||||||||||||||||||||||||||||||||||||||||||||||||||||||||||||||||||||||||||||||||||||||||||||||||||||||||||||||||||||||||||||||||||||||||||||||||||||||||||||||||||||||||||||||||||||||||||||||||||||||||||||||||||||||||||||||||||||||||||||||||||||||||||||||||||||||||||||||||||||||||||||||||||||||||||||||||||||||||||||||||||||||||||||||||||||||||||||||||||||||||||||||||||||||||||||||||||||||||||||||||||||||||||||||||||||||||||||||||||||||||||||||||||||||||||||||||||||||||||||||||||||||||||||||||||||||||||||||||||||||||||||||||||||||||||||||||||||||||||||||||||||||||||||||||||||||||||||||||||||||||||||||||||||||||||||||||||||||||||||||||||||||||||||||||||||||||||||||||||||||||||||||||||||||||||||||||||||||||||||||||||||||||||||||||||||||||||||||||||||||||||||||||||||||||||||||||||||||||||||||||||||||||||||||||||||||||||||||||||||||
| facets |
|
||||||||||||||||||||||||||||||||||||||||||||||||||||||||||||||||||||||||||||||||||||||||||||||||||||||||||||||||||||||||||||||||||||||||||||||||||||||||||||||||||||||||||||||||||||||||||||||||||||||||||||||||||||||||||||||||||||||||||||||||||||||||||||||||||||||||||||||||||||||||||||||||||||||||||||||||||||||||||||||||||||||||||||||||||||||||||||||||||||||||||||||||||||||||||||||||||||||||||||||||||||||||||||||||||||||||||||||||||||||||||||||||||||||||||||||||||||||||||||||||||||||||||||||||||||||||||||||||||||||||||||||||||||||||||||||||||||||||||||||||||||||||||||||||||||||||||||||||||||||||||||||||||||||||||||||||||||||||||||||||||||||||||||||||||||||||||||||||||||||||||||||||||||||||||||||||||||||||||||||||||||||||||||||||||||||||||||||||||||||||||||||||||||||||||||||||||||||||||||||||||||||||||||||||||||||||||||||||||||||||||||||||||||||||||||||||||||||||||||||||||||||||||||||||||||||||||||||||||||||||||||||||||||||||||||||||||||||||||||||||||||||||||||||||||||||||||||||||||||||
| source | <xsd:attribute name="GebLandCd" type="omds:LandesCd_Type" use="optional"/> |
| type | omds:LandesCd_Type | ||||||||||||||||||||||||||||||||||||||||||||||||||||||||||||||||||||||||||||||||||||||||||||||||||||||||||||||||||||||||||||||||||||||||||||||||||||||||||||||||||||||||||||||||||||||||||||||||||||||||||||||||||||||||||||||||||||||||||||||||||||||||||||||||||||||||||||||||||||||||||||||||||||||||||||||||||||||||||||||||||||||||||||||||||||||||||||||||||||||||||||||||||||||||||||||||||||||||||||||||||||||||||||||||||||||||||||||||||||||||||||||||||||||||||||||||||||||||||||||||||||||||||||||||||||||||||||||||||||||||||||||||||||||||||||||||||||||||||||||||||||||||||||||||||||||||||||||||||||||||||||||||||||||||||||||||||||||||||||||||||||||||||||||||||||||||||||||||||||||||||||||||||||||||||||||||||||||||||||||||||||||||||||||||||||||||||||||||||||||||||||||||||||||||||||||||||||||||||||||||||||||||||||||||||||||||||||||||||||||||||||||||||||||||||||||||||||||||||||||||||||||||||||||||||||||||||||||||||||||||||||||||||||||||||||||||||||||||||||||||||||||||||||||||||||||||||||||||||||||
| properties |
|
||||||||||||||||||||||||||||||||||||||||||||||||||||||||||||||||||||||||||||||||||||||||||||||||||||||||||||||||||||||||||||||||||||||||||||||||||||||||||||||||||||||||||||||||||||||||||||||||||||||||||||||||||||||||||||||||||||||||||||||||||||||||||||||||||||||||||||||||||||||||||||||||||||||||||||||||||||||||||||||||||||||||||||||||||||||||||||||||||||||||||||||||||||||||||||||||||||||||||||||||||||||||||||||||||||||||||||||||||||||||||||||||||||||||||||||||||||||||||||||||||||||||||||||||||||||||||||||||||||||||||||||||||||||||||||||||||||||||||||||||||||||||||||||||||||||||||||||||||||||||||||||||||||||||||||||||||||||||||||||||||||||||||||||||||||||||||||||||||||||||||||||||||||||||||||||||||||||||||||||||||||||||||||||||||||||||||||||||||||||||||||||||||||||||||||||||||||||||||||||||||||||||||||||||||||||||||||||||||||||||||||||||||||||||||||||||||||||||||||||||||||||||||||||||||||||||||||||||||||||||||||||||||||||||||||||||||||||||||||||||||||||||||||||||||||||||||||||||||||||
| facets |
|
||||||||||||||||||||||||||||||||||||||||||||||||||||||||||||||||||||||||||||||||||||||||||||||||||||||||||||||||||||||||||||||||||||||||||||||||||||||||||||||||||||||||||||||||||||||||||||||||||||||||||||||||||||||||||||||||||||||||||||||||||||||||||||||||||||||||||||||||||||||||||||||||||||||||||||||||||||||||||||||||||||||||||||||||||||||||||||||||||||||||||||||||||||||||||||||||||||||||||||||||||||||||||||||||||||||||||||||||||||||||||||||||||||||||||||||||||||||||||||||||||||||||||||||||||||||||||||||||||||||||||||||||||||||||||||||||||||||||||||||||||||||||||||||||||||||||||||||||||||||||||||||||||||||||||||||||||||||||||||||||||||||||||||||||||||||||||||||||||||||||||||||||||||||||||||||||||||||||||||||||||||||||||||||||||||||||||||||||||||||||||||||||||||||||||||||||||||||||||||||||||||||||||||||||||||||||||||||||||||||||||||||||||||||||||||||||||||||||||||||||||||||||||||||||||||||||||||||||||||||||||||||||||||||||||||||||||||||||||||||||||||||||||||||||||||||||||||||||||||||
| source | <xsd:attribute name="HauptWohnLandCd" type="omds:LandesCd_Type" use="optional"/> |
| type | omds:PersonID_Type | ||||||
| properties |
|
||||||
| facets |
|
||||||
| source | <xsd:attribute name="PersonID_VU" type="omds:PersonID_Type" use="optional"/> |
| type | omds:PersonID_Type | ||||||
| properties |
|
||||||
| facets |
|
||||||
| source | <xsd:attribute name="PersonID_Makler" type="omds:PersonID_Type" use="optional"/> |
| diagram | ![]() |
||||||||||||||||||||||||||||||||||||||||||||||||||||||||||||||||||||||||||
| namespace | urn:omds20 | ||||||||||||||||||||||||||||||||||||||||||||||||||||||||||||||||||||||||||
| children | omds:NATUERLICHE_PERSON omds:SONSTIGE_PERSON omds:EL-Anzahl omds:EL-Einstufung omds:EL-Entscheidungsfrage omds:EL-Identifizierung omds:EL-Kommunikation omds:EL-Legitimation omds:EL-Text | ||||||||||||||||||||||||||||||||||||||||||||||||||||||||||||||||||||||||||
| used by |
|
||||||||||||||||||||||||||||||||||||||||||||||||||||||||||||||||||||||||||
| attributes |
|
||||||||||||||||||||||||||||||||||||||||||||||||||||||||||||||||||||||||||
| source | <xsd:complexType name="PERSON_Type"> <xsd:sequence> <xsd:choice> <xsd:element ref="omds:NATUERLICHE_PERSON"/> <xsd:element ref="omds:SONSTIGE_PERSON"/> </xsd:choice> <xsd:choice minOccurs="0" maxOccurs="unbounded"> <xsd:element ref="omds:EL-Anzahl"/> <xsd:element ref="omds:EL-Einstufung"/> <xsd:element ref="omds:EL-Entscheidungsfrage"/> <xsd:element ref="omds:EL-Identifizierung"/> <xsd:element ref="omds:EL-Kommunikation"/> <xsd:element ref="omds:EL-Legitimation"/> <xsd:element ref="omds:EL-Text"/> </xsd:choice> </xsd:sequence> <xsd:attribute name="Personennr" use="required"> <xsd:simpleType> <xsd:restriction base="omds:Personennr"> <xsd:maxLength value="26"/> </xsd:restriction> </xsd:simpleType> </xsd:attribute> <xsd:attribute name="PersArtCd" type="omds:PersArtCd_Type" use="required"/> <xsd:attributeGroup ref="omds:Adresse_Attribute"/> </xsd:complexType> |
| type | restriction of omds:Personennr | |||||||||
| properties |
|
|||||||||
| facets |
|
|||||||||
| source | <xsd:attribute name="Personennr" use="required"> <xsd:simpleType> <xsd:restriction base="omds:Personennr"> <xsd:maxLength value="26"/> </xsd:restriction> </xsd:simpleType> </xsd:attribute> |
| type | omds:PersArtCd_Type | |||||||||||||
| properties |
|
|||||||||||||
| facets |
|
|||||||||||||
| source | <xsd:attribute name="PersArtCd" type="omds:PersArtCd_Type" use="required"/> |
| diagram | ![]() |
||||||||||||||||||||||||||||||||||||||||||||||||||||||||||||||||||
| namespace | urn:omds20 | ||||||||||||||||||||||||||||||||||||||||||||||||||||||||||||||||||
| used by |
|
||||||||||||||||||||||||||||||||||||||||||||||||||||||||||||||||||
| attributes |
|
||||||||||||||||||||||||||||||||||||||||||||||||||||||||||||||||||
| source | <xsd:complexType name="PORTFOLIO_TYPE"> <xsd:attribute name="PortfolioID" type="omds:PortfolioID_Type" use="required"/> <xsd:attribute name="ISIN" type="omds:ISIN_Type" use="optional"/> <xsd:attribute name="WKN" type="omds:WKN_Type" use="optional"/> <xsd:attribute name="Bezeichnung" type="omds:FondsBez_Type" use="required"/> <xsd:attribute name="Kurs" type="omds:FondsBetrag_Type" use="optional"/> <xsd:attribute name="AnteilWertpapier" type="omds:FondsAnteil_Type" use="optional"/> <xsd:attribute name="Prozentsatz" type="omds:Prozentsatz_Type" use="required"/> <xsd:attribute name="Wert" type="omds:FondsBetrag_Type" use="optional"/> <xsd:attribute name="WaehrungsCd" type="omds:WaehrungsCd_Type" use="optional"/> <xsd:attribute name="Stichtag" type="omds:Datum" use="optional"/> </xsd:complexType> |
| type | omds:PortfolioID_Type | |||||||||
| properties |
|
|||||||||
| facets |
|
|||||||||
| source | <xsd:attribute name="PortfolioID" type="omds:PortfolioID_Type" use="required"/> |
| type | omds:ISIN_Type | ||||||
| properties |
|
||||||
| facets |
|
||||||
| source | <xsd:attribute name="ISIN" type="omds:ISIN_Type" use="optional"/> |
| type | omds:WKN_Type | |||||||||
| properties |
|
|||||||||
| facets |
|
|||||||||
| source | <xsd:attribute name="WKN" type="omds:WKN_Type" use="optional"/> |
| type | omds:FondsBez_Type | |||||||||
| properties |
|
|||||||||
| facets |
|
|||||||||
| source | <xsd:attribute name="Bezeichnung" type="omds:FondsBez_Type" use="required"/> |
| type | omds:FondsBetrag_Type | ||||||||||||
| properties |
|
||||||||||||
| facets |
|
||||||||||||
| source | <xsd:attribute name="Kurs" type="omds:FondsBetrag_Type" use="optional"/> |
| type | omds:FondsAnteil_Type | ||||||||||||
| properties |
|
||||||||||||
| facets |
|
||||||||||||
| source | <xsd:attribute name="AnteilWertpapier" type="omds:FondsAnteil_Type" use="optional"/> |
| type | omds:Prozentsatz_Type | ||||||||||||
| properties |
|
||||||||||||
| facets |
|
||||||||||||
| source | <xsd:attribute name="Prozentsatz" type="omds:Prozentsatz_Type" use="required"/> |
| type | omds:FondsBetrag_Type | ||||||||||||
| properties |
|
||||||||||||
| facets |
|
||||||||||||
| source | <xsd:attribute name="Wert" type="omds:FondsBetrag_Type" use="optional"/> |
| type | omds:WaehrungsCd_Type | ||||||||||||||||||||||||||||||||||||||||||||||||||||||||||||||||||||||||||||||||||||||||||||||||||||||||||||||||||||||||||||||||||||||||||||||||||||||||||||||||||||||||||||||||||
| properties |
|
||||||||||||||||||||||||||||||||||||||||||||||||||||||||||||||||||||||||||||||||||||||||||||||||||||||||||||||||||||||||||||||||||||||||||||||||||||||||||||||||||||||||||||||||||
| facets |
|
||||||||||||||||||||||||||||||||||||||||||||||||||||||||||||||||||||||||||||||||||||||||||||||||||||||||||||||||||||||||||||||||||||||||||||||||||||||||||||||||||||||||||||||||||
| source | <xsd:attribute name="WaehrungsCd" type="omds:WaehrungsCd_Type" use="optional"/> |
| type | omds:Datum | |||||||||
| properties |
|
|||||||||
| facets |
|
|||||||||
| source | <xsd:attribute name="Stichtag" type="omds:Datum" use="optional"/> |
| diagram | ![]() |
||||||||||||||||||||||||||||||||||||||||||||||||||||||||||||||||||||||||||||||||||||||||||||||||||||||||||||||||||
| namespace | urn:omds20 | ||||||||||||||||||||||||||||||||||||||||||||||||||||||||||||||||||||||||||||||||||||||||||||||||||||||||||||||||||
| used by |
|
||||||||||||||||||||||||||||||||||||||||||||||||||||||||||||||||||||||||||||||||||||||||||||||||||||||||||||||||||
| attributes |
|
||||||||||||||||||||||||||||||||||||||||||||||||||||||||||||||||||||||||||||||||||||||||||||||||||||||||||||||||||
| source | <xsd:complexType name="PROVISION_Type"> <xsd:attribute name="ProvisionsID" use="required"> <xsd:simpleType> <xsd:restriction base="xsd:string"> <xsd:maxLength value="26"/> <xsd:minLength value="1"/> </xsd:restriction> </xsd:simpleType> </xsd:attribute> <xsd:attribute name="Vermnr" type="omds:Vermnr" use="required"/> <xsd:attribute name="Polizzennr" type="omds:Polizzennr" use="optional"/> <xsd:attribute name="VertragsID" type="omds:VertragsID" use="optional"/> <xsd:attribute name="VerbandSparteCd" type="omds:VerbandSparteCd_Type" use="optional"/> <xsd:attribute name="SpartenCd" type="omds:SpartenCd_Type" use="optional"/> <xsd:attribute name="SpartenErweiterung" use="optional"> <xsd:simpleType> <xsd:restriction base="xsd:string"> <xsd:maxLength value="10"/> </xsd:restriction> </xsd:simpleType> </xsd:attribute> <xsd:attribute name="BuchDat" type="omds:Datum" use="required"/> <xsd:attribute name="ProvVon" type="omds:Datum" use="optional"/> <xsd:attribute name="ProvBis" type="omds:Datum" use="optional"/> <xsd:attribute name="ProvArtCd" type="omds:ProvArtCd_Type" use="required"/> <xsd:attribute name="ProvTxt" use="optional"> <xsd:simpleType> <xsd:restriction base="xsd:string"> <xsd:maxLength value="90"/> </xsd:restriction> </xsd:simpleType> </xsd:attribute> <xsd:attribute name="ProvGrdlg" type="omds:decimal" use="optional"/> <xsd:attribute name="ProvSatz" type="omds:decimal" use="optional"/> <xsd:attribute name="ProvBetrag" type="omds:decimal" use="required"/> <xsd:attribute name="WaehrungsCd" type="omds:WaehrungsCd_Type" use="required"/> <xsd:attribute name="ProvArtText" use="optional"> <xsd:simpleType> <xsd:restriction base="xsd:string"> <xsd:maxLength value="90"/> </xsd:restriction> </xsd:simpleType> </xsd:attribute> <xsd:attribute name="Vorpolizze" type="omds:Polizzennr" use="optional"/> </xsd:complexType> |
| type | restriction of xsd:string | |||||||||
| properties |
|
|||||||||
| facets |
|
|||||||||
| source | <xsd:attribute name="ProvisionsID" use="required"> <xsd:simpleType> <xsd:restriction base="xsd:string"> <xsd:maxLength value="26"/> <xsd:minLength value="1"/> </xsd:restriction> </xsd:simpleType> </xsd:attribute> |
| type | omds:Vermnr | |||||||||
| properties |
|
|||||||||
| facets |
|
|||||||||
| source | <xsd:attribute name="Vermnr" type="omds:Vermnr" use="required"/> |
| type | omds:Polizzennr | |||||||||
| properties |
|
|||||||||
| facets |
|
|||||||||
| source | <xsd:attribute name="Polizzennr" type="omds:Polizzennr" use="optional"/> |
| type | omds:VertragsID | |||||||||
| properties |
|
|||||||||
| facets |
|
|||||||||
| source | <xsd:attribute name="VertragsID" type="omds:VertragsID" use="optional"/> |
| type | omds:VerbandSparteCd_Type | ||||||||||||||||||||||||||||||||||||||||||||||||||||||||||||||||||||||||||||||||||||||||||||||||||||||||||||||||||||||||||||||||||||||||||||||||||||||||||||||||||||||||||||||||||||||||||||||||||||||||||||||||||||||||||||||||||||||||||||||||||||||||||||||||||||||||||||||||||||||||||||||||||||||||||||||||||||||||||||||||||||||||||||||||||||||||||||||||||||||||||||||||
| properties |
|
||||||||||||||||||||||||||||||||||||||||||||||||||||||||||||||||||||||||||||||||||||||||||||||||||||||||||||||||||||||||||||||||||||||||||||||||||||||||||||||||||||||||||||||||||||||||||||||||||||||||||||||||||||||||||||||||||||||||||||||||||||||||||||||||||||||||||||||||||||||||||||||||||||||||||||||||||||||||||||||||||||||||||||||||||||||||||||||||||||||||||||||||
| facets |
|
||||||||||||||||||||||||||||||||||||||||||||||||||||||||||||||||||||||||||||||||||||||||||||||||||||||||||||||||||||||||||||||||||||||||||||||||||||||||||||||||||||||||||||||||||||||||||||||||||||||||||||||||||||||||||||||||||||||||||||||||||||||||||||||||||||||||||||||||||||||||||||||||||||||||||||||||||||||||||||||||||||||||||||||||||||||||||||||||||||||||||||||||
| source | <xsd:attribute name="VerbandSparteCd" type="omds:VerbandSparteCd_Type" use="optional"/> |
| type | omds:SpartenCd_Type | |||||||||||||||||||||||||||||||||||||||||||||||||||||||||||||||||||||||||||||||||||||||||||||||||||||||||||||||||||||||||||||||||||||||||||||||||||||||||
| properties |
|
|||||||||||||||||||||||||||||||||||||||||||||||||||||||||||||||||||||||||||||||||||||||||||||||||||||||||||||||||||||||||||||||||||||||||||||||||||||||||
| facets |
|
|||||||||||||||||||||||||||||||||||||||||||||||||||||||||||||||||||||||||||||||||||||||||||||||||||||||||||||||||||||||||||||||||||||||||||||||||||||||||
| source | <xsd:attribute name="SpartenCd" type="omds:SpartenCd_Type" use="optional"/> |
| type | restriction of xsd:string | ||||||
| properties |
|
||||||
| facets |
|
||||||
| source | <xsd:attribute name="SpartenErweiterung" use="optional"> <xsd:simpleType> <xsd:restriction base="xsd:string"> <xsd:maxLength value="10"/> </xsd:restriction> </xsd:simpleType> </xsd:attribute> |
| type | omds:Datum | |||||||||
| properties |
|
|||||||||
| facets |
|
|||||||||
| source | <xsd:attribute name="BuchDat" type="omds:Datum" use="required"/> |
| type | omds:Datum | |||||||||
| properties |
|
|||||||||
| facets |
|
|||||||||
| source | <xsd:attribute name="ProvVon" type="omds:Datum" use="optional"/> |
| type | omds:Datum | |||||||||
| properties |
|
|||||||||
| facets |
|
|||||||||
| source | <xsd:attribute name="ProvBis" type="omds:Datum" use="optional"/> |
| type | omds:ProvArtCd_Type | |||||||||||||||||||||||||||||||||
| properties |
|
|||||||||||||||||||||||||||||||||
| facets |
|
|||||||||||||||||||||||||||||||||
| source | <xsd:attribute name="ProvArtCd" type="omds:ProvArtCd_Type" use="required"/> |
| type | restriction of xsd:string | ||||||
| properties |
|
||||||
| facets |
|
||||||
| source | <xsd:attribute name="ProvTxt" use="optional"> <xsd:simpleType> <xsd:restriction base="xsd:string"> <xsd:maxLength value="90"/> </xsd:restriction> </xsd:simpleType> </xsd:attribute> |
| type | omds:decimal | ||||||||||||
| properties |
|
||||||||||||
| facets |
|
||||||||||||
| source | <xsd:attribute name="ProvGrdlg" type="omds:decimal" use="optional"/> |
| type | omds:decimal | ||||||||||||
| properties |
|
||||||||||||
| facets |
|
||||||||||||
| source | <xsd:attribute name="ProvSatz" type="omds:decimal" use="optional"/> |
| type | omds:decimal | ||||||||||||
| properties |
|
||||||||||||
| facets |
|
||||||||||||
| source | <xsd:attribute name="ProvBetrag" type="omds:decimal" use="required"/> |
| type | omds:WaehrungsCd_Type | ||||||||||||||||||||||||||||||||||||||||||||||||||||||||||||||||||||||||||||||||||||||||||||||||||||||||||||||||||||||||||||||||||||||||||||||||||||||||||||||||||||||||||||||||||
| properties |
|
||||||||||||||||||||||||||||||||||||||||||||||||||||||||||||||||||||||||||||||||||||||||||||||||||||||||||||||||||||||||||||||||||||||||||||||||||||||||||||||||||||||||||||||||||
| facets |
|
||||||||||||||||||||||||||||||||||||||||||||||||||||||||||||||||||||||||||||||||||||||||||||||||||||||||||||||||||||||||||||||||||||||||||||||||||||||||||||||||||||||||||||||||||
| source | <xsd:attribute name="WaehrungsCd" type="omds:WaehrungsCd_Type" use="required"/> |
| type | restriction of xsd:string | ||||||
| properties |
|
||||||
| facets |
|
||||||
| source | <xsd:attribute name="ProvArtText" use="optional"> <xsd:simpleType> <xsd:restriction base="xsd:string"> <xsd:maxLength value="90"/> </xsd:restriction> </xsd:simpleType> </xsd:attribute> |
| type | omds:Polizzennr | |||||||||
| properties |
|
|||||||||
| facets |
|
|||||||||
| source | <xsd:attribute name="Vorpolizze" type="omds:Polizzennr" use="optional"/> |
| diagram | ![]() |
||||||||||||||||||||||||||||||||||||||||||||||||||||||
| namespace | urn:omds20 | ||||||||||||||||||||||||||||||||||||||||||||||||||||||
| children | omds:EL-Anzahl omds:EL-Betrag omds:EL-Bezugsberechtigung omds:EL-Einstufung omds:EL-Entscheidungsfrage omds:EL-Gewinnbeteiligung omds:EL-Grenzwert omds:EL-Index omds:EL-Identifizierung omds:EL-Klausel omds:EL-Objekt omds:EL-Praemienkorrektur omds:EL-Rente omds:EL-Selbstbehalt omds:EL-Steuer omds:EL-Text omds:EL-Versicherungssumme omds:EL-Zeitraum | ||||||||||||||||||||||||||||||||||||||||||||||||||||||
| used by |
|
||||||||||||||||||||||||||||||||||||||||||||||||||||||
| attributes |
|
||||||||||||||||||||||||||||||||||||||||||||||||||||||
| source | <xsd:complexType name="RISIKO_Type"> <xsd:sequence> <xsd:choice minOccurs="0" maxOccurs="unbounded"> <xsd:element ref="omds:EL-Anzahl"/> <xsd:element ref="omds:EL-Betrag"/> <xsd:element ref="omds:EL-Bezugsberechtigung"/> <xsd:element ref="omds:EL-Einstufung"/> <xsd:element ref="omds:EL-Entscheidungsfrage"/> <xsd:element ref="omds:EL-Gewinnbeteiligung"/> <xsd:element ref="omds:EL-Grenzwert"/> <xsd:element ref="omds:EL-Index"/> <xsd:element ref="omds:EL-Identifizierung"/> <xsd:element ref="omds:EL-Klausel"/> <xsd:element ref="omds:EL-Objekt"/> <xsd:element ref="omds:EL-Praemienkorrektur"/> <xsd:element ref="omds:EL-Rente"/> <xsd:element ref="omds:EL-Selbstbehalt"/> <xsd:element ref="omds:EL-Steuer"/> <xsd:element ref="omds:EL-Text"/> <xsd:element ref="omds:EL-Versicherungssumme"/> <xsd:element ref="omds:EL-Zeitraum"/> </xsd:choice> </xsd:sequence> <xsd:attribute name="RisikoLfnr" type="xsd:unsignedShort" use="required"/> <xsd:attribute name="ObjLfnr1" type="xsd:unsignedShort" use="prohibited"/> <xsd:attribute name="ObjLfnr2" type="xsd:unsignedShort" use="prohibited"/> <xsd:attribute name="ObjLfnr3" type="xsd:unsignedShort" use="prohibited"/> <xsd:attribute name="RisikoArtCd" type="omds:RisikoArtCd_Type" use="optional"/> <xsd:attribute name="RisikoBez" use="required"> <xsd:simpleType> <xsd:restriction base="xsd:string"> <xsd:maxLength value="80"/> <xsd:minLength value="1"/> </xsd:restriction> </xsd:simpleType> </xsd:attribute> <xsd:attribute name="PraemFristCd" type="omds:PraemFristCd_Type" use="optional"/> <xsd:attribute name="PraemieNto" type="omds:decimal" use="optional"/> </xsd:complexType> |
| type | xsd:unsignedShort | ||
| properties |
|
||
| source | <xsd:attribute name="RisikoLfnr" type="xsd:unsignedShort" use="required"/> |
| type | xsd:unsignedShort | ||
| properties |
|
||
| source | <xsd:attribute name="ObjLfnr1" type="xsd:unsignedShort" use="prohibited"/> |
| type | xsd:unsignedShort | ||
| properties |
|
||
| source | <xsd:attribute name="ObjLfnr2" type="xsd:unsignedShort" use="prohibited"/> |
| type | xsd:unsignedShort | ||
| properties |
|
||
| source | <xsd:attribute name="ObjLfnr3" type="xsd:unsignedShort" use="prohibited"/> |
| type | omds:RisikoArtCd_Type | ||||||||||||||||||||||||||||||||||||||||||||||||||||||||||||||||||||||||||||||||||||||||||||||||||||||||||||||||||||||||||||||||||||||||||||||||||||||||||||||||||||||||||||||||||||||||||||||||||||||||||||||||||||||||||||||||||||||||||||||||||||||||||||||||||||||||||||||||||||||||||||||||||||||||||||||||||||||||||||||||||||||||||||||||||||||||||||||||||||||||||||||||||||||||||||||||||||||||||||||||||||||||||||||||||||||||||||||||||||||||||||||||||||||||||||||||||||||||||||||||||||||||||||||||||||||||||||||||||||||||||||||||||||||||||||||||||||||||||||||||||||||||||||||||||||||||||||||||||||||||||||||||||||||||||||||||||||||||||||||||||||||||||||||||||||||||||||||||||||||
| properties |
|
||||||||||||||||||||||||||||||||||||||||||||||||||||||||||||||||||||||||||||||||||||||||||||||||||||||||||||||||||||||||||||||||||||||||||||||||||||||||||||||||||||||||||||||||||||||||||||||||||||||||||||||||||||||||||||||||||||||||||||||||||||||||||||||||||||||||||||||||||||||||||||||||||||||||||||||||||||||||||||||||||||||||||||||||||||||||||||||||||||||||||||||||||||||||||||||||||||||||||||||||||||||||||||||||||||||||||||||||||||||||||||||||||||||||||||||||||||||||||||||||||||||||||||||||||||||||||||||||||||||||||||||||||||||||||||||||||||||||||||||||||||||||||||||||||||||||||||||||||||||||||||||||||||||||||||||||||||||||||||||||||||||||||||||||||||||||||||||||||||||
| facets |
|
||||||||||||||||||||||||||||||||||||||||||||||||||||||||||||||||||||||||||||||||||||||||||||||||||||||||||||||||||||||||||||||||||||||||||||||||||||||||||||||||||||||||||||||||||||||||||||||||||||||||||||||||||||||||||||||||||||||||||||||||||||||||||||||||||||||||||||||||||||||||||||||||||||||||||||||||||||||||||||||||||||||||||||||||||||||||||||||||||||||||||||||||||||||||||||||||||||||||||||||||||||||||||||||||||||||||||||||||||||||||||||||||||||||||||||||||||||||||||||||||||||||||||||||||||||||||||||||||||||||||||||||||||||||||||||||||||||||||||||||||||||||||||||||||||||||||||||||||||||||||||||||||||||||||||||||||||||||||||||||||||||||||||||||||||||||||||||||||||||||
| source | <xsd:attribute name="RisikoArtCd" type="omds:RisikoArtCd_Type" use="optional"/> |
| type | restriction of xsd:string | |||||||||
| properties |
|
|||||||||
| facets |
|
|||||||||
| source | <xsd:attribute name="RisikoBez" use="required"> <xsd:simpleType> <xsd:restriction base="xsd:string"> <xsd:maxLength value="80"/> <xsd:minLength value="1"/> </xsd:restriction> </xsd:simpleType> </xsd:attribute> |
| type | omds:PraemFristCd_Type | |||||||||||||
| properties |
|
|||||||||||||
| facets |
|
|||||||||||||
| source | <xsd:attribute name="PraemFristCd" type="omds:PraemFristCd_Type" use="optional"/> |
| type | omds:decimal | ||||||||||||
| properties |
|
||||||||||||
| facets |
|
||||||||||||
| source | <xsd:attribute name="PraemieNto" type="omds:decimal" use="optional"/> |
| diagram | ![]() |
||||||||||||||||||||||||||||||
| namespace | urn:omds20 | ||||||||||||||||||||||||||||||
| children | omds:GESCHAEDIGTES_OBJEKT omds:ZAHLUNG | ||||||||||||||||||||||||||||||
| used by |
|
||||||||||||||||||||||||||||||
| attributes |
|
||||||||||||||||||||||||||||||
| source | <xsd:complexType name="SCHADEN_BETEILIGTER_Type"> <xsd:sequence minOccurs="0"> <xsd:element ref="omds:GESCHAEDIGTES_OBJEKT" minOccurs="0" maxOccurs="unbounded"/> <xsd:element ref="omds:ZAHLUNG" minOccurs="0" maxOccurs="unbounded"/> </xsd:sequence> <xsd:attribute name="BetLfnr" type="xsd:unsignedShort" use="required"/> <xsd:attribute name="Personennr" type="omds:Personennr" use="optional"/> <xsd:attribute name="BetRolleCd" type="omds:BetRolleCd_Type" use="required"/> <xsd:attribute name="BetTxt" use="optional"> <xsd:simpleType> <xsd:restriction base="xsd:string"> <xsd:maxLength value="100"/> </xsd:restriction> </xsd:simpleType> </xsd:attribute> </xsd:complexType> |
| type | xsd:unsignedShort | ||
| properties |
|
||
| source | <xsd:attribute name="BetLfnr" type="xsd:unsignedShort" use="required"/> |
| type | omds:Personennr | |||||||||
| properties |
|
|||||||||
| facets |
|
|||||||||
| source | <xsd:attribute name="Personennr" type="omds:Personennr" use="optional"/> |
| type | omds:BetRolleCd_Type | |||||||||||||||||||||||||||||||||||||||||||||||||||||||||||||||||||||||||||||||||||
| properties |
|
|||||||||||||||||||||||||||||||||||||||||||||||||||||||||||||||||||||||||||||||||||
| facets |
|
|||||||||||||||||||||||||||||||||||||||||||||||||||||||||||||||||||||||||||||||||||
| source | <xsd:attribute name="BetRolleCd" type="omds:BetRolleCd_Type" use="required"/> |
| type | restriction of xsd:string | ||||||
| properties |
|
||||||
| facets |
|
||||||
| source | <xsd:attribute name="BetTxt" use="optional"> <xsd:simpleType> <xsd:restriction base="xsd:string"> <xsd:maxLength value="100"/> </xsd:restriction> </xsd:simpleType> </xsd:attribute> |
| diagram | ![]() |
||||||||||||||||||||||||||||||||||||||||||||||||||||||||||||||||||||||||||||||||||||||||||||||||||||||||||||||||||
| namespace | urn:omds20 | ||||||||||||||||||||||||||||||||||||||||||||||||||||||||||||||||||||||||||||||||||||||||||||||||||||||||||||||||||
| children | omds:EL-Anzahl omds:EL-Betrag omds:EL-Einstufung omds:EL-Entscheidungsfrage omds:EL-Polizzennummer omds:EL-Text omds:SCHADEN_BETEILIGTER omds:EL-KFZ-Kennzeichen | ||||||||||||||||||||||||||||||||||||||||||||||||||||||||||||||||||||||||||||||||||||||||||||||||||||||||||||||||||
| used by |
|
||||||||||||||||||||||||||||||||||||||||||||||||||||||||||||||||||||||||||||||||||||||||||||||||||||||||||||||||||
| attributes |
|
||||||||||||||||||||||||||||||||||||||||||||||||||||||||||||||||||||||||||||||||||||||||||||||||||||||||||||||||||
| source | <xsd:complexType name="SCHADEN_Type"> <xsd:sequence minOccurs="0"> <xsd:choice minOccurs="0" maxOccurs="unbounded"> <xsd:element ref="omds:EL-Anzahl"/> <xsd:element ref="omds:EL-Betrag"/> <xsd:element ref="omds:EL-Einstufung"/> <xsd:element ref="omds:EL-Entscheidungsfrage"/> <xsd:element ref="omds:EL-Polizzennummer"/> <xsd:element ref="omds:EL-Text"/> </xsd:choice> <xsd:element ref="omds:SCHADEN_BETEILIGTER" minOccurs="0" maxOccurs="unbounded"/> <xsd:element ref="omds:EL-KFZ-Kennzeichen" minOccurs="0"/> </xsd:sequence> <xsd:attribute name="Schadennr" type="omds:Schadennr" use="required"/> <xsd:attribute name="Polizzennr" type="omds:Polizzennr" use="required"/> <xsd:attribute name="VertragsID" type="omds:VertragsID" use="optional"/> <xsd:attribute name="Vermnr" type="omds:Vermnr" use="optional"/> <xsd:attribute name="VerbandSparteCd" type="omds:VerbandSparteCd_Type" use="optional"/> <xsd:attribute name="SpartenCd" type="omds:SpartenCd_Type" use="required"/> <xsd:attribute name="SpartenErweiterung" use="required"> <xsd:simpleType> <xsd:restriction base="xsd:string"> <xsd:maxLength value="10"/> <xsd:minLength value="1"/> </xsd:restriction> </xsd:simpleType> </xsd:attribute> <xsd:attribute name="Ereigniszpkt" type="omds:Datum-Zeit" use="required"/> <xsd:attribute name="Meldedat" type="omds:Datum" use="required"/> <xsd:attribute name="SchadUrsCd" type="omds:SchadUrsCd_Type" use="optional"/> <xsd:attribute name="SchadUrsTxt" use="optional"> <xsd:simpleType> <xsd:restriction base="xsd:string"> <xsd:maxLength value="40"/> </xsd:restriction> </xsd:simpleType> </xsd:attribute> <xsd:attribute name="VerschuldenCd" type="omds:VerschuldenCd_Type" use="optional"/> <xsd:attribute name="MalusWirksamKz" type="omds:Entsch2_Type" use="optional"/> <xsd:attribute name="BearbStandCd" type="omds:BearbStandCd_Type" use="required"/> <xsd:attribute name="ErledDat" type="omds:Datum" use="optional"/> <xsd:attribute name="SachbearbVU" use="optional"> <xsd:simpleType> <xsd:restriction base="xsd:string"> <xsd:maxLength value="30"/> </xsd:restriction> </xsd:simpleType> </xsd:attribute> <xsd:attribute name="LeistungGeschaetzt" type="omds:decimal" use="optional"/> <xsd:attribute name="WaehrungsCd" type="omds:WaehrungsCd_Type" use="required"/> </xsd:complexType> |
| type | omds:Schadennr | |||||||||
| properties |
|
|||||||||
| facets |
|
|||||||||
| source | <xsd:attribute name="Schadennr" type="omds:Schadennr" use="required"/> |
| type | omds:Polizzennr | |||||||||
| properties |
|
|||||||||
| facets |
|
|||||||||
| source | <xsd:attribute name="Polizzennr" type="omds:Polizzennr" use="required"/> |
| type | omds:VertragsID | |||||||||
| properties |
|
|||||||||
| facets |
|
|||||||||
| source | <xsd:attribute name="VertragsID" type="omds:VertragsID" use="optional"/> |
| type | omds:Vermnr | |||||||||
| properties |
|
|||||||||
| facets |
|
|||||||||
| source | <xsd:attribute name="Vermnr" type="omds:Vermnr" use="optional"/> |
| type | omds:VerbandSparteCd_Type | ||||||||||||||||||||||||||||||||||||||||||||||||||||||||||||||||||||||||||||||||||||||||||||||||||||||||||||||||||||||||||||||||||||||||||||||||||||||||||||||||||||||||||||||||||||||||||||||||||||||||||||||||||||||||||||||||||||||||||||||||||||||||||||||||||||||||||||||||||||||||||||||||||||||||||||||||||||||||||||||||||||||||||||||||||||||||||||||||||||||||||||||||
| properties |
|
||||||||||||||||||||||||||||||||||||||||||||||||||||||||||||||||||||||||||||||||||||||||||||||||||||||||||||||||||||||||||||||||||||||||||||||||||||||||||||||||||||||||||||||||||||||||||||||||||||||||||||||||||||||||||||||||||||||||||||||||||||||||||||||||||||||||||||||||||||||||||||||||||||||||||||||||||||||||||||||||||||||||||||||||||||||||||||||||||||||||||||||||
| facets |
|
||||||||||||||||||||||||||||||||||||||||||||||||||||||||||||||||||||||||||||||||||||||||||||||||||||||||||||||||||||||||||||||||||||||||||||||||||||||||||||||||||||||||||||||||||||||||||||||||||||||||||||||||||||||||||||||||||||||||||||||||||||||||||||||||||||||||||||||||||||||||||||||||||||||||||||||||||||||||||||||||||||||||||||||||||||||||||||||||||||||||||||||||
| source | <xsd:attribute name="VerbandSparteCd" type="omds:VerbandSparteCd_Type" use="optional"/> |
| type | omds:SpartenCd_Type | |||||||||||||||||||||||||||||||||||||||||||||||||||||||||||||||||||||||||||||||||||||||||||||||||||||||||||||||||||||||||||||||||||||||||||||||||||||||||
| properties |
|
|||||||||||||||||||||||||||||||||||||||||||||||||||||||||||||||||||||||||||||||||||||||||||||||||||||||||||||||||||||||||||||||||||||||||||||||||||||||||
| facets |
|
|||||||||||||||||||||||||||||||||||||||||||||||||||||||||||||||||||||||||||||||||||||||||||||||||||||||||||||||||||||||||||||||||||||||||||||||||||||||||
| source | <xsd:attribute name="SpartenCd" type="omds:SpartenCd_Type" use="required"/> |
| type | restriction of xsd:string | |||||||||
| properties |
|
|||||||||
| facets |
|
|||||||||
| source | <xsd:attribute name="SpartenErweiterung" use="required"> <xsd:simpleType> <xsd:restriction base="xsd:string"> <xsd:maxLength value="10"/> <xsd:minLength value="1"/> </xsd:restriction> </xsd:simpleType> </xsd:attribute> |
| type | omds:Datum-Zeit | |||||||||
| properties |
|
|||||||||
| facets |
|
|||||||||
| source | <xsd:attribute name="Ereigniszpkt" type="omds:Datum-Zeit" use="required"/> |
| type | omds:Datum | |||||||||
| properties |
|
|||||||||
| facets |
|
|||||||||
| source | <xsd:attribute name="Meldedat" type="omds:Datum" use="required"/> |
| type | omds:SchadUrsCd_Type | |||||||||||||||||||||||||||||||||||||||||||||||||||||||||||||||||||||||||||||||||||||||||||||||||||||||||||||||||||||||||||||||||||||||||||||||||||||||||||||||||||||||||||||||||||||||||||||||||||||||||||
| properties |
|
|||||||||||||||||||||||||||||||||||||||||||||||||||||||||||||||||||||||||||||||||||||||||||||||||||||||||||||||||||||||||||||||||||||||||||||||||||||||||||||||||||||||||||||||||||||||||||||||||||||||||||
| facets |
|
|||||||||||||||||||||||||||||||||||||||||||||||||||||||||||||||||||||||||||||||||||||||||||||||||||||||||||||||||||||||||||||||||||||||||||||||||||||||||||||||||||||||||||||||||||||||||||||||||||||||||||
| source | <xsd:attribute name="SchadUrsCd" type="omds:SchadUrsCd_Type" use="optional"/> |
| type | restriction of xsd:string | ||||||
| properties |
|
||||||
| facets |
|
||||||
| source | <xsd:attribute name="SchadUrsTxt" use="optional"> <xsd:simpleType> <xsd:restriction base="xsd:string"> <xsd:maxLength value="40"/> </xsd:restriction> </xsd:simpleType> </xsd:attribute> |
| type | omds:VerschuldenCd_Type | ||||||||||||||||||||||||||||
| properties |
|
||||||||||||||||||||||||||||
| facets |
|
||||||||||||||||||||||||||||
| source | <xsd:attribute name="VerschuldenCd" type="omds:VerschuldenCd_Type" use="optional"/> |
| type | omds:Entsch2_Type | |||||||||||||||
| properties |
|
|||||||||||||||
| facets |
|
|||||||||||||||
| source | <xsd:attribute name="MalusWirksamKz" type="omds:Entsch2_Type" use="optional"/> |
| type | omds:BearbStandCd_Type | |||||||||||||||||||||||||||||||||
| properties |
|
|||||||||||||||||||||||||||||||||
| facets |
|
|||||||||||||||||||||||||||||||||
| source | <xsd:attribute name="BearbStandCd" type="omds:BearbStandCd_Type" use="required"/> |
| type | omds:Datum | |||||||||
| properties |
|
|||||||||
| facets |
|
|||||||||
| source | <xsd:attribute name="ErledDat" type="omds:Datum" use="optional"/> |
| type | restriction of xsd:string | ||||||
| properties |
|
||||||
| facets |
|
||||||
| source | <xsd:attribute name="SachbearbVU" use="optional"> <xsd:simpleType> <xsd:restriction base="xsd:string"> <xsd:maxLength value="30"/> </xsd:restriction> </xsd:simpleType> </xsd:attribute> |
| type | omds:decimal | ||||||||||||
| properties |
|
||||||||||||
| facets |
|
||||||||||||
| source | <xsd:attribute name="LeistungGeschaetzt" type="omds:decimal" use="optional"/> |
| type | omds:WaehrungsCd_Type | ||||||||||||||||||||||||||||||||||||||||||||||||||||||||||||||||||||||||||||||||||||||||||||||||||||||||||||||||||||||||||||||||||||||||||||||||||||||||||||||||||||||||||||||||||
| properties |
|
||||||||||||||||||||||||||||||||||||||||||||||||||||||||||||||||||||||||||||||||||||||||||||||||||||||||||||||||||||||||||||||||||||||||||||||||||||||||||||||||||||||||||||||||||
| facets |
|
||||||||||||||||||||||||||||||||||||||||||||||||||||||||||||||||||||||||||||||||||||||||||||||||||||||||||||||||||||||||||||||||||||||||||||||||||||||||||||||||||||||||||||||||||
| source | <xsd:attribute name="WaehrungsCd" type="omds:WaehrungsCd_Type" use="required"/> |
| diagram | ![]() |
||||||||||||||||||||||||||||||||||||||||||
| namespace | urn:omds20 | ||||||||||||||||||||||||||||||||||||||||||
| used by |
|
||||||||||||||||||||||||||||||||||||||||||
| attributes |
|
||||||||||||||||||||||||||||||||||||||||||
| source | <xsd:complexType name="SONSTIGE_PERSON_Type"> <xsd:attribute name="Name" use="required"> <xsd:simpleType> <xsd:restriction base="xsd:string"> <xsd:maxLength value="120"/> <xsd:minLength value="1"/> </xsd:restriction> </xsd:simpleType> </xsd:attribute> <xsd:attribute name="Kurzname" use="optional"> <xsd:simpleType> <xsd:restriction base="xsd:string"> <xsd:maxLength value="15"/> </xsd:restriction> </xsd:simpleType> </xsd:attribute> <xsd:attribute name="SonstPersArtCd" type="omds:SonstPersArtCd_Type" use="required"/> <xsd:attribute name="GesFormCd" type="omds:GesFormCd_Type" use="optional"/> <xsd:attribute name="PersonID_VU" type="omds:PersonID_Type" use="optional"/> <xsd:attribute name="PersonID_Makler" type="omds:PersonID_Type" use="optional"/> </xsd:complexType> |
| type | restriction of xsd:string | |||||||||
| properties |
|
|||||||||
| facets |
|
|||||||||
| source | <xsd:attribute name="Name" use="required"> <xsd:simpleType> <xsd:restriction base="xsd:string"> <xsd:maxLength value="120"/> <xsd:minLength value="1"/> </xsd:restriction> </xsd:simpleType> </xsd:attribute> |
| type | restriction of xsd:string | ||||||
| properties |
|
||||||
| facets |
|
||||||
| source | <xsd:attribute name="Kurzname" use="optional"> <xsd:simpleType> <xsd:restriction base="xsd:string"> <xsd:maxLength value="15"/> </xsd:restriction> </xsd:simpleType> </xsd:attribute> |
| type | omds:SonstPersArtCd_Type | |||||||||||||||||||||||||||||||||||||||||||
| properties |
|
|||||||||||||||||||||||||||||||||||||||||||
| facets |
|
|||||||||||||||||||||||||||||||||||||||||||
| source | <xsd:attribute name="SonstPersArtCd" type="omds:SonstPersArtCd_Type" use="required"/> |
| type | omds:GesFormCd_Type | ||||||||||||||||||||||||||||||||||||||||||||||||||||||||||||||||||||
| properties |
|
||||||||||||||||||||||||||||||||||||||||||||||||||||||||||||||||||||
| facets |
|
||||||||||||||||||||||||||||||||||||||||||||||||||||||||||||||||||||
| source | <xsd:attribute name="GesFormCd" type="omds:GesFormCd_Type" use="optional"/> |
| type | omds:PersonID_Type | ||||||
| properties |
|
||||||
| facets |
|
||||||
| source | <xsd:attribute name="PersonID_VU" type="omds:PersonID_Type" use="optional"/> |
| type | omds:PersonID_Type | ||||||
| properties |
|
||||||
| facets |
|
||||||
| source | <xsd:attribute name="PersonID_Makler" type="omds:PersonID_Type" use="optional"/> |
| diagram | ![]() |
||||||||||||||||||||||||||||||||||||||||||||||||||||||||||||||||||||||||||||||||||||||||||||||||||
| namespace | urn:omds20 | ||||||||||||||||||||||||||||||||||||||||||||||||||||||||||||||||||||||||||||||||||||||||||||||||||
| children | omds:EL-Anzahl omds:EL-Betrag omds:EL-Bezugsberechtigung omds:EL-Einstufung omds:EL-Entscheidungsfrage omds:EL-Gewinnbeteiligung omds:EL-Grenzwert omds:EL-Index omds:EL-Klausel omds:EL-Praemienkorrektur omds:EL-Rente omds:EL-Selbstbehalt omds:EL-Steuer omds:EL-Text omds:EL-Zeitraum omds:RISIKO | ||||||||||||||||||||||||||||||||||||||||||||||||||||||||||||||||||||||||||||||||||||||||||||||||||
| used by |
|
||||||||||||||||||||||||||||||||||||||||||||||||||||||||||||||||||||||||||||||||||||||||||||||||||
| attributes |
|
||||||||||||||||||||||||||||||||||||||||||||||||||||||||||||||||||||||||||||||||||||||||||||||||||
| source | <xsd:complexType name="SPARTE_Type"> <xsd:sequence> <xsd:choice minOccurs="0" maxOccurs="unbounded"> <xsd:element ref="omds:EL-Anzahl"/> <xsd:element ref="omds:EL-Betrag"/> <xsd:element ref="omds:EL-Bezugsberechtigung"/> <xsd:element ref="omds:EL-Einstufung"/> <xsd:element ref="omds:EL-Entscheidungsfrage"/> <xsd:element ref="omds:EL-Gewinnbeteiligung"/> <xsd:element ref="omds:EL-Grenzwert"/> <xsd:element ref="omds:EL-Index"/> <xsd:element ref="omds:EL-Klausel"/> <xsd:element ref="omds:EL-Praemienkorrektur"/> <xsd:element ref="omds:EL-Rente"/> <xsd:element ref="omds:EL-Selbstbehalt"/> <xsd:element ref="omds:EL-Steuer"/> <xsd:element ref="omds:EL-Text"/> <xsd:element ref="omds:EL-Zeitraum"/> </xsd:choice> <xsd:element ref="omds:RISIKO" maxOccurs="unbounded"/> </xsd:sequence> <xsd:attribute name="SpartenCd" type="omds:SpartenCd_Type" use="required"/> <xsd:attribute name="SpartenErweiterung" use="required"> <xsd:simpleType> <xsd:restriction base="xsd:string"> <xsd:maxLength value="10"/> <xsd:minLength value="1"/> </xsd:restriction> </xsd:simpleType> </xsd:attribute> <xsd:attribute name="SpartenID" use="optional"> <xsd:simpleType> <xsd:restriction base="xsd:string"> <xsd:maxLength value="40"/> </xsd:restriction> </xsd:simpleType> </xsd:attribute> <xsd:attribute name="VerbandSparteCd" type="omds:VerbandSparteCd_Type" use="required"/> <xsd:attribute name="Spartentxt" use="optional"> <xsd:simpleType> <xsd:restriction base="xsd:string"> <xsd:maxLength value="80"/> </xsd:restriction> </xsd:simpleType> </xsd:attribute> <xsd:attribute name="SpartenBeg" type="omds:Datum" use="optional"/> <xsd:attribute name="SpartenEnd" type="omds:Datum" use="optional"/> <xsd:attribute name="StatusCd" type="omds:StatusCd_Type" use="optional"/> <xsd:attribute name="HauptTarifBez" use="optional"> <xsd:simpleType> <xsd:restriction base="xsd:string"> <xsd:maxLength value="25"/> <xsd:minLength value="1"/> </xsd:restriction> </xsd:simpleType> </xsd:attribute> <xsd:attribute name="SichergKz" type="omds:Entsch2_Type" use="optional"/> <xsd:attribute name="DirBeteiligtKz" type="omds:Entsch3_Type" use="optional"/> <xsd:attribute name="SondervereinbarungKz" type="omds:Entsch3_Type" use="optional"/> <xsd:attribute name="PraemieNtoSp" type="omds:decimal" use="required"/> <xsd:attribute name="PraemieBtoSp" type="omds:decimal" use="required"/> <xsd:attribute name="nmoKuendDat" type="omds:Datum" use="optional"> <xsd:annotation> <xsd:documentation>Gibt das Datum an, zu dem der Kunde die Möglichkeit einer ordentlichen Kündigung hat (wenn z.B. abweichend von Vertragsende)</xsd:documentation> </xsd:annotation> </xsd:attribute> </xsd:complexType> |
| type | omds:SpartenCd_Type | |||||||||||||||||||||||||||||||||||||||||||||||||||||||||||||||||||||||||||||||||||||||||||||||||||||||||||||||||||||||||||||||||||||||||||||||||||||||||
| properties |
|
|||||||||||||||||||||||||||||||||||||||||||||||||||||||||||||||||||||||||||||||||||||||||||||||||||||||||||||||||||||||||||||||||||||||||||||||||||||||||
| facets |
|
|||||||||||||||||||||||||||||||||||||||||||||||||||||||||||||||||||||||||||||||||||||||||||||||||||||||||||||||||||||||||||||||||||||||||||||||||||||||||
| source | <xsd:attribute name="SpartenCd" type="omds:SpartenCd_Type" use="required"/> |
| type | restriction of xsd:string | |||||||||
| properties |
|
|||||||||
| facets |
|
|||||||||
| source | <xsd:attribute name="SpartenErweiterung" use="required"> <xsd:simpleType> <xsd:restriction base="xsd:string"> <xsd:maxLength value="10"/> <xsd:minLength value="1"/> </xsd:restriction> </xsd:simpleType> </xsd:attribute> |
| type | restriction of xsd:string | ||||||
| properties |
|
||||||
| facets |
|
||||||
| source | <xsd:attribute name="SpartenID" use="optional"> <xsd:simpleType> <xsd:restriction base="xsd:string"> <xsd:maxLength value="40"/> </xsd:restriction> </xsd:simpleType> </xsd:attribute> |
| type | omds:VerbandSparteCd_Type | ||||||||||||||||||||||||||||||||||||||||||||||||||||||||||||||||||||||||||||||||||||||||||||||||||||||||||||||||||||||||||||||||||||||||||||||||||||||||||||||||||||||||||||||||||||||||||||||||||||||||||||||||||||||||||||||||||||||||||||||||||||||||||||||||||||||||||||||||||||||||||||||||||||||||||||||||||||||||||||||||||||||||||||||||||||||||||||||||||||||||||||||||
| properties |
|
||||||||||||||||||||||||||||||||||||||||||||||||||||||||||||||||||||||||||||||||||||||||||||||||||||||||||||||||||||||||||||||||||||||||||||||||||||||||||||||||||||||||||||||||||||||||||||||||||||||||||||||||||||||||||||||||||||||||||||||||||||||||||||||||||||||||||||||||||||||||||||||||||||||||||||||||||||||||||||||||||||||||||||||||||||||||||||||||||||||||||||||||
| facets |
|
||||||||||||||||||||||||||||||||||||||||||||||||||||||||||||||||||||||||||||||||||||||||||||||||||||||||||||||||||||||||||||||||||||||||||||||||||||||||||||||||||||||||||||||||||||||||||||||||||||||||||||||||||||||||||||||||||||||||||||||||||||||||||||||||||||||||||||||||||||||||||||||||||||||||||||||||||||||||||||||||||||||||||||||||||||||||||||||||||||||||||||||||
| source | <xsd:attribute name="VerbandSparteCd" type="omds:VerbandSparteCd_Type" use="required"/> |
| type | restriction of xsd:string | ||||||
| properties |
|
||||||
| facets |
|
||||||
| source | <xsd:attribute name="Spartentxt" use="optional"> <xsd:simpleType> <xsd:restriction base="xsd:string"> <xsd:maxLength value="80"/> </xsd:restriction> </xsd:simpleType> </xsd:attribute> |
| type | omds:Datum | |||||||||
| properties |
|
|||||||||
| facets |
|
|||||||||
| source | <xsd:attribute name="SpartenBeg" type="omds:Datum" use="optional"/> |
| type | omds:Datum | |||||||||
| properties |
|
|||||||||
| facets |
|
|||||||||
| source | <xsd:attribute name="SpartenEnd" type="omds:Datum" use="optional"/> |
| type | omds:StatusCd_Type | |||||||||||||||||||||||
| properties |
|
|||||||||||||||||||||||
| facets |
|
|||||||||||||||||||||||
| source | <xsd:attribute name="StatusCd" type="omds:StatusCd_Type" use="optional"/> |
| type | restriction of xsd:string | |||||||||
| properties |
|
|||||||||
| facets |
|
|||||||||
| source | <xsd:attribute name="HauptTarifBez" use="optional"> <xsd:simpleType> <xsd:restriction base="xsd:string"> <xsd:maxLength value="25"/> <xsd:minLength value="1"/> </xsd:restriction> </xsd:simpleType> </xsd:attribute> |
| type | omds:Entsch2_Type | |||||||||||||||
| properties |
|
|||||||||||||||
| facets |
|
|||||||||||||||
| source | <xsd:attribute name="SichergKz" type="omds:Entsch2_Type" use="optional"/> |
| type | omds:Entsch3_Type | ||||||||||||||||||||||||
| properties |
|
||||||||||||||||||||||||
| facets |
|
||||||||||||||||||||||||
| source | <xsd:attribute name="DirBeteiligtKz" type="omds:Entsch3_Type" use="optional"/> |
| type | omds:Entsch3_Type | ||||||||||||||||||||||||
| properties |
|
||||||||||||||||||||||||
| facets |
|
||||||||||||||||||||||||
| source | <xsd:attribute name="SondervereinbarungKz" type="omds:Entsch3_Type" use="optional"/> |
| type | omds:decimal | ||||||||||||
| properties |
|
||||||||||||
| facets |
|
||||||||||||
| source | <xsd:attribute name="PraemieNtoSp" type="omds:decimal" use="required"/> |
| type | omds:decimal | ||||||||||||
| properties |
|
||||||||||||
| facets |
|
||||||||||||
| source | <xsd:attribute name="PraemieBtoSp" type="omds:decimal" use="required"/> |
| type | omds:Datum | |||||||||
| properties |
|
|||||||||
| facets |
|
|||||||||
| annotation |
|
|||||||||
| source | <xsd:attribute name="nmoKuendDat" type="omds:Datum" use="optional"> <xsd:annotation> <xsd:documentation>Gibt das Datum an, zu dem der Kunde die Möglichkeit einer ordentlichen Kündigung hat (wenn z.B. abweichend von Vertragsende)</xsd:documentation> </xsd:annotation> </xsd:attribute> |
| diagram | ![]() |
||||||||||||||||||||||||||||||||||||||||||||||||||||||||||||||||||||||||||||||||||||||||||||||||||||||||||||||||||||||||||||||||||||||||||||||||||||||||||||||||||||||||||||||||||||||||||||||||
| namespace | urn:omds20 | ||||||||||||||||||||||||||||||||||||||||||||||||||||||||||||||||||||||||||||||||||||||||||||||||||||||||||||||||||||||||||||||||||||||||||||||||||||||||||||||||||||||||||||||||||||||||||||||||
| used by |
|
||||||||||||||||||||||||||||||||||||||||||||||||||||||||||||||||||||||||||||||||||||||||||||||||||||||||||||||||||||||||||||||||||||||||||||||||||||||||||||||||||||||||||||||||||||||||||||||||
| attributes |
|
||||||||||||||||||||||||||||||||||||||||||||||||||||||||||||||||||||||||||||||||||||||||||||||||||||||||||||||||||||||||||||||||||||||||||||||||||||||||||||||||||||||||||||||||||||||||||||||||
| source | <xsd:complexType name="VERS_KFZ_Type"> <xsd:attribute name="FzgArtCd" type="omds:FzgArtCd_Type" use="required"/> <xsd:attribute name="Marke" use="required"> <xsd:simpleType> <xsd:restriction base="xsd:string"> <xsd:maxLength value="40"/> <xsd:minLength value="1"/> </xsd:restriction> </xsd:simpleType> </xsd:attribute> <xsd:attribute name="Handelsbez" use="optional"> <xsd:simpleType> <xsd:restriction base="xsd:string"> <xsd:maxLength value="30"/> <xsd:minLength value="1"/> </xsd:restriction> </xsd:simpleType> </xsd:attribute> <xsd:attribute name="TypVarVer" use="optional"> <xsd:simpleType> <xsd:restriction base="xsd:string"> <xsd:maxLength value="20"/> <xsd:minLength value="1"/> </xsd:restriction> </xsd:simpleType> </xsd:attribute> <xsd:attribute name="Leasingkz" type="omds:Entsch2_Type" use="optional"/> <xsd:attribute name="Modelljahr" type="xsd:unsignedShort" use="optional"/> <xsd:attribute name="Leistung" type="xsd:unsignedShort" use="optional"/> <xsd:attribute name="Leistung_ElektroMot" type="xsd:unsignedShort" use="optional"/> <xsd:attribute name="Plaetze" type="xsd:unsignedShort" use="optional"/> <xsd:attribute name="Nutzlast" use="optional"> <xsd:simpleType> <xsd:restriction base="xsd:decimal"> <xsd:totalDigits value="6"/> <xsd:fractionDigits value="0"/> </xsd:restriction> </xsd:simpleType> </xsd:attribute> <xsd:attribute name="Hubraum" type="xsd:unsignedShort" use="optional"/> <xsd:attribute name="AntriebsArtCd" type="omds:AntriebsArtCd_Type" use="required"/> <xsd:attribute name="Katkz" type="omds:Entsch3_Type" use="required"/> <xsd:attribute name="ABSKz" type="omds:Entsch2_Type" use="optional"/> <xsd:attribute name="CO2_Ausstoss" type="xsd:unsignedShort" use="optional"> <xsd:annotation> <xsd:documentation>CO²-Emission g/km NEFZ: Messzyklus für PKW und leichte LKW (Klassen M1, N1)</xsd:documentation> </xsd:annotation> </xsd:attribute> <xsd:attribute name="CO2_WLTP_WMTC" type="xsd:unsignedShort" use="optional"> <xsd:annotation> <xsd:documentation>CO²-Emission g/km WLTP: Messzyklus für PKW und leichte LKW (Klassen M1, N1) WMTC: Messzyklus für Motorräder (Klassen L1e, L2e, L3e, L4e und L5e)</xsd:documentation> </xsd:annotation> </xsd:attribute> <xsd:attribute name="Kraftstoffverbr_NEFZ" type="omds:decimal" use="optional"> <xsd:annotation> <xsd:documentation>Kraftstoffverbrauch NEFZ: Messzyklus für PKW und leichte LKW (Klassen M1, N1)</xsd:documentation> </xsd:annotation> </xsd:attribute> <xsd:attribute name="Kraftstoffverbr_WLTP_WMTC" type="omds:decimal" use="optional"> <xsd:annotation> <xsd:documentation>Kraftstoffverbrauch WLTP: Messzyklus für PKW und leichte LKW (Klassen M1, N1) WMTC: Messzyklus für Motorräder (Klassen L1e, L2e, L3e, L4e und L5e)</xsd:documentation> </xsd:annotation> </xsd:attribute> <xsd:attribute name="VerbrEinhCd" type="omds:VerbrEinhCd_Type" use="optional"> <xsd:annotation> <xsd:documentation>Einheit für Kraftstoffverbrauch</xsd:documentation> </xsd:annotation> </xsd:attribute> <xsd:attribute name="Fahrgestnr" type="omds:Fahrgestnr_Type" use="required"/> <xsd:attribute name="Motornr" use="optional"> <xsd:simpleType> <xsd:restriction base="xsd:string"> <xsd:maxLength value="20"/> <xsd:minLength value="1"/> </xsd:restriction> </xsd:simpleType> </xsd:attribute> <xsd:attribute name="NatCode" use="optional"> <xsd:simpleType> <xsd:restriction base="xsd:string"> <xsd:minLength value="1"/> <xsd:maxLength value="26"/> </xsd:restriction> </xsd:simpleType> </xsd:attribute> <xsd:attribute name="VerwendzweckCd" type="omds:VerwendzweckCd_Type" use="optional"/> <xsd:attribute name="Erstzulassdat" type="omds:Datum" use="optional"/> <xsd:attribute name="LandesCd" type="omds:LandesCd_Type" use="optional"/> <xsd:attribute name="Pol_Kennz" type="omds:Pol_Kennz_Type" use="optional"/> <xsd:attribute name="Eigengew" use="optional"> <xsd:simpleType> <xsd:restriction base="xsd:decimal"> <xsd:totalDigits value="6"/> <xsd:fractionDigits value="0"/> </xsd:restriction> </xsd:simpleType> </xsd:attribute> <xsd:attribute name="HzulGesgew" use="optional"> <xsd:simpleType> <xsd:restriction base="xsd:decimal"> <xsd:totalDigits value="6"/> <xsd:fractionDigits value="0"/> </xsd:restriction> </xsd:simpleType> </xsd:attribute> <xsd:attribute name="HGeschw" use="optional"> <xsd:annotation> <xsd:documentation>Höchstgeschwindigkeit in Stundenkilometern (km/h)</xsd:documentation> </xsd:annotation> <xsd:simpleType> <xsd:restriction base="xsd:decimal"> <xsd:totalDigits value="6"/> <xsd:fractionDigits value="0"/> </xsd:restriction> </xsd:simpleType> </xsd:attribute> </xsd:complexType> |
| type | omds:FzgArtCd_Type | |||||||||||||||||||||||||||||||||||||||||||||||||||||
| properties |
|
|||||||||||||||||||||||||||||||||||||||||||||||||||||
| facets |
|
|||||||||||||||||||||||||||||||||||||||||||||||||||||
| source | <xsd:attribute name="FzgArtCd" type="omds:FzgArtCd_Type" use="required"/> |
| type | restriction of xsd:string | |||||||||
| properties |
|
|||||||||
| facets |
|
|||||||||
| source | <xsd:attribute name="Marke" use="required"> <xsd:simpleType> <xsd:restriction base="xsd:string"> <xsd:maxLength value="40"/> <xsd:minLength value="1"/> </xsd:restriction> </xsd:simpleType> </xsd:attribute> |
| type | restriction of xsd:string | |||||||||
| properties |
|
|||||||||
| facets |
|
|||||||||
| source | <xsd:attribute name="Handelsbez" use="optional"> <xsd:simpleType> <xsd:restriction base="xsd:string"> <xsd:maxLength value="30"/> <xsd:minLength value="1"/> </xsd:restriction> </xsd:simpleType> </xsd:attribute> |
| type | restriction of xsd:string | |||||||||
| properties |
|
|||||||||
| facets |
|
|||||||||
| source | <xsd:attribute name="TypVarVer" use="optional"> <xsd:simpleType> <xsd:restriction base="xsd:string"> <xsd:maxLength value="20"/> <xsd:minLength value="1"/> </xsd:restriction> </xsd:simpleType> </xsd:attribute> |
| type | omds:Entsch2_Type | |||||||||||||||
| properties |
|
|||||||||||||||
| facets |
|
|||||||||||||||
| source | <xsd:attribute name="Leasingkz" type="omds:Entsch2_Type" use="optional"/> |
| type | xsd:unsignedShort | ||
| properties |
|
||
| source | <xsd:attribute name="Modelljahr" type="xsd:unsignedShort" use="optional"/> |
| type | xsd:unsignedShort | ||
| properties |
|
||
| source | <xsd:attribute name="Leistung" type="xsd:unsignedShort" use="optional"/> |
| type | xsd:unsignedShort | ||
| properties |
|
||
| source | <xsd:attribute name="Leistung_ElektroMot" type="xsd:unsignedShort" use="optional"/> |
| type | xsd:unsignedShort | ||
| properties |
|
||
| source | <xsd:attribute name="Plaetze" type="xsd:unsignedShort" use="optional"/> |
| type | restriction of xsd:decimal | |||||||||
| properties |
|
|||||||||
| facets |
|
|||||||||
| source | <xsd:attribute name="Nutzlast" use="optional"> <xsd:simpleType> <xsd:restriction base="xsd:decimal"> <xsd:totalDigits value="6"/> <xsd:fractionDigits value="0"/> </xsd:restriction> </xsd:simpleType> </xsd:attribute> |
| type | xsd:unsignedShort | ||
| properties |
|
||
| source | <xsd:attribute name="Hubraum" type="xsd:unsignedShort" use="optional"/> |
| type | omds:AntriebsArtCd_Type | |||||||||||||||||||||||||||||||||||||||||||||||||||||||||||||||||||||||||||||||||||||||||||||||||||||||||||||||||||||||||||||||||||||||||||||||||||||||||
| properties |
|
|||||||||||||||||||||||||||||||||||||||||||||||||||||||||||||||||||||||||||||||||||||||||||||||||||||||||||||||||||||||||||||||||||||||||||||||||||||||||
| facets |
|
|||||||||||||||||||||||||||||||||||||||||||||||||||||||||||||||||||||||||||||||||||||||||||||||||||||||||||||||||||||||||||||||||||||||||||||||||||||||||
| source | <xsd:attribute name="AntriebsArtCd" type="omds:AntriebsArtCd_Type" use="required"/> |
| type | omds:Entsch3_Type | ||||||||||||||||||||||||
| properties |
|
||||||||||||||||||||||||
| facets |
|
||||||||||||||||||||||||
| source | <xsd:attribute name="Katkz" type="omds:Entsch3_Type" use="required"/> |
| type | omds:Entsch2_Type | |||||||||||||||
| properties |
|
|||||||||||||||
| facets |
|
|||||||||||||||
| source | <xsd:attribute name="ABSKz" type="omds:Entsch2_Type" use="optional"/> |
| type | xsd:unsignedShort | ||
| properties |
|
||
| annotation |
|
||
| source | <xsd:attribute name="CO2_Ausstoss" type="xsd:unsignedShort" use="optional"> <xsd:annotation> <xsd:documentation>CO²-Emission g/km NEFZ: Messzyklus für PKW und leichte LKW (Klassen M1, N1)</xsd:documentation> </xsd:annotation> </xsd:attribute> |
| type | xsd:unsignedShort | ||
| properties |
|
||
| annotation |
|
||
| source | <xsd:attribute name="CO2_WLTP_WMTC" type="xsd:unsignedShort" use="optional"> <xsd:annotation> <xsd:documentation>CO²-Emission g/km WLTP: Messzyklus für PKW und leichte LKW (Klassen M1, N1) WMTC: Messzyklus für Motorräder (Klassen L1e, L2e, L3e, L4e und L5e)</xsd:documentation> </xsd:annotation> </xsd:attribute> |
| type | omds:decimal | ||||||||||||
| properties |
|
||||||||||||
| facets |
|
||||||||||||
| annotation |
|
||||||||||||
| source | <xsd:attribute name="Kraftstoffverbr_NEFZ" type="omds:decimal" use="optional"> <xsd:annotation> <xsd:documentation>Kraftstoffverbrauch NEFZ: Messzyklus für PKW und leichte LKW (Klassen M1, N1)</xsd:documentation> </xsd:annotation> </xsd:attribute> |
| type | omds:decimal | ||||||||||||
| properties |
|
||||||||||||
| facets |
|
||||||||||||
| annotation |
|
||||||||||||
| source | <xsd:attribute name="Kraftstoffverbr_WLTP_WMTC" type="omds:decimal" use="optional"> <xsd:annotation> <xsd:documentation>Kraftstoffverbrauch WLTP: Messzyklus für PKW und leichte LKW (Klassen M1, N1) WMTC: Messzyklus für Motorräder (Klassen L1e, L2e, L3e, L4e und L5e)</xsd:documentation> </xsd:annotation> </xsd:attribute> |
| type | omds:VerbrEinhCd_Type | |||||||||||||||||||||||||||||
| properties |
|
|||||||||||||||||||||||||||||
| facets |
|
|||||||||||||||||||||||||||||
| annotation |
|
|||||||||||||||||||||||||||||
| source | <xsd:attribute name="VerbrEinhCd" type="omds:VerbrEinhCd_Type" use="optional"> <xsd:annotation> <xsd:documentation>Einheit für Kraftstoffverbrauch</xsd:documentation> </xsd:annotation> </xsd:attribute> |
| type | omds:Fahrgestnr_Type | |||||||||
| properties |
|
|||||||||
| facets |
|
|||||||||
| source | <xsd:attribute name="Fahrgestnr" type="omds:Fahrgestnr_Type" use="required"/> |
| type | restriction of xsd:string | |||||||||
| properties |
|
|||||||||
| facets |
|
|||||||||
| source | <xsd:attribute name="Motornr" use="optional"> <xsd:simpleType> <xsd:restriction base="xsd:string"> <xsd:maxLength value="20"/> <xsd:minLength value="1"/> </xsd:restriction> </xsd:simpleType> </xsd:attribute> |
| type | restriction of xsd:string | |||||||||
| properties |
|
|||||||||
| facets |
|
|||||||||
| source | <xsd:attribute name="NatCode" use="optional"> <xsd:simpleType> <xsd:restriction base="xsd:string"> <xsd:minLength value="1"/> <xsd:maxLength value="26"/> </xsd:restriction> </xsd:simpleType> </xsd:attribute> |
| type | omds:VerwendzweckCd_Type | |||||||||||||||||||||||||||||||||||||||||||||||||||||||||||||||||||||||||||||||||||||||||||||||||||||||||||||||||||||||||||||||||||||||||||||||||||||||||||||||||||||||||||||
| properties |
|
|||||||||||||||||||||||||||||||||||||||||||||||||||||||||||||||||||||||||||||||||||||||||||||||||||||||||||||||||||||||||||||||||||||||||||||||||||||||||||||||||||||||||||||
| facets |
|
|||||||||||||||||||||||||||||||||||||||||||||||||||||||||||||||||||||||||||||||||||||||||||||||||||||||||||||||||||||||||||||||||||||||||||||||||||||||||||||||||||||||||||||
| source | <xsd:attribute name="VerwendzweckCd" type="omds:VerwendzweckCd_Type" use="optional"/> |
| type | omds:Datum | |||||||||
| properties |
|
|||||||||
| facets |
|
|||||||||
| source | <xsd:attribute name="Erstzulassdat" type="omds:Datum" use="optional"/> |
| type | omds:LandesCd_Type | ||||||||||||||||||||||||||||||||||||||||||||||||||||||||||||||||||||||||||||||||||||||||||||||||||||||||||||||||||||||||||||||||||||||||||||||||||||||||||||||||||||||||||||||||||||||||||||||||||||||||||||||||||||||||||||||||||||||||||||||||||||||||||||||||||||||||||||||||||||||||||||||||||||||||||||||||||||||||||||||||||||||||||||||||||||||||||||||||||||||||||||||||||||||||||||||||||||||||||||||||||||||||||||||||||||||||||||||||||||||||||||||||||||||||||||||||||||||||||||||||||||||||||||||||||||||||||||||||||||||||||||||||||||||||||||||||||||||||||||||||||||||||||||||||||||||||||||||||||||||||||||||||||||||||||||||||||||||||||||||||||||||||||||||||||||||||||||||||||||||||||||||||||||||||||||||||||||||||||||||||||||||||||||||||||||||||||||||||||||||||||||||||||||||||||||||||||||||||||||||||||||||||||||||||||||||||||||||||||||||||||||||||||||||||||||||||||||||||||||||||||||||||||||||||||||||||||||||||||||||||||||||||||||||||||||||||||||||||||||||||||||||||||||||||||||||||||||||||||||||
| properties |
|
||||||||||||||||||||||||||||||||||||||||||||||||||||||||||||||||||||||||||||||||||||||||||||||||||||||||||||||||||||||||||||||||||||||||||||||||||||||||||||||||||||||||||||||||||||||||||||||||||||||||||||||||||||||||||||||||||||||||||||||||||||||||||||||||||||||||||||||||||||||||||||||||||||||||||||||||||||||||||||||||||||||||||||||||||||||||||||||||||||||||||||||||||||||||||||||||||||||||||||||||||||||||||||||||||||||||||||||||||||||||||||||||||||||||||||||||||||||||||||||||||||||||||||||||||||||||||||||||||||||||||||||||||||||||||||||||||||||||||||||||||||||||||||||||||||||||||||||||||||||||||||||||||||||||||||||||||||||||||||||||||||||||||||||||||||||||||||||||||||||||||||||||||||||||||||||||||||||||||||||||||||||||||||||||||||||||||||||||||||||||||||||||||||||||||||||||||||||||||||||||||||||||||||||||||||||||||||||||||||||||||||||||||||||||||||||||||||||||||||||||||||||||||||||||||||||||||||||||||||||||||||||||||||||||||||||||||||||||||||||||||||||||||||||||||||||||||||||||||||||
| facets |
|
||||||||||||||||||||||||||||||||||||||||||||||||||||||||||||||||||||||||||||||||||||||||||||||||||||||||||||||||||||||||||||||||||||||||||||||||||||||||||||||||||||||||||||||||||||||||||||||||||||||||||||||||||||||||||||||||||||||||||||||||||||||||||||||||||||||||||||||||||||||||||||||||||||||||||||||||||||||||||||||||||||||||||||||||||||||||||||||||||||||||||||||||||||||||||||||||||||||||||||||||||||||||||||||||||||||||||||||||||||||||||||||||||||||||||||||||||||||||||||||||||||||||||||||||||||||||||||||||||||||||||||||||||||||||||||||||||||||||||||||||||||||||||||||||||||||||||||||||||||||||||||||||||||||||||||||||||||||||||||||||||||||||||||||||||||||||||||||||||||||||||||||||||||||||||||||||||||||||||||||||||||||||||||||||||||||||||||||||||||||||||||||||||||||||||||||||||||||||||||||||||||||||||||||||||||||||||||||||||||||||||||||||||||||||||||||||||||||||||||||||||||||||||||||||||||||||||||||||||||||||||||||||||||||||||||||||||||||||||||||||||||||||||||||||||||||||||||||||||||||
| source | <xsd:attribute name="LandesCd" type="omds:LandesCd_Type" use="optional"/> |
| type | omds:Pol_Kennz_Type | |||||||||
| properties |
|
|||||||||
| facets |
|
|||||||||
| source | <xsd:attribute name="Pol_Kennz" type="omds:Pol_Kennz_Type" use="optional"/> |
| type | restriction of xsd:decimal | |||||||||
| properties |
|
|||||||||
| facets |
|
|||||||||
| source | <xsd:attribute name="Eigengew" use="optional"> <xsd:simpleType> <xsd:restriction base="xsd:decimal"> <xsd:totalDigits value="6"/> <xsd:fractionDigits value="0"/> </xsd:restriction> </xsd:simpleType> </xsd:attribute> |
| type | restriction of xsd:decimal | |||||||||
| properties |
|
|||||||||
| facets |
|
|||||||||
| source | <xsd:attribute name="HzulGesgew" use="optional"> <xsd:simpleType> <xsd:restriction base="xsd:decimal"> <xsd:totalDigits value="6"/> <xsd:fractionDigits value="0"/> </xsd:restriction> </xsd:simpleType> </xsd:attribute> |
| type | restriction of xsd:decimal | |||||||||
| properties |
|
|||||||||
| facets |
|
|||||||||
| annotation |
|
|||||||||
| source | <xsd:attribute name="HGeschw" use="optional"> <xsd:annotation> <xsd:documentation>Höchstgeschwindigkeit in Stundenkilometern (km/h)</xsd:documentation> </xsd:annotation> <xsd:simpleType> <xsd:restriction base="xsd:decimal"> <xsd:totalDigits value="6"/> <xsd:fractionDigits value="0"/> </xsd:restriction> </xsd:simpleType> </xsd:attribute> |
| diagram | ![]() |
||||||||||||||||||
| namespace | urn:omds20 | ||||||||||||||||||
| children | omds:VERS_PERSON omds:VERS_KFZ omds:VERS_SACHE omds:EL-Anzahl omds:EL-Betrag omds:EL-Einstufung omds:EL-Entscheidungsfrage omds:EL-Identifizierung omds:EL-Grenzwert omds:EL-Text | ||||||||||||||||||
| used by |
|
||||||||||||||||||
| attributes |
|
||||||||||||||||||
| source | <xsd:complexType name="VERS_OBJEKT_Type"> <xsd:sequence> <xsd:choice minOccurs="0"> <xsd:element ref="omds:VERS_PERSON"/> <xsd:element ref="omds:VERS_KFZ"/> <xsd:element ref="omds:VERS_SACHE"/> </xsd:choice> <xsd:choice minOccurs="0" maxOccurs="unbounded"> <xsd:element ref="omds:EL-Anzahl"/> <xsd:element ref="omds:EL-Betrag"/> <xsd:element ref="omds:EL-Einstufung"/> <xsd:element ref="omds:EL-Entscheidungsfrage"/> <xsd:element ref="omds:EL-Identifizierung"/> <xsd:element ref="omds:EL-Grenzwert"/> <xsd:element ref="omds:EL-Text"/> </xsd:choice> </xsd:sequence> <xsd:attribute name="ObjLfnr" type="xsd:unsignedShort" use="required"/> <xsd:attribute name="VersObjTxt" use="optional"> <xsd:simpleType> <xsd:restriction base="xsd:string"> <xsd:maxLength value="100"/> </xsd:restriction> </xsd:simpleType> </xsd:attribute> </xsd:complexType> |
| type | xsd:unsignedShort | ||
| properties |
|
||
| source | <xsd:attribute name="ObjLfnr" type="xsd:unsignedShort" use="required"/> |
| type | restriction of xsd:string | ||||||
| properties |
|
||||||
| facets |
|
||||||
| source | <xsd:attribute name="VersObjTxt" use="optional"> <xsd:simpleType> <xsd:restriction base="xsd:string"> <xsd:maxLength value="100"/> </xsd:restriction> </xsd:simpleType> </xsd:attribute> |
| diagram | ![]() |
||||||||||||
| namespace | urn:omds20 | ||||||||||||
| used by |
|
||||||||||||
| attributes |
|
||||||||||||
| source | <xsd:complexType name="VERS_PERSON_Type"> <xsd:attribute name="Personennr" type="omds:Personennr" use="required"/> </xsd:complexType> |
| type | omds:Personennr | |||||||||
| properties |
|
|||||||||
| facets |
|
|||||||||
| source | <xsd:attribute name="Personennr" type="omds:Personennr" use="required"/> |
| diagram | ![]() |
||||||||||||||||||||||||||||||||||||||||||||||||||||||||||||||||||||||||||||||||||||||||||||||||||||||||||||||||||||||||||||||||||||||||||||||||||
| namespace | urn:omds20 | ||||||||||||||||||||||||||||||||||||||||||||||||||||||||||||||||||||||||||||||||||||||||||||||||||||||||||||||||||||||||||||||||||||||||||||||||||
| children | omds:EL-Objektdaten omds:EL-Flaeche | ||||||||||||||||||||||||||||||||||||||||||||||||||||||||||||||||||||||||||||||||||||||||||||||||||||||||||||||||||||||||||||||||||||||||||||||||||
| used by |
|
||||||||||||||||||||||||||||||||||||||||||||||||||||||||||||||||||||||||||||||||||||||||||||||||||||||||||||||||||||||||||||||||||||||||||||||||||
| attributes |
|
||||||||||||||||||||||||||||||||||||||||||||||||||||||||||||||||||||||||||||||||||||||||||||||||||||||||||||||||||||||||||||||||||||||||||||||||||
| source | <xsd:complexType name="VERS_SACHE_Type"> <xsd:sequence> <xsd:element ref="omds:EL-Objektdaten" minOccurs="0" maxOccurs="unbounded"/> <xsd:element ref="omds:EL-Flaeche" minOccurs="0" maxOccurs="unbounded"/> </xsd:sequence> <xsd:attribute name="VersSacheCd" type="omds:VersSacheCd_Type" use="required"/> <xsd:attribute name="VersSacheBez" use="optional"> <xsd:simpleType> <xsd:restriction base="xsd:string"> <xsd:maxLength value="60"/> </xsd:restriction> </xsd:simpleType> </xsd:attribute> <xsd:attribute name="GebaeudeArtCd" type="omds:GebaeudeArtCd_Type" use="optional"/> <xsd:attribute name="GebaeudeBez" use="optional"> <xsd:simpleType> <xsd:restriction base="xsd:string"> <xsd:maxLength value="60"/> </xsd:restriction> </xsd:simpleType> </xsd:attribute> <xsd:attribute name="BauartCd" type="omds:BauartCd_Type" use="optional"/> <xsd:attribute name="GebaeudeHoeheCd" type="omds:GebaeudeHoeheCd_Type" use="optional"/> <xsd:attribute name="AusstattungCd" type="omds:AusstattungCd_Type" use="optional"/> <xsd:attribute name="DachungCd" type="omds:DachungCd_Type" use="optional"/> <xsd:attribute name="NutzungCd" type="omds:NutzungCd_Type" use="optional"/> <xsd:attribute name="SichergKz" type="omds:Entsch2_Type" use="optional"/> <xsd:attribute name="VersLwCd" type="omds:VersLwCd_Type" use="optional"/> <xsd:attribute name="StatusCd" type="omds:StatusCd_Type" use="optional"/> <xsd:attribute name="Hersteller" use="optional"> <xsd:simpleType> <xsd:restriction base="xsd:string"> <xsd:maxLength value="40"/> </xsd:restriction> </xsd:simpleType> </xsd:attribute> <xsd:attribute name="Modell" use="optional"> <xsd:simpleType> <xsd:restriction base="xsd:string"> <xsd:maxLength value="40"/> </xsd:restriction> </xsd:simpleType> </xsd:attribute> <xsd:attributeGroup ref="omds:Adresse_Attribute"/> </xsd:complexType> |
| type | omds:VersSacheCd_Type | |||||||||||||||||||||||||||||||||||||||||||||||||||||||||||||||||||||||||||||||||||||||||||||||||||||||||||||||||||||||||||
| properties |
|
|||||||||||||||||||||||||||||||||||||||||||||||||||||||||||||||||||||||||||||||||||||||||||||||||||||||||||||||||||||||||||
| facets |
|
|||||||||||||||||||||||||||||||||||||||||||||||||||||||||||||||||||||||||||||||||||||||||||||||||||||||||||||||||||||||||||
| source | <xsd:attribute name="VersSacheCd" type="omds:VersSacheCd_Type" use="required"/> |
| type | restriction of xsd:string | ||||||
| properties |
|
||||||
| facets |
|
||||||
| source | <xsd:attribute name="VersSacheBez" use="optional"> <xsd:simpleType> <xsd:restriction base="xsd:string"> <xsd:maxLength value="60"/> </xsd:restriction> </xsd:simpleType> </xsd:attribute> |
| type | omds:GebaeudeArtCd_Type | |||||||||||||||||||||||||||||||||||||||||||||||||||||
| properties |
|
|||||||||||||||||||||||||||||||||||||||||||||||||||||
| facets |
|
|||||||||||||||||||||||||||||||||||||||||||||||||||||
| source | <xsd:attribute name="GebaeudeArtCd" type="omds:GebaeudeArtCd_Type" use="optional"/> |
| type | restriction of xsd:string | ||||||
| properties |
|
||||||
| facets |
|
||||||
| source | <xsd:attribute name="GebaeudeBez" use="optional"> <xsd:simpleType> <xsd:restriction base="xsd:string"> <xsd:maxLength value="60"/> </xsd:restriction> </xsd:simpleType> </xsd:attribute> |
| type | omds:BauartCd_Type | |||||||||||||||||||||||||||||||||||||||||||
| properties |
|
|||||||||||||||||||||||||||||||||||||||||||
| facets |
|
|||||||||||||||||||||||||||||||||||||||||||
| source | <xsd:attribute name="BauartCd" type="omds:BauartCd_Type" use="optional"/> |
| type | omds:GebaeudeHoeheCd_Type | ||||||||||||||||||||||||||||
| properties |
|
||||||||||||||||||||||||||||
| facets |
|
||||||||||||||||||||||||||||
| source | <xsd:attribute name="GebaeudeHoeheCd" type="omds:GebaeudeHoeheCd_Type" use="optional"/> |
| type | omds:AusstattungCd_Type | |||||||||||||||||||||||
| properties |
|
|||||||||||||||||||||||
| facets |
|
|||||||||||||||||||||||
| source | <xsd:attribute name="AusstattungCd" type="omds:AusstattungCd_Type" use="optional"/> |
| type | omds:DachungCd_Type | ||||||||||||||||||
| properties |
|
||||||||||||||||||
| facets |
|
||||||||||||||||||
| source | <xsd:attribute name="DachungCd" type="omds:DachungCd_Type" use="optional"/> |
| type | omds:NutzungCd_Type | ||||||||||||||||||||||||||||
| properties |
|
||||||||||||||||||||||||||||
| facets |
|
||||||||||||||||||||||||||||
| source | <xsd:attribute name="NutzungCd" type="omds:NutzungCd_Type" use="optional"/> |
| type | omds:Entsch2_Type | |||||||||||||||
| properties |
|
|||||||||||||||
| facets |
|
|||||||||||||||
| source | <xsd:attribute name="SichergKz" type="omds:Entsch2_Type" use="optional"/> |
| type | omds:VersLwCd_Type | |||||||||||||||||||||||||||||||||
| properties |
|
|||||||||||||||||||||||||||||||||
| facets |
|
|||||||||||||||||||||||||||||||||
| source | <xsd:attribute name="VersLwCd" type="omds:VersLwCd_Type" use="optional"/> |
| type | omds:StatusCd_Type | |||||||||||||||||||||||
| properties |
|
|||||||||||||||||||||||
| facets |
|
|||||||||||||||||||||||
| source | <xsd:attribute name="StatusCd" type="omds:StatusCd_Type" use="optional"/> |
| type | restriction of xsd:string | ||||||
| properties |
|
||||||
| facets |
|
||||||
| source | <xsd:attribute name="Hersteller" use="optional"> <xsd:simpleType> <xsd:restriction base="xsd:string"> <xsd:maxLength value="40"/> </xsd:restriction> </xsd:simpleType> </xsd:attribute> |
| type | restriction of xsd:string | ||||||
| properties |
|
||||||
| facets |
|
||||||
| source | <xsd:attribute name="Modell" use="optional"> <xsd:simpleType> <xsd:restriction base="xsd:string"> <xsd:maxLength value="40"/> </xsd:restriction> </xsd:simpleType> </xsd:attribute> |
| diagram | ![]() |
||||||||||||||||||||||||||||||||||||||||||||||||||||||||||||||||||||||||||||||||||||||||||||||||||||||||||||||||||||||||||||||||||||||||||||||||||||||||||||
| namespace | urn:omds20 | ||||||||||||||||||||||||||||||||||||||||||||||||||||||||||||||||||||||||||||||||||||||||||||||||||||||||||||||||||||||||||||||||||||||||||||||||||||||||||||
| children | omds:EL-Antrag omds:EL-Anzahl omds:EL-Betrag omds:EL-Bezugsberechtigung omds:EL-Einstufung omds:EL-Entscheidungsfrage omds:EL-Identifizierung omds:EL-Klausel omds:EL-Polizzennummer omds:EL-Praemienfreistellung omds:EL-Praemienkorrektur omds:EL-Rahmenvereinbarung omds:EL-Selbstbehalt omds:EL-Text omds:VERTRAGSPERSON omds:VERS_OBJEKT omds:SPARTE | ||||||||||||||||||||||||||||||||||||||||||||||||||||||||||||||||||||||||||||||||||||||||||||||||||||||||||||||||||||||||||||||||||||||||||||||||||||||||||||
| used by |
|
||||||||||||||||||||||||||||||||||||||||||||||||||||||||||||||||||||||||||||||||||||||||||||||||||||||||||||||||||||||||||||||||||||||||||||||||||||||||||||
| attributes |
|
||||||||||||||||||||||||||||||||||||||||||||||||||||||||||||||||||||||||||||||||||||||||||||||||||||||||||||||||||||||||||||||||||||||||||||||||||||||||||||
| source | <xsd:complexType name="VERTRAG_Type"> <xsd:sequence> <xsd:choice minOccurs="0" maxOccurs="unbounded"> <xsd:element ref="omds:EL-Antrag"/> <xsd:element ref="omds:EL-Anzahl"/> <xsd:element ref="omds:EL-Betrag"/> <xsd:element ref="omds:EL-Bezugsberechtigung"/> <xsd:element ref="omds:EL-Einstufung"/> <xsd:element ref="omds:EL-Entscheidungsfrage"/> <xsd:element ref="omds:EL-Identifizierung"/> <xsd:element ref="omds:EL-Klausel"/> <xsd:element ref="omds:EL-Polizzennummer"/> <xsd:element ref="omds:EL-Praemienfreistellung"/> <xsd:element ref="omds:EL-Praemienkorrektur"/> <xsd:element ref="omds:EL-Rahmenvereinbarung"/> <xsd:element ref="omds:EL-Selbstbehalt"> <xsd:annotation/> </xsd:element> <xsd:element ref="omds:EL-Text"/> </xsd:choice> <xsd:element ref="omds:VERTRAGSPERSON" maxOccurs="unbounded"/> <xsd:element ref="omds:VERS_OBJEKT" minOccurs="0" maxOccurs="unbounded"/> <xsd:element ref="omds:SPARTE" maxOccurs="unbounded"/> </xsd:sequence> <xsd:attribute name="Polizzennr" type="omds:Polizzennr" use="required"/> <xsd:attribute name="VertragsID" type="omds:VertragsID" use="optional"> <xsd:annotation/> </xsd:attribute> <xsd:attribute name="Vermnr" type="omds:Vermnr" use="required"/> <xsd:attribute name="VtgProdCd" type="omds:VtgProdCd_Type" use="required"/> <xsd:attribute name="VtgProdukt" use="optional"> <xsd:simpleType> <xsd:restriction base="xsd:string"> <xsd:maxLength value="40"/> </xsd:restriction> </xsd:simpleType> </xsd:attribute> <xsd:attribute name="VtgSparteCd" type="omds:VtgSparteCd_Type" use="optional"/> <xsd:attribute name="ZahlRhythmCd" type="omds:ZahlRhythmCd_Type" use="required"/> <xsd:attribute name="ZahlWegCd" type="omds:ZahlWegCd_Type" use="required"/> <xsd:attribute name="VtgStatusCd" type="omds:VtgStatusCd_Type" use="required"/> <xsd:attribute name="VtgStatusBeg" type="omds:Datum" use="optional"/> <xsd:attribute name="VtgBeg" type="omds:Datum" use="required"/> <xsd:attribute name="VtgEnd" type="omds:Datum" use="optional"/> <xsd:attribute name="StornoGiltAb" type="omds:Datum" use="optional"/> <xsd:attribute name="Hptfaelligkeit" use="optional"> <xsd:simpleType> <xsd:restriction base="xsd:gMonthDay"> <xsd:minInclusive value="--01-01"/> <xsd:maxInclusive value="--12-31"/> </xsd:restriction> </xsd:simpleType> </xsd:attribute> <xsd:attribute name="DurchfDat" type="omds:Datum" use="required"/> <xsd:attribute name="GueltigBeg" type="omds:Datum" use="required"/> <xsd:attribute name="AendGrundCd" type="omds:AendGrundCd_Type" use="required"/> <xsd:attribute name="AendGrundbez" use="optional"> <xsd:simpleType> <xsd:restriction base="xsd:string"> <xsd:maxLength value="60"/> </xsd:restriction> </xsd:simpleType> </xsd:attribute> <xsd:attribute name="PraemieNtoVtg" use="required"> <xsd:simpleType> <xsd:restriction base="omds:decimal"/> </xsd:simpleType> </xsd:attribute> <xsd:attribute name="PraemieBtoVtg" type="omds:decimal" use="required"/> <xsd:attribute name="WaehrungsCd" type="omds:WaehrungsCd_Type" use="required"/> <xsd:attribute name="BLZ" use="optional"> <xsd:simpleType> <xsd:restriction base="xsd:string"> <xsd:minLength value="1"/> <xsd:maxLength value="9"/> </xsd:restriction> </xsd:simpleType> </xsd:attribute> <xsd:attribute name="Ktonr" use="optional"> <xsd:simpleType> <xsd:restriction base="xsd:string"> <xsd:maxLength value="15"/> <xsd:minLength value="1"/> </xsd:restriction> </xsd:simpleType> </xsd:attribute> <xsd:attribute name="BIC" use="optional"> <xsd:simpleType> <xsd:restriction base="xsd:string"> <xsd:minLength value="1"/> <xsd:maxLength value="11"/> </xsd:restriction> </xsd:simpleType> </xsd:attribute> <xsd:attribute name="IBAN" use="optional"> <xsd:simpleType> <xsd:restriction base="xsd:string"> <xsd:minLength value="1"/> <xsd:maxLength value="34"/> </xsd:restriction> </xsd:simpleType> </xsd:attribute> </xsd:complexType> |
| type | omds:Polizzennr | |||||||||
| properties |
|
|||||||||
| facets |
|
|||||||||
| source | <xsd:attribute name="Polizzennr" type="omds:Polizzennr" use="required"/> |
| type | omds:VertragsID | |||||||||
| properties |
|
|||||||||
| facets |
|
|||||||||
| source | <xsd:attribute name="VertragsID" type="omds:VertragsID" use="optional"> <xsd:annotation/> </xsd:attribute> |
| type | omds:Vermnr | |||||||||
| properties |
|
|||||||||
| facets |
|
|||||||||
| source | <xsd:attribute name="Vermnr" type="omds:Vermnr" use="required"/> |
| type | omds:VtgProdCd_Type | |||||||||||||||||||||||||||||||||||||||||||||||||||||||||||||||||||||||||
| properties |
|
|||||||||||||||||||||||||||||||||||||||||||||||||||||||||||||||||||||||||
| facets |
|
|||||||||||||||||||||||||||||||||||||||||||||||||||||||||||||||||||||||||
| source | <xsd:attribute name="VtgProdCd" type="omds:VtgProdCd_Type" use="required"/> |
| type | restriction of xsd:string | ||||||
| properties |
|
||||||
| facets |
|
||||||
| source | <xsd:attribute name="VtgProdukt" use="optional"> <xsd:simpleType> <xsd:restriction base="xsd:string"> <xsd:maxLength value="40"/> </xsd:restriction> </xsd:simpleType> </xsd:attribute> |
| type | omds:VtgSparteCd_Type | |||||||||||||||||||||||||||||||||||||||||||||||||||||||||||||||||||||||||||||||||||||||||||||||||||||||||||||||||||||||||||||||||||||||||||||||||||||||||||||||||||
| properties |
|
|||||||||||||||||||||||||||||||||||||||||||||||||||||||||||||||||||||||||||||||||||||||||||||||||||||||||||||||||||||||||||||||||||||||||||||||||||||||||||||||||||
| facets |
|
|||||||||||||||||||||||||||||||||||||||||||||||||||||||||||||||||||||||||||||||||||||||||||||||||||||||||||||||||||||||||||||||||||||||||||||||||||||||||||||||||||
| source | <xsd:attribute name="VtgSparteCd" type="omds:VtgSparteCd_Type" use="optional"/> |
| type | omds:ZahlRhythmCd_Type | ||||||||||||||||||||||||||||||||||||||
| properties |
|
||||||||||||||||||||||||||||||||||||||
| facets |
|
||||||||||||||||||||||||||||||||||||||
| source | <xsd:attribute name="ZahlRhythmCd" type="omds:ZahlRhythmCd_Type" use="required"/> |
| type | omds:ZahlWegCd_Type | ||||||||||||||||||||||||||||||||||||||||||||||||||||||||||
| properties |
|
||||||||||||||||||||||||||||||||||||||||||||||||||||||||||
| facets |
|
||||||||||||||||||||||||||||||||||||||||||||||||||||||||||
| source | <xsd:attribute name="ZahlWegCd" type="omds:ZahlWegCd_Type" use="required"/> |
| type | omds:VtgStatusCd_Type | |||||||||||||||||||||||||||||||||
| properties |
|
|||||||||||||||||||||||||||||||||
| facets |
|
|||||||||||||||||||||||||||||||||
| source | <xsd:attribute name="VtgStatusCd" type="omds:VtgStatusCd_Type" use="required"/> |
| type | omds:Datum | |||||||||
| properties |
|
|||||||||
| facets |
|
|||||||||
| source | <xsd:attribute name="VtgStatusBeg" type="omds:Datum" use="optional"/> |
| type | omds:Datum | |||||||||
| properties |
|
|||||||||
| facets |
|
|||||||||
| source | <xsd:attribute name="VtgBeg" type="omds:Datum" use="required"/> |
| type | omds:Datum | |||||||||
| properties |
|
|||||||||
| facets |
|
|||||||||
| source | <xsd:attribute name="VtgEnd" type="omds:Datum" use="optional"/> |
| type | omds:Datum | |||||||||
| properties |
|
|||||||||
| facets |
|
|||||||||
| source | <xsd:attribute name="StornoGiltAb" type="omds:Datum" use="optional"/> |
| type | restriction of xsd:gMonthDay | |||||||||
| properties |
|
|||||||||
| facets |
|
|||||||||
| source | <xsd:attribute name="Hptfaelligkeit" use="optional"> <xsd:simpleType> <xsd:restriction base="xsd:gMonthDay"> <xsd:minInclusive value="--01-01"/> <xsd:maxInclusive value="--12-31"/> </xsd:restriction> </xsd:simpleType> </xsd:attribute> |
| type | omds:Datum | |||||||||
| properties |
|
|||||||||
| facets |
|
|||||||||
| source | <xsd:attribute name="DurchfDat" type="omds:Datum" use="required"/> |
| type | omds:Datum | |||||||||
| properties |
|
|||||||||
| facets |
|
|||||||||
| source | <xsd:attribute name="GueltigBeg" type="omds:Datum" use="required"/> |
| type | omds:AendGrundCd_Type | ||||||||||||||||||||||||||||||||||||||||||||||||||||||||||||||||||||||||||||||||||||||||
| properties |
|
||||||||||||||||||||||||||||||||||||||||||||||||||||||||||||||||||||||||||||||||||||||||
| facets |
|
||||||||||||||||||||||||||||||||||||||||||||||||||||||||||||||||||||||||||||||||||||||||
| source | <xsd:attribute name="AendGrundCd" type="omds:AendGrundCd_Type" use="required"/> |
| type | restriction of xsd:string | ||||||
| properties |
|
||||||
| facets |
|
||||||
| source | <xsd:attribute name="AendGrundbez" use="optional"> <xsd:simpleType> <xsd:restriction base="xsd:string"> <xsd:maxLength value="60"/> </xsd:restriction> </xsd:simpleType> </xsd:attribute> |
| type | restriction of omds:decimal | ||||||||||||
| properties |
|
||||||||||||
| facets |
|
||||||||||||
| source | <xsd:attribute name="PraemieNtoVtg" use="required"> <xsd:simpleType> <xsd:restriction base="omds:decimal"/> </xsd:simpleType> </xsd:attribute> |
| type | omds:decimal | ||||||||||||
| properties |
|
||||||||||||
| facets |
|
||||||||||||
| source | <xsd:attribute name="PraemieBtoVtg" type="omds:decimal" use="required"/> |
| type | omds:WaehrungsCd_Type | ||||||||||||||||||||||||||||||||||||||||||||||||||||||||||||||||||||||||||||||||||||||||||||||||||||||||||||||||||||||||||||||||||||||||||||||||||||||||||||||||||||||||||||||||||
| properties |
|
||||||||||||||||||||||||||||||||||||||||||||||||||||||||||||||||||||||||||||||||||||||||||||||||||||||||||||||||||||||||||||||||||||||||||||||||||||||||||||||||||||||||||||||||||
| facets |
|
||||||||||||||||||||||||||||||||||||||||||||||||||||||||||||||||||||||||||||||||||||||||||||||||||||||||||||||||||||||||||||||||||||||||||||||||||||||||||||||||||||||||||||||||||
| source | <xsd:attribute name="WaehrungsCd" type="omds:WaehrungsCd_Type" use="required"/> |
| type | restriction of xsd:string | |||||||||
| properties |
|
|||||||||
| facets |
|
|||||||||
| source | <xsd:attribute name="BLZ" use="optional"> <xsd:simpleType> <xsd:restriction base="xsd:string"> <xsd:minLength value="1"/> <xsd:maxLength value="9"/> </xsd:restriction> </xsd:simpleType> </xsd:attribute> |
| type | restriction of xsd:string | |||||||||
| properties |
|
|||||||||
| facets |
|
|||||||||
| source | <xsd:attribute name="Ktonr" use="optional"> <xsd:simpleType> <xsd:restriction base="xsd:string"> <xsd:maxLength value="15"/> <xsd:minLength value="1"/> </xsd:restriction> </xsd:simpleType> </xsd:attribute> |
| type | restriction of xsd:string | |||||||||
| properties |
|
|||||||||
| facets |
|
|||||||||
| source | <xsd:attribute name="BIC" use="optional"> <xsd:simpleType> <xsd:restriction base="xsd:string"> <xsd:minLength value="1"/> <xsd:maxLength value="11"/> </xsd:restriction> </xsd:simpleType> </xsd:attribute> |
| type | restriction of xsd:string | |||||||||
| properties |
|
|||||||||
| facets |
|
|||||||||
| source | <xsd:attribute name="IBAN" use="optional"> <xsd:simpleType> <xsd:restriction base="xsd:string"> <xsd:minLength value="1"/> <xsd:maxLength value="34"/> </xsd:restriction> </xsd:simpleType> </xsd:attribute> |
| diagram | ![]() |
||||||||||||||||||
| namespace | urn:omds20 | ||||||||||||||||||
| children | omds:PORTFOLIO omds:FONDS omds:EL-Betrag omds:EL-Text | ||||||||||||||||||
| used by |
|
||||||||||||||||||
| attributes |
|
||||||||||||||||||
| source | <xsd:complexType name="VERTRAGSFONDS_Type"> <xsd:sequence> <xsd:element ref="omds:PORTFOLIO" minOccurs="0" maxOccurs="unbounded"/> <xsd:element ref="omds:FONDS" minOccurs="0" maxOccurs="unbounded"/> <xsd:element ref="omds:EL-Betrag" minOccurs="0" maxOccurs="unbounded"/> <xsd:element ref="omds:EL-Text" minOccurs="0" maxOccurs="unbounded"/> </xsd:sequence> <xsd:attribute name="Polizzennr" type="omds:Polizzennr" use="required"/> <xsd:attribute name="VertragsID" type="omds:VertragsID" use="optional"/> </xsd:complexType> |
| type | omds:Polizzennr | |||||||||
| properties |
|
|||||||||
| facets |
|
|||||||||
| source | <xsd:attribute name="Polizzennr" type="omds:Polizzennr" use="required"/> |
| type | omds:VertragsID | |||||||||
| properties |
|
|||||||||
| facets |
|
|||||||||
| source | <xsd:attribute name="VertragsID" type="omds:VertragsID" use="optional"/> |
| diagram | ![]() |
||||||||||||||||||||||||
| namespace | urn:omds20 | ||||||||||||||||||||||||
| used by |
|
||||||||||||||||||||||||
| attributes |
|
||||||||||||||||||||||||
| source | <xsd:complexType name="VERTRAGSPERSON_Type"> <xsd:annotation/> <xsd:attribute name="VtgRolleCd" type="omds:VtgRolleCd_Type" use="required"/> <xsd:attribute name="Lfnr" type="xsd:unsignedShort" use="required"/> <xsd:attribute name="Personennr" type="omds:Personennr" use="required"/> </xsd:complexType> |
| type | omds:VtgRolleCd_Type | |||||||||||||||||||||||||||||||||||||||||||||||||||||||||||||||
| properties |
|
|||||||||||||||||||||||||||||||||||||||||||||||||||||||||||||||
| facets |
|
|||||||||||||||||||||||||||||||||||||||||||||||||||||||||||||||
| source | <xsd:attribute name="VtgRolleCd" type="omds:VtgRolleCd_Type" use="required"/> |
| type | xsd:unsignedShort | ||
| properties |
|
||
| source | <xsd:attribute name="Lfnr" type="xsd:unsignedShort" use="required"/> |
| type | omds:Personennr | |||||||||
| properties |
|
|||||||||
| facets |
|
|||||||||
| source | <xsd:attribute name="Personennr" type="omds:Personennr" use="required"/> |
| diagram | ![]() |
||||||||||||||||||||||||||||||||||||||||||||||||||||||||||||||||||
| namespace | urn:omds20 | ||||||||||||||||||||||||||||||||||||||||||||||||||||||||||||||||||
| used by |
|
||||||||||||||||||||||||||||||||||||||||||||||||||||||||||||||||||
| attributes |
|
||||||||||||||||||||||||||||||||||||||||||||||||||||||||||||||||||
| source | <xsd:complexType name="ZAHLUNG_Type"> <xsd:attribute name="ZahlungsLfnr" type="xsd:unsignedShort" use="required"/> <xsd:attribute name="WaehrungsCd" type="omds:WaehrungsCd_Type" use="required"/> <xsd:attribute name="ZahlBetrag" type="omds:decimal" use="required"/> <xsd:attribute name="ZahlDat" type="omds:Datum" use="required"/> <xsd:attribute name="ZahlGrundCd" type="omds:ZahlGrundCd_Type" use="required"/> <xsd:attribute name="ZahlWegCd" type="omds:ZahlWegCd_Type" use="required"/> <xsd:attribute name="BLZ" use="optional"> <xsd:simpleType> <xsd:restriction base="xsd:string"> <xsd:maxLength value="9"/> </xsd:restriction> </xsd:simpleType> </xsd:attribute> <xsd:attribute name="Kontonr" use="optional"> <xsd:simpleType> <xsd:restriction base="xsd:string"> <xsd:maxLength value="15"/> </xsd:restriction> </xsd:simpleType> </xsd:attribute> <xsd:attribute name="BIC" use="optional"> <xsd:simpleType> <xsd:restriction base="xsd:string"> <xsd:minLength value="1"/> <xsd:maxLength value="11"/> </xsd:restriction> </xsd:simpleType> </xsd:attribute> <xsd:attribute name="IBAN" use="optional"> <xsd:simpleType> <xsd:restriction base="xsd:string"> <xsd:minLength value="1"/> <xsd:maxLength value="34"/> </xsd:restriction> </xsd:simpleType> </xsd:attribute> </xsd:complexType> |
| type | xsd:unsignedShort | ||
| properties |
|
||
| source | <xsd:attribute name="ZahlungsLfnr" type="xsd:unsignedShort" use="required"/> |
| type | omds:WaehrungsCd_Type | ||||||||||||||||||||||||||||||||||||||||||||||||||||||||||||||||||||||||||||||||||||||||||||||||||||||||||||||||||||||||||||||||||||||||||||||||||||||||||||||||||||||||||||||||||
| properties |
|
||||||||||||||||||||||||||||||||||||||||||||||||||||||||||||||||||||||||||||||||||||||||||||||||||||||||||||||||||||||||||||||||||||||||||||||||||||||||||||||||||||||||||||||||||
| facets |
|
||||||||||||||||||||||||||||||||||||||||||||||||||||||||||||||||||||||||||||||||||||||||||||||||||||||||||||||||||||||||||||||||||||||||||||||||||||||||||||||||||||||||||||||||||
| source | <xsd:attribute name="WaehrungsCd" type="omds:WaehrungsCd_Type" use="required"/> |
| type | omds:decimal | ||||||||||||
| properties |
|
||||||||||||
| facets |
|
||||||||||||
| source | <xsd:attribute name="ZahlBetrag" type="omds:decimal" use="required"/> |
| type | omds:Datum | |||||||||
| properties |
|
|||||||||
| facets |
|
|||||||||
| source | <xsd:attribute name="ZahlDat" type="omds:Datum" use="required"/> |
| type | omds:ZahlGrundCd_Type | |||||||||||||||||||||||||||||||||
| properties |
|
|||||||||||||||||||||||||||||||||
| facets |
|
|||||||||||||||||||||||||||||||||
| source | <xsd:attribute name="ZahlGrundCd" type="omds:ZahlGrundCd_Type" use="required"/> |
| type | omds:ZahlWegCd_Type | ||||||||||||||||||||||||||||||||||||||||||||||||||||||||||
| properties |
|
||||||||||||||||||||||||||||||||||||||||||||||||||||||||||
| facets |
|
||||||||||||||||||||||||||||||||||||||||||||||||||||||||||
| source | <xsd:attribute name="ZahlWegCd" type="omds:ZahlWegCd_Type" use="required"/> |
| type | restriction of xsd:string | ||||||
| properties |
|
||||||
| facets |
|
||||||
| source | <xsd:attribute name="BLZ" use="optional"> <xsd:simpleType> <xsd:restriction base="xsd:string"> <xsd:maxLength value="9"/> </xsd:restriction> </xsd:simpleType> </xsd:attribute> |
| type | restriction of xsd:string | ||||||
| properties |
|
||||||
| facets |
|
||||||
| source | <xsd:attribute name="Kontonr" use="optional"> <xsd:simpleType> <xsd:restriction base="xsd:string"> <xsd:maxLength value="15"/> </xsd:restriction> </xsd:simpleType> </xsd:attribute> |
| type | restriction of xsd:string | |||||||||
| properties |
|
|||||||||
| facets |
|
|||||||||
| source | <xsd:attribute name="BIC" use="optional"> <xsd:simpleType> <xsd:restriction base="xsd:string"> <xsd:minLength value="1"/> <xsd:maxLength value="11"/> </xsd:restriction> </xsd:simpleType> </xsd:attribute> |
| type | restriction of xsd:string | |||||||||
| properties |
|
|||||||||
| facets |
|
|||||||||
| source | <xsd:attribute name="IBAN" use="optional"> <xsd:simpleType> <xsd:restriction base="xsd:string"> <xsd:minLength value="1"/> <xsd:maxLength value="34"/> </xsd:restriction> </xsd:simpleType> </xsd:attribute> |
| namespace | urn:omds20 | ||||||||||||||||||||||||||||||||||||||||||||||||||||||||||||||||||||||||||||||||||||||||
| type | restriction of xsd:string | ||||||||||||||||||||||||||||||||||||||||||||||||||||||||||||||||||||||||||||||||||||||||
| properties |
|
||||||||||||||||||||||||||||||||||||||||||||||||||||||||||||||||||||||||||||||||||||||||
| used by |
|
||||||||||||||||||||||||||||||||||||||||||||||||||||||||||||||||||||||||||||||||||||||||
| facets |
|
||||||||||||||||||||||||||||||||||||||||||||||||||||||||||||||||||||||||||||||||||||||||
| annotation |
|
||||||||||||||||||||||||||||||||||||||||||||||||||||||||||||||||||||||||||||||||||||||||
| source | <xsd:simpleType name="AendGrundCd_Type"> <xsd:annotation> <xsd:documentation>Änderungsgrund</xsd:documentation> </xsd:annotation> <xsd:restriction base="xsd:string"> <xsd:enumeration value="999"> <xsd:annotation> <xsd:documentation>sonstiges</xsd:documentation> </xsd:annotation> </xsd:enumeration> <xsd:enumeration value="AEO"> <xsd:annotation> <xsd:documentation>Änderung ohne Prämienwirksamk.</xsd:documentation> </xsd:annotation> </xsd:enumeration> <xsd:enumeration value="AEP"> <xsd:annotation> <xsd:documentation>Änderung mit Prämienwirksamk.</xsd:documentation> </xsd:annotation> </xsd:enumeration> <xsd:enumeration value="BMA"> <xsd:annotation> <xsd:documentation>Bonus/Malus-Anpassung</xsd:documentation> </xsd:annotation> </xsd:enumeration> <xsd:enumeration value="GEM"> <xsd:annotation> <xsd:documentation>gesetzl.Erhöhung MindestVers.Su.</xsd:documentation> </xsd:annotation> </xsd:enumeration> <xsd:enumeration value="INA"> <xsd:annotation> <xsd:documentation>Indexanpassung</xsd:documentation> </xsd:annotation> </xsd:enumeration> <xsd:enumeration value="KON"> <xsd:annotation> <xsd:documentation>Konvertierung</xsd:documentation> </xsd:annotation> </xsd:enumeration> <xsd:enumeration value="NEU"> <xsd:annotation> <xsd:documentation>Neuvertrag</xsd:documentation> </xsd:annotation> </xsd:enumeration> <xsd:enumeration value="PAR"> <xsd:annotation> <xsd:documentation>Partnerdaten</xsd:documentation> </xsd:annotation> </xsd:enumeration> <xsd:enumeration value="RET"> <xsd:annotation> <xsd:documentation>Reaktivierung nach Ruhen Teil</xsd:documentation> </xsd:annotation> </xsd:enumeration> <xsd:enumeration value="REV"> <xsd:annotation> <xsd:documentation>Reaktivierung nach Ruhen Voll</xsd:documentation> </xsd:annotation> </xsd:enumeration> <xsd:enumeration value="RUT"> <xsd:annotation> <xsd:documentation>Ruhen Teil</xsd:documentation> </xsd:annotation> </xsd:enumeration> <xsd:enumeration value="RUV"> <xsd:annotation> <xsd:documentation>Ruhen Voll</xsd:documentation> </xsd:annotation> </xsd:enumeration> <xsd:enumeration value="SPE"> <xsd:annotation> <xsd:documentation>Sparteneinschluß</xsd:documentation> </xsd:annotation> </xsd:enumeration> <xsd:enumeration value="STT"> <xsd:annotation> <xsd:documentation>Storno Teil</xsd:documentation> </xsd:annotation> </xsd:enumeration> <xsd:enumeration value="STV"> <xsd:annotation> <xsd:documentation>Storno Voll</xsd:documentation> </xsd:annotation> </xsd:enumeration> <xsd:enumeration value="TAA"> <xsd:annotation> <xsd:documentation>Tarifanpassung Allgemein</xsd:documentation> </xsd:annotation> </xsd:enumeration> </xsd:restriction> </xsd:simpleType> |
| namespace | urn:omds20 | |||||||||||||||||||||||||||||||||||||||||||||||||||||||||||||||||||||||||||||||||||||||||||||||||||||||||||||||||||||||||||||||||||||||||||||||||||||||||
| type | restriction of xsd:string | |||||||||||||||||||||||||||||||||||||||||||||||||||||||||||||||||||||||||||||||||||||||||||||||||||||||||||||||||||||||||||||||||||||||||||||||||||||||||
| properties |
|
|||||||||||||||||||||||||||||||||||||||||||||||||||||||||||||||||||||||||||||||||||||||||||||||||||||||||||||||||||||||||||||||||||||||||||||||||||||||||
| used by |
|
|||||||||||||||||||||||||||||||||||||||||||||||||||||||||||||||||||||||||||||||||||||||||||||||||||||||||||||||||||||||||||||||||||||||||||||||||||||||||
| facets |
|
|||||||||||||||||||||||||||||||||||||||||||||||||||||||||||||||||||||||||||||||||||||||||||||||||||||||||||||||||||||||||||||||||||||||||||||||||||||||||
| annotation |
|
|||||||||||||||||||||||||||||||||||||||||||||||||||||||||||||||||||||||||||||||||||||||||||||||||||||||||||||||||||||||||||||||||||||||||||||||||||||||||
| source | <xsd:simpleType name="AntriebsArtCd_Type"> <xsd:annotation> <xsd:documentation>Antriebsart</xsd:documentation> </xsd:annotation> <xsd:restriction base="xsd:string"> <xsd:enumeration value="0"> <xsd:annotation> <xsd:documentation>ohne Antrieb (bei KFZ-Zul.verwendet vor 1.7.2007)</xsd:documentation> </xsd:annotation> </xsd:enumeration> <xsd:enumeration value="1"> <xsd:annotation> <xsd:documentation>Benzin (bei KFZ-Zul.verwendet vor 1.7.2007)</xsd:documentation> </xsd:annotation> </xsd:enumeration> <xsd:enumeration value="2"> <xsd:annotation> <xsd:documentation>Gas (bei KFZ-Zul.verwendet vor 1.7.2007)</xsd:documentation> </xsd:annotation> </xsd:enumeration> <xsd:enumeration value="3"> <xsd:annotation> <xsd:documentation>Diesel (bei KFZ-Zul.verwendet vor 1.7.2007)</xsd:documentation> </xsd:annotation> </xsd:enumeration> <xsd:enumeration value="4"> <xsd:annotation> <xsd:documentation>Benzin</xsd:documentation> </xsd:annotation> </xsd:enumeration> <xsd:enumeration value="5"> <xsd:annotation> <xsd:documentation>Elektro (E)</xsd:documentation> </xsd:annotation> </xsd:enumeration> <xsd:enumeration value="6"> <xsd:annotation> <xsd:documentation>Diesel</xsd:documentation> </xsd:annotation> </xsd:enumeration> <xsd:enumeration value="9"> <xsd:annotation> <xsd:documentation>Sonstiges</xsd:documentation> </xsd:annotation> </xsd:enumeration> <xsd:enumeration value="B"> <xsd:annotation> <xsd:documentation>Vielstoff (unterschiedliche Kraftstoffe)</xsd:documentation> </xsd:annotation> </xsd:enumeration> <xsd:enumeration value="C"> <xsd:annotation> <xsd:documentation>Flüssiggas (LPG)</xsd:documentation> </xsd:annotation> </xsd:enumeration> <xsd:enumeration value="D"> <xsd:annotation> <xsd:documentation>Benzin/Flüssiggas (LPG)</xsd:documentation> </xsd:annotation> </xsd:enumeration> <xsd:enumeration value="E"> <xsd:annotation> <xsd:documentation>Benzin/Erdgas (CNG)</xsd:documentation> </xsd:annotation> </xsd:enumeration> <xsd:enumeration value="F"> <xsd:annotation> <xsd:documentation>Hybr.Benzin/E</xsd:documentation> </xsd:annotation> </xsd:enumeration> <xsd:enumeration value="G"> <xsd:annotation> <xsd:documentation>Erdgas (CNG)</xsd:documentation> </xsd:annotation> </xsd:enumeration> <xsd:enumeration value="H"> <xsd:annotation> <xsd:documentation>Hybr.Diesel/E</xsd:documentation> </xsd:annotation> </xsd:enumeration> <xsd:enumeration value="I"> <xsd:annotation> <xsd:documentation>Wasserstoff</xsd:documentation> </xsd:annotation> </xsd:enumeration> <xsd:enumeration value="J"> <xsd:annotation> <xsd:documentation>Hybr.Wasserst./E</xsd:documentation> </xsd:annotation> </xsd:enumeration> <xsd:enumeration value="K"> <xsd:annotation> <xsd:documentation>Wasserstoff/Benzin</xsd:documentation> </xsd:annotation> </xsd:enumeration> <xsd:enumeration value="L"> <xsd:annotation> <xsd:documentation>Wasserst./Benzin/E</xsd:documentation> </xsd:annotation> </xsd:enumeration> <xsd:enumeration value="M"> <xsd:annotation> <xsd:documentation>Brennstoffzelle/Wasserstoff</xsd:documentation> </xsd:annotation> </xsd:enumeration> <xsd:enumeration value="N"> <xsd:annotation> <xsd:documentation>Brennstoffzelle/Benzin</xsd:documentation> </xsd:annotation> </xsd:enumeration> <xsd:enumeration value="O"> <xsd:annotation> <xsd:documentation>Brennstoffzelle/Methanol</xsd:documentation> </xsd:annotation> </xsd:enumeration> <xsd:enumeration value="P"> <xsd:annotation> <xsd:documentation>BZ/Ethanol</xsd:documentation> </xsd:annotation> </xsd:enumeration> <xsd:enumeration value="Q"> <xsd:annotation> <xsd:documentation>Hybr.Vielstoff/Elektro</xsd:documentation> </xsd:annotation> </xsd:enumeration> <xsd:enumeration value="R"> <xsd:annotation> <xsd:documentation>Biogas</xsd:documentation> </xsd:annotation> </xsd:enumeration> <xsd:enumeration value="S"> <xsd:annotation> <xsd:documentation>Benzin/Biogas</xsd:documentation> </xsd:annotation> </xsd:enumeration> <xsd:enumeration value="T"> <xsd:annotation> <xsd:documentation>Hybr.Erdgas (CNG)/E</xsd:documentation> </xsd:annotation> </xsd:enumeration> <xsd:enumeration value="U"> <xsd:annotation> <xsd:documentation>Unbekannt (bei KFZ-Zulassungen vor 1.7.2007 verwendet)</xsd:documentation> </xsd:annotation> </xsd:enumeration> <xsd:enumeration value="V"> <xsd:annotation> <xsd:documentation>Hybr. Biogas/E</xsd:documentation> </xsd:annotation> </xsd:enumeration> <xsd:enumeration value="W"> <xsd:annotation> <xsd:documentation>Benzin/Ethanol (E85)</xsd:documentation> </xsd:annotation> </xsd:enumeration> </xsd:restriction> </xsd:simpleType> |
| namespace | urn:omds20 | |||||||||||||||||||||||
| type | restriction of xsd:string | |||||||||||||||||||||||
| properties |
|
|||||||||||||||||||||||
| used by |
|
|||||||||||||||||||||||
| facets |
|
|||||||||||||||||||||||
| annotation |
|
|||||||||||||||||||||||
| source | <xsd:simpleType name="AusstattungCd_Type"> <xsd:annotation> <xsd:documentation>Ausstattung</xsd:documentation> </xsd:annotation> <xsd:restriction base="xsd:string"> <xsd:enumeration value="9"> <xsd:annotation> <xsd:documentation>sonstige</xsd:documentation> </xsd:annotation> </xsd:enumeration> <xsd:enumeration value="Z"> <xsd:annotation> <xsd:documentation>zweckmäßig</xsd:documentation> </xsd:annotation> </xsd:enumeration> <xsd:enumeration value="S"> <xsd:annotation> <xsd:documentation>Standard</xsd:documentation> </xsd:annotation> </xsd:enumeration> <xsd:enumeration value="G"> <xsd:annotation> <xsd:documentation>gehoben</xsd:documentation> </xsd:annotation> </xsd:enumeration> </xsd:restriction> </xsd:simpleType> |
| namespace | urn:omds20 | |||||||||||||||||||||||||||||||||||||||||||
| type | restriction of xsd:string | |||||||||||||||||||||||||||||||||||||||||||
| properties |
|
|||||||||||||||||||||||||||||||||||||||||||
| used by |
|
|||||||||||||||||||||||||||||||||||||||||||
| facets |
|
|||||||||||||||||||||||||||||||||||||||||||
| annotation |
|
|||||||||||||||||||||||||||||||||||||||||||
| source | <xsd:simpleType name="BauartCd_Type"> <xsd:annotation> <xsd:documentation>Bauart</xsd:documentation> </xsd:annotation> <xsd:restriction base="xsd:string"> <xsd:enumeration value="99"> <xsd:annotation> <xsd:documentation>sonstige</xsd:documentation> </xsd:annotation> </xsd:enumeration> <xsd:enumeration value="F"> <xsd:annotation> <xsd:documentation>Fertigteil</xsd:documentation> </xsd:annotation> </xsd:enumeration> <xsd:enumeration value="G"> <xsd:annotation> <xsd:documentation>gemischt</xsd:documentation> </xsd:annotation> </xsd:enumeration> <xsd:enumeration value="H"> <xsd:annotation> <xsd:documentation>Holz</xsd:documentation> </xsd:annotation> </xsd:enumeration> <xsd:enumeration value="MA"> <xsd:annotation> <xsd:documentation>massiv</xsd:documentation> </xsd:annotation> </xsd:enumeration> <xsd:enumeration value="MB"> <xsd:annotation> <xsd:documentation>Metall/Blech</xsd:documentation> </xsd:annotation> </xsd:enumeration> <xsd:enumeration value="MO"> <xsd:annotation> <xsd:documentation>mobil</xsd:documentation> </xsd:annotation> </xsd:enumeration> <xsd:enumeration value="R"> <xsd:annotation> <xsd:documentation>Riegelbau</xsd:documentation> </xsd:annotation> </xsd:enumeration> </xsd:restriction> </xsd:simpleType> |
| namespace | urn:omds20 | ||||||||||||||||||
| type | restriction of xsd:string | ||||||||||||||||||
| properties |
|
||||||||||||||||||
| used by |
|
||||||||||||||||||
| facets |
|
||||||||||||||||||
| annotation |
|
||||||||||||||||||
| source | <xsd:simpleType name="BBArtCd_Type"> <xsd:annotation> <xsd:documentation>Bezugsberechtigungsart</xsd:documentation> </xsd:annotation> <xsd:restriction base="xsd:string"> <xsd:enumeration value="ABL"> <xsd:annotation> <xsd:documentation>Ablebensfall</xsd:documentation> </xsd:annotation> </xsd:enumeration> <xsd:enumeration value="ERL"> <xsd:annotation> <xsd:documentation>Erlebensfall</xsd:documentation> </xsd:annotation> </xsd:enumeration> <xsd:enumeration value="SLF"> <xsd:annotation> <xsd:documentation>sonstiger Leistungsfall</xsd:documentation> </xsd:annotation> </xsd:enumeration> </xsd:restriction> </xsd:simpleType> |
| namespace | urn:omds20 | |||||||||||||||||||||||||||||||||
| type | restriction of xsd:string | |||||||||||||||||||||||||||||||||
| properties |
|
|||||||||||||||||||||||||||||||||
| used by |
|
|||||||||||||||||||||||||||||||||
| facets |
|
|||||||||||||||||||||||||||||||||
| annotation |
|
|||||||||||||||||||||||||||||||||
| source | <xsd:simpleType name="BearbStandCd_Type"> <xsd:annotation> <xsd:documentation>Bearbeitungsstand</xsd:documentation> </xsd:annotation> <xsd:restriction base="xsd:string"> <xsd:enumeration value="99"> <xsd:annotation> <xsd:documentation>sonstiges</xsd:documentation> </xsd:annotation> </xsd:enumeration> <xsd:enumeration value="A"> <xsd:annotation> <xsd:documentation>abgeschlossen ohne Zahlung</xsd:documentation> </xsd:annotation> </xsd:enumeration> <xsd:enumeration value="D"> <xsd:annotation> <xsd:documentation>Doppelanlage, bzw. irrtümlich angelegt</xsd:documentation> </xsd:annotation> </xsd:enumeration> <xsd:enumeration value="E"> <xsd:annotation> <xsd:documentation>erledigt</xsd:documentation> </xsd:annotation> </xsd:enumeration> <xsd:enumeration value="K"> <xsd:annotation> <xsd:documentation>im Klagzustand</xsd:documentation> </xsd:annotation> </xsd:enumeration> <xsd:enumeration value="O"> <xsd:annotation> <xsd:documentation>offen</xsd:documentation> </xsd:annotation> </xsd:enumeration> </xsd:restriction> </xsd:simpleType> |
| namespace | urn:omds20 | ||||||||||||||||||||||||||||||||||||||||||||||||||||||||||||||||||||||||||||||||||||||||||||||||||||||||||||||||||||||||||||||||||||||||||||||||||||||||||||||||||||||||||||||||||||||||||||||||||||||||||||||||||||||||||
| type | restriction of xsd:string | ||||||||||||||||||||||||||||||||||||||||||||||||||||||||||||||||||||||||||||||||||||||||||||||||||||||||||||||||||||||||||||||||||||||||||||||||||||||||||||||||||||||||||||||||||||||||||||||||||||||||||||||||||||||||||
| properties |
|
||||||||||||||||||||||||||||||||||||||||||||||||||||||||||||||||||||||||||||||||||||||||||||||||||||||||||||||||||||||||||||||||||||||||||||||||||||||||||||||||||||||||||||||||||||||||||||||||||||||||||||||||||||||||||
| used by |
|
||||||||||||||||||||||||||||||||||||||||||||||||||||||||||||||||||||||||||||||||||||||||||||||||||||||||||||||||||||||||||||||||||||||||||||||||||||||||||||||||||||||||||||||||||||||||||||||||||||||||||||||||||||||||||
| facets |
|
||||||||||||||||||||||||||||||||||||||||||||||||||||||||||||||||||||||||||||||||||||||||||||||||||||||||||||||||||||||||||||||||||||||||||||||||||||||||||||||||||||||||||||||||||||||||||||||||||||||||||||||||||||||||||
| annotation |
|
||||||||||||||||||||||||||||||||||||||||||||||||||||||||||||||||||||||||||||||||||||||||||||||||||||||||||||||||||||||||||||||||||||||||||||||||||||||||||||||||||||||||||||||||||||||||||||||||||||||||||||||||||||||||||
| source | <xsd:simpleType name="BetragArtCd_Type"> <xsd:annotation> <xsd:documentation>Spezifizierung des Betrages</xsd:documentation> </xsd:annotation> <xsd:restriction base="xsd:string"> <xsd:enumeration value="999"> <xsd:annotation> <xsd:documentation>Sonstige</xsd:documentation> </xsd:annotation> </xsd:enumeration> <xsd:enumeration value="BAB"> <xsd:annotation> <xsd:documentation>Bausparen prämienbegünstiger Beitrag</xsd:documentation> </xsd:annotation> </xsd:enumeration> <xsd:enumeration value="BAH"> <xsd:annotation> <xsd:documentation>Bausparen begünstiger Höchsbeitrag</xsd:documentation> </xsd:annotation> </xsd:enumeration> <xsd:enumeration value="BAN"> <xsd:annotation> <xsd:documentation>Bausparen noch prämienwirksam</xsd:documentation> </xsd:annotation> </xsd:enumeration> <xsd:enumeration value="BAP"> <xsd:annotation> <xsd:documentation>Bausparen Prämie gesamt</xsd:documentation> </xsd:annotation> </xsd:enumeration> <xsd:enumeration value="BAS"> <xsd:annotation> <xsd:documentation>Bausparen Ansparen Saldo</xsd:documentation> </xsd:annotation> </xsd:enumeration> <xsd:enumeration value="BAV"> <xsd:annotation> <xsd:documentation>Bausparen mögliche Vorauszahlung</xsd:documentation> </xsd:annotation> </xsd:enumeration> <xsd:enumeration value="BAW"> <xsd:annotation> <xsd:documentation>Bausparen prämienwirksame Zahlungen</xsd:documentation> </xsd:annotation> </xsd:enumeration> <xsd:enumeration value="BAZ"> <xsd:annotation> <xsd:documentation>Bausparen Ansparen Zinssatz</xsd:documentation> </xsd:annotation> </xsd:enumeration> <xsd:enumeration value="BDA"> <xsd:annotation> <xsd:documentation>Bausparen Darlehen Restauszahlungsbetrag</xsd:documentation> </xsd:annotation> </xsd:enumeration> <xsd:enumeration value="BDG"> <xsd:annotation> <xsd:documentation>Bausparen Darlehen Auszahlungen gesamt</xsd:documentation> </xsd:annotation> </xsd:enumeration> <xsd:enumeration value="BDM"> <xsd:annotation> <xsd:documentation>Bausparen Darlehen Mehrleistung</xsd:documentation> </xsd:annotation> </xsd:enumeration> <xsd:enumeration value="BDR"> <xsd:annotation> <xsd:documentation>Bausparen Darlehen bedingungsgemäße Rate</xsd:documentation> </xsd:annotation> </xsd:enumeration> <xsd:enumeration value="BDS"> <xsd:annotation> <xsd:documentation>Bausparen Darlehen Saldo</xsd:documentation> </xsd:annotation> </xsd:enumeration> <xsd:enumeration value="BDZ"> <xsd:annotation> <xsd:documentation>Bausparen Darlehen Zinssatz</xsd:documentation> </xsd:annotation> </xsd:enumeration> <xsd:enumeration value="BEJ"> <xsd:annotation> <xsd:documentation>Bausparen Einzahlungen laufendes Jahr</xsd:documentation> </xsd:annotation> </xsd:enumeration> <xsd:enumeration value="BPR"> <xsd:annotation> <xsd:documentation>Bausparen Prämie</xsd:documentation> </xsd:annotation> </xsd:enumeration> <xsd:enumeration value="BPU"> <xsd:annotation> <xsd:documentation>Bausparen Punkte zum Stichtag</xsd:documentation> </xsd:annotation> </xsd:enumeration> <xsd:enumeration value="BPV"> <xsd:annotation> <xsd:documentation>Bausparen Prämienvortrag</xsd:documentation> </xsd:annotation> </xsd:enumeration> <xsd:enumeration value="BSB"> <xsd:annotation> <xsd:documentation>Bausparen Sparbetrag</xsd:documentation> </xsd:annotation> </xsd:enumeration> <xsd:enumeration value="BZE"> <xsd:annotation> <xsd:documentation>Bausparen Zinsen nach Bindefristende</xsd:documentation> </xsd:annotation> </xsd:enumeration> <xsd:enumeration value="LAM"> <xsd:annotation> <xsd:documentation>Leben Ablebenssumme mit Gewinnanteilen</xsd:documentation> </xsd:annotation> </xsd:enumeration> <xsd:enumeration value="LAO"> <xsd:annotation> <xsd:documentation>Leben Ablebenssumme ohne Gewinnanteile</xsd:documentation> </xsd:annotation> </xsd:enumeration> <xsd:enumeration value="LEM"> <xsd:annotation> <xsd:documentation>Leben Erlebenssumme mit Gewinnanteilen</xsd:documentation> </xsd:annotation> </xsd:enumeration> <xsd:enumeration value="LEO"> <xsd:annotation> <xsd:documentation>Leben Erlebenssumme ohne Gewinnanteile</xsd:documentation> </xsd:annotation> </xsd:enumeration> <xsd:enumeration value="LPM"> <xsd:annotation> <xsd:documentation>Leben Prämienfreier Wert mit Gewinnanteilen</xsd:documentation> </xsd:annotation> </xsd:enumeration> <xsd:enumeration value="LPO"> <xsd:annotation> <xsd:documentation>Leben Prämienfreier Wert ohne Gewinnanteile</xsd:documentation> </xsd:annotation> </xsd:enumeration> <xsd:enumeration value="LRM"> <xsd:annotation> <xsd:documentation>Leben Rückkaufswert mit Gewinnanteilen</xsd:documentation> </xsd:annotation> </xsd:enumeration> <xsd:enumeration value="LRO"> <xsd:annotation> <xsd:documentation>Leben Rückkaufswert ohne Gewinnanteile</xsd:documentation> </xsd:annotation> </xsd:enumeration> <xsd:enumeration value="LTZ"> <xsd:annotation> <xsd:documentation>Leben Teilauszahlung</xsd:documentation> </xsd:annotation> </xsd:enumeration> <xsd:enumeration value="LF1"> <xsd:annotation> <xsd:documentation>Leben Fondgebunden Fondskurs</xsd:documentation> </xsd:annotation> </xsd:enumeration> <xsd:enumeration value="LF2"> <xsd:annotation> <xsd:documentation>Leben Fondgebunden Guthaben</xsd:documentation> </xsd:annotation> </xsd:enumeration> <xsd:enumeration value="LF3"> <xsd:annotation> <xsd:documentation>Leben Fondgebunden Guthabenaufteilung</xsd:documentation> </xsd:annotation> </xsd:enumeration> <xsd:enumeration value="LF4"> <xsd:annotation> <xsd:documentation>Leben Fondgebunden Höchststand</xsd:documentation> </xsd:annotation> </xsd:enumeration> <xsd:enumeration value="LF5"> <xsd:annotation> <xsd:documentation>Leben Fondgebunden Stück</xsd:documentation> </xsd:annotation> </xsd:enumeration> <xsd:enumeration value="LF6"> <xsd:annotation> <xsd:documentation>Leben Fondgebunden Zuführungsaufteilung</xsd:documentation> </xsd:annotation> </xsd:enumeration> <xsd:enumeration value="LF7"> <xsd:annotation> <xsd:documentation>Leben Fondgebunden Portfolio-Gesamtvertragswert</xsd:documentation> </xsd:annotation> </xsd:enumeration> <xsd:enumeration value="LF8"> <xsd:annotation> <xsd:documentation>Leben Fondgebunden Garantiewert</xsd:documentation> </xsd:annotation> </xsd:enumeration> <xsd:enumeration value="LF9"> <xsd:annotation> <xsd:documentation>Leben Fondgebunden Summe einbezahlte Prämie</xsd:documentation> </xsd:annotation> </xsd:enumeration> <xsd:enumeration value="K01"> <xsd:annotation> <xsd:documentation>Kfz Listenpreis</xsd:documentation> </xsd:annotation> </xsd:enumeration> <xsd:enumeration value="K02"> <xsd:annotation> <xsd:documentation>Kfz Sonderausstattung</xsd:documentation> </xsd:annotation> </xsd:enumeration> <xsd:enumeration value="P01"> <xsd:annotation> <xsd:documentation>Tarifprämie</xsd:documentation> </xsd:annotation> </xsd:enumeration> <xsd:enumeration value="ZUZ"> <xsd:annotation> <xsd:documentation>Zuzahlung</xsd:documentation> </xsd:annotation> </xsd:enumeration> </xsd:restriction> </xsd:simpleType> |
| namespace | urn:omds20 | |||||||||||||||||||||||||||||||||||||||||||||||||||||||||||||||||||||||||||||||||||
| type | restriction of xsd:string | |||||||||||||||||||||||||||||||||||||||||||||||||||||||||||||||||||||||||||||||||||
| properties |
|
|||||||||||||||||||||||||||||||||||||||||||||||||||||||||||||||||||||||||||||||||||
| used by |
|
|||||||||||||||||||||||||||||||||||||||||||||||||||||||||||||||||||||||||||||||||||
| facets |
|
|||||||||||||||||||||||||||||||||||||||||||||||||||||||||||||||||||||||||||||||||||
| annotation |
|
|||||||||||||||||||||||||||||||||||||||||||||||||||||||||||||||||||||||||||||||||||
| source | <xsd:simpleType name="BetRolleCd_Type"> <xsd:annotation> <xsd:documentation>Beteiligungsrolle</xsd:documentation> </xsd:annotation> <xsd:restriction base="xsd:string"> <xsd:enumeration value="99"> <xsd:annotation> <xsd:documentation>sonstige</xsd:documentation> </xsd:annotation> </xsd:enumeration> <xsd:enumeration value="AS"> <xsd:annotation> <xsd:documentation>Anspruchsteller</xsd:documentation> </xsd:annotation> </xsd:enumeration> <xsd:enumeration value="AV"> <xsd:annotation> <xsd:documentation>Anderes VU</xsd:documentation> </xsd:annotation> </xsd:enumeration> <xsd:enumeration value="AW"> <xsd:annotation> <xsd:documentation>Anwalt</xsd:documentation> </xsd:annotation> </xsd:enumeration> <xsd:enumeration value="BB"> <xsd:annotation> <xsd:documentation>Bezugsberechtigter</xsd:documentation> </xsd:annotation> </xsd:enumeration> <xsd:enumeration value="BH"> <xsd:annotation> <xsd:documentation>Behörden</xsd:documentation> </xsd:annotation> </xsd:enumeration> <xsd:enumeration value="BS"> <xsd:annotation> <xsd:documentation>Bestattung</xsd:documentation> </xsd:annotation> </xsd:enumeration> <xsd:enumeration value="GG"> <xsd:annotation> <xsd:documentation>Gegner</xsd:documentation> </xsd:annotation> </xsd:enumeration> <xsd:enumeration value="GS"> <xsd:annotation> <xsd:documentation>Geschädigter</xsd:documentation> </xsd:annotation> </xsd:enumeration> <xsd:enumeration value="LE"> <xsd:annotation> <xsd:documentation>Lenker</xsd:documentation> </xsd:annotation> </xsd:enumeration> <xsd:enumeration value="RG"> <xsd:annotation> <xsd:documentation>Regressgegner</xsd:documentation> </xsd:annotation> </xsd:enumeration> <xsd:enumeration value="SV"> <xsd:annotation> <xsd:documentation>Sachverständiger</xsd:documentation> </xsd:annotation> </xsd:enumeration> <xsd:enumeration value="VE"> <xsd:annotation> <xsd:documentation>Verursacher</xsd:documentation> </xsd:annotation> </xsd:enumeration> <xsd:enumeration value="WS"> <xsd:annotation> <xsd:documentation>Werkstatt</xsd:documentation> </xsd:annotation> </xsd:enumeration> <xsd:enumeration value="ZE"> <xsd:annotation> <xsd:documentation>Zahlungsempfänger</xsd:documentation> </xsd:annotation> </xsd:enumeration> <xsd:enumeration value="ZG"> <xsd:annotation> <xsd:documentation>Zeuge</xsd:documentation> </xsd:annotation> </xsd:enumeration> </xsd:restriction> </xsd:simpleType> |
| namespace | urn:omds20 | ||||||||||||||||||
| type | restriction of xsd:string | ||||||||||||||||||
| properties |
|
||||||||||||||||||
| used by |
|
||||||||||||||||||
| facets |
|
||||||||||||||||||
| annotation |
|
||||||||||||||||||
| source | <xsd:simpleType name="DachungCd_Type"> <xsd:annotation> <xsd:documentation>Dachung</xsd:documentation> </xsd:annotation> <xsd:restriction base="xsd:string"> <xsd:enumeration value="9"> <xsd:annotation> <xsd:documentation>sonstiges</xsd:documentation> </xsd:annotation> </xsd:enumeration> <xsd:enumeration value="H"> <xsd:annotation> <xsd:documentation>hart</xsd:documentation> </xsd:annotation> </xsd:enumeration> <xsd:enumeration value="N"> <xsd:annotation> <xsd:documentation>nicht hart</xsd:documentation> </xsd:annotation> </xsd:enumeration> </xsd:restriction> </xsd:simpleType> |
| namespace | urn:omds20 | |||||||||
| type | restriction of xsd:dateTime | |||||||||
| properties |
|
|||||||||
| used by |
|
|||||||||
| facets |
|
|||||||||
| source | <xsd:simpleType name="Datum-Zeit"> <xsd:restriction base="xsd:dateTime"> <xsd:minInclusive value="1900-01-01T00:00:00.000"/> <xsd:maxInclusive value="9999-12-31T23:59:59.999"/> </xsd:restriction> </xsd:simpleType> |
| namespace | urn:omds20 | ||||||||||||
| type | restriction of xsd:dateTime | ||||||||||||
| properties |
|
||||||||||||
| used by |
|
||||||||||||
| facets |
|
||||||||||||
| source | <xsd:simpleType name="Datum-Zeit2"> <xsd:restriction base="xsd:dateTime"> <xsd:minInclusive value="1900-01-01T00:00:00.0000000"/> <xsd:maxInclusive value="9999-12-31T23:59:59.9999999"/> <xsd:pattern value="((000[0-9])|(00[1-9][0-9])|(0[1-9][0-9]{2})|([1-9][0-9]{3}))-((0[1-9])|(1[012]))-((0[1-9])|([12][0-9])|(3[01]))T(([01][0-9])|(2[0-3]))(:[0-5][0-9]){2}(\.[0-9]+)?"/> </xsd:restriction> </xsd:simpleType> |
| namespace | urn:omds20 | ||||||||||||
| type | restriction of xsd:decimal | ||||||||||||
| properties |
|
||||||||||||
| used by |
|
||||||||||||
| facets |
|
||||||||||||
| annotation |
|
||||||||||||
| source | <xsd:simpleType name="decimal"> <xsd:annotation> <xsd:documentation>decimal xxxxxxxxx.xx (11,2)</xsd:documentation> </xsd:annotation> <xsd:restriction base="xsd:decimal"> <xsd:totalDigits value="11"/> <xsd:fractionDigits value="2"/> <xsd:pattern value="-?\d{1,9}[.]\d\d"/> </xsd:restriction> </xsd:simpleType> |
| namespace | urn:omds20 | ||||||||||||
| type | restriction of xsd:decimal | ||||||||||||
| properties |
|
||||||||||||
| used by |
|
||||||||||||
| facets |
|
||||||||||||
| annotation |
|
||||||||||||
| source | <xsd:simpleType name="decimal14_2"> <xsd:annotation> <xsd:documentation>decimal xxxxxxxxxxx.xx (14,2)</xsd:documentation> </xsd:annotation> <xsd:restriction base="xsd:decimal"> <xsd:totalDigits value="14"/> <xsd:fractionDigits value="2"/> <xsd:pattern value="-?\d{1,12}[.]\d\d"/> </xsd:restriction> </xsd:simpleType> |
| namespace | urn:omds20 | |||||||||||||||||||||||||||||||||||||||||||
| type | restriction of xsd:string | |||||||||||||||||||||||||||||||||||||||||||
| properties |
|
|||||||||||||||||||||||||||||||||||||||||||
| used by |
|
|||||||||||||||||||||||||||||||||||||||||||
| facets |
|
|||||||||||||||||||||||||||||||||||||||||||
| annotation |
|
|||||||||||||||||||||||||||||||||||||||||||
| source | <xsd:simpleType name="EFrageCd_Type"> <xsd:annotation> <xsd:documentation>Entscheidungsfrage</xsd:documentation> </xsd:annotation> <xsd:restriction base="xsd:string"> <xsd:enumeration value="999"> <xsd:annotation> <xsd:documentation>sonstige</xsd:documentation> </xsd:annotation> </xsd:enumeration> <xsd:enumeration value="A01"> <xsd:annotation> <xsd:documentation>Vorsteuerabzugsberechtigt Ja/Nein</xsd:documentation> </xsd:annotation> </xsd:enumeration> <xsd:enumeration value="A02"> <xsd:annotation> <xsd:documentation>Ersatzwagenverzicht Ja/Nein (Variante A/B)</xsd:documentation> </xsd:annotation> </xsd:enumeration> <xsd:enumeration value="A11"> <xsd:annotation> <xsd:documentation>Finanzamtsbestätigung erwünscht Ja/Nein</xsd:documentation> </xsd:annotation> </xsd:enumeration> <xsd:enumeration value="A12"> <xsd:annotation> <xsd:documentation>Grüne Karte erwünscht Ja/Nein</xsd:documentation> </xsd:annotation> </xsd:enumeration> <xsd:enumeration value="A13"> <xsd:annotation> <xsd:documentation>Elektronische Kommunikation erwünscht Ja/Nein</xsd:documentation> </xsd:annotation> </xsd:enumeration> <xsd:enumeration value="A14"> <xsd:annotation> <xsd:documentation>Kaskobesichtigung durchgeführt Ja/Nein</xsd:documentation> </xsd:annotation> </xsd:enumeration> <xsd:enumeration value="P01"> <xsd:annotation> <xsd:documentation>Erfolgt Untersuchung Ja/Nein</xsd:documentation> </xsd:annotation> </xsd:enumeration> </xsd:restriction> </xsd:simpleType> |
| namespace | urn:omds20 | |||||||||||||||
| type | restriction of xsd:string | |||||||||||||||
| properties |
|
|||||||||||||||
| used by |
|
|||||||||||||||
| facets |
|
|||||||||||||||
| annotation |
|
|||||||||||||||
| source | <xsd:simpleType name="Entsch2_Type"> <xsd:annotation> <xsd:documentation>Zweiweg-Entscheidung (J,N)</xsd:documentation> </xsd:annotation> <xsd:restriction base="xsd:string"> <xsd:minLength value="1"/> <xsd:maxLength value="1"/> <xsd:enumeration value="J"/> <xsd:enumeration value="N"/> </xsd:restriction> </xsd:simpleType> |
| namespace | urn:omds20 | ||||||||||||||||||||||||
| type | restriction of xsd:string | ||||||||||||||||||||||||
| properties |
|
||||||||||||||||||||||||
| used by |
|
||||||||||||||||||||||||
| facets |
|
||||||||||||||||||||||||
| annotation |
|
||||||||||||||||||||||||
| source | <xsd:simpleType name="Entsch3_Type"> <xsd:annotation> <xsd:documentation>Dreiweg-Entscheidung (J,N,0)</xsd:documentation> </xsd:annotation> <xsd:restriction base="xsd:string"> <xsd:minLength value="1"/> <xsd:maxLength value="1"/> <xsd:enumeration value="J"> <xsd:annotation> <xsd:documentation>Ja</xsd:documentation> </xsd:annotation> </xsd:enumeration> <xsd:enumeration value="N"> <xsd:annotation> <xsd:documentation>Nein</xsd:documentation> </xsd:annotation> </xsd:enumeration> <xsd:enumeration value="0"> <xsd:annotation> <xsd:documentation>Unbekannt</xsd:documentation> </xsd:annotation> </xsd:enumeration> </xsd:restriction> </xsd:simpleType> |
| namespace | urn:omds20 | ||||||||||||||||||
| type | restriction of xsd:string | ||||||||||||||||||
| properties |
|
||||||||||||||||||
| used by |
|
||||||||||||||||||
| facets |
|
||||||||||||||||||
| annotation |
|
||||||||||||||||||
| source | <xsd:simpleType name="EstArtCd_Type"> <xsd:annotation> <xsd:documentation>Einstufungsart</xsd:documentation> </xsd:annotation> <xsd:restriction base="xsd:string"> <xsd:enumeration value="G"> <xsd:annotation> <xsd:documentation>Gefahrenklasse</xsd:documentation> </xsd:annotation> </xsd:enumeration> <xsd:enumeration value="T"> <xsd:annotation> <xsd:documentation>Tarif-, Bonus/Malus-Stufe offiziell</xsd:documentation> </xsd:annotation> </xsd:enumeration> <xsd:enumeration value="TVU"> <xsd:annotation> <xsd:documentation>Tarif-, Bonus/Malus-Stufe VU-intern</xsd:documentation> </xsd:annotation> </xsd:enumeration> </xsd:restriction> </xsd:simpleType> |
| namespace | urn:omds20 | |||||||||
| type | restriction of xsd:string | |||||||||
| properties |
|
|||||||||
| used by |
|
|||||||||
| facets |
|
|||||||||
| annotation |
|
|||||||||
| source | <xsd:simpleType name="Fahrgestnr_Type"> <xsd:annotation> <xsd:documentation>Fahrgestellnummer</xsd:documentation> </xsd:annotation> <xsd:restriction base="xsd:string"> <xsd:minLength value="1"/> <xsd:maxLength value="20"/> </xsd:restriction> </xsd:simpleType> |
| namespace | urn:omds20 | ||||||||||||||||||||||||||||||||||||||
| type | restriction of xsd:string | ||||||||||||||||||||||||||||||||||||||
| properties |
|
||||||||||||||||||||||||||||||||||||||
| used by |
|
||||||||||||||||||||||||||||||||||||||
| facets |
|
||||||||||||||||||||||||||||||||||||||
| annotation |
|
||||||||||||||||||||||||||||||||||||||
| source | <xsd:simpleType name="FamilienstandCd_Type"> <xsd:annotation> <xsd:documentation>Familienstand</xsd:documentation> </xsd:annotation> <xsd:restriction base="xsd:string"> <xsd:enumeration value="0"> <xsd:annotation> <xsd:documentation>unbekannt</xsd:documentation> </xsd:annotation> </xsd:enumeration> <xsd:enumeration value="1"> <xsd:annotation> <xsd:documentation>ledig</xsd:documentation> </xsd:annotation> </xsd:enumeration> <xsd:enumeration value="2"> <xsd:annotation> <xsd:documentation>verheiratet</xsd:documentation> </xsd:annotation> </xsd:enumeration> <xsd:enumeration value="3"> <xsd:annotation> <xsd:documentation>geschieden</xsd:documentation> </xsd:annotation> </xsd:enumeration> <xsd:enumeration value="4"> <xsd:annotation> <xsd:documentation>verwitwet</xsd:documentation> </xsd:annotation> </xsd:enumeration> <xsd:enumeration value="5"> <xsd:annotation> <xsd:documentation>Lebensgemeinschaft</xsd:documentation> </xsd:annotation> </xsd:enumeration> <xsd:enumeration value="9"> <xsd:annotation> <xsd:documentation>keiner, sonstige</xsd:documentation> </xsd:annotation> </xsd:enumeration> </xsd:restriction> </xsd:simpleType> |
| namespace | urn:omds20 | ||||||||||||||||||||||||||||||||||||||
| type | restriction of xsd:string | ||||||||||||||||||||||||||||||||||||||
| properties |
|
||||||||||||||||||||||||||||||||||||||
| used by |
|
||||||||||||||||||||||||||||||||||||||
| facets |
|
||||||||||||||||||||||||||||||||||||||
| annotation |
|
||||||||||||||||||||||||||||||||||||||
| source | <xsd:simpleType name="FlaechenAttributCd_Type"> <xsd:annotation> <xsd:documentation>Flächenattribut</xsd:documentation> </xsd:annotation> <xsd:restriction base="xsd:string"> <xsd:enumeration value="EG"> <xsd:annotation> <xsd:documentation>Erdgeschoß</xsd:documentation> </xsd:annotation> </xsd:enumeration> <xsd:enumeration value="SW"> <xsd:annotation> <xsd:documentation>Stockwerk</xsd:documentation> </xsd:annotation> </xsd:enumeration> <xsd:enumeration value="MA"> <xsd:annotation> <xsd:documentation>Mansarde</xsd:documentation> </xsd:annotation> </xsd:enumeration> <xsd:enumeration value="KM"> <xsd:annotation> <xsd:documentation>Keller mit Wohnnutzung</xsd:documentation> </xsd:annotation> </xsd:enumeration> <xsd:enumeration value="KO"> <xsd:annotation> <xsd:documentation>Keller ohne Wohnnutzung</xsd:documentation> </xsd:annotation> </xsd:enumeration> <xsd:enumeration value="WF"> <xsd:annotation> <xsd:documentation>Wohnfläche</xsd:documentation> </xsd:annotation> </xsd:enumeration> <xsd:enumeration value="GF"> <xsd:annotation> <xsd:documentation>Grundfläche</xsd:documentation> </xsd:annotation> </xsd:enumeration> </xsd:restriction> </xsd:simpleType> |
| namespace | urn:omds20 | ||||||||||||
| type | restriction of xsd:decimal | ||||||||||||
| properties |
|
||||||||||||
| used by |
|
||||||||||||
| facets |
|
||||||||||||
| annotation |
|
||||||||||||
| source | <xsd:simpleType name="FondsAnteil_Type"> <xsd:annotation> <xsd:documentation>decimal xxxxxxxxx.xxxxxxxxxx (19,10)</xsd:documentation> </xsd:annotation> <xsd:restriction base="xsd:decimal"> <xsd:totalDigits value="19"/> <xsd:fractionDigits value="10"/> <xsd:pattern value="\d{1,9}[.]\d\d\d\d\d\d\d\d\d\d"/> </xsd:restriction> </xsd:simpleType> |
| namespace | urn:omds20 | ||||||||||||
| type | restriction of xsd:decimal | ||||||||||||
| properties |
|
||||||||||||
| used by |
|
||||||||||||
| facets |
|
||||||||||||
| annotation |
|
||||||||||||
| source | <xsd:simpleType name="FondsBetrag_Type"> <xsd:annotation> <xsd:documentation>decimal xxxxxxxxxxxx.xx (14,2)</xsd:documentation> </xsd:annotation> <xsd:restriction base="xsd:decimal"> <xsd:totalDigits value="14"/> <xsd:fractionDigits value="2"/> <xsd:pattern value="\d{1,12}[.]\d\d"/> </xsd:restriction> </xsd:simpleType> |
| namespace | urn:omds20 | |||||||||
| type | restriction of xsd:string | |||||||||
| properties |
|
|||||||||
| used by |
|
|||||||||
| facets |
|
|||||||||
| source | <xsd:simpleType name="FondsBez_Type"> <xsd:restriction base="xsd:string"> <xsd:minLength value="1"/> <xsd:maxLength value="100"/> </xsd:restriction> </xsd:simpleType> |
| namespace | urn:omds20 | |||||||||||||||||||||||||||||||||||||||||||||||||||||
| type | restriction of xsd:string | |||||||||||||||||||||||||||||||||||||||||||||||||||||
| properties |
|
|||||||||||||||||||||||||||||||||||||||||||||||||||||
| used by |
|
|||||||||||||||||||||||||||||||||||||||||||||||||||||
| facets |
|
|||||||||||||||||||||||||||||||||||||||||||||||||||||
| annotation |
|
|||||||||||||||||||||||||||||||||||||||||||||||||||||
| source | <xsd:simpleType name="FzgArtCd_Type"> <xsd:annotation> <xsd:documentation>Fahrzeugart</xsd:documentation> </xsd:annotation> <xsd:restriction base="xsd:string"> <xsd:enumeration value="999"> <xsd:annotation> <xsd:documentation>Sonstige</xsd:documentation> </xsd:annotation> </xsd:enumeration> <xsd:enumeration value="ANH"> <xsd:annotation> <xsd:documentation>Anhänger</xsd:documentation> </xsd:annotation> </xsd:enumeration> <xsd:enumeration value="KRA"> <xsd:annotation> <xsd:documentation>Kraftrad</xsd:documentation> </xsd:annotation> </xsd:enumeration> <xsd:enumeration value="LKW"> <xsd:annotation> <xsd:documentation>Lastkraftwagen</xsd:documentation> </xsd:annotation> </xsd:enumeration> <xsd:enumeration value="MOP"> <xsd:annotation> <xsd:documentation>Motorfahrrad</xsd:documentation> </xsd:annotation> </xsd:enumeration> <xsd:enumeration value="OMN"> <xsd:annotation> <xsd:documentation>Omnibus</xsd:documentation> </xsd:annotation> </xsd:enumeration> <xsd:enumeration value="PKW"> <xsd:annotation> <xsd:documentation>Personenkraftwagen</xsd:documentation> </xsd:annotation> </xsd:enumeration> <xsd:enumeration value="PRO"> <xsd:annotation> <xsd:documentation>Probekennzeichen</xsd:documentation> </xsd:annotation> </xsd:enumeration> <xsd:enumeration value="SON"> <xsd:annotation> <xsd:documentation>Sonderfahrzeuge</xsd:documentation> </xsd:annotation> </xsd:enumeration> <xsd:enumeration value="ZUG"> <xsd:annotation> <xsd:documentation>Zugmaschine</xsd:documentation> </xsd:annotation> </xsd:enumeration> </xsd:restriction> </xsd:simpleType> |
| namespace | urn:omds20 | |||||||||||||||||||||||||||||||||||||||||||||||||||||
| type | restriction of xsd:string | |||||||||||||||||||||||||||||||||||||||||||||||||||||
| properties |
|
|||||||||||||||||||||||||||||||||||||||||||||||||||||
| used by |
|
|||||||||||||||||||||||||||||||||||||||||||||||||||||
| facets |
|
|||||||||||||||||||||||||||||||||||||||||||||||||||||
| annotation |
|
|||||||||||||||||||||||||||||||||||||||||||||||||||||
| source | <xsd:simpleType name="GebaeudeArtCd_Type"> <xsd:annotation> <xsd:documentation>Art des Gebäudes</xsd:documentation> </xsd:annotation> <xsd:restriction base="xsd:string"> <xsd:enumeration value="99"> <xsd:annotation> <xsd:documentation>sonstige</xsd:documentation> </xsd:annotation> </xsd:enumeration> <xsd:enumeration value="EZ"> <xsd:annotation> <xsd:documentation>Ein-/Zweifamilienhaus</xsd:documentation> </xsd:annotation> </xsd:enumeration> <xsd:enumeration value="GN"> <xsd:annotation> <xsd:documentation>Gebäude mit gewerblicher Nutzung</xsd:documentation> </xsd:annotation> </xsd:enumeration> <xsd:enumeration value="KN"> <xsd:annotation> <xsd:documentation>Gebäude mit kombinierter Nutzung</xsd:documentation> </xsd:annotation> </xsd:enumeration> <xsd:enumeration value="LN"> <xsd:annotation> <xsd:documentation>Gebäude mit landwirtschaftlicher Nutzung</xsd:documentation> </xsd:annotation> </xsd:enumeration> <xsd:enumeration value="ME"> <xsd:annotation> <xsd:documentation>Mehrfamilienhaus</xsd:documentation> </xsd:annotation> </xsd:enumeration> <xsd:enumeration value="NG"> <xsd:annotation> <xsd:documentation>Gebäude mit nicht gewerblicher Nutzung</xsd:documentation> </xsd:annotation> </xsd:enumeration> <xsd:enumeration value="NE"> <xsd:annotation> <xsd:documentation>Nebengebäude</xsd:documentation> </xsd:annotation> </xsd:enumeration> <xsd:enumeration value="WO"> <xsd:annotation> <xsd:documentation>Wochenendhaus</xsd:documentation> </xsd:annotation> </xsd:enumeration> <xsd:enumeration value="ZA"> <xsd:annotation> <xsd:documentation>Zu- oder Anbau</xsd:documentation> </xsd:annotation> </xsd:enumeration> </xsd:restriction> </xsd:simpleType> |
| namespace | urn:omds20 | ||||||||||||||||||||||||||||
| type | restriction of xsd:string | ||||||||||||||||||||||||||||
| properties |
|
||||||||||||||||||||||||||||
| used by |
|
||||||||||||||||||||||||||||
| facets |
|
||||||||||||||||||||||||||||
| annotation |
|
||||||||||||||||||||||||||||
| source | <xsd:simpleType name="GebaeudeHoeheCd_Type"> <xsd:annotation> <xsd:documentation>Gebäudehöhe</xsd:documentation> </xsd:annotation> <xsd:restriction base="xsd:string"> <xsd:enumeration value="99"> <xsd:annotation> <xsd:documentation>sonstige</xsd:documentation> </xsd:annotation> </xsd:enumeration> <xsd:enumeration value="E"> <xsd:annotation> <xsd:documentation>ebenerdig</xsd:documentation> </xsd:annotation> </xsd:enumeration> <xsd:enumeration value="1S"> <xsd:annotation> <xsd:documentation>ein Stockwerk</xsd:documentation> </xsd:annotation> </xsd:enumeration> <xsd:enumeration value="2S"> <xsd:annotation> <xsd:documentation>zwei Stockwerke</xsd:documentation> </xsd:annotation> </xsd:enumeration> <xsd:enumeration value="MS"> <xsd:annotation> <xsd:documentation>mehr als zwei Stockwerke</xsd:documentation> </xsd:annotation> </xsd:enumeration> </xsd:restriction> </xsd:simpleType> |
| namespace | urn:omds20 | ||||||||||||||||||
| type | restriction of xsd:string | ||||||||||||||||||
| properties |
|
||||||||||||||||||
| used by |
|
||||||||||||||||||
| facets |
|
||||||||||||||||||
| annotation |
|
||||||||||||||||||
| source | <xsd:simpleType name="GeschlechtCd_Type"> <xsd:annotation> <xsd:documentation>Geschlecht</xsd:documentation> </xsd:annotation> <xsd:restriction base="xsd:string"> <xsd:enumeration value="0"> <xsd:annotation> <xsd:documentation>unbekannt</xsd:documentation> </xsd:annotation> </xsd:enumeration> <xsd:enumeration value="1"> <xsd:annotation> <xsd:documentation>männlich</xsd:documentation> </xsd:annotation> </xsd:enumeration> <xsd:enumeration value="2"> <xsd:annotation> <xsd:documentation>weiblich</xsd:documentation> </xsd:annotation> </xsd:enumeration> </xsd:restriction> </xsd:simpleType> |
| namespace | urn:omds20 | ||||||||||||||||||||||||||||||||||||||||||||||||||||||||||||||||||||
| type | restriction of xsd:string | ||||||||||||||||||||||||||||||||||||||||||||||||||||||||||||||||||||
| properties |
|
||||||||||||||||||||||||||||||||||||||||||||||||||||||||||||||||||||
| used by |
|
||||||||||||||||||||||||||||||||||||||||||||||||||||||||||||||||||||
| facets |
|
||||||||||||||||||||||||||||||||||||||||||||||||||||||||||||||||||||
| annotation |
|
||||||||||||||||||||||||||||||||||||||||||||||||||||||||||||||||||||
| source | <xsd:simpleType name="GesFormCd_Type"> <xsd:annotation> <xsd:documentation>Gesellschaftsform</xsd:documentation> </xsd:annotation> <xsd:restriction base="xsd:string"> <xsd:enumeration value="GBH"> <xsd:annotation> <xsd:documentation>Gesellschaft mit beschränkter Haftung</xsd:documentation> </xsd:annotation> </xsd:enumeration> <xsd:enumeration value="AG"> <xsd:annotation> <xsd:documentation>Aktiengesellschaft</xsd:documentation> </xsd:annotation> </xsd:enumeration> <xsd:enumeration value="OG"> <xsd:annotation> <xsd:documentation>Offene Gesellschaft</xsd:documentation> </xsd:annotation> </xsd:enumeration> <xsd:enumeration value="KG"> <xsd:annotation> <xsd:documentation>Kommanditgesellschaft</xsd:documentation> </xsd:annotation> </xsd:enumeration> <xsd:enumeration value="GBR"> <xsd:annotation> <xsd:documentation>Gesellschaft bürgerlichen Rechts</xsd:documentation> </xsd:annotation> </xsd:enumeration> <xsd:enumeration value="SG"> <xsd:annotation> <xsd:documentation>Stille Gesellschaft</xsd:documentation> </xsd:annotation> </xsd:enumeration> <xsd:enumeration value="GEN"> <xsd:annotation> <xsd:documentation>Erwerbs- und Wirtschaftsgenossenschaft</xsd:documentation> </xsd:annotation> </xsd:enumeration> <xsd:enumeration value="EUR"> <xsd:annotation> <xsd:documentation>Ausländ./EU Rechtsform</xsd:documentation> </xsd:annotation> </xsd:enumeration> <xsd:enumeration value="EU"> <xsd:annotation> <xsd:documentation>Einzelunternehmen</xsd:documentation> </xsd:annotation> </xsd:enumeration> <xsd:enumeration value="GKG"> <xsd:annotation> <xsd:documentation>GmbH und Co KG</xsd:documentation> </xsd:annotation> </xsd:enumeration> <xsd:enumeration value="PS"> <xsd:annotation> <xsd:documentation>Privatstiftung</xsd:documentation> </xsd:annotation> </xsd:enumeration> <xsd:enumeration value="SP"> <xsd:annotation> <xsd:documentation>Sparkasse</xsd:documentation> </xsd:annotation> </xsd:enumeration> <xsd:enumeration value="VE"> <xsd:annotation> <xsd:documentation>Verein</xsd:documentation> </xsd:annotation> </xsd:enumeration> </xsd:restriction> </xsd:simpleType> |
| namespace | urn:omds20 | ||||||||||||||||||||||||||||||||||||||||||||||||||||||||||||||||||||||||||||||
| type | restriction of xsd:string | ||||||||||||||||||||||||||||||||||||||||||||||||||||||||||||||||||||||||||||||
| properties |
|
||||||||||||||||||||||||||||||||||||||||||||||||||||||||||||||||||||||||||||||
| used by |
|
||||||||||||||||||||||||||||||||||||||||||||||||||||||||||||||||||||||||||||||
| facets |
|
||||||||||||||||||||||||||||||||||||||||||||||||||||||||||||||||||||||||||||||
| annotation |
|
||||||||||||||||||||||||||||||||||||||||||||||||||||||||||||||||||||||||||||||
| source | <xsd:simpleType name="GrundRuecklaufCd_Type"> <xsd:annotation> <xsd:documentation>Erlaubte Werte zu GrundRuecklaufCd</xsd:documentation> <xsd:documentation>Basis FINancialPAYment Stand Mai 2003</xsd:documentation> </xsd:annotation> <xsd:restriction base="xsd:string"> <xsd:enumeration value="00"> <xsd:annotation> <xsd:documentation>Nichteinlösung</xsd:documentation> </xsd:annotation> </xsd:enumeration> <xsd:enumeration value="01"> <xsd:annotation> <xsd:documentation>kein Konto</xsd:documentation> </xsd:annotation> </xsd:enumeration> <xsd:enumeration value="02"> <xsd:annotation> <xsd:documentation>Konto geschlossen</xsd:documentation> </xsd:annotation> </xsd:enumeration> <xsd:enumeration value="03"> <xsd:annotation> <xsd:documentation>kein Abbuchungsauftrag</xsd:documentation> </xsd:annotation> </xsd:enumeration> <xsd:enumeration value="04"> <xsd:annotation> <xsd:documentation>Abbuchungsauftrag storniert</xsd:documentation> </xsd:annotation> </xsd:enumeration> <xsd:enumeration value="05"> <xsd:annotation> <xsd:documentation>Kontonummer falsch</xsd:documentation> </xsd:annotation> </xsd:enumeration> <xsd:enumeration value="06"> <xsd:annotation> <xsd:documentation>Bankleitzahl falsch</xsd:documentation> </xsd:annotation> </xsd:enumeration> <xsd:enumeration value="07"> <xsd:annotation> <xsd:documentation>Kundeneinspruch</xsd:documentation> </xsd:annotation> </xsd:enumeration> <xsd:enumeration value="08"> <xsd:annotation> <xsd:documentation>Todesfall</xsd:documentation> </xsd:annotation> </xsd:enumeration> <xsd:enumeration value="09"> <xsd:annotation> <xsd:documentation>Abbuchungsauftrag wird nicht mehr durchgeführt</xsd:documentation> </xsd:annotation> </xsd:enumeration> <xsd:enumeration value="12"> <xsd:annotation> <xsd:documentation>Storno</xsd:documentation> </xsd:annotation> </xsd:enumeration> <xsd:enumeration value="13"> <xsd:annotation> <xsd:documentation>Lastschrift auf dieses Konto nicht möglich</xsd:documentation> </xsd:annotation> </xsd:enumeration> <xsd:enumeration value="14"> <xsd:annotation> <xsd:documentation>Gutschrift auf dieses Konto gestzl. nicht möglich</xsd:documentation> </xsd:annotation> </xsd:enumeration> <xsd:enumeration value="20"> <xsd:annotation> <xsd:documentation>Formalfehler</xsd:documentation> </xsd:annotation> </xsd:enumeration> <xsd:enumeration value="99"> <xsd:annotation> <xsd:documentation>keine Rückläuferaktivität</xsd:documentation> </xsd:annotation> </xsd:enumeration> </xsd:restriction> </xsd:simpleType> |
| namespace | urn:omds20 | ||||||||||||||||||
| type | restriction of xsd:string | ||||||||||||||||||
| properties |
|
||||||||||||||||||
| used by |
|
||||||||||||||||||
| facets |
|
||||||||||||||||||
| annotation |
|
||||||||||||||||||
| source | <xsd:simpleType name="GrwArtCd_Type"> <xsd:annotation> <xsd:documentation>Grenzwertart</xsd:documentation> </xsd:annotation> <xsd:restriction base="xsd:string"> <xsd:enumeration value="DFP"> <xsd:annotation> <xsd:documentation>DauerfolgenProz(UV)</xsd:documentation> </xsd:annotation> </xsd:enumeration> <xsd:enumeration value="KAM"> <xsd:annotation> <xsd:documentation>Karenzmonate</xsd:documentation> </xsd:annotation> </xsd:enumeration> <xsd:enumeration value="KAT"> <xsd:annotation> <xsd:documentation>Karenztage</xsd:documentation> </xsd:annotation> </xsd:enumeration> </xsd:restriction> </xsd:simpleType> |
| namespace | urn:omds20 | ||||||||||||||||||
| type | restriction of xsd:string | ||||||||||||||||||
| properties |
|
||||||||||||||||||
| used by |
|
||||||||||||||||||
| facets |
|
||||||||||||||||||
| annotation |
|
||||||||||||||||||
| source | <xsd:simpleType name="IdfArtCd_Type"> <xsd:annotation> <xsd:documentation>Identifizierungsart</xsd:documentation> </xsd:annotation> <xsd:restriction base="xsd:string"> <xsd:enumeration value="FB"> <xsd:annotation> <xsd:documentation>Firmenbuchnummer</xsd:documentation> </xsd:annotation> </xsd:enumeration> <xsd:enumeration value="SV"> <xsd:annotation> <xsd:documentation>Sozialversicherungsnr</xsd:documentation> </xsd:annotation> </xsd:enumeration> <xsd:enumeration value="VB"> <xsd:annotation> <xsd:documentation>Versicherungsbestätigung</xsd:documentation> </xsd:annotation> </xsd:enumeration> </xsd:restriction> </xsd:simpleType> |
| namespace | urn:omds20 | |||||||||||||||||||||||||||||||||
| type | restriction of xsd:string | |||||||||||||||||||||||||||||||||
| properties |
|
|||||||||||||||||||||||||||||||||
| used by |
|
|||||||||||||||||||||||||||||||||
| facets |
|
|||||||||||||||||||||||||||||||||
| annotation |
|
|||||||||||||||||||||||||||||||||
| source | <xsd:simpleType name="IndexArtCd_Type"> <xsd:annotation> <xsd:documentation>Indexart</xsd:documentation> </xsd:annotation> <xsd:restriction base="xsd:string"> <xsd:enumeration value="0"> <xsd:annotation> <xsd:documentation>unbekannt, kein Index</xsd:documentation> </xsd:annotation> </xsd:enumeration> <xsd:enumeration value="1"> <xsd:annotation> <xsd:documentation>Verbraucherpreisindex</xsd:documentation> </xsd:annotation> </xsd:enumeration> <xsd:enumeration value="2"> <xsd:annotation> <xsd:documentation>Baukostenindex</xsd:documentation> </xsd:annotation> </xsd:enumeration> <xsd:enumeration value="3"> <xsd:annotation> <xsd:documentation>Maschinenpreisindex</xsd:documentation> </xsd:annotation> </xsd:enumeration> <xsd:enumeration value="4"> <xsd:annotation> <xsd:documentation>Rechtsschutzindex</xsd:documentation> </xsd:annotation> </xsd:enumeration> <xsd:enumeration value="9"> <xsd:annotation> <xsd:documentation>Index, nicht zuordenbar (sonst.)</xsd:documentation> </xsd:annotation> </xsd:enumeration> </xsd:restriction> </xsd:simpleType> |
| namespace | urn:omds20 | ||||||
| type | restriction of xsd:string | ||||||
| properties |
|
||||||
| used by |
|
||||||
| facets |
|
||||||
| source | <xsd:simpleType name="ISIN_Type"> <xsd:restriction base="xsd:string"> <xsd:length value="12"/> </xsd:restriction> </xsd:simpleType> |
| namespace | urn:omds20 | ||||||||||||||||||||||||||||||||||||||||||||||||||||||||||||||||||||||||||||||
| type | restriction of xsd:string | ||||||||||||||||||||||||||||||||||||||||||||||||||||||||||||||||||||||||||||||
| properties |
|
||||||||||||||||||||||||||||||||||||||||||||||||||||||||||||||||||||||||||||||
| used by |
|
||||||||||||||||||||||||||||||||||||||||||||||||||||||||||||||||||||||||||||||
| facets |
|
||||||||||||||||||||||||||||||||||||||||||||||||||||||||||||||||||||||||||||||
| annotation |
|
||||||||||||||||||||||||||||||||||||||||||||||||||||||||||||||||||||||||||||||
| source | <xsd:simpleType name="KomArtCd_Type"> <xsd:annotation> <xsd:documentation>KommunikationsArt</xsd:documentation> </xsd:annotation> <xsd:restriction base="xsd:string"> <xsd:enumeration value="99"> <xsd:annotation> <xsd:documentation>Nummer (nicht zuordbar)</xsd:documentation> </xsd:annotation> </xsd:enumeration> <xsd:enumeration value="GE"> <xsd:annotation> <xsd:documentation>Geschäft Email</xsd:documentation> </xsd:annotation> </xsd:enumeration> <xsd:enumeration value="GF"> <xsd:annotation> <xsd:documentation>Geschäft Fax</xsd:documentation> </xsd:annotation> </xsd:enumeration> <xsd:enumeration value="GT"> <xsd:annotation> <xsd:documentation>Geschäft Telefon</xsd:documentation> </xsd:annotation> </xsd:enumeration> <xsd:enumeration value="ME"> <xsd:annotation> <xsd:documentation>Mobil EMail</xsd:documentation> </xsd:annotation> </xsd:enumeration> <xsd:enumeration value="MF"> <xsd:annotation> <xsd:documentation>Mobil Fax</xsd:documentation> </xsd:annotation> </xsd:enumeration> <xsd:enumeration value="MT"> <xsd:annotation> <xsd:documentation>Mobil Telefon</xsd:documentation> </xsd:annotation> </xsd:enumeration> <xsd:enumeration value="PE"> <xsd:annotation> <xsd:documentation>Privat Email</xsd:documentation> </xsd:annotation> </xsd:enumeration> <xsd:enumeration value="PF"> <xsd:annotation> <xsd:documentation>Privat Fax</xsd:documentation> </xsd:annotation> </xsd:enumeration> <xsd:enumeration value="PT"> <xsd:annotation> <xsd:documentation>Privat Telefon</xsd:documentation> </xsd:annotation> </xsd:enumeration> <xsd:enumeration value="GW"> <xsd:annotation> <xsd:documentation>URL (WebAdresse) Person</xsd:documentation> </xsd:annotation> </xsd:enumeration> <xsd:enumeration value="VWS"> <xsd:annotation> <xsd:documentation>VU-WebAdresse Schadenmeldung</xsd:documentation> </xsd:annotation> </xsd:enumeration> <xsd:enumeration value="VES"> <xsd:annotation> <xsd:documentation>VU-EMailAdresse Schadenmeldung</xsd:documentation> </xsd:annotation> </xsd:enumeration> <xsd:enumeration value="VWB"> <xsd:annotation> <xsd:documentation>VU-WebAdresse Bestandsanforderung</xsd:documentation> </xsd:annotation> </xsd:enumeration> <xsd:enumeration value="VEB"> <xsd:annotation> <xsd:documentation>VU-EMailAdresse Bestandsanforderung</xsd:documentation> </xsd:annotation> </xsd:enumeration> </xsd:restriction> </xsd:simpleType> |
| namespace | urn:omds20 | ||||||||||||||||||||||||||||||||||||||||||||||||||||||||||||||||||||||||||||||||||||||||||||||||||||||||||||||||||||||||||||||||||||||||||||||||||||||||||||||||||||||||||||||||||||||||||||||||||||||||||||||||||||||||||||||||||||||||||||||||||||||||||||||||||||||||||||||||||||||||||||||||||||||||||||||||||||||||||||||||||||||||||||||||||||||||||||||||||||||||||||||||||||||||||||||||||||||||||||||||||||||||||||||||||||||||||||||||||||||||||||||||||||||||||||||||||||||||||||||||||||||||||||||||||||||||||||||||||||||||||||||||||||||||||||||||||||||||||||||||||||||||||||||||||||||||||||||||||||||||||||||||||||||||||||||||||||||||||||||||||||||||||||||||||||||||||||||||||||||||||||||||||||||||||||||||||||||||||||||||||||||||||||||||||||||||||||||||||||||||||||||||||||||||||||||||||||||||||||||||||||||||||||||||||||||||||||||||||||||||||||||||||||||||||||||||||||||||||||||||||||||||||||||||||||||||||||||||||||||||||||||||||||||||||||||||||||||||||||||||||||||||||||||||||||||||||||||||||||||
| type | restriction of xsd:string | ||||||||||||||||||||||||||||||||||||||||||||||||||||||||||||||||||||||||||||||||||||||||||||||||||||||||||||||||||||||||||||||||||||||||||||||||||||||||||||||||||||||||||||||||||||||||||||||||||||||||||||||||||||||||||||||||||||||||||||||||||||||||||||||||||||||||||||||||||||||||||||||||||||||||||||||||||||||||||||||||||||||||||||||||||||||||||||||||||||||||||||||||||||||||||||||||||||||||||||||||||||||||||||||||||||||||||||||||||||||||||||||||||||||||||||||||||||||||||||||||||||||||||||||||||||||||||||||||||||||||||||||||||||||||||||||||||||||||||||||||||||||||||||||||||||||||||||||||||||||||||||||||||||||||||||||||||||||||||||||||||||||||||||||||||||||||||||||||||||||||||||||||||||||||||||||||||||||||||||||||||||||||||||||||||||||||||||||||||||||||||||||||||||||||||||||||||||||||||||||||||||||||||||||||||||||||||||||||||||||||||||||||||||||||||||||||||||||||||||||||||||||||||||||||||||||||||||||||||||||||||||||||||||||||||||||||||||||||||||||||||||||||||||||||||||||||||||||||||||||
| properties |
|
||||||||||||||||||||||||||||||||||||||||||||||||||||||||||||||||||||||||||||||||||||||||||||||||||||||||||||||||||||||||||||||||||||||||||||||||||||||||||||||||||||||||||||||||||||||||||||||||||||||||||||||||||||||||||||||||||||||||||||||||||||||||||||||||||||||||||||||||||||||||||||||||||||||||||||||||||||||||||||||||||||||||||||||||||||||||||||||||||||||||||||||||||||||||||||||||||||||||||||||||||||||||||||||||||||||||||||||||||||||||||||||||||||||||||||||||||||||||||||||||||||||||||||||||||||||||||||||||||||||||||||||||||||||||||||||||||||||||||||||||||||||||||||||||||||||||||||||||||||||||||||||||||||||||||||||||||||||||||||||||||||||||||||||||||||||||||||||||||||||||||||||||||||||||||||||||||||||||||||||||||||||||||||||||||||||||||||||||||||||||||||||||||||||||||||||||||||||||||||||||||||||||||||||||||||||||||||||||||||||||||||||||||||||||||||||||||||||||||||||||||||||||||||||||||||||||||||||||||||||||||||||||||||||||||||||||||||||||||||||||||||||||||||||||||||||||||||||||||||||
| used by |
|
||||||||||||||||||||||||||||||||||||||||||||||||||||||||||||||||||||||||||||||||||||||||||||||||||||||||||||||||||||||||||||||||||||||||||||||||||||||||||||||||||||||||||||||||||||||||||||||||||||||||||||||||||||||||||||||||||||||||||||||||||||||||||||||||||||||||||||||||||||||||||||||||||||||||||||||||||||||||||||||||||||||||||||||||||||||||||||||||||||||||||||||||||||||||||||||||||||||||||||||||||||||||||||||||||||||||||||||||||||||||||||||||||||||||||||||||||||||||||||||||||||||||||||||||||||||||||||||||||||||||||||||||||||||||||||||||||||||||||||||||||||||||||||||||||||||||||||||||||||||||||||||||||||||||||||||||||||||||||||||||||||||||||||||||||||||||||||||||||||||||||||||||||||||||||||||||||||||||||||||||||||||||||||||||||||||||||||||||||||||||||||||||||||||||||||||||||||||||||||||||||||||||||||||||||||||||||||||||||||||||||||||||||||||||||||||||||||||||||||||||||||||||||||||||||||||||||||||||||||||||||||||||||||||||||||||||||||||||||||||||||||||||||||||||||||||||||||||||||||||
| facets |
|
||||||||||||||||||||||||||||||||||||||||||||||||||||||||||||||||||||||||||||||||||||||||||||||||||||||||||||||||||||||||||||||||||||||||||||||||||||||||||||||||||||||||||||||||||||||||||||||||||||||||||||||||||||||||||||||||||||||||||||||||||||||||||||||||||||||||||||||||||||||||||||||||||||||||||||||||||||||||||||||||||||||||||||||||||||||||||||||||||||||||||||||||||||||||||||||||||||||||||||||||||||||||||||||||||||||||||||||||||||||||||||||||||||||||||||||||||||||||||||||||||||||||||||||||||||||||||||||||||||||||||||||||||||||||||||||||||||||||||||||||||||||||||||||||||||||||||||||||||||||||||||||||||||||||||||||||||||||||||||||||||||||||||||||||||||||||||||||||||||||||||||||||||||||||||||||||||||||||||||||||||||||||||||||||||||||||||||||||||||||||||||||||||||||||||||||||||||||||||||||||||||||||||||||||||||||||||||||||||||||||||||||||||||||||||||||||||||||||||||||||||||||||||||||||||||||||||||||||||||||||||||||||||||||||||||||||||||||||||||||||||||||||||||||||||||||||||||||||||||||
| annotation |
|
||||||||||||||||||||||||||||||||||||||||||||||||||||||||||||||||||||||||||||||||||||||||||||||||||||||||||||||||||||||||||||||||||||||||||||||||||||||||||||||||||||||||||||||||||||||||||||||||||||||||||||||||||||||||||||||||||||||||||||||||||||||||||||||||||||||||||||||||||||||||||||||||||||||||||||||||||||||||||||||||||||||||||||||||||||||||||||||||||||||||||||||||||||||||||||||||||||||||||||||||||||||||||||||||||||||||||||||||||||||||||||||||||||||||||||||||||||||||||||||||||||||||||||||||||||||||||||||||||||||||||||||||||||||||||||||||||||||||||||||||||||||||||||||||||||||||||||||||||||||||||||||||||||||||||||||||||||||||||||||||||||||||||||||||||||||||||||||||||||||||||||||||||||||||||||||||||||||||||||||||||||||||||||||||||||||||||||||||||||||||||||||||||||||||||||||||||||||||||||||||||||||||||||||||||||||||||||||||||||||||||||||||||||||||||||||||||||||||||||||||||||||||||||||||||||||||||||||||||||||||||||||||||||||||||||||||||||||||||||||||||||||||||||||||||||||||||||||||||||||
| source | <xsd:simpleType name="LandesCd_Type"> <xsd:annotation> <xsd:documentation>Ländercode lt. ISO-3166-1 (ALPHA 3)</xsd:documentation> <xsd:documentation>https://de.wikipedia.org/wiki/ISO-3166-1-Kodierliste</xsd:documentation> </xsd:annotation> <xsd:restriction base="xsd:string"> <xsd:enumeration value="000"> <xsd:annotation> <xsd:documentation>unbekannt</xsd:documentation> </xsd:annotation> </xsd:enumeration> <xsd:enumeration value="999"> <xsd:annotation> <xsd:documentation>sonstiges</xsd:documentation> </xsd:annotation> </xsd:enumeration> <xsd:enumeration value="AFG"> <xsd:annotation> <xsd:documentation>Afghanistan</xsd:documentation> </xsd:annotation> </xsd:enumeration> <xsd:enumeration value="EGY"> <xsd:annotation> <xsd:documentation>Ägypten</xsd:documentation> </xsd:annotation> </xsd:enumeration> <xsd:enumeration value="ALA"> <xsd:annotation> <xsd:documentation>Åland</xsd:documentation> </xsd:annotation> </xsd:enumeration> <xsd:enumeration value="ALB"> <xsd:annotation> <xsd:documentation>Albanien</xsd:documentation> </xsd:annotation> </xsd:enumeration> <xsd:enumeration value="DZA"> <xsd:annotation> <xsd:documentation>Algerien</xsd:documentation> </xsd:annotation> </xsd:enumeration> <xsd:enumeration value="VIR"> <xsd:annotation> <xsd:documentation>Amerikanische Jungferninseln</xsd:documentation> </xsd:annotation> </xsd:enumeration> <xsd:enumeration value="ASM"> <xsd:annotation> <xsd:documentation>Amerikanisch-Samoa</xsd:documentation> </xsd:annotation> </xsd:enumeration> <xsd:enumeration value="AND"> <xsd:annotation> <xsd:documentation>Andorra</xsd:documentation> </xsd:annotation> </xsd:enumeration> <xsd:enumeration value="AGO"> <xsd:annotation> <xsd:documentation>Angola</xsd:documentation> </xsd:annotation> </xsd:enumeration> <xsd:enumeration value="AIA"> <xsd:annotation> <xsd:documentation>Anguilla</xsd:documentation> </xsd:annotation> </xsd:enumeration> <xsd:enumeration value="ATA"> <xsd:annotation> <xsd:documentation>Antarktika</xsd:documentation> </xsd:annotation> </xsd:enumeration> <xsd:enumeration value="ATG"> <xsd:annotation> <xsd:documentation>Antigua und Barbuda</xsd:documentation> </xsd:annotation> </xsd:enumeration> <xsd:enumeration value="GNQ"> <xsd:annotation> <xsd:documentation>Äquatorialguinea</xsd:documentation> </xsd:annotation> </xsd:enumeration> <xsd:enumeration value="ARG"> <xsd:annotation> <xsd:documentation>Argentinien</xsd:documentation> </xsd:annotation> </xsd:enumeration> <xsd:enumeration value="ARM"> <xsd:annotation> <xsd:documentation>Armenien</xsd:documentation> </xsd:annotation> </xsd:enumeration> <xsd:enumeration value="ABW"> <xsd:annotation> <xsd:documentation>Aruba</xsd:documentation> </xsd:annotation> </xsd:enumeration> <xsd:enumeration value="ASC"> <xsd:annotation> <xsd:documentation>Ascension</xsd:documentation> </xsd:annotation> </xsd:enumeration> <xsd:enumeration value="AZE"> <xsd:annotation> <xsd:documentation>Aserbaidschan</xsd:documentation> </xsd:annotation> </xsd:enumeration> <xsd:enumeration value="ETH"> <xsd:annotation> <xsd:documentation>Äthiopien</xsd:documentation> </xsd:annotation> </xsd:enumeration> <xsd:enumeration value="AUS"> <xsd:annotation> <xsd:documentation>Australien</xsd:documentation> </xsd:annotation> </xsd:enumeration> <xsd:enumeration value="BHS"> <xsd:annotation> <xsd:documentation>Bahamas</xsd:documentation> </xsd:annotation> </xsd:enumeration> <xsd:enumeration value="BHR"> <xsd:annotation> <xsd:documentation>Bahrain</xsd:documentation> </xsd:annotation> </xsd:enumeration> <xsd:enumeration value="BGD"> <xsd:annotation> <xsd:documentation>Bangladesch</xsd:documentation> </xsd:annotation> </xsd:enumeration> <xsd:enumeration value="BRB"> <xsd:annotation> <xsd:documentation>Barbados</xsd:documentation> </xsd:annotation> </xsd:enumeration> <xsd:enumeration value="BLR"> <xsd:annotation> <xsd:documentation>Belarus (Weißrussland)</xsd:documentation> </xsd:annotation> </xsd:enumeration> <xsd:enumeration value="BEL"> <xsd:annotation> <xsd:documentation>Belgien</xsd:documentation> </xsd:annotation> </xsd:enumeration> <xsd:enumeration value="BLZ"> <xsd:annotation> <xsd:documentation>Belize</xsd:documentation> </xsd:annotation> </xsd:enumeration> <xsd:enumeration value="BEN"> <xsd:annotation> <xsd:documentation>Benin</xsd:documentation> </xsd:annotation> </xsd:enumeration> <xsd:enumeration value="BMU"> <xsd:annotation> <xsd:documentation>Bermuda</xsd:documentation> </xsd:annotation> </xsd:enumeration> <xsd:enumeration value="BTN"> <xsd:annotation> <xsd:documentation>Bhutan</xsd:documentation> </xsd:annotation> </xsd:enumeration> <xsd:enumeration value="BOL"> <xsd:annotation> <xsd:documentation>Bolivien</xsd:documentation> </xsd:annotation> </xsd:enumeration> <xsd:enumeration value="BES"> <xsd:annotation> <xsd:documentation>Bonaire, Sint Eustatius und Saba (Niederlande)</xsd:documentation> </xsd:annotation> </xsd:enumeration> <xsd:enumeration value="BIH"> <xsd:annotation> <xsd:documentation>Bosnien und Herzegowina</xsd:documentation> </xsd:annotation> </xsd:enumeration> <xsd:enumeration value="BWA"> <xsd:annotation> <xsd:documentation>Botswana</xsd:documentation> </xsd:annotation> </xsd:enumeration> <xsd:enumeration value="BVT"> <xsd:annotation> <xsd:documentation>Bouvetinsel</xsd:documentation> </xsd:annotation> </xsd:enumeration> <xsd:enumeration value="BRA"> <xsd:annotation> <xsd:documentation>Brasilien</xsd:documentation> </xsd:annotation> </xsd:enumeration> <xsd:enumeration value="VGB"> <xsd:annotation> <xsd:documentation>Britische Jungferninseln</xsd:documentation> </xsd:annotation> </xsd:enumeration> <xsd:enumeration value="IOT"> <xsd:annotation> <xsd:documentation>Britisches Territorium im Indischen Ozean</xsd:documentation> </xsd:annotation> </xsd:enumeration> <xsd:enumeration value="BRN"> <xsd:annotation> <xsd:documentation>Brunei Darussalam</xsd:documentation> </xsd:annotation> </xsd:enumeration> <xsd:enumeration value="BGR"> <xsd:annotation> <xsd:documentation>Bulgarien</xsd:documentation> </xsd:annotation> </xsd:enumeration> <xsd:enumeration value="BFA"> <xsd:annotation> <xsd:documentation>Burkina Faso</xsd:documentation> </xsd:annotation> </xsd:enumeration> <xsd:enumeration value="BUR"> <xsd:annotation> <xsd:documentation>Burma (jetzt Myanmar)</xsd:documentation> </xsd:annotation> </xsd:enumeration> <xsd:enumeration value="BDI"> <xsd:annotation> <xsd:documentation>Burundi</xsd:documentation> </xsd:annotation> </xsd:enumeration> <xsd:enumeration value="CHL"> <xsd:annotation> <xsd:documentation>Chile</xsd:documentation> </xsd:annotation> </xsd:enumeration> <xsd:enumeration value="CHN"> <xsd:annotation> <xsd:documentation>China, Volksrepublik</xsd:documentation> </xsd:annotation> </xsd:enumeration> <xsd:enumeration value="CPT"> <xsd:annotation> <xsd:documentation>Clipperton (reserviert für ITU)</xsd:documentation> </xsd:annotation> </xsd:enumeration> <xsd:enumeration value="COK"> <xsd:annotation> <xsd:documentation>Cookinseln</xsd:documentation> </xsd:annotation> </xsd:enumeration> <xsd:enumeration value="CRI"> <xsd:annotation> <xsd:documentation>Costa Rica</xsd:documentation> </xsd:annotation> </xsd:enumeration> <xsd:enumeration value="CIV"> <xsd:annotation> <xsd:documentation>Côte d´Ivoire (Elfenbeinküste)</xsd:documentation> </xsd:annotation> </xsd:enumeration> <xsd:enumeration value="CUW"> <xsd:annotation> <xsd:documentation>Curaçao</xsd:documentation> </xsd:annotation> </xsd:enumeration> <xsd:enumeration value="DNK"> <xsd:annotation> <xsd:documentation>Dänemark</xsd:documentation> </xsd:annotation> </xsd:enumeration> <xsd:enumeration value="DEU"> <xsd:annotation> <xsd:documentation>Deutschland</xsd:documentation> </xsd:annotation> </xsd:enumeration> <xsd:enumeration value="DGA"> <xsd:annotation> <xsd:documentation>Diego Garcia (reserviert für ITU)</xsd:documentation> </xsd:annotation> </xsd:enumeration> <xsd:enumeration value="DMA"> <xsd:annotation> <xsd:documentation>Dominica</xsd:documentation> </xsd:annotation> </xsd:enumeration> <xsd:enumeration value="DOM"> <xsd:annotation> <xsd:documentation>Dominikanische Republik</xsd:documentation> </xsd:annotation> </xsd:enumeration> <xsd:enumeration value="DJI"> <xsd:annotation> <xsd:documentation>Dschibuti</xsd:documentation> </xsd:annotation> </xsd:enumeration> <xsd:enumeration value="ECU"> <xsd:annotation> <xsd:documentation>Ecuador</xsd:documentation> </xsd:annotation> </xsd:enumeration> <xsd:enumeration value="SLV"> <xsd:annotation> <xsd:documentation>El Salvador</xsd:documentation> </xsd:annotation> </xsd:enumeration> <xsd:enumeration value="ERI"> <xsd:annotation> <xsd:documentation>Eritrea</xsd:documentation> </xsd:annotation> </xsd:enumeration> <xsd:enumeration value="EST"> <xsd:annotation> <xsd:documentation>Estland</xsd:documentation> </xsd:annotation> </xsd:enumeration> <xsd:enumeration value="CEE"> <xsd:annotation> <xsd:documentation>Europäische Gemeinschaft</xsd:documentation> </xsd:annotation> </xsd:enumeration> <xsd:enumeration value="FLK"> <xsd:annotation> <xsd:documentation>Falklandinseln</xsd:documentation> </xsd:annotation> </xsd:enumeration> <xsd:enumeration value="FRO"> <xsd:annotation> <xsd:documentation>Färöer</xsd:documentation> </xsd:annotation> </xsd:enumeration> <xsd:enumeration value="FJI"> <xsd:annotation> <xsd:documentation>Fidschi</xsd:documentation> </xsd:annotation> </xsd:enumeration> <xsd:enumeration value="FIN"> <xsd:annotation> <xsd:documentation>Finnland</xsd:documentation> </xsd:annotation> </xsd:enumeration> <xsd:enumeration value="FRA"> <xsd:annotation> <xsd:documentation>Frankreich</xsd:documentation> </xsd:annotation> </xsd:enumeration> <xsd:enumeration value="FXX"> <xsd:annotation> <xsd:documentation>Frankreich, France métropolitaine</xsd:documentation> </xsd:annotation> </xsd:enumeration> <xsd:enumeration value="ATF"> <xsd:annotation> <xsd:documentation>Französische Süd- und Antarktisgebiete</xsd:documentation> </xsd:annotation> </xsd:enumeration> <xsd:enumeration value="GUF"> <xsd:annotation> <xsd:documentation>Französisch-Guayana</xsd:documentation> </xsd:annotation> </xsd:enumeration> <xsd:enumeration value="PYF"> <xsd:annotation> <xsd:documentation>Französisch-Polynesien</xsd:documentation> </xsd:annotation> </xsd:enumeration> <xsd:enumeration value="GAB"> <xsd:annotation> <xsd:documentation>Gabun</xsd:documentation> </xsd:annotation> </xsd:enumeration> <xsd:enumeration value="GMB"> <xsd:annotation> <xsd:documentation>Gambia</xsd:documentation> </xsd:annotation> </xsd:enumeration> <xsd:enumeration value="GEO"> <xsd:annotation> <xsd:documentation>Georgien</xsd:documentation> </xsd:annotation> </xsd:enumeration> <xsd:enumeration value="GHA"> <xsd:annotation> <xsd:documentation>Ghana</xsd:documentation> </xsd:annotation> </xsd:enumeration> <xsd:enumeration value="GIB"> <xsd:annotation> <xsd:documentation>Gibraltar</xsd:documentation> </xsd:annotation> </xsd:enumeration> <xsd:enumeration value="GRD"> <xsd:annotation> <xsd:documentation>Grenada</xsd:documentation> </xsd:annotation> </xsd:enumeration> <xsd:enumeration value="GRC"> <xsd:annotation> <xsd:documentation>Griechenland</xsd:documentation> </xsd:annotation> </xsd:enumeration> <xsd:enumeration value="GRL"> <xsd:annotation> <xsd:documentation>Grönland</xsd:documentation> </xsd:annotation> </xsd:enumeration> <xsd:enumeration value="GLP"> <xsd:annotation> <xsd:documentation>Guadeloupe</xsd:documentation> </xsd:annotation> </xsd:enumeration> <xsd:enumeration value="GUM"> <xsd:annotation> <xsd:documentation>Guam</xsd:documentation> </xsd:annotation> </xsd:enumeration> <xsd:enumeration value="GTM"> <xsd:annotation> <xsd:documentation>Guatemala</xsd:documentation> </xsd:annotation> </xsd:enumeration> <xsd:enumeration value="GGY"> <xsd:annotation> <xsd:documentation>Guernsey (Kanalinsel)</xsd:documentation> </xsd:annotation> </xsd:enumeration> <xsd:enumeration value="GIN"> <xsd:annotation> <xsd:documentation>Guinea</xsd:documentation> </xsd:annotation> </xsd:enumeration> <xsd:enumeration value="GNB"> <xsd:annotation> <xsd:documentation>Guinea-Bissau</xsd:documentation> </xsd:annotation> </xsd:enumeration> <xsd:enumeration value="GUY"> <xsd:annotation> <xsd:documentation>Guyana</xsd:documentation> </xsd:annotation> </xsd:enumeration> <xsd:enumeration value="HTI"> <xsd:annotation> <xsd:documentation>Haiti</xsd:documentation> </xsd:annotation> </xsd:enumeration> <xsd:enumeration value="HMD"> <xsd:annotation> <xsd:documentation>Heard und McDonaldinseln</xsd:documentation> </xsd:annotation> </xsd:enumeration> <xsd:enumeration value="HND"> <xsd:annotation> <xsd:documentation>Honduras</xsd:documentation> </xsd:annotation> </xsd:enumeration> <xsd:enumeration value="HKG"> <xsd:annotation> <xsd:documentation>Hongkong</xsd:documentation> </xsd:annotation> </xsd:enumeration> <xsd:enumeration value="IND"> <xsd:annotation> <xsd:documentation>Indien</xsd:documentation> </xsd:annotation> </xsd:enumeration> <xsd:enumeration value="IDN"> <xsd:annotation> <xsd:documentation>Indonesien</xsd:documentation> </xsd:annotation> </xsd:enumeration> <xsd:enumeration value="IMN"> <xsd:annotation> <xsd:documentation>Insel Man</xsd:documentation> </xsd:annotation> </xsd:enumeration> <xsd:enumeration value="IRQ"> <xsd:annotation> <xsd:documentation>Irak</xsd:documentation> </xsd:annotation> </xsd:enumeration> <xsd:enumeration value="IRN"> <xsd:annotation> <xsd:documentation>Iran, Islamische Republik</xsd:documentation> </xsd:annotation> </xsd:enumeration> <xsd:enumeration value="IRL"> <xsd:annotation> <xsd:documentation>Irland</xsd:documentation> </xsd:annotation> </xsd:enumeration> <xsd:enumeration value="ISL"> <xsd:annotation> <xsd:documentation>Island</xsd:documentation> </xsd:annotation> </xsd:enumeration> <xsd:enumeration value="ISR"> <xsd:annotation> <xsd:documentation>Israel</xsd:documentation> </xsd:annotation> </xsd:enumeration> <xsd:enumeration value="ITA"> <xsd:annotation> <xsd:documentation>Italien</xsd:documentation> </xsd:annotation> </xsd:enumeration> <xsd:enumeration value="JAM"> <xsd:annotation> <xsd:documentation>Jamaika</xsd:documentation> </xsd:annotation> </xsd:enumeration> <xsd:enumeration value="JPN"> <xsd:annotation> <xsd:documentation>Japan</xsd:documentation> </xsd:annotation> </xsd:enumeration> <xsd:enumeration value="YEM"> <xsd:annotation> <xsd:documentation>Jemen</xsd:documentation> </xsd:annotation> </xsd:enumeration> <xsd:enumeration value="JEY"> <xsd:annotation> <xsd:documentation>Jersey (Kanalinsel)</xsd:documentation> </xsd:annotation> </xsd:enumeration> <xsd:enumeration value="JOR"> <xsd:annotation> <xsd:documentation>Jordanien</xsd:documentation> </xsd:annotation> </xsd:enumeration> <xsd:enumeration value="YUG"> <xsd:annotation> <xsd:documentation>Jugoslawien (historisch)</xsd:documentation> </xsd:annotation> </xsd:enumeration> <xsd:enumeration value="CYM"> <xsd:annotation> <xsd:documentation>Kaimaninseln</xsd:documentation> </xsd:annotation> </xsd:enumeration> <xsd:enumeration value="KHM"> <xsd:annotation> <xsd:documentation>Kambodscha</xsd:documentation> </xsd:annotation> </xsd:enumeration> <xsd:enumeration value="CMR"> <xsd:annotation> <xsd:documentation>Kamerun</xsd:documentation> </xsd:annotation> </xsd:enumeration> <xsd:enumeration value="CAN"> <xsd:annotation> <xsd:documentation>Kanada</xsd:documentation> </xsd:annotation> </xsd:enumeration> <xsd:enumeration value="CPV"> <xsd:annotation> <xsd:documentation>Kap Verde</xsd:documentation> </xsd:annotation> </xsd:enumeration> <xsd:enumeration value="KAZ"> <xsd:annotation> <xsd:documentation>Kasachstan</xsd:documentation> </xsd:annotation> </xsd:enumeration> <xsd:enumeration value="QAT"> <xsd:annotation> <xsd:documentation>Katar</xsd:documentation> </xsd:annotation> </xsd:enumeration> <xsd:enumeration value="KEN"> <xsd:annotation> <xsd:documentation>Kenia</xsd:documentation> </xsd:annotation> </xsd:enumeration> <xsd:enumeration value="KGZ"> <xsd:annotation> <xsd:documentation>Kirgisistan</xsd:documentation> </xsd:annotation> </xsd:enumeration> <xsd:enumeration value="KIR"> <xsd:annotation> <xsd:documentation>Kiribati</xsd:documentation> </xsd:annotation> </xsd:enumeration> <xsd:enumeration value="CCK"> <xsd:annotation> <xsd:documentation>Kokosinseln</xsd:documentation> </xsd:annotation> </xsd:enumeration> <xsd:enumeration value="COL"> <xsd:annotation> <xsd:documentation>Kolumbien</xsd:documentation> </xsd:annotation> </xsd:enumeration> <xsd:enumeration value="COM"> <xsd:annotation> <xsd:documentation>Komoren</xsd:documentation> </xsd:annotation> </xsd:enumeration> <xsd:enumeration value="COD"> <xsd:annotation> <xsd:documentation>Kongo, Demokratische Republik (ehem. Zaire)</xsd:documentation> </xsd:annotation> </xsd:enumeration> <xsd:enumeration value="COG"> <xsd:annotation> <xsd:documentation>Kongo, Republik (ehem. K.-Brazzaville)</xsd:documentation> </xsd:annotation> </xsd:enumeration> <xsd:enumeration value="PRK"> <xsd:annotation> <xsd:documentation>Korea, Demokratische Volksrepublik (Nordkorea)</xsd:documentation> </xsd:annotation> </xsd:enumeration> <xsd:enumeration value="KOR"> <xsd:annotation> <xsd:documentation>Korea, Republik (Südkorea)</xsd:documentation> </xsd:annotation> </xsd:enumeration> <xsd:enumeration value="HRV"> <xsd:annotation> <xsd:documentation>Kroatien</xsd:documentation> </xsd:annotation> </xsd:enumeration> <xsd:enumeration value="CUB"> <xsd:annotation> <xsd:documentation>Kuba</xsd:documentation> </xsd:annotation> </xsd:enumeration> <xsd:enumeration value="KWT"> <xsd:annotation> <xsd:documentation>Kuwait</xsd:documentation> </xsd:annotation> </xsd:enumeration> <xsd:enumeration value="LAO"> <xsd:annotation> <xsd:documentation>Laos, Demokratische Volksrepublik</xsd:documentation> </xsd:annotation> </xsd:enumeration> <xsd:enumeration value="LSO"> <xsd:annotation> <xsd:documentation>Lesotho</xsd:documentation> </xsd:annotation> </xsd:enumeration> <xsd:enumeration value="LVA"> <xsd:annotation> <xsd:documentation>Lettland</xsd:documentation> </xsd:annotation> </xsd:enumeration> <xsd:enumeration value="LBN"> <xsd:annotation> <xsd:documentation>Libanon</xsd:documentation> </xsd:annotation> </xsd:enumeration> <xsd:enumeration value="LBR"> <xsd:annotation> <xsd:documentation>Liberia</xsd:documentation> </xsd:annotation> </xsd:enumeration> <xsd:enumeration value="LBY"> <xsd:annotation> <xsd:documentation>Libyen</xsd:documentation> </xsd:annotation> </xsd:enumeration> <xsd:enumeration value="LIE"> <xsd:annotation> <xsd:documentation>Liechtenstein</xsd:documentation> </xsd:annotation> </xsd:enumeration> <xsd:enumeration value="LTU"> <xsd:annotation> <xsd:documentation>Litauen</xsd:documentation> </xsd:annotation> </xsd:enumeration> <xsd:enumeration value="LUX"> <xsd:annotation> <xsd:documentation>Luxemburg</xsd:documentation> </xsd:annotation> </xsd:enumeration> <xsd:enumeration value="MAC"> <xsd:annotation> <xsd:documentation>Macau</xsd:documentation> </xsd:annotation> </xsd:enumeration> <xsd:enumeration value="MDG"> <xsd:annotation> <xsd:documentation>Madagaskar</xsd:documentation> </xsd:annotation> </xsd:enumeration> <xsd:enumeration value="MWI"> <xsd:annotation> <xsd:documentation>Malawi</xsd:documentation> </xsd:annotation> </xsd:enumeration> <xsd:enumeration value="MYS"> <xsd:annotation> <xsd:documentation>Malaysia</xsd:documentation> </xsd:annotation> </xsd:enumeration> <xsd:enumeration value="MDV"> <xsd:annotation> <xsd:documentation>Malediven</xsd:documentation> </xsd:annotation> </xsd:enumeration> <xsd:enumeration value="MLI"> <xsd:annotation> <xsd:documentation>Mali</xsd:documentation> </xsd:annotation> </xsd:enumeration> <xsd:enumeration value="MLT"> <xsd:annotation> <xsd:documentation>Malta</xsd:documentation> </xsd:annotation> </xsd:enumeration> <xsd:enumeration value="MAR"> <xsd:annotation> <xsd:documentation>Marokko</xsd:documentation> </xsd:annotation> </xsd:enumeration> <xsd:enumeration value="MHL"> <xsd:annotation> <xsd:documentation>Marshallinseln</xsd:documentation> </xsd:annotation> </xsd:enumeration> <xsd:enumeration value="MTQ"> <xsd:annotation> <xsd:documentation>Martinique</xsd:documentation> </xsd:annotation> </xsd:enumeration> <xsd:enumeration value="MRT"> <xsd:annotation> <xsd:documentation>Mauretanien</xsd:documentation> </xsd:annotation> </xsd:enumeration> <xsd:enumeration value="MUS"> <xsd:annotation> <xsd:documentation>Mauritius</xsd:documentation> </xsd:annotation> </xsd:enumeration> <xsd:enumeration value="MYT"> <xsd:annotation> <xsd:documentation>Mayotte</xsd:documentation> </xsd:annotation> </xsd:enumeration> <xsd:enumeration value="MKD"> <xsd:annotation> <xsd:documentation>Mazedonien</xsd:documentation> </xsd:annotation> </xsd:enumeration> <xsd:enumeration value="MEX"> <xsd:annotation> <xsd:documentation>Mexiko</xsd:documentation> </xsd:annotation> </xsd:enumeration> <xsd:enumeration value="FSM"> <xsd:annotation> <xsd:documentation>Mikronesien</xsd:documentation> </xsd:annotation> </xsd:enumeration> <xsd:enumeration value="MDA"> <xsd:annotation> <xsd:documentation>Moldawien (Republik Moldau)</xsd:documentation> </xsd:annotation> </xsd:enumeration> <xsd:enumeration value="MCO"> <xsd:annotation> <xsd:documentation>Monaco</xsd:documentation> </xsd:annotation> </xsd:enumeration> <xsd:enumeration value="MNG"> <xsd:annotation> <xsd:documentation>Mongolei</xsd:documentation> </xsd:annotation> </xsd:enumeration> <xsd:enumeration value="MNE"> <xsd:annotation> <xsd:documentation>Montenegro</xsd:documentation> </xsd:annotation> </xsd:enumeration> <xsd:enumeration value="MSR"> <xsd:annotation> <xsd:documentation>Montserrat</xsd:documentation> </xsd:annotation> </xsd:enumeration> <xsd:enumeration value="MOZ"> <xsd:annotation> <xsd:documentation>Mosambik</xsd:documentation> </xsd:annotation> </xsd:enumeration> <xsd:enumeration value="MMR"> <xsd:annotation> <xsd:documentation>Myanmar (Burma)</xsd:documentation> </xsd:annotation> </xsd:enumeration> <xsd:enumeration value="NAM"> <xsd:annotation> <xsd:documentation>Namibia</xsd:documentation> </xsd:annotation> </xsd:enumeration> <xsd:enumeration value="NRU"> <xsd:annotation> <xsd:documentation>Nauru</xsd:documentation> </xsd:annotation> </xsd:enumeration> <xsd:enumeration value="NPL"> <xsd:annotation> <xsd:documentation>Nepal</xsd:documentation> </xsd:annotation> </xsd:enumeration> <xsd:enumeration value="NCL"> <xsd:annotation> <xsd:documentation>Neukaledonien</xsd:documentation> </xsd:annotation> </xsd:enumeration> <xsd:enumeration value="NZL"> <xsd:annotation> <xsd:documentation>Neuseeland</xsd:documentation> </xsd:annotation> </xsd:enumeration> <xsd:enumeration value="NTZ"> <xsd:annotation> <xsd:documentation>Neutrale Zone (Saudi-Arabien und Irak bis 1993)</xsd:documentation> </xsd:annotation> </xsd:enumeration> <xsd:enumeration value="NIC"> <xsd:annotation> <xsd:documentation>Nicaragua</xsd:documentation> </xsd:annotation> </xsd:enumeration> <xsd:enumeration value="NLD"> <xsd:annotation> <xsd:documentation>Niederlande</xsd:documentation> </xsd:annotation> </xsd:enumeration> <xsd:enumeration value="ANT"> <xsd:annotation> <xsd:documentation>Niederländische Antillen (historisch)</xsd:documentation> </xsd:annotation> </xsd:enumeration> <xsd:enumeration value="NER"> <xsd:annotation> <xsd:documentation>Niger</xsd:documentation> </xsd:annotation> </xsd:enumeration> <xsd:enumeration value="NGA"> <xsd:annotation> <xsd:documentation>Nigeria</xsd:documentation> </xsd:annotation> </xsd:enumeration> <xsd:enumeration value="NIU"> <xsd:annotation> <xsd:documentation>Niue</xsd:documentation> </xsd:annotation> </xsd:enumeration> <xsd:enumeration value="MNP"> <xsd:annotation> <xsd:documentation>Nördliche Marianen</xsd:documentation> </xsd:annotation> </xsd:enumeration> <xsd:enumeration value="NFK"> <xsd:annotation> <xsd:documentation>Norfolkinsel</xsd:documentation> </xsd:annotation> </xsd:enumeration> <xsd:enumeration value="NOR"> <xsd:annotation> <xsd:documentation>Norwegen</xsd:documentation> </xsd:annotation> </xsd:enumeration> <xsd:enumeration value="OMN"> <xsd:annotation> <xsd:documentation>Oman</xsd:documentation> </xsd:annotation> </xsd:enumeration> <xsd:enumeration value="AUT"> <xsd:annotation> <xsd:documentation>Österreich</xsd:documentation> </xsd:annotation> </xsd:enumeration> <xsd:enumeration value="TLS"> <xsd:annotation> <xsd:documentation>Osttimor (Timor-Leste)</xsd:documentation> </xsd:annotation> </xsd:enumeration> <xsd:enumeration value="PAK"> <xsd:annotation> <xsd:documentation>Pakistan</xsd:documentation> </xsd:annotation> </xsd:enumeration> <xsd:enumeration value="PLW"> <xsd:annotation> <xsd:documentation>Palau</xsd:documentation> </xsd:annotation> </xsd:enumeration> <xsd:enumeration value="PAN"> <xsd:annotation> <xsd:documentation>Panama</xsd:documentation> </xsd:annotation> </xsd:enumeration> <xsd:enumeration value="PNG"> <xsd:annotation> <xsd:documentation>Papua-Neuguinea</xsd:documentation> </xsd:annotation> </xsd:enumeration> <xsd:enumeration value="PRY"> <xsd:annotation> <xsd:documentation>Paraguay</xsd:documentation> </xsd:annotation> </xsd:enumeration> <xsd:enumeration value="PER"> <xsd:annotation> <xsd:documentation>Peru</xsd:documentation> </xsd:annotation> </xsd:enumeration> <xsd:enumeration value="PHL"> <xsd:annotation> <xsd:documentation>Philippinen</xsd:documentation> </xsd:annotation> </xsd:enumeration> <xsd:enumeration value="PCN"> <xsd:annotation> <xsd:documentation>Pitcairninseln</xsd:documentation> </xsd:annotation> </xsd:enumeration> <xsd:enumeration value="POL"> <xsd:annotation> <xsd:documentation>Polen</xsd:documentation> </xsd:annotation> </xsd:enumeration> <xsd:enumeration value="PRT"> <xsd:annotation> <xsd:documentation>Portugal</xsd:documentation> </xsd:annotation> </xsd:enumeration> <xsd:enumeration value="PRI"> <xsd:annotation> <xsd:documentation>Puerto Rico</xsd:documentation> </xsd:annotation> </xsd:enumeration> <xsd:enumeration value="TWN"> <xsd:annotation> <xsd:documentation>Republik China (Taiwan)</xsd:documentation> </xsd:annotation> </xsd:enumeration> <xsd:enumeration value="REU"> <xsd:annotation> <xsd:documentation>Réunion</xsd:documentation> </xsd:annotation> </xsd:enumeration> <xsd:enumeration value="RWA"> <xsd:annotation> <xsd:documentation>Ruanda</xsd:documentation> </xsd:annotation> </xsd:enumeration> <xsd:enumeration value="ROU"> <xsd:annotation> <xsd:documentation>Rumänien</xsd:documentation> </xsd:annotation> </xsd:enumeration> <xsd:enumeration value="RUS"> <xsd:annotation> <xsd:documentation>Russische Föderation</xsd:documentation> </xsd:annotation> </xsd:enumeration> <xsd:enumeration value="BLM"> <xsd:annotation> <xsd:documentation>Saint-Barthélemy</xsd:documentation> </xsd:annotation> </xsd:enumeration> <xsd:enumeration value="MAF"> <xsd:annotation> <xsd:documentation>Saint-Martin (franz. Teil)</xsd:documentation> </xsd:annotation> </xsd:enumeration> <xsd:enumeration value="SPM"> <xsd:annotation> <xsd:documentation>Saint-Pierre und Miquelon</xsd:documentation> </xsd:annotation> </xsd:enumeration> <xsd:enumeration value="SLB"> <xsd:annotation> <xsd:documentation>Salomonen</xsd:documentation> </xsd:annotation> </xsd:enumeration> <xsd:enumeration value="ZMB"> <xsd:annotation> <xsd:documentation>Sambia</xsd:documentation> </xsd:annotation> </xsd:enumeration> <xsd:enumeration value="WSM"> <xsd:annotation> <xsd:documentation>Samoa</xsd:documentation> </xsd:annotation> </xsd:enumeration> <xsd:enumeration value="SMR"> <xsd:annotation> <xsd:documentation>San Marino</xsd:documentation> </xsd:annotation> </xsd:enumeration> <xsd:enumeration value="STP"> <xsd:annotation> <xsd:documentation>São Tomé und Príncipe</xsd:documentation> </xsd:annotation> </xsd:enumeration> <xsd:enumeration value="SAU"> <xsd:annotation> <xsd:documentation>Saudi-Arabien</xsd:documentation> </xsd:annotation> </xsd:enumeration> <xsd:enumeration value="SWE"> <xsd:annotation> <xsd:documentation>Schweden</xsd:documentation> </xsd:annotation> </xsd:enumeration> <xsd:enumeration value="CHE"> <xsd:annotation> <xsd:documentation>Schweiz (Confoederatio Helvetica)</xsd:documentation> </xsd:annotation> </xsd:enumeration> <xsd:enumeration value="SEN"> <xsd:annotation> <xsd:documentation>Senegal</xsd:documentation> </xsd:annotation> </xsd:enumeration> <xsd:enumeration value="SRB"> <xsd:annotation> <xsd:documentation>Serbien</xsd:documentation> </xsd:annotation> </xsd:enumeration> <xsd:enumeration value="SCG"> <xsd:annotation> <xsd:documentation>Serbien und Montenegro (historisch)</xsd:documentation> </xsd:annotation> </xsd:enumeration> <xsd:enumeration value="SYC"> <xsd:annotation> <xsd:documentation>Seychellen</xsd:documentation> </xsd:annotation> </xsd:enumeration> <xsd:enumeration value="SLE"> <xsd:annotation> <xsd:documentation>Sierra Leone</xsd:documentation> </xsd:annotation> </xsd:enumeration> <xsd:enumeration value="ZWE"> <xsd:annotation> <xsd:documentation>Simbabwe</xsd:documentation> </xsd:annotation> </xsd:enumeration> <xsd:enumeration value="SGP"> <xsd:annotation> <xsd:documentation>Singapur</xsd:documentation> </xsd:annotation> </xsd:enumeration> <xsd:enumeration value="SXM"> <xsd:annotation> <xsd:documentation>Sint Maarten (niederl. Teil)</xsd:documentation> </xsd:annotation> </xsd:enumeration> <xsd:enumeration value="SVK"> <xsd:annotation> <xsd:documentation>Slowakei</xsd:documentation> </xsd:annotation> </xsd:enumeration> <xsd:enumeration value="SVN"> <xsd:annotation> <xsd:documentation>Slowenien</xsd:documentation> </xsd:annotation> </xsd:enumeration> <xsd:enumeration value="SOM"> <xsd:annotation> <xsd:documentation>Somalia</xsd:documentation> </xsd:annotation> </xsd:enumeration> <xsd:enumeration value="ESP"> <xsd:annotation> <xsd:documentation>Spanien</xsd:documentation> </xsd:annotation> </xsd:enumeration> <xsd:enumeration value="LKA"> <xsd:annotation> <xsd:documentation>Sri Lanka</xsd:documentation> </xsd:annotation> </xsd:enumeration> <xsd:enumeration value="SHN"> <xsd:annotation> <xsd:documentation>St. Helena</xsd:documentation> </xsd:annotation> </xsd:enumeration> <xsd:enumeration value="KNA"> <xsd:annotation> <xsd:documentation>St. Kitts und Nevis</xsd:documentation> </xsd:annotation> </xsd:enumeration> <xsd:enumeration value="LCA"> <xsd:annotation> <xsd:documentation>St. Lucia</xsd:documentation> </xsd:annotation> </xsd:enumeration> <xsd:enumeration value="VCT"> <xsd:annotation> <xsd:documentation>St. Vincent und die Grenadinen</xsd:documentation> </xsd:annotation> </xsd:enumeration> <xsd:enumeration value="PSE"> <xsd:annotation> <xsd:documentation>Staat Palästina</xsd:documentation> </xsd:annotation> </xsd:enumeration> <xsd:enumeration value="ZAF"> <xsd:annotation> <xsd:documentation>Südafrika</xsd:documentation> </xsd:annotation> </xsd:enumeration> <xsd:enumeration value="SDN"> <xsd:annotation> <xsd:documentation>Sudan</xsd:documentation> </xsd:annotation> </xsd:enumeration> <xsd:enumeration value="SGS"> <xsd:annotation> <xsd:documentation>Südgeorgien und die Südlichen Sandwichinseln</xsd:documentation> </xsd:annotation> </xsd:enumeration> <xsd:enumeration value="SSD"> <xsd:annotation> <xsd:documentation>Südsudan</xsd:documentation> </xsd:annotation> </xsd:enumeration> <xsd:enumeration value="SUR"> <xsd:annotation> <xsd:documentation>Suriname</xsd:documentation> </xsd:annotation> </xsd:enumeration> <xsd:enumeration value="SJM"> <xsd:annotation> <xsd:documentation>Svalbard und Jan Mayen</xsd:documentation> </xsd:annotation> </xsd:enumeration> <xsd:enumeration value="SWZ"> <xsd:annotation> <xsd:documentation>Swasiland</xsd:documentation> </xsd:annotation> </xsd:enumeration> <xsd:enumeration value="SYR"> <xsd:annotation> <xsd:documentation>Syrien, Arabische Republik</xsd:documentation> </xsd:annotation> </xsd:enumeration> <xsd:enumeration value="TJK"> <xsd:annotation> <xsd:documentation>Tadschikistan</xsd:documentation> </xsd:annotation> </xsd:enumeration> <xsd:enumeration value="TZA"> <xsd:annotation> <xsd:documentation>Tansania, Vereinigte Republik</xsd:documentation> </xsd:annotation> </xsd:enumeration> <xsd:enumeration value="THA"> <xsd:annotation> <xsd:documentation>Thailand</xsd:documentation> </xsd:annotation> </xsd:enumeration> <xsd:enumeration value="TGO"> <xsd:annotation> <xsd:documentation>Togo</xsd:documentation> </xsd:annotation> </xsd:enumeration> <xsd:enumeration value="TKL"> <xsd:annotation> <xsd:documentation>Tokelau</xsd:documentation> </xsd:annotation> </xsd:enumeration> <xsd:enumeration value="TON"> <xsd:annotation> <xsd:documentation>Tonga</xsd:documentation> </xsd:annotation> </xsd:enumeration> <xsd:enumeration value="TTO"> <xsd:annotation> <xsd:documentation>Trinidad und Tobago</xsd:documentation> </xsd:annotation> </xsd:enumeration> <xsd:enumeration value="TAA"> <xsd:annotation> <xsd:documentation>Tristan da Cunha</xsd:documentation> </xsd:annotation> </xsd:enumeration> <xsd:enumeration value="TCD"> <xsd:annotation> <xsd:documentation>Tschad</xsd:documentation> </xsd:annotation> </xsd:enumeration> <xsd:enumeration value="CZE"> <xsd:annotation> <xsd:documentation>Tschechien</xsd:documentation> </xsd:annotation> </xsd:enumeration> <xsd:enumeration value="CSK"> <xsd:annotation> <xsd:documentation>Tschechoslowakei (historisch)</xsd:documentation> </xsd:annotation> </xsd:enumeration> <xsd:enumeration value="TUN"> <xsd:annotation> <xsd:documentation>Tunesien</xsd:documentation> </xsd:annotation> </xsd:enumeration> <xsd:enumeration value="TUR"> <xsd:annotation> <xsd:documentation>Türkei</xsd:documentation> </xsd:annotation> </xsd:enumeration> <xsd:enumeration value="TKM"> <xsd:annotation> <xsd:documentation>Turkmenistan</xsd:documentation> </xsd:annotation> </xsd:enumeration> <xsd:enumeration value="TCA"> <xsd:annotation> <xsd:documentation>Turks- und Caicosinseln</xsd:documentation> </xsd:annotation> </xsd:enumeration> <xsd:enumeration value="TUV"> <xsd:annotation> <xsd:documentation>Tuvalu</xsd:documentation> </xsd:annotation> </xsd:enumeration> <xsd:enumeration value="SUN"> <xsd:annotation> <xsd:documentation>UdSSR (historisch)</xsd:documentation> </xsd:annotation> </xsd:enumeration> <xsd:enumeration value="UGA"> <xsd:annotation> <xsd:documentation>Uganda</xsd:documentation> </xsd:annotation> </xsd:enumeration> <xsd:enumeration value="UKR"> <xsd:annotation> <xsd:documentation>Ukraine</xsd:documentation> </xsd:annotation> </xsd:enumeration> <xsd:enumeration value="HUN"> <xsd:annotation> <xsd:documentation>Ungarn</xsd:documentation> </xsd:annotation> </xsd:enumeration> <xsd:enumeration value="UMI"> <xsd:annotation> <xsd:documentation>United States Minor Outlying Islands</xsd:documentation> </xsd:annotation> </xsd:enumeration> <xsd:enumeration value="URY"> <xsd:annotation> <xsd:documentation>Uruguay</xsd:documentation> </xsd:annotation> </xsd:enumeration> <xsd:enumeration value="UZB"> <xsd:annotation> <xsd:documentation>Usbekistan</xsd:documentation> </xsd:annotation> </xsd:enumeration> <xsd:enumeration value="VUT"> <xsd:annotation> <xsd:documentation>Vanuatu</xsd:documentation> </xsd:annotation> </xsd:enumeration> <xsd:enumeration value="VAT"> <xsd:annotation> <xsd:documentation>Vatikanstadt</xsd:documentation> </xsd:annotation> </xsd:enumeration> <xsd:enumeration value="VEN"> <xsd:annotation> <xsd:documentation>Venezuela</xsd:documentation> </xsd:annotation> </xsd:enumeration> <xsd:enumeration value="ARE"> <xsd:annotation> <xsd:documentation>Vereinigte Arabische Emirate</xsd:documentation> </xsd:annotation> </xsd:enumeration> <xsd:enumeration value="USA"> <xsd:annotation> <xsd:documentation>Vereinigte Staaten von Amerika</xsd:documentation> </xsd:annotation> </xsd:enumeration> <xsd:enumeration value="GBR"> <xsd:annotation> <xsd:documentation>Vereinigtes Königreich Großbritannien und Nordirland</xsd:documentation> </xsd:annotation> </xsd:enumeration> <xsd:enumeration value="VNM"> <xsd:annotation> <xsd:documentation>Vietnam</xsd:documentation> </xsd:annotation> </xsd:enumeration> <xsd:enumeration value="WLF"> <xsd:annotation> <xsd:documentation>Wallis und Futuna</xsd:documentation> </xsd:annotation> </xsd:enumeration> <xsd:enumeration value="CXR"> <xsd:annotation> <xsd:documentation>Weihnachtsinsel</xsd:documentation> </xsd:annotation> </xsd:enumeration> <xsd:enumeration value="ESH"> <xsd:annotation> <xsd:documentation>Westsahara</xsd:documentation> </xsd:annotation> </xsd:enumeration> <xsd:enumeration value="ZAR"> <xsd:annotation> <xsd:documentation>Zaire (jetzt Demokratische Republik Kongo)</xsd:documentation> </xsd:annotation> </xsd:enumeration> <xsd:enumeration value="CAF"> <xsd:annotation> <xsd:documentation>Zentralafrikanische Republik</xsd:documentation> </xsd:annotation> </xsd:enumeration> <xsd:enumeration value="CYP"> <xsd:annotation> <xsd:documentation>Zypern</xsd:documentation> </xsd:annotation> </xsd:enumeration> </xsd:restriction> </xsd:simpleType> |
| namespace | urn:omds20 | ||||||||||||||||||||||||||||
| type | restriction of xsd:string | ||||||||||||||||||||||||||||
| properties |
|
||||||||||||||||||||||||||||
| used by |
|
||||||||||||||||||||||||||||
| facets |
|
||||||||||||||||||||||||||||
| annotation |
|
||||||||||||||||||||||||||||
| source | <xsd:simpleType name="LegArtCd_Type"> <xsd:annotation> <xsd:documentation>Legitimierungsart</xsd:documentation> </xsd:annotation> <xsd:restriction base="xsd:string"> <xsd:enumeration value="99"> <xsd:annotation> <xsd:documentation>sonstige</xsd:documentation> </xsd:annotation> </xsd:enumeration> <xsd:enumeration value="FA"> <xsd:annotation> <xsd:documentation>Firmenbuchauszug</xsd:documentation> </xsd:annotation> </xsd:enumeration> <xsd:enumeration value="FS"> <xsd:annotation> <xsd:documentation>Führerschein</xsd:documentation> </xsd:annotation> </xsd:enumeration> <xsd:enumeration value="PA"> <xsd:annotation> <xsd:documentation>Personalausweis</xsd:documentation> </xsd:annotation> </xsd:enumeration> <xsd:enumeration value="RP"> <xsd:annotation> <xsd:documentation>Reisepass</xsd:documentation> </xsd:annotation> </xsd:enumeration> </xsd:restriction> </xsd:simpleType> |
| namespace | urn:omds20 | ||||||||||||||||||
| type | restriction of xsd:string | ||||||||||||||||||
| properties |
|
||||||||||||||||||
| used by |
|
||||||||||||||||||
| facets |
|
||||||||||||||||||
| annotation |
|
||||||||||||||||||
| source | <xsd:simpleType name="LoeschCd_Type"> <xsd:annotation> <xsd:documentation>Löschungsarten</xsd:documentation> </xsd:annotation> <xsd:restriction base="xsd:string"> <xsd:enumeration value="M"> <xsd:annotation> <xsd:documentation>Markieren als nichtmehrversorgt</xsd:documentation> </xsd:annotation> </xsd:enumeration> <xsd:enumeration value="L"> <xsd:annotation> <xsd:documentation>Löschen wg.z.B.Falschlieferung</xsd:documentation> </xsd:annotation> </xsd:enumeration> <xsd:enumeration value="G"> <xsd:annotation> <xsd:documentation>Gesetzlich: Hinweis an Makler - Person/Vertrag/Schaden wurden bei der VU wegen DSG gelöscht</xsd:documentation> </xsd:annotation> </xsd:enumeration> </xsd:restriction> </xsd:simpleType> |
| namespace | urn:omds20 | |||||||||||||||||||||||||||||||||||||||||||||||||||||||||||||||||||||||||||||||||||
| type | restriction of xsd:string | |||||||||||||||||||||||||||||||||||||||||||||||||||||||||||||||||||||||||||||||||||
| properties |
|
|||||||||||||||||||||||||||||||||||||||||||||||||||||||||||||||||||||||||||||||||||
| used by |
|
|||||||||||||||||||||||||||||||||||||||||||||||||||||||||||||||||||||||||||||||||||
| facets |
|
|||||||||||||||||||||||||||||||||||||||||||||||||||||||||||||||||||||||||||||||||||
| annotation |
|
|||||||||||||||||||||||||||||||||||||||||||||||||||||||||||||||||||||||||||||||||||
| source | <xsd:simpleType name="MahnStufeCd_Type"> <xsd:annotation> <xsd:documentation>Mahnstufe</xsd:documentation> </xsd:annotation> <xsd:restriction base="xsd:string"> <xsd:enumeration value="E"> <xsd:annotation> <xsd:documentation>erledigt</xsd:documentation> </xsd:annotation> </xsd:enumeration> <xsd:enumeration value="00"> <xsd:annotation> <xsd:documentation>unbekannt</xsd:documentation> </xsd:annotation> </xsd:enumeration> <xsd:enumeration value="01"> <xsd:annotation> <xsd:documentation>Zahlungserinnerung</xsd:documentation> </xsd:annotation> </xsd:enumeration> <xsd:enumeration value="02"> <xsd:annotation> <xsd:documentation>Qualifizierte Mahnung (§38 bzw. §39)</xsd:documentation> </xsd:annotation> </xsd:enumeration> <xsd:enumeration value="03"> <xsd:annotation> <xsd:documentation>Deckungsfreiheit</xsd:documentation> </xsd:annotation> </xsd:enumeration> <xsd:enumeration value="04"> <xsd:annotation> <xsd:documentation>Klagsandrohung</xsd:documentation> </xsd:annotation> </xsd:enumeration> <xsd:enumeration value="05"> <xsd:annotation> <xsd:documentation>Klagetermin</xsd:documentation> </xsd:annotation> </xsd:enumeration> <xsd:enumeration value="06"> <xsd:annotation> <xsd:documentation>Betreuerintervention vor Mahnklage</xsd:documentation> </xsd:annotation> </xsd:enumeration> <xsd:enumeration value="07"> <xsd:annotation> <xsd:documentation>Auftrag zur Klage</xsd:documentation> </xsd:annotation> </xsd:enumeration> <xsd:enumeration value="08"> <xsd:annotation> <xsd:documentation>Androhung Kennzeichenentzug (§61/3)</xsd:documentation> </xsd:annotation> </xsd:enumeration> <xsd:enumeration value="09"> <xsd:annotation> <xsd:documentation>Prämienklage eingebracht</xsd:documentation> </xsd:annotation> </xsd:enumeration> <xsd:enumeration value="10"> <xsd:annotation> <xsd:documentation>Brief §39</xsd:documentation> </xsd:annotation> </xsd:enumeration> <xsd:enumeration value="11"> <xsd:annotation> <xsd:documentation>Durchführung Kennzeichenentzug (§61/4)</xsd:documentation> </xsd:annotation> </xsd:enumeration> <xsd:enumeration value="12"> <xsd:annotation> <xsd:documentation>Androhung Storno</xsd:documentation> </xsd:annotation> </xsd:enumeration> <xsd:enumeration value="13"> <xsd:annotation> <xsd:documentation>Durchführung Storno</xsd:documentation> </xsd:annotation> </xsd:enumeration> <xsd:enumeration value="99"> <xsd:annotation> <xsd:documentation>Sonstiges</xsd:documentation> </xsd:annotation> </xsd:enumeration> </xsd:restriction> </xsd:simpleType> |
| namespace | urn:omds20 | |||||||||
| type | restriction of xsd:string | |||||||||
| properties |
|
|||||||||
| used by |
|
|||||||||
| facets |
|
|||||||||
| source | <xsd:simpleType name="MaklerID_Type"> <xsd:restriction base="xsd:string"> <xsd:minLength value="1"/> <xsd:maxLength value="26"/> </xsd:restriction> </xsd:simpleType> |
| namespace | urn:omds20 | ||||||||||||||||||||||||||||
| type | restriction of xsd:string | ||||||||||||||||||||||||||||
| properties |
|
||||||||||||||||||||||||||||
| used by |
|
||||||||||||||||||||||||||||
| facets |
|
||||||||||||||||||||||||||||
| annotation |
|
||||||||||||||||||||||||||||
| source | <xsd:simpleType name="NutzungCd_Type"> <xsd:annotation> <xsd:documentation>Nutzung</xsd:documentation> </xsd:annotation> <xsd:restriction base="xsd:string"> <xsd:enumeration value="9"> <xsd:annotation> <xsd:documentation>sonstige</xsd:documentation> </xsd:annotation> </xsd:enumeration> <xsd:enumeration value="S"> <xsd:annotation> <xsd:documentation>ständig bewohnt</xsd:documentation> </xsd:annotation> </xsd:enumeration> <xsd:enumeration value="N"> <xsd:annotation> <xsd:documentation>nicht ständig bewohnt</xsd:documentation> </xsd:annotation> </xsd:enumeration> <xsd:enumeration value="U"> <xsd:annotation> <xsd:documentation>unbewohnt</xsd:documentation> </xsd:annotation> </xsd:enumeration> <xsd:enumeration value="G"> <xsd:annotation> <xsd:documentation>geschäftliche Nutzung</xsd:documentation> </xsd:annotation> </xsd:enumeration> </xsd:restriction> </xsd:simpleType> |
| namespace | urn:omds20 | ||||||||||||||||||||||||||||||||||||||||||||||||||||||||||||||||||||||||||||||||||||||||||||||||||||||||||||||||||||||||||||||||||||||||||
| type | restriction of xsd:string | ||||||||||||||||||||||||||||||||||||||||||||||||||||||||||||||||||||||||||||||||||||||||||||||||||||||||||||||||||||||||||||||||||||||||||
| properties |
|
||||||||||||||||||||||||||||||||||||||||||||||||||||||||||||||||||||||||||||||||||||||||||||||||||||||||||||||||||||||||||||||||||||||||||
| used by |
|
||||||||||||||||||||||||||||||||||||||||||||||||||||||||||||||||||||||||||||||||||||||||||||||||||||||||||||||||||||||||||||||||||||||||||
| facets |
|
||||||||||||||||||||||||||||||||||||||||||||||||||||||||||||||||||||||||||||||||||||||||||||||||||||||||||||||||||||||||||||||||||||||||||
| annotation |
|
||||||||||||||||||||||||||||||||||||||||||||||||||||||||||||||||||||||||||||||||||||||||||||||||||||||||||||||||||||||||||||||||||||||||||
| source | <xsd:simpleType name="ObjektdatenCd_Type"> <xsd:annotation> <xsd:documentation>Objektdatenart</xsd:documentation> </xsd:annotation> <xsd:restriction base="xsd:string"> <xsd:enumeration value="99"> <xsd:annotation> <xsd:documentation>sonstiges</xsd:documentation> </xsd:annotation> </xsd:enumeration> <xsd:enumeration value="01"> <xsd:annotation> <xsd:documentation>Alarmanlage</xsd:documentation> </xsd:annotation> </xsd:enumeration> <xsd:enumeration value="02"> <xsd:annotation> <xsd:documentation>Anzahl Tiere</xsd:documentation> </xsd:annotation> </xsd:enumeration> <xsd:enumeration value="03"> <xsd:annotation> <xsd:documentation>Anzahl weitere Personen</xsd:documentation> </xsd:annotation> </xsd:enumeration> <xsd:enumeration value="04"> <xsd:annotation> <xsd:documentation>Erreichbarkeit für Löschfahrzeuge</xsd:documentation> </xsd:annotation> </xsd:enumeration> <xsd:enumeration value="05"> <xsd:annotation> <xsd:documentation>Geschosse über Erdniveau</xsd:documentation> </xsd:annotation> </xsd:enumeration> <xsd:enumeration value="06"> <xsd:annotation> <xsd:documentation>Lage (HORA-Zone)</xsd:documentation> </xsd:annotation> </xsd:enumeration> <xsd:enumeration value="07"> <xsd:annotation> <xsd:documentation>Preis pro Quadratmeter</xsd:documentation> </xsd:annotation> </xsd:enumeration> <xsd:enumeration value="08"> <xsd:annotation> <xsd:documentation>Quadratmeter</xsd:documentation> </xsd:annotation> </xsd:enumeration> <xsd:enumeration value="09"> <xsd:annotation> <xsd:documentation>Safe</xsd:documentation> </xsd:annotation> </xsd:enumeration> <xsd:enumeration value="10"> <xsd:annotation> <xsd:documentation>Solaranlage/Fotovoltaik</xsd:documentation> </xsd:annotation> </xsd:enumeration> <xsd:enumeration value="11"> <xsd:annotation> <xsd:documentation>Tarifzone</xsd:documentation> </xsd:annotation> </xsd:enumeration> <xsd:enumeration value="12"> <xsd:annotation> <xsd:documentation>Tiefkühlbehälter</xsd:documentation> </xsd:annotation> </xsd:enumeration> <xsd:enumeration value="13"> <xsd:annotation> <xsd:documentation>Wintergarten</xsd:documentation> </xsd:annotation> </xsd:enumeration> <xsd:enumeration value="14"> <xsd:annotation> <xsd:documentation>im verbauten Ort</xsd:documentation> </xsd:annotation> </xsd:enumeration> <xsd:enumeration value="15"> <xsd:annotation> <xsd:documentation>außerhalb des Ortsgebiets</xsd:documentation> </xsd:annotation> </xsd:enumeration> <xsd:enumeration value="16"> <xsd:annotation> <xsd:documentation>Keller</xsd:documentation> </xsd:annotation> </xsd:enumeration> <xsd:enumeration value="17"> <xsd:annotation> <xsd:documentation>Schwimmbecken</xsd:documentation> </xsd:annotation> </xsd:enumeration> <xsd:enumeration value="18"> <xsd:annotation> <xsd:documentation>Wohnfläche gesamt</xsd:documentation> </xsd:annotation> </xsd:enumeration> <xsd:enumeration value="19"> <xsd:annotation> <xsd:documentation>Inventar</xsd:documentation> </xsd:annotation> </xsd:enumeration> <xsd:enumeration value="20"> <xsd:annotation> <xsd:documentation>Erntefrüchte</xsd:documentation> </xsd:annotation> </xsd:enumeration> <xsd:enumeration value="21"> <xsd:annotation> <xsd:documentation>Kulturen</xsd:documentation> </xsd:annotation> </xsd:enumeration> <xsd:enumeration value="22"> <xsd:annotation> <xsd:documentation>Arbeitsmaschinen</xsd:documentation> </xsd:annotation> </xsd:enumeration> <xsd:enumeration value="23"> <xsd:annotation> <xsd:documentation>Erdbebenzone</xsd:documentation> </xsd:annotation> </xsd:enumeration> <xsd:enumeration value="24"> <xsd:annotation> <xsd:documentation>Hagelzone</xsd:documentation> </xsd:annotation> </xsd:enumeration> <xsd:enumeration value="25"> <xsd:annotation> <xsd:documentation>Schneelast</xsd:documentation> </xsd:annotation> </xsd:enumeration> <xsd:enumeration value="26"> <xsd:annotation> <xsd:documentation>Sturmzone</xsd:documentation> </xsd:annotation> </xsd:enumeration> </xsd:restriction> </xsd:simpleType> |
| namespace | urn:omds20 | |||||||||
| type | restriction of xsd:string | |||||||||
| properties |
|
|||||||||
| used by |
|
|||||||||
| facets |
|
|||||||||
| source | <xsd:simpleType name="OMDSVersion_Type"> <xsd:restriction base="xsd:string"> <xsd:length value="6"/> <xsd:pattern value="[0-9][0-9][0-9]-[0-9][0-9]"/> </xsd:restriction> </xsd:simpleType> |
| namespace | urn:omds20 | |||||||||||||||||||||||||||||||||||||||||||
| type | restriction of xsd:string | |||||||||||||||||||||||||||||||||||||||||||
| properties |
|
|||||||||||||||||||||||||||||||||||||||||||
| used by |
|
|||||||||||||||||||||||||||||||||||||||||||
| facets |
|
|||||||||||||||||||||||||||||||||||||||||||
| annotation |
|
|||||||||||||||||||||||||||||||||||||||||||
| source | <xsd:simpleType name="PaketInhCd_Type"> <xsd:annotation> <xsd:documentation>Paketinhalt</xsd:documentation> </xsd:annotation> <xsd:restriction base="xsd:string"> <xsd:enumeration value="AI"> <xsd:annotation> <xsd:documentation>Allgem. Initialbestand (generelle Schlüssel)</xsd:documentation> </xsd:annotation> </xsd:enumeration> <xsd:enumeration value="VF"> <xsd:annotation> <xsd:documentation>VU Fondsbestand</xsd:documentation> </xsd:annotation> </xsd:enumeration> <xsd:enumeration value="VI"> <xsd:annotation> <xsd:documentation>VU Initialbestand (VU Schlüssel)</xsd:documentation> </xsd:annotation> </xsd:enumeration> <xsd:enumeration value="VK"> <xsd:annotation> <xsd:documentation>VU Mahn/Klagebestand</xsd:documentation> </xsd:annotation> </xsd:enumeration> <xsd:enumeration value="VM"> <xsd:annotation> <xsd:documentation>VU Mischbestand</xsd:documentation> </xsd:annotation> </xsd:enumeration> <xsd:enumeration value="VP"> <xsd:annotation> <xsd:documentation>VU Provisionen</xsd:documentation> </xsd:annotation> </xsd:enumeration> <xsd:enumeration value="VS"> <xsd:annotation> <xsd:documentation>VU Schadenbestand</xsd:documentation> </xsd:annotation> </xsd:enumeration> <xsd:enumeration value="VV"> <xsd:annotation> <xsd:documentation>VU Vertragsbestand</xsd:documentation> </xsd:annotation> </xsd:enumeration> </xsd:restriction> </xsd:simpleType> |
| namespace | urn:omds20 | |||||||||||||
| type | restriction of xsd:string | |||||||||||||
| properties |
|
|||||||||||||
| used by |
|
|||||||||||||
| facets |
|
|||||||||||||
| annotation |
|
|||||||||||||
| source | <xsd:simpleType name="PaketUmfCd_Type"> <xsd:annotation> <xsd:documentation>Paketumfang</xsd:documentation> </xsd:annotation> <xsd:restriction base="xsd:string"> <xsd:enumeration value="D"> <xsd:annotation> <xsd:documentation>Differenz</xsd:documentation> </xsd:annotation> </xsd:enumeration> <xsd:enumeration value="G"> <xsd:annotation> <xsd:documentation>gesamt</xsd:documentation> </xsd:annotation> </xsd:enumeration> </xsd:restriction> </xsd:simpleType> |
| namespace | urn:omds20 | |||||||||||||
| type | restriction of xsd:string | |||||||||||||
| properties |
|
|||||||||||||
| used by |
|
|||||||||||||
| facets |
|
|||||||||||||
| annotation |
|
|||||||||||||
| source | <xsd:simpleType name="PersArtCd_Type"> <xsd:annotation> <xsd:documentation>Personenart</xsd:documentation> </xsd:annotation> <xsd:restriction base="xsd:string"> <xsd:enumeration value="N"> <xsd:annotation> <xsd:documentation>natürliche Person</xsd:documentation> </xsd:annotation> </xsd:enumeration> <xsd:enumeration value="S"> <xsd:annotation> <xsd:documentation>sonstige Person</xsd:documentation> </xsd:annotation> </xsd:enumeration> </xsd:restriction> </xsd:simpleType> |
| namespace | urn:omds20 | |||||||||
| type | restriction of xsd:string | |||||||||
| properties |
|
|||||||||
| used by |
|
|||||||||
| facets |
|
|||||||||
| source | <xsd:simpleType name="Personennr"> <xsd:restriction base="xsd:string"> <xsd:minLength value="1"/> <xsd:maxLength value="26"/> </xsd:restriction> </xsd:simpleType> |
| namespace | urn:omds20 | ||||||
| type | restriction of xsd:string | ||||||
| properties |
|
||||||
| used by |
|
||||||
| facets |
|
||||||
| source | <xsd:simpleType name="PersonID_Type"> <xsd:restriction base="xsd:string"> <xsd:maxLength value="50"/> </xsd:restriction> </xsd:simpleType> |
| namespace | urn:omds20 | |||||||||||||||||||||||
| type | restriction of xsd:string | |||||||||||||||||||||||
| properties |
|
|||||||||||||||||||||||
| used by |
|
|||||||||||||||||||||||
| facets |
|
|||||||||||||||||||||||
| annotation |
|
|||||||||||||||||||||||
| source | <xsd:simpleType name="PfrArtCd_Type"> <xsd:annotation> <xsd:documentation>Prämienfreiart</xsd:documentation> </xsd:annotation> <xsd:restriction base="xsd:string"> <xsd:enumeration value="1"> <xsd:annotation> <xsd:documentation>tariflich</xsd:documentation> </xsd:annotation> </xsd:enumeration> <xsd:enumeration value="2"> <xsd:annotation> <xsd:documentation>beantragt</xsd:documentation> </xsd:annotation> </xsd:enumeration> <xsd:enumeration value="3"> <xsd:annotation> <xsd:documentation>bedingungsgemäß</xsd:documentation> </xsd:annotation> </xsd:enumeration> <xsd:enumeration value="9"> <xsd:annotation> <xsd:documentation>sonstige</xsd:documentation> </xsd:annotation> </xsd:enumeration> </xsd:restriction> </xsd:simpleType> |
| namespace | urn:omds20 | |||||||||
| type | restriction of xsd:string | |||||||||
| properties |
|
|||||||||
| used by |
|
|||||||||
| facets |
|
|||||||||
| annotation |
|
|||||||||
| source | <xsd:simpleType name="Pol_Kennz_Type"> <xsd:annotation> <xsd:documentation>KFZ Kennzeichen</xsd:documentation> </xsd:annotation> <xsd:restriction base="xsd:string"> <xsd:minLength value="1"/> <xsd:maxLength value="12"/> </xsd:restriction> </xsd:simpleType> |
| namespace | urn:omds20 | |||||||||||||||||||||||
| type | restriction of xsd:string | |||||||||||||||||||||||
| properties |
|
|||||||||||||||||||||||
| used by |
|
|||||||||||||||||||||||
| facets |
|
|||||||||||||||||||||||
| annotation |
|
|||||||||||||||||||||||
| source | <xsd:simpleType name="PolArtCd_Type"> <xsd:annotation> <xsd:documentation>Polizzenart</xsd:documentation> </xsd:annotation> <xsd:restriction base="xsd:string"> <xsd:enumeration value="E"> <xsd:annotation> <xsd:documentation>Ersatzpolizze bei Ersatz/Konv.</xsd:documentation> </xsd:annotation> </xsd:enumeration> <xsd:enumeration value="N"> <xsd:annotation> <xsd:documentation>Nachversicherung</xsd:documentation> </xsd:annotation> </xsd:enumeration> <xsd:enumeration value="V"> <xsd:annotation> <xsd:documentation>Vorpolizze bei Ersatz/Konv.</xsd:documentation> </xsd:annotation> </xsd:enumeration> <xsd:enumeration value="X"> <xsd:annotation> <xsd:documentation>Vorpolizze bei Migration</xsd:documentation> </xsd:annotation> </xsd:enumeration> </xsd:restriction> </xsd:simpleType> |
| namespace | urn:omds20 | |||||||||
| type | restriction of xsd:string | |||||||||
| properties |
|
|||||||||
| used by |
|
|||||||||
| facets |
|
|||||||||
| source | <xsd:simpleType name="Polizzennr"> <xsd:restriction base="xsd:string"> <xsd:minLength value="1"/> <xsd:maxLength value="26"/> </xsd:restriction> </xsd:simpleType> |
| namespace | urn:omds20 | |||||||||
| type | restriction of xsd:string | |||||||||
| properties |
|
|||||||||
| used by |
|
|||||||||
| facets |
|
|||||||||
| source | <xsd:simpleType name="PortfolioID_Type"> <xsd:restriction base="xsd:string"> <xsd:minLength value="1"/> <xsd:maxLength value="40"/> </xsd:restriction> </xsd:simpleType> |
| namespace | urn:omds20 | |||||||||||||
| type | restriction of xsd:string | |||||||||||||
| properties |
|
|||||||||||||
| used by |
|
|||||||||||||
| facets |
|
|||||||||||||
| annotation |
|
|||||||||||||
| source | <xsd:simpleType name="PraemFristCd_Type"> <xsd:annotation> <xsd:documentation>Prämienfrist</xsd:documentation> </xsd:annotation> <xsd:restriction base="xsd:string"> <xsd:enumeration value="E"> <xsd:annotation> <xsd:documentation>Einmal</xsd:documentation> </xsd:annotation> </xsd:enumeration> <xsd:enumeration value="J"> <xsd:annotation> <xsd:documentation>Jahr</xsd:documentation> </xsd:annotation> </xsd:enumeration> </xsd:restriction> </xsd:simpleType> |
| namespace | urn:omds20 | ||||||||||||||||||||||||||||
| type | restriction of xsd:string | ||||||||||||||||||||||||||||
| properties |
|
||||||||||||||||||||||||||||
| used by |
|
||||||||||||||||||||||||||||
| facets |
|
||||||||||||||||||||||||||||
| annotation |
|
||||||||||||||||||||||||||||
| source | <xsd:simpleType name="PraemKorrArtCd_Type"> <xsd:annotation> <xsd:documentation>Prämienkorrekturart</xsd:documentation> </xsd:annotation> <xsd:restriction base="xsd:string"> <xsd:enumeration value="99"> <xsd:annotation> <xsd:documentation>sonstige</xsd:documentation> </xsd:annotation> </xsd:enumeration> <xsd:enumeration value="KR"> <xsd:annotation> <xsd:documentation>Kundenrabatt</xsd:documentation> </xsd:annotation> </xsd:enumeration> <xsd:enumeration value="RZ"> <xsd:annotation> <xsd:documentation>Risikozuschlag</xsd:documentation> </xsd:annotation> </xsd:enumeration> <xsd:enumeration value="TNL"> <xsd:annotation> <xsd:documentation>tariflicher Nachlass</xsd:documentation> </xsd:annotation> </xsd:enumeration> <xsd:enumeration value="UZ"> <xsd:annotation> <xsd:documentation>Unterjährigkeitszuschlag</xsd:documentation> </xsd:annotation> </xsd:enumeration> </xsd:restriction> </xsd:simpleType> |
| namespace | urn:omds20 | |||||||||||||||||||||||||||||||||
| type | restriction of xsd:string | |||||||||||||||||||||||||||||||||
| properties |
|
|||||||||||||||||||||||||||||||||
| used by |
|
|||||||||||||||||||||||||||||||||
| facets |
|
|||||||||||||||||||||||||||||||||
| annotation |
|
|||||||||||||||||||||||||||||||||
| source | <xsd:simpleType name="ProvArtCd_Type"> <xsd:annotation> <xsd:documentation>Provisionsart</xsd:documentation> </xsd:annotation> <xsd:restriction base="xsd:string"> <xsd:enumeration value="99"> <xsd:annotation> <xsd:documentation>sonstige</xsd:documentation> </xsd:annotation> </xsd:enumeration> <xsd:enumeration value="A"> <xsd:annotation> <xsd:documentation>Abschlußprovision</xsd:documentation> </xsd:annotation> </xsd:enumeration> <xsd:enumeration value="B"> <xsd:annotation> <xsd:documentation>Bonuszahlung</xsd:documentation> </xsd:annotation> </xsd:enumeration> <xsd:enumeration value="C"> <xsd:annotation> <xsd:documentation>Betreuungsprovision</xsd:documentation> </xsd:annotation> </xsd:enumeration> <xsd:enumeration value="E"> <xsd:annotation> <xsd:documentation>Einmalprovision</xsd:documentation> </xsd:annotation> </xsd:enumeration> <xsd:enumeration value="F"> <xsd:annotation> <xsd:documentation>Folgeprovision</xsd:documentation> </xsd:annotation> </xsd:enumeration> </xsd:restriction> </xsd:simpleType> |
| namespace | urn:omds20 | ||||||||||||
| type | restriction of xsd:decimal | ||||||||||||
| properties |
|
||||||||||||
| used by |
|
||||||||||||
| facets |
|
||||||||||||
| annotation |
|
||||||||||||
| source | <xsd:simpleType name="Prozentsatz_Type"> <xsd:annotation> <xsd:documentation>decimal xxx.xxxxxx (9,6)</xsd:documentation> </xsd:annotation> <xsd:restriction base="xsd:decimal"> <xsd:totalDigits value="9"/> <xsd:fractionDigits value="6"/> <xsd:pattern value="\d{1,3}[.]\d\d\d\d\d\d"/> </xsd:restriction> </xsd:simpleType> |
| namespace | urn:omds20 | ||||||||||||||||||||||||||||||||||||||||||||||||||||||||||||||||||||||||||||||||||||||||||||||||||||||||||||||||||||||||||||||||||||||||||||||||||||||||||||||||||||||||||||||||||||||||||||||||||||||||||||||||||||||||||||||||||||||||||||||||||||||||||||||||||||||||||||||||||||||||||||||||||||||||||||||||||||||||||||||||||||||||||||||||||||||||||||||||||||||||||||||||||||||||||||||||||||||||||||||||||||||||||||||||||||||||||||||||||||||||||||||||||||||||||||||||||||||||||||||||||||||||||||||||||||||||||||||||||||||||||||||||||||||||||||||||||||||||||||||||||||||||||||||||||||||||||||||||||||||||||||||||||||||||||||||||||||||||||||||||||||||||||||||||||||||||||||||||||||||
| type | restriction of xsd:string | ||||||||||||||||||||||||||||||||||||||||||||||||||||||||||||||||||||||||||||||||||||||||||||||||||||||||||||||||||||||||||||||||||||||||||||||||||||||||||||||||||||||||||||||||||||||||||||||||||||||||||||||||||||||||||||||||||||||||||||||||||||||||||||||||||||||||||||||||||||||||||||||||||||||||||||||||||||||||||||||||||||||||||||||||||||||||||||||||||||||||||||||||||||||||||||||||||||||||||||||||||||||||||||||||||||||||||||||||||||||||||||||||||||||||||||||||||||||||||||||||||||||||||||||||||||||||||||||||||||||||||||||||||||||||||||||||||||||||||||||||||||||||||||||||||||||||||||||||||||||||||||||||||||||||||||||||||||||||||||||||||||||||||||||||||||||||||||||||||||||
| properties |
|
||||||||||||||||||||||||||||||||||||||||||||||||||||||||||||||||||||||||||||||||||||||||||||||||||||||||||||||||||||||||||||||||||||||||||||||||||||||||||||||||||||||||||||||||||||||||||||||||||||||||||||||||||||||||||||||||||||||||||||||||||||||||||||||||||||||||||||||||||||||||||||||||||||||||||||||||||||||||||||||||||||||||||||||||||||||||||||||||||||||||||||||||||||||||||||||||||||||||||||||||||||||||||||||||||||||||||||||||||||||||||||||||||||||||||||||||||||||||||||||||||||||||||||||||||||||||||||||||||||||||||||||||||||||||||||||||||||||||||||||||||||||||||||||||||||||||||||||||||||||||||||||||||||||||||||||||||||||||||||||||||||||||||||||||||||||||||||||||||||||
| used by |
|
||||||||||||||||||||||||||||||||||||||||||||||||||||||||||||||||||||||||||||||||||||||||||||||||||||||||||||||||||||||||||||||||||||||||||||||||||||||||||||||||||||||||||||||||||||||||||||||||||||||||||||||||||||||||||||||||||||||||||||||||||||||||||||||||||||||||||||||||||||||||||||||||||||||||||||||||||||||||||||||||||||||||||||||||||||||||||||||||||||||||||||||||||||||||||||||||||||||||||||||||||||||||||||||||||||||||||||||||||||||||||||||||||||||||||||||||||||||||||||||||||||||||||||||||||||||||||||||||||||||||||||||||||||||||||||||||||||||||||||||||||||||||||||||||||||||||||||||||||||||||||||||||||||||||||||||||||||||||||||||||||||||||||||||||||||||||||||||||||||||
| facets |
|
||||||||||||||||||||||||||||||||||||||||||||||||||||||||||||||||||||||||||||||||||||||||||||||||||||||||||||||||||||||||||||||||||||||||||||||||||||||||||||||||||||||||||||||||||||||||||||||||||||||||||||||||||||||||||||||||||||||||||||||||||||||||||||||||||||||||||||||||||||||||||||||||||||||||||||||||||||||||||||||||||||||||||||||||||||||||||||||||||||||||||||||||||||||||||||||||||||||||||||||||||||||||||||||||||||||||||||||||||||||||||||||||||||||||||||||||||||||||||||||||||||||||||||||||||||||||||||||||||||||||||||||||||||||||||||||||||||||||||||||||||||||||||||||||||||||||||||||||||||||||||||||||||||||||||||||||||||||||||||||||||||||||||||||||||||||||||||||||||||||
| annotation |
|
||||||||||||||||||||||||||||||||||||||||||||||||||||||||||||||||||||||||||||||||||||||||||||||||||||||||||||||||||||||||||||||||||||||||||||||||||||||||||||||||||||||||||||||||||||||||||||||||||||||||||||||||||||||||||||||||||||||||||||||||||||||||||||||||||||||||||||||||||||||||||||||||||||||||||||||||||||||||||||||||||||||||||||||||||||||||||||||||||||||||||||||||||||||||||||||||||||||||||||||||||||||||||||||||||||||||||||||||||||||||||||||||||||||||||||||||||||||||||||||||||||||||||||||||||||||||||||||||||||||||||||||||||||||||||||||||||||||||||||||||||||||||||||||||||||||||||||||||||||||||||||||||||||||||||||||||||||||||||||||||||||||||||||||||||||||||||||||||||||||
| source | <xsd:simpleType name="RisikoArtCd_Type"> <xsd:annotation> <xsd:documentation>Risikoart</xsd:documentation> </xsd:annotation> <xsd:restriction base="xsd:string"> <xsd:enumeration value="AH1"> <xsd:annotation> <xsd:documentation>KFZ-Haftpflicht</xsd:documentation> </xsd:annotation> </xsd:enumeration> <xsd:enumeration value="AK1"> <xsd:annotation> <xsd:documentation>Voll- und Gross-Schadenkasko</xsd:documentation> </xsd:annotation> </xsd:enumeration> <xsd:enumeration value="AK2"> <xsd:annotation> <xsd:documentation>Teilkasko</xsd:documentation> </xsd:annotation> </xsd:enumeration> <xsd:enumeration value="AS1"> <xsd:annotation> <xsd:documentation>KFZ-Assistance</xsd:documentation> </xsd:annotation> </xsd:enumeration> <xsd:enumeration value="AS2"> <xsd:annotation> <xsd:documentation>Reise-Assistance</xsd:documentation> </xsd:annotation> </xsd:enumeration> <xsd:enumeration value="AS3"> <xsd:annotation> <xsd:documentation>Wohn-Assistance</xsd:documentation> </xsd:annotation> </xsd:enumeration> <xsd:enumeration value="AS4"> <xsd:annotation> <xsd:documentation>Unfall-Assistance</xsd:documentation> </xsd:annotation> </xsd:enumeration> <xsd:enumeration value="AU1"> <xsd:annotation> <xsd:documentation>Insassen-Unfall</xsd:documentation> </xsd:annotation> </xsd:enumeration> <xsd:enumeration value="AU2"> <xsd:annotation> <xsd:documentation>Insassen-Unfall Todesfall</xsd:documentation> </xsd:annotation> </xsd:enumeration> <xsd:enumeration value="AU3"> <xsd:annotation> <xsd:documentation>Insassen-Unfall Invalidität</xsd:documentation> </xsd:annotation> </xsd:enumeration> <xsd:enumeration value="AU4"> <xsd:annotation> <xsd:documentation>Insassen-Unfall Taggeld</xsd:documentation> </xsd:annotation> </xsd:enumeration> <xsd:enumeration value="AU5"> <xsd:annotation> <xsd:documentation>Insassen-Unfall Heilkosten</xsd:documentation> </xsd:annotation> </xsd:enumeration> <xsd:enumeration value="AV1"> <xsd:annotation> <xsd:documentation>Abfertigungs-Versicherung</xsd:documentation> </xsd:annotation> </xsd:enumeration> <xsd:enumeration value="BA1"> <xsd:annotation> <xsd:documentation>Bausparen Ansparen</xsd:documentation> </xsd:annotation> </xsd:enumeration> <xsd:enumeration value="BD1"> <xsd:annotation> <xsd:documentation>Bausparen Darlehen</xsd:documentation> </xsd:annotation> </xsd:enumeration> <xsd:enumeration value="B01"> <xsd:annotation> <xsd:documentation>Betr.Unterbrechung-Feuer-Zivil</xsd:documentation> </xsd:annotation> </xsd:enumeration> <xsd:enumeration value="B02"> <xsd:annotation> <xsd:documentation>Betr.Unterbrechung Feuer-Industrie</xsd:documentation> </xsd:annotation> </xsd:enumeration> <xsd:enumeration value="B03"> <xsd:annotation> <xsd:documentation>Betr.Unterbrechung-EC</xsd:documentation> </xsd:annotation> </xsd:enumeration> <xsd:enumeration value="B04"> <xsd:annotation> <xsd:documentation>Betr.Unterbrechung-Maschinenbruch</xsd:documentation> </xsd:annotation> </xsd:enumeration> <xsd:enumeration value="B05"> <xsd:annotation> <xsd:documentation>Betr.Unterbrechung-Elementarschaden</xsd:documentation> </xsd:annotation> </xsd:enumeration> <xsd:enumeration value="B06"> <xsd:annotation> <xsd:documentation>Betr.Unterbrechung f.freiber. Tätige</xsd:documentation> </xsd:annotation> </xsd:enumeration> <xsd:enumeration value="B11"> <xsd:annotation> <xsd:documentation>Veranstaltungen</xsd:documentation> </xsd:annotation> </xsd:enumeration> <xsd:enumeration value="BL1"> <xsd:annotation> <xsd:documentation>Blitzschlag</xsd:documentation> </xsd:annotation> </xsd:enumeration> <xsd:enumeration value="BL2"> <xsd:annotation> <xsd:documentation>indirekter Blitzschlag</xsd:documentation> </xsd:annotation> </xsd:enumeration> <xsd:enumeration value="E01"> <xsd:annotation> <xsd:documentation>Einbruch-Diebstahl</xsd:documentation> </xsd:annotation> </xsd:enumeration> <xsd:enumeration value="E02"> <xsd:annotation> <xsd:documentation>Kassenboten</xsd:documentation> </xsd:annotation> </xsd:enumeration> <xsd:enumeration value="EC1"> <xsd:annotation> <xsd:documentation>Extended Coverage</xsd:documentation> </xsd:annotation> </xsd:enumeration> <xsd:enumeration value="F01"> <xsd:annotation> <xsd:documentation>Feuer-Zivil</xsd:documentation> </xsd:annotation> </xsd:enumeration> <xsd:enumeration value="F02"> <xsd:annotation> <xsd:documentation>Feuer-Landwirtschaft</xsd:documentation> </xsd:annotation> </xsd:enumeration> <xsd:enumeration value="F03"> <xsd:annotation> <xsd:documentation>Feuer-Industrie</xsd:documentation> </xsd:annotation> </xsd:enumeration> <xsd:enumeration value="F04"> <xsd:annotation> <xsd:documentation>Feuer-EC</xsd:documentation> </xsd:annotation> </xsd:enumeration> <xsd:enumeration value="F05"> <xsd:annotation> <xsd:documentation>Waldbrand</xsd:documentation> </xsd:annotation> </xsd:enumeration> <xsd:enumeration value="G01"> <xsd:annotation> <xsd:documentation>Glasbruch privat</xsd:documentation> </xsd:annotation> </xsd:enumeration> <xsd:enumeration value="G02"> <xsd:annotation> <xsd:documentation>Glasbruch Geschäft</xsd:documentation> </xsd:annotation> </xsd:enumeration> <xsd:enumeration value="H01"> <xsd:annotation> <xsd:documentation>Allg.Haftpflicht</xsd:documentation> </xsd:annotation> </xsd:enumeration> <xsd:enumeration value="H02"> <xsd:annotation> <xsd:documentation>Sonder-Haftpflicht</xsd:documentation> </xsd:annotation> </xsd:enumeration> <xsd:enumeration value="H03"> <xsd:annotation> <xsd:documentation>Flug-Haftpflicht</xsd:documentation> </xsd:annotation> </xsd:enumeration> <xsd:enumeration value="H04"> <xsd:annotation> <xsd:documentation>Vermögensschaden</xsd:documentation> </xsd:annotation> </xsd:enumeration> <xsd:enumeration value="H05"> <xsd:annotation> <xsd:documentation>Atom-Haftpflicht</xsd:documentation> </xsd:annotation> </xsd:enumeration> <xsd:enumeration value="H06"> <xsd:annotation> <xsd:documentation>Verkehrs-Haftpflicht</xsd:documentation> </xsd:annotation> </xsd:enumeration> <xsd:enumeration value="H07"> <xsd:annotation> <xsd:documentation>Bauherrn-Haftpflicht</xsd:documentation> </xsd:annotation> </xsd:enumeration> <xsd:enumeration value="H08"> <xsd:annotation> <xsd:documentation>Boots-Haftpflicht</xsd:documentation> </xsd:annotation> </xsd:enumeration> <xsd:enumeration value="H99"> <xsd:annotation> <xsd:documentation>Sonstige Haftpflicht</xsd:documentation> </xsd:annotation> </xsd:enumeration> <xsd:enumeration value="HH1"> <xsd:annotation> <xsd:documentation>Haushalt</xsd:documentation> </xsd:annotation> </xsd:enumeration> <xsd:enumeration value="K01"> <xsd:annotation> <xsd:documentation>Spital</xsd:documentation> </xsd:annotation> </xsd:enumeration> <xsd:enumeration value="K02"> <xsd:annotation> <xsd:documentation>Ambulanz</xsd:documentation> </xsd:annotation> </xsd:enumeration> <xsd:enumeration value="K03"> <xsd:annotation> <xsd:documentation>Heilmittel</xsd:documentation> </xsd:annotation> </xsd:enumeration> <xsd:enumeration value="K04"> <xsd:annotation> <xsd:documentation>Taggeld</xsd:documentation> </xsd:annotation> </xsd:enumeration> <xsd:enumeration value="K09"> <xsd:annotation> <xsd:documentation>Reise-KV</xsd:documentation> </xsd:annotation> </xsd:enumeration> <xsd:enumeration value="K10"> <xsd:annotation> <xsd:documentation>Pflegegeld</xsd:documentation> </xsd:annotation> </xsd:enumeration> <xsd:enumeration value="K99"> <xsd:annotation> <xsd:documentation>KV sonstige</xsd:documentation> </xsd:annotation> </xsd:enumeration> <xsd:enumeration value="L01"> <xsd:annotation> <xsd:documentation>Leben Kapital</xsd:documentation> </xsd:annotation> </xsd:enumeration> <xsd:enumeration value="L02"> <xsd:annotation> <xsd:documentation>Leben Risiko</xsd:documentation> </xsd:annotation> </xsd:enumeration> <xsd:enumeration value="L03"> <xsd:annotation> <xsd:documentation>Leben Rente</xsd:documentation> </xsd:annotation> </xsd:enumeration> <xsd:enumeration value="L04"> <xsd:annotation> <xsd:documentation>Leben Dread Disease</xsd:documentation> </xsd:annotation> </xsd:enumeration> <xsd:enumeration value="L05"> <xsd:annotation> <xsd:documentation>Leben veranlagungsorientiert</xsd:documentation> </xsd:annotation> </xsd:enumeration> <xsd:enumeration value="L06"> <xsd:annotation> <xsd:documentation>Leben Kreditrestschuld</xsd:documentation> </xsd:annotation> </xsd:enumeration> <xsd:enumeration value="L07"> <xsd:annotation> <xsd:documentation>Leben prämiengefördert</xsd:documentation> </xsd:annotation> </xsd:enumeration> <xsd:enumeration value="L08"> <xsd:annotation> <xsd:documentation>Leben fondgebunden</xsd:documentation> </xsd:annotation> </xsd:enumeration> <xsd:enumeration value="L09"> <xsd:annotation> <xsd:documentation>Berufsunfähigkeit</xsd:documentation> </xsd:annotation> </xsd:enumeration> <xsd:enumeration value="L10"> <xsd:annotation> <xsd:documentation>Erwerbsunfähigkeit</xsd:documentation> </xsd:annotation> </xsd:enumeration> <xsd:enumeration value="L11"> <xsd:annotation> <xsd:documentation>Pflegegeld</xsd:documentation> </xsd:annotation> </xsd:enumeration> <xsd:enumeration value="L99"> <xsd:annotation> <xsd:documentation>Leben sonstige</xsd:documentation> </xsd:annotation> </xsd:enumeration> <xsd:enumeration value="LS1"> <xsd:annotation> <xsd:documentation>Leasing</xsd:documentation> </xsd:annotation> </xsd:enumeration> <xsd:enumeration value="LW1"> <xsd:annotation> <xsd:documentation>Leitungswasser</xsd:documentation> </xsd:annotation> </xsd:enumeration> <xsd:enumeration value="M01"> <xsd:annotation> <xsd:documentation>Maschinenbruch</xsd:documentation> </xsd:annotation> </xsd:enumeration> <xsd:enumeration value="M02"> <xsd:annotation> <xsd:documentation>Maschinen-Montage</xsd:documentation> </xsd:annotation> </xsd:enumeration> <xsd:enumeration value="M03"> <xsd:annotation> <xsd:documentation>Maschinen-Garantie</xsd:documentation> </xsd:annotation> </xsd:enumeration> <xsd:enumeration value="M04"> <xsd:annotation> <xsd:documentation>Elektrogeräte</xsd:documentation> </xsd:annotation> </xsd:enumeration> <xsd:enumeration value="M05"> <xsd:annotation> <xsd:documentation>Computer und Unterhaltungselektronik</xsd:documentation> </xsd:annotation> </xsd:enumeration> <xsd:enumeration value="M06"> <xsd:annotation> <xsd:documentation>Tiefkühltruhen</xsd:documentation> </xsd:annotation> </xsd:enumeration> <xsd:enumeration value="M07"> <xsd:annotation> <xsd:documentation>Haustechnik</xsd:documentation> </xsd:annotation> </xsd:enumeration> <xsd:enumeration value="R01"> <xsd:annotation> <xsd:documentation>Privat Rechtsschutz</xsd:documentation> </xsd:annotation> </xsd:enumeration> <xsd:enumeration value="R02"> <xsd:annotation> <xsd:documentation>Kfz-Rechtsschutz</xsd:documentation> </xsd:annotation> </xsd:enumeration> <xsd:enumeration value="R03"> <xsd:annotation> <xsd:documentation>Firmen-Rechtsschutz</xsd:documentation> </xsd:annotation> </xsd:enumeration> <xsd:enumeration value="R04"> <xsd:annotation> <xsd:documentation>Schadenersatz- und Strafrechtsschutz</xsd:documentation> </xsd:annotation> </xsd:enumeration> <xsd:enumeration value="R05"> <xsd:annotation> <xsd:documentation>Arbeitsgerichtsrechtsschutz</xsd:documentation> </xsd:annotation> </xsd:enumeration> <xsd:enumeration value="R06"> <xsd:annotation> <xsd:documentation>Sozialversicherungsrechtsschutz</xsd:documentation> </xsd:annotation> </xsd:enumeration> <xsd:enumeration value="R07"> <xsd:annotation> <xsd:documentation>Beratungsrechtsschutz</xsd:documentation> </xsd:annotation> </xsd:enumeration> <xsd:enumeration value="R08"> <xsd:annotation> <xsd:documentation>Allgemeiner Vertragsrechtsschutz</xsd:documentation> </xsd:annotation> </xsd:enumeration> <xsd:enumeration value="R09"> <xsd:annotation> <xsd:documentation>Grundstückseigentum- und Mietenrechtsschutz</xsd:documentation> </xsd:annotation> </xsd:enumeration> <xsd:enumeration value="R10"> <xsd:annotation> <xsd:documentation>Erb- und Familienrechtsschutz</xsd:documentation> </xsd:annotation> </xsd:enumeration> <xsd:enumeration value="R11"> <xsd:annotation> <xsd:documentation>Disziplinarverfahren</xsd:documentation> </xsd:annotation> </xsd:enumeration> <xsd:enumeration value="R12"> <xsd:annotation> <xsd:documentation>Disziplinarverfahren für angestellte Ärzte</xsd:documentation> </xsd:annotation> </xsd:enumeration> <xsd:enumeration value="R13"> <xsd:annotation> <xsd:documentation>Vorsatzdelikte</xsd:documentation> </xsd:annotation> </xsd:enumeration> <xsd:enumeration value="R14"> <xsd:annotation> <xsd:documentation>Fahrzeugrechtsschutz</xsd:documentation> </xsd:annotation> </xsd:enumeration> <xsd:enumeration value="R15"> <xsd:annotation> <xsd:documentation>Lenkerrechtsschutz</xsd:documentation> </xsd:annotation> </xsd:enumeration> <xsd:enumeration value="R16"> <xsd:annotation> <xsd:documentation>Fahrzeugvertragsrechtsschutz</xsd:documentation> </xsd:annotation> </xsd:enumeration> <xsd:enumeration value="R99"> <xsd:annotation> <xsd:documentation>Sonstiger Rechtsschutz</xsd:documentation> </xsd:annotation> </xsd:enumeration> <xsd:enumeration value="RE1"> <xsd:annotation> <xsd:documentation>Reise-Storno</xsd:documentation> </xsd:annotation> </xsd:enumeration> <xsd:enumeration value="RE2"> <xsd:annotation> <xsd:documentation>Reise-Assistance</xsd:documentation> </xsd:annotation> </xsd:enumeration> <xsd:enumeration value="RE3"> <xsd:annotation> <xsd:documentation>Reise-Kranken</xsd:documentation> </xsd:annotation> </xsd:enumeration> <xsd:enumeration value="RE4"> <xsd:annotation> <xsd:documentation>Reise-Unfall</xsd:documentation> </xsd:annotation> </xsd:enumeration> <xsd:enumeration value="S01"> <xsd:annotation> <xsd:documentation>Kühlgut</xsd:documentation> </xsd:annotation> </xsd:enumeration> <xsd:enumeration value="S12"> <xsd:annotation> <xsd:documentation>Lizenzverlust</xsd:documentation> </xsd:annotation> </xsd:enumeration> <xsd:enumeration value="S13"> <xsd:annotation> <xsd:documentation>Atom-Sach</xsd:documentation> </xsd:annotation> </xsd:enumeration> <xsd:enumeration value="S14"> <xsd:annotation> <xsd:documentation>Bauwesen</xsd:documentation> </xsd:annotation> </xsd:enumeration> <xsd:enumeration value="S15"> <xsd:annotation> <xsd:documentation>Flugkasko</xsd:documentation> </xsd:annotation> </xsd:enumeration> <xsd:enumeration value="S16"> <xsd:annotation> <xsd:documentation>Bootskasko</xsd:documentation> </xsd:annotation> </xsd:enumeration> <xsd:enumeration value="S17"> <xsd:annotation> <xsd:documentation>Grabstätten</xsd:documentation> </xsd:annotation> </xsd:enumeration> <xsd:enumeration value="S99"> <xsd:annotation> <xsd:documentation>sonstige SV</xsd:documentation> </xsd:annotation> </xsd:enumeration> <xsd:enumeration value="ST1"> <xsd:annotation> <xsd:documentation>Sturm</xsd:documentation> </xsd:annotation> </xsd:enumeration> <xsd:enumeration value="T01"> <xsd:annotation> <xsd:documentation>Land-Binnenwaren</xsd:documentation> </xsd:annotation> </xsd:enumeration> <xsd:enumeration value="T02"> <xsd:annotation> <xsd:documentation>See</xsd:documentation> </xsd:annotation> </xsd:enumeration> <xsd:enumeration value="T03"> <xsd:annotation> <xsd:documentation>Krieg</xsd:documentation> </xsd:annotation> </xsd:enumeration> <xsd:enumeration value="T04"> <xsd:annotation> <xsd:documentation>Lager</xsd:documentation> </xsd:annotation> </xsd:enumeration> <xsd:enumeration value="T05"> <xsd:annotation> <xsd:documentation>Valoren-Gewerblich</xsd:documentation> </xsd:annotation> </xsd:enumeration> <xsd:enumeration value="T06"> <xsd:annotation> <xsd:documentation>Valoren-Privat</xsd:documentation> </xsd:annotation> </xsd:enumeration> <xsd:enumeration value="T07"> <xsd:annotation> <xsd:documentation>Sportboot-Kasko</xsd:documentation> </xsd:annotation> </xsd:enumeration> <xsd:enumeration value="T08"> <xsd:annotation> <xsd:documentation>Musik-Instrumente</xsd:documentation> </xsd:annotation> </xsd:enumeration> <xsd:enumeration value="T09"> <xsd:annotation> <xsd:documentation>Kunst</xsd:documentation> </xsd:annotation> </xsd:enumeration> <xsd:enumeration value="T11"> <xsd:annotation> <xsd:documentation>Seekasko</xsd:documentation> </xsd:annotation> </xsd:enumeration> <xsd:enumeration value="T12"> <xsd:annotation> <xsd:documentation>Flusskasko</xsd:documentation> </xsd:annotation> </xsd:enumeration> <xsd:enumeration value="T13"> <xsd:annotation> <xsd:documentation>Landkasko</xsd:documentation> </xsd:annotation> </xsd:enumeration> <xsd:enumeration value="T20"> <xsd:annotation> <xsd:documentation>Reisegepäck</xsd:documentation> </xsd:annotation> </xsd:enumeration> <xsd:enumeration value="T21"> <xsd:annotation> <xsd:documentation>Fotoapparate</xsd:documentation> </xsd:annotation> </xsd:enumeration> <xsd:enumeration value="T22"> <xsd:annotation> <xsd:documentation>Film/Sach</xsd:documentation> </xsd:annotation> </xsd:enumeration> <xsd:enumeration value="T23"> <xsd:annotation> <xsd:documentation>Film/Ausfall</xsd:documentation> </xsd:annotation> </xsd:enumeration> <xsd:enumeration value="T99"> <xsd:annotation> <xsd:documentation>Sonstige Transport</xsd:documentation> </xsd:annotation> </xsd:enumeration> <xsd:enumeration value="TI1"> <xsd:annotation> <xsd:documentation>Tier</xsd:documentation> </xsd:annotation> </xsd:enumeration> <xsd:enumeration value="U01"> <xsd:annotation> <xsd:documentation>Allg.Unfall</xsd:documentation> </xsd:annotation> </xsd:enumeration> <xsd:enumeration value="U02"> <xsd:annotation> <xsd:documentation>Kollektiv Unfall</xsd:documentation> </xsd:annotation> </xsd:enumeration> <xsd:enumeration value="U03"> <xsd:annotation> <xsd:documentation>Schülerunfall</xsd:documentation> </xsd:annotation> </xsd:enumeration> <xsd:enumeration value="U04"> <xsd:annotation> <xsd:documentation>Volksunfall</xsd:documentation> </xsd:annotation> </xsd:enumeration> <xsd:enumeration value="U05"> <xsd:annotation> <xsd:documentation>Flug-Unfall</xsd:documentation> </xsd:annotation> </xsd:enumeration> <xsd:enumeration value="U06"> <xsd:annotation> <xsd:documentation>Boots-Unfall</xsd:documentation> </xsd:annotation> </xsd:enumeration> <xsd:enumeration value="U09"> <xsd:annotation> <xsd:documentation>Besucher-Unfall</xsd:documentation> </xsd:annotation> </xsd:enumeration> <xsd:enumeration value="U10"> <xsd:annotation> <xsd:documentation>Unfall mit Kapitalrückgewähr</xsd:documentation> </xsd:annotation> </xsd:enumeration> <xsd:enumeration value="U11"> <xsd:annotation> <xsd:documentation>Taggeld</xsd:documentation> </xsd:annotation> </xsd:enumeration> <xsd:enumeration value="U12"> <xsd:annotation> <xsd:documentation>Invalidität</xsd:documentation> </xsd:annotation> </xsd:enumeration> <xsd:enumeration value="U13"> <xsd:annotation> <xsd:documentation>Unfallrente</xsd:documentation> </xsd:annotation> </xsd:enumeration> <xsd:enumeration value="U14"> <xsd:annotation> <xsd:documentation>Unfalltod</xsd:documentation> </xsd:annotation> </xsd:enumeration> <xsd:enumeration value="U15"> <xsd:annotation> <xsd:documentation>Spitalgeld</xsd:documentation> </xsd:annotation> </xsd:enumeration> <xsd:enumeration value="U16"> <xsd:annotation> <xsd:documentation>Unfallkosten</xsd:documentation> </xsd:annotation> </xsd:enumeration> <xsd:enumeration value="U17"> <xsd:annotation> <xsd:documentation>Kostenersatz</xsd:documentation> </xsd:annotation> </xsd:enumeration> </xsd:restriction> </xsd:simpleType> |
| namespace | urn:omds20 | ||||||||||||||||||||||||||||
| type | restriction of xsd:string | ||||||||||||||||||||||||||||
| properties |
|
||||||||||||||||||||||||||||
| used by |
|
||||||||||||||||||||||||||||
| facets |
|
||||||||||||||||||||||||||||
| annotation |
|
||||||||||||||||||||||||||||
| source | <xsd:simpleType name="RntRhythmCd_Type"> <xsd:annotation> <xsd:documentation>Rentenzahlungsrhythmus</xsd:documentation> </xsd:annotation> <xsd:restriction base="xsd:string"> <xsd:enumeration value="1"> <xsd:annotation> <xsd:documentation>jährlich</xsd:documentation> </xsd:annotation> </xsd:enumeration> <xsd:enumeration value="2"> <xsd:annotation> <xsd:documentation>halbjährlich</xsd:documentation> </xsd:annotation> </xsd:enumeration> <xsd:enumeration value="4"> <xsd:annotation> <xsd:documentation>vierteljährlich</xsd:documentation> </xsd:annotation> </xsd:enumeration> <xsd:enumeration value="6"> <xsd:annotation> <xsd:documentation>monatlich</xsd:documentation> </xsd:annotation> </xsd:enumeration> <xsd:enumeration value="9"> <xsd:annotation> <xsd:documentation>sonstiges</xsd:documentation> </xsd:annotation> </xsd:enumeration> </xsd:restriction> </xsd:simpleType> |
| namespace | urn:omds20 | ||||||||||||||||||||||||||||
| type | restriction of xsd:string | ||||||||||||||||||||||||||||
| properties |
|
||||||||||||||||||||||||||||
| used by |
|
||||||||||||||||||||||||||||
| facets |
|
||||||||||||||||||||||||||||
| annotation |
|
||||||||||||||||||||||||||||
| source | <xsd:simpleType name="SbhArtCd_Type"> <xsd:annotation> <xsd:documentation>Selbstbehaltart</xsd:documentation> </xsd:annotation> <xsd:restriction base="xsd:string"> <xsd:enumeration value="MIS"> <xsd:annotation> <xsd:documentation>Mindestselbstbehalt je Schadenfall</xsd:documentation> </xsd:annotation> </xsd:enumeration> <xsd:enumeration value="MXK"> <xsd:annotation> <xsd:documentation>Maximalselbstbehalt kumuliert</xsd:documentation> </xsd:annotation> </xsd:enumeration> <xsd:enumeration value="MXS"> <xsd:annotation> <xsd:documentation>Maximalselbstbehalt je Schadenfall</xsd:documentation> </xsd:annotation> </xsd:enumeration> <xsd:enumeration value="STS"> <xsd:annotation> <xsd:documentation>Standardselbstbehalt je Schadenfall</xsd:documentation> </xsd:annotation> </xsd:enumeration> <xsd:enumeration value="SSO"> <xsd:annotation> <xsd:documentation>Selbstbehalt sonst</xsd:documentation> </xsd:annotation> </xsd:enumeration> </xsd:restriction> </xsd:simpleType> |
| namespace | urn:omds20 | |||||||||
| type | restriction of xsd:string | |||||||||
| properties |
|
|||||||||
| used by |
|
|||||||||
| facets |
|
|||||||||
| source | <xsd:simpleType name="Schadennr"> <xsd:restriction base="xsd:string"> <xsd:minLength value="1"/> <xsd:maxLength value="35"/> </xsd:restriction> </xsd:simpleType> |
| namespace | urn:omds20 | |||||||||||||||||||||||||||||||||||||||||||||||||||||||||||||||||||||||||||||||||||||||||||||||||||||||||||||||||||||||||||||||||||||||||||||||||||||||||||||||||||||||||||||||||||||||||||||||||||||||||||
| type | restriction of xsd:string | |||||||||||||||||||||||||||||||||||||||||||||||||||||||||||||||||||||||||||||||||||||||||||||||||||||||||||||||||||||||||||||||||||||||||||||||||||||||||||||||||||||||||||||||||||||||||||||||||||||||||||
| properties |
|
|||||||||||||||||||||||||||||||||||||||||||||||||||||||||||||||||||||||||||||||||||||||||||||||||||||||||||||||||||||||||||||||||||||||||||||||||||||||||||||||||||||||||||||||||||||||||||||||||||||||||||
| used by |
|
|||||||||||||||||||||||||||||||||||||||||||||||||||||||||||||||||||||||||||||||||||||||||||||||||||||||||||||||||||||||||||||||||||||||||||||||||||||||||||||||||||||||||||||||||||||||||||||||||||||||||||
| facets |
|
|||||||||||||||||||||||||||||||||||||||||||||||||||||||||||||||||||||||||||||||||||||||||||||||||||||||||||||||||||||||||||||||||||||||||||||||||||||||||||||||||||||||||||||||||||||||||||||||||||||||||||
| annotation |
|
|||||||||||||||||||||||||||||||||||||||||||||||||||||||||||||||||||||||||||||||||||||||||||||||||||||||||||||||||||||||||||||||||||||||||||||||||||||||||||||||||||||||||||||||||||||||||||||||||||||||||||
| source | <xsd:simpleType name="SchadUrsCd_Type"> <xsd:annotation> <xsd:documentation>Schadenursache</xsd:documentation> </xsd:annotation> <xsd:restriction base="xsd:string"> <xsd:enumeration value="010"> <xsd:annotation> <xsd:documentation>Unbekannte Ursache Feuer</xsd:documentation> </xsd:annotation> </xsd:enumeration> <xsd:enumeration value="011"> <xsd:annotation> <xsd:documentation>Blitzschlag</xsd:documentation> </xsd:annotation> </xsd:enumeration> <xsd:enumeration value="012"> <xsd:annotation> <xsd:documentation>Selbstentzündung</xsd:documentation> </xsd:annotation> </xsd:enumeration> <xsd:enumeration value="013"> <xsd:annotation> <xsd:documentation>Wärmegeräte</xsd:documentation> </xsd:annotation> </xsd:enumeration> <xsd:enumeration value="014"> <xsd:annotation> <xsd:documentation>Mech. Energie</xsd:documentation> </xsd:annotation> </xsd:enumeration> <xsd:enumeration value="015"> <xsd:annotation> <xsd:documentation>Elektr. Energie</xsd:documentation> </xsd:annotation> </xsd:enumeration> <xsd:enumeration value="016"> <xsd:annotation> <xsd:documentation>Offenes Licht und Feuer</xsd:documentation> </xsd:annotation> </xsd:enumeration> <xsd:enumeration value="017"> <xsd:annotation> <xsd:documentation>Behälterexplosion</xsd:documentation> </xsd:annotation> </xsd:enumeration> <xsd:enumeration value="018"> <xsd:annotation> <xsd:documentation>Kinderbrandstiftung, Brandleg.</xsd:documentation> </xsd:annotation> </xsd:enumeration> <xsd:enumeration value="019"> <xsd:annotation> <xsd:documentation>Sonst. Zündquellen</xsd:documentation> </xsd:annotation> </xsd:enumeration> <xsd:enumeration value="121"> <xsd:annotation> <xsd:documentation>Fahrlässigkeit</xsd:documentation> </xsd:annotation> </xsd:enumeration> <xsd:enumeration value="122"> <xsd:annotation> <xsd:documentation>Materialfehler</xsd:documentation> </xsd:annotation> </xsd:enumeration> <xsd:enumeration value="123"> <xsd:annotation> <xsd:documentation>Mech. Gewalt</xsd:documentation> </xsd:annotation> </xsd:enumeration> <xsd:enumeration value="124"> <xsd:annotation> <xsd:documentation>Implosion Elektrogeräte</xsd:documentation> </xsd:annotation> </xsd:enumeration> <xsd:enumeration value="125"> <xsd:annotation> <xsd:documentation>Elektrizität Elektrogeräte</xsd:documentation> </xsd:annotation> </xsd:enumeration> <xsd:enumeration value="126"> <xsd:annotation> <xsd:documentation>Indir. Blitzschäden Elektrog.</xsd:documentation> </xsd:annotation> </xsd:enumeration> <xsd:enumeration value="129"> <xsd:annotation> <xsd:documentation>Sonst. Elektrogeräte</xsd:documentation> </xsd:annotation> </xsd:enumeration> <xsd:enumeration value="211"> <xsd:annotation> <xsd:documentation>Einbruchdiebstahl</xsd:documentation> </xsd:annotation> </xsd:enumeration> <xsd:enumeration value="212"> <xsd:annotation> <xsd:documentation>Einfacher Diebstahl</xsd:documentation> </xsd:annotation> </xsd:enumeration> <xsd:enumeration value="213"> <xsd:annotation> <xsd:documentation>Beraubung innerh. Vers. Räuml.</xsd:documentation> </xsd:annotation> </xsd:enumeration> <xsd:enumeration value="214"> <xsd:annotation> <xsd:documentation>Beraubung außerh. Vers. Räuml.</xsd:documentation> </xsd:annotation> </xsd:enumeration> <xsd:enumeration value="219"> <xsd:annotation> <xsd:documentation>Sonstige Einbruchdiebstahl</xsd:documentation> </xsd:annotation> </xsd:enumeration> <xsd:enumeration value="411"> <xsd:annotation> <xsd:documentation>Frostschäden Leitungswasser</xsd:documentation> </xsd:annotation> </xsd:enumeration> <xsd:enumeration value="412"> <xsd:annotation> <xsd:documentation>Druckrohrgebr. Leitungswasser</xsd:documentation> </xsd:annotation> </xsd:enumeration> <xsd:enumeration value="413"> <xsd:annotation> <xsd:documentation>Aufgebr. Leitungswasser</xsd:documentation> </xsd:annotation> </xsd:enumeration> <xsd:enumeration value="414"> <xsd:annotation> <xsd:documentation>Fahrlässigkeit Leitungswasser</xsd:documentation> </xsd:annotation> </xsd:enumeration> <xsd:enumeration value="415"> <xsd:annotation> <xsd:documentation>Gebr. an Druckschl./Ventile LW</xsd:documentation> </xsd:annotation> </xsd:enumeration> <xsd:enumeration value="419"> <xsd:annotation> <xsd:documentation>Sonstige Leitungswasser</xsd:documentation> </xsd:annotation> </xsd:enumeration> <xsd:enumeration value="421"> <xsd:annotation> <xsd:documentation>Glasschäden</xsd:documentation> </xsd:annotation> </xsd:enumeration> <xsd:enumeration value="431"> <xsd:annotation> <xsd:documentation>Sturmschäden Kleine Elementar</xsd:documentation> </xsd:annotation> </xsd:enumeration> <xsd:enumeration value="432"> <xsd:annotation> <xsd:documentation>Hagelschäden Kleine Elementar</xsd:documentation> </xsd:annotation> </xsd:enumeration> <xsd:enumeration value="433"> <xsd:annotation> <xsd:documentation>Schneedruck Kleine Elementar</xsd:documentation> </xsd:annotation> </xsd:enumeration> <xsd:enumeration value="434"> <xsd:annotation> <xsd:documentation>Felsst/Steinschl/Erdr kl. El.</xsd:documentation> </xsd:annotation> </xsd:enumeration> <xsd:enumeration value="439"> <xsd:annotation> <xsd:documentation>Sonst. Kleine Elementar</xsd:documentation> </xsd:annotation> </xsd:enumeration> <xsd:enumeration value="601"> <xsd:annotation> <xsd:documentation>Als Verkehrsteilnehmer Haftpf.</xsd:documentation> </xsd:annotation> </xsd:enumeration> <xsd:enumeration value="602"> <xsd:annotation> <xsd:documentation>Bei d. Ausüb. v. Sport Haftpf.</xsd:documentation> </xsd:annotation> </xsd:enumeration> <xsd:enumeration value="603"> <xsd:annotation> <xsd:documentation>Verw. v. Hieb/Stich/Schußw. HP</xsd:documentation> </xsd:annotation> </xsd:enumeration> <xsd:enumeration value="604"> <xsd:annotation> <xsd:documentation>Als Wohnungsinhaber Haftpflicht</xsd:documentation> </xsd:annotation> </xsd:enumeration> <xsd:enumeration value="605"> <xsd:annotation> <xsd:documentation>Sonstige Haftpflicht</xsd:documentation> </xsd:annotation> </xsd:enumeration> <xsd:enumeration value="999"> <xsd:annotation> <xsd:documentation>sonstiges</xsd:documentation> </xsd:annotation> </xsd:enumeration> </xsd:restriction> </xsd:simpleType> |
| namespace | urn:omds20 | |||||||||||||||||||||||||||||||||||||||||||||||||||||||||||||||||||||||||||||||||||||||||||||||||||||||||||||||||||||||||||||||||||||||||||||||||||||||||||||||||||||||||||||||||||||||||||||||||||||||||||||||||||||||||||||||||||||||||||||||||||||||||||||||||||||||||||||||||||||||||||||||||||||||||||||||||||||||||||||||||||||||||
| type | restriction of xsd:string | |||||||||||||||||||||||||||||||||||||||||||||||||||||||||||||||||||||||||||||||||||||||||||||||||||||||||||||||||||||||||||||||||||||||||||||||||||||||||||||||||||||||||||||||||||||||||||||||||||||||||||||||||||||||||||||||||||||||||||||||||||||||||||||||||||||||||||||||||||||||||||||||||||||||||||||||||||||||||||||||||||||||||
| properties |
|
|||||||||||||||||||||||||||||||||||||||||||||||||||||||||||||||||||||||||||||||||||||||||||||||||||||||||||||||||||||||||||||||||||||||||||||||||||||||||||||||||||||||||||||||||||||||||||||||||||||||||||||||||||||||||||||||||||||||||||||||||||||||||||||||||||||||||||||||||||||||||||||||||||||||||||||||||||||||||||||||||||||||||
| used by |
|
|||||||||||||||||||||||||||||||||||||||||||||||||||||||||||||||||||||||||||||||||||||||||||||||||||||||||||||||||||||||||||||||||||||||||||||||||||||||||||||||||||||||||||||||||||||||||||||||||||||||||||||||||||||||||||||||||||||||||||||||||||||||||||||||||||||||||||||||||||||||||||||||||||||||||||||||||||||||||||||||||||||||||
| facets |
|
|||||||||||||||||||||||||||||||||||||||||||||||||||||||||||||||||||||||||||||||||||||||||||||||||||||||||||||||||||||||||||||||||||||||||||||||||||||||||||||||||||||||||||||||||||||||||||||||||||||||||||||||||||||||||||||||||||||||||||||||||||||||||||||||||||||||||||||||||||||||||||||||||||||||||||||||||||||||||||||||||||||||||
| annotation |
|
|||||||||||||||||||||||||||||||||||||||||||||||||||||||||||||||||||||||||||||||||||||||||||||||||||||||||||||||||||||||||||||||||||||||||||||||||||||||||||||||||||||||||||||||||||||||||||||||||||||||||||||||||||||||||||||||||||||||||||||||||||||||||||||||||||||||||||||||||||||||||||||||||||||||||||||||||||||||||||||||||||||||||
| source | <xsd:simpleType name="SchlArtCd_Type"> <xsd:annotation> <xsd:documentation>Schlüsselarten (Code-Typen)</xsd:documentation> </xsd:annotation> <xsd:restriction base="xsd:string"> <xsd:minLength value="1"/> <xsd:maxLength value="25"/> <xsd:enumeration value="AendGrundCd"> <xsd:annotation> <xsd:documentation>Änderungsgrund</xsd:documentation> </xsd:annotation> </xsd:enumeration> <xsd:enumeration value="AntriebsArtCd"> <xsd:annotation> <xsd:documentation>Antriebsart</xsd:documentation> </xsd:annotation> </xsd:enumeration> <xsd:enumeration value="AusstattungCd"> <xsd:annotation> <xsd:documentation>Ausstattung</xsd:documentation> </xsd:annotation> </xsd:enumeration> <xsd:enumeration value="BauartCd"> <xsd:annotation> <xsd:documentation>Bauart</xsd:documentation> </xsd:annotation> </xsd:enumeration> <xsd:enumeration value="BBArtCd"> <xsd:annotation> <xsd:documentation>Bezugsberechtigungsart</xsd:documentation> </xsd:annotation> </xsd:enumeration> <xsd:enumeration value="BearbStandCd"> <xsd:annotation> <xsd:documentation>Bearbeitungsstand</xsd:documentation> </xsd:annotation> </xsd:enumeration> <xsd:enumeration value="BetragArtCd"> <xsd:annotation> <xsd:documentation>Betragsart</xsd:documentation> </xsd:annotation> </xsd:enumeration> <xsd:enumeration value="BetRolleCd"> <xsd:annotation> <xsd:documentation>Beteiligungsrolle</xsd:documentation> </xsd:annotation> </xsd:enumeration> <xsd:enumeration value="DachungCd"> <xsd:annotation> <xsd:documentation>Dachung</xsd:documentation> </xsd:annotation> </xsd:enumeration> <xsd:enumeration value="EFrageCd"> <xsd:annotation> <xsd:documentation>Entscheidungsfrage</xsd:documentation> </xsd:annotation> </xsd:enumeration> <xsd:enumeration value="EstArtCd"> <xsd:annotation> <xsd:documentation>Einstufungsart</xsd:documentation> </xsd:annotation> </xsd:enumeration> <xsd:enumeration value="FamilienstandCd"> <xsd:annotation> <xsd:documentation>Familienstand</xsd:documentation> </xsd:annotation> </xsd:enumeration> <xsd:enumeration value="FlaechenAttributCd"> <xsd:annotation> <xsd:documentation>Flächenattribut</xsd:documentation> </xsd:annotation> </xsd:enumeration> <xsd:enumeration value="FzgArtCd"> <xsd:annotation> <xsd:documentation>Fahrzeugart</xsd:documentation> </xsd:annotation> </xsd:enumeration> <xsd:enumeration value="GebaeudeArtCd"> <xsd:annotation> <xsd:documentation>Art des Gebäudes</xsd:documentation> </xsd:annotation> </xsd:enumeration> <xsd:enumeration value="GebaeudeHoeheCd"> <xsd:annotation> <xsd:documentation>Gebäudehöhe</xsd:documentation> </xsd:annotation> </xsd:enumeration> <xsd:enumeration value="GeschlechtCd"> <xsd:annotation> <xsd:documentation>Geschlecht</xsd:documentation> </xsd:annotation> </xsd:enumeration> <xsd:enumeration value="GrundRuecklaufCd"> <xsd:annotation> <xsd:documentation>GrundRuecklauf</xsd:documentation> </xsd:annotation> </xsd:enumeration> <xsd:enumeration value="GrwArtCd"> <xsd:annotation> <xsd:documentation>Grenzwertart</xsd:documentation> </xsd:annotation> </xsd:enumeration> <xsd:enumeration value="IdfArtCd"> <xsd:annotation> <xsd:documentation>Identifizierungsart</xsd:documentation> </xsd:annotation> </xsd:enumeration> <xsd:enumeration value="IndexArtCd"> <xsd:annotation> <xsd:documentation>Indexart</xsd:documentation> </xsd:annotation> </xsd:enumeration> <xsd:enumeration value="KomArtCd"> <xsd:annotation> <xsd:documentation>KommunikationsArt</xsd:documentation> </xsd:annotation> </xsd:enumeration> <xsd:enumeration value="LandesCd"> <xsd:annotation> <xsd:documentation>Ländercode</xsd:documentation> </xsd:annotation> </xsd:enumeration> <xsd:enumeration value="LegArtCd"> <xsd:annotation> <xsd:documentation>Legitimierungsart</xsd:documentation> </xsd:annotation> </xsd:enumeration> <xsd:enumeration value="LoeschCd"> <xsd:annotation> <xsd:documentation>Löschungsarten</xsd:documentation> </xsd:annotation> </xsd:enumeration> <xsd:enumeration value="NutzungCd"> <xsd:annotation> <xsd:documentation>Nutzung </xsd:documentation> </xsd:annotation> </xsd:enumeration> <xsd:enumeration value="ObjektdatenCd"> <xsd:annotation> <xsd:documentation>Objektdatenart</xsd:documentation> </xsd:annotation> </xsd:enumeration> <xsd:enumeration value="PaketInhCd"> <xsd:annotation> <xsd:documentation>Paketinhalt</xsd:documentation> </xsd:annotation> </xsd:enumeration> <xsd:enumeration value="PaketUmfCd"> <xsd:annotation> <xsd:documentation>Paketumfang</xsd:documentation> </xsd:annotation> </xsd:enumeration> <xsd:enumeration value="PersArtCd"> <xsd:annotation> <xsd:documentation>Personenart</xsd:documentation> </xsd:annotation> </xsd:enumeration> <xsd:enumeration value="PfrArtCd"> <xsd:annotation> <xsd:documentation>Prämienfreiart</xsd:documentation> </xsd:annotation> </xsd:enumeration> <xsd:enumeration value="PolArtCd"> <xsd:annotation> <xsd:documentation>Polizzenart</xsd:documentation> </xsd:annotation> </xsd:enumeration> <xsd:enumeration value="PraemFristCd"> <xsd:annotation> <xsd:documentation>Prämienfrist</xsd:documentation> </xsd:annotation> </xsd:enumeration> <xsd:enumeration value="PraemKorrArtCd"> <xsd:annotation> <xsd:documentation>Prämienkorrekturart</xsd:documentation> </xsd:annotation> </xsd:enumeration> <xsd:enumeration value="ProvArtCd"> <xsd:annotation> <xsd:documentation>Provisionsart</xsd:documentation> </xsd:annotation> </xsd:enumeration> <xsd:enumeration value="RisikoArtCd"> <xsd:annotation> <xsd:documentation>Risikoart</xsd:documentation> </xsd:annotation> </xsd:enumeration> <xsd:enumeration value="RntRhythmCd"> <xsd:annotation> <xsd:documentation>Rentenzahlungsrhythmus</xsd:documentation> </xsd:annotation> </xsd:enumeration> <xsd:enumeration value="SbhArtCd"> <xsd:annotation> <xsd:documentation>Selbstbehaltart</xsd:documentation> </xsd:annotation> </xsd:enumeration> <xsd:enumeration value="SchadUrsCd"> <xsd:annotation> <xsd:documentation>Schadenursache</xsd:documentation> </xsd:annotation> </xsd:enumeration> <xsd:enumeration value="SonstPersArtCd"> <xsd:annotation> <xsd:documentation>Art der sonstigen Person</xsd:documentation> </xsd:annotation> </xsd:enumeration> <xsd:enumeration value="SpartenCd"> <xsd:annotation> <xsd:documentation>Sparte</xsd:documentation> </xsd:annotation> </xsd:enumeration> <xsd:enumeration value="StArtCd"> <xsd:annotation> <xsd:documentation>Steuerart</xsd:documentation> </xsd:annotation> </xsd:enumeration> <xsd:enumeration value="TxtArtCd"> <xsd:annotation> <xsd:documentation>Textart</xsd:documentation> </xsd:annotation> </xsd:enumeration> <xsd:enumeration value="VSArtCd"> <xsd:annotation> <xsd:documentation>Versicherungssummenart</xsd:documentation> </xsd:annotation> </xsd:enumeration> <xsd:enumeration value="VerbandSparteCd"> <xsd:annotation> <xsd:documentation>Verbandssparte</xsd:documentation> </xsd:annotation> </xsd:enumeration> <xsd:enumeration value="VersLwCd"> <xsd:annotation> <xsd:documentation>Versicherte Landwirtschaft</xsd:documentation> </xsd:annotation> </xsd:enumeration> <xsd:enumeration value="StatusCd"> <xsd:annotation> <xsd:documentation>Status</xsd:documentation> </xsd:annotation> </xsd:enumeration> <xsd:enumeration value="VersSacheCd"> <xsd:annotation> <xsd:documentation>Versicherte Sache</xsd:documentation> </xsd:annotation> </xsd:enumeration> <xsd:enumeration value="VerschuldenCd"> <xsd:annotation> <xsd:documentation>Verschulden</xsd:documentation> </xsd:annotation> </xsd:enumeration> <xsd:enumeration value="VerwendzweckCd"> <xsd:annotation> <xsd:documentation>Verwendungszweck</xsd:documentation> </xsd:annotation> </xsd:enumeration> <xsd:enumeration value="VtgProdCd"> <xsd:annotation> <xsd:documentation>Vertragsprodukt</xsd:documentation> </xsd:annotation> </xsd:enumeration> <xsd:enumeration value="VtgRolleCd"> <xsd:annotation> <xsd:documentation>Vertragsrolle</xsd:documentation> </xsd:annotation> </xsd:enumeration> <xsd:enumeration value="VtgSparteCd"> <xsd:annotation> <xsd:documentation>Vertragssparte</xsd:documentation> </xsd:annotation> </xsd:enumeration> <xsd:enumeration value="VtgStatusCd"> <xsd:annotation> <xsd:documentation>Vertragsstatus</xsd:documentation> </xsd:annotation> </xsd:enumeration> <xsd:enumeration value="WaehrungsCd"> <xsd:annotation> <xsd:documentation>Währung</xsd:documentation> </xsd:annotation> </xsd:enumeration> <xsd:enumeration value="ZRArtCd"> <xsd:annotation> <xsd:documentation>Art des Zeitraumes</xsd:documentation> </xsd:annotation> </xsd:enumeration> <xsd:enumeration value="ZahlGrundCd"> <xsd:annotation> <xsd:documentation>Zahlungsgrund</xsd:documentation> </xsd:annotation> </xsd:enumeration> <xsd:enumeration value="ZahlRhythmCd"> <xsd:annotation> <xsd:documentation>Zahlungsrhythmus</xsd:documentation> </xsd:annotation> </xsd:enumeration> <xsd:enumeration value="ZahlWegCd"> <xsd:annotation> <xsd:documentation>Zahlungsweg</xsd:documentation> </xsd:annotation> </xsd:enumeration> <xsd:enumeration value="MahnStufeCd"> <xsd:annotation> <xsd:documentation>MahnStufe</xsd:documentation> </xsd:annotation> </xsd:enumeration> <xsd:enumeration value="RueckGrundCd"> <xsd:annotation> <xsd:documentation>GrundRuecklauf</xsd:documentation> </xsd:annotation> </xsd:enumeration> <xsd:enumeration value="SprachCd"> <xsd:annotation> <xsd:documentation>Sprachenschlüssel</xsd:documentation> </xsd:annotation> </xsd:enumeration> <xsd:enumeration value="VerbrEinhCd"> <xsd:annotation> <xsd:documentation>Einheit für Verbrauch</xsd:documentation> </xsd:annotation> </xsd:enumeration> <xsd:enumeration value="GesFormCd"> <xsd:annotation> <xsd:documentation>Gesellschaftsform</xsd:documentation> </xsd:annotation> </xsd:enumeration> </xsd:restriction> </xsd:simpleType> |
| namespace | urn:omds20 | |||||||||||||||||||||||||||||||||||||||||||
| type | restriction of xsd:string | |||||||||||||||||||||||||||||||||||||||||||
| properties |
|
|||||||||||||||||||||||||||||||||||||||||||
| used by |
|
|||||||||||||||||||||||||||||||||||||||||||
| facets |
|
|||||||||||||||||||||||||||||||||||||||||||
| annotation |
|
|||||||||||||||||||||||||||||||||||||||||||
| source | <xsd:simpleType name="SonstPersArtCd_Type"> <xsd:annotation> <xsd:documentation>Art der sonstigen Person</xsd:documentation> </xsd:annotation> <xsd:restriction base="xsd:string"> <xsd:enumeration value="0"> <xsd:annotation> <xsd:documentation>unbekannt</xsd:documentation> </xsd:annotation> </xsd:enumeration> <xsd:enumeration value="1"> <xsd:annotation> <xsd:documentation>Bank</xsd:documentation> </xsd:annotation> </xsd:enumeration> <xsd:enumeration value="2"> <xsd:annotation> <xsd:documentation>Versicherung</xsd:documentation> </xsd:annotation> </xsd:enumeration> <xsd:enumeration value="3"> <xsd:annotation> <xsd:documentation>Firma</xsd:documentation> </xsd:annotation> </xsd:enumeration> <xsd:enumeration value="4"> <xsd:annotation> <xsd:documentation>Gruppe</xsd:documentation> </xsd:annotation> </xsd:enumeration> <xsd:enumeration value="5"> <xsd:annotation> <xsd:documentation>Verein</xsd:documentation> </xsd:annotation> </xsd:enumeration> <xsd:enumeration value="6"> <xsd:annotation> <xsd:documentation>Körperschaft</xsd:documentation> </xsd:annotation> </xsd:enumeration> <xsd:enumeration value="9"> <xsd:annotation> <xsd:documentation>sonstige</xsd:documentation> </xsd:annotation> </xsd:enumeration> </xsd:restriction> </xsd:simpleType> |
| namespace | urn:omds20 | |||||||||||||||||||||||||||||||||||||||||||||||||||||||||||||||||||||||||||||||||||||||||||||||||||||||||||||||||||||||||||||||||||||||||||||||||||||||||
| type | restriction of xsd:string | |||||||||||||||||||||||||||||||||||||||||||||||||||||||||||||||||||||||||||||||||||||||||||||||||||||||||||||||||||||||||||||||||||||||||||||||||||||||||
| properties |
|
|||||||||||||||||||||||||||||||||||||||||||||||||||||||||||||||||||||||||||||||||||||||||||||||||||||||||||||||||||||||||||||||||||||||||||||||||||||||||
| used by |
|
|||||||||||||||||||||||||||||||||||||||||||||||||||||||||||||||||||||||||||||||||||||||||||||||||||||||||||||||||||||||||||||||||||||||||||||||||||||||||
| facets |
|
|||||||||||||||||||||||||||||||||||||||||||||||||||||||||||||||||||||||||||||||||||||||||||||||||||||||||||||||||||||||||||||||||||||||||||||||||||||||||
| annotation |
|
|||||||||||||||||||||||||||||||||||||||||||||||||||||||||||||||||||||||||||||||||||||||||||||||||||||||||||||||||||||||||||||||||||||||||||||||||||||||||
| source | <xsd:simpleType name="SpartenCd_Type"> <xsd:annotation> <xsd:documentation>Sparte</xsd:documentation> </xsd:annotation> <xsd:restriction base="xsd:string"> <xsd:enumeration value="999"> <xsd:annotation> <xsd:documentation>sonstige</xsd:documentation> </xsd:annotation> </xsd:enumeration> <xsd:enumeration value="AH"> <xsd:annotation> <xsd:documentation>KFZ-Haftpflicht</xsd:documentation> </xsd:annotation> </xsd:enumeration> <xsd:enumeration value="AK"> <xsd:annotation> <xsd:documentation>KFZ-Kasko (nur bis inkl. Vers. 212-02 zu verw.)</xsd:documentation> </xsd:annotation> </xsd:enumeration> <xsd:enumeration value="AKT"> <xsd:annotation> <xsd:documentation>KFZ-Teilkasko</xsd:documentation> </xsd:annotation> </xsd:enumeration> <xsd:enumeration value="AKV"> <xsd:annotation> <xsd:documentation>KFZ-Vollkasko</xsd:documentation> </xsd:annotation> </xsd:enumeration> <xsd:enumeration value="AS"> <xsd:annotation> <xsd:documentation>Assistance</xsd:documentation> </xsd:annotation> </xsd:enumeration> <xsd:enumeration value="AU"> <xsd:annotation> <xsd:documentation>KFZ-Insassenunfall</xsd:documentation> </xsd:annotation> </xsd:enumeration> <xsd:enumeration value="AV"> <xsd:annotation> <xsd:documentation>Abfertigungsversicherung</xsd:documentation> </xsd:annotation> </xsd:enumeration> <xsd:enumeration value="BA"> <xsd:annotation> <xsd:documentation>Bausparen Ansparen</xsd:documentation> </xsd:annotation> </xsd:enumeration> <xsd:enumeration value="BD"> <xsd:annotation> <xsd:documentation>Bausparen Darlehen</xsd:documentation> </xsd:annotation> </xsd:enumeration> <xsd:enumeration value="BU"> <xsd:annotation> <xsd:documentation>Betriebs-Unterbrechung</xsd:documentation> </xsd:annotation> </xsd:enumeration> <xsd:enumeration value="ED"> <xsd:annotation> <xsd:documentation>Einbruchdiebstahl</xsd:documentation> </xsd:annotation> </xsd:enumeration> <xsd:enumeration value="FE"> <xsd:annotation> <xsd:documentation>Feuer</xsd:documentation> </xsd:annotation> </xsd:enumeration> <xsd:enumeration value="GB"> <xsd:annotation> <xsd:documentation>Glasbruch</xsd:documentation> </xsd:annotation> </xsd:enumeration> <xsd:enumeration value="HH"> <xsd:annotation> <xsd:documentation>Wohnungs-Versicherung</xsd:documentation> </xsd:annotation> </xsd:enumeration> <xsd:enumeration value="HP"> <xsd:annotation> <xsd:documentation>Haftpflicht</xsd:documentation> </xsd:annotation> </xsd:enumeration> <xsd:enumeration value="KE"> <xsd:annotation> <xsd:documentation>Einzel-KV</xsd:documentation> </xsd:annotation> </xsd:enumeration> <xsd:enumeration value="KG"> <xsd:annotation> <xsd:documentation>Gruppen-KV</xsd:documentation> </xsd:annotation> </xsd:enumeration> <xsd:enumeration value="KU"> <xsd:annotation> <xsd:documentation>Kühlgut</xsd:documentation> </xsd:annotation> </xsd:enumeration> <xsd:enumeration value="LS"> <xsd:annotation> <xsd:documentation>Leasing</xsd:documentation> </xsd:annotation> </xsd:enumeration> <xsd:enumeration value="LV"> <xsd:annotation> <xsd:documentation>Lebensversicherung</xsd:documentation> </xsd:annotation> </xsd:enumeration> <xsd:enumeration value="LW"> <xsd:annotation> <xsd:documentation>Leitungswasser</xsd:documentation> </xsd:annotation> </xsd:enumeration> <xsd:enumeration value="MG"> <xsd:annotation> <xsd:documentation>Maschinen und Geräte</xsd:documentation> </xsd:annotation> </xsd:enumeration> <xsd:enumeration value="RE"> <xsd:annotation> <xsd:documentation>Reiseversicherung</xsd:documentation> </xsd:annotation> </xsd:enumeration> <xsd:enumeration value="RS"> <xsd:annotation> <xsd:documentation>Rechtsschutz</xsd:documentation> </xsd:annotation> </xsd:enumeration> <xsd:enumeration value="SS"> <xsd:annotation> <xsd:documentation>Sonstige SV</xsd:documentation> </xsd:annotation> </xsd:enumeration> <xsd:enumeration value="ST"> <xsd:annotation> <xsd:documentation>Sturm</xsd:documentation> </xsd:annotation> </xsd:enumeration> <xsd:enumeration value="TI"> <xsd:annotation> <xsd:documentation>Tierversicherung</xsd:documentation> </xsd:annotation> </xsd:enumeration> <xsd:enumeration value="TP"> <xsd:annotation> <xsd:documentation>Transportversicherung</xsd:documentation> </xsd:annotation> </xsd:enumeration> <xsd:enumeration value="UV"> <xsd:annotation> <xsd:documentation>Unfallversicherung</xsd:documentation> </xsd:annotation> </xsd:enumeration> </xsd:restriction> </xsd:simpleType> |
| namespace | urn:omds20 | ||||||||||||||||||||||||||||||||||||||||||||
| type | restriction of xsd:string | ||||||||||||||||||||||||||||||||||||||||||||
| properties |
|
||||||||||||||||||||||||||||||||||||||||||||
| used by |
|
||||||||||||||||||||||||||||||||||||||||||||
| facets |
|
||||||||||||||||||||||||||||||||||||||||||||
| annotation |
|
||||||||||||||||||||||||||||||||||||||||||||
| source | <xsd:simpleType name="SprachCd_Type"> <xsd:annotation> <xsd:documentation>Sprachenschlüssel</xsd:documentation> </xsd:annotation> <xsd:restriction base="xsd:string"> <xsd:minLength value="2"/> <xsd:maxLength value="2"/> <xsd:enumeration value="CS"> <xsd:annotation> <xsd:documentation>Tschechisch</xsd:documentation> </xsd:annotation> </xsd:enumeration> <xsd:enumeration value="DE"> <xsd:annotation> <xsd:documentation>Deutsch</xsd:documentation> </xsd:annotation> </xsd:enumeration> <xsd:enumeration value="EN"> <xsd:annotation> <xsd:documentation>Englisch</xsd:documentation> </xsd:annotation> </xsd:enumeration> <xsd:enumeration value="HU"> <xsd:annotation> <xsd:documentation>Ungarisch</xsd:documentation> </xsd:annotation> </xsd:enumeration> <xsd:enumeration value="IT"> <xsd:annotation> <xsd:documentation>Italienisch</xsd:documentation> </xsd:annotation> </xsd:enumeration> <xsd:enumeration value="SK"> <xsd:annotation> <xsd:documentation>Slowakisch</xsd:documentation> </xsd:annotation> </xsd:enumeration> <xsd:enumeration value="SL"> <xsd:annotation> <xsd:documentation>Slowenisch</xsd:documentation> </xsd:annotation> </xsd:enumeration> </xsd:restriction> </xsd:simpleType> |
| namespace | urn:omds20 | ||||||||||||||||||
| type | restriction of xsd:string | ||||||||||||||||||
| properties |
|
||||||||||||||||||
| used by |
|
||||||||||||||||||
| facets |
|
||||||||||||||||||
| annotation |
|
||||||||||||||||||
| source | <xsd:simpleType name="StArtCd_Type"> <xsd:annotation> <xsd:documentation>Steuerart</xsd:documentation> </xsd:annotation> <xsd:restriction base="xsd:string"> <xsd:enumeration value="1"> <xsd:annotation> <xsd:documentation>Vers-Steuer</xsd:documentation> </xsd:annotation> </xsd:enumeration> <xsd:enumeration value="2"> <xsd:annotation> <xsd:documentation>Motorbez. Vers-Steuer</xsd:documentation> </xsd:annotation> </xsd:enumeration> <xsd:enumeration value="3"> <xsd:annotation> <xsd:documentation>Feuerschutzsteuer</xsd:documentation> </xsd:annotation> </xsd:enumeration> </xsd:restriction> </xsd:simpleType> |
| namespace | urn:omds20 | |||||||||||||||||||||||
| type | restriction of xsd:string | |||||||||||||||||||||||
| properties |
|
|||||||||||||||||||||||
| used by |
|
|||||||||||||||||||||||
| facets |
|
|||||||||||||||||||||||
| annotation |
|
|||||||||||||||||||||||
| source | <xsd:simpleType name="StatusCd_Type"> <xsd:annotation> <xsd:documentation>Status</xsd:documentation> </xsd:annotation> <xsd:restriction base="xsd:string"> <xsd:enumeration value="0"> <xsd:annotation> <xsd:documentation>unbekannt</xsd:documentation> </xsd:annotation> </xsd:enumeration> <xsd:enumeration value="1"> <xsd:annotation> <xsd:documentation>aktiv</xsd:documentation> </xsd:annotation> </xsd:enumeration> <xsd:enumeration value="2"> <xsd:annotation> <xsd:documentation>suspendiert/stillgelegt</xsd:documentation> </xsd:annotation> </xsd:enumeration> <xsd:enumeration value="9"> <xsd:annotation> <xsd:documentation>storniert</xsd:documentation> </xsd:annotation> </xsd:enumeration> </xsd:restriction> </xsd:simpleType> |
| namespace | urn:omds20 | ||||||||||||||||||||||||||||||||||||||||||||||||||||||||||
| type | restriction of xsd:string | ||||||||||||||||||||||||||||||||||||||||||||||||||||||||||
| properties |
|
||||||||||||||||||||||||||||||||||||||||||||||||||||||||||
| used by |
|
||||||||||||||||||||||||||||||||||||||||||||||||||||||||||
| facets |
|
||||||||||||||||||||||||||||||||||||||||||||||||||||||||||
| annotation |
|
||||||||||||||||||||||||||||||||||||||||||||||||||||||||||
| source | <xsd:simpleType name="TxtArtCd_Type"> <xsd:annotation> <xsd:documentation>Textart</xsd:documentation> </xsd:annotation> <xsd:restriction base="xsd:string"> <xsd:enumeration value="ANR"> <xsd:annotation> <xsd:documentation>Anrede</xsd:documentation> </xsd:annotation> </xsd:enumeration> <xsd:enumeration value="BER"> <xsd:annotation> <xsd:documentation>Beruf</xsd:documentation> </xsd:annotation> </xsd:enumeration> <xsd:enumeration value="FRT"> <xsd:annotation> <xsd:documentation>Freitext</xsd:documentation> </xsd:annotation> </xsd:enumeration> <xsd:enumeration value="TIT"> <xsd:annotation> <xsd:documentation>Titel</xsd:documentation> </xsd:annotation> </xsd:enumeration> <xsd:enumeration value="TIN"> <xsd:annotation> <xsd:documentation>Titel nachgestellt</xsd:documentation> </xsd:annotation> </xsd:enumeration> <xsd:enumeration value="VKL"> <xsd:annotation> <xsd:documentation>Vertragsspez. Klausel</xsd:documentation> </xsd:annotation> </xsd:enumeration> <xsd:enumeration value="SRT"> <xsd:annotation> <xsd:documentation>Beschreibung Schadenort</xsd:documentation> </xsd:annotation> </xsd:enumeration> <xsd:enumeration value="EXP"> <xsd:annotation> <xsd:documentation>Schaden-Expertise (Besichtigungsdaten)</xsd:documentation> </xsd:annotation> </xsd:enumeration> <xsd:enumeration value="ONR"> <xsd:annotation> <xsd:documentation>Oeamtc-Clubkarten-Nr</xsd:documentation> </xsd:annotation> </xsd:enumeration> <xsd:enumeration value="FZU"> <xsd:annotation> <xsd:documentation>Ordnungsbegriff für Zuordnung Fremdsystem</xsd:documentation> </xsd:annotation> </xsd:enumeration> <xsd:enumeration value="RIM"> <xsd:annotation> <xsd:documentation>Risikomerkmal</xsd:documentation> </xsd:annotation> </xsd:enumeration> </xsd:restriction> </xsd:simpleType> |
| namespace | urn:omds20 | ||||||||||||||||||||||||||||||||||||||||||||||||||||||||||||||||||||||||||||||||||||||||||||||||||||||||||||||||||||||||||||||||||||||||||||||||||||||||||||||||||||||||||||||||||||||||||||||||||||||||||||||||||||||||||||||||||||||||||||||||||||||||||||||||||||||||||||||||||||||||||||||||||||||||||||||||||||||||||||||||||||||||||||||||||||||||||||||||||||||||||||||||
| type | restriction of xsd:string | ||||||||||||||||||||||||||||||||||||||||||||||||||||||||||||||||||||||||||||||||||||||||||||||||||||||||||||||||||||||||||||||||||||||||||||||||||||||||||||||||||||||||||||||||||||||||||||||||||||||||||||||||||||||||||||||||||||||||||||||||||||||||||||||||||||||||||||||||||||||||||||||||||||||||||||||||||||||||||||||||||||||||||||||||||||||||||||||||||||||||||||||||
| properties |
|
||||||||||||||||||||||||||||||||||||||||||||||||||||||||||||||||||||||||||||||||||||||||||||||||||||||||||||||||||||||||||||||||||||||||||||||||||||||||||||||||||||||||||||||||||||||||||||||||||||||||||||||||||||||||||||||||||||||||||||||||||||||||||||||||||||||||||||||||||||||||||||||||||||||||||||||||||||||||||||||||||||||||||||||||||||||||||||||||||||||||||||||||
| used by |
|
||||||||||||||||||||||||||||||||||||||||||||||||||||||||||||||||||||||||||||||||||||||||||||||||||||||||||||||||||||||||||||||||||||||||||||||||||||||||||||||||||||||||||||||||||||||||||||||||||||||||||||||||||||||||||||||||||||||||||||||||||||||||||||||||||||||||||||||||||||||||||||||||||||||||||||||||||||||||||||||||||||||||||||||||||||||||||||||||||||||||||||||||
| facets |
|
||||||||||||||||||||||||||||||||||||||||||||||||||||||||||||||||||||||||||||||||||||||||||||||||||||||||||||||||||||||||||||||||||||||||||||||||||||||||||||||||||||||||||||||||||||||||||||||||||||||||||||||||||||||||||||||||||||||||||||||||||||||||||||||||||||||||||||||||||||||||||||||||||||||||||||||||||||||||||||||||||||||||||||||||||||||||||||||||||||||||||||||||
| annotation |
|
||||||||||||||||||||||||||||||||||||||||||||||||||||||||||||||||||||||||||||||||||||||||||||||||||||||||||||||||||||||||||||||||||||||||||||||||||||||||||||||||||||||||||||||||||||||||||||||||||||||||||||||||||||||||||||||||||||||||||||||||||||||||||||||||||||||||||||||||||||||||||||||||||||||||||||||||||||||||||||||||||||||||||||||||||||||||||||||||||||||||||||||||
| source | <xsd:simpleType name="VerbandSparteCd_Type"> <xsd:annotation> <xsd:documentation>Verbandssparte</xsd:documentation> </xsd:annotation> <xsd:restriction base="xsd:string"> <xsd:enumeration value="001"> <xsd:annotation> <xsd:documentation>F. Zivil u. LW</xsd:documentation> </xsd:annotation> </xsd:enumeration> <xsd:enumeration value="002"> <xsd:annotation> <xsd:documentation>F. Fabrik</xsd:documentation> </xsd:annotation> </xsd:enumeration> <xsd:enumeration value="003"> <xsd:annotation> <xsd:documentation>EC zu Feuer</xsd:documentation> </xsd:annotation> </xsd:enumeration> <xsd:enumeration value="005"> <xsd:annotation> <xsd:documentation>F. BU Zivil</xsd:documentation> </xsd:annotation> </xsd:enumeration> <xsd:enumeration value="006"> <xsd:annotation> <xsd:documentation>F. BU Fabrik</xsd:documentation> </xsd:annotation> </xsd:enumeration> <xsd:enumeration value="007"> <xsd:annotation> <xsd:documentation>EC zu Feuer BU</xsd:documentation> </xsd:annotation> </xsd:enumeration> <xsd:enumeration value="010"> <xsd:annotation> <xsd:documentation>Terrorversicherung</xsd:documentation> </xsd:annotation> </xsd:enumeration> <xsd:enumeration value="011"> <xsd:annotation> <xsd:documentation>Haushalt</xsd:documentation> </xsd:annotation> </xsd:enumeration> <xsd:enumeration value="012"> <xsd:annotation> <xsd:documentation>EG. - Zusatz</xsd:documentation> </xsd:annotation> </xsd:enumeration> <xsd:enumeration value="021"> <xsd:annotation> <xsd:documentation>ED (m. K.-Boten)</xsd:documentation> </xsd:annotation> </xsd:enumeration> <xsd:enumeration value="031"> <xsd:annotation> <xsd:documentation>Maschinenbruch</xsd:documentation> </xsd:annotation> </xsd:enumeration> <xsd:enumeration value="032"> <xsd:annotation> <xsd:documentation>Maschinen BU</xsd:documentation> </xsd:annotation> </xsd:enumeration> <xsd:enumeration value="033"> <xsd:annotation> <xsd:documentation>Masch - Montage</xsd:documentation> </xsd:annotation> </xsd:enumeration> <xsd:enumeration value="034"> <xsd:annotation> <xsd:documentation>Masch - Garantie</xsd:documentation> </xsd:annotation> </xsd:enumeration> <xsd:enumeration value="035"> <xsd:annotation> <xsd:documentation>Elektrogeräte. (ohne Computer)</xsd:documentation> </xsd:annotation> </xsd:enumeration> <xsd:enumeration value="041"> <xsd:annotation> <xsd:documentation>Leitungswasser</xsd:documentation> </xsd:annotation> </xsd:enumeration> <xsd:enumeration value="042"> <xsd:annotation> <xsd:documentation>Glas</xsd:documentation> </xsd:annotation> </xsd:enumeration> <xsd:enumeration value="043"> <xsd:annotation> <xsd:documentation>Kl. Elem. u. Sturm</xsd:documentation> </xsd:annotation> </xsd:enumeration> <xsd:enumeration value="044"> <xsd:annotation> <xsd:documentation>Kühlgut</xsd:documentation> </xsd:annotation> </xsd:enumeration> <xsd:enumeration value="045"> <xsd:annotation> <xsd:documentation>Bauwesen</xsd:documentation> </xsd:annotation> </xsd:enumeration> <xsd:enumeration value="046"> <xsd:annotation> <xsd:documentation>Tier</xsd:documentation> </xsd:annotation> </xsd:enumeration> <xsd:enumeration value="047"> <xsd:annotation> <xsd:documentation>Radioisotopen</xsd:documentation> </xsd:annotation> </xsd:enumeration> <xsd:enumeration value="048"> <xsd:annotation> <xsd:documentation>Baurücklaß</xsd:documentation> </xsd:annotation> </xsd:enumeration> <xsd:enumeration value="049"> <xsd:annotation> <xsd:documentation>Computerversich.</xsd:documentation> </xsd:annotation> </xsd:enumeration> <xsd:enumeration value="051"> <xsd:annotation> <xsd:documentation>Einzelunfall</xsd:documentation> </xsd:annotation> </xsd:enumeration> <xsd:enumeration value="052"> <xsd:annotation> <xsd:documentation>Kollektivunfall</xsd:documentation> </xsd:annotation> </xsd:enumeration> <xsd:enumeration value="055"> <xsd:annotation> <xsd:documentation>Volksunfall</xsd:documentation> </xsd:annotation> </xsd:enumeration> <xsd:enumeration value="060"> <xsd:annotation> <xsd:documentation>Privat. Haftpflicht</xsd:documentation> </xsd:annotation> </xsd:enumeration> <xsd:enumeration value="061"> <xsd:annotation> <xsd:documentation>Betr. Haftpflicht</xsd:documentation> </xsd:annotation> </xsd:enumeration> <xsd:enumeration value="062"> <xsd:annotation> <xsd:documentation>Vermög.-haftpflicht</xsd:documentation> </xsd:annotation> </xsd:enumeration> <xsd:enumeration value="063"> <xsd:annotation> <xsd:documentation>Atomhaftpflicht</xsd:documentation> </xsd:annotation> </xsd:enumeration> <xsd:enumeration value="064"> <xsd:annotation> <xsd:documentation>Sportversicherung</xsd:documentation> </xsd:annotation> </xsd:enumeration> <xsd:enumeration value="065"> <xsd:annotation> <xsd:documentation>Luftfahrt - Haftpfl.</xsd:documentation> </xsd:annotation> </xsd:enumeration> <xsd:enumeration value="066"> <xsd:annotation> <xsd:documentation>Luftfahrt - Kasko</xsd:documentation> </xsd:annotation> </xsd:enumeration> <xsd:enumeration value="067"> <xsd:annotation> <xsd:documentation>Luftfahrt - Unfall</xsd:documentation> </xsd:annotation> </xsd:enumeration> <xsd:enumeration value="068"> <xsd:annotation> <xsd:documentation>Lizenzverlust</xsd:documentation> </xsd:annotation> </xsd:enumeration> <xsd:enumeration value="069"> <xsd:annotation> <xsd:documentation>BU f. FB / Selbst.</xsd:documentation> </xsd:annotation> </xsd:enumeration> <xsd:enumeration value="071"> <xsd:annotation> <xsd:documentation>KFZ - Haftpfl.</xsd:documentation> </xsd:annotation> </xsd:enumeration> <xsd:enumeration value="073"> <xsd:annotation> <xsd:documentation>KFZ - Kasko</xsd:documentation> </xsd:annotation> </xsd:enumeration> <xsd:enumeration value="078"> <xsd:annotation> <xsd:documentation>KFZ - Ins. Unf.</xsd:documentation> </xsd:annotation> </xsd:enumeration> <xsd:enumeration value="079"> <xsd:annotation> <xsd:documentation>Rechtsschutz</xsd:documentation> </xsd:annotation> </xsd:enumeration> <xsd:enumeration value="081"> <xsd:annotation> <xsd:documentation>Transp.-Kasko</xsd:documentation> </xsd:annotation> </xsd:enumeration> <xsd:enumeration value="082"> <xsd:annotation> <xsd:documentation>Transp.-Landwaren</xsd:documentation> </xsd:annotation> </xsd:enumeration> <xsd:enumeration value="083"> <xsd:annotation> <xsd:documentation>Transp.-Seewaren</xsd:documentation> </xsd:annotation> </xsd:enumeration> <xsd:enumeration value="084"> <xsd:annotation> <xsd:documentation>Transp.-Valoren</xsd:documentation> </xsd:annotation> </xsd:enumeration> <xsd:enumeration value="085"> <xsd:annotation> <xsd:documentation>Transp.-Verkehrshaftung</xsd:documentation> </xsd:annotation> </xsd:enumeration> <xsd:enumeration value="086"> <xsd:annotation> <xsd:documentation>Transp.-Div. (Film, Ausstlg.)</xsd:documentation> </xsd:annotation> </xsd:enumeration> <xsd:enumeration value="087"> <xsd:annotation> <xsd:documentation>Reisegepäck</xsd:documentation> </xsd:annotation> </xsd:enumeration> <xsd:enumeration value="088"> <xsd:annotation> <xsd:documentation>Reise-Storno</xsd:documentation> </xsd:annotation> </xsd:enumeration> <xsd:enumeration value="089"> <xsd:annotation> <xsd:documentation>Reise-Assistance</xsd:documentation> </xsd:annotation> </xsd:enumeration> <xsd:enumeration value="090"> <xsd:annotation> <xsd:documentation>Vertrauensschaden</xsd:documentation> </xsd:annotation> </xsd:enumeration> <xsd:enumeration value="091"> <xsd:annotation> <xsd:documentation>Reise-Kranken</xsd:documentation> </xsd:annotation> </xsd:enumeration> <xsd:enumeration value="092"> <xsd:annotation> <xsd:documentation>Reise-Unfall</xsd:documentation> </xsd:annotation> </xsd:enumeration> <xsd:enumeration value="095"> <xsd:annotation> <xsd:documentation>Kreditversicherung</xsd:documentation> </xsd:annotation> </xsd:enumeration> <xsd:enumeration value="099"> <xsd:annotation> <xsd:documentation>Sonstige Versich.</xsd:documentation> </xsd:annotation> </xsd:enumeration> <xsd:enumeration value="200"> <xsd:annotation> <xsd:documentation>Lebensversicherung</xsd:documentation> </xsd:annotation> </xsd:enumeration> <xsd:enumeration value="201"> <xsd:annotation> <xsd:documentation>Leben Kapitalversicherung</xsd:documentation> </xsd:annotation> </xsd:enumeration> <xsd:enumeration value="202"> <xsd:annotation> <xsd:documentation>Leben Rentenversicherung</xsd:documentation> </xsd:annotation> </xsd:enumeration> <xsd:enumeration value="203"> <xsd:annotation> <xsd:documentation>Ablebensversicherung inkl. Kreditrestschuld</xsd:documentation> </xsd:annotation> </xsd:enumeration> <xsd:enumeration value="204"> <xsd:annotation> <xsd:documentation>Erlebensversicherung</xsd:documentation> </xsd:annotation> </xsd:enumeration> <xsd:enumeration value="205"> <xsd:annotation> <xsd:documentation>Fondsgebundene Lebensversicherung</xsd:documentation> </xsd:annotation> </xsd:enumeration> <xsd:enumeration value="206"> <xsd:annotation> <xsd:documentation>Leben eigenständige Dread Disease Versicherung</xsd:documentation> </xsd:annotation> </xsd:enumeration> <xsd:enumeration value="207"> <xsd:annotation> <xsd:documentation>Leben eigenständige Berufsunfähigkeitsversicherung</xsd:documentation> </xsd:annotation> </xsd:enumeration> <xsd:enumeration value="208"> <xsd:annotation> <xsd:documentation>Leben Pflegerentenversicherung</xsd:documentation> </xsd:annotation> </xsd:enumeration> <xsd:enumeration value="209"> <xsd:annotation> <xsd:documentation>Prämienbegünstigte Zukunftsvorsorge</xsd:documentation> </xsd:annotation> </xsd:enumeration> <xsd:enumeration value="210"> <xsd:annotation> <xsd:documentation>Betriebliche Altersvorsorge</xsd:documentation> </xsd:annotation> </xsd:enumeration> <xsd:enumeration value="300"> <xsd:annotation> <xsd:documentation>Krankenversicherung</xsd:documentation> </xsd:annotation> </xsd:enumeration> <xsd:enumeration value="301"> <xsd:annotation> <xsd:documentation>Kranken Einzelversicherung</xsd:documentation> </xsd:annotation> </xsd:enumeration> <xsd:enumeration value="302"> <xsd:annotation> <xsd:documentation>Kranken Gruppenversicherung</xsd:documentation> </xsd:annotation> </xsd:enumeration> <xsd:enumeration value="600"> <xsd:annotation> <xsd:documentation>Bausparen</xsd:documentation> </xsd:annotation> </xsd:enumeration> <xsd:enumeration value="601"> <xsd:annotation> <xsd:documentation>Bausparen Ansparen</xsd:documentation> </xsd:annotation> </xsd:enumeration> <xsd:enumeration value="602"> <xsd:annotation> <xsd:documentation>Bausparen Darlehen</xsd:documentation> </xsd:annotation> </xsd:enumeration> <xsd:enumeration value="700"> <xsd:annotation> <xsd:documentation>Leasing</xsd:documentation> </xsd:annotation> </xsd:enumeration> </xsd:restriction> </xsd:simpleType> |
| namespace | urn:omds20 | |||||||||||||||||||||||||||||
| type | restriction of xsd:string | |||||||||||||||||||||||||||||
| properties |
|
|||||||||||||||||||||||||||||
| used by |
|
|||||||||||||||||||||||||||||
| facets |
|
|||||||||||||||||||||||||||||
| annotation |
|
|||||||||||||||||||||||||||||
| source | <xsd:simpleType name="VerbrEinhCd_Type"> <xsd:annotation> <xsd:documentation>Einheit für Verbrauch</xsd:documentation> </xsd:annotation> <xsd:restriction base="xsd:string"> <xsd:minLength value="1"/> <xsd:maxLength value="1"/> <xsd:enumeration value="9"> <xsd:annotation> <xsd:documentation>nicht zutreffend / sonstiges</xsd:documentation> </xsd:annotation> </xsd:enumeration> <xsd:enumeration value="L"> <xsd:annotation> <xsd:documentation>l/100 km</xsd:documentation> </xsd:annotation> </xsd:enumeration> <xsd:enumeration value="M"> <xsd:annotation> <xsd:documentation>m³/100 km</xsd:documentation> </xsd:annotation> </xsd:enumeration> <xsd:enumeration value="K"> <xsd:annotation> <xsd:documentation>kg/100 km</xsd:documentation> </xsd:annotation> </xsd:enumeration> </xsd:restriction> </xsd:simpleType> |
| namespace | urn:omds20 | |||||||||
| type | restriction of xsd:string | |||||||||
| properties |
|
|||||||||
| used by |
|
|||||||||
| facets |
|
|||||||||
| source | <xsd:simpleType name="Vermnr"> <xsd:restriction base="xsd:string"> <xsd:minLength value="1"/> <xsd:maxLength value="10"/> </xsd:restriction> </xsd:simpleType> |
| namespace | urn:omds20 | ||||||||||||||||||||||||||||
| type | restriction of xsd:string | ||||||||||||||||||||||||||||
| properties |
|
||||||||||||||||||||||||||||
| used by |
|
||||||||||||||||||||||||||||
| facets |
|
||||||||||||||||||||||||||||
| annotation |
|
||||||||||||||||||||||||||||
| source | <xsd:simpleType name="VerschuldenCd_Type"> <xsd:annotation> <xsd:documentation>Verschulden</xsd:documentation> </xsd:annotation> <xsd:restriction base="xsd:string"> <xsd:enumeration value="99"> <xsd:annotation> <xsd:documentation>sonstiges</xsd:documentation> </xsd:annotation> </xsd:enumeration> <xsd:enumeration value="E"> <xsd:annotation> <xsd:documentation>Eigenverschulden</xsd:documentation> </xsd:annotation> </xsd:enumeration> <xsd:enumeration value="K"> <xsd:annotation> <xsd:documentation>Kein Verschulden</xsd:documentation> </xsd:annotation> </xsd:enumeration> <xsd:enumeration value="T"> <xsd:annotation> <xsd:documentation>Teilverschulden</xsd:documentation> </xsd:annotation> </xsd:enumeration> <xsd:enumeration value="U"> <xsd:annotation> <xsd:documentation>Verschulden ungeklärt</xsd:documentation> </xsd:annotation> </xsd:enumeration> </xsd:restriction> </xsd:simpleType> |
| namespace | urn:omds20 | ||||||
| type | restriction of xsd:string | ||||||
| properties |
|
||||||
| used by |
|
||||||
| facets |
|
||||||
| annotation |
|
||||||
| source | <xsd:simpleType name="version"> <xsd:annotation> <xsd:documentation>OMDS Version</xsd:documentation> </xsd:annotation> <xsd:restriction base="xsd:string"> <xsd:pattern value="[0-9]{2}-[0-9]{2}"/> </xsd:restriction> </xsd:simpleType> |
| namespace | urn:omds20 | |||||||||||||||||||||||||||||||||
| type | restriction of xsd:string | |||||||||||||||||||||||||||||||||
| properties |
|
|||||||||||||||||||||||||||||||||
| used by |
|
|||||||||||||||||||||||||||||||||
| facets |
|
|||||||||||||||||||||||||||||||||
| annotation |
|
|||||||||||||||||||||||||||||||||
| source | <xsd:simpleType name="VersLwCd_Type"> <xsd:annotation> <xsd:documentation>Versicherte Landwirtschaft</xsd:documentation> </xsd:annotation> <xsd:restriction base="xsd:string"> <xsd:enumeration value="01"> <xsd:annotation> <xsd:documentation>Inventar (z.B. Vieh, dass nie im Stall ist)</xsd:documentation> </xsd:annotation> </xsd:enumeration> <xsd:enumeration value="02"> <xsd:annotation> <xsd:documentation>Erntefrüchte</xsd:documentation> </xsd:annotation> </xsd:enumeration> <xsd:enumeration value="03"> <xsd:annotation> <xsd:documentation>Kulturen</xsd:documentation> </xsd:annotation> </xsd:enumeration> <xsd:enumeration value="04"> <xsd:annotation> <xsd:documentation>Anbaufläche (wie z.B. Feld, Wald, etc.)</xsd:documentation> </xsd:annotation> </xsd:enumeration> <xsd:enumeration value="05"> <xsd:annotation> <xsd:documentation>Selbstfahrende Maschinen (z.B. Traktor)</xsd:documentation> </xsd:annotation> </xsd:enumeration> <xsd:enumeration value="99"> <xsd:annotation> <xsd:documentation>sonstige Landwirtschaft</xsd:documentation> </xsd:annotation> </xsd:enumeration> </xsd:restriction> </xsd:simpleType> |
| namespace | urn:omds20 | |||||||||||||||||||||||||||||||||||||||||||||||||||||||||||||||||||||||||||||||||||||||||||||||||||||||||||||||||||||||||||
| type | restriction of xsd:string | |||||||||||||||||||||||||||||||||||||||||||||||||||||||||||||||||||||||||||||||||||||||||||||||||||||||||||||||||||||||||||
| properties |
|
|||||||||||||||||||||||||||||||||||||||||||||||||||||||||||||||||||||||||||||||||||||||||||||||||||||||||||||||||||||||||||
| used by |
|
|||||||||||||||||||||||||||||||||||||||||||||||||||||||||||||||||||||||||||||||||||||||||||||||||||||||||||||||||||||||||||
| facets |
|
|||||||||||||||||||||||||||||||||||||||||||||||||||||||||||||||||||||||||||||||||||||||||||||||||||||||||||||||||||||||||||
| annotation |
|
|||||||||||||||||||||||||||||||||||||||||||||||||||||||||||||||||||||||||||||||||||||||||||||||||||||||||||||||||||||||||||
| source | <xsd:simpleType name="VersSacheCd_Type"> <xsd:annotation> <xsd:documentation>Versicherte Sache</xsd:documentation> </xsd:annotation> <xsd:restriction base="xsd:string"> <xsd:enumeration value="01"> <xsd:annotation> <xsd:documentation>Gebäude</xsd:documentation> </xsd:annotation> </xsd:enumeration> <xsd:enumeration value="02"> <xsd:annotation> <xsd:documentation>Einrichtung</xsd:documentation> </xsd:annotation> </xsd:enumeration> <xsd:enumeration value="03"> <xsd:annotation> <xsd:documentation>Vorräte</xsd:documentation> </xsd:annotation> </xsd:enumeration> <xsd:enumeration value="04"> <xsd:annotation> <xsd:documentation>Maschinen und Anlagen</xsd:documentation> </xsd:annotation> </xsd:enumeration> <xsd:enumeration value="05"> <xsd:annotation> <xsd:documentation>Wertgegenstände</xsd:documentation> </xsd:annotation> </xsd:enumeration> <xsd:enumeration value="06"> <xsd:annotation> <xsd:documentation>Grundstück</xsd:documentation> </xsd:annotation> </xsd:enumeration> <xsd:enumeration value="07"> <xsd:annotation> <xsd:documentation>Betriebsstätte</xsd:documentation> </xsd:annotation> </xsd:enumeration> <xsd:enumeration value="08"> <xsd:annotation> <xsd:documentation>Kühlanlagen</xsd:documentation> </xsd:annotation> </xsd:enumeration> <xsd:enumeration value="09"> <xsd:annotation> <xsd:documentation>Solar/Photovoltaik</xsd:documentation> </xsd:annotation> </xsd:enumeration> <xsd:enumeration value="10"> <xsd:annotation> <xsd:documentation>Luftfahrzeug</xsd:documentation> </xsd:annotation> </xsd:enumeration> <xsd:enumeration value="11"> <xsd:annotation> <xsd:documentation>Wasserfahrzeug</xsd:documentation> </xsd:annotation> </xsd:enumeration> <xsd:enumeration value="12"> <xsd:annotation> <xsd:documentation>Fahrrad</xsd:documentation> </xsd:annotation> </xsd:enumeration> <xsd:enumeration value="13"> <xsd:annotation> <xsd:documentation>Windkraftanlage</xsd:documentation> </xsd:annotation> </xsd:enumeration> <xsd:enumeration value="14"> <xsd:annotation> <xsd:documentation>Elektro und Elektronik</xsd:documentation> </xsd:annotation> </xsd:enumeration> <xsd:enumeration value="15"> <xsd:annotation> <xsd:documentation>Technik</xsd:documentation> </xsd:annotation> </xsd:enumeration> <xsd:enumeration value="16"> <xsd:annotation> <xsd:documentation>Landwirtschaft</xsd:documentation> </xsd:annotation> </xsd:enumeration> <xsd:enumeration value="17"> <xsd:annotation> <xsd:documentation>Bote (Postbote)</xsd:documentation> </xsd:annotation> </xsd:enumeration> <xsd:enumeration value="18"> <xsd:annotation> <xsd:documentation>Rechtsschutz</xsd:documentation> </xsd:annotation> </xsd:enumeration> <xsd:enumeration value="19"> <xsd:annotation> <xsd:documentation>Kassa</xsd:documentation> </xsd:annotation> </xsd:enumeration> <xsd:enumeration value="20"> <xsd:annotation> <xsd:documentation>Tier</xsd:documentation> </xsd:annotation> </xsd:enumeration> <xsd:enumeration value="21"> <xsd:annotation> <xsd:documentation>D&O-Versicherung</xsd:documentation> </xsd:annotation> </xsd:enumeration> <xsd:enumeration value="22"> <xsd:annotation> <xsd:documentation>Musikinstrumente</xsd:documentation> </xsd:annotation> </xsd:enumeration> <xsd:enumeration value="23"> <xsd:annotation> <xsd:documentation>Haustechnik</xsd:documentation> </xsd:annotation> </xsd:enumeration> <xsd:enumeration value="99"> <xsd:annotation> <xsd:documentation>sonstige Sache</xsd:documentation> </xsd:annotation> </xsd:enumeration> </xsd:restriction> </xsd:simpleType> |
| namespace | urn:omds20 | |||||||||
| type | restriction of xsd:string | |||||||||
| properties |
|
|||||||||
| used by |
|
|||||||||
| facets |
|
|||||||||
| source | <xsd:simpleType name="VertragsID"> <xsd:restriction base="xsd:string"> <xsd:minLength value="1"/> <xsd:maxLength value="40"/> </xsd:restriction> </xsd:simpleType> |
| namespace | urn:omds20 | |||||||||||||||||||||||||||||||||||||||||||||||||||||||||||||||||||||||||||||||||||||||||||||||||||||||||||||||||||||||||||||||||||||||||||||||||||||||||||||||||||||||||||||
| type | restriction of xsd:string | |||||||||||||||||||||||||||||||||||||||||||||||||||||||||||||||||||||||||||||||||||||||||||||||||||||||||||||||||||||||||||||||||||||||||||||||||||||||||||||||||||||||||||||
| properties |
|
|||||||||||||||||||||||||||||||||||||||||||||||||||||||||||||||||||||||||||||||||||||||||||||||||||||||||||||||||||||||||||||||||||||||||||||||||||||||||||||||||||||||||||||
| used by |
|
|||||||||||||||||||||||||||||||||||||||||||||||||||||||||||||||||||||||||||||||||||||||||||||||||||||||||||||||||||||||||||||||||||||||||||||||||||||||||||||||||||||||||||||
| facets |
|
|||||||||||||||||||||||||||||||||||||||||||||||||||||||||||||||||||||||||||||||||||||||||||||||||||||||||||||||||||||||||||||||||||||||||||||||||||||||||||||||||||||||||||||
| annotation |
|
|||||||||||||||||||||||||||||||||||||||||||||||||||||||||||||||||||||||||||||||||||||||||||||||||||||||||||||||||||||||||||||||||||||||||||||||||||||||||||||||||||||||||||||
| source | <xsd:simpleType name="VerwendzweckCd_Type"> <xsd:annotation> <xsd:documentation>Verwendungszweck</xsd:documentation> </xsd:annotation> <xsd:restriction base="xsd:string"> <xsd:enumeration value="01"> <xsd:annotation> <xsd:documentation>zu keiner besonderen Verwendung bestimmt</xsd:documentation> </xsd:annotation> </xsd:enumeration> <xsd:enumeration value="10"> <xsd:annotation> <xsd:documentation>z.Verw.im Rahmen ein.land-u.forstwirtsch.Bet.best.</xsd:documentation> </xsd:annotation> </xsd:enumeration> <xsd:enumeration value="19"> <xsd:annotation> <xsd:documentation>zur Verwendung für den Werkverkehr bestimmt</xsd:documentation> </xsd:annotation> </xsd:enumeration> <xsd:enumeration value="20"> <xsd:annotation> <xsd:documentation>zur Verwendung für die gewerbsm. Beförderung best.</xsd:documentation> </xsd:annotation> </xsd:enumeration> <xsd:enumeration value="21"> <xsd:annotation> <xsd:documentation>alt - z.Verw.f.d.entgelt.Pers.Beförderung bestimmt</xsd:documentation> </xsd:annotation> </xsd:enumeration> <xsd:enumeration value="22"> <xsd:annotation> <xsd:documentation>z.Verw.f.d.gewerbsm.Vermietung o.Beist.ein.Lenkers</xsd:documentation> </xsd:annotation> </xsd:enumeration> <xsd:enumeration value="23"> <xsd:annotation> <xsd:documentation>zur Verwendung bei Spediteuren bestimmt</xsd:documentation> </xsd:annotation> </xsd:enumeration> <xsd:enumeration value="24"> <xsd:annotation> <xsd:documentation>zur Beförderung von gefährlichen Gütern bestimmt</xsd:documentation> </xsd:annotation> </xsd:enumeration> <xsd:enumeration value="25"> <xsd:annotation> <xsd:documentation>zur Verw.im Rahmen des Taxigewerbes bestimmt</xsd:documentation> </xsd:annotation> </xsd:enumeration> <xsd:enumeration value="26"> <xsd:annotation> <xsd:documentation>z. Verw.von Möbeltransporten bestimmt (§106Abs.13)</xsd:documentation> </xsd:annotation> </xsd:enumeration> <xsd:enumeration value="27"> <xsd:annotation> <xsd:documentation>zur Verw.als Schulfahrzeug gem.§112Abs.3 bestimmt</xsd:documentation> </xsd:annotation> </xsd:enumeration> <xsd:enumeration value="28"> <xsd:annotation> <xsd:documentation>zur Verw.im Rahmen des Schaustellergewerbes best.</xsd:documentation> </xsd:annotation> </xsd:enumeration> <xsd:enumeration value="29"> <xsd:annotation> <xsd:documentation>zur Verw.für entgeltl.Personenbeförderung bestimmt</xsd:documentation> </xsd:annotation> </xsd:enumeration> <xsd:enumeration value="30"> <xsd:annotation> <xsd:documentation>z.Verw.i.Bereich d.Strassend.gem.§27Abs.1STVO 1960</xsd:documentation> </xsd:annotation> </xsd:enumeration> <xsd:enumeration value="31"> <xsd:annotation> <xsd:documentation>ausschl.o.vorw.f.Arb.d.Strassend.a.bel.Strassen</xsd:documentation> </xsd:annotation> </xsd:enumeration> <xsd:enumeration value="32"> <xsd:annotation> <xsd:documentation>z.Verw.i.Ber. Kanalwartung gem.§27Abs.5STVO best.</xsd:documentation> </xsd:annotation> </xsd:enumeration> <xsd:enumeration value="33"> <xsd:annotation> <xsd:documentation>z.kommun.Verw.i.Gebietskörp./Gemeindeverb.bestimmt</xsd:documentation> </xsd:annotation> </xsd:enumeration> <xsd:enumeration value="40"> <xsd:annotation> <xsd:documentation>zur Verwendung für den Pannenhilfsdienst bestimmt</xsd:documentation> </xsd:annotation> </xsd:enumeration> <xsd:enumeration value="41"> <xsd:annotation> <xsd:documentation>z.Begl.v.Sond.transp.d.beeid.Straßenaufs.org.best.</xsd:documentation> </xsd:annotation> </xsd:enumeration> <xsd:enumeration value="50"> <xsd:annotation> <xsd:documentation>zur Verwendung für Diplomaten bestimmt</xsd:documentation> </xsd:annotation> </xsd:enumeration> <xsd:enumeration value="51"> <xsd:annotation> <xsd:documentation>zur Verwendung für Konsuln bestimmt</xsd:documentation> </xsd:annotation> </xsd:enumeration> <xsd:enumeration value="60"> <xsd:annotation> <xsd:documentation>ausschl.o.vorw.z.Verw.f.d.öffentl.Hilfsdienst best</xsd:documentation> </xsd:annotation> </xsd:enumeration> <xsd:enumeration value="61"> <xsd:annotation> <xsd:documentation>z.Verw.i.Bereich der Post-u.Telegraphenverw. best.</xsd:documentation> </xsd:annotation> </xsd:enumeration> <xsd:enumeration value="62"> <xsd:annotation> <xsd:documentation>z.Verw.f.d.Rettungsd.ein.Gebietskörpersch.o.RK</xsd:documentation> </xsd:annotation> </xsd:enumeration> <xsd:enumeration value="63"> <xsd:annotation> <xsd:documentation>ausschl.oder vorwiegend für die Feuerwehr bestimmt</xsd:documentation> </xsd:annotation> </xsd:enumeration> <xsd:enumeration value="64"> <xsd:annotation> <xsd:documentation>ausschl.oder vorwiegend f.d.priv.Rettungsd.best.</xsd:documentation> </xsd:annotation> </xsd:enumeration> <xsd:enumeration value="65"> <xsd:annotation> <xsd:documentation>z.Verwendung i.Bereich d.Österr.Bundesbahnen best.</xsd:documentation> </xsd:annotation> </xsd:enumeration> <xsd:enumeration value="70"> <xsd:annotation> <xsd:documentation>zur Verwendung im Bereich der Zollwache bestimmt</xsd:documentation> </xsd:annotation> </xsd:enumeration> <xsd:enumeration value="71"> <xsd:annotation> <xsd:documentation>zur Verwendung im Bereich der Steuerfahndung best.</xsd:documentation> </xsd:annotation> </xsd:enumeration> <xsd:enumeration value="72"> <xsd:annotation> <xsd:documentation>zur Verw.im Bereich d.öffentl.Sicherheitsd. best.</xsd:documentation> </xsd:annotation> </xsd:enumeration> <xsd:enumeration value="74"> <xsd:annotation> <xsd:documentation>zur Verwendung für den Bergrettungsdienst</xsd:documentation> </xsd:annotation> </xsd:enumeration> <xsd:enumeration value="79"> <xsd:annotation> <xsd:documentation>z.Verw.i.Ber.d. Bundesheeres o.d. Heeresverw.best.</xsd:documentation> </xsd:annotation> </xsd:enumeration> <xsd:enumeration value="80"> <xsd:annotation> <xsd:documentation>z.Verw.f.Fahrten d.Bundespräsidenten b.feierl.Anl.</xsd:documentation> </xsd:annotation> </xsd:enumeration> <xsd:enumeration value="81"> <xsd:annotation> <xsd:documentation>zur Verwendung für Staatsfunktionäre bestimmt</xsd:documentation> </xsd:annotation> </xsd:enumeration> </xsd:restriction> </xsd:simpleType> |
| namespace | urn:omds20 | ||||||||||||||||||||||||||||||||||||||||||||||||||||||||||
| type | restriction of xsd:string | ||||||||||||||||||||||||||||||||||||||||||||||||||||||||||
| properties |
|
||||||||||||||||||||||||||||||||||||||||||||||||||||||||||
| used by |
|
||||||||||||||||||||||||||||||||||||||||||||||||||||||||||
| facets |
|
||||||||||||||||||||||||||||||||||||||||||||||||||||||||||
| annotation |
|
||||||||||||||||||||||||||||||||||||||||||||||||||||||||||
| source | <xsd:simpleType name="VSArtCd_Type"> <xsd:annotation> <xsd:documentation>Versicherungssummenart</xsd:documentation> </xsd:annotation> <xsd:restriction base="xsd:string"> <xsd:enumeration value="ALS"> <xsd:annotation> <xsd:documentation>Ablebensumme</xsd:documentation> </xsd:annotation> </xsd:enumeration> <xsd:enumeration value="BDS"> <xsd:annotation> <xsd:documentation>Bausparen Darlehenssumme</xsd:documentation> </xsd:annotation> </xsd:enumeration> <xsd:enumeration value="BVS"> <xsd:annotation> <xsd:documentation>Bausparen Vertragssumme</xsd:documentation> </xsd:annotation> </xsd:enumeration> <xsd:enumeration value="ELS"> <xsd:annotation> <xsd:documentation>Erlebensumme</xsd:documentation> </xsd:annotation> </xsd:enumeration> <xsd:enumeration value="EVS"> <xsd:annotation> <xsd:documentation>EinzelVS</xsd:documentation> </xsd:annotation> </xsd:enumeration> <xsd:enumeration value="HHS"> <xsd:annotation> <xsd:documentation>Höchsthaftungssumme</xsd:documentation> </xsd:annotation> </xsd:enumeration> <xsd:enumeration value="HLS"> <xsd:annotation> <xsd:documentation>Höchstleistungssumme</xsd:documentation> </xsd:annotation> </xsd:enumeration> <xsd:enumeration value="OVS"> <xsd:annotation> <xsd:documentation>ohne Versicherungssumme</xsd:documentation> </xsd:annotation> </xsd:enumeration> <xsd:enumeration value="PFR"> <xsd:annotation> <xsd:documentation>prämienfrei</xsd:documentation> </xsd:annotation> </xsd:enumeration> <xsd:enumeration value="PPF"> <xsd:annotation> <xsd:documentation>prämienpflichtig</xsd:documentation> </xsd:annotation> </xsd:enumeration> <xsd:enumeration value="PVS"> <xsd:annotation> <xsd:documentation>PauschalVS</xsd:documentation> </xsd:annotation> </xsd:enumeration> </xsd:restriction> </xsd:simpleType> |
| namespace | urn:omds20 | |||||||||||||||||||||||||||||||||||||||||||||||||||||||||||||||||||||||||
| type | restriction of xsd:string | |||||||||||||||||||||||||||||||||||||||||||||||||||||||||||||||||||||||||
| properties |
|
|||||||||||||||||||||||||||||||||||||||||||||||||||||||||||||||||||||||||
| used by |
|
|||||||||||||||||||||||||||||||||||||||||||||||||||||||||||||||||||||||||
| facets |
|
|||||||||||||||||||||||||||||||||||||||||||||||||||||||||||||||||||||||||
| annotation |
|
|||||||||||||||||||||||||||||||||||||||||||||||||||||||||||||||||||||||||
| source | <xsd:simpleType name="VtgProdCd_Type"> <xsd:annotation> <xsd:documentation>Vertragsprodukt</xsd:documentation> </xsd:annotation> <xsd:restriction base="xsd:string"> <xsd:enumeration value="99"> <xsd:annotation> <xsd:documentation>sonstige</xsd:documentation> </xsd:annotation> </xsd:enumeration> <xsd:enumeration value="BS"> <xsd:annotation> <xsd:documentation>Bausparen</xsd:documentation> </xsd:annotation> </xsd:enumeration> <xsd:enumeration value="BT"> <xsd:annotation> <xsd:documentation>Betriebsversicherung</xsd:documentation> </xsd:annotation> </xsd:enumeration> <xsd:enumeration value="FL"> <xsd:annotation> <xsd:documentation>Flotte (KFZ)</xsd:documentation> </xsd:annotation> </xsd:enumeration> <xsd:enumeration value="KE"> <xsd:annotation> <xsd:documentation>KV Einzel</xsd:documentation> </xsd:annotation> </xsd:enumeration> <xsd:enumeration value="KF"> <xsd:annotation> <xsd:documentation>KFZ</xsd:documentation> </xsd:annotation> </xsd:enumeration> <xsd:enumeration value="KG"> <xsd:annotation> <xsd:documentation>KV Gruppe</xsd:documentation> </xsd:annotation> </xsd:enumeration> <xsd:enumeration value="LE"> <xsd:annotation> <xsd:documentation>Leben Einzel</xsd:documentation> </xsd:annotation> </xsd:enumeration> <xsd:enumeration value="LG"> <xsd:annotation> <xsd:documentation>Leben Gruppe</xsd:documentation> </xsd:annotation> </xsd:enumeration> <xsd:enumeration value="LS"> <xsd:annotation> <xsd:documentation>Leasing</xsd:documentation> </xsd:annotation> </xsd:enumeration> <xsd:enumeration value="LW"> <xsd:annotation> <xsd:documentation>Landwirtschaftsversicherung</xsd:documentation> </xsd:annotation> </xsd:enumeration> <xsd:enumeration value="PR"> <xsd:annotation> <xsd:documentation>Privatversicherung</xsd:documentation> </xsd:annotation> </xsd:enumeration> <xsd:enumeration value="UF"> <xsd:annotation> <xsd:documentation>Unfallversicherung</xsd:documentation> </xsd:annotation> </xsd:enumeration> <xsd:enumeration value="UG"> <xsd:annotation> <xsd:documentation>Unfall-Gruppe</xsd:documentation> </xsd:annotation> </xsd:enumeration> </xsd:restriction> </xsd:simpleType> |
| namespace | urn:omds20 | |||||||||||||||||||||||||||||||||||||||||||||||||||||||||||||||
| type | restriction of xsd:string | |||||||||||||||||||||||||||||||||||||||||||||||||||||||||||||||
| properties |
|
|||||||||||||||||||||||||||||||||||||||||||||||||||||||||||||||
| used by |
|
|||||||||||||||||||||||||||||||||||||||||||||||||||||||||||||||
| facets |
|
|||||||||||||||||||||||||||||||||||||||||||||||||||||||||||||||
| annotation |
|
|||||||||||||||||||||||||||||||||||||||||||||||||||||||||||||||
| source | <xsd:simpleType name="VtgRolleCd_Type"> <xsd:annotation> <xsd:documentation>Vertragsrolle</xsd:documentation> </xsd:annotation> <xsd:restriction base="xsd:string"> <xsd:enumeration value="AP"> <xsd:annotation> <xsd:documentation>Ansprechperson</xsd:documentation> </xsd:annotation> </xsd:enumeration> <xsd:enumeration value="AZ"> <xsd:annotation> <xsd:documentation>abweichender Zulassungsbesitzer</xsd:documentation> </xsd:annotation> </xsd:enumeration> <xsd:enumeration value="BG"> <xsd:annotation> <xsd:documentation>Bausparer gesetzlicher Vertreter</xsd:documentation> </xsd:annotation> </xsd:enumeration> <xsd:enumeration value="BM"> <xsd:annotation> <xsd:documentation>Bausparer mit Prämie</xsd:documentation> </xsd:annotation> </xsd:enumeration> <xsd:enumeration value="BO"> <xsd:annotation> <xsd:documentation>Bausparer ohne Prämie</xsd:documentation> </xsd:annotation> </xsd:enumeration> <xsd:enumeration value="IA"> <xsd:annotation> <xsd:documentation>Inkassoadresse</xsd:documentation> </xsd:annotation> </xsd:enumeration> <xsd:enumeration value="FI"> <xsd:annotation> <xsd:documentation>Firmeninhaber</xsd:documentation> </xsd:annotation> </xsd:enumeration> <xsd:enumeration value="GV"> <xsd:annotation> <xsd:documentation>Gesetzlicher Vertreter</xsd:documentation> </xsd:annotation> </xsd:enumeration> <xsd:enumeration value="LE"> <xsd:annotation> <xsd:documentation>Lenker</xsd:documentation> </xsd:annotation> </xsd:enumeration> <xsd:enumeration value="KA"> <xsd:annotation> <xsd:documentation>Korrespondenz/Zustelladresse</xsd:documentation> </xsd:annotation> </xsd:enumeration> <xsd:enumeration value="VN"> <xsd:annotation> <xsd:documentation>Versicherungsnehmer</xsd:documentation> </xsd:annotation> </xsd:enumeration> <xsd:enumeration value="ZB"> <xsd:annotation> <xsd:documentation>Zustellbevollmächtigter</xsd:documentation> </xsd:annotation> </xsd:enumeration> </xsd:restriction> </xsd:simpleType> |
| namespace | urn:omds20 | |||||||||||||||||||||||||||||||||||||||||||||||||||||||||||||||||||||||||||||||||||||||||||||||||||||||||||||||||||||||||||||||||||||||||||||||||||||||||||||||||||
| type | restriction of xsd:string | |||||||||||||||||||||||||||||||||||||||||||||||||||||||||||||||||||||||||||||||||||||||||||||||||||||||||||||||||||||||||||||||||||||||||||||||||||||||||||||||||||
| properties |
|
|||||||||||||||||||||||||||||||||||||||||||||||||||||||||||||||||||||||||||||||||||||||||||||||||||||||||||||||||||||||||||||||||||||||||||||||||||||||||||||||||||
| used by |
|
|||||||||||||||||||||||||||||||||||||||||||||||||||||||||||||||||||||||||||||||||||||||||||||||||||||||||||||||||||||||||||||||||||||||||||||||||||||||||||||||||||
| facets |
|
|||||||||||||||||||||||||||||||||||||||||||||||||||||||||||||||||||||||||||||||||||||||||||||||||||||||||||||||||||||||||||||||||||||||||||||||||||||||||||||||||||
| annotation |
|
|||||||||||||||||||||||||||||||||||||||||||||||||||||||||||||||||||||||||||||||||||||||||||||||||||||||||||||||||||||||||||||||||||||||||||||||||||||||||||||||||||
| source | <xsd:simpleType name="VtgSparteCd_Type"> <xsd:annotation> <xsd:documentation>Vertragssparte oder Bündelung </xsd:documentation> </xsd:annotation> <xsd:restriction base="xsd:string"> <xsd:enumeration value="BEH"> <xsd:annotation> <xsd:documentation>Eigenheim Bündel</xsd:documentation> </xsd:annotation> </xsd:enumeration> <xsd:enumeration value="BHH"> <xsd:annotation> <xsd:documentation>Haushalt Bündel</xsd:documentation> </xsd:annotation> </xsd:enumeration> <xsd:enumeration value="BLA"> <xsd:annotation> <xsd:documentation>Landwirtschaft Bündel</xsd:documentation> </xsd:annotation> </xsd:enumeration> <xsd:enumeration value="BBG"> <xsd:annotation> <xsd:documentation>Betrieb/Gewerbe Bündel</xsd:documentation> </xsd:annotation> </xsd:enumeration> <xsd:enumeration value="BWH"> <xsd:annotation> <xsd:documentation>Wohnhaus/Objekt Bündel</xsd:documentation> </xsd:annotation> </xsd:enumeration> <xsd:enumeration value="BKF"> <xsd:annotation> <xsd:documentation>KFZ Bündel</xsd:documentation> </xsd:annotation> </xsd:enumeration> <xsd:enumeration value="BPV"> <xsd:annotation> <xsd:documentation>Personen Bündel</xsd:documentation> </xsd:annotation> </xsd:enumeration> <xsd:enumeration value="BPR"> <xsd:annotation> <xsd:documentation>Privat Bündel</xsd:documentation> </xsd:annotation> </xsd:enumeration> <xsd:enumeration value="B99"> <xsd:annotation> <xsd:documentation>Sonstige Bündel</xsd:documentation> </xsd:annotation> </xsd:enumeration> <xsd:enumeration value="AH"> <xsd:annotation> <xsd:documentation>KFZ-Haftpflicht</xsd:documentation> </xsd:annotation> </xsd:enumeration> <xsd:enumeration value="AK"> <xsd:annotation> <xsd:documentation>KFZ-Kasko</xsd:documentation> </xsd:annotation> </xsd:enumeration> <xsd:enumeration value="AS"> <xsd:annotation> <xsd:documentation>Assistance</xsd:documentation> </xsd:annotation> </xsd:enumeration> <xsd:enumeration value="AU"> <xsd:annotation> <xsd:documentation>KFZ-Insassenunfall</xsd:documentation> </xsd:annotation> </xsd:enumeration> <xsd:enumeration value="BF"> <xsd:annotation> <xsd:documentation>BUFT</xsd:documentation> </xsd:annotation> </xsd:enumeration> <xsd:enumeration value="BS"> <xsd:annotation> <xsd:documentation>Bausparen</xsd:documentation> </xsd:annotation> </xsd:enumeration> <xsd:enumeration value="BU"> <xsd:annotation> <xsd:documentation>Betriebs-Unterbrechung</xsd:documentation> </xsd:annotation> </xsd:enumeration> <xsd:enumeration value="ED"> <xsd:annotation> <xsd:documentation>Einbruchdiebstahl</xsd:documentation> </xsd:annotation> </xsd:enumeration> <xsd:enumeration value="FE"> <xsd:annotation> <xsd:documentation>Feuer</xsd:documentation> </xsd:annotation> </xsd:enumeration> <xsd:enumeration value="GB"> <xsd:annotation> <xsd:documentation>Glasbruch</xsd:documentation> </xsd:annotation> </xsd:enumeration> <xsd:enumeration value="HH"> <xsd:annotation> <xsd:documentation>Wohnungs-Versicherung</xsd:documentation> </xsd:annotation> </xsd:enumeration> <xsd:enumeration value="HP"> <xsd:annotation> <xsd:documentation>Haftpflicht</xsd:documentation> </xsd:annotation> </xsd:enumeration> <xsd:enumeration value="KV"> <xsd:annotation> <xsd:documentation>Krankenversicherung</xsd:documentation> </xsd:annotation> </xsd:enumeration> <xsd:enumeration value="LV"> <xsd:annotation> <xsd:documentation>Lebensversicherung</xsd:documentation> </xsd:annotation> </xsd:enumeration> <xsd:enumeration value="LS"> <xsd:annotation> <xsd:documentation>Leasing</xsd:documentation> </xsd:annotation> </xsd:enumeration> <xsd:enumeration value="LW"> <xsd:annotation> <xsd:documentation>Leitungswasser</xsd:documentation> </xsd:annotation> </xsd:enumeration> <xsd:enumeration value="MG"> <xsd:annotation> <xsd:documentation>Maschinen und Geräte</xsd:documentation> </xsd:annotation> </xsd:enumeration> <xsd:enumeration value="RS"> <xsd:annotation> <xsd:documentation>Recht(s)schutz</xsd:documentation> </xsd:annotation> </xsd:enumeration> <xsd:enumeration value="ST"> <xsd:annotation> <xsd:documentation>Sturm</xsd:documentation> </xsd:annotation> </xsd:enumeration> <xsd:enumeration value="TI"> <xsd:annotation> <xsd:documentation>Tierversicherung</xsd:documentation> </xsd:annotation> </xsd:enumeration> <xsd:enumeration value="TP"> <xsd:annotation> <xsd:documentation>Transportversicherung</xsd:documentation> </xsd:annotation> </xsd:enumeration> <xsd:enumeration value="UV"> <xsd:annotation> <xsd:documentation>Unfallversicherung</xsd:documentation> </xsd:annotation> </xsd:enumeration> <xsd:enumeration value="99"> <xsd:annotation> <xsd:documentation>sonstige Einzelversicherung</xsd:documentation> </xsd:annotation> </xsd:enumeration> </xsd:restriction> </xsd:simpleType> |
| namespace | urn:omds20 | |||||||||||||||||||||||||||||||||
| type | restriction of xsd:string | |||||||||||||||||||||||||||||||||
| properties |
|
|||||||||||||||||||||||||||||||||
| used by |
|
|||||||||||||||||||||||||||||||||
| facets |
|
|||||||||||||||||||||||||||||||||
| annotation |
|
|||||||||||||||||||||||||||||||||
| source | <xsd:simpleType name="VtgStatusCd_Type"> <xsd:annotation> <xsd:documentation>Vertragsstatus</xsd:documentation> </xsd:annotation> <xsd:restriction base="xsd:string"> <xsd:enumeration value="0"> <xsd:annotation> <xsd:documentation>unbekannt</xsd:documentation> </xsd:annotation> </xsd:enumeration> <xsd:enumeration value="1"> <xsd:annotation> <xsd:documentation>aktiv</xsd:documentation> </xsd:annotation> </xsd:enumeration> <xsd:enumeration value="2"> <xsd:annotation> <xsd:documentation>suspendiert, KZ-Hinterlegung</xsd:documentation> </xsd:annotation> </xsd:enumeration> <xsd:enumeration value="3"> <xsd:annotation> <xsd:documentation>beantragt</xsd:documentation> </xsd:annotation> </xsd:enumeration> <xsd:enumeration value="4"> <xsd:annotation> <xsd:documentation>kurzfristig</xsd:documentation> </xsd:annotation> </xsd:enumeration> <xsd:enumeration value="9"> <xsd:annotation> <xsd:documentation>storniert</xsd:documentation> </xsd:annotation> </xsd:enumeration> </xsd:restriction> </xsd:simpleType> |
| namespace | urn:omds20 | |||||||||
| type | restriction of xsd:string | |||||||||
| properties |
|
|||||||||
| used by |
|
|||||||||
| facets |
|
|||||||||
| source | <xsd:simpleType name="VUNr"> <xsd:restriction base="xsd:string"> <xsd:minLength value="1"/> <xsd:maxLength value="3"/> </xsd:restriction> </xsd:simpleType> |
| namespace | urn:omds20 | ||||||||||||||||||||||||||||||||||||||||||||||||||||||||||||||||||||||||||||||||||||||||||||||||||||||||||||||||||||||||||||||||||||||||||||||||||||||||||||||||||||||||||||||||||
| type | restriction of xsd:string | ||||||||||||||||||||||||||||||||||||||||||||||||||||||||||||||||||||||||||||||||||||||||||||||||||||||||||||||||||||||||||||||||||||||||||||||||||||||||||||||||||||||||||||||||||
| properties |
|
||||||||||||||||||||||||||||||||||||||||||||||||||||||||||||||||||||||||||||||||||||||||||||||||||||||||||||||||||||||||||||||||||||||||||||||||||||||||||||||||||||||||||||||||||
| used by |
|
||||||||||||||||||||||||||||||||||||||||||||||||||||||||||||||||||||||||||||||||||||||||||||||||||||||||||||||||||||||||||||||||||||||||||||||||||||||||||||||||||||||||||||||||||
| facets |
|
||||||||||||||||||||||||||||||||||||||||||||||||||||||||||||||||||||||||||||||||||||||||||||||||||||||||||||||||||||||||||||||||||||||||||||||||||||||||||||||||||||||||||||||||||
| annotation |
|
||||||||||||||||||||||||||||||||||||||||||||||||||||||||||||||||||||||||||||||||||||||||||||||||||||||||||||||||||||||||||||||||||||||||||||||||||||||||||||||||||||||||||||||||||
| source | <xsd:simpleType name="WaehrungsCd_Type"> <xsd:annotation> <xsd:documentation>Währung</xsd:documentation> </xsd:annotation> <xsd:restriction base="xsd:string"> <xsd:enumeration value="AUD"> <xsd:annotation> <xsd:documentation>Dollar Australien</xsd:documentation> </xsd:annotation> </xsd:enumeration> <xsd:enumeration value="BGL"> <xsd:annotation> <xsd:documentation>Lewa Bulgarien</xsd:documentation> </xsd:annotation> </xsd:enumeration> <xsd:enumeration value="CAD"> <xsd:annotation> <xsd:documentation>Dollar Kanadien</xsd:documentation> </xsd:annotation> </xsd:enumeration> <xsd:enumeration value="CHF"> <xsd:annotation> <xsd:documentation>Franken Schweiz</xsd:documentation> </xsd:annotation> </xsd:enumeration> <xsd:enumeration value="CYP"> <xsd:annotation> <xsd:documentation>Pfund Zypern</xsd:documentation> </xsd:annotation> </xsd:enumeration> <xsd:enumeration value="CZR"> <xsd:annotation> <xsd:documentation>Krone Tschechien</xsd:documentation> </xsd:annotation> </xsd:enumeration> <xsd:enumeration value="DKK"> <xsd:annotation> <xsd:documentation>Krone Dänemark</xsd:documentation> </xsd:annotation> </xsd:enumeration> <xsd:enumeration value="EUR"> <xsd:annotation> <xsd:documentation>EURO</xsd:documentation> </xsd:annotation> </xsd:enumeration> <xsd:enumeration value="GBP"> <xsd:annotation> <xsd:documentation>Pfund Großbritannien</xsd:documentation> </xsd:annotation> </xsd:enumeration> <xsd:enumeration value="GIP"> <xsd:annotation> <xsd:documentation>Pfund Gibraltar</xsd:documentation> </xsd:annotation> </xsd:enumeration> <xsd:enumeration value="HKD"> <xsd:annotation> <xsd:documentation>Dollar Hongkong</xsd:documentation> </xsd:annotation> </xsd:enumeration> <xsd:enumeration value="HRK"> <xsd:annotation> <xsd:documentation>Kuna Kroatia</xsd:documentation> </xsd:annotation> </xsd:enumeration> <xsd:enumeration value="HUF"> <xsd:annotation> <xsd:documentation>Forint Ungarn</xsd:documentation> </xsd:annotation> </xsd:enumeration> <xsd:enumeration value="ILS"> <xsd:annotation> <xsd:documentation>Shekel Israel</xsd:documentation> </xsd:annotation> </xsd:enumeration> <xsd:enumeration value="INR"> <xsd:annotation> <xsd:documentation>Rupie Indien</xsd:documentation> </xsd:annotation> </xsd:enumeration> <xsd:enumeration value="ISK"> <xsd:annotation> <xsd:documentation>Krone Island</xsd:documentation> </xsd:annotation> </xsd:enumeration> <xsd:enumeration value="JOD"> <xsd:annotation> <xsd:documentation>Dinar Jordanien</xsd:documentation> </xsd:annotation> </xsd:enumeration> <xsd:enumeration value="JPY"> <xsd:annotation> <xsd:documentation>Yen Japan</xsd:documentation> </xsd:annotation> </xsd:enumeration> <xsd:enumeration value="MLT"> <xsd:annotation> <xsd:documentation>Pfund Malta</xsd:documentation> </xsd:annotation> </xsd:enumeration> <xsd:enumeration value="MXP"> <xsd:annotation> <xsd:documentation>Peso Mexiko</xsd:documentation> </xsd:annotation> </xsd:enumeration> <xsd:enumeration value="NOK"> <xsd:annotation> <xsd:documentation>Krone Norwegen</xsd:documentation> </xsd:annotation> </xsd:enumeration> <xsd:enumeration value="NZD"> <xsd:annotation> <xsd:documentation>Dollar Neuseeland</xsd:documentation> </xsd:annotation> </xsd:enumeration> <xsd:enumeration value="PLZ"> <xsd:annotation> <xsd:documentation>Zloty Polen</xsd:documentation> </xsd:annotation> </xsd:enumeration> <xsd:enumeration value="ROL"> <xsd:annotation> <xsd:documentation>Lau Rumänien</xsd:documentation> </xsd:annotation> </xsd:enumeration> <xsd:enumeration value="SEK"> <xsd:annotation> <xsd:documentation>Krone Schweden</xsd:documentation> </xsd:annotation> </xsd:enumeration> <xsd:enumeration value="SGD"> <xsd:annotation> <xsd:documentation>Dollar Singapur</xsd:documentation> </xsd:annotation> </xsd:enumeration> <xsd:enumeration value="SIT"> <xsd:annotation> <xsd:documentation>Tolar Slowenien</xsd:documentation> </xsd:annotation> </xsd:enumeration> <xsd:enumeration value="SKK"> <xsd:annotation> <xsd:documentation>Krone Slowakei</xsd:documentation> </xsd:annotation> </xsd:enumeration> <xsd:enumeration value="SUR"> <xsd:annotation> <xsd:documentation>Rubel Rußland</xsd:documentation> </xsd:annotation> </xsd:enumeration> <xsd:enumeration value="TND"> <xsd:annotation> <xsd:documentation>Dinar Tunesien</xsd:documentation> </xsd:annotation> </xsd:enumeration> <xsd:enumeration value="TRL"> <xsd:annotation> <xsd:documentation>Lira Türkei</xsd:documentation> </xsd:annotation> </xsd:enumeration> <xsd:enumeration value="TWD"> <xsd:annotation> <xsd:documentation>Dollar Taiwan</xsd:documentation> </xsd:annotation> </xsd:enumeration> <xsd:enumeration value="USD"> <xsd:annotation> <xsd:documentation>US Dollar $</xsd:documentation> </xsd:annotation> </xsd:enumeration> <xsd:enumeration value="YUN"> <xsd:annotation> <xsd:documentation>Dinar Jugoslawien-Rest</xsd:documentation> </xsd:annotation> </xsd:enumeration> <xsd:enumeration value="ZAR"> <xsd:annotation> <xsd:documentation>Rand Südafrika</xsd:documentation> </xsd:annotation> </xsd:enumeration> </xsd:restriction> </xsd:simpleType> |
| namespace | urn:omds20 | |||||||||
| type | restriction of xsd:string | |||||||||
| properties |
|
|||||||||
| used by |
|
|||||||||
| facets |
|
|||||||||
| source | <xsd:simpleType name="WKN_Type"> <xsd:restriction base="xsd:string"> <xsd:minLength value="1"/> <xsd:maxLength value="6"/> </xsd:restriction> </xsd:simpleType> |
| namespace | urn:omds20 | |||||||||||||||||||||||||||||||||
| type | restriction of xsd:string | |||||||||||||||||||||||||||||||||
| properties |
|
|||||||||||||||||||||||||||||||||
| used by |
|
|||||||||||||||||||||||||||||||||
| facets |
|
|||||||||||||||||||||||||||||||||
| annotation |
|
|||||||||||||||||||||||||||||||||
| source | <xsd:simpleType name="ZahlGrundCd_Type"> <xsd:annotation> <xsd:documentation>Zahlungsgrund</xsd:documentation> </xsd:annotation> <xsd:restriction base="xsd:string"> <xsd:enumeration value="99"> <xsd:annotation> <xsd:documentation>sonstige</xsd:documentation> </xsd:annotation> </xsd:enumeration> <xsd:enumeration value="B"> <xsd:annotation> <xsd:documentation>bedingungsgemäß</xsd:documentation> </xsd:annotation> </xsd:enumeration> <xsd:enumeration value="K"> <xsd:annotation> <xsd:documentation>Kulanz</xsd:documentation> </xsd:annotation> </xsd:enumeration> <xsd:enumeration value="M"> <xsd:annotation> <xsd:documentation>Rückzahlung (Minus-Betrag)</xsd:documentation> </xsd:annotation> </xsd:enumeration> <xsd:enumeration value="R"> <xsd:annotation> <xsd:documentation>Regress</xsd:documentation> </xsd:annotation> </xsd:enumeration> <xsd:enumeration value="S"> <xsd:annotation> <xsd:documentation>Summe bisherige Zahlungen</xsd:documentation> </xsd:annotation> </xsd:enumeration> </xsd:restriction> </xsd:simpleType> |
| namespace | urn:omds20 | ||||||||||||||||||||||||||||||||||||||
| type | restriction of xsd:string | ||||||||||||||||||||||||||||||||||||||
| properties |
|
||||||||||||||||||||||||||||||||||||||
| used by |
|
||||||||||||||||||||||||||||||||||||||
| facets |
|
||||||||||||||||||||||||||||||||||||||
| annotation |
|
||||||||||||||||||||||||||||||||||||||
| source | <xsd:simpleType name="ZahlRhythmCd_Type"> <xsd:annotation> <xsd:documentation>Zahlungsrhythmus</xsd:documentation> </xsd:annotation> <xsd:restriction base="xsd:string"> <xsd:enumeration value="0"> <xsd:annotation> <xsd:documentation>betragsfrei</xsd:documentation> </xsd:annotation> </xsd:enumeration> <xsd:enumeration value="1"> <xsd:annotation> <xsd:documentation>jährlich</xsd:documentation> </xsd:annotation> </xsd:enumeration> <xsd:enumeration value="2"> <xsd:annotation> <xsd:documentation>halbjährlich</xsd:documentation> </xsd:annotation> </xsd:enumeration> <xsd:enumeration value="4"> <xsd:annotation> <xsd:documentation>vierteljährlich</xsd:documentation> </xsd:annotation> </xsd:enumeration> <xsd:enumeration value="5"> <xsd:annotation> <xsd:documentation>Einmalbetrag</xsd:documentation> </xsd:annotation> </xsd:enumeration> <xsd:enumeration value="6"> <xsd:annotation> <xsd:documentation>monatlich</xsd:documentation> </xsd:annotation> </xsd:enumeration> <xsd:enumeration value="9"> <xsd:annotation> <xsd:documentation>Sonstiges, unbekannt</xsd:documentation> </xsd:annotation> </xsd:enumeration> </xsd:restriction> </xsd:simpleType> |
| namespace | urn:omds20 | ||||||||||||||||||||||||||||||||||||||||||||||||||||||||||
| type | restriction of xsd:string | ||||||||||||||||||||||||||||||||||||||||||||||||||||||||||
| properties |
|
||||||||||||||||||||||||||||||||||||||||||||||||||||||||||
| used by |
|
||||||||||||||||||||||||||||||||||||||||||||||||||||||||||
| facets |
|
||||||||||||||||||||||||||||||||||||||||||||||||||||||||||
| annotation |
|
||||||||||||||||||||||||||||||||||||||||||||||||||||||||||
| source | <xsd:simpleType name="ZahlWegCd_Type"> <xsd:annotation> <xsd:documentation>Zahlungsweg</xsd:documentation> </xsd:annotation> <xsd:restriction base="xsd:string"> <xsd:enumeration value="00"> <xsd:annotation> <xsd:documentation>unbekannt</xsd:documentation> </xsd:annotation> </xsd:enumeration> <xsd:enumeration value="01"> <xsd:annotation> <xsd:documentation>Zahlschein</xsd:documentation> </xsd:annotation> </xsd:enumeration> <xsd:enumeration value="02"> <xsd:annotation> <xsd:documentation>Lastschrift</xsd:documentation> </xsd:annotation> </xsd:enumeration> <xsd:enumeration value="03"> <xsd:annotation> <xsd:documentation>Kundenkonto</xsd:documentation> </xsd:annotation> </xsd:enumeration> <xsd:enumeration value="04"> <xsd:annotation> <xsd:documentation>Kreditkarte</xsd:documentation> </xsd:annotation> </xsd:enumeration> <xsd:enumeration value="11"> <xsd:annotation> <xsd:documentation>bar (Post, Kassa)</xsd:documentation> </xsd:annotation> </xsd:enumeration> <xsd:enumeration value="12"> <xsd:annotation> <xsd:documentation>Kontoüberweisung</xsd:documentation> </xsd:annotation> </xsd:enumeration> <xsd:enumeration value="13"> <xsd:annotation> <xsd:documentation>Scheck</xsd:documentation> </xsd:annotation> </xsd:enumeration> <xsd:enumeration value="14"> <xsd:annotation> <xsd:documentation>Umbuchung (Präm.-/Polizzenkto)</xsd:documentation> </xsd:annotation> </xsd:enumeration> <xsd:enumeration value="15"> <xsd:annotation> <xsd:documentation>Onlinezahlung</xsd:documentation> </xsd:annotation> </xsd:enumeration> <xsd:enumeration value="99"> <xsd:annotation> <xsd:documentation>Sonstiges</xsd:documentation> </xsd:annotation> </xsd:enumeration> </xsd:restriction> </xsd:simpleType> |
| namespace | urn:omds20 | ||||||||||||||||||||||||||||||||||||||||||||||||||||||||||
| type | restriction of xsd:string | ||||||||||||||||||||||||||||||||||||||||||||||||||||||||||
| properties |
|
||||||||||||||||||||||||||||||||||||||||||||||||||||||||||
| used by |
|
||||||||||||||||||||||||||||||||||||||||||||||||||||||||||
| facets |
|
||||||||||||||||||||||||||||||||||||||||||||||||||||||||||
| annotation |
|
||||||||||||||||||||||||||||||||||||||||||||||||||||||||||
| source | <xsd:simpleType name="ZRArtCd_Type"> <xsd:annotation> <xsd:documentation>Art des Zeitraumes</xsd:documentation> </xsd:annotation> <xsd:restriction base="xsd:string"> <xsd:enumeration value="B"> <xsd:annotation> <xsd:documentation>Bedingungsdatum</xsd:documentation> </xsd:annotation> </xsd:enumeration> <xsd:enumeration value="Z"> <xsd:annotation> <xsd:documentation>Zuteilungsdatum</xsd:documentation> </xsd:annotation> </xsd:enumeration> <xsd:enumeration value="1"> <xsd:annotation> <xsd:documentation>Prämienfreistellung</xsd:documentation> </xsd:annotation> </xsd:enumeration> <xsd:enumeration value="2"> <xsd:annotation> <xsd:documentation>Beitragfreistellung</xsd:documentation> </xsd:annotation> </xsd:enumeration> <xsd:enumeration value="3"> <xsd:annotation> <xsd:documentation>Ruhendstellung</xsd:documentation> </xsd:annotation> </xsd:enumeration> <xsd:enumeration value="4"> <xsd:annotation> <xsd:documentation>Sparteneinschluss</xsd:documentation> </xsd:annotation> </xsd:enumeration> <xsd:enumeration value="5"> <xsd:annotation> <xsd:documentation>Beobachtungszeitraum</xsd:documentation> </xsd:annotation> </xsd:enumeration> <xsd:enumeration value="6"> <xsd:annotation> <xsd:documentation>Einzugsermächtigung</xsd:documentation> </xsd:annotation> </xsd:enumeration> <xsd:enumeration value="7"> <xsd:annotation> <xsd:documentation>Bindefrist</xsd:documentation> </xsd:annotation> </xsd:enumeration> <xsd:enumeration value="8"> <xsd:annotation> <xsd:documentation>Stornozeitraum</xsd:documentation> </xsd:annotation> </xsd:enumeration> <xsd:enumeration value="9"> <xsd:annotation> <xsd:documentation>sonstige</xsd:documentation> </xsd:annotation> </xsd:enumeration> </xsd:restriction> </xsd:simpleType> |
| namespace | urn:omds20 | ||||||||||||||||||||||||||||||||||||||||||||||||||||||||||||||
| used by |
|
||||||||||||||||||||||||||||||||||||||||||||||||||||||||||||||
| attributes |
|
||||||||||||||||||||||||||||||||||||||||||||||||||||||||||||||
| source | <xsd:attributeGroup name="Adresse_Attribute"> <xsd:annotation/> <xsd:attribute name="Pac" type="xsd:unsignedInt" use="optional"> <xsd:annotation> <xsd:documentation>Postzertifizierter Adress Code</xsd:documentation> </xsd:annotation> </xsd:attribute> <xsd:attribute name="LandesCd" type="omds:LandesCd_Type" use="optional"/> <xsd:attribute name="PLZ" use="optional"> <xsd:simpleType> <xsd:restriction base="xsd:string"> <xsd:minLength value="1"/> <xsd:maxLength value="7"/> </xsd:restriction> </xsd:simpleType> </xsd:attribute> <xsd:attribute name="Ort" use="optional"> <xsd:simpleType> <xsd:restriction base="xsd:string"> <xsd:minLength value="1"/> <xsd:maxLength value="40"/> </xsd:restriction> </xsd:simpleType> </xsd:attribute> <xsd:attribute name="Strasse" use="optional"> <xsd:simpleType> <xsd:restriction base="xsd:string"> <xsd:maxLength value="40"/> <xsd:minLength value="1"/> </xsd:restriction> </xsd:simpleType> </xsd:attribute> <xsd:attribute name="Hausnr" use="optional"> <xsd:simpleType> <xsd:restriction base="xsd:string"> <xsd:maxLength value="16"/> </xsd:restriction> </xsd:simpleType> </xsd:attribute> <xsd:attribute name="Zusatz" use="optional"> <xsd:simpleType> <xsd:restriction base="xsd:string"> <xsd:maxLength value="40"/> </xsd:restriction> </xsd:simpleType> </xsd:attribute> <xsd:attribute name="AdressID_VU" use="optional"> <xsd:simpleType> <xsd:restriction base="xsd:string"> <xsd:maxLength value="50"/> </xsd:restriction> </xsd:simpleType> </xsd:attribute> <xsd:attribute name="AdressID_Makler" use="optional"> <xsd:simpleType> <xsd:restriction base="xsd:string"> <xsd:maxLength value="50"/> </xsd:restriction> </xsd:simpleType> </xsd:attribute> </xsd:attributeGroup> |
| type | xsd:unsignedInt | ||
| properties |
|
||
| annotation |
|
||
| source | <xsd:attribute name="Pac" type="xsd:unsignedInt" use="optional"> <xsd:annotation> <xsd:documentation>Postzertifizierter Adress Code</xsd:documentation> </xsd:annotation> </xsd:attribute> |
| type | omds:LandesCd_Type | ||||||||||||||||||||||||||||||||||||||||||||||||||||||||||||||||||||||||||||||||||||||||||||||||||||||||||||||||||||||||||||||||||||||||||||||||||||||||||||||||||||||||||||||||||||||||||||||||||||||||||||||||||||||||||||||||||||||||||||||||||||||||||||||||||||||||||||||||||||||||||||||||||||||||||||||||||||||||||||||||||||||||||||||||||||||||||||||||||||||||||||||||||||||||||||||||||||||||||||||||||||||||||||||||||||||||||||||||||||||||||||||||||||||||||||||||||||||||||||||||||||||||||||||||||||||||||||||||||||||||||||||||||||||||||||||||||||||||||||||||||||||||||||||||||||||||||||||||||||||||||||||||||||||||||||||||||||||||||||||||||||||||||||||||||||||||||||||||||||||||||||||||||||||||||||||||||||||||||||||||||||||||||||||||||||||||||||||||||||||||||||||||||||||||||||||||||||||||||||||||||||||||||||||||||||||||||||||||||||||||||||||||||||||||||||||||||||||||||||||||||||||||||||||||||||||||||||||||||||||||||||||||||||||||||||||||||||||||||||||||||||||||||||||||||||||||||||||||||||||
| properties |
|
||||||||||||||||||||||||||||||||||||||||||||||||||||||||||||||||||||||||||||||||||||||||||||||||||||||||||||||||||||||||||||||||||||||||||||||||||||||||||||||||||||||||||||||||||||||||||||||||||||||||||||||||||||||||||||||||||||||||||||||||||||||||||||||||||||||||||||||||||||||||||||||||||||||||||||||||||||||||||||||||||||||||||||||||||||||||||||||||||||||||||||||||||||||||||||||||||||||||||||||||||||||||||||||||||||||||||||||||||||||||||||||||||||||||||||||||||||||||||||||||||||||||||||||||||||||||||||||||||||||||||||||||||||||||||||||||||||||||||||||||||||||||||||||||||||||||||||||||||||||||||||||||||||||||||||||||||||||||||||||||||||||||||||||||||||||||||||||||||||||||||||||||||||||||||||||||||||||||||||||||||||||||||||||||||||||||||||||||||||||||||||||||||||||||||||||||||||||||||||||||||||||||||||||||||||||||||||||||||||||||||||||||||||||||||||||||||||||||||||||||||||||||||||||||||||||||||||||||||||||||||||||||||||||||||||||||||||||||||||||||||||||||||||||||||||||||||||||||||||||
| facets |
|
||||||||||||||||||||||||||||||||||||||||||||||||||||||||||||||||||||||||||||||||||||||||||||||||||||||||||||||||||||||||||||||||||||||||||||||||||||||||||||||||||||||||||||||||||||||||||||||||||||||||||||||||||||||||||||||||||||||||||||||||||||||||||||||||||||||||||||||||||||||||||||||||||||||||||||||||||||||||||||||||||||||||||||||||||||||||||||||||||||||||||||||||||||||||||||||||||||||||||||||||||||||||||||||||||||||||||||||||||||||||||||||||||||||||||||||||||||||||||||||||||||||||||||||||||||||||||||||||||||||||||||||||||||||||||||||||||||||||||||||||||||||||||||||||||||||||||||||||||||||||||||||||||||||||||||||||||||||||||||||||||||||||||||||||||||||||||||||||||||||||||||||||||||||||||||||||||||||||||||||||||||||||||||||||||||||||||||||||||||||||||||||||||||||||||||||||||||||||||||||||||||||||||||||||||||||||||||||||||||||||||||||||||||||||||||||||||||||||||||||||||||||||||||||||||||||||||||||||||||||||||||||||||||||||||||||||||||||||||||||||||||||||||||||||||||||||||||||||||||||
| source | <xsd:attribute name="LandesCd" type="omds:LandesCd_Type" use="optional"/> |
| type | restriction of xsd:string | |||||||||
| properties |
|
|||||||||
| facets |
|
|||||||||
| source | <xsd:attribute name="PLZ" use="optional"> <xsd:simpleType> <xsd:restriction base="xsd:string"> <xsd:minLength value="1"/> <xsd:maxLength value="7"/> </xsd:restriction> </xsd:simpleType> </xsd:attribute> |
| type | restriction of xsd:string | |||||||||
| properties |
|
|||||||||
| facets |
|
|||||||||
| source | <xsd:attribute name="Ort" use="optional"> <xsd:simpleType> <xsd:restriction base="xsd:string"> <xsd:minLength value="1"/> <xsd:maxLength value="40"/> </xsd:restriction> </xsd:simpleType> </xsd:attribute> |
| type | restriction of xsd:string | |||||||||
| properties |
|
|||||||||
| facets |
|
|||||||||
| source | <xsd:attribute name="Strasse" use="optional"> <xsd:simpleType> <xsd:restriction base="xsd:string"> <xsd:maxLength value="40"/> <xsd:minLength value="1"/> </xsd:restriction> </xsd:simpleType> </xsd:attribute> |
| type | restriction of xsd:string | ||||||
| properties |
|
||||||
| facets |
|
||||||
| source | <xsd:attribute name="Hausnr" use="optional"> <xsd:simpleType> <xsd:restriction base="xsd:string"> <xsd:maxLength value="16"/> </xsd:restriction> </xsd:simpleType> </xsd:attribute> |
| type | restriction of xsd:string | ||||||
| properties |
|
||||||
| facets |
|
||||||
| source | <xsd:attribute name="Zusatz" use="optional"> <xsd:simpleType> <xsd:restriction base="xsd:string"> <xsd:maxLength value="40"/> </xsd:restriction> </xsd:simpleType> </xsd:attribute> |
| type | restriction of xsd:string | ||||||
| properties |
|
||||||
| facets |
|
||||||
| source | <xsd:attribute name="AdressID_VU" use="optional"> <xsd:simpleType> <xsd:restriction base="xsd:string"> <xsd:maxLength value="50"/> </xsd:restriction> </xsd:simpleType> </xsd:attribute> |
| type | restriction of xsd:string | ||||||
| properties |
|
||||||
| facets |
|
||||||
| source | <xsd:attribute name="AdressID_Makler" use="optional"> <xsd:simpleType> <xsd:restriction base="xsd:string"> <xsd:maxLength value="50"/> </xsd:restriction> </xsd:simpleType> </xsd:attribute> |
| diagram | ![]() |
||||||||||||||||||||||||||||||||||||||||||||||||||||||||||||||
| namespace | urn:omds3CommonServiceTypes-1-1-0 | ||||||||||||||||||||||||||||||||||||||||||||||||||||||||||||||
| type | Adresse_Type | ||||||||||||||||||||||||||||||||||||||||||||||||||||||||||||||
| properties |
|
||||||||||||||||||||||||||||||||||||||||||||||||||||||||||||||
| children | ObjektId | ||||||||||||||||||||||||||||||||||||||||||||||||||||||||||||||
| used by |
|
||||||||||||||||||||||||||||||||||||||||||||||||||||||||||||||
| attributes |
|
||||||||||||||||||||||||||||||||||||||||||||||||||||||||||||||
| annotation |
|
||||||||||||||||||||||||||||||||||||||||||||||||||||||||||||||
| source | <xsd:element name="Adresse" type="Adresse_Type"> <xsd:annotation> <xsd:documentation>Eine Adresse mit ObjektId</xsd:documentation> </xsd:annotation> </xsd:element> |
| diagram | ![]() |
||
| namespace | urn:omds3CommonServiceTypes-1-1-0 | ||
| type | ObjektId_Type | ||
| properties |
|
||
| children | Id GueltigAb OrdnungsbegriffZuordFremd | ||
| used by |
|
||
| annotation |
|
||
| source | <xsd:element name="ObjektId" type="ObjektId_Type"> <xsd:annotation> <xsd:documentation>Standardimplementierung des ObjektId_Type als Element</xsd:documentation> </xsd:annotation> </xsd:element> |
| diagram | ![]() |
||||||
| namespace | urn:omds3CommonServiceTypes-1-1-0 | ||||||
| type | restriction of xsd:string | ||||||
| properties |
|
||||||
| used by |
|
||||||
| facets |
|
||||||
| annotation |
|
||||||
| source | <xsd:element name="OrdnungsbegriffZuordFremd"> <xsd:annotation> <xsd:documentation>Ein Ordnungsbegriff aus einem Fremdsystem, welcher dabei hilft die Kommunikation zwischen zwei Systemen zu vereinfachen</xsd:documentation> </xsd:annotation> <xsd:simpleType> <xsd:restriction base="xsd:string"> <xsd:maxLength value="255"/> </xsd:restriction> </xsd:simpleType> </xsd:element> |
| diagram | ![]() |
||||||||||||
| namespace | urn:omds3CommonServiceTypes-1-1-0 | ||||||||||||
| type | Person_Type | ||||||||||||
| properties |
|
||||||||||||
| children | ObjektId omds:NATUERLICHE_PERSON omds:SONSTIGE_PERSON Adresse omds:EL-Kommunikation omds:EL-Legitimation omds:EL-Anzahl omds:EL-Einstufung omds:EL-Entscheidungsfrage omds:EL-Identifizierung omds:EL-Text | ||||||||||||
| used by |
|
||||||||||||
| attributes |
|
||||||||||||
| annotation |
|
||||||||||||
| source | <xsd:element name="Person" type="Person_Type"> <xsd:annotation> <xsd:documentation>Typ zur Übergabe personenbezogener Daten, entspricht weitgehend OMDS Datensatz PERSON_Type, die Personennr ist aber optional. Die Person kann eine Adresse enthalten. Die Adresse hat aber keine Id.</xsd:documentation> </xsd:annotation> </xsd:element> |
| diagram | ![]() |
||
| namespace | urn:omds3CommonServiceTypes-1-1-0 | ||
| type | ServiceFault | ||
| properties |
|
||
| children | errorType errorCode errorMsg elementReference | ||
| annotation |
|
||
| source | <xsd:element name="serviceFault" type="ServiceFault"> <xsd:annotation> <xsd:documentation>Fault-Element, wie es von einer Soap-Operation im Falle eines Faults geworfen wird</xsd:documentation> </xsd:annotation> </xsd:element> |
| diagram | ![]() |
||
| namespace | urn:omds3CommonServiceTypes-1-1-0 | ||
| properties |
|
||
| used by |
|
||
| annotation |
|
||
| source | <xsd:complexType name="AbgelehnteRisiken_Type" abstract="true"> <xsd:annotation> <xsd:documentation>Abstrakter Typ zur Beschreibung abgelehnter Risiken</xsd:documentation> </xsd:annotation> </xsd:complexType> |
| diagram | ![]() |
||||||||||||||||||||||||||||||||||||||||||||||||||||||||||||||
| namespace | urn:omds3CommonServiceTypes-1-1-0 | ||||||||||||||||||||||||||||||||||||||||||||||||||||||||||||||
| children | ObjektId | ||||||||||||||||||||||||||||||||||||||||||||||||||||||||||||||
| used by |
|
||||||||||||||||||||||||||||||||||||||||||||||||||||||||||||||
| attributes |
|
||||||||||||||||||||||||||||||||||||||||||||||||||||||||||||||
| annotation |
|
||||||||||||||||||||||||||||||||||||||||||||||||||||||||||||||
| source | <xsd:complexType name="Adresse_Type"> <xsd:annotation> <xsd:documentation>Typ für eine Adresse mit ObjektId</xsd:documentation> </xsd:annotation> <xsd:sequence> <xsd:element ref="ObjektId"/> </xsd:sequence> <xsd:attributeGroup ref="omds:Adresse_Attribute"/> </xsd:complexType> |
| diagram | ![]() |
||
| namespace | urn:omds3CommonServiceTypes-1-1-0 | ||
| type | extension of AuthorizationFilter | ||
| properties |
|
||
| children | MaklerID Vermnr | ||
| used by |
|
||
| annotation |
|
||
| source | <xsd:complexType name="AgentFilter_Type"> <xsd:annotation> <xsd:documentation>Ein spezieller AuthorizationFilterType, der eine Anfrage dahingehend einschränkt, dass nur Ergebnisse für eine bestimmte MaklerID oder Vermnr (Vermittlernummer) zurück gegeben werden</xsd:documentation> </xsd:annotation> <xsd:complexContent> <xsd:extension base="AuthorizationFilter"> <xsd:choice> <xsd:element name="MaklerID" type="MaklerID_Type"> <xsd:annotation> <xsd:documentation>Entspricht der MaklerID in der OMDS-Datensatzdefinition. Die MaklerID ist eine übergeordnete ID des Vermittlers unter welcher mehrere Vermittlernummern zusammengefasst sein können. Diese ID ist in der Regel spezifisch für das jeweilige VU, bei welchem die Daten abgeholt werden. Ein zulässiger Spezialfall ist, dass die MaklerID mit der Vermittlernummer (Vermnr) zusammenfällt.</xsd:documentation> </xsd:annotation> </xsd:element> <xsd:element name="Vermnr" type="omds:Vermnr" maxOccurs="unbounded"> <xsd:annotation> <xsd:documentation>Die Vermittlernummer vom Typ Vermnr aus der OMDS-Datensatz Definition. Die Vermittlernummer wird als Filterparameter verwendet, um eine Anfrage auf eine bestimmte Vermittlernummer zu beschränken, wenn der Benutzer auf mehrere Vermittlernummern berechtigt ist.</xsd:documentation> </xsd:annotation> </xsd:element> </xsd:choice> </xsd:extension> </xsd:complexContent> </xsd:complexType> |
| diagram | ![]() |
|||||||||
| namespace | urn:omds3CommonServiceTypes-1-1-0 | |||||||||
| type | MaklerID_Type | |||||||||
| properties |
|
|||||||||
| facets |
|
|||||||||
| annotation |
|
|||||||||
| source | <xsd:element name="MaklerID" type="MaklerID_Type"> <xsd:annotation> <xsd:documentation>Entspricht der MaklerID in der OMDS-Datensatzdefinition. Die MaklerID ist eine übergeordnete ID des Vermittlers unter welcher mehrere Vermittlernummern zusammengefasst sein können. Diese ID ist in der Regel spezifisch für das jeweilige VU, bei welchem die Daten abgeholt werden. Ein zulässiger Spezialfall ist, dass die MaklerID mit der Vermittlernummer (Vermnr) zusammenfällt.</xsd:documentation> </xsd:annotation> </xsd:element> |
| diagram | ![]() |
|||||||||
| namespace | urn:omds3CommonServiceTypes-1-1-0 | |||||||||
| type | omds:Vermnr | |||||||||
| properties |
|
|||||||||
| facets |
|
|||||||||
| annotation |
|
|||||||||
| source | <xsd:element name="Vermnr" type="omds:Vermnr" maxOccurs="unbounded"> <xsd:annotation> <xsd:documentation>Die Vermittlernummer vom Typ Vermnr aus der OMDS-Datensatz Definition. Die Vermittlernummer wird als Filterparameter verwendet, um eine Anfrage auf eine bestimmte Vermittlernummer zu beschränken, wenn der Benutzer auf mehrere Vermittlernummern berechtigt ist.</xsd:documentation> </xsd:annotation> </xsd:element> |
| diagram | ![]() |
||||
| namespace | urn:omds3CommonServiceTypes-1-1-0 | ||||
| type | extension of Attribut_Type | ||||
| properties |
|
||||
| children | Aenderbar Bezeichnung BeschreibungTxt Msg Values MinAnz | ||||
| used by |
|
||||
| annotation |
|
||||
| source | <xsd:complexType name="AListenAttribut_Type" abstract="true"> <xsd:annotation> <xsd:documentation>Abstrakte Ebene fuer Listen mit einem oder mehreren wählbaren Werten</xsd:documentation> </xsd:annotation> <xsd:complexContent> <xsd:extension base="Attribut_Type"> <xsd:sequence> <xsd:element name="Values" type="EintragSchluesselliste_Type" minOccurs="0" maxOccurs="unbounded"> <xsd:annotation> <xsd:documentation>Optional die Vorgabe einer Werteliste, aus der die ausgewählten Schlüssel stammen müssen</xsd:documentation> </xsd:annotation> </xsd:element> <xsd:element name="MinAnz" type="xsd:unsignedShort" minOccurs="0"> <xsd:annotation> <xsd:documentation>Mindestanzahl zu selektierender Werte, z.B. 0 für optional oder 1 für obligatorisch oder auch mehrere, wenn Multiselect.</xsd:documentation> </xsd:annotation> </xsd:element> </xsd:sequence> </xsd:extension> </xsd:complexContent> </xsd:complexType> |
| diagram | ![]() |
||||||
| namespace | urn:omds3CommonServiceTypes-1-1-0 | ||||||
| type | EintragSchluesselliste_Type | ||||||
| properties |
|
||||||
| children | Text Schluessel | ||||||
| annotation |
|
||||||
| source | <xsd:element name="Values" type="EintragSchluesselliste_Type" minOccurs="0" maxOccurs="unbounded"> <xsd:annotation> <xsd:documentation>Optional die Vorgabe einer Werteliste, aus der die ausgewählten Schlüssel stammen müssen</xsd:documentation> </xsd:annotation> </xsd:element> |
| diagram | ![]() |
||||||
| namespace | urn:omds3CommonServiceTypes-1-1-0 | ||||||
| type | xsd:unsignedShort | ||||||
| properties |
|
||||||
| annotation |
|
||||||
| source | <xsd:element name="MinAnz" type="xsd:unsignedShort" minOccurs="0"> <xsd:annotation> <xsd:documentation>Mindestanzahl zu selektierender Werte, z.B. 0 für optional oder 1 für obligatorisch oder auch mehrere, wenn Multiselect.</xsd:documentation> </xsd:annotation> </xsd:element> |
| diagram | ![]() |
||||
| namespace | urn:omds3CommonServiceTypes-1-1-0 | ||||
| type | extension of Attribut_Type | ||||
| properties |
|
||||
| children | Aenderbar Bezeichnung BeschreibungTxt Msg Pflichtfeld | ||||
| used by |
|
||||
| annotation |
|
||||
| source | <xsd:complexType name="ASingleAttribut_Type" abstract="true"> <xsd:annotation> <xsd:documentation>Abstrakter Basistyp für Attribute mit einem Wert</xsd:documentation> </xsd:annotation> <xsd:complexContent> <xsd:extension base="Attribut_Type"> <xsd:sequence> <xsd:element name="Pflichtfeld" type="xsd:boolean" minOccurs="0"> <xsd:annotation> <xsd:documentation>Ob das Attribut als Pflichtfeld zu behandeln ist</xsd:documentation> </xsd:annotation> </xsd:element> </xsd:sequence> </xsd:extension> </xsd:complexContent> </xsd:complexType> |
| diagram | ![]() |
||||||
| namespace | urn:omds3CommonServiceTypes-1-1-0 | ||||||
| type | xsd:boolean | ||||||
| properties |
|
||||||
| annotation |
|
||||||
| source | <xsd:element name="Pflichtfeld" type="xsd:boolean" minOccurs="0"> <xsd:annotation> <xsd:documentation>Ob das Attribut als Pflichtfeld zu behandeln ist</xsd:documentation> </xsd:annotation> </xsd:element> |
| diagram | ![]() |
||
| namespace | urn:omds3CommonServiceTypes-1-1-0 | ||
| properties |
|
||
| children | Aenderbar Bezeichnung BeschreibungTxt Msg | ||
| used by |
|
||
| annotation |
|
||
| source | <xsd:complexType name="Attribut_Type" abstract="true"> <xsd:annotation> <xsd:documentation>Abstrakter Basistyp für Attribute die Metadaten enthalten können (feiner Unterschied zu AttributMetadaten_Type)</xsd:documentation> </xsd:annotation> <xsd:sequence> <xsd:element name="Aenderbar" type="xsd:boolean" minOccurs="0"> <xsd:annotation> <xsd:documentation>Ob das Attribut änderbar ist</xsd:documentation> </xsd:annotation> </xsd:element> <xsd:element name="Bezeichnung" type="xsd:string" minOccurs="0"> <xsd:annotation> <xsd:documentation>Ein menschenverständlicher Text für das Attribut, der z.B. in einer Oberfläche verwendet werden kann. </xsd:documentation> </xsd:annotation> </xsd:element> <xsd:element name="BeschreibungTxt" type="xsd:string" minOccurs="0"> <xsd:annotation> <xsd:documentation>Eine weiterführende Beschreibung des Attributs.</xsd:documentation> </xsd:annotation> </xsd:element> <xsd:element name="Msg" type="AttributMsg_Type" minOccurs="0"/> </xsd:sequence> </xsd:complexType> |
| diagram | ![]() |
||||||
| namespace | urn:omds3CommonServiceTypes-1-1-0 | ||||||
| type | xsd:boolean | ||||||
| properties |
|
||||||
| annotation |
|
||||||
| source | <xsd:element name="Aenderbar" type="xsd:boolean" minOccurs="0"> <xsd:annotation> <xsd:documentation>Ob das Attribut änderbar ist</xsd:documentation> </xsd:annotation> </xsd:element> |
| diagram | ![]() |
||||||
| namespace | urn:omds3CommonServiceTypes-1-1-0 | ||||||
| type | xsd:string | ||||||
| properties |
|
||||||
| annotation |
|
||||||
| source | <xsd:element name="Bezeichnung" type="xsd:string" minOccurs="0"> <xsd:annotation> <xsd:documentation>Ein menschenverständlicher Text für das Attribut, der z.B. in einer Oberfläche verwendet werden kann. </xsd:documentation> </xsd:annotation> </xsd:element> |
| diagram | ![]() |
||||||
| namespace | urn:omds3CommonServiceTypes-1-1-0 | ||||||
| type | xsd:string | ||||||
| properties |
|
||||||
| annotation |
|
||||||
| source | <xsd:element name="BeschreibungTxt" type="xsd:string" minOccurs="0"> <xsd:annotation> <xsd:documentation>Eine weiterführende Beschreibung des Attributs.</xsd:documentation> </xsd:annotation> </xsd:element> |
| diagram | ![]() |
||||||
| namespace | urn:omds3CommonServiceTypes-1-1-0 | ||||||
| type | AttributMsg_Type | ||||||
| properties |
|
||||||
| children | ErrorType ErrorCode ErrorMsg | ||||||
| source | <xsd:element name="Msg" type="AttributMsg_Type" minOccurs="0"/> |
| diagram | ![]() |
||
| namespace | urn:omds3CommonServiceTypes-1-1-0 | ||
| type | extension of ASingleAttribut_Type | ||
| properties |
|
||
| children | Aenderbar Bezeichnung BeschreibungTxt Msg Pflichtfeld Value Default Values Min Max | ||
| annotation |
|
||
| source | <xsd:complexType name="AttributDatum_Type"> <xsd:annotation> <xsd:documentation>Auf xsd:date basierendes Attribut mit Metadaten</xsd:documentation> </xsd:annotation> <xsd:complexContent> <xsd:extension base="ASingleAttribut_Type"> <xsd:sequence> <xsd:element name="Value" type="xsd:date" minOccurs="0"/> <xsd:element name="Default" type="xsd:date" minOccurs="0"/> <xsd:element name="Values" type="xsd:date" minOccurs="0" maxOccurs="unbounded"> <xsd:annotation> <xsd:documentation>Optional Inhalte einer Werteliste</xsd:documentation> </xsd:annotation> </xsd:element> <xsd:element name="Min" type="xsd:date" minOccurs="0"/> <xsd:element name="Max" type="xsd:date" minOccurs="0"/> </xsd:sequence> </xsd:extension> </xsd:complexContent> </xsd:complexType> |
| diagram | ![]() |
||||||
| namespace | urn:omds3CommonServiceTypes-1-1-0 | ||||||
| type | xsd:date | ||||||
| properties |
|
||||||
| source | <xsd:element name="Value" type="xsd:date" minOccurs="0"/> |
| diagram | ![]() |
||||||
| namespace | urn:omds3CommonServiceTypes-1-1-0 | ||||||
| type | xsd:date | ||||||
| properties |
|
||||||
| source | <xsd:element name="Default" type="xsd:date" minOccurs="0"/> |
| diagram | ![]() |
||||||
| namespace | urn:omds3CommonServiceTypes-1-1-0 | ||||||
| type | xsd:date | ||||||
| properties |
|
||||||
| annotation |
|
||||||
| source | <xsd:element name="Values" type="xsd:date" minOccurs="0" maxOccurs="unbounded"> <xsd:annotation> <xsd:documentation>Optional Inhalte einer Werteliste</xsd:documentation> </xsd:annotation> </xsd:element> |
| diagram | ![]() |
||||||
| namespace | urn:omds3CommonServiceTypes-1-1-0 | ||||||
| type | xsd:date | ||||||
| properties |
|
||||||
| source | <xsd:element name="Min" type="xsd:date" minOccurs="0"/> |
| diagram | ![]() |
||||||
| namespace | urn:omds3CommonServiceTypes-1-1-0 | ||||||
| type | xsd:date | ||||||
| properties |
|
||||||
| source | <xsd:element name="Max" type="xsd:date" minOccurs="0"/> |
| diagram | ![]() |
||
| namespace | urn:omds3CommonServiceTypes-1-1-0 | ||
| type | extension of ASingleAttribut_Type | ||
| properties |
|
||
| children | Aenderbar Bezeichnung BeschreibungTxt Msg Pflichtfeld Value Default Values Min Max | ||
| annotation |
|
||
| source | <xsd:complexType name="AttributDezimal_Type"> <xsd:annotation> <xsd:documentation>Auf omds:decimal basierendes Attribut mit Metadaten</xsd:documentation> </xsd:annotation> <xsd:complexContent> <xsd:extension base="ASingleAttribut_Type"> <xsd:sequence> <xsd:element name="Value" type="omds:decimal" minOccurs="0"/> <xsd:element name="Default" type="omds:decimal" minOccurs="0"/> <xsd:element name="Values" type="omds:decimal" minOccurs="0" maxOccurs="unbounded"> <xsd:annotation> <xsd:documentation>Optional Inhalte einer Werteliste</xsd:documentation> </xsd:annotation> </xsd:element> <xsd:element name="Min" type="omds:decimal" minOccurs="0"/> <xsd:element name="Max" type="omds:decimal" minOccurs="0"/> </xsd:sequence> </xsd:extension> </xsd:complexContent> </xsd:complexType> |
| diagram | ![]() |
||||||||||||
| namespace | urn:omds3CommonServiceTypes-1-1-0 | ||||||||||||
| type | omds:decimal | ||||||||||||
| properties |
|
||||||||||||
| facets |
|
||||||||||||
| source | <xsd:element name="Value" type="omds:decimal" minOccurs="0"/> |
| diagram | ![]() |
||||||||||||
| namespace | urn:omds3CommonServiceTypes-1-1-0 | ||||||||||||
| type | omds:decimal | ||||||||||||
| properties |
|
||||||||||||
| facets |
|
||||||||||||
| source | <xsd:element name="Default" type="omds:decimal" minOccurs="0"/> |
| diagram | ![]() |
||||||||||||
| namespace | urn:omds3CommonServiceTypes-1-1-0 | ||||||||||||
| type | omds:decimal | ||||||||||||
| properties |
|
||||||||||||
| facets |
|
||||||||||||
| annotation |
|
||||||||||||
| source | <xsd:element name="Values" type="omds:decimal" minOccurs="0" maxOccurs="unbounded"> <xsd:annotation> <xsd:documentation>Optional Inhalte einer Werteliste</xsd:documentation> </xsd:annotation> </xsd:element> |
| diagram | ![]() |
||||||||||||
| namespace | urn:omds3CommonServiceTypes-1-1-0 | ||||||||||||
| type | omds:decimal | ||||||||||||
| properties |
|
||||||||||||
| facets |
|
||||||||||||
| source | <xsd:element name="Min" type="omds:decimal" minOccurs="0"/> |
| diagram | ![]() |
||||||||||||
| namespace | urn:omds3CommonServiceTypes-1-1-0 | ||||||||||||
| type | omds:decimal | ||||||||||||
| properties |
|
||||||||||||
| facets |
|
||||||||||||
| source | <xsd:element name="Max" type="omds:decimal" minOccurs="0"/> |
| diagram | ![]() |
||
| namespace | urn:omds3CommonServiceTypes-1-1-0 | ||
| type | extension of ASingleAttribut_Type | ||
| properties |
|
||
| children | Aenderbar Bezeichnung BeschreibungTxt Msg Pflichtfeld Value Default Values Min Max | ||
| annotation |
|
||
| source | <xsd:complexType name="AttributDouble_Type"> <xsd:annotation> <xsd:documentation>Auf xsd:double basierendes Attribut mit Metadaten</xsd:documentation> </xsd:annotation> <xsd:complexContent> <xsd:extension base="ASingleAttribut_Type"> <xsd:sequence> <xsd:element name="Value" type="xsd:double" minOccurs="0"/> <xsd:element name="Default" type="xsd:double" minOccurs="0"/> <xsd:element name="Values" type="xsd:double" minOccurs="0" maxOccurs="unbounded"> <xsd:annotation> <xsd:documentation>Optional Inhalte einer Werteliste</xsd:documentation> </xsd:annotation> </xsd:element> <xsd:element name="Min" type="xsd:double" minOccurs="0"/> <xsd:element name="Max" type="xsd:double" minOccurs="0"/> </xsd:sequence> </xsd:extension> </xsd:complexContent> </xsd:complexType> |
| diagram | ![]() |
||||||
| namespace | urn:omds3CommonServiceTypes-1-1-0 | ||||||
| type | xsd:double | ||||||
| properties |
|
||||||
| source | <xsd:element name="Value" type="xsd:double" minOccurs="0"/> |
| diagram | ![]() |
||||||
| namespace | urn:omds3CommonServiceTypes-1-1-0 | ||||||
| type | xsd:double | ||||||
| properties |
|
||||||
| source | <xsd:element name="Default" type="xsd:double" minOccurs="0"/> |
| diagram | ![]() |
||||||
| namespace | urn:omds3CommonServiceTypes-1-1-0 | ||||||
| type | xsd:double | ||||||
| properties |
|
||||||
| annotation |
|
||||||
| source | <xsd:element name="Values" type="xsd:double" minOccurs="0" maxOccurs="unbounded"> <xsd:annotation> <xsd:documentation>Optional Inhalte einer Werteliste</xsd:documentation> </xsd:annotation> </xsd:element> |
| diagram | ![]() |
||||||
| namespace | urn:omds3CommonServiceTypes-1-1-0 | ||||||
| type | xsd:double | ||||||
| properties |
|
||||||
| source | <xsd:element name="Min" type="xsd:double" minOccurs="0"/> |
| diagram | ![]() |
||||||
| namespace | urn:omds3CommonServiceTypes-1-1-0 | ||||||
| type | xsd:double | ||||||
| properties |
|
||||||
| source | <xsd:element name="Max" type="xsd:double" minOccurs="0"/> |
| diagram | ![]() |
||
| namespace | urn:omds3CommonServiceTypes-1-1-0 | ||
| type | extension of AListenAttribut_Type | ||
| properties |
|
||
| children | Aenderbar Bezeichnung BeschreibungTxt Msg Values MinAnz Value Default | ||
| used by |
|
||
| annotation |
|
||
| source | <xsd:complexType name="AttributEnum_Type"> <xsd:annotation> <xsd:documentation>Attribut mit Metadaten für Schlüssellisten</xsd:documentation> </xsd:annotation> <xsd:complexContent> <xsd:extension base="AListenAttribut_Type"> <xsd:sequence> <xsd:element name="Value" type="xsd:string" minOccurs="0"> <xsd:annotation> <xsd:documentation>Der ausgewählte Schlüssel</xsd:documentation> </xsd:annotation> </xsd:element> <xsd:element name="Default" type="xsd:string" minOccurs="0"> <xsd:annotation> <xsd:documentation>Optional ein Vorschlag für enen ausgewählten Schlüsse.</xsd:documentation> </xsd:annotation> </xsd:element> </xsd:sequence> </xsd:extension> </xsd:complexContent> </xsd:complexType> |
| diagram | ![]() |
||||||
| namespace | urn:omds3CommonServiceTypes-1-1-0 | ||||||
| type | xsd:string | ||||||
| properties |
|
||||||
| annotation |
|
||||||
| source | <xsd:element name="Value" type="xsd:string" minOccurs="0"> <xsd:annotation> <xsd:documentation>Der ausgewählte Schlüssel</xsd:documentation> </xsd:annotation> </xsd:element> |
| diagram | ![]() |
||||||
| namespace | urn:omds3CommonServiceTypes-1-1-0 | ||||||
| type | xsd:string | ||||||
| properties |
|
||||||
| annotation |
|
||||||
| source | <xsd:element name="Default" type="xsd:string" minOccurs="0"> <xsd:annotation> <xsd:documentation>Optional ein Vorschlag für enen ausgewählten Schlüsse.</xsd:documentation> </xsd:annotation> </xsd:element> |
| diagram | ![]() |
||
| namespace | urn:omds3CommonServiceTypes-1-1-0 | ||
| type | extension of ASingleAttribut_Type | ||
| properties |
|
||
| children | Aenderbar Bezeichnung BeschreibungTxt Msg Pflichtfeld Value Default Values Min Max | ||
| used by |
|
||
| annotation |
|
||
| source | <xsd:complexType name="AttributInt_Type"> <xsd:annotation> <xsd:documentation>Auf xsd:int basierendes Attribut mit Metadaten</xsd:documentation> </xsd:annotation> <xsd:complexContent> <xsd:extension base="ASingleAttribut_Type"> <xsd:sequence> <xsd:element name="Value" type="xsd:int" minOccurs="0"/> <xsd:element name="Default" type="xsd:int" minOccurs="0"/> <xsd:element name="Values" type="xsd:int" minOccurs="0" maxOccurs="unbounded"> <xsd:annotation> <xsd:documentation>Optional Inhalte einer Werteliste</xsd:documentation> </xsd:annotation> </xsd:element> <xsd:element name="Min" type="xsd:int" minOccurs="0"/> <xsd:element name="Max" type="xsd:int" minOccurs="0"/> </xsd:sequence> </xsd:extension> </xsd:complexContent> </xsd:complexType> |
| diagram | ![]() |
||||||
| namespace | urn:omds3CommonServiceTypes-1-1-0 | ||||||
| type | xsd:int | ||||||
| properties |
|
||||||
| source | <xsd:element name="Value" type="xsd:int" minOccurs="0"/> |
| diagram | ![]() |
||||||
| namespace | urn:omds3CommonServiceTypes-1-1-0 | ||||||
| type | xsd:int | ||||||
| properties |
|
||||||
| source | <xsd:element name="Default" type="xsd:int" minOccurs="0"/> |
| diagram | ![]() |
||||||
| namespace | urn:omds3CommonServiceTypes-1-1-0 | ||||||
| type | xsd:int | ||||||
| properties |
|
||||||
| annotation |
|
||||||
| source | <xsd:element name="Values" type="xsd:int" minOccurs="0" maxOccurs="unbounded"> <xsd:annotation> <xsd:documentation>Optional Inhalte einer Werteliste</xsd:documentation> </xsd:annotation> </xsd:element> |
| diagram | ![]() |
||||||
| namespace | urn:omds3CommonServiceTypes-1-1-0 | ||||||
| type | xsd:int | ||||||
| properties |
|
||||||
| source | <xsd:element name="Min" type="xsd:int" minOccurs="0"/> |
| diagram | ![]() |
||||||
| namespace | urn:omds3CommonServiceTypes-1-1-0 | ||||||
| type | xsd:int | ||||||
| properties |
|
||||||
| source | <xsd:element name="Max" type="xsd:int" minOccurs="0"/> |
| diagram | ![]() |
||||
| namespace | urn:omds3CommonServiceTypes-1-1-0 | ||||
| properties |
|
||||
| children | Attribut Aenderbar Bezeichnung BeschreibungTxt | ||||
| used by |
|
||||
| annotation |
|
||||
| source | <xsd:complexType name="AttributMetadaten_Type" abstract="true"> <xsd:annotation> <xsd:documentation>Abstrakter Basistyp für Metadaten von Attributen</xsd:documentation> </xsd:annotation> <xsd:sequence> <xsd:element name="Attribut"> <xsd:annotation> <xsd:documentation>Name des Attributes, auf den sich diese Metadaten beziehen.</xsd:documentation> </xsd:annotation> </xsd:element> <xsd:element name="Aenderbar" type="xsd:boolean"> <xsd:annotation> <xsd:documentation>Ob das Attribut änderbar ist</xsd:documentation> </xsd:annotation> </xsd:element> <xsd:element name="Bezeichnung" type="xsd:string" minOccurs="0"> <xsd:annotation> <xsd:documentation>Ein menschenverständlicher Text für das Attribut, der z.B. in einer Oberfläche verwendet werden kann. </xsd:documentation> </xsd:annotation> </xsd:element> <xsd:element name="BeschreibungTxt" type="xsd:string" minOccurs="0"> <xsd:annotation> <xsd:documentation>Eine weiterführende Beschreibung des Attributs.</xsd:documentation> </xsd:annotation> </xsd:element> </xsd:sequence> </xsd:complexType> |
| diagram | ![]() |
||
| namespace | urn:omds3CommonServiceTypes-1-1-0 | ||
| annotation |
|
||
| source | <xsd:element name="Attribut"> <xsd:annotation> <xsd:documentation>Name des Attributes, auf den sich diese Metadaten beziehen.</xsd:documentation> </xsd:annotation> </xsd:element> |
| diagram | ![]() |
||
| namespace | urn:omds3CommonServiceTypes-1-1-0 | ||
| type | xsd:boolean | ||
| properties |
|
||
| annotation |
|
||
| source | <xsd:element name="Aenderbar" type="xsd:boolean"> <xsd:annotation> <xsd:documentation>Ob das Attribut änderbar ist</xsd:documentation> </xsd:annotation> </xsd:element> |
| diagram | ![]() |
||||||
| namespace | urn:omds3CommonServiceTypes-1-1-0 | ||||||
| type | xsd:string | ||||||
| properties |
|
||||||
| annotation |
|
||||||
| source | <xsd:element name="Bezeichnung" type="xsd:string" minOccurs="0"> <xsd:annotation> <xsd:documentation>Ein menschenverständlicher Text für das Attribut, der z.B. in einer Oberfläche verwendet werden kann. </xsd:documentation> </xsd:annotation> </xsd:element> |
| diagram | ![]() |
||||||
| namespace | urn:omds3CommonServiceTypes-1-1-0 | ||||||
| type | xsd:string | ||||||
| properties |
|
||||||
| annotation |
|
||||||
| source | <xsd:element name="BeschreibungTxt" type="xsd:string" minOccurs="0"> <xsd:annotation> <xsd:documentation>Eine weiterführende Beschreibung des Attributs.</xsd:documentation> </xsd:annotation> </xsd:element> |
| diagram | ![]() |
||||
| namespace | urn:omds3CommonServiceTypes-1-1-0 | ||||
| type | extension of AttributMetadaten_Type | ||||
| properties |
|
||||
| children | Attribut Aenderbar Bezeichnung BeschreibungTxt Default Values Min Max | ||||
| annotation |
|
||||
| source | <xsd:complexType name="AttributMetadatenDatum_Type" abstract="false"> <xsd:annotation> <xsd:documentation>Typ mit Metadaten für xsd:date-Attribute</xsd:documentation> </xsd:annotation> <xsd:complexContent> <xsd:extension base="AttributMetadaten_Type"> <xsd:sequence> <xsd:element name="Default" type="xsd:date" minOccurs="0"/> <xsd:element name="Values" type="xsd:date" minOccurs="0" maxOccurs="unbounded"> <xsd:annotation> <xsd:documentation>Optional Inhalte einer Werteliste</xsd:documentation> </xsd:annotation> </xsd:element> <xsd:element name="Min" type="xsd:date" minOccurs="0"/> <xsd:element name="Max" type="xsd:date" minOccurs="0"/> </xsd:sequence> </xsd:extension> </xsd:complexContent> </xsd:complexType> |
| diagram | ![]() |
||||||
| namespace | urn:omds3CommonServiceTypes-1-1-0 | ||||||
| type | xsd:date | ||||||
| properties |
|
||||||
| source | <xsd:element name="Default" type="xsd:date" minOccurs="0"/> |
| diagram | ![]() |
||||||
| namespace | urn:omds3CommonServiceTypes-1-1-0 | ||||||
| type | xsd:date | ||||||
| properties |
|
||||||
| annotation |
|
||||||
| source | <xsd:element name="Values" type="xsd:date" minOccurs="0" maxOccurs="unbounded"> <xsd:annotation> <xsd:documentation>Optional Inhalte einer Werteliste</xsd:documentation> </xsd:annotation> </xsd:element> |
| diagram | ![]() |
||||||
| namespace | urn:omds3CommonServiceTypes-1-1-0 | ||||||
| type | xsd:date | ||||||
| properties |
|
||||||
| source | <xsd:element name="Min" type="xsd:date" minOccurs="0"/> |
| diagram | ![]() |
||||||
| namespace | urn:omds3CommonServiceTypes-1-1-0 | ||||||
| type | xsd:date | ||||||
| properties |
|
||||||
| source | <xsd:element name="Max" type="xsd:date" minOccurs="0"/> |
| diagram | ![]() |
||||
| namespace | urn:omds3CommonServiceTypes-1-1-0 | ||||
| type | extension of AttributMetadaten_Type | ||||
| properties |
|
||||
| children | Attribut Aenderbar Bezeichnung BeschreibungTxt Default Values Min Max | ||||
| annotation |
|
||||
| source | <xsd:complexType name="AttributMetadatenDezimal_Type" abstract="false"> <xsd:annotation> <xsd:documentation>Typ mit Metadaten für omds:decimal-Attribute</xsd:documentation> </xsd:annotation> <xsd:complexContent> <xsd:extension base="AttributMetadaten_Type"> <xsd:sequence> <xsd:element name="Default" type="omds:decimal" minOccurs="0"/> <xsd:element name="Values" type="omds:decimal" minOccurs="0" maxOccurs="unbounded"> <xsd:annotation> <xsd:documentation>Optional Inhalte einer Werteliste</xsd:documentation> </xsd:annotation> </xsd:element> <xsd:element name="Min" type="omds:decimal" minOccurs="0"/> <xsd:element name="Max" type="omds:decimal" minOccurs="0"/> </xsd:sequence> </xsd:extension> </xsd:complexContent> </xsd:complexType> |
| diagram | ![]() |
||||||||||||
| namespace | urn:omds3CommonServiceTypes-1-1-0 | ||||||||||||
| type | omds:decimal | ||||||||||||
| properties |
|
||||||||||||
| facets |
|
||||||||||||
| source | <xsd:element name="Default" type="omds:decimal" minOccurs="0"/> |
| diagram | ![]() |
||||||||||||
| namespace | urn:omds3CommonServiceTypes-1-1-0 | ||||||||||||
| type | omds:decimal | ||||||||||||
| properties |
|
||||||||||||
| facets |
|
||||||||||||
| annotation |
|
||||||||||||
| source | <xsd:element name="Values" type="omds:decimal" minOccurs="0" maxOccurs="unbounded"> <xsd:annotation> <xsd:documentation>Optional Inhalte einer Werteliste</xsd:documentation> </xsd:annotation> </xsd:element> |
| diagram | ![]() |
||||||||||||
| namespace | urn:omds3CommonServiceTypes-1-1-0 | ||||||||||||
| type | omds:decimal | ||||||||||||
| properties |
|
||||||||||||
| facets |
|
||||||||||||
| source | <xsd:element name="Min" type="omds:decimal" minOccurs="0"/> |
| diagram | ![]() |
||||||||||||
| namespace | urn:omds3CommonServiceTypes-1-1-0 | ||||||||||||
| type | omds:decimal | ||||||||||||
| properties |
|
||||||||||||
| facets |
|
||||||||||||
| source | <xsd:element name="Max" type="omds:decimal" minOccurs="0"/> |
| diagram | ![]() |
||||
| namespace | urn:omds3CommonServiceTypes-1-1-0 | ||||
| type | extension of AttributMetadaten_Type | ||||
| properties |
|
||||
| children | Attribut Aenderbar Bezeichnung BeschreibungTxt Default Values | ||||
| annotation |
|
||||
| source | <xsd:complexType name="AttributMetadatenEnum_Type" abstract="false"> <xsd:annotation> <xsd:documentation>Typ mit Metadaten für Schlüssellisten</xsd:documentation> </xsd:annotation> <xsd:complexContent> <xsd:extension base="AttributMetadaten_Type"> <xsd:sequence> <xsd:element name="Default" type="xsd:string" minOccurs="0"/> <xsd:element name="Values" type="EintragSchluesselliste_Type" minOccurs="0" maxOccurs="unbounded"> <xsd:annotation> <xsd:documentation>Optional Inhalte einer Werteliste</xsd:documentation> </xsd:annotation> </xsd:element> </xsd:sequence> </xsd:extension> </xsd:complexContent> </xsd:complexType> |
| diagram | ![]() |
||||||
| namespace | urn:omds3CommonServiceTypes-1-1-0 | ||||||
| type | xsd:string | ||||||
| properties |
|
||||||
| source | <xsd:element name="Default" type="xsd:string" minOccurs="0"/> |
| diagram | ![]() |
||||||
| namespace | urn:omds3CommonServiceTypes-1-1-0 | ||||||
| type | EintragSchluesselliste_Type | ||||||
| properties |
|
||||||
| children | Text Schluessel | ||||||
| annotation |
|
||||||
| source | <xsd:element name="Values" type="EintragSchluesselliste_Type" minOccurs="0" maxOccurs="unbounded"> <xsd:annotation> <xsd:documentation>Optional Inhalte einer Werteliste</xsd:documentation> </xsd:annotation> </xsd:element> |
| diagram | ![]() |
||||
| namespace | urn:omds3CommonServiceTypes-1-1-0 | ||||
| type | extension of AttributMetadaten_Type | ||||
| properties |
|
||||
| children | Attribut Aenderbar Bezeichnung BeschreibungTxt Default Values Min Max | ||||
| annotation |
|
||||
| source | <xsd:complexType name="AttributMetadatenInt_Type" abstract="false"> <xsd:annotation> <xsd:documentation>Typ mit Metadaten für xsd:int-Attribute</xsd:documentation> </xsd:annotation> <xsd:complexContent> <xsd:extension base="AttributMetadaten_Type"> <xsd:sequence> <xsd:element name="Default" type="xsd:int" minOccurs="0"/> <xsd:element name="Values" type="xsd:int" minOccurs="0" maxOccurs="unbounded"> <xsd:annotation> <xsd:documentation>Optional Inhalte einer Werteliste</xsd:documentation> </xsd:annotation> </xsd:element> <xsd:element name="Min" type="xsd:int" minOccurs="0"/> <xsd:element name="Max" type="xsd:int" minOccurs="0"/> </xsd:sequence> </xsd:extension> </xsd:complexContent> </xsd:complexType> |
| diagram | ![]() |
||||||
| namespace | urn:omds3CommonServiceTypes-1-1-0 | ||||||
| type | xsd:int | ||||||
| properties |
|
||||||
| source | <xsd:element name="Default" type="xsd:int" minOccurs="0"/> |
| diagram | ![]() |
||||||
| namespace | urn:omds3CommonServiceTypes-1-1-0 | ||||||
| type | xsd:int | ||||||
| properties |
|
||||||
| annotation |
|
||||||
| source | <xsd:element name="Values" type="xsd:int" minOccurs="0" maxOccurs="unbounded"> <xsd:annotation> <xsd:documentation>Optional Inhalte einer Werteliste</xsd:documentation> </xsd:annotation> </xsd:element> |
| diagram | ![]() |
||||||
| namespace | urn:omds3CommonServiceTypes-1-1-0 | ||||||
| type | xsd:int | ||||||
| properties |
|
||||||
| source | <xsd:element name="Min" type="xsd:int" minOccurs="0"/> |
| diagram | ![]() |
||||||
| namespace | urn:omds3CommonServiceTypes-1-1-0 | ||||||
| type | xsd:int | ||||||
| properties |
|
||||||
| source | <xsd:element name="Max" type="xsd:int" minOccurs="0"/> |
| diagram | ![]() |
||||
| namespace | urn:omds3CommonServiceTypes-1-1-0 | ||||
| type | extension of AttributMetadaten_Type | ||||
| properties |
|
||||
| children | Attribut Aenderbar Bezeichnung BeschreibungTxt Default Values MinLaenge MaxLaenge Regex | ||||
| annotation |
|
||||
| source | <xsd:complexType name="AttributMetadatenString_Type" abstract="false"> <xsd:annotation> <xsd:documentation>Typ mit Metadaten für xsd:string-Attribute</xsd:documentation> </xsd:annotation> <xsd:complexContent> <xsd:extension base="AttributMetadaten_Type"> <xsd:sequence> <xsd:element name="Default" type="xsd:string" minOccurs="0"/> <xsd:element name="Values" type="xsd:string" minOccurs="0" maxOccurs="unbounded"> <xsd:annotation> <xsd:documentation>Optional Inhalte einer Werteliste</xsd:documentation> </xsd:annotation> </xsd:element> <xsd:element name="MinLaenge" type="xsd:unsignedShort" minOccurs="0"/> <xsd:element name="MaxLaenge" type="xsd:unsignedShort" minOccurs="0"/> <xsd:element name="Regex" type="xsd:string" minOccurs="0"/> </xsd:sequence> </xsd:extension> </xsd:complexContent> </xsd:complexType> |
| diagram | ![]() |
||||||
| namespace | urn:omds3CommonServiceTypes-1-1-0 | ||||||
| type | xsd:string | ||||||
| properties |
|
||||||
| source | <xsd:element name="Default" type="xsd:string" minOccurs="0"/> |
| diagram | ![]() |
||||||
| namespace | urn:omds3CommonServiceTypes-1-1-0 | ||||||
| type | xsd:string | ||||||
| properties |
|
||||||
| annotation |
|
||||||
| source | <xsd:element name="Values" type="xsd:string" minOccurs="0" maxOccurs="unbounded"> <xsd:annotation> <xsd:documentation>Optional Inhalte einer Werteliste</xsd:documentation> </xsd:annotation> </xsd:element> |
| diagram | ![]() |
||||||
| namespace | urn:omds3CommonServiceTypes-1-1-0 | ||||||
| type | xsd:unsignedShort | ||||||
| properties |
|
||||||
| source | <xsd:element name="MinLaenge" type="xsd:unsignedShort" minOccurs="0"/> |
| diagram | ![]() |
||||||
| namespace | urn:omds3CommonServiceTypes-1-1-0 | ||||||
| type | xsd:unsignedShort | ||||||
| properties |
|
||||||
| source | <xsd:element name="MaxLaenge" type="xsd:unsignedShort" minOccurs="0"/> |
| diagram | ![]() |
||||||
| namespace | urn:omds3CommonServiceTypes-1-1-0 | ||||||
| type | xsd:string | ||||||
| properties |
|
||||||
| source | <xsd:element name="Regex" type="xsd:string" minOccurs="0"/> |
| diagram | ![]() |
||
| namespace | urn:omds3CommonServiceTypes-1-1-0 | ||
| children | ErrorType ErrorCode ErrorMsg | ||
| used by |
|
||
| annotation |
|
||
| source | <xsd:complexType name="AttributMsg_Type"> <xsd:annotation> <xsd:documentation>Message an einem Attribut</xsd:documentation> </xsd:annotation> <xsd:sequence> <xsd:element name="ErrorType"> <xsd:annotation> <xsd:documentation>Fehlertyp ( 1 = Fehler, 2 = Warnung, 3 = Hinweis) </xsd:documentation> </xsd:annotation> <xsd:simpleType> <xsd:restriction base="xsd:integer"> <xsd:pattern value="1"> <xsd:annotation> <xsd:documentation>Fehler</xsd:documentation> </xsd:annotation> </xsd:pattern> <xsd:pattern value="2"> <xsd:annotation> <xsd:documentation>Warnung</xsd:documentation> </xsd:annotation> </xsd:pattern> <xsd:pattern value="3"> <xsd:annotation> <xsd:documentation>Hinweis</xsd:documentation> </xsd:annotation> </xsd:pattern> </xsd:restriction> </xsd:simpleType> </xsd:element> <xsd:element name="ErrorCode" type="xsd:integer" minOccurs="0"> <xsd:annotation> <xsd:documentation>Optional ein Fehlercode </xsd:documentation> </xsd:annotation> </xsd:element> <xsd:element name="ErrorMsg" type="xsd:string"> <xsd:annotation> <xsd:documentation>Eine ausgeschriebene Fehlermeldung, für den User</xsd:documentation> </xsd:annotation> </xsd:element> </xsd:sequence> </xsd:complexType> |
| diagram | ![]() |
||||||||||||||||||
| namespace | urn:omds3CommonServiceTypes-1-1-0 | ||||||||||||||||||
| type | restriction of xsd:integer | ||||||||||||||||||
| properties |
|
||||||||||||||||||
| facets |
|
||||||||||||||||||
| annotation |
|
||||||||||||||||||
| source | <xsd:element name="ErrorType"> <xsd:annotation> <xsd:documentation>Fehlertyp ( 1 = Fehler, 2 = Warnung, 3 = Hinweis) </xsd:documentation> </xsd:annotation> <xsd:simpleType> <xsd:restriction base="xsd:integer"> <xsd:pattern value="1"> <xsd:annotation> <xsd:documentation>Fehler</xsd:documentation> </xsd:annotation> </xsd:pattern> <xsd:pattern value="2"> <xsd:annotation> <xsd:documentation>Warnung</xsd:documentation> </xsd:annotation> </xsd:pattern> <xsd:pattern value="3"> <xsd:annotation> <xsd:documentation>Hinweis</xsd:documentation> </xsd:annotation> </xsd:pattern> </xsd:restriction> </xsd:simpleType> </xsd:element> |
| diagram | ![]() |
||||||
| namespace | urn:omds3CommonServiceTypes-1-1-0 | ||||||
| type | xsd:integer | ||||||
| properties |
|
||||||
| annotation |
|
||||||
| source | <xsd:element name="ErrorCode" type="xsd:integer" minOccurs="0"> <xsd:annotation> <xsd:documentation>Optional ein Fehlercode </xsd:documentation> </xsd:annotation> </xsd:element> |
| diagram | ![]() |
||
| namespace | urn:omds3CommonServiceTypes-1-1-0 | ||
| type | xsd:string | ||
| properties |
|
||
| annotation |
|
||
| source | <xsd:element name="ErrorMsg" type="xsd:string"> <xsd:annotation> <xsd:documentation>Eine ausgeschriebene Fehlermeldung, für den User</xsd:documentation> </xsd:annotation> </xsd:element> |
| diagram | ![]() |
||
| namespace | urn:omds3CommonServiceTypes-1-1-0 | ||
| type | extension of AListenAttribut_Type | ||
| properties |
|
||
| children | Aenderbar Bezeichnung BeschreibungTxt Msg Values MinAnz Value Default MaxAnz | ||
| annotation |
|
||
| source | <xsd:complexType name="AttributMultiEnum_Type"> <xsd:annotation> <xsd:documentation>Attribut mit Metadaten für Schlüssellisten, bei dem mehrere Einträge auswählbar sind.</xsd:documentation> </xsd:annotation> <xsd:complexContent> <xsd:extension base="AListenAttribut_Type"> <xsd:sequence> <xsd:element name="Value" type="xsd:string" minOccurs="0" maxOccurs="unbounded"> <xsd:annotation> <xsd:documentation>Die ausgewählten Schlüssel</xsd:documentation> </xsd:annotation> </xsd:element> <xsd:element name="Default" type="xsd:string" minOccurs="0" maxOccurs="unbounded"> <xsd:annotation> <xsd:documentation>Optional eine Vorgabe von Schlüsseln als Default-Werte</xsd:documentation> </xsd:annotation> </xsd:element> <xsd:element name="MaxAnz" minOccurs="0"> <xsd:annotation> <xsd:documentation>Maximalanzahl zu selektierender Werte, muss größer gleich der Mindestanzahl sein.</xsd:documentation> </xsd:annotation> </xsd:element> </xsd:sequence> </xsd:extension> </xsd:complexContent> </xsd:complexType> |
| diagram | ![]() |
||||||
| namespace | urn:omds3CommonServiceTypes-1-1-0 | ||||||
| type | xsd:string | ||||||
| properties |
|
||||||
| annotation |
|
||||||
| source | <xsd:element name="Value" type="xsd:string" minOccurs="0" maxOccurs="unbounded"> <xsd:annotation> <xsd:documentation>Die ausgewählten Schlüssel</xsd:documentation> </xsd:annotation> </xsd:element> |
| diagram | ![]() |
||||||
| namespace | urn:omds3CommonServiceTypes-1-1-0 | ||||||
| type | xsd:string | ||||||
| properties |
|
||||||
| annotation |
|
||||||
| source | <xsd:element name="Default" type="xsd:string" minOccurs="0" maxOccurs="unbounded"> <xsd:annotation> <xsd:documentation>Optional eine Vorgabe von Schlüsseln als Default-Werte</xsd:documentation> </xsd:annotation> </xsd:element> |
| diagram | ![]() |
||||
| namespace | urn:omds3CommonServiceTypes-1-1-0 | ||||
| properties |
|
||||
| annotation |
|
||||
| source | <xsd:element name="MaxAnz" minOccurs="0"> <xsd:annotation> <xsd:documentation>Maximalanzahl zu selektierender Werte, muss größer gleich der Mindestanzahl sein.</xsd:documentation> </xsd:annotation> </xsd:element> |
| diagram | ![]() |
||
| namespace | urn:omds3CommonServiceTypes-1-1-0 | ||
| type | extension of ASingleAttribut_Type | ||
| properties |
|
||
| children | Aenderbar Bezeichnung BeschreibungTxt Msg Pflichtfeld Value Default Regex MaxLaenge MinLaenge Values | ||
| used by |
|
||
| annotation |
|
||
| source | <xsd:complexType name="AttributString_Type"> <xsd:annotation> <xsd:documentation>Auf xsd:string basierendes Attribut mit Metadaten</xsd:documentation> </xsd:annotation> <xsd:complexContent> <xsd:extension base="ASingleAttribut_Type"> <xsd:sequence> <xsd:element name="Value" type="xsd:string" minOccurs="0"/> <xsd:element name="Default" type="xsd:string" minOccurs="0"/> <xsd:element name="Regex" type="xsd:string" minOccurs="0"/> <xsd:element name="MaxLaenge" type="xsd:unsignedShort" minOccurs="0"/> <xsd:element name="MinLaenge" type="xsd:unsignedShort" minOccurs="0"/> <xsd:element name="Values" type="xsd:string" minOccurs="0" maxOccurs="unbounded"> <xsd:annotation> <xsd:documentation>Optional Inhalte einer Werteliste</xsd:documentation> </xsd:annotation> </xsd:element> </xsd:sequence> </xsd:extension> </xsd:complexContent> </xsd:complexType> |
| diagram | ![]() |
||||||
| namespace | urn:omds3CommonServiceTypes-1-1-0 | ||||||
| type | xsd:string | ||||||
| properties |
|
||||||
| source | <xsd:element name="Value" type="xsd:string" minOccurs="0"/> |
| diagram | ![]() |
||||||
| namespace | urn:omds3CommonServiceTypes-1-1-0 | ||||||
| type | xsd:string | ||||||
| properties |
|
||||||
| source | <xsd:element name="Default" type="xsd:string" minOccurs="0"/> |
| diagram | ![]() |
||||||
| namespace | urn:omds3CommonServiceTypes-1-1-0 | ||||||
| type | xsd:string | ||||||
| properties |
|
||||||
| source | <xsd:element name="Regex" type="xsd:string" minOccurs="0"/> |
| diagram | ![]() |
||||||
| namespace | urn:omds3CommonServiceTypes-1-1-0 | ||||||
| type | xsd:unsignedShort | ||||||
| properties |
|
||||||
| source | <xsd:element name="MaxLaenge" type="xsd:unsignedShort" minOccurs="0"/> |
| diagram | ![]() |
||||||
| namespace | urn:omds3CommonServiceTypes-1-1-0 | ||||||
| type | xsd:unsignedShort | ||||||
| properties |
|
||||||
| source | <xsd:element name="MinLaenge" type="xsd:unsignedShort" minOccurs="0"/> |
| diagram | ![]() |
||||||
| namespace | urn:omds3CommonServiceTypes-1-1-0 | ||||||
| type | xsd:string | ||||||
| properties |
|
||||||
| annotation |
|
||||||
| source | <xsd:element name="Values" type="xsd:string" minOccurs="0" maxOccurs="unbounded"> <xsd:annotation> <xsd:documentation>Optional Inhalte einer Werteliste</xsd:documentation> </xsd:annotation> </xsd:element> |
| diagram | ![]() |
||||
| namespace | urn:omds3CommonServiceTypes-1-1-0 | ||||
| properties |
|
||||
| used by |
|
||||
| annotation |
|
||||
| source | <xsd:complexType name="AuthorizationFilter" abstract="true"> <xsd:annotation> <xsd:documentation>Definiert einen abstrakten Filter um bestimmte spezifische Elemente herauszufiltern</xsd:documentation> </xsd:annotation> </xsd:complexType> |
| diagram | ![]() |
||||
| namespace | urn:omds3CommonServiceTypes-1-1-0 | ||||
| children | Kontoinhaber Bank BIC IBAN | ||||
| used by |
|
||||
| annotation |
|
||||
| source | <xsd:complexType name="Bankverbindung_Type"> <xsd:annotation> <xsd:documentation>beschreibt eine Bankverbindug</xsd:documentation> </xsd:annotation> <xsd:sequence> <xsd:element name="Kontoinhaber" type="xsd:string"/> <xsd:element name="Bank" type="xsd:string" minOccurs="0"/> <xsd:element name="BIC" type="BIC_Type" minOccurs="0"/> <xsd:element name="IBAN" type="IBAN_Type"/> </xsd:sequence> </xsd:complexType> |
| diagram | ![]() |
||
| namespace | urn:omds3CommonServiceTypes-1-1-0 | ||
| type | xsd:string | ||
| properties |
|
||
| source | <xsd:element name="Kontoinhaber" type="xsd:string"/> |
| diagram | ![]() |
||||||
| namespace | urn:omds3CommonServiceTypes-1-1-0 | ||||||
| type | xsd:string | ||||||
| properties |
|
||||||
| source | <xsd:element name="Bank" type="xsd:string" minOccurs="0"/> |
| diagram | ![]() |
|||||||||
| namespace | urn:omds3CommonServiceTypes-1-1-0 | |||||||||
| type | BIC_Type | |||||||||
| properties |
|
|||||||||
| facets |
|
|||||||||
| source | <xsd:element name="BIC" type="BIC_Type" minOccurs="0"/> |
| diagram | ![]() |
|||||||||
| namespace | urn:omds3CommonServiceTypes-1-1-0 | |||||||||
| type | IBAN_Type | |||||||||
| properties |
|
|||||||||
| facets |
|
|||||||||
| source | <xsd:element name="IBAN" type="IBAN_Type"/> |
| diagram | ![]() |
||
| namespace | urn:omds3CommonServiceTypes-1-1-0 | ||
| properties |
|
||
| children | Id Bezeichnung Bedingungen Meldungen | ||
| used by |
|
||
| annotation |
|
||
| source | <xsd:complexType name="BasisProduktbaustein_Type" abstract="true"> <xsd:annotation> <xsd:documentation>Abstrakter Typ für alle Gemeinsamkeiten von Produktbausteinen</xsd:documentation> </xsd:annotation> <xsd:sequence> <xsd:element name="Id" type="xsd:string" minOccurs="0"> <xsd:annotation> <xsd:documentation>Schluessel der Tarifkomponente</xsd:documentation> </xsd:annotation> </xsd:element> <xsd:element name="Bezeichnung" type="xsd:string" minOccurs="0"> <xsd:annotation> <xsd:documentation>Eine menschenverständliche Bezeichnung. Ist kein Eingabewert,wird von der VU gesetzt</xsd:documentation> </xsd:annotation> </xsd:element> <xsd:element name="Bedingungen" type="xsd:string" minOccurs="0" maxOccurs="unbounded"> <xsd:annotation> <xsd:documentation>Verweise auf Bedingungswerke</xsd:documentation> </xsd:annotation> </xsd:element> <xsd:element name="Meldungen" type="ServiceFault" minOccurs="0" maxOccurs="unbounded"> <xsd:annotation> <xsd:documentation>Meldungen zu Elementen in diesem Produktbaustein</xsd:documentation> </xsd:annotation> </xsd:element> </xsd:sequence> </xsd:complexType> |
| diagram | ![]() |
||||||
| namespace | urn:omds3CommonServiceTypes-1-1-0 | ||||||
| type | xsd:string | ||||||
| properties |
|
||||||
| annotation |
|
||||||
| source | <xsd:element name="Id" type="xsd:string" minOccurs="0"> <xsd:annotation> <xsd:documentation>Schluessel der Tarifkomponente</xsd:documentation> </xsd:annotation> </xsd:element> |
| diagram | ![]() |
||||||
| namespace | urn:omds3CommonServiceTypes-1-1-0 | ||||||
| type | xsd:string | ||||||
| properties |
|
||||||
| annotation |
|
||||||
| source | <xsd:element name="Bezeichnung" type="xsd:string" minOccurs="0"> <xsd:annotation> <xsd:documentation>Eine menschenverständliche Bezeichnung. Ist kein Eingabewert,wird von der VU gesetzt</xsd:documentation> </xsd:annotation> </xsd:element> |
| diagram | ![]() |
||||||
| namespace | urn:omds3CommonServiceTypes-1-1-0 | ||||||
| type | xsd:string | ||||||
| properties |
|
||||||
| annotation |
|
||||||
| source | <xsd:element name="Bedingungen" type="xsd:string" minOccurs="0" maxOccurs="unbounded"> <xsd:annotation> <xsd:documentation>Verweise auf Bedingungswerke</xsd:documentation> </xsd:annotation> </xsd:element> |
| diagram | ![]() |
||||||
| namespace | urn:omds3CommonServiceTypes-1-1-0 | ||||||
| type | ServiceFault | ||||||
| properties |
|
||||||
| children | errorType errorCode errorMsg elementReference | ||||||
| annotation |
|
||||||
| source | <xsd:element name="Meldungen" type="ServiceFault" minOccurs="0" maxOccurs="unbounded"> <xsd:annotation> <xsd:documentation>Meldungen zu Elementen in diesem Produktbaustein</xsd:documentation> </xsd:annotation> </xsd:element> |
| diagram | ![]() |
||
| namespace | urn:omds3CommonServiceTypes-1-1-0 | ||
| children | Lfnr Person | ||
| used by |
|
||
| annotation |
|
||
| source | <xsd:complexType name="BeteiligtePersonVertrag_Type"> <xsd:annotation> <xsd:documentation>Typ für die Meldung von Personen, die an einem Vertrag beteiligt sind</xsd:documentation> </xsd:annotation> <xsd:sequence> <xsd:element name="Lfnr" type="xsd:unsignedShort"> <xsd:annotation> <xsd:documentation>Vergabe einer laufenden Nummer ist Pflicht. Über die laufende Nummer kann die beteiligte Person innerhalb eines Requests (z.B. innerhalb einer Berechnungsanforderung) referenziert werden.</xsd:documentation> </xsd:annotation> </xsd:element> <xsd:element ref="Person"> <xsd:annotation> <xsd:documentation>Objekt zur Übermittlung von Personendaten ähnlich zu omds:PERSON, aber Personennr ist nicht Pflichtfeld. Kann Adressdaten enthalten.</xsd:documentation> </xsd:annotation> </xsd:element> </xsd:sequence> </xsd:complexType> |
| diagram | ![]() |
||
| namespace | urn:omds3CommonServiceTypes-1-1-0 | ||
| type | xsd:unsignedShort | ||
| properties |
|
||
| annotation |
|
||
| source | <xsd:element name="Lfnr" type="xsd:unsignedShort"> <xsd:annotation> <xsd:documentation>Vergabe einer laufenden Nummer ist Pflicht. Über die laufende Nummer kann die beteiligte Person innerhalb eines Requests (z.B. innerhalb einer Berechnungsanforderung) referenziert werden.</xsd:documentation> </xsd:annotation> </xsd:element> |
| diagram | ![]() |
||
| namespace | urn:omds3CommonServiceTypes-1-1-0 | ||
| children | omds:PERSON | ||
| annotation |
|
||
| source | <xsd:complexType name="Bezugsrecht_Type"> <xsd:annotation> <xsd:documentation>Type Bezugsrecht (nur Kontext Kfz)</xsd:documentation> </xsd:annotation> <xsd:sequence> <xsd:element ref="omds:PERSON"/> </xsd:sequence> </xsd:complexType> |
| diagram | ![]() |
||
| namespace | urn:omds3CommonServiceTypes-1-1-0 | ||
| children | BonusMalusVorversicherung Versicherungsgesellschaft Polizzennummer OffeneSchaeden | ||
| annotation |
|
||
| source | <xsd:complexType name="BonusMalusSystem_Type"> <xsd:annotation> <xsd:documentation>Type Bonus Malus System</xsd:documentation> </xsd:annotation> <xsd:sequence> <xsd:element name="BonusMalusVorversicherung" type="BonusMalusVorversicherung_Type"> <xsd:annotation> <xsd:documentation>Ich (Wir) war(en) innerhalb der letzten 12 Monate Versicherungsnehmer eines Fahrzeuges, das wieder versichert oder durch das hiermit zur Versicherung gelangende Fahrzeug ersetzt wird.</xsd:documentation> </xsd:annotation> </xsd:element> <xsd:element name="Versicherungsgesellschaft" type="Versicherungsgesellschaft_Type" minOccurs="0"/> <xsd:element name="Polizzennummer" minOccurs="0"> <xsd:simpleType> <xsd:restriction base="xsd:string"> <xsd:minLength value="1"/> <xsd:maxLength value="15"/> </xsd:restriction> </xsd:simpleType> </xsd:element> <xsd:element name="OffeneSchaeden" type="OffeneSchaeden_Type" minOccurs="0"/> </xsd:sequence> </xsd:complexType> |
| diagram | ![]() |
|||||||||||||||
| namespace | urn:omds3CommonServiceTypes-1-1-0 | |||||||||||||||
| type | BonusMalusVorversicherung_Type | |||||||||||||||
| properties |
|
|||||||||||||||
| facets |
|
|||||||||||||||
| annotation |
|
|||||||||||||||
| source | <xsd:element name="BonusMalusVorversicherung" type="BonusMalusVorversicherung_Type"> <xsd:annotation> <xsd:documentation>Ich (Wir) war(en) innerhalb der letzten 12 Monate Versicherungsnehmer eines Fahrzeuges, das wieder versichert oder durch das hiermit zur Versicherung gelangende Fahrzeug ersetzt wird.</xsd:documentation> </xsd:annotation> </xsd:element> |
| diagram | ![]() |
|||||||||
| namespace | urn:omds3CommonServiceTypes-1-1-0 | |||||||||
| type | Versicherungsgesellschaft_Type | |||||||||
| properties |
|
|||||||||
| facets |
|
|||||||||
| source | <xsd:element name="Versicherungsgesellschaft" type="Versicherungsgesellschaft_Type" minOccurs="0"/> |
| diagram | ![]() |
|||||||||
| namespace | urn:omds3CommonServiceTypes-1-1-0 | |||||||||
| type | restriction of xsd:string | |||||||||
| properties |
|
|||||||||
| facets |
|
|||||||||
| source | <xsd:element name="Polizzennummer" minOccurs="0"> <xsd:simpleType> <xsd:restriction base="xsd:string"> <xsd:minLength value="1"/> <xsd:maxLength value="15"/> </xsd:restriction> </xsd:simpleType> </xsd:element> |
| diagram | ![]() |
||||||
| namespace | urn:omds3CommonServiceTypes-1-1-0 | ||||||
| type | OffeneSchaeden_Type | ||||||
| properties |
|
||||||
| children | OffenerSchaden1 OffenerSchaden2 OffenerSchaden3 | ||||||
| source | <xsd:element name="OffeneSchaeden" type="OffeneSchaeden_Type" minOccurs="0"/> |
| diagram | ![]() |
||||
| namespace | urn:omds3CommonServiceTypes-1-1-0 | ||||
| type | extension of CommonRequest_Type | ||||
| properties |
|
||||
| children | VUNr ClientId TechnischeParameter TechnischeObjekte KorrelationsId Geschaeftsfallnummer Aenderungsgrund | ||||
| used by |
|
||||
| annotation |
|
||||
| source | <xsd:complexType name="CommonProcessRequest_Type" abstract="true"> <xsd:annotation> <xsd:documentation>Abstakter Typ fuer Requests, die Teil eines Geschaeftsfalls mit eigener Id sind</xsd:documentation> </xsd:annotation> <xsd:complexContent> <xsd:extension base="CommonRequest_Type"> <xsd:sequence> <xsd:element name="Geschaeftsfallnummer" type="ObjektId_Type" minOccurs="0"> <xsd:annotation> <xsd:documentation>Optional eine Geschaeftsfallnummer, die mehrere Request-Responses einem Geschaeftsfall zuordnet</xsd:documentation> </xsd:annotation> </xsd:element> <xsd:element name="Aenderungsgrund" type="omds:AendGrundCd_Type" minOccurs="0"> <xsd:annotation> <xsd:documentation>Optional die Angabe eines Aenderungsgrunds</xsd:documentation> </xsd:annotation> </xsd:element> </xsd:sequence> </xsd:extension> </xsd:complexContent> </xsd:complexType> |
| diagram | ![]() |
||||||
| namespace | urn:omds3CommonServiceTypes-1-1-0 | ||||||
| type | ObjektId_Type | ||||||
| properties |
|
||||||
| children | Id GueltigAb OrdnungsbegriffZuordFremd | ||||||
| annotation |
|
||||||
| source | <xsd:element name="Geschaeftsfallnummer" type="ObjektId_Type" minOccurs="0"> <xsd:annotation> <xsd:documentation>Optional eine Geschaeftsfallnummer, die mehrere Request-Responses einem Geschaeftsfall zuordnet</xsd:documentation> </xsd:annotation> </xsd:element> |
| diagram | ![]() |
||||||||||||||||||||||||||||||||||||||||||||||||||||||||||||||||||||||||||||||||||||||||
| namespace | urn:omds3CommonServiceTypes-1-1-0 | ||||||||||||||||||||||||||||||||||||||||||||||||||||||||||||||||||||||||||||||||||||||||
| type | omds:AendGrundCd_Type | ||||||||||||||||||||||||||||||||||||||||||||||||||||||||||||||||||||||||||||||||||||||||
| properties |
|
||||||||||||||||||||||||||||||||||||||||||||||||||||||||||||||||||||||||||||||||||||||||
| facets |
|
||||||||||||||||||||||||||||||||||||||||||||||||||||||||||||||||||||||||||||||||||||||||
| annotation |
|
||||||||||||||||||||||||||||||||||||||||||||||||||||||||||||||||||||||||||||||||||||||||
| source | <xsd:element name="Aenderungsgrund" type="omds:AendGrundCd_Type" minOccurs="0"> <xsd:annotation> <xsd:documentation>Optional die Angabe eines Aenderungsgrunds</xsd:documentation> </xsd:annotation> </xsd:element> |
| diagram | ![]() |
||||
| namespace | urn:omds3CommonServiceTypes-1-1-0 | ||||
| type | extension of CommonResponse_Type | ||||
| properties |
|
||||
| children | Status TechnischeObjekte Gestartet Beendet Geschaeftsfallnummer Aenderungsgrund | ||||
| used by |
|
||||
| annotation |
|
||||
| source | <xsd:complexType name="CommonProcessResponse_Type" abstract="true"> <xsd:annotation> <xsd:documentation>Abstrakter Typ für Ergebnisse, die Teil eines Geschaeftsfalls mit eigener Id sind</xsd:documentation> </xsd:annotation> <xsd:complexContent> <xsd:extension base="CommonResponse_Type"> <xsd:sequence> <xsd:element name="Geschaeftsfallnummer" type="ObjektId_Type" minOccurs="0"> <xsd:annotation> <xsd:documentation>Optional die Nummer eines Geschäftsfalls dem der Response zugeordnet ist. </xsd:documentation> </xsd:annotation> </xsd:element> <xsd:element name="Aenderungsgrund" type="omds:AendGrundCd_Type" minOccurs="0"> <xsd:annotation> <xsd:documentation>Optional die Angabe eines Aenderungsgrunds</xsd:documentation> </xsd:annotation> </xsd:element> </xsd:sequence> </xsd:extension> </xsd:complexContent> </xsd:complexType> |
| diagram | ![]() |
||||||
| namespace | urn:omds3CommonServiceTypes-1-1-0 | ||||||
| type | ObjektId_Type | ||||||
| properties |
|
||||||
| children | Id GueltigAb OrdnungsbegriffZuordFremd | ||||||
| annotation |
|
||||||
| source | <xsd:element name="Geschaeftsfallnummer" type="ObjektId_Type" minOccurs="0"> <xsd:annotation> <xsd:documentation>Optional die Nummer eines Geschäftsfalls dem der Response zugeordnet ist. </xsd:documentation> </xsd:annotation> </xsd:element> |
| diagram | ![]() |
||||||||||||||||||||||||||||||||||||||||||||||||||||||||||||||||||||||||||||||||||||||||
| namespace | urn:omds3CommonServiceTypes-1-1-0 | ||||||||||||||||||||||||||||||||||||||||||||||||||||||||||||||||||||||||||||||||||||||||
| type | omds:AendGrundCd_Type | ||||||||||||||||||||||||||||||||||||||||||||||||||||||||||||||||||||||||||||||||||||||||
| properties |
|
||||||||||||||||||||||||||||||||||||||||||||||||||||||||||||||||||||||||||||||||||||||||
| facets |
|
||||||||||||||||||||||||||||||||||||||||||||||||||||||||||||||||||||||||||||||||||||||||
| annotation |
|
||||||||||||||||||||||||||||||||||||||||||||||||||||||||||||||||||||||||||||||||||||||||
| source | <xsd:element name="Aenderungsgrund" type="omds:AendGrundCd_Type" minOccurs="0"> <xsd:annotation> <xsd:documentation>Optional die Angabe eines Aenderungsgrunds</xsd:documentation> </xsd:annotation> </xsd:element> |
| diagram | ![]() |
||
| namespace | urn:omds3CommonServiceTypes-1-1-0 | ||
| properties |
|
||
| children | VUNr ClientId TechnischeParameter TechnischeObjekte KorrelationsId | ||
| used by |
|
||
| annotation |
|
||
| source | <xsd:complexType name="CommonRequest_Type" abstract="true"> <xsd:annotation> <xsd:documentation>Abstraktes RequestObjekt</xsd:documentation> </xsd:annotation> <xsd:sequence> <xsd:element name="VUNr" type="omds:VUNr"/> <xsd:element name="ClientId" type="xsd:string" minOccurs="0"> <xsd:annotation> <xsd:documentation>Optional eine rein technische ClientId z.B. für eine Zugriffsstatistik nach Client. Die Id darf nicht mit fachlichen Informationen verknüpft werden.</xsd:documentation> </xsd:annotation> </xsd:element> <xsd:element name="TechnischeParameter" type="TechnicalKeyValue_Type" minOccurs="0" maxOccurs="unbounded"> <xsd:annotation> <xsd:documentation>beliebige Anzahl an technischen Parametern als Key-Value Paare</xsd:documentation> </xsd:annotation> </xsd:element> <xsd:element name="TechnischeObjekte" type="TechnischesObjekt_Type" minOccurs="0" maxOccurs="unbounded"> <xsd:annotation> <xsd:documentation>beliebige Anzahl an technischen Objekten</xsd:documentation> </xsd:annotation> </xsd:element> <xsd:element name="KorrelationsId" type="xsd:string"> <xsd:annotation> <xsd:documentation>Eine rein technische Id des Requests für Zwecke des Debuggings, die Id darf nicht mit fachlichen Informationen verknüpft werden.</xsd:documentation> </xsd:annotation> </xsd:element> </xsd:sequence> </xsd:complexType> |
| diagram | ![]() |
|||||||||
| namespace | urn:omds3CommonServiceTypes-1-1-0 | |||||||||
| type | omds:VUNr | |||||||||
| properties |
|
|||||||||
| facets |
|
|||||||||
| source | <xsd:element name="VUNr" type="omds:VUNr"/> |
| diagram | ![]() |
||||||
| namespace | urn:omds3CommonServiceTypes-1-1-0 | ||||||
| type | xsd:string | ||||||
| properties |
|
||||||
| annotation |
|
||||||
| source | <xsd:element name="ClientId" type="xsd:string" minOccurs="0"> <xsd:annotation> <xsd:documentation>Optional eine rein technische ClientId z.B. für eine Zugriffsstatistik nach Client. Die Id darf nicht mit fachlichen Informationen verknüpft werden.</xsd:documentation> </xsd:annotation> </xsd:element> |
| diagram | ![]() |
||||||
| namespace | urn:omds3CommonServiceTypes-1-1-0 | ||||||
| type | TechnicalKeyValue_Type | ||||||
| properties |
|
||||||
| children | Key Value | ||||||
| annotation |
|
||||||
| source | <xsd:element name="TechnischeParameter" type="TechnicalKeyValue_Type" minOccurs="0" maxOccurs="unbounded"> <xsd:annotation> <xsd:documentation>beliebige Anzahl an technischen Parametern als Key-Value Paare</xsd:documentation> </xsd:annotation> </xsd:element> |
| diagram | ![]() |
||||||
| namespace | urn:omds3CommonServiceTypes-1-1-0 | ||||||
| type | TechnischesObjekt_Type | ||||||
| properties |
|
||||||
| annotation |
|
||||||
| source | <xsd:element name="TechnischeObjekte" type="TechnischesObjekt_Type" minOccurs="0" maxOccurs="unbounded"> <xsd:annotation> <xsd:documentation>beliebige Anzahl an technischen Objekten</xsd:documentation> </xsd:annotation> </xsd:element> |
| diagram | ![]() |
||
| namespace | urn:omds3CommonServiceTypes-1-1-0 | ||
| type | xsd:string | ||
| properties |
|
||
| annotation |
|
||
| source | <xsd:element name="KorrelationsId" type="xsd:string"> <xsd:annotation> <xsd:documentation>Eine rein technische Id des Requests für Zwecke des Debuggings, die Id darf nicht mit fachlichen Informationen verknüpft werden.</xsd:documentation> </xsd:annotation> </xsd:element> |
| diagram | ![]() |
||
| namespace | urn:omds3CommonServiceTypes-1-1-0 | ||
| properties |
|
||
| children | Status TechnischeObjekte Gestartet Beendet | ||
| used by |
|
||
| annotation |
|
||
| source | <xsd:complexType name="CommonResponse_Type" abstract="true"> <xsd:annotation> <xsd:documentation>Abstraktes ResponseObjekt</xsd:documentation> </xsd:annotation> <xsd:sequence> <xsd:element name="Status" type="ResponseStatus_Type"/> <xsd:element name="TechnischeObjekte" type="TechnischesObjekt_Type" minOccurs="0" maxOccurs="unbounded"> <xsd:annotation> <xsd:documentation>beliebige Anzahl an technischen Objekten</xsd:documentation> </xsd:annotation> </xsd:element> <xsd:element name="Gestartet" type="xsd:dateTime" minOccurs="0"> <xsd:annotation> <xsd:documentation>Zeitpunkt des Starts der Verarbeitung am Server</xsd:documentation> </xsd:annotation> </xsd:element> <xsd:element name="Beendet" type="xsd:dateTime" minOccurs="0"> <xsd:annotation> <xsd:documentation>Zeitpunkt des Endes der Verarbeitung am Server</xsd:documentation> </xsd:annotation> </xsd:element> </xsd:sequence> </xsd:complexType> |
| diagram | ![]() |
||
| namespace | urn:omds3CommonServiceTypes-1-1-0 | ||
| type | ResponseStatus_Type | ||
| properties |
|
||
| children | KorrelationsId Ergebnis Meldungen Referenzen | ||
| source | <xsd:element name="Status" type="ResponseStatus_Type"/> |
| diagram | ![]() |
||||||
| namespace | urn:omds3CommonServiceTypes-1-1-0 | ||||||
| type | TechnischesObjekt_Type | ||||||
| properties |
|
||||||
| annotation |
|
||||||
| source | <xsd:element name="TechnischeObjekte" type="TechnischesObjekt_Type" minOccurs="0" maxOccurs="unbounded"> <xsd:annotation> <xsd:documentation>beliebige Anzahl an technischen Objekten</xsd:documentation> </xsd:annotation> </xsd:element> |
| diagram | ![]() |
||||||
| namespace | urn:omds3CommonServiceTypes-1-1-0 | ||||||
| type | xsd:dateTime | ||||||
| properties |
|
||||||
| annotation |
|
||||||
| source | <xsd:element name="Gestartet" type="xsd:dateTime" minOccurs="0"> <xsd:annotation> <xsd:documentation>Zeitpunkt des Starts der Verarbeitung am Server</xsd:documentation> </xsd:annotation> </xsd:element> |
| diagram | ![]() |
||||||
| namespace | urn:omds3CommonServiceTypes-1-1-0 | ||||||
| type | xsd:dateTime | ||||||
| properties |
|
||||||
| annotation |
|
||||||
| source | <xsd:element name="Beendet" type="xsd:dateTime" minOccurs="0"> <xsd:annotation> <xsd:documentation>Zeitpunkt des Endes der Verarbeitung am Server</xsd:documentation> </xsd:annotation> </xsd:element> |
| diagram | ![]() |
||||
| namespace | urn:omds3CommonServiceTypes-1-1-0 | ||||
| type | extension of CommonRequest_Type | ||||
| properties |
|
||||
| children | VUNr ClientId TechnischeParameter TechnischeObjekte KorrelationsId AuthFilter Suchbegriff Zeitraum MaxResults Offset OrderBy | ||||
| annotation |
|
||||
| source | <xsd:complexType name="CommonSearchRequest_Type" abstract="true"> <xsd:annotation> <xsd:documentation>Abstakter Typ fuer Suchanfragen</xsd:documentation> </xsd:annotation> <xsd:complexContent> <xsd:extension base="CommonRequest_Type"> <xsd:sequence> <xsd:element name="AuthFilter" type="AuthorizationFilter" minOccurs="0"/> <xsd:element name="Suchbegriff" type="xsd:string" minOccurs="0"/> <xsd:element name="Zeitraum" type="omds:EL-Zeitraum_Type" minOccurs="0"> <xsd:annotation> <xsd:documentation>Mögliche Einschränkung auf einen Zeitraum</xsd:documentation> </xsd:annotation> </xsd:element> <xsd:element name="MaxResults" type="xsd:unsignedInt"> <xsd:annotation> <xsd:documentation>Maximale Anzahl von Ergebnissen, die zurückgegeben werden sollen</xsd:documentation> </xsd:annotation> </xsd:element> <xsd:element name="Offset" type="xsd:unsignedInt"> <xsd:annotation> <xsd:documentation>Offset in der Ergebnisliste</xsd:documentation> </xsd:annotation> </xsd:element> <xsd:element name="OrderBy" minOccurs="0"> <xsd:simpleType> <xsd:restriction base="xsd:string"> <xsd:enumeration value="Meldedatum aufsteigend"/> </xsd:restriction> </xsd:simpleType> </xsd:element> </xsd:sequence> </xsd:extension> </xsd:complexContent> </xsd:complexType> |
| diagram | ![]() |
||||||
| namespace | urn:omds3CommonServiceTypes-1-1-0 | ||||||
| type | AuthorizationFilter | ||||||
| properties |
|
||||||
| source | <xsd:element name="AuthFilter" type="AuthorizationFilter" minOccurs="0"/> |
| diagram | ![]() |
||||||
| namespace | urn:omds3CommonServiceTypes-1-1-0 | ||||||
| type | xsd:string | ||||||
| properties |
|
||||||
| source | <xsd:element name="Suchbegriff" type="xsd:string" minOccurs="0"/> |
| diagram | ![]() |
||||||||||||||||||||||||
| namespace | urn:omds3CommonServiceTypes-1-1-0 | ||||||||||||||||||||||||
| type | omds:EL-Zeitraum_Type | ||||||||||||||||||||||||
| properties |
|
||||||||||||||||||||||||
| attributes |
|
||||||||||||||||||||||||
| annotation |
|
||||||||||||||||||||||||
| source | <xsd:element name="Zeitraum" type="omds:EL-Zeitraum_Type" minOccurs="0"> <xsd:annotation> <xsd:documentation>Mögliche Einschränkung auf einen Zeitraum</xsd:documentation> </xsd:annotation> </xsd:element> |
| diagram | ![]() |
||
| namespace | urn:omds3CommonServiceTypes-1-1-0 | ||
| type | xsd:unsignedInt | ||
| properties |
|
||
| annotation |
|
||
| source | <xsd:element name="MaxResults" type="xsd:unsignedInt"> <xsd:annotation> <xsd:documentation>Maximale Anzahl von Ergebnissen, die zurückgegeben werden sollen</xsd:documentation> </xsd:annotation> </xsd:element> |
| diagram | ![]() |
||
| namespace | urn:omds3CommonServiceTypes-1-1-0 | ||
| type | xsd:unsignedInt | ||
| properties |
|
||
| annotation |
|
||
| source | <xsd:element name="Offset" type="xsd:unsignedInt"> <xsd:annotation> <xsd:documentation>Offset in der Ergebnisliste</xsd:documentation> </xsd:annotation> </xsd:element> |
| diagram | ![]() |
||||||
| namespace | urn:omds3CommonServiceTypes-1-1-0 | ||||||
| type | restriction of xsd:string | ||||||
| properties |
|
||||||
| facets |
|
||||||
| source | <xsd:element name="OrderBy" minOccurs="0"> <xsd:simpleType> <xsd:restriction base="xsd:string"> <xsd:enumeration value="Meldedatum aufsteigend"/> </xsd:restriction> </xsd:simpleType> </xsd:element> |
| diagram | ![]() |
||||
| namespace | urn:omds3CommonServiceTypes-1-1-0 | ||||
| type | extension of CommonResponse_Type | ||||
| properties |
|
||||
| children | Status TechnischeObjekte Gestartet Beendet ActualOffset ActualMaxResults TotalResults | ||||
| annotation |
|
||||
| source | <xsd:complexType name="CommonSearchResponse_Type" abstract="true"> <xsd:annotation> <xsd:documentation>Abstrakter Typ für Ergebnisse von Suchen</xsd:documentation> </xsd:annotation> <xsd:complexContent> <xsd:extension base="CommonResponse_Type"> <xsd:sequence> <xsd:element name="ActualOffset" type="xsd:unsignedInt"> <xsd:annotation> <xsd:documentation>Der tatsächliche Offset in der Ergebnisliste</xsd:documentation> </xsd:annotation> </xsd:element> <xsd:element name="ActualMaxResults" type="xsd:unsignedInt"> <xsd:annotation> <xsd:documentation>Tatsächliche Maximalanzahl der Ergebnisse, die der Provider auf eine Anfrage zurück gibt. Beispiel: Consumer fordert 1000 Ergebnisse an, Provider liefert aber maximal 100 zurück. In diesem Fall würde hier 100 zurückgegeben. </xsd:documentation> </xsd:annotation> </xsd:element> <xsd:element name="TotalResults" type="xsd:unsignedInt"> <xsd:annotation> <xsd:documentation>Gesamtzahl der Ergebnisse unter dem verwendeten Filter</xsd:documentation> </xsd:annotation> </xsd:element> </xsd:sequence> </xsd:extension> </xsd:complexContent> </xsd:complexType> |
| diagram | ![]() |
||
| namespace | urn:omds3CommonServiceTypes-1-1-0 | ||
| type | xsd:unsignedInt | ||
| properties |
|
||
| annotation |
|
||
| source | <xsd:element name="ActualOffset" type="xsd:unsignedInt"> <xsd:annotation> <xsd:documentation>Der tatsächliche Offset in der Ergebnisliste</xsd:documentation> </xsd:annotation> </xsd:element> |
| diagram | ![]() |
||
| namespace | urn:omds3CommonServiceTypes-1-1-0 | ||
| type | xsd:unsignedInt | ||
| properties |
|
||
| annotation |
|
||
| source | <xsd:element name="ActualMaxResults" type="xsd:unsignedInt"> <xsd:annotation> <xsd:documentation>Tatsächliche Maximalanzahl der Ergebnisse, die der Provider auf eine Anfrage zurück gibt. Beispiel: Consumer fordert 1000 Ergebnisse an, Provider liefert aber maximal 100 zurück. In diesem Fall würde hier 100 zurückgegeben. </xsd:documentation> </xsd:annotation> </xsd:element> |
| diagram | ![]() |
||
| namespace | urn:omds3CommonServiceTypes-1-1-0 | ||
| type | xsd:unsignedInt | ||
| properties |
|
||
| annotation |
|
||
| source | <xsd:element name="TotalResults" type="xsd:unsignedInt"> <xsd:annotation> <xsd:documentation>Gesamtzahl der Ergebnisse unter dem verwendeten Filter</xsd:documentation> </xsd:annotation> </xsd:element> |
| diagram | ![]() |
||
| namespace | urn:omds3CommonServiceTypes-1-1-0 | ||
| children | Mimetype DateiType DateiName DateiData DateiBeschreibung | ||
| used by |
|
||
| annotation |
|
||
| source | <xsd:complexType name="Dateianhang_Type"> <xsd:annotation> <xsd:documentation>Dateianhang welcher an einen Geschäftsfall hinzugefügt werden kann </xsd:documentation> </xsd:annotation> <xsd:sequence> <xsd:element name="Mimetype" type="xsd:string"> <xsd:annotation> <xsd:documentation>MIME-Type des Files im Anhang. </xsd:documentation> </xsd:annotation> </xsd:element> <xsd:element name="DateiType" type="TypeDateianhang_Type" minOccurs="0"> <xsd:annotation> <xsd:documentation>Der fachliche Typ der angehaengenten Datei</xsd:documentation> </xsd:annotation> </xsd:element> <xsd:element name="DateiName"> <xsd:annotation> <xsd:documentation>Dateiname ohne Pfad inkl. Extension </xsd:documentation> </xsd:annotation> <xsd:simpleType> <xsd:restriction base="xsd:string"> <xsd:maxLength value="100"/> </xsd:restriction> </xsd:simpleType> </xsd:element> <xsd:element name="DateiData" type="xsd:base64Binary" xmime:expectedContentTypes="application/octet-stream"> <xsd:annotation> <xsd:documentation>Beinhaltet die Daten der Datei als Base64Binary oder Verweis auf MTOM-Binary</xsd:documentation> </xsd:annotation> </xsd:element> <xsd:element name="DateiBeschreibung" minOccurs="0"> <xsd:annotation> <xsd:documentation>Sonstige Beschreibung des Dateianhanges</xsd:documentation> </xsd:annotation> <xsd:simpleType> <xsd:restriction base="xsd:string"> <xsd:maxLength value="200"/> </xsd:restriction> </xsd:simpleType> </xsd:element> </xsd:sequence> </xsd:complexType> |
| diagram | ![]() |
||
| namespace | urn:omds3CommonServiceTypes-1-1-0 | ||
| type | xsd:string | ||
| properties |
|
||
| annotation |
|
||
| source | <xsd:element name="Mimetype" type="xsd:string"> <xsd:annotation> <xsd:documentation>MIME-Type des Files im Anhang. </xsd:documentation> </xsd:annotation> </xsd:element> |
| diagram | ![]() |
|||||||||||||||||||||||||||||||||||||||||||||||||||||||||||||||
| namespace | urn:omds3CommonServiceTypes-1-1-0 | |||||||||||||||||||||||||||||||||||||||||||||||||||||||||||||||
| type | TypeDateianhang_Type | |||||||||||||||||||||||||||||||||||||||||||||||||||||||||||||||
| properties |
|
|||||||||||||||||||||||||||||||||||||||||||||||||||||||||||||||
| facets |
|
|||||||||||||||||||||||||||||||||||||||||||||||||||||||||||||||
| annotation |
|
|||||||||||||||||||||||||||||||||||||||||||||||||||||||||||||||
| source | <xsd:element name="DateiType" type="TypeDateianhang_Type" minOccurs="0"> <xsd:annotation> <xsd:documentation>Der fachliche Typ der angehaengenten Datei</xsd:documentation> </xsd:annotation> </xsd:element> |
| diagram | ![]() |
||||||
| namespace | urn:omds3CommonServiceTypes-1-1-0 | ||||||
| type | restriction of xsd:string | ||||||
| properties |
|
||||||
| facets |
|
||||||
| annotation |
|
||||||
| source | <xsd:element name="DateiName"> <xsd:annotation> <xsd:documentation>Dateiname ohne Pfad inkl. Extension </xsd:documentation> </xsd:annotation> <xsd:simpleType> <xsd:restriction base="xsd:string"> <xsd:maxLength value="100"/> </xsd:restriction> </xsd:simpleType> </xsd:element> |
| diagram | ![]() |
||
| namespace | urn:omds3CommonServiceTypes-1-1-0 | ||
| type | xsd:base64Binary | ||
| properties |
|
||
| annotation |
|
||
| source | <xsd:element name="DateiData" type="xsd:base64Binary" xmime:expectedContentTypes="application/octet-stream"> <xsd:annotation> <xsd:documentation>Beinhaltet die Daten der Datei als Base64Binary oder Verweis auf MTOM-Binary</xsd:documentation> </xsd:annotation> </xsd:element> |
| diagram | ![]() |
||||||
| namespace | urn:omds3CommonServiceTypes-1-1-0 | ||||||
| type | restriction of xsd:string | ||||||
| properties |
|
||||||
| facets |
|
||||||
| annotation |
|
||||||
| source | <xsd:element name="DateiBeschreibung" minOccurs="0"> <xsd:annotation> <xsd:documentation>Sonstige Beschreibung des Dateianhanges</xsd:documentation> </xsd:annotation> <xsd:simpleType> <xsd:restriction base="xsd:string"> <xsd:maxLength value="200"/> </xsd:restriction> </xsd:simpleType> </xsd:element> |
| diagram | ![]() |
||
| namespace | urn:omds3CommonServiceTypes-1-1-0 | ||
| children | ZustimmungZurElektrUebermittlungVorvertraglDokumente ElektrUebermittlungVorvertraglDokumenteEmail ZustimmungZurVerwendungDerDatenZuWerbezwecken | ||
| used by |
|
||
| annotation |
|
||
| source | <xsd:complexType name="Datenverwendung_Type"> <xsd:annotation> <xsd:documentation>Type Datenverwendung</xsd:documentation> </xsd:annotation> <xsd:sequence> <xsd:element name="ZustimmungZurElektrUebermittlungVorvertraglDokumente" type="xsd:boolean" minOccurs="0"> <xsd:annotation> <xsd:documentation>Zustimmung zur elektronischen Übermittlung vorvertraglicher Dokumente </xsd:documentation> </xsd:annotation> </xsd:element> <xsd:element name="ElektrUebermittlungVorvertraglDokumenteEmail" type="xsd:string" minOccurs="0"> <xsd:annotation> <xsd:documentation>E-Mail Adresse zur Zusendung von vorvertraglichen Dokumenten </xsd:documentation> </xsd:annotation> </xsd:element> <xsd:element name="ZustimmungZurVerwendungDerDatenZuWerbezwecken" type="xsd:boolean"> <xsd:annotation> <xsd:documentation>Zustimmung zur Verwendung personenbezogener Daten: (Der Antragsteller stimmt im Sinne des Datenschutzgesetzes und des Telekommunikationsgesetzes zu, dass die Versicherun, deren Gesellschaften sowie deren Kooperationspartner (siehe dazu "Information zur Datenanwendung gem. §24 DSG") seine personenbezogenen Daten und seine Vertragsdaten (Name, Anschrift, E-Mailadresse, Telefonnummer, Produkt, Leistungsumfang, Vertragslaufzeit, nicht jedoch Gesundheitsdaten) für Zwecke der Zusendung von Informationen über bestehende und neue Produkte der Versicherung und ihrer Kooperationspartner, für Qualitäts- und Zufriedenheitsumfragen sowie Marketingaktionen verwenden und ihn zu diesem Zwecke per Telefon und E-Mail kontaktieren dürfen. Diese Zustimmung kann jederzeit widerrufen werden.) </xsd:documentation> </xsd:annotation> </xsd:element> </xsd:sequence> </xsd:complexType> |
| diagram | ![]() |
||||||
| namespace | urn:omds3CommonServiceTypes-1-1-0 | ||||||
| type | xsd:boolean | ||||||
| properties |
|
||||||
| annotation |
|
||||||
| source | <xsd:element name="ZustimmungZurElektrUebermittlungVorvertraglDokumente" type="xsd:boolean" minOccurs="0"> <xsd:annotation> <xsd:documentation>Zustimmung zur elektronischen Übermittlung vorvertraglicher Dokumente </xsd:documentation> </xsd:annotation> </xsd:element> |
| diagram | ![]() |
||||||
| namespace | urn:omds3CommonServiceTypes-1-1-0 | ||||||
| type | xsd:string | ||||||
| properties |
|
||||||
| annotation |
|
||||||
| source | <xsd:element name="ElektrUebermittlungVorvertraglDokumenteEmail" type="xsd:string" minOccurs="0"> <xsd:annotation> <xsd:documentation>E-Mail Adresse zur Zusendung von vorvertraglichen Dokumenten </xsd:documentation> </xsd:annotation> </xsd:element> |
| diagram | ![]() |
||
| namespace | urn:omds3CommonServiceTypes-1-1-0 | ||
| type | xsd:boolean | ||
| properties |
|
||
| annotation |
|
||
| source | <xsd:element name="ZustimmungZurVerwendungDerDatenZuWerbezwecken" type="xsd:boolean"> <xsd:annotation> <xsd:documentation>Zustimmung zur Verwendung personenbezogener Daten: (Der Antragsteller stimmt im Sinne des Datenschutzgesetzes und des Telekommunikationsgesetzes zu, dass die Versicherun, deren Gesellschaften sowie deren Kooperationspartner (siehe dazu "Information zur Datenanwendung gem. §24 DSG") seine personenbezogenen Daten und seine Vertragsdaten (Name, Anschrift, E-Mailadresse, Telefonnummer, Produkt, Leistungsumfang, Vertragslaufzeit, nicht jedoch Gesundheitsdaten) für Zwecke der Zusendung von Informationen über bestehende und neue Produkte der Versicherung und ihrer Kooperationspartner, für Qualitäts- und Zufriedenheitsumfragen sowie Marketingaktionen verwenden und ihn zu diesem Zwecke per Telefon und E-Mail kontaktieren dürfen. Diese Zustimmung kann jederzeit widerrufen werden.) </xsd:documentation> </xsd:annotation> </xsd:element> |
| diagram | ![]() |
||
| namespace | urn:omds3CommonServiceTypes-1-1-0 | ||
| children | Id Name DocumentType Mimetype Groesse Datum ObjektSpezifikation ReferenzWeitereDokumente | ||
| used by |
|
||
| annotation |
|
||
| source | <xsd:complexType name="DokumentenReferenz_Type"> <xsd:annotation> <xsd:documentation>Information zu einem einzelnen Dokument</xsd:documentation> </xsd:annotation> <xsd:sequence> <xsd:element name="Id" type="ElementIdType"> <xsd:annotation> <xsd:documentation>Die eindeutige Id des Dokuments und Details zur Verwendung</xsd:documentation> </xsd:annotation> </xsd:element> <xsd:element name="Name" type="xsd:string"> <xsd:annotation> <xsd:documentation>Der Name des Dokuments als String</xsd:documentation> </xsd:annotation> </xsd:element> <xsd:element name="DocumentType" type="DocumentType"> <xsd:annotation> <xsd:documentation>Der inhaltliche Typ des Dokuments, z.B. "Polizze" oder "Finanzamtsbestätigung" als Integer-Code</xsd:documentation> </xsd:annotation> </xsd:element> <xsd:element name="Mimetype" type="xsd:string" minOccurs="0"> <xsd:annotation> <xsd:documentation>Mime-Type des Dokuments</xsd:documentation> </xsd:annotation> </xsd:element> <xsd:element name="Groesse" type="xsd:long" minOccurs="0"> <xsd:annotation> <xsd:documentation>Größe des Dokuments in Byte</xsd:documentation> </xsd:annotation> </xsd:element> <xsd:element name="Datum" type="omds:Datum-Zeit"> <xsd:annotation> <xsd:documentation>Erstellungsdatum des Dokuments</xsd:documentation> </xsd:annotation> </xsd:element> <xsd:element name="ObjektSpezifikation" type="ObjektSpezifikation_Type" minOccurs="0"> <xsd:annotation> <xsd:documentation>Optional die Refernez auf ein Objekt, dem das Dokument zugeordnet ist.</xsd:documentation> </xsd:annotation> </xsd:element> <xsd:element name="ReferenzWeitereDokumente" type="DokumentenReferenz_Type" minOccurs="0" maxOccurs="unbounded"> <xsd:annotation> <xsd:documentation>Verweis auf weitere Dokumente, die inhaltlich zu diesem Dokument gehören, z.B. AVB zu einer Polizze</xsd:documentation> </xsd:annotation> </xsd:element> </xsd:sequence> </xsd:complexType> |
| diagram | ![]() |
||
| namespace | urn:omds3CommonServiceTypes-1-1-0 | ||
| type | ElementIdType | ||
| properties |
|
||
| children | id idValidUntil idIsSingleUse | ||
| annotation |
|
||
| source | <xsd:element name="Id" type="ElementIdType"> <xsd:annotation> <xsd:documentation>Die eindeutige Id des Dokuments und Details zur Verwendung</xsd:documentation> </xsd:annotation> </xsd:element> |
| diagram | ![]() |
||
| namespace | urn:omds3CommonServiceTypes-1-1-0 | ||
| type | xsd:string | ||
| properties |
|
||
| annotation |
|
||
| source | <xsd:element name="Name" type="xsd:string"> <xsd:annotation> <xsd:documentation>Der Name des Dokuments als String</xsd:documentation> </xsd:annotation> </xsd:element> |
| diagram | ![]() |
|||||||||||||||||||||||||||||||||||||||||||||||||||||||||||||||||||||||||||||||||||||||||||||||||||||||||||||||||||||||||||||||||||||||||||||||||||||||||||||||||||||||||||||||||||||||||||||||||||||||||||||||||||||
| namespace | urn:omds3CommonServiceTypes-1-1-0 | |||||||||||||||||||||||||||||||||||||||||||||||||||||||||||||||||||||||||||||||||||||||||||||||||||||||||||||||||||||||||||||||||||||||||||||||||||||||||||||||||||||||||||||||||||||||||||||||||||||||||||||||||||||
| type | DocumentType | |||||||||||||||||||||||||||||||||||||||||||||||||||||||||||||||||||||||||||||||||||||||||||||||||||||||||||||||||||||||||||||||||||||||||||||||||||||||||||||||||||||||||||||||||||||||||||||||||||||||||||||||||||||
| properties |
|
|||||||||||||||||||||||||||||||||||||||||||||||||||||||||||||||||||||||||||||||||||||||||||||||||||||||||||||||||||||||||||||||||||||||||||||||||||||||||||||||||||||||||||||||||||||||||||||||||||||||||||||||||||||
| facets |
|
|||||||||||||||||||||||||||||||||||||||||||||||||||||||||||||||||||||||||||||||||||||||||||||||||||||||||||||||||||||||||||||||||||||||||||||||||||||||||||||||||||||||||||||||||||||||||||||||||||||||||||||||||||||
| annotation |
|
|||||||||||||||||||||||||||||||||||||||||||||||||||||||||||||||||||||||||||||||||||||||||||||||||||||||||||||||||||||||||||||||||||||||||||||||||||||||||||||||||||||||||||||||||||||||||||||||||||||||||||||||||||||
| source | <xsd:element name="DocumentType" type="DocumentType"> <xsd:annotation> <xsd:documentation>Der inhaltliche Typ des Dokuments, z.B. "Polizze" oder "Finanzamtsbestätigung" als Integer-Code</xsd:documentation> </xsd:annotation> </xsd:element> |
| diagram | ![]() |
||||||
| namespace | urn:omds3CommonServiceTypes-1-1-0 | ||||||
| type | xsd:string | ||||||
| properties |
|
||||||
| annotation |
|
||||||
| source | <xsd:element name="Mimetype" type="xsd:string" minOccurs="0"> <xsd:annotation> <xsd:documentation>Mime-Type des Dokuments</xsd:documentation> </xsd:annotation> </xsd:element> |
| diagram | ![]() |
||||||
| namespace | urn:omds3CommonServiceTypes-1-1-0 | ||||||
| type | xsd:long | ||||||
| properties |
|
||||||
| annotation |
|
||||||
| source | <xsd:element name="Groesse" type="xsd:long" minOccurs="0"> <xsd:annotation> <xsd:documentation>Größe des Dokuments in Byte</xsd:documentation> </xsd:annotation> </xsd:element> |
| diagram | ![]() |
|||||||||
| namespace | urn:omds3CommonServiceTypes-1-1-0 | |||||||||
| type | omds:Datum-Zeit | |||||||||
| properties |
|
|||||||||
| facets |
|
|||||||||
| annotation |
|
|||||||||
| source | <xsd:element name="Datum" type="omds:Datum-Zeit"> <xsd:annotation> <xsd:documentation>Erstellungsdatum des Dokuments</xsd:documentation> </xsd:annotation> </xsd:element> |
| diagram | ![]() |
||||||
| namespace | urn:omds3CommonServiceTypes-1-1-0 | ||||||
| type | ObjektSpezifikation_Type | ||||||
| properties |
|
||||||
| annotation |
|
||||||
| source | <xsd:element name="ObjektSpezifikation" type="ObjektSpezifikation_Type" minOccurs="0"> <xsd:annotation> <xsd:documentation>Optional die Refernez auf ein Objekt, dem das Dokument zugeordnet ist.</xsd:documentation> </xsd:annotation> </xsd:element> |
| diagram | ![]() |
||||||
| namespace | urn:omds3CommonServiceTypes-1-1-0 | ||||||
| type | DokumentenReferenz_Type | ||||||
| properties |
|
||||||
| children | Id Name DocumentType Mimetype Groesse Datum ObjektSpezifikation ReferenzWeitereDokumente | ||||||
| annotation |
|
||||||
| source | <xsd:element name="ReferenzWeitereDokumente" type="DokumentenReferenz_Type" minOccurs="0" maxOccurs="unbounded"> <xsd:annotation> <xsd:documentation>Verweis auf weitere Dokumente, die inhaltlich zu diesem Dokument gehören, z.B. AVB zu einer Polizze</xsd:documentation> </xsd:annotation> </xsd:element> |
| diagram | ![]() |
||
| namespace | urn:omds3CommonServiceTypes-1-1-0 | ||
| children | Content Name DocumentType Mimetype Groesse Datum ReferenzWeitereDokumente | ||
| used by |
|
||
| annotation |
|
||
| source | <xsd:complexType name="DokumentInfo_Type"> <xsd:annotation> <xsd:documentation>Typ mit Informationen zu einem Dokument (kann auch das Dokument selbst enthalten)</xsd:documentation> </xsd:annotation> <xsd:sequence> <xsd:element name="Content" type="xsd:base64Binary" minOccurs="0" xmime:expectedContentTypes="application/octet-stream"> <xsd:annotation> <xsd:documentation>Optional das eigentliche Dokument als base64-Binary</xsd:documentation> </xsd:annotation> </xsd:element> <xsd:element name="Name" type="xsd:string" minOccurs="0"> <xsd:annotation> <xsd:documentation>Optional ein Dokumentenname</xsd:documentation> </xsd:annotation> </xsd:element> <xsd:element name="DocumentType" type="DocumentType"> <xsd:annotation> <xsd:documentation>Der inhaltliche Dokumenten-Typ, z.B. Polizze</xsd:documentation> </xsd:annotation> </xsd:element> <xsd:element name="Mimetype" type="xsd:string" minOccurs="0"> <xsd:annotation> <xsd:documentation>Optional der Mime-Type</xsd:documentation> </xsd:annotation> </xsd:element> <xsd:element name="Groesse" type="xsd:long" minOccurs="0"> <xsd:annotation> <xsd:documentation>Optional die Größe des Dokumentes in Bytes</xsd:documentation> </xsd:annotation> </xsd:element> <xsd:element name="Datum" type="omds:Datum-Zeit" minOccurs="0"> <xsd:annotation> <xsd:documentation>Das technische Datum des Dokuments</xsd:documentation> </xsd:annotation> </xsd:element> <xsd:element name="ReferenzWeitereDokumente" type="DokumentInfo_Type" minOccurs="0" maxOccurs="unbounded"> <xsd:annotation> <xsd:documentation>Referenzen auf weitere Dokumente</xsd:documentation> </xsd:annotation> </xsd:element> </xsd:sequence> </xsd:complexType> |
| diagram | ![]() |
||||||
| namespace | urn:omds3CommonServiceTypes-1-1-0 | ||||||
| type | xsd:base64Binary | ||||||
| properties |
|
||||||
| annotation |
|
||||||
| source | <xsd:element name="Content" type="xsd:base64Binary" minOccurs="0" xmime:expectedContentTypes="application/octet-stream"> <xsd:annotation> <xsd:documentation>Optional das eigentliche Dokument als base64-Binary</xsd:documentation> </xsd:annotation> </xsd:element> |
| diagram | ![]() |
||||||
| namespace | urn:omds3CommonServiceTypes-1-1-0 | ||||||
| type | xsd:string | ||||||
| properties |
|
||||||
| annotation |
|
||||||
| source | <xsd:element name="Name" type="xsd:string" minOccurs="0"> <xsd:annotation> <xsd:documentation>Optional ein Dokumentenname</xsd:documentation> </xsd:annotation> </xsd:element> |
| diagram | ![]() |
|||||||||||||||||||||||||||||||||||||||||||||||||||||||||||||||||||||||||||||||||||||||||||||||||||||||||||||||||||||||||||||||||||||||||||||||||||||||||||||||||||||||||||||||||||||||||||||||||||||||||||||||||||||
| namespace | urn:omds3CommonServiceTypes-1-1-0 | |||||||||||||||||||||||||||||||||||||||||||||||||||||||||||||||||||||||||||||||||||||||||||||||||||||||||||||||||||||||||||||||||||||||||||||||||||||||||||||||||||||||||||||||||||||||||||||||||||||||||||||||||||||
| type | DocumentType | |||||||||||||||||||||||||||||||||||||||||||||||||||||||||||||||||||||||||||||||||||||||||||||||||||||||||||||||||||||||||||||||||||||||||||||||||||||||||||||||||||||||||||||||||||||||||||||||||||||||||||||||||||||
| properties |
|
|||||||||||||||||||||||||||||||||||||||||||||||||||||||||||||||||||||||||||||||||||||||||||||||||||||||||||||||||||||||||||||||||||||||||||||||||||||||||||||||||||||||||||||||||||||||||||||||||||||||||||||||||||||
| facets |
|
|||||||||||||||||||||||||||||||||||||||||||||||||||||||||||||||||||||||||||||||||||||||||||||||||||||||||||||||||||||||||||||||||||||||||||||||||||||||||||||||||||||||||||||||||||||||||||||||||||||||||||||||||||||
| annotation |
|
|||||||||||||||||||||||||||||||||||||||||||||||||||||||||||||||||||||||||||||||||||||||||||||||||||||||||||||||||||||||||||||||||||||||||||||||||||||||||||||||||||||||||||||||||||||||||||||||||||||||||||||||||||||
| source | <xsd:element name="DocumentType" type="DocumentType"> <xsd:annotation> <xsd:documentation>Der inhaltliche Dokumenten-Typ, z.B. Polizze</xsd:documentation> </xsd:annotation> </xsd:element> |
| diagram | ![]() |
||||||
| namespace | urn:omds3CommonServiceTypes-1-1-0 | ||||||
| type | xsd:string | ||||||
| properties |
|
||||||
| annotation |
|
||||||
| source | <xsd:element name="Mimetype" type="xsd:string" minOccurs="0"> <xsd:annotation> <xsd:documentation>Optional der Mime-Type</xsd:documentation> </xsd:annotation> </xsd:element> |
| diagram | ![]() |
||||||
| namespace | urn:omds3CommonServiceTypes-1-1-0 | ||||||
| type | xsd:long | ||||||
| properties |
|
||||||
| annotation |
|
||||||
| source | <xsd:element name="Groesse" type="xsd:long" minOccurs="0"> <xsd:annotation> <xsd:documentation>Optional die Größe des Dokumentes in Bytes</xsd:documentation> </xsd:annotation> </xsd:element> |
| diagram | ![]() |
|||||||||
| namespace | urn:omds3CommonServiceTypes-1-1-0 | |||||||||
| type | omds:Datum-Zeit | |||||||||
| properties |
|
|||||||||
| facets |
|
|||||||||
| annotation |
|
|||||||||
| source | <xsd:element name="Datum" type="omds:Datum-Zeit" minOccurs="0"> <xsd:annotation> <xsd:documentation>Das technische Datum des Dokuments</xsd:documentation> </xsd:annotation> </xsd:element> |
| diagram | ![]() |
||||||
| namespace | urn:omds3CommonServiceTypes-1-1-0 | ||||||
| type | DokumentInfo_Type | ||||||
| properties |
|
||||||
| children | Content Name DocumentType Mimetype Groesse Datum ReferenzWeitereDokumente | ||||||
| annotation |
|
||||||
| source | <xsd:element name="ReferenzWeitereDokumente" type="DokumentInfo_Type" minOccurs="0" maxOccurs="unbounded"> <xsd:annotation> <xsd:documentation>Referenzen auf weitere Dokumente</xsd:documentation> </xsd:annotation> </xsd:element> |
| diagram | ![]() |
||
| namespace | urn:omds3CommonServiceTypes-1-1-0 | ||
| children | Text Schluessel | ||
| used by |
|
||
| annotation |
|
||
| source | <xsd:complexType name="EintragSchluesselliste_Type"> <xsd:annotation> <xsd:documentation>Typ für einen einzelnen Eintrag einer Schlüsselliste</xsd:documentation> </xsd:annotation> <xsd:sequence> <xsd:element name="Text" type="xsd:string"/> <xsd:element name="Schluessel" type="xsd:string"/> </xsd:sequence> </xsd:complexType> |
| diagram | ![]() |
||
| namespace | urn:omds3CommonServiceTypes-1-1-0 | ||
| type | xsd:string | ||
| properties |
|
||
| source | <xsd:element name="Text" type="xsd:string"/> |
| diagram | ![]() |
||
| namespace | urn:omds3CommonServiceTypes-1-1-0 | ||
| type | xsd:string | ||
| properties |
|
||
| source | <xsd:element name="Schluessel" type="xsd:string"/> |
| diagram | ![]() |
||||
| namespace | urn:omds3CommonServiceTypes-1-1-0 | ||||
| type | extension of Produktbaustein_Type | ||||
| properties |
|
||||
| children | Id Bezeichnung Bedingungen Meldungen VtgEnde Praemie JahrespraemieNto VtgBeg ZusaetzlicheElementarproduktdaten | ||||
| used by |
|
||||
| annotation |
|
||||
| source | <xsd:complexType name="Elementarprodukt_Type" abstract="true"> <xsd:annotation> <xsd:documentation>Basistyp für ein Elementarprodukt</xsd:documentation> </xsd:annotation> <xsd:complexContent> <xsd:extension base="Produktbaustein_Type"> <xsd:sequence> <xsd:element name="VtgBeg" type="omds:Datum" minOccurs="0"/> <xsd:element name="ZusaetzlicheElementarproduktdaten" type="ZusaetzlicheElementarproduktdaten_Type" minOccurs="0" maxOccurs="unbounded"/> </xsd:sequence> </xsd:extension> </xsd:complexContent> </xsd:complexType> |
| diagram | ![]() |
|||||||||
| namespace | urn:omds3CommonServiceTypes-1-1-0 | |||||||||
| type | omds:Datum | |||||||||
| properties |
|
|||||||||
| facets |
|
|||||||||
| source | <xsd:element name="VtgBeg" type="omds:Datum" minOccurs="0"/> |
| diagram | ![]() |
||||||
| namespace | urn:omds3CommonServiceTypes-1-1-0 | ||||||
| type | ZusaetzlicheElementarproduktdaten_Type | ||||||
| properties |
|
||||||
| source | <xsd:element name="ZusaetzlicheElementarproduktdaten" type="ZusaetzlicheElementarproduktdaten_Type" minOccurs="0" maxOccurs="unbounded"/> |
| diagram | ![]() |
||||
| namespace | urn:omds3CommonServiceTypes-1-1-0 | ||||
| type | extension of Elementarprodukt_Type | ||||
| properties |
|
||||
| children | Id Bezeichnung Bedingungen Meldungen VtgEnde Praemie JahrespraemieNto VtgBeg ZusaetzlicheElementarproduktdaten Eingeschlossen EinschlussAenderbar AttributMetadaten BeschreibungTxt Versicherungssumme | ||||
| annotation |
|
||||
| source | <xsd:complexType name="ElementarproduktGenerisch_Type" abstract="true"> <xsd:annotation> <xsd:documentation>Basistyp für ein Elementarprodukt, 2. Generation</xsd:documentation> </xsd:annotation> <xsd:complexContent> <xsd:extension base="Elementarprodukt_Type"> <xsd:sequence> <xsd:element name="Eingeschlossen" type="xsd:boolean"> <xsd:annotation> <xsd:documentation>Ob dieser Produktbaustein eingeschlossen ist oder nicht</xsd:documentation> </xsd:annotation> </xsd:element> <xsd:element name="EinschlussAenderbar" type="xsd:boolean" minOccurs="0"> <xsd:annotation> <xsd:documentation>Ob der im Response vorgebene Einschluss änderbar ist. Optional </xsd:documentation> </xsd:annotation> </xsd:element> <xsd:element name="AttributMetadaten" type="AttributMetadaten_Type" minOccurs="0" maxOccurs="unbounded"> <xsd:annotation> <xsd:documentation>Optional Metadaten zu Attributen</xsd:documentation> </xsd:annotation> </xsd:element> <xsd:element name="BeschreibungTxt" type="xsd:string" minOccurs="0"> <xsd:annotation> <xsd:documentation>Eine weitereführende Beschreibung des Bausteins für eine Anzeige.</xsd:documentation> </xsd:annotation> </xsd:element> <xsd:element name="Versicherungssumme" type="omds:decimal14_2" minOccurs="0"/> </xsd:sequence> </xsd:extension> </xsd:complexContent> </xsd:complexType> |
| diagram | ![]() |
||
| namespace | urn:omds3CommonServiceTypes-1-1-0 | ||
| type | xsd:boolean | ||
| properties |
|
||
| annotation |
|
||
| source | <xsd:element name="Eingeschlossen" type="xsd:boolean"> <xsd:annotation> <xsd:documentation>Ob dieser Produktbaustein eingeschlossen ist oder nicht</xsd:documentation> </xsd:annotation> </xsd:element> |
| diagram | ![]() |
||||||
| namespace | urn:omds3CommonServiceTypes-1-1-0 | ||||||
| type | xsd:boolean | ||||||
| properties |
|
||||||
| annotation |
|
||||||
| source | <xsd:element name="EinschlussAenderbar" type="xsd:boolean" minOccurs="0"> <xsd:annotation> <xsd:documentation>Ob der im Response vorgebene Einschluss änderbar ist. Optional </xsd:documentation> </xsd:annotation> </xsd:element> |
| diagram | ![]() |
||||||
| namespace | urn:omds3CommonServiceTypes-1-1-0 | ||||||
| type | AttributMetadaten_Type | ||||||
| properties |
|
||||||
| children | Attribut Aenderbar Bezeichnung BeschreibungTxt | ||||||
| annotation |
|
||||||
| source | <xsd:element name="AttributMetadaten" type="AttributMetadaten_Type" minOccurs="0" maxOccurs="unbounded"> <xsd:annotation> <xsd:documentation>Optional Metadaten zu Attributen</xsd:documentation> </xsd:annotation> </xsd:element> |
| diagram | ![]() |
||||||
| namespace | urn:omds3CommonServiceTypes-1-1-0 | ||||||
| type | xsd:string | ||||||
| properties |
|
||||||
| annotation |
|
||||||
| source | <xsd:element name="BeschreibungTxt" type="xsd:string" minOccurs="0"> <xsd:annotation> <xsd:documentation>Eine weitereführende Beschreibung des Bausteins für eine Anzeige.</xsd:documentation> </xsd:annotation> </xsd:element> |
| diagram | ![]() |
||||||||||||
| namespace | urn:omds3CommonServiceTypes-1-1-0 | ||||||||||||
| type | omds:decimal14_2 | ||||||||||||
| properties |
|
||||||||||||
| facets |
|
||||||||||||
| source | <xsd:element name="Versicherungssumme" type="omds:decimal14_2" minOccurs="0"/> |
| diagram | ![]() |
||
| namespace | urn:omds3CommonServiceTypes-1-1-0 | ||
| children | id idValidUntil idIsSingleUse | ||
| used by |
|
||
| annotation |
|
||
| source | <xsd:complexType name="ElementIdType"> <xsd:annotation> <xsd:documentation>Ein Typ für eine Objekt-Id in Verbindung mit einem möglichen Ablaufzeitpunkt und dem Hinweis, ob die Id nur einmalig oder auch mehrmalig verwendet werden kann</xsd:documentation> </xsd:annotation> <xsd:sequence> <xsd:element name="id" type="xsd:string"> <xsd:annotation> <xsd:documentation>Die eindeutige Id des Elements als String</xsd:documentation> </xsd:annotation> </xsd:element> <xsd:element name="idValidUntil" type="xsd:dateTime" nillable="true"> <xsd:annotation> <xsd:documentation>Die Gültigkeit der Id des Elements. Wenn die Gültigkeit "null", ist die Id unbegrenzt gueltig. Von der geplanten Gültigkeit unabhängig kann das Element dennoch aus anderen Gründen gelöscht werden.</xsd:documentation> </xsd:annotation> </xsd:element> <xsd:element name="idIsSingleUse" type="xsd:boolean"> <xsd:annotation> <xsd:documentation>wahr wenn die Id nur einmal verwendet werden kann, sonst falsch</xsd:documentation> </xsd:annotation> </xsd:element> </xsd:sequence> </xsd:complexType> |
| diagram | ![]() |
||
| namespace | urn:omds3CommonServiceTypes-1-1-0 | ||
| type | xsd:string | ||
| properties |
|
||
| annotation |
|
||
| source | <xsd:element name="id" type="xsd:string"> <xsd:annotation> <xsd:documentation>Die eindeutige Id des Elements als String</xsd:documentation> </xsd:annotation> </xsd:element> |
| diagram | ![]() |
||||
| namespace | urn:omds3CommonServiceTypes-1-1-0 | ||||
| type | xsd:dateTime | ||||
| properties |
|
||||
| annotation |
|
||||
| source | <xsd:element name="idValidUntil" type="xsd:dateTime" nillable="true"> <xsd:annotation> <xsd:documentation>Die Gültigkeit der Id des Elements. Wenn die Gültigkeit "null", ist die Id unbegrenzt gueltig. Von der geplanten Gültigkeit unabhängig kann das Element dennoch aus anderen Gründen gelöscht werden.</xsd:documentation> </xsd:annotation> </xsd:element> |
| diagram | ![]() |
||
| namespace | urn:omds3CommonServiceTypes-1-1-0 | ||
| type | xsd:boolean | ||
| properties |
|
||
| annotation |
|
||
| source | <xsd:element name="idIsSingleUse" type="xsd:boolean"> <xsd:annotation> <xsd:documentation>wahr wenn die Id nur einmal verwendet werden kann, sonst falsch</xsd:documentation> </xsd:annotation> </xsd:element> |
| diagram | ![]() |
||
| namespace | urn:omds3CommonServiceTypes-1-1-0 | ||
| children | Ersatzpolizzennummer1 Ersatzpolizzennummer2 Ersatzpolizzennummer3 | ||
| used by |
|
||
| annotation |
|
||
| source | <xsd:complexType name="Ersatzpolizzen_Type"> <xsd:annotation> <xsd:documentation>Typ für Ersatzpolizzen</xsd:documentation> </xsd:annotation> <xsd:sequence> <xsd:element name="Ersatzpolizzennummer1" type="omds:Polizzennr"/> <xsd:element name="Ersatzpolizzennummer2" type="omds:Polizzennr" minOccurs="0"/> <xsd:element name="Ersatzpolizzennummer3" type="omds:Polizzennr" minOccurs="0"/> </xsd:sequence> </xsd:complexType> |
| diagram | ![]() |
|||||||||
| namespace | urn:omds3CommonServiceTypes-1-1-0 | |||||||||
| type | omds:Polizzennr | |||||||||
| properties |
|
|||||||||
| facets |
|
|||||||||
| source | <xsd:element name="Ersatzpolizzennummer1" type="omds:Polizzennr"/> |
| diagram | ![]() |
|||||||||
| namespace | urn:omds3CommonServiceTypes-1-1-0 | |||||||||
| type | omds:Polizzennr | |||||||||
| properties |
|
|||||||||
| facets |
|
|||||||||
| source | <xsd:element name="Ersatzpolizzennummer2" type="omds:Polizzennr" minOccurs="0"/> |
| diagram | ![]() |
|||||||||
| namespace | urn:omds3CommonServiceTypes-1-1-0 | |||||||||
| type | omds:Polizzennr | |||||||||
| properties |
|
|||||||||
| facets |
|
|||||||||
| source | <xsd:element name="Ersatzpolizzennummer3" type="omds:Polizzennr" minOccurs="0"/> |
| diagram | ![]() |
||||||||||||||||||||||||||||||||||||||||||||||||||||||||||||||||||||||||||||||||||||||||||||||||||||||||||||||||||||||||||||||||||||||||||||||||||||||||||||||||||||||||||||||
| namespace | urn:omds3CommonServiceTypes-1-1-0 | ||||||||||||||||||||||||||||||||||||||||||||||||||||||||||||||||||||||||||||||||||||||||||||||||||||||||||||||||||||||||||||||||||||||||||||||||||||||||||||||||||||||||||||||
| type | extension of VersichertesInteresse_Type | ||||||||||||||||||||||||||||||||||||||||||||||||||||||||||||||||||||||||||||||||||||||||||||||||||||||||||||||||||||||||||||||||||||||||||||||||||||||||||||||||||||||||||||||
| properties |
|
||||||||||||||||||||||||||||||||||||||||||||||||||||||||||||||||||||||||||||||||||||||||||||||||||||||||||||||||||||||||||||||||||||||||||||||||||||||||||||||||||||||||||||||
| children | Zulassungsdaten | ||||||||||||||||||||||||||||||||||||||||||||||||||||||||||||||||||||||||||||||||||||||||||||||||||||||||||||||||||||||||||||||||||||||||||||||||||||||||||||||||||||||||||||||
| attributes |
|
||||||||||||||||||||||||||||||||||||||||||||||||||||||||||||||||||||||||||||||||||||||||||||||||||||||||||||||||||||||||||||||||||||||||||||||||||||||||||||||||||||||||||||||
| annotation |
|
||||||||||||||||||||||||||||||||||||||||||||||||||||||||||||||||||||||||||||||||||||||||||||||||||||||||||||||||||||||||||||||||||||||||||||||||||||||||||||||||||||||||||||||
| source | <xsd:complexType name="Fahrzeug_Type"> <xsd:annotation> <xsd:documentation>Basisklasse für alle Fahrzeuge in der Kfz-Versicherung</xsd:documentation> </xsd:annotation> <xsd:complexContent> <xsd:extension base="VersichertesInteresse_Type"> <xsd:sequence> <xsd:element name="Zulassungsdaten" type="Zulassungsdaten_Type" minOccurs="0"> <xsd:annotation> <xsd:documentation>Optional Zulassungsdaten. Wenn unter den Zulassungsdaten ein Fahrzeug gefunden wird, werden diese Daten verwendet.</xsd:documentation> </xsd:annotation> </xsd:element> </xsd:sequence> <xsd:attribute name="FzgArtCd" type="omds:FzgArtCd_Type" use="optional"/> <xsd:attribute name="Marke" use="optional"> <xsd:simpleType> <xsd:restriction base="xsd:string"> <xsd:maxLength value="40"/> </xsd:restriction> </xsd:simpleType> </xsd:attribute> <xsd:attribute name="Handelsbez" use="optional"> <xsd:simpleType> <xsd:restriction base="xsd:string"> <xsd:maxLength value="30"/> <xsd:minLength value="1"/> </xsd:restriction> </xsd:simpleType> </xsd:attribute> <xsd:attribute name="TypVarVer" use="optional"> <xsd:simpleType> <xsd:restriction base="xsd:string"> <xsd:maxLength value="20"/> <xsd:minLength value="1"/> </xsd:restriction> </xsd:simpleType> </xsd:attribute> <xsd:attribute name="Leasingkz" type="omds:Entsch2_Type" use="optional"/> <xsd:attribute name="Modelljahr" type="xsd:unsignedShort" use="optional"/> <xsd:attribute name="Leistung" type="xsd:unsignedShort" use="optional"/> <xsd:attribute name="Plaetze" type="xsd:unsignedShort" use="optional"/> <xsd:attribute name="Nutzlast" use="optional"> <xsd:simpleType> <xsd:restriction base="xsd:decimal"> <xsd:totalDigits value="6"/> <xsd:fractionDigits value="0"/> </xsd:restriction> </xsd:simpleType> </xsd:attribute> <xsd:attribute name="Hubraum" type="xsd:unsignedShort" use="optional"/> <xsd:attribute name="AntriebsArtCd" type="omds:AntriebsArtCd_Type" use="optional"/> <xsd:attribute name="CO2_Ausstoss" type="xsd:unsignedShort" use="optional"/> <xsd:attribute name="Fahrgestnr" use="optional"> <xsd:simpleType> <xsd:restriction base="xsd:string"> <xsd:maxLength value="20"/> </xsd:restriction> </xsd:simpleType> </xsd:attribute> <xsd:attribute name="Motornr" use="optional"> <xsd:simpleType> <xsd:restriction base="xsd:string"> <xsd:maxLength value="20"/> <xsd:minLength value="1"/> </xsd:restriction> </xsd:simpleType> </xsd:attribute> <xsd:attribute name="NatCode" use="optional"> <xsd:simpleType> <xsd:restriction base="xsd:string"> <xsd:minLength value="1"/> <xsd:maxLength value="26"/> </xsd:restriction> </xsd:simpleType> </xsd:attribute> <xsd:attribute name="VerwendzweckCd" type="omds:VerwendzweckCd_Type" use="optional"/> <xsd:attribute name="Erstzulassdat" type="omds:Datum" use="optional"/> <xsd:attribute name="LandesCd" type="omds:LandesCd_Type" use="optional"/> <xsd:attribute name="Pol_Kennz" use="optional"> <xsd:simpleType> <xsd:restriction base="xsd:string"> <xsd:maxLength value="12"/> <xsd:minLength value="1"/> </xsd:restriction> </xsd:simpleType> </xsd:attribute> <xsd:attribute name="Tueren" type="xsd:unsignedShort" use="optional"/> <xsd:attribute name="Baujahr" type="xsd:unsignedShort" use="optional"/> <xsd:attribute name="Gesamtgewicht" type="xsd:unsignedShort" use="optional"/> <xsd:attribute name="Listenpreis" type="omds:decimal" use="optional"/> <xsd:attribute name="Sonderausstattung" type="omds:decimal" use="optional"/> <xsd:attribute name="Eigengewicht" type="xsd:unsignedShort" use="optional"/> <xsd:attribute name="ZulassdatHalter" type="omds:Datum" use="optional"/> <xsd:attribute name="AufbauNatC" type="AufbauNatC_Type" use="optional"/> </xsd:extension> </xsd:complexContent> </xsd:complexType> |
| namespace | urn:omds3CommonServiceTypes-1-1-0 | |||||||||||||||||||||||||||||||||||||||||||||||||||||
| type | omds:FzgArtCd_Type | |||||||||||||||||||||||||||||||||||||||||||||||||||||
| properties |
|
|||||||||||||||||||||||||||||||||||||||||||||||||||||
| facets |
|
|||||||||||||||||||||||||||||||||||||||||||||||||||||
| source | <xsd:attribute name="FzgArtCd" type="omds:FzgArtCd_Type" use="optional"/> |
| namespace | urn:omds3CommonServiceTypes-1-1-0 | ||||||
| type | restriction of xsd:string | ||||||
| properties |
|
||||||
| facets |
|
||||||
| source | <xsd:attribute name="Marke" use="optional"> <xsd:simpleType> <xsd:restriction base="xsd:string"> <xsd:maxLength value="40"/> </xsd:restriction> </xsd:simpleType> </xsd:attribute> |
| namespace | urn:omds3CommonServiceTypes-1-1-0 | |||||||||
| type | restriction of xsd:string | |||||||||
| properties |
|
|||||||||
| facets |
|
|||||||||
| source | <xsd:attribute name="Handelsbez" use="optional"> <xsd:simpleType> <xsd:restriction base="xsd:string"> <xsd:maxLength value="30"/> <xsd:minLength value="1"/> </xsd:restriction> </xsd:simpleType> </xsd:attribute> |
| namespace | urn:omds3CommonServiceTypes-1-1-0 | |||||||||
| type | restriction of xsd:string | |||||||||
| properties |
|
|||||||||
| facets |
|
|||||||||
| source | <xsd:attribute name="TypVarVer" use="optional"> <xsd:simpleType> <xsd:restriction base="xsd:string"> <xsd:maxLength value="20"/> <xsd:minLength value="1"/> </xsd:restriction> </xsd:simpleType> </xsd:attribute> |
| namespace | urn:omds3CommonServiceTypes-1-1-0 | |||||||||||||||
| type | omds:Entsch2_Type | |||||||||||||||
| properties |
|
|||||||||||||||
| facets |
|
|||||||||||||||
| source | <xsd:attribute name="Leasingkz" type="omds:Entsch2_Type" use="optional"/> |
| namespace | urn:omds3CommonServiceTypes-1-1-0 | ||
| type | xsd:unsignedShort | ||
| properties |
|
||
| source | <xsd:attribute name="Modelljahr" type="xsd:unsignedShort" use="optional"/> |
| namespace | urn:omds3CommonServiceTypes-1-1-0 | ||
| type | xsd:unsignedShort | ||
| properties |
|
||
| source | <xsd:attribute name="Leistung" type="xsd:unsignedShort" use="optional"/> |
| namespace | urn:omds3CommonServiceTypes-1-1-0 | ||
| type | xsd:unsignedShort | ||
| properties |
|
||
| source | <xsd:attribute name="Plaetze" type="xsd:unsignedShort" use="optional"/> |
| namespace | urn:omds3CommonServiceTypes-1-1-0 | |||||||||
| type | restriction of xsd:decimal | |||||||||
| properties |
|
|||||||||
| facets |
|
|||||||||
| source | <xsd:attribute name="Nutzlast" use="optional"> <xsd:simpleType> <xsd:restriction base="xsd:decimal"> <xsd:totalDigits value="6"/> <xsd:fractionDigits value="0"/> </xsd:restriction> </xsd:simpleType> </xsd:attribute> |
| namespace | urn:omds3CommonServiceTypes-1-1-0 | ||
| type | xsd:unsignedShort | ||
| properties |
|
||
| source | <xsd:attribute name="Hubraum" type="xsd:unsignedShort" use="optional"/> |
| namespace | urn:omds3CommonServiceTypes-1-1-0 | |||||||||||||||||||||||||||||||||||||||||||||||||||||||||||||||||||||||||||||||||||||||||||||||||||||||||||||||||||||||||||||||||||||||||||||||||||||||||
| type | omds:AntriebsArtCd_Type | |||||||||||||||||||||||||||||||||||||||||||||||||||||||||||||||||||||||||||||||||||||||||||||||||||||||||||||||||||||||||||||||||||||||||||||||||||||||||
| properties |
|
|||||||||||||||||||||||||||||||||||||||||||||||||||||||||||||||||||||||||||||||||||||||||||||||||||||||||||||||||||||||||||||||||||||||||||||||||||||||||
| facets |
|
|||||||||||||||||||||||||||||||||||||||||||||||||||||||||||||||||||||||||||||||||||||||||||||||||||||||||||||||||||||||||||||||||||||||||||||||||||||||||
| source | <xsd:attribute name="AntriebsArtCd" type="omds:AntriebsArtCd_Type" use="optional"/> |
| namespace | urn:omds3CommonServiceTypes-1-1-0 | ||
| type | xsd:unsignedShort | ||
| properties |
|
||
| source | <xsd:attribute name="CO2_Ausstoss" type="xsd:unsignedShort" use="optional"/> |
| namespace | urn:omds3CommonServiceTypes-1-1-0 | ||||||
| type | restriction of xsd:string | ||||||
| properties |
|
||||||
| facets |
|
||||||
| source | <xsd:attribute name="Fahrgestnr" use="optional"> <xsd:simpleType> <xsd:restriction base="xsd:string"> <xsd:maxLength value="20"/> </xsd:restriction> </xsd:simpleType> </xsd:attribute> |
| namespace | urn:omds3CommonServiceTypes-1-1-0 | |||||||||
| type | restriction of xsd:string | |||||||||
| properties |
|
|||||||||
| facets |
|
|||||||||
| source | <xsd:attribute name="Motornr" use="optional"> <xsd:simpleType> <xsd:restriction base="xsd:string"> <xsd:maxLength value="20"/> <xsd:minLength value="1"/> </xsd:restriction> </xsd:simpleType> </xsd:attribute> |
| namespace | urn:omds3CommonServiceTypes-1-1-0 | |||||||||
| type | restriction of xsd:string | |||||||||
| properties |
|
|||||||||
| facets |
|
|||||||||
| source | <xsd:attribute name="NatCode" use="optional"> <xsd:simpleType> <xsd:restriction base="xsd:string"> <xsd:minLength value="1"/> <xsd:maxLength value="26"/> </xsd:restriction> </xsd:simpleType> </xsd:attribute> |
| namespace | urn:omds3CommonServiceTypes-1-1-0 | |||||||||||||||||||||||||||||||||||||||||||||||||||||||||||||||||||||||||||||||||||||||||||||||||||||||||||||||||||||||||||||||||||||||||||||||||||||||||||||||||||||||||||||
| type | omds:VerwendzweckCd_Type | |||||||||||||||||||||||||||||||||||||||||||||||||||||||||||||||||||||||||||||||||||||||||||||||||||||||||||||||||||||||||||||||||||||||||||||||||||||||||||||||||||||||||||||
| properties |
|
|||||||||||||||||||||||||||||||||||||||||||||||||||||||||||||||||||||||||||||||||||||||||||||||||||||||||||||||||||||||||||||||||||||||||||||||||||||||||||||||||||||||||||||
| facets |
|
|||||||||||||||||||||||||||||||||||||||||||||||||||||||||||||||||||||||||||||||||||||||||||||||||||||||||||||||||||||||||||||||||||||||||||||||||||||||||||||||||||||||||||||
| source | <xsd:attribute name="VerwendzweckCd" type="omds:VerwendzweckCd_Type" use="optional"/> |
| namespace | urn:omds3CommonServiceTypes-1-1-0 | |||||||||
| type | omds:Datum | |||||||||
| properties |
|
|||||||||
| facets |
|
|||||||||
| source | <xsd:attribute name="Erstzulassdat" type="omds:Datum" use="optional"/> |
| namespace | urn:omds3CommonServiceTypes-1-1-0 | ||||||||||||||||||||||||||||||||||||||||||||||||||||||||||||||||||||||||||||||||||||||||||||||||||||||||||||||||||||||||||||||||||||||||||||||||||||||||||||||||||||||||||||||||||||||||||||||||||||||||||||||||||||||||||||||||||||||||||||||||||||||||||||||||||||||||||||||||||||||||||||||||||||||||||||||||||||||||||||||||||||||||||||||||||||||||||||||||||||||||||||||||||||||||||||||||||||||||||||||||||||||||||||||||||||||||||||||||||||||||||||||||||||||||||||||||||||||||||||||||||||||||||||||||||||||||||||||||||||||||||||||||||||||||||||||||||||||||||||||||||||||||||||||||||||||||||||||||||||||||||||||||||||||||||||||||||||||||||||||||||||||||||||||||||||||||||||||||||||||||||||||||||||||||||||||||||||||||||||||||||||||||||||||||||||||||||||||||||||||||||||||||||||||||||||||||||||||||||||||||||||||||||||||||||||||||||||||||||||||||||||||||||||||||||||||||||||||||||||||||||||||||||||||||||||||||||||||||||||||||||||||||||||||||||||||||||||||||||||||||||||||||||||||||||||||||||||||||||||||
| type | omds:LandesCd_Type | ||||||||||||||||||||||||||||||||||||||||||||||||||||||||||||||||||||||||||||||||||||||||||||||||||||||||||||||||||||||||||||||||||||||||||||||||||||||||||||||||||||||||||||||||||||||||||||||||||||||||||||||||||||||||||||||||||||||||||||||||||||||||||||||||||||||||||||||||||||||||||||||||||||||||||||||||||||||||||||||||||||||||||||||||||||||||||||||||||||||||||||||||||||||||||||||||||||||||||||||||||||||||||||||||||||||||||||||||||||||||||||||||||||||||||||||||||||||||||||||||||||||||||||||||||||||||||||||||||||||||||||||||||||||||||||||||||||||||||||||||||||||||||||||||||||||||||||||||||||||||||||||||||||||||||||||||||||||||||||||||||||||||||||||||||||||||||||||||||||||||||||||||||||||||||||||||||||||||||||||||||||||||||||||||||||||||||||||||||||||||||||||||||||||||||||||||||||||||||||||||||||||||||||||||||||||||||||||||||||||||||||||||||||||||||||||||||||||||||||||||||||||||||||||||||||||||||||||||||||||||||||||||||||||||||||||||||||||||||||||||||||||||||||||||||||||||||||||||||||||
| properties |
|
||||||||||||||||||||||||||||||||||||||||||||||||||||||||||||||||||||||||||||||||||||||||||||||||||||||||||||||||||||||||||||||||||||||||||||||||||||||||||||||||||||||||||||||||||||||||||||||||||||||||||||||||||||||||||||||||||||||||||||||||||||||||||||||||||||||||||||||||||||||||||||||||||||||||||||||||||||||||||||||||||||||||||||||||||||||||||||||||||||||||||||||||||||||||||||||||||||||||||||||||||||||||||||||||||||||||||||||||||||||||||||||||||||||||||||||||||||||||||||||||||||||||||||||||||||||||||||||||||||||||||||||||||||||||||||||||||||||||||||||||||||||||||||||||||||||||||||||||||||||||||||||||||||||||||||||||||||||||||||||||||||||||||||||||||||||||||||||||||||||||||||||||||||||||||||||||||||||||||||||||||||||||||||||||||||||||||||||||||||||||||||||||||||||||||||||||||||||||||||||||||||||||||||||||||||||||||||||||||||||||||||||||||||||||||||||||||||||||||||||||||||||||||||||||||||||||||||||||||||||||||||||||||||||||||||||||||||||||||||||||||||||||||||||||||||||||||||||||||||||
| facets |
|
||||||||||||||||||||||||||||||||||||||||||||||||||||||||||||||||||||||||||||||||||||||||||||||||||||||||||||||||||||||||||||||||||||||||||||||||||||||||||||||||||||||||||||||||||||||||||||||||||||||||||||||||||||||||||||||||||||||||||||||||||||||||||||||||||||||||||||||||||||||||||||||||||||||||||||||||||||||||||||||||||||||||||||||||||||||||||||||||||||||||||||||||||||||||||||||||||||||||||||||||||||||||||||||||||||||||||||||||||||||||||||||||||||||||||||||||||||||||||||||||||||||||||||||||||||||||||||||||||||||||||||||||||||||||||||||||||||||||||||||||||||||||||||||||||||||||||||||||||||||||||||||||||||||||||||||||||||||||||||||||||||||||||||||||||||||||||||||||||||||||||||||||||||||||||||||||||||||||||||||||||||||||||||||||||||||||||||||||||||||||||||||||||||||||||||||||||||||||||||||||||||||||||||||||||||||||||||||||||||||||||||||||||||||||||||||||||||||||||||||||||||||||||||||||||||||||||||||||||||||||||||||||||||||||||||||||||||||||||||||||||||||||||||||||||||||||||||||||||||||
| source | <xsd:attribute name="LandesCd" type="omds:LandesCd_Type" use="optional"/> |
| namespace | urn:omds3CommonServiceTypes-1-1-0 | |||||||||
| type | restriction of xsd:string | |||||||||
| properties |
|
|||||||||
| facets |
|
|||||||||
| source | <xsd:attribute name="Pol_Kennz" use="optional"> <xsd:simpleType> <xsd:restriction base="xsd:string"> <xsd:maxLength value="12"/> <xsd:minLength value="1"/> </xsd:restriction> </xsd:simpleType> </xsd:attribute> |
| namespace | urn:omds3CommonServiceTypes-1-1-0 | ||
| type | xsd:unsignedShort | ||
| properties |
|
||
| source | <xsd:attribute name="Tueren" type="xsd:unsignedShort" use="optional"/> |
| namespace | urn:omds3CommonServiceTypes-1-1-0 | ||
| type | xsd:unsignedShort | ||
| properties |
|
||
| source | <xsd:attribute name="Baujahr" type="xsd:unsignedShort" use="optional"/> |
| namespace | urn:omds3CommonServiceTypes-1-1-0 | ||
| type | xsd:unsignedShort | ||
| properties |
|
||
| source | <xsd:attribute name="Gesamtgewicht" type="xsd:unsignedShort" use="optional"/> |
| namespace | urn:omds3CommonServiceTypes-1-1-0 | ||||||||||||
| type | omds:decimal | ||||||||||||
| properties |
|
||||||||||||
| facets |
|
||||||||||||
| source | <xsd:attribute name="Listenpreis" type="omds:decimal" use="optional"/> |
| namespace | urn:omds3CommonServiceTypes-1-1-0 | ||||||||||||
| type | omds:decimal | ||||||||||||
| properties |
|
||||||||||||
| facets |
|
||||||||||||
| source | <xsd:attribute name="Sonderausstattung" type="omds:decimal" use="optional"/> |
| namespace | urn:omds3CommonServiceTypes-1-1-0 | ||
| type | xsd:unsignedShort | ||
| properties |
|
||
| source | <xsd:attribute name="Eigengewicht" type="xsd:unsignedShort" use="optional"/> |
| namespace | urn:omds3CommonServiceTypes-1-1-0 | |||||||||
| type | omds:Datum | |||||||||
| properties |
|
|||||||||
| facets |
|
|||||||||
| source | <xsd:attribute name="ZulassdatHalter" type="omds:Datum" use="optional"/> |
| namespace | urn:omds3CommonServiceTypes-1-1-0 | ||||||||||||||||||||||||||||||||||||||||||||||||||||||||||||||||||||||||||||||||||||||||||||||||||||||||||||||||||||||||||||||||||||||||||||||||||||||||||||||||||||||||||||||||||||||||||||||||||||||||||||||||||||||||||||||||||||||||||||||||||||||||||||||||||||||||||||||||||||||||||||||||||||||||||||||||||||||||||||||||||||||||||||||||||||||||||||||||||||||||||||||||
| type | AufbauNatC_Type | ||||||||||||||||||||||||||||||||||||||||||||||||||||||||||||||||||||||||||||||||||||||||||||||||||||||||||||||||||||||||||||||||||||||||||||||||||||||||||||||||||||||||||||||||||||||||||||||||||||||||||||||||||||||||||||||||||||||||||||||||||||||||||||||||||||||||||||||||||||||||||||||||||||||||||||||||||||||||||||||||||||||||||||||||||||||||||||||||||||||||||||||||
| properties |
|
||||||||||||||||||||||||||||||||||||||||||||||||||||||||||||||||||||||||||||||||||||||||||||||||||||||||||||||||||||||||||||||||||||||||||||||||||||||||||||||||||||||||||||||||||||||||||||||||||||||||||||||||||||||||||||||||||||||||||||||||||||||||||||||||||||||||||||||||||||||||||||||||||||||||||||||||||||||||||||||||||||||||||||||||||||||||||||||||||||||||||||||||
| facets |
|
||||||||||||||||||||||||||||||||||||||||||||||||||||||||||||||||||||||||||||||||||||||||||||||||||||||||||||||||||||||||||||||||||||||||||||||||||||||||||||||||||||||||||||||||||||||||||||||||||||||||||||||||||||||||||||||||||||||||||||||||||||||||||||||||||||||||||||||||||||||||||||||||||||||||||||||||||||||||||||||||||||||||||||||||||||||||||||||||||||||||||||||||
| source | <xsd:attribute name="AufbauNatC" type="AufbauNatC_Type" use="optional"/> |
| diagram | ![]() |
||||||
| namespace | urn:omds3CommonServiceTypes-1-1-0 | ||||||
| type | Zulassungsdaten_Type | ||||||
| properties |
|
||||||
| children | VBNummer Kennzeichen Fahrgestellnummer | ||||||
| annotation |
|
||||||
| source | <xsd:element name="Zulassungsdaten" type="Zulassungsdaten_Type" minOccurs="0"> <xsd:annotation> <xsd:documentation>Optional Zulassungsdaten. Wenn unter den Zulassungsdaten ein Fahrzeug gefunden wird, werden diese Daten verwendet.</xsd:documentation> </xsd:annotation> </xsd:element> |
| diagram | ![]() |
||
| namespace | urn:omds3CommonServiceTypes-1-1-0 | ||
| children | Vermittlernummer Abschluss Folge Betreuung | ||
| used by |
|
||
| annotation |
|
||
| source | <xsd:complexType name="Kontierung_Type"> <xsd:annotation> <xsd:documentation>Sollen nicht automatisch die Kontierungsdaten aus dem hinterlegten Benutzer genommen werden, können hier abweichende Kontierungen angegeben werden.</xsd:documentation> </xsd:annotation> <xsd:sequence> <xsd:element name="Vermittlernummer" type="xsd:string" minOccurs="1" maxOccurs="1"> <xsd:annotation> <xsd:documentation>eindeutige Vermittlernummer </xsd:documentation> </xsd:annotation> </xsd:element> <xsd:element name="Abschluss" type="xsd:integer"> <xsd:annotation> <xsd:documentation>Abschluss Provision</xsd:documentation> </xsd:annotation> </xsd:element> <xsd:element name="Folge" type="xsd:integer"> <xsd:annotation> <xsd:documentation>Folge Provision</xsd:documentation> </xsd:annotation> </xsd:element> <xsd:element name="Betreuung" type="xsd:integer"> <xsd:annotation> <xsd:documentation>Betreuung Provision</xsd:documentation> </xsd:annotation> </xsd:element> </xsd:sequence> </xsd:complexType> |
| diagram | ![]() |
||
| namespace | urn:omds3CommonServiceTypes-1-1-0 | ||
| type | xsd:string | ||
| properties |
|
||
| annotation |
|
||
| source | <xsd:element name="Vermittlernummer" type="xsd:string" minOccurs="1" maxOccurs="1"> <xsd:annotation> <xsd:documentation>eindeutige Vermittlernummer </xsd:documentation> </xsd:annotation> </xsd:element> |
| diagram | ![]() |
||
| namespace | urn:omds3CommonServiceTypes-1-1-0 | ||
| type | xsd:integer | ||
| properties |
|
||
| annotation |
|
||
| source | <xsd:element name="Abschluss" type="xsd:integer"> <xsd:annotation> <xsd:documentation>Abschluss Provision</xsd:documentation> </xsd:annotation> </xsd:element> |
| diagram | ![]() |
||
| namespace | urn:omds3CommonServiceTypes-1-1-0 | ||
| type | xsd:integer | ||
| properties |
|
||
| annotation |
|
||
| source | <xsd:element name="Folge" type="xsd:integer"> <xsd:annotation> <xsd:documentation>Folge Provision</xsd:documentation> </xsd:annotation> </xsd:element> |
| diagram | ![]() |
||
| namespace | urn:omds3CommonServiceTypes-1-1-0 | ||
| type | xsd:integer | ||
| properties |
|
||
| annotation |
|
||
| source | <xsd:element name="Betreuung" type="xsd:integer"> <xsd:annotation> <xsd:documentation>Betreuung Provision</xsd:documentation> </xsd:annotation> </xsd:element> |
| diagram | ![]() |
||
| namespace | urn:omds3CommonServiceTypes-1-1-0 | ||
| properties |
|
||
| children | AbsoluterBetrag ProzentVs | ||
| annotation |
|
||
| source | <xsd:complexType name="KostenFixOderProzent_Type" final="#all"> <xsd:annotation> <xsd:documentation>Dient zur Abbildung von Kosten als absoluter oder prozentualer Wert</xsd:documentation> </xsd:annotation> <xsd:sequence> <xsd:choice> <xsd:element name="AbsoluterBetrag" type="omds:decimal"/> <xsd:element name="ProzentVs" type="xsd:unsignedByte"/> </xsd:choice> </xsd:sequence> </xsd:complexType> |
| diagram | ![]() |
||||||||||||
| namespace | urn:omds3CommonServiceTypes-1-1-0 | ||||||||||||
| type | omds:decimal | ||||||||||||
| properties |
|
||||||||||||
| facets |
|
||||||||||||
| source | <xsd:element name="AbsoluterBetrag" type="omds:decimal"/> |
| diagram | ![]() |
||
| namespace | urn:omds3CommonServiceTypes-1-1-0 | ||
| type | xsd:unsignedByte | ||
| properties |
|
||
| source | <xsd:element name="ProzentVs" type="xsd:unsignedByte"/> |
| diagram | ![]() |
||||||||||||||||||||||||||||||||||||||||||
| namespace | urn:omds3CommonServiceTypes-1-1-0 | ||||||||||||||||||||||||||||||||||||||||||
| used by |
|
||||||||||||||||||||||||||||||||||||||||||
| attributes |
|
||||||||||||||||||||||||||||||||||||||||||
| annotation |
|
||||||||||||||||||||||||||||||||||||||||||
| source | <xsd:complexType name="Kreditkarte_Type"> <xsd:annotation> <xsd:documentation>Typ Kreditkarte</xsd:documentation> </xsd:annotation> <xsd:attribute name="Gesellschaft" type="xsd:string" use="required"/> <xsd:attribute name="Kartennummer" type="xsd:string" use="required"/> <xsd:attribute name="Inhaber" type="xsd:string" use="required"/> <xsd:attribute name="Pruefziffer" use="required"> <xsd:simpleType> <xsd:restriction base="xsd:unsignedInt"> <xsd:totalDigits value="3"/> </xsd:restriction> </xsd:simpleType> </xsd:attribute> <xsd:attribute name="AblaufMonat" use="required"> <xsd:simpleType> <xsd:restriction base="xsd:unsignedByte"> <xsd:totalDigits value="2"/> </xsd:restriction> </xsd:simpleType> </xsd:attribute> <xsd:attribute name="AblaufJahr" use="required"> <xsd:simpleType> <xsd:restriction base="xsd:unsignedByte"> <xsd:totalDigits value="2"/> </xsd:restriction> </xsd:simpleType> </xsd:attribute> </xsd:complexType> |
| namespace | urn:omds3CommonServiceTypes-1-1-0 | ||
| type | xsd:string | ||
| properties |
|
||
| source | <xsd:attribute name="Gesellschaft" type="xsd:string" use="required"/> |
| namespace | urn:omds3CommonServiceTypes-1-1-0 | ||
| type | xsd:string | ||
| properties |
|
||
| source | <xsd:attribute name="Kartennummer" type="xsd:string" use="required"/> |
| namespace | urn:omds3CommonServiceTypes-1-1-0 | ||
| type | xsd:string | ||
| properties |
|
||
| source | <xsd:attribute name="Inhaber" type="xsd:string" use="required"/> |
| namespace | urn:omds3CommonServiceTypes-1-1-0 | ||||||
| type | restriction of xsd:unsignedInt | ||||||
| properties |
|
||||||
| facets |
|
||||||
| source | <xsd:attribute name="Pruefziffer" use="required"> <xsd:simpleType> <xsd:restriction base="xsd:unsignedInt"> <xsd:totalDigits value="3"/> </xsd:restriction> </xsd:simpleType> </xsd:attribute> |
| namespace | urn:omds3CommonServiceTypes-1-1-0 | ||||||
| type | restriction of xsd:unsignedByte | ||||||
| properties |
|
||||||
| facets |
|
||||||
| source | <xsd:attribute name="AblaufMonat" use="required"> <xsd:simpleType> <xsd:restriction base="xsd:unsignedByte"> <xsd:totalDigits value="2"/> </xsd:restriction> </xsd:simpleType> </xsd:attribute> |
| namespace | urn:omds3CommonServiceTypes-1-1-0 | ||||||
| type | restriction of xsd:unsignedByte | ||||||
| properties |
|
||||||
| facets |
|
||||||
| source | <xsd:attribute name="AblaufJahr" use="required"> <xsd:simpleType> <xsd:restriction base="xsd:unsignedByte"> <xsd:totalDigits value="2"/> </xsd:restriction> </xsd:simpleType> </xsd:attribute> |
| diagram | ![]() |
||
| namespace | urn:omds3CommonServiceTypes-1-1-0 | ||
| children | Id GueltigAb OrdnungsbegriffZuordFremd | ||
| used by |
|
||
| annotation |
|
||
| source | <xsd:complexType name="ObjektId_Type"> <xsd:annotation> <xsd:documentation>Type für Objektreferenzen</xsd:documentation> </xsd:annotation> <xsd:sequence> <xsd:element name="Id" minOccurs="0"> <xsd:annotation> <xsd:documentation>Eine technische Objekt Id aus dem System des Serviceproviders (also z.B. der VU)</xsd:documentation> </xsd:annotation> <xsd:simpleType> <xsd:restriction base="xsd:string"> <xsd:maxLength value="255"/> </xsd:restriction> </xsd:simpleType> </xsd:element> <xsd:element name="GueltigAb" type="omds:Datum-Zeit" minOccurs="0"> <xsd:annotation> <xsd:documentation>Ein Zeitstempel welcher die Version eindeutig identifiziert</xsd:documentation> </xsd:annotation> </xsd:element> <xsd:element ref="OrdnungsbegriffZuordFremd" minOccurs="0"> <xsd:annotation> <xsd:documentation>Ein Ordnungsbegriff aus dem System des Aufrufers, also z.B. aus dem Maklerverwaltungsprogramm</xsd:documentation> </xsd:annotation> </xsd:element> </xsd:sequence> </xsd:complexType> |
| diagram | ![]() |
||||||
| namespace | urn:omds3CommonServiceTypes-1-1-0 | ||||||
| type | restriction of xsd:string | ||||||
| properties |
|
||||||
| facets |
|
||||||
| annotation |
|
||||||
| source | <xsd:element name="Id" minOccurs="0"> <xsd:annotation> <xsd:documentation>Eine technische Objekt Id aus dem System des Serviceproviders (also z.B. der VU)</xsd:documentation> </xsd:annotation> <xsd:simpleType> <xsd:restriction base="xsd:string"> <xsd:maxLength value="255"/> </xsd:restriction> </xsd:simpleType> </xsd:element> |
| diagram | ![]() |
|||||||||
| namespace | urn:omds3CommonServiceTypes-1-1-0 | |||||||||
| type | omds:Datum-Zeit | |||||||||
| properties |
|
|||||||||
| facets |
|
|||||||||
| annotation |
|
|||||||||
| source | <xsd:element name="GueltigAb" type="omds:Datum-Zeit" minOccurs="0"> <xsd:annotation> <xsd:documentation>Ein Zeitstempel welcher die Version eindeutig identifiziert</xsd:documentation> </xsd:annotation> </xsd:element> |
| diagram | ![]() |
||||
| namespace | urn:omds3CommonServiceTypes-1-1-0 | ||||
| properties |
|
||||
| used by |
|
||||
| annotation |
|
||||
| source | <xsd:complexType name="ObjektSpezifikation_Type" abstract="true"> <xsd:annotation> <xsd:documentation>Eine abstrakte Spezifikation eines Objekts</xsd:documentation> </xsd:annotation> </xsd:complexType> |
| diagram | ![]() |
||
| namespace | urn:omds3CommonServiceTypes-1-1-0 | ||
| children | Monat Jahr | ||
| used by |
|
||
| annotation |
|
||
| source | <xsd:complexType name="OffenerSchaden_Type"> <xsd:annotation> <xsd:documentation>Type einzelner offener Schaden</xsd:documentation> </xsd:annotation> <xsd:sequence> <xsd:element name="Monat" type="xsd:integer"/> <xsd:element name="Jahr" type="xsd:integer"/> </xsd:sequence> </xsd:complexType> |
| diagram | ![]() |
||
| namespace | urn:omds3CommonServiceTypes-1-1-0 | ||
| type | xsd:integer | ||
| properties |
|
||
| source | <xsd:element name="Monat" type="xsd:integer"/> |
| diagram | ![]() |
||
| namespace | urn:omds3CommonServiceTypes-1-1-0 | ||
| type | xsd:integer | ||
| properties |
|
||
| source | <xsd:element name="Jahr" type="xsd:integer"/> |
| diagram | ![]() |
||
| namespace | urn:omds3CommonServiceTypes-1-1-0 | ||
| children | OffenerSchaden1 OffenerSchaden2 OffenerSchaden3 | ||
| used by |
|
||
| annotation |
|
||
| source | <xsd:complexType name="OffeneSchaeden_Type"> <xsd:annotation> <xsd:documentation>Type Offene Schäden</xsd:documentation> </xsd:annotation> <xsd:sequence> <xsd:element name="OffenerSchaden1" type="OffenerSchaden_Type"/> <xsd:element name="OffenerSchaden2" type="OffenerSchaden_Type" minOccurs="0"/> <xsd:element name="OffenerSchaden3" type="OffenerSchaden_Type" minOccurs="0"/> </xsd:sequence> </xsd:complexType> |
| diagram | ![]() |
||
| namespace | urn:omds3CommonServiceTypes-1-1-0 | ||
| type | OffenerSchaden_Type | ||
| properties |
|
||
| children | Monat Jahr | ||
| source | <xsd:element name="OffenerSchaden1" type="OffenerSchaden_Type"/> |
| diagram | ![]() |
||||||
| namespace | urn:omds3CommonServiceTypes-1-1-0 | ||||||
| type | OffenerSchaden_Type | ||||||
| properties |
|
||||||
| children | Monat Jahr | ||||||
| source | <xsd:element name="OffenerSchaden2" type="OffenerSchaden_Type" minOccurs="0"/> |
| diagram | ![]() |
||||||
| namespace | urn:omds3CommonServiceTypes-1-1-0 | ||||||
| type | OffenerSchaden_Type | ||||||
| properties |
|
||||||
| children | Monat Jahr | ||||||
| source | <xsd:element name="OffenerSchaden3" type="OffenerSchaden_Type" minOccurs="0"/> |
| diagram | ![]() |
||||||||||||||
| namespace | urn:omds3CommonServiceTypes-1-1-0 | ||||||||||||||
| type | extension of Bankverbindung_Type | ||||||||||||||
| properties |
|
||||||||||||||
| children | Kontoinhaber Bank BIC IBAN | ||||||||||||||
| attributes |
|
||||||||||||||
| annotation |
|
||||||||||||||
| source | <xsd:complexType name="PersBankverbindung_Type"> <xsd:annotation> <xsd:documentation>beschreibt eine Bankverbindug, welche einer Person ueber eine Referenz zugeordnet ist</xsd:documentation> </xsd:annotation> <xsd:complexContent> <xsd:extension base="Bankverbindung_Type"> <xsd:attribute name="PersonRefLfnr" type="xsd:unsignedShort" use="optional"> <xsd:annotation> <xsd:documentation>Herstellung einer Beziehung zu einer Person ueber diese laufende Nummer.</xsd:documentation> </xsd:annotation> </xsd:attribute> </xsd:extension> </xsd:complexContent> </xsd:complexType> |
| namespace | urn:omds3CommonServiceTypes-1-1-0 | ||
| type | xsd:unsignedShort | ||
| properties |
|
||
| annotation |
|
||
| source | <xsd:attribute name="PersonRefLfnr" type="xsd:unsignedShort" use="optional"> <xsd:annotation> <xsd:documentation>Herstellung einer Beziehung zu einer Person ueber diese laufende Nummer.</xsd:documentation> </xsd:annotation> </xsd:attribute> |
| diagram | ![]() |
||||||||||||
| namespace | urn:omds3CommonServiceTypes-1-1-0 | ||||||||||||
| children | ObjektId omds:NATUERLICHE_PERSON omds:SONSTIGE_PERSON Adresse omds:EL-Kommunikation omds:EL-Legitimation omds:EL-Anzahl omds:EL-Einstufung omds:EL-Entscheidungsfrage omds:EL-Identifizierung omds:EL-Text | ||||||||||||
| used by |
|
||||||||||||
| attributes |
|
||||||||||||
| annotation |
|
||||||||||||
| source | <xsd:complexType name="Person_Type"> <xsd:annotation> <xsd:documentation>Der Typ für eine Person mit ObjektId</xsd:documentation> </xsd:annotation> <xsd:sequence> <xsd:element ref="ObjektId" minOccurs="0"> <xsd:annotation> <xsd:documentation>Die Id der Person (entspricht der Personennr, hat aber auch die Möglichkeit eine ID von Service-Consumer Seite mitzugeben)</xsd:documentation> </xsd:annotation> </xsd:element> <xsd:choice> <xsd:element ref="omds:NATUERLICHE_PERSON"/> <xsd:element ref="omds:SONSTIGE_PERSON"/> </xsd:choice> <xsd:element ref="Adresse" minOccurs="0"> <xsd:annotation> <xsd:documentation>Die Hauptadresse des Partners mit ObjektId</xsd:documentation> </xsd:annotation> </xsd:element> <xsd:element ref="omds:EL-Kommunikation" minOccurs="0" maxOccurs="unbounded"/> <xsd:element ref="omds:EL-Legitimation" minOccurs="0" maxOccurs="unbounded"/> <xsd:element ref="omds:EL-Anzahl" minOccurs="0" maxOccurs="unbounded"/> <xsd:element ref="omds:EL-Einstufung" minOccurs="0" maxOccurs="unbounded"/> <xsd:element ref="omds:EL-Entscheidungsfrage" minOccurs="0" maxOccurs="unbounded"/> <xsd:element ref="omds:EL-Identifizierung" minOccurs="0" maxOccurs="unbounded"/> <xsd:element ref="omds:EL-Text" minOccurs="0" maxOccurs="unbounded"/> </xsd:sequence> <xsd:attribute name="PersArtCd" type="omds:PersArtCd_Type" use="required"/> </xsd:complexType> |
| namespace | urn:omds3CommonServiceTypes-1-1-0 | |||||||||||||
| type | omds:PersArtCd_Type | |||||||||||||
| properties |
|
|||||||||||||
| facets |
|
|||||||||||||
| source | <xsd:attribute name="PersArtCd" type="omds:PersArtCd_Type" use="required"/> |
| diagram | ![]() |
||
| namespace | urn:omds3CommonServiceTypes-1-1-0 | ||
| type | extension of ObjektSpezifikation_Type | ||
| properties |
|
||
| children | Polizzennr VtgProdCd RollePartner | ||
| annotation |
|
||
| source | <xsd:complexType name="PolizzenObjektSpezifikation_Type"> <xsd:annotation> <xsd:documentation>Die Spezifikation eines Polizzenobjektes</xsd:documentation> </xsd:annotation> <xsd:complexContent> <xsd:extension base="ObjektSpezifikation_Type"> <xsd:sequence> <xsd:element name="Polizzennr" type="omds:Polizzennr"> <xsd:annotation> <xsd:documentation>die Polizzennummer als OMDS Polizzennr-Typ.</xsd:documentation> </xsd:annotation> </xsd:element> <xsd:element name="VtgProdCd" type="omds:VtgProdCd_Type" minOccurs="0"> <xsd:annotation> <xsd:documentation>Einschränkung der Anfrage auf Dokumente für Polizzen eines bestimmten Typs. Das Attribut ist vom Typ VtgProdCd_Type des OMDS-Datensatz</xsd:documentation> </xsd:annotation> </xsd:element> <xsd:element name="RollePartner" type="ost:PolicyPartnerRole" minOccurs="0" maxOccurs="unbounded"> <xsd:annotation> <xsd:documentation>Einschränkung der Anfrage auf Dokumente für bestimmte Partner in einer bestimmten Rolle</xsd:documentation> </xsd:annotation> </xsd:element> </xsd:sequence> </xsd:extension> </xsd:complexContent> </xsd:complexType> |
| diagram | ![]() |
|||||||||
| namespace | urn:omds3CommonServiceTypes-1-1-0 | |||||||||
| type | omds:Polizzennr | |||||||||
| properties |
|
|||||||||
| facets |
|
|||||||||
| annotation |
|
|||||||||
| source | <xsd:element name="Polizzennr" type="omds:Polizzennr"> <xsd:annotation> <xsd:documentation>die Polizzennummer als OMDS Polizzennr-Typ.</xsd:documentation> </xsd:annotation> </xsd:element> |
| diagram | ![]() |
|||||||||||||||||||||||||||||||||||||||||||||||||||||||||||||||||||||||||
| namespace | urn:omds3CommonServiceTypes-1-1-0 | |||||||||||||||||||||||||||||||||||||||||||||||||||||||||||||||||||||||||
| type | omds:VtgProdCd_Type | |||||||||||||||||||||||||||||||||||||||||||||||||||||||||||||||||||||||||
| properties |
|
|||||||||||||||||||||||||||||||||||||||||||||||||||||||||||||||||||||||||
| facets |
|
|||||||||||||||||||||||||||||||||||||||||||||||||||||||||||||||||||||||||
| annotation |
|
|||||||||||||||||||||||||||||||||||||||||||||||||||||||||||||||||||||||||
| source | <xsd:element name="VtgProdCd" type="omds:VtgProdCd_Type" minOccurs="0"> <xsd:annotation> <xsd:documentation>Einschränkung der Anfrage auf Dokumente für Polizzen eines bestimmten Typs. Das Attribut ist vom Typ VtgProdCd_Type des OMDS-Datensatz</xsd:documentation> </xsd:annotation> </xsd:element> |
| diagram | ![]() |
||||||
| namespace | urn:omds3CommonServiceTypes-1-1-0 | ||||||
| type | PolicyPartnerRole | ||||||
| properties |
|
||||||
| children | partnerNumber partnerRole | ||||||
| annotation |
|
||||||
| source | <xsd:element name="RollePartner" type="ost:PolicyPartnerRole" minOccurs="0" maxOccurs="unbounded"> <xsd:annotation> <xsd:documentation>Einschränkung der Anfrage auf Dokumente für bestimmte Partner in einer bestimmten Rolle</xsd:documentation> </xsd:annotation> </xsd:element> |
| diagram | ![]() |
||
| namespace | urn:omds3CommonServiceTypes-1-1-0 | ||
| children | Zahlrhythmus Zahlweg PraemieNto PraemieBto Versicherungssteuer WaehrungsCd Unterjaehrigkeitszuschlag Abschlag | ||
| used by |
|
||
| annotation |
|
||
| source | <xsd:complexType name="Praemie_Type"> <xsd:annotation> <xsd:documentation>Darstellung einer Praemie</xsd:documentation> </xsd:annotation> <xsd:sequence> <xsd:element name="Zahlrhythmus" type="omds:ZahlRhythmCd_Type"/> <xsd:element name="Zahlweg" type="omds:ZahlWegCd_Type"/> <xsd:element name="PraemieNto" type="omds:decimal"/> <xsd:element name="PraemieBto" type="omds:decimal"/> <xsd:element name="Versicherungssteuer" type="Versicherungssteuer_Type" minOccurs="0" maxOccurs="unbounded"/> <xsd:element name="WaehrungsCd" type="omds:WaehrungsCd_Type" minOccurs="0"/> <xsd:element name="Unterjaehrigkeitszuschlag" type="xsd:double" minOccurs="0"/> <xsd:element name="Abschlag" type="xsd:double" minOccurs="0"> <xsd:annotation> <xsd:documentation>Abschlag z.B. bei jährlicher Zahlrhythmus in Prozent</xsd:documentation> </xsd:annotation> </xsd:element> </xsd:sequence> </xsd:complexType> |
| diagram | ![]() |
||||||||||||||||||||||||||||||||||||||
| namespace | urn:omds3CommonServiceTypes-1-1-0 | ||||||||||||||||||||||||||||||||||||||
| type | omds:ZahlRhythmCd_Type | ||||||||||||||||||||||||||||||||||||||
| properties |
|
||||||||||||||||||||||||||||||||||||||
| facets |
|
||||||||||||||||||||||||||||||||||||||
| source | <xsd:element name="Zahlrhythmus" type="omds:ZahlRhythmCd_Type"/> |
| diagram | ![]() |
||||||||||||||||||||||||||||||||||||||||||||||||||||||||||
| namespace | urn:omds3CommonServiceTypes-1-1-0 | ||||||||||||||||||||||||||||||||||||||||||||||||||||||||||
| type | omds:ZahlWegCd_Type | ||||||||||||||||||||||||||||||||||||||||||||||||||||||||||
| properties |
|
||||||||||||||||||||||||||||||||||||||||||||||||||||||||||
| facets |
|
||||||||||||||||||||||||||||||||||||||||||||||||||||||||||
| source | <xsd:element name="Zahlweg" type="omds:ZahlWegCd_Type"/> |
| diagram | ![]() |
||||||||||||
| namespace | urn:omds3CommonServiceTypes-1-1-0 | ||||||||||||
| type | omds:decimal | ||||||||||||
| properties |
|
||||||||||||
| facets |
|
||||||||||||
| source | <xsd:element name="PraemieNto" type="omds:decimal"/> |
| diagram | ![]() |
||||||||||||
| namespace | urn:omds3CommonServiceTypes-1-1-0 | ||||||||||||
| type | omds:decimal | ||||||||||||
| properties |
|
||||||||||||
| facets |
|
||||||||||||
| source | <xsd:element name="PraemieBto" type="omds:decimal"/> |
| diagram | ![]() |
||||||
| namespace | urn:omds3CommonServiceTypes-1-1-0 | ||||||
| type | Versicherungssteuer_Type | ||||||
| properties |
|
||||||
| children | Versicherungssteuer VersicherungssteuerArt VersicherungssteuerSatz | ||||||
| source | <xsd:element name="Versicherungssteuer" type="Versicherungssteuer_Type" minOccurs="0" maxOccurs="unbounded"/> |
| diagram | ![]() |
||||||||||||||||||||||||||||||||||||||||||||||||||||||||||||||||||||||||||||||||||||||||||||||||||||||||||||||||||||||||||||||||||||||||||||||||||||||||||||||||||||||||||||||||||
| namespace | urn:omds3CommonServiceTypes-1-1-0 | ||||||||||||||||||||||||||||||||||||||||||||||||||||||||||||||||||||||||||||||||||||||||||||||||||||||||||||||||||||||||||||||||||||||||||||||||||||||||||||||||||||||||||||||||||
| type | omds:WaehrungsCd_Type | ||||||||||||||||||||||||||||||||||||||||||||||||||||||||||||||||||||||||||||||||||||||||||||||||||||||||||||||||||||||||||||||||||||||||||||||||||||||||||||||||||||||||||||||||||
| properties |
|
||||||||||||||||||||||||||||||||||||||||||||||||||||||||||||||||||||||||||||||||||||||||||||||||||||||||||||||||||||||||||||||||||||||||||||||||||||||||||||||||||||||||||||||||||
| facets |
|
||||||||||||||||||||||||||||||||||||||||||||||||||||||||||||||||||||||||||||||||||||||||||||||||||||||||||||||||||||||||||||||||||||||||||||||||||||||||||||||||||||||||||||||||||
| source | <xsd:element name="WaehrungsCd" type="omds:WaehrungsCd_Type" minOccurs="0"/> |
| diagram | ![]() |
||||||
| namespace | urn:omds3CommonServiceTypes-1-1-0 | ||||||
| type | xsd:double | ||||||
| properties |
|
||||||
| source | <xsd:element name="Unterjaehrigkeitszuschlag" type="xsd:double" minOccurs="0"/> |
| diagram | ![]() |
||||||
| namespace | urn:omds3CommonServiceTypes-1-1-0 | ||||||
| type | xsd:double | ||||||
| properties |
|
||||||
| annotation |
|
||||||
| source | <xsd:element name="Abschlag" type="xsd:double" minOccurs="0"> <xsd:annotation> <xsd:documentation>Abschlag z.B. bei jährlicher Zahlrhythmus in Prozent</xsd:documentation> </xsd:annotation> </xsd:element> |
| diagram | ![]() |
||||
| namespace | urn:omds3CommonServiceTypes-1-1-0 | ||||
| type | extension of Produktbaustein_Type | ||||
| properties |
|
||||
| children | Id Bezeichnung Bedingungen Meldungen VtgEnde Praemie JahrespraemieNto VtgBeg Produktgeneration Zahlweg Zahlrhythmus Hauptfaelligkeit ZusaetzlicheProduktdaten | ||||
| used by |
|
||||
| annotation |
|
||||
| source | <xsd:complexType name="Produkt_Type" abstract="true"> <xsd:annotation> <xsd:documentation>Basistyp für ein Produkt</xsd:documentation> </xsd:annotation> <xsd:complexContent> <xsd:extension base="Produktbaustein_Type"> <xsd:sequence> <xsd:element name="VtgBeg" type="omds:Datum" minOccurs="0"/> <xsd:element name="Produktgeneration" type="xsd:string" minOccurs="0"/> <xsd:element name="Zahlweg" type="omds:ZahlWegCd_Type" minOccurs="0"/> <xsd:element name="Zahlrhythmus" type="omds:ZahlRhythmCd_Type" minOccurs="0"/> <xsd:element name="Hauptfaelligkeit" type="Hauptfaelligkeit_Type"/> <xsd:element name="ZusaetzlicheProduktdaten" type="ZusaetzlicheProduktdaten_Type" minOccurs="0" maxOccurs="unbounded"/> </xsd:sequence> </xsd:extension> </xsd:complexContent> </xsd:complexType> |
| diagram | ![]() |
|||||||||
| namespace | urn:omds3CommonServiceTypes-1-1-0 | |||||||||
| type | omds:Datum | |||||||||
| properties |
|
|||||||||
| facets |
|
|||||||||
| source | <xsd:element name="VtgBeg" type="omds:Datum" minOccurs="0"/> |
| diagram | ![]() |
||||||
| namespace | urn:omds3CommonServiceTypes-1-1-0 | ||||||
| type | xsd:string | ||||||
| properties |
|
||||||
| source | <xsd:element name="Produktgeneration" type="xsd:string" minOccurs="0"/> |
| diagram | ![]() |
||||||||||||||||||||||||||||||||||||||||||||||||||||||||||
| namespace | urn:omds3CommonServiceTypes-1-1-0 | ||||||||||||||||||||||||||||||||||||||||||||||||||||||||||
| type | omds:ZahlWegCd_Type | ||||||||||||||||||||||||||||||||||||||||||||||||||||||||||
| properties |
|
||||||||||||||||||||||||||||||||||||||||||||||||||||||||||
| facets |
|
||||||||||||||||||||||||||||||||||||||||||||||||||||||||||
| source | <xsd:element name="Zahlweg" type="omds:ZahlWegCd_Type" minOccurs="0"/> |
| diagram | ![]() |
||||||||||||||||||||||||||||||||||||||
| namespace | urn:omds3CommonServiceTypes-1-1-0 | ||||||||||||||||||||||||||||||||||||||
| type | omds:ZahlRhythmCd_Type | ||||||||||||||||||||||||||||||||||||||
| properties |
|
||||||||||||||||||||||||||||||||||||||
| facets |
|
||||||||||||||||||||||||||||||||||||||
| source | <xsd:element name="Zahlrhythmus" type="omds:ZahlRhythmCd_Type" minOccurs="0"/> |
| diagram | ![]() |
|||||||||
| namespace | urn:omds3CommonServiceTypes-1-1-0 | |||||||||
| type | Hauptfaelligkeit_Type | |||||||||
| properties |
|
|||||||||
| facets |
|
|||||||||
| source | <xsd:element name="Hauptfaelligkeit" type="Hauptfaelligkeit_Type"/> |
| diagram | ![]() |
||||||
| namespace | urn:omds3CommonServiceTypes-1-1-0 | ||||||
| type | ZusaetzlicheProduktdaten_Type | ||||||
| properties |
|
||||||
| source | <xsd:element name="ZusaetzlicheProduktdaten" type="ZusaetzlicheProduktdaten_Type" minOccurs="0" maxOccurs="unbounded"/> |
| diagram | ![]() |
||||
| namespace | urn:omds3CommonServiceTypes-1-1-0 | ||||
| type | extension of BasisProduktbaustein_Type | ||||
| properties |
|
||||
| children | Id Bezeichnung Bedingungen Meldungen VtgEnde Praemie JahrespraemieNto | ||||
| used by |
|
||||
| annotation |
|
||||
| source | <xsd:complexType name="Produktbaustein_Type" abstract="true"> <xsd:annotation> <xsd:documentation>Abstrakter Typ für alle Produktbausteine im Antragsprozess</xsd:documentation> </xsd:annotation> <xsd:complexContent> <xsd:extension base="BasisProduktbaustein_Type"> <xsd:sequence> <xsd:element name="VtgEnde" type="omds:Datum" minOccurs="0"/> <xsd:element name="Praemie" type="Praemie_Type" minOccurs="0" maxOccurs="unbounded"> <xsd:annotation> <xsd:documentation>Prämien die für diesen Produktbaustein verlangt werden</xsd:documentation> </xsd:annotation> </xsd:element> <xsd:element name="JahrespraemieNto" type="omds:decimal" minOccurs="0"/> </xsd:sequence> </xsd:extension> </xsd:complexContent> </xsd:complexType> |
| diagram | ![]() |
|||||||||
| namespace | urn:omds3CommonServiceTypes-1-1-0 | |||||||||
| type | omds:Datum | |||||||||
| properties |
|
|||||||||
| facets |
|
|||||||||
| source | <xsd:element name="VtgEnde" type="omds:Datum" minOccurs="0"/> |
| diagram | ![]() |
||||||
| namespace | urn:omds3CommonServiceTypes-1-1-0 | ||||||
| type | Praemie_Type | ||||||
| properties |
|
||||||
| children | Zahlrhythmus Zahlweg PraemieNto PraemieBto Versicherungssteuer WaehrungsCd Unterjaehrigkeitszuschlag Abschlag | ||||||
| annotation |
|
||||||
| source | <xsd:element name="Praemie" type="Praemie_Type" minOccurs="0" maxOccurs="unbounded"> <xsd:annotation> <xsd:documentation>Prämien die für diesen Produktbaustein verlangt werden</xsd:documentation> </xsd:annotation> </xsd:element> |
| diagram | ![]() |
||||||||||||
| namespace | urn:omds3CommonServiceTypes-1-1-0 | ||||||||||||
| type | omds:decimal | ||||||||||||
| properties |
|
||||||||||||
| facets |
|
||||||||||||
| source | <xsd:element name="JahrespraemieNto" type="omds:decimal" minOccurs="0"/> |
| diagram | ![]() |
||||
| namespace | urn:omds3CommonServiceTypes-1-1-0 | ||||
| type | extension of Produktbaustein_Type | ||||
| properties |
|
||||
| children | Id Bezeichnung Bedingungen Meldungen VtgEnde Praemie JahrespraemieNto Eingeschlossen EinschlussAenderbar AttributMetadaten BeschreibungTxt | ||||
| annotation |
|
||||
| source | <xsd:complexType name="ProduktbausteinGenerisch_Type" abstract="true"> <xsd:annotation> <xsd:documentation>Abstrakter Typ für Produktbausteine im Antragsprozess der 2. Generation</xsd:documentation> </xsd:annotation> <xsd:complexContent> <xsd:extension base="Produktbaustein_Type"> <xsd:sequence> <xsd:element name="Eingeschlossen" type="xsd:boolean"> <xsd:annotation> <xsd:documentation>Ob dieser Produktbaustein eingeschlossen ist oder nicht</xsd:documentation> </xsd:annotation> </xsd:element> <xsd:element name="EinschlussAenderbar" type="xsd:boolean" minOccurs="0"> <xsd:annotation> <xsd:documentation>Ob der im Response vorgebene Einschluss änderbar ist. Optional </xsd:documentation> </xsd:annotation> </xsd:element> <xsd:element name="AttributMetadaten" type="AttributMetadaten_Type" minOccurs="0" maxOccurs="unbounded"> <xsd:annotation> <xsd:documentation>Optional Metadaten zu Attributen</xsd:documentation> </xsd:annotation> </xsd:element> <xsd:element name="BeschreibungTxt" type="xsd:string" minOccurs="0"> <xsd:annotation> <xsd:documentation>Eine weitereführende Beschreibung des Bausteins für eine Anzeige.</xsd:documentation> </xsd:annotation> </xsd:element> </xsd:sequence> </xsd:extension> </xsd:complexContent> </xsd:complexType> |
| diagram | ![]() |
||
| namespace | urn:omds3CommonServiceTypes-1-1-0 | ||
| type | xsd:boolean | ||
| properties |
|
||
| annotation |
|
||
| source | <xsd:element name="Eingeschlossen" type="xsd:boolean"> <xsd:annotation> <xsd:documentation>Ob dieser Produktbaustein eingeschlossen ist oder nicht</xsd:documentation> </xsd:annotation> </xsd:element> |
| diagram | ![]() |
||||||
| namespace | urn:omds3CommonServiceTypes-1-1-0 | ||||||
| type | xsd:boolean | ||||||
| properties |
|
||||||
| annotation |
|
||||||
| source | <xsd:element name="EinschlussAenderbar" type="xsd:boolean" minOccurs="0"> <xsd:annotation> <xsd:documentation>Ob der im Response vorgebene Einschluss änderbar ist. Optional </xsd:documentation> </xsd:annotation> </xsd:element> |
| diagram | ![]() |
||||||
| namespace | urn:omds3CommonServiceTypes-1-1-0 | ||||||
| type | AttributMetadaten_Type | ||||||
| properties |
|
||||||
| children | Attribut Aenderbar Bezeichnung BeschreibungTxt | ||||||
| annotation |
|
||||||
| source | <xsd:element name="AttributMetadaten" type="AttributMetadaten_Type" minOccurs="0" maxOccurs="unbounded"> <xsd:annotation> <xsd:documentation>Optional Metadaten zu Attributen</xsd:documentation> </xsd:annotation> </xsd:element> |
| diagram | ![]() |
||||||
| namespace | urn:omds3CommonServiceTypes-1-1-0 | ||||||
| type | xsd:string | ||||||
| properties |
|
||||||
| annotation |
|
||||||
| source | <xsd:element name="BeschreibungTxt" type="xsd:string" minOccurs="0"> <xsd:annotation> <xsd:documentation>Eine weitereführende Beschreibung des Bausteins für eine Anzeige.</xsd:documentation> </xsd:annotation> </xsd:element> |
| diagram | ![]() |
||||
| namespace | urn:omds3CommonServiceTypes-1-1-0 | ||||
| type | extension of Produkt_Type | ||||
| properties |
|
||||
| children | Id Bezeichnung Bedingungen Meldungen VtgEnde Praemie JahrespraemieNto VtgBeg Produktgeneration Zahlweg Zahlrhythmus Hauptfaelligkeit ZusaetzlicheProduktdaten Eingeschlossen EinschlussAenderbar AttributMetadaten BeschreibungTxt | ||||
| annotation |
|
||||
| source | <xsd:complexType name="ProduktGenerisch_Type" abstract="true"> <xsd:annotation> <xsd:documentation>Basistyp für ein Produkt, 2. Generation</xsd:documentation> </xsd:annotation> <xsd:complexContent> <xsd:extension base="Produkt_Type"> <xsd:sequence> <xsd:element name="Eingeschlossen" type="xsd:boolean"> <xsd:annotation> <xsd:documentation>Ob dieser Produktbaustein eingeschlossen ist oder nicht</xsd:documentation> </xsd:annotation> </xsd:element> <xsd:element name="EinschlussAenderbar" type="xsd:boolean" minOccurs="0"> <xsd:annotation> <xsd:documentation>Ob der im Response vorgebene Einschluss änderbar ist. Optional </xsd:documentation> </xsd:annotation> </xsd:element> <xsd:element name="AttributMetadaten" type="AttributMetadaten_Type" minOccurs="0" maxOccurs="unbounded"> <xsd:annotation> <xsd:documentation>Optional Metadaten zu Attributen</xsd:documentation> </xsd:annotation> </xsd:element> <xsd:element name="BeschreibungTxt" type="xsd:string" minOccurs="0"> <xsd:annotation> <xsd:documentation>Eine weitereführende Beschreibung des Bausteins für eine Anzeige.</xsd:documentation> </xsd:annotation> </xsd:element> </xsd:sequence> </xsd:extension> </xsd:complexContent> </xsd:complexType> |
| diagram | ![]() |
||
| namespace | urn:omds3CommonServiceTypes-1-1-0 | ||
| type | xsd:boolean | ||
| properties |
|
||
| annotation |
|
||
| source | <xsd:element name="Eingeschlossen" type="xsd:boolean"> <xsd:annotation> <xsd:documentation>Ob dieser Produktbaustein eingeschlossen ist oder nicht</xsd:documentation> </xsd:annotation> </xsd:element> |
| diagram | ![]() |
||||||
| namespace | urn:omds3CommonServiceTypes-1-1-0 | ||||||
| type | xsd:boolean | ||||||
| properties |
|
||||||
| annotation |
|
||||||
| source | <xsd:element name="EinschlussAenderbar" type="xsd:boolean" minOccurs="0"> <xsd:annotation> <xsd:documentation>Ob der im Response vorgebene Einschluss änderbar ist. Optional </xsd:documentation> </xsd:annotation> </xsd:element> |
| diagram | ![]() |
||||||
| namespace | urn:omds3CommonServiceTypes-1-1-0 | ||||||
| type | AttributMetadaten_Type | ||||||
| properties |
|
||||||
| children | Attribut Aenderbar Bezeichnung BeschreibungTxt | ||||||
| annotation |
|
||||||
| source | <xsd:element name="AttributMetadaten" type="AttributMetadaten_Type" minOccurs="0" maxOccurs="unbounded"> <xsd:annotation> <xsd:documentation>Optional Metadaten zu Attributen</xsd:documentation> </xsd:annotation> </xsd:element> |
| diagram | ![]() |
||||||
| namespace | urn:omds3CommonServiceTypes-1-1-0 | ||||||
| type | xsd:string | ||||||
| properties |
|
||||||
| annotation |
|
||||||
| source | <xsd:element name="BeschreibungTxt" type="xsd:string" minOccurs="0"> <xsd:annotation> <xsd:documentation>Eine weitereführende Beschreibung des Bausteins für eine Anzeige.</xsd:documentation> </xsd:annotation> </xsd:element> |
| diagram | ![]() |
||||
| namespace | urn:omds3CommonServiceTypes-1-1-0 | ||||
| type | extension of Attribut_Type | ||||
| properties |
|
||||
| children | Aenderbar Bezeichnung BeschreibungTxt Msg | ||||
| used by |
|
||||
| annotation |
|
||||
| source | <xsd:complexType name="Raucher_Type" abstract="true"> <xsd:annotation> <xsd:documentation>Abstraktes Element, welches Antworten auf die Frage "Raucher?" enthält, z.B. in Leben</xsd:documentation> </xsd:annotation> <xsd:complexContent> <xsd:extension base="Attribut_Type"/> </xsd:complexContent> </xsd:complexType> |
| diagram | ![]() |
||
| namespace | urn:omds3CommonServiceTypes-1-1-0 | ||
| children | Link Bezeichnung | ||
| used by |
|
||
| annotation |
|
||
| source | <xsd:complexType name="Referenz"> <xsd:annotation> <xsd:documentation>Ein Link auf ein Element</xsd:documentation> </xsd:annotation> <xsd:sequence> <xsd:element name="Link"> <xsd:annotation> <xsd:documentation>Der Link als Solches</xsd:documentation> </xsd:annotation> </xsd:element> <xsd:element name="Bezeichnung" minOccurs="0"> <xsd:annotation> <xsd:documentation>Ein vorgeschlagener Darstellungstext für den Link</xsd:documentation> </xsd:annotation> </xsd:element> </xsd:sequence> </xsd:complexType> |
| diagram | ![]() |
||
| namespace | urn:omds3CommonServiceTypes-1-1-0 | ||
| annotation |
|
||
| source | <xsd:element name="Link"> <xsd:annotation> <xsd:documentation>Der Link als Solches</xsd:documentation> </xsd:annotation> </xsd:element> |
| diagram | ![]() |
||||
| namespace | urn:omds3CommonServiceTypes-1-1-0 | ||||
| properties |
|
||||
| annotation |
|
||||
| source | <xsd:element name="Bezeichnung" minOccurs="0"> <xsd:annotation> <xsd:documentation>Ein vorgeschlagener Darstellungstext für den Link</xsd:documentation> </xsd:annotation> </xsd:element> |
| diagram | ![]() |
||
| namespace | urn:omds3CommonServiceTypes-1-1-0 | ||
| children | KorrelationsId Ergebnis Meldungen Referenzen | ||
| used by |
|
||
| annotation |
|
||
| source | <xsd:complexType name="ResponseStatus_Type"> <xsd:annotation> <xsd:documentation>Statusinformationen im Response eines Serviceaufrufs</xsd:documentation> </xsd:annotation> <xsd:sequence> <xsd:element name="KorrelationsId" type="xsd:string"> <xsd:annotation> <xsd:documentation>rein technische ID zum Debuggen</xsd:documentation> </xsd:annotation> </xsd:element> <xsd:element name="Ergebnis" type="Status_Type"> <xsd:annotation> <xsd:documentation>Enthält OK oder NOK oder im Falle einer nicht-abschließenden Verarbeitung OKNA</xsd:documentation> </xsd:annotation> </xsd:element> <xsd:element name="Meldungen" type="ServiceFault" minOccurs="0" maxOccurs="unbounded"> <xsd:annotation> <xsd:documentation>Eine oder mehrere Meldungen zur Anfrage</xsd:documentation> </xsd:annotation> </xsd:element> <xsd:element name="Referenzen" type="Referenz" minOccurs="0" maxOccurs="unbounded"> <xsd:annotation> <xsd:documentation>optional Querverweise oder Deeplinks</xsd:documentation> </xsd:annotation> </xsd:element> </xsd:sequence> </xsd:complexType> |
| diagram | ![]() |
||
| namespace | urn:omds3CommonServiceTypes-1-1-0 | ||
| type | xsd:string | ||
| properties |
|
||
| annotation |
|
||
| source | <xsd:element name="KorrelationsId" type="xsd:string"> <xsd:annotation> <xsd:documentation>rein technische ID zum Debuggen</xsd:documentation> </xsd:annotation> </xsd:element> |
| diagram | ![]() |
||||||||||||||||||
| namespace | urn:omds3CommonServiceTypes-1-1-0 | ||||||||||||||||||
| type | Status_Type | ||||||||||||||||||
| properties |
|
||||||||||||||||||
| facets |
|
||||||||||||||||||
| annotation |
|
||||||||||||||||||
| source | <xsd:element name="Ergebnis" type="Status_Type"> <xsd:annotation> <xsd:documentation>Enthält OK oder NOK oder im Falle einer nicht-abschließenden Verarbeitung OKNA</xsd:documentation> </xsd:annotation> </xsd:element> |
| diagram | ![]() |
||||||
| namespace | urn:omds3CommonServiceTypes-1-1-0 | ||||||
| type | ServiceFault | ||||||
| properties |
|
||||||
| children | errorType errorCode errorMsg elementReference | ||||||
| annotation |
|
||||||
| source | <xsd:element name="Meldungen" type="ServiceFault" minOccurs="0" maxOccurs="unbounded"> <xsd:annotation> <xsd:documentation>Eine oder mehrere Meldungen zur Anfrage</xsd:documentation> </xsd:annotation> </xsd:element> |
| diagram | ![]() |
||||||
| namespace | urn:omds3CommonServiceTypes-1-1-0 | ||||||
| type | Referenz | ||||||
| properties |
|
||||||
| children | Link Bezeichnung | ||||||
| annotation |
|
||||||
| source | <xsd:element name="Referenzen" type="Referenz" minOccurs="0" maxOccurs="unbounded"> <xsd:annotation> <xsd:documentation>optional Querverweise oder Deeplinks</xsd:documentation> </xsd:annotation> </xsd:element> |
| diagram | ![]() |
||
| namespace | urn:omds3CommonServiceTypes-1-1-0 | ||
| children | Gewicht Groesse Raucher Sozialversicherungsanstalt Gefahrenklasse Beruf MedizinischerBeruf FreizeitSportRisiken Risikozuschlaege GesetzlicheUV PersonenartKranken Berufsgruppe ManuelleTaetigkeit BehandelnderArzt KontaktRueckfragen ZusaetzlicheRisikodaten | ||
| used by |
|
||
| annotation |
|
||
| source | <xsd:complexType name="RisikoNatPerson_Type"> <xsd:annotation> <xsd:documentation>Risikoattribute natürlicher Personen</xsd:documentation> </xsd:annotation> <xsd:sequence> <xsd:element name="Gewicht" type="AttributInt_Type" minOccurs="0"/> <xsd:element name="Groesse" type="AttributInt_Type" minOccurs="0"/> <xsd:element name="Raucher" type="Raucher_Type" minOccurs="0"/> <xsd:element name="Sozialversicherungsanstalt" type="AttributEnum_Type" minOccurs="0"/> <xsd:element name="Gefahrenklasse" type="AttributEnum_Type" minOccurs="0"/> <xsd:element name="Beruf" type="AttributString_Type" minOccurs="0"/> <xsd:element name="MedizinischerBeruf" type="AttributEnum_Type" minOccurs="0"/> <xsd:element name="FreizeitSportRisiken" type="AttributEnum_Type" minOccurs="0" maxOccurs="unbounded"/> <xsd:element name="Risikozuschlaege" type="AttributEnum_Type" minOccurs="0" maxOccurs="unbounded"/> <xsd:element name="GesetzlicheUV" type="AttributEnum_Type" minOccurs="0"/> <xsd:element name="PersonenartKranken" type="AttributEnum_Type" minOccurs="0"/> <xsd:element name="Berufsgruppe" type="AttributEnum_Type" minOccurs="0"/> <xsd:element name="ManuelleTaetigkeit" type="AttributEnum_Type" minOccurs="0"/> <xsd:element name="BehandelnderArzt" type="xsd:string" minOccurs="0"/> <xsd:element name="KontaktRueckfragen" type="xsd:string" minOccurs="0"/> <xsd:element name="ZusaetzlicheRisikodaten" type="ZusaetzlicheRisikodaten_Type" minOccurs="0" maxOccurs="unbounded"/> </xsd:sequence> </xsd:complexType> |
| diagram | ![]() |
||||||
| namespace | urn:omds3CommonServiceTypes-1-1-0 | ||||||
| type | AttributInt_Type | ||||||
| properties |
|
||||||
| children | Aenderbar Bezeichnung BeschreibungTxt Msg Pflichtfeld Value Default Values Min Max | ||||||
| source | <xsd:element name="Gewicht" type="AttributInt_Type" minOccurs="0"/> |
| diagram | ![]() |
||||||
| namespace | urn:omds3CommonServiceTypes-1-1-0 | ||||||
| type | AttributInt_Type | ||||||
| properties |
|
||||||
| children | Aenderbar Bezeichnung BeschreibungTxt Msg Pflichtfeld Value Default Values Min Max | ||||||
| source | <xsd:element name="Groesse" type="AttributInt_Type" minOccurs="0"/> |
| diagram | ![]() |
||||||
| namespace | urn:omds3CommonServiceTypes-1-1-0 | ||||||
| type | Raucher_Type | ||||||
| properties |
|
||||||
| children | Aenderbar Bezeichnung BeschreibungTxt Msg | ||||||
| source | <xsd:element name="Raucher" type="Raucher_Type" minOccurs="0"/> |
| diagram | ![]() |
||||||
| namespace | urn:omds3CommonServiceTypes-1-1-0 | ||||||
| type | AttributEnum_Type | ||||||
| properties |
|
||||||
| children | Aenderbar Bezeichnung BeschreibungTxt Msg Values MinAnz Value Default | ||||||
| source | <xsd:element name="Sozialversicherungsanstalt" type="AttributEnum_Type" minOccurs="0"/> |
| diagram | ![]() |
||||||
| namespace | urn:omds3CommonServiceTypes-1-1-0 | ||||||
| type | AttributEnum_Type | ||||||
| properties |
|
||||||
| children | Aenderbar Bezeichnung BeschreibungTxt Msg Values MinAnz Value Default | ||||||
| source | <xsd:element name="Gefahrenklasse" type="AttributEnum_Type" minOccurs="0"/> |
| diagram | ![]() |
||||||
| namespace | urn:omds3CommonServiceTypes-1-1-0 | ||||||
| type | AttributString_Type | ||||||
| properties |
|
||||||
| children | Aenderbar Bezeichnung BeschreibungTxt Msg Pflichtfeld Value Default Regex MaxLaenge MinLaenge Values | ||||||
| source | <xsd:element name="Beruf" type="AttributString_Type" minOccurs="0"/> |
| diagram | ![]() |
||||||
| namespace | urn:omds3CommonServiceTypes-1-1-0 | ||||||
| type | AttributEnum_Type | ||||||
| properties |
|
||||||
| children | Aenderbar Bezeichnung BeschreibungTxt Msg Values MinAnz Value Default | ||||||
| source | <xsd:element name="MedizinischerBeruf" type="AttributEnum_Type" minOccurs="0"/> |
| diagram | ![]() |
||||||
| namespace | urn:omds3CommonServiceTypes-1-1-0 | ||||||
| type | AttributEnum_Type | ||||||
| properties |
|
||||||
| children | Aenderbar Bezeichnung BeschreibungTxt Msg Values MinAnz Value Default | ||||||
| source | <xsd:element name="FreizeitSportRisiken" type="AttributEnum_Type" minOccurs="0" maxOccurs="unbounded"/> |
| diagram | ![]() |
||||||
| namespace | urn:omds3CommonServiceTypes-1-1-0 | ||||||
| type | AttributEnum_Type | ||||||
| properties |
|
||||||
| children | Aenderbar Bezeichnung BeschreibungTxt Msg Values MinAnz Value Default | ||||||
| source | <xsd:element name="Risikozuschlaege" type="AttributEnum_Type" minOccurs="0" maxOccurs="unbounded"/> |
| diagram | ![]() |
||||||
| namespace | urn:omds3CommonServiceTypes-1-1-0 | ||||||
| type | AttributEnum_Type | ||||||
| properties |
|
||||||
| children | Aenderbar Bezeichnung BeschreibungTxt Msg Values MinAnz Value Default | ||||||
| source | <xsd:element name="GesetzlicheUV" type="AttributEnum_Type" minOccurs="0"/> |
| diagram | ![]() |
||||||
| namespace | urn:omds3CommonServiceTypes-1-1-0 | ||||||
| type | AttributEnum_Type | ||||||
| properties |
|
||||||
| children | Aenderbar Bezeichnung BeschreibungTxt Msg Values MinAnz Value Default | ||||||
| source | <xsd:element name="PersonenartKranken" type="AttributEnum_Type" minOccurs="0"/> |
| diagram | ![]() |
||||||
| namespace | urn:omds3CommonServiceTypes-1-1-0 | ||||||
| type | AttributEnum_Type | ||||||
| properties |
|
||||||
| children | Aenderbar Bezeichnung BeschreibungTxt Msg Values MinAnz Value Default | ||||||
| source | <xsd:element name="Berufsgruppe" type="AttributEnum_Type" minOccurs="0"/> |
| diagram | ![]() |
||||||
| namespace | urn:omds3CommonServiceTypes-1-1-0 | ||||||
| type | AttributEnum_Type | ||||||
| properties |
|
||||||
| children | Aenderbar Bezeichnung BeschreibungTxt Msg Values MinAnz Value Default | ||||||
| source | <xsd:element name="ManuelleTaetigkeit" type="AttributEnum_Type" minOccurs="0"/> |
| diagram | ![]() |
||||||
| namespace | urn:omds3CommonServiceTypes-1-1-0 | ||||||
| type | xsd:string | ||||||
| properties |
|
||||||
| source | <xsd:element name="BehandelnderArzt" type="xsd:string" minOccurs="0"/> |
| diagram | ![]() |
||||||
| namespace | urn:omds3CommonServiceTypes-1-1-0 | ||||||
| type | xsd:string | ||||||
| properties |
|
||||||
| source | <xsd:element name="KontaktRueckfragen" type="xsd:string" minOccurs="0"/> |
| diagram | ![]() |
||||||
| namespace | urn:omds3CommonServiceTypes-1-1-0 | ||||||
| type | ZusaetzlicheRisikodaten_Type | ||||||
| properties |
|
||||||
| source | <xsd:element name="ZusaetzlicheRisikodaten" type="ZusaetzlicheRisikodaten_Type" minOccurs="0" maxOccurs="unbounded"/> |
| diagram | ![]() |
||
| namespace | urn:omds3CommonServiceTypes-1-1-0 | ||
| type | extension of ObjektSpezifikation_Type | ||
| properties |
|
||
| children | Geschaeftsfallnummer Schadennr | ||
| annotation |
|
||
| source | <xsd:complexType name="SchadenObjektSpezifikation_Type"> <xsd:annotation> <xsd:documentation>Die Spezifikation eines Schadenobjektes</xsd:documentation> </xsd:annotation> <xsd:complexContent> <xsd:extension base="ObjektSpezifikation_Type"> <xsd:choice> <xsd:element name="Geschaeftsfallnummer" type="ObjektId_Type"> <xsd:annotation> <xsd:documentation>Eine Geschaeftsfallnummer</xsd:documentation> </xsd:annotation> </xsd:element> <xsd:element name="Schadennr" type="omds:Schadennr"> <xsd:annotation> <xsd:documentation>Schadennummer als omds:Schadennr</xsd:documentation> </xsd:annotation> </xsd:element> </xsd:choice> </xsd:extension> </xsd:complexContent> </xsd:complexType> |
| diagram | ![]() |
||
| namespace | urn:omds3CommonServiceTypes-1-1-0 | ||
| type | ObjektId_Type | ||
| properties |
|
||
| children | Id GueltigAb OrdnungsbegriffZuordFremd | ||
| annotation |
|
||
| source | <xsd:element name="Geschaeftsfallnummer" type="ObjektId_Type"> <xsd:annotation> <xsd:documentation>Eine Geschaeftsfallnummer</xsd:documentation> </xsd:annotation> </xsd:element> |
| diagram | ![]() |
|||||||||
| namespace | urn:omds3CommonServiceTypes-1-1-0 | |||||||||
| type | omds:Schadennr | |||||||||
| properties |
|
|||||||||
| facets |
|
|||||||||
| annotation |
|
|||||||||
| source | <xsd:element name="Schadennr" type="omds:Schadennr"> <xsd:annotation> <xsd:documentation>Schadennummer als omds:Schadennr</xsd:documentation> </xsd:annotation> </xsd:element> |
| diagram | ![]() |
||
| namespace | urn:omds3CommonServiceTypes-1-1-0 | ||
| properties |
|
||
| children | Selbstbehalt SelbstbehaltProzentVs SelbstbehaltMinBetrag SelbstbehaltMaxBetrag | ||
| annotation |
|
||
| source | <xsd:complexType name="Selbstbehalt_Type" final="#all"> <xsd:annotation> <xsd:documentation>Dient zur Abbildung eines Selbstbehalts</xsd:documentation> </xsd:annotation> <xsd:sequence> <!-- Definition eines choice möglich zur Schärfung des Schemas? --> <xsd:element name="Selbstbehalt" type="omds:decimal" minOccurs="0"> <xsd:annotation> <xsd:documentation>Absoluter Betrag eines Selbstbehalts</xsd:documentation> </xsd:annotation> </xsd:element> <xsd:element name="SelbstbehaltProzentVs" type="xsd:unsignedByte" minOccurs="0"> <xsd:annotation> <xsd:documentation>Selbstbehalt in Prozent der Versicherungssumme</xsd:documentation> </xsd:annotation> </xsd:element> <xsd:element name="SelbstbehaltMinBetrag" type="omds:decimal" minOccurs="0"> <xsd:annotation> <xsd:documentation>Minimalbetrag eines Selbstbehalts</xsd:documentation> </xsd:annotation> </xsd:element> <xsd:element name="SelbstbehaltMaxBetrag" type="omds:decimal" minOccurs="0"> <xsd:annotation> <xsd:documentation>Maximale Höhe eines Selbstbehalts</xsd:documentation> </xsd:annotation> </xsd:element> </xsd:sequence> </xsd:complexType> |
| diagram | ![]() |
||||||||||||
| namespace | urn:omds3CommonServiceTypes-1-1-0 | ||||||||||||
| type | omds:decimal | ||||||||||||
| properties |
|
||||||||||||
| facets |
|
||||||||||||
| annotation |
|
||||||||||||
| source | <xsd:element name="Selbstbehalt" type="omds:decimal" minOccurs="0"> <xsd:annotation> <xsd:documentation>Absoluter Betrag eines Selbstbehalts</xsd:documentation> </xsd:annotation> </xsd:element> |
| diagram | ![]() |
||||||
| namespace | urn:omds3CommonServiceTypes-1-1-0 | ||||||
| type | xsd:unsignedByte | ||||||
| properties |
|
||||||
| annotation |
|
||||||
| source | <xsd:element name="SelbstbehaltProzentVs" type="xsd:unsignedByte" minOccurs="0"> <xsd:annotation> <xsd:documentation>Selbstbehalt in Prozent der Versicherungssumme</xsd:documentation> </xsd:annotation> </xsd:element> |
| diagram | ![]() |
||||||||||||
| namespace | urn:omds3CommonServiceTypes-1-1-0 | ||||||||||||
| type | omds:decimal | ||||||||||||
| properties |
|
||||||||||||
| facets |
|
||||||||||||
| annotation |
|
||||||||||||
| source | <xsd:element name="SelbstbehaltMinBetrag" type="omds:decimal" minOccurs="0"> <xsd:annotation> <xsd:documentation>Minimalbetrag eines Selbstbehalts</xsd:documentation> </xsd:annotation> </xsd:element> |
| diagram | ![]() |
||||||||||||
| namespace | urn:omds3CommonServiceTypes-1-1-0 | ||||||||||||
| type | omds:decimal | ||||||||||||
| properties |
|
||||||||||||
| facets |
|
||||||||||||
| annotation |
|
||||||||||||
| source | <xsd:element name="SelbstbehaltMaxBetrag" type="omds:decimal" minOccurs="0"> <xsd:annotation> <xsd:documentation>Maximale Höhe eines Selbstbehalts</xsd:documentation> </xsd:annotation> </xsd:element> |
| diagram | ![]() |
||
| namespace | urn:omds3CommonServiceTypes-1-1-0 | ||
| children | errorType errorCode errorMsg elementReference | ||
| used by |
|
||
| annotation |
|
||
| source | <xsd:complexType name="ServiceFault"> <xsd:annotation> <xsd:documentation>Enthält eventuelle Fehlermeldungen + Fehlercode + Fehlertyp.</xsd:documentation> </xsd:annotation> <xsd:sequence> <xsd:element name="errorType"> <xsd:annotation> <xsd:documentation>Fehlertyp ( 1 = Fehler, 2 = Warnung, 3 = Hinweis) </xsd:documentation> </xsd:annotation> <xsd:simpleType> <xsd:restriction base="xsd:integer"> <xsd:pattern value="1"> <xsd:annotation> <xsd:documentation>Fehler</xsd:documentation> </xsd:annotation> </xsd:pattern> <xsd:pattern value="2"> <xsd:annotation> <xsd:documentation>Warnung</xsd:documentation> </xsd:annotation> </xsd:pattern> <xsd:pattern value="3"> <xsd:annotation> <xsd:documentation>Hinweis</xsd:documentation> </xsd:annotation> </xsd:pattern> </xsd:restriction> </xsd:simpleType> </xsd:element> <xsd:element name="errorCode" type="xsd:integer"> <xsd:annotation> <xsd:documentation>Fehlercode entsprechend allgemeiner Fehlerliste </xsd:documentation> </xsd:annotation> </xsd:element> <xsd:element name="errorMsg" type="xsd:string"> <xsd:annotation> <xsd:documentation>Eine ausgeschriebene Fehlermeldung, für den User</xsd:documentation> </xsd:annotation> </xsd:element> <xsd:element name="elementReference" type="xsd:string" minOccurs="0"> <xsd:annotation> <xsd:documentation>Optional die Referenz auf ein Element</xsd:documentation> </xsd:annotation> </xsd:element> </xsd:sequence> </xsd:complexType> |
| diagram | ![]() |
||||||||||||||||||
| namespace | urn:omds3CommonServiceTypes-1-1-0 | ||||||||||||||||||
| type | restriction of xsd:integer | ||||||||||||||||||
| properties |
|
||||||||||||||||||
| facets |
|
||||||||||||||||||
| annotation |
|
||||||||||||||||||
| source | <xsd:element name="errorType"> <xsd:annotation> <xsd:documentation>Fehlertyp ( 1 = Fehler, 2 = Warnung, 3 = Hinweis) </xsd:documentation> </xsd:annotation> <xsd:simpleType> <xsd:restriction base="xsd:integer"> <xsd:pattern value="1"> <xsd:annotation> <xsd:documentation>Fehler</xsd:documentation> </xsd:annotation> </xsd:pattern> <xsd:pattern value="2"> <xsd:annotation> <xsd:documentation>Warnung</xsd:documentation> </xsd:annotation> </xsd:pattern> <xsd:pattern value="3"> <xsd:annotation> <xsd:documentation>Hinweis</xsd:documentation> </xsd:annotation> </xsd:pattern> </xsd:restriction> </xsd:simpleType> </xsd:element> |
| diagram | ![]() |
||
| namespace | urn:omds3CommonServiceTypes-1-1-0 | ||
| type | xsd:integer | ||
| properties |
|
||
| annotation |
|
||
| source | <xsd:element name="errorCode" type="xsd:integer"> <xsd:annotation> <xsd:documentation>Fehlercode entsprechend allgemeiner Fehlerliste </xsd:documentation> </xsd:annotation> </xsd:element> |
| diagram | ![]() |
||
| namespace | urn:omds3CommonServiceTypes-1-1-0 | ||
| type | xsd:string | ||
| properties |
|
||
| annotation |
|
||
| source | <xsd:element name="errorMsg" type="xsd:string"> <xsd:annotation> <xsd:documentation>Eine ausgeschriebene Fehlermeldung, für den User</xsd:documentation> </xsd:annotation> </xsd:element> |
| diagram | ![]() |
||||||
| namespace | urn:omds3CommonServiceTypes-1-1-0 | ||||||
| type | xsd:string | ||||||
| properties |
|
||||||
| annotation |
|
||||||
| source | <xsd:element name="elementReference" type="xsd:string" minOccurs="0"> <xsd:annotation> <xsd:documentation>Optional die Referenz auf ein Element</xsd:documentation> </xsd:annotation> </xsd:element> |
| diagram | ![]() |
||
| namespace | urn:omds3CommonServiceTypes-1-1-0 | ||
| children | Key Value | ||
| used by |
|
||
| annotation |
|
||
| source | <xsd:complexType name="TechnicalKeyValue_Type"> <xsd:annotation> <xsd:documentation>Typ für nicht weiter spezifizierte technische Parameter</xsd:documentation> </xsd:annotation> <xsd:sequence> <xsd:element name="Key" type="xsd:string"> <xsd:annotation> <xsd:documentation>beliebiger Schlüssel</xsd:documentation> </xsd:annotation> </xsd:element> <xsd:element name="Value" type="xsd:string"> <xsd:annotation> <xsd:documentation>beliebiger Wert</xsd:documentation> </xsd:annotation> </xsd:element> </xsd:sequence> </xsd:complexType> |
| diagram | ![]() |
||
| namespace | urn:omds3CommonServiceTypes-1-1-0 | ||
| type | xsd:string | ||
| properties |
|
||
| annotation |
|
||
| source | <xsd:element name="Key" type="xsd:string"> <xsd:annotation> <xsd:documentation>beliebiger Schlüssel</xsd:documentation> </xsd:annotation> </xsd:element> |
| diagram | ![]() |
||
| namespace | urn:omds3CommonServiceTypes-1-1-0 | ||
| type | xsd:string | ||
| properties |
|
||
| annotation |
|
||
| source | <xsd:element name="Value" type="xsd:string"> <xsd:annotation> <xsd:documentation>beliebiger Wert</xsd:documentation> </xsd:annotation> </xsd:element> |
| diagram | ![]() |
||
| namespace | urn:omds3CommonServiceTypes-1-1-0 | ||
| properties |
|
||
| used by |
|
||
| annotation |
|
||
| source | <xsd:complexType name="TechnischesObjekt_Type" abstract="true"> <xsd:annotation> <xsd:documentation>VU-spezifische Erweiterungsmöglichkeit für technische Daten</xsd:documentation> </xsd:annotation> </xsd:complexType> |
| diagram | ![]() |
||
| namespace | urn:omds3CommonServiceTypes-1-1-0 | ||
| children | Name Mimetype Content DocumentType | ||
| annotation |
|
||
| source | <xsd:complexType name="Upload_Dokument_Type"> <xsd:annotation> <xsd:documentation>Typ fuer den Upload von Dokumenten mit base64 encodiertem Dokument, Mimetype und Filename</xsd:documentation> </xsd:annotation> <xsd:sequence> <xsd:element name="Name" type="xsd:string"> <xsd:annotation> <xsd:documentation>Der Name des Dokuments.</xsd:documentation> </xsd:annotation> </xsd:element> <xsd:element name="Mimetype" type="xsd:string"> <xsd:annotation> <xsd:documentation>Der Mime-Type des Dokuments gemäß IANA</xsd:documentation> </xsd:annotation> </xsd:element> <xsd:element name="Content" type="xsd:base64Binary" xmime:expectedContentTypes="application/octet-stream"> <xsd:annotation> <xsd:documentation>Das Dokument selbst als base64Binary</xsd:documentation> </xsd:annotation> </xsd:element> <xsd:element name="DocumentType" type="DocumentType"> <xsd:annotation> <xsd:documentation>Der inhaltliche Typ des Dokuments, z.B. Polizze oder Finanzamtsbestätigung als Code</xsd:documentation> </xsd:annotation> </xsd:element> </xsd:sequence> </xsd:complexType> |
| diagram | ![]() |
||
| namespace | urn:omds3CommonServiceTypes-1-1-0 | ||
| type | xsd:string | ||
| properties |
|
||
| annotation |
|
||
| source | <xsd:element name="Name" type="xsd:string"> <xsd:annotation> <xsd:documentation>Der Name des Dokuments.</xsd:documentation> </xsd:annotation> </xsd:element> |
| diagram | ![]() |
||
| namespace | urn:omds3CommonServiceTypes-1-1-0 | ||
| type | xsd:string | ||
| properties |
|
||
| annotation |
|
||
| source | <xsd:element name="Mimetype" type="xsd:string"> <xsd:annotation> <xsd:documentation>Der Mime-Type des Dokuments gemäß IANA</xsd:documentation> </xsd:annotation> </xsd:element> |
| diagram | ![]() |
||
| namespace | urn:omds3CommonServiceTypes-1-1-0 | ||
| type | xsd:base64Binary | ||
| properties |
|
||
| annotation |
|
||
| source | <xsd:element name="Content" type="xsd:base64Binary" xmime:expectedContentTypes="application/octet-stream"> <xsd:annotation> <xsd:documentation>Das Dokument selbst als base64Binary</xsd:documentation> </xsd:annotation> </xsd:element> |
| diagram | ![]() |
|||||||||||||||||||||||||||||||||||||||||||||||||||||||||||||||||||||||||||||||||||||||||||||||||||||||||||||||||||||||||||||||||||||||||||||||||||||||||||||||||||||||||||||||||||||||||||||||||||||||||||||||||||||
| namespace | urn:omds3CommonServiceTypes-1-1-0 | |||||||||||||||||||||||||||||||||||||||||||||||||||||||||||||||||||||||||||||||||||||||||||||||||||||||||||||||||||||||||||||||||||||||||||||||||||||||||||||||||||||||||||||||||||||||||||||||||||||||||||||||||||||
| type | DocumentType | |||||||||||||||||||||||||||||||||||||||||||||||||||||||||||||||||||||||||||||||||||||||||||||||||||||||||||||||||||||||||||||||||||||||||||||||||||||||||||||||||||||||||||||||||||||||||||||||||||||||||||||||||||||
| properties |
|
|||||||||||||||||||||||||||||||||||||||||||||||||||||||||||||||||||||||||||||||||||||||||||||||||||||||||||||||||||||||||||||||||||||||||||||||||||||||||||||||||||||||||||||||||||||||||||||||||||||||||||||||||||||
| facets |
|
|||||||||||||||||||||||||||||||||||||||||||||||||||||||||||||||||||||||||||||||||||||||||||||||||||||||||||||||||||||||||||||||||||||||||||||||||||||||||||||||||||||||||||||||||||||||||||||||||||||||||||||||||||||
| annotation |
|
|||||||||||||||||||||||||||||||||||||||||||||||||||||||||||||||||||||||||||||||||||||||||||||||||||||||||||||||||||||||||||||||||||||||||||||||||||||||||||||||||||||||||||||||||||||||||||||||||||||||||||||||||||||
| source | <xsd:element name="DocumentType" type="DocumentType"> <xsd:annotation> <xsd:documentation>Der inhaltliche Typ des Dokuments, z.B. Polizze oder Finanzamtsbestätigung als Code</xsd:documentation> </xsd:annotation> </xsd:element> |
| diagram | ![]() |
||||
| namespace | urn:omds3CommonServiceTypes-1-1-0 | ||||
| type | extension of Produktbaustein_Type | ||||
| properties |
|
||||
| children | Id Bezeichnung Bedingungen Meldungen VtgEnde Praemie JahrespraemieNto VtgBeg Verkaufsproduktgeneration Berechnungsvariante Vermittlernr omds:EL-Rahmenvereinbarung ZusaetzlicheVerkaufproduktdaten | ||||
| used by |
|
||||
| annotation |
|
||||
| source | <xsd:complexType name="Verkaufsprodukt_Type" abstract="true"> <xsd:annotation> <xsd:documentation>Basistyp für ein Produktbündel</xsd:documentation> </xsd:annotation> <xsd:complexContent> <xsd:extension base="Produktbaustein_Type"> <xsd:sequence> <xsd:element name="VtgBeg" type="omds:Datum"/> <xsd:element name="Verkaufsproduktgeneration" type="xsd:string" minOccurs="0"/> <xsd:element name="Berechnungsvariante" type="Berechnungsvariante_Type" minOccurs="0"> <xsd:annotation> <xsd:documentation>Ermöglicht eine Vorgabe für die Produktkonfiguration durch den Serviceprovider: von "basic = Basiskonfiguration" über "medium" bis "top" = vollumfänglich".</xsd:documentation> </xsd:annotation> </xsd:element> <xsd:element name="Vermittlernr" type="omds:Vermnr" minOccurs="0"> <xsd:annotation> <xsd:documentation>Vermittlernummer die Auswirkung auf die Konditionen hat, sinnvoll wenn ein ServiceConsumer recht auf mehrere Vermittlernummern hat.</xsd:documentation> </xsd:annotation> </xsd:element> <xsd:element ref="omds:EL-Rahmenvereinbarung" minOccurs="0"/> <xsd:element name="ZusaetzlicheVerkaufproduktdaten" type="ZusaetzlicheVerkaufproduktdaten_Type" minOccurs="0" maxOccurs="unbounded"/> </xsd:sequence> </xsd:extension> </xsd:complexContent> </xsd:complexType> |
| diagram | ![]() |
|||||||||
| namespace | urn:omds3CommonServiceTypes-1-1-0 | |||||||||
| type | omds:Datum | |||||||||
| properties |
|
|||||||||
| facets |
|
|||||||||
| source | <xsd:element name="VtgBeg" type="omds:Datum"/> |
| diagram | ![]() |
||||||
| namespace | urn:omds3CommonServiceTypes-1-1-0 | ||||||
| type | xsd:string | ||||||
| properties |
|
||||||
| source | <xsd:element name="Verkaufsproduktgeneration" type="xsd:string" minOccurs="0"/> |
| diagram | ![]() |
||||||||||||
| namespace | urn:omds3CommonServiceTypes-1-1-0 | ||||||||||||
| type | Berechnungsvariante_Type | ||||||||||||
| properties |
|
||||||||||||
| facets |
|
||||||||||||
| annotation |
|
||||||||||||
| source | <xsd:element name="Berechnungsvariante" type="Berechnungsvariante_Type" minOccurs="0"> <xsd:annotation> <xsd:documentation>Ermöglicht eine Vorgabe für die Produktkonfiguration durch den Serviceprovider: von "basic = Basiskonfiguration" über "medium" bis "top" = vollumfänglich".</xsd:documentation> </xsd:annotation> </xsd:element> |
| diagram | ![]() |
|||||||||
| namespace | urn:omds3CommonServiceTypes-1-1-0 | |||||||||
| type | omds:Vermnr | |||||||||
| properties |
|
|||||||||
| facets |
|
|||||||||
| annotation |
|
|||||||||
| source | <xsd:element name="Vermittlernr" type="omds:Vermnr" minOccurs="0"> <xsd:annotation> <xsd:documentation>Vermittlernummer die Auswirkung auf die Konditionen hat, sinnvoll wenn ein ServiceConsumer recht auf mehrere Vermittlernummern hat.</xsd:documentation> </xsd:annotation> </xsd:element> |
| diagram | ![]() |
||||||
| namespace | urn:omds3CommonServiceTypes-1-1-0 | ||||||
| type | ZusaetzlicheVerkaufproduktdaten_Type | ||||||
| properties |
|
||||||
| source | <xsd:element name="ZusaetzlicheVerkaufproduktdaten" type="ZusaetzlicheVerkaufproduktdaten_Type" minOccurs="0" maxOccurs="unbounded"/> |
| diagram | ![]() |
||||
| namespace | urn:omds3CommonServiceTypes-1-1-0 | ||||
| type | extension of Verkaufsprodukt_Type | ||||
| properties |
|
||||
| children | Id Bezeichnung Bedingungen Meldungen VtgEnde Praemie JahrespraemieNto VtgBeg Verkaufsproduktgeneration Berechnungsvariante Vermittlernr omds:EL-Rahmenvereinbarung ZusaetzlicheVerkaufproduktdaten Eingeschlossen EinschlussAenderbar AttributMetadaten BeschreibungTxt | ||||
| annotation |
|
||||
| source | <xsd:complexType name="VerkaufsproduktGenerisch_Type" abstract="true"> <xsd:annotation> <xsd:documentation>Basistyp für ein Produktbündel, 2. Generation</xsd:documentation> </xsd:annotation> <xsd:complexContent> <xsd:extension base="Verkaufsprodukt_Type"> <xsd:sequence> <xsd:element name="Eingeschlossen" type="xsd:boolean"> <xsd:annotation> <xsd:documentation>Ob dieser Produktbaustein eingeschlossen ist oder nicht</xsd:documentation> </xsd:annotation> </xsd:element> <xsd:element name="EinschlussAenderbar" type="xsd:boolean" minOccurs="0"> <xsd:annotation> <xsd:documentation>Ob der im Response vorgebene Einschluss änderbar ist. Optional </xsd:documentation> </xsd:annotation> </xsd:element> <xsd:element name="AttributMetadaten" type="AttributMetadaten_Type" minOccurs="0" maxOccurs="unbounded"> <xsd:annotation> <xsd:documentation>Optional Metadaten zu Attributen</xsd:documentation> </xsd:annotation> </xsd:element> <xsd:element name="BeschreibungTxt" type="xsd:string" minOccurs="0"> <xsd:annotation> <xsd:documentation>Eine weitereführende Beschreibung des Bausteins für eine Anzeige.</xsd:documentation> </xsd:annotation> </xsd:element> </xsd:sequence> </xsd:extension> </xsd:complexContent> </xsd:complexType> |
| diagram | ![]() |
||
| namespace | urn:omds3CommonServiceTypes-1-1-0 | ||
| type | xsd:boolean | ||
| properties |
|
||
| annotation |
|
||
| source | <xsd:element name="Eingeschlossen" type="xsd:boolean"> <xsd:annotation> <xsd:documentation>Ob dieser Produktbaustein eingeschlossen ist oder nicht</xsd:documentation> </xsd:annotation> </xsd:element> |
| diagram | ![]() |
||||||
| namespace | urn:omds3CommonServiceTypes-1-1-0 | ||||||
| type | xsd:boolean | ||||||
| properties |
|
||||||
| annotation |
|
||||||
| source | <xsd:element name="EinschlussAenderbar" type="xsd:boolean" minOccurs="0"> <xsd:annotation> <xsd:documentation>Ob der im Response vorgebene Einschluss änderbar ist. Optional </xsd:documentation> </xsd:annotation> </xsd:element> |
| diagram | ![]() |
||||||
| namespace | urn:omds3CommonServiceTypes-1-1-0 | ||||||
| type | AttributMetadaten_Type | ||||||
| properties |
|
||||||
| children | Attribut Aenderbar Bezeichnung BeschreibungTxt | ||||||
| annotation |
|
||||||
| source | <xsd:element name="AttributMetadaten" type="AttributMetadaten_Type" minOccurs="0" maxOccurs="unbounded"> <xsd:annotation> <xsd:documentation>Optional Metadaten zu Attributen</xsd:documentation> </xsd:annotation> </xsd:element> |
| diagram | ![]() |
||||||
| namespace | urn:omds3CommonServiceTypes-1-1-0 | ||||||
| type | xsd:string | ||||||
| properties |
|
||||||
| annotation |
|
||||||
| source | <xsd:element name="BeschreibungTxt" type="xsd:string" minOccurs="0"> <xsd:annotation> <xsd:documentation>Eine weitereführende Beschreibung des Bausteins für eine Anzeige.</xsd:documentation> </xsd:annotation> </xsd:element> |
| diagram | ![]() |
||||||||||||
| namespace | urn:omds3CommonServiceTypes-1-1-0 | ||||||||||||
| type | extension of VersichertesInteresseMitAttributMetadaten_Type | ||||||||||||
| properties |
|
||||||||||||
| children | AttributMetadaten ObjektId Adresse BebauteFlaecheInQm UeberdachteFlaecheInQm | ||||||||||||
| attributes |
|
||||||||||||
| annotation |
|
||||||||||||
| source | <xsd:complexType name="VersicherteLiegenschaft_Type"> <xsd:annotation> <xsd:documentation>Versicherte Liegenschaft</xsd:documentation> </xsd:annotation> <xsd:complexContent> <xsd:extension base="VersichertesInteresseMitAttributMetadaten_Type"> <xsd:sequence> <xsd:element ref="ObjektId"/> <xsd:element name="Adresse" type="omds:ADRESSE_Type"/> <xsd:element name="BebauteFlaecheInQm" type="xsd:unsignedShort"/> <xsd:element name="UeberdachteFlaecheInQm" type="xsd:unsignedShort"/> </xsd:sequence> </xsd:extension> </xsd:complexContent> </xsd:complexType> |
| diagram | ![]() |
||||||||||||||||||||||||||||||||||||||||||||||||||||||||||||||
| namespace | urn:omds3CommonServiceTypes-1-1-0 | ||||||||||||||||||||||||||||||||||||||||||||||||||||||||||||||
| type | omds:ADRESSE_Type | ||||||||||||||||||||||||||||||||||||||||||||||||||||||||||||||
| properties |
|
||||||||||||||||||||||||||||||||||||||||||||||||||||||||||||||
| used by |
|
||||||||||||||||||||||||||||||||||||||||||||||||||||||||||||||
| attributes |
|
||||||||||||||||||||||||||||||||||||||||||||||||||||||||||||||
| source | <xsd:element name="Adresse" type="omds:ADRESSE_Type"/> |
| diagram | ![]() |
||
| namespace | urn:omds3CommonServiceTypes-1-1-0 | ||
| type | xsd:unsignedShort | ||
| properties |
|
||
| source | <xsd:element name="BebauteFlaecheInQm" type="xsd:unsignedShort"/> |
| diagram | ![]() |
||
| namespace | urn:omds3CommonServiceTypes-1-1-0 | ||
| type | xsd:unsignedShort | ||
| properties |
|
||
| source | <xsd:element name="UeberdachteFlaecheInQm" type="xsd:unsignedShort"/> |
| diagram | ![]() |
||||||||||||
| namespace | urn:omds3CommonServiceTypes-1-1-0 | ||||||||||||
| type | extension of VersichertesInteresseMitAttributMetadaten_Type | ||||||||||||
| properties |
|
||||||||||||
| children | AttributMetadaten RisikoNatPerson RisikoSonstPerson | ||||||||||||
| attributes |
|
||||||||||||
| annotation |
|
||||||||||||
| source | <xsd:complexType name="VersichertePerson_Type"> <xsd:annotation> <xsd:documentation>Versicherte Person basierend auf VersichertesInteresse_Type. Lfnr muss mit Lfnr der Person übereinstimmen.</xsd:documentation> </xsd:annotation> <xsd:complexContent> <xsd:extension base="VersichertesInteresseMitAttributMetadaten_Type"> <xsd:sequence> <xsd:choice minOccurs="0"> <xsd:element name="RisikoNatPerson" type="RisikoNatPerson_Type"> <xsd:annotation> <xsd:documentation>Risikomerkmale natürlicher Personen</xsd:documentation> </xsd:annotation> </xsd:element> <xsd:element name="RisikoSonstPerson"/> </xsd:choice> </xsd:sequence> </xsd:extension> </xsd:complexContent> </xsd:complexType> |
| diagram | ![]() |
||
| namespace | urn:omds3CommonServiceTypes-1-1-0 | ||
| type | RisikoNatPerson_Type | ||
| properties |
|
||
| children | Gewicht Groesse Raucher Sozialversicherungsanstalt Gefahrenklasse Beruf MedizinischerBeruf FreizeitSportRisiken Risikozuschlaege GesetzlicheUV PersonenartKranken Berufsgruppe ManuelleTaetigkeit BehandelnderArzt KontaktRueckfragen ZusaetzlicheRisikodaten | ||
| annotation |
|
||
| source | <xsd:element name="RisikoNatPerson" type="RisikoNatPerson_Type"> <xsd:annotation> <xsd:documentation>Risikomerkmale natürlicher Personen</xsd:documentation> </xsd:annotation> </xsd:element> |
| diagram | ![]() |
| namespace | urn:omds3CommonServiceTypes-1-1-0 |
| source | <xsd:element name="RisikoSonstPerson"/> |
| diagram | ![]() |
||||||||||||
| namespace | urn:omds3CommonServiceTypes-1-1-0 | ||||||||||||
| properties |
|
||||||||||||
| used by |
|
||||||||||||
| attributes |
|
||||||||||||
| annotation |
|
||||||||||||
| source | <xsd:complexType name="VersichertesInteresse_Type" abstract="true"> <xsd:annotation> <xsd:documentation>Abstrakter Obertyp für versicherte Interessen</xsd:documentation> </xsd:annotation> <xsd:attribute name="Lfnr" type="xsd:unsignedShort" use="required"/> </xsd:complexType> |
| namespace | urn:omds3CommonServiceTypes-1-1-0 | ||
| type | xsd:unsignedShort | ||
| properties |
|
||
| source | <xsd:attribute name="Lfnr" type="xsd:unsignedShort" use="required"/> |
| diagram | ![]() |
||||||||||||
| namespace | urn:omds3CommonServiceTypes-1-1-0 | ||||||||||||
| type | extension of VersichertesInteresse_Type | ||||||||||||
| properties |
|
||||||||||||
| children | AttributMetadaten | ||||||||||||
| used by |
|
||||||||||||
| attributes |
|
||||||||||||
| annotation |
|
||||||||||||
| source | <xsd:complexType name="VersichertesInteresseMitAttributMetadaten_Type" abstract="true"> <xsd:annotation> <xsd:documentation>Abstrakter Obertyp für versicherte Interessen, unterstützt Attribut-Metadaten</xsd:documentation> </xsd:annotation> <xsd:complexContent> <xsd:extension base="VersichertesInteresse_Type"> <xsd:sequence> <xsd:element name="AttributMetadaten" type="AttributMetadaten_Type" minOccurs="0" maxOccurs="unbounded"/> </xsd:sequence> </xsd:extension> </xsd:complexContent> </xsd:complexType> |
| diagram | ![]() |
||||||
| namespace | urn:omds3CommonServiceTypes-1-1-0 | ||||||
| type | AttributMetadaten_Type | ||||||
| properties |
|
||||||
| children | Attribut Aenderbar Bezeichnung BeschreibungTxt | ||||||
| source | <xsd:element name="AttributMetadaten" type="AttributMetadaten_Type" minOccurs="0" maxOccurs="unbounded"/> |
| diagram | ![]() |
||
| namespace | urn:omds3CommonServiceTypes-1-1-0 | ||
| children | Versicherungssteuer VersicherungssteuerArt VersicherungssteuerSatz | ||
| used by |
|
||
| annotation |
|
||
| source | <xsd:complexType name="Versicherungssteuer_Type"> <xsd:annotation> <xsd:documentation>Stellt die Versicherungsteuer einer Prämie dar</xsd:documentation> </xsd:annotation> <xsd:sequence> <xsd:element name="Versicherungssteuer" type="omds:decimal"> <xsd:annotation> <xsd:documentation>Betrag der Versicherungssteuer</xsd:documentation> </xsd:annotation> </xsd:element> <xsd:element name="VersicherungssteuerArt" type="VersicherungssteuerArt_Type"> <xsd:annotation> <xsd:documentation>VersicherungssteuerArt_Type ergänzt OMDS StArtCd_Type um den Wert 0 = Gesamtversicherungssteuer (Aggregation für Bündel- und Produktebenen) </xsd:documentation> </xsd:annotation> </xsd:element> <xsd:element name="VersicherungssteuerSatz" type="omds:decimal" minOccurs="0"> <xsd:annotation> <xsd:documentation>Optional der Steuersatz in Prozent</xsd:documentation> </xsd:annotation> </xsd:element> </xsd:sequence> </xsd:complexType> |
| diagram | ![]() |
||||||||||||
| namespace | urn:omds3CommonServiceTypes-1-1-0 | ||||||||||||
| type | omds:decimal | ||||||||||||
| properties |
|
||||||||||||
| facets |
|
||||||||||||
| annotation |
|
||||||||||||
| source | <xsd:element name="Versicherungssteuer" type="omds:decimal"> <xsd:annotation> <xsd:documentation>Betrag der Versicherungssteuer</xsd:documentation> </xsd:annotation> </xsd:element> |
| diagram | ![]() |
||
| namespace | urn:omds3CommonServiceTypes-1-1-0 | ||
| type | VersicherungssteuerArt_Type | ||
| properties |
|
||
| annotation |
|
||
| source | <xsd:element name="VersicherungssteuerArt" type="VersicherungssteuerArt_Type"> <xsd:annotation> <xsd:documentation>VersicherungssteuerArt_Type ergänzt OMDS StArtCd_Type um den Wert 0 = Gesamtversicherungssteuer (Aggregation für Bündel- und Produktebenen) </xsd:documentation> </xsd:annotation> </xsd:element> |
| diagram | ![]() |
||||||||||||
| namespace | urn:omds3CommonServiceTypes-1-1-0 | ||||||||||||
| type | omds:decimal | ||||||||||||
| properties |
|
||||||||||||
| facets |
|
||||||||||||
| annotation |
|
||||||||||||
| source | <xsd:element name="VersicherungssteuerSatz" type="omds:decimal" minOccurs="0"> <xsd:annotation> <xsd:documentation>Optional der Steuersatz in Prozent</xsd:documentation> </xsd:annotation> </xsd:element> |
| diagram | ![]() |
||
| namespace | urn:omds3CommonServiceTypes-1-1-0 | ||
| children | LfdNr Rolle | ||
| used by |
|
||
| annotation |
|
||
| source | <xsd:complexType name="Vertragsperson_Type"> <xsd:annotation> <xsd:documentation>Definiert Vertragspersonen als Referenz auf eine Person plus Vertragsrolle</xsd:documentation> </xsd:annotation> <xsd:sequence> <xsd:element name="LfdNr" type="xsd:unsignedInt"> <xsd:annotation> <xsd:documentation>Referenz auf eine Person</xsd:documentation> </xsd:annotation> </xsd:element> <xsd:element name="Rolle" type="omds:VtgRolleCd_Type"> <xsd:annotation> <xsd:documentation>Rolle der Person als OMDS VtgRolleCd_Type</xsd:documentation> </xsd:annotation> </xsd:element> </xsd:sequence> </xsd:complexType> |
| diagram | ![]() |
||
| namespace | urn:omds3CommonServiceTypes-1-1-0 | ||
| type | xsd:unsignedInt | ||
| properties |
|
||
| annotation |
|
||
| source | <xsd:element name="LfdNr" type="xsd:unsignedInt"> <xsd:annotation> <xsd:documentation>Referenz auf eine Person</xsd:documentation> </xsd:annotation> </xsd:element> |
| diagram | ![]() |
|||||||||||||||||||||||||||||||||||||||||||||||||||||||||||||||
| namespace | urn:omds3CommonServiceTypes-1-1-0 | |||||||||||||||||||||||||||||||||||||||||||||||||||||||||||||||
| type | omds:VtgRolleCd_Type | |||||||||||||||||||||||||||||||||||||||||||||||||||||||||||||||
| properties |
|
|||||||||||||||||||||||||||||||||||||||||||||||||||||||||||||||
| facets |
|
|||||||||||||||||||||||||||||||||||||||||||||||||||||||||||||||
| annotation |
|
|||||||||||||||||||||||||||||||||||||||||||||||||||||||||||||||
| source | <xsd:element name="Rolle" type="omds:VtgRolleCd_Type"> <xsd:annotation> <xsd:documentation>Rolle der Person als OMDS VtgRolleCd_Type</xsd:documentation> </xsd:annotation> </xsd:element> |
| diagram | ![]() |
||
| namespace | urn:omds3CommonServiceTypes-1-1-0 | ||
| children | Vertragsnummer VinkularglaeubigerBank VinkularglaeubigerPlz VinkularglaeubigerStrasse | ||
| annotation |
|
||
| source | <xsd:complexType name="Vinkularglaeubiger_Type"> <xsd:annotation> <xsd:documentation>Typ zur Beschreibung einer Bank als Vinkulargläubiger</xsd:documentation> </xsd:annotation> <xsd:sequence> <xsd:element name="Vertragsnummer"> <xsd:simpleType> <xsd:restriction base="xsd:string"> <xsd:minLength value="1"/> <xsd:maxLength value="32"/> </xsd:restriction> </xsd:simpleType> </xsd:element> <xsd:element name="VinkularglaeubigerBank"> <xsd:simpleType> <xsd:restriction base="xsd:string"> <xsd:minLength value="2"/> <xsd:maxLength value="100"/> </xsd:restriction> </xsd:simpleType> </xsd:element> <xsd:element name="VinkularglaeubigerPlz"> <xsd:simpleType> <xsd:restriction base="xsd:string"> <xsd:minLength value="4"/> <xsd:maxLength value="5"/> </xsd:restriction> </xsd:simpleType> </xsd:element> <xsd:element name="VinkularglaeubigerStrasse" minOccurs="0"> <xsd:simpleType> <xsd:restriction base="xsd:string"> <xsd:minLength value="3"/> <xsd:maxLength value="100"/> </xsd:restriction> </xsd:simpleType> </xsd:element> </xsd:sequence> </xsd:complexType> |
| diagram | ![]() |
|||||||||
| namespace | urn:omds3CommonServiceTypes-1-1-0 | |||||||||
| type | restriction of xsd:string | |||||||||
| properties |
|
|||||||||
| facets |
|
|||||||||
| source | <xsd:element name="Vertragsnummer"> <xsd:simpleType> <xsd:restriction base="xsd:string"> <xsd:minLength value="1"/> <xsd:maxLength value="32"/> </xsd:restriction> </xsd:simpleType> </xsd:element> |
| diagram | ![]() |
|||||||||
| namespace | urn:omds3CommonServiceTypes-1-1-0 | |||||||||
| type | restriction of xsd:string | |||||||||
| properties |
|
|||||||||
| facets |
|
|||||||||
| source | <xsd:element name="VinkularglaeubigerBank"> <xsd:simpleType> <xsd:restriction base="xsd:string"> <xsd:minLength value="2"/> <xsd:maxLength value="100"/> </xsd:restriction> </xsd:simpleType> </xsd:element> |
| diagram | ![]() |
|||||||||
| namespace | urn:omds3CommonServiceTypes-1-1-0 | |||||||||
| type | restriction of xsd:string | |||||||||
| properties |
|
|||||||||
| facets |
|
|||||||||
| source | <xsd:element name="VinkularglaeubigerPlz"> <xsd:simpleType> <xsd:restriction base="xsd:string"> <xsd:minLength value="4"/> <xsd:maxLength value="5"/> </xsd:restriction> </xsd:simpleType> </xsd:element> |
| diagram | ![]() |
|||||||||
| namespace | urn:omds3CommonServiceTypes-1-1-0 | |||||||||
| type | restriction of xsd:string | |||||||||
| properties |
|
|||||||||
| facets |
|
|||||||||
| source | <xsd:element name="VinkularglaeubigerStrasse" minOccurs="0"> <xsd:simpleType> <xsd:restriction base="xsd:string"> <xsd:minLength value="3"/> <xsd:maxLength value="100"/> </xsd:restriction> </xsd:simpleType> </xsd:element> |
| diagram | ![]() |
||
| namespace | urn:omds3CommonServiceTypes-1-1-0 | ||
| children | omds:PERSON | ||
| annotation |
|
||
| source | <xsd:complexType name="Vinkulierung_Type"> <xsd:annotation> <xsd:documentation>Type Vinkulierung</xsd:documentation> </xsd:annotation> <xsd:sequence> <xsd:element ref="omds:PERSON"/> </xsd:sequence> </xsd:complexType> |
| diagram | ![]() |
||
| namespace | urn:omds3CommonServiceTypes-1-1-0 | ||
| type | extension of VorversicherungenDetail_Type | ||
| properties |
|
||
| children | WurdenVorversicherungenAufgeloest Aufloesungsgrund AuslaendischeVersicherungsgesellschaft Versicherungsgesellschaft ZusaetzlicheVorversicherungsdaten VtgSparteCd SpartenCd Polizzennr | ||
| used by |
|
||
| annotation |
|
||
| source | <xsd:complexType name="Vorversicherung_Type"> <xsd:annotation> <xsd:documentation>Angaben zu einer Vorversicherung</xsd:documentation> </xsd:annotation> <xsd:complexContent> <xsd:extension base="VorversicherungenDetail_Type"> <xsd:sequence> <xsd:element name="VtgSparteCd" type="omds:VtgSparteCd_Type" minOccurs="0"> <xsd:annotation> <xsd:documentation>Optional Angabe einer Vertragssparte</xsd:documentation> </xsd:annotation> </xsd:element> <xsd:element name="SpartenCd" type="omds:SpartenCd_Type" minOccurs="0" maxOccurs="unbounded"> <xsd:annotation> <xsd:documentation>Optional Angabe einer oder mehrerer Sparten</xsd:documentation> </xsd:annotation> </xsd:element> <xsd:element name="Polizzennr" type="omds:Polizzennr" minOccurs="0"/> </xsd:sequence> </xsd:extension> </xsd:complexContent> </xsd:complexType> |
| diagram | ![]() |
|||||||||||||||||||||||||||||||||||||||||||||||||||||||||||||||||||||||||||||||||||||||||||||||||||||||||||||||||||||||||||||||||||||||||||||||||||||||||||||||||||
| namespace | urn:omds3CommonServiceTypes-1-1-0 | |||||||||||||||||||||||||||||||||||||||||||||||||||||||||||||||||||||||||||||||||||||||||||||||||||||||||||||||||||||||||||||||||||||||||||||||||||||||||||||||||||
| type | omds:VtgSparteCd_Type | |||||||||||||||||||||||||||||||||||||||||||||||||||||||||||||||||||||||||||||||||||||||||||||||||||||||||||||||||||||||||||||||||||||||||||||||||||||||||||||||||||
| properties |
|
|||||||||||||||||||||||||||||||||||||||||||||||||||||||||||||||||||||||||||||||||||||||||||||||||||||||||||||||||||||||||||||||||||||||||||||||||||||||||||||||||||
| facets |
|
|||||||||||||||||||||||||||||||||||||||||||||||||||||||||||||||||||||||||||||||||||||||||||||||||||||||||||||||||||||||||||||||||||||||||||||||||||||||||||||||||||
| annotation |
|
|||||||||||||||||||||||||||||||||||||||||||||||||||||||||||||||||||||||||||||||||||||||||||||||||||||||||||||||||||||||||||||||||||||||||||||||||||||||||||||||||||
| source | <xsd:element name="VtgSparteCd" type="omds:VtgSparteCd_Type" minOccurs="0"> <xsd:annotation> <xsd:documentation>Optional Angabe einer Vertragssparte</xsd:documentation> </xsd:annotation> </xsd:element> |
| diagram | ![]() |
|||||||||||||||||||||||||||||||||||||||||||||||||||||||||||||||||||||||||||||||||||||||||||||||||||||||||||||||||||||||||||||||||||||||||||||||||||||||||
| namespace | urn:omds3CommonServiceTypes-1-1-0 | |||||||||||||||||||||||||||||||||||||||||||||||||||||||||||||||||||||||||||||||||||||||||||||||||||||||||||||||||||||||||||||||||||||||||||||||||||||||||
| type | omds:SpartenCd_Type | |||||||||||||||||||||||||||||||||||||||||||||||||||||||||||||||||||||||||||||||||||||||||||||||||||||||||||||||||||||||||||||||||||||||||||||||||||||||||
| properties |
|
|||||||||||||||||||||||||||||||||||||||||||||||||||||||||||||||||||||||||||||||||||||||||||||||||||||||||||||||||||||||||||||||||||||||||||||||||||||||||
| facets |
|
|||||||||||||||||||||||||||||||||||||||||||||||||||||||||||||||||||||||||||||||||||||||||||||||||||||||||||||||||||||||||||||||||||||||||||||||||||||||||
| annotation |
|
|||||||||||||||||||||||||||||||||||||||||||||||||||||||||||||||||||||||||||||||||||||||||||||||||||||||||||||||||||||||||||||||||||||||||||||||||||||||||
| source | <xsd:element name="SpartenCd" type="omds:SpartenCd_Type" minOccurs="0" maxOccurs="unbounded"> <xsd:annotation> <xsd:documentation>Optional Angabe einer oder mehrerer Sparten</xsd:documentation> </xsd:annotation> </xsd:element> |
| diagram | ![]() |
|||||||||
| namespace | urn:omds3CommonServiceTypes-1-1-0 | |||||||||
| type | omds:Polizzennr | |||||||||
| properties |
|
|||||||||
| facets |
|
|||||||||
| source | <xsd:element name="Polizzennr" type="omds:Polizzennr" minOccurs="0"/> |
| diagram | ![]() |
||||
| namespace | urn:omds3CommonServiceTypes-1-1-0 | ||||
| properties |
|
||||
| used by |
|
||||
| annotation |
|
||||
| source | <xsd:complexType name="Vorversicherungen_Type" abstract="true"> <xsd:annotation> <xsd:documentation>Abstrakter Typ zur Beschreibung der Vorversicherungen</xsd:documentation> </xsd:annotation> </xsd:complexType> |
| diagram | ![]() |
||
| namespace | urn:omds3CommonServiceTypes-1-1-0 | ||
| children | WurdenVorversicherungenAufgeloest Aufloesungsgrund AuslaendischeVersicherungsgesellschaft Versicherungsgesellschaft ZusaetzlicheVorversicherungsdaten | ||
| used by |
|
||
| annotation |
|
||
| source | <xsd:complexType name="VorversicherungenDetail_Type"> <xsd:annotation> <xsd:documentation>Details zu einer Vorversicherung</xsd:documentation> </xsd:annotation> <xsd:sequence> <xsd:element name="WurdenVorversicherungenAufgeloest" type="xsd:boolean"> <xsd:annotation> <xsd:documentation>Wurden für die beantragte Versicherung Vorversicherungen aufgelöst, oder wurden frühere Versicherungen abgelehnt oder gekündigt?</xsd:documentation> </xsd:annotation> </xsd:element> <xsd:element name="Aufloesungsgrund" minOccurs="0"> <xsd:simpleType> <xsd:restriction base="xsd:string"> <xsd:enumeration value="aus Schaden"/> <xsd:enumeration value="durch einvernehmliche Kündigung"/> <xsd:enumeration value="durch Ablauf"/> <xsd:enumeration value="durch Besitzwechsel"/> <xsd:enumeration value="aus sonstigen Gründen"/> <xsd:enumeration value="zum Ablauf gekündigte Vorversicherung"/> </xsd:restriction> </xsd:simpleType> </xsd:element> <xsd:element name="AuslaendischeVersicherungsgesellschaft" type="xsd:boolean" minOccurs="0"/> <xsd:element name="Versicherungsgesellschaft" type="Versicherungsgesellschaft_Type"/> <xsd:element name="ZusaetzlicheVorversicherungsdaten" type="ZusaetzlicheVorversicherungsdaten_Type" minOccurs="0" maxOccurs="unbounded"> <xsd:annotation> <xsd:documentation>Erweiterungsmöglichkeit für VU-spezifische Daten</xsd:documentation> </xsd:annotation> </xsd:element> </xsd:sequence> </xsd:complexType> |
| diagram | ![]() |
||
| namespace | urn:omds3CommonServiceTypes-1-1-0 | ||
| type | xsd:boolean | ||
| properties |
|
||
| annotation |
|
||
| source | <xsd:element name="WurdenVorversicherungenAufgeloest" type="xsd:boolean"> <xsd:annotation> <xsd:documentation>Wurden für die beantragte Versicherung Vorversicherungen aufgelöst, oder wurden frühere Versicherungen abgelehnt oder gekündigt?</xsd:documentation> </xsd:annotation> </xsd:element> |
| diagram | ![]() |
|||||||||||||||||||||
| namespace | urn:omds3CommonServiceTypes-1-1-0 | |||||||||||||||||||||
| type | restriction of xsd:string | |||||||||||||||||||||
| properties |
|
|||||||||||||||||||||
| facets |
|
|||||||||||||||||||||
| source | <xsd:element name="Aufloesungsgrund" minOccurs="0"> <xsd:simpleType> <xsd:restriction base="xsd:string"> <xsd:enumeration value="aus Schaden"/> <xsd:enumeration value="durch einvernehmliche Kündigung"/> <xsd:enumeration value="durch Ablauf"/> <xsd:enumeration value="durch Besitzwechsel"/> <xsd:enumeration value="aus sonstigen Gründen"/> <xsd:enumeration value="zum Ablauf gekündigte Vorversicherung"/> </xsd:restriction> </xsd:simpleType> </xsd:element> |
| diagram | ![]() |
||||||
| namespace | urn:omds3CommonServiceTypes-1-1-0 | ||||||
| type | xsd:boolean | ||||||
| properties |
|
||||||
| source | <xsd:element name="AuslaendischeVersicherungsgesellschaft" type="xsd:boolean" minOccurs="0"/> |
| diagram | ![]() |
|||||||||
| namespace | urn:omds3CommonServiceTypes-1-1-0 | |||||||||
| type | Versicherungsgesellschaft_Type | |||||||||
| properties |
|
|||||||||
| facets |
|
|||||||||
| source | <xsd:element name="Versicherungsgesellschaft" type="Versicherungsgesellschaft_Type"/> |
| diagram | ![]() |
||||||
| namespace | urn:omds3CommonServiceTypes-1-1-0 | ||||||
| type | ZusaetzlicheVorversicherungsdaten_Type | ||||||
| properties |
|
||||||
| annotation |
|
||||||
| source | <xsd:element name="ZusaetzlicheVorversicherungsdaten" type="ZusaetzlicheVorversicherungsdaten_Type" minOccurs="0" maxOccurs="unbounded"> <xsd:annotation> <xsd:documentation>Erweiterungsmöglichkeit für VU-spezifische Daten</xsd:documentation> </xsd:annotation> </xsd:element> |
| diagram | ![]() |
||
| namespace | urn:omds3CommonServiceTypes-1-1-0 | ||
| type | extension of Vorversicherungen_Type | ||
| properties |
|
||
| children | Vorversicherungen | ||
| annotation |
|
||
| source | <xsd:complexType name="VorversicherungenImpl_Type"> <xsd:annotation> <xsd:documentation>Standardimplementierung Vorversicherungen</xsd:documentation> </xsd:annotation> <xsd:complexContent> <xsd:extension base="Vorversicherungen_Type"> <xsd:sequence> <xsd:element name="Vorversicherungen" type="Vorversicherung_Type" maxOccurs="unbounded"/> </xsd:sequence> </xsd:extension> </xsd:complexContent> </xsd:complexType> |
| diagram | ![]() |
||||||
| namespace | urn:omds3CommonServiceTypes-1-1-0 | ||||||
| type | Vorversicherung_Type | ||||||
| properties |
|
||||||
| children | WurdenVorversicherungenAufgeloest Aufloesungsgrund AuslaendischeVersicherungsgesellschaft Versicherungsgesellschaft ZusaetzlicheVorversicherungsdaten VtgSparteCd SpartenCd Polizzennr | ||||||
| source | <xsd:element name="Vorversicherungen" type="Vorversicherung_Type" maxOccurs="unbounded"/> |
| diagram | ![]() |
||
| namespace | urn:omds3CommonServiceTypes-1-1-0 | ||
| children | Zahlungsart Kontonummer BIC Beschreibung | ||
| used by |
|
||
| annotation |
|
||
| source | <xsd:complexType name="Zahlungsdaten_Type"> <xsd:annotation> <xsd:documentation>Beschreibt die Zahlungsdaten</xsd:documentation> </xsd:annotation> <xsd:sequence> <xsd:element name="Zahlungsart" type="omds:ZahlWegCd_Type"/> <xsd:element name="Kontonummer" type="xsd:string" minOccurs="0"> <xsd:annotation> <xsd:documentation>Abhängig von der Zahlungsart soll im Feld 'Kontonummer' die Kundenkontonummer oder der IBAN befüllt werden.</xsd:documentation> </xsd:annotation> </xsd:element> <xsd:element name="BIC" type="BIC_Type" minOccurs="0"/> <xsd:element name="Beschreibung" type="xsd:string" minOccurs="0"/> </xsd:sequence> </xsd:complexType> |
| diagram | ![]() |
||||||||||||||||||||||||||||||||||||||||||||||||||||||||||
| namespace | urn:omds3CommonServiceTypes-1-1-0 | ||||||||||||||||||||||||||||||||||||||||||||||||||||||||||
| type | omds:ZahlWegCd_Type | ||||||||||||||||||||||||||||||||||||||||||||||||||||||||||
| properties |
|
||||||||||||||||||||||||||||||||||||||||||||||||||||||||||
| facets |
|
||||||||||||||||||||||||||||||||||||||||||||||||||||||||||
| source | <xsd:element name="Zahlungsart" type="omds:ZahlWegCd_Type"/> |
| diagram | ![]() |
||||||
| namespace | urn:omds3CommonServiceTypes-1-1-0 | ||||||
| type | xsd:string | ||||||
| properties |
|
||||||
| annotation |
|
||||||
| source | <xsd:element name="Kontonummer" type="xsd:string" minOccurs="0"> <xsd:annotation> <xsd:documentation>Abhängig von der Zahlungsart soll im Feld 'Kontonummer' die Kundenkontonummer oder der IBAN befüllt werden.</xsd:documentation> </xsd:annotation> </xsd:element> |
| diagram | ![]() |
|||||||||
| namespace | urn:omds3CommonServiceTypes-1-1-0 | |||||||||
| type | BIC_Type | |||||||||
| properties |
|
|||||||||
| facets |
|
|||||||||
| source | <xsd:element name="BIC" type="BIC_Type" minOccurs="0"/> |
| diagram | ![]() |
||||||
| namespace | urn:omds3CommonServiceTypes-1-1-0 | ||||||
| type | xsd:string | ||||||
| properties |
|
||||||
| source | <xsd:element name="Beschreibung" type="xsd:string" minOccurs="0"/> |
| diagram | ![]() |
||
| namespace | urn:omds3CommonServiceTypes-1-1-0 | ||
| children | Zahlungsanweisung Lastschrift Kundenkonto Kreditkarte | ||
| annotation |
|
||
| source | <xsd:complexType name="Zahlweg_Type"> <xsd:annotation> <xsd:documentation>Typ Zahlweg</xsd:documentation> </xsd:annotation> <xsd:choice> <xsd:element name="Zahlungsanweisung"/> <xsd:element name="Lastschrift" type="Bankverbindung_Type"/> <xsd:element name="Kundenkonto"> <xsd:complexType> <xsd:attribute name="Kundenkontonummer" type="xsd:string" use="required"/> </xsd:complexType> </xsd:element> <xsd:element name="Kreditkarte" type="Kreditkarte_Type"/> </xsd:choice> </xsd:complexType> |
| diagram | ![]() |
| namespace | urn:omds3CommonServiceTypes-1-1-0 |
| source | <xsd:element name="Zahlungsanweisung"/> |
| diagram | ![]() |
||
| namespace | urn:omds3CommonServiceTypes-1-1-0 | ||
| type | Bankverbindung_Type | ||
| properties |
|
||
| children | Kontoinhaber Bank BIC IBAN | ||
| source | <xsd:element name="Lastschrift" type="Bankverbindung_Type"/> |
| diagram | ![]() |
||||||||||||
| namespace | urn:omds3CommonServiceTypes-1-1-0 | ||||||||||||
| properties |
|
||||||||||||
| attributes |
|
||||||||||||
| source | <xsd:element name="Kundenkonto"> <xsd:complexType> <xsd:attribute name="Kundenkontonummer" type="xsd:string" use="required"/> </xsd:complexType> </xsd:element> |
| namespace | urn:omds3CommonServiceTypes-1-1-0 | ||
| type | xsd:string | ||
| properties |
|
||
| source | <xsd:attribute name="Kundenkontonummer" type="xsd:string" use="required"/> |
| diagram | ![]() |
||||||||||||||||||||||||||||||||||||||||||
| namespace | urn:omds3CommonServiceTypes-1-1-0 | ||||||||||||||||||||||||||||||||||||||||||
| type | Kreditkarte_Type | ||||||||||||||||||||||||||||||||||||||||||
| properties |
|
||||||||||||||||||||||||||||||||||||||||||
| attributes |
|
||||||||||||||||||||||||||||||||||||||||||
| source | <xsd:element name="Kreditkarte" type="Kreditkarte_Type"/> |
| diagram | ![]() |
||||||||||||||||||
| namespace | urn:omds3CommonServiceTypes-1-1-0 | ||||||||||||||||||
| attributes |
|
||||||||||||||||||
| annotation |
|
||||||||||||||||||
| source | <xsd:complexType name="Zeitraum_Type"> <xsd:annotation> <xsd:documentation>Ein Zeitraum mit Beginn und Ende Datum</xsd:documentation> </xsd:annotation> <xsd:attribute name="ZRBeg" type="omds:Datum" use="optional"/> <xsd:attribute name="ZREnd" type="omds:Datum" use="optional"/> </xsd:complexType> |
| namespace | urn:omds3CommonServiceTypes-1-1-0 | |||||||||
| type | omds:Datum | |||||||||
| properties |
|
|||||||||
| facets |
|
|||||||||
| source | <xsd:attribute name="ZRBeg" type="omds:Datum" use="optional"/> |
| namespace | urn:omds3CommonServiceTypes-1-1-0 | |||||||||
| type | omds:Datum | |||||||||
| properties |
|
|||||||||
| facets |
|
|||||||||
| source | <xsd:attribute name="ZREnd" type="omds:Datum" use="optional"/> |
| diagram | ![]() |
||
| namespace | urn:omds3CommonServiceTypes-1-1-0 | ||
| children | VBNummer Kennzeichen Fahrgestellnummer | ||
| used by |
|
||
| annotation |
|
||
| source | <xsd:complexType name="Zulassungsdaten_Type"> <xsd:annotation> <xsd:documentation>Typ für Zulassungsdaten</xsd:documentation> </xsd:annotation> <xsd:sequence> <xsd:element name="VBNummer" type="xsd:string" minOccurs="0"> <xsd:annotation> <xsd:documentation>Versicherungsbestätigungsnummer</xsd:documentation> </xsd:annotation> </xsd:element> <xsd:element name="Kennzeichen" type="xsd:string" minOccurs="0"> <xsd:annotation> <xsd:documentation>Zulassungs-Kennzeichen</xsd:documentation> </xsd:annotation> </xsd:element> <xsd:element name="Fahrgestellnummer" type="xsd:string" minOccurs="0"> <xsd:annotation> <xsd:documentation>Zulassungs-Fahrgestellnummer</xsd:documentation> </xsd:annotation> </xsd:element> </xsd:sequence> </xsd:complexType> |
| diagram | ![]() |
||||||
| namespace | urn:omds3CommonServiceTypes-1-1-0 | ||||||
| type | xsd:string | ||||||
| properties |
|
||||||
| annotation |
|
||||||
| source | <xsd:element name="VBNummer" type="xsd:string" minOccurs="0"> <xsd:annotation> <xsd:documentation>Versicherungsbestätigungsnummer</xsd:documentation> </xsd:annotation> </xsd:element> |
| diagram | ![]() |
||||||
| namespace | urn:omds3CommonServiceTypes-1-1-0 | ||||||
| type | xsd:string | ||||||
| properties |
|
||||||
| annotation |
|
||||||
| source | <xsd:element name="Kennzeichen" type="xsd:string" minOccurs="0"> <xsd:annotation> <xsd:documentation>Zulassungs-Kennzeichen</xsd:documentation> </xsd:annotation> </xsd:element> |
| diagram | ![]() |
||||||
| namespace | urn:omds3CommonServiceTypes-1-1-0 | ||||||
| type | xsd:string | ||||||
| properties |
|
||||||
| annotation |
|
||||||
| source | <xsd:element name="Fahrgestellnummer" type="xsd:string" minOccurs="0"> <xsd:annotation> <xsd:documentation>Zulassungs-Fahrgestellnummer</xsd:documentation> </xsd:annotation> </xsd:element> |
| diagram | ![]() |
||
| namespace | urn:omds3CommonServiceTypes-1-1-0 | ||
| properties |
|
||
| used by |
|
||
| annotation |
|
||
| source | <xsd:complexType name="ZusaetzlicheElementarproduktdaten_Type" abstract="true"> <xsd:annotation> <xsd:documentation>VU-spezifische Erweiterungsmöglichkeit auf Ebene Elementarprodukt</xsd:documentation> </xsd:annotation> </xsd:complexType> |
| diagram | ![]() |
||
| namespace | urn:omds3CommonServiceTypes-1-1-0 | ||
| properties |
|
||
| used by |
|
||
| annotation |
|
||
| source | <xsd:complexType name="ZusaetzlicheProduktdaten_Type" abstract="true"> <xsd:annotation> <xsd:documentation>VU-spezifische Erweiterungsmöglichkeit auf Ebene Produkt</xsd:documentation> </xsd:annotation> </xsd:complexType> |
| diagram | ![]() |
||
| namespace | urn:omds3CommonServiceTypes-1-1-0 | ||
| properties |
|
||
| used by |
|
||
| annotation |
|
||
| source | <xsd:complexType name="ZusaetzlicheRisikodaten_Type" abstract="true"> <xsd:annotation> <xsd:documentation>VU-spezifische Erweiterungsmöglichkeit für Personendaten</xsd:documentation> </xsd:annotation> </xsd:complexType> |
| diagram | ![]() |
||
| namespace | urn:omds3CommonServiceTypes-1-1-0 | ||
| properties |
|
||
| used by |
|
||
| annotation |
|
||
| source | <xsd:complexType name="ZusaetzlicheVerkaufproduktdaten_Type" abstract="true"> <xsd:annotation> <xsd:documentation>VU-spezifische Erweiterungsmöglichkeit auf Ebene Verkaufsprodukt</xsd:documentation> </xsd:annotation> </xsd:complexType> |
| diagram | ![]() |
||
| namespace | urn:omds3CommonServiceTypes-1-1-0 | ||
| properties |
|
||
| used by |
|
||
| annotation |
|
||
| source | <xsd:complexType name="ZusaetzlicheVorversicherungsdaten_Type" abstract="true"> <xsd:annotation> <xsd:documentation>VU-spezifische Erweiterungsmöglichkeit für Vorversicherungsdaten</xsd:documentation> </xsd:annotation> </xsd:complexType> |
| namespace | urn:omds3CommonServiceTypes-1-1-0 | ||||||||
| type | restriction of xsd:string | ||||||||
| properties |
|
||||||||
| facets |
|
||||||||
| annotation |
|
||||||||
| source | <xsd:simpleType name="AdresseArtCd_Type"> <xsd:annotation> <xsd:documentation>Vertragsrolle</xsd:documentation> </xsd:annotation> <xsd:restriction base="xsd:string"> <xsd:enumeration value="HA"> <xsd:annotation> <xsd:documentation>Hauptadresse</xsd:documentation> </xsd:annotation> </xsd:enumeration> </xsd:restriction> </xsd:simpleType> |
| namespace | urn:omds3CommonServiceTypes-1-1-0 | ||||||||||||||||||||||||||||
| type | restriction of xsd:string | ||||||||||||||||||||||||||||
| properties |
|
||||||||||||||||||||||||||||
| used by |
|
||||||||||||||||||||||||||||
| facets |
|
||||||||||||||||||||||||||||
| annotation |
|
||||||||||||||||||||||||||||
| source | <xsd:simpleType name="Antragsart_Type"> <xsd:annotation> <xsd:documentation>Mögliche Antragsarten</xsd:documentation> </xsd:annotation> <xsd:restriction base="xsd:string"> <xsd:enumeration value="NA"> <xsd:annotation> <xsd:documentation>Neuantrag</xsd:documentation> </xsd:annotation> </xsd:enumeration> <xsd:enumeration value="FW"> <xsd:annotation> <xsd:documentation>Fahrzeugwechsel</xsd:documentation> </xsd:annotation> </xsd:enumeration> <xsd:enumeration value="VW"> <xsd:annotation> <xsd:documentation>Versicherungswechsel</xsd:documentation> </xsd:annotation> </xsd:enumeration> <xsd:enumeration value="WK"> <xsd:annotation> <xsd:documentation>Wechselkennzeichen</xsd:documentation> </xsd:annotation> </xsd:enumeration> <xsd:enumeration value="TU"> <xsd:annotation> <xsd:documentation>Tarifumstellung</xsd:documentation> </xsd:annotation> </xsd:enumeration> </xsd:restriction> </xsd:simpleType> |
| namespace | urn:omds3CommonServiceTypes-1-1-0 | ||||||||||||||||||||||||||||||||||||||||||||||||||||||||||||||||||||||||||||||||||||||||||||||||||||||||||||||||||||||||||||||||||||||||||||||||||||||||||||||||||||||||||||||||||||||||||||||||||||||||||||||||||||||||||||||||||||||||||||||||||||||||||||||||||||||||||||||||||||||||||||||||||||||||||||||||||||||||||||||||||||||||||||||||||||||||||||||||||||||||||||||||
| type | restriction of xsd:string | ||||||||||||||||||||||||||||||||||||||||||||||||||||||||||||||||||||||||||||||||||||||||||||||||||||||||||||||||||||||||||||||||||||||||||||||||||||||||||||||||||||||||||||||||||||||||||||||||||||||||||||||||||||||||||||||||||||||||||||||||||||||||||||||||||||||||||||||||||||||||||||||||||||||||||||||||||||||||||||||||||||||||||||||||||||||||||||||||||||||||||||||||
| properties |
|
||||||||||||||||||||||||||||||||||||||||||||||||||||||||||||||||||||||||||||||||||||||||||||||||||||||||||||||||||||||||||||||||||||||||||||||||||||||||||||||||||||||||||||||||||||||||||||||||||||||||||||||||||||||||||||||||||||||||||||||||||||||||||||||||||||||||||||||||||||||||||||||||||||||||||||||||||||||||||||||||||||||||||||||||||||||||||||||||||||||||||||||||
| used by |
|
||||||||||||||||||||||||||||||||||||||||||||||||||||||||||||||||||||||||||||||||||||||||||||||||||||||||||||||||||||||||||||||||||||||||||||||||||||||||||||||||||||||||||||||||||||||||||||||||||||||||||||||||||||||||||||||||||||||||||||||||||||||||||||||||||||||||||||||||||||||||||||||||||||||||||||||||||||||||||||||||||||||||||||||||||||||||||||||||||||||||||||||||
| facets |
|
||||||||||||||||||||||||||||||||||||||||||||||||||||||||||||||||||||||||||||||||||||||||||||||||||||||||||||||||||||||||||||||||||||||||||||||||||||||||||||||||||||||||||||||||||||||||||||||||||||||||||||||||||||||||||||||||||||||||||||||||||||||||||||||||||||||||||||||||||||||||||||||||||||||||||||||||||||||||||||||||||||||||||||||||||||||||||||||||||||||||||||||||
| annotation |
|
||||||||||||||||||||||||||||||||||||||||||||||||||||||||||||||||||||||||||||||||||||||||||||||||||||||||||||||||||||||||||||||||||||||||||||||||||||||||||||||||||||||||||||||||||||||||||||||||||||||||||||||||||||||||||||||||||||||||||||||||||||||||||||||||||||||||||||||||||||||||||||||||||||||||||||||||||||||||||||||||||||||||||||||||||||||||||||||||||||||||||||||||
| source | <xsd:simpleType name="AufbauNatC_Type"> <xsd:annotation> <xsd:documentation>Die Aufbauart als Code (wie in Zulassung AUFBAU_NAT_C)</xsd:documentation> </xsd:annotation> <xsd:restriction base="xsd:string"> <xsd:enumeration value="AA"> <xsd:annotation> <xsd:documentation>Limousine</xsd:documentation> </xsd:annotation> </xsd:enumeration> <xsd:enumeration value="AB"> <xsd:annotation> <xsd:documentation>Schraeghecklimousine</xsd:documentation> </xsd:annotation> </xsd:enumeration> <xsd:enumeration value="AC"> <xsd:annotation> <xsd:documentation>Kombilimousine</xsd:documentation> </xsd:annotation> </xsd:enumeration> <xsd:enumeration value="AD"> <xsd:annotation> <xsd:documentation>Coupe</xsd:documentation> </xsd:annotation> </xsd:enumeration> <xsd:enumeration value="AE"> <xsd:annotation> <xsd:documentation>Kabrio-Limousine</xsd:documentation> </xsd:annotation> </xsd:enumeration> <xsd:enumeration value="AF"> <xsd:annotation> <xsd:documentation>Mehrzweckfahrzeug</xsd:documentation> </xsd:annotation> </xsd:enumeration> <xsd:enumeration value="AG"> <xsd:annotation> <xsd:documentation>PKW-Pick-up</xsd:documentation> </xsd:annotation> </xsd:enumeration> <xsd:enumeration value="BB"> <xsd:annotation> <xsd:documentation>Van</xsd:documentation> </xsd:annotation> </xsd:enumeration> <xsd:enumeration value="BC"> <xsd:annotation> <xsd:documentation>Sattelzugmaschine</xsd:documentation> </xsd:annotation> </xsd:enumeration> <xsd:enumeration value="BD"> <xsd:annotation> <xsd:documentation>Straßenzugmaschine</xsd:documentation> </xsd:annotation> </xsd:enumeration> <xsd:enumeration value="BE"> <xsd:annotation> <xsd:documentation>Pick-up</xsd:documentation> </xsd:annotation> </xsd:enumeration> <xsd:enumeration value="BX"> <xsd:annotation> <xsd:documentation>Fahrgestell mit Fuehrerhaus</xsd:documentation> </xsd:annotation> </xsd:enumeration> <xsd:enumeration value="CA"> <xsd:annotation> <xsd:documentation>Eindeckfahrzeug</xsd:documentation> </xsd:annotation> </xsd:enumeration> <xsd:enumeration value="CB"> <xsd:annotation> <xsd:documentation>Doppeldeckfahrzeug</xsd:documentation> </xsd:annotation> </xsd:enumeration> <xsd:enumeration value="CC"> <xsd:annotation> <xsd:documentation>Eindeck-Gelenkfahrzeug</xsd:documentation> </xsd:annotation> </xsd:enumeration> <xsd:enumeration value="CD"> <xsd:annotation> <xsd:documentation>Doppeldeck-Gelenkfahrzeug</xsd:documentation> </xsd:annotation> </xsd:enumeration> <xsd:enumeration value="CE"> <xsd:annotation> <xsd:documentation>Eindeck-Niederflurfahrzeug</xsd:documentation> </xsd:annotation> </xsd:enumeration> <xsd:enumeration value="CF"> <xsd:annotation> <xsd:documentation>Doppeldeck-Niederflurfahrzeug</xsd:documentation> </xsd:annotation> </xsd:enumeration> <xsd:enumeration value="CG"> <xsd:annotation> <xsd:documentation>Eindeck-Niederflur-Gelenkbus</xsd:documentation> </xsd:annotation> </xsd:enumeration> <xsd:enumeration value="CH"> <xsd:annotation> <xsd:documentation>Doppeldeck-Niederflur- Gelenkbus</xsd:documentation> </xsd:annotation> </xsd:enumeration> <xsd:enumeration value="CI"> <xsd:annotation> <xsd:documentation>Offenes Eindeckfahrzeug</xsd:documentation> </xsd:annotation> </xsd:enumeration> <xsd:enumeration value="CJ"> <xsd:annotation> <xsd:documentation>Offenes Doppeldeckfahrzeug</xsd:documentation> </xsd:annotation> </xsd:enumeration> <xsd:enumeration value="CX"> <xsd:annotation> <xsd:documentation>Busfahrgestell</xsd:documentation> </xsd:annotation> </xsd:enumeration> <xsd:enumeration value="01"> <xsd:annotation> <xsd:documentation>Plattform</xsd:documentation> </xsd:annotation> </xsd:enumeration> <xsd:enumeration value="02"> <xsd:annotation> <xsd:documentation>offener Kasten</xsd:documentation> </xsd:annotation> </xsd:enumeration> <xsd:enumeration value="03"> <xsd:annotation> <xsd:documentation>Geschlossener Kasten</xsd:documentation> </xsd:annotation> </xsd:enumeration> <xsd:enumeration value="04"> <xsd:annotation> <xsd:documentation>Klimatisierter Aufbau mit Klimageraet</xsd:documentation> </xsd:annotation> </xsd:enumeration> <xsd:enumeration value="05"> <xsd:annotation> <xsd:documentation>Klimatisierter Aufbau ohne Klimageraet</xsd:documentation> </xsd:annotation> </xsd:enumeration> <xsd:enumeration value="06"> <xsd:annotation> <xsd:documentation>Seitenplanen (Curtainsider)</xsd:documentation> </xsd:annotation> </xsd:enumeration> <xsd:enumeration value="07"> <xsd:annotation> <xsd:documentation>Wechselbruecke (austauschbarer Aufbau)</xsd:documentation> </xsd:annotation> </xsd:enumeration> <xsd:enumeration value="08"> <xsd:annotation> <xsd:documentation>Containertraeger</xsd:documentation> </xsd:annotation> </xsd:enumeration> <xsd:enumeration value="09"> <xsd:annotation> <xsd:documentation>Fahrzeuge mit Hakenlift</xsd:documentation> </xsd:annotation> </xsd:enumeration> <xsd:enumeration value="10"> <xsd:annotation> <xsd:documentation>Kipper</xsd:documentation> </xsd:annotation> </xsd:enumeration> <xsd:enumeration value="11"> <xsd:annotation> <xsd:documentation>Tank</xsd:documentation> </xsd:annotation> </xsd:enumeration> <xsd:enumeration value="12"> <xsd:annotation> <xsd:documentation>Tank zur bef. gefährlicher Güter</xsd:documentation> </xsd:annotation> </xsd:enumeration> <xsd:enumeration value="13"> <xsd:annotation> <xsd:documentation>Tiertransporter</xsd:documentation> </xsd:annotation> </xsd:enumeration> <xsd:enumeration value="14"> <xsd:annotation> <xsd:documentation>Fahrzeugtransporter</xsd:documentation> </xsd:annotation> </xsd:enumeration> <xsd:enumeration value="15"> <xsd:annotation> <xsd:documentation>Betonmischer</xsd:documentation> </xsd:annotation> </xsd:enumeration> <xsd:enumeration value="16"> <xsd:annotation> <xsd:documentation>Betonpumpwagen</xsd:documentation> </xsd:annotation> </xsd:enumeration> <xsd:enumeration value="17"> <xsd:annotation> <xsd:documentation>Langholz</xsd:documentation> </xsd:annotation> </xsd:enumeration> <xsd:enumeration value="18"> <xsd:annotation> <xsd:documentation>Abfallsammelfahrzeug</xsd:documentation> </xsd:annotation> </xsd:enumeration> <xsd:enumeration value="19"> <xsd:annotation> <xsd:documentation>Straßenkehrmaschine, Strassen- und Kanalreinigung</xsd:documentation> </xsd:annotation> </xsd:enumeration> <xsd:enumeration value="20"> <xsd:annotation> <xsd:documentation>Kompressor</xsd:documentation> </xsd:annotation> </xsd:enumeration> <xsd:enumeration value="21"> <xsd:annotation> <xsd:documentation>Bootstraeger</xsd:documentation> </xsd:annotation> </xsd:enumeration> <xsd:enumeration value="22"> <xsd:annotation> <xsd:documentation>Traeger für Segelflugzeuge</xsd:documentation> </xsd:annotation> </xsd:enumeration> <xsd:enumeration value="23"> <xsd:annotation> <xsd:documentation>Fahrzeuge für Verkaufs- und Werbezwecke</xsd:documentation> </xsd:annotation> </xsd:enumeration> <xsd:enumeration value="24"> <xsd:annotation> <xsd:documentation>Abschleppwagen</xsd:documentation> </xsd:annotation> </xsd:enumeration> <xsd:enumeration value="25"> <xsd:annotation> <xsd:documentation>Leiterfahrzeug</xsd:documentation> </xsd:annotation> </xsd:enumeration> <xsd:enumeration value="26"> <xsd:annotation> <xsd:documentation>Kranwagen</xsd:documentation> </xsd:annotation> </xsd:enumeration> <xsd:enumeration value="27"> <xsd:annotation> <xsd:documentation>Hubarbeitsbühne</xsd:documentation> </xsd:annotation> </xsd:enumeration> <xsd:enumeration value="28"> <xsd:annotation> <xsd:documentation>Bohrfahrzeug</xsd:documentation> </xsd:annotation> </xsd:enumeration> <xsd:enumeration value="29"> <xsd:annotation> <xsd:documentation>Niederfluranhänger</xsd:documentation> </xsd:annotation> </xsd:enumeration> <xsd:enumeration value="30"> <xsd:annotation> <xsd:documentation>Glastransporter</xsd:documentation> </xsd:annotation> </xsd:enumeration> <xsd:enumeration value="31"> <xsd:annotation> <xsd:documentation>Feuerwehrfahrzeug</xsd:documentation> </xsd:annotation> </xsd:enumeration> <xsd:enumeration value="99"> <xsd:annotation> <xsd:documentation>Spezialaufbauten</xsd:documentation> </xsd:annotation> </xsd:enumeration> <xsd:enumeration value="NK"> <xsd:annotation> <xsd:documentation>Nachlaeufer</xsd:documentation> </xsd:annotation> </xsd:enumeration> <xsd:enumeration value="NM"> <xsd:annotation> <xsd:documentation>Ja</xsd:documentation> </xsd:annotation> </xsd:enumeration> <xsd:enumeration value="NN"> <xsd:annotation> <xsd:documentation>Nein</xsd:documentation> </xsd:annotation> </xsd:enumeration> <xsd:enumeration value="SA"> <xsd:annotation> <xsd:documentation>Wohnmobil</xsd:documentation> </xsd:annotation> </xsd:enumeration> <xsd:enumeration value="SB"> <xsd:annotation> <xsd:documentation>Beschussgeschuetzte Fahrzeuge</xsd:documentation> </xsd:annotation> </xsd:enumeration> <xsd:enumeration value="SC"> <xsd:annotation> <xsd:documentation>Krankenwagen</xsd:documentation> </xsd:annotation> </xsd:enumeration> <xsd:enumeration value="SD"> <xsd:annotation> <xsd:documentation>Leichenwagen</xsd:documentation> </xsd:annotation> </xsd:enumeration> <xsd:enumeration value="SE"> <xsd:annotation> <xsd:documentation>Wohnanhaenger</xsd:documentation> </xsd:annotation> </xsd:enumeration> <xsd:enumeration value="SF"> <xsd:annotation> <xsd:documentation>Mobilkran</xsd:documentation> </xsd:annotation> </xsd:enumeration> <xsd:enumeration value="SH"> <xsd:annotation> <xsd:documentation>Rollstuhlgerechte Fahrzeuge</xsd:documentation> </xsd:annotation> </xsd:enumeration> <xsd:enumeration value="SJ"> <xsd:annotation> <xsd:documentation>Dolly</xsd:documentation> </xsd:annotation> </xsd:enumeration> <xsd:enumeration value="SK"> <xsd:annotation> <xsd:documentation>Anhaenger für Schwertransporte</xsd:documentation> </xsd:annotation> </xsd:enumeration> <xsd:enumeration value="SL"> <xsd:annotation> <xsd:documentation>KFZ für Schwertransport</xsd:documentation> </xsd:annotation> </xsd:enumeration> <xsd:enumeration value="SM"> <xsd:annotation> <xsd:documentation>Geraetetraeger</xsd:documentation> </xsd:annotation> </xsd:enumeration> <xsd:enumeration value="DA"> <xsd:annotation> <xsd:documentation>Sattelanhaenger</xsd:documentation> </xsd:annotation> </xsd:enumeration> <xsd:enumeration value="DB"> <xsd:annotation> <xsd:documentation>Deichselanhaenger</xsd:documentation> </xsd:annotation> </xsd:enumeration> <xsd:enumeration value="DC"> <xsd:annotation> <xsd:documentation>Zentralachsanhaenger</xsd:documentation> </xsd:annotation> </xsd:enumeration> <xsd:enumeration value="DE"> <xsd:annotation> <xsd:documentation>Starrdeichselanhaenger</xsd:documentation> </xsd:annotation> </xsd:enumeration> </xsd:restriction> </xsd:simpleType> |
| namespace | urn:omds3CommonServiceTypes-1-1-0 | ||||||||||||
| type | restriction of xsd:string | ||||||||||||
| properties |
|
||||||||||||
| used by |
|
||||||||||||
| facets |
|
||||||||||||
| annotation |
|
||||||||||||
| source | <xsd:simpleType name="Berechnungsvariante_Type"> <xsd:annotation> <xsd:documentation>Typ zur Vorgabe einer Berechnungsvariante</xsd:documentation> </xsd:annotation> <xsd:restriction base="xsd:string"> <xsd:enumeration value="basic"/> <xsd:enumeration value="medium"/> <xsd:enumeration value="top"/> </xsd:restriction> </xsd:simpleType> |
| namespace | urn:omds3CommonServiceTypes-1-1-0 | |||||||||
| type | restriction of xsd:string | |||||||||
| properties |
|
|||||||||
| used by |
|
|||||||||
| facets |
|
|||||||||
| annotation |
|
|||||||||
| source | <xsd:simpleType name="BIC_Type"> <xsd:annotation> <xsd:documentation>BIC</xsd:documentation> </xsd:annotation> <xsd:restriction base="xsd:string"> <xsd:minLength value="1"/> <xsd:maxLength value="11"/> </xsd:restriction> </xsd:simpleType> |
| namespace | urn:omds3CommonServiceTypes-1-1-0 | |||||||||||||||
| type | restriction of xsd:string | |||||||||||||||
| properties |
|
|||||||||||||||
| used by |
|
|||||||||||||||
| facets |
|
|||||||||||||||
| annotation |
|
|||||||||||||||
| source | <xsd:simpleType name="BonusMalusVorversicherung_Type"> <xsd:annotation> <xsd:documentation>Type Bonus-Malus Vorversicherung</xsd:documentation> </xsd:annotation> <xsd:restriction base="xsd:string"> <xsd:enumeration value="Ohne Vorversicherung"/> <xsd:enumeration value="Mit Vorversicherung"/> <xsd:enumeration value="BM-Übernahme von Angehörigen"/> <xsd:enumeration value="BM-Übernahme vom Dienstgeber"/> </xsd:restriction> </xsd:simpleType> |
| namespace | urn:omds3CommonServiceTypes-1-1-0 | |||||||||||||
| type | restriction of xsd:string | |||||||||||||
| properties |
|
|||||||||||||
| facets |
|
|||||||||||||
| annotation |
|
|||||||||||||
| source | <xsd:simpleType name="DirectionCd_Type"> <xsd:annotation> <xsd:documentation>Bearbeitungsstand Schaden (eine Erweiterung von BearbStandCd im OMDS-Datensatz)</xsd:documentation> </xsd:annotation> <xsd:restriction base="xsd:string"> <xsd:enumeration value="IN"> <xsd:annotation> <xsd:documentation>Input-Wert</xsd:documentation> </xsd:annotation> </xsd:enumeration> <xsd:enumeration value="OUT"> <xsd:annotation> <xsd:documentation>Output-Wert</xsd:documentation> </xsd:annotation> </xsd:enumeration> </xsd:restriction> </xsd:simpleType> |
| namespace | urn:omds3CommonServiceTypes-1-1-0 | |||||||||||||||||||||||||||||||||||||||||||||||||||||||||||||||||||||||||||||||||||||||||||||||||||||||||||||||||||||||||||||||||||||||||||||||||||||||||||||||||||||||||||||||||||||||||||||||||||||||||||||||||||||
| type | restriction of xsd:int | |||||||||||||||||||||||||||||||||||||||||||||||||||||||||||||||||||||||||||||||||||||||||||||||||||||||||||||||||||||||||||||||||||||||||||||||||||||||||||||||||||||||||||||||||||||||||||||||||||||||||||||||||||||
| properties |
|
|||||||||||||||||||||||||||||||||||||||||||||||||||||||||||||||||||||||||||||||||||||||||||||||||||||||||||||||||||||||||||||||||||||||||||||||||||||||||||||||||||||||||||||||||||||||||||||||||||||||||||||||||||||
| used by |
|
|||||||||||||||||||||||||||||||||||||||||||||||||||||||||||||||||||||||||||||||||||||||||||||||||||||||||||||||||||||||||||||||||||||||||||||||||||||||||||||||||||||||||||||||||||||||||||||||||||||||||||||||||||||
| facets |
|
|||||||||||||||||||||||||||||||||||||||||||||||||||||||||||||||||||||||||||||||||||||||||||||||||||||||||||||||||||||||||||||||||||||||||||||||||||||||||||||||||||||||||||||||||||||||||||||||||||||||||||||||||||||
| annotation |
|
|||||||||||||||||||||||||||||||||||||||||||||||||||||||||||||||||||||||||||||||||||||||||||||||||||||||||||||||||||||||||||||||||||||||||||||||||||||||||||||||||||||||||||||||||||||||||||||||||||||||||||||||||||||
| source | <xsd:simpleType name="DocumentType"> <xsd:annotation> <xsd:documentation>Definiert die unterschiedlichen Dokumententypen</xsd:documentation> </xsd:annotation> <xsd:restriction base="xsd:int"> <xsd:enumeration value="0"> <xsd:annotation> <xsd:documentation>Sonstiges</xsd:documentation> </xsd:annotation> </xsd:enumeration> <xsd:enumeration value="1"> <xsd:annotation> <xsd:documentation>Antrag</xsd:documentation> </xsd:annotation> </xsd:enumeration> <xsd:enumeration value="2"> <xsd:annotation> <xsd:documentation>Deckungsbestätigung</xsd:documentation> </xsd:annotation> </xsd:enumeration> <xsd:enumeration value="3"> <xsd:annotation> <xsd:documentation>Erstpolizze</xsd:documentation> </xsd:annotation> </xsd:enumeration> <xsd:enumeration value="4"> <xsd:annotation> <xsd:documentation>Folgepolizze</xsd:documentation> </xsd:annotation> </xsd:enumeration> <xsd:enumeration value="5"> <xsd:annotation> <xsd:documentation>Zusatzvereinbarungen</xsd:documentation> </xsd:annotation> </xsd:enumeration> <xsd:enumeration value="6"> <xsd:annotation> <xsd:documentation>Vinkulierungen</xsd:documentation> </xsd:annotation> </xsd:enumeration> <xsd:enumeration value="7"> <xsd:annotation> <xsd:documentation>Bewertungsgutachten</xsd:documentation> </xsd:annotation> </xsd:enumeration> <xsd:enumeration value="8"> <xsd:annotation> <xsd:documentation>Verständigung Gewinnbeteiligungen</xsd:documentation> </xsd:annotation> </xsd:enumeration> <xsd:enumeration value="9"> <xsd:annotation> <xsd:documentation>Umsatz/Lohnsummenmeldung</xsd:documentation> </xsd:annotation> </xsd:enumeration> <xsd:enumeration value="10"> <xsd:annotation> <xsd:documentation>Umsatz/Lohnsummenabrechnung</xsd:documentation> </xsd:annotation> </xsd:enumeration> <xsd:enumeration value="11"> <xsd:annotation> <xsd:documentation>BU-Summenmeldung</xsd:documentation> </xsd:annotation> </xsd:enumeration> <xsd:enumeration value="12"> <xsd:annotation> <xsd:documentation>BU-Summenabrechnung</xsd:documentation> </xsd:annotation> </xsd:enumeration> <xsd:enumeration value="13"> <xsd:annotation> <xsd:documentation>Finanzamtsbestätigung</xsd:documentation> </xsd:annotation> </xsd:enumeration> <xsd:enumeration value="14"> <xsd:annotation> <xsd:documentation>Kündigung</xsd:documentation> </xsd:annotation> </xsd:enumeration> <xsd:enumeration value="15"> <xsd:annotation> <xsd:documentation>Stornopolizze</xsd:documentation> </xsd:annotation> </xsd:enumeration> <xsd:enumeration value="16"> <xsd:annotation> <xsd:documentation>Schadenmeldung</xsd:documentation> </xsd:annotation> </xsd:enumeration> <xsd:enumeration value="17"> <xsd:annotation> <xsd:documentation>Schadennachtrag</xsd:documentation> </xsd:annotation> </xsd:enumeration> <xsd:enumeration value="18"> <xsd:annotation> <xsd:documentation>Gutachten</xsd:documentation> </xsd:annotation> </xsd:enumeration> <xsd:enumeration value="19"> <xsd:annotation> <xsd:documentation>Behördliche Anzeigebestätigung</xsd:documentation> </xsd:annotation> </xsd:enumeration> <xsd:enumeration value="20"> <xsd:annotation> <xsd:documentation>Kostenvoranschlag</xsd:documentation> </xsd:annotation> </xsd:enumeration> <xsd:enumeration value="21"> <xsd:annotation> <xsd:documentation>Rechnung</xsd:documentation> </xsd:annotation> </xsd:enumeration> <xsd:enumeration value="22"> <xsd:annotation> <xsd:documentation>Schadenablehnung</xsd:documentation> </xsd:annotation> </xsd:enumeration> <xsd:enumeration value="23"> <xsd:annotation> <xsd:documentation>Schadenfoto</xsd:documentation> </xsd:annotation> </xsd:enumeration> <xsd:enumeration value="24"> <xsd:annotation> <xsd:documentation>Abfindungserklärung</xsd:documentation> </xsd:annotation> </xsd:enumeration> <xsd:enumeration value="25"> <xsd:annotation> <xsd:documentation>Restwertangebot</xsd:documentation> </xsd:annotation> </xsd:enumeration> <xsd:enumeration value="26"> <xsd:annotation> <xsd:documentation>Schreiben Rechtsanwalt</xsd:documentation> </xsd:annotation> </xsd:enumeration> <xsd:enumeration value="27"> <xsd:annotation> <xsd:documentation>Prämienvergleich</xsd:documentation> </xsd:annotation> </xsd:enumeration> <xsd:enumeration value="28"> <xsd:annotation> <xsd:documentation>Angebot</xsd:documentation> </xsd:annotation> </xsd:enumeration> <xsd:enumeration value="29"> <xsd:annotation> <xsd:documentation>Einzelberatungsprotokoll</xsd:documentation> </xsd:annotation> </xsd:enumeration> <xsd:enumeration value="30"> <xsd:annotation> <xsd:documentation>Gesundheitsfragen</xsd:documentation> </xsd:annotation> </xsd:enumeration> <xsd:enumeration value="31"> <xsd:annotation> <xsd:documentation>SEPA-Mandat</xsd:documentation> </xsd:annotation> </xsd:enumeration> <xsd:enumeration value="32"> <xsd:annotation> <xsd:documentation>Unterschriebener Antrag</xsd:documentation> </xsd:annotation> </xsd:enumeration> <xsd:enumeration value="33"> <xsd:annotation> <xsd:documentation>Bestätigung elektronische Kommunikation</xsd:documentation> </xsd:annotation> </xsd:enumeration> <xsd:enumeration value="34"> <xsd:annotation> <xsd:documentation>Basisblatt</xsd:documentation> </xsd:annotation> </xsd:enumeration> <xsd:enumeration value="35"> <xsd:annotation> <xsd:documentation>Maklervollmacht</xsd:documentation> </xsd:annotation> </xsd:enumeration> <xsd:enumeration value="36"> <xsd:annotation> <xsd:documentation>Beratungsprotokoll</xsd:documentation> </xsd:annotation> </xsd:enumeration> <xsd:enumeration value="37"> <xsd:annotation> <xsd:documentation>Bestätigung Leasing-Devinkulierung</xsd:documentation> </xsd:annotation> </xsd:enumeration> <xsd:enumeration value="38"> <xsd:annotation> <xsd:documentation>B/M Stufenbestätigung</xsd:documentation> </xsd:annotation> </xsd:enumeration> <xsd:enumeration value="39"> <xsd:annotation> <xsd:documentation>Kundenprofil</xsd:documentation> </xsd:annotation> </xsd:enumeration> <xsd:enumeration value="40"> <xsd:annotation> <xsd:documentation>Beilage</xsd:documentation> </xsd:annotation> </xsd:enumeration> <xsd:enumeration value="41"> <xsd:annotation> <xsd:documentation>Anmeldung Kundenportal</xsd:documentation> </xsd:annotation> </xsd:enumeration> </xsd:restriction> </xsd:simpleType> |
| namespace | urn:omds3CommonServiceTypes-1-1-0 | ||
| type | union of (omds:AendGrundCd_Type, xsd:string) | ||
| annotation |
|
||
| source | <xsd:simpleType name="GeschaeftsfallArt_Type"> <xsd:annotation> <xsd:documentation>Arten von Geschaeftsfällen</xsd:documentation> </xsd:annotation> <xsd:union memberTypes="omds:AendGrundCd_Type xsd:string"/> </xsd:simpleType> |
| namespace | urn:omds3CommonServiceTypes-1-1-0 | |||||||||||||||||||||||
| type | restriction of xsd:string | |||||||||||||||||||||||
| properties |
|
|||||||||||||||||||||||
| facets |
|
|||||||||||||||||||||||
| annotation |
|
|||||||||||||||||||||||
| source | <xsd:simpleType name="GeschaeftsobjektArt_Type"> <xsd:annotation> <xsd:documentation>Arten von Geschaeftsobjekten</xsd:documentation> </xsd:annotation> <xsd:restriction base="xsd:string"> <xsd:enumeration value="VTG"> <xsd:annotation> <xsd:documentation>Vertrag</xsd:documentation> </xsd:annotation> </xsd:enumeration> <xsd:enumeration value="SC"> <xsd:annotation> <xsd:documentation>Schaden</xsd:documentation> </xsd:annotation> </xsd:enumeration> <xsd:enumeration value="AN"> <xsd:annotation> <xsd:documentation>Antrag</xsd:documentation> </xsd:annotation> </xsd:enumeration> <xsd:enumeration value="IB"> <xsd:annotation> <xsd:documentation>Interventionsbericht</xsd:documentation> </xsd:annotation> </xsd:enumeration> </xsd:restriction> </xsd:simpleType> |
| namespace | urn:omds3CommonServiceTypes-1-1-0 | |||||||||
| type | restriction of xsd:gMonthDay | |||||||||
| properties |
|
|||||||||
| used by |
|
|||||||||
| facets |
|
|||||||||
| annotation |
|
|||||||||
| source | <xsd:simpleType name="Hauptfaelligkeit_Type"> <xsd:annotation> <xsd:documentation>Typ Hauptfälligkeit</xsd:documentation> </xsd:annotation> <xsd:restriction base="xsd:gMonthDay"> <xsd:minInclusive value="--01-01"/> <xsd:maxInclusive value="--12-31"/> </xsd:restriction> </xsd:simpleType> |
| namespace | urn:omds3CommonServiceTypes-1-1-0 | |||||||||
| type | restriction of xsd:gMonthDay | |||||||||
| properties |
|
|||||||||
| facets |
|
|||||||||
| annotation |
|
|||||||||
| source | <xsd:simpleType name="Hptfaelligkeit_Type"> <xsd:annotation> <xsd:documentation>Type für die Hauptfälligkeit</xsd:documentation> </xsd:annotation> <xsd:restriction base="xsd:gMonthDay"> <xsd:minInclusive value="--01-01"/> <xsd:maxInclusive value="--12-31"/> </xsd:restriction> </xsd:simpleType> |
| namespace | urn:omds3CommonServiceTypes-1-1-0 | |||||||||
| type | restriction of xsd:string | |||||||||
| properties |
|
|||||||||
| used by |
|
|||||||||
| facets |
|
|||||||||
| annotation |
|
|||||||||
| source | <xsd:simpleType name="IBAN_Type"> <xsd:annotation> <xsd:documentation>IBAN</xsd:documentation> </xsd:annotation> <xsd:restriction base="xsd:string"> <xsd:minLength value="1"/> <xsd:maxLength value="34"/> </xsd:restriction> </xsd:simpleType> |
| namespace | urn:omds3CommonServiceTypes-1-1-0 | |||||||||
| type | restriction of xsd:string | |||||||||
| properties |
|
|||||||||
| used by |
|
|||||||||
| facets |
|
|||||||||
| annotation |
|
|||||||||
| source | <xsd:simpleType name="MaklerID_Type"> <xsd:annotation> <xsd:documentation>Dieser Typ definiert eine MaklerID als String mit mindestens einem und max. 26 Zeichen. Diese Typ-Definition entspricht der Definition des Attributs MaklerID im OMDS-Datensatz, in dem es aber keinen unabhaengigen, referenzierbaren Typ gibt.</xsd:documentation> </xsd:annotation> <xsd:restriction base="xsd:string"> <xsd:minLength value="1"/> <xsd:maxLength value="26"/> </xsd:restriction> </xsd:simpleType> |
| namespace | urn:omds3CommonServiceTypes-1-1-0 | ||||||||||||||||
| type | restriction of xsd:string | ||||||||||||||||
| properties |
|
||||||||||||||||
| used by |
|
||||||||||||||||
| facets |
|
||||||||||||||||
| annotation |
|
||||||||||||||||
| source | <xsd:simpleType name="PartnerRoleType"> <xsd:annotation> <xsd:documentation>Definition der Partnerrollen über jeweils 2 Buchstaben. Typ wurde angelehnt an VtgRolleCd_Type, allerdings wurde neuer Typ benötigt, da Versicherte Person als Partnerrolle relevant ist.</xsd:documentation> </xsd:annotation> <xsd:restriction base="xsd:string"> <xsd:length value="2"/> <xsd:enumeration value="VN"> <xsd:annotation> <xsd:documentation>Versicherungsnehmer</xsd:documentation> </xsd:annotation> </xsd:enumeration> <xsd:enumeration value="VP"> <xsd:annotation> <xsd:documentation>Versicherte Person</xsd:documentation> </xsd:annotation> </xsd:enumeration> </xsd:restriction> </xsd:simpleType> |
| namespace | urn:omds3CommonServiceTypes-1-1-0 | |||||||||||||||||||||||
| type | restriction of xsd:string | |||||||||||||||||||||||
| properties |
|
|||||||||||||||||||||||
| used by |
|
|||||||||||||||||||||||
| facets |
|
|||||||||||||||||||||||
| annotation |
|
|||||||||||||||||||||||
| source | <xsd:simpleType name="PolizzenversandType"> <xsd:annotation> <xsd:documentation>Definiert Arten eine Polizze zu versenden</xsd:documentation> </xsd:annotation> <xsd:restriction base="xsd:string"> <xsd:enumeration value="MAK2"> <xsd:annotation> <xsd:documentation>2fach Makler: Ist nur bei Postversand möglich. Makler erhält Original und Kopie</xsd:documentation> </xsd:annotation> </xsd:enumeration> <xsd:enumeration value="VN1"> <xsd:annotation> <xsd:documentation>1fach Versicherungsnehmer: Kunde erhält Original</xsd:documentation> </xsd:annotation> </xsd:enumeration> <xsd:enumeration value="MAKVN"> <xsd:annotation> <xsd:documentation>1fach Makler und 1fach Versicherungsnehmer: Kunde erhält Original und Makler die Kopie</xsd:documentation> </xsd:annotation> </xsd:enumeration> <xsd:enumeration value="MAK1"> <xsd:annotation> <xsd:documentation>1fach Makler: Makler erhält Original</xsd:documentation> </xsd:annotation> </xsd:enumeration> </xsd:restriction> </xsd:simpleType> |
| namespace | urn:omds3CommonServiceTypes-1-1-0 | ||||||||||||||||||
| type | restriction of xsd:unsignedByte | ||||||||||||||||||
| properties |
|
||||||||||||||||||
| used by |
|
||||||||||||||||||
| facets |
|
||||||||||||||||||
| annotation |
|
||||||||||||||||||
| source | <xsd:simpleType name="SepaCd_Type"> <xsd:annotation> <xsd:documentation>Enummeration für verschiedene Steuerungen in Zusammenhang mit dem SEPA Mandat</xsd:documentation> </xsd:annotation> <xsd:restriction base="xsd:unsignedByte"> <xsd:enumeration value="1"> <xsd:annotation> <xsd:documentation>Bestehendes bei Versicherungsgesellschaft hinterlegtes SEPA-Mandat</xsd:documentation> </xsd:annotation> </xsd:enumeration> <xsd:enumeration value="2"> <xsd:annotation> <xsd:documentation>SEPA-Mandat bei Makler hinterlegt (nur in Kombination mit entsprechender Vollmacht)</xsd:documentation> </xsd:annotation> </xsd:enumeration> <xsd:enumeration value="3"> <xsd:annotation> <xsd:documentation>SEPA-Mandat wird anbei übermittelt</xsd:documentation> </xsd:annotation> </xsd:enumeration> </xsd:restriction> </xsd:simpleType> |
| namespace | urn:omds3CommonServiceTypes-1-1-0 | ||||||||||||||||||
| type | restriction of xsd:string | ||||||||||||||||||
| properties |
|
||||||||||||||||||
| used by |
|
||||||||||||||||||
| facets |
|
||||||||||||||||||
| annotation |
|
||||||||||||||||||
| source | <xsd:simpleType name="Status_Type"> <xsd:annotation> <xsd:documentation>Der Typ eines Response-Status</xsd:documentation> </xsd:annotation> <xsd:restriction base="xsd:string"> <xsd:enumeration value="OK"> <xsd:annotation> <xsd:documentation>Request konnte verarbeitet werden</xsd:documentation> </xsd:annotation> </xsd:enumeration> <xsd:enumeration value="OKNA"> <xsd:annotation> <xsd:documentation>Request konnte nicht abschließend verarbeitet werden. Zum Beispiel wurde der Request in einen Workflow eingestellt aber noch nicht auf den Bestand angewendet.</xsd:documentation> </xsd:annotation> </xsd:enumeration> <xsd:enumeration value="NOK"> <xsd:annotation> <xsd:documentation>Ein Fehler ist aufgetreten, Request konnte nicht verarbeitet werden</xsd:documentation> </xsd:annotation> </xsd:enumeration> </xsd:restriction> </xsd:simpleType> |
| namespace | urn:omds3CommonServiceTypes-1-1-0 | ||||||||||||||||||||||||||||||||||||||||||||||||
| type | restriction of xsd:int | ||||||||||||||||||||||||||||||||||||||||||||||||
| properties |
|
||||||||||||||||||||||||||||||||||||||||||||||||
| used by |
|
||||||||||||||||||||||||||||||||||||||||||||||||
| facets |
|
||||||||||||||||||||||||||||||||||||||||||||||||
| annotation |
|
||||||||||||||||||||||||||||||||||||||||||||||||
| source | <xsd:simpleType name="SubmitApplicationStatus_Type"> <xsd:annotation> <xsd:documentation>Definition des Rückegabestatus für eingespielte Anträge</xsd:documentation> </xsd:annotation> <xsd:restriction base="xsd:int"> <xsd:enumeration value="1"> <xsd:annotation> <xsd:documentation>Antrag angenommen</xsd:documentation> </xsd:annotation> </xsd:enumeration> <xsd:enumeration value="3"> <xsd:annotation> <xsd:documentation>Antrag abgelehnt</xsd:documentation> </xsd:annotation> </xsd:enumeration> <xsd:enumeration value="4"> <xsd:annotation> <xsd:documentation>Entwurf</xsd:documentation> </xsd:annotation> </xsd:enumeration> <xsd:enumeration value="5"> <xsd:annotation> <xsd:documentation>Vorschlag</xsd:documentation> </xsd:annotation> </xsd:enumeration> <xsd:enumeration value="6"> <xsd:annotation> <xsd:documentation>Antrag übertragungsfähig</xsd:documentation> </xsd:annotation> </xsd:enumeration> <xsd:enumeration value="8"> <xsd:annotation> <xsd:documentation>Antrag abgebrochen</xsd:documentation> </xsd:annotation> </xsd:enumeration> <xsd:enumeration value="9"> <xsd:annotation> <xsd:documentation>Verarbeitung gestartet</xsd:documentation> </xsd:annotation> </xsd:enumeration> <xsd:enumeration value="10"> <xsd:annotation> <xsd:documentation>Antrag storniert</xsd:documentation> </xsd:annotation> </xsd:enumeration> <xsd:enumeration value="13"> <xsd:annotation> <xsd:documentation>Gelöscht</xsd:documentation> </xsd:annotation> </xsd:enumeration> </xsd:restriction> </xsd:simpleType> |
| namespace | urn:omds3CommonServiceTypes-1-1-0 | |||||||||||||||||||||||||||||||||||||||||||||||||||||||||||||||
| type | restriction of xsd:int | |||||||||||||||||||||||||||||||||||||||||||||||||||||||||||||||
| properties |
|
|||||||||||||||||||||||||||||||||||||||||||||||||||||||||||||||
| used by |
|
|||||||||||||||||||||||||||||||||||||||||||||||||||||||||||||||
| facets |
|
|||||||||||||||||||||||||||||||||||||||||||||||||||||||||||||||
| annotation |
|
|||||||||||||||||||||||||||||||||||||||||||||||||||||||||||||||
| source | <xsd:simpleType name="TypeDateianhang_Type"> <xsd:annotation> <xsd:documentation>Deprecated, verwende DocumentType. Der fachliche Typ der Datei: 1..Sepa-Mandat, 2..unterschrieber Antrag, 3..Bestätigung zur elektronischen Kommunikation, 4..Basisblatt, 5..Gesundheitsfragen, 6..Maklervollmacht, 7..Beratungsprotokoll u.s.w.</xsd:documentation> </xsd:annotation> <xsd:restriction base="xsd:int"> <xsd:enumeration value="1" id="DateiTypeSepaMandat"> <xsd:annotation> <xsd:documentation>SEPA-Mandat</xsd:documentation> </xsd:annotation> </xsd:enumeration> <xsd:enumeration value="2" id="DateiTypeUnterschrieberAntrag"> <xsd:annotation> <xsd:documentation>Unterschriebener Antrag Provision</xsd:documentation> </xsd:annotation> </xsd:enumeration> <xsd:enumeration value="3" id="DateiTypeBestätigungElektrKomm"> <xsd:annotation> <xsd:documentation>Bestätigung elektronische Kommunikation</xsd:documentation> </xsd:annotation> </xsd:enumeration> <xsd:enumeration value="4" id="DateiTypeBasisblatt"> <xsd:annotation> <xsd:documentation>Basisblatt</xsd:documentation> </xsd:annotation> </xsd:enumeration> <xsd:enumeration value="5" id="DateiTypeGesundheitsfragen"> <xsd:annotation> <xsd:documentation>Gesundheitsfragen</xsd:documentation> </xsd:annotation> </xsd:enumeration> <xsd:enumeration value="6" id="DateiTypeMaklervollmacht"> <xsd:annotation> <xsd:documentation>Maklervollmacht</xsd:documentation> </xsd:annotation> </xsd:enumeration> <xsd:enumeration value="7" id="DateiTypeBeratungsprotokoll"> <xsd:annotation> <xsd:documentation>Beratungsprotokoll</xsd:documentation> </xsd:annotation> </xsd:enumeration> <xsd:enumeration value="8" id="DateiTypeBestaetigungLeasingDevinkulierung"> <xsd:annotation> <xsd:documentation>Bestätigung Leasing-Devinkulierung</xsd:documentation> </xsd:annotation> </xsd:enumeration> <xsd:enumeration value="9" id="DateiTypeBMStufenbestaetigung"> <xsd:annotation> <xsd:documentation>B/M Stufenbestätigung</xsd:documentation> </xsd:annotation> </xsd:enumeration> <xsd:enumeration value="10" id="DateiTypeKundenprofil"> <xsd:annotation> <xsd:documentation>Kundenprofil</xsd:documentation> </xsd:annotation> </xsd:enumeration> <xsd:enumeration value="11" id="DateiTypeBeilage"> <xsd:annotation> <xsd:documentation>Beilage</xsd:documentation> </xsd:annotation> </xsd:enumeration> <xsd:enumeration value="12" id="DateiTypeAnmeldKundenportal"> <xsd:annotation> <xsd:documentation>Anmeldung Kundenportal</xsd:documentation> </xsd:annotation> </xsd:enumeration> </xsd:restriction> </xsd:simpleType> |
| namespace | urn:omds3CommonServiceTypes-1-1-0 | |||||||||
| type | restriction of xsd:string | |||||||||
| properties |
|
|||||||||
| used by |
|
|||||||||
| facets |
|
|||||||||
| annotation |
|
|||||||||
| source | <xsd:simpleType name="Versicherungsgesellschaft_Type"> <xsd:annotation> <xsd:documentation>OMDS VERS_UNTERNEHMEN VUNr - http://www.vvo.at/vvo/vvo.nsf/033bc38c04cb4a8bc12574dc005de1e4/751f64eedb80a61bc1257c3d007eaca2 - Kapitel 5</xsd:documentation> </xsd:annotation> <xsd:restriction base="xsd:string"> <xsd:minLength value="1"/> <xsd:maxLength value="3"/> <!--<xsd:pattern value="[0-9]{3}"/> es koennen auch Buchstaben auftreten --> </xsd:restriction> </xsd:simpleType> |
| namespace | urn:omds3CommonServiceTypes-1-1-0 | ||
| type | union of (omds:StArtCd_Type, restriction of xsd:string) | ||
| used by |
|
||
| annotation |
|
||
| source | <xsd:simpleType name="VersicherungssteuerArt_Type"> <xsd:annotation> <xsd:documentation>Art Versicherungsteuer</xsd:documentation> </xsd:annotation> <xsd:union memberTypes="omds:StArtCd_Type"> <xsd:simpleType> <xsd:restriction base="xsd:string"> <xsd:enumeration value="0"> <xsd:annotation> <xsd:documentation>Gesamtversicherungssteuer (Aggregation für Bündel und Produkteben)</xsd:documentation> </xsd:annotation> </xsd:enumeration> </xsd:restriction> </xsd:simpleType> </xsd:union> </xsd:simpleType> |
| diagram | ![]() |
||
| namespace | urn:omds3ServiceTypes-1-1-0 | ||
| type | ArcImageInfosRequest | ||
| properties |
|
||
| children | VUNr AuthFilter policyNumber policyType policyPartnerRole documentType dateFrom dateUntil | ||
| annotation |
|
||
| source | <xsd:element name="getArcImageInfosRequest" type="ArcImageInfosRequest"> <xsd:annotation> <xsd:documentation>Anfrage Informationen zu vertragsbezogenen Dokumenten</xsd:documentation> </xsd:annotation> </xsd:element> |
| diagram | ![]() |
||
| namespace | urn:omds3ServiceTypes-1-1-0 | ||
| type | ArcImageInfosResponse | ||
| properties |
|
||
| children | arcImageInfo ServiceFault | ||
| annotation |
|
||
| source | <xsd:element name="getArcImageInfosResponse" type="ArcImageInfosResponse"> <xsd:annotation> <xsd:documentation>Rückgabe Informationen zu vertragsbezogenen Dokumenten</xsd:documentation> </xsd:annotation> </xsd:element> |
| diagram | ![]() |
||
| namespace | urn:omds3ServiceTypes-1-1-0 | ||
| type | ArcImageRequest | ||
| properties |
|
||
| children | VUNr AuthFilter ArcImageId | ||
| annotation |
|
||
| source | <xsd:element name="getArcImageRequest" type="ArcImageRequest"> <xsd:annotation> <xsd:documentation>Request zur Abholung eines einzelnen bekannten Dokuments</xsd:documentation> </xsd:annotation> </xsd:element> |
| diagram | ![]() |
||
| namespace | urn:omds3ServiceTypes-1-1-0 | ||
| type | ArcImageResponse | ||
| properties |
|
||
| children | ArcContent ServiceFault | ||
| annotation |
|
||
| source | <xsd:element name="getArcImageResponse" type="ArcImageResponse"> <xsd:annotation> <xsd:documentation>Responseobjekt zur Rückgabe eines einzelnen Dokumentes</xsd:documentation> </xsd:annotation> </xsd:element> |
| diagram | ![]() |
||
| namespace | urn:omds3ServiceTypes-1-1-0 | ||
| type | DeepLinkBusinessObjectResponse | ||
| properties |
|
||
| children | httpActionLink ServiceFault | ||
| annotation |
|
||
| source | <xsd:element name="getDeepLinkBusinessObjectResponse" type="DeepLinkBusinessObjectResponse"> <xsd:annotation> <xsd:documentation>Response Deep-Link auf Geschäftsobjekte</xsd:documentation> </xsd:annotation> </xsd:element> |
| diagram | ![]() |
||
| namespace | urn:omds3ServiceTypes-1-1-0 | ||
| type | DeepLinkClaimRequest | ||
| properties |
|
||
| children | VUNr AuthFilter claimNumber withoutFrame | ||
| annotation |
|
||
| source | <xsd:element name="getDeepLinkClaimRequest" type="DeepLinkClaimRequest"> <xsd:annotation> <xsd:documentation>Deep-Link Schaden Anfrage</xsd:documentation> </xsd:annotation> </xsd:element> |
| diagram | ![]() |
||
| namespace | urn:omds3ServiceTypes-1-1-0 | ||
| type | DeepLinkBusinessObjectResponse | ||
| properties |
|
||
| children | httpActionLink ServiceFault | ||
| annotation |
|
||
| source | <xsd:element name="getDeepLinkClaimResponse" type="DeepLinkBusinessObjectResponse"> <xsd:annotation> <xsd:documentation>Responseobjekt Deep-Link Schaden</xsd:documentation> </xsd:annotation> </xsd:element> |
| diagram | ![]() |
||
| namespace | urn:omds3ServiceTypes-1-1-0 | ||
| type | DeepLinkOfferRequest | ||
| properties |
|
||
| children | VUNr AuthFilter offerNumber withoutFrame | ||
| annotation |
|
||
| source | <xsd:element name="getDeepLinkOfferRequest" type="DeepLinkOfferRequest"> <xsd:annotation> <xsd:documentation>Deep-Link Angebot/ Antrag Anfrage</xsd:documentation> </xsd:annotation> </xsd:element> |
| diagram | ![]() |
||
| namespace | urn:omds3ServiceTypes-1-1-0 | ||
| type | DeepLinkBusinessObjectResponse | ||
| properties |
|
||
| children | httpActionLink ServiceFault | ||
| annotation |
|
||
| source | <xsd:element name="getDeepLinkOfferResponse" type="DeepLinkBusinessObjectResponse"> <xsd:annotation> <xsd:documentation>Deep-Link Angebot / Antrag Antwort</xsd:documentation> </xsd:annotation> </xsd:element> |
| diagram | ![]() |
||
| namespace | urn:omds3ServiceTypes-1-1-0 | ||
| type | DeepLinkPartnerRequest | ||
| properties |
|
||
| children | VUNr AuthFilter partnerNumber withoutFrame | ||
| annotation |
|
||
| source | <xsd:element name="getDeepLinkPartnerRequest" type="DeepLinkPartnerRequest"> <xsd:annotation> <xsd:documentation>Deep-Link Partner Anfrage</xsd:documentation> </xsd:annotation> </xsd:element> |
| diagram | ![]() |
||
| namespace | urn:omds3ServiceTypes-1-1-0 | ||
| type | DeepLinkBusinessObjectResponse | ||
| properties |
|
||
| children | httpActionLink ServiceFault | ||
| annotation |
|
||
| source | <xsd:element name="getDeepLinkPartnerResponse" type="DeepLinkBusinessObjectResponse"> <xsd:annotation> <xsd:documentation>Deep-Link Partner Antwort</xsd:documentation> </xsd:annotation> </xsd:element> |
| diagram | ![]() |
||
| namespace | urn:omds3ServiceTypes-1-1-0 | ||
| type | DeepLinkPolicyRequest | ||
| properties |
|
||
| children | VUNr AuthFilter policyNumber withoutFrame | ||
| annotation |
|
||
| source | <xsd:element name="getDeepLinkPolicyRequest" type="DeepLinkPolicyRequest"> <xsd:annotation> <xsd:documentation>Deep-Link Vertrag Anfrage</xsd:documentation> </xsd:annotation> </xsd:element> |
| diagram | ![]() |
||
| namespace | urn:omds3ServiceTypes-1-1-0 | ||
| type | DeepLinkBusinessObjectResponse | ||
| properties |
|
||
| children | httpActionLink ServiceFault | ||
| annotation |
|
||
| source | <xsd:element name="getDeepLinkPolicyResponse" type="DeepLinkBusinessObjectResponse"> <xsd:annotation> <xsd:documentation>Deep-Link Vertrag Antwort</xsd:documentation> </xsd:annotation> </xsd:element> |
| diagram | ![]() |
||
| namespace | urn:omds3ServiceTypes-1-1-0 | ||
| type | OMDSPackageListRequest | ||
| properties |
|
||
| children | VUNr agentFilter dateFrom dateUntil | ||
| annotation |
|
||
| source | <xsd:element name="getOMDSPackageListRequest" type="OMDSPackageListRequest"> <xsd:annotation> <xsd:documentation>Inputobjekt zum Beziehen einer Liste verfuegbarer OMDS-Datensaetze</xsd:documentation> </xsd:annotation> </xsd:element> |
| diagram | ![]() |
||
| namespace | urn:omds3ServiceTypes-1-1-0 | ||
| type | OMDSPackageListResponse | ||
| properties |
|
||
| children | omdsPackageInfo ServiceFault | ||
| annotation |
|
||
| source | <xsd:element name="getOMDSPackageListResponse" type="OMDSPackageListResponse"> <xsd:annotation> <xsd:documentation>Rückgabeobjekt für eine Liste von OMDS-Datensätzen</xsd:documentation> </xsd:annotation> </xsd:element> |
| diagram | ![]() |
||
| namespace | urn:omds3ServiceTypes-1-1-0 | ||
| type | OMDSPackageRequest | ||
| properties |
|
||
| children | VUNr agentFilter omdsPackageId | ||
| annotation |
|
||
| source | <xsd:element name="getOMDSPackageRequest" type="OMDSPackageRequest"> <xsd:annotation> <xsd:documentation>Das Requestobjekt fuer die Abholung eines oder mehrerer OMDS-Datensatz-Packages</xsd:documentation> </xsd:annotation> </xsd:element> |
| diagram | ![]() |
||
| namespace | urn:omds3ServiceTypes-1-1-0 | ||
| type | OMDSPackageResponse | ||
| properties |
|
||
| children | requestedOmdsPackage ServiceFault | ||
| annotation |
|
||
| source | <xsd:element name="getOMDSPackageResponse" type="OMDSPackageResponse"> <xsd:annotation> <xsd:documentation>Gibt die Liste der angeforderten OMDS-Packages zurück oder entsprechende fachliche Fehlermeldungen</xsd:documentation> </xsd:annotation> </xsd:element> |
| diagram | ![]() |
||
| namespace | urn:omds3ServiceTypes-1-1-0 | ||
| type | UserDataRequest | ||
| properties |
|
||
| children | VUNr | ||
| annotation |
|
||
| source | <xsd:element name="getUserDataRequest" type="UserDataRequest"> <xsd:annotation> <xsd:documentation>Das Request-Objekt fuer den Zugriff auf die Userdaten</xsd:documentation> </xsd:annotation> </xsd:element> |
| diagram | ![]() |
||
| namespace | urn:omds3ServiceTypes-1-1-0 | ||
| type | UserDataResponse | ||
| properties |
|
||
| children | userid availableServices person | ||
| annotation |
|
||
| source | <xsd:element name="getUserDataResponse" type="UserDataResponse"> <xsd:annotation> <xsd:documentation>Das Ergebnisobjekt fuer die Userdaten</xsd:documentation> </xsd:annotation> </xsd:element> |
| diagram | ![]() |
||
| namespace | urn:omds3ServiceTypes-1-1-0 | ||
| type | HttpActionLinkType | ||
| properties |
|
||
| children | url type validUntil | ||
| source | <xsd:element name="httpActionLink" type="HttpActionLinkType"/> |
| diagram | ![]() |
||
| namespace | urn:omds3ServiceTypes-1-1-0 | ||
| type | LoginRequestType | ||
| properties |
|
||
| children | VUNr AuthFilter | ||
| annotation |
|
||
| source | <xsd:element name="loginRequest" type="LoginRequestType"> <xsd:annotation> <xsd:documentation>Das Request-Objekt für den Actionlink</xsd:documentation> </xsd:annotation> </xsd:element> |
| diagram | ![]() |
||
| namespace | urn:omds3ServiceTypes-1-1-0 | ||
| type | DeepLinkBusinessObjectResponse | ||
| properties |
|
||
| children | httpActionLink ServiceFault | ||
| annotation |
|
||
| source | <xsd:element name="loginResponse" type="DeepLinkBusinessObjectResponse"> <xsd:annotation> <xsd:documentation>Der Actionlink z.B. in das Maklerportal mit einem Token, der die Verbindung zur Session herstellt</xsd:documentation> </xsd:annotation> </xsd:element> |
| diagram | ![]() |
||
| namespace | urn:omds3ServiceTypes-1-1-0 | ||
| type | xsd:boolean | ||
| properties |
|
||
| used by |
|
||
| annotation |
|
||
| source | <xsd:element name="withoutFrame" type="xsd:boolean"> <xsd:annotation> <xsd:documentation>Soll ein Frame angezeigt werden oder nicht</xsd:documentation> </xsd:annotation> </xsd:element> |
| diagram | ![]() |
||
| namespace | urn:omds3ServiceTypes-1-1-0 | ||
| children | arcImageInfo arcImage | ||
| used by |
|
||
| annotation |
|
||
| source | <xsd:complexType name="ArcContent"> <xsd:annotation> <xsd:documentation>Informationen zu einem Dokument und das Dokument base64encoded</xsd:documentation> </xsd:annotation> <xsd:sequence> <xsd:element name="arcImageInfo" type="ArcImageInfo"> <xsd:annotation> <xsd:documentation>Meta-Informationen zum Dokument</xsd:documentation> </xsd:annotation> </xsd:element> <xsd:element name="arcImage" type="xsd:base64Binary" xmime:expectedContentTypes="application/octet-stream"> <xsd:annotation> <xsd:documentation>Das eigentliche Dokument als base64-Binary</xsd:documentation> </xsd:annotation> </xsd:element> </xsd:sequence> </xsd:complexType> |
| diagram | ![]() |
||
| namespace | urn:omds3ServiceTypes-1-1-0 | ||
| type | ArcImageInfo | ||
| properties |
|
||
| children | arcImageIdDetails name documentType arcContentType arcContentLength date docReference | ||
| annotation |
|
||
| source | <xsd:element name="arcImageInfo" type="ArcImageInfo"> <xsd:annotation> <xsd:documentation>Meta-Informationen zum Dokument</xsd:documentation> </xsd:annotation> </xsd:element> |
| diagram | ![]() |
||
| namespace | urn:omds3ServiceTypes-1-1-0 | ||
| type | xsd:base64Binary | ||
| properties |
|
||
| annotation |
|
||
| source | <xsd:element name="arcImage" type="xsd:base64Binary" xmime:expectedContentTypes="application/octet-stream"> <xsd:annotation> <xsd:documentation>Das eigentliche Dokument als base64-Binary</xsd:documentation> </xsd:annotation> </xsd:element> |
| diagram | ![]() |
||
| namespace | urn:omds3ServiceTypes-1-1-0 | ||
| children | arcImageIdDetails name documentType arcContentType arcContentLength date docReference | ||
| used by |
|
||
| annotation |
|
||
| source | <xsd:complexType name="ArcImageInfo"> <xsd:annotation> <xsd:documentation>Information zu einem einzelnen Dokument</xsd:documentation> </xsd:annotation> <xsd:sequence> <xsd:element name="arcImageIdDetails" type="cst:ElementIdType"> <xsd:annotation> <xsd:documentation>Die eindeutige Id des Dokuments und Details zur Verwendung</xsd:documentation> </xsd:annotation> </xsd:element> <xsd:element name="name" type="xsd:string"> <xsd:annotation> <xsd:documentation>Der Name des Dokuments als String</xsd:documentation> </xsd:annotation> </xsd:element> <xsd:element name="documentType" type="cst:DocumentType"> <xsd:annotation> <xsd:documentation>Der inhaltliche Typ des Dokuments, z.B. "Polizze" oder "Finanzamtsbestätigung" als Integer-Code</xsd:documentation> </xsd:annotation> </xsd:element> <xsd:element name="arcContentType" type="xsd:string" minOccurs="0"> <xsd:annotation> <xsd:documentation>Mime-Type des Dokuments</xsd:documentation> </xsd:annotation> </xsd:element> <xsd:element name="arcContentLength" type="xsd:long" minOccurs="0"> <xsd:annotation> <xsd:documentation>Größe des Dokuments in Byte</xsd:documentation> </xsd:annotation> </xsd:element> <xsd:element name="date" type="xsd:date"> <xsd:annotation> <xsd:documentation>Erstellungsdatum des Dokuments</xsd:documentation> </xsd:annotation> </xsd:element> <xsd:element name="docReference" type="ArcImageInfo" minOccurs="0" maxOccurs="unbounded"> <xsd:annotation> <xsd:documentation>Verweis auf weitere Dokumente, die inhaltlich zu diesem Dokument gehören, z.B. AVB zu einer Polizze</xsd:documentation> </xsd:annotation> </xsd:element> </xsd:sequence> </xsd:complexType> |
| diagram | ![]() |
||
| namespace | urn:omds3ServiceTypes-1-1-0 | ||
| type | ElementIdType | ||
| properties |
|
||
| children | id idValidUntil idIsSingleUse | ||
| annotation |
|
||
| source | <xsd:element name="arcImageIdDetails" type="cst:ElementIdType"> <xsd:annotation> <xsd:documentation>Die eindeutige Id des Dokuments und Details zur Verwendung</xsd:documentation> </xsd:annotation> </xsd:element> |
| diagram | ![]() |
||
| namespace | urn:omds3ServiceTypes-1-1-0 | ||
| type | xsd:string | ||
| properties |
|
||
| annotation |
|
||
| source | <xsd:element name="name" type="xsd:string"> <xsd:annotation> <xsd:documentation>Der Name des Dokuments als String</xsd:documentation> </xsd:annotation> </xsd:element> |
| diagram | ![]() |
|||||||||||||||||||||||||||||||||||||||||||||||||||||||||||||||||||||||||||||||||||||||||||||||||||||||||||||||||||||||||||||||||||||||||||||||||||||||||||||||||||||||||||||||||||||||||||||||||||||||||||||||||||||
| namespace | urn:omds3ServiceTypes-1-1-0 | |||||||||||||||||||||||||||||||||||||||||||||||||||||||||||||||||||||||||||||||||||||||||||||||||||||||||||||||||||||||||||||||||||||||||||||||||||||||||||||||||||||||||||||||||||||||||||||||||||||||||||||||||||||
| type | DocumentType | |||||||||||||||||||||||||||||||||||||||||||||||||||||||||||||||||||||||||||||||||||||||||||||||||||||||||||||||||||||||||||||||||||||||||||||||||||||||||||||||||||||||||||||||||||||||||||||||||||||||||||||||||||||
| properties |
|
|||||||||||||||||||||||||||||||||||||||||||||||||||||||||||||||||||||||||||||||||||||||||||||||||||||||||||||||||||||||||||||||||||||||||||||||||||||||||||||||||||||||||||||||||||||||||||||||||||||||||||||||||||||
| facets |
|
|||||||||||||||||||||||||||||||||||||||||||||||||||||||||||||||||||||||||||||||||||||||||||||||||||||||||||||||||||||||||||||||||||||||||||||||||||||||||||||||||||||||||||||||||||||||||||||||||||||||||||||||||||||
| annotation |
|
|||||||||||||||||||||||||||||||||||||||||||||||||||||||||||||||||||||||||||||||||||||||||||||||||||||||||||||||||||||||||||||||||||||||||||||||||||||||||||||||||||||||||||||||||||||||||||||||||||||||||||||||||||||
| source | <xsd:element name="documentType" type="cst:DocumentType"> <xsd:annotation> <xsd:documentation>Der inhaltliche Typ des Dokuments, z.B. "Polizze" oder "Finanzamtsbestätigung" als Integer-Code</xsd:documentation> </xsd:annotation> </xsd:element> |
| diagram | ![]() |
||||||
| namespace | urn:omds3ServiceTypes-1-1-0 | ||||||
| type | xsd:string | ||||||
| properties |
|
||||||
| annotation |
|
||||||
| source | <xsd:element name="arcContentType" type="xsd:string" minOccurs="0"> <xsd:annotation> <xsd:documentation>Mime-Type des Dokuments</xsd:documentation> </xsd:annotation> </xsd:element> |
| diagram | ![]() |
||||||
| namespace | urn:omds3ServiceTypes-1-1-0 | ||||||
| type | xsd:long | ||||||
| properties |
|
||||||
| annotation |
|
||||||
| source | <xsd:element name="arcContentLength" type="xsd:long" minOccurs="0"> <xsd:annotation> <xsd:documentation>Größe des Dokuments in Byte</xsd:documentation> </xsd:annotation> </xsd:element> |
| diagram | ![]() |
||
| namespace | urn:omds3ServiceTypes-1-1-0 | ||
| type | xsd:date | ||
| properties |
|
||
| annotation |
|
||
| source | <xsd:element name="date" type="xsd:date"> <xsd:annotation> <xsd:documentation>Erstellungsdatum des Dokuments</xsd:documentation> </xsd:annotation> </xsd:element> |
| diagram | ![]() |
||||||
| namespace | urn:omds3ServiceTypes-1-1-0 | ||||||
| type | ArcImageInfo | ||||||
| properties |
|
||||||
| children | arcImageIdDetails name documentType arcContentType arcContentLength date docReference | ||||||
| annotation |
|
||||||
| source | <xsd:element name="docReference" type="ArcImageInfo" minOccurs="0" maxOccurs="unbounded"> <xsd:annotation> <xsd:documentation>Verweis auf weitere Dokumente, die inhaltlich zu diesem Dokument gehören, z.B. AVB zu einer Polizze</xsd:documentation> </xsd:annotation> </xsd:element> |
| diagram | ![]() |
||
| namespace | urn:omds3ServiceTypes-1-1-0 | ||
| children | VUNr AuthFilter policyNumber policyType policyPartnerRole documentType dateFrom dateUntil | ||
| used by |
|
||
| annotation |
|
||
| source | <xsd:complexType name="ArcImageInfosRequest"> <xsd:annotation> <xsd:documentation>Anfragetyp Informationen zu vertragsbezogenen Dokumenten</xsd:documentation> </xsd:annotation> <xsd:sequence> <xsd:element name="VUNr" type="omds:VUNr" minOccurs="0"/> <xsd:element name="AuthFilter" type="cst:AuthorizationFilter" minOccurs="0"> <xsd:annotation> <xsd:documentation>ermöglicht "Super-Usern" die Abfrage von spezifischen Elementen</xsd:documentation> </xsd:annotation> </xsd:element> <xsd:element name="policyNumber" type="omds:Polizzennr"> <xsd:annotation> <xsd:documentation>die Polizzennummer als OMDS Polizzennr-Typ.</xsd:documentation> </xsd:annotation> </xsd:element> <xsd:element name="policyType" type="omds:VtgProdCd_Type" minOccurs="0"> <xsd:annotation> <xsd:documentation>Einschränkung der Anfrage auf Dokumente für Polizzen eines bestimmten Typs. Das Attribut ist vom Typ VtgProdCd_Type des OMDS-Datensatz</xsd:documentation> </xsd:annotation> </xsd:element> <xsd:element name="policyPartnerRole" type="PolicyPartnerRole" minOccurs="0" maxOccurs="unbounded"> <xsd:annotation> <xsd:documentation>Einschränkung der Anfrage auf Dokumente für bestimmte Partner in einer bestimmten Rolle</xsd:documentation> </xsd:annotation> </xsd:element> <xsd:element name="documentType" type="cst:DocumentType" minOccurs="0" maxOccurs="unbounded"> <xsd:annotation> <xsd:documentation>Einschränkung der Anfrage auf bestimmte Dokumententypen. Es gibt 15 definierte vertragsbezogene Dokumententypen.</xsd:documentation> </xsd:annotation> </xsd:element> <xsd:element name="dateFrom" type="xsd:date" minOccurs="0"/> <xsd:element name="dateUntil" type="xsd:date" minOccurs="0"/> </xsd:sequence> </xsd:complexType> |
| diagram | ![]() |
|||||||||
| namespace | urn:omds3ServiceTypes-1-1-0 | |||||||||
| type | omds:VUNr | |||||||||
| properties |
|
|||||||||
| facets |
|
|||||||||
| source | <xsd:element name="VUNr" type="omds:VUNr" minOccurs="0"/> |
| diagram | ![]() |
||||||
| namespace | urn:omds3ServiceTypes-1-1-0 | ||||||
| type | AuthorizationFilter | ||||||
| properties |
|
||||||
| annotation |
|
||||||
| source | <xsd:element name="AuthFilter" type="cst:AuthorizationFilter" minOccurs="0"> <xsd:annotation> <xsd:documentation>ermöglicht "Super-Usern" die Abfrage von spezifischen Elementen</xsd:documentation> </xsd:annotation> </xsd:element> |
| diagram | ![]() |
|||||||||
| namespace | urn:omds3ServiceTypes-1-1-0 | |||||||||
| type | omds:Polizzennr | |||||||||
| properties |
|
|||||||||
| facets |
|
|||||||||
| annotation |
|
|||||||||
| source | <xsd:element name="policyNumber" type="omds:Polizzennr"> <xsd:annotation> <xsd:documentation>die Polizzennummer als OMDS Polizzennr-Typ.</xsd:documentation> </xsd:annotation> </xsd:element> |
| diagram | ![]() |
|||||||||||||||||||||||||||||||||||||||||||||||||||||||||||||||||||||||||
| namespace | urn:omds3ServiceTypes-1-1-0 | |||||||||||||||||||||||||||||||||||||||||||||||||||||||||||||||||||||||||
| type | omds:VtgProdCd_Type | |||||||||||||||||||||||||||||||||||||||||||||||||||||||||||||||||||||||||
| properties |
|
|||||||||||||||||||||||||||||||||||||||||||||||||||||||||||||||||||||||||
| facets |
|
|||||||||||||||||||||||||||||||||||||||||||||||||||||||||||||||||||||||||
| annotation |
|
|||||||||||||||||||||||||||||||||||||||||||||||||||||||||||||||||||||||||
| source | <xsd:element name="policyType" type="omds:VtgProdCd_Type" minOccurs="0"> <xsd:annotation> <xsd:documentation>Einschränkung der Anfrage auf Dokumente für Polizzen eines bestimmten Typs. Das Attribut ist vom Typ VtgProdCd_Type des OMDS-Datensatz</xsd:documentation> </xsd:annotation> </xsd:element> |
| diagram | ![]() |
||||||
| namespace | urn:omds3ServiceTypes-1-1-0 | ||||||
| type | PolicyPartnerRole | ||||||
| properties |
|
||||||
| children | partnerNumber partnerRole | ||||||
| annotation |
|
||||||
| source | <xsd:element name="policyPartnerRole" type="PolicyPartnerRole" minOccurs="0" maxOccurs="unbounded"> <xsd:annotation> <xsd:documentation>Einschränkung der Anfrage auf Dokumente für bestimmte Partner in einer bestimmten Rolle</xsd:documentation> </xsd:annotation> </xsd:element> |
| diagram | ![]() |
|||||||||||||||||||||||||||||||||||||||||||||||||||||||||||||||||||||||||||||||||||||||||||||||||||||||||||||||||||||||||||||||||||||||||||||||||||||||||||||||||||||||||||||||||||||||||||||||||||||||||||||||||||||
| namespace | urn:omds3ServiceTypes-1-1-0 | |||||||||||||||||||||||||||||||||||||||||||||||||||||||||||||||||||||||||||||||||||||||||||||||||||||||||||||||||||||||||||||||||||||||||||||||||||||||||||||||||||||||||||||||||||||||||||||||||||||||||||||||||||||
| type | DocumentType | |||||||||||||||||||||||||||||||||||||||||||||||||||||||||||||||||||||||||||||||||||||||||||||||||||||||||||||||||||||||||||||||||||||||||||||||||||||||||||||||||||||||||||||||||||||||||||||||||||||||||||||||||||||
| properties |
|
|||||||||||||||||||||||||||||||||||||||||||||||||||||||||||||||||||||||||||||||||||||||||||||||||||||||||||||||||||||||||||||||||||||||||||||||||||||||||||||||||||||||||||||||||||||||||||||||||||||||||||||||||||||
| facets |
|
|||||||||||||||||||||||||||||||||||||||||||||||||||||||||||||||||||||||||||||||||||||||||||||||||||||||||||||||||||||||||||||||||||||||||||||||||||||||||||||||||||||||||||||||||||||||||||||||||||||||||||||||||||||
| annotation |
|
|||||||||||||||||||||||||||||||||||||||||||||||||||||||||||||||||||||||||||||||||||||||||||||||||||||||||||||||||||||||||||||||||||||||||||||||||||||||||||||||||||||||||||||||||||||||||||||||||||||||||||||||||||||
| source | <xsd:element name="documentType" type="cst:DocumentType" minOccurs="0" maxOccurs="unbounded"> <xsd:annotation> <xsd:documentation>Einschränkung der Anfrage auf bestimmte Dokumententypen. Es gibt 15 definierte vertragsbezogene Dokumententypen.</xsd:documentation> </xsd:annotation> </xsd:element> |
| diagram | ![]() |
||||||
| namespace | urn:omds3ServiceTypes-1-1-0 | ||||||
| type | xsd:date | ||||||
| properties |
|
||||||
| source | <xsd:element name="dateFrom" type="xsd:date" minOccurs="0"/> |
| diagram | ![]() |
||||||
| namespace | urn:omds3ServiceTypes-1-1-0 | ||||||
| type | xsd:date | ||||||
| properties |
|
||||||
| source | <xsd:element name="dateUntil" type="xsd:date" minOccurs="0"/> |
| diagram | ![]() |
||
| namespace | urn:omds3ServiceTypes-1-1-0 | ||
| children | arcImageInfo ServiceFault | ||
| used by |
|
||
| annotation |
|
||
| source | <xsd:complexType name="ArcImageInfosResponse"> <xsd:annotation> <xsd:documentation>Rückgabetyp Informationen zu vertragsbezogenen Dokumenten</xsd:documentation> </xsd:annotation> <xsd:sequence> <xsd:element name="arcImageInfo" type="ArcImageInfo" minOccurs="0" maxOccurs="unbounded"> <xsd:annotation> <xsd:documentation>Informationen zu Dokumenten, wenn vorhanden</xsd:documentation> </xsd:annotation> </xsd:element> <xsd:element name="ServiceFault" type="cst:ServiceFault" minOccurs="0"/> </xsd:sequence> </xsd:complexType> |
| diagram | ![]() |
||||||
| namespace | urn:omds3ServiceTypes-1-1-0 | ||||||
| type | ArcImageInfo | ||||||
| properties |
|
||||||
| children | arcImageIdDetails name documentType arcContentType arcContentLength date docReference | ||||||
| annotation |
|
||||||
| source | <xsd:element name="arcImageInfo" type="ArcImageInfo" minOccurs="0" maxOccurs="unbounded"> <xsd:annotation> <xsd:documentation>Informationen zu Dokumenten, wenn vorhanden</xsd:documentation> </xsd:annotation> </xsd:element> |
| diagram | ![]() |
||||||
| namespace | urn:omds3ServiceTypes-1-1-0 | ||||||
| type | ServiceFault | ||||||
| properties |
|
||||||
| children | errorType errorCode errorMsg elementReference | ||||||
| source | <xsd:element name="ServiceFault" type="cst:ServiceFault" minOccurs="0"/> |
| diagram | ![]() |
||
| namespace | urn:omds3ServiceTypes-1-1-0 | ||
| children | VUNr AuthFilter ArcImageId | ||
| used by |
|
||
| annotation |
|
||
| source | <xsd:complexType name="ArcImageRequest"> <xsd:annotation> <xsd:documentation>Requesttyp zur Abholung eines einzelnen bekannten Dokuments</xsd:documentation> </xsd:annotation> <xsd:sequence> <xsd:element name="VUNr" type="omds:VUNr" minOccurs="0"/> <xsd:element name="AuthFilter" type="cst:AuthorizationFilter" minOccurs="0"> <xsd:annotation> <xsd:documentation>ermöglicht "Super-Usern" die Abfrage von spezifischen Elementen</xsd:documentation> </xsd:annotation> </xsd:element> <xsd:element name="ArcImageId"> <xsd:annotation> <xsd:documentation>Die Id des Dokuments vom Typ String</xsd:documentation> </xsd:annotation> <xsd:simpleType> <xsd:restriction base="xsd:string"> <xsd:maxLength value="1024"/> </xsd:restriction> </xsd:simpleType> </xsd:element> <!--<xsd:element name="policy" type="Policy"/>--> </xsd:sequence> </xsd:complexType> |
| diagram | ![]() |
|||||||||
| namespace | urn:omds3ServiceTypes-1-1-0 | |||||||||
| type | omds:VUNr | |||||||||
| properties |
|
|||||||||
| facets |
|
|||||||||
| source | <xsd:element name="VUNr" type="omds:VUNr" minOccurs="0"/> |
| diagram | ![]() |
||||||
| namespace | urn:omds3ServiceTypes-1-1-0 | ||||||
| type | AuthorizationFilter | ||||||
| properties |
|
||||||
| annotation |
|
||||||
| source | <xsd:element name="AuthFilter" type="cst:AuthorizationFilter" minOccurs="0"> <xsd:annotation> <xsd:documentation>ermöglicht "Super-Usern" die Abfrage von spezifischen Elementen</xsd:documentation> </xsd:annotation> </xsd:element> |
| diagram | ![]() |
||||||
| namespace | urn:omds3ServiceTypes-1-1-0 | ||||||
| type | restriction of xsd:string | ||||||
| properties |
|
||||||
| facets |
|
||||||
| annotation |
|
||||||
| source | <xsd:element name="ArcImageId"> <xsd:annotation> <xsd:documentation>Die Id des Dokuments vom Typ String</xsd:documentation> </xsd:annotation> <xsd:simpleType> <xsd:restriction base="xsd:string"> <xsd:maxLength value="1024"/> </xsd:restriction> </xsd:simpleType> </xsd:element> |
| diagram | ![]() |
||
| namespace | urn:omds3ServiceTypes-1-1-0 | ||
| children | ArcContent ServiceFault | ||
| used by |
|
||
| annotation |
|
||
| source | <xsd:complexType name="ArcImageResponse"> <xsd:annotation> <xsd:documentation>Responsetyp zur Rückgabe eines einzelnen Dokumentes</xsd:documentation> </xsd:annotation> <xsd:sequence> <xsd:element name="ArcContent" type="ArcContent" minOccurs="0"> <xsd:annotation> <xsd:documentation>Das Dokument und seine Meta-Informationen, wenn ein Dokument vorhanden war</xsd:documentation> </xsd:annotation> </xsd:element> <xsd:element name="ServiceFault" type="cst:ServiceFault" minOccurs="0"/> </xsd:sequence> </xsd:complexType> |
| diagram | ![]() |
||||||
| namespace | urn:omds3ServiceTypes-1-1-0 | ||||||
| type | ArcContent | ||||||
| properties |
|
||||||
| children | arcImageInfo arcImage | ||||||
| annotation |
|
||||||
| source | <xsd:element name="ArcContent" type="ArcContent" minOccurs="0"> <xsd:annotation> <xsd:documentation>Das Dokument und seine Meta-Informationen, wenn ein Dokument vorhanden war</xsd:documentation> </xsd:annotation> </xsd:element> |
| diagram | ![]() |
||||||
| namespace | urn:omds3ServiceTypes-1-1-0 | ||||||
| type | ServiceFault | ||||||
| properties |
|
||||||
| children | errorType errorCode errorMsg elementReference | ||||||
| source | <xsd:element name="ServiceFault" type="cst:ServiceFault" minOccurs="0"/> |
| diagram | ![]() |
||
| namespace | urn:omds3ServiceTypes-1-1-0 | ||
| children | httpActionLink ServiceFault | ||
| used by |
|
||
| source | <xsd:complexType name="DeepLinkBusinessObjectResponse"> <xsd:sequence> <xsd:element name="httpActionLink" type="HttpActionLinkType" minOccurs="0" maxOccurs="unbounded"> <xsd:annotation> <xsd:documentation>Linkbeschreibung vom Typ LinkType</xsd:documentation> </xsd:annotation> </xsd:element> <xsd:element name="ServiceFault" type="cst:ServiceFault" minOccurs="0" maxOccurs="unbounded"/> </xsd:sequence> </xsd:complexType> |
| diagram | ![]() |
||||||
| namespace | urn:omds3ServiceTypes-1-1-0 | ||||||
| type | HttpActionLinkType | ||||||
| properties |
|
||||||
| children | url type validUntil | ||||||
| annotation |
|
||||||
| source | <xsd:element name="httpActionLink" type="HttpActionLinkType" minOccurs="0" maxOccurs="unbounded"> <xsd:annotation> <xsd:documentation>Linkbeschreibung vom Typ LinkType</xsd:documentation> </xsd:annotation> </xsd:element> |
| diagram | ![]() |
||||||
| namespace | urn:omds3ServiceTypes-1-1-0 | ||||||
| type | ServiceFault | ||||||
| properties |
|
||||||
| children | errorType errorCode errorMsg elementReference | ||||||
| source | <xsd:element name="ServiceFault" type="cst:ServiceFault" minOccurs="0" maxOccurs="unbounded"/> |
| diagram | ![]() |
||
| namespace | urn:omds3ServiceTypes-1-1-0 | ||
| children | VUNr AuthFilter claimNumber withoutFrame | ||
| used by |
|
||
| source | <xsd:complexType name="DeepLinkClaimRequest"> <xsd:sequence> <xsd:element name="VUNr" type="omds:VUNr" minOccurs="0"/> <xsd:element name="AuthFilter" type="cst:AuthorizationFilter" minOccurs="0"/> <xsd:element name="claimNumber" type="omds:Schadennr"> <xsd:annotation> <xsd:documentation>Schadennummer vom Typ OMDS Schadennr</xsd:documentation> </xsd:annotation> </xsd:element> <xsd:element ref="withoutFrame" minOccurs="0"/> </xsd:sequence> </xsd:complexType> |
| diagram | ![]() |
|||||||||
| namespace | urn:omds3ServiceTypes-1-1-0 | |||||||||
| type | omds:VUNr | |||||||||
| properties |
|
|||||||||
| facets |
|
|||||||||
| source | <xsd:element name="VUNr" type="omds:VUNr" minOccurs="0"/> |
| diagram | ![]() |
||||||
| namespace | urn:omds3ServiceTypes-1-1-0 | ||||||
| type | AuthorizationFilter | ||||||
| properties |
|
||||||
| source | <xsd:element name="AuthFilter" type="cst:AuthorizationFilter" minOccurs="0"/> |
| diagram | ![]() |
|||||||||
| namespace | urn:omds3ServiceTypes-1-1-0 | |||||||||
| type | omds:Schadennr | |||||||||
| properties |
|
|||||||||
| facets |
|
|||||||||
| annotation |
|
|||||||||
| source | <xsd:element name="claimNumber" type="omds:Schadennr"> <xsd:annotation> <xsd:documentation>Schadennummer vom Typ OMDS Schadennr</xsd:documentation> </xsd:annotation> </xsd:element> |
| diagram | ![]() |
||
| namespace | urn:omds3ServiceTypes-1-1-0 | ||
| children | VUNr AuthFilter offerNumber withoutFrame | ||
| used by |
|
||
| source | <xsd:complexType name="DeepLinkOfferRequest"> <xsd:sequence> <xsd:element name="VUNr" type="omds:VUNr" minOccurs="0"/> <xsd:element name="AuthFilter" type="cst:AuthorizationFilter" minOccurs="0"/> <xsd:element name="offerNumber" type="xsd:string"> <xsd:annotation> <xsd:documentation>Die Nummer der Berechnung, des Angebots oder des Antrags.</xsd:documentation> </xsd:annotation> </xsd:element> <xsd:element ref="withoutFrame" minOccurs="0"/> </xsd:sequence> </xsd:complexType> |
| diagram | ![]() |
|||||||||
| namespace | urn:omds3ServiceTypes-1-1-0 | |||||||||
| type | omds:VUNr | |||||||||
| properties |
|
|||||||||
| facets |
|
|||||||||
| source | <xsd:element name="VUNr" type="omds:VUNr" minOccurs="0"/> |
| diagram | ![]() |
||||||
| namespace | urn:omds3ServiceTypes-1-1-0 | ||||||
| type | AuthorizationFilter | ||||||
| properties |
|
||||||
| source | <xsd:element name="AuthFilter" type="cst:AuthorizationFilter" minOccurs="0"/> |
| diagram | ![]() |
||
| namespace | urn:omds3ServiceTypes-1-1-0 | ||
| type | xsd:string | ||
| properties |
|
||
| annotation |
|
||
| source | <xsd:element name="offerNumber" type="xsd:string"> <xsd:annotation> <xsd:documentation>Die Nummer der Berechnung, des Angebots oder des Antrags.</xsd:documentation> </xsd:annotation> </xsd:element> |
| diagram | ![]() |
||
| namespace | urn:omds3ServiceTypes-1-1-0 | ||
| children | VUNr AuthFilter partnerNumber withoutFrame | ||
| used by |
|
||
| source | <xsd:complexType name="DeepLinkPartnerRequest"> <xsd:sequence> <xsd:element name="VUNr" type="omds:VUNr" minOccurs="0"/> <xsd:element name="AuthFilter" type="cst:AuthorizationFilter" minOccurs="0"/> <xsd:element name="partnerNumber" type="omds:Personennr"> <xsd:annotation> <xsd:documentation>Die Partnernummer als OMDS Personennr-Typ</xsd:documentation> </xsd:annotation> </xsd:element> <xsd:element ref="withoutFrame" minOccurs="0"/> </xsd:sequence> </xsd:complexType> |
| diagram | ![]() |
|||||||||
| namespace | urn:omds3ServiceTypes-1-1-0 | |||||||||
| type | omds:VUNr | |||||||||
| properties |
|
|||||||||
| facets |
|
|||||||||
| source | <xsd:element name="VUNr" type="omds:VUNr" minOccurs="0"/> |
| diagram | ![]() |
||||||
| namespace | urn:omds3ServiceTypes-1-1-0 | ||||||
| type | AuthorizationFilter | ||||||
| properties |
|
||||||
| source | <xsd:element name="AuthFilter" type="cst:AuthorizationFilter" minOccurs="0"/> |
| diagram | ![]() |
|||||||||
| namespace | urn:omds3ServiceTypes-1-1-0 | |||||||||
| type | omds:Personennr | |||||||||
| properties |
|
|||||||||
| facets |
|
|||||||||
| annotation |
|
|||||||||
| source | <xsd:element name="partnerNumber" type="omds:Personennr"> <xsd:annotation> <xsd:documentation>Die Partnernummer als OMDS Personennr-Typ</xsd:documentation> </xsd:annotation> </xsd:element> |
| diagram | ![]() |
||
| namespace | urn:omds3ServiceTypes-1-1-0 | ||
| children | VUNr AuthFilter policyNumber withoutFrame | ||
| used by |
|
||
| source | <xsd:complexType name="DeepLinkPolicyRequest"> <xsd:sequence> <xsd:element name="VUNr" type="omds:VUNr" minOccurs="0"/> <xsd:element name="AuthFilter" type="cst:AuthorizationFilter" minOccurs="0"/> <xsd:element name="policyNumber" type="omds:Polizzennr"> <xsd:annotation> <xsd:documentation>Die Nummer des Vertrags als OMDS Polizzennr-Typ</xsd:documentation> </xsd:annotation> </xsd:element> <xsd:element ref="withoutFrame" minOccurs="0"/> </xsd:sequence> </xsd:complexType> |
| diagram | ![]() |
|||||||||
| namespace | urn:omds3ServiceTypes-1-1-0 | |||||||||
| type | omds:VUNr | |||||||||
| properties |
|
|||||||||
| facets |
|
|||||||||
| source | <xsd:element name="VUNr" type="omds:VUNr" minOccurs="0"/> |
| diagram | ![]() |
||||||
| namespace | urn:omds3ServiceTypes-1-1-0 | ||||||
| type | AuthorizationFilter | ||||||
| properties |
|
||||||
| source | <xsd:element name="AuthFilter" type="cst:AuthorizationFilter" minOccurs="0"/> |
| diagram | ![]() |
|||||||||
| namespace | urn:omds3ServiceTypes-1-1-0 | |||||||||
| type | omds:Polizzennr | |||||||||
| properties |
|
|||||||||
| facets |
|
|||||||||
| annotation |
|
|||||||||
| source | <xsd:element name="policyNumber" type="omds:Polizzennr"> <xsd:annotation> <xsd:documentation>Die Nummer des Vertrags als OMDS Polizzennr-Typ</xsd:documentation> </xsd:annotation> </xsd:element> |
| diagram | ![]() |
||
| namespace | urn:omds3ServiceTypes-1-1-0 | ||
| children | url type validUntil | ||
| used by |
|
||
| annotation |
|
||
| source | <xsd:complexType name="HttpActionLinkType"> <xsd:annotation> <xsd:documentation>Definiert einen Deep-Link</xsd:documentation> </xsd:annotation> <xsd:sequence> <xsd:element name="url"> <xsd:annotation> <xsd:documentation>String mit max. 1024 Zeichen</xsd:documentation> </xsd:annotation> <xsd:simpleType> <xsd:restriction base="xsd:string"> <xsd:maxLength value="1024"/> </xsd:restriction> </xsd:simpleType> </xsd:element> <xsd:element name="type"> <xsd:annotation> <xsd:documentation>Code für Art der URL, z.B. Verträge, Dokumente, Schäden, Schadenmeldung als int-Type.</xsd:documentation> </xsd:annotation> <xsd:simpleType> <xsd:restriction base="xsd:int"> <xsd:enumeration value="1"> <xsd:annotation> <xsd:documentation>Einstiegsseite</xsd:documentation> <!-- in 1.03 Deep-Link allgemein --> </xsd:annotation> </xsd:enumeration> <xsd:enumeration value="2"> <xsd:annotation> <xsd:documentation>Suche Partner</xsd:documentation> <!-- in 1.03 Deep-Link allgemein --> </xsd:annotation> </xsd:enumeration> <xsd:enumeration value="3"> <xsd:annotation> <xsd:documentation>Suche Vertrag</xsd:documentation> <!-- in 1.03 Deep-Link allgemein --> </xsd:annotation> </xsd:enumeration> <xsd:enumeration value="4"> <xsd:annotation> <xsd:documentation>Suche Schaden</xsd:documentation> <!-- in 1.03 Deep-Link allgemein --> </xsd:annotation> </xsd:enumeration> <xsd:enumeration value="5"> <xsd:annotation> <xsd:documentation>Suche Angebot/Antrag</xsd:documentation> <!-- in 1.03 Deep-Link allgemein --> </xsd:annotation> </xsd:enumeration> <xsd:enumeration value="6"> <xsd:annotation> <xsd:documentation>Schadenübersicht</xsd:documentation> <!-- in 7.01 Deep-Link-Schaden, keine Doublette zu Nr 12, da hier Übersicht über einzelnen Schaden --> </xsd:annotation> </xsd:enumeration> <xsd:enumeration value="7"> <xsd:annotation> <xsd:documentation>Dokumente</xsd:documentation> <!-- in 2.01 Deep-Link-Angebot-Antrag, in 3.03 Deep-Link-Vertrag, in 4.01 Deep-Link-Partner, in 7.01 Deep-Link-Schaden --> </xsd:annotation> </xsd:enumeration> <xsd:enumeration value="8"> <xsd:annotation> <xsd:documentation>Anfrage</xsd:documentation> <!-- in 7.01 Deep-Link-Schaden --> </xsd:annotation> </xsd:enumeration> <xsd:enumeration value="9"> <xsd:annotation> <xsd:documentation>Stammdaten</xsd:documentation> <!-- in 3.03 Deep-Link-Vertrag, in 4.01 Deep-Link-Partner --> </xsd:annotation> </xsd:enumeration> <xsd:enumeration value="10"> <xsd:annotation> <xsd:documentation>Bearbeiten</xsd:documentation> <!-- in 4.01 Deep-Link-Partner --> </xsd:annotation> </xsd:enumeration> <xsd:enumeration value="11"> <xsd:annotation> <xsd:documentation>Verträge</xsd:documentation> <!-- in 4.01 Deep-Link-Partner --> </xsd:annotation> </xsd:enumeration> <xsd:enumeration value="12"> <xsd:annotation> <xsd:documentation>Schäden</xsd:documentation> <!-- in 3.03 Deep-Link-Vertrag, in 4.01 Deep-Link-Partner, Keine Doublette zu Nr 6 da hier eine Liste von Schäden zu einem gegebenen Vertrag --> </xsd:annotation> </xsd:enumeration> <xsd:enumeration value="13"> <xsd:annotation> <xsd:documentation>Angebote</xsd:documentation> <!-- in 4.01 Deep-Link-Partner, keine Doublette zu Nr 14 Angebots-/ Antragsübersicht, da hier nur Angebote des Partners --> </xsd:annotation> </xsd:enumeration> <xsd:enumeration value="14"> <xsd:annotation> <xsd:documentation>Angebots-/ Antragsübersicht</xsd:documentation> <!-- in 2.01 Deep-Link-Angebot-Antrag, keine Doublette zu Nr 13, da hier Übersichtsseite über alle Angebote/ Anträge des Service-Konsumenten --> </xsd:annotation> </xsd:enumeration> <xsd:enumeration value="15"> <xsd:annotation> <xsd:documentation>Inkassostand</xsd:documentation> <!-- in 3.03 Deep-Link-Vertrag --> </xsd:annotation> </xsd:enumeration> <xsd:enumeration value="16"> <xsd:annotation> <xsd:documentation>Angebot</xsd:documentation> <!-- in 3.03 Deep-Link-Vertrag --> </xsd:annotation> </xsd:enumeration> <xsd:enumeration value="17"> <xsd:annotation> <xsd:documentation>Schadenmeldung</xsd:documentation> <!-- in 3.03 Deep-Link-Vertrag --> </xsd:annotation> </xsd:enumeration> <xsd:enumeration value="18"> <xsd:annotation> <xsd:documentation>Mahnungen</xsd:documentation> <!-- in 3.03 Deep-Link-Vertrag --> </xsd:annotation> </xsd:enumeration> </xsd:restriction> </xsd:simpleType> </xsd:element> <xsd:element name="validUntil" type="xsd:dateTime" minOccurs="0"> <xsd:annotation> <xsd:documentation>Ablaufzeitpunkt der Action-Links. Wenn Actionslinks vorhanden sind, dieses Element jedoch nicht oder mit dem Wert "null", so sind die ActionLinks zeitlich unbeschränkt gültig. </xsd:documentation> </xsd:annotation> </xsd:element> </xsd:sequence> </xsd:complexType> |
| diagram | ![]() |
||||||
| namespace | urn:omds3ServiceTypes-1-1-0 | ||||||
| type | restriction of xsd:string | ||||||
| properties |
|
||||||
| facets |
|
||||||
| annotation |
|
||||||
| source | <xsd:element name="url"> <xsd:annotation> <xsd:documentation>String mit max. 1024 Zeichen</xsd:documentation> </xsd:annotation> <xsd:simpleType> <xsd:restriction base="xsd:string"> <xsd:maxLength value="1024"/> </xsd:restriction> </xsd:simpleType> </xsd:element> |
| diagram | ![]() |
|||||||||||||||||||||||||||||||||||||||||||||||||||||||||||||||||||||||||||||||||||||||||||||
| namespace | urn:omds3ServiceTypes-1-1-0 | |||||||||||||||||||||||||||||||||||||||||||||||||||||||||||||||||||||||||||||||||||||||||||||
| type | restriction of xsd:int | |||||||||||||||||||||||||||||||||||||||||||||||||||||||||||||||||||||||||||||||||||||||||||||
| properties |
|
|||||||||||||||||||||||||||||||||||||||||||||||||||||||||||||||||||||||||||||||||||||||||||||
| facets |
|
|||||||||||||||||||||||||||||||||||||||||||||||||||||||||||||||||||||||||||||||||||||||||||||
| annotation |
|
|||||||||||||||||||||||||||||||||||||||||||||||||||||||||||||||||||||||||||||||||||||||||||||
| source | <xsd:element name="type"> <xsd:annotation> <xsd:documentation>Code für Art der URL, z.B. Verträge, Dokumente, Schäden, Schadenmeldung als int-Type.</xsd:documentation> </xsd:annotation> <xsd:simpleType> <xsd:restriction base="xsd:int"> <xsd:enumeration value="1"> <xsd:annotation> <xsd:documentation>Einstiegsseite</xsd:documentation> <!-- in 1.03 Deep-Link allgemein --> </xsd:annotation> </xsd:enumeration> <xsd:enumeration value="2"> <xsd:annotation> <xsd:documentation>Suche Partner</xsd:documentation> <!-- in 1.03 Deep-Link allgemein --> </xsd:annotation> </xsd:enumeration> <xsd:enumeration value="3"> <xsd:annotation> <xsd:documentation>Suche Vertrag</xsd:documentation> <!-- in 1.03 Deep-Link allgemein --> </xsd:annotation> </xsd:enumeration> <xsd:enumeration value="4"> <xsd:annotation> <xsd:documentation>Suche Schaden</xsd:documentation> <!-- in 1.03 Deep-Link allgemein --> </xsd:annotation> </xsd:enumeration> <xsd:enumeration value="5"> <xsd:annotation> <xsd:documentation>Suche Angebot/Antrag</xsd:documentation> <!-- in 1.03 Deep-Link allgemein --> </xsd:annotation> </xsd:enumeration> <xsd:enumeration value="6"> <xsd:annotation> <xsd:documentation>Schadenübersicht</xsd:documentation> <!-- in 7.01 Deep-Link-Schaden, keine Doublette zu Nr 12, da hier Übersicht über einzelnen Schaden --> </xsd:annotation> </xsd:enumeration> <xsd:enumeration value="7"> <xsd:annotation> <xsd:documentation>Dokumente</xsd:documentation> <!-- in 2.01 Deep-Link-Angebot-Antrag, in 3.03 Deep-Link-Vertrag, in 4.01 Deep-Link-Partner, in 7.01 Deep-Link-Schaden --> </xsd:annotation> </xsd:enumeration> <xsd:enumeration value="8"> <xsd:annotation> <xsd:documentation>Anfrage</xsd:documentation> <!-- in 7.01 Deep-Link-Schaden --> </xsd:annotation> </xsd:enumeration> <xsd:enumeration value="9"> <xsd:annotation> <xsd:documentation>Stammdaten</xsd:documentation> <!-- in 3.03 Deep-Link-Vertrag, in 4.01 Deep-Link-Partner --> </xsd:annotation> </xsd:enumeration> <xsd:enumeration value="10"> <xsd:annotation> <xsd:documentation>Bearbeiten</xsd:documentation> <!-- in 4.01 Deep-Link-Partner --> </xsd:annotation> </xsd:enumeration> <xsd:enumeration value="11"> <xsd:annotation> <xsd:documentation>Verträge</xsd:documentation> <!-- in 4.01 Deep-Link-Partner --> </xsd:annotation> </xsd:enumeration> <xsd:enumeration value="12"> <xsd:annotation> <xsd:documentation>Schäden</xsd:documentation> <!-- in 3.03 Deep-Link-Vertrag, in 4.01 Deep-Link-Partner, Keine Doublette zu Nr 6 da hier eine Liste von Schäden zu einem gegebenen Vertrag --> </xsd:annotation> </xsd:enumeration> <xsd:enumeration value="13"> <xsd:annotation> <xsd:documentation>Angebote</xsd:documentation> <!-- in 4.01 Deep-Link-Partner, keine Doublette zu Nr 14 Angebots-/ Antragsübersicht, da hier nur Angebote des Partners --> </xsd:annotation> </xsd:enumeration> <xsd:enumeration value="14"> <xsd:annotation> <xsd:documentation>Angebots-/ Antragsübersicht</xsd:documentation> <!-- in 2.01 Deep-Link-Angebot-Antrag, keine Doublette zu Nr 13, da hier Übersichtsseite über alle Angebote/ Anträge des Service-Konsumenten --> </xsd:annotation> </xsd:enumeration> <xsd:enumeration value="15"> <xsd:annotation> <xsd:documentation>Inkassostand</xsd:documentation> <!-- in 3.03 Deep-Link-Vertrag --> </xsd:annotation> </xsd:enumeration> <xsd:enumeration value="16"> <xsd:annotation> <xsd:documentation>Angebot</xsd:documentation> <!-- in 3.03 Deep-Link-Vertrag --> </xsd:annotation> </xsd:enumeration> <xsd:enumeration value="17"> <xsd:annotation> <xsd:documentation>Schadenmeldung</xsd:documentation> <!-- in 3.03 Deep-Link-Vertrag --> </xsd:annotation> </xsd:enumeration> <xsd:enumeration value="18"> <xsd:annotation> <xsd:documentation>Mahnungen</xsd:documentation> <!-- in 3.03 Deep-Link-Vertrag --> </xsd:annotation> </xsd:enumeration> </xsd:restriction> </xsd:simpleType> </xsd:element> |
| diagram | ![]() |
||||||
| namespace | urn:omds3ServiceTypes-1-1-0 | ||||||
| type | xsd:dateTime | ||||||
| properties |
|
||||||
| annotation |
|
||||||
| source | <xsd:element name="validUntil" type="xsd:dateTime" minOccurs="0"> <xsd:annotation> <xsd:documentation>Ablaufzeitpunkt der Action-Links. Wenn Actionslinks vorhanden sind, dieses Element jedoch nicht oder mit dem Wert "null", so sind die ActionLinks zeitlich unbeschränkt gültig. </xsd:documentation> </xsd:annotation> </xsd:element> |
| diagram | ![]() |
||
| namespace | urn:omds3ServiceTypes-1-1-0 | ||
| children | VUNr AuthFilter | ||
| used by |
|
||
| annotation |
|
||
| source | <xsd:complexType name="LoginRequestType"> <xsd:annotation> <xsd:documentation>Der Typ des Request-Objekts fuer den allgemeinen Portaleinstieg</xsd:documentation> </xsd:annotation> <xsd:sequence> <xsd:element name="VUNr" type="omds:VUNr" minOccurs="0"/> <xsd:element name="AuthFilter" type="cst:AuthorizationFilter" minOccurs="0"/> </xsd:sequence> </xsd:complexType> |
| diagram | ![]() |
|||||||||
| namespace | urn:omds3ServiceTypes-1-1-0 | |||||||||
| type | omds:VUNr | |||||||||
| properties |
|
|||||||||
| facets |
|
|||||||||
| source | <xsd:element name="VUNr" type="omds:VUNr" minOccurs="0"/> |
| diagram | ![]() |
||||||
| namespace | urn:omds3ServiceTypes-1-1-0 | ||||||
| type | AuthorizationFilter | ||||||
| properties |
|
||||||
| source | <xsd:element name="AuthFilter" type="cst:AuthorizationFilter" minOccurs="0"/> |
| diagram | ![]() |
||
| namespace | urn:omds3ServiceTypes-1-1-0 | ||
| children | VUNr MaklerID omdsPackageIdDetails timeStamp packageSize packageExtent packageContentCode | ||
| used by |
|
||
| annotation |
|
||
| source | <xsd:complexType name="OMDSPackageInfoType"> <xsd:annotation> <xsd:documentation>Typ fuer die wesentlichen Informationen zu einem OMDS-Datensatz-Package</xsd:documentation> </xsd:annotation> <xsd:sequence> <xsd:element name="VUNr" type="omds:VUNr"/> <xsd:element name="MaklerID" type="cst:MaklerID_Type" nillable="false"> <xsd:annotation> <xsd:documentation>Entspricht der MaklerID in OMDS 2.x. Die MaklerID (in Version 1.0.0 noch AgentID) ist eine übergeordnete ID des Vermittlers unter welcher mehrere Vermittlernummern zusammengefasst sein können. Diese ID ist in der Regel spezifisch für die jeweilige VU oder den jeweiligen Dienstleister, bei dem die Daten abgeholt werden. Ein zulässiger Spezialfall ist, dass die agentID mit der Vermittlernummer "Vermnr" (in Version 1.0.0 noch agentNumber) zusammenfällt.</xsd:documentation> </xsd:annotation> </xsd:element> <xsd:element name="omdsPackageIdDetails" type="cst:ElementIdType"> <xsd:annotation> <xsd:documentation>Die Id des OMDS Pakets und Angaben zu ihrer Verwendbarkeit, wobei hier kein Schlüssel aus einem OMDS Paket selbst gemeint ist, sondern eine eigenständige Id, die das Abrufen des OMDS-Pakets ermöglicht.</xsd:documentation> </xsd:annotation> </xsd:element> <xsd:element name="timeStamp" type="omds:Datum-Zeit" nillable="false"> <xsd:annotation> <xsd:documentation>Zeitstempel der Erstellung entsprechend dem Attribut PaketZpktErstell mit OMDS Datum-Zeit als Typ</xsd:documentation> </xsd:annotation> </xsd:element> <xsd:element name="packageSize" type="xsd:int" nillable="false"> <xsd:annotation> <xsd:documentation>Groesse der Datei in Byte, de facto beschränkt auf max. ca. 2 GB da vom Typ int</xsd:documentation> </xsd:annotation> </xsd:element> <xsd:element name="packageExtent" type="omds:PaketUmfCd_Type"> <xsd:annotation> <xsd:documentation>entspricht dem der Paketumfang wie er in OMDS 2.x im Typ PaketUmfCd_Type definiert ist: D = Differenz, G = Gesamtbestand</xsd:documentation> </xsd:annotation> </xsd:element> <xsd:element name="packageContentCode" type="omds:PaketInhCd_Type" maxOccurs="unbounded"> <xsd:annotation> <xsd:documentation>Liste von OMDS 2.x Elementen des Typs PaketInhCd_Type, die den Inhalt des Datenpakets beschreiben</xsd:documentation> </xsd:annotation> </xsd:element> </xsd:sequence> </xsd:complexType> |
| diagram | ![]() |
|||||||||
| namespace | urn:omds3ServiceTypes-1-1-0 | |||||||||
| type | omds:VUNr | |||||||||
| properties |
|
|||||||||
| facets |
|
|||||||||
| source | <xsd:element name="VUNr" type="omds:VUNr"/> |
| diagram | ![]() |
|||||||||
| namespace | urn:omds3ServiceTypes-1-1-0 | |||||||||
| type | MaklerID_Type | |||||||||
| properties |
|
|||||||||
| facets |
|
|||||||||
| annotation |
|
|||||||||
| source | <xsd:element name="MaklerID" type="cst:MaklerID_Type" nillable="false"> <xsd:annotation> <xsd:documentation>Entspricht der MaklerID in OMDS 2.x. Die MaklerID (in Version 1.0.0 noch AgentID) ist eine übergeordnete ID des Vermittlers unter welcher mehrere Vermittlernummern zusammengefasst sein können. Diese ID ist in der Regel spezifisch für die jeweilige VU oder den jeweiligen Dienstleister, bei dem die Daten abgeholt werden. Ein zulässiger Spezialfall ist, dass die agentID mit der Vermittlernummer "Vermnr" (in Version 1.0.0 noch agentNumber) zusammenfällt.</xsd:documentation> </xsd:annotation> </xsd:element> |
| diagram | ![]() |
||
| namespace | urn:omds3ServiceTypes-1-1-0 | ||
| type | ElementIdType | ||
| properties |
|
||
| children | id idValidUntil idIsSingleUse | ||
| annotation |
|
||
| source | <xsd:element name="omdsPackageIdDetails" type="cst:ElementIdType"> <xsd:annotation> <xsd:documentation>Die Id des OMDS Pakets und Angaben zu ihrer Verwendbarkeit, wobei hier kein Schlüssel aus einem OMDS Paket selbst gemeint ist, sondern eine eigenständige Id, die das Abrufen des OMDS-Pakets ermöglicht.</xsd:documentation> </xsd:annotation> </xsd:element> |
| diagram | ![]() |
|||||||||
| namespace | urn:omds3ServiceTypes-1-1-0 | |||||||||
| type | omds:Datum-Zeit | |||||||||
| properties |
|
|||||||||
| facets |
|
|||||||||
| annotation |
|
|||||||||
| source | <xsd:element name="timeStamp" type="omds:Datum-Zeit" nillable="false"> <xsd:annotation> <xsd:documentation>Zeitstempel der Erstellung entsprechend dem Attribut PaketZpktErstell mit OMDS Datum-Zeit als Typ</xsd:documentation> </xsd:annotation> </xsd:element> |
| diagram | ![]() |
||||
| namespace | urn:omds3ServiceTypes-1-1-0 | ||||
| type | xsd:int | ||||
| properties |
|
||||
| annotation |
|
||||
| source | <xsd:element name="packageSize" type="xsd:int" nillable="false"> <xsd:annotation> <xsd:documentation>Groesse der Datei in Byte, de facto beschränkt auf max. ca. 2 GB da vom Typ int</xsd:documentation> </xsd:annotation> </xsd:element> |
| diagram | ![]() |
|||||||||||||
| namespace | urn:omds3ServiceTypes-1-1-0 | |||||||||||||
| type | omds:PaketUmfCd_Type | |||||||||||||
| properties |
|
|||||||||||||
| facets |
|
|||||||||||||
| annotation |
|
|||||||||||||
| source | <xsd:element name="packageExtent" type="omds:PaketUmfCd_Type"> <xsd:annotation> <xsd:documentation>entspricht dem der Paketumfang wie er in OMDS 2.x im Typ PaketUmfCd_Type definiert ist: D = Differenz, G = Gesamtbestand</xsd:documentation> </xsd:annotation> </xsd:element> |
| diagram | ![]() |
|||||||||||||||||||||||||||||||||||||||||||
| namespace | urn:omds3ServiceTypes-1-1-0 | |||||||||||||||||||||||||||||||||||||||||||
| type | omds:PaketInhCd_Type | |||||||||||||||||||||||||||||||||||||||||||
| properties |
|
|||||||||||||||||||||||||||||||||||||||||||
| facets |
|
|||||||||||||||||||||||||||||||||||||||||||
| annotation |
|
|||||||||||||||||||||||||||||||||||||||||||
| source | <xsd:element name="packageContentCode" type="omds:PaketInhCd_Type" maxOccurs="unbounded"> <xsd:annotation> <xsd:documentation>Liste von OMDS 2.x Elementen des Typs PaketInhCd_Type, die den Inhalt des Datenpakets beschreiben</xsd:documentation> </xsd:annotation> </xsd:element> |
| diagram | ![]() |
||
| namespace | urn:omds3ServiceTypes-1-1-0 | ||
| children | VUNr agentFilter dateFrom dateUntil | ||
| used by |
|
||
| source | <xsd:complexType name="OMDSPackageListRequest"> <xsd:sequence> <xsd:element name="VUNr" type="omds:VUNr" minOccurs="0"> <xsd:annotation> <xsd:documentation>die VUNr aus OMDS als optionaler Filterparameter</xsd:documentation> </xsd:annotation> </xsd:element> <xsd:element name="agentFilter" type="cst:AgentFilter_Type" minOccurs="0"> <xsd:annotation> <xsd:documentation>Hier wird direkt ein agentFilter-Element verwendet und kein abstrakter authFilter, da dieser Service dezidiert auf Makler zugeschnitten ist und OMDS-Packages nach MaklerID und Vermittlernummer strukturiert sind und nicht nach anderen Filterkriterien.</xsd:documentation> </xsd:annotation> </xsd:element> <xsd:element name="dateFrom" type="xsd:date" minOccurs="0"> <xsd:annotation> <xsd:documentation>von inkl. Datum</xsd:documentation> </xsd:annotation> </xsd:element> <xsd:element name="dateUntil" type="xsd:date" minOccurs="0"> <xsd:annotation> <xsd:documentation>bis inkl. Datum</xsd:documentation> </xsd:annotation> </xsd:element> </xsd:sequence> </xsd:complexType> |
| diagram | ![]() |
|||||||||
| namespace | urn:omds3ServiceTypes-1-1-0 | |||||||||
| type | omds:VUNr | |||||||||
| properties |
|
|||||||||
| facets |
|
|||||||||
| annotation |
|
|||||||||
| source | <xsd:element name="VUNr" type="omds:VUNr" minOccurs="0"> <xsd:annotation> <xsd:documentation>die VUNr aus OMDS als optionaler Filterparameter</xsd:documentation> </xsd:annotation> </xsd:element> |
| diagram | ![]() |
||||||
| namespace | urn:omds3ServiceTypes-1-1-0 | ||||||
| type | AgentFilter_Type | ||||||
| properties |
|
||||||
| children | MaklerID Vermnr | ||||||
| annotation |
|
||||||
| source | <xsd:element name="agentFilter" type="cst:AgentFilter_Type" minOccurs="0"> <xsd:annotation> <xsd:documentation>Hier wird direkt ein agentFilter-Element verwendet und kein abstrakter authFilter, da dieser Service dezidiert auf Makler zugeschnitten ist und OMDS-Packages nach MaklerID und Vermittlernummer strukturiert sind und nicht nach anderen Filterkriterien.</xsd:documentation> </xsd:annotation> </xsd:element> |
| diagram | ![]() |
||||||
| namespace | urn:omds3ServiceTypes-1-1-0 | ||||||
| type | xsd:date | ||||||
| properties |
|
||||||
| annotation |
|
||||||
| source | <xsd:element name="dateFrom" type="xsd:date" minOccurs="0"> <xsd:annotation> <xsd:documentation>von inkl. Datum</xsd:documentation> </xsd:annotation> </xsd:element> |
| diagram | ![]() |
||||||
| namespace | urn:omds3ServiceTypes-1-1-0 | ||||||
| type | xsd:date | ||||||
| properties |
|
||||||
| annotation |
|
||||||
| source | <xsd:element name="dateUntil" type="xsd:date" minOccurs="0"> <xsd:annotation> <xsd:documentation>bis inkl. Datum</xsd:documentation> </xsd:annotation> </xsd:element> |
| diagram | ![]() |
||
| namespace | urn:omds3ServiceTypes-1-1-0 | ||
| children | omdsPackageInfo ServiceFault | ||
| used by |
|
||
| annotation |
|
||
| source | <xsd:complexType name="OMDSPackageListResponse"> <xsd:annotation> <xsd:documentation>Dieser Typ definiert eine Liste von OMDS-Datensaetzen</xsd:documentation> </xsd:annotation> <xsd:sequence minOccurs="0"> <xsd:element name="omdsPackageInfo" type="OMDSPackageInfoType" minOccurs="0" maxOccurs="unbounded"/> <xsd:element name="ServiceFault" type="cst:ServiceFault" minOccurs="0" maxOccurs="unbounded"> <xsd:annotation> <xsd:documentation>Fachliche Fehlermeldungen</xsd:documentation> </xsd:annotation> </xsd:element> </xsd:sequence> </xsd:complexType> |
| diagram | ![]() |
||||||
| namespace | urn:omds3ServiceTypes-1-1-0 | ||||||
| type | OMDSPackageInfoType | ||||||
| properties |
|
||||||
| children | VUNr MaklerID omdsPackageIdDetails timeStamp packageSize packageExtent packageContentCode | ||||||
| source | <xsd:element name="omdsPackageInfo" type="OMDSPackageInfoType" minOccurs="0" maxOccurs="unbounded"/> |
| diagram | ![]() |
||||||
| namespace | urn:omds3ServiceTypes-1-1-0 | ||||||
| type | ServiceFault | ||||||
| properties |
|
||||||
| children | errorType errorCode errorMsg elementReference | ||||||
| annotation |
|
||||||
| source | <xsd:element name="ServiceFault" type="cst:ServiceFault" minOccurs="0" maxOccurs="unbounded"> <xsd:annotation> <xsd:documentation>Fachliche Fehlermeldungen</xsd:documentation> </xsd:annotation> </xsd:element> |
| diagram | ![]() |
||
| namespace | urn:omds3ServiceTypes-1-1-0 | ||
| children | VUNr agentFilter omdsPackageId | ||
| used by |
|
||
| source | <xsd:complexType name="OMDSPackageRequest"> <xsd:sequence> <xsd:element name="VUNr" type="omds:VUNr" minOccurs="0"/> <xsd:element name="agentFilter" type="cst:AgentFilter_Type" minOccurs="0"> <xsd:annotation> <xsd:documentation>Hier wird direkt ein agentFilter-Element verwendet und kein abstrakter authFilter, da dieser Service dezidiert auf Makler zugeschnitten ist und OMDS-Packages nach MaklerID und Vermittlernummer strukturiert sind und nicht nach anderen Filterkriterien.</xsd:documentation> </xsd:annotation> </xsd:element> <xsd:element name="omdsPackageId" type="xsd:string" nillable="false" maxOccurs="unbounded"> <xsd:annotation> <xsd:documentation>Die Id des Datensatzes unter welcher er ueber Webservices referenziert werden kann. Es handelt sich nicht um eine Id aus dem OMDS-Datensatz</xsd:documentation> </xsd:annotation> </xsd:element> </xsd:sequence> </xsd:complexType> |
| diagram | ![]() |
|||||||||
| namespace | urn:omds3ServiceTypes-1-1-0 | |||||||||
| type | omds:VUNr | |||||||||
| properties |
|
|||||||||
| facets |
|
|||||||||
| source | <xsd:element name="VUNr" type="omds:VUNr" minOccurs="0"/> |
| diagram | ![]() |
||||||
| namespace | urn:omds3ServiceTypes-1-1-0 | ||||||
| type | AgentFilter_Type | ||||||
| properties |
|
||||||
| children | MaklerID Vermnr | ||||||
| annotation |
|
||||||
| source | <xsd:element name="agentFilter" type="cst:AgentFilter_Type" minOccurs="0"> <xsd:annotation> <xsd:documentation>Hier wird direkt ein agentFilter-Element verwendet und kein abstrakter authFilter, da dieser Service dezidiert auf Makler zugeschnitten ist und OMDS-Packages nach MaklerID und Vermittlernummer strukturiert sind und nicht nach anderen Filterkriterien.</xsd:documentation> </xsd:annotation> </xsd:element> |
| diagram | ![]() |
||||||||
| namespace | urn:omds3ServiceTypes-1-1-0 | ||||||||
| type | xsd:string | ||||||||
| properties |
|
||||||||
| annotation |
|
||||||||
| source | <xsd:element name="omdsPackageId" type="xsd:string" nillable="false" maxOccurs="unbounded"> <xsd:annotation> <xsd:documentation>Die Id des Datensatzes unter welcher er ueber Webservices referenziert werden kann. Es handelt sich nicht um eine Id aus dem OMDS-Datensatz</xsd:documentation> </xsd:annotation> </xsd:element> |
| diagram | ![]() |
||
| namespace | urn:omds3ServiceTypes-1-1-0 | ||
| children | requestedOmdsPackage ServiceFault | ||
| used by |
|
||
| source | <xsd:complexType name="OMDSPackageResponse"> <xsd:sequence> <xsd:element name="requestedOmdsPackage" type="RequestedOMDSPackage" nillable="false" minOccurs="0" maxOccurs="unbounded"> <xsd:annotation> <xsd:documentation>Liste der angeforderten Pakete</xsd:documentation> </xsd:annotation> </xsd:element> <xsd:element name="ServiceFault" type="cst:ServiceFault" minOccurs="0" maxOccurs="unbounded"> <xsd:annotation> <xsd:documentation>Fachliche Fehlermeldungen</xsd:documentation> </xsd:annotation> </xsd:element> </xsd:sequence> </xsd:complexType> |
| diagram | ![]() |
||||||||
| namespace | urn:omds3ServiceTypes-1-1-0 | ||||||||
| type | RequestedOMDSPackage | ||||||||
| properties |
|
||||||||
| children | requestedOmdsPackageId omdsPackage ServiceFault | ||||||||
| annotation |
|
||||||||
| source | <xsd:element name="requestedOmdsPackage" type="RequestedOMDSPackage" nillable="false" minOccurs="0" maxOccurs="unbounded"> <xsd:annotation> <xsd:documentation>Liste der angeforderten Pakete</xsd:documentation> </xsd:annotation> </xsd:element> |
| diagram | ![]() |
||||||
| namespace | urn:omds3ServiceTypes-1-1-0 | ||||||
| type | ServiceFault | ||||||
| properties |
|
||||||
| children | errorType errorCode errorMsg elementReference | ||||||
| annotation |
|
||||||
| source | <xsd:element name="ServiceFault" type="cst:ServiceFault" minOccurs="0" maxOccurs="unbounded"> <xsd:annotation> <xsd:documentation>Fachliche Fehlermeldungen</xsd:documentation> </xsd:annotation> </xsd:element> |
| diagram | ![]() |
||
| namespace | urn:omds3ServiceTypes-1-1-0 | ||
| children | partnerNumber partnerRole | ||
| used by |
|
||
| annotation |
|
||
| source | <xsd:complexType name="PolicyPartnerRole"> <xsd:annotation> <xsd:documentation>Partnerrollen in einer Polizze: Versicherungsnehmer, Versicherte Person</xsd:documentation> </xsd:annotation> <xsd:sequence> <xsd:element name="partnerNumber" type="omds:Personennr"> <xsd:annotation> <xsd:documentation>Die Partnernummer als OMDS-Personennr (String mit 1-26 Zeichen) </xsd:documentation> </xsd:annotation> </xsd:element> <xsd:element name="partnerRole" type="cst:PartnerRoleType" minOccurs="0" maxOccurs="unbounded"> <xsd:annotation> <xsd:documentation>Partnerrollen im Vertrag als PartnerRoleType: String mit 2 Zeichen: VN, VP</xsd:documentation> </xsd:annotation> </xsd:element> </xsd:sequence> </xsd:complexType> |
| diagram | ![]() |
|||||||||
| namespace | urn:omds3ServiceTypes-1-1-0 | |||||||||
| type | omds:Personennr | |||||||||
| properties |
|
|||||||||
| facets |
|
|||||||||
| annotation |
|
|||||||||
| source | <xsd:element name="partnerNumber" type="omds:Personennr"> <xsd:annotation> <xsd:documentation>Die Partnernummer als OMDS-Personennr (String mit 1-26 Zeichen) </xsd:documentation> </xsd:annotation> </xsd:element> |
| diagram | ![]() |
||||||||||||||||
| namespace | urn:omds3ServiceTypes-1-1-0 | ||||||||||||||||
| type | PartnerRoleType | ||||||||||||||||
| properties |
|
||||||||||||||||
| facets |
|
||||||||||||||||
| annotation |
|
||||||||||||||||
| source | <xsd:element name="partnerRole" type="cst:PartnerRoleType" minOccurs="0" maxOccurs="unbounded"> <xsd:annotation> <xsd:documentation>Partnerrollen im Vertrag als PartnerRoleType: String mit 2 Zeichen: VN, VP</xsd:documentation> </xsd:annotation> </xsd:element> |
| diagram | ![]() |
||
| namespace | urn:omds3ServiceTypes-1-1-0 | ||
| children | requestedOmdsPackageId omdsPackage ServiceFault | ||
| used by |
|
||
| annotation |
|
||
| source | <xsd:complexType name="RequestedOMDSPackage"> <xsd:annotation> <xsd:documentation>Typ fuer ein OMDS-Datensatz-Package</xsd:documentation> </xsd:annotation> <xsd:sequence> <xsd:element name="requestedOmdsPackageId" nillable="false"> <xsd:annotation> <xsd:documentation>Die angefragte Id des OMDS-Datenpakets, wobei dies kein Schlüssel aus dem Paket ist. </xsd:documentation> </xsd:annotation> <xsd:simpleType> <xsd:restriction base="xsd:string"> <xsd:minLength value="1"/> <xsd:maxLength value="1024"/> </xsd:restriction> </xsd:simpleType> </xsd:element> <xsd:element name="omdsPackage" minOccurs="0"> <xsd:annotation> <xsd:documentation>Nur enthalten, wenn es das angeforderte Paket tatsächlich gibt und der User darauf berechtigt ist.</xsd:documentation> </xsd:annotation> <xsd:complexType> <xsd:sequence> <xsd:element name="omdsPackageInfo" type="OMDSPackageInfoType" nillable="false"> <xsd:annotation> <xsd:documentation>Meta-Informationen zu diesem Paket</xsd:documentation> </xsd:annotation> </xsd:element> <xsd:element name="content" type="xsd:base64Binary" xmime:expectedContentTypes="application/zip"> <xsd:annotation> <xsd:documentation>Gezippte OMDS-Daten als base64Binary oder mit Binary mit MTOM</xsd:documentation> </xsd:annotation> </xsd:element> </xsd:sequence> </xsd:complexType> </xsd:element> <xsd:element name="ServiceFault" type="cst:ServiceFault" minOccurs="0" maxOccurs="unbounded"> <xsd:annotation> <xsd:documentation>Fachliche Fehlermeldungen</xsd:documentation> </xsd:annotation> </xsd:element> </xsd:sequence> </xsd:complexType> |
| diagram | ![]() |
|||||||||
| namespace | urn:omds3ServiceTypes-1-1-0 | |||||||||
| type | restriction of xsd:string | |||||||||
| properties |
|
|||||||||
| facets |
|
|||||||||
| annotation |
|
|||||||||
| source | <xsd:element name="requestedOmdsPackageId" nillable="false"> <xsd:annotation> <xsd:documentation>Die angefragte Id des OMDS-Datenpakets, wobei dies kein Schlüssel aus dem Paket ist. </xsd:documentation> </xsd:annotation> <xsd:simpleType> <xsd:restriction base="xsd:string"> <xsd:minLength value="1"/> <xsd:maxLength value="1024"/> </xsd:restriction> </xsd:simpleType> </xsd:element> |
| diagram | ![]() |
||||||
| namespace | urn:omds3ServiceTypes-1-1-0 | ||||||
| properties |
|
||||||
| children | omdsPackageInfo content | ||||||
| annotation |
|
||||||
| source | <xsd:element name="omdsPackage" minOccurs="0"> <xsd:annotation> <xsd:documentation>Nur enthalten, wenn es das angeforderte Paket tatsächlich gibt und der User darauf berechtigt ist.</xsd:documentation> </xsd:annotation> <xsd:complexType> <xsd:sequence> <xsd:element name="omdsPackageInfo" type="OMDSPackageInfoType" nillable="false"> <xsd:annotation> <xsd:documentation>Meta-Informationen zu diesem Paket</xsd:documentation> </xsd:annotation> </xsd:element> <xsd:element name="content" type="xsd:base64Binary" xmime:expectedContentTypes="application/zip"> <xsd:annotation> <xsd:documentation>Gezippte OMDS-Daten als base64Binary oder mit Binary mit MTOM</xsd:documentation> </xsd:annotation> </xsd:element> </xsd:sequence> </xsd:complexType> </xsd:element> |
| diagram | ![]() |
||||
| namespace | urn:omds3ServiceTypes-1-1-0 | ||||
| type | OMDSPackageInfoType | ||||
| properties |
|
||||
| children | VUNr MaklerID omdsPackageIdDetails timeStamp packageSize packageExtent packageContentCode | ||||
| annotation |
|
||||
| source | <xsd:element name="omdsPackageInfo" type="OMDSPackageInfoType" nillable="false"> <xsd:annotation> <xsd:documentation>Meta-Informationen zu diesem Paket</xsd:documentation> </xsd:annotation> </xsd:element> |
| diagram | ![]() |
||
| namespace | urn:omds3ServiceTypes-1-1-0 | ||
| type | xsd:base64Binary | ||
| properties |
|
||
| annotation |
|
||
| source | <xsd:element name="content" type="xsd:base64Binary" xmime:expectedContentTypes="application/zip"> <xsd:annotation> <xsd:documentation>Gezippte OMDS-Daten als base64Binary oder mit Binary mit MTOM</xsd:documentation> </xsd:annotation> </xsd:element> |
| diagram | ![]() |
||||||
| namespace | urn:omds3ServiceTypes-1-1-0 | ||||||
| type | ServiceFault | ||||||
| properties |
|
||||||
| children | errorType errorCode errorMsg elementReference | ||||||
| annotation |
|
||||||
| source | <xsd:element name="ServiceFault" type="cst:ServiceFault" minOccurs="0" maxOccurs="unbounded"> <xsd:annotation> <xsd:documentation>Fachliche Fehlermeldungen</xsd:documentation> </xsd:annotation> </xsd:element> |
| diagram | ![]() |
||
| namespace | urn:omds3ServiceTypes-1-1-0 | ||
| children | VUNr | ||
| used by |
|
||
| source | <xsd:complexType name="UserDataRequest"> <xsd:sequence> <xsd:element name="VUNr" type="omds:VUNr" minOccurs="0"> <xsd:annotation> <xsd:documentation>Die VUNr des angefragten Unternehmens. Dies ermöglicht ggf. mehrere VUs über eine technische Lösung zu servicieren. Verwendet den Typ VUNr aus OMDS-Datensatz.</xsd:documentation> </xsd:annotation> </xsd:element> </xsd:sequence> </xsd:complexType> |
| diagram | ![]() |
|||||||||
| namespace | urn:omds3ServiceTypes-1-1-0 | |||||||||
| type | omds:VUNr | |||||||||
| properties |
|
|||||||||
| facets |
|
|||||||||
| annotation |
|
|||||||||
| source | <xsd:element name="VUNr" type="omds:VUNr" minOccurs="0"> <xsd:annotation> <xsd:documentation>Die VUNr des angefragten Unternehmens. Dies ermöglicht ggf. mehrere VUs über eine technische Lösung zu servicieren. Verwendet den Typ VUNr aus OMDS-Datensatz.</xsd:documentation> </xsd:annotation> </xsd:element> |
| diagram | ![]() |
||
| namespace | urn:omds3ServiceTypes-1-1-0 | ||
| children | userid availableServices person | ||
| used by |
|
||
| annotation |
|
||
| source | <xsd:complexType name="UserDataResponse"> <xsd:annotation> <xsd:documentation>Response Type mit Benutzerinformationen. Das Element 'address' ist mit Version 1.1.0 entfallen, da diese Informationen auch im Element 'person' übermittelt werden können </xsd:documentation> </xsd:annotation> <xsd:sequence> <xsd:element name="userid"> <xsd:annotation> <xsd:documentation>BenutzerId</xsd:documentation> </xsd:annotation> <xsd:simpleType> <xsd:restriction base="xsd:string"> <xsd:minLength value="1"/> </xsd:restriction> </xsd:simpleType> </xsd:element> <xsd:element name="availableServices"> <xsd:annotation> <xsd:documentation>Liste der für diesen User unterstützen Services</xsd:documentation> </xsd:annotation> <xsd:complexType> <xsd:sequence> <xsd:element name="service" type="xsd:string" maxOccurs="unbounded"> <xsd:annotation> <xsd:documentation>Die ServiceId des jeweiligen Webservice als String</xsd:documentation> </xsd:annotation> </xsd:element> </xsd:sequence> </xsd:complexType> </xsd:element> <xsd:element name="person" type="omds:PERSON_Type"> <xsd:annotation> <xsd:documentation>Ist vom Typ PERSON_Type aus dem OMDS-Datensatz</xsd:documentation> </xsd:annotation> </xsd:element> </xsd:sequence> </xsd:complexType> |
| diagram | ![]() |
||||||
| namespace | urn:omds3ServiceTypes-1-1-0 | ||||||
| type | restriction of xsd:string | ||||||
| properties |
|
||||||
| facets |
|
||||||
| annotation |
|
||||||
| source | <xsd:element name="userid"> <xsd:annotation> <xsd:documentation>BenutzerId</xsd:documentation> </xsd:annotation> <xsd:simpleType> <xsd:restriction base="xsd:string"> <xsd:minLength value="1"/> </xsd:restriction> </xsd:simpleType> </xsd:element> |
| diagram | ![]() |
||
| namespace | urn:omds3ServiceTypes-1-1-0 | ||
| properties |
|
||
| children | service | ||
| annotation |
|
||
| source | <xsd:element name="availableServices"> <xsd:annotation> <xsd:documentation>Liste der für diesen User unterstützen Services</xsd:documentation> </xsd:annotation> <xsd:complexType> <xsd:sequence> <xsd:element name="service" type="xsd:string" maxOccurs="unbounded"> <xsd:annotation> <xsd:documentation>Die ServiceId des jeweiligen Webservice als String</xsd:documentation> </xsd:annotation> </xsd:element> </xsd:sequence> </xsd:complexType> </xsd:element> |
| diagram | ![]() |
||||||
| namespace | urn:omds3ServiceTypes-1-1-0 | ||||||
| type | xsd:string | ||||||
| properties |
|
||||||
| annotation |
|
||||||
| source | <xsd:element name="service" type="xsd:string" maxOccurs="unbounded"> <xsd:annotation> <xsd:documentation>Die ServiceId des jeweiligen Webservice als String</xsd:documentation> </xsd:annotation> </xsd:element> |
| diagram | ![]() |
||||||||||||||||||||||||||||||||||||||||||||||||||||||||||||||||||||||||||
| namespace | urn:omds3ServiceTypes-1-1-0 | ||||||||||||||||||||||||||||||||||||||||||||||||||||||||||||||||||||||||||
| type | omds:PERSON_Type | ||||||||||||||||||||||||||||||||||||||||||||||||||||||||||||||||||||||||||
| properties |
|
||||||||||||||||||||||||||||||||||||||||||||||||||||||||||||||||||||||||||
| children | omds:NATUERLICHE_PERSON omds:SONSTIGE_PERSON omds:EL-Anzahl omds:EL-Einstufung omds:EL-Entscheidungsfrage omds:EL-Identifizierung omds:EL-Kommunikation omds:EL-Legitimation omds:EL-Text | ||||||||||||||||||||||||||||||||||||||||||||||||||||||||||||||||||||||||||
| attributes |
|
||||||||||||||||||||||||||||||||||||||||||||||||||||||||||||||||||||||||||
| annotation |
|
||||||||||||||||||||||||||||||||||||||||||||||||||||||||||||||||||||||||||
| source | <xsd:element name="person" type="omds:PERSON_Type"> <xsd:annotation> <xsd:documentation>Ist vom Typ PERSON_Type aus dem OMDS-Datensatz</xsd:documentation> </xsd:annotation> </xsd:element> |