Schema omds3_ON2_Antrag_Common.xsd


schema location C:\Users\jensb\git\omdsservicedefinitions\OMDSServiceDefinition\src\main\resources\def\r1_6_0\omds3_ON2_Antrag_Common.xsd
attributeFormDefault qualified
elementFormDefault qualified
targetNamespace urn:at.vvo.omds.types.omds3types.v1-3-0.on2antrag.common
 
Elements  Complex types 
GetApplicationDocumentRequest  CalculateRequest_Type 
GetApplicationDocumentResponse  CalculateRequestGen_Type 
CalculateResponse_Type 
CalculateResponseGen_Type 
CreateApplicationRequest_Type 
CreateApplicationRequestGen_Type 
CreateApplicationResponse_Type 
CreateApplicationResponseGen_Type 
CreateOfferRequest_Type 
CreateOfferRequestGen_Type 
CreateOfferResponse_Type 
CreateOfferResponseGen_Type 
GetApplicationDocumentRequest_Type 
GetApplicationDocumentResponse_Type 
SpezAntrag_Type 
SpezBerechnung_Type 
SpezOffert_Type 
SubmitApplicationRequest_Type 
SubmitApplicationRequestGen_Type 
SubmitApplicationResponse_Type 
SubmitApplicationResponseGen_Type 
ZusaetzlicheAntragsdaten_Type 


schema location C:\Users\jensb\git\omdsservicedefinitions\OMDSServiceDefinition\src\main\resources\def\r1_6_0\omds214-00.xsd
attributeFormDefault unqualified
elementFormDefault unqualified
targetNamespace urn:omds20
 
Elements  Groups  Complex types  Simple types  Attr. groups 
EL-Antrag  bestand  ADRESSE_Type  AendGrundCd_Type  Adresse_Attribute 
EL-Anzahl  EL-Antrag_Type  AntriebsArtCd_Type 
EL-Betrag  EL-Anzahl_Type  AusstattungCd_Type 
EL-Bezugsberechtigung  EL-Betrag_Type  BauartCd_Type 
EL-Einstufung  EL-Bezugsberechtigung_Type  BBArtCd_Type 
EL-Entscheidungsfrage  EL-Einstufung_Type  BearbStandCd_Type 
EL-Flaeche  EL-Entscheidungsfrage_Type  BetragArtCd_Type 
EL-Gewinnbeteiligung  EL-Flaeche_Type  BetRolleCd_Type 
EL-Grenzwert  EL-Gewinnbeteiligung_Type  DachungCd_Type 
EL-Identifizierung  EL-Grenzwert_Type  Datum 
EL-Index  EL-Identifizierung_Type  Datum-Zeit 
EL-KFZ-Kennzeichen  EL-Index_Type  Datum-Zeit2 
EL-Klausel  EL-KFZ-Kennzeichen_Type  decimal 
EL-Kommunikation  EL-Klausel_Type  decimal14_2 
EL-Legitimation  EL-Kommunikation_Type  EFrageCd_Type 
EL-Objekt  EL-Legitimation_Type  Entsch2_Type 
EL-Objektdaten  EL-Objekt_Type  Entsch3_Type 
EL-Polizzennummer  EL-Objektdaten_Type  EstArtCd_Type 
EL-Praemienfreistellung  EL-Polizzennummer_Type  Fahrgestnr_Type 
EL-Praemienkorrektur  EL-Praemienfreistellung_Type  FamilienstandCd_Type 
EL-Rahmenvereinbarung  EL-Praemienkorrektur_Type  FlaechenAttributCd_Type 
EL-Rente  EL-Rahmenvereinbarung_Type  FondsAnteil_Type 
EL-Selbstbehalt  EL-Rente_Type  FondsBetrag_Type 
EL-Steuer  EL-Selbstbehalt_Type  FondsBez_Type 
EL-Text  EL-Steuer_Type  FzgArtCd_Type 
EL-Versicherungssumme  EL-Text_Type  GebaeudeArtCd_Type 
EL-Zeitraum  EL-Versicherungssumme_Type  GebaeudeHoeheCd_Type 
FONDS  EL-Zeitraum_Type  GeschlechtCd_Type 
GESCHAEDIGTES_OBJEKT  FONDS_Type  GesFormCd_Type 
KLAUSEL  GESCHAEDIGTES_OBJEKT_Type  GrundRuecklaufCd_Type 
LOESCHANSTOSS  KLAUSEL_Type  GrwArtCd_Type 
MAHNUNG  LOESCHANSTOSS_Type  IdfArtCd_Type 
NATUERLICHE_PERSON  MAHNUNG_Type  IndexArtCd_Type 
OMDS  NATUERLICHE_PERSON_Type  ISIN_Type 
PAKET  PERSON_Type  KomArtCd_Type 
PERSON  PORTFOLIO_TYPE  LandesCd_Type 
PORTFOLIO  PROVISION_Type  LegArtCd_Type 
PROVISION  RISIKO_Type  LoeschCd_Type 
RISIKO  SCHADEN_BETEILIGTER_Type  MahnStufeCd_Type 
SCHADEN  SCHADEN_Type  MaklerID_Type 
SCHADEN_BETEILIGTER  SONSTIGE_PERSON_Type  NutzungCd_Type 
SCHLUESSEL  SPARTE_Type  ObjektdatenCd_Type 
SCHLUESSELART  VERS_KFZ_Type  OMDSVersion_Type 
SONSTIGE_PERSON  VERS_OBJEKT_Type  PaketInhCd_Type 
SPARTE  VERS_PERSON_Type  PaketUmfCd_Type 
VERS_KFZ  VERS_SACHE_Type  PersArtCd_Type 
VERS_OBJEKT  VERTRAG_Type  Personennr 
VERS_PERSON  VERTRAGSFONDS_Type  PersonID_Type 
VERS_SACHE  VERTRAGSPERSON_Type  PfrArtCd_Type 
VERS_UNTERNEHMEN  ZAHLUNG_Type  Pol_Kennz_Type 
VERTRAG  PolArtCd_Type 
VERTRAGSFONDS  Polizzennr 
VERTRAGSPERSON  PortfolioID_Type 
ZAHLUNG  PraemFristCd_Type 
PraemKorrArtCd_Type 
ProvArtCd_Type 
Prozentsatz_Type 
RisikoArtCd_Type 
RntRhythmCd_Type 
SbhArtCd_Type 
Schadennr 
SchadUrsCd_Type 
SchlArtCd_Type 
SonstPersArtCd_Type 
SpartenCd_Type 
SprachCd_Type 
StArtCd_Type 
StatusCd_Type 
TxtArtCd_Type 
VerbandSparteCd_Type 
VerbrEinhCd_Type 
Vermnr 
VerschuldenCd_Type 
version 
VersLwCd_Type 
VersSacheCd_Type 
VertragsID 
VerwendzweckCd_Type 
VSArtCd_Type 
VtgProdCd_Type 
VtgRolleCd_Type 
VtgSparteCd_Type 
VtgStatusCd_Type 
VUNr 
WaehrungsCd_Type 
WKN_Type 
ZahlGrundCd_Type 
ZahlRhythmCd_Type 
ZahlWegCd_Type 
ZRArtCd_Type 


schema location C:\Users\jensb\git\omdsservicedefinitions\OMDSServiceDefinition\src\main\resources\def\r1_6_0\omds3CommonServiceTypes.xsd
attributeFormDefault qualified
elementFormDefault qualified
targetNamespace urn:omds3CommonServiceTypes-1-1-0
 
Elements  Complex types  Simple types 
Adresse  AbgelehnteRisiken_Type  AdresseArtCd_Type 
ObjektId  Adresse_Type  Antragsart_Type 
OrdnungsbegriffZuordFremd  AgentFilter_Type  AufbauNatC_Type 
Person  AListenAttribut_Type  Berechnungsvariante_Type 
serviceFault  ASingleAttribut_Type  BIC_Type 
Attribut_Type  BonusMalusVorversicherung_Type 
AttributDatum_Type  DirectionCd_Type 
AttributDezimal_Type  DocumentType 
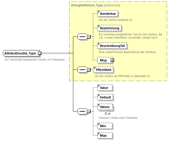
AttributDouble_Type  GeschaeftsfallArt_Type 
AttributEnum_Type  GeschaeftsobjektArt_Type 
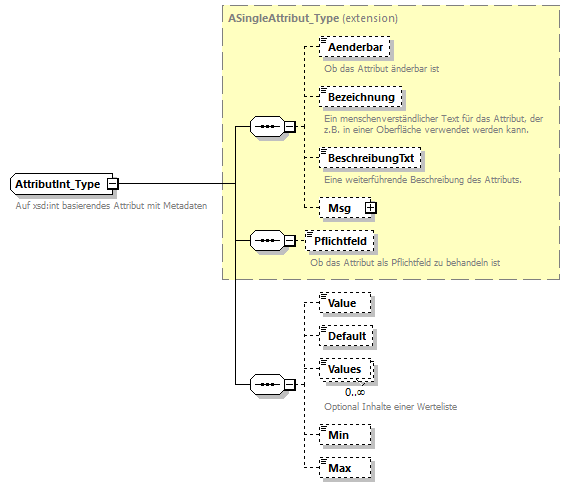
AttributInt_Type  Hauptfaelligkeit_Type 
AttributMetadaten_Type  Hptfaelligkeit_Type 
AttributMetadatenDatum_Type  IBAN_Type 
AttributMetadatenDezimal_Type  MaklerID_Type 
AttributMetadatenEnum_Type  PartnerRoleType 
AttributMetadatenInt_Type  PolizzenversandType 
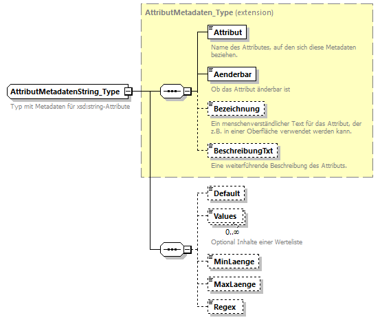
AttributMetadatenString_Type  SepaCd_Type 
AttributMsg_Type  Status_Type 
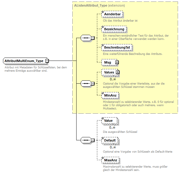
AttributMultiEnum_Type  SubmitApplicationStatus_Type 
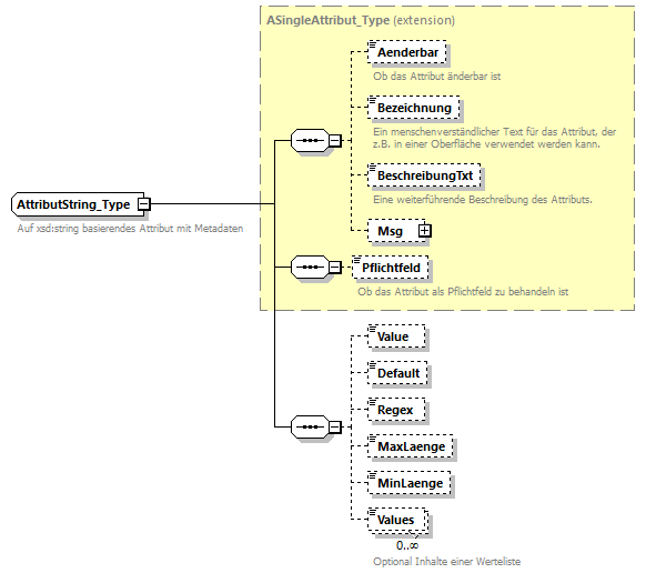
AttributString_Type  TypeDateianhang_Type 
AuthorizationFilter  Versicherungsgesellschaft_Type 
Bankverbindung_Type  VersicherungssteuerArt_Type 
BasisProduktbaustein_Type 
BeteiligtePersonVertrag_Type 
Bezugsrecht_Type 
BonusMalusSystem_Type 
CommonProcessRequest_Type 
CommonProcessResponse_Type 
CommonRequest_Type 
CommonResponse_Type 
CommonSearchRequest_Type 
CommonSearchResponse_Type 
Dateianhang_Type 
Datenverwendung_Type 
DokumentenReferenz_Type 
DokumentInfo_Type 
EintragSchluesselliste_Type 
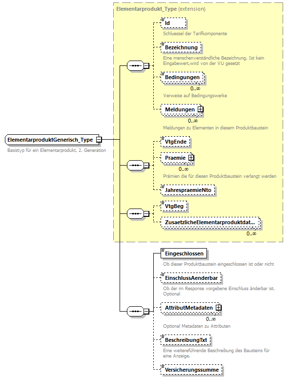
Elementarprodukt_Type 
ElementarproduktGenerisch_Type 
ElementIdType 
Ersatzpolizzen_Type 
Fahrzeug_Type 
Kontierung_Type 
KostenFixOderProzent_Type 
Kreditkarte_Type 
ObjektId_Type 
ObjektSpezifikation_Type 
OffenerSchaden_Type 
OffeneSchaeden_Type 
PersBankverbindung_Type 
Person_Type 
PolizzenObjektSpezifikation_Type 
Praemie_Type 
Produkt_Type 
Produktbaustein_Type 
ProduktbausteinGenerisch_Type 
ProduktGenerisch_Type 
Raucher_Type 
Referenz 
ResponseStatus_Type 
RisikoNatPerson_Type 
SchadenObjektSpezifikation_Type 
Selbstbehalt_Type 
ServiceFault 
TechnicalKeyValue_Type 
TechnischesObjekt_Type 
Upload_Dokument_Type 
Verkaufsprodukt_Type 
VerkaufsproduktGenerisch_Type 
VersicherteLiegenschaft_Type 
VersichertePerson_Type 
VersichertesInteresse_Type 
VersichertesInteresseMitAttributMetadaten_Type 
Versicherungssteuer_Type 
Vertragsperson_Type 
Vinkularglaeubiger_Type 
Vinkulierung_Type 
Vorversicherung_Type 
Vorversicherungen_Type 
VorversicherungenDetail_Type 
VorversicherungenImpl_Type 
Zahlungsdaten_Type 
Zahlweg_Type 
Zeitraum_Type 
Zulassungsdaten_Type 
ZusaetzlicheElementarproduktdaten_Type 
ZusaetzlicheProduktdaten_Type 
ZusaetzlicheRisikodaten_Type 
ZusaetzlicheVerkaufproduktdaten_Type 
ZusaetzlicheVorversicherungsdaten_Type 


schema location C:\Users\jensb\git\omdsservicedefinitions\OMDSServiceDefinition\src\main\resources\def\r1_6_0\omds3ServiceTypes.xsd
attributeFormDefault qualified
elementFormDefault qualified
targetNamespace urn:omds3ServiceTypes-1-1-0
 
Elements  Complex types 
getArcImageInfosRequest  ArcContent 
getArcImageInfosResponse  ArcImageInfo 
getArcImageRequest  ArcImageInfosRequest 
getArcImageResponse  ArcImageInfosResponse 
getDeepLinkBusinessObjectResponse  ArcImageRequest 
getDeepLinkClaimRequest  ArcImageResponse 
getDeepLinkClaimResponse  DeepLinkBusinessObjectResponse 
getDeepLinkOfferRequest  DeepLinkClaimRequest 
getDeepLinkOfferResponse  DeepLinkOfferRequest 
getDeepLinkPartnerRequest  DeepLinkPartnerRequest 
getDeepLinkPartnerResponse  DeepLinkPolicyRequest 
getDeepLinkPolicyRequest  HttpActionLinkType 
getDeepLinkPolicyResponse  LoginRequestType 
getOMDSPackageListRequest  OMDSPackageInfoType 
getOMDSPackageListResponse  OMDSPackageListRequest 
getOMDSPackageRequest  OMDSPackageListResponse 
getOMDSPackageResponse  OMDSPackageRequest 
getUserDataRequest  OMDSPackageResponse 
getUserDataResponse  PolicyPartnerRole 
httpActionLink  RequestedOMDSPackage 
loginRequest  UserDataRequest 
loginResponse  UserDataResponse 
withoutFrame 


element GetApplicationDocumentRequest
diagram omds3_ON2_Antrag_Common_p1.png
namespace urn:at.vvo.omds.types.omds3types.v1-3-0.on2antrag.common
type GetApplicationDocumentRequest_Type
properties
content complex
children VUNr ClientId TechnischeParameter TechnischeObjekte KorrelationsId DokumentId
annotation
documentation
Element um Offert- und Antragsdokumente zu beziehen
source <xsd:element name="GetApplicationDocumentRequest" type="GetApplicationDocumentRequest_Type">
 
<xsd:annotation>
   
<xsd:documentation>Element um Offert- und Antragsdokumente zu beziehen</xsd:documentation>
 
</xsd:annotation>
</xsd:element>

element GetApplicationDocumentResponse
diagram omds3_ON2_Antrag_Common_p2.png
namespace urn:at.vvo.omds.types.omds3types.v1-3-0.on2antrag.common
type GetApplicationDocumentResponse_Type
properties
content complex
children Status TechnischeObjekte Gestartet Beendet Dokument
annotation
documentation
Element um Offert- und Antragsdokumente zurückzugeben
source <xsd:element name="GetApplicationDocumentResponse" type="GetApplicationDocumentResponse_Type">
 
<xsd:annotation>
   
<xsd:documentation>Element um Offert- und Antragsdokumente zurückzugeben</xsd:documentation>
 
</xsd:annotation>
</xsd:element>

complexType CalculateRequest_Type
diagram omds3_ON2_Antrag_Common_p3.png
namespace urn:at.vvo.omds.types.omds3types.v1-3-0.on2antrag.common
type extension of CommonProcessRequest_Type
properties
base cst:CommonProcessRequest_Type
abstract true
children VUNr ClientId TechnischeParameter TechnischeObjekte KorrelationsId Geschaeftsfallnummer Aenderungsgrund RequestUpselling
used by
complexType CalculateRequestGen_Type
annotation
documentation
Abstrakter Request für die Berechnung
source <xsd:complexType name="CalculateRequest_Type" abstract="true">
 
<xsd:annotation>
   
<xsd:documentation>Abstrakter Request für die Berechnung</xsd:documentation>
 
</xsd:annotation>
 
<xsd:complexContent>
   
<xsd:extension base="cst:CommonProcessRequest_Type">
     
<xsd:sequence>
       
<xsd:element name="RequestUpselling" type="xsd:boolean" default="false">
         
<xsd:annotation>
           
<xsd:documentation>Sollen Upselling-Vorschläge mitberechnet werden? Wenn ja kann dies zu einer längeren Berechnungsdauer führen.</xsd:documentation>
         
</xsd:annotation>
       
</xsd:element>
     
</xsd:sequence>
   
</xsd:extension>
 
</xsd:complexContent>
</xsd:complexType>

element CalculateRequest_Type/RequestUpselling
diagram omds3_ON2_Antrag_Common_p4.png
namespace urn:at.vvo.omds.types.omds3types.v1-3-0.on2antrag.common
type xsd:boolean
properties
content simple
default false
annotation
documentation
Sollen Upselling-Vorschläge mitberechnet werden? Wenn ja kann dies zu einer längeren Berechnungsdauer führen.
source <xsd:element name="RequestUpselling" type="xsd:boolean" default="false">
 
<xsd:annotation>
   
<xsd:documentation>Sollen Upselling-Vorschläge mitberechnet werden? Wenn ja kann dies zu einer längeren Berechnungsdauer führen.</xsd:documentation>
 
</xsd:annotation>
</xsd:element>

complexType CalculateRequestGen_Type
diagram omds3_ON2_Antrag_Common_p5.png
namespace urn:at.vvo.omds.types.omds3types.v1-3-0.on2antrag.common
type extension of CalculateRequest_Type
properties
base CalculateRequest_Type
abstract true
children VUNr ClientId TechnischeParameter TechnischeObjekte KorrelationsId Geschaeftsfallnummer Aenderungsgrund RequestUpselling Produktmetadaten
annotation
documentation
Abstrakter Request für die Berechnung mit generischen Produktbausteinen
source <xsd:complexType name="CalculateRequestGen_Type" abstract="true">
 
<xsd:annotation>
   
<xsd:documentation>Abstrakter Request für die Berechnung mit generischen Produktbausteinen</xsd:documentation>
 
</xsd:annotation>
 
<xsd:complexContent>
   
<xsd:extension base="CalculateRequest_Type">
     
<xsd:sequence>
       
<xsd:element name="Produktmetadaten" type="xsd:boolean">
         
<xsd:annotation>
           
<xsd:documentation>Wenn "wahr", sollen im Response Produktmetadaten enthalten sein.</xsd:documentation>
         
</xsd:annotation>
       
</xsd:element>
     
</xsd:sequence>
   
</xsd:extension>
 
</xsd:complexContent>
</xsd:complexType>

element CalculateRequestGen_Type/Produktmetadaten
diagram omds3_ON2_Antrag_Common_p6.png
namespace urn:at.vvo.omds.types.omds3types.v1-3-0.on2antrag.common
type xsd:boolean
properties
content simple
annotation
documentation
Wenn "wahr", sollen im Response Produktmetadaten enthalten sein.
source <xsd:element name="Produktmetadaten" type="xsd:boolean">
 
<xsd:annotation>
   
<xsd:documentation>Wenn "wahr", sollen im Response Produktmetadaten enthalten sein.</xsd:documentation>
 
</xsd:annotation>
</xsd:element>

complexType CalculateResponse_Type
diagram omds3_ON2_Antrag_Common_p7.png
namespace urn:at.vvo.omds.types.omds3types.v1-3-0.on2antrag.common
type extension of CommonProcessResponse_Type
properties
base cst:CommonProcessResponse_Type
abstract true
children Status TechnischeObjekte Gestartet Beendet Geschaeftsfallnummer Aenderungsgrund
used by
complexType CalculateResponseGen_Type
annotation
documentation
Abstrakter Response, der das Ergebnis der Berechnung enthält bzw. Fehlermeldungen
source <xsd:complexType name="CalculateResponse_Type" abstract="true">
 
<xsd:annotation>
   
<xsd:documentation>Abstrakter Response, der das Ergebnis der Berechnung enthält bzw. Fehlermeldungen</xsd:documentation>
 
</xsd:annotation>
 
<xsd:complexContent>
   
<xsd:extension base="cst:CommonProcessResponse_Type"/>
 
</xsd:complexContent>
</xsd:complexType>

complexType CalculateResponseGen_Type
diagram omds3_ON2_Antrag_Common_p8.png
namespace urn:at.vvo.omds.types.omds3types.v1-3-0.on2antrag.common
type extension of CalculateResponse_Type
properties
base CalculateResponse_Type
abstract true
children Status TechnischeObjekte Gestartet Beendet Geschaeftsfallnummer Aenderungsgrund
annotation
documentation
Abstrakter Response Berechnung
source <xsd:complexType name="CalculateResponseGen_Type" abstract="true">
 
<xsd:annotation>
   
<xsd:documentation>Abstrakter Response Berechnung </xsd:documentation>
 
</xsd:annotation>
 
<xsd:complexContent>
   
<xsd:extension base="CalculateResponse_Type"/>
 
</xsd:complexContent>
</xsd:complexType>

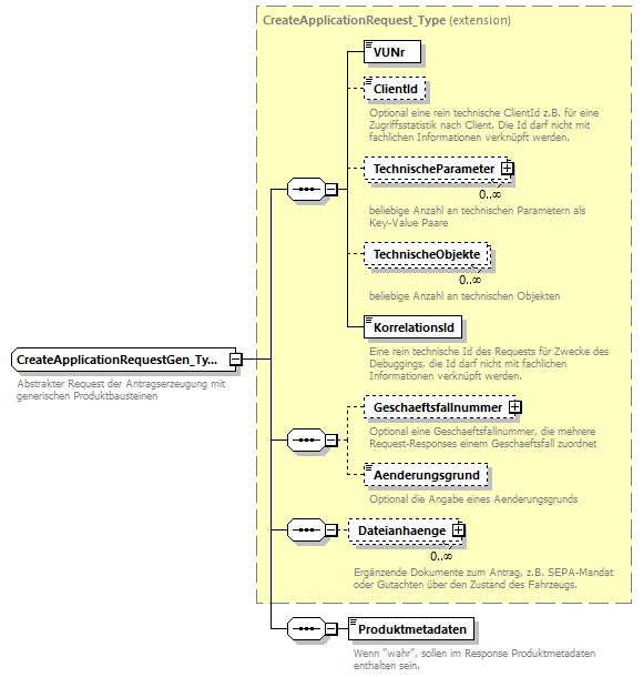
complexType CreateApplicationRequest_Type
diagram omds3_ON2_Antrag_Common_p9.png
namespace urn:at.vvo.omds.types.omds3types.v1-3-0.on2antrag.common
type extension of CommonProcessRequest_Type
properties
base cst:CommonProcessRequest_Type
abstract true
children VUNr ClientId TechnischeParameter TechnischeObjekte KorrelationsId Geschaeftsfallnummer Aenderungsgrund Dateianhaenge
used by
complexType CreateApplicationRequestGen_Type
annotation
documentation
Abstrakter Request für den Antrag
source <xsd:complexType name="CreateApplicationRequest_Type" abstract="true">
 
<xsd:annotation>
   
<xsd:documentation>Abstrakter Request für den Antrag</xsd:documentation>
 
</xsd:annotation>
 
<xsd:complexContent>
   
<xsd:extension base="cst:CommonProcessRequest_Type">
     
<xsd:sequence>
       
<xsd:element name="Dateianhaenge" type="cst:Dateianhang_Type" minOccurs="0" maxOccurs="unbounded">
         
<xsd:annotation>
           
<xsd:documentation>Ergänzende Dokumente zum Antrag, z.B. SEPA-Mandat oder Gutachten über den Zustand des Fahrzeugs.</xsd:documentation>
         
</xsd:annotation>
       
</xsd:element>
     
</xsd:sequence>
   
</xsd:extension>
 
</xsd:complexContent>
</xsd:complexType>

element CreateApplicationRequest_Type/Dateianhaenge
diagram omds3_ON2_Antrag_Common_p10.png
namespace urn:at.vvo.omds.types.omds3types.v1-3-0.on2antrag.common
type Dateianhang_Type
properties
minOcc 0
maxOcc unbounded
content complex
children Mimetype DateiType DateiName DateiData DateiBeschreibung
annotation
documentation
Ergänzende Dokumente zum Antrag, z.B. SEPA-Mandat oder Gutachten über den Zustand des Fahrzeugs.
source <xsd:element name="Dateianhaenge" type="cst:Dateianhang_Type" minOccurs="0" maxOccurs="unbounded">
 
<xsd:annotation>
   
<xsd:documentation>Ergänzende Dokumente zum Antrag, z.B. SEPA-Mandat oder Gutachten über den Zustand des Fahrzeugs.</xsd:documentation>
 
</xsd:annotation>
</xsd:element>

complexType CreateApplicationRequestGen_Type
diagram omds3_ON2_Antrag_Common_p11.png
namespace urn:at.vvo.omds.types.omds3types.v1-3-0.on2antrag.common
type extension of CreateApplicationRequest_Type
properties
base CreateApplicationRequest_Type
abstract true
children VUNr ClientId TechnischeParameter TechnischeObjekte KorrelationsId Geschaeftsfallnummer Aenderungsgrund Dateianhaenge Produktmetadaten
annotation
documentation
Abstrakter Request der Antragserzeugung mit generischen Produktbausteinen
source <xsd:complexType name="CreateApplicationRequestGen_Type" abstract="true">
 
<xsd:annotation>
   
<xsd:documentation>Abstrakter Request der Antragserzeugung mit generischen Produktbausteinen</xsd:documentation>
 
</xsd:annotation>
 
<xsd:complexContent>
   
<xsd:extension base="CreateApplicationRequest_Type">
     
<xsd:sequence>
       
<xsd:element name="Produktmetadaten" type="xsd:boolean">
         
<xsd:annotation>
           
<xsd:documentation>Wenn "wahr", sollen im Response Produktmetadaten enthalten sein.</xsd:documentation>
         
</xsd:annotation>
       
</xsd:element>
     
</xsd:sequence>
   
</xsd:extension>
 
</xsd:complexContent>
</xsd:complexType>

element CreateApplicationRequestGen_Type/Produktmetadaten
diagram omds3_ON2_Antrag_Common_p12.png
namespace urn:at.vvo.omds.types.omds3types.v1-3-0.on2antrag.common
type xsd:boolean
properties
content simple
annotation
documentation
Wenn "wahr", sollen im Response Produktmetadaten enthalten sein.
source <xsd:element name="Produktmetadaten" type="xsd:boolean">
 
<xsd:annotation>
   
<xsd:documentation>Wenn "wahr", sollen im Response Produktmetadaten enthalten sein.</xsd:documentation>
 
</xsd:annotation>
</xsd:element>

complexType CreateApplicationResponse_Type
diagram omds3_ON2_Antrag_Common_p13.png
namespace urn:at.vvo.omds.types.omds3types.v1-3-0.on2antrag.common
type extension of CommonProcessResponse_Type
properties
base cst:CommonProcessResponse_Type
abstract true
children Status TechnischeObjekte Gestartet Beendet Geschaeftsfallnummer Aenderungsgrund Antragstatus Antragsnummer Dokumente
used by
complexType CreateApplicationResponseGen_Type
annotation
documentation
Abstrakter Response, der den Antrag enthält bzw. Fehlermeldungen
source <xsd:complexType name="CreateApplicationResponse_Type" abstract="true">
 
<xsd:annotation>
   
<xsd:documentation>Abstrakter Response, der den Antrag enthält bzw. Fehlermeldungen</xsd:documentation>
 
</xsd:annotation>
 
<xsd:complexContent>
   
<xsd:extension base="cst:CommonProcessResponse_Type">
     
<xsd:sequence>
       
<xsd:element name="Antragstatus" type="cst:SubmitApplicationStatus_Type" minOccurs="0">
         
<xsd:annotation>
           
<xsd:documentation>optional ein aktueller Status des Antragsprozess</xsd:documentation>
         
</xsd:annotation>
       
</xsd:element>
       
<xsd:element name="Antragsnummer" type="cst:ObjektId_Type" minOccurs="0">
         
<xsd:annotation>
           
<xsd:documentation>Wenn der Antrag fehlerfrei erstellt werden konnte, die Referenz auf diesen Antrag. Diese Referenz ist bei der Einreichung des Antrags anzugegeben.</xsd:documentation>
         
</xsd:annotation>
       
</xsd:element>
       
<xsd:element name="Dokumente" type="cst:DokumentInfo_Type" minOccurs="0" maxOccurs="unbounded">
         
<xsd:annotation>
           
<xsd:documentation>Referenzen auf Antragsdokumente, die heruntergeladen werden können.</xsd:documentation>
         
</xsd:annotation>
       
</xsd:element>
     
</xsd:sequence>
   
</xsd:extension>
 
</xsd:complexContent>
</xsd:complexType>

element CreateApplicationResponse_Type/Antragstatus
diagram omds3_ON2_Antrag_Common_p14.png
namespace urn:at.vvo.omds.types.omds3types.v1-3-0.on2antrag.common
type SubmitApplicationStatus_Type
properties
minOcc 0
maxOcc 1
content simple
facets
Kind Value Annotation
enumeration 1
documentation
Antrag angenommen
enumeration 3
documentation
Antrag abgelehnt
enumeration 4
documentation
Entwurf
enumeration 5
documentation
Vorschlag
enumeration 6
documentation
Antrag übertragungsfähig
enumeration 8
documentation
Antrag abgebrochen
enumeration 9
documentation
Verarbeitung gestartet
enumeration 10
documentation
Antrag storniert
enumeration 13
documentation
Gelöscht
annotation
documentation
optional ein aktueller Status des Antragsprozess
source <xsd:element name="Antragstatus" type="cst:SubmitApplicationStatus_Type" minOccurs="0">
 
<xsd:annotation>
   
<xsd:documentation>optional ein aktueller Status des Antragsprozess</xsd:documentation>
 
</xsd:annotation>
</xsd:element>

element CreateApplicationResponse_Type/Antragsnummer
diagram omds3_ON2_Antrag_Common_p15.png
namespace urn:at.vvo.omds.types.omds3types.v1-3-0.on2antrag.common
type ObjektId_Type
properties
minOcc 0
maxOcc 1
content complex
children Id GueltigAb OrdnungsbegriffZuordFremd
annotation
documentation
Wenn der Antrag fehlerfrei erstellt werden konnte, die Referenz auf diesen Antrag. Diese Referenz ist bei der Einreichung des Antrags anzugegeben.
source <xsd:element name="Antragsnummer" type="cst:ObjektId_Type" minOccurs="0">
 
<xsd:annotation>
   
<xsd:documentation>Wenn der Antrag fehlerfrei erstellt werden konnte, die Referenz auf diesen Antrag. Diese Referenz ist bei der Einreichung des Antrags anzugegeben.</xsd:documentation>
 
</xsd:annotation>
</xsd:element>

element CreateApplicationResponse_Type/Dokumente
diagram omds3_ON2_Antrag_Common_p16.png
namespace urn:at.vvo.omds.types.omds3types.v1-3-0.on2antrag.common
type DokumentInfo_Type
properties
minOcc 0
maxOcc unbounded
content complex
children Content Name DocumentType Mimetype Groesse Datum ReferenzWeitereDokumente
annotation
documentation
Referenzen auf Antragsdokumente, die heruntergeladen werden können.
source <xsd:element name="Dokumente" type="cst:DokumentInfo_Type" minOccurs="0" maxOccurs="unbounded">
 
<xsd:annotation>
   
<xsd:documentation>Referenzen auf Antragsdokumente, die heruntergeladen werden können.</xsd:documentation>
 
</xsd:annotation>
</xsd:element>

complexType CreateApplicationResponseGen_Type
diagram omds3_ON2_Antrag_Common_p17.png
namespace urn:at.vvo.omds.types.omds3types.v1-3-0.on2antrag.common
type extension of CreateApplicationResponse_Type
properties
base CreateApplicationResponse_Type
abstract true
children Status TechnischeObjekte Gestartet Beendet Geschaeftsfallnummer Aenderungsgrund Antragstatus Antragsnummer Dokumente
annotation
documentation
Abstrakter Response der Antragserzeugung
source <xsd:complexType name="CreateApplicationResponseGen_Type" abstract="true">
 
<xsd:annotation>
   
<xsd:documentation>Abstrakter Response der Antragserzeugung</xsd:documentation>
 
</xsd:annotation>
 
<xsd:complexContent>
   
<xsd:extension base="CreateApplicationResponse_Type"/>
 
</xsd:complexContent>
</xsd:complexType>

complexType CreateOfferRequest_Type
diagram omds3_ON2_Antrag_Common_p18.png
namespace urn:at.vvo.omds.types.omds3types.v1-3-0.on2antrag.common
type extension of CommonProcessRequest_Type
properties
base cst:CommonProcessRequest_Type
abstract true
children VUNr ClientId TechnischeParameter TechnischeObjekte KorrelationsId Geschaeftsfallnummer Aenderungsgrund
used by
complexType CreateOfferRequestGen_Type
annotation
documentation
Abstrakter Request für das Offert
source <xsd:complexType name="CreateOfferRequest_Type" abstract="true">
 
<xsd:annotation>
   
<xsd:documentation>Abstrakter Request für das Offert</xsd:documentation>
 
</xsd:annotation>
 
<xsd:complexContent>
   
<xsd:extension base="cst:CommonProcessRequest_Type"/>
 
</xsd:complexContent>
</xsd:complexType>

complexType CreateOfferRequestGen_Type
diagram omds3_ON2_Antrag_Common_p19.png
namespace urn:at.vvo.omds.types.omds3types.v1-3-0.on2antrag.common
type extension of CreateOfferRequest_Type
properties
base CreateOfferRequest_Type
abstract true
children VUNr ClientId TechnischeParameter TechnischeObjekte KorrelationsId Geschaeftsfallnummer Aenderungsgrund Produktmetadaten
annotation
documentation
Abstrakter Request für die Offerterstellung mit generischen Produktbausteinen
source <xsd:complexType name="CreateOfferRequestGen_Type" abstract="true">
 
<xsd:annotation>
   
<xsd:documentation>Abstrakter Request für die Offerterstellung mit generischen Produktbausteinen</xsd:documentation>
 
</xsd:annotation>
 
<xsd:complexContent>
   
<xsd:extension base="CreateOfferRequest_Type">
     
<xsd:sequence>
       
<xsd:element name="Produktmetadaten" type="xsd:boolean">
         
<xsd:annotation>
           
<xsd:documentation>Wenn "wahr", sollen im Response Produktmetadaten enthalten sein.</xsd:documentation>
         
</xsd:annotation>
       
</xsd:element>
     
</xsd:sequence>
   
</xsd:extension>
 
</xsd:complexContent>
</xsd:complexType>

element CreateOfferRequestGen_Type/Produktmetadaten
diagram omds3_ON2_Antrag_Common_p20.png
namespace urn:at.vvo.omds.types.omds3types.v1-3-0.on2antrag.common
type xsd:boolean
properties
content simple
annotation
documentation
Wenn "wahr", sollen im Response Produktmetadaten enthalten sein.
source <xsd:element name="Produktmetadaten" type="xsd:boolean">
 
<xsd:annotation>
   
<xsd:documentation>Wenn "wahr", sollen im Response Produktmetadaten enthalten sein.</xsd:documentation>
 
</xsd:annotation>
</xsd:element>

complexType CreateOfferResponse_Type
diagram omds3_ON2_Antrag_Common_p21.png
namespace urn:at.vvo.omds.types.omds3types.v1-3-0.on2antrag.common
type extension of CommonProcessResponse_Type
properties
base cst:CommonProcessResponse_Type
abstract true
children Status TechnischeObjekte Gestartet Beendet Geschaeftsfallnummer Aenderungsgrund Dokumente
used by
complexType CreateOfferResponseGen_Type
annotation
documentation
Abstrakter Response, der das Offert enthält bzw. Fehlermeldungen
source <xsd:complexType name="CreateOfferResponse_Type" abstract="true">
 
<xsd:annotation>
   
<xsd:documentation>Abstrakter Response, der das Offert enthält bzw. Fehlermeldungen</xsd:documentation>
 
</xsd:annotation>
 
<xsd:complexContent>
   
<xsd:extension base="cst:CommonProcessResponse_Type">
     
<xsd:sequence>
       
<xsd:element name="Dokumente" type="cst:DokumentInfo_Type" minOccurs="0" maxOccurs="unbounded">
         
<xsd:annotation>
           
<xsd:documentation>Referenzen auf Offertdokumente, die heruntergeladen werden können.</xsd:documentation>
         
</xsd:annotation>
       
</xsd:element>
     
</xsd:sequence>
   
</xsd:extension>
 
</xsd:complexContent>
</xsd:complexType>

element CreateOfferResponse_Type/Dokumente
diagram omds3_ON2_Antrag_Common_p22.png
namespace urn:at.vvo.omds.types.omds3types.v1-3-0.on2antrag.common
type DokumentInfo_Type
properties
minOcc 0
maxOcc unbounded
content complex
children Content Name DocumentType Mimetype Groesse Datum ReferenzWeitereDokumente
annotation
documentation
Referenzen auf Offertdokumente, die heruntergeladen werden können.
source <xsd:element name="Dokumente" type="cst:DokumentInfo_Type" minOccurs="0" maxOccurs="unbounded">
 
<xsd:annotation>
   
<xsd:documentation>Referenzen auf Offertdokumente, die heruntergeladen werden können.</xsd:documentation>
 
</xsd:annotation>
</xsd:element>

complexType CreateOfferResponseGen_Type
diagram omds3_ON2_Antrag_Common_p23.png
namespace urn:at.vvo.omds.types.omds3types.v1-3-0.on2antrag.common
type extension of CreateOfferResponse_Type
properties
base CreateOfferResponse_Type
abstract true
children Status TechnischeObjekte Gestartet Beendet Geschaeftsfallnummer Aenderungsgrund Dokumente
annotation
documentation
Abstrakter Response der Offerterstellung
source <xsd:complexType name="CreateOfferResponseGen_Type" abstract="true">
 
<xsd:annotation>
   
<xsd:documentation>Abstrakter Response der Offerterstellung</xsd:documentation>
 
</xsd:annotation>
 
<xsd:complexContent>
   
<xsd:extension base="CreateOfferResponse_Type"/>
 
</xsd:complexContent>
</xsd:complexType>

complexType GetApplicationDocumentRequest_Type
diagram omds3_ON2_Antrag_Common_p24.png
namespace urn:at.vvo.omds.types.omds3types.v1-3-0.on2antrag.common
type extension of CommonRequest_Type
properties
base cst:CommonRequest_Type
children VUNr ClientId TechnischeParameter TechnischeObjekte KorrelationsId DokumentId
used by
element GetApplicationDocumentRequest
annotation
documentation
Typ um Offert- und Antragsdokumente zu beziehen
source <xsd:complexType name="GetApplicationDocumentRequest_Type">
 
<xsd:annotation>
   
<xsd:documentation>Typ um Offert- und Antragsdokumente zu beziehen</xsd:documentation>
 
</xsd:annotation>
 
<xsd:complexContent>
   
<xsd:extension base="cst:CommonRequest_Type">
     
<xsd:sequence>
       
<xsd:element name="DokumentId" type="xsd:string">
         
<xsd:annotation>
           
<xsd:documentation>Eine DokumentenId als String</xsd:documentation>
         
</xsd:annotation>
       
</xsd:element>
     
</xsd:sequence>
   
</xsd:extension>
 
</xsd:complexContent>
</xsd:complexType>

element GetApplicationDocumentRequest_Type/DokumentId
diagram omds3_ON2_Antrag_Common_p25.png
namespace urn:at.vvo.omds.types.omds3types.v1-3-0.on2antrag.common
type xsd:string
properties
content simple
annotation
documentation
Eine DokumentenId als String
source <xsd:element name="DokumentId" type="xsd:string">
 
<xsd:annotation>
   
<xsd:documentation>Eine DokumentenId als String</xsd:documentation>
 
</xsd:annotation>
</xsd:element>

complexType GetApplicationDocumentResponse_Type
diagram omds3_ON2_Antrag_Common_p26.png
namespace urn:at.vvo.omds.types.omds3types.v1-3-0.on2antrag.common
type extension of CommonResponse_Type
properties
base cst:CommonResponse_Type
children Status TechnischeObjekte Gestartet Beendet Dokument
used by
element GetApplicationDocumentResponse
annotation
documentation
Typ um Offert- und Antragsdokumente zurückzugeben
source <xsd:complexType name="GetApplicationDocumentResponse_Type">
 
<xsd:annotation>
   
<xsd:documentation>Typ um Offert- und Antragsdokumente zurückzugeben</xsd:documentation>
 
</xsd:annotation>
 
<xsd:complexContent>
   
<xsd:extension base="cst:CommonResponse_Type">
     
<xsd:sequence>
       
<xsd:element name="Dokument" type="cst:DokumentInfo_Type" minOccurs="0"/>
     
</xsd:sequence>
   
</xsd:extension>
 
</xsd:complexContent>
</xsd:complexType>

element GetApplicationDocumentResponse_Type/Dokument
diagram omds3_ON2_Antrag_Common_p27.png
namespace urn:at.vvo.omds.types.omds3types.v1-3-0.on2antrag.common
type DokumentInfo_Type
properties
minOcc 0
maxOcc 1
content complex
children Content Name DocumentType Mimetype Groesse Datum ReferenzWeitereDokumente
source <xsd:element name="Dokument" type="cst:DokumentInfo_Type" minOccurs="0"/>

complexType SpezAntrag_Type
diagram omds3_ON2_Antrag_Common_p28.png
namespace urn:at.vvo.omds.types.omds3types.v1-3-0.on2antrag.common
properties
abstract true
children Antragsart Personen Versicherungsnehmer AbweichenderPraemienzahler WeitereVersicherungsnehmer WeitereVertragspersonen AbgelehnteRisiken Vorversicherungen Zahlungsdaten Sepa Polizzenversand Datenschutzbestimmungen Kontierung Ersatzpolizzennummer ZusendungWeitereDokumente ZusaetzlicheAntragsdaten
annotation
documentation
Abstrakter Basistyp für Antrag, der bei Request und bei Response gleich ist
source <xsd:complexType name="SpezAntrag_Type" abstract="true">
 
<xsd:annotation>
   
<xsd:documentation>Abstrakter Basistyp für Antrag, der bei Request und bei Response gleich ist</xsd:documentation>
 
</xsd:annotation>
 
<xsd:sequence>
   
<xsd:element name="Antragsart" type="cst:Antragsart_Type" minOccurs="0">
     
<xsd:annotation>
       
<xsd:documentation>Die Antragsart kann auch vom ServiceProvider automatisch bestimmt werden, dann bleibt sie im Request leer.</xsd:documentation>
     
</xsd:annotation>
   
</xsd:element>
   
<xsd:element name="Personen" type="cst:BeteiligtePersonVertrag_Type" maxOccurs="unbounded">
     
<xsd:annotation>
       
<xsd:documentation>Liste aller benötigten Vertragspersonen (nicht versicherte Personen), welche dann über ihre Rolle referenziert werden. Die Personen können eine Adresse enthalten.</xsd:documentation>
     
</xsd:annotation>
   
</xsd:element>
   
<xsd:element name="Versicherungsnehmer" type="xsd:unsignedShort">
     
<xsd:annotation>
       
<xsd:documentation>Referenz auf die Person, die als Versicherungsnehmer fungiert. </xsd:documentation>
     
</xsd:annotation>
   
</xsd:element>
   
<xsd:element name="AbweichenderPraemienzahler" type="xsd:unsignedShort" minOccurs="0">
     
<xsd:annotation>
       
<xsd:documentation>Referenz auf einen abweichenden Praemienzahler, wenn nicht der Verisicherungsnehmer die Prämie zahlt</xsd:documentation>
     
</xsd:annotation>
   
</xsd:element>
   
<xsd:element name="WeitereVersicherungsnehmer" type="xsd:unsignedShort" minOccurs="0" maxOccurs="unbounded">
     
<xsd:annotation>
       
<xsd:documentation>Referenz auf weitere Versicherungsnehmer</xsd:documentation>
     
</xsd:annotation>
   
</xsd:element>
   
<xsd:element name="WeitereVertragspersonen" type="cst:Vertragsperson_Type" minOccurs="0" maxOccurs="unbounded">
     
<xsd:annotation>
       
<xsd:documentation>Weitere Personen in Vertragsrollen</xsd:documentation>
     
</xsd:annotation>
   
</xsd:element>
   
<xsd:element name="AbgelehnteRisiken" type="cst:AbgelehnteRisiken_Type" minOccurs="0">
     
<xsd:annotation>
       
<xsd:documentation>Bestehen Ablehnungen zu den beantragten Risiken</xsd:documentation>
     
</xsd:annotation>
   
</xsd:element>
   
<xsd:element name="Vorversicherungen" type="cst:Vorversicherungen_Type" minOccurs="0">
     
<xsd:annotation>
       
<xsd:documentation>Bestehen Vorversicherungen zu dem Antrag</xsd:documentation>
     
</xsd:annotation>
   
</xsd:element>
   
<xsd:element name="Zahlungsdaten" type="cst:Zahlungsdaten_Type">
     
<xsd:annotation>
       
<xsd:documentation>Beschreibt die Art der Zahlung und enthält die zugehörigen Daten</xsd:documentation>
     
</xsd:annotation>
   
</xsd:element>
   
<xsd:element name="Sepa" type="cst:SepaCd_Type" minOccurs="0">
     
<xsd:annotation>
       
<xsd:documentation>SEPA-Mandat-Steuerung, wenn Zahlungsdaten ein SEPA-Mandat notwendig machen.</xsd:documentation>
     
</xsd:annotation>
   
</xsd:element>
   
<xsd:element name="Polizzenversand" type="cst:PolizzenversandType" minOccurs="0">
     
<xsd:annotation>
       
<xsd:documentation>alternativer Polizzenversand</xsd:documentation>
     
</xsd:annotation>
   
</xsd:element>
   
<xsd:element name="Datenschutzbestimmungen" type="cst:Datenverwendung_Type">
     
<xsd:annotation>
       
<xsd:documentation>Allgemeine Datenschutzbestimmungen</xsd:documentation>
     
</xsd:annotation>
   
</xsd:element>
   
<xsd:element name="Kontierung" type="cst:Kontierung_Type" minOccurs="0" maxOccurs="3"/>
   
<xsd:element name="Ersatzpolizzennummer" type="cst:Ersatzpolizzen_Type" minOccurs="0">
     
<xsd:annotation>
       
<xsd:documentation>Ersatzpolizzennummern bei Konvertierung</xsd:documentation>
     
</xsd:annotation>
   
</xsd:element>
   
<xsd:element name="ZusendungWeitereDokumente" type="xsd:string" minOccurs="0" maxOccurs="unbounded">
     
<xsd:annotation>
       
<xsd:documentation>Sollen weitere Antragsdokumente zugestellt werden (z.B. IVK)</xsd:documentation>
     
</xsd:annotation>
   
</xsd:element>
   
<xsd:element name="ZusaetzlicheAntragsdaten" type="ZusaetzlicheAntragsdaten_Type" minOccurs="0" maxOccurs="unbounded">
     
<xsd:annotation>
       
<xsd:documentation>Moeglichkeit fuer die Erweitung des Standards um eigene Antragsdaten</xsd:documentation>
     
</xsd:annotation>
   
</xsd:element>
 
</xsd:sequence>
</xsd:complexType>

element SpezAntrag_Type/Antragsart
diagram omds3_ON2_Antrag_Common_p29.png
namespace urn:at.vvo.omds.types.omds3types.v1-3-0.on2antrag.common
type Antragsart_Type
properties
minOcc 0
maxOcc 1
content simple
facets
Kind Value Annotation
enumeration NA
documentation
Neuantrag
enumeration FW
documentation
Fahrzeugwechsel
enumeration VW
documentation
Versicherungswechsel
enumeration WK
documentation
Wechselkennzeichen
enumeration TU
documentation
Tarifumstellung
annotation
documentation
Die Antragsart kann auch vom ServiceProvider automatisch bestimmt werden, dann bleibt sie im Request leer.
source <xsd:element name="Antragsart" type="cst:Antragsart_Type" minOccurs="0">
 
<xsd:annotation>
   
<xsd:documentation>Die Antragsart kann auch vom ServiceProvider automatisch bestimmt werden, dann bleibt sie im Request leer.</xsd:documentation>
 
</xsd:annotation>
</xsd:element>

element SpezAntrag_Type/Personen
diagram omds3_ON2_Antrag_Common_p30.png
namespace urn:at.vvo.omds.types.omds3types.v1-3-0.on2antrag.common
type BeteiligtePersonVertrag_Type
properties
minOcc 1
maxOcc unbounded
content complex
children Lfnr Person
annotation
documentation
Liste aller benötigten Vertragspersonen (nicht versicherte Personen), welche dann über ihre Rolle referenziert werden. Die Personen können eine Adresse enthalten.
source <xsd:element name="Personen" type="cst:BeteiligtePersonVertrag_Type" maxOccurs="unbounded">
 
<xsd:annotation>
   
<xsd:documentation>Liste aller benötigten Vertragspersonen (nicht versicherte Personen), welche dann über ihre Rolle referenziert werden. Die Personen können eine Adresse enthalten.</xsd:documentation>
 
</xsd:annotation>
</xsd:element>

element SpezAntrag_Type/Versicherungsnehmer
diagram omds3_ON2_Antrag_Common_p31.png
namespace urn:at.vvo.omds.types.omds3types.v1-3-0.on2antrag.common
type xsd:unsignedShort
properties
content simple
annotation
documentation
Referenz auf die Person, die als Versicherungsnehmer fungiert.
source <xsd:element name="Versicherungsnehmer" type="xsd:unsignedShort">
 
<xsd:annotation>
   
<xsd:documentation>Referenz auf die Person, die als Versicherungsnehmer fungiert. </xsd:documentation>
 
</xsd:annotation>
</xsd:element>

element SpezAntrag_Type/AbweichenderPraemienzahler
diagram omds3_ON2_Antrag_Common_p32.png
namespace urn:at.vvo.omds.types.omds3types.v1-3-0.on2antrag.common
type xsd:unsignedShort
properties
minOcc 0
maxOcc 1
content simple
annotation
documentation
Referenz auf einen abweichenden Praemienzahler, wenn nicht der Verisicherungsnehmer die Prämie zahlt
source <xsd:element name="AbweichenderPraemienzahler" type="xsd:unsignedShort" minOccurs="0">
 
<xsd:annotation>
   
<xsd:documentation>Referenz auf einen abweichenden Praemienzahler, wenn nicht der Verisicherungsnehmer die Prämie zahlt</xsd:documentation>
 
</xsd:annotation>
</xsd:element>

element SpezAntrag_Type/WeitereVersicherungsnehmer
diagram omds3_ON2_Antrag_Common_p33.png
namespace urn:at.vvo.omds.types.omds3types.v1-3-0.on2antrag.common
type xsd:unsignedShort
properties
minOcc 0
maxOcc unbounded
content simple
annotation
documentation
Referenz auf weitere Versicherungsnehmer
source <xsd:element name="WeitereVersicherungsnehmer" type="xsd:unsignedShort" minOccurs="0" maxOccurs="unbounded">
 
<xsd:annotation>
   
<xsd:documentation>Referenz auf weitere Versicherungsnehmer</xsd:documentation>
 
</xsd:annotation>
</xsd:element>

element SpezAntrag_Type/WeitereVertragspersonen
diagram omds3_ON2_Antrag_Common_p34.png
namespace urn:at.vvo.omds.types.omds3types.v1-3-0.on2antrag.common
type Vertragsperson_Type
properties
minOcc 0
maxOcc unbounded
content complex
children LfdNr Rolle
annotation
documentation
Weitere Personen in Vertragsrollen
source <xsd:element name="WeitereVertragspersonen" type="cst:Vertragsperson_Type" minOccurs="0" maxOccurs="unbounded">
 
<xsd:annotation>
   
<xsd:documentation>Weitere Personen in Vertragsrollen</xsd:documentation>
 
</xsd:annotation>
</xsd:element>

element SpezAntrag_Type/AbgelehnteRisiken
diagram omds3_ON2_Antrag_Common_p35.png
namespace urn:at.vvo.omds.types.omds3types.v1-3-0.on2antrag.common
type AbgelehnteRisiken_Type
properties
minOcc 0
maxOcc 1
content complex
annotation
documentation
Bestehen Ablehnungen zu den beantragten Risiken
source <xsd:element name="AbgelehnteRisiken" type="cst:AbgelehnteRisiken_Type" minOccurs="0">
 
<xsd:annotation>
   
<xsd:documentation>Bestehen Ablehnungen zu den beantragten Risiken</xsd:documentation>
 
</xsd:annotation>
</xsd:element>

element SpezAntrag_Type/Vorversicherungen
diagram omds3_ON2_Antrag_Common_p36.png
namespace urn:at.vvo.omds.types.omds3types.v1-3-0.on2antrag.common
type Vorversicherungen_Type
properties
minOcc 0
maxOcc 1
content complex
annotation
documentation
Bestehen Vorversicherungen zu dem Antrag
source <xsd:element name="Vorversicherungen" type="cst:Vorversicherungen_Type" minOccurs="0">
 
<xsd:annotation>
   
<xsd:documentation>Bestehen Vorversicherungen zu dem Antrag</xsd:documentation>
 
</xsd:annotation>
</xsd:element>

element SpezAntrag_Type/Zahlungsdaten
diagram omds3_ON2_Antrag_Common_p37.png
namespace urn:at.vvo.omds.types.omds3types.v1-3-0.on2antrag.common
type Zahlungsdaten_Type
properties
content complex
children Zahlungsart Kontonummer BIC Beschreibung
annotation
documentation
Beschreibt die Art der Zahlung und enthält die zugehörigen Daten
source <xsd:element name="Zahlungsdaten" type="cst:Zahlungsdaten_Type">
 
<xsd:annotation>
   
<xsd:documentation>Beschreibt die Art der Zahlung und enthält die zugehörigen Daten</xsd:documentation>
 
</xsd:annotation>
</xsd:element>

element SpezAntrag_Type/Sepa
diagram omds3_ON2_Antrag_Common_p38.png
namespace urn:at.vvo.omds.types.omds3types.v1-3-0.on2antrag.common
type SepaCd_Type
properties
minOcc 0
maxOcc 1
content simple
facets
Kind Value Annotation
enumeration 1
documentation
Bestehendes bei Versicherungsgesellschaft hinterlegtes SEPA-Mandat
enumeration 2
documentation
SEPA-Mandat bei Makler hinterlegt (nur in Kombination mit entsprechender Vollmacht)
enumeration 3
documentation
SEPA-Mandat wird anbei übermittelt
annotation
documentation
SEPA-Mandat-Steuerung, wenn Zahlungsdaten ein SEPA-Mandat notwendig machen.
source <xsd:element name="Sepa" type="cst:SepaCd_Type" minOccurs="0">
 
<xsd:annotation>
   
<xsd:documentation>SEPA-Mandat-Steuerung, wenn Zahlungsdaten ein SEPA-Mandat notwendig machen.</xsd:documentation>
 
</xsd:annotation>
</xsd:element>

element SpezAntrag_Type/Polizzenversand
diagram omds3_ON2_Antrag_Common_p39.png
namespace urn:at.vvo.omds.types.omds3types.v1-3-0.on2antrag.common
type PolizzenversandType
properties
minOcc 0
maxOcc 1
content simple
facets
Kind Value Annotation
enumeration MAK2
documentation
2fach Makler: Ist nur bei Postversand möglich. Makler erhält Original und Kopie
enumeration VN1
documentation
1fach Versicherungsnehmer: Kunde erhält Original
enumeration MAKVN
documentation
1fach Makler und 1fach Versicherungsnehmer: Kunde erhält Original und Makler die Kopie
enumeration MAK1
documentation
1fach Makler: Makler erhält Original
annotation
documentation
alternativer Polizzenversand
source <xsd:element name="Polizzenversand" type="cst:PolizzenversandType" minOccurs="0">
 
<xsd:annotation>
   
<xsd:documentation>alternativer Polizzenversand</xsd:documentation>
 
</xsd:annotation>
</xsd:element>

element SpezAntrag_Type/Datenschutzbestimmungen
diagram omds3_ON2_Antrag_Common_p40.png
namespace urn:at.vvo.omds.types.omds3types.v1-3-0.on2antrag.common
type Datenverwendung_Type
properties
content complex
children ZustimmungZurElektrUebermittlungVorvertraglDokumente ElektrUebermittlungVorvertraglDokumenteEmail ZustimmungZurVerwendungDerDatenZuWerbezwecken
annotation
documentation
Allgemeine Datenschutzbestimmungen
source <xsd:element name="Datenschutzbestimmungen" type="cst:Datenverwendung_Type">
 
<xsd:annotation>
   
<xsd:documentation>Allgemeine Datenschutzbestimmungen</xsd:documentation>
 
</xsd:annotation>
</xsd:element>

element SpezAntrag_Type/Kontierung
diagram omds3_ON2_Antrag_Common_p41.png
namespace urn:at.vvo.omds.types.omds3types.v1-3-0.on2antrag.common
type Kontierung_Type
properties
minOcc 0
maxOcc 3
content complex
children Vermittlernummer Abschluss Folge Betreuung
source <xsd:element name="Kontierung" type="cst:Kontierung_Type" minOccurs="0" maxOccurs="3"/>

element SpezAntrag_Type/Ersatzpolizzennummer
diagram omds3_ON2_Antrag_Common_p42.png
namespace urn:at.vvo.omds.types.omds3types.v1-3-0.on2antrag.common
type Ersatzpolizzen_Type
properties
minOcc 0
maxOcc 1
content complex
children Ersatzpolizzennummer1 Ersatzpolizzennummer2 Ersatzpolizzennummer3
annotation
documentation
Ersatzpolizzennummern bei Konvertierung
source <xsd:element name="Ersatzpolizzennummer" type="cst:Ersatzpolizzen_Type" minOccurs="0">
 
<xsd:annotation>
   
<xsd:documentation>Ersatzpolizzennummern bei Konvertierung</xsd:documentation>
 
</xsd:annotation>
</xsd:element>

element SpezAntrag_Type/ZusendungWeitereDokumente
diagram omds3_ON2_Antrag_Common_p43.png
namespace urn:at.vvo.omds.types.omds3types.v1-3-0.on2antrag.common
type xsd:string
properties
minOcc 0
maxOcc unbounded
content simple
annotation
documentation
Sollen weitere Antragsdokumente zugestellt werden (z.B. IVK)
source <xsd:element name="ZusendungWeitereDokumente" type="xsd:string" minOccurs="0" maxOccurs="unbounded">
 
<xsd:annotation>
   
<xsd:documentation>Sollen weitere Antragsdokumente zugestellt werden (z.B. IVK)</xsd:documentation>
 
</xsd:annotation>
</xsd:element>

element SpezAntrag_Type/ZusaetzlicheAntragsdaten
diagram omds3_ON2_Antrag_Common_p44.png
namespace urn:at.vvo.omds.types.omds3types.v1-3-0.on2antrag.common
type ZusaetzlicheAntragsdaten_Type
properties
minOcc 0
maxOcc unbounded
content complex
annotation
documentation
Moeglichkeit fuer die Erweitung des Standards um eigene Antragsdaten
source <xsd:element name="ZusaetzlicheAntragsdaten" type="ZusaetzlicheAntragsdaten_Type" minOccurs="0" maxOccurs="unbounded">
 
<xsd:annotation>
   
<xsd:documentation>Moeglichkeit fuer die Erweitung des Standards um eigene Antragsdaten</xsd:documentation>
 
</xsd:annotation>
</xsd:element>

complexType SpezBerechnung_Type
diagram omds3_ON2_Antrag_Common_p45.png
namespace urn:at.vvo.omds.types.omds3types.v1-3-0.on2antrag.common
properties
abstract true
children Personen
annotation
documentation
Abstrakter Basistyp Berechnung, der bei Request und bei Response gleich ist
source <xsd:complexType name="SpezBerechnung_Type" abstract="true">
 
<xsd:annotation>
   
<xsd:documentation>Abstrakter Basistyp Berechnung, der bei Request und bei Response gleich ist</xsd:documentation>
 
</xsd:annotation>
 
<xsd:sequence>
   
<xsd:element name="Personen" type="cst:BeteiligtePersonVertrag_Type" minOccurs="0" maxOccurs="unbounded">
     
<xsd:annotation>
       
<xsd:documentation>Liste aller benötigten Personen, welche dann über ihre Rolle direkt referenziert werden. Im Offert ist dies insb. der Versicherungsnehmer.</xsd:documentation>
     
</xsd:annotation>
   
</xsd:element>
 
</xsd:sequence>
</xsd:complexType>

element SpezBerechnung_Type/Personen
diagram omds3_ON2_Antrag_Common_p46.png
namespace urn:at.vvo.omds.types.omds3types.v1-3-0.on2antrag.common
type BeteiligtePersonVertrag_Type
properties
minOcc 0
maxOcc unbounded
content complex
children Lfnr Person
annotation
documentation
Liste aller benötigten Personen, welche dann über ihre Rolle direkt referenziert werden. Im Offert ist dies insb. der Versicherungsnehmer.
source <xsd:element name="Personen" type="cst:BeteiligtePersonVertrag_Type" minOccurs="0" maxOccurs="unbounded">
 
<xsd:annotation>
   
<xsd:documentation>Liste aller benötigten Personen, welche dann über ihre Rolle direkt referenziert werden. Im Offert ist dies insb. der Versicherungsnehmer.</xsd:documentation>
 
</xsd:annotation>
</xsd:element>

complexType SpezOffert_Type
diagram omds3_ON2_Antrag_Common_p47.png
namespace urn:at.vvo.omds.types.omds3types.v1-3-0.on2antrag.common
properties
abstract true
children Offertnummer Personen Versicherungsnehmer
annotation
documentation
Abstrakter Basistyp Offert, der bei Request und Response gleich ist
source <xsd:complexType name="SpezOffert_Type" abstract="true">
 
<xsd:annotation>
   
<xsd:documentation>Abstrakter Basistyp Offert, der bei Request und Response gleich ist</xsd:documentation>
 
</xsd:annotation>
 
<xsd:sequence>
   
<xsd:element name="Offertnummer" type="cst:ObjektId_Type" minOccurs="0"/>
   
<xsd:element name="Personen" type="cst:BeteiligtePersonVertrag_Type" maxOccurs="unbounded">
     
<xsd:annotation>
       
<xsd:documentation>Liste aller benötigten Personen, welche dann über ihre Rolle direkt referenziert werden. Im Offert ist dies insb. der Versicherungsnehmer.</xsd:documentation>
     
</xsd:annotation>
   
</xsd:element>
   
<xsd:element name="Versicherungsnehmer" type="xsd:unsignedShort">
     
<xsd:annotation>
       
<xsd:documentation>Referenz auf die Person, die als Versicherungsnehmer fungiert. </xsd:documentation>
     
</xsd:annotation>
   
</xsd:element>
 
</xsd:sequence>
</xsd:complexType>

element SpezOffert_Type/Offertnummer
diagram omds3_ON2_Antrag_Common_p48.png
namespace urn:at.vvo.omds.types.omds3types.v1-3-0.on2antrag.common
type ObjektId_Type
properties
minOcc 0
maxOcc 1
content complex
children Id GueltigAb OrdnungsbegriffZuordFremd
source <xsd:element name="Offertnummer" type="cst:ObjektId_Type" minOccurs="0"/>

element SpezOffert_Type/Personen
diagram omds3_ON2_Antrag_Common_p49.png
namespace urn:at.vvo.omds.types.omds3types.v1-3-0.on2antrag.common
type BeteiligtePersonVertrag_Type
properties
minOcc 1
maxOcc unbounded
content complex
children Lfnr Person
annotation
documentation
Liste aller benötigten Personen, welche dann über ihre Rolle direkt referenziert werden. Im Offert ist dies insb. der Versicherungsnehmer.
source <xsd:element name="Personen" type="cst:BeteiligtePersonVertrag_Type" maxOccurs="unbounded">
 
<xsd:annotation>
   
<xsd:documentation>Liste aller benötigten Personen, welche dann über ihre Rolle direkt referenziert werden. Im Offert ist dies insb. der Versicherungsnehmer.</xsd:documentation>
 
</xsd:annotation>
</xsd:element>

element SpezOffert_Type/Versicherungsnehmer
diagram omds3_ON2_Antrag_Common_p50.png
namespace urn:at.vvo.omds.types.omds3types.v1-3-0.on2antrag.common
type xsd:unsignedShort
properties
content simple
annotation
documentation
Referenz auf die Person, die als Versicherungsnehmer fungiert.
source <xsd:element name="Versicherungsnehmer" type="xsd:unsignedShort">
 
<xsd:annotation>
   
<xsd:documentation>Referenz auf die Person, die als Versicherungsnehmer fungiert. </xsd:documentation>
 
</xsd:annotation>
</xsd:element>

complexType SubmitApplicationRequest_Type
diagram omds3_ON2_Antrag_Common_p51.png
namespace urn:at.vvo.omds.types.omds3types.v1-3-0.on2antrag.common
type extension of CommonProcessRequest_Type
properties
base cst:CommonProcessRequest_Type
abstract true
children VUNr ClientId TechnischeParameter TechnischeObjekte KorrelationsId Geschaeftsfallnummer Aenderungsgrund Dateianhaenge Antragsnummer
used by
complexType SubmitApplicationRequestGen_Type
annotation
documentation
Abstrakter Request für die Antragsüberleitung
source <xsd:complexType name="SubmitApplicationRequest_Type" abstract="true">
 
<xsd:annotation>
   
<xsd:documentation>Abstrakter Request für die Antragsüberleitung</xsd:documentation>
 
</xsd:annotation>
 
<xsd:complexContent>
   
<xsd:extension base="cst:CommonProcessRequest_Type">
     
<xsd:sequence>
       
<xsd:element name="Dateianhaenge" type="cst:Dateianhang_Type" minOccurs="0" maxOccurs="unbounded">
         
<xsd:annotation>
           
<xsd:documentation>Ergänzende Dokumente zum Antrag, z.B. SEPA-Mandat oder Gutachten über den Zustand des Fahrzeugs.</xsd:documentation>
         
</xsd:annotation>
       
</xsd:element>
       
<xsd:element name="Antragsnummer" type="cst:ObjektId_Type" minOccurs="0">
         
<xsd:annotation>
           
<xsd:documentation>Die Referenz auf einen zuvor mit CreateApplication erzeugten Antrag, welcher jetzt eingereicht werden soll. Diese Referenz wird durch CreateApplication erzeugt. Entweder ist solch ein Bezug zu einem vorangegangenen SubmitApplication mitzugeben oder nochmals die Daten.</xsd:documentation>
         
</xsd:annotation>
       
</xsd:element>
     
</xsd:sequence>
   
</xsd:extension>
 
</xsd:complexContent>
</xsd:complexType>

element SubmitApplicationRequest_Type/Dateianhaenge
diagram omds3_ON2_Antrag_Common_p52.png
namespace urn:at.vvo.omds.types.omds3types.v1-3-0.on2antrag.common
type Dateianhang_Type
properties
minOcc 0
maxOcc unbounded
content complex
children Mimetype DateiType DateiName DateiData DateiBeschreibung
annotation
documentation
Ergänzende Dokumente zum Antrag, z.B. SEPA-Mandat oder Gutachten über den Zustand des Fahrzeugs.
source <xsd:element name="Dateianhaenge" type="cst:Dateianhang_Type" minOccurs="0" maxOccurs="unbounded">
 
<xsd:annotation>
   
<xsd:documentation>Ergänzende Dokumente zum Antrag, z.B. SEPA-Mandat oder Gutachten über den Zustand des Fahrzeugs.</xsd:documentation>
 
</xsd:annotation>
</xsd:element>

element SubmitApplicationRequest_Type/Antragsnummer
diagram omds3_ON2_Antrag_Common_p53.png
namespace urn:at.vvo.omds.types.omds3types.v1-3-0.on2antrag.common
type ObjektId_Type
properties
minOcc 0
maxOcc 1
content complex
children Id GueltigAb OrdnungsbegriffZuordFremd
annotation
documentation
Die Referenz auf einen zuvor mit CreateApplication erzeugten Antrag, welcher jetzt eingereicht werden soll. Diese Referenz wird durch CreateApplication erzeugt. Entweder ist solch ein Bezug zu einem vorangegangenen SubmitApplication mitzugeben oder nochmals die Daten.
source <xsd:element name="Antragsnummer" type="cst:ObjektId_Type" minOccurs="0">
 
<xsd:annotation>
   
<xsd:documentation>Die Referenz auf einen zuvor mit CreateApplication erzeugten Antrag, welcher jetzt eingereicht werden soll. Diese Referenz wird durch CreateApplication erzeugt. Entweder ist solch ein Bezug zu einem vorangegangenen SubmitApplication mitzugeben oder nochmals die Daten.</xsd:documentation>
 
</xsd:annotation>
</xsd:element>

complexType SubmitApplicationRequestGen_Type
diagram omds3_ON2_Antrag_Common_p54.png
namespace urn:at.vvo.omds.types.omds3types.v1-3-0.on2antrag.common
type extension of SubmitApplicationRequest_Type
properties
base SubmitApplicationRequest_Type
abstract true
children VUNr ClientId TechnischeParameter TechnischeObjekte KorrelationsId Geschaeftsfallnummer Aenderungsgrund Dateianhaenge Antragsnummer Produktmetadaten
annotation
documentation
Abstrakter Request der Antragsüberleitung mit generischen Produktbausteinen
source <xsd:complexType name="SubmitApplicationRequestGen_Type" abstract="true">
 
<xsd:annotation>
   
<xsd:documentation>Abstrakter Request der Antragsüberleitung mit generischen Produktbausteinen</xsd:documentation>
 
</xsd:annotation>
 
<xsd:complexContent>
   
<xsd:extension base="SubmitApplicationRequest_Type">
     
<xsd:sequence>
       
<xsd:element name="Produktmetadaten" type="xsd:boolean">
         
<xsd:annotation>
           
<xsd:documentation>Wenn "wahr", sollen im Response Produktmetadaten enthalten sein.</xsd:documentation>
         
</xsd:annotation>
       
</xsd:element>
     
</xsd:sequence>
   
</xsd:extension>
 
</xsd:complexContent>
</xsd:complexType>

element SubmitApplicationRequestGen_Type/Produktmetadaten
diagram omds3_ON2_Antrag_Common_p55.png
namespace urn:at.vvo.omds.types.omds3types.v1-3-0.on2antrag.common
type xsd:boolean
properties
content simple
annotation
documentation
Wenn "wahr", sollen im Response Produktmetadaten enthalten sein.
source <xsd:element name="Produktmetadaten" type="xsd:boolean">
 
<xsd:annotation>
   
<xsd:documentation>Wenn "wahr", sollen im Response Produktmetadaten enthalten sein.</xsd:documentation>
 
</xsd:annotation>
</xsd:element>

complexType SubmitApplicationResponse_Type
diagram omds3_ON2_Antrag_Common_p56.png
namespace urn:at.vvo.omds.types.omds3types.v1-3-0.on2antrag.common
type extension of CommonProcessResponse_Type
properties
base cst:CommonProcessResponse_Type
abstract true
children Status TechnischeObjekte Gestartet Beendet Geschaeftsfallnummer Aenderungsgrund Antragstatus Antragsnummer Dokumente
used by
complexType SubmitApplicationResponseGen_Type
annotation
documentation
Abstrakter Response der Antragsüberleitung
source <xsd:complexType name="SubmitApplicationResponse_Type" abstract="true">
 
<xsd:annotation>
   
<xsd:documentation>Abstrakter Response der Antragsüberleitung</xsd:documentation>
 
</xsd:annotation>
 
<xsd:complexContent>
   
<xsd:extension base="cst:CommonProcessResponse_Type">
     
<xsd:sequence>
       
<xsd:element name="Antragstatus" type="cst:SubmitApplicationStatus_Type">
         
<xsd:annotation>
           
<xsd:documentation>aktueller Status des eingespielten Antrages</xsd:documentation>
         
</xsd:annotation>
       
</xsd:element>
       
<xsd:element name="Antragsnummer" type="cst:ObjektId_Type"/>
       
<xsd:element name="Dokumente" type="cst:DokumentInfo_Type" minOccurs="0" maxOccurs="unbounded">
         
<xsd:annotation>
           
<xsd:documentation>Referenzen auf Antragsdokumente, die heruntergeladen werden können.</xsd:documentation>
         
</xsd:annotation>
       
</xsd:element>
     
</xsd:sequence>
   
</xsd:extension>
 
</xsd:complexContent>
</xsd:complexType>

element SubmitApplicationResponse_Type/Antragstatus
diagram omds3_ON2_Antrag_Common_p57.png
namespace urn:at.vvo.omds.types.omds3types.v1-3-0.on2antrag.common
type SubmitApplicationStatus_Type
properties
content simple
facets
Kind Value Annotation
enumeration 1
documentation
Antrag angenommen
enumeration 3
documentation
Antrag abgelehnt
enumeration 4
documentation
Entwurf
enumeration 5
documentation
Vorschlag
enumeration 6
documentation
Antrag übertragungsfähig
enumeration 8
documentation
Antrag abgebrochen
enumeration 9
documentation
Verarbeitung gestartet
enumeration 10
documentation
Antrag storniert
enumeration 13
documentation
Gelöscht
annotation
documentation
aktueller Status des eingespielten Antrages
source <xsd:element name="Antragstatus" type="cst:SubmitApplicationStatus_Type">
 
<xsd:annotation>
   
<xsd:documentation>aktueller Status des eingespielten Antrages</xsd:documentation>
 
</xsd:annotation>
</xsd:element>

element SubmitApplicationResponse_Type/Antragsnummer
diagram omds3_ON2_Antrag_Common_p58.png
namespace urn:at.vvo.omds.types.omds3types.v1-3-0.on2antrag.common
type ObjektId_Type
properties
content complex
children Id GueltigAb OrdnungsbegriffZuordFremd
source <xsd:element name="Antragsnummer" type="cst:ObjektId_Type"/>

element SubmitApplicationResponse_Type/Dokumente
diagram omds3_ON2_Antrag_Common_p59.png
namespace urn:at.vvo.omds.types.omds3types.v1-3-0.on2antrag.common
type DokumentInfo_Type
properties
minOcc 0
maxOcc unbounded
content complex
children Content Name DocumentType Mimetype Groesse Datum ReferenzWeitereDokumente
annotation
documentation
Referenzen auf Antragsdokumente, die heruntergeladen werden können.
source <xsd:element name="Dokumente" type="cst:DokumentInfo_Type" minOccurs="0" maxOccurs="unbounded">
 
<xsd:annotation>
   
<xsd:documentation>Referenzen auf Antragsdokumente, die heruntergeladen werden können.</xsd:documentation>
 
</xsd:annotation>
</xsd:element>

complexType SubmitApplicationResponseGen_Type
diagram omds3_ON2_Antrag_Common_p60.png
namespace urn:at.vvo.omds.types.omds3types.v1-3-0.on2antrag.common
type extension of SubmitApplicationResponse_Type
properties
base SubmitApplicationResponse_Type
abstract true
children Status TechnischeObjekte Gestartet Beendet Geschaeftsfallnummer Aenderungsgrund Antragstatus Antragsnummer Dokumente
annotation
documentation
Abstrakter Response der Antragsüberleitung
source <xsd:complexType name="SubmitApplicationResponseGen_Type" abstract="true">
 
<xsd:annotation>
   
<xsd:documentation>Abstrakter Response der Antragsüberleitung</xsd:documentation>
 
</xsd:annotation>
 
<xsd:complexContent>
   
<xsd:extension base="SubmitApplicationResponse_Type"/>
 
</xsd:complexContent>
</xsd:complexType>

complexType ZusaetzlicheAntragsdaten_Type
diagram omds3_ON2_Antrag_Common_p61.png
namespace urn:at.vvo.omds.types.omds3types.v1-3-0.on2antrag.common
properties
abstract true
used by
element SpezAntrag_Type/ZusaetzlicheAntragsdaten
annotation
documentation
Abstrakter Typ fuer die Erweiterung des Antrags um Elemente, die nicht im Standard enthalten sind
source <xsd:complexType name="ZusaetzlicheAntragsdaten_Type" abstract="true">
 
<xsd:annotation>
   
<xsd:documentation>Abstrakter Typ fuer die Erweiterung des Antrags um Elemente, die nicht im Standard enthalten sind</xsd:documentation>
 
</xsd:annotation>
</xsd:complexType>

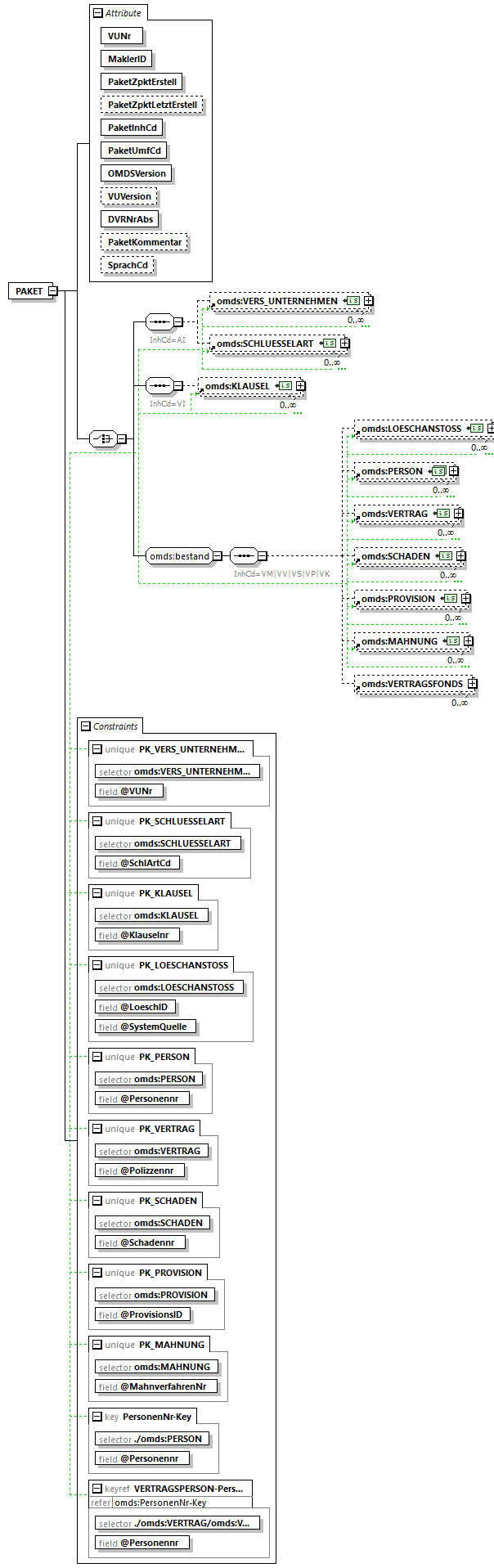
element EL-Antrag
diagram omds3_ON2_Antrag_Common_p62.png
namespace urn:omds20
type omds:EL-Antrag_Type
properties
content complex
abstract false
used by
complexType VERTRAG_Type
attributes
Name  Type  Use  Default  Fixed  Annotation
Nummer  omds:Polizzennr  required      
Datum  omds:Datum  optional      
source <xsd:element name="EL-Antrag" type="omds:EL-Antrag_Type" abstract="false"/>

element EL-Anzahl
diagram omds3_ON2_Antrag_Common_p63.png
namespace urn:omds20
type omds:EL-Anzahl_Type
properties
content complex
abstract false
used by
complexTypes PERSON_Type Person_Type RISIKO_Type SCHADEN_Type SPARTE_Type VERS_OBJEKT_Type VERTRAG_Type
attributes
Name  Type  Use  Default  Fixed  Annotation
Bezeichnung  derived by: xsd:string  required      
Wert  omds:decimal  required      
source <xsd:element name="EL-Anzahl" type="omds:EL-Anzahl_Type" abstract="false"/>

element EL-Betrag
diagram omds3_ON2_Antrag_Common_p64.png
namespace urn:omds20
type omds:EL-Betrag_Type
properties
content complex
abstract false
used by
complexTypes RISIKO_Type SCHADEN_Type SPARTE_Type VERS_OBJEKT_Type VERTRAG_Type VERTRAGSFONDS_Type
attributes
Name  Type  Use  Default  Fixed  Annotation
BetragArtCd  omds:BetragArtCd_Type  optional      
Datum  omds:Datum  optional      
Bezeichnung  derived by: xsd:string  required      
WaehrungsCd  omds:WaehrungsCd_Type  optional      
Wert  omds:decimal  required      
source <xsd:element name="EL-Betrag" type="omds:EL-Betrag_Type" abstract="false"/>

element EL-Bezugsberechtigung
diagram omds3_ON2_Antrag_Common_p65.png
namespace urn:omds20
type omds:EL-Bezugsberechtigung_Type
properties
content complex
abstract false
used by
complexTypes RISIKO_Type SPARTE_Type VERTRAG_Type
attributes
Name  Type  Use  Default  Fixed  Annotation
BBArtCd  omds:BBArtCd_Type  required      
BBTxt  derived by: xsd:string  required      
source <xsd:element name="EL-Bezugsberechtigung" type="omds:EL-Bezugsberechtigung_Type" abstract="false"/>

element EL-Einstufung
diagram omds3_ON2_Antrag_Common_p66.png
namespace urn:omds20
type omds:EL-Einstufung_Type
properties
content complex
abstract false
used by
complexTypes PERSON_Type Person_Type RISIKO_Type SCHADEN_Type SPARTE_Type VERS_OBJEKT_Type VERTRAG_Type
attributes
Name  Type  Use  Default  Fixed  Annotation
EstArtCd  omds:EstArtCd_Type  required      
EstWert  derived by: xsd:string  required      
source <xsd:element name="EL-Einstufung" type="omds:EL-Einstufung_Type" abstract="false"/>

element EL-Entscheidungsfrage
diagram omds3_ON2_Antrag_Common_p67.png
namespace urn:omds20
type omds:EL-Entscheidungsfrage_Type
properties
content complex
abstract false
used by
complexTypes PERSON_Type Person_Type RISIKO_Type SCHADEN_Type SPARTE_Type VERS_OBJEKT_Type VERTRAG_Type
attributes
Name  Type  Use  Default  Fixed  Annotation
EFrageCd  omds:EFrageCd_Type  required      
EFrageAntw  omds:Entsch3_Type  required      
source <xsd:element name="EL-Entscheidungsfrage" type="omds:EL-Entscheidungsfrage_Type" abstract="false"/>

element EL-Flaeche
diagram omds3_ON2_Antrag_Common_p68.png
namespace urn:omds20
type omds:EL-Flaeche_Type
properties
content complex
abstract false
used by
complexType VERS_SACHE_Type
attributes
Name  Type  Use  Default  Fixed  Annotation
FlaechenAttributCd  omds:FlaechenAttributCd_Type  required      
Nummer  derived by: xsd:string  optional      
InnenFlaeche  omds:decimal  optional      
VerbauteFlaeche  omds:decimal  optional      
source <xsd:element name="EL-Flaeche" type="omds:EL-Flaeche_Type" abstract="false"/>

element EL-Gewinnbeteiligung
diagram omds3_ON2_Antrag_Common_p69.png
namespace urn:omds20
type omds:EL-Gewinnbeteiligung_Type
properties
content complex
abstract false
used by
complexTypes RISIKO_Type SPARTE_Type
attributes
Name  Type  Use  Default  Fixed  Annotation
Datum  omds:Datum  required      
Wert  omds:decimal  required      
source <xsd:element name="EL-Gewinnbeteiligung" type="omds:EL-Gewinnbeteiligung_Type" abstract="false"/>

element EL-Grenzwert
diagram omds3_ON2_Antrag_Common_p70.png
namespace urn:omds20
type omds:EL-Grenzwert_Type
properties
content complex
abstract false
used by
complexTypes RISIKO_Type SPARTE_Type VERS_OBJEKT_Type
attributes
Name  Type  Use  Default  Fixed  Annotation
GrwArtCd  omds:GrwArtCd_Type  required      
GrWert  omds:decimal  required      
GrwTyp  derived by: xsd:string  optional      
source <xsd:element name="EL-Grenzwert" type="omds:EL-Grenzwert_Type" abstract="false"/>

element EL-Identifizierung
diagram omds3_ON2_Antrag_Common_p71.png
namespace urn:omds20
type omds:EL-Identifizierung_Type
properties
content complex
abstract false
used by
complexTypes PERSON_Type Person_Type RISIKO_Type VERS_OBJEKT_Type VERTRAG_Type
attributes
Name  Type  Use  Default  Fixed  Annotation
IdfArtCd  omds:IdfArtCd_Type  required      
IdfSchluessel  derived by: xsd:string  required      
IdfDatum  omds:Datum  optional      
source <xsd:element name="EL-Identifizierung" type="omds:EL-Identifizierung_Type" abstract="false"/>

element EL-Index
diagram omds3_ON2_Antrag_Common_p72.png
namespace urn:omds20
type omds:EL-Index_Type
properties
content complex
abstract false
used by
complexTypes RISIKO_Type SPARTE_Type
attributes
Name  Type  Use  Default  Fixed  Annotation
IndexArtCd  omds:IndexArtCd_Type  required      
Datum  xsd:gYearMonth  optional      
Wert  omds:decimal  optional      
source <xsd:element name="EL-Index" type="omds:EL-Index_Type" abstract="false"/>

element EL-KFZ-Kennzeichen
diagram omds3_ON2_Antrag_Common_p73.png
namespace urn:omds20
type omds:EL-KFZ-Kennzeichen_Type
properties
content complex
abstract false
used by
complexType SCHADEN_Type
attributes
Name  Type  Use  Default  Fixed  Annotation
Pol_Kennz  omds:Pol_Kennz_Type  required      
Fahrgestnr  omds:Fahrgestnr_Type        
source <xsd:element name="EL-KFZ-Kennzeichen" type="omds:EL-KFZ-Kennzeichen_Type" abstract="false"/>

element EL-Klausel
diagram omds3_ON2_Antrag_Common_p74.png
namespace urn:omds20
type omds:EL-Klausel_Type
properties
content complex
abstract false
used by
complexTypes RISIKO_Type SPARTE_Type VERTRAG_Type
attributes
Name  Type  Use  Default  Fixed  Annotation
Klauselnr  derived by: xsd:string  required      
source <xsd:element name="EL-Klausel" type="omds:EL-Klausel_Type" abstract="false"/>

element EL-Kommunikation
diagram omds3_ON2_Antrag_Common_p75.png
namespace urn:omds20
type omds:EL-Kommunikation_Type
properties
content complex
abstract false
used by
element VERS_UNTERNEHMEN
complexTypes PERSON_Type Person_Type
attributes
Name  Type  Use  Default  Fixed  Annotation
KomArtCd  omds:KomArtCd_Type  required      
Kennung  derived by: xsd:string  required      
source <xsd:element name="EL-Kommunikation" type="omds:EL-Kommunikation_Type" abstract="false"/>

element EL-Legitimation
diagram omds3_ON2_Antrag_Common_p76.png
namespace urn:omds20
type omds:EL-Legitimation_Type
properties
content complex
abstract false
used by
complexTypes PERSON_Type Person_Type
attributes
Name  Type  Use  Default  Fixed  Annotation
LegArtCd  omds:LegArtCd_Type  required      
Ausstellungsbehoerde  derived by: xsd:string  optional      
Datum  omds:Datum  optional      
Nummer  derived by: xsd:string  required      
source <xsd:element name="EL-Legitimation" type="omds:EL-Legitimation_Type" abstract="false"/>

element EL-Objekt
diagram omds3_ON2_Antrag_Common_p77.png
namespace urn:omds20
type omds:EL-Objekt_Type
properties
content complex
abstract false
used by
complexType RISIKO_Type
attributes
Name  Type  Use  Default  Fixed  Annotation
ObjLfnr  xsd:unsignedShort  required      
source <xsd:element name="EL-Objekt" type="omds:EL-Objekt_Type" abstract="false"/>

element EL-Objektdaten
diagram omds3_ON2_Antrag_Common_p78.png
namespace urn:omds20
type omds:EL-Objektdaten_Type
properties
content complex
abstract false
used by
complexType VERS_SACHE_Type
attributes
Name  Type  Use  Default  Fixed  Annotation
ObjektdatenCd  omds:ObjektdatenCd_Type  required      
Wert  derived by: xsd:string  required      
ObjektdatenInfo  derived by: xsd:string  optional      
source <xsd:element name="EL-Objektdaten" type="omds:EL-Objektdaten_Type" abstract="false"/>

element EL-Polizzennummer
diagram omds3_ON2_Antrag_Common_p79.png
namespace urn:omds20
type omds:EL-Polizzennummer_Type
properties
content complex
abstract false
used by
complexTypes SCHADEN_Type VERTRAG_Type
attributes
Name  Type  Use  Default  Fixed  Annotation
PolArtCd  omds:PolArtCd_Type  required      
PolNr  omds:Polizzennr  required      
source <xsd:element name="EL-Polizzennummer" type="omds:EL-Polizzennummer_Type" abstract="false"/>

element EL-Praemienfreistellung
diagram omds3_ON2_Antrag_Common_p80.png
namespace urn:omds20
type omds:EL-Praemienfreistellung_Type
properties
content complex
abstract false
used by
complexType VERTRAG_Type
attributes
Name  Type  Use  Default  Fixed  Annotation
PfrArtCd  omds:PfrArtCd_Type  required      
PfrBeg  omds:Datum  required      
PfrEnde  omds:Datum  optional      
source <xsd:element name="EL-Praemienfreistellung" type="omds:EL-Praemienfreistellung_Type" abstract="false"/>

element EL-Praemienkorrektur
diagram omds3_ON2_Antrag_Common_p81.png
namespace urn:omds20
type omds:EL-Praemienkorrektur_Type
properties
content complex
abstract false
used by
complexTypes RISIKO_Type SPARTE_Type VERTRAG_Type
attributes
Name  Type  Use  Default  Fixed  Annotation
PraemKorrArtCd  omds:PraemKorrArtCd_Type  required      
PraemKorrWert  omds:decimal  optional      
PraemKorrProz  omds:decimal  optional      
PraemKorrText  derived by: xsd:string  optional      
source <xsd:element name="EL-Praemienkorrektur" type="omds:EL-Praemienkorrektur_Type" abstract="false"/>

element EL-Rahmenvereinbarung
diagram omds3_ON2_Antrag_Common_p82.png
namespace urn:omds20
type omds:EL-Rahmenvereinbarung_Type
properties
content complex
abstract false
used by
complexTypes Verkaufsprodukt_Type VERTRAG_Type
attributes
Name  Type  Use  Default  Fixed  Annotation
RahmenVebnr  derived by: xsd:string  required      
source <xsd:element name="EL-Rahmenvereinbarung" type="omds:EL-Rahmenvereinbarung_Type" abstract="false"/>

element EL-Rente
diagram omds3_ON2_Antrag_Common_p83.png
namespace urn:omds20
type omds:EL-Rente_Type
properties
content complex
abstract false
used by
complexTypes RISIKO_Type SPARTE_Type
attributes
Name  Type  Use  Default  Fixed  Annotation
RntRhythmCd  omds:RntRhythmCd_Type  required      
RntBeg  omds:Datum  optional      
RntBetrag  omds:decimal  required      
source <xsd:element name="EL-Rente" type="omds:EL-Rente_Type" abstract="false"/>

element EL-Selbstbehalt
diagram omds3_ON2_Antrag_Common_p84.png
namespace urn:omds20
type extension of omds:EL-Selbstbehalt_Type
properties
content complex
abstract false
used by
complexTypes RISIKO_Type SPARTE_Type VERTRAG_Type
attributes
Name  Type  Use  Default  Fixed  Annotation
SbhArtCd  omds:SbhArtCd_Type  required      
SbhBetrag  omds:decimal  optional      
SbhProzent  omds:decimal  optional      
SbhText  derived by: xsd:string  optional      
source <xsd:element name="EL-Selbstbehalt" abstract="false">
 
<xsd:complexType>
   
<xsd:complexContent>
     
<xsd:extension base="omds:EL-Selbstbehalt_Type"/>
   
</xsd:complexContent>
 
</xsd:complexType>
</xsd:element>

element EL-Steuer
diagram omds3_ON2_Antrag_Common_p85.png
namespace urn:omds20
type omds:EL-Steuer_Type
properties
content complex
abstract false
used by
complexTypes RISIKO_Type SPARTE_Type
attributes
Name  Type  Use  Default  Fixed  Annotation
StArtCd  omds:StArtCd_Type  required      
StBetrag  omds:decimal  required      
source <xsd:element name="EL-Steuer" type="omds:EL-Steuer_Type" abstract="false"/>

element EL-Text
diagram omds3_ON2_Antrag_Common_p86.png
namespace urn:omds20
type omds:EL-Text_Type
properties
content complex
abstract false
used by
complexTypes MAHNUNG_Type PERSON_Type Person_Type RISIKO_Type SCHADEN_Type SPARTE_Type VERS_OBJEKT_Type VERTRAG_Type VERTRAGSFONDS_Type
attributes
Name  Type  Use  Default  Fixed  Annotation
TxtArtCd  omds:TxtArtCd_Type  required      
TxtInhalt  derived by: xsd:string  required      
source <xsd:element name="EL-Text" type="omds:EL-Text_Type" abstract="false"/>

element EL-Versicherungssumme
diagram omds3_ON2_Antrag_Common_p87.png
namespace urn:omds20
type omds:EL-Versicherungssumme_Type
properties
content complex
abstract false
used by
complexType RISIKO_Type
attributes
Name  Type  Use  Default  Fixed  Annotation
VSArtCd  omds:VSArtCd_Type  required      
VSBetrag  omds:decimal14_2  required      
VSBez  derived by: xsd:string  optional      
source <xsd:element name="EL-Versicherungssumme" type="omds:EL-Versicherungssumme_Type" abstract="false"/>

element EL-Zeitraum
diagram omds3_ON2_Antrag_Common_p88.png
namespace urn:omds20
type omds:EL-Zeitraum_Type
properties
content complex
abstract false
used by
complexTypes RISIKO_Type SPARTE_Type
attributes
Name  Type  Use  Default  Fixed  Annotation
ZRArtCd  omds:ZRArtCd_Type  required      
ZRBeg  omds:Datum  optional      
ZREnd  omds:Datum  optional      
source <xsd:element name="EL-Zeitraum" type="omds:EL-Zeitraum_Type" abstract="false"/>

element FONDS
diagram omds3_ON2_Antrag_Common_p89.png
namespace urn:omds20
type omds:FONDS_Type
properties
content complex
abstract false
used by
element PORTFOLIO
complexType VERTRAGSFONDS_Type
attributes
Name  Type  Use  Default  Fixed  Annotation
ISIN  omds:ISIN_Type  required      
WKN  omds:WKN_Type  optional      
Bezeichnung  omds:FondsBez_Type  required      
Kurs  omds:FondsBetrag_Type  optional      
AnteilWertpapier  omds:FondsAnteil_Type  optional      
Prozentsatz  omds:Prozentsatz_Type  required      
Wert  omds:FondsBetrag_Type  optional      
WaehrungsCd  omds:WaehrungsCd_Type  optional      
Stichtag  omds:Datum  optional      
source <xsd:element name="FONDS" type="omds:FONDS_Type" abstract="false"/>

element GESCHAEDIGTES_OBJEKT
diagram omds3_ON2_Antrag_Common_p90.png
namespace urn:omds20
type omds:GESCHAEDIGTES_OBJEKT_Type
properties
content complex
abstract false
used by
complexType SCHADEN_BETEILIGTER_Type
attributes
Name  Type  Use  Default  Fixed  Annotation
GeschObjektLfnr  xsd:unsignedShort  required      
SchadenBeschreibung  derived by: xsd:string  optional      
VUNrGesch  omds:VUNr  optional      
VUNameGesch  derived by: xsd:string  optional      
PolNrGesch  omds:Polizzennr  optional      
SchadennrGesch  derived by: omds:Schadennr  optional      
LandesCd_GeschKfz  omds:LandesCd_Type  optional      
Kennz_GeschKfz  derived by: xsd:string  optional      
source <xsd:element name="GESCHAEDIGTES_OBJEKT" type="omds:GESCHAEDIGTES_OBJEKT_Type" abstract="false"/>

element KLAUSEL
diagram omds3_ON2_Antrag_Common_p91.png
namespace urn:omds20
type omds:KLAUSEL_Type
properties
content complex
used by
element PAKET
attributes
Name  Type  Use  Default  Fixed  Annotation
Klauselnr  derived by: xsd:string  required      
Klauselbez  derived by: xsd:string  required      
Klauseltxt  derived by: xsd:string  optional      
GueltigVon  omds:Datum  optional      
GueltigBis  omds:Datum  optional      
source <xsd:element name="KLAUSEL" type="omds:KLAUSEL_Type"/>

element LOESCHANSTOSS
diagram omds3_ON2_Antrag_Common_p92.png
namespace urn:omds20
type omds:LOESCHANSTOSS_Type
properties
content complex
abstract false
used by
group bestand
attributes
Name  Type  Use  Default  Fixed  Annotation
LoeschID  omds:Datum-Zeit2  required      
SystemQuelle  derived by: xsd:string  optional       
GueltigAb  omds:Datum  optional      
Polizzennr  omds:Polizzennr  optional      
VertragsID  omds:VertragsID  optional      
Personennr  omds:Personennr  optional      
Schadennr  omds:Schadennr  optional      
ProvisionsID  derived by: xsd:string  optional      
MahnverfahrenNr  derived by: xsd:string  optional      
LoeschCd  omds:LoeschCd_Type  required      
source <xsd:element name="LOESCHANSTOSS" type="omds:LOESCHANSTOSS_Type" abstract="false"/>

element MAHNUNG
diagram omds3_ON2_Antrag_Common_p93.png
namespace urn:omds20
type omds:MAHNUNG_Type
properties
content complex
abstract false
children omds:EL-Text
used by
group bestand
attributes
Name  Type  Use  Default  Fixed  Annotation
MahnverfahrenNr  derived by: xsd:string  required      
MahnungNr  xsd:positiveInteger  optional      
documentation
Nummer der Mahnung
documentation
Laufende Nummer pro erfolgter Mahnung bzw. Mahnende innerhalb eines Mahnverfahrens
Polizzennr  omds:Polizzennr  required      
VertragsID  omds:VertragsID  optional      
Vermnr  omds:Vermnr  required      
MahnBetrag  omds:decimal  required      
documentation
Mahnbetrag
documentation
Enthält "alles" (Prämien, Spesen, allfällige Zinsen)
documentation
Ist 0.00 für MahnStufeCd "L"
MahnSpesen  omds:decimal  optional      
documentation
MahnSpesen
documentation
Enthält Spesen, allfällige Zinsen
documentation
Sind in MahnBetrag ebenfalls bereits enthalten
MahnStufeCd  omds:MahnStufeCd_Type  required      
documentation
Mahnstufe in codierter Form
MahnStufeTextVU  derived by: xsd:string  optional      
documentation
Mahnstufe des Versicherungsunternehmens in Textform
MahnStelleVU  derived by: xsd:string  optional      
documentation
Für Mahnung zuständig bei VU, Sachbearbeiter, Abteilung, Telefon, Email etc.
MahnStelleBeauftragt  derived by: xsd:string  optional      
documentation
Für Mahnung beauftragte Stelle, Inkassobüro, Anwalt, Telefon, Email etc.
MahnStufeGueltigAb  omds:Datum  optional      
documentation
Datum, ab wann die Mahnstufe gilt
MahnStufeGueltigBis  omds:Datum  optional      
documentation
Datum, bis wann die Mahnstufe gilt. Ist ungleich MahnStufeGueltigAbNext.
MahnStufeCdNext  omds:MahnStufeCd_Type  optional      
documentation
Nächste Mahnstufe in codierter Form
MahnStufeTextVUNext  derived by: xsd:string  optional      
documentation
Nächste Mahnstufe des Versicherungsunternehmens in Textform
MahnStufeGueltigAbNext  omds:Datum  optional      
documentation
Datum, ab wann die nächste Mahnstufe gilt
MahnLetzteZahlung  omds:Datum  optional      
documentation
Datum, wann letzte Zahlung zu Prämienkonto erfolgte
MahnAeltesteFaelligkeit  omds:Datum  optional      
documentation
Datum, welche älteste Fälligkeit gemahnt wird
MahnAnzahlFaelligkeiten  xsd:unsignedShort  optional      
documentation
Anzahl der gemahnten Fälligkeiten
GrundRuecklaufCd  omds:GrundRuecklaufCd_Type  optional      
documentation
Grund, warum ein Einzugsversuch nicht erfolgreich war, in codierter Form
MahnDeckungBis  omds:Datum  optional      
documentation
Datum, bis wann die Deckung gegeben ist
VtgSparteCd  omds:VtgSparteCd_Type  optional      
source <xsd:element name="MAHNUNG" type="omds:MAHNUNG_Type" abstract="false"/>

element NATUERLICHE_PERSON
diagram omds3_ON2_Antrag_Common_p94.png
namespace urn:omds20
type omds:NATUERLICHE_PERSON_Type
properties
content complex
abstract false
used by
complexTypes PERSON_Type Person_Type
attributes
Name  Type  Use  Default  Fixed  Annotation
Familienname  derived by: xsd:string  required      
Vorname  derived by: xsd:string  optional      
GeschlechtCd  omds:GeschlechtCd_Type  required      
Gebdat  omds:Datum  optional      
LandesCd  omds:LandesCd_Type  required      
FamilienstandCd  omds:FamilienstandCd_Type  required      
GebLandCd  omds:LandesCd_Type  optional      
HauptWohnLandCd  omds:LandesCd_Type  optional      
PersonID_VU  omds:PersonID_Type  optional      
PersonID_Makler  omds:PersonID_Type  optional      
source <xsd:element name="NATUERLICHE_PERSON" type="omds:NATUERLICHE_PERSON_Type" abstract="false"/>

element OMDS
diagram omds3_ON2_Antrag_Common_p95.png
namespace urn:omds20
properties
content complex
children omds:PAKET
attributes
Name  Type  Use  Default  Fixed  Annotation
version  omds:version  prohibited      
identity constraints
  Name  Refer  Selector  Field(s)  Annotation
unique  PK_PAKET    omds:PAKET  @VUNr  
@MaklerID  
@PaketZpktErstell  
annotation
documentation
Version 214-00 - OMDS Arbeitsgruppe
source <xsd:element name="OMDS">
 
<xsd:annotation>
   
<xsd:documentation>Version 214-00 - OMDS Arbeitsgruppe</xsd:documentation>
 
</xsd:annotation>
 
<xsd:complexType>
   
<xsd:sequence>
     
<xsd:element ref="omds:PAKET" maxOccurs="unbounded"/>
   
</xsd:sequence>
   
<xsd:attribute name="version" type="omds:version" use="prohibited"/>
 
</xsd:complexType>
 
<xsd:unique name="PK_PAKET">
   
<xsd:selector xpath="omds:PAKET"/>
   
<xsd:field xpath="@VUNr"/>
   
<xsd:field xpath="@MaklerID"/>
   
<xsd:field xpath="@PaketZpktErstell"/>
 
</xsd:unique>
</xsd:element>

attribute OMDS/@version
type omds:version
properties
use prohibited
facets
Kind Value Annotation
pattern [0-9]{2}-[0-9]{2}
source <xsd:attribute name="version" type="omds:version" use="prohibited"/>

element PAKET
diagram omds3_ON2_Antrag_Common_p96.png
namespace urn:omds20
properties
content complex
abstract false
children omds:VERS_UNTERNEHMEN omds:SCHLUESSELART omds:KLAUSEL omds:LOESCHANSTOSS omds:PERSON omds:VERTRAG omds:SCHADEN omds:PROVISION omds:MAHNUNG omds:VERTRAGSFONDS
used by
element OMDS
attributes
Name  Type  Use  Default  Fixed  Annotation
VUNr  omds:VUNr  required      
MaklerID  omds:MaklerID_Type  required      
PaketZpktErstell  omds:Datum-Zeit  required      
PaketZpktLetztErstell  omds:Datum-Zeit  optional      
PaketInhCd  omds:PaketInhCd_Type  required      
PaketUmfCd  omds:PaketUmfCd_Type  required      
OMDSVersion  omds:OMDSVersion_Type  required      
VUVersion  derived by: xsd:string  optional      
DVRNrAbs  derived by: xsd:string  required      
PaketKommentar  derived by: xsd:string  optional      
SprachCd  omds:SprachCd_Type  optional      
identity constraints
  Name  Refer  Selector  Field(s)  Annotation
unique  PK_VERS_UNTERNEHMEN    omds:VERS_UNTERNEHMEN  @VUNr  
unique  PK_SCHLUESSELART    omds:SCHLUESSELART  @SchlArtCd  
unique  PK_KLAUSEL    omds:KLAUSEL  @Klauselnr  
unique  PK_LOESCHANSTOSS    omds:LOESCHANSTOSS  @LoeschID  
@SystemQuelle  
unique  PK_PERSON    omds:PERSON  @Personennr  
unique  PK_VERTRAG    omds:VERTRAG  @Polizzennr  
unique  PK_SCHADEN    omds:SCHADEN  @Schadennr  
unique  PK_PROVISION    omds:PROVISION  @ProvisionsID  
unique  PK_MAHNUNG    omds:MAHNUNG  @MahnverfahrenNr  
key  PersonenNr-Key    ./omds:PERSON  @Personennr  
keyref  VERTRAGSPERSON-PersonenNr-KeyRef  omds:PersonenNr-Key  ./omds:VERTRAG/omds:VERTRAGSPERSON  @Personennr  
source <xsd:element name="PAKET" abstract="false">
 
<xsd:complexType>
   
<xsd:choice>
     
<xsd:sequence>
       
<xsd:annotation>
         
<xsd:documentation>InhCd=AI</xsd:documentation>
       
</xsd:annotation>
       
<xsd:element ref="omds:VERS_UNTERNEHMEN" minOccurs="0" maxOccurs="unbounded"/>
       
<xsd:element ref="omds:SCHLUESSELART" minOccurs="0" maxOccurs="unbounded"/>
     
</xsd:sequence>
     
<xsd:sequence>
       
<xsd:annotation>
         
<xsd:documentation>InhCd=VI</xsd:documentation>
       
</xsd:annotation>
       
<xsd:element ref="omds:KLAUSEL" minOccurs="0" maxOccurs="unbounded"/>
     
</xsd:sequence>
     
<xsd:group ref="omds:bestand"/>
   
</xsd:choice>
   
<xsd:attribute name="VUNr" type="omds:VUNr" use="required"/>
   
<xsd:attribute name="MaklerID" type="omds:MaklerID_Type" use="required"/>
   
<xsd:attribute name="PaketZpktErstell" type="omds:Datum-Zeit" use="required"/>
   
<xsd:attribute name="PaketZpktLetztErstell" type="omds:Datum-Zeit" use="optional"/>
   
<xsd:attribute name="PaketInhCd" type="omds:PaketInhCd_Type" use="required"/>
   
<xsd:attribute name="PaketUmfCd" type="omds:PaketUmfCd_Type" use="required"/>
   
<xsd:attribute name="OMDSVersion" type="omds:OMDSVersion_Type" use="required"/>
   
<xsd:attribute name="VUVersion" use="optional">
     
<xsd:simpleType>
       
<xsd:restriction base="xsd:string">
         
<xsd:maxLength value="6"/>
       
</xsd:restriction>
     
</xsd:simpleType>
   
</xsd:attribute>
   
<xsd:attribute name="DVRNrAbs" use="required">
     
<xsd:simpleType>
       
<xsd:restriction base="xsd:string">
         
<xsd:minLength value="1"/>
         
<xsd:maxLength value="8"/>
       
</xsd:restriction>
     
</xsd:simpleType>
   
</xsd:attribute>
   
<xsd:attribute name="PaketKommentar" use="optional">
     
<xsd:simpleType>
       
<xsd:restriction base="xsd:string">
         
<xsd:maxLength value="80"/>
       
</xsd:restriction>
     
</xsd:simpleType>
   
</xsd:attribute>
   
<xsd:attribute name="SprachCd" type="omds:SprachCd_Type" use="optional"/>
 
</xsd:complexType>
 
<xsd:unique name="PK_VERS_UNTERNEHMEN">
   
<xsd:selector xpath="omds:VERS_UNTERNEHMEN"/>
   
<xsd:field xpath="@VUNr"/>
 
</xsd:unique>
 
<xsd:unique name="PK_SCHLUESSELART">
   
<xsd:selector xpath="omds:SCHLUESSELART"/>
   
<xsd:field xpath="@SchlArtCd"/>
 
</xsd:unique>
 
<xsd:unique name="PK_KLAUSEL">
   
<xsd:selector xpath="omds:KLAUSEL"/>
   
<xsd:field xpath="@Klauselnr"/>
 
</xsd:unique>
 
<xsd:unique name="PK_LOESCHANSTOSS">
   
<xsd:selector xpath="omds:LOESCHANSTOSS"/>
   
<xsd:field xpath="@LoeschID"/>
   
<xsd:field xpath="@SystemQuelle"/>
 
</xsd:unique>
 
<xsd:unique name="PK_PERSON">
   
<xsd:selector xpath="omds:PERSON"/>
   
<xsd:field xpath="@Personennr"/>
 
</xsd:unique>
 
<xsd:unique name="PK_VERTRAG">
   
<xsd:selector xpath="omds:VERTRAG"/>
   
<xsd:field xpath="@Polizzennr"/>
 
</xsd:unique>
 
<xsd:unique name="PK_SCHADEN">
   
<xsd:selector xpath="omds:SCHADEN"/>
   
<xsd:field xpath="@Schadennr"/>
 
</xsd:unique>
 
<xsd:unique name="PK_PROVISION">
   
<xsd:selector xpath="omds:PROVISION"/>
   
<xsd:field xpath="@ProvisionsID"/>
 
</xsd:unique>
 
<xsd:unique name="PK_MAHNUNG">
   
<xsd:annotation/>
   
<xsd:selector xpath="omds:MAHNUNG"/>
   
<xsd:field xpath="@MahnverfahrenNr"/>
 
</xsd:unique>
 
<xsd:key name="PersonenNr-Key">
   
<xsd:annotation/>
   
<xsd:selector xpath="./omds:PERSON"/>
   
<xsd:field xpath="@Personennr"/>
 
</xsd:key>
 
<xsd:keyref name="VERTRAGSPERSON-PersonenNr-KeyRef" refer="omds:PersonenNr-Key">
   
<xsd:annotation/>
   
<xsd:selector xpath="./omds:VERTRAG/omds:VERTRAGSPERSON"/>
   
<xsd:field xpath="@Personennr"/>
 
</xsd:keyref>
</xsd:element>

attribute PAKET/@VUNr
type omds:VUNr
properties
use required
facets
Kind Value Annotation
minLength 1
maxLength 3
source <xsd:attribute name="VUNr" type="omds:VUNr" use="required"/>

attribute PAKET/@MaklerID
type omds:MaklerID_Type
properties
use required
facets
Kind Value Annotation
minLength 1
maxLength 26
source <xsd:attribute name="MaklerID" type="omds:MaklerID_Type" use="required"/>

attribute PAKET/@PaketZpktErstell
type omds:Datum-Zeit
properties
use required
facets
Kind Value Annotation
minInclusive 1900-01-01T00:00:00.000
maxInclusive 9999-12-31T23:59:59.999
source <xsd:attribute name="PaketZpktErstell" type="omds:Datum-Zeit" use="required"/>

attribute PAKET/@PaketZpktLetztErstell
type omds:Datum-Zeit
properties
use optional
facets
Kind Value Annotation
minInclusive 1900-01-01T00:00:00.000
maxInclusive 9999-12-31T23:59:59.999
source <xsd:attribute name="PaketZpktLetztErstell" type="omds:Datum-Zeit" use="optional"/>

attribute PAKET/@PaketInhCd
type omds:PaketInhCd_Type
properties
use required
facets
Kind Value Annotation
enumeration AI
documentation
Allgem. Initialbestand (generelle Schlüssel)
enumeration VF
documentation
VU Fondsbestand
enumeration VI
documentation
VU Initialbestand (VU Schlüssel)
enumeration VK
documentation
VU Mahn/Klagebestand
enumeration VM
documentation
VU Mischbestand
enumeration VP
documentation
VU Provisionen
enumeration VS
documentation
VU Schadenbestand
enumeration VV
documentation
VU Vertragsbestand
source <xsd:attribute name="PaketInhCd" type="omds:PaketInhCd_Type" use="required"/>

attribute PAKET/@PaketUmfCd
type omds:PaketUmfCd_Type
properties
use required
facets
Kind Value Annotation
enumeration D
documentation
Differenz
enumeration G
documentation
gesamt
source <xsd:attribute name="PaketUmfCd" type="omds:PaketUmfCd_Type" use="required"/>

attribute PAKET/@OMDSVersion
type omds:OMDSVersion_Type
properties
use required
facets
Kind Value Annotation
length 6
pattern [0-9][0-9][0-9]-[0-9][0-9]
source <xsd:attribute name="OMDSVersion" type="omds:OMDSVersion_Type" use="required"/>

attribute PAKET/@VUVersion
type restriction of xsd:string
properties
use optional
facets
Kind Value Annotation
maxLength 6
source <xsd:attribute name="VUVersion" use="optional">
 
<xsd:simpleType>
   
<xsd:restriction base="xsd:string">
     
<xsd:maxLength value="6"/>
   
</xsd:restriction>
 
</xsd:simpleType>
</xsd:attribute>

attribute PAKET/@DVRNrAbs
type restriction of xsd:string
properties
use required
facets
Kind Value Annotation
minLength 1
maxLength 8
source <xsd:attribute name="DVRNrAbs" use="required">
 
<xsd:simpleType>
   
<xsd:restriction base="xsd:string">
     
<xsd:minLength value="1"/>
     
<xsd:maxLength value="8"/>
   
</xsd:restriction>
 
</xsd:simpleType>
</xsd:attribute>

attribute PAKET/@PaketKommentar
type restriction of xsd:string
properties
use optional
facets
Kind Value Annotation
maxLength 80
source <xsd:attribute name="PaketKommentar" use="optional">
 
<xsd:simpleType>
   
<xsd:restriction base="xsd:string">
     
<xsd:maxLength value="80"/>
   
</xsd:restriction>
 
</xsd:simpleType>
</xsd:attribute>

attribute PAKET/@SprachCd
type omds:SprachCd_Type
properties
use optional
facets
Kind Value Annotation
minLength 2
maxLength 2
enumeration CS
documentation
Tschechisch
enumeration DE
documentation
Deutsch
enumeration EN
documentation
Englisch
enumeration HU
documentation
Ungarisch
enumeration IT
documentation
Italienisch
enumeration SK
documentation
Slowakisch
enumeration SL
documentation
Slowenisch
source <xsd:attribute name="SprachCd" type="omds:SprachCd_Type" use="optional"/>

element PERSON
diagram omds3_ON2_Antrag_Common_p97.png
namespace urn:omds20
type omds:PERSON_Type
properties
content complex
abstract false
children omds:NATUERLICHE_PERSON omds:SONSTIGE_PERSON omds:EL-Anzahl omds:EL-Einstufung omds:EL-Entscheidungsfrage omds:EL-Identifizierung omds:EL-Kommunikation omds:EL-Legitimation omds:EL-Text
used by
complexTypes Bezugsrecht_Type Vinkulierung_Type
group bestand
attributes
Name  Type  Use  Default  Fixed  Annotation
Personennr  derived by: omds:Personennr  required      
PersArtCd  omds:PersArtCd_Type  required      
Pac  xsd:unsignedInt  optional      
documentation
Postzertifizierter Adress Code
LandesCd  omds:LandesCd_Type  optional      
PLZ  derived by: xsd:string  optional      
Ort  derived by: xsd:string  optional      
Strasse  derived by: xsd:string  optional      
Hausnr  derived by: xsd:string  optional      
Zusatz  derived by: xsd:string  optional      
AdressID_VU  derived by: xsd:string  optional      
AdressID_Makler  derived by: xsd:string  optional      
source <xsd:element name="PERSON" type="omds:PERSON_Type" abstract="false"/>

element PORTFOLIO
diagram omds3_ON2_Antrag_Common_p98.png
namespace urn:omds20
type extension of omds:PORTFOLIO_TYPE
properties
content complex
abstract false
children omds:FONDS
used by
complexType VERTRAGSFONDS_Type
attributes
Name  Type  Use  Default  Fixed  Annotation
PortfolioID  omds:PortfolioID_Type  required      
ISIN  omds:ISIN_Type  optional      
WKN  omds:WKN_Type  optional      
Bezeichnung  omds:FondsBez_Type  required      
Kurs  omds:FondsBetrag_Type  optional      
AnteilWertpapier  omds:FondsAnteil_Type  optional      
Prozentsatz  omds:Prozentsatz_Type  required      
Wert  omds:FondsBetrag_Type  optional      
WaehrungsCd  omds:WaehrungsCd_Type  optional      
Stichtag  omds:Datum  optional      
source <xsd:element name="PORTFOLIO" abstract="false">
 
<xsd:complexType>
   
<xsd:complexContent>
     
<xsd:extension base="omds:PORTFOLIO_TYPE">
       
<xsd:sequence>
         
<xsd:element ref="omds:FONDS" minOccurs="0" maxOccurs="unbounded"/>
       
</xsd:sequence>
     
</xsd:extension>
   
</xsd:complexContent>
 
</xsd:complexType>
</xsd:element>

element PROVISION
diagram omds3_ON2_Antrag_Common_p99.png
namespace urn:omds20
type omds:PROVISION_Type
properties
content complex
abstract false
used by
group bestand
attributes
Name  Type  Use  Default  Fixed  Annotation
ProvisionsID  derived by: xsd:string  required      
Vermnr  omds:Vermnr  required      
Polizzennr  omds:Polizzennr  optional      
VertragsID  omds:VertragsID  optional      
VerbandSparteCd  omds:VerbandSparteCd_Type  optional      
SpartenCd  omds:SpartenCd_Type  optional      
SpartenErweiterung  derived by: xsd:string  optional      
BuchDat  omds:Datum  required      
ProvVon  omds:Datum  optional      
ProvBis  omds:Datum  optional      
ProvArtCd  omds:ProvArtCd_Type  required      
ProvTxt  derived by: xsd:string  optional      
ProvGrdlg  omds:decimal  optional      
ProvSatz  omds:decimal  optional      
ProvBetrag  omds:decimal  required      
WaehrungsCd  omds:WaehrungsCd_Type  required      
ProvArtText  derived by: xsd:string  optional      
Vorpolizze  omds:Polizzennr  optional      
source <xsd:element name="PROVISION" type="omds:PROVISION_Type" abstract="false"/>

element RISIKO
diagram omds3_ON2_Antrag_Common_p100.png
namespace urn:omds20
type omds:RISIKO_Type
properties
content complex
abstract false
children omds:EL-Anzahl omds:EL-Betrag omds:EL-Bezugsberechtigung omds:EL-Einstufung omds:EL-Entscheidungsfrage omds:EL-Gewinnbeteiligung omds:EL-Grenzwert omds:EL-Index omds:EL-Identifizierung omds:EL-Klausel omds:EL-Objekt omds:EL-Praemienkorrektur omds:EL-Rente omds:EL-Selbstbehalt omds:EL-Steuer omds:EL-Text omds:EL-Versicherungssumme omds:EL-Zeitraum
used by
complexType SPARTE_Type
attributes
Name  Type  Use  Default  Fixed  Annotation
RisikoLfnr  xsd:unsignedShort  required      
RisikoArtCd  omds:RisikoArtCd_Type  optional      
RisikoBez  derived by: xsd:string  required      
PraemFristCd  omds:PraemFristCd_Type  optional      
PraemieNto  omds:decimal  optional      
source <xsd:element name="RISIKO" type="omds:RISIKO_Type" abstract="false"/>

element SCHADEN
diagram omds3_ON2_Antrag_Common_p101.png
namespace urn:omds20
type omds:SCHADEN_Type
properties
content complex
abstract false
children omds:EL-Anzahl omds:EL-Betrag omds:EL-Einstufung omds:EL-Entscheidungsfrage omds:EL-Polizzennummer omds:EL-Text omds:SCHADEN_BETEILIGTER omds:EL-KFZ-Kennzeichen
used by
group bestand
attributes
Name  Type  Use  Default  Fixed  Annotation
Schadennr  omds:Schadennr  required      
Polizzennr  omds:Polizzennr  required      
VertragsID  omds:VertragsID  optional      
Vermnr  omds:Vermnr  optional      
VerbandSparteCd  omds:VerbandSparteCd_Type  optional      
SpartenCd  omds:SpartenCd_Type  required      
SpartenErweiterung  derived by: xsd:string  required      
Ereigniszpkt  omds:Datum-Zeit  required      
Meldedat  omds:Datum  required      
SchadUrsCd  omds:SchadUrsCd_Type  optional      
SchadUrsTxt  derived by: xsd:string  optional      
VerschuldenCd  omds:VerschuldenCd_Type  optional      
MalusWirksamKz  omds:Entsch2_Type  optional      
BearbStandCd  omds:BearbStandCd_Type  required      
ErledDat  omds:Datum  optional      
SachbearbVU  derived by: xsd:string  optional      
LeistungGeschaetzt  omds:decimal  optional      
WaehrungsCd  omds:WaehrungsCd_Type  required      
identity constraints
  Name  Refer  Selector  Field(s)  Annotation
unique  PK_SCHADEN_BETEILIGTER    ./omds:SCHADEN_BETEILIGTER  @BetLfnr  
source <xsd:element name="SCHADEN" type="omds:SCHADEN_Type" abstract="false">
 
<xsd:unique name="PK_SCHADEN_BETEILIGTER">
   
<xsd:selector xpath="./omds:SCHADEN_BETEILIGTER"/>
   
<xsd:field xpath="@BetLfnr"/>
 
</xsd:unique>
</xsd:element>

element SCHADEN_BETEILIGTER
diagram omds3_ON2_Antrag_Common_p102.png
namespace urn:omds20
type omds:SCHADEN_BETEILIGTER_Type
properties
content complex
abstract false
children omds:GESCHAEDIGTES_OBJEKT omds:ZAHLUNG
used by
complexType SCHADEN_Type
attributes
Name  Type  Use  Default  Fixed  Annotation
BetLfnr  xsd:unsignedShort  required      
Personennr  omds:Personennr  optional      
BetRolleCd  omds:BetRolleCd_Type  required      
BetTxt  derived by: xsd:string  optional      
identity constraints
  Name  Refer  Selector  Field(s)  Annotation
unique  PK_GESCHAEDIGTES_OBJEKT    omds:GESCHAEDIGTES_OBJEKT  @GeschObjektLfnr  
unique  PK_ZAHLUNG    omds:ZAHLUNG  @ZahlungsLfnr  
source <xsd:element name="SCHADEN_BETEILIGTER" type="omds:SCHADEN_BETEILIGTER_Type" abstract="false">
 
<xsd:unique name="PK_GESCHAEDIGTES_OBJEKT">
   
<xsd:selector xpath="omds:GESCHAEDIGTES_OBJEKT"/>
   
<xsd:field xpath="@GeschObjektLfnr"/>
 
</xsd:unique>
 
<xsd:unique name="PK_ZAHLUNG">
   
<xsd:selector xpath="omds:ZAHLUNG"/>
   
<xsd:field xpath="@ZahlungsLfnr"/>
 
</xsd:unique>
</xsd:element>

element SCHLUESSEL
diagram omds3_ON2_Antrag_Common_p103.png
namespace urn:omds20
properties
content complex
abstract false
used by
element SCHLUESSELART
attributes
Name  Type  Use  Default  Fixed  Annotation
SchlWert  derived by: xsd:string  required      
Schlbez  derived by: xsd:string  optional      
SchlWert_generell  derived by: xsd:string  optional      
source <xsd:element name="SCHLUESSEL" abstract="false">
 
<xsd:complexType>
   
<xsd:attribute name="SchlWert" use="required">
     
<xsd:simpleType>
       
<xsd:restriction base="xsd:string">
         
<xsd:maxLength value="3"/>
       
</xsd:restriction>
     
</xsd:simpleType>
   
</xsd:attribute>
   
<xsd:attribute name="Schlbez" use="optional">
     
<xsd:simpleType>
       
<xsd:restriction base="xsd:string">
         
<xsd:maxLength value="50"/>
       
</xsd:restriction>
     
</xsd:simpleType>
   
</xsd:attribute>
   
<xsd:attribute name="SchlWert_generell" use="optional">
     
<xsd:simpleType>
       
<xsd:restriction base="xsd:string">
         
<xsd:maxLength value="3"/>
       
</xsd:restriction>
     
</xsd:simpleType>
   
</xsd:attribute>
 
</xsd:complexType>
</xsd:element>

attribute SCHLUESSEL/@SchlWert
type restriction of xsd:string
properties
use required
facets
Kind Value Annotation
maxLength 3
source <xsd:attribute name="SchlWert" use="required">
 
<xsd:simpleType>
   
<xsd:restriction base="xsd:string">
     
<xsd:maxLength value="3"/>
   
</xsd:restriction>
 
</xsd:simpleType>
</xsd:attribute>

attribute SCHLUESSEL/@Schlbez
type restriction of xsd:string
properties
use optional
facets
Kind Value Annotation
maxLength 50
source <xsd:attribute name="Schlbez" use="optional">
 
<xsd:simpleType>
   
<xsd:restriction base="xsd:string">
     
<xsd:maxLength value="50"/>
   
</xsd:restriction>
 
</xsd:simpleType>
</xsd:attribute>

attribute SCHLUESSEL/@SchlWert_generell
type restriction of xsd:string
properties
use optional
facets
Kind Value Annotation
maxLength 3
source <xsd:attribute name="SchlWert_generell" use="optional">
 
<xsd:simpleType>
   
<xsd:restriction base="xsd:string">
     
<xsd:maxLength value="3"/>
   
</xsd:restriction>
 
</xsd:simpleType>
</xsd:attribute>

element SCHLUESSELART
diagram omds3_ON2_Antrag_Common_p104.png
namespace urn:omds20
properties
content complex
children omds:SCHLUESSEL
used by
element PAKET
attributes
Name  Type  Use  Default  Fixed  Annotation
SchlArtCd  omds:SchlArtCd_Type  required      
VUWertErlaubtKz  omds:Entsch2_Type  required      
SchlArtBez  derived by: xsd:string  optional      
identity constraints
  Name  Refer  Selector  Field(s)  Annotation
unique  PK_SCHLUESSEL    omds:SCHLUESSEL  @SchlWert  
source <xsd:element name="SCHLUESSELART">
 
<xsd:complexType>
   
<xsd:sequence maxOccurs="unbounded">
     
<xsd:element ref="omds:SCHLUESSEL"/>
   
</xsd:sequence>
   
<xsd:attribute name="SchlArtCd" type="omds:SchlArtCd_Type" use="required"/>
   
<xsd:attribute name="VUWertErlaubtKz" type="omds:Entsch2_Type" use="required"/>
   
<xsd:attribute name="SchlArtBez" use="optional">
     
<xsd:simpleType>
       
<xsd:restriction base="xsd:string">
         
<xsd:maxLength value="30"/>
       
</xsd:restriction>
     
</xsd:simpleType>
   
</xsd:attribute>
 
</xsd:complexType>
 
<xsd:unique name="PK_SCHLUESSEL">
   
<xsd:selector xpath="omds:SCHLUESSEL"/>
   
<xsd:field xpath="@SchlWert"/>
 
</xsd:unique>
</xsd:element>

attribute SCHLUESSELART/@SchlArtCd
type omds:SchlArtCd_Type
properties
use required
facets
Kind Value Annotation
minLength 1
maxLength 25
enumeration AendGrundCd
documentation
Änderungsgrund
enumeration AntriebsArtCd
documentation
Antriebsart
enumeration AusstattungCd
documentation
Ausstattung
enumeration BauartCd
documentation
Bauart
enumeration BBArtCd
documentation
Bezugsberechtigungsart
enumeration BearbStandCd
documentation
Bearbeitungsstand
enumeration BetragArtCd
documentation
Betragsart
enumeration BetRolleCd
documentation
Beteiligungsrolle
enumeration DachungCd
documentation
Dachung
enumeration EFrageCd
documentation
Entscheidungsfrage
enumeration EstArtCd
documentation
Einstufungsart
enumeration FamilienstandCd
documentation
Familienstand
enumeration FlaechenAttributCd
documentation
Flächenattribut
enumeration FzgArtCd
documentation
Fahrzeugart
enumeration GebaeudeArtCd
documentation
Art des Gebäudes
enumeration GebaeudeHoeheCd
documentation
Gebäudehöhe
enumeration GeschlechtCd
documentation
Geschlecht
enumeration GrundRuecklaufCd
documentation
GrundRuecklauf
enumeration GrwArtCd
documentation
Grenzwertart
enumeration IdfArtCd
documentation
Identifizierungsart
enumeration IndexArtCd
documentation
Indexart
enumeration KomArtCd
documentation
KommunikationsArt
enumeration LandesCd
documentation
Ländercode
enumeration LegArtCd
documentation
Legitimierungsart
enumeration LoeschCd
documentation
Löschungsarten
enumeration NutzungCd
documentation
Nutzung
enumeration ObjektdatenCd
documentation
Objektdatenart
enumeration PaketInhCd
documentation
Paketinhalt
enumeration PaketUmfCd
documentation
Paketumfang
enumeration PersArtCd
documentation
Personenart
enumeration PfrArtCd
documentation
Prämienfreiart
enumeration PolArtCd
documentation
Polizzenart
enumeration PraemFristCd
documentation
Prämienfrist
enumeration PraemKorrArtCd
documentation
Prämienkorrekturart
enumeration ProvArtCd
documentation
Provisionsart
enumeration RisikoArtCd
documentation
Risikoart
enumeration RntRhythmCd
documentation
Rentenzahlungsrhythmus
enumeration SbhArtCd
documentation
Selbstbehaltart
enumeration SchadUrsCd
documentation
Schadenursache
enumeration SonstPersArtCd
documentation
Art der sonstigen Person
enumeration SpartenCd
documentation
Sparte
enumeration StArtCd
documentation
Steuerart
enumeration TxtArtCd
documentation
Textart
enumeration VSArtCd
documentation
Versicherungssummenart
enumeration VerbandSparteCd
documentation
Verbandssparte
enumeration VersLwCd
documentation
Versicherte Landwirtschaft
enumeration StatusCd
documentation
Status
enumeration VersSacheCd
documentation
Versicherte Sache
enumeration VerschuldenCd
documentation
Verschulden
enumeration VerwendzweckCd
documentation
Verwendungszweck
enumeration VtgProdCd
documentation
Vertragsprodukt
enumeration VtgRolleCd
documentation
Vertragsrolle
enumeration VtgSparteCd
documentation
Vertragssparte
enumeration VtgStatusCd
documentation
Vertragsstatus
enumeration WaehrungsCd
documentation
Währung
enumeration ZRArtCd
documentation
Art des Zeitraumes
enumeration ZahlGrundCd
documentation
Zahlungsgrund
enumeration ZahlRhythmCd
documentation
Zahlungsrhythmus
enumeration ZahlWegCd
documentation
Zahlungsweg
enumeration MahnStufeCd
documentation
MahnStufe
enumeration RueckGrundCd
documentation
GrundRuecklauf
enumeration SprachCd
documentation
Sprachenschlüssel
enumeration VerbrEinhCd
documentation
Einheit für Verbrauch
enumeration GesFormCd
documentation
Gesellschaftsform
source <xsd:attribute name="SchlArtCd" type="omds:SchlArtCd_Type" use="required"/>

attribute SCHLUESSELART/@VUWertErlaubtKz
type omds:Entsch2_Type
properties
use required
facets
Kind Value Annotation
minLength 1
maxLength 1
enumeration J
enumeration N
source <xsd:attribute name="VUWertErlaubtKz" type="omds:Entsch2_Type" use="required"/>

attribute SCHLUESSELART/@SchlArtBez
type restriction of xsd:string
properties
use optional
facets
Kind Value Annotation
maxLength 30
source <xsd:attribute name="SchlArtBez" use="optional">
 
<xsd:simpleType>
   
<xsd:restriction base="xsd:string">
     
<xsd:maxLength value="30"/>
   
</xsd:restriction>
 
</xsd:simpleType>
</xsd:attribute>

element SONSTIGE_PERSON
diagram omds3_ON2_Antrag_Common_p105.png
namespace urn:omds20
type omds:SONSTIGE_PERSON_Type
properties
content complex
abstract false
used by
complexTypes PERSON_Type Person_Type
attributes
Name  Type  Use  Default  Fixed  Annotation
Name  derived by: xsd:string  required      
Kurzname  derived by: xsd:string  optional      
SonstPersArtCd  omds:SonstPersArtCd_Type  required      
GesFormCd  omds:GesFormCd_Type  optional      
PersonID_VU  omds:PersonID_Type  optional      
PersonID_Makler  omds:PersonID_Type  optional      
source <xsd:element name="SONSTIGE_PERSON" type="omds:SONSTIGE_PERSON_Type" abstract="false"/>

element SPARTE
diagram omds3_ON2_Antrag_Common_p106.png
namespace urn:omds20
type omds:SPARTE_Type
properties
content complex
abstract false
children omds:EL-Anzahl omds:EL-Betrag omds:EL-Bezugsberechtigung omds:EL-Einstufung omds:EL-Entscheidungsfrage omds:EL-Gewinnbeteiligung omds:EL-Grenzwert omds:EL-Index omds:EL-Klausel omds:EL-Praemienkorrektur omds:EL-Rente omds:EL-Selbstbehalt omds:EL-Steuer omds:EL-Text omds:EL-Zeitraum omds:RISIKO
used by
complexType VERTRAG_Type
attributes
Name  Type  Use  Default  Fixed  Annotation
SpartenCd  omds:SpartenCd_Type  required      
SpartenErweiterung  derived by: xsd:string  required      
SpartenID  derived by: xsd:string  optional      
VerbandSparteCd  omds:VerbandSparteCd_Type  required      
Spartentxt  derived by: xsd:string  optional      
SpartenBeg  omds:Datum  optional      
SpartenEnd  omds:Datum  optional      
StatusCd  omds:StatusCd_Type  optional      
HauptTarifBez  derived by: xsd:string  optional      
SichergKz  omds:Entsch2_Type  optional      
DirBeteiligtKz  omds:Entsch3_Type  optional      
SondervereinbarungKz  omds:Entsch3_Type  optional      
PraemieNtoSp  omds:decimal  required      
PraemieBtoSp  omds:decimal  required      
nmoKuendDat  omds:Datum  optional      
documentation
Gibt das Datum an, zu dem der Kunde die Möglichkeit einer ordentlichen Kündigung hat (wenn z.B. abweichend von Vertragsende)
identity constraints
  Name  Refer  Selector  Field(s)  Annotation
unique  PK_RISIKO    omds:RISIKO  @RisikoLfnr  
source <xsd:element name="SPARTE" type="omds:SPARTE_Type" abstract="false">
 
<xsd:unique name="PK_RISIKO">
   
<xsd:selector xpath="omds:RISIKO"/>
   
<xsd:field xpath="@RisikoLfnr"/>
 
</xsd:unique>
</xsd:element>

element VERS_KFZ
diagram omds3_ON2_Antrag_Common_p107.png
namespace urn:omds20
type extension of omds:VERS_KFZ_Type
properties
content complex
used by
complexType VERS_OBJEKT_Type
attributes
Name  Type  Use  Default  Fixed  Annotation
FzgArtCd  omds:FzgArtCd_Type  required      
Marke  derived by: xsd:string  required      
Handelsbez  derived by: xsd:string  optional      
TypVarVer  derived by: xsd:string  optional      
Leasingkz  omds:Entsch2_Type  optional      
Modelljahr  xsd:unsignedShort  optional      
Leistung  xsd:unsignedShort  optional      
Leistung_ElektroMot  xsd:unsignedShort  optional      
Plaetze  xsd:unsignedShort  optional      
Nutzlast  derived by: xsd:decimal  optional      
Hubraum  xsd:unsignedShort  optional      
AntriebsArtCd  omds:AntriebsArtCd_Type  required      
Katkz  omds:Entsch3_Type  required      
ABSKz  omds:Entsch2_Type  optional      
CO2_Ausstoss  xsd:unsignedShort  optional      
documentation
CO²-Emission g/km
NEFZ: Messzyklus  für PKW und leichte LKW (Klassen M1, N1)
CO2_WLTP_WMTC  xsd:unsignedShort  optional      
documentation
CO²-Emission g/km
WLTP: Messzyklus für PKW und leichte LKW (Klassen M1, N1)
WMTC: Messzyklus für Motorräder (Klassen L1e, L2e, L3e, L4e und L5e)
Kraftstoffverbr_NEFZ  omds:decimal  optional      
documentation
Kraftstoffverbrauch
NEFZ: Messzyklus  für PKW und leichte LKW (Klassen M1, N1)
Kraftstoffverbr_WLTP_WMTC  omds:decimal  optional      
documentation
Kraftstoffverbrauch
WLTP: Messzyklus für PKW und leichte LKW (Klassen M1, N1)
WMTC: Messzyklus für Motorräder (Klassen L1e, L2e, L3e, L4e und L5e)
VerbrEinhCd  omds:VerbrEinhCd_Type  optional      
documentation
Einheit für Kraftstoffverbrauch
Fahrgestnr  omds:Fahrgestnr_Type  required      
Motornr  derived by: xsd:string  optional      
NatCode  derived by: xsd:string  optional      
VerwendzweckCd  omds:VerwendzweckCd_Type  optional      
Erstzulassdat  omds:Datum  optional      
LandesCd  omds:LandesCd_Type  optional      
Pol_Kennz  omds:Pol_Kennz_Type  optional      
Eigengew  derived by: xsd:decimal  optional      
HzulGesgew  derived by: xsd:decimal  optional      
HGeschw  derived by: xsd:decimal  optional      
documentation
Höchstge­schwindigkeit in Stunden­kilometern (km/h)
source <xsd:element name="VERS_KFZ">
 
<xsd:complexType>
   
<xsd:complexContent>
     
<xsd:extension base="omds:VERS_KFZ_Type"/>
   
</xsd:complexContent>
 
</xsd:complexType>
</xsd:element>

element VERS_OBJEKT
diagram omds3_ON2_Antrag_Common_p108.png
namespace urn:omds20
type omds:VERS_OBJEKT_Type
properties
content complex
children omds:VERS_PERSON omds:VERS_KFZ omds:VERS_SACHE omds:EL-Anzahl omds:EL-Betrag omds:EL-Einstufung omds:EL-Entscheidungsfrage omds:EL-Identifizierung omds:EL-Grenzwert omds:EL-Text
used by
complexType VERTRAG_Type
attributes
Name  Type  Use  Default  Fixed  Annotation
ObjLfnr  xsd:unsignedShort  required      
VersObjTxt  derived by: xsd:string  optional      
source <xsd:element name="VERS_OBJEKT" type="omds:VERS_OBJEKT_Type"/>

element VERS_PERSON
diagram omds3_ON2_Antrag_Common_p109.png
namespace urn:omds20
type omds:VERS_PERSON_Type
properties
content complex
used by
complexType VERS_OBJEKT_Type
attributes
Name  Type  Use  Default  Fixed  Annotation
Personennr  omds:Personennr  required      
source <xsd:element name="VERS_PERSON" type="omds:VERS_PERSON_Type"/>

element VERS_SACHE
diagram omds3_ON2_Antrag_Common_p110.png
namespace urn:omds20
type omds:VERS_SACHE_Type
properties
content complex
children omds:EL-Objektdaten omds:EL-Flaeche
used by
complexType VERS_OBJEKT_Type
attributes
Name  Type  Use  Default  Fixed  Annotation
VersSacheCd  omds:VersSacheCd_Type  required      
VersSacheBez  derived by: xsd:string  optional      
GebaeudeArtCd  omds:GebaeudeArtCd_Type  optional      
GebaeudeBez  derived by: xsd:string  optional      
BauartCd  omds:BauartCd_Type  optional      
GebaeudeHoeheCd  omds:GebaeudeHoeheCd_Type  optional      
AusstattungCd  omds:AusstattungCd_Type  optional      
DachungCd  omds:DachungCd_Type  optional      
NutzungCd  omds:NutzungCd_Type  optional      
SichergKz  omds:Entsch2_Type  optional      
VersLwCd  omds:VersLwCd_Type  optional      
StatusCd  omds:StatusCd_Type  optional      
Hersteller  derived by: xsd:string  optional      
Modell  derived by: xsd:string  optional      
Pac  xsd:unsignedInt  optional      
documentation
Postzertifizierter Adress Code
LandesCd  omds:LandesCd_Type  optional      
PLZ  derived by: xsd:string  optional      
Ort  derived by: xsd:string  optional      
Strasse  derived by: xsd:string  optional      
Hausnr  derived by: xsd:string  optional      
Zusatz  derived by: xsd:string  optional      
AdressID_VU  derived by: xsd:string  optional      
AdressID_Makler  derived by: xsd:string  optional      
source <xsd:element name="VERS_SACHE" type="omds:VERS_SACHE_Type"/>

element VERS_UNTERNEHMEN
diagram omds3_ON2_Antrag_Common_p111.png
namespace urn:omds20
properties
content complex
abstract false
children omds:EL-Kommunikation
used by
element PAKET
attributes
Name  Type  Use  Default  Fixed  Annotation
VUNr  omds:VUNr  required      
VUBezeichnung  derived by: xsd:string  optional      
source <xsd:element name="VERS_UNTERNEHMEN" abstract="false">
 
<xsd:complexType>
   
<xsd:sequence minOccurs="0" maxOccurs="unbounded">
     
<xsd:element ref="omds:EL-Kommunikation"/>
   
</xsd:sequence>
   
<xsd:attribute name="VUNr" type="omds:VUNr" use="required"/>
   
<xsd:attribute name="VUBezeichnung" use="optional">
     
<xsd:simpleType>
       
<xsd:restriction base="xsd:string">
         
<xsd:maxLength value="100"/>
       
</xsd:restriction>
     
</xsd:simpleType>
   
</xsd:attribute>
 
</xsd:complexType>
</xsd:element>

attribute VERS_UNTERNEHMEN/@VUNr
type omds:VUNr
properties
use required
facets
Kind Value Annotation
minLength 1
maxLength 3
source <xsd:attribute name="VUNr" type="omds:VUNr" use="required"/>

attribute VERS_UNTERNEHMEN/@VUBezeichnung
type restriction of xsd:string
properties
use optional
facets
Kind Value Annotation
maxLength 100
source <xsd:attribute name="VUBezeichnung" use="optional">
 
<xsd:simpleType>
   
<xsd:restriction base="xsd:string">
     
<xsd:maxLength value="100"/>
   
</xsd:restriction>
 
</xsd:simpleType>
</xsd:attribute>

element VERTRAG
diagram omds3_ON2_Antrag_Common_p112.png
namespace urn:omds20
type extension of omds:VERTRAG_Type
properties
content complex
abstract false
children omds:EL-Antrag omds:EL-Anzahl omds:EL-Betrag omds:EL-Bezugsberechtigung omds:EL-Einstufung omds:EL-Entscheidungsfrage omds:EL-Identifizierung omds:EL-Klausel omds:EL-Polizzennummer omds:EL-Praemienfreistellung omds:EL-Praemienkorrektur omds:EL-Rahmenvereinbarung omds:EL-Selbstbehalt omds:EL-Text omds:VERTRAGSPERSON omds:VERS_OBJEKT omds:SPARTE
used by
group bestand
attributes
Name  Type  Use  Default  Fixed  Annotation
Polizzennr  omds:Polizzennr  required      
VertragsID  omds:VertragsID  optional      
Vermnr  omds:Vermnr  required      
VtgProdCd  omds:VtgProdCd_Type  required      
VtgProdukt  derived by: xsd:string  optional      
VtgSparteCd  omds:VtgSparteCd_Type  optional      
ZahlRhythmCd  omds:ZahlRhythmCd_Type  required      
ZahlWegCd  omds:ZahlWegCd_Type  required      
VtgStatusCd  omds:VtgStatusCd_Type  required      
VtgStatusBeg  omds:Datum  optional      
VtgBeg  omds:Datum  required      
VtgEnd  omds:Datum  optional      
StornoGiltAb  omds:Datum  optional      
Hptfaelligkeit  derived by: xsd:gMonthDay  optional      
DurchfDat  omds:Datum  required      
GueltigBeg  omds:Datum  required      
AendGrundCd  omds:AendGrundCd_Type  required      
AendGrundbez  derived by: xsd:string  optional      
PraemieNtoVtg  derived by: omds:decimal  required      
PraemieBtoVtg  omds:decimal  required      
WaehrungsCd  omds:WaehrungsCd_Type  required      
BLZ  derived by: xsd:string  optional      
Ktonr  derived by: xsd:string  optional      
BIC  derived by: xsd:string  optional      
IBAN  derived by: xsd:string  optional      
identity constraints
  Name  Refer  Selector  Field(s)  Annotation
unique  PK_VERTRAGSPERSON    omds:VERTRAGSPERSON  @VtgRolleCd  
@Lfnr  
unique  PK_VERS_OBJEKT    omds:VERS_OBJEKT  @ObjLfnr  
unique  PK_SPARTE    omds:SPARTE  @SpartenCd  
@SpartenErweiterung  
keyref  FK_OBJEKT  omds:PK_VERS_OBJEKT  .//omds:EL-Objekt  @ObjLfnr  
source <xsd:element name="VERTRAG" abstract="false">
 
<xsd:complexType>
   
<xsd:complexContent>
     
<xsd:extension base="omds:VERTRAG_Type"/>
   
</xsd:complexContent>
 
</xsd:complexType>
 
<xsd:unique name="PK_VERTRAGSPERSON">
   
<xsd:selector xpath="omds:VERTRAGSPERSON"/>
   
<xsd:field xpath="@VtgRolleCd"/>
   
<xsd:field xpath="@Lfnr"/>
 
</xsd:unique>
 
<xsd:unique name="PK_VERS_OBJEKT">
   
<xsd:selector xpath="omds:VERS_OBJEKT"/>
   
<xsd:field xpath="@ObjLfnr"/>
 
</xsd:unique>
 
<xsd:unique name="PK_SPARTE">
   
<xsd:selector xpath="omds:SPARTE"/>
   
<xsd:field xpath="@SpartenCd"/>
   
<xsd:field xpath="@SpartenErweiterung"/>
 
</xsd:unique>
 
<xsd:keyref name="FK_OBJEKT" refer="omds:PK_VERS_OBJEKT">
   
<xsd:selector xpath=".//omds:EL-Objekt"/>
   
<xsd:field xpath="@ObjLfnr"/>
 
</xsd:keyref>
 
<!-- <xsd:keyref name="FK_OBJEKT1" refer="omds:PK_VERS_OBJEKT">
<xsd:selector xpath=".//omds:RISIKO"/>
<xsd:field xpath="@ObjLfnr1"/>
</xsd:keyref>
<xsd:keyref name="FK_OBJEKT2" refer="omds:PK_VERS_OBJEKT">
<xsd:selector xpath=".//omds:RISIKO"/>
<xsd:field xpath="@ObjLfnr2"/>
</xsd:keyref>
<xsd:keyref name="FK_OBJEKT3" refer="omds:PK_VERS_OBJEKT">
<xsd:selector xpath=".//omds:RISIKO"/>
<xsd:field xpath="@ObjLfnr3"/>
</xsd:keyref>-->
</xsd:element>

element VERTRAGSFONDS
diagram omds3_ON2_Antrag_Common_p113.png
namespace urn:omds20
type omds:VERTRAGSFONDS_Type
properties
content complex
abstract false
children omds:PORTFOLIO omds:FONDS omds:EL-Betrag omds:EL-Text
used by
group bestand
attributes
Name  Type  Use  Default  Fixed  Annotation
Polizzennr  omds:Polizzennr  required      
VertragsID  omds:VertragsID  optional      
source <xsd:element name="VERTRAGSFONDS" type="omds:VERTRAGSFONDS_Type" abstract="false"/>

element VERTRAGSPERSON
diagram omds3_ON2_Antrag_Common_p114.png
namespace urn:omds20
type omds:VERTRAGSPERSON_Type
properties
content complex
abstract false
used by
complexType VERTRAG_Type
attributes
Name  Type  Use  Default  Fixed  Annotation
VtgRolleCd  omds:VtgRolleCd_Type  required      
Lfnr  xsd:unsignedShort  required      
Personennr  omds:Personennr  required      
source <xsd:element name="VERTRAGSPERSON" type="omds:VERTRAGSPERSON_Type" abstract="false"/>

element ZAHLUNG
diagram omds3_ON2_Antrag_Common_p115.png
namespace urn:omds20
type omds:ZAHLUNG_Type
properties
content complex
abstract false
used by
complexType SCHADEN_BETEILIGTER_Type
attributes
Name  Type  Use  Default  Fixed  Annotation
ZahlungsLfnr  xsd:unsignedShort  required      
WaehrungsCd  omds:WaehrungsCd_Type  required      
ZahlBetrag  omds:decimal  required      
ZahlDat  omds:Datum  required      
ZahlGrundCd  omds:ZahlGrundCd_Type  required      
ZahlWegCd  omds:ZahlWegCd_Type  required      
BLZ  derived by: xsd:string  optional      
Kontonr  derived by: xsd:string  optional      
BIC  derived by: xsd:string  optional      
IBAN  derived by: xsd:string  optional      
source <xsd:element name="ZAHLUNG" type="omds:ZAHLUNG_Type" abstract="false"/>

group bestand
diagram omds3_ON2_Antrag_Common_p116.png
namespace urn:omds20
children omds:LOESCHANSTOSS omds:PERSON omds:VERTRAG omds:SCHADEN omds:PROVISION omds:MAHNUNG omds:VERTRAGSFONDS
used by
element PAKET
source <xsd:group name="bestand">
 
<xsd:sequence>
   
<xsd:annotation>
     
<xsd:documentation>InhCd=VM|VV|VS|VP|VK</xsd:documentation>
   
</xsd:annotation>
   
<xsd:element ref="omds:LOESCHANSTOSS" minOccurs="0" maxOccurs="unbounded"/>
   
<xsd:element ref="omds:PERSON" minOccurs="0" maxOccurs="unbounded"/>
   
<xsd:element ref="omds:VERTRAG" minOccurs="0" maxOccurs="unbounded"/>
   
<xsd:element ref="omds:SCHADEN" minOccurs="0" maxOccurs="unbounded"/>
   
<xsd:element ref="omds:PROVISION" minOccurs="0" maxOccurs="unbounded"/>
   
<xsd:element ref="omds:MAHNUNG" minOccurs="0" maxOccurs="unbounded"/>
   
<xsd:element ref="omds:VERTRAGSFONDS" minOccurs="0" maxOccurs="unbounded"/>
 
</xsd:sequence>
</xsd:group>

complexType ADRESSE_Type
diagram omds3_ON2_Antrag_Common_p117.png
namespace urn:omds20
used by
element VersicherteLiegenschaft_Type/Adresse
attributes
Name  Type  Use  Default  Fixed  Annotation
Pac  xsd:unsignedInt  optional      
documentation
Postzertifizierter Adress Code
LandesCd  omds:LandesCd_Type  optional      
PLZ  derived by: xsd:string  optional      
Ort  derived by: xsd:string  optional      
Strasse  derived by: xsd:string  optional      
Hausnr  derived by: xsd:string  optional      
Zusatz  derived by: xsd:string  optional      
AdressID_VU  derived by: xsd:string  optional      
AdressID_Makler  derived by: xsd:string  optional      
source <xsd:complexType name="ADRESSE_Type">
 
<xsd:annotation/>
 
<xsd:attributeGroup ref="omds:Adresse_Attribute"/>
</xsd:complexType>

complexType EL-Antrag_Type
diagram omds3_ON2_Antrag_Common_p118.png
namespace urn:omds20
used by
element EL-Antrag
attributes
Name  Type  Use  Default  Fixed  Annotation
Nummer  omds:Polizzennr  required      
Datum  omds:Datum  optional      
source <xsd:complexType name="EL-Antrag_Type">
 
<xsd:attribute name="Nummer" type="omds:Polizzennr" use="required"/>
 
<xsd:attribute name="Datum" type="omds:Datum" use="optional"/>
</xsd:complexType>

attribute EL-Antrag_Type/@Nummer
type omds:Polizzennr
properties
use required
facets
Kind Value Annotation
minLength 1
maxLength 26
source <xsd:attribute name="Nummer" type="omds:Polizzennr" use="required"/>

attribute EL-Antrag_Type/@Datum
type omds:Datum
properties
use optional
facets
Kind Value Annotation
minInclusive 1900-01-01
maxInclusive 9999-12-31
source <xsd:attribute name="Datum" type="omds:Datum" use="optional"/>

complexType EL-Anzahl_Type
diagram omds3_ON2_Antrag_Common_p119.png
namespace urn:omds20
used by
element EL-Anzahl
attributes
Name  Type  Use  Default  Fixed  Annotation
Bezeichnung  derived by: xsd:string  required      
Wert  omds:decimal  required      
source <xsd:complexType name="EL-Anzahl_Type">
 
<xsd:attribute name="Bezeichnung" use="required">
   
<xsd:simpleType>
     
<xsd:restriction base="xsd:string">
       
<xsd:maxLength value="40"/>
       
<xsd:minLength value="1"/>
     
</xsd:restriction>
   
</xsd:simpleType>
 
</xsd:attribute>
 
<xsd:attribute name="Wert" type="omds:decimal" use="required"/>
</xsd:complexType>

attribute EL-Anzahl_Type/@Bezeichnung
type restriction of xsd:string
properties
use required
facets
Kind Value Annotation
minLength 1
maxLength 40
source <xsd:attribute name="Bezeichnung" use="required">
 
<xsd:simpleType>
   
<xsd:restriction base="xsd:string">
     
<xsd:maxLength value="40"/>
     
<xsd:minLength value="1"/>
   
</xsd:restriction>
 
</xsd:simpleType>
</xsd:attribute>

attribute EL-Anzahl_Type/@Wert
type omds:decimal
properties
use required
facets
Kind Value Annotation
totalDigits 11
fractionDigits 2
pattern -?\d{1,9}[.]\d\d
source <xsd:attribute name="Wert" type="omds:decimal" use="required"/>

complexType EL-Betrag_Type
diagram omds3_ON2_Antrag_Common_p120.png
namespace urn:omds20
used by
element EL-Betrag
attributes
Name  Type  Use  Default  Fixed  Annotation
BetragArtCd  omds:BetragArtCd_Type  optional      
Datum  omds:Datum  optional      
Bezeichnung  derived by: xsd:string  required      
WaehrungsCd  omds:WaehrungsCd_Type  optional      
Wert  omds:decimal  required      
source <xsd:complexType name="EL-Betrag_Type">
 
<xsd:attribute name="BetragArtCd" type="omds:BetragArtCd_Type" use="optional"/>
 
<xsd:attribute name="Datum" type="omds:Datum" use="optional"/>
 
<xsd:attribute name="Bezeichnung" use="required">
   
<xsd:simpleType>
     
<xsd:restriction base="xsd:string">
       
<xsd:maxLength value="40"/>
       
<xsd:minLength value="1"/>
     
</xsd:restriction>
   
</xsd:simpleType>
 
</xsd:attribute>
 
<xsd:attribute name="WaehrungsCd" type="omds:WaehrungsCd_Type" use="optional"/>
 
<xsd:attribute name="Wert" type="omds:decimal" use="required"/>
</xsd:complexType>

attribute EL-Betrag_Type/@BetragArtCd
type omds:BetragArtCd_Type
properties
use optional
facets
Kind Value Annotation
enumeration 999
documentation
Sonstige
enumeration BAB
documentation
Bausparen prämienbegünstiger Beitrag
enumeration BAH
documentation
Bausparen begünstiger Höchsbeitrag
enumeration BAN
documentation
Bausparen noch prämienwirksam
enumeration BAP
documentation
Bausparen Prämie gesamt
enumeration BAS
documentation
Bausparen Ansparen Saldo
enumeration BAV
documentation
Bausparen mögliche Vorauszahlung
enumeration BAW
documentation
Bausparen prämienwirksame Zahlungen
enumeration BAZ
documentation
Bausparen Ansparen Zinssatz
enumeration BDA
documentation
Bausparen Darlehen Restauszahlungsbetrag
enumeration BDG
documentation
Bausparen Darlehen Auszahlungen gesamt
enumeration BDM
documentation
Bausparen Darlehen Mehrleistung
enumeration BDR
documentation
Bausparen Darlehen bedingungsgemäße Rate
enumeration BDS
documentation
Bausparen Darlehen Saldo
enumeration BDZ
documentation
Bausparen Darlehen Zinssatz
enumeration BEJ
documentation
Bausparen Einzahlungen laufendes Jahr
enumeration BPR
documentation
Bausparen Prämie
enumeration BPU
documentation
Bausparen Punkte zum Stichtag
enumeration BPV
documentation
Bausparen Prämienvortrag
enumeration BSB
documentation
Bausparen Sparbetrag
enumeration BZE
documentation
Bausparen Zinsen nach Bindefristende
enumeration LAM
documentation
Leben Ablebenssumme mit Gewinnanteilen
enumeration LAO
documentation
Leben Ablebenssumme ohne Gewinnanteile
enumeration LEM
documentation
Leben Erlebenssumme mit Gewinnanteilen
enumeration LEO
documentation
Leben Erlebenssumme ohne Gewinnanteile
enumeration LPM
documentation
Leben Prämienfreier Wert mit Gewinnanteilen
enumeration LPO
documentation
Leben Prämienfreier Wert ohne Gewinnanteile
enumeration LRM
documentation
Leben Rückkaufswert mit Gewinnanteilen
enumeration LRO
documentation
Leben Rückkaufswert ohne Gewinnanteile
enumeration LTZ
documentation
Leben Teilauszahlung
enumeration LF1
documentation
Leben Fondgebunden Fondskurs
enumeration LF2
documentation
Leben Fondgebunden Guthaben
enumeration LF3
documentation
Leben Fondgebunden Guthabenaufteilung
enumeration LF4
documentation
Leben Fondgebunden Höchststand
enumeration LF5
documentation
Leben Fondgebunden Stück
enumeration LF6
documentation
Leben Fondgebunden Zuführungsaufteilung
enumeration LF7
documentation
Leben Fondgebunden Portfolio-Gesamtvertragswert
enumeration LF8
documentation
Leben Fondgebunden Garantiewert
enumeration LF9
documentation
Leben Fondgebunden Summe einbezahlte Prämie
enumeration K01
documentation
Kfz Listenpreis
enumeration K02
documentation
Kfz Sonderausstattung
enumeration P01
documentation
Tarifprämie
enumeration ZUZ
documentation
Zuzahlung
source <xsd:attribute name="BetragArtCd" type="omds:BetragArtCd_Type" use="optional"/>

attribute EL-Betrag_Type/@Datum
type omds:Datum
properties
use optional
facets
Kind Value Annotation
minInclusive 1900-01-01
maxInclusive 9999-12-31
source <xsd:attribute name="Datum" type="omds:Datum" use="optional"/>

attribute EL-Betrag_Type/@Bezeichnung
type restriction of xsd:string
properties
use required
facets
Kind Value Annotation
minLength 1
maxLength 40
source <xsd:attribute name="Bezeichnung" use="required">
 
<xsd:simpleType>
   
<xsd:restriction base="xsd:string">
     
<xsd:maxLength value="40"/>
     
<xsd:minLength value="1"/>
   
</xsd:restriction>
 
</xsd:simpleType>
</xsd:attribute>

attribute EL-Betrag_Type/@WaehrungsCd
type omds:WaehrungsCd_Type
properties
use optional
facets
Kind Value Annotation
enumeration AUD
documentation
Dollar Australien
enumeration BGL
documentation
Lewa Bulgarien
enumeration CAD
documentation
Dollar Kanadien
enumeration CHF
documentation
Franken Schweiz
enumeration CYP
documentation
Pfund Zypern
enumeration CZR
documentation
Krone Tschechien
enumeration DKK
documentation
Krone Dänemark
enumeration EUR
documentation
EURO
enumeration GBP
documentation
Pfund Großbritannien
enumeration GIP
documentation
Pfund Gibraltar
enumeration HKD
documentation
Dollar Hongkong
enumeration HRK
documentation
Kuna Kroatia
enumeration HUF
documentation
Forint Ungarn
enumeration ILS
documentation
Shekel Israel
enumeration INR
documentation
Rupie Indien
enumeration ISK
documentation
Krone Island
enumeration JOD
documentation
Dinar Jordanien
enumeration JPY
documentation
Yen Japan
enumeration MLT
documentation
Pfund Malta
enumeration MXP
documentation
Peso Mexiko
enumeration NOK
documentation
Krone Norwegen
enumeration NZD
documentation
Dollar Neuseeland
enumeration PLZ
documentation
Zloty Polen
enumeration ROL
documentation
Lau Rumänien
enumeration SEK
documentation
Krone Schweden
enumeration SGD
documentation
Dollar Singapur
enumeration SIT
documentation
Tolar Slowenien
enumeration SKK
documentation
Krone Slowakei
enumeration SUR
documentation
Rubel Rußland
enumeration TND
documentation
Dinar Tunesien
enumeration TRL
documentation
Lira Türkei
enumeration TWD
documentation
Dollar Taiwan
enumeration USD
documentation
US Dollar $
enumeration YUN
documentation
Dinar Jugoslawien-Rest
enumeration ZAR
documentation
Rand Südafrika
source <xsd:attribute name="WaehrungsCd" type="omds:WaehrungsCd_Type" use="optional"/>

attribute EL-Betrag_Type/@Wert
type omds:decimal
properties
use required
facets
Kind Value Annotation
totalDigits 11
fractionDigits 2
pattern -?\d{1,9}[.]\d\d
source <xsd:attribute name="Wert" type="omds:decimal" use="required"/>

complexType EL-Bezugsberechtigung_Type
diagram omds3_ON2_Antrag_Common_p121.png
namespace urn:omds20
used by
element EL-Bezugsberechtigung
attributes
Name  Type  Use  Default  Fixed  Annotation
BBArtCd  omds:BBArtCd_Type  required      
BBTxt  derived by: xsd:string  required      
source <xsd:complexType name="EL-Bezugsberechtigung_Type">
 
<xsd:attribute name="BBArtCd" type="omds:BBArtCd_Type" use="required"/>
 
<xsd:attribute name="BBTxt" use="required">
   
<xsd:simpleType>
     
<xsd:restriction base="xsd:string">
       
<xsd:maxLength value="255"/>
       
<xsd:minLength value="1"/>
     
</xsd:restriction>
   
</xsd:simpleType>
 
</xsd:attribute>
</xsd:complexType>

attribute EL-Bezugsberechtigung_Type/@BBArtCd
type omds:BBArtCd_Type
properties
use required
facets
Kind Value Annotation
enumeration ABL
documentation
Ablebensfall
enumeration ERL
documentation
Erlebensfall
enumeration SLF
documentation
sonstiger Leistungsfall
source <xsd:attribute name="BBArtCd" type="omds:BBArtCd_Type" use="required"/>

attribute EL-Bezugsberechtigung_Type/@BBTxt
type restriction of xsd:string
properties
use required
facets
Kind Value Annotation
minLength 1
maxLength 255
source <xsd:attribute name="BBTxt" use="required">
 
<xsd:simpleType>
   
<xsd:restriction base="xsd:string">
     
<xsd:maxLength value="255"/>
     
<xsd:minLength value="1"/>
   
</xsd:restriction>
 
</xsd:simpleType>
</xsd:attribute>

complexType EL-Einstufung_Type
diagram omds3_ON2_Antrag_Common_p122.png
namespace urn:omds20
used by
element EL-Einstufung
attributes
Name  Type  Use  Default  Fixed  Annotation
EstArtCd  omds:EstArtCd_Type  required      
EstWert  derived by: xsd:string  required      
source <xsd:complexType name="EL-Einstufung_Type">
 
<xsd:attribute name="EstArtCd" type="omds:EstArtCd_Type" use="required"/>
 
<xsd:attribute name="EstWert" use="required">
   
<xsd:simpleType>
     
<xsd:restriction base="xsd:string">
       
<xsd:maxLength value="5"/>
       
<xsd:minLength value="1"/>
     
</xsd:restriction>
   
</xsd:simpleType>
 
</xsd:attribute>
</xsd:complexType>

attribute EL-Einstufung_Type/@EstArtCd
type omds:EstArtCd_Type
properties
use required
facets
Kind Value Annotation
enumeration G
documentation
Gefahrenklasse
enumeration T
documentation
Tarif-, Bonus/Malus-Stufe offiziell
enumeration TVU
documentation
Tarif-, Bonus/Malus-Stufe VU-intern
source <xsd:attribute name="EstArtCd" type="omds:EstArtCd_Type" use="required"/>

attribute EL-Einstufung_Type/@EstWert
type restriction of xsd:string
properties
use required
facets
Kind Value Annotation
minLength 1
maxLength 5
source <xsd:attribute name="EstWert" use="required">
 
<xsd:simpleType>
   
<xsd:restriction base="xsd:string">
     
<xsd:maxLength value="5"/>
     
<xsd:minLength value="1"/>
   
</xsd:restriction>
 
</xsd:simpleType>
</xsd:attribute>

complexType EL-Entscheidungsfrage_Type
diagram omds3_ON2_Antrag_Common_p123.png
namespace urn:omds20
used by
element EL-Entscheidungsfrage
attributes
Name  Type  Use  Default  Fixed  Annotation
EFrageCd  omds:EFrageCd_Type  required      
EFrageAntw  omds:Entsch3_Type  required      
source <xsd:complexType name="EL-Entscheidungsfrage_Type">
 
<xsd:attribute name="EFrageCd" type="omds:EFrageCd_Type" use="required"/>
 
<xsd:attribute name="EFrageAntw" type="omds:Entsch3_Type" use="required"/>
</xsd:complexType>

attribute EL-Entscheidungsfrage_Type/@EFrageCd
type omds:EFrageCd_Type
properties
use required
facets
Kind Value Annotation
enumeration 999
documentation
sonstige
enumeration A01
documentation
Vorsteuerabzugsberechtigt Ja/Nein
enumeration A02
documentation
Ersatzwagenverzicht Ja/Nein (Variante A/B)
enumeration A11
documentation
Finanzamtsbestätigung erwünscht Ja/Nein
enumeration A12
documentation
Grüne Karte erwünscht Ja/Nein
enumeration A13
documentation
Elektronische Kommunikation erwünscht Ja/Nein
enumeration A14
documentation
Kaskobesichtigung durchgeführt Ja/Nein
enumeration P01
documentation
Erfolgt Untersuchung Ja/Nein
source <xsd:attribute name="EFrageCd" type="omds:EFrageCd_Type" use="required"/>

attribute EL-Entscheidungsfrage_Type/@EFrageAntw
type omds:Entsch3_Type
properties
use required
facets
Kind Value Annotation
minLength 1
maxLength 1
enumeration J
documentation
Ja
enumeration N
documentation
Nein
enumeration 0
documentation
Unbekannt
source <xsd:attribute name="EFrageAntw" type="omds:Entsch3_Type" use="required"/>

complexType EL-Flaeche_Type
diagram omds3_ON2_Antrag_Common_p124.png
namespace urn:omds20
used by
element EL-Flaeche
attributes
Name  Type  Use  Default  Fixed  Annotation
FlaechenAttributCd  omds:FlaechenAttributCd_Type  required      
Nummer  derived by: xsd:string  optional      
InnenFlaeche  omds:decimal  optional      
VerbauteFlaeche  omds:decimal  optional      
source <xsd:complexType name="EL-Flaeche_Type">
 
<xsd:attribute name="FlaechenAttributCd" type="omds:FlaechenAttributCd_Type" use="required"/>
 
<xsd:attribute name="Nummer" use="optional">
   
<xsd:simpleType>
     
<xsd:restriction base="xsd:string">
       
<xsd:maxLength value="2"/>
     
</xsd:restriction>
   
</xsd:simpleType>
 
</xsd:attribute>
 
<xsd:attribute name="InnenFlaeche" type="omds:decimal" use="optional"/>
 
<xsd:attribute name="VerbauteFlaeche" type="omds:decimal" use="optional"/>
</xsd:complexType>

attribute EL-Flaeche_Type/@FlaechenAttributCd
type omds:FlaechenAttributCd_Type
properties
use required
facets
Kind Value Annotation
enumeration EG
documentation
Erdgeschoß
enumeration SW
documentation
Stockwerk
enumeration MA
documentation
Mansarde
enumeration KM
documentation
Keller mit Wohnnutzung
enumeration KO
documentation
Keller ohne Wohnnutzung
enumeration WF
documentation
Wohnfläche
enumeration GF
documentation
Grundfläche
source <xsd:attribute name="FlaechenAttributCd" type="omds:FlaechenAttributCd_Type" use="required"/>

attribute EL-Flaeche_Type/@Nummer
type restriction of xsd:string
properties
use optional
facets
Kind Value Annotation
maxLength 2
source <xsd:attribute name="Nummer" use="optional">
 
<xsd:simpleType>
   
<xsd:restriction base="xsd:string">
     
<xsd:maxLength value="2"/>
   
</xsd:restriction>
 
</xsd:simpleType>
</xsd:attribute>

attribute EL-Flaeche_Type/@InnenFlaeche
type omds:decimal
properties
use optional
facets
Kind Value Annotation
totalDigits 11
fractionDigits 2
pattern -?\d{1,9}[.]\d\d
source <xsd:attribute name="InnenFlaeche" type="omds:decimal" use="optional"/>

attribute EL-Flaeche_Type/@VerbauteFlaeche
type omds:decimal
properties
use optional
facets
Kind Value Annotation
totalDigits 11
fractionDigits 2
pattern -?\d{1,9}[.]\d\d
source <xsd:attribute name="VerbauteFlaeche" type="omds:decimal" use="optional"/>

complexType EL-Gewinnbeteiligung_Type
diagram omds3_ON2_Antrag_Common_p125.png
namespace urn:omds20
used by
element EL-Gewinnbeteiligung
attributes
Name  Type  Use  Default  Fixed  Annotation
Datum  omds:Datum  required      
Wert  omds:decimal  required      
source <xsd:complexType name="EL-Gewinnbeteiligung_Type">
 
<xsd:attribute name="Datum" type="omds:Datum" use="required"/>
 
<xsd:attribute name="Wert" type="omds:decimal" use="required"/>
</xsd:complexType>

attribute EL-Gewinnbeteiligung_Type/@Datum
type omds:Datum
properties
use required
facets
Kind Value Annotation
minInclusive 1900-01-01
maxInclusive 9999-12-31
source <xsd:attribute name="Datum" type="omds:Datum" use="required"/>

attribute EL-Gewinnbeteiligung_Type/@Wert
type omds:decimal
properties
use required
facets
Kind Value Annotation
totalDigits 11
fractionDigits 2
pattern -?\d{1,9}[.]\d\d
source <xsd:attribute name="Wert" type="omds:decimal" use="required"/>

complexType EL-Grenzwert_Type
diagram omds3_ON2_Antrag_Common_p126.png
namespace urn:omds20
used by
element EL-Grenzwert
attributes
Name  Type  Use  Default  Fixed  Annotation
GrwArtCd  omds:GrwArtCd_Type  required      
GrWert  omds:decimal  required      
GrwTyp  derived by: xsd:string  optional      
source <xsd:complexType name="EL-Grenzwert_Type">
 
<xsd:attribute name="GrwArtCd" type="omds:GrwArtCd_Type" use="required"/>
 
<xsd:attribute name="GrWert" type="omds:decimal" use="required"/>
 
<xsd:attribute name="GrwTyp" use="optional">
   
<xsd:simpleType>
     
<xsd:restriction base="xsd:string">
       
<xsd:maxLength value="40"/>
     
</xsd:restriction>
   
</xsd:simpleType>
 
</xsd:attribute>
</xsd:complexType>

attribute EL-Grenzwert_Type/@GrwArtCd
type omds:GrwArtCd_Type
properties
use required
facets
Kind Value Annotation
enumeration DFP
documentation
DauerfolgenProz(UV)
enumeration KAM
documentation
Karenzmonate
enumeration KAT
documentation
Karenztage
source <xsd:attribute name="GrwArtCd" type="omds:GrwArtCd_Type" use="required"/>

attribute EL-Grenzwert_Type/@GrWert
type omds:decimal
properties
use required
facets
Kind Value Annotation
totalDigits 11
fractionDigits 2
pattern -?\d{1,9}[.]\d\d
source <xsd:attribute name="GrWert" type="omds:decimal" use="required"/>

attribute EL-Grenzwert_Type/@GrwTyp
type restriction of xsd:string
properties
use optional
facets
Kind Value Annotation
maxLength 40
source <xsd:attribute name="GrwTyp" use="optional">
 
<xsd:simpleType>
   
<xsd:restriction base="xsd:string">
     
<xsd:maxLength value="40"/>
   
</xsd:restriction>
 
</xsd:simpleType>
</xsd:attribute>

complexType EL-Identifizierung_Type
diagram omds3_ON2_Antrag_Common_p127.png
namespace urn:omds20
used by
element EL-Identifizierung
attributes
Name  Type  Use  Default  Fixed  Annotation
IdfArtCd  omds:IdfArtCd_Type  required      
IdfSchluessel  derived by: xsd:string  required      
IdfDatum  omds:Datum  optional      
source <xsd:complexType name="EL-Identifizierung_Type">
 
<xsd:attribute name="IdfArtCd" type="omds:IdfArtCd_Type" use="required"/>
 
<xsd:attribute name="IdfSchluessel" use="required">
   
<xsd:simpleType>
     
<xsd:restriction base="xsd:string">
       
<xsd:maxLength value="40"/>
       
<xsd:minLength value="1"/>
     
</xsd:restriction>
   
</xsd:simpleType>
 
</xsd:attribute>
 
<xsd:attribute name="IdfDatum" type="omds:Datum" use="optional"/>
</xsd:complexType>

attribute EL-Identifizierung_Type/@IdfArtCd
type omds:IdfArtCd_Type
properties
use required
facets
Kind Value Annotation
enumeration FB
documentation
Firmenbuchnummer
enumeration SV
documentation
Sozialversicherungsnr
enumeration VB
documentation
Versicherungsbestätigung
source <xsd:attribute name="IdfArtCd" type="omds:IdfArtCd_Type" use="required"/>

attribute EL-Identifizierung_Type/@IdfSchluessel
type restriction of xsd:string
properties
use required
facets
Kind Value Annotation
minLength 1
maxLength 40
source <xsd:attribute name="IdfSchluessel" use="required">
 
<xsd:simpleType>
   
<xsd:restriction base="xsd:string">
     
<xsd:maxLength value="40"/>
     
<xsd:minLength value="1"/>
   
</xsd:restriction>
 
</xsd:simpleType>
</xsd:attribute>

attribute EL-Identifizierung_Type/@IdfDatum
type omds:Datum
properties
use optional
facets
Kind Value Annotation
minInclusive 1900-01-01
maxInclusive 9999-12-31
source <xsd:attribute name="IdfDatum" type="omds:Datum" use="optional"/>

complexType EL-Index_Type
diagram omds3_ON2_Antrag_Common_p128.png
namespace urn:omds20
used by
element EL-Index
attributes
Name  Type  Use  Default  Fixed  Annotation
IndexArtCd  omds:IndexArtCd_Type  required      
Datum  xsd:gYearMonth  optional      
Wert  omds:decimal  optional      
source <xsd:complexType name="EL-Index_Type">
 
<xsd:attribute name="IndexArtCd" type="omds:IndexArtCd_Type" use="required"/>
 
<xsd:attribute name="Datum" type="xsd:gYearMonth" use="optional"/>
 
<xsd:attribute name="Wert" type="omds:decimal" use="optional"/>
</xsd:complexType>

attribute EL-Index_Type/@IndexArtCd
type omds:IndexArtCd_Type
properties
use required
facets
Kind Value Annotation
enumeration 0
documentation
unbekannt, kein Index
enumeration 1
documentation
Verbraucherpreisindex
enumeration 2
documentation
Baukostenindex
enumeration 3
documentation
Maschinenpreisindex
enumeration 4
documentation
Rechtsschutzindex
enumeration 9
documentation
Index, nicht zuordenbar (sonst.)
source <xsd:attribute name="IndexArtCd" type="omds:IndexArtCd_Type" use="required"/>

attribute EL-Index_Type/@Datum
type xsd:gYearMonth
properties
use optional
source <xsd:attribute name="Datum" type="xsd:gYearMonth" use="optional"/>

attribute EL-Index_Type/@Wert
type omds:decimal
properties
use optional
facets
Kind Value Annotation
totalDigits 11
fractionDigits 2
pattern -?\d{1,9}[.]\d\d
source <xsd:attribute name="Wert" type="omds:decimal" use="optional"/>

complexType EL-KFZ-Kennzeichen_Type
diagram omds3_ON2_Antrag_Common_p129.png
namespace urn:omds20
used by
element EL-KFZ-Kennzeichen
attributes
Name  Type  Use  Default  Fixed  Annotation
Pol_Kennz  omds:Pol_Kennz_Type  required      
Fahrgestnr  omds:Fahrgestnr_Type        
source <xsd:complexType name="EL-KFZ-Kennzeichen_Type">
 
<xsd:attribute name="Pol_Kennz" type="omds:Pol_Kennz_Type" use="required"/>
 
<xsd:attribute name="Fahrgestnr" type="omds:Fahrgestnr_Type"/>
</xsd:complexType>

attribute EL-KFZ-Kennzeichen_Type/@Pol_Kennz
type omds:Pol_Kennz_Type
properties
use required
facets
Kind Value Annotation
minLength 1
maxLength 12
source <xsd:attribute name="Pol_Kennz" type="omds:Pol_Kennz_Type" use="required"/>

attribute EL-KFZ-Kennzeichen_Type/@Fahrgestnr
type omds:Fahrgestnr_Type
facets
Kind Value Annotation
minLength 1
maxLength 20
source <xsd:attribute name="Fahrgestnr" type="omds:Fahrgestnr_Type"/>

complexType EL-Klausel_Type
diagram omds3_ON2_Antrag_Common_p130.png
namespace urn:omds20
used by
element EL-Klausel
attributes
Name  Type  Use  Default  Fixed  Annotation
Klauselnr  derived by: xsd:string  required      
source <xsd:complexType name="EL-Klausel_Type">
 
<xsd:attribute name="Klauselnr" use="required">
   
<xsd:simpleType>
     
<xsd:restriction base="xsd:string">
       
<xsd:maxLength value="26"/>
       
<xsd:minLength value="1"/>
     
</xsd:restriction>
   
</xsd:simpleType>
 
</xsd:attribute>
</xsd:complexType>

attribute EL-Klausel_Type/@Klauselnr
type restriction of xsd:string
properties
use required
facets
Kind Value Annotation
minLength 1
maxLength 26
source <xsd:attribute name="Klauselnr" use="required">
 
<xsd:simpleType>
   
<xsd:restriction base="xsd:string">
     
<xsd:maxLength value="26"/>
     
<xsd:minLength value="1"/>
   
</xsd:restriction>
 
</xsd:simpleType>
</xsd:attribute>

complexType EL-Kommunikation_Type
diagram omds3_ON2_Antrag_Common_p131.png
namespace urn:omds20
used by
element EL-Kommunikation
attributes
Name  Type  Use  Default  Fixed  Annotation
KomArtCd  omds:KomArtCd_Type  required      
Kennung  derived by: xsd:string  required      
source <xsd:complexType name="EL-Kommunikation_Type">
 
<xsd:attribute name="KomArtCd" type="omds:KomArtCd_Type" use="required"/>
 
<xsd:attribute name="Kennung" use="required">
   
<xsd:simpleType>
     
<xsd:restriction base="xsd:string">
       
<xsd:maxLength value="255"/>
       
<xsd:minLength value="1"/>
     
</xsd:restriction>
   
</xsd:simpleType>
 
</xsd:attribute>
</xsd:complexType>

attribute EL-Kommunikation_Type/@KomArtCd
type omds:KomArtCd_Type
properties
use required
facets
Kind Value Annotation
enumeration 99
documentation
Nummer (nicht zuordbar)
enumeration GE
documentation
Geschäft Email
enumeration GF
documentation
Geschäft Fax
enumeration GT
documentation
Geschäft Telefon
enumeration ME
documentation
Mobil EMail
enumeration MF
documentation
Mobil Fax
enumeration MT
documentation
Mobil Telefon
enumeration PE
documentation
Privat Email
enumeration PF
documentation
Privat Fax
enumeration PT
documentation
Privat Telefon
enumeration GW
documentation
URL (WebAdresse) Person
enumeration VWS
documentation
VU-WebAdresse Schadenmeldung
enumeration VES
documentation
VU-EMailAdresse Schadenmeldung
enumeration VWB
documentation
VU-WebAdresse Bestandsanforderung
enumeration VEB
documentation
VU-EMailAdresse Bestandsanforderung
source <xsd:attribute name="KomArtCd" type="omds:KomArtCd_Type" use="required"/>

attribute EL-Kommunikation_Type/@Kennung
type restriction of xsd:string
properties
use required
facets
Kind Value Annotation
minLength 1
maxLength 255
source <xsd:attribute name="Kennung" use="required">
 
<xsd:simpleType>
   
<xsd:restriction base="xsd:string">
     
<xsd:maxLength value="255"/>
     
<xsd:minLength value="1"/>
   
</xsd:restriction>
 
</xsd:simpleType>
</xsd:attribute>

complexType EL-Legitimation_Type
diagram omds3_ON2_Antrag_Common_p132.png
namespace urn:omds20
used by
element EL-Legitimation
attributes
Name  Type  Use  Default  Fixed  Annotation
LegArtCd  omds:LegArtCd_Type  required      
Ausstellungsbehoerde  derived by: xsd:string  optional      
Datum  omds:Datum  optional      
Nummer  derived by: xsd:string  required      
source <xsd:complexType name="EL-Legitimation_Type">
 
<xsd:attribute name="LegArtCd" type="omds:LegArtCd_Type" use="required"/>
 
<xsd:attribute name="Ausstellungsbehoerde" use="optional">
   
<xsd:simpleType>
     
<xsd:restriction base="xsd:string">
       
<xsd:maxLength value="40"/>
     
</xsd:restriction>
   
</xsd:simpleType>
 
</xsd:attribute>
 
<xsd:attribute name="Datum" type="omds:Datum" use="optional"/>
 
<xsd:attribute name="Nummer" use="required">
   
<xsd:simpleType>
     
<xsd:restriction base="xsd:string">
       
<xsd:maxLength value="40"/>
       
<xsd:minLength value="1"/>
     
</xsd:restriction>
   
</xsd:simpleType>
 
</xsd:attribute>
</xsd:complexType>

attribute EL-Legitimation_Type/@LegArtCd
type omds:LegArtCd_Type
properties
use required
facets
Kind Value Annotation
enumeration 99
documentation
sonstige
enumeration FA
documentation
Firmenbuchauszug
enumeration FS
documentation
Führerschein
enumeration PA
documentation
Personalausweis
enumeration RP
documentation
Reisepass
source <xsd:attribute name="LegArtCd" type="omds:LegArtCd_Type" use="required"/>

attribute EL-Legitimation_Type/@Ausstellungsbehoerde
type restriction of xsd:string
properties
use optional
facets
Kind Value Annotation
maxLength 40
source <xsd:attribute name="Ausstellungsbehoerde" use="optional">
 
<xsd:simpleType>
   
<xsd:restriction base="xsd:string">
     
<xsd:maxLength value="40"/>
   
</xsd:restriction>
 
</xsd:simpleType>
</xsd:attribute>

attribute EL-Legitimation_Type/@Datum
type omds:Datum
properties
use optional
facets
Kind Value Annotation
minInclusive 1900-01-01
maxInclusive 9999-12-31
source <xsd:attribute name="Datum" type="omds:Datum" use="optional"/>

attribute EL-Legitimation_Type/@Nummer
type restriction of xsd:string
properties
use required
facets
Kind Value Annotation
minLength 1
maxLength 40
source <xsd:attribute name="Nummer" use="required">
 
<xsd:simpleType>
   
<xsd:restriction base="xsd:string">
     
<xsd:maxLength value="40"/>
     
<xsd:minLength value="1"/>
   
</xsd:restriction>
 
</xsd:simpleType>
</xsd:attribute>

complexType EL-Objekt_Type
diagram omds3_ON2_Antrag_Common_p133.png
namespace urn:omds20
used by
element EL-Objekt
attributes
Name  Type  Use  Default  Fixed  Annotation
ObjLfnr  xsd:unsignedShort  required      
source <xsd:complexType name="EL-Objekt_Type">
 
<xsd:attribute name="ObjLfnr" type="xsd:unsignedShort" use="required"/>
</xsd:complexType>

attribute EL-Objekt_Type/@ObjLfnr
type xsd:unsignedShort
properties
use required
source <xsd:attribute name="ObjLfnr" type="xsd:unsignedShort" use="required"/>

complexType EL-Objektdaten_Type
diagram omds3_ON2_Antrag_Common_p134.png
namespace urn:omds20
used by
element EL-Objektdaten
attributes
Name  Type  Use  Default  Fixed  Annotation
ObjektdatenCd  omds:ObjektdatenCd_Type  required      
Wert  derived by: xsd:string  required      
ObjektdatenInfo  derived by: xsd:string  optional      
source <xsd:complexType name="EL-Objektdaten_Type">
 
<xsd:attribute name="ObjektdatenCd" type="omds:ObjektdatenCd_Type" use="required"/>
 
<xsd:attribute name="Wert" use="required">
   
<xsd:simpleType>
     
<xsd:restriction base="xsd:string">
       
<xsd:maxLength value="10"/>
       
<xsd:minLength value="1"/>
     
</xsd:restriction>
   
</xsd:simpleType>
 
</xsd:attribute>
 
<xsd:attribute name="ObjektdatenInfo" use="optional">
   
<xsd:simpleType>
     
<xsd:restriction base="xsd:string">
       
<xsd:maxLength value="60"/>
     
</xsd:restriction>
   
</xsd:simpleType>
 
</xsd:attribute>
</xsd:complexType>

attribute EL-Objektdaten_Type/@ObjektdatenCd
type omds:ObjektdatenCd_Type
properties
use required
facets
Kind Value Annotation
enumeration 99
documentation
sonstiges
enumeration 01
documentation
Alarmanlage
enumeration 02
documentation
Anzahl Tiere
enumeration 03
documentation
Anzahl weitere Personen
enumeration 04
documentation
Erreichbarkeit für Löschfahrzeuge
enumeration 05
documentation
Geschosse über Erdniveau
enumeration 06
documentation
Lage (HORA-Zone)
enumeration 07
documentation
Preis pro Quadratmeter
enumeration 08
documentation
Quadratmeter
enumeration 09
documentation
Safe
enumeration 10
documentation
Solaranlage/Fotovoltaik
enumeration 11
documentation
Tarifzone
enumeration 12
documentation
Tiefkühlbehälter
enumeration 13
documentation
Wintergarten
enumeration 14
documentation
im verbauten Ort
enumeration 15
documentation
außerhalb des Ortsgebiets
enumeration 16
documentation
Keller
enumeration 17
documentation
Schwimmbecken
enumeration 18
documentation
Wohnfläche gesamt
enumeration 19
documentation
Inventar
enumeration 20
documentation
Erntefrüchte
enumeration 21
documentation
Kulturen
enumeration 22
documentation
Arbeitsmaschinen
enumeration 23
documentation
Erdbebenzone
enumeration 24
documentation
Hagelzone
enumeration 25
documentation
Schneelast
enumeration 26
documentation
Sturmzone
source <xsd:attribute name="ObjektdatenCd" type="omds:ObjektdatenCd_Type" use="required"/>

attribute EL-Objektdaten_Type/@Wert
type restriction of xsd:string
properties
use required
facets
Kind Value Annotation
minLength 1
maxLength 10
source <xsd:attribute name="Wert" use="required">
 
<xsd:simpleType>
   
<xsd:restriction base="xsd:string">
     
<xsd:maxLength value="10"/>
     
<xsd:minLength value="1"/>
   
</xsd:restriction>
 
</xsd:simpleType>
</xsd:attribute>

attribute EL-Objektdaten_Type/@ObjektdatenInfo
type restriction of xsd:string
properties
use optional
facets
Kind Value Annotation
maxLength 60
source <xsd:attribute name="ObjektdatenInfo" use="optional">
 
<xsd:simpleType>
   
<xsd:restriction base="xsd:string">
     
<xsd:maxLength value="60"/>
   
</xsd:restriction>
 
</xsd:simpleType>
</xsd:attribute>

complexType EL-Polizzennummer_Type
diagram omds3_ON2_Antrag_Common_p135.png
namespace urn:omds20
used by
element EL-Polizzennummer
attributes
Name  Type  Use  Default  Fixed  Annotation
PolArtCd  omds:PolArtCd_Type  required      
PolNr  omds:Polizzennr  required      
source <xsd:complexType name="EL-Polizzennummer_Type">
 
<xsd:attribute name="PolArtCd" type="omds:PolArtCd_Type" use="required"/>
 
<xsd:attribute name="PolNr" type="omds:Polizzennr" use="required"/>
</xsd:complexType>

attribute EL-Polizzennummer_Type/@PolArtCd
type omds:PolArtCd_Type
properties
use required
facets
Kind Value Annotation
enumeration E
documentation
Ersatzpolizze bei Ersatz/Konv.
enumeration N
documentation
Nachversicherung
enumeration V
documentation
Vorpolizze bei Ersatz/Konv.
enumeration X
documentation
Vorpolizze bei Migration
source <xsd:attribute name="PolArtCd" type="omds:PolArtCd_Type" use="required"/>

attribute EL-Polizzennummer_Type/@PolNr
type omds:Polizzennr
properties
use required
facets
Kind Value Annotation
minLength 1
maxLength 26
source <xsd:attribute name="PolNr" type="omds:Polizzennr" use="required"/>

complexType EL-Praemienfreistellung_Type
diagram omds3_ON2_Antrag_Common_p136.png
namespace urn:omds20
used by
element EL-Praemienfreistellung
attributes
Name  Type  Use  Default  Fixed  Annotation
PfrArtCd  omds:PfrArtCd_Type  required      
PfrBeg  omds:Datum  required      
PfrEnde  omds:Datum  optional      
source <xsd:complexType name="EL-Praemienfreistellung_Type">
 
<xsd:attribute name="PfrArtCd" type="omds:PfrArtCd_Type" use="required"/>
 
<xsd:attribute name="PfrBeg" type="omds:Datum" use="required"/>
 
<xsd:attribute name="PfrEnde" type="omds:Datum" use="optional"/>
</xsd:complexType>

attribute EL-Praemienfreistellung_Type/@PfrArtCd
type omds:PfrArtCd_Type
properties
use required
facets
Kind Value Annotation
enumeration 1
documentation
tariflich
enumeration 2
documentation
beantragt
enumeration 3
documentation
bedingungsgemäß
enumeration 9
documentation
sonstige
source <xsd:attribute name="PfrArtCd" type="omds:PfrArtCd_Type" use="required"/>

attribute EL-Praemienfreistellung_Type/@PfrBeg
type omds:Datum
properties
use required
facets
Kind Value Annotation
minInclusive 1900-01-01
maxInclusive 9999-12-31
source <xsd:attribute name="PfrBeg" type="omds:Datum" use="required"/>

attribute EL-Praemienfreistellung_Type/@PfrEnde
type omds:Datum
properties
use optional
facets
Kind Value Annotation
minInclusive 1900-01-01
maxInclusive 9999-12-31
source <xsd:attribute name="PfrEnde" type="omds:Datum" use="optional"/>

complexType EL-Praemienkorrektur_Type
diagram omds3_ON2_Antrag_Common_p137.png
namespace urn:omds20
used by
element EL-Praemienkorrektur
attributes
Name  Type  Use  Default  Fixed  Annotation
PraemKorrArtCd  omds:PraemKorrArtCd_Type  required      
PraemKorrWert  omds:decimal  optional      
PraemKorrProz  omds:decimal  optional      
PraemKorrText  derived by: xsd:string  optional      
source <xsd:complexType name="EL-Praemienkorrektur_Type">
 
<xsd:attribute name="PraemKorrArtCd" type="omds:PraemKorrArtCd_Type" use="required"/>
 
<xsd:attribute name="PraemKorrWert" type="omds:decimal" use="optional"/>
 
<xsd:attribute name="PraemKorrProz" type="omds:decimal" use="optional"/>
 
<xsd:attribute name="PraemKorrText" use="optional">
   
<xsd:simpleType>
     
<xsd:restriction base="xsd:string">
       
<xsd:maxLength value="80"/>
     
</xsd:restriction>
   
</xsd:simpleType>
 
</xsd:attribute>
</xsd:complexType>

attribute EL-Praemienkorrektur_Type/@PraemKorrArtCd
type omds:PraemKorrArtCd_Type
properties
use required
facets
Kind Value Annotation
enumeration 99
documentation
sonstige
enumeration KR
documentation
Kundenrabatt
enumeration RZ
documentation
Risikozuschlag
enumeration TNL
documentation
tariflicher Nachlass
enumeration UZ
documentation
Unterjährigkeitszuschlag
source <xsd:attribute name="PraemKorrArtCd" type="omds:PraemKorrArtCd_Type" use="required"/>

attribute EL-Praemienkorrektur_Type/@PraemKorrWert
type omds:decimal
properties
use optional
facets
Kind Value Annotation
totalDigits 11
fractionDigits 2
pattern -?\d{1,9}[.]\d\d
source <xsd:attribute name="PraemKorrWert" type="omds:decimal" use="optional"/>

attribute EL-Praemienkorrektur_Type/@PraemKorrProz
type omds:decimal
properties
use optional
facets
Kind Value Annotation
totalDigits 11
fractionDigits 2
pattern -?\d{1,9}[.]\d\d
source <xsd:attribute name="PraemKorrProz" type="omds:decimal" use="optional"/>

attribute EL-Praemienkorrektur_Type/@PraemKorrText
type restriction of xsd:string
properties
use optional
facets
Kind Value Annotation
maxLength 80
source <xsd:attribute name="PraemKorrText" use="optional">
 
<xsd:simpleType>
   
<xsd:restriction base="xsd:string">
     
<xsd:maxLength value="80"/>
   
</xsd:restriction>
 
</xsd:simpleType>
</xsd:attribute>

complexType EL-Rahmenvereinbarung_Type
diagram omds3_ON2_Antrag_Common_p138.png
namespace urn:omds20
used by
element EL-Rahmenvereinbarung
attributes
Name  Type  Use  Default  Fixed  Annotation
RahmenVebnr  derived by: xsd:string  required      
source <xsd:complexType name="EL-Rahmenvereinbarung_Type">
 
<xsd:attribute name="RahmenVebnr" use="required">
   
<xsd:simpleType>
     
<xsd:restriction base="xsd:string">
       
<xsd:maxLength value="40"/>
       
<xsd:minLength value="1"/>
     
</xsd:restriction>
   
</xsd:simpleType>
 
</xsd:attribute>
</xsd:complexType>

attribute EL-Rahmenvereinbarung_Type/@RahmenVebnr
type restriction of xsd:string
properties
use required
facets
Kind Value Annotation
minLength 1
maxLength 40
source <xsd:attribute name="RahmenVebnr" use="required">
 
<xsd:simpleType>
   
<xsd:restriction base="xsd:string">
     
<xsd:maxLength value="40"/>
     
<xsd:minLength value="1"/>
   
</xsd:restriction>
 
</xsd:simpleType>
</xsd:attribute>

complexType EL-Rente_Type
diagram omds3_ON2_Antrag_Common_p139.png
namespace urn:omds20
used by
element EL-Rente
attributes
Name  Type  Use  Default  Fixed  Annotation
RntRhythmCd  omds:RntRhythmCd_Type  required      
RntBeg  omds:Datum  optional      
RntBetrag  omds:decimal  required      
source <xsd:complexType name="EL-Rente_Type">
 
<xsd:attribute name="RntRhythmCd" type="omds:RntRhythmCd_Type" use="required"/>
 
<xsd:attribute name="RntBeg" type="omds:Datum" use="optional"/>
 
<xsd:attribute name="RntBetrag" type="omds:decimal" use="required"/>
</xsd:complexType>

attribute EL-Rente_Type/@RntRhythmCd
type omds:RntRhythmCd_Type
properties
use required
facets
Kind Value Annotation
enumeration 1
documentation
jährlich
enumeration 2
documentation
halbjährlich
enumeration 4
documentation
vierteljährlich
enumeration 6
documentation
monatlich
enumeration 9
documentation
sonstiges
source <xsd:attribute name="RntRhythmCd" type="omds:RntRhythmCd_Type" use="required"/>

attribute EL-Rente_Type/@RntBeg
type omds:Datum
properties
use optional
facets
Kind Value Annotation
minInclusive 1900-01-01
maxInclusive 9999-12-31
source <xsd:attribute name="RntBeg" type="omds:Datum" use="optional"/>

attribute EL-Rente_Type/@RntBetrag
type omds:decimal
properties
use required
facets
Kind Value Annotation
totalDigits 11
fractionDigits 2
pattern -?\d{1,9}[.]\d\d
source <xsd:attribute name="RntBetrag" type="omds:decimal" use="required"/>

complexType EL-Selbstbehalt_Type
diagram omds3_ON2_Antrag_Common_p140.png
namespace urn:omds20
used by
element EL-Selbstbehalt
attributes
Name  Type  Use  Default  Fixed  Annotation
SbhArtCd  omds:SbhArtCd_Type  required      
SbhBetrag  omds:decimal  optional      
SbhProzent  omds:decimal  optional      
SbhText  derived by: xsd:string  optional      
source <xsd:complexType name="EL-Selbstbehalt_Type">
 
<xsd:attribute name="SbhArtCd" type="omds:SbhArtCd_Type" use="required"/>
 
<xsd:attribute name="SbhBetrag" type="omds:decimal" use="optional"/>
 
<xsd:attribute name="SbhProzent" type="omds:decimal" use="optional"/>
 
<xsd:attribute name="SbhText" use="optional">
   
<xsd:simpleType>
     
<xsd:restriction base="xsd:string">
       
<xsd:maxLength value="80"/>
     
</xsd:restriction>
   
</xsd:simpleType>
 
</xsd:attribute>
</xsd:complexType>

attribute EL-Selbstbehalt_Type/@SbhArtCd
type omds:SbhArtCd_Type
properties
use required
facets
Kind Value Annotation
enumeration MIS
documentation
Mindestselbstbehalt je Schadenfall
enumeration MXK
documentation
Maximalselbstbehalt kumuliert
enumeration MXS
documentation
Maximalselbstbehalt je Schadenfall
enumeration STS
documentation
Standardselbstbehalt je Schadenfall
enumeration SSO
documentation
Selbstbehalt sonst
source <xsd:attribute name="SbhArtCd" type="omds:SbhArtCd_Type" use="required"/>

attribute EL-Selbstbehalt_Type/@SbhBetrag
type omds:decimal
properties
use optional
facets
Kind Value Annotation
totalDigits 11
fractionDigits 2
pattern -?\d{1,9}[.]\d\d
source <xsd:attribute name="SbhBetrag" type="omds:decimal" use="optional"/>

attribute EL-Selbstbehalt_Type/@SbhProzent
type omds:decimal
properties
use optional
facets
Kind Value Annotation
totalDigits 11
fractionDigits 2
pattern -?\d{1,9}[.]\d\d
source <xsd:attribute name="SbhProzent" type="omds:decimal" use="optional"/>

attribute EL-Selbstbehalt_Type/@SbhText
type restriction of xsd:string
properties
use optional
facets
Kind Value Annotation
maxLength 80
source <xsd:attribute name="SbhText" use="optional">
 
<xsd:simpleType>
   
<xsd:restriction base="xsd:string">
     
<xsd:maxLength value="80"/>
   
</xsd:restriction>
 
</xsd:simpleType>
</xsd:attribute>

complexType EL-Steuer_Type
diagram omds3_ON2_Antrag_Common_p141.png
namespace urn:omds20
used by
element EL-Steuer
attributes
Name  Type  Use  Default  Fixed  Annotation
StArtCd  omds:StArtCd_Type  required      
StBetrag  omds:decimal  required      
source <xsd:complexType name="EL-Steuer_Type">
 
<xsd:attribute name="StArtCd" type="omds:StArtCd_Type" use="required"/>
 
<xsd:attribute name="StBetrag" type="omds:decimal" use="required"/>
</xsd:complexType>

attribute EL-Steuer_Type/@StArtCd
type omds:StArtCd_Type
properties
use required
facets
Kind Value Annotation
enumeration 1
documentation
Vers-Steuer
enumeration 2
documentation
Motorbez. Vers-Steuer
enumeration 3
documentation
Feuerschutzsteuer
source <xsd:attribute name="StArtCd" type="omds:StArtCd_Type" use="required"/>

attribute EL-Steuer_Type/@StBetrag
type omds:decimal
properties
use required
facets
Kind Value Annotation
totalDigits 11
fractionDigits 2
pattern -?\d{1,9}[.]\d\d
source <xsd:attribute name="StBetrag" type="omds:decimal" use="required"/>

complexType EL-Text_Type
diagram omds3_ON2_Antrag_Common_p142.png
namespace urn:omds20
used by
element EL-Text
attributes
Name  Type  Use  Default  Fixed  Annotation
TxtArtCd  omds:TxtArtCd_Type  required      
TxtInhalt  derived by: xsd:string  required      
source <xsd:complexType name="EL-Text_Type">
 
<xsd:attribute name="TxtArtCd" type="omds:TxtArtCd_Type" use="required"/>
 
<xsd:attribute name="TxtInhalt" use="required">
   
<xsd:simpleType>
     
<xsd:restriction base="xsd:string">
       
<xsd:minLength value="1"/>
     
</xsd:restriction>
   
</xsd:simpleType>
 
</xsd:attribute>
</xsd:complexType>

attribute EL-Text_Type/@TxtArtCd
type omds:TxtArtCd_Type
properties
use required
facets
Kind Value Annotation
enumeration ANR
documentation
Anrede
enumeration BER
documentation
Beruf
enumeration FRT
documentation
Freitext
enumeration TIT
documentation
Titel
enumeration TIN
documentation
Titel nachgestellt
enumeration VKL
documentation
Vertragsspez. Klausel
enumeration SRT
documentation
Beschreibung Schadenort
enumeration EXP
documentation
Schaden-Expertise (Besichtigungsdaten)
enumeration ONR
documentation
Oeamtc-Clubkarten-Nr
enumeration FZU
documentation
Ordnungsbegriff für Zuordnung Fremdsystem
enumeration RIM
documentation
Risikomerkmal
source <xsd:attribute name="TxtArtCd" type="omds:TxtArtCd_Type" use="required"/>

attribute EL-Text_Type/@TxtInhalt
type restriction of xsd:string
properties
use required
facets
Kind Value Annotation
minLength 1
source <xsd:attribute name="TxtInhalt" use="required">
 
<xsd:simpleType>
   
<xsd:restriction base="xsd:string">
     
<xsd:minLength value="1"/>
   
</xsd:restriction>
 
</xsd:simpleType>
</xsd:attribute>

complexType EL-Versicherungssumme_Type
diagram omds3_ON2_Antrag_Common_p143.png
namespace urn:omds20
used by
element EL-Versicherungssumme
attributes
Name  Type  Use  Default  Fixed  Annotation
VSArtCd  omds:VSArtCd_Type  required      
VSBetrag  omds:decimal14_2  required      
VSBez  derived by: xsd:string  optional      
source <xsd:complexType name="EL-Versicherungssumme_Type">
 
<xsd:attribute name="VSArtCd" type="omds:VSArtCd_Type" use="required"/>
 
<xsd:attribute name="VSBetrag" type="omds:decimal14_2" use="required"/>
 
<xsd:attribute name="VSBez" use="optional">
   
<xsd:simpleType>
     
<xsd:restriction base="xsd:string">
       
<xsd:maxLength value="255"/>
     
</xsd:restriction>
   
</xsd:simpleType>
 
</xsd:attribute>
</xsd:complexType>

attribute EL-Versicherungssumme_Type/@VSArtCd
type omds:VSArtCd_Type
properties
use required
facets
Kind Value Annotation
enumeration ALS
documentation
Ablebensumme
enumeration BDS
documentation
Bausparen Darlehenssumme
enumeration BVS
documentation
Bausparen Vertragssumme
enumeration ELS
documentation
Erlebensumme
enumeration EVS
documentation
EinzelVS
enumeration HHS
documentation
Höchsthaftungssumme
enumeration HLS
documentation
Höchstleistungssumme
enumeration OVS
documentation
ohne Versicherungssumme
enumeration PFR
documentation
prämienfrei
enumeration PPF
documentation
prämienpflichtig
enumeration PVS
documentation
PauschalVS
source <xsd:attribute name="VSArtCd" type="omds:VSArtCd_Type" use="required"/>

attribute EL-Versicherungssumme_Type/@VSBetrag
type omds:decimal14_2
properties
use required
facets
Kind Value Annotation
totalDigits 14
fractionDigits 2
pattern -?\d{1,12}[.]\d\d
source <xsd:attribute name="VSBetrag" type="omds:decimal14_2" use="required"/>

attribute EL-Versicherungssumme_Type/@VSBez
type restriction of xsd:string
properties
use optional
facets
Kind Value Annotation
maxLength 255
source <xsd:attribute name="VSBez" use="optional">
 
<xsd:simpleType>
   
<xsd:restriction base="xsd:string">
     
<xsd:maxLength value="255"/>
   
</xsd:restriction>
 
</xsd:simpleType>
</xsd:attribute>

complexType EL-Zeitraum_Type
diagram omds3_ON2_Antrag_Common_p144.png
namespace urn:omds20
used by
elements EL-Zeitraum CommonSearchRequest_Type/Zeitraum
attributes
Name  Type  Use  Default  Fixed  Annotation
ZRArtCd  omds:ZRArtCd_Type  required      
ZRBeg  omds:Datum  optional      
ZREnd  omds:Datum  optional      
source <xsd:complexType name="EL-Zeitraum_Type">
 
<xsd:attribute name="ZRArtCd" type="omds:ZRArtCd_Type" use="required"/>
 
<xsd:attribute name="ZRBeg" type="omds:Datum" use="optional"/>
 
<xsd:attribute name="ZREnd" type="omds:Datum" use="optional"/>
</xsd:complexType>

attribute EL-Zeitraum_Type/@ZRArtCd
type omds:ZRArtCd_Type
properties
use required
facets
Kind Value Annotation
enumeration B
documentation
Bedingungsdatum
enumeration Z
documentation
Zuteilungsdatum
enumeration 1
documentation
Prämienfreistellung
enumeration 2
documentation
Beitragfreistellung
enumeration 3
documentation
Ruhendstellung
enumeration 4
documentation
Sparteneinschluss
enumeration 5
documentation
Beobachtungszeitraum
enumeration 6
documentation
Einzugsermächtigung
enumeration 7
documentation
Bindefrist
enumeration 8
documentation
Stornozeitraum
enumeration 9
documentation
sonstige
source <xsd:attribute name="ZRArtCd" type="omds:ZRArtCd_Type" use="required"/>

attribute EL-Zeitraum_Type/@ZRBeg
type omds:Datum
properties
use optional
facets
Kind Value Annotation
minInclusive 1900-01-01
maxInclusive 9999-12-31
source <xsd:attribute name="ZRBeg" type="omds:Datum" use="optional"/>

attribute EL-Zeitraum_Type/@ZREnd
type omds:Datum
properties
use optional
facets
Kind Value Annotation
minInclusive 1900-01-01
maxInclusive 9999-12-31
source <xsd:attribute name="ZREnd" type="omds:Datum" use="optional"/>

complexType FONDS_Type
diagram omds3_ON2_Antrag_Common_p145.png
namespace urn:omds20
used by
element FONDS
attributes
Name  Type  Use  Default  Fixed  Annotation
ISIN  omds:ISIN_Type  required      
WKN  omds:WKN_Type  optional      
Bezeichnung  omds:FondsBez_Type  required      
Kurs  omds:FondsBetrag_Type  optional      
AnteilWertpapier  omds:FondsAnteil_Type  optional      
Prozentsatz  omds:Prozentsatz_Type  required      
Wert  omds:FondsBetrag_Type  optional      
WaehrungsCd  omds:WaehrungsCd_Type  optional      
Stichtag  omds:Datum  optional      
source <xsd:complexType name="FONDS_Type">
 
<xsd:attribute name="ISIN" type="omds:ISIN_Type" use="required"/>
 
<xsd:attribute name="WKN" type="omds:WKN_Type" use="optional"/>
 
<xsd:attribute name="Bezeichnung" type="omds:FondsBez_Type" use="required"/>
 
<xsd:attribute name="Kurs" type="omds:FondsBetrag_Type" use="optional"/>
 
<xsd:attribute name="AnteilWertpapier" type="omds:FondsAnteil_Type" use="optional"/>
 
<xsd:attribute name="Prozentsatz" type="omds:Prozentsatz_Type" use="required"/>
 
<xsd:attribute name="Wert" type="omds:FondsBetrag_Type" use="optional"/>
 
<xsd:attribute name="WaehrungsCd" type="omds:WaehrungsCd_Type" use="optional"/>
 
<xsd:attribute name="Stichtag" type="omds:Datum" use="optional"/>
</xsd:complexType>

attribute FONDS_Type/@ISIN
type omds:ISIN_Type
properties
use required
facets
Kind Value Annotation
length 12
source <xsd:attribute name="ISIN" type="omds:ISIN_Type" use="required"/>

attribute FONDS_Type/@WKN
type omds:WKN_Type
properties
use optional
facets
Kind Value Annotation
minLength 1
maxLength 6
source <xsd:attribute name="WKN" type="omds:WKN_Type" use="optional"/>

attribute FONDS_Type/@Bezeichnung
type omds:FondsBez_Type
properties
use required
facets
Kind Value Annotation
minLength 1
maxLength 100
source <xsd:attribute name="Bezeichnung" type="omds:FondsBez_Type" use="required"/>

attribute FONDS_Type/@Kurs
type omds:FondsBetrag_Type
properties
use optional
facets
Kind Value Annotation
totalDigits 14
fractionDigits 2
pattern \d{1,12}[.]\d\d
source <xsd:attribute name="Kurs" type="omds:FondsBetrag_Type" use="optional"/>

attribute FONDS_Type/@AnteilWertpapier
type omds:FondsAnteil_Type
properties
use optional
facets
Kind Value Annotation
totalDigits 19
fractionDigits 10
pattern \d{1,9}[.]\d\d\d\d\d\d\d\d\d\d
source <xsd:attribute name="AnteilWertpapier" type="omds:FondsAnteil_Type" use="optional"/>

attribute FONDS_Type/@Prozentsatz
type omds:Prozentsatz_Type
properties
use required
facets
Kind Value Annotation
totalDigits 9
fractionDigits 6
pattern \d{1,3}[.]\d\d\d\d\d\d
source <xsd:attribute name="Prozentsatz" type="omds:Prozentsatz_Type" use="required"/>

attribute FONDS_Type/@Wert
type omds:FondsBetrag_Type
properties
use optional
facets
Kind Value Annotation
totalDigits 14
fractionDigits 2
pattern \d{1,12}[.]\d\d
source <xsd:attribute name="Wert" type="omds:FondsBetrag_Type" use="optional"/>

attribute FONDS_Type/@WaehrungsCd
type omds:WaehrungsCd_Type
properties
use optional
facets
Kind Value Annotation
enumeration AUD
documentation
Dollar Australien
enumeration BGL
documentation
Lewa Bulgarien
enumeration CAD
documentation
Dollar Kanadien
enumeration CHF
documentation
Franken Schweiz
enumeration CYP
documentation
Pfund Zypern
enumeration CZR
documentation
Krone Tschechien
enumeration DKK
documentation
Krone Dänemark
enumeration EUR
documentation
EURO
enumeration GBP
documentation
Pfund Großbritannien
enumeration GIP
documentation
Pfund Gibraltar
enumeration HKD
documentation
Dollar Hongkong
enumeration HRK
documentation
Kuna Kroatia
enumeration HUF
documentation
Forint Ungarn
enumeration ILS
documentation
Shekel Israel
enumeration INR
documentation
Rupie Indien
enumeration ISK
documentation
Krone Island
enumeration JOD
documentation
Dinar Jordanien
enumeration JPY
documentation
Yen Japan
enumeration MLT
documentation
Pfund Malta
enumeration MXP
documentation
Peso Mexiko
enumeration NOK
documentation
Krone Norwegen
enumeration NZD
documentation
Dollar Neuseeland
enumeration PLZ
documentation
Zloty Polen
enumeration ROL
documentation
Lau Rumänien
enumeration SEK
documentation
Krone Schweden
enumeration SGD
documentation
Dollar Singapur
enumeration SIT
documentation
Tolar Slowenien
enumeration SKK
documentation
Krone Slowakei
enumeration SUR
documentation
Rubel Rußland
enumeration TND
documentation
Dinar Tunesien
enumeration TRL
documentation
Lira Türkei
enumeration TWD
documentation
Dollar Taiwan
enumeration USD
documentation
US Dollar $
enumeration YUN
documentation
Dinar Jugoslawien-Rest
enumeration ZAR
documentation
Rand Südafrika
source <xsd:attribute name="WaehrungsCd" type="omds:WaehrungsCd_Type" use="optional"/>

attribute FONDS_Type/@Stichtag
type omds:Datum
properties
use optional
facets
Kind Value Annotation
minInclusive 1900-01-01
maxInclusive 9999-12-31
source <xsd:attribute name="Stichtag" type="omds:Datum" use="optional"/>

complexType GESCHAEDIGTES_OBJEKT_Type
diagram omds3_ON2_Antrag_Common_p146.png
namespace urn:omds20
used by
element GESCHAEDIGTES_OBJEKT
attributes
Name  Type  Use  Default  Fixed  Annotation
GeschObjektLfnr  xsd:unsignedShort  required      
SchadenBeschreibung  derived by: xsd:string  optional      
VUNrGesch  omds:VUNr  optional      
VUNameGesch  derived by: xsd:string  optional      
PolNrGesch  omds:Polizzennr  optional      
SchadennrGesch  derived by: omds:Schadennr  optional      
LandesCd_GeschKfz  omds:LandesCd_Type  optional      
Kennz_GeschKfz  derived by: xsd:string  optional      
source <xsd:complexType name="GESCHAEDIGTES_OBJEKT_Type">
 
<xsd:attribute name="GeschObjektLfnr" type="xsd:unsignedShort" use="required"/>
 
<xsd:attribute name="SchadenBeschreibung" use="optional">
   
<xsd:simpleType>
     
<xsd:restriction base="xsd:string">
       
<xsd:maxLength value="100"/>
     
</xsd:restriction>
   
</xsd:simpleType>
 
</xsd:attribute>
 
<xsd:attribute name="VUNrGesch" type="omds:VUNr" use="optional"/>
 
<xsd:attribute name="VUNameGesch" use="optional">
   
<xsd:simpleType>
     
<xsd:restriction base="xsd:string">
       
<xsd:maxLength value="40"/>
     
</xsd:restriction>
   
</xsd:simpleType>
 
</xsd:attribute>
 
<xsd:attribute name="PolNrGesch" type="omds:Polizzennr" use="optional"/>
 
<xsd:attribute name="SchadennrGesch" use="optional">
   
<xsd:simpleType>
     
<xsd:restriction base="omds:Schadennr">
       
<xsd:maxLength value="35"/>
     
</xsd:restriction>
   
</xsd:simpleType>
 
</xsd:attribute>
 
<xsd:attribute name="LandesCd_GeschKfz" type="omds:LandesCd_Type" use="optional"/>
 
<xsd:attribute name="Kennz_GeschKfz" use="optional">
   
<xsd:simpleType>
     
<xsd:restriction base="xsd:string">
       
<xsd:maxLength value="12"/>
     
</xsd:restriction>
   
</xsd:simpleType>
 
</xsd:attribute>
</xsd:complexType>

attribute GESCHAEDIGTES_OBJEKT_Type/@GeschObjektLfnr
type xsd:unsignedShort
properties
use required
source <xsd:attribute name="GeschObjektLfnr" type="xsd:unsignedShort" use="required"/>

attribute GESCHAEDIGTES_OBJEKT_Type/@SchadenBeschreibung
type restriction of xsd:string
properties
use optional
facets
Kind Value Annotation
maxLength 100
source <xsd:attribute name="SchadenBeschreibung" use="optional">
 
<xsd:simpleType>
   
<xsd:restriction base="xsd:string">
     
<xsd:maxLength value="100"/>
   
</xsd:restriction>
 
</xsd:simpleType>
</xsd:attribute>

attribute GESCHAEDIGTES_OBJEKT_Type/@VUNrGesch
type omds:VUNr
properties
use optional
facets
Kind Value Annotation
minLength 1
maxLength 3
source <xsd:attribute name="VUNrGesch" type="omds:VUNr" use="optional"/>

attribute GESCHAEDIGTES_OBJEKT_Type/@VUNameGesch
type restriction of xsd:string
properties
use optional
facets
Kind Value Annotation
maxLength 40
source <xsd:attribute name="VUNameGesch" use="optional">
 
<xsd:simpleType>
   
<xsd:restriction base="xsd:string">
     
<xsd:maxLength value="40"/>
   
</xsd:restriction>
 
</xsd:simpleType>
</xsd:attribute>

attribute GESCHAEDIGTES_OBJEKT_Type/@PolNrGesch
type omds:Polizzennr
properties
use optional
facets
Kind Value Annotation
minLength 1
maxLength 26
source <xsd:attribute name="PolNrGesch" type="omds:Polizzennr" use="optional"/>

attribute GESCHAEDIGTES_OBJEKT_Type/@SchadennrGesch
type restriction of omds:Schadennr
properties
use optional
facets
Kind Value Annotation
minLength 1
maxLength 35
source <xsd:attribute name="SchadennrGesch" use="optional">
 
<xsd:simpleType>
   
<xsd:restriction base="omds:Schadennr">
     
<xsd:maxLength value="35"/>
   
</xsd:restriction>
 
</xsd:simpleType>
</xsd:attribute>

attribute GESCHAEDIGTES_OBJEKT_Type/@LandesCd_GeschKfz
type omds:LandesCd_Type
properties
use optional
facets
Kind Value Annotation
enumeration 000
documentation
unbekannt
enumeration 999
documentation
sonstiges
enumeration AFG
documentation
Afghanistan
enumeration EGY
documentation
Ägypten
enumeration ALA
documentation
Åland
enumeration ALB
documentation
Albanien
enumeration DZA
documentation
Algerien
enumeration VIR
documentation
Amerikanische Jungferninseln
enumeration ASM
documentation
Amerikanisch-Samoa
enumeration AND
documentation
Andorra
enumeration AGO
documentation
Angola
enumeration AIA
documentation
Anguilla
enumeration ATA
documentation
Antarktika
enumeration ATG
documentation
Antigua und Barbuda
enumeration GNQ
documentation
Äquatorialguinea
enumeration ARG
documentation
Argentinien
enumeration ARM
documentation
Armenien
enumeration ABW
documentation
Aruba
enumeration ASC
documentation
Ascension
enumeration AZE
documentation
Aserbaidschan
enumeration ETH
documentation
Äthiopien
enumeration AUS
documentation
Australien
enumeration BHS
documentation
Bahamas
enumeration BHR
documentation
Bahrain
enumeration BGD
documentation
Bangladesch
enumeration BRB
documentation
Barbados
enumeration BLR
documentation
Belarus (Weißrussland)
enumeration BEL
documentation
Belgien
enumeration BLZ
documentation
Belize
enumeration BEN
documentation
Benin
enumeration BMU
documentation
Bermuda
enumeration BTN
documentation
Bhutan
enumeration BOL
documentation
Bolivien
enumeration BES
documentation
Bonaire, Sint Eustatius und Saba (Niederlande)
enumeration BIH
documentation
Bosnien und Herzegowina
enumeration BWA
documentation
Botswana
enumeration BVT
documentation
Bouvetinsel
enumeration BRA
documentation
Brasilien
enumeration VGB
documentation
Britische Jungferninseln
enumeration IOT
documentation
Britisches Territorium im Indischen Ozean
enumeration BRN
documentation
Brunei Darussalam
enumeration BGR
documentation
Bulgarien
enumeration BFA
documentation
Burkina Faso
enumeration BUR
documentation
Burma (jetzt Myanmar)
enumeration BDI
documentation
Burundi
enumeration CHL
documentation
Chile
enumeration CHN
documentation
China, Volksrepublik
enumeration CPT
documentation
Clipperton (reserviert für ITU)
enumeration COK
documentation
Cookinseln
enumeration CRI
documentation
Costa Rica
enumeration CIV
documentation
Côte d´Ivoire (Elfenbeinküste)
enumeration CUW
documentation
Curaçao
enumeration DNK
documentation
Dänemark
enumeration DEU
documentation
Deutschland
enumeration DGA
documentation
Diego Garcia (reserviert für ITU)
enumeration DMA
documentation
Dominica
enumeration DOM
documentation
Dominikanische Republik
enumeration DJI
documentation
Dschibuti
enumeration ECU
documentation
Ecuador
enumeration SLV
documentation
El Salvador
enumeration ERI
documentation
Eritrea
enumeration EST
documentation
Estland
enumeration CEE
documentation
Europäische Gemeinschaft
enumeration FLK
documentation
Falklandinseln
enumeration FRO
documentation
Färöer
enumeration FJI
documentation
Fidschi
enumeration FIN
documentation
Finnland
enumeration FRA
documentation
Frankreich
enumeration FXX
documentation
Frankreich, France métropolitaine
enumeration ATF
documentation
Französische Süd- und Antarktisgebiete
enumeration GUF
documentation
Französisch-Guayana
enumeration PYF
documentation
Französisch-Polynesien
enumeration GAB
documentation
Gabun
enumeration GMB
documentation
Gambia
enumeration GEO
documentation
Georgien
enumeration GHA
documentation
Ghana
enumeration GIB
documentation
Gibraltar
enumeration GRD
documentation
Grenada
enumeration GRC
documentation
Griechenland
enumeration GRL
documentation
Grönland
enumeration GLP
documentation
Guadeloupe
enumeration GUM
documentation
Guam
enumeration GTM
documentation
Guatemala
enumeration GGY
documentation
Guernsey (Kanalinsel)
enumeration GIN
documentation
Guinea
enumeration GNB
documentation
Guinea-Bissau
enumeration GUY
documentation
Guyana
enumeration HTI
documentation
Haiti
enumeration HMD
documentation
Heard und McDonaldinseln
enumeration HND
documentation
Honduras
enumeration HKG
documentation
Hongkong
enumeration IND
documentation
Indien
enumeration IDN
documentation
Indonesien
enumeration IMN
documentation
Insel Man
enumeration IRQ
documentation
Irak
enumeration IRN
documentation
Iran, Islamische Republik
enumeration IRL
documentation
Irland
enumeration ISL
documentation
Island
enumeration ISR
documentation
Israel
enumeration ITA
documentation
Italien
enumeration JAM
documentation
Jamaika
enumeration JPN
documentation
Japan
enumeration YEM
documentation
Jemen
enumeration JEY
documentation
Jersey (Kanalinsel)
enumeration JOR
documentation
Jordanien
enumeration YUG
documentation
Jugoslawien (historisch)
enumeration CYM
documentation
Kaimaninseln
enumeration KHM
documentation
Kambodscha
enumeration CMR
documentation
Kamerun
enumeration CAN
documentation
Kanada
enumeration CPV
documentation
Kap Verde
enumeration KAZ
documentation
Kasachstan
enumeration QAT
documentation
Katar
enumeration KEN
documentation
Kenia
enumeration KGZ
documentation
Kirgisistan
enumeration KIR
documentation
Kiribati
enumeration CCK
documentation
Kokosinseln
enumeration COL
documentation
Kolumbien
enumeration COM
documentation
Komoren
enumeration COD
documentation
Kongo, Demokratische Republik (ehem. Zaire)
enumeration COG
documentation
Kongo, Republik (ehem. K.-Brazzaville)
enumeration PRK
documentation
Korea, Demokratische Volksrepublik (Nordkorea)
enumeration KOR
documentation
Korea, Republik (Südkorea)
enumeration HRV
documentation
Kroatien
enumeration CUB
documentation
Kuba
enumeration KWT
documentation
Kuwait
enumeration LAO
documentation
Laos, Demokratische Volksrepublik
enumeration LSO
documentation
Lesotho
enumeration LVA
documentation
Lettland
enumeration LBN
documentation
Libanon
enumeration LBR
documentation
Liberia
enumeration LBY
documentation
Libyen
enumeration LIE
documentation
Liechtenstein
enumeration LTU
documentation
Litauen
enumeration LUX
documentation
Luxemburg
enumeration MAC
documentation
Macau
enumeration MDG
documentation
Madagaskar
enumeration MWI
documentation
Malawi
enumeration MYS
documentation
Malaysia
enumeration MDV
documentation
Malediven
enumeration MLI
documentation
Mali
enumeration MLT
documentation
Malta
enumeration MAR
documentation
Marokko
enumeration MHL
documentation
Marshallinseln
enumeration MTQ
documentation
Martinique
enumeration MRT
documentation
Mauretanien
enumeration MUS
documentation
Mauritius
enumeration MYT
documentation
Mayotte
enumeration MKD
documentation
Mazedonien
enumeration MEX
documentation
Mexiko
enumeration FSM
documentation
Mikronesien
enumeration MDA
documentation
Moldawien (Republik Moldau)
enumeration MCO
documentation
Monaco
enumeration MNG
documentation
Mongolei
enumeration MNE
documentation
Montenegro
enumeration MSR
documentation
Montserrat
enumeration MOZ
documentation
Mosambik
enumeration MMR
documentation
Myanmar (Burma)
enumeration NAM
documentation
Namibia
enumeration NRU
documentation
Nauru
enumeration NPL
documentation
Nepal
enumeration NCL
documentation
Neukaledonien
enumeration NZL
documentation
Neuseeland
enumeration NTZ
documentation
Neutrale Zone (Saudi-Arabien und Irak bis 1993)
enumeration NIC
documentation
Nicaragua
enumeration NLD
documentation
Niederlande
enumeration ANT
documentation
Niederländische Antillen (historisch)
enumeration NER
documentation
Niger
enumeration NGA
documentation
Nigeria
enumeration NIU
documentation
Niue
enumeration MNP
documentation
Nördliche Marianen
enumeration NFK
documentation
Norfolkinsel
enumeration NOR
documentation
Norwegen
enumeration OMN
documentation
Oman
enumeration AUT
documentation
Österreich
enumeration TLS
documentation
Osttimor (Timor-Leste)
enumeration PAK
documentation
Pakistan
enumeration PLW
documentation
Palau
enumeration PAN
documentation
Panama
enumeration PNG
documentation
Papua-Neuguinea
enumeration PRY
documentation
Paraguay
enumeration PER
documentation
Peru
enumeration PHL
documentation
Philippinen
enumeration PCN
documentation
Pitcairninseln
enumeration POL
documentation
Polen
enumeration PRT
documentation
Portugal
enumeration PRI
documentation
Puerto Rico
enumeration TWN
documentation
Republik China (Taiwan)
enumeration REU
documentation
Réunion
enumeration RWA
documentation
Ruanda
enumeration ROU
documentation
Rumänien
enumeration RUS
documentation
Russische Föderation
enumeration BLM
documentation
Saint-Barthélemy
enumeration MAF
documentation
Saint-Martin (franz. Teil)
enumeration SPM
documentation
Saint-Pierre und Miquelon
enumeration SLB
documentation
Salomonen
enumeration ZMB
documentation
Sambia
enumeration WSM
documentation
Samoa
enumeration SMR
documentation
San Marino
enumeration STP
documentation
São Tomé und Príncipe
enumeration SAU
documentation
Saudi-Arabien
enumeration SWE
documentation
Schweden
enumeration CHE
documentation
Schweiz (Confoederatio Helvetica)
enumeration SEN
documentation
Senegal
enumeration SRB
documentation
Serbien
enumeration SCG
documentation
Serbien und Montenegro (historisch)
enumeration SYC
documentation
Seychellen
enumeration SLE
documentation
Sierra Leone
enumeration ZWE
documentation
Simbabwe
enumeration SGP
documentation
Singapur
enumeration SXM
documentation
Sint Maarten (niederl. Teil)
enumeration SVK
documentation
Slowakei
enumeration SVN
documentation
Slowenien
enumeration SOM
documentation
Somalia
enumeration ESP
documentation
Spanien
enumeration LKA
documentation
Sri Lanka
enumeration SHN
documentation
St. Helena
enumeration KNA
documentation
St. Kitts und Nevis
enumeration LCA
documentation
St. Lucia
enumeration VCT
documentation
St. Vincent und die Grenadinen
enumeration PSE
documentation
Staat Palästina
enumeration ZAF
documentation
Südafrika
enumeration SDN
documentation
Sudan
enumeration SGS
documentation
Südgeorgien und die Südlichen Sandwichinseln
enumeration SSD
documentation
Südsudan
enumeration SUR
documentation
Suriname
enumeration SJM
documentation
Svalbard und Jan Mayen
enumeration SWZ
documentation
Swasiland
enumeration SYR
documentation
Syrien, Arabische Republik
enumeration TJK
documentation
Tadschikistan
enumeration TZA
documentation
Tansania, Vereinigte Republik
enumeration THA
documentation
Thailand
enumeration TGO
documentation
Togo
enumeration TKL
documentation
Tokelau
enumeration TON
documentation
Tonga
enumeration TTO
documentation
Trinidad und Tobago
enumeration TAA
documentation
Tristan da Cunha
enumeration TCD
documentation
Tschad
enumeration CZE
documentation
Tschechien
enumeration CSK
documentation
Tschechoslowakei (historisch)
enumeration TUN
documentation
Tunesien
enumeration TUR
documentation
Türkei
enumeration TKM
documentation
Turkmenistan
enumeration TCA
documentation
Turks- und Caicosinseln
enumeration TUV
documentation
Tuvalu
enumeration SUN
documentation
UdSSR (historisch)
enumeration UGA
documentation
Uganda
enumeration UKR
documentation
Ukraine
enumeration HUN
documentation
Ungarn
enumeration UMI
documentation
United States Minor Outlying Islands
enumeration URY
documentation
Uruguay
enumeration UZB
documentation
Usbekistan
enumeration VUT
documentation
Vanuatu
enumeration VAT
documentation
Vatikanstadt
enumeration VEN
documentation
Venezuela
enumeration ARE
documentation
Vereinigte Arabische Emirate
enumeration USA
documentation
Vereinigte Staaten von Amerika
enumeration GBR
documentation
Vereinigtes Königreich Großbritannien und Nordirland
enumeration VNM
documentation
Vietnam
enumeration WLF
documentation
Wallis und Futuna
enumeration CXR
documentation
Weihnachtsinsel
enumeration ESH
documentation
Westsahara
enumeration ZAR
documentation
Zaire (jetzt Demokratische Republik Kongo)
enumeration CAF
documentation
Zentralafrikanische Republik
enumeration CYP
documentation
Zypern
source <xsd:attribute name="LandesCd_GeschKfz" type="omds:LandesCd_Type" use="optional"/>

attribute GESCHAEDIGTES_OBJEKT_Type/@Kennz_GeschKfz
type restriction of xsd:string
properties
use optional
facets
Kind Value Annotation
maxLength 12
source <xsd:attribute name="Kennz_GeschKfz" use="optional">
 
<xsd:simpleType>
   
<xsd:restriction base="xsd:string">
     
<xsd:maxLength value="12"/>
   
</xsd:restriction>
 
</xsd:simpleType>
</xsd:attribute>

complexType KLAUSEL_Type
diagram omds3_ON2_Antrag_Common_p147.png
namespace urn:omds20
used by
element KLAUSEL
attributes
Name  Type  Use  Default  Fixed  Annotation
Klauselnr  derived by: xsd:string  required      
Klauselbez  derived by: xsd:string  required      
Klauseltxt  derived by: xsd:string  optional      
GueltigVon  omds:Datum  optional      
GueltigBis  omds:Datum  optional      
source <xsd:complexType name="KLAUSEL_Type">
 
<xsd:attribute name="Klauselnr" use="required">
   
<xsd:simpleType>
     
<xsd:restriction base="xsd:string">
       
<xsd:minLength value="1"/>
       
<xsd:maxLength value="26"/>
     
</xsd:restriction>
   
</xsd:simpleType>
 
</xsd:attribute>
 
<xsd:attribute name="Klauselbez" use="required">
   
<xsd:simpleType>
     
<xsd:annotation/>
     
<xsd:restriction base="xsd:string">
       
<xsd:maxLength value="80"/>
     
</xsd:restriction>
   
</xsd:simpleType>
 
</xsd:attribute>
 
<xsd:attribute name="Klauseltxt" use="optional">
   
<xsd:simpleType>
     
<xsd:restriction base="xsd:string">
       
<xsd:maxLength value="7998"/>
       
<xsd:minLength value="1"/>
     
</xsd:restriction>
   
</xsd:simpleType>
 
</xsd:attribute>
 
<xsd:attribute name="GueltigVon" type="omds:Datum" use="optional"/>
 
<xsd:attribute name="GueltigBis" type="omds:Datum" use="optional"/>
</xsd:complexType>

attribute KLAUSEL_Type/@Klauselnr
type restriction of xsd:string
properties
use required
facets
Kind Value Annotation
minLength 1
maxLength 26
source <xsd:attribute name="Klauselnr" use="required">
 
<xsd:simpleType>
   
<xsd:restriction base="xsd:string">
     
<xsd:minLength value="1"/>
     
<xsd:maxLength value="26"/>
   
</xsd:restriction>
 
</xsd:simpleType>
</xsd:attribute>

attribute KLAUSEL_Type/@Klauselbez
type restriction of xsd:string
properties
use required
facets
Kind Value Annotation
maxLength 80
source <xsd:attribute name="Klauselbez" use="required">
 
<xsd:simpleType>
   
<xsd:annotation/>
   
<xsd:restriction base="xsd:string">
     
<xsd:maxLength value="80"/>
   
</xsd:restriction>
 
</xsd:simpleType>
</xsd:attribute>

attribute KLAUSEL_Type/@Klauseltxt
type restriction of xsd:string
properties
use optional
facets
Kind Value Annotation
minLength 1
maxLength 7998
source <xsd:attribute name="Klauseltxt" use="optional">
 
<xsd:simpleType>
   
<xsd:restriction base="xsd:string">
     
<xsd:maxLength value="7998"/>
     
<xsd:minLength value="1"/>
   
</xsd:restriction>
 
</xsd:simpleType>
</xsd:attribute>

attribute KLAUSEL_Type/@GueltigVon
type omds:Datum
properties
use optional
facets
Kind Value Annotation
minInclusive 1900-01-01
maxInclusive 9999-12-31
source <xsd:attribute name="GueltigVon" type="omds:Datum" use="optional"/>

attribute KLAUSEL_Type/@GueltigBis
type omds:Datum
properties
use optional
facets
Kind Value Annotation
minInclusive 1900-01-01
maxInclusive 9999-12-31
source <xsd:attribute name="GueltigBis" type="omds:Datum" use="optional"/>

complexType LOESCHANSTOSS_Type
diagram omds3_ON2_Antrag_Common_p148.png
namespace urn:omds20
used by
element LOESCHANSTOSS
attributes
Name  Type  Use  Default  Fixed  Annotation
LoeschID  omds:Datum-Zeit2  required      
SystemQuelle  derived by: xsd:string  optional       
GueltigAb  omds:Datum  optional      
Polizzennr  omds:Polizzennr  optional      
VertragsID  omds:VertragsID  optional      
Personennr  omds:Personennr  optional      
Schadennr  omds:Schadennr  optional      
ProvisionsID  derived by: xsd:string  optional      
MahnverfahrenNr  derived by: xsd:string  optional      
LoeschCd  omds:LoeschCd_Type  required      
source <xsd:complexType name="LOESCHANSTOSS_Type">
 
<xsd:attribute name="LoeschID" type="omds:Datum-Zeit2" use="required"/>
 
<xsd:attribute name="SystemQuelle" use="optional" default=">
   
<xsd:simpleType>
     
<xsd:restriction base="xsd:string">
       
<xsd:minLength value="1"/>
       
<xsd:maxLength value="2"/>
     
</xsd:restriction>
   
</xsd:simpleType>
 
</xsd:attribute>
 
<xsd:attribute name="GueltigAb" type="omds:Datum" use="optional"/>
 
<xsd:attribute name="Polizzennr" type="omds:Polizzennr" use="optional"/>
 
<xsd:attribute name="VertragsID" type="omds:VertragsID" use="optional"/>
 
<xsd:attribute name="Personennr" type="omds:Personennr" use="optional"/>
 
<xsd:attribute name="Schadennr" type="omds:Schadennr" use="optional"/>
 
<xsd:attribute name="ProvisionsID" use="optional">
   
<xsd:simpleType>
     
<xsd:restriction base="xsd:string">
       
<xsd:maxLength value="26"/>
       
<xsd:minLength value="1"/>
     
</xsd:restriction>
   
</xsd:simpleType>
 
</xsd:attribute>
 
<xsd:attribute name="MahnverfahrenNr" use="optional">
   
<xsd:simpleType>
     
<xsd:restriction base="xsd:string">
       
<xsd:minLength value="1"/>
       
<xsd:maxLength value="32"/>
     
</xsd:restriction>
   
</xsd:simpleType>
 
</xsd:attribute>
 
<xsd:attribute name="LoeschCd" type="omds:LoeschCd_Type" use="required"/>
</xsd:complexType>

attribute LOESCHANSTOSS_Type/@LoeschID
type omds:Datum-Zeit2
properties
use required
facets
Kind Value Annotation
minInclusive 1900-01-01T00:00:00.0000000
maxInclusive 9999-12-31T23:59:59.9999999
pattern ((000[0-9])|(00[1-9][0-9])|(0[1-9][0-9]{2})|([1-9][0-9]{3}))-((0[1-9])|(1[012]))-((0[1-9])|([12][0-9])|(3[01]))T(([01][0-9])|(2[0-3]))(:[0-5][0-9]){2}(\.[0-9]+)?
source <xsd:attribute name="LoeschID" type="omds:Datum-Zeit2" use="required"/>

attribute LOESCHANSTOSS_Type/@SystemQuelle
type restriction of xsd:string
properties
use optional
default 
facets
Kind Value Annotation
minLength 1
maxLength 2
source <xsd:attribute name="SystemQuelle" use="optional" default=">
 
<xsd:simpleType>
   
<xsd:restriction base="xsd:string">
     
<xsd:minLength value="1"/>
     
<xsd:maxLength value="2"/>
   
</xsd:restriction>
 
</xsd:simpleType>
</xsd:attribute>

attribute LOESCHANSTOSS_Type/@GueltigAb
type omds:Datum
properties
use optional
facets
Kind Value Annotation
minInclusive 1900-01-01
maxInclusive 9999-12-31
source <xsd:attribute name="GueltigAb" type="omds:Datum" use="optional"/>

attribute LOESCHANSTOSS_Type/@Polizzennr
type omds:Polizzennr
properties
use optional
facets
Kind Value Annotation
minLength 1
maxLength 26
source <xsd:attribute name="Polizzennr" type="omds:Polizzennr" use="optional"/>

attribute LOESCHANSTOSS_Type/@VertragsID
type omds:VertragsID
properties
use optional
facets
Kind Value Annotation
minLength 1
maxLength 40
source <xsd:attribute name="VertragsID" type="omds:VertragsID" use="optional"/>

attribute LOESCHANSTOSS_Type/@Personennr
type omds:Personennr
properties
use optional
facets
Kind Value Annotation
minLength 1
maxLength 26
source <xsd:attribute name="Personennr" type="omds:Personennr" use="optional"/>

attribute LOESCHANSTOSS_Type/@Schadennr
type omds:Schadennr
properties
use optional
facets
Kind Value Annotation
minLength 1
maxLength 35
source <xsd:attribute name="Schadennr" type="omds:Schadennr" use="optional"/>

attribute LOESCHANSTOSS_Type/@ProvisionsID
type restriction of xsd:string
properties
use optional
facets
Kind Value Annotation
minLength 1
maxLength 26
source <xsd:attribute name="ProvisionsID" use="optional">
 
<xsd:simpleType>
   
<xsd:restriction base="xsd:string">
     
<xsd:maxLength value="26"/>
     
<xsd:minLength value="1"/>
   
</xsd:restriction>
 
</xsd:simpleType>
</xsd:attribute>

attribute LOESCHANSTOSS_Type/@MahnverfahrenNr
type restriction of xsd:string
properties
use optional
facets
Kind Value Annotation
minLength 1
maxLength 32
source <xsd:attribute name="MahnverfahrenNr" use="optional">
 
<xsd:simpleType>
   
<xsd:restriction base="xsd:string">
     
<xsd:minLength value="1"/>
     
<xsd:maxLength value="32"/>
   
</xsd:restriction>
 
</xsd:simpleType>
</xsd:attribute>

attribute LOESCHANSTOSS_Type/@LoeschCd
type omds:LoeschCd_Type
properties
use required
facets
Kind Value Annotation
enumeration M
documentation
Markieren als nichtmehrversorgt
enumeration L
documentation
Löschen wg.z.B.Falschlieferung
enumeration G
documentation
Gesetzlich: Hinweis an Makler - Person/Vertrag/Schaden wurden bei der VU wegen DSG gelöscht
source <xsd:attribute name="LoeschCd" type="omds:LoeschCd_Type" use="required"/>

complexType MAHNUNG_Type
diagram omds3_ON2_Antrag_Common_p149.png
namespace urn:omds20
properties
abstract false
children omds:EL-Text
used by
element MAHNUNG
attributes
Name  Type  Use  Default  Fixed  Annotation
MahnverfahrenNr  derived by: xsd:string  required      
MahnungNr  xsd:positiveInteger  optional      
documentation
Nummer der Mahnung
documentation
Laufende Nummer pro erfolgter Mahnung bzw. Mahnende innerhalb eines Mahnverfahrens
Polizzennr  omds:Polizzennr  required      
VertragsID  omds:VertragsID  optional      
Vermnr  omds:Vermnr  required      
MahnBetrag  omds:decimal  required      
documentation
Mahnbetrag
documentation
Enthält "alles" (Prämien, Spesen, allfällige Zinsen)
documentation
Ist 0.00 für MahnStufeCd "L"
MahnSpesen  omds:decimal  optional      
documentation
MahnSpesen
documentation
Enthält Spesen, allfällige Zinsen
documentation
Sind in MahnBetrag ebenfalls bereits enthalten
MahnStufeCd  omds:MahnStufeCd_Type  required      
documentation
Mahnstufe in codierter Form
MahnStufeTextVU  derived by: xsd:string  optional      
documentation
Mahnstufe des Versicherungsunternehmens in Textform
MahnStelleVU  derived by: xsd:string  optional      
documentation
Für Mahnung zuständig bei VU, Sachbearbeiter, Abteilung, Telefon, Email etc.
MahnStelleBeauftragt  derived by: xsd:string  optional      
documentation
Für Mahnung beauftragte Stelle, Inkassobüro, Anwalt, Telefon, Email etc.
MahnStufeGueltigAb  omds:Datum  optional      
documentation
Datum, ab wann die Mahnstufe gilt
MahnStufeGueltigBis  omds:Datum  optional      
documentation
Datum, bis wann die Mahnstufe gilt. Ist ungleich MahnStufeGueltigAbNext.
MahnStufeCdNext  omds:MahnStufeCd_Type  optional      
documentation
Nächste Mahnstufe in codierter Form
MahnStufeTextVUNext  derived by: xsd:string  optional      
documentation
Nächste Mahnstufe des Versicherungsunternehmens in Textform
MahnStufeGueltigAbNext  omds:Datum  optional      
documentation
Datum, ab wann die nächste Mahnstufe gilt
MahnLetzteZahlung  omds:Datum  optional      
documentation
Datum, wann letzte Zahlung zu Prämienkonto erfolgte
MahnAeltesteFaelligkeit  omds:Datum  optional      
documentation
Datum, welche älteste Fälligkeit gemahnt wird
MahnAnzahlFaelligkeiten  xsd:unsignedShort  optional      
documentation
Anzahl der gemahnten Fälligkeiten
GrundRuecklaufCd  omds:GrundRuecklaufCd_Type  optional      
documentation
Grund, warum ein Einzugsversuch nicht erfolgreich war, in codierter Form
MahnDeckungBis  omds:Datum  optional      
documentation
Datum, bis wann die Deckung gegeben ist
VtgSparteCd  omds:VtgSparteCd_Type  optional      
source <xsd:complexType name="MAHNUNG_Type" abstract="false">
 
<xsd:sequence>
   
<xsd:choice minOccurs="0" maxOccurs="unbounded">
     
<xsd:element ref="omds:EL-Text"/>
   
</xsd:choice>
 
</xsd:sequence>
 
<xsd:attribute name="MahnverfahrenNr" use="required">
   
<xsd:simpleType>
     
<xsd:restriction base="xsd:string">
       
<xsd:minLength value="1"/>
       
<xsd:maxLength value="32"/>
     
</xsd:restriction>
   
</xsd:simpleType>
 
</xsd:attribute>
 
<xsd:attribute name="MahnungNr" type="xsd:positiveInteger" use="optional">
   
<xsd:annotation>
     
<xsd:documentation>Nummer der Mahnung</xsd:documentation>
     
<xsd:documentation>Laufende Nummer pro erfolgter Mahnung bzw. Mahnende innerhalb eines Mahnverfahrens</xsd:documentation>
   
</xsd:annotation>
 
</xsd:attribute>
 
<xsd:attribute name="Polizzennr" type="omds:Polizzennr" use="required"/>
 
<xsd:attribute name="VertragsID" type="omds:VertragsID" use="optional"/>
 
<xsd:attribute name="Vermnr" type="omds:Vermnr" use="required"/>
 
<xsd:attribute name="MahnBetrag" type="omds:decimal" use="required">
   
<xsd:annotation>
     
<xsd:documentation>Mahnbetrag</xsd:documentation>
     
<xsd:documentation>Enthält "alles" (Prämien, Spesen, allfällige Zinsen)</xsd:documentation>
     
<xsd:documentation>Ist 0.00 für MahnStufeCd "L"</xsd:documentation>
   
</xsd:annotation>
 
</xsd:attribute>
 
<xsd:attribute name="MahnSpesen" type="omds:decimal" use="optional">
   
<xsd:annotation>
     
<xsd:documentation>MahnSpesen</xsd:documentation>
     
<xsd:documentation>Enthält Spesen, allfällige Zinsen</xsd:documentation>
     
<xsd:documentation>Sind in MahnBetrag ebenfalls bereits enthalten</xsd:documentation>
   
</xsd:annotation>
 
</xsd:attribute>
 
<xsd:attribute name="MahnStufeCd" type="omds:MahnStufeCd_Type" use="required">
   
<xsd:annotation>
     
<xsd:documentation>Mahnstufe in codierter Form</xsd:documentation>
   
</xsd:annotation>
 
</xsd:attribute>
 
<xsd:attribute name="MahnStufeTextVU" use="optional">
   
<xsd:annotation>
     
<xsd:documentation>Mahnstufe des Versicherungsunternehmens in Textform</xsd:documentation>
   
</xsd:annotation>
   
<xsd:simpleType>
     
<xsd:restriction base="xsd:string">
       
<xsd:minLength value="1"/>
       
<xsd:maxLength value="40"/>
     
</xsd:restriction>
   
</xsd:simpleType>
 
</xsd:attribute>
 
<xsd:attribute name="MahnStelleVU" use="optional">
   
<xsd:annotation>
     
<xsd:documentation>Für Mahnung zuständig bei VU, Sachbearbeiter, Abteilung, Telefon, Email etc.</xsd:documentation>
   
</xsd:annotation>
   
<xsd:simpleType>
     
<xsd:restriction base="xsd:string">
       
<xsd:minLength value="1"/>
       
<xsd:maxLength value="80"/>
     
</xsd:restriction>
   
</xsd:simpleType>
 
</xsd:attribute>
 
<xsd:attribute name="MahnStelleBeauftragt" use="optional">
   
<xsd:annotation>
     
<xsd:documentation>Für Mahnung beauftragte Stelle, Inkassobüro, Anwalt, Telefon, Email etc.</xsd:documentation>
   
</xsd:annotation>
   
<xsd:simpleType>
     
<xsd:restriction base="xsd:string">
       
<xsd:minLength value="1"/>
       
<xsd:maxLength value="80"/>
     
</xsd:restriction>
   
</xsd:simpleType>
 
</xsd:attribute>
 
<xsd:attribute name="MahnStufeGueltigAb" type="omds:Datum" use="optional">
   
<xsd:annotation>
     
<xsd:documentation>Datum, ab wann die Mahnstufe gilt</xsd:documentation>
   
</xsd:annotation>
 
</xsd:attribute>
 
<xsd:attribute name="MahnStufeGueltigBis" type="omds:Datum" use="optional">
   
<xsd:annotation>
     
<xsd:documentation>Datum, bis wann die Mahnstufe gilt. Ist ungleich MahnStufeGueltigAbNext.</xsd:documentation>
   
</xsd:annotation>
 
</xsd:attribute>
 
<xsd:attribute name="MahnStufeCdNext" type="omds:MahnStufeCd_Type" use="optional">
   
<xsd:annotation>
     
<xsd:documentation>Nächste Mahnstufe in codierter Form</xsd:documentation>
   
</xsd:annotation>
 
</xsd:attribute>
 
<xsd:attribute name="MahnStufeTextVUNext" use="optional">
   
<xsd:annotation>
     
<xsd:documentation>Nächste Mahnstufe des Versicherungsunternehmens in Textform</xsd:documentation>
   
</xsd:annotation>
   
<xsd:simpleType>
     
<xsd:restriction base="xsd:string">
       
<xsd:minLength value="1"/>
       
<xsd:maxLength value="40"/>
     
</xsd:restriction>
   
</xsd:simpleType>
 
</xsd:attribute>
 
<xsd:attribute name="MahnStufeGueltigAbNext" type="omds:Datum" use="optional">
   
<xsd:annotation>
     
<xsd:documentation>Datum, ab wann die nächste Mahnstufe gilt</xsd:documentation>
   
</xsd:annotation>
 
</xsd:attribute>
 
<xsd:attribute name="MahnLetzteZahlung" type="omds:Datum" use="optional">
   
<xsd:annotation>
     
<xsd:documentation>Datum, wann letzte Zahlung zu Prämienkonto erfolgte</xsd:documentation>
   
</xsd:annotation>
 
</xsd:attribute>
 
<xsd:attribute name="MahnAeltesteFaelligkeit" type="omds:Datum" use="optional">
   
<xsd:annotation>
     
<xsd:documentation>Datum, welche älteste Fälligkeit gemahnt wird</xsd:documentation>
   
</xsd:annotation>
 
</xsd:attribute>
 
<xsd:attribute name="MahnAnzahlFaelligkeiten" type="xsd:unsignedShort" use="optional">
   
<xsd:annotation>
     
<xsd:documentation>Anzahl der gemahnten Fälligkeiten</xsd:documentation>
   
</xsd:annotation>
 
</xsd:attribute>
 
<xsd:attribute name="GrundRuecklaufCd" type="omds:GrundRuecklaufCd_Type" use="optional">
   
<xsd:annotation>
     
<xsd:documentation>Grund, warum ein Einzugsversuch nicht erfolgreich war, in codierter Form</xsd:documentation>
   
</xsd:annotation>
 
</xsd:attribute>
 
<xsd:attribute name="MahnDeckungBis" type="omds:Datum" use="optional">
   
<xsd:annotation>
     
<xsd:documentation>Datum, bis wann die Deckung gegeben ist</xsd:documentation>
   
</xsd:annotation>
 
</xsd:attribute>
 
<xsd:attribute name="VtgSparteCd" type="omds:VtgSparteCd_Type" use="optional"/>
</xsd:complexType>

attribute MAHNUNG_Type/@MahnverfahrenNr
type restriction of xsd:string
properties
use required
facets
Kind Value Annotation
minLength 1
maxLength 32
source <xsd:attribute name="MahnverfahrenNr" use="required">
 
<xsd:simpleType>
   
<xsd:restriction base="xsd:string">
     
<xsd:minLength value="1"/>
     
<xsd:maxLength value="32"/>
   
</xsd:restriction>
 
</xsd:simpleType>
</xsd:attribute>

attribute MAHNUNG_Type/@MahnungNr
type xsd:positiveInteger
properties
use optional
annotation
documentation
Nummer der Mahnung
documentation
Laufende Nummer pro erfolgter Mahnung bzw. Mahnende innerhalb eines Mahnverfahrens
source <xsd:attribute name="MahnungNr" type="xsd:positiveInteger" use="optional">
 
<xsd:annotation>
   
<xsd:documentation>Nummer der Mahnung</xsd:documentation>
   
<xsd:documentation>Laufende Nummer pro erfolgter Mahnung bzw. Mahnende innerhalb eines Mahnverfahrens</xsd:documentation>
 
</xsd:annotation>
</xsd:attribute>

attribute MAHNUNG_Type/@Polizzennr
type omds:Polizzennr
properties
use required
facets
Kind Value Annotation
minLength 1
maxLength 26
source <xsd:attribute name="Polizzennr" type="omds:Polizzennr" use="required"/>

attribute MAHNUNG_Type/@VertragsID
type omds:VertragsID
properties
use optional
facets
Kind Value Annotation
minLength 1
maxLength 40
source <xsd:attribute name="VertragsID" type="omds:VertragsID" use="optional"/>

attribute MAHNUNG_Type/@Vermnr
type omds:Vermnr
properties
use required
facets
Kind Value Annotation
minLength 1
maxLength 10
source <xsd:attribute name="Vermnr" type="omds:Vermnr" use="required"/>

attribute MAHNUNG_Type/@MahnBetrag
type omds:decimal
properties
use required
facets
Kind Value Annotation
totalDigits 11
fractionDigits 2
pattern -?\d{1,9}[.]\d\d
annotation
documentation
Mahnbetrag
documentation
Enthält "alles" (Prämien, Spesen, allfällige Zinsen)
documentation
Ist 0.00 für MahnStufeCd "L"
source <xsd:attribute name="MahnBetrag" type="omds:decimal" use="required">
 
<xsd:annotation>
   
<xsd:documentation>Mahnbetrag</xsd:documentation>
   
<xsd:documentation>Enthält "alles" (Prämien, Spesen, allfällige Zinsen)</xsd:documentation>
   
<xsd:documentation>Ist 0.00 für MahnStufeCd "L"</xsd:documentation>
 
</xsd:annotation>
</xsd:attribute>

attribute MAHNUNG_Type/@MahnSpesen
type omds:decimal
properties
use optional
facets
Kind Value Annotation
totalDigits 11
fractionDigits 2
pattern -?\d{1,9}[.]\d\d
annotation
documentation
MahnSpesen
documentation
Enthält Spesen, allfällige Zinsen
documentation
Sind in MahnBetrag ebenfalls bereits enthalten
source <xsd:attribute name="MahnSpesen" type="omds:decimal" use="optional">
 
<xsd:annotation>
   
<xsd:documentation>MahnSpesen</xsd:documentation>
   
<xsd:documentation>Enthält Spesen, allfällige Zinsen</xsd:documentation>
   
<xsd:documentation>Sind in MahnBetrag ebenfalls bereits enthalten</xsd:documentation>
 
</xsd:annotation>
</xsd:attribute>

attribute MAHNUNG_Type/@MahnStufeCd
type omds:MahnStufeCd_Type
properties
use required
facets
Kind Value Annotation
enumeration E
documentation
erledigt
enumeration 00
documentation
unbekannt
enumeration 01
documentation
Zahlungserinnerung
enumeration 02
documentation
Qualifizierte Mahnung (§38 bzw. §39)
enumeration 03
documentation
Deckungsfreiheit
enumeration 04
documentation
Klagsandrohung
enumeration 05
documentation
Klagetermin
enumeration 06
documentation
Betreuerintervention vor Mahnklage
enumeration 07
documentation
Auftrag zur Klage
enumeration 08
documentation
Androhung Kennzeichenentzug (§61/3)
enumeration 09
documentation
Prämienklage eingebracht
enumeration 10
documentation
Brief §39
enumeration 11
documentation
Durchführung Kennzeichenentzug (§61/4)
enumeration 12
documentation
Androhung Storno
enumeration 13
documentation
Durchführung Storno
enumeration 99
documentation
Sonstiges
annotation
documentation
Mahnstufe in codierter Form
source <xsd:attribute name="MahnStufeCd" type="omds:MahnStufeCd_Type" use="required">
 
<xsd:annotation>
   
<xsd:documentation>Mahnstufe in codierter Form</xsd:documentation>
 
</xsd:annotation>
</xsd:attribute>

attribute MAHNUNG_Type/@MahnStufeTextVU
type restriction of xsd:string
properties
use optional
facets
Kind Value Annotation
minLength 1
maxLength 40
annotation
documentation
Mahnstufe des Versicherungsunternehmens in Textform
source <xsd:attribute name="MahnStufeTextVU" use="optional">
 
<xsd:annotation>
   
<xsd:documentation>Mahnstufe des Versicherungsunternehmens in Textform</xsd:documentation>
 
</xsd:annotation>
 
<xsd:simpleType>
   
<xsd:restriction base="xsd:string">
     
<xsd:minLength value="1"/>
     
<xsd:maxLength value="40"/>
   
</xsd:restriction>
 
</xsd:simpleType>
</xsd:attribute>

attribute MAHNUNG_Type/@MahnStelleVU
type restriction of xsd:string
properties
use optional
facets
Kind Value Annotation
minLength 1
maxLength 80
annotation
documentation
Für Mahnung zuständig bei VU, Sachbearbeiter, Abteilung, Telefon, Email etc.
source <xsd:attribute name="MahnStelleVU" use="optional">
 
<xsd:annotation>
   
<xsd:documentation>Für Mahnung zuständig bei VU, Sachbearbeiter, Abteilung, Telefon, Email etc.</xsd:documentation>
 
</xsd:annotation>
 
<xsd:simpleType>
   
<xsd:restriction base="xsd:string">
     
<xsd:minLength value="1"/>
     
<xsd:maxLength value="80"/>
   
</xsd:restriction>
 
</xsd:simpleType>
</xsd:attribute>

attribute MAHNUNG_Type/@MahnStelleBeauftragt
type restriction of xsd:string
properties
use optional
facets
Kind Value Annotation
minLength 1
maxLength 80
annotation
documentation
Für Mahnung beauftragte Stelle, Inkassobüro, Anwalt, Telefon, Email etc.
source <xsd:attribute name="MahnStelleBeauftragt" use="optional">
 
<xsd:annotation>
   
<xsd:documentation>Für Mahnung beauftragte Stelle, Inkassobüro, Anwalt, Telefon, Email etc.</xsd:documentation>
 
</xsd:annotation>
 
<xsd:simpleType>
   
<xsd:restriction base="xsd:string">
     
<xsd:minLength value="1"/>
     
<xsd:maxLength value="80"/>
   
</xsd:restriction>
 
</xsd:simpleType>
</xsd:attribute>

attribute MAHNUNG_Type/@MahnStufeGueltigAb
type omds:Datum
properties
use optional
facets
Kind Value Annotation
minInclusive 1900-01-01
maxInclusive 9999-12-31
annotation
documentation
Datum, ab wann die Mahnstufe gilt
source <xsd:attribute name="MahnStufeGueltigAb" type="omds:Datum" use="optional">
 
<xsd:annotation>
   
<xsd:documentation>Datum, ab wann die Mahnstufe gilt</xsd:documentation>
 
</xsd:annotation>
</xsd:attribute>

attribute MAHNUNG_Type/@MahnStufeGueltigBis
type omds:Datum
properties
use optional
facets
Kind Value Annotation
minInclusive 1900-01-01
maxInclusive 9999-12-31
annotation
documentation
Datum, bis wann die Mahnstufe gilt. Ist ungleich MahnStufeGueltigAbNext.
source <xsd:attribute name="MahnStufeGueltigBis" type="omds:Datum" use="optional">
 
<xsd:annotation>
   
<xsd:documentation>Datum, bis wann die Mahnstufe gilt. Ist ungleich MahnStufeGueltigAbNext.</xsd:documentation>
 
</xsd:annotation>
</xsd:attribute>

attribute MAHNUNG_Type/@MahnStufeCdNext
type omds:MahnStufeCd_Type
properties
use optional
facets
Kind Value Annotation
enumeration E
documentation
erledigt
enumeration 00
documentation
unbekannt
enumeration 01
documentation
Zahlungserinnerung
enumeration 02
documentation
Qualifizierte Mahnung (§38 bzw. §39)
enumeration 03
documentation
Deckungsfreiheit
enumeration 04
documentation
Klagsandrohung
enumeration 05
documentation
Klagetermin
enumeration 06
documentation
Betreuerintervention vor Mahnklage
enumeration 07
documentation
Auftrag zur Klage
enumeration 08
documentation
Androhung Kennzeichenentzug (§61/3)
enumeration 09
documentation
Prämienklage eingebracht
enumeration 10
documentation
Brief §39
enumeration 11
documentation
Durchführung Kennzeichenentzug (§61/4)
enumeration 12
documentation
Androhung Storno
enumeration 13
documentation
Durchführung Storno
enumeration 99
documentation
Sonstiges
annotation
documentation
Nächste Mahnstufe in codierter Form
source <xsd:attribute name="MahnStufeCdNext" type="omds:MahnStufeCd_Type" use="optional">
 
<xsd:annotation>
   
<xsd:documentation>Nächste Mahnstufe in codierter Form</xsd:documentation>
 
</xsd:annotation>
</xsd:attribute>

attribute MAHNUNG_Type/@MahnStufeTextVUNext
type restriction of xsd:string
properties
use optional
facets
Kind Value Annotation
minLength 1
maxLength 40
annotation
documentation
Nächste Mahnstufe des Versicherungsunternehmens in Textform
source <xsd:attribute name="MahnStufeTextVUNext" use="optional">
 
<xsd:annotation>
   
<xsd:documentation>Nächste Mahnstufe des Versicherungsunternehmens in Textform</xsd:documentation>
 
</xsd:annotation>
 
<xsd:simpleType>
   
<xsd:restriction base="xsd:string">
     
<xsd:minLength value="1"/>
     
<xsd:maxLength value="40"/>
   
</xsd:restriction>
 
</xsd:simpleType>
</xsd:attribute>

attribute MAHNUNG_Type/@MahnStufeGueltigAbNext
type omds:Datum
properties
use optional
facets
Kind Value Annotation
minInclusive 1900-01-01
maxInclusive 9999-12-31
annotation
documentation
Datum, ab wann die nächste Mahnstufe gilt
source <xsd:attribute name="MahnStufeGueltigAbNext" type="omds:Datum" use="optional">
 
<xsd:annotation>
   
<xsd:documentation>Datum, ab wann die nächste Mahnstufe gilt</xsd:documentation>
 
</xsd:annotation>
</xsd:attribute>

attribute MAHNUNG_Type/@MahnLetzteZahlung
type omds:Datum
properties
use optional
facets
Kind Value Annotation
minInclusive 1900-01-01
maxInclusive 9999-12-31
annotation
documentation
Datum, wann letzte Zahlung zu Prämienkonto erfolgte
source <xsd:attribute name="MahnLetzteZahlung" type="omds:Datum" use="optional">
 
<xsd:annotation>
   
<xsd:documentation>Datum, wann letzte Zahlung zu Prämienkonto erfolgte</xsd:documentation>
 
</xsd:annotation>
</xsd:attribute>

attribute MAHNUNG_Type/@MahnAeltesteFaelligkeit
type omds:Datum
properties
use optional
facets
Kind Value Annotation
minInclusive 1900-01-01
maxInclusive 9999-12-31
annotation
documentation
Datum, welche älteste Fälligkeit gemahnt wird
source <xsd:attribute name="MahnAeltesteFaelligkeit" type="omds:Datum" use="optional">
 
<xsd:annotation>
   
<xsd:documentation>Datum, welche älteste Fälligkeit gemahnt wird</xsd:documentation>
 
</xsd:annotation>
</xsd:attribute>

attribute MAHNUNG_Type/@MahnAnzahlFaelligkeiten
type xsd:unsignedShort
properties
use optional
annotation
documentation
Anzahl der gemahnten Fälligkeiten
source <xsd:attribute name="MahnAnzahlFaelligkeiten" type="xsd:unsignedShort" use="optional">
 
<xsd:annotation>
   
<xsd:documentation>Anzahl der gemahnten Fälligkeiten</xsd:documentation>
 
</xsd:annotation>
</xsd:attribute>

attribute MAHNUNG_Type/@GrundRuecklaufCd
type omds:GrundRuecklaufCd_Type
properties
use optional
facets
Kind Value Annotation
enumeration 00
documentation
Nichteinlösung
enumeration 01
documentation
kein Konto
enumeration 02
documentation
Konto geschlossen
enumeration 03
documentation
kein Abbuchungsauftrag
enumeration 04
documentation
Abbuchungsauftrag storniert
enumeration 05
documentation
Kontonummer falsch
enumeration 06
documentation
Bankleitzahl falsch
enumeration 07
documentation
Kundeneinspruch
enumeration 08
documentation
Todesfall
enumeration 09
documentation
Abbuchungsauftrag wird nicht mehr durchgeführt
enumeration 12
documentation
Storno
enumeration 13
documentation
Lastschrift auf dieses Konto nicht möglich
enumeration 14
documentation
Gutschrift auf dieses Konto gestzl. nicht möglich
enumeration 20
documentation
Formalfehler
enumeration 99
documentation
keine Rückläuferaktivität
annotation
documentation
Grund, warum ein Einzugsversuch nicht erfolgreich war, in codierter Form
source <xsd:attribute name="GrundRuecklaufCd" type="omds:GrundRuecklaufCd_Type" use="optional">
 
<xsd:annotation>
   
<xsd:documentation>Grund, warum ein Einzugsversuch nicht erfolgreich war, in codierter Form</xsd:documentation>
 
</xsd:annotation>
</xsd:attribute>

attribute MAHNUNG_Type/@MahnDeckungBis
type omds:Datum
properties
use optional
facets
Kind Value Annotation
minInclusive 1900-01-01
maxInclusive 9999-12-31
annotation
documentation
Datum, bis wann die Deckung gegeben ist
source <xsd:attribute name="MahnDeckungBis" type="omds:Datum" use="optional">
 
<xsd:annotation>
   
<xsd:documentation>Datum, bis wann die Deckung gegeben ist</xsd:documentation>
 
</xsd:annotation>
</xsd:attribute>

attribute MAHNUNG_Type/@VtgSparteCd
type omds:VtgSparteCd_Type
properties
use optional
facets
Kind Value Annotation
enumeration BEH
documentation
Eigenheim Bündel
enumeration BHH
documentation
Haushalt Bündel
enumeration BLA
documentation
Landwirtschaft Bündel
enumeration BBG
documentation
Betrieb/Gewerbe Bündel
enumeration BWH
documentation
Wohnhaus/Objekt Bündel
enumeration BKF
documentation
KFZ Bündel
enumeration BPV
documentation
Personen Bündel
enumeration BPR
documentation
Privat Bündel
enumeration B99
documentation
Sonstige Bündel
enumeration AH
documentation
KFZ-Haftpflicht
enumeration AK
documentation
KFZ-Kasko
enumeration AS
documentation
Assistance
enumeration AU
documentation
KFZ-Insassenunfall
enumeration BF
documentation
BUFT
enumeration BS
documentation
Bausparen
enumeration BU
documentation
Betriebs-Unterbrechung
enumeration ED
documentation
Einbruchdiebstahl
enumeration FE
documentation
Feuer
enumeration GB
documentation
Glasbruch
enumeration HH
documentation
Wohnungs-Versicherung
enumeration HP
documentation
Haftpflicht
enumeration KV
documentation
Krankenversicherung
enumeration LV
documentation
Lebensversicherung
enumeration LS
documentation
Leasing
enumeration LW
documentation
Leitungswasser
enumeration MG
documentation
Maschinen und Geräte
enumeration RS
documentation
Recht(s)schutz
enumeration ST
documentation
Sturm
enumeration TI
documentation
Tierversicherung
enumeration TP
documentation
Transportversicherung
enumeration UV
documentation
Unfallversicherung
enumeration 99
documentation
sonstige Einzelversicherung
source <xsd:attribute name="VtgSparteCd" type="omds:VtgSparteCd_Type" use="optional"/>

complexType NATUERLICHE_PERSON_Type
diagram omds3_ON2_Antrag_Common_p150.png
namespace urn:omds20
used by
element NATUERLICHE_PERSON
attributes
Name  Type  Use  Default  Fixed  Annotation
Familienname  derived by: xsd:string  required      
Vorname  derived by: xsd:string  optional      
GeschlechtCd  omds:GeschlechtCd_Type  required      
Gebdat  omds:Datum  optional      
LandesCd  omds:LandesCd_Type  required      
FamilienstandCd  omds:FamilienstandCd_Type  required      
GebLandCd  omds:LandesCd_Type  optional      
HauptWohnLandCd  omds:LandesCd_Type  optional      
PersonID_VU  omds:PersonID_Type  optional      
PersonID_Makler  omds:PersonID_Type  optional      
source <xsd:complexType name="NATUERLICHE_PERSON_Type">
 
<xsd:attribute name="Familienname" use="required">
   
<xsd:simpleType>
     
<xsd:restriction base="xsd:string">
       
<xsd:maxLength value="80"/>
       
<xsd:minLength value="1"/>
     
</xsd:restriction>
   
</xsd:simpleType>
 
</xsd:attribute>
 
<xsd:attribute name="Vorname" use="optional">
   
<xsd:simpleType>
     
<xsd:restriction base="xsd:string">
       
<xsd:maxLength value="40"/>
     
</xsd:restriction>
   
</xsd:simpleType>
 
</xsd:attribute>
 
<xsd:attribute name="GeschlechtCd" type="omds:GeschlechtCd_Type" use="required"/>
 
<xsd:attribute name="Gebdat" type="omds:Datum" use="optional"/>
 
<xsd:attribute name="LandesCd" type="omds:LandesCd_Type" use="required"/>
 
<xsd:attribute name="FamilienstandCd" type="omds:FamilienstandCd_Type" use="required"/>
 
<xsd:attribute name="GebLandCd" type="omds:LandesCd_Type" use="optional"/>
 
<xsd:attribute name="HauptWohnLandCd" type="omds:LandesCd_Type" use="optional"/>
 
<xsd:attribute name="PersonID_VU" type="omds:PersonID_Type" use="optional"/>
 
<xsd:attribute name="PersonID_Makler" type="omds:PersonID_Type" use="optional"/>
</xsd:complexType>

attribute NATUERLICHE_PERSON_Type/@Familienname
type restriction of xsd:string
properties
use required
facets
Kind Value Annotation
minLength 1
maxLength 80
source <xsd:attribute name="Familienname" use="required">
 
<xsd:simpleType>
   
<xsd:restriction base="xsd:string">
     
<xsd:maxLength value="80"/>
     
<xsd:minLength value="1"/>
   
</xsd:restriction>
 
</xsd:simpleType>
</xsd:attribute>

attribute NATUERLICHE_PERSON_Type/@Vorname
type restriction of xsd:string
properties
use optional
facets
Kind Value Annotation
maxLength 40
source <xsd:attribute name="Vorname" use="optional">
 
<xsd:simpleType>
   
<xsd:restriction base="xsd:string">
     
<xsd:maxLength value="40"/>
   
</xsd:restriction>
 
</xsd:simpleType>
</xsd:attribute>

attribute NATUERLICHE_PERSON_Type/@GeschlechtCd
type omds:GeschlechtCd_Type
properties
use required
facets
Kind Value Annotation
enumeration 0
documentation
unbekannt
enumeration 1
documentation
männlich
enumeration 2
documentation
weiblich
source <xsd:attribute name="GeschlechtCd" type="omds:GeschlechtCd_Type" use="required"/>

attribute NATUERLICHE_PERSON_Type/@Gebdat
type omds:Datum
properties
use optional
facets
Kind Value Annotation
minInclusive 1900-01-01
maxInclusive 9999-12-31
source <xsd:attribute name="Gebdat" type="omds:Datum" use="optional"/>

attribute NATUERLICHE_PERSON_Type/@LandesCd
type omds:LandesCd_Type
properties
use required
facets
Kind Value Annotation
enumeration 000
documentation
unbekannt
enumeration 999
documentation
sonstiges
enumeration AFG
documentation
Afghanistan
enumeration EGY
documentation
Ägypten
enumeration ALA
documentation
Åland
enumeration ALB
documentation
Albanien
enumeration DZA
documentation
Algerien
enumeration VIR
documentation
Amerikanische Jungferninseln
enumeration ASM
documentation
Amerikanisch-Samoa
enumeration AND
documentation
Andorra
enumeration AGO
documentation
Angola
enumeration AIA
documentation
Anguilla
enumeration ATA
documentation
Antarktika
enumeration ATG
documentation
Antigua und Barbuda
enumeration GNQ
documentation
Äquatorialguinea
enumeration ARG
documentation
Argentinien
enumeration ARM
documentation
Armenien
enumeration ABW
documentation
Aruba
enumeration ASC
documentation
Ascension
enumeration AZE
documentation
Aserbaidschan
enumeration ETH
documentation
Äthiopien
enumeration AUS
documentation
Australien
enumeration BHS
documentation
Bahamas
enumeration BHR
documentation
Bahrain
enumeration BGD
documentation
Bangladesch
enumeration BRB
documentation
Barbados
enumeration BLR
documentation
Belarus (Weißrussland)
enumeration BEL
documentation
Belgien
enumeration BLZ
documentation
Belize
enumeration BEN
documentation
Benin
enumeration BMU
documentation
Bermuda
enumeration BTN
documentation
Bhutan
enumeration BOL
documentation
Bolivien
enumeration BES
documentation
Bonaire, Sint Eustatius und Saba (Niederlande)
enumeration BIH
documentation
Bosnien und Herzegowina
enumeration BWA
documentation
Botswana
enumeration BVT
documentation
Bouvetinsel
enumeration BRA
documentation
Brasilien
enumeration VGB
documentation
Britische Jungferninseln
enumeration IOT
documentation
Britisches Territorium im Indischen Ozean
enumeration BRN
documentation
Brunei Darussalam
enumeration BGR
documentation
Bulgarien
enumeration BFA
documentation
Burkina Faso
enumeration BUR
documentation
Burma (jetzt Myanmar)
enumeration BDI
documentation
Burundi
enumeration CHL
documentation
Chile
enumeration CHN
documentation
China, Volksrepublik
enumeration CPT
documentation
Clipperton (reserviert für ITU)
enumeration COK
documentation
Cookinseln
enumeration CRI
documentation
Costa Rica
enumeration CIV
documentation
Côte d´Ivoire (Elfenbeinküste)
enumeration CUW
documentation
Curaçao
enumeration DNK
documentation
Dänemark
enumeration DEU
documentation
Deutschland
enumeration DGA
documentation
Diego Garcia (reserviert für ITU)
enumeration DMA
documentation
Dominica
enumeration DOM
documentation
Dominikanische Republik
enumeration DJI
documentation
Dschibuti
enumeration ECU
documentation
Ecuador
enumeration SLV
documentation
El Salvador
enumeration ERI
documentation
Eritrea
enumeration EST
documentation
Estland
enumeration CEE
documentation
Europäische Gemeinschaft
enumeration FLK
documentation
Falklandinseln
enumeration FRO
documentation
Färöer
enumeration FJI
documentation
Fidschi
enumeration FIN
documentation
Finnland
enumeration FRA
documentation
Frankreich
enumeration FXX
documentation
Frankreich, France métropolitaine
enumeration ATF
documentation
Französische Süd- und Antarktisgebiete
enumeration GUF
documentation
Französisch-Guayana
enumeration PYF
documentation
Französisch-Polynesien
enumeration GAB
documentation
Gabun
enumeration GMB
documentation
Gambia
enumeration GEO
documentation
Georgien
enumeration GHA
documentation
Ghana
enumeration GIB
documentation
Gibraltar
enumeration GRD
documentation
Grenada
enumeration GRC
documentation
Griechenland
enumeration GRL
documentation
Grönland
enumeration GLP
documentation
Guadeloupe
enumeration GUM
documentation
Guam
enumeration GTM
documentation
Guatemala
enumeration GGY
documentation
Guernsey (Kanalinsel)
enumeration GIN
documentation
Guinea
enumeration GNB
documentation
Guinea-Bissau
enumeration GUY
documentation
Guyana
enumeration HTI
documentation
Haiti
enumeration HMD
documentation
Heard und McDonaldinseln
enumeration HND
documentation
Honduras
enumeration HKG
documentation
Hongkong
enumeration IND
documentation
Indien
enumeration IDN
documentation
Indonesien
enumeration IMN
documentation
Insel Man
enumeration IRQ
documentation
Irak
enumeration IRN
documentation
Iran, Islamische Republik
enumeration IRL
documentation
Irland
enumeration ISL
documentation
Island
enumeration ISR
documentation
Israel
enumeration ITA
documentation
Italien
enumeration JAM
documentation
Jamaika
enumeration JPN
documentation
Japan
enumeration YEM
documentation
Jemen
enumeration JEY
documentation
Jersey (Kanalinsel)
enumeration JOR
documentation
Jordanien
enumeration YUG
documentation
Jugoslawien (historisch)
enumeration CYM
documentation
Kaimaninseln
enumeration KHM
documentation
Kambodscha
enumeration CMR
documentation
Kamerun
enumeration CAN
documentation
Kanada
enumeration CPV
documentation
Kap Verde
enumeration KAZ
documentation
Kasachstan
enumeration QAT
documentation
Katar
enumeration KEN
documentation
Kenia
enumeration KGZ
documentation
Kirgisistan
enumeration KIR
documentation
Kiribati
enumeration CCK
documentation
Kokosinseln
enumeration COL
documentation
Kolumbien
enumeration COM
documentation
Komoren
enumeration COD
documentation
Kongo, Demokratische Republik (ehem. Zaire)
enumeration COG
documentation
Kongo, Republik (ehem. K.-Brazzaville)
enumeration PRK
documentation
Korea, Demokratische Volksrepublik (Nordkorea)
enumeration KOR
documentation
Korea, Republik (Südkorea)
enumeration HRV
documentation
Kroatien
enumeration CUB
documentation
Kuba
enumeration KWT
documentation
Kuwait
enumeration LAO
documentation
Laos, Demokratische Volksrepublik
enumeration LSO
documentation
Lesotho
enumeration LVA
documentation
Lettland
enumeration LBN
documentation
Libanon
enumeration LBR
documentation
Liberia
enumeration LBY
documentation
Libyen
enumeration LIE
documentation
Liechtenstein
enumeration LTU
documentation
Litauen
enumeration LUX
documentation
Luxemburg
enumeration MAC
documentation
Macau
enumeration MDG
documentation
Madagaskar
enumeration MWI
documentation
Malawi
enumeration MYS
documentation
Malaysia
enumeration MDV
documentation
Malediven
enumeration MLI
documentation
Mali
enumeration MLT
documentation
Malta
enumeration MAR
documentation
Marokko
enumeration MHL
documentation
Marshallinseln
enumeration MTQ
documentation
Martinique
enumeration MRT
documentation
Mauretanien
enumeration MUS
documentation
Mauritius
enumeration MYT
documentation
Mayotte
enumeration MKD
documentation
Mazedonien
enumeration MEX
documentation
Mexiko
enumeration FSM
documentation
Mikronesien
enumeration MDA
documentation
Moldawien (Republik Moldau)
enumeration MCO
documentation
Monaco
enumeration MNG
documentation
Mongolei
enumeration MNE
documentation
Montenegro
enumeration MSR
documentation
Montserrat
enumeration MOZ
documentation
Mosambik
enumeration MMR
documentation
Myanmar (Burma)
enumeration NAM
documentation
Namibia
enumeration NRU
documentation
Nauru
enumeration NPL
documentation
Nepal
enumeration NCL
documentation
Neukaledonien
enumeration NZL
documentation
Neuseeland
enumeration NTZ
documentation
Neutrale Zone (Saudi-Arabien und Irak bis 1993)
enumeration NIC
documentation
Nicaragua
enumeration NLD
documentation
Niederlande
enumeration ANT
documentation
Niederländische Antillen (historisch)
enumeration NER
documentation
Niger
enumeration NGA
documentation
Nigeria
enumeration NIU
documentation
Niue
enumeration MNP
documentation
Nördliche Marianen
enumeration NFK
documentation
Norfolkinsel
enumeration NOR
documentation
Norwegen
enumeration OMN
documentation
Oman
enumeration AUT
documentation
Österreich
enumeration TLS
documentation
Osttimor (Timor-Leste)
enumeration PAK
documentation
Pakistan
enumeration PLW
documentation
Palau
enumeration PAN
documentation
Panama
enumeration PNG
documentation
Papua-Neuguinea
enumeration PRY
documentation
Paraguay
enumeration PER
documentation
Peru
enumeration PHL
documentation
Philippinen
enumeration PCN
documentation
Pitcairninseln
enumeration POL
documentation
Polen
enumeration PRT
documentation
Portugal
enumeration PRI
documentation
Puerto Rico
enumeration TWN
documentation
Republik China (Taiwan)
enumeration REU
documentation
Réunion
enumeration RWA
documentation
Ruanda
enumeration ROU
documentation
Rumänien
enumeration RUS
documentation
Russische Föderation
enumeration BLM
documentation
Saint-Barthélemy
enumeration MAF
documentation
Saint-Martin (franz. Teil)
enumeration SPM
documentation
Saint-Pierre und Miquelon
enumeration SLB
documentation
Salomonen
enumeration ZMB
documentation
Sambia
enumeration WSM
documentation
Samoa
enumeration SMR
documentation
San Marino
enumeration STP
documentation
São Tomé und Príncipe
enumeration SAU
documentation
Saudi-Arabien
enumeration SWE
documentation
Schweden
enumeration CHE
documentation
Schweiz (Confoederatio Helvetica)
enumeration SEN
documentation
Senegal
enumeration SRB
documentation
Serbien
enumeration SCG
documentation
Serbien und Montenegro (historisch)
enumeration SYC
documentation
Seychellen
enumeration SLE
documentation
Sierra Leone
enumeration ZWE
documentation
Simbabwe
enumeration SGP
documentation
Singapur
enumeration SXM
documentation
Sint Maarten (niederl. Teil)
enumeration SVK
documentation
Slowakei
enumeration SVN
documentation
Slowenien
enumeration SOM
documentation
Somalia
enumeration ESP
documentation
Spanien
enumeration LKA
documentation
Sri Lanka
enumeration SHN
documentation
St. Helena
enumeration KNA
documentation
St. Kitts und Nevis
enumeration LCA
documentation
St. Lucia
enumeration VCT
documentation
St. Vincent und die Grenadinen
enumeration PSE
documentation
Staat Palästina
enumeration ZAF
documentation
Südafrika
enumeration SDN
documentation
Sudan
enumeration SGS
documentation
Südgeorgien und die Südlichen Sandwichinseln
enumeration SSD
documentation
Südsudan
enumeration SUR
documentation
Suriname
enumeration SJM
documentation
Svalbard und Jan Mayen
enumeration SWZ
documentation
Swasiland
enumeration SYR
documentation
Syrien, Arabische Republik
enumeration TJK
documentation
Tadschikistan
enumeration TZA
documentation
Tansania, Vereinigte Republik
enumeration THA
documentation
Thailand
enumeration TGO
documentation
Togo
enumeration TKL
documentation
Tokelau
enumeration TON
documentation
Tonga
enumeration TTO
documentation
Trinidad und Tobago
enumeration TAA
documentation
Tristan da Cunha
enumeration TCD
documentation
Tschad
enumeration CZE
documentation
Tschechien
enumeration CSK
documentation
Tschechoslowakei (historisch)
enumeration TUN
documentation
Tunesien
enumeration TUR
documentation
Türkei
enumeration TKM
documentation
Turkmenistan
enumeration TCA
documentation
Turks- und Caicosinseln
enumeration TUV
documentation
Tuvalu
enumeration SUN
documentation
UdSSR (historisch)
enumeration UGA
documentation
Uganda
enumeration UKR
documentation
Ukraine
enumeration HUN
documentation
Ungarn
enumeration UMI
documentation
United States Minor Outlying Islands
enumeration URY
documentation
Uruguay
enumeration UZB
documentation
Usbekistan
enumeration VUT
documentation
Vanuatu
enumeration VAT
documentation
Vatikanstadt
enumeration VEN
documentation
Venezuela
enumeration ARE
documentation
Vereinigte Arabische Emirate
enumeration USA
documentation
Vereinigte Staaten von Amerika
enumeration GBR
documentation
Vereinigtes Königreich Großbritannien und Nordirland
enumeration VNM
documentation
Vietnam
enumeration WLF
documentation
Wallis und Futuna
enumeration CXR
documentation
Weihnachtsinsel
enumeration ESH
documentation
Westsahara
enumeration ZAR
documentation
Zaire (jetzt Demokratische Republik Kongo)
enumeration CAF
documentation
Zentralafrikanische Republik
enumeration CYP
documentation
Zypern
source <xsd:attribute name="LandesCd" type="omds:LandesCd_Type" use="required"/>

attribute NATUERLICHE_PERSON_Type/@FamilienstandCd
type omds:FamilienstandCd_Type
properties
use required
facets
Kind Value Annotation
enumeration 0
documentation
unbekannt
enumeration 1
documentation
ledig
enumeration 2
documentation
verheiratet
enumeration 3
documentation
geschieden
enumeration 4
documentation
verwitwet
enumeration 5
documentation
Lebensgemeinschaft
enumeration 9
documentation
keiner, sonstige
source <xsd:attribute name="FamilienstandCd" type="omds:FamilienstandCd_Type" use="required"/>

attribute NATUERLICHE_PERSON_Type/@GebLandCd
type omds:LandesCd_Type
properties
use optional
facets
Kind Value Annotation
enumeration 000
documentation
unbekannt
enumeration 999
documentation
sonstiges
enumeration AFG
documentation
Afghanistan
enumeration EGY
documentation
Ägypten
enumeration ALA
documentation
Åland
enumeration ALB
documentation
Albanien
enumeration DZA
documentation
Algerien
enumeration VIR
documentation
Amerikanische Jungferninseln
enumeration ASM
documentation
Amerikanisch-Samoa
enumeration AND
documentation
Andorra
enumeration AGO
documentation
Angola
enumeration AIA
documentation
Anguilla
enumeration ATA
documentation
Antarktika
enumeration ATG
documentation
Antigua und Barbuda
enumeration GNQ
documentation
Äquatorialguinea
enumeration ARG
documentation
Argentinien
enumeration ARM
documentation
Armenien
enumeration ABW
documentation
Aruba
enumeration ASC
documentation
Ascension
enumeration AZE
documentation
Aserbaidschan
enumeration ETH
documentation
Äthiopien
enumeration AUS
documentation
Australien
enumeration BHS
documentation
Bahamas
enumeration BHR
documentation
Bahrain
enumeration BGD
documentation
Bangladesch
enumeration BRB
documentation
Barbados
enumeration BLR
documentation
Belarus (Weißrussland)
enumeration BEL
documentation
Belgien
enumeration BLZ
documentation
Belize
enumeration BEN
documentation
Benin
enumeration BMU
documentation
Bermuda
enumeration BTN
documentation
Bhutan
enumeration BOL
documentation
Bolivien
enumeration BES
documentation
Bonaire, Sint Eustatius und Saba (Niederlande)
enumeration BIH
documentation
Bosnien und Herzegowina
enumeration BWA
documentation
Botswana
enumeration BVT
documentation
Bouvetinsel
enumeration BRA
documentation
Brasilien
enumeration VGB
documentation
Britische Jungferninseln
enumeration IOT
documentation
Britisches Territorium im Indischen Ozean
enumeration BRN
documentation
Brunei Darussalam
enumeration BGR
documentation
Bulgarien
enumeration BFA
documentation
Burkina Faso
enumeration BUR
documentation
Burma (jetzt Myanmar)
enumeration BDI
documentation
Burundi
enumeration CHL
documentation
Chile
enumeration CHN
documentation
China, Volksrepublik
enumeration CPT
documentation
Clipperton (reserviert für ITU)
enumeration COK
documentation
Cookinseln
enumeration CRI
documentation
Costa Rica
enumeration CIV
documentation
Côte d´Ivoire (Elfenbeinküste)
enumeration CUW
documentation
Curaçao
enumeration DNK
documentation
Dänemark
enumeration DEU
documentation
Deutschland
enumeration DGA
documentation
Diego Garcia (reserviert für ITU)
enumeration DMA
documentation
Dominica
enumeration DOM
documentation
Dominikanische Republik
enumeration DJI
documentation
Dschibuti
enumeration ECU
documentation
Ecuador
enumeration SLV
documentation
El Salvador
enumeration ERI
documentation
Eritrea
enumeration EST
documentation
Estland
enumeration CEE
documentation
Europäische Gemeinschaft
enumeration FLK
documentation
Falklandinseln
enumeration FRO
documentation
Färöer
enumeration FJI
documentation
Fidschi
enumeration FIN
documentation
Finnland
enumeration FRA
documentation
Frankreich
enumeration FXX
documentation
Frankreich, France métropolitaine
enumeration ATF
documentation
Französische Süd- und Antarktisgebiete
enumeration GUF
documentation
Französisch-Guayana
enumeration PYF
documentation
Französisch-Polynesien
enumeration GAB
documentation
Gabun
enumeration GMB
documentation
Gambia
enumeration GEO
documentation
Georgien
enumeration GHA
documentation
Ghana
enumeration GIB
documentation
Gibraltar
enumeration GRD
documentation
Grenada
enumeration GRC
documentation
Griechenland
enumeration GRL
documentation
Grönland
enumeration GLP
documentation
Guadeloupe
enumeration GUM
documentation
Guam
enumeration GTM
documentation
Guatemala
enumeration GGY
documentation
Guernsey (Kanalinsel)
enumeration GIN
documentation
Guinea
enumeration GNB
documentation
Guinea-Bissau
enumeration GUY
documentation
Guyana
enumeration HTI
documentation
Haiti
enumeration HMD
documentation
Heard und McDonaldinseln
enumeration HND
documentation
Honduras
enumeration HKG
documentation
Hongkong
enumeration IND
documentation
Indien
enumeration IDN
documentation
Indonesien
enumeration IMN
documentation
Insel Man
enumeration IRQ
documentation
Irak
enumeration IRN
documentation
Iran, Islamische Republik
enumeration IRL
documentation
Irland
enumeration ISL
documentation
Island
enumeration ISR
documentation
Israel
enumeration ITA
documentation
Italien
enumeration JAM
documentation
Jamaika
enumeration JPN
documentation
Japan
enumeration YEM
documentation
Jemen
enumeration JEY
documentation
Jersey (Kanalinsel)
enumeration JOR
documentation
Jordanien
enumeration YUG
documentation
Jugoslawien (historisch)
enumeration CYM
documentation
Kaimaninseln
enumeration KHM
documentation
Kambodscha
enumeration CMR
documentation
Kamerun
enumeration CAN
documentation
Kanada
enumeration CPV
documentation
Kap Verde
enumeration KAZ
documentation
Kasachstan
enumeration QAT
documentation
Katar
enumeration KEN
documentation
Kenia
enumeration KGZ
documentation
Kirgisistan
enumeration KIR
documentation
Kiribati
enumeration CCK
documentation
Kokosinseln
enumeration COL
documentation
Kolumbien
enumeration COM
documentation
Komoren
enumeration COD
documentation
Kongo, Demokratische Republik (ehem. Zaire)
enumeration COG
documentation
Kongo, Republik (ehem. K.-Brazzaville)
enumeration PRK
documentation
Korea, Demokratische Volksrepublik (Nordkorea)
enumeration KOR
documentation
Korea, Republik (Südkorea)
enumeration HRV
documentation
Kroatien
enumeration CUB
documentation
Kuba
enumeration KWT
documentation
Kuwait
enumeration LAO
documentation
Laos, Demokratische Volksrepublik
enumeration LSO
documentation
Lesotho
enumeration LVA
documentation
Lettland
enumeration LBN
documentation
Libanon
enumeration LBR
documentation
Liberia
enumeration LBY
documentation
Libyen
enumeration LIE
documentation
Liechtenstein
enumeration LTU
documentation
Litauen
enumeration LUX
documentation
Luxemburg
enumeration MAC
documentation
Macau
enumeration MDG
documentation
Madagaskar
enumeration MWI
documentation
Malawi
enumeration MYS
documentation
Malaysia
enumeration MDV
documentation
Malediven
enumeration MLI
documentation
Mali
enumeration MLT
documentation
Malta
enumeration MAR
documentation
Marokko
enumeration MHL
documentation
Marshallinseln
enumeration MTQ
documentation
Martinique
enumeration MRT
documentation
Mauretanien
enumeration MUS
documentation
Mauritius
enumeration MYT
documentation
Mayotte
enumeration MKD
documentation
Mazedonien
enumeration MEX
documentation
Mexiko
enumeration FSM
documentation
Mikronesien
enumeration MDA
documentation
Moldawien (Republik Moldau)
enumeration MCO
documentation
Monaco
enumeration MNG
documentation
Mongolei
enumeration MNE
documentation
Montenegro
enumeration MSR
documentation
Montserrat
enumeration MOZ
documentation
Mosambik
enumeration MMR
documentation
Myanmar (Burma)
enumeration NAM
documentation
Namibia
enumeration NRU
documentation
Nauru
enumeration NPL
documentation
Nepal
enumeration NCL
documentation
Neukaledonien
enumeration NZL
documentation
Neuseeland
enumeration NTZ
documentation
Neutrale Zone (Saudi-Arabien und Irak bis 1993)
enumeration NIC
documentation
Nicaragua
enumeration NLD
documentation
Niederlande
enumeration ANT
documentation
Niederländische Antillen (historisch)
enumeration NER
documentation
Niger
enumeration NGA
documentation
Nigeria
enumeration NIU
documentation
Niue
enumeration MNP
documentation
Nördliche Marianen
enumeration NFK
documentation
Norfolkinsel
enumeration NOR
documentation
Norwegen
enumeration OMN
documentation
Oman
enumeration AUT
documentation
Österreich
enumeration TLS
documentation
Osttimor (Timor-Leste)
enumeration PAK
documentation
Pakistan
enumeration PLW
documentation
Palau
enumeration PAN
documentation
Panama
enumeration PNG
documentation
Papua-Neuguinea
enumeration PRY
documentation
Paraguay
enumeration PER
documentation
Peru
enumeration PHL
documentation
Philippinen
enumeration PCN
documentation
Pitcairninseln
enumeration POL
documentation
Polen
enumeration PRT
documentation
Portugal
enumeration PRI
documentation
Puerto Rico
enumeration TWN
documentation
Republik China (Taiwan)
enumeration REU
documentation
Réunion
enumeration RWA
documentation
Ruanda
enumeration ROU
documentation
Rumänien
enumeration RUS
documentation
Russische Föderation
enumeration BLM
documentation
Saint-Barthélemy
enumeration MAF
documentation
Saint-Martin (franz. Teil)
enumeration SPM
documentation
Saint-Pierre und Miquelon
enumeration SLB
documentation
Salomonen
enumeration ZMB
documentation
Sambia
enumeration WSM
documentation
Samoa
enumeration SMR
documentation
San Marino
enumeration STP
documentation
São Tomé und Príncipe
enumeration SAU
documentation
Saudi-Arabien
enumeration SWE
documentation
Schweden
enumeration CHE
documentation
Schweiz (Confoederatio Helvetica)
enumeration SEN
documentation
Senegal
enumeration SRB
documentation
Serbien
enumeration SCG
documentation
Serbien und Montenegro (historisch)
enumeration SYC
documentation
Seychellen
enumeration SLE
documentation
Sierra Leone
enumeration ZWE
documentation
Simbabwe
enumeration SGP
documentation
Singapur
enumeration SXM
documentation
Sint Maarten (niederl. Teil)
enumeration SVK
documentation
Slowakei
enumeration SVN
documentation
Slowenien
enumeration SOM
documentation
Somalia
enumeration ESP
documentation
Spanien
enumeration LKA
documentation
Sri Lanka
enumeration SHN
documentation
St. Helena
enumeration KNA
documentation
St. Kitts und Nevis
enumeration LCA
documentation
St. Lucia
enumeration VCT
documentation
St. Vincent und die Grenadinen
enumeration PSE
documentation
Staat Palästina
enumeration ZAF
documentation
Südafrika
enumeration SDN
documentation
Sudan
enumeration SGS
documentation
Südgeorgien und die Südlichen Sandwichinseln
enumeration SSD
documentation
Südsudan
enumeration SUR
documentation
Suriname
enumeration SJM
documentation
Svalbard und Jan Mayen
enumeration SWZ
documentation
Swasiland
enumeration SYR
documentation
Syrien, Arabische Republik
enumeration TJK
documentation
Tadschikistan
enumeration TZA
documentation
Tansania, Vereinigte Republik
enumeration THA
documentation
Thailand
enumeration TGO
documentation
Togo
enumeration TKL
documentation
Tokelau
enumeration TON
documentation
Tonga
enumeration TTO
documentation
Trinidad und Tobago
enumeration TAA
documentation
Tristan da Cunha
enumeration TCD
documentation
Tschad
enumeration CZE
documentation
Tschechien
enumeration CSK
documentation
Tschechoslowakei (historisch)
enumeration TUN
documentation
Tunesien
enumeration TUR
documentation
Türkei
enumeration TKM
documentation
Turkmenistan
enumeration TCA
documentation
Turks- und Caicosinseln
enumeration TUV
documentation
Tuvalu
enumeration SUN
documentation
UdSSR (historisch)
enumeration UGA
documentation
Uganda
enumeration UKR
documentation
Ukraine
enumeration HUN
documentation
Ungarn
enumeration UMI
documentation
United States Minor Outlying Islands
enumeration URY
documentation
Uruguay
enumeration UZB
documentation
Usbekistan
enumeration VUT
documentation
Vanuatu
enumeration VAT
documentation
Vatikanstadt
enumeration VEN
documentation
Venezuela
enumeration ARE
documentation
Vereinigte Arabische Emirate
enumeration USA
documentation
Vereinigte Staaten von Amerika
enumeration GBR
documentation
Vereinigtes Königreich Großbritannien und Nordirland
enumeration VNM
documentation
Vietnam
enumeration WLF
documentation
Wallis und Futuna
enumeration CXR
documentation
Weihnachtsinsel
enumeration ESH
documentation
Westsahara
enumeration ZAR
documentation
Zaire (jetzt Demokratische Republik Kongo)
enumeration CAF
documentation
Zentralafrikanische Republik
enumeration CYP
documentation
Zypern
source <xsd:attribute name="GebLandCd" type="omds:LandesCd_Type" use="optional"/>

attribute NATUERLICHE_PERSON_Type/@HauptWohnLandCd
type omds:LandesCd_Type
properties
use optional
facets
Kind Value Annotation
enumeration 000
documentation
unbekannt
enumeration 999
documentation
sonstiges
enumeration AFG
documentation
Afghanistan
enumeration EGY
documentation
Ägypten
enumeration ALA
documentation
Åland
enumeration ALB
documentation
Albanien
enumeration DZA
documentation
Algerien
enumeration VIR
documentation
Amerikanische Jungferninseln
enumeration ASM
documentation
Amerikanisch-Samoa
enumeration AND
documentation
Andorra
enumeration AGO
documentation
Angola
enumeration AIA
documentation
Anguilla
enumeration ATA
documentation
Antarktika
enumeration ATG
documentation
Antigua und Barbuda
enumeration GNQ
documentation
Äquatorialguinea
enumeration ARG
documentation
Argentinien
enumeration ARM
documentation
Armenien
enumeration ABW
documentation
Aruba
enumeration ASC
documentation
Ascension
enumeration AZE
documentation
Aserbaidschan
enumeration ETH
documentation
Äthiopien
enumeration AUS
documentation
Australien
enumeration BHS
documentation
Bahamas
enumeration BHR
documentation
Bahrain
enumeration BGD
documentation
Bangladesch
enumeration BRB
documentation
Barbados
enumeration BLR
documentation
Belarus (Weißrussland)
enumeration BEL
documentation
Belgien
enumeration BLZ
documentation
Belize
enumeration BEN
documentation
Benin
enumeration BMU
documentation
Bermuda
enumeration BTN
documentation
Bhutan
enumeration BOL
documentation
Bolivien
enumeration BES
documentation
Bonaire, Sint Eustatius und Saba (Niederlande)
enumeration BIH
documentation
Bosnien und Herzegowina
enumeration BWA
documentation
Botswana
enumeration BVT
documentation
Bouvetinsel
enumeration BRA
documentation
Brasilien
enumeration VGB
documentation
Britische Jungferninseln
enumeration IOT
documentation
Britisches Territorium im Indischen Ozean
enumeration BRN
documentation
Brunei Darussalam
enumeration BGR
documentation
Bulgarien
enumeration BFA
documentation
Burkina Faso
enumeration BUR
documentation
Burma (jetzt Myanmar)
enumeration BDI
documentation
Burundi
enumeration CHL
documentation
Chile
enumeration CHN
documentation
China, Volksrepublik
enumeration CPT
documentation
Clipperton (reserviert für ITU)
enumeration COK
documentation
Cookinseln
enumeration CRI
documentation
Costa Rica
enumeration CIV
documentation
Côte d´Ivoire (Elfenbeinküste)
enumeration CUW
documentation
Curaçao
enumeration DNK
documentation
Dänemark
enumeration DEU
documentation
Deutschland
enumeration DGA
documentation
Diego Garcia (reserviert für ITU)
enumeration DMA
documentation
Dominica
enumeration DOM
documentation
Dominikanische Republik
enumeration DJI
documentation
Dschibuti
enumeration ECU
documentation
Ecuador
enumeration SLV
documentation
El Salvador
enumeration ERI
documentation
Eritrea
enumeration EST
documentation
Estland
enumeration CEE
documentation
Europäische Gemeinschaft
enumeration FLK
documentation
Falklandinseln
enumeration FRO
documentation
Färöer
enumeration FJI
documentation
Fidschi
enumeration FIN
documentation
Finnland
enumeration FRA
documentation
Frankreich
enumeration FXX
documentation
Frankreich, France métropolitaine
enumeration ATF
documentation
Französische Süd- und Antarktisgebiete
enumeration GUF
documentation
Französisch-Guayana
enumeration PYF
documentation
Französisch-Polynesien
enumeration GAB
documentation
Gabun
enumeration GMB
documentation
Gambia
enumeration GEO
documentation
Georgien
enumeration GHA
documentation
Ghana
enumeration GIB
documentation
Gibraltar
enumeration GRD
documentation
Grenada
enumeration GRC
documentation
Griechenland
enumeration GRL
documentation
Grönland
enumeration GLP
documentation
Guadeloupe
enumeration GUM
documentation
Guam
enumeration GTM
documentation
Guatemala
enumeration GGY
documentation
Guernsey (Kanalinsel)
enumeration GIN
documentation
Guinea
enumeration GNB
documentation
Guinea-Bissau
enumeration GUY
documentation
Guyana
enumeration HTI
documentation
Haiti
enumeration HMD
documentation
Heard und McDonaldinseln
enumeration HND
documentation
Honduras
enumeration HKG
documentation
Hongkong
enumeration IND
documentation
Indien
enumeration IDN
documentation
Indonesien
enumeration IMN
documentation
Insel Man
enumeration IRQ
documentation
Irak
enumeration IRN
documentation
Iran, Islamische Republik
enumeration IRL
documentation
Irland
enumeration ISL
documentation
Island
enumeration ISR
documentation
Israel
enumeration ITA
documentation
Italien
enumeration JAM
documentation
Jamaika
enumeration JPN
documentation
Japan
enumeration YEM
documentation
Jemen
enumeration JEY
documentation
Jersey (Kanalinsel)
enumeration JOR
documentation
Jordanien
enumeration YUG
documentation
Jugoslawien (historisch)
enumeration CYM
documentation
Kaimaninseln
enumeration KHM
documentation
Kambodscha
enumeration CMR
documentation
Kamerun
enumeration CAN
documentation
Kanada
enumeration CPV
documentation
Kap Verde
enumeration KAZ
documentation
Kasachstan
enumeration QAT
documentation
Katar
enumeration KEN
documentation
Kenia
enumeration KGZ
documentation
Kirgisistan
enumeration KIR
documentation
Kiribati
enumeration CCK
documentation
Kokosinseln
enumeration COL
documentation
Kolumbien
enumeration COM
documentation
Komoren
enumeration COD
documentation
Kongo, Demokratische Republik (ehem. Zaire)
enumeration COG
documentation
Kongo, Republik (ehem. K.-Brazzaville)
enumeration PRK
documentation
Korea, Demokratische Volksrepublik (Nordkorea)
enumeration KOR
documentation
Korea, Republik (Südkorea)
enumeration HRV
documentation
Kroatien
enumeration CUB
documentation
Kuba
enumeration KWT
documentation
Kuwait
enumeration LAO
documentation
Laos, Demokratische Volksrepublik
enumeration LSO
documentation
Lesotho
enumeration LVA
documentation
Lettland
enumeration LBN
documentation
Libanon
enumeration LBR
documentation
Liberia
enumeration LBY
documentation
Libyen
enumeration LIE
documentation
Liechtenstein
enumeration LTU
documentation
Litauen
enumeration LUX
documentation
Luxemburg
enumeration MAC
documentation
Macau
enumeration MDG
documentation
Madagaskar
enumeration MWI
documentation
Malawi
enumeration MYS
documentation
Malaysia
enumeration MDV
documentation
Malediven
enumeration MLI
documentation
Mali
enumeration MLT
documentation
Malta
enumeration MAR
documentation
Marokko
enumeration MHL
documentation
Marshallinseln
enumeration MTQ
documentation
Martinique
enumeration MRT
documentation
Mauretanien
enumeration MUS
documentation
Mauritius
enumeration MYT
documentation
Mayotte
enumeration MKD
documentation
Mazedonien
enumeration MEX
documentation
Mexiko
enumeration FSM
documentation
Mikronesien
enumeration MDA
documentation
Moldawien (Republik Moldau)
enumeration MCO
documentation
Monaco
enumeration MNG
documentation
Mongolei
enumeration MNE
documentation
Montenegro
enumeration MSR
documentation
Montserrat
enumeration MOZ
documentation
Mosambik
enumeration MMR
documentation
Myanmar (Burma)
enumeration NAM
documentation
Namibia
enumeration NRU
documentation
Nauru
enumeration NPL
documentation
Nepal
enumeration NCL
documentation
Neukaledonien
enumeration NZL
documentation
Neuseeland
enumeration NTZ
documentation
Neutrale Zone (Saudi-Arabien und Irak bis 1993)
enumeration NIC
documentation
Nicaragua
enumeration NLD
documentation
Niederlande
enumeration ANT
documentation
Niederländische Antillen (historisch)
enumeration NER
documentation
Niger
enumeration NGA
documentation
Nigeria
enumeration NIU
documentation
Niue
enumeration MNP
documentation
Nördliche Marianen
enumeration NFK
documentation
Norfolkinsel
enumeration NOR
documentation
Norwegen
enumeration OMN
documentation
Oman
enumeration AUT
documentation
Österreich
enumeration TLS
documentation
Osttimor (Timor-Leste)
enumeration PAK
documentation
Pakistan
enumeration PLW
documentation
Palau
enumeration PAN
documentation
Panama
enumeration PNG
documentation
Papua-Neuguinea
enumeration PRY
documentation
Paraguay
enumeration PER
documentation
Peru
enumeration PHL
documentation
Philippinen
enumeration PCN
documentation
Pitcairninseln
enumeration POL
documentation
Polen
enumeration PRT
documentation
Portugal
enumeration PRI
documentation
Puerto Rico
enumeration TWN
documentation
Republik China (Taiwan)
enumeration REU
documentation
Réunion
enumeration RWA
documentation
Ruanda
enumeration ROU
documentation
Rumänien
enumeration RUS
documentation
Russische Föderation
enumeration BLM
documentation
Saint-Barthélemy
enumeration MAF
documentation
Saint-Martin (franz. Teil)
enumeration SPM
documentation
Saint-Pierre und Miquelon
enumeration SLB
documentation
Salomonen
enumeration ZMB
documentation
Sambia
enumeration WSM
documentation
Samoa
enumeration SMR
documentation
San Marino
enumeration STP
documentation
São Tomé und Príncipe
enumeration SAU
documentation
Saudi-Arabien
enumeration SWE
documentation
Schweden
enumeration CHE
documentation
Schweiz (Confoederatio Helvetica)
enumeration SEN
documentation
Senegal
enumeration SRB
documentation
Serbien
enumeration SCG
documentation
Serbien und Montenegro (historisch)
enumeration SYC
documentation
Seychellen
enumeration SLE
documentation
Sierra Leone
enumeration ZWE
documentation
Simbabwe
enumeration SGP
documentation
Singapur
enumeration SXM
documentation
Sint Maarten (niederl. Teil)
enumeration SVK
documentation
Slowakei
enumeration SVN
documentation
Slowenien
enumeration SOM
documentation
Somalia
enumeration ESP
documentation
Spanien
enumeration LKA
documentation
Sri Lanka
enumeration SHN
documentation
St. Helena
enumeration KNA
documentation
St. Kitts und Nevis
enumeration LCA
documentation
St. Lucia
enumeration VCT
documentation
St. Vincent und die Grenadinen
enumeration PSE
documentation
Staat Palästina
enumeration ZAF
documentation
Südafrika
enumeration SDN
documentation
Sudan
enumeration SGS
documentation
Südgeorgien und die Südlichen Sandwichinseln
enumeration SSD
documentation
Südsudan
enumeration SUR
documentation
Suriname
enumeration SJM
documentation
Svalbard und Jan Mayen
enumeration SWZ
documentation
Swasiland
enumeration SYR
documentation
Syrien, Arabische Republik
enumeration TJK
documentation
Tadschikistan
enumeration TZA
documentation
Tansania, Vereinigte Republik
enumeration THA
documentation
Thailand
enumeration TGO
documentation
Togo
enumeration TKL
documentation
Tokelau
enumeration TON
documentation
Tonga
enumeration TTO
documentation
Trinidad und Tobago
enumeration TAA
documentation
Tristan da Cunha
enumeration TCD
documentation
Tschad
enumeration CZE
documentation
Tschechien
enumeration CSK
documentation
Tschechoslowakei (historisch)
enumeration TUN
documentation
Tunesien
enumeration TUR
documentation
Türkei
enumeration TKM
documentation
Turkmenistan
enumeration TCA
documentation
Turks- und Caicosinseln
enumeration TUV
documentation
Tuvalu
enumeration SUN
documentation
UdSSR (historisch)
enumeration UGA
documentation
Uganda
enumeration UKR
documentation
Ukraine
enumeration HUN
documentation
Ungarn
enumeration UMI
documentation
United States Minor Outlying Islands
enumeration URY
documentation
Uruguay
enumeration UZB
documentation
Usbekistan
enumeration VUT
documentation
Vanuatu
enumeration VAT
documentation
Vatikanstadt
enumeration VEN
documentation
Venezuela
enumeration ARE
documentation
Vereinigte Arabische Emirate
enumeration USA
documentation
Vereinigte Staaten von Amerika
enumeration GBR
documentation
Vereinigtes Königreich Großbritannien und Nordirland
enumeration VNM
documentation
Vietnam
enumeration WLF
documentation
Wallis und Futuna
enumeration CXR
documentation
Weihnachtsinsel
enumeration ESH
documentation
Westsahara
enumeration ZAR
documentation
Zaire (jetzt Demokratische Republik Kongo)
enumeration CAF
documentation
Zentralafrikanische Republik
enumeration CYP
documentation
Zypern
source <xsd:attribute name="HauptWohnLandCd" type="omds:LandesCd_Type" use="optional"/>

attribute NATUERLICHE_PERSON_Type/@PersonID_VU
type omds:PersonID_Type
properties
use optional
facets
Kind Value Annotation
maxLength 50
source <xsd:attribute name="PersonID_VU" type="omds:PersonID_Type" use="optional"/>

attribute NATUERLICHE_PERSON_Type/@PersonID_Makler
type omds:PersonID_Type
properties
use optional
facets
Kind Value Annotation
maxLength 50
source <xsd:attribute name="PersonID_Makler" type="omds:PersonID_Type" use="optional"/>

complexType PERSON_Type
diagram omds3_ON2_Antrag_Common_p151.png
namespace urn:omds20
children omds:NATUERLICHE_PERSON omds:SONSTIGE_PERSON omds:EL-Anzahl omds:EL-Einstufung omds:EL-Entscheidungsfrage omds:EL-Identifizierung omds:EL-Kommunikation omds:EL-Legitimation omds:EL-Text
used by
elements PERSON UserDataResponse/person
attributes
Name  Type  Use  Default  Fixed  Annotation
Personennr  derived by: omds:Personennr  required      
PersArtCd  omds:PersArtCd_Type  required      
Pac  xsd:unsignedInt  optional      
documentation
Postzertifizierter Adress Code
LandesCd  omds:LandesCd_Type  optional      
PLZ  derived by: xsd:string  optional      
Ort  derived by: xsd:string  optional      
Strasse  derived by: xsd:string  optional      
Hausnr  derived by: xsd:string  optional      
Zusatz  derived by: xsd:string  optional      
AdressID_VU  derived by: xsd:string  optional      
AdressID_Makler  derived by: xsd:string  optional      
source <xsd:complexType name="PERSON_Type">
 
<xsd:sequence>
   
<xsd:choice>
     
<xsd:element ref="omds:NATUERLICHE_PERSON"/>
     
<xsd:element ref="omds:SONSTIGE_PERSON"/>
   
</xsd:choice>
   
<xsd:choice minOccurs="0" maxOccurs="unbounded">
     
<xsd:element ref="omds:EL-Anzahl"/>
     
<xsd:element ref="omds:EL-Einstufung"/>
     
<xsd:element ref="omds:EL-Entscheidungsfrage"/>
     
<xsd:element ref="omds:EL-Identifizierung"/>
     
<xsd:element ref="omds:EL-Kommunikation"/>
     
<xsd:element ref="omds:EL-Legitimation"/>
     
<xsd:element ref="omds:EL-Text"/>
   
</xsd:choice>
 
</xsd:sequence>
 
<xsd:attribute name="Personennr" use="required">
   
<xsd:simpleType>
     
<xsd:restriction base="omds:Personennr">
       
<xsd:maxLength value="26"/>
     
</xsd:restriction>
   
</xsd:simpleType>
 
</xsd:attribute>
 
<xsd:attribute name="PersArtCd" type="omds:PersArtCd_Type" use="required"/>
 
<xsd:attributeGroup ref="omds:Adresse_Attribute"/>
</xsd:complexType>

attribute PERSON_Type/@Personennr
type restriction of omds:Personennr
properties
use required
facets
Kind Value Annotation
minLength 1
maxLength 26
source <xsd:attribute name="Personennr" use="required">
 
<xsd:simpleType>
   
<xsd:restriction base="omds:Personennr">
     
<xsd:maxLength value="26"/>
   
</xsd:restriction>
 
</xsd:simpleType>
</xsd:attribute>

attribute PERSON_Type/@PersArtCd
type omds:PersArtCd_Type
properties
use required
facets
Kind Value Annotation
enumeration N
documentation
natürliche Person
enumeration S
documentation
sonstige Person
source <xsd:attribute name="PersArtCd" type="omds:PersArtCd_Type" use="required"/>

complexType PORTFOLIO_TYPE
diagram omds3_ON2_Antrag_Common_p152.png
namespace urn:omds20
used by
element PORTFOLIO
attributes
Name  Type  Use  Default  Fixed  Annotation
PortfolioID  omds:PortfolioID_Type  required      
ISIN  omds:ISIN_Type  optional      
WKN  omds:WKN_Type  optional      
Bezeichnung  omds:FondsBez_Type  required      
Kurs  omds:FondsBetrag_Type  optional      
AnteilWertpapier  omds:FondsAnteil_Type  optional      
Prozentsatz  omds:Prozentsatz_Type  required      
Wert  omds:FondsBetrag_Type  optional      
WaehrungsCd  omds:WaehrungsCd_Type  optional      
Stichtag  omds:Datum  optional      
source <xsd:complexType name="PORTFOLIO_TYPE">
 
<xsd:attribute name="PortfolioID" type="omds:PortfolioID_Type" use="required"/>
 
<xsd:attribute name="ISIN" type="omds:ISIN_Type" use="optional"/>
 
<xsd:attribute name="WKN" type="omds:WKN_Type" use="optional"/>
 
<xsd:attribute name="Bezeichnung" type="omds:FondsBez_Type" use="required"/>
 
<xsd:attribute name="Kurs" type="omds:FondsBetrag_Type" use="optional"/>
 
<xsd:attribute name="AnteilWertpapier" type="omds:FondsAnteil_Type" use="optional"/>
 
<xsd:attribute name="Prozentsatz" type="omds:Prozentsatz_Type" use="required"/>
 
<xsd:attribute name="Wert" type="omds:FondsBetrag_Type" use="optional"/>
 
<xsd:attribute name="WaehrungsCd" type="omds:WaehrungsCd_Type" use="optional"/>
 
<xsd:attribute name="Stichtag" type="omds:Datum" use="optional"/>
</xsd:complexType>

attribute PORTFOLIO_TYPE/@PortfolioID
type omds:PortfolioID_Type
properties
use required
facets
Kind Value Annotation
minLength 1
maxLength 40
source <xsd:attribute name="PortfolioID" type="omds:PortfolioID_Type" use="required"/>

attribute PORTFOLIO_TYPE/@ISIN
type omds:ISIN_Type
properties
use optional
facets
Kind Value Annotation
length 12
source <xsd:attribute name="ISIN" type="omds:ISIN_Type" use="optional"/>

attribute PORTFOLIO_TYPE/@WKN
type omds:WKN_Type
properties
use optional
facets
Kind Value Annotation
minLength 1
maxLength 6
source <xsd:attribute name="WKN" type="omds:WKN_Type" use="optional"/>

attribute PORTFOLIO_TYPE/@Bezeichnung
type omds:FondsBez_Type
properties
use required
facets
Kind Value Annotation
minLength 1
maxLength 100
source <xsd:attribute name="Bezeichnung" type="omds:FondsBez_Type" use="required"/>

attribute PORTFOLIO_TYPE/@Kurs
type omds:FondsBetrag_Type
properties
use optional
facets
Kind Value Annotation
totalDigits 14
fractionDigits 2
pattern \d{1,12}[.]\d\d
source <xsd:attribute name="Kurs" type="omds:FondsBetrag_Type" use="optional"/>

attribute PORTFOLIO_TYPE/@AnteilWertpapier
type omds:FondsAnteil_Type
properties
use optional
facets
Kind Value Annotation
totalDigits 19
fractionDigits 10
pattern \d{1,9}[.]\d\d\d\d\d\d\d\d\d\d
source <xsd:attribute name="AnteilWertpapier" type="omds:FondsAnteil_Type" use="optional"/>

attribute PORTFOLIO_TYPE/@Prozentsatz
type omds:Prozentsatz_Type
properties
use required
facets
Kind Value Annotation
totalDigits 9
fractionDigits 6
pattern \d{1,3}[.]\d\d\d\d\d\d
source <xsd:attribute name="Prozentsatz" type="omds:Prozentsatz_Type" use="required"/>

attribute PORTFOLIO_TYPE/@Wert
type omds:FondsBetrag_Type
properties
use optional
facets
Kind Value Annotation
totalDigits 14
fractionDigits 2
pattern \d{1,12}[.]\d\d
source <xsd:attribute name="Wert" type="omds:FondsBetrag_Type" use="optional"/>

attribute PORTFOLIO_TYPE/@WaehrungsCd
type omds:WaehrungsCd_Type
properties
use optional
facets
Kind Value Annotation
enumeration AUD
documentation
Dollar Australien
enumeration BGL
documentation
Lewa Bulgarien
enumeration CAD
documentation
Dollar Kanadien
enumeration CHF
documentation
Franken Schweiz
enumeration CYP
documentation
Pfund Zypern
enumeration CZR
documentation
Krone Tschechien
enumeration DKK
documentation
Krone Dänemark
enumeration EUR
documentation
EURO
enumeration GBP
documentation
Pfund Großbritannien
enumeration GIP
documentation
Pfund Gibraltar
enumeration HKD
documentation
Dollar Hongkong
enumeration HRK
documentation
Kuna Kroatia
enumeration HUF
documentation
Forint Ungarn
enumeration ILS
documentation
Shekel Israel
enumeration INR
documentation
Rupie Indien
enumeration ISK
documentation
Krone Island
enumeration JOD
documentation
Dinar Jordanien
enumeration JPY
documentation
Yen Japan
enumeration MLT
documentation
Pfund Malta
enumeration MXP
documentation
Peso Mexiko
enumeration NOK
documentation
Krone Norwegen
enumeration NZD
documentation
Dollar Neuseeland
enumeration PLZ
documentation
Zloty Polen
enumeration ROL
documentation
Lau Rumänien
enumeration SEK
documentation
Krone Schweden
enumeration SGD
documentation
Dollar Singapur
enumeration SIT
documentation
Tolar Slowenien
enumeration SKK
documentation
Krone Slowakei
enumeration SUR
documentation
Rubel Rußland
enumeration TND
documentation
Dinar Tunesien
enumeration TRL
documentation
Lira Türkei
enumeration TWD
documentation
Dollar Taiwan
enumeration USD
documentation
US Dollar $
enumeration YUN
documentation
Dinar Jugoslawien-Rest
enumeration ZAR
documentation
Rand Südafrika
source <xsd:attribute name="WaehrungsCd" type="omds:WaehrungsCd_Type" use="optional"/>

attribute PORTFOLIO_TYPE/@Stichtag
type omds:Datum
properties
use optional
facets
Kind Value Annotation
minInclusive 1900-01-01
maxInclusive 9999-12-31
source <xsd:attribute name="Stichtag" type="omds:Datum" use="optional"/>

complexType PROVISION_Type
diagram omds3_ON2_Antrag_Common_p153.png
namespace urn:omds20
used by
element PROVISION
attributes
Name  Type  Use  Default  Fixed  Annotation
ProvisionsID  derived by: xsd:string  required      
Vermnr  omds:Vermnr  required      
Polizzennr  omds:Polizzennr  optional      
VertragsID  omds:VertragsID  optional      
VerbandSparteCd  omds:VerbandSparteCd_Type  optional      
SpartenCd  omds:SpartenCd_Type  optional      
SpartenErweiterung  derived by: xsd:string  optional      
BuchDat  omds:Datum  required      
ProvVon  omds:Datum  optional      
ProvBis  omds:Datum  optional      
ProvArtCd  omds:ProvArtCd_Type  required      
ProvTxt  derived by: xsd:string  optional      
ProvGrdlg  omds:decimal  optional      
ProvSatz  omds:decimal  optional      
ProvBetrag  omds:decimal  required      
WaehrungsCd  omds:WaehrungsCd_Type  required      
ProvArtText  derived by: xsd:string  optional      
Vorpolizze  omds:Polizzennr  optional      
source <xsd:complexType name="PROVISION_Type">
 
<xsd:attribute name="ProvisionsID" use="required">
   
<xsd:simpleType>
     
<xsd:restriction base="xsd:string">
       
<xsd:maxLength value="26"/>
       
<xsd:minLength value="1"/>
     
</xsd:restriction>
   
</xsd:simpleType>
 
</xsd:attribute>
 
<xsd:attribute name="Vermnr" type="omds:Vermnr" use="required"/>
 
<xsd:attribute name="Polizzennr" type="omds:Polizzennr" use="optional"/>
 
<xsd:attribute name="VertragsID" type="omds:VertragsID" use="optional"/>
 
<xsd:attribute name="VerbandSparteCd" type="omds:VerbandSparteCd_Type" use="optional"/>
 
<xsd:attribute name="SpartenCd" type="omds:SpartenCd_Type" use="optional"/>
 
<xsd:attribute name="SpartenErweiterung" use="optional">
   
<xsd:simpleType>
     
<xsd:restriction base="xsd:string">
       
<xsd:maxLength value="10"/>
     
</xsd:restriction>
   
</xsd:simpleType>
 
</xsd:attribute>
 
<xsd:attribute name="BuchDat" type="omds:Datum" use="required"/>
 
<xsd:attribute name="ProvVon" type="omds:Datum" use="optional"/>
 
<xsd:attribute name="ProvBis" type="omds:Datum" use="optional"/>
 
<xsd:attribute name="ProvArtCd" type="omds:ProvArtCd_Type" use="required"/>
 
<xsd:attribute name="ProvTxt" use="optional">
   
<xsd:simpleType>
     
<xsd:restriction base="xsd:string">
       
<xsd:maxLength value="90"/>
     
</xsd:restriction>
   
</xsd:simpleType>
 
</xsd:attribute>
 
<xsd:attribute name="ProvGrdlg" type="omds:decimal" use="optional"/>
 
<xsd:attribute name="ProvSatz" type="omds:decimal" use="optional"/>
 
<xsd:attribute name="ProvBetrag" type="omds:decimal" use="required"/>
 
<xsd:attribute name="WaehrungsCd" type="omds:WaehrungsCd_Type" use="required"/>
 
<xsd:attribute name="ProvArtText" use="optional">
   
<xsd:simpleType>
     
<xsd:restriction base="xsd:string">
       
<xsd:maxLength value="90"/>
     
</xsd:restriction>
   
</xsd:simpleType>
 
</xsd:attribute>
 
<xsd:attribute name="Vorpolizze" type="omds:Polizzennr" use="optional"/>
</xsd:complexType>

attribute PROVISION_Type/@ProvisionsID
type restriction of xsd:string
properties
use required
facets
Kind Value Annotation
minLength 1
maxLength 26
source <xsd:attribute name="ProvisionsID" use="required">
 
<xsd:simpleType>
   
<xsd:restriction base="xsd:string">
     
<xsd:maxLength value="26"/>
     
<xsd:minLength value="1"/>
   
</xsd:restriction>
 
</xsd:simpleType>
</xsd:attribute>

attribute PROVISION_Type/@Vermnr
type omds:Vermnr
properties
use required
facets
Kind Value Annotation
minLength 1
maxLength 10
source <xsd:attribute name="Vermnr" type="omds:Vermnr" use="required"/>

attribute PROVISION_Type/@Polizzennr
type omds:Polizzennr
properties
use optional
facets
Kind Value Annotation
minLength 1
maxLength 26
source <xsd:attribute name="Polizzennr" type="omds:Polizzennr" use="optional"/>

attribute PROVISION_Type/@VertragsID
type omds:VertragsID
properties
use optional
facets
Kind Value Annotation
minLength 1
maxLength 40
source <xsd:attribute name="VertragsID" type="omds:VertragsID" use="optional"/>

attribute PROVISION_Type/@VerbandSparteCd
type omds:VerbandSparteCd_Type
properties
use optional
facets
Kind Value Annotation
enumeration 001
documentation
F. Zivil u. LW
enumeration 002
documentation
F. Fabrik
enumeration 003
documentation
EC zu Feuer
enumeration 005
documentation
F. BU Zivil
enumeration 006
documentation
F. BU Fabrik
enumeration 007
documentation
EC zu Feuer BU
enumeration 010
documentation
Terrorversicherung
enumeration 011
documentation
Haushalt
enumeration 012
documentation
EG. - Zusatz
enumeration 021
documentation
ED (m. K.-Boten)
enumeration 031
documentation
Maschinenbruch
enumeration 032
documentation
Maschinen BU
enumeration 033
documentation
Masch - Montage
enumeration 034
documentation
Masch - Garantie
enumeration 035
documentation
Elektrogeräte. (ohne Computer)
enumeration 041
documentation
Leitungswasser
enumeration 042
documentation
Glas
enumeration 043
documentation
Kl. Elem. u. Sturm
enumeration 044
documentation
Kühlgut
enumeration 045
documentation
Bauwesen
enumeration 046
documentation
Tier
enumeration 047
documentation
Radioisotopen
enumeration 048
documentation
Baurücklaß
enumeration 049
documentation
Computerversich.
enumeration 051
documentation
Einzelunfall
enumeration 052
documentation
Kollektivunfall
enumeration 055
documentation
Volksunfall
enumeration 060
documentation
Privat. Haftpflicht
enumeration 061
documentation
Betr. Haftpflicht
enumeration 062
documentation
Vermög.-haftpflicht
enumeration 063
documentation
Atomhaftpflicht
enumeration 064
documentation
Sportversicherung
enumeration 065
documentation
Luftfahrt - Haftpfl.
enumeration 066
documentation
Luftfahrt - Kasko
enumeration 067
documentation
Luftfahrt - Unfall
enumeration 068
documentation
Lizenzverlust
enumeration 069
documentation
BU f. FB / Selbst.
enumeration 071
documentation
KFZ - Haftpfl.
enumeration 073
documentation
KFZ - Kasko
enumeration 078
documentation
KFZ - Ins. Unf.
enumeration 079
documentation
Rechtsschutz
enumeration 081
documentation
Transp.-Kasko
enumeration 082
documentation
Transp.-Landwaren
enumeration 083
documentation
Transp.-Seewaren
enumeration 084
documentation
Transp.-Valoren
enumeration 085
documentation
Transp.-Verkehrshaftung
enumeration 086
documentation
Transp.-Div. (Film, Ausstlg.)
enumeration 087
documentation
Reisegepäck
enumeration 088
documentation
Reise-Storno
enumeration 089
documentation
Reise-Assistance
enumeration 090
documentation
Vertrauensschaden
enumeration 091
documentation
Reise-Kranken
enumeration 092
documentation
Reise-Unfall
enumeration 095
documentation
Kreditversicherung
enumeration 099
documentation
Sonstige Versich.
enumeration 200
documentation
Lebensversicherung
enumeration 201
documentation
Leben Kapitalversicherung
enumeration 202
documentation
Leben Rentenversicherung
enumeration 203
documentation
Ablebensversicherung inkl. Kreditrestschuld
enumeration 204
documentation
Erlebensversicherung
enumeration 205
documentation
Fondsgebundene Lebensversicherung
enumeration 206
documentation
Leben eigenständige Dread Disease Versicherung
enumeration 207
documentation
Leben eigenständige Berufsunfähigkeitsversicherung
enumeration 208
documentation
Leben Pflegerentenversicherung
enumeration 209
documentation
Prämienbegünstigte Zukunftsvorsorge
enumeration 210
documentation
Betriebliche Altersvorsorge
enumeration 300
documentation
Krankenversicherung
enumeration 301
documentation
Kranken Einzelversicherung
enumeration 302
documentation
Kranken Gruppenversicherung
enumeration 600
documentation
Bausparen
enumeration 601
documentation
Bausparen Ansparen
enumeration 602
documentation
Bausparen Darlehen
enumeration 700
documentation
Leasing
source <xsd:attribute name="VerbandSparteCd" type="omds:VerbandSparteCd_Type" use="optional"/>

attribute PROVISION_Type/@SpartenCd
type omds:SpartenCd_Type
properties
use optional
facets
Kind Value Annotation
enumeration 999
documentation
sonstige
enumeration AH
documentation
KFZ-Haftpflicht
enumeration AK
documentation
KFZ-Kasko (nur bis inkl. Vers. 212-02 zu verw.)
enumeration AKT
documentation
KFZ-Teilkasko
enumeration AKV
documentation
KFZ-Vollkasko
enumeration AS
documentation
Assistance
enumeration AU
documentation
KFZ-Insassenunfall
enumeration AV
documentation
Abfertigungsversicherung
enumeration BA
documentation
Bausparen Ansparen
enumeration BD
documentation
Bausparen Darlehen
enumeration BU
documentation
Betriebs-Unterbrechung
enumeration ED
documentation
Einbruchdiebstahl
enumeration FE
documentation
Feuer
enumeration GB
documentation
Glasbruch
enumeration HH
documentation
Wohnungs-Versicherung
enumeration HP
documentation
Haftpflicht
enumeration KE
documentation
Einzel-KV
enumeration KG
documentation
Gruppen-KV
enumeration KU
documentation
Kühlgut
enumeration LS
documentation
Leasing
enumeration LV
documentation
Lebensversicherung
enumeration LW
documentation
Leitungswasser
enumeration MG
documentation
Maschinen und Geräte
enumeration RE
documentation
Reiseversicherung
enumeration RS
documentation
Rechtsschutz
enumeration SS
documentation
Sonstige SV
enumeration ST
documentation
Sturm
enumeration TI
documentation
Tierversicherung
enumeration TP
documentation
Transportversicherung
enumeration UV
documentation
Unfallversicherung
source <xsd:attribute name="SpartenCd" type="omds:SpartenCd_Type" use="optional"/>

attribute PROVISION_Type/@SpartenErweiterung
type restriction of xsd:string
properties
use optional
facets
Kind Value Annotation
maxLength 10
source <xsd:attribute name="SpartenErweiterung" use="optional">
 
<xsd:simpleType>
   
<xsd:restriction base="xsd:string">
     
<xsd:maxLength value="10"/>
   
</xsd:restriction>
 
</xsd:simpleType>
</xsd:attribute>

attribute PROVISION_Type/@BuchDat
type omds:Datum
properties
use required
facets
Kind Value Annotation
minInclusive 1900-01-01
maxInclusive 9999-12-31
source <xsd:attribute name="BuchDat" type="omds:Datum" use="required"/>

attribute PROVISION_Type/@ProvVon
type omds:Datum
properties
use optional
facets
Kind Value Annotation
minInclusive 1900-01-01
maxInclusive 9999-12-31
source <xsd:attribute name="ProvVon" type="omds:Datum" use="optional"/>

attribute PROVISION_Type/@ProvBis
type omds:Datum
properties
use optional
facets
Kind Value Annotation
minInclusive 1900-01-01
maxInclusive 9999-12-31
source <xsd:attribute name="ProvBis" type="omds:Datum" use="optional"/>

attribute PROVISION_Type/@ProvArtCd
type omds:ProvArtCd_Type
properties
use required
facets
Kind Value Annotation
enumeration 99
documentation
sonstige
enumeration A
documentation
Abschlußprovision
enumeration B
documentation
Bonuszahlung
enumeration C
documentation
Betreuungsprovision
enumeration E
documentation
Einmalprovision
enumeration F
documentation
Folgeprovision
source <xsd:attribute name="ProvArtCd" type="omds:ProvArtCd_Type" use="required"/>

attribute PROVISION_Type/@ProvTxt
type restriction of xsd:string
properties
use optional
facets
Kind Value Annotation
maxLength 90
source <xsd:attribute name="ProvTxt" use="optional">
 
<xsd:simpleType>
   
<xsd:restriction base="xsd:string">
     
<xsd:maxLength value="90"/>
   
</xsd:restriction>
 
</xsd:simpleType>
</xsd:attribute>

attribute PROVISION_Type/@ProvGrdlg
type omds:decimal
properties
use optional
facets
Kind Value Annotation
totalDigits 11
fractionDigits 2
pattern -?\d{1,9}[.]\d\d
source <xsd:attribute name="ProvGrdlg" type="omds:decimal" use="optional"/>

attribute PROVISION_Type/@ProvSatz
type omds:decimal
properties
use optional
facets
Kind Value Annotation
totalDigits 11
fractionDigits 2
pattern -?\d{1,9}[.]\d\d
source <xsd:attribute name="ProvSatz" type="omds:decimal" use="optional"/>

attribute PROVISION_Type/@ProvBetrag
type omds:decimal
properties
use required
facets
Kind Value Annotation
totalDigits 11
fractionDigits 2
pattern -?\d{1,9}[.]\d\d
source <xsd:attribute name="ProvBetrag" type="omds:decimal" use="required"/>

attribute PROVISION_Type/@WaehrungsCd
type omds:WaehrungsCd_Type
properties
use required
facets
Kind Value Annotation
enumeration AUD
documentation
Dollar Australien
enumeration BGL
documentation
Lewa Bulgarien
enumeration CAD
documentation
Dollar Kanadien
enumeration CHF
documentation
Franken Schweiz
enumeration CYP
documentation
Pfund Zypern
enumeration CZR
documentation
Krone Tschechien
enumeration DKK
documentation
Krone Dänemark
enumeration EUR
documentation
EURO
enumeration GBP
documentation
Pfund Großbritannien
enumeration GIP
documentation
Pfund Gibraltar
enumeration HKD
documentation
Dollar Hongkong
enumeration HRK
documentation
Kuna Kroatia
enumeration HUF
documentation
Forint Ungarn
enumeration ILS
documentation
Shekel Israel
enumeration INR
documentation
Rupie Indien
enumeration ISK
documentation
Krone Island
enumeration JOD
documentation
Dinar Jordanien
enumeration JPY
documentation
Yen Japan
enumeration MLT
documentation
Pfund Malta
enumeration MXP
documentation
Peso Mexiko
enumeration NOK
documentation
Krone Norwegen
enumeration NZD
documentation
Dollar Neuseeland
enumeration PLZ
documentation
Zloty Polen
enumeration ROL
documentation
Lau Rumänien
enumeration SEK
documentation
Krone Schweden
enumeration SGD
documentation
Dollar Singapur
enumeration SIT
documentation
Tolar Slowenien
enumeration SKK
documentation
Krone Slowakei
enumeration SUR
documentation
Rubel Rußland
enumeration TND
documentation
Dinar Tunesien
enumeration TRL
documentation
Lira Türkei
enumeration TWD
documentation
Dollar Taiwan
enumeration USD
documentation
US Dollar $
enumeration YUN
documentation
Dinar Jugoslawien-Rest
enumeration ZAR
documentation
Rand Südafrika
source <xsd:attribute name="WaehrungsCd" type="omds:WaehrungsCd_Type" use="required"/>

attribute PROVISION_Type/@ProvArtText
type restriction of xsd:string
properties
use optional
facets
Kind Value Annotation
maxLength 90
source <xsd:attribute name="ProvArtText" use="optional">
 
<xsd:simpleType>
   
<xsd:restriction base="xsd:string">
     
<xsd:maxLength value="90"/>
   
</xsd:restriction>
 
</xsd:simpleType>
</xsd:attribute>

attribute PROVISION_Type/@Vorpolizze
type omds:Polizzennr
properties
use optional
facets
Kind Value Annotation
minLength 1
maxLength 26
source <xsd:attribute name="Vorpolizze" type="omds:Polizzennr" use="optional"/>

complexType RISIKO_Type
diagram omds3_ON2_Antrag_Common_p154.png
namespace urn:omds20
children omds:EL-Anzahl omds:EL-Betrag omds:EL-Bezugsberechtigung omds:EL-Einstufung omds:EL-Entscheidungsfrage omds:EL-Gewinnbeteiligung omds:EL-Grenzwert omds:EL-Index omds:EL-Identifizierung omds:EL-Klausel omds:EL-Objekt omds:EL-Praemienkorrektur omds:EL-Rente omds:EL-Selbstbehalt omds:EL-Steuer omds:EL-Text omds:EL-Versicherungssumme omds:EL-Zeitraum
used by
element RISIKO
attributes
Name  Type  Use  Default  Fixed  Annotation
RisikoLfnr  xsd:unsignedShort  required      
ObjLfnr1  xsd:unsignedShort  prohibited      
ObjLfnr2  xsd:unsignedShort  prohibited      
ObjLfnr3  xsd:unsignedShort  prohibited      
RisikoArtCd  omds:RisikoArtCd_Type  optional      
RisikoBez  derived by: xsd:string  required      
PraemFristCd  omds:PraemFristCd_Type  optional      
PraemieNto  omds:decimal  optional      
source <xsd:complexType name="RISIKO_Type">
 
<xsd:sequence>
   
<xsd:choice minOccurs="0" maxOccurs="unbounded">
     
<xsd:element ref="omds:EL-Anzahl"/>
     
<xsd:element ref="omds:EL-Betrag"/>
     
<xsd:element ref="omds:EL-Bezugsberechtigung"/>
     
<xsd:element ref="omds:EL-Einstufung"/>
     
<xsd:element ref="omds:EL-Entscheidungsfrage"/>
     
<xsd:element ref="omds:EL-Gewinnbeteiligung"/>
     
<xsd:element ref="omds:EL-Grenzwert"/>
     
<xsd:element ref="omds:EL-Index"/>
     
<xsd:element ref="omds:EL-Identifizierung"/>
     
<xsd:element ref="omds:EL-Klausel"/>
     
<xsd:element ref="omds:EL-Objekt"/>
     
<xsd:element ref="omds:EL-Praemienkorrektur"/>
     
<xsd:element ref="omds:EL-Rente"/>
     
<xsd:element ref="omds:EL-Selbstbehalt"/>
     
<xsd:element ref="omds:EL-Steuer"/>
     
<xsd:element ref="omds:EL-Text"/>
     
<xsd:element ref="omds:EL-Versicherungssumme"/>
     
<xsd:element ref="omds:EL-Zeitraum"/>
   
</xsd:choice>
 
</xsd:sequence>
 
<xsd:attribute name="RisikoLfnr" type="xsd:unsignedShort" use="required"/>
 
<xsd:attribute name="ObjLfnr1" type="xsd:unsignedShort" use="prohibited"/>
 
<xsd:attribute name="ObjLfnr2" type="xsd:unsignedShort" use="prohibited"/>
 
<xsd:attribute name="ObjLfnr3" type="xsd:unsignedShort" use="prohibited"/>
 
<xsd:attribute name="RisikoArtCd" type="omds:RisikoArtCd_Type" use="optional"/>
 
<xsd:attribute name="RisikoBez" use="required">
   
<xsd:simpleType>
     
<xsd:restriction base="xsd:string">
       
<xsd:maxLength value="80"/>
       
<xsd:minLength value="1"/>
     
</xsd:restriction>
   
</xsd:simpleType>
 
</xsd:attribute>
 
<xsd:attribute name="PraemFristCd" type="omds:PraemFristCd_Type" use="optional"/>
 
<xsd:attribute name="PraemieNto" type="omds:decimal" use="optional"/>
</xsd:complexType>

attribute RISIKO_Type/@RisikoLfnr
type xsd:unsignedShort
properties
use required
source <xsd:attribute name="RisikoLfnr" type="xsd:unsignedShort" use="required"/>

attribute RISIKO_Type/@ObjLfnr1
type xsd:unsignedShort
properties
use prohibited
source <xsd:attribute name="ObjLfnr1" type="xsd:unsignedShort" use="prohibited"/>

attribute RISIKO_Type/@ObjLfnr2
type xsd:unsignedShort
properties
use prohibited
source <xsd:attribute name="ObjLfnr2" type="xsd:unsignedShort" use="prohibited"/>

attribute RISIKO_Type/@ObjLfnr3
type xsd:unsignedShort
properties
use prohibited
source <xsd:attribute name="ObjLfnr3" type="xsd:unsignedShort" use="prohibited"/>

attribute RISIKO_Type/@RisikoArtCd
type omds:RisikoArtCd_Type
properties
use optional
facets
Kind Value Annotation
enumeration AH1
documentation
KFZ-Haftpflicht
enumeration AK1
documentation
Voll- und Gross-Schadenkasko
enumeration AK2
documentation
Teilkasko
enumeration AS1
documentation
KFZ-Assistance
enumeration AS2
documentation
Reise-Assistance
enumeration AS3
documentation
Wohn-Assistance
enumeration AS4
documentation
Unfall-Assistance
enumeration AU1
documentation
Insassen-Unfall
enumeration AU2
documentation
Insassen-Unfall Todesfall
enumeration AU3
documentation
Insassen-Unfall Invalidität
enumeration AU4
documentation
Insassen-Unfall Taggeld
enumeration AU5
documentation
Insassen-Unfall Heilkosten
enumeration AV1
documentation
Abfertigungs-Versicherung
enumeration BA1
documentation
Bausparen Ansparen
enumeration BD1
documentation
Bausparen Darlehen
enumeration B01
documentation
Betr.Unterbrechung-Feuer-Zivil
enumeration B02
documentation
Betr.Unterbrechung Feuer-Industrie
enumeration B03
documentation
Betr.Unterbrechung-EC
enumeration B04
documentation
Betr.Unterbrechung-Maschinenbruch
enumeration B05
documentation
Betr.Unterbrechung-Elementarschaden
enumeration B06
documentation
Betr.Unterbrechung f.freiber. Tätige
enumeration B11
documentation
Veranstaltungen
enumeration BL1
documentation
Blitzschlag
enumeration BL2
documentation
indirekter Blitzschlag
enumeration E01
documentation
Einbruch-Diebstahl
enumeration E02
documentation
Kassenboten
enumeration EC1
documentation
Extended Coverage
enumeration F01
documentation
Feuer-Zivil
enumeration F02
documentation
Feuer-Landwirtschaft
enumeration F03
documentation
Feuer-Industrie
enumeration F04
documentation
Feuer-EC
enumeration F05
documentation
Waldbrand
enumeration G01
documentation
Glasbruch privat
enumeration G02
documentation
Glasbruch Geschäft
enumeration H01
documentation
Allg.Haftpflicht
enumeration H02
documentation
Sonder-Haftpflicht
enumeration H03
documentation
Flug-Haftpflicht
enumeration H04
documentation
Vermögensschaden
enumeration H05
documentation
Atom-Haftpflicht
enumeration H06
documentation
Verkehrs-Haftpflicht
enumeration H07
documentation
Bauherrn-Haftpflicht
enumeration H08
documentation
Boots-Haftpflicht
enumeration H99
documentation
Sonstige Haftpflicht
enumeration HH1
documentation
Haushalt
enumeration K01
documentation
Spital
enumeration K02
documentation
Ambulanz
enumeration K03
documentation
Heilmittel
enumeration K04
documentation
Taggeld
enumeration K09
documentation
Reise-KV
enumeration K10
documentation
Pflegegeld
enumeration K99
documentation
KV sonstige
enumeration L01
documentation
Leben Kapital
enumeration L02
documentation
Leben Risiko
enumeration L03
documentation
Leben Rente
enumeration L04
documentation
Leben Dread Disease
enumeration L05
documentation
Leben veranlagungsorientiert
enumeration L06
documentation
Leben Kreditrestschuld
enumeration L07
documentation
Leben prämiengefördert
enumeration L08
documentation
Leben fondgebunden
enumeration L09
documentation
Berufsunfähigkeit
enumeration L10
documentation
Erwerbsunfähigkeit
enumeration L11
documentation
Pflegegeld
enumeration L99
documentation
Leben sonstige
enumeration LS1
documentation
Leasing
enumeration LW1
documentation
Leitungswasser
enumeration M01
documentation
Maschinenbruch
enumeration M02
documentation
Maschinen-Montage
enumeration M03
documentation
Maschinen-Garantie
enumeration M04
documentation
Elektrogeräte
enumeration M05
documentation
Computer und Unterhaltungselektronik
enumeration M06
documentation
Tiefkühltruhen
enumeration M07
documentation
Haustechnik
enumeration R01
documentation
Privat Rechtsschutz
enumeration R02
documentation
Kfz-Rechtsschutz
enumeration R03
documentation
Firmen-Rechtsschutz
enumeration R04
documentation
Schadenersatz- und Strafrechtsschutz
enumeration R05
documentation
Arbeitsgerichtsrechtsschutz
enumeration R06
documentation
Sozialversicherungsrechtsschutz
enumeration R07
documentation
Beratungsrechtsschutz
enumeration R08
documentation
Allgemeiner Vertragsrechtsschutz
enumeration R09
documentation
Grundstückseigentum- und Mietenrechtsschutz
enumeration R10
documentation
Erb- und Familienrechtsschutz
enumeration R11
documentation
Disziplinarverfahren
enumeration R12
documentation
Disziplinarverfahren für angestellte Ärzte
enumeration R13
documentation
Vorsatzdelikte
enumeration R14
documentation
Fahrzeugrechtsschutz
enumeration R15
documentation
Lenkerrechtsschutz
enumeration R16
documentation
Fahrzeugvertragsrechtsschutz
enumeration R99
documentation
Sonstiger Rechtsschutz
enumeration RE1
documentation
Reise-Storno
enumeration RE2
documentation
Reise-Assistance
enumeration RE3
documentation
Reise-Kranken
enumeration RE4
documentation
Reise-Unfall
enumeration S01
documentation
Kühlgut
enumeration S12
documentation
Lizenzverlust
enumeration S13
documentation
Atom-Sach
enumeration S14
documentation
Bauwesen
enumeration S15
documentation
Flugkasko
enumeration S16
documentation
Bootskasko
enumeration S17
documentation
Grabstätten
enumeration S99
documentation
sonstige SV
enumeration ST1
documentation
Sturm
enumeration T01
documentation
Land-Binnenwaren
enumeration T02
documentation
See
enumeration T03
documentation
Krieg
enumeration T04
documentation
Lager
enumeration T05
documentation
Valoren-Gewerblich
enumeration T06
documentation
Valoren-Privat
enumeration T07
documentation
Sportboot-Kasko
enumeration T08
documentation
Musik-Instrumente
enumeration T09
documentation
Kunst
enumeration T11
documentation
Seekasko
enumeration T12
documentation
Flusskasko
enumeration T13
documentation
Landkasko
enumeration T20
documentation
Reisegepäck
enumeration T21
documentation
Fotoapparate
enumeration T22
documentation
Film/Sach
enumeration T23
documentation
Film/Ausfall
enumeration T99
documentation
Sonstige Transport
enumeration TI1
documentation
Tier
enumeration U01
documentation
Allg.Unfall
enumeration U02
documentation
Kollektiv Unfall
enumeration U03
documentation
Schülerunfall
enumeration U04
documentation
Volksunfall
enumeration U05
documentation
Flug-Unfall
enumeration U06
documentation
Boots-Unfall
enumeration U09
documentation
Besucher-Unfall
enumeration U10
documentation
Unfall mit Kapitalrückgewähr
enumeration U11
documentation
Taggeld
enumeration U12
documentation
Invalidität
enumeration U13
documentation
Unfallrente
enumeration U14
documentation
Unfalltod
enumeration U15
documentation
Spitalgeld
enumeration U16
documentation
Unfallkosten
enumeration U17
documentation
Kostenersatz
source <xsd:attribute name="RisikoArtCd" type="omds:RisikoArtCd_Type" use="optional"/>

attribute RISIKO_Type/@RisikoBez
type restriction of xsd:string
properties
use required
facets
Kind Value Annotation
minLength 1
maxLength 80
source <xsd:attribute name="RisikoBez" use="required">
 
<xsd:simpleType>
   
<xsd:restriction base="xsd:string">
     
<xsd:maxLength value="80"/>
     
<xsd:minLength value="1"/>
   
</xsd:restriction>
 
</xsd:simpleType>
</xsd:attribute>

attribute RISIKO_Type/@PraemFristCd
type omds:PraemFristCd_Type
properties
use optional
facets
Kind Value Annotation
enumeration E
documentation
Einmal
enumeration J
documentation
Jahr
source <xsd:attribute name="PraemFristCd" type="omds:PraemFristCd_Type" use="optional"/>

attribute RISIKO_Type/@PraemieNto
type omds:decimal
properties
use optional
facets
Kind Value Annotation
totalDigits 11
fractionDigits 2
pattern -?\d{1,9}[.]\d\d
source <xsd:attribute name="PraemieNto" type="omds:decimal" use="optional"/>

complexType SCHADEN_BETEILIGTER_Type
diagram omds3_ON2_Antrag_Common_p155.png
namespace urn:omds20
children omds:GESCHAEDIGTES_OBJEKT omds:ZAHLUNG
used by
element SCHADEN_BETEILIGTER
attributes
Name  Type  Use  Default  Fixed  Annotation
BetLfnr  xsd:unsignedShort  required      
Personennr  omds:Personennr  optional      
BetRolleCd  omds:BetRolleCd_Type  required      
BetTxt  derived by: xsd:string  optional      
source <xsd:complexType name="SCHADEN_BETEILIGTER_Type">
 
<xsd:sequence minOccurs="0">
   
<xsd:element ref="omds:GESCHAEDIGTES_OBJEKT" minOccurs="0" maxOccurs="unbounded"/>
   
<xsd:element ref="omds:ZAHLUNG" minOccurs="0" maxOccurs="unbounded"/>
 
</xsd:sequence>
 
<xsd:attribute name="BetLfnr" type="xsd:unsignedShort" use="required"/>
 
<xsd:attribute name="Personennr" type="omds:Personennr" use="optional"/>
 
<xsd:attribute name="BetRolleCd" type="omds:BetRolleCd_Type" use="required"/>
 
<xsd:attribute name="BetTxt" use="optional">
   
<xsd:simpleType>
     
<xsd:restriction base="xsd:string">
       
<xsd:maxLength value="100"/>
     
</xsd:restriction>
   
</xsd:simpleType>
 
</xsd:attribute>
</xsd:complexType>

attribute SCHADEN_BETEILIGTER_Type/@BetLfnr
type xsd:unsignedShort
properties
use required
source <xsd:attribute name="BetLfnr" type="xsd:unsignedShort" use="required"/>

attribute SCHADEN_BETEILIGTER_Type/@Personennr
type omds:Personennr
properties
use optional
facets
Kind Value Annotation
minLength 1
maxLength 26
source <xsd:attribute name="Personennr" type="omds:Personennr" use="optional"/>

attribute SCHADEN_BETEILIGTER_Type/@BetRolleCd
type omds:BetRolleCd_Type
properties
use required
facets
Kind Value Annotation
enumeration 99
documentation
sonstige
enumeration AS
documentation
Anspruchsteller
enumeration AV
documentation
Anderes VU
enumeration AW
documentation
Anwalt
enumeration BB
documentation
Bezugsberechtigter
enumeration BH
documentation
Behörden
enumeration BS
documentation
Bestattung
enumeration GG
documentation
Gegner
enumeration GS
documentation
Geschädigter
enumeration LE
documentation
Lenker
enumeration RG
documentation
Regressgegner
enumeration SV
documentation
Sachverständiger
enumeration VE
documentation
Verursacher
enumeration WS
documentation
Werkstatt
enumeration ZE
documentation
Zahlungsempfänger
enumeration ZG
documentation
Zeuge
source <xsd:attribute name="BetRolleCd" type="omds:BetRolleCd_Type" use="required"/>

attribute SCHADEN_BETEILIGTER_Type/@BetTxt
type restriction of xsd:string
properties
use optional
facets
Kind Value Annotation
maxLength 100
source <xsd:attribute name="BetTxt" use="optional">
 
<xsd:simpleType>
   
<xsd:restriction base="xsd:string">
     
<xsd:maxLength value="100"/>
   
</xsd:restriction>
 
</xsd:simpleType>
</xsd:attribute>

complexType SCHADEN_Type
diagram omds3_ON2_Antrag_Common_p156.png
namespace urn:omds20
children omds:EL-Anzahl omds:EL-Betrag omds:EL-Einstufung omds:EL-Entscheidungsfrage omds:EL-Polizzennummer omds:EL-Text omds:SCHADEN_BETEILIGTER omds:EL-KFZ-Kennzeichen
used by
element SCHADEN
attributes
Name  Type  Use  Default  Fixed  Annotation
Schadennr  omds:Schadennr  required      
Polizzennr  omds:Polizzennr  required      
VertragsID  omds:VertragsID  optional      
Vermnr  omds:Vermnr  optional      
VerbandSparteCd  omds:VerbandSparteCd_Type  optional      
SpartenCd  omds:SpartenCd_Type  required      
SpartenErweiterung  derived by: xsd:string  required      
Ereigniszpkt  omds:Datum-Zeit  required      
Meldedat  omds:Datum  required      
SchadUrsCd  omds:SchadUrsCd_Type  optional      
SchadUrsTxt  derived by: xsd:string  optional      
VerschuldenCd  omds:VerschuldenCd_Type  optional      
MalusWirksamKz  omds:Entsch2_Type  optional      
BearbStandCd  omds:BearbStandCd_Type  required      
ErledDat  omds:Datum  optional      
SachbearbVU  derived by: xsd:string  optional      
LeistungGeschaetzt  omds:decimal  optional      
WaehrungsCd  omds:WaehrungsCd_Type  required      
source <xsd:complexType name="SCHADEN_Type">
 
<xsd:sequence minOccurs="0">
   
<xsd:choice minOccurs="0" maxOccurs="unbounded">
     
<xsd:element ref="omds:EL-Anzahl"/>
     
<xsd:element ref="omds:EL-Betrag"/>
     
<xsd:element ref="omds:EL-Einstufung"/>
     
<xsd:element ref="omds:EL-Entscheidungsfrage"/>
     
<xsd:element ref="omds:EL-Polizzennummer"/>
     
<xsd:element ref="omds:EL-Text"/>
   
</xsd:choice>
   
<xsd:element ref="omds:SCHADEN_BETEILIGTER" minOccurs="0" maxOccurs="unbounded"/>
   
<xsd:element ref="omds:EL-KFZ-Kennzeichen" minOccurs="0"/>
 
</xsd:sequence>
 
<xsd:attribute name="Schadennr" type="omds:Schadennr" use="required"/>
 
<xsd:attribute name="Polizzennr" type="omds:Polizzennr" use="required"/>
 
<xsd:attribute name="VertragsID" type="omds:VertragsID" use="optional"/>
 
<xsd:attribute name="Vermnr" type="omds:Vermnr" use="optional"/>
 
<xsd:attribute name="VerbandSparteCd" type="omds:VerbandSparteCd_Type" use="optional"/>
 
<xsd:attribute name="SpartenCd" type="omds:SpartenCd_Type" use="required"/>
 
<xsd:attribute name="SpartenErweiterung" use="required">
   
<xsd:simpleType>
     
<xsd:restriction base="xsd:string">
       
<xsd:maxLength value="10"/>
       
<xsd:minLength value="1"/>
     
</xsd:restriction>
   
</xsd:simpleType>
 
</xsd:attribute>
 
<xsd:attribute name="Ereigniszpkt" type="omds:Datum-Zeit" use="required"/>
 
<xsd:attribute name="Meldedat" type="omds:Datum" use="required"/>
 
<xsd:attribute name="SchadUrsCd" type="omds:SchadUrsCd_Type" use="optional"/>
 
<xsd:attribute name="SchadUrsTxt" use="optional">
   
<xsd:simpleType>
     
<xsd:restriction base="xsd:string">
       
<xsd:maxLength value="40"/>
     
</xsd:restriction>
   
</xsd:simpleType>
 
</xsd:attribute>
 
<xsd:attribute name="VerschuldenCd" type="omds:VerschuldenCd_Type" use="optional"/>
 
<xsd:attribute name="MalusWirksamKz" type="omds:Entsch2_Type" use="optional"/>
 
<xsd:attribute name="BearbStandCd" type="omds:BearbStandCd_Type" use="required"/>
 
<xsd:attribute name="ErledDat" type="omds:Datum" use="optional"/>
 
<xsd:attribute name="SachbearbVU" use="optional">
   
<xsd:simpleType>
     
<xsd:restriction base="xsd:string">
       
<xsd:maxLength value="30"/>
     
</xsd:restriction>
   
</xsd:simpleType>
 
</xsd:attribute>
 
<xsd:attribute name="LeistungGeschaetzt" type="omds:decimal" use="optional"/>
 
<xsd:attribute name="WaehrungsCd" type="omds:WaehrungsCd_Type" use="required"/>
</xsd:complexType>

attribute SCHADEN_Type/@Schadennr
type omds:Schadennr
properties
use required
facets
Kind Value Annotation
minLength 1
maxLength 35
source <xsd:attribute name="Schadennr" type="omds:Schadennr" use="required"/>

attribute SCHADEN_Type/@Polizzennr
type omds:Polizzennr
properties
use required
facets
Kind Value Annotation
minLength 1
maxLength 26
source <xsd:attribute name="Polizzennr" type="omds:Polizzennr" use="required"/>

attribute SCHADEN_Type/@VertragsID
type omds:VertragsID
properties
use optional
facets
Kind Value Annotation
minLength 1
maxLength 40
source <xsd:attribute name="VertragsID" type="omds:VertragsID" use="optional"/>

attribute SCHADEN_Type/@Vermnr
type omds:Vermnr
properties
use optional
facets
Kind Value Annotation
minLength 1
maxLength 10
source <xsd:attribute name="Vermnr" type="omds:Vermnr" use="optional"/>

attribute SCHADEN_Type/@VerbandSparteCd
type omds:VerbandSparteCd_Type
properties
use optional
facets
Kind Value Annotation
enumeration 001
documentation
F. Zivil u. LW
enumeration 002
documentation
F. Fabrik
enumeration 003
documentation
EC zu Feuer
enumeration 005
documentation
F. BU Zivil
enumeration 006
documentation
F. BU Fabrik
enumeration 007
documentation
EC zu Feuer BU
enumeration 010
documentation
Terrorversicherung
enumeration 011
documentation
Haushalt
enumeration 012
documentation
EG. - Zusatz
enumeration 021
documentation
ED (m. K.-Boten)
enumeration 031
documentation
Maschinenbruch
enumeration 032
documentation
Maschinen BU
enumeration 033
documentation
Masch - Montage
enumeration 034
documentation
Masch - Garantie
enumeration 035
documentation
Elektrogeräte. (ohne Computer)
enumeration 041
documentation
Leitungswasser
enumeration 042
documentation
Glas
enumeration 043
documentation
Kl. Elem. u. Sturm
enumeration 044
documentation
Kühlgut
enumeration 045
documentation
Bauwesen
enumeration 046
documentation
Tier
enumeration 047
documentation
Radioisotopen
enumeration 048
documentation
Baurücklaß
enumeration 049
documentation
Computerversich.
enumeration 051
documentation
Einzelunfall
enumeration 052
documentation
Kollektivunfall
enumeration 055
documentation
Volksunfall
enumeration 060
documentation
Privat. Haftpflicht
enumeration 061
documentation
Betr. Haftpflicht
enumeration 062
documentation
Vermög.-haftpflicht
enumeration 063
documentation
Atomhaftpflicht
enumeration 064
documentation
Sportversicherung
enumeration 065
documentation
Luftfahrt - Haftpfl.
enumeration 066
documentation
Luftfahrt - Kasko
enumeration 067
documentation
Luftfahrt - Unfall
enumeration 068
documentation
Lizenzverlust
enumeration 069
documentation
BU f. FB / Selbst.
enumeration 071
documentation
KFZ - Haftpfl.
enumeration 073
documentation
KFZ - Kasko
enumeration 078
documentation
KFZ - Ins. Unf.
enumeration 079
documentation
Rechtsschutz
enumeration 081
documentation
Transp.-Kasko
enumeration 082
documentation
Transp.-Landwaren
enumeration 083
documentation
Transp.-Seewaren
enumeration 084
documentation
Transp.-Valoren
enumeration 085
documentation
Transp.-Verkehrshaftung
enumeration 086
documentation
Transp.-Div. (Film, Ausstlg.)
enumeration 087
documentation
Reisegepäck
enumeration 088
documentation
Reise-Storno
enumeration 089
documentation
Reise-Assistance
enumeration 090
documentation
Vertrauensschaden
enumeration 091
documentation
Reise-Kranken
enumeration 092
documentation
Reise-Unfall
enumeration 095
documentation
Kreditversicherung
enumeration 099
documentation
Sonstige Versich.
enumeration 200
documentation
Lebensversicherung
enumeration 201
documentation
Leben Kapitalversicherung
enumeration 202
documentation
Leben Rentenversicherung
enumeration 203
documentation
Ablebensversicherung inkl. Kreditrestschuld
enumeration 204
documentation
Erlebensversicherung
enumeration 205
documentation
Fondsgebundene Lebensversicherung
enumeration 206
documentation
Leben eigenständige Dread Disease Versicherung
enumeration 207
documentation
Leben eigenständige Berufsunfähigkeitsversicherung
enumeration 208
documentation
Leben Pflegerentenversicherung
enumeration 209
documentation
Prämienbegünstigte Zukunftsvorsorge
enumeration 210
documentation
Betriebliche Altersvorsorge
enumeration 300
documentation
Krankenversicherung
enumeration 301
documentation
Kranken Einzelversicherung
enumeration 302
documentation
Kranken Gruppenversicherung
enumeration 600
documentation
Bausparen
enumeration 601
documentation
Bausparen Ansparen
enumeration 602
documentation
Bausparen Darlehen
enumeration 700
documentation
Leasing
source <xsd:attribute name="VerbandSparteCd" type="omds:VerbandSparteCd_Type" use="optional"/>

attribute SCHADEN_Type/@SpartenCd
type omds:SpartenCd_Type
properties
use required
facets
Kind Value Annotation
enumeration 999
documentation
sonstige
enumeration AH
documentation
KFZ-Haftpflicht
enumeration AK
documentation
KFZ-Kasko (nur bis inkl. Vers. 212-02 zu verw.)
enumeration AKT
documentation
KFZ-Teilkasko
enumeration AKV
documentation
KFZ-Vollkasko
enumeration AS
documentation
Assistance
enumeration AU
documentation
KFZ-Insassenunfall
enumeration AV
documentation
Abfertigungsversicherung
enumeration BA
documentation
Bausparen Ansparen
enumeration BD
documentation
Bausparen Darlehen
enumeration BU
documentation
Betriebs-Unterbrechung
enumeration ED
documentation
Einbruchdiebstahl
enumeration FE
documentation
Feuer
enumeration GB
documentation
Glasbruch
enumeration HH
documentation
Wohnungs-Versicherung
enumeration HP
documentation
Haftpflicht
enumeration KE
documentation
Einzel-KV
enumeration KG
documentation
Gruppen-KV
enumeration KU
documentation
Kühlgut
enumeration LS
documentation
Leasing
enumeration LV
documentation
Lebensversicherung
enumeration LW
documentation
Leitungswasser
enumeration MG
documentation
Maschinen und Geräte
enumeration RE
documentation
Reiseversicherung
enumeration RS
documentation
Rechtsschutz
enumeration SS
documentation
Sonstige SV
enumeration ST
documentation
Sturm
enumeration TI
documentation
Tierversicherung
enumeration TP
documentation
Transportversicherung
enumeration UV
documentation
Unfallversicherung
source <xsd:attribute name="SpartenCd" type="omds:SpartenCd_Type" use="required"/>

attribute SCHADEN_Type/@SpartenErweiterung
type restriction of xsd:string
properties
use required
facets
Kind Value Annotation
minLength 1
maxLength 10
source <xsd:attribute name="SpartenErweiterung" use="required">
 
<xsd:simpleType>
   
<xsd:restriction base="xsd:string">
     
<xsd:maxLength value="10"/>
     
<xsd:minLength value="1"/>
   
</xsd:restriction>
 
</xsd:simpleType>
</xsd:attribute>

attribute SCHADEN_Type/@Ereigniszpkt
type omds:Datum-Zeit
properties
use required
facets
Kind Value Annotation
minInclusive 1900-01-01T00:00:00.000
maxInclusive 9999-12-31T23:59:59.999
source <xsd:attribute name="Ereigniszpkt" type="omds:Datum-Zeit" use="required"/>

attribute SCHADEN_Type/@Meldedat
type omds:Datum
properties
use required
facets
Kind Value Annotation
minInclusive 1900-01-01
maxInclusive 9999-12-31
source <xsd:attribute name="Meldedat" type="omds:Datum" use="required"/>

attribute SCHADEN_Type/@SchadUrsCd
type omds:SchadUrsCd_Type
properties
use optional
facets
Kind Value Annotation
enumeration 010
documentation
Unbekannte Ursache Feuer
enumeration 011
documentation
Blitzschlag
enumeration 012
documentation
Selbstentzündung
enumeration 013
documentation
Wärmegeräte
enumeration 014
documentation
Mech. Energie
enumeration 015
documentation
Elektr. Energie
enumeration 016
documentation
Offenes Licht und Feuer
enumeration 017
documentation
Behälterexplosion
enumeration 018
documentation
Kinderbrandstiftung, Brandleg.
enumeration 019
documentation
Sonst. Zündquellen
enumeration 121
documentation
Fahrlässigkeit
enumeration 122
documentation
Materialfehler
enumeration 123
documentation
Mech. Gewalt
enumeration 124
documentation
Implosion Elektrogeräte
enumeration 125
documentation
Elektrizität Elektrogeräte
enumeration 126
documentation
Indir. Blitzschäden Elektrog.
enumeration 129
documentation
Sonst. Elektrogeräte
enumeration 211
documentation
Einbruchdiebstahl
enumeration 212
documentation
Einfacher Diebstahl
enumeration 213
documentation
Beraubung innerh. Vers. Räuml.
enumeration 214
documentation
Beraubung außerh. Vers. Räuml.
enumeration 219
documentation
Sonstige Einbruchdiebstahl
enumeration 411
documentation
Frostschäden Leitungswasser
enumeration 412
documentation
Druckrohrgebr. Leitungswasser
enumeration 413
documentation
Aufgebr. Leitungswasser
enumeration 414
documentation
Fahrlässigkeit Leitungswasser
enumeration 415
documentation
Gebr. an Druckschl./Ventile LW
enumeration 419
documentation
Sonstige Leitungswasser
enumeration 421
documentation
Glasschäden
enumeration 431
documentation
Sturmschäden Kleine Elementar
enumeration 432
documentation
Hagelschäden Kleine Elementar
enumeration 433
documentation
Schneedruck Kleine Elementar
enumeration 434
documentation
Felsst/Steinschl/Erdr kl. El.
enumeration 439
documentation
Sonst. Kleine Elementar
enumeration 601
documentation
Als Verkehrsteilnehmer Haftpf.
enumeration 602
documentation
Bei d. Ausüb. v. Sport Haftpf.
enumeration 603
documentation
Verw. v. Hieb/Stich/Schußw. HP
enumeration 604
documentation
Als Wohnungsinhaber Haftpflicht
enumeration 605
documentation
Sonstige Haftpflicht
enumeration 999
documentation
sonstiges
source <xsd:attribute name="SchadUrsCd" type="omds:SchadUrsCd_Type" use="optional"/>

attribute SCHADEN_Type/@SchadUrsTxt
type restriction of xsd:string
properties
use optional
facets
Kind Value Annotation
maxLength 40
source <xsd:attribute name="SchadUrsTxt" use="optional">
 
<xsd:simpleType>
   
<xsd:restriction base="xsd:string">
     
<xsd:maxLength value="40"/>
   
</xsd:restriction>
 
</xsd:simpleType>
</xsd:attribute>

attribute SCHADEN_Type/@VerschuldenCd
type omds:VerschuldenCd_Type
properties
use optional
facets
Kind Value Annotation
enumeration 99
documentation
sonstiges
enumeration E
documentation
Eigenverschulden
enumeration K
documentation
Kein Verschulden
enumeration T
documentation
Teilverschulden
enumeration U
documentation
Verschulden ungeklärt
source <xsd:attribute name="VerschuldenCd" type="omds:VerschuldenCd_Type" use="optional"/>

attribute SCHADEN_Type/@MalusWirksamKz
type omds:Entsch2_Type
properties
use optional
facets
Kind Value Annotation
minLength 1
maxLength 1
enumeration J
enumeration N
source <xsd:attribute name="MalusWirksamKz" type="omds:Entsch2_Type" use="optional"/>

attribute SCHADEN_Type/@BearbStandCd
type omds:BearbStandCd_Type
properties
use required
facets
Kind Value Annotation
enumeration 99
documentation
sonstiges
enumeration A
documentation
abgeschlossen ohne Zahlung
enumeration D
documentation
Doppelanlage, bzw. irrtümlich angelegt
enumeration E
documentation
erledigt
enumeration K
documentation
im Klagzustand
enumeration O
documentation
offen
source <xsd:attribute name="BearbStandCd" type="omds:BearbStandCd_Type" use="required"/>

attribute SCHADEN_Type/@ErledDat
type omds:Datum
properties
use optional
facets
Kind Value Annotation
minInclusive 1900-01-01
maxInclusive 9999-12-31
source <xsd:attribute name="ErledDat" type="omds:Datum" use="optional"/>

attribute SCHADEN_Type/@SachbearbVU
type restriction of xsd:string
properties
use optional
facets
Kind Value Annotation
maxLength 30
source <xsd:attribute name="SachbearbVU" use="optional">
 
<xsd:simpleType>
   
<xsd:restriction base="xsd:string">
     
<xsd:maxLength value="30"/>
   
</xsd:restriction>
 
</xsd:simpleType>
</xsd:attribute>

attribute SCHADEN_Type/@LeistungGeschaetzt
type omds:decimal
properties
use optional
facets
Kind Value Annotation
totalDigits 11
fractionDigits 2
pattern -?\d{1,9}[.]\d\d
source <xsd:attribute name="LeistungGeschaetzt" type="omds:decimal" use="optional"/>

attribute SCHADEN_Type/@WaehrungsCd
type omds:WaehrungsCd_Type
properties
use required
facets
Kind Value Annotation
enumeration AUD
documentation
Dollar Australien
enumeration BGL
documentation
Lewa Bulgarien
enumeration CAD
documentation
Dollar Kanadien
enumeration CHF
documentation
Franken Schweiz
enumeration CYP
documentation
Pfund Zypern
enumeration CZR
documentation
Krone Tschechien
enumeration DKK
documentation
Krone Dänemark
enumeration EUR
documentation
EURO
enumeration GBP
documentation
Pfund Großbritannien
enumeration GIP
documentation
Pfund Gibraltar
enumeration HKD
documentation
Dollar Hongkong
enumeration HRK
documentation
Kuna Kroatia
enumeration HUF
documentation
Forint Ungarn
enumeration ILS
documentation
Shekel Israel
enumeration INR
documentation
Rupie Indien
enumeration ISK
documentation
Krone Island
enumeration JOD
documentation
Dinar Jordanien
enumeration JPY
documentation
Yen Japan
enumeration MLT
documentation
Pfund Malta
enumeration MXP
documentation
Peso Mexiko
enumeration NOK
documentation
Krone Norwegen
enumeration NZD
documentation
Dollar Neuseeland
enumeration PLZ
documentation
Zloty Polen
enumeration ROL
documentation
Lau Rumänien
enumeration SEK
documentation
Krone Schweden
enumeration SGD
documentation
Dollar Singapur
enumeration SIT
documentation
Tolar Slowenien
enumeration SKK
documentation
Krone Slowakei
enumeration SUR
documentation
Rubel Rußland
enumeration TND
documentation
Dinar Tunesien
enumeration TRL
documentation
Lira Türkei
enumeration TWD
documentation
Dollar Taiwan
enumeration USD
documentation
US Dollar $
enumeration YUN
documentation
Dinar Jugoslawien-Rest
enumeration ZAR
documentation
Rand Südafrika
source <xsd:attribute name="WaehrungsCd" type="omds:WaehrungsCd_Type" use="required"/>

complexType SONSTIGE_PERSON_Type
diagram omds3_ON2_Antrag_Common_p157.png
namespace urn:omds20
used by
element SONSTIGE_PERSON
attributes
Name  Type  Use  Default  Fixed  Annotation
Name  derived by: xsd:string  required      
Kurzname  derived by: xsd:string  optional      
SonstPersArtCd  omds:SonstPersArtCd_Type  required      
GesFormCd  omds:GesFormCd_Type  optional      
PersonID_VU  omds:PersonID_Type  optional      
PersonID_Makler  omds:PersonID_Type  optional      
source <xsd:complexType name="SONSTIGE_PERSON_Type">
 
<xsd:attribute name="Name" use="required">
   
<xsd:simpleType>
     
<xsd:restriction base="xsd:string">
       
<xsd:maxLength value="120"/>
       
<xsd:minLength value="1"/>
     
</xsd:restriction>
   
</xsd:simpleType>
 
</xsd:attribute>
 
<xsd:attribute name="Kurzname" use="optional">
   
<xsd:simpleType>
     
<xsd:restriction base="xsd:string">
       
<xsd:maxLength value="15"/>
     
</xsd:restriction>
   
</xsd:simpleType>
 
</xsd:attribute>
 
<xsd:attribute name="SonstPersArtCd" type="omds:SonstPersArtCd_Type" use="required"/>
 
<xsd:attribute name="GesFormCd" type="omds:GesFormCd_Type" use="optional"/>
 
<xsd:attribute name="PersonID_VU" type="omds:PersonID_Type" use="optional"/>
 
<xsd:attribute name="PersonID_Makler" type="omds:PersonID_Type" use="optional"/>
</xsd:complexType>

attribute SONSTIGE_PERSON_Type/@Name
type restriction of xsd:string
properties
use required
facets
Kind Value Annotation
minLength 1
maxLength 120
source <xsd:attribute name="Name" use="required">
 
<xsd:simpleType>
   
<xsd:restriction base="xsd:string">
     
<xsd:maxLength value="120"/>
     
<xsd:minLength value="1"/>
   
</xsd:restriction>
 
</xsd:simpleType>
</xsd:attribute>

attribute SONSTIGE_PERSON_Type/@Kurzname
type restriction of xsd:string
properties
use optional
facets
Kind Value Annotation
maxLength 15
source <xsd:attribute name="Kurzname" use="optional">
 
<xsd:simpleType>
   
<xsd:restriction base="xsd:string">
     
<xsd:maxLength value="15"/>
   
</xsd:restriction>
 
</xsd:simpleType>
</xsd:attribute>

attribute SONSTIGE_PERSON_Type/@SonstPersArtCd
type omds:SonstPersArtCd_Type
properties
use required
facets
Kind Value Annotation
enumeration 0
documentation
unbekannt
enumeration 1
documentation
Bank
enumeration 2
documentation
Versicherung
enumeration 3
documentation
Firma
enumeration 4
documentation
Gruppe
enumeration 5
documentation
Verein
enumeration 6
documentation
Körperschaft
enumeration 9
documentation
sonstige
source <xsd:attribute name="SonstPersArtCd" type="omds:SonstPersArtCd_Type" use="required"/>

attribute SONSTIGE_PERSON_Type/@GesFormCd
type omds:GesFormCd_Type
properties
use optional
facets
Kind Value Annotation
enumeration GBH
documentation
Gesellschaft mit beschränkter Haftung
enumeration AG
documentation
Aktiengesellschaft
enumeration OG
documentation
Offene Gesellschaft
enumeration KG
documentation
Kommanditgesellschaft
enumeration GBR
documentation
Gesellschaft bürgerlichen Rechts
enumeration SG
documentation
Stille Gesellschaft
enumeration GEN
documentation
Erwerbs- und Wirtschaftsgenossenschaft
enumeration EUR
documentation
Ausländ./EU Rechtsform
enumeration EU
documentation
Einzelunternehmen
enumeration GKG
documentation
GmbH und Co KG
enumeration PS
documentation
Privatstiftung
enumeration SP
documentation
Sparkasse
enumeration VE
documentation
Verein
source <xsd:attribute name="GesFormCd" type="omds:GesFormCd_Type" use="optional"/>

attribute SONSTIGE_PERSON_Type/@PersonID_VU
type omds:PersonID_Type
properties
use optional
facets
Kind Value Annotation
maxLength 50
source <xsd:attribute name="PersonID_VU" type="omds:PersonID_Type" use="optional"/>

attribute SONSTIGE_PERSON_Type/@PersonID_Makler
type omds:PersonID_Type
properties
use optional
facets
Kind Value Annotation
maxLength 50
source <xsd:attribute name="PersonID_Makler" type="omds:PersonID_Type" use="optional"/>

complexType SPARTE_Type
diagram omds3_ON2_Antrag_Common_p158.png
namespace urn:omds20
children omds:EL-Anzahl omds:EL-Betrag omds:EL-Bezugsberechtigung omds:EL-Einstufung omds:EL-Entscheidungsfrage omds:EL-Gewinnbeteiligung omds:EL-Grenzwert omds:EL-Index omds:EL-Klausel omds:EL-Praemienkorrektur omds:EL-Rente omds:EL-Selbstbehalt omds:EL-Steuer omds:EL-Text omds:EL-Zeitraum omds:RISIKO
used by
element SPARTE
attributes
Name  Type  Use  Default  Fixed  Annotation
SpartenCd  omds:SpartenCd_Type  required      
SpartenErweiterung  derived by: xsd:string  required      
SpartenID  derived by: xsd:string  optional      
VerbandSparteCd  omds:VerbandSparteCd_Type  required      
Spartentxt  derived by: xsd:string  optional      
SpartenBeg  omds:Datum  optional      
SpartenEnd  omds:Datum  optional      
StatusCd  omds:StatusCd_Type  optional      
HauptTarifBez  derived by: xsd:string  optional      
SichergKz  omds:Entsch2_Type  optional      
DirBeteiligtKz  omds:Entsch3_Type  optional      
SondervereinbarungKz  omds:Entsch3_Type  optional      
PraemieNtoSp  omds:decimal  required      
PraemieBtoSp  omds:decimal  required      
nmoKuendDat  omds:Datum  optional      
documentation
Gibt das Datum an, zu dem der Kunde die Möglichkeit einer ordentlichen Kündigung hat (wenn z.B. abweichend von Vertragsende)
source <xsd:complexType name="SPARTE_Type">
 
<xsd:sequence>
   
<xsd:choice minOccurs="0" maxOccurs="unbounded">
     
<xsd:element ref="omds:EL-Anzahl"/>
     
<xsd:element ref="omds:EL-Betrag"/>
     
<xsd:element ref="omds:EL-Bezugsberechtigung"/>
     
<xsd:element ref="omds:EL-Einstufung"/>
     
<xsd:element ref="omds:EL-Entscheidungsfrage"/>
     
<xsd:element ref="omds:EL-Gewinnbeteiligung"/>
     
<xsd:element ref="omds:EL-Grenzwert"/>
     
<xsd:element ref="omds:EL-Index"/>
     
<xsd:element ref="omds:EL-Klausel"/>
     
<xsd:element ref="omds:EL-Praemienkorrektur"/>
     
<xsd:element ref="omds:EL-Rente"/>
     
<xsd:element ref="omds:EL-Selbstbehalt"/>
     
<xsd:element ref="omds:EL-Steuer"/>
     
<xsd:element ref="omds:EL-Text"/>
     
<xsd:element ref="omds:EL-Zeitraum"/>
   
</xsd:choice>
   
<xsd:element ref="omds:RISIKO" maxOccurs="unbounded"/>
 
</xsd:sequence>
 
<xsd:attribute name="SpartenCd" type="omds:SpartenCd_Type" use="required"/>
 
<xsd:attribute name="SpartenErweiterung" use="required">
   
<xsd:simpleType>
     
<xsd:restriction base="xsd:string">
       
<xsd:maxLength value="10"/>
       
<xsd:minLength value="1"/>
     
</xsd:restriction>
   
</xsd:simpleType>
 
</xsd:attribute>
 
<xsd:attribute name="SpartenID" use="optional">
   
<xsd:simpleType>
     
<xsd:restriction base="xsd:string">
       
<xsd:maxLength value="40"/>
     
</xsd:restriction>
   
</xsd:simpleType>
 
</xsd:attribute>
 
<xsd:attribute name="VerbandSparteCd" type="omds:VerbandSparteCd_Type" use="required"/>
 
<xsd:attribute name="Spartentxt" use="optional">
   
<xsd:simpleType>
     
<xsd:restriction base="xsd:string">
       
<xsd:maxLength value="80"/>
     
</xsd:restriction>
   
</xsd:simpleType>
 
</xsd:attribute>
 
<xsd:attribute name="SpartenBeg" type="omds:Datum" use="optional"/>
 
<xsd:attribute name="SpartenEnd" type="omds:Datum" use="optional"/>
 
<xsd:attribute name="StatusCd" type="omds:StatusCd_Type" use="optional"/>
 
<xsd:attribute name="HauptTarifBez" use="optional">
   
<xsd:simpleType>
     
<xsd:restriction base="xsd:string">
       
<xsd:maxLength value="25"/>
       
<xsd:minLength value="1"/>
     
</xsd:restriction>
   
</xsd:simpleType>
 
</xsd:attribute>
 
<xsd:attribute name="SichergKz" type="omds:Entsch2_Type" use="optional"/>
 
<xsd:attribute name="DirBeteiligtKz" type="omds:Entsch3_Type" use="optional"/>
 
<xsd:attribute name="SondervereinbarungKz" type="omds:Entsch3_Type" use="optional"/>
 
<xsd:attribute name="PraemieNtoSp" type="omds:decimal" use="required"/>
 
<xsd:attribute name="PraemieBtoSp" type="omds:decimal" use="required"/>
 
<xsd:attribute name="nmoKuendDat" type="omds:Datum" use="optional">
   
<xsd:annotation>
     
<xsd:documentation>Gibt das Datum an, zu dem der Kunde die Möglichkeit einer ordentlichen Kündigung hat (wenn z.B. abweichend von Vertragsende)</xsd:documentation>
   
</xsd:annotation>
 
</xsd:attribute>
</xsd:complexType>

attribute SPARTE_Type/@SpartenCd
type omds:SpartenCd_Type
properties
use required
facets
Kind Value Annotation
enumeration 999
documentation
sonstige
enumeration AH
documentation
KFZ-Haftpflicht
enumeration AK
documentation
KFZ-Kasko (nur bis inkl. Vers. 212-02 zu verw.)
enumeration AKT
documentation
KFZ-Teilkasko
enumeration AKV
documentation
KFZ-Vollkasko
enumeration AS
documentation
Assistance
enumeration AU
documentation
KFZ-Insassenunfall
enumeration AV
documentation
Abfertigungsversicherung
enumeration BA
documentation
Bausparen Ansparen
enumeration BD
documentation
Bausparen Darlehen
enumeration BU
documentation
Betriebs-Unterbrechung
enumeration ED
documentation
Einbruchdiebstahl
enumeration FE
documentation
Feuer
enumeration GB
documentation
Glasbruch
enumeration HH
documentation
Wohnungs-Versicherung
enumeration HP
documentation
Haftpflicht
enumeration KE
documentation
Einzel-KV
enumeration KG
documentation
Gruppen-KV
enumeration KU
documentation
Kühlgut
enumeration LS
documentation
Leasing
enumeration LV
documentation
Lebensversicherung
enumeration LW
documentation
Leitungswasser
enumeration MG
documentation
Maschinen und Geräte
enumeration RE
documentation
Reiseversicherung
enumeration RS
documentation
Rechtsschutz
enumeration SS
documentation
Sonstige SV
enumeration ST
documentation
Sturm
enumeration TI
documentation
Tierversicherung
enumeration TP
documentation
Transportversicherung
enumeration UV
documentation
Unfallversicherung
source <xsd:attribute name="SpartenCd" type="omds:SpartenCd_Type" use="required"/>

attribute SPARTE_Type/@SpartenErweiterung
type restriction of xsd:string
properties
use required
facets
Kind Value Annotation
minLength 1
maxLength 10
source <xsd:attribute name="SpartenErweiterung" use="required">
 
<xsd:simpleType>
   
<xsd:restriction base="xsd:string">
     
<xsd:maxLength value="10"/>
     
<xsd:minLength value="1"/>
   
</xsd:restriction>
 
</xsd:simpleType>
</xsd:attribute>

attribute SPARTE_Type/@SpartenID
type restriction of xsd:string
properties
use optional
facets
Kind Value Annotation
maxLength 40
source <xsd:attribute name="SpartenID" use="optional">
 
<xsd:simpleType>
   
<xsd:restriction base="xsd:string">
     
<xsd:maxLength value="40"/>
   
</xsd:restriction>
 
</xsd:simpleType>
</xsd:attribute>

attribute SPARTE_Type/@VerbandSparteCd
type omds:VerbandSparteCd_Type
properties
use required
facets
Kind Value Annotation
enumeration 001
documentation
F. Zivil u. LW
enumeration 002
documentation
F. Fabrik
enumeration 003
documentation
EC zu Feuer
enumeration 005
documentation
F. BU Zivil
enumeration 006
documentation
F. BU Fabrik
enumeration 007
documentation
EC zu Feuer BU
enumeration 010
documentation
Terrorversicherung
enumeration 011
documentation
Haushalt
enumeration 012
documentation
EG. - Zusatz
enumeration 021
documentation
ED (m. K.-Boten)
enumeration 031
documentation
Maschinenbruch
enumeration 032
documentation
Maschinen BU
enumeration 033
documentation
Masch - Montage
enumeration 034
documentation
Masch - Garantie
enumeration 035
documentation
Elektrogeräte. (ohne Computer)
enumeration 041
documentation
Leitungswasser
enumeration 042
documentation
Glas
enumeration 043
documentation
Kl. Elem. u. Sturm
enumeration 044
documentation
Kühlgut
enumeration 045
documentation
Bauwesen
enumeration 046
documentation
Tier
enumeration 047
documentation
Radioisotopen
enumeration 048
documentation
Baurücklaß
enumeration 049
documentation
Computerversich.
enumeration 051
documentation
Einzelunfall
enumeration 052
documentation
Kollektivunfall
enumeration 055
documentation
Volksunfall
enumeration 060
documentation
Privat. Haftpflicht
enumeration 061
documentation
Betr. Haftpflicht
enumeration 062
documentation
Vermög.-haftpflicht
enumeration 063
documentation
Atomhaftpflicht
enumeration 064
documentation
Sportversicherung
enumeration 065
documentation
Luftfahrt - Haftpfl.
enumeration 066
documentation
Luftfahrt - Kasko
enumeration 067
documentation
Luftfahrt - Unfall
enumeration 068
documentation
Lizenzverlust
enumeration 069
documentation
BU f. FB / Selbst.
enumeration 071
documentation
KFZ - Haftpfl.
enumeration 073
documentation
KFZ - Kasko
enumeration 078
documentation
KFZ - Ins. Unf.
enumeration 079
documentation
Rechtsschutz
enumeration 081
documentation
Transp.-Kasko
enumeration 082
documentation
Transp.-Landwaren
enumeration 083
documentation
Transp.-Seewaren
enumeration 084
documentation
Transp.-Valoren
enumeration 085
documentation
Transp.-Verkehrshaftung
enumeration 086
documentation
Transp.-Div. (Film, Ausstlg.)
enumeration 087
documentation
Reisegepäck
enumeration 088
documentation
Reise-Storno
enumeration 089
documentation
Reise-Assistance
enumeration 090
documentation
Vertrauensschaden
enumeration 091
documentation
Reise-Kranken
enumeration 092
documentation
Reise-Unfall
enumeration 095
documentation
Kreditversicherung
enumeration 099
documentation
Sonstige Versich.
enumeration 200
documentation
Lebensversicherung
enumeration 201
documentation
Leben Kapitalversicherung
enumeration 202
documentation
Leben Rentenversicherung
enumeration 203
documentation
Ablebensversicherung inkl. Kreditrestschuld
enumeration 204
documentation
Erlebensversicherung
enumeration 205
documentation
Fondsgebundene Lebensversicherung
enumeration 206
documentation
Leben eigenständige Dread Disease Versicherung
enumeration 207
documentation
Leben eigenständige Berufsunfähigkeitsversicherung
enumeration 208
documentation
Leben Pflegerentenversicherung
enumeration 209
documentation
Prämienbegünstigte Zukunftsvorsorge
enumeration 210
documentation
Betriebliche Altersvorsorge
enumeration 300
documentation
Krankenversicherung
enumeration 301
documentation
Kranken Einzelversicherung
enumeration 302
documentation
Kranken Gruppenversicherung
enumeration 600
documentation
Bausparen
enumeration 601
documentation
Bausparen Ansparen
enumeration 602
documentation
Bausparen Darlehen
enumeration 700
documentation
Leasing
source <xsd:attribute name="VerbandSparteCd" type="omds:VerbandSparteCd_Type" use="required"/>

attribute SPARTE_Type/@Spartentxt
type restriction of xsd:string
properties
use optional
facets
Kind Value Annotation
maxLength 80
source <xsd:attribute name="Spartentxt" use="optional">
 
<xsd:simpleType>
   
<xsd:restriction base="xsd:string">
     
<xsd:maxLength value="80"/>
   
</xsd:restriction>
 
</xsd:simpleType>
</xsd:attribute>

attribute SPARTE_Type/@SpartenBeg
type omds:Datum
properties
use optional
facets
Kind Value Annotation
minInclusive 1900-01-01
maxInclusive 9999-12-31
source <xsd:attribute name="SpartenBeg" type="omds:Datum" use="optional"/>

attribute SPARTE_Type/@SpartenEnd
type omds:Datum
properties
use optional
facets
Kind Value Annotation
minInclusive 1900-01-01
maxInclusive 9999-12-31
source <xsd:attribute name="SpartenEnd" type="omds:Datum" use="optional"/>

attribute SPARTE_Type/@StatusCd
type omds:StatusCd_Type
properties
use optional
facets
Kind Value Annotation
enumeration 0
documentation
unbekannt
enumeration 1
documentation
aktiv
enumeration 2
documentation
suspendiert/stillgelegt
enumeration 9
documentation
storniert
source <xsd:attribute name="StatusCd" type="omds:StatusCd_Type" use="optional"/>

attribute SPARTE_Type/@HauptTarifBez
type restriction of xsd:string
properties
use optional
facets
Kind Value Annotation
minLength 1
maxLength 25
source <xsd:attribute name="HauptTarifBez" use="optional">
 
<xsd:simpleType>
   
<xsd:restriction base="xsd:string">
     
<xsd:maxLength value="25"/>
     
<xsd:minLength value="1"/>
   
</xsd:restriction>
 
</xsd:simpleType>
</xsd:attribute>

attribute SPARTE_Type/@SichergKz
type omds:Entsch2_Type
properties
use optional
facets
Kind Value Annotation
minLength 1
maxLength 1
enumeration J
enumeration N
source <xsd:attribute name="SichergKz" type="omds:Entsch2_Type" use="optional"/>

attribute SPARTE_Type/@DirBeteiligtKz
type omds:Entsch3_Type
properties
use optional
facets
Kind Value Annotation
minLength 1
maxLength 1
enumeration J
documentation
Ja
enumeration N
documentation
Nein
enumeration 0
documentation
Unbekannt
source <xsd:attribute name="DirBeteiligtKz" type="omds:Entsch3_Type" use="optional"/>

attribute SPARTE_Type/@SondervereinbarungKz
type omds:Entsch3_Type
properties
use optional
facets
Kind Value Annotation
minLength 1
maxLength 1
enumeration J
documentation
Ja
enumeration N
documentation
Nein
enumeration 0
documentation
Unbekannt
source <xsd:attribute name="SondervereinbarungKz" type="omds:Entsch3_Type" use="optional"/>

attribute SPARTE_Type/@PraemieNtoSp
type omds:decimal
properties
use required
facets
Kind Value Annotation
totalDigits 11
fractionDigits 2
pattern -?\d{1,9}[.]\d\d
source <xsd:attribute name="PraemieNtoSp" type="omds:decimal" use="required"/>

attribute SPARTE_Type/@PraemieBtoSp
type omds:decimal
properties
use required
facets
Kind Value Annotation
totalDigits 11
fractionDigits 2
pattern -?\d{1,9}[.]\d\d
source <xsd:attribute name="PraemieBtoSp" type="omds:decimal" use="required"/>

attribute SPARTE_Type/@nmoKuendDat
type omds:Datum
properties
use optional
facets
Kind Value Annotation
minInclusive 1900-01-01
maxInclusive 9999-12-31
annotation
documentation
Gibt das Datum an, zu dem der Kunde die Möglichkeit einer ordentlichen Kündigung hat (wenn z.B. abweichend von Vertragsende)
source <xsd:attribute name="nmoKuendDat" type="omds:Datum" use="optional">
 
<xsd:annotation>
   
<xsd:documentation>Gibt das Datum an, zu dem der Kunde die Möglichkeit einer ordentlichen Kündigung hat (wenn z.B. abweichend von Vertragsende)</xsd:documentation>
 
</xsd:annotation>
</xsd:attribute>

complexType VERS_KFZ_Type
diagram omds3_ON2_Antrag_Common_p159.png
namespace urn:omds20
used by
element VERS_KFZ
attributes
Name  Type  Use  Default  Fixed  Annotation
FzgArtCd  omds:FzgArtCd_Type  required      
Marke  derived by: xsd:string  required      
Handelsbez  derived by: xsd:string  optional      
TypVarVer  derived by: xsd:string  optional      
Leasingkz  omds:Entsch2_Type  optional      
Modelljahr  xsd:unsignedShort  optional      
Leistung  xsd:unsignedShort  optional      
Leistung_ElektroMot  xsd:unsignedShort  optional      
Plaetze  xsd:unsignedShort  optional      
Nutzlast  derived by: xsd:decimal  optional      
Hubraum  xsd:unsignedShort  optional      
AntriebsArtCd  omds:AntriebsArtCd_Type  required      
Katkz  omds:Entsch3_Type  required      
ABSKz  omds:Entsch2_Type  optional      
CO2_Ausstoss  xsd:unsignedShort  optional      
documentation
CO²-Emission g/km
NEFZ: Messzyklus  für PKW und leichte LKW (Klassen M1, N1)
CO2_WLTP_WMTC  xsd:unsignedShort  optional      
documentation
CO²-Emission g/km
WLTP: Messzyklus für PKW und leichte LKW (Klassen M1, N1)
WMTC: Messzyklus für Motorräder (Klassen L1e, L2e, L3e, L4e und L5e)
Kraftstoffverbr_NEFZ  omds:decimal  optional      
documentation
Kraftstoffverbrauch
NEFZ: Messzyklus  für PKW und leichte LKW (Klassen M1, N1)
Kraftstoffverbr_WLTP_WMTC  omds:decimal  optional      
documentation
Kraftstoffverbrauch
WLTP: Messzyklus für PKW und leichte LKW (Klassen M1, N1)
WMTC: Messzyklus für Motorräder (Klassen L1e, L2e, L3e, L4e und L5e)
VerbrEinhCd  omds:VerbrEinhCd_Type  optional      
documentation
Einheit für Kraftstoffverbrauch
Fahrgestnr  omds:Fahrgestnr_Type  required      
Motornr  derived by: xsd:string  optional      
NatCode  derived by: xsd:string  optional      
VerwendzweckCd  omds:VerwendzweckCd_Type  optional      
Erstzulassdat  omds:Datum  optional      
LandesCd  omds:LandesCd_Type  optional      
Pol_Kennz  omds:Pol_Kennz_Type  optional      
Eigengew  derived by: xsd:decimal  optional      
HzulGesgew  derived by: xsd:decimal  optional      
HGeschw  derived by: xsd:decimal  optional      
documentation
Höchstge­schwindigkeit in Stunden­kilometern (km/h)
source <xsd:complexType name="VERS_KFZ_Type">
 
<xsd:attribute name="FzgArtCd" type="omds:FzgArtCd_Type" use="required"/>
 
<xsd:attribute name="Marke" use="required">
   
<xsd:simpleType>
     
<xsd:restriction base="xsd:string">
       
<xsd:maxLength value="40"/>
       
<xsd:minLength value="1"/>
     
</xsd:restriction>
   
</xsd:simpleType>
 
</xsd:attribute>
 
<xsd:attribute name="Handelsbez" use="optional">
   
<xsd:simpleType>
     
<xsd:restriction base="xsd:string">
       
<xsd:maxLength value="30"/>
       
<xsd:minLength value="1"/>
     
</xsd:restriction>
   
</xsd:simpleType>
 
</xsd:attribute>
 
<xsd:attribute name="TypVarVer" use="optional">
   
<xsd:simpleType>
     
<xsd:restriction base="xsd:string">
       
<xsd:maxLength value="20"/>
       
<xsd:minLength value="1"/>
     
</xsd:restriction>
   
</xsd:simpleType>
 
</xsd:attribute>
 
<xsd:attribute name="Leasingkz" type="omds:Entsch2_Type" use="optional"/>
 
<xsd:attribute name="Modelljahr" type="xsd:unsignedShort" use="optional"/>
 
<xsd:attribute name="Leistung" type="xsd:unsignedShort" use="optional"/>
 
<xsd:attribute name="Leistung_ElektroMot" type="xsd:unsignedShort" use="optional"/>
 
<xsd:attribute name="Plaetze" type="xsd:unsignedShort" use="optional"/>
 
<xsd:attribute name="Nutzlast" use="optional">
   
<xsd:simpleType>
     
<xsd:restriction base="xsd:decimal">
       
<xsd:totalDigits value="6"/>
       
<xsd:fractionDigits value="0"/>
     
</xsd:restriction>
   
</xsd:simpleType>
 
</xsd:attribute>
 
<xsd:attribute name="Hubraum" type="xsd:unsignedShort" use="optional"/>
 
<xsd:attribute name="AntriebsArtCd" type="omds:AntriebsArtCd_Type" use="required"/>
 
<xsd:attribute name="Katkz" type="omds:Entsch3_Type" use="required"/>
 
<xsd:attribute name="ABSKz" type="omds:Entsch2_Type" use="optional"/>
 
<xsd:attribute name="CO2_Ausstoss" type="xsd:unsignedShort" use="optional">
   
<xsd:annotation>
     
<xsd:documentation>CO²-Emission g/km
NEFZ: Messzyklus  für PKW und leichte LKW (Klassen M1, N1)
</xsd:documentation>
   
</xsd:annotation>
 
</xsd:attribute>
 
<xsd:attribute name="CO2_WLTP_WMTC" type="xsd:unsignedShort" use="optional">
   
<xsd:annotation>
     
<xsd:documentation>CO²-Emission g/km
WLTP: Messzyklus für PKW und leichte LKW (Klassen M1, N1)
WMTC: Messzyklus für Motorräder (Klassen L1e, L2e, L3e, L4e und L5e)
</xsd:documentation>
   
</xsd:annotation>
 
</xsd:attribute>
 
<xsd:attribute name="Kraftstoffverbr_NEFZ" type="omds:decimal" use="optional">
   
<xsd:annotation>
     
<xsd:documentation>Kraftstoffverbrauch
NEFZ: Messzyklus  für PKW und leichte LKW (Klassen M1, N1)
</xsd:documentation>
   
</xsd:annotation>
 
</xsd:attribute>
 
<xsd:attribute name="Kraftstoffverbr_WLTP_WMTC" type="omds:decimal" use="optional">
   
<xsd:annotation>
     
<xsd:documentation>Kraftstoffverbrauch
WLTP: Messzyklus für PKW und leichte LKW (Klassen M1, N1)
WMTC: Messzyklus für Motorräder (Klassen L1e, L2e, L3e, L4e und L5e)
</xsd:documentation>
   
</xsd:annotation>
 
</xsd:attribute>
 
<xsd:attribute name="VerbrEinhCd" type="omds:VerbrEinhCd_Type" use="optional">
   
<xsd:annotation>
     
<xsd:documentation>Einheit für Kraftstoffverbrauch</xsd:documentation>
   
</xsd:annotation>
 
</xsd:attribute>
 
<xsd:attribute name="Fahrgestnr" type="omds:Fahrgestnr_Type" use="required"/>
 
<xsd:attribute name="Motornr" use="optional">
   
<xsd:simpleType>
     
<xsd:restriction base="xsd:string">
       
<xsd:maxLength value="20"/>
       
<xsd:minLength value="1"/>
     
</xsd:restriction>
   
</xsd:simpleType>
 
</xsd:attribute>
 
<xsd:attribute name="NatCode" use="optional">
   
<xsd:simpleType>
     
<xsd:restriction base="xsd:string">
       
<xsd:minLength value="1"/>
       
<xsd:maxLength value="26"/>
     
</xsd:restriction>
   
</xsd:simpleType>
 
</xsd:attribute>
 
<xsd:attribute name="VerwendzweckCd" type="omds:VerwendzweckCd_Type" use="optional"/>
 
<xsd:attribute name="Erstzulassdat" type="omds:Datum" use="optional"/>
 
<xsd:attribute name="LandesCd" type="omds:LandesCd_Type" use="optional"/>
 
<xsd:attribute name="Pol_Kennz" type="omds:Pol_Kennz_Type" use="optional"/>
 
<xsd:attribute name="Eigengew" use="optional">
   
<xsd:simpleType>
     
<xsd:restriction base="xsd:decimal">
       
<xsd:totalDigits value="6"/>
       
<xsd:fractionDigits value="0"/>
     
</xsd:restriction>
   
</xsd:simpleType>
 
</xsd:attribute>
 
<xsd:attribute name="HzulGesgew" use="optional">
   
<xsd:simpleType>
     
<xsd:restriction base="xsd:decimal">
       
<xsd:totalDigits value="6"/>
       
<xsd:fractionDigits value="0"/>
     
</xsd:restriction>
   
</xsd:simpleType>
 
</xsd:attribute>
 
<xsd:attribute name="HGeschw" use="optional">
   
<xsd:annotation>
     
<xsd:documentation>Höchstge­schwindigkeit in Stunden­kilometern (km/h)</xsd:documentation>
   
</xsd:annotation>
   
<xsd:simpleType>
     
<xsd:restriction base="xsd:decimal">
       
<xsd:totalDigits value="6"/>
       
<xsd:fractionDigits value="0"/>
     
</xsd:restriction>
   
</xsd:simpleType>
 
</xsd:attribute>
</xsd:complexType>

attribute VERS_KFZ_Type/@FzgArtCd
type omds:FzgArtCd_Type
properties
use required
facets
Kind Value Annotation
enumeration 999
documentation
Sonstige
enumeration ANH
documentation
Anhänger
enumeration KRA
documentation
Kraftrad
enumeration LKW
documentation
Lastkraftwagen
enumeration MOP
documentation
Motorfahrrad
enumeration OMN
documentation
Omnibus
enumeration PKW
documentation
Personenkraftwagen
enumeration PRO
documentation
Probekennzeichen
enumeration SON
documentation
Sonderfahrzeuge
enumeration ZUG
documentation
Zugmaschine
source <xsd:attribute name="FzgArtCd" type="omds:FzgArtCd_Type" use="required"/>

attribute VERS_KFZ_Type/@Marke
type restriction of xsd:string
properties
use required
facets
Kind Value Annotation
minLength 1
maxLength 40
source <xsd:attribute name="Marke" use="required">
 
<xsd:simpleType>
   
<xsd:restriction base="xsd:string">
     
<xsd:maxLength value="40"/>
     
<xsd:minLength value="1"/>
   
</xsd:restriction>
 
</xsd:simpleType>
</xsd:attribute>

attribute VERS_KFZ_Type/@Handelsbez
type restriction of xsd:string
properties
use optional
facets
Kind Value Annotation
minLength 1
maxLength 30
source <xsd:attribute name="Handelsbez" use="optional">
 
<xsd:simpleType>
   
<xsd:restriction base="xsd:string">
     
<xsd:maxLength value="30"/>
     
<xsd:minLength value="1"/>
   
</xsd:restriction>
 
</xsd:simpleType>
</xsd:attribute>

attribute VERS_KFZ_Type/@TypVarVer
type restriction of xsd:string
properties
use optional
facets
Kind Value Annotation
minLength 1
maxLength 20
source <xsd:attribute name="TypVarVer" use="optional">
 
<xsd:simpleType>
   
<xsd:restriction base="xsd:string">
     
<xsd:maxLength value="20"/>
     
<xsd:minLength value="1"/>
   
</xsd:restriction>
 
</xsd:simpleType>
</xsd:attribute>

attribute VERS_KFZ_Type/@Leasingkz
type omds:Entsch2_Type
properties
use optional
facets
Kind Value Annotation
minLength 1
maxLength 1
enumeration J
enumeration N
source <xsd:attribute name="Leasingkz" type="omds:Entsch2_Type" use="optional"/>

attribute VERS_KFZ_Type/@Modelljahr
type xsd:unsignedShort
properties
use optional
source <xsd:attribute name="Modelljahr" type="xsd:unsignedShort" use="optional"/>

attribute VERS_KFZ_Type/@Leistung
type xsd:unsignedShort
properties
use optional
source <xsd:attribute name="Leistung" type="xsd:unsignedShort" use="optional"/>

attribute VERS_KFZ_Type/@Leistung_ElektroMot
type xsd:unsignedShort
properties
use optional
source <xsd:attribute name="Leistung_ElektroMot" type="xsd:unsignedShort" use="optional"/>

attribute VERS_KFZ_Type/@Plaetze
type xsd:unsignedShort
properties
use optional
source <xsd:attribute name="Plaetze" type="xsd:unsignedShort" use="optional"/>

attribute VERS_KFZ_Type/@Nutzlast
type restriction of xsd:decimal
properties
use optional
facets
Kind Value Annotation
totalDigits 6
fractionDigits 0
source <xsd:attribute name="Nutzlast" use="optional">
 
<xsd:simpleType>
   
<xsd:restriction base="xsd:decimal">
     
<xsd:totalDigits value="6"/>
     
<xsd:fractionDigits value="0"/>
   
</xsd:restriction>
 
</xsd:simpleType>
</xsd:attribute>

attribute VERS_KFZ_Type/@Hubraum
type xsd:unsignedShort
properties
use optional
source <xsd:attribute name="Hubraum" type="xsd:unsignedShort" use="optional"/>

attribute VERS_KFZ_Type/@AntriebsArtCd
type omds:AntriebsArtCd_Type
properties
use required
facets
Kind Value Annotation
enumeration 0
documentation
ohne Antrieb (bei KFZ-Zul.verwendet vor 1.7.2007)
enumeration 1
documentation
Benzin (bei KFZ-Zul.verwendet vor 1.7.2007)
enumeration 2
documentation
Gas (bei KFZ-Zul.verwendet vor 1.7.2007)
enumeration 3
documentation
Diesel (bei KFZ-Zul.verwendet vor 1.7.2007)
enumeration 4
documentation
Benzin
enumeration 5
documentation
Elektro (E)
enumeration 6
documentation
Diesel
enumeration 9
documentation
Sonstiges
enumeration B
documentation
Vielstoff (unterschiedliche Kraftstoffe)
enumeration C
documentation
Flüssiggas (LPG)
enumeration D
documentation
Benzin/Flüssiggas (LPG)
enumeration E
documentation
Benzin/Erdgas (CNG)
enumeration F
documentation
Hybr.Benzin/E
enumeration G
documentation
Erdgas (CNG)
enumeration H
documentation
Hybr.Diesel/E
enumeration I
documentation
Wasserstoff
enumeration J
documentation
Hybr.Wasserst./E
enumeration K
documentation
Wasserstoff/Benzin
enumeration L
documentation
Wasserst./Benzin/E
enumeration M
documentation
Brennstoffzelle/Wasserstoff
enumeration N
documentation
Brennstoffzelle/Benzin
enumeration O
documentation
Brennstoffzelle/Methanol
enumeration P
documentation
BZ/Ethanol
enumeration Q
documentation
Hybr.Vielstoff/Elektro
enumeration R
documentation
Biogas
enumeration S
documentation
Benzin/Biogas
enumeration T
documentation
Hybr.Erdgas (CNG)/E
enumeration U
documentation
Unbekannt (bei KFZ-Zulassungen vor 1.7.2007 verwendet)
enumeration V
documentation
Hybr. Biogas/E
enumeration W
documentation
Benzin/Ethanol (E85)
source <xsd:attribute name="AntriebsArtCd" type="omds:AntriebsArtCd_Type" use="required"/>

attribute VERS_KFZ_Type/@Katkz
type omds:Entsch3_Type
properties
use required
facets
Kind Value Annotation
minLength 1
maxLength 1
enumeration J
documentation
Ja
enumeration N
documentation
Nein
enumeration 0
documentation
Unbekannt
source <xsd:attribute name="Katkz" type="omds:Entsch3_Type" use="required"/>

attribute VERS_KFZ_Type/@ABSKz
type omds:Entsch2_Type
properties
use optional
facets
Kind Value Annotation
minLength 1
maxLength 1
enumeration J
enumeration N
source <xsd:attribute name="ABSKz" type="omds:Entsch2_Type" use="optional"/>

attribute VERS_KFZ_Type/@CO2_Ausstoss
type xsd:unsignedShort
properties
use optional
annotation
documentation
CO²-Emission g/km
NEFZ: Messzyklus  für PKW und leichte LKW (Klassen M1, N1)
source <xsd:attribute name="CO2_Ausstoss" type="xsd:unsignedShort" use="optional">
 
<xsd:annotation>
   
<xsd:documentation>CO²-Emission g/km
NEFZ: Messzyklus  für PKW und leichte LKW (Klassen M1, N1)
</xsd:documentation>
 
</xsd:annotation>
</xsd:attribute>

attribute VERS_KFZ_Type/@CO2_WLTP_WMTC
type xsd:unsignedShort
properties
use optional
annotation
documentation
CO²-Emission g/km
WLTP: Messzyklus für PKW und leichte LKW (Klassen M1, N1)
WMTC: Messzyklus für Motorräder (Klassen L1e, L2e, L3e, L4e und L5e)
source <xsd:attribute name="CO2_WLTP_WMTC" type="xsd:unsignedShort" use="optional">
 
<xsd:annotation>
   
<xsd:documentation>CO²-Emission g/km
WLTP: Messzyklus für PKW und leichte LKW (Klassen M1, N1)
WMTC: Messzyklus für Motorräder (Klassen L1e, L2e, L3e, L4e und L5e)
</xsd:documentation>
 
</xsd:annotation>
</xsd:attribute>

attribute VERS_KFZ_Type/@Kraftstoffverbr_NEFZ
type omds:decimal
properties
use optional
facets
Kind Value Annotation
totalDigits 11
fractionDigits 2
pattern -?\d{1,9}[.]\d\d
annotation
documentation
Kraftstoffverbrauch
NEFZ: Messzyklus  für PKW und leichte LKW (Klassen M1, N1)
source <xsd:attribute name="Kraftstoffverbr_NEFZ" type="omds:decimal" use="optional">
 
<xsd:annotation>
   
<xsd:documentation>Kraftstoffverbrauch
NEFZ: Messzyklus  für PKW und leichte LKW (Klassen M1, N1)
</xsd:documentation>
 
</xsd:annotation>
</xsd:attribute>

attribute VERS_KFZ_Type/@Kraftstoffverbr_WLTP_WMTC
type omds:decimal
properties
use optional
facets
Kind Value Annotation
totalDigits 11
fractionDigits 2
pattern -?\d{1,9}[.]\d\d
annotation
documentation
Kraftstoffverbrauch
WLTP: Messzyklus für PKW und leichte LKW (Klassen M1, N1)
WMTC: Messzyklus für Motorräder (Klassen L1e, L2e, L3e, L4e und L5e)
source <xsd:attribute name="Kraftstoffverbr_WLTP_WMTC" type="omds:decimal" use="optional">
 
<xsd:annotation>
   
<xsd:documentation>Kraftstoffverbrauch
WLTP: Messzyklus für PKW und leichte LKW (Klassen M1, N1)
WMTC: Messzyklus für Motorräder (Klassen L1e, L2e, L3e, L4e und L5e)
</xsd:documentation>
 
</xsd:annotation>
</xsd:attribute>

attribute VERS_KFZ_Type/@VerbrEinhCd
type omds:VerbrEinhCd_Type
properties
use optional
facets
Kind Value Annotation
minLength 1
maxLength 1
enumeration 9
documentation
nicht zutreffend / sonstiges
enumeration L
documentation
l/100 km
enumeration M
documentation
m³/100 km
enumeration K
documentation
kg/100 km
annotation
documentation
Einheit für Kraftstoffverbrauch
source <xsd:attribute name="VerbrEinhCd" type="omds:VerbrEinhCd_Type" use="optional">
 
<xsd:annotation>
   
<xsd:documentation>Einheit für Kraftstoffverbrauch</xsd:documentation>
 
</xsd:annotation>
</xsd:attribute>

attribute VERS_KFZ_Type/@Fahrgestnr
type omds:Fahrgestnr_Type
properties
use required
facets
Kind Value Annotation
minLength 1
maxLength 20
source <xsd:attribute name="Fahrgestnr" type="omds:Fahrgestnr_Type" use="required"/>

attribute VERS_KFZ_Type/@Motornr
type restriction of xsd:string
properties
use optional
facets
Kind Value Annotation
minLength 1
maxLength 20
source <xsd:attribute name="Motornr" use="optional">
 
<xsd:simpleType>
   
<xsd:restriction base="xsd:string">
     
<xsd:maxLength value="20"/>
     
<xsd:minLength value="1"/>
   
</xsd:restriction>
 
</xsd:simpleType>
</xsd:attribute>

attribute VERS_KFZ_Type/@NatCode
type restriction of xsd:string
properties
use optional
facets
Kind Value Annotation
minLength 1
maxLength 26
source <xsd:attribute name="NatCode" use="optional">
 
<xsd:simpleType>
   
<xsd:restriction base="xsd:string">
     
<xsd:minLength value="1"/>
     
<xsd:maxLength value="26"/>
   
</xsd:restriction>
 
</xsd:simpleType>
</xsd:attribute>

attribute VERS_KFZ_Type/@VerwendzweckCd
type omds:VerwendzweckCd_Type
properties
use optional
facets
Kind Value Annotation
enumeration 01
documentation
zu keiner besonderen Verwendung bestimmt
enumeration 10
documentation
z.Verw.im Rahmen ein.land-u.forstwirtsch.Bet.best.
enumeration 19
documentation
zur Verwendung für den Werkverkehr bestimmt
enumeration 20
documentation
zur Verwendung für die gewerbsm. Beförderung best.
enumeration 21
documentation
alt - z.Verw.f.d.entgelt.Pers.Beförderung bestimmt
enumeration 22
documentation
z.Verw.f.d.gewerbsm.Vermietung o.Beist.ein.Lenkers
enumeration 23
documentation
zur Verwendung bei Spediteuren bestimmt
enumeration 24
documentation
zur Beförderung von gefährlichen Gütern bestimmt
enumeration 25
documentation
zur Verw.im Rahmen des Taxigewerbes bestimmt
enumeration 26
documentation
z. Verw.von Möbeltransporten bestimmt (§106Abs.13)
enumeration 27
documentation
zur Verw.als Schulfahrzeug gem.§112Abs.3 bestimmt
enumeration 28
documentation
zur Verw.im Rahmen des Schaustellergewerbes best.
enumeration 29
documentation
zur Verw.für entgeltl.Personenbeförderung bestimmt
enumeration 30
documentation
z.Verw.i.Bereich d.Strassend.gem.§27Abs.1STVO 1960
enumeration 31
documentation
ausschl.o.vorw.f.Arb.d.Strassend.a.bel.Strassen
enumeration 32
documentation
z.Verw.i.Ber. Kanalwartung gem.§27Abs.5STVO best.
enumeration 33
documentation
z.kommun.Verw.i.Gebietskörp./Gemeindeverb.bestimmt
enumeration 40
documentation
zur Verwendung für den Pannenhilfsdienst bestimmt
enumeration 41
documentation
z.Begl.v.Sond.transp.d.beeid.Straßenaufs.org.best.
enumeration 50
documentation
zur Verwendung für Diplomaten bestimmt
enumeration 51
documentation
zur Verwendung für Konsuln bestimmt
enumeration 60
documentation
ausschl.o.vorw.z.Verw.f.d.öffentl.Hilfsdienst best
enumeration 61
documentation
z.Verw.i.Bereich der Post-u.Telegraphenverw. best.
enumeration 62
documentation
z.Verw.f.d.Rettungsd.ein.Gebietskörpersch.o.RK
enumeration 63
documentation
ausschl.oder vorwiegend für die Feuerwehr bestimmt
enumeration 64
documentation
ausschl.oder vorwiegend f.d.priv.Rettungsd.best.
enumeration 65
documentation
z.Verwendung i.Bereich d.Österr.Bundesbahnen best.
enumeration 70
documentation
zur Verwendung im Bereich der Zollwache bestimmt
enumeration 71
documentation
zur Verwendung im Bereich der Steuerfahndung best.
enumeration 72
documentation
zur Verw.im Bereich d.öffentl.Sicherheitsd. best.
enumeration 74
documentation
zur Verwendung für den Bergrettungsdienst
enumeration 79
documentation
z.Verw.i.Ber.d. Bundesheeres o.d. Heeresverw.best.
enumeration 80
documentation
z.Verw.f.Fahrten d.Bundespräsidenten b.feierl.Anl.
enumeration 81
documentation
zur Verwendung für Staatsfunktionäre bestimmt
source <xsd:attribute name="VerwendzweckCd" type="omds:VerwendzweckCd_Type" use="optional"/>

attribute VERS_KFZ_Type/@Erstzulassdat
type omds:Datum
properties
use optional
facets
Kind Value Annotation
minInclusive 1900-01-01
maxInclusive 9999-12-31
source <xsd:attribute name="Erstzulassdat" type="omds:Datum" use="optional"/>

attribute VERS_KFZ_Type/@LandesCd
type omds:LandesCd_Type
properties
use optional
facets
Kind Value Annotation
enumeration 000
documentation
unbekannt
enumeration 999
documentation
sonstiges
enumeration AFG
documentation
Afghanistan
enumeration EGY
documentation
Ägypten
enumeration ALA
documentation
Åland
enumeration ALB
documentation
Albanien
enumeration DZA
documentation
Algerien
enumeration VIR
documentation
Amerikanische Jungferninseln
enumeration ASM
documentation
Amerikanisch-Samoa
enumeration AND
documentation
Andorra
enumeration AGO
documentation
Angola
enumeration AIA
documentation
Anguilla
enumeration ATA
documentation
Antarktika
enumeration ATG
documentation
Antigua und Barbuda
enumeration GNQ
documentation
Äquatorialguinea
enumeration ARG
documentation
Argentinien
enumeration ARM
documentation
Armenien
enumeration ABW
documentation
Aruba
enumeration ASC
documentation
Ascension
enumeration AZE
documentation
Aserbaidschan
enumeration ETH
documentation
Äthiopien
enumeration AUS
documentation
Australien
enumeration BHS
documentation
Bahamas
enumeration BHR
documentation
Bahrain
enumeration BGD
documentation
Bangladesch
enumeration BRB
documentation
Barbados
enumeration BLR
documentation
Belarus (Weißrussland)
enumeration BEL
documentation
Belgien
enumeration BLZ
documentation
Belize
enumeration BEN
documentation
Benin
enumeration BMU
documentation
Bermuda
enumeration BTN
documentation
Bhutan
enumeration BOL
documentation
Bolivien
enumeration BES
documentation
Bonaire, Sint Eustatius und Saba (Niederlande)
enumeration BIH
documentation
Bosnien und Herzegowina
enumeration BWA
documentation
Botswana
enumeration BVT
documentation
Bouvetinsel
enumeration BRA
documentation
Brasilien
enumeration VGB
documentation
Britische Jungferninseln
enumeration IOT
documentation
Britisches Territorium im Indischen Ozean
enumeration BRN
documentation
Brunei Darussalam
enumeration BGR
documentation
Bulgarien
enumeration BFA
documentation
Burkina Faso
enumeration BUR
documentation
Burma (jetzt Myanmar)
enumeration BDI
documentation
Burundi
enumeration CHL
documentation
Chile
enumeration CHN
documentation
China, Volksrepublik
enumeration CPT
documentation
Clipperton (reserviert für ITU)
enumeration COK
documentation
Cookinseln
enumeration CRI
documentation
Costa Rica
enumeration CIV
documentation
Côte d´Ivoire (Elfenbeinküste)
enumeration CUW
documentation
Curaçao
enumeration DNK
documentation
Dänemark
enumeration DEU
documentation
Deutschland
enumeration DGA
documentation
Diego Garcia (reserviert für ITU)
enumeration DMA
documentation
Dominica
enumeration DOM
documentation
Dominikanische Republik
enumeration DJI
documentation
Dschibuti
enumeration ECU
documentation
Ecuador
enumeration SLV
documentation
El Salvador
enumeration ERI
documentation
Eritrea
enumeration EST
documentation
Estland
enumeration CEE
documentation
Europäische Gemeinschaft
enumeration FLK
documentation
Falklandinseln
enumeration FRO
documentation
Färöer
enumeration FJI
documentation
Fidschi
enumeration FIN
documentation
Finnland
enumeration FRA
documentation
Frankreich
enumeration FXX
documentation
Frankreich, France métropolitaine
enumeration ATF
documentation
Französische Süd- und Antarktisgebiete
enumeration GUF
documentation
Französisch-Guayana
enumeration PYF
documentation
Französisch-Polynesien
enumeration GAB
documentation
Gabun
enumeration GMB
documentation
Gambia
enumeration GEO
documentation
Georgien
enumeration GHA
documentation
Ghana
enumeration GIB
documentation
Gibraltar
enumeration GRD
documentation
Grenada
enumeration GRC
documentation
Griechenland
enumeration GRL
documentation
Grönland
enumeration GLP
documentation
Guadeloupe
enumeration GUM
documentation
Guam
enumeration GTM
documentation
Guatemala
enumeration GGY
documentation
Guernsey (Kanalinsel)
enumeration GIN
documentation
Guinea
enumeration GNB
documentation
Guinea-Bissau
enumeration GUY
documentation
Guyana
enumeration HTI
documentation
Haiti
enumeration HMD
documentation
Heard und McDonaldinseln
enumeration HND
documentation
Honduras
enumeration HKG
documentation
Hongkong
enumeration IND
documentation
Indien
enumeration IDN
documentation
Indonesien
enumeration IMN
documentation
Insel Man
enumeration IRQ
documentation
Irak
enumeration IRN
documentation
Iran, Islamische Republik
enumeration IRL
documentation
Irland
enumeration ISL
documentation
Island
enumeration ISR
documentation
Israel
enumeration ITA
documentation
Italien
enumeration JAM
documentation
Jamaika
enumeration JPN
documentation
Japan
enumeration YEM
documentation
Jemen
enumeration JEY
documentation
Jersey (Kanalinsel)
enumeration JOR
documentation
Jordanien
enumeration YUG
documentation
Jugoslawien (historisch)
enumeration CYM
documentation
Kaimaninseln
enumeration KHM
documentation
Kambodscha
enumeration CMR
documentation
Kamerun
enumeration CAN
documentation
Kanada
enumeration CPV
documentation
Kap Verde
enumeration KAZ
documentation
Kasachstan
enumeration QAT
documentation
Katar
enumeration KEN
documentation
Kenia
enumeration KGZ
documentation
Kirgisistan
enumeration KIR
documentation
Kiribati
enumeration CCK
documentation
Kokosinseln
enumeration COL
documentation
Kolumbien
enumeration COM
documentation
Komoren
enumeration COD
documentation
Kongo, Demokratische Republik (ehem. Zaire)
enumeration COG
documentation
Kongo, Republik (ehem. K.-Brazzaville)
enumeration PRK
documentation
Korea, Demokratische Volksrepublik (Nordkorea)
enumeration KOR
documentation
Korea, Republik (Südkorea)
enumeration HRV
documentation
Kroatien
enumeration CUB
documentation
Kuba
enumeration KWT
documentation
Kuwait
enumeration LAO
documentation
Laos, Demokratische Volksrepublik
enumeration LSO
documentation
Lesotho
enumeration LVA
documentation
Lettland
enumeration LBN
documentation
Libanon
enumeration LBR
documentation
Liberia
enumeration LBY
documentation
Libyen
enumeration LIE
documentation
Liechtenstein
enumeration LTU
documentation
Litauen
enumeration LUX
documentation
Luxemburg
enumeration MAC
documentation
Macau
enumeration MDG
documentation
Madagaskar
enumeration MWI
documentation
Malawi
enumeration MYS
documentation
Malaysia
enumeration MDV
documentation
Malediven
enumeration MLI
documentation
Mali
enumeration MLT
documentation
Malta
enumeration MAR
documentation
Marokko
enumeration MHL
documentation
Marshallinseln
enumeration MTQ
documentation
Martinique
enumeration MRT
documentation
Mauretanien
enumeration MUS
documentation
Mauritius
enumeration MYT
documentation
Mayotte
enumeration MKD
documentation
Mazedonien
enumeration MEX
documentation
Mexiko
enumeration FSM
documentation
Mikronesien
enumeration MDA
documentation
Moldawien (Republik Moldau)
enumeration MCO
documentation
Monaco
enumeration MNG
documentation
Mongolei
enumeration MNE
documentation
Montenegro
enumeration MSR
documentation
Montserrat
enumeration MOZ
documentation
Mosambik
enumeration MMR
documentation
Myanmar (Burma)
enumeration NAM
documentation
Namibia
enumeration NRU
documentation
Nauru
enumeration NPL
documentation
Nepal
enumeration NCL
documentation
Neukaledonien
enumeration NZL
documentation
Neuseeland
enumeration NTZ
documentation
Neutrale Zone (Saudi-Arabien und Irak bis 1993)
enumeration NIC
documentation
Nicaragua
enumeration NLD
documentation
Niederlande
enumeration ANT
documentation
Niederländische Antillen (historisch)
enumeration NER
documentation
Niger
enumeration NGA
documentation
Nigeria
enumeration NIU
documentation
Niue
enumeration MNP
documentation
Nördliche Marianen
enumeration NFK
documentation
Norfolkinsel
enumeration NOR
documentation
Norwegen
enumeration OMN
documentation
Oman
enumeration AUT
documentation
Österreich
enumeration TLS
documentation
Osttimor (Timor-Leste)
enumeration PAK
documentation
Pakistan
enumeration PLW
documentation
Palau
enumeration PAN
documentation
Panama
enumeration PNG
documentation
Papua-Neuguinea
enumeration PRY
documentation
Paraguay
enumeration PER
documentation
Peru
enumeration PHL
documentation
Philippinen
enumeration PCN
documentation
Pitcairninseln
enumeration POL
documentation
Polen
enumeration PRT
documentation
Portugal
enumeration PRI
documentation
Puerto Rico
enumeration TWN
documentation
Republik China (Taiwan)
enumeration REU
documentation
Réunion
enumeration RWA
documentation
Ruanda
enumeration ROU
documentation
Rumänien
enumeration RUS
documentation
Russische Föderation
enumeration BLM
documentation
Saint-Barthélemy
enumeration MAF
documentation
Saint-Martin (franz. Teil)
enumeration SPM
documentation
Saint-Pierre und Miquelon
enumeration SLB
documentation
Salomonen
enumeration ZMB
documentation
Sambia
enumeration WSM
documentation
Samoa
enumeration SMR
documentation
San Marino
enumeration STP
documentation
São Tomé und Príncipe
enumeration SAU
documentation
Saudi-Arabien
enumeration SWE
documentation
Schweden
enumeration CHE
documentation
Schweiz (Confoederatio Helvetica)
enumeration SEN
documentation
Senegal
enumeration SRB
documentation
Serbien
enumeration SCG
documentation
Serbien und Montenegro (historisch)
enumeration SYC
documentation
Seychellen
enumeration SLE
documentation
Sierra Leone
enumeration ZWE
documentation
Simbabwe
enumeration SGP
documentation
Singapur
enumeration SXM
documentation
Sint Maarten (niederl. Teil)
enumeration SVK
documentation
Slowakei
enumeration SVN
documentation
Slowenien
enumeration SOM
documentation
Somalia
enumeration ESP
documentation
Spanien
enumeration LKA
documentation
Sri Lanka
enumeration SHN
documentation
St. Helena
enumeration KNA
documentation
St. Kitts und Nevis
enumeration LCA
documentation
St. Lucia
enumeration VCT
documentation
St. Vincent und die Grenadinen
enumeration PSE
documentation
Staat Palästina
enumeration ZAF
documentation
Südafrika
enumeration SDN
documentation
Sudan
enumeration SGS
documentation
Südgeorgien und die Südlichen Sandwichinseln
enumeration SSD
documentation
Südsudan
enumeration SUR
documentation
Suriname
enumeration SJM
documentation
Svalbard und Jan Mayen
enumeration SWZ
documentation
Swasiland
enumeration SYR
documentation
Syrien, Arabische Republik
enumeration TJK
documentation
Tadschikistan
enumeration TZA
documentation
Tansania, Vereinigte Republik
enumeration THA
documentation
Thailand
enumeration TGO
documentation
Togo
enumeration TKL
documentation
Tokelau
enumeration TON
documentation
Tonga
enumeration TTO
documentation
Trinidad und Tobago
enumeration TAA
documentation
Tristan da Cunha
enumeration TCD
documentation
Tschad
enumeration CZE
documentation
Tschechien
enumeration CSK
documentation
Tschechoslowakei (historisch)
enumeration TUN
documentation
Tunesien
enumeration TUR
documentation
Türkei
enumeration TKM
documentation
Turkmenistan
enumeration TCA
documentation
Turks- und Caicosinseln
enumeration TUV
documentation
Tuvalu
enumeration SUN
documentation
UdSSR (historisch)
enumeration UGA
documentation
Uganda
enumeration UKR
documentation
Ukraine
enumeration HUN
documentation
Ungarn
enumeration UMI
documentation
United States Minor Outlying Islands
enumeration URY
documentation
Uruguay
enumeration UZB
documentation
Usbekistan
enumeration VUT
documentation
Vanuatu
enumeration VAT
documentation
Vatikanstadt
enumeration VEN
documentation
Venezuela
enumeration ARE
documentation
Vereinigte Arabische Emirate
enumeration USA
documentation
Vereinigte Staaten von Amerika
enumeration GBR
documentation
Vereinigtes Königreich Großbritannien und Nordirland
enumeration VNM
documentation
Vietnam
enumeration WLF
documentation
Wallis und Futuna
enumeration CXR
documentation
Weihnachtsinsel
enumeration ESH
documentation
Westsahara
enumeration ZAR
documentation
Zaire (jetzt Demokratische Republik Kongo)
enumeration CAF
documentation
Zentralafrikanische Republik
enumeration CYP
documentation
Zypern
source <xsd:attribute name="LandesCd" type="omds:LandesCd_Type" use="optional"/>

attribute VERS_KFZ_Type/@Pol_Kennz
type omds:Pol_Kennz_Type
properties
use optional
facets
Kind Value Annotation
minLength 1
maxLength 12
source <xsd:attribute name="Pol_Kennz" type="omds:Pol_Kennz_Type" use="optional"/>

attribute VERS_KFZ_Type/@Eigengew
type restriction of xsd:decimal
properties
use optional
facets
Kind Value Annotation
totalDigits 6
fractionDigits 0
source <xsd:attribute name="Eigengew" use="optional">
 
<xsd:simpleType>
   
<xsd:restriction base="xsd:decimal">
     
<xsd:totalDigits value="6"/>
     
<xsd:fractionDigits value="0"/>
   
</xsd:restriction>
 
</xsd:simpleType>
</xsd:attribute>

attribute VERS_KFZ_Type/@HzulGesgew
type restriction of xsd:decimal
properties
use optional
facets
Kind Value Annotation
totalDigits 6
fractionDigits 0
source <xsd:attribute name="HzulGesgew" use="optional">
 
<xsd:simpleType>
   
<xsd:restriction base="xsd:decimal">
     
<xsd:totalDigits value="6"/>
     
<xsd:fractionDigits value="0"/>
   
</xsd:restriction>
 
</xsd:simpleType>
</xsd:attribute>

attribute VERS_KFZ_Type/@HGeschw
type restriction of xsd:decimal
properties
use optional
facets
Kind Value Annotation
totalDigits 6
fractionDigits 0
annotation
documentation
Höchstge­schwindigkeit in Stunden­kilometern (km/h)
source <xsd:attribute name="HGeschw" use="optional">
 
<xsd:annotation>
   
<xsd:documentation>Höchstge­schwindigkeit in Stunden­kilometern (km/h)</xsd:documentation>
 
</xsd:annotation>
 
<xsd:simpleType>
   
<xsd:restriction base="xsd:decimal">
     
<xsd:totalDigits value="6"/>
     
<xsd:fractionDigits value="0"/>
   
</xsd:restriction>
 
</xsd:simpleType>
</xsd:attribute>

complexType VERS_OBJEKT_Type
diagram omds3_ON2_Antrag_Common_p160.png
namespace urn:omds20
children omds:VERS_PERSON omds:VERS_KFZ omds:VERS_SACHE omds:EL-Anzahl omds:EL-Betrag omds:EL-Einstufung omds:EL-Entscheidungsfrage omds:EL-Identifizierung omds:EL-Grenzwert omds:EL-Text
used by
element VERS_OBJEKT
attributes
Name  Type  Use  Default  Fixed  Annotation
ObjLfnr  xsd:unsignedShort  required      
VersObjTxt  derived by: xsd:string  optional      
source <xsd:complexType name="VERS_OBJEKT_Type">
 
<xsd:sequence>
   
<xsd:choice minOccurs="0">
     
<xsd:element ref="omds:VERS_PERSON"/>
     
<xsd:element ref="omds:VERS_KFZ"/>
     
<xsd:element ref="omds:VERS_SACHE"/>
   
</xsd:choice>
   
<xsd:choice minOccurs="0" maxOccurs="unbounded">
     
<xsd:element ref="omds:EL-Anzahl"/>
     
<xsd:element ref="omds:EL-Betrag"/>
     
<xsd:element ref="omds:EL-Einstufung"/>
     
<xsd:element ref="omds:EL-Entscheidungsfrage"/>
     
<xsd:element ref="omds:EL-Identifizierung"/>
     
<xsd:element ref="omds:EL-Grenzwert"/>
     
<xsd:element ref="omds:EL-Text"/>
   
</xsd:choice>
 
</xsd:sequence>
 
<xsd:attribute name="ObjLfnr" type="xsd:unsignedShort" use="required"/>
 
<xsd:attribute name="VersObjTxt" use="optional">
   
<xsd:simpleType>
     
<xsd:restriction base="xsd:string">
       
<xsd:maxLength value="100"/>
     
</xsd:restriction>
   
</xsd:simpleType>
 
</xsd:attribute>
</xsd:complexType>

attribute VERS_OBJEKT_Type/@ObjLfnr
type xsd:unsignedShort
properties
use required
source <xsd:attribute name="ObjLfnr" type="xsd:unsignedShort" use="required"/>

attribute VERS_OBJEKT_Type/@VersObjTxt
type restriction of xsd:string
properties
use optional
facets
Kind Value Annotation
maxLength 100
source <xsd:attribute name="VersObjTxt" use="optional">
 
<xsd:simpleType>
   
<xsd:restriction base="xsd:string">
     
<xsd:maxLength value="100"/>
   
</xsd:restriction>
 
</xsd:simpleType>
</xsd:attribute>

complexType VERS_PERSON_Type
diagram omds3_ON2_Antrag_Common_p161.png
namespace urn:omds20
used by
element VERS_PERSON
attributes
Name  Type  Use  Default  Fixed  Annotation
Personennr  omds:Personennr  required      
source <xsd:complexType name="VERS_PERSON_Type">
 
<xsd:attribute name="Personennr" type="omds:Personennr" use="required"/>
</xsd:complexType>

attribute VERS_PERSON_Type/@Personennr
type omds:Personennr
properties
use required
facets
Kind Value Annotation
minLength 1
maxLength 26
source <xsd:attribute name="Personennr" type="omds:Personennr" use="required"/>

complexType VERS_SACHE_Type
diagram omds3_ON2_Antrag_Common_p162.png
namespace urn:omds20
children omds:EL-Objektdaten omds:EL-Flaeche
used by
element VERS_SACHE
attributes
Name  Type  Use  Default  Fixed  Annotation
VersSacheCd  omds:VersSacheCd_Type  required      
VersSacheBez  derived by: xsd:string  optional      
GebaeudeArtCd  omds:GebaeudeArtCd_Type  optional      
GebaeudeBez  derived by: xsd:string  optional      
BauartCd  omds:BauartCd_Type  optional      
GebaeudeHoeheCd  omds:GebaeudeHoeheCd_Type  optional      
AusstattungCd  omds:AusstattungCd_Type  optional      
DachungCd  omds:DachungCd_Type  optional      
NutzungCd  omds:NutzungCd_Type  optional      
SichergKz  omds:Entsch2_Type  optional      
VersLwCd  omds:VersLwCd_Type  optional      
StatusCd  omds:StatusCd_Type  optional      
Hersteller  derived by: xsd:string  optional      
Modell  derived by: xsd:string  optional      
Pac  xsd:unsignedInt  optional      
documentation
Postzertifizierter Adress Code
LandesCd  omds:LandesCd_Type  optional      
PLZ  derived by: xsd:string  optional      
Ort  derived by: xsd:string  optional      
Strasse  derived by: xsd:string  optional      
Hausnr  derived by: xsd:string  optional      
Zusatz  derived by: xsd:string  optional      
AdressID_VU  derived by: xsd:string  optional      
AdressID_Makler  derived by: xsd:string  optional      
source <xsd:complexType name="VERS_SACHE_Type">
 
<xsd:sequence>
   
<xsd:element ref="omds:EL-Objektdaten" minOccurs="0" maxOccurs="unbounded"/>
   
<xsd:element ref="omds:EL-Flaeche" minOccurs="0" maxOccurs="unbounded"/>
 
</xsd:sequence>
 
<xsd:attribute name="VersSacheCd" type="omds:VersSacheCd_Type" use="required"/>
 
<xsd:attribute name="VersSacheBez" use="optional">
   
<xsd:simpleType>
     
<xsd:restriction base="xsd:string">
       
<xsd:maxLength value="60"/>
     
</xsd:restriction>
   
</xsd:simpleType>
 
</xsd:attribute>
 
<xsd:attribute name="GebaeudeArtCd" type="omds:GebaeudeArtCd_Type" use="optional"/>
 
<xsd:attribute name="GebaeudeBez" use="optional">
   
<xsd:simpleType>
     
<xsd:restriction base="xsd:string">
       
<xsd:maxLength value="60"/>
     
</xsd:restriction>
   
</xsd:simpleType>
 
</xsd:attribute>
 
<xsd:attribute name="BauartCd" type="omds:BauartCd_Type" use="optional"/>
 
<xsd:attribute name="GebaeudeHoeheCd" type="omds:GebaeudeHoeheCd_Type" use="optional"/>
 
<xsd:attribute name="AusstattungCd" type="omds:AusstattungCd_Type" use="optional"/>
 
<xsd:attribute name="DachungCd" type="omds:DachungCd_Type" use="optional"/>
 
<xsd:attribute name="NutzungCd" type="omds:NutzungCd_Type" use="optional"/>
 
<xsd:attribute name="SichergKz" type="omds:Entsch2_Type" use="optional"/>
 
<xsd:attribute name="VersLwCd" type="omds:VersLwCd_Type" use="optional"/>
 
<xsd:attribute name="StatusCd" type="omds:StatusCd_Type" use="optional"/>
 
<xsd:attribute name="Hersteller" use="optional">
   
<xsd:simpleType>
     
<xsd:restriction base="xsd:string">
       
<xsd:maxLength value="40"/>
     
</xsd:restriction>
   
</xsd:simpleType>
 
</xsd:attribute>
 
<xsd:attribute name="Modell" use="optional">
   
<xsd:simpleType>
     
<xsd:restriction base="xsd:string">
       
<xsd:maxLength value="40"/>
     
</xsd:restriction>
   
</xsd:simpleType>
 
</xsd:attribute>
 
<xsd:attributeGroup ref="omds:Adresse_Attribute"/>
</xsd:complexType>

attribute VERS_SACHE_Type/@VersSacheCd
type omds:VersSacheCd_Type
properties
use required
facets
Kind Value Annotation
enumeration 01
documentation
Gebäude
enumeration 02
documentation
Einrichtung
enumeration 03
documentation
Vorräte
enumeration 04
documentation
Maschinen und Anlagen
enumeration 05
documentation
Wertgegenstände
enumeration 06
documentation
Grundstück
enumeration 07
documentation
Betriebsstätte
enumeration 08
documentation
Kühlanlagen
enumeration 09
documentation
Solar/Photovoltaik
enumeration 10
documentation
Luftfahrzeug
enumeration 11
documentation
Wasserfahrzeug
enumeration 12
documentation
Fahrrad
enumeration 13
documentation
Windkraftanlage
enumeration 14
documentation
Elektro und Elektronik
enumeration 15
documentation
Technik
enumeration 16
documentation
Landwirtschaft
enumeration 17
documentation
Bote (Postbote)
enumeration 18
documentation
Rechtsschutz
enumeration 19
documentation
Kassa
enumeration 20
documentation
Tier
enumeration 21
documentation
D&amp;O-Versicherung
enumeration 22
documentation
Musikinstrumente
enumeration 23
documentation
Haustechnik
enumeration 99
documentation
sonstige Sache
source <xsd:attribute name="VersSacheCd" type="omds:VersSacheCd_Type" use="required"/>

attribute VERS_SACHE_Type/@VersSacheBez
type restriction of xsd:string
properties
use optional
facets
Kind Value Annotation
maxLength 60
source <xsd:attribute name="VersSacheBez" use="optional">
 
<xsd:simpleType>
   
<xsd:restriction base="xsd:string">
     
<xsd:maxLength value="60"/>
   
</xsd:restriction>
 
</xsd:simpleType>
</xsd:attribute>

attribute VERS_SACHE_Type/@GebaeudeArtCd
type omds:GebaeudeArtCd_Type
properties
use optional
facets
Kind Value Annotation
enumeration 99
documentation
sonstige
enumeration EZ
documentation
Ein-/Zweifamilienhaus
enumeration GN
documentation
Gebäude mit gewerblicher Nutzung
enumeration KN
documentation
Gebäude mit kombinierter Nutzung
enumeration LN
documentation
Gebäude mit landwirtschaftlicher Nutzung
enumeration ME
documentation
Mehrfamilienhaus
enumeration NG
documentation
Gebäude mit nicht gewerblicher Nutzung
enumeration NE
documentation
Nebengebäude
enumeration WO
documentation
Wochenendhaus
enumeration ZA
documentation
Zu- oder Anbau
source <xsd:attribute name="GebaeudeArtCd" type="omds:GebaeudeArtCd_Type" use="optional"/>

attribute VERS_SACHE_Type/@GebaeudeBez
type restriction of xsd:string
properties
use optional
facets
Kind Value Annotation
maxLength 60
source <xsd:attribute name="GebaeudeBez" use="optional">
 
<xsd:simpleType>
   
<xsd:restriction base="xsd:string">
     
<xsd:maxLength value="60"/>
   
</xsd:restriction>
 
</xsd:simpleType>
</xsd:attribute>

attribute VERS_SACHE_Type/@BauartCd
type omds:BauartCd_Type
properties
use optional
facets
Kind Value Annotation
enumeration 99
documentation
sonstige
enumeration F
documentation
Fertigteil
enumeration G
documentation
gemischt
enumeration H
documentation
Holz
enumeration MA
documentation
massiv
enumeration MB
documentation
Metall/Blech
enumeration MO
documentation
mobil
enumeration R
documentation
Riegelbau
source <xsd:attribute name="BauartCd" type="omds:BauartCd_Type" use="optional"/>

attribute VERS_SACHE_Type/@GebaeudeHoeheCd
type omds:GebaeudeHoeheCd_Type
properties
use optional
facets
Kind Value Annotation
enumeration 99
documentation
sonstige
enumeration E
documentation
ebenerdig
enumeration 1S
documentation
ein Stockwerk
enumeration 2S
documentation
zwei Stockwerke
enumeration MS
documentation
mehr als zwei Stockwerke
source <xsd:attribute name="GebaeudeHoeheCd" type="omds:GebaeudeHoeheCd_Type" use="optional"/>

attribute VERS_SACHE_Type/@AusstattungCd
type omds:AusstattungCd_Type
properties
use optional
facets
Kind Value Annotation
enumeration 9
documentation
sonstige
enumeration Z
documentation
zweckmäßig
enumeration S
documentation
Standard
enumeration G
documentation
gehoben
source <xsd:attribute name="AusstattungCd" type="omds:AusstattungCd_Type" use="optional"/>

attribute VERS_SACHE_Type/@DachungCd
type omds:DachungCd_Type
properties
use optional
facets
Kind Value Annotation
enumeration 9
documentation
sonstiges
enumeration H
documentation
hart
enumeration N
documentation
nicht hart
source <xsd:attribute name="DachungCd" type="omds:DachungCd_Type" use="optional"/>

attribute VERS_SACHE_Type/@NutzungCd
type omds:NutzungCd_Type
properties
use optional
facets
Kind Value Annotation
enumeration 9
documentation
sonstige
enumeration S
documentation
ständig bewohnt
enumeration N
documentation
nicht ständig bewohnt
enumeration U
documentation
unbewohnt
enumeration G
documentation
geschäftliche Nutzung
source <xsd:attribute name="NutzungCd" type="omds:NutzungCd_Type" use="optional"/>

attribute VERS_SACHE_Type/@SichergKz
type omds:Entsch2_Type
properties
use optional
facets
Kind Value Annotation
minLength 1
maxLength 1
enumeration J
enumeration N
source <xsd:attribute name="SichergKz" type="omds:Entsch2_Type" use="optional"/>

attribute VERS_SACHE_Type/@VersLwCd
type omds:VersLwCd_Type
properties
use optional
facets
Kind Value Annotation
enumeration 01
documentation
Inventar (z.B. Vieh, dass nie im Stall ist)
enumeration 02
documentation
Erntefrüchte
enumeration 03
documentation
Kulturen
enumeration 04
documentation
Anbaufläche (wie z.B. Feld, Wald, etc.)
enumeration 05
documentation
Selbstfahrende Maschinen (z.B. Traktor)
enumeration 99
documentation
sonstige Landwirtschaft
source <xsd:attribute name="VersLwCd" type="omds:VersLwCd_Type" use="optional"/>

attribute VERS_SACHE_Type/@StatusCd
type omds:StatusCd_Type
properties
use optional
facets
Kind Value Annotation
enumeration 0
documentation
unbekannt
enumeration 1
documentation
aktiv
enumeration 2
documentation
suspendiert/stillgelegt
enumeration 9
documentation
storniert
source <xsd:attribute name="StatusCd" type="omds:StatusCd_Type" use="optional"/>

attribute VERS_SACHE_Type/@Hersteller
type restriction of xsd:string
properties
use optional
facets
Kind Value Annotation
maxLength 40
source <xsd:attribute name="Hersteller" use="optional">
 
<xsd:simpleType>
   
<xsd:restriction base="xsd:string">
     
<xsd:maxLength value="40"/>
   
</xsd:restriction>
 
</xsd:simpleType>
</xsd:attribute>

attribute VERS_SACHE_Type/@Modell
type restriction of xsd:string
properties
use optional
facets
Kind Value Annotation
maxLength 40
source <xsd:attribute name="Modell" use="optional">
 
<xsd:simpleType>
   
<xsd:restriction base="xsd:string">
     
<xsd:maxLength value="40"/>
   
</xsd:restriction>
 
</xsd:simpleType>
</xsd:attribute>

complexType VERTRAG_Type
diagram omds3_ON2_Antrag_Common_p163.png
namespace urn:omds20
children omds:EL-Antrag omds:EL-Anzahl omds:EL-Betrag omds:EL-Bezugsberechtigung omds:EL-Einstufung omds:EL-Entscheidungsfrage omds:EL-Identifizierung omds:EL-Klausel omds:EL-Polizzennummer omds:EL-Praemienfreistellung omds:EL-Praemienkorrektur omds:EL-Rahmenvereinbarung omds:EL-Selbstbehalt omds:EL-Text omds:VERTRAGSPERSON omds:VERS_OBJEKT omds:SPARTE
used by
element VERTRAG
attributes
Name  Type  Use  Default  Fixed  Annotation
Polizzennr  omds:Polizzennr  required      
VertragsID  omds:VertragsID  optional      
Vermnr  omds:Vermnr  required      
VtgProdCd  omds:VtgProdCd_Type  required      
VtgProdukt  derived by: xsd:string  optional      
VtgSparteCd  omds:VtgSparteCd_Type  optional      
ZahlRhythmCd  omds:ZahlRhythmCd_Type  required      
ZahlWegCd  omds:ZahlWegCd_Type  required      
VtgStatusCd  omds:VtgStatusCd_Type  required      
VtgStatusBeg  omds:Datum  optional      
VtgBeg  omds:Datum  required      
VtgEnd  omds:Datum  optional      
StornoGiltAb  omds:Datum  optional      
Hptfaelligkeit  derived by: xsd:gMonthDay  optional      
DurchfDat  omds:Datum  required      
GueltigBeg  omds:Datum  required      
AendGrundCd  omds:AendGrundCd_Type  required      
AendGrundbez  derived by: xsd:string  optional      
PraemieNtoVtg  derived by: omds:decimal  required      
PraemieBtoVtg  omds:decimal  required      
WaehrungsCd  omds:WaehrungsCd_Type  required      
BLZ  derived by: xsd:string  optional      
Ktonr  derived by: xsd:string  optional      
BIC  derived by: xsd:string  optional      
IBAN  derived by: xsd:string  optional      
source <xsd:complexType name="VERTRAG_Type">
 
<xsd:sequence>
   
<xsd:choice minOccurs="0" maxOccurs="unbounded">
     
<xsd:element ref="omds:EL-Antrag"/>
     
<xsd:element ref="omds:EL-Anzahl"/>
     
<xsd:element ref="omds:EL-Betrag"/>
     
<xsd:element ref="omds:EL-Bezugsberechtigung"/>
     
<xsd:element ref="omds:EL-Einstufung"/>
     
<xsd:element ref="omds:EL-Entscheidungsfrage"/>
     
<xsd:element ref="omds:EL-Identifizierung"/>
     
<xsd:element ref="omds:EL-Klausel"/>
     
<xsd:element ref="omds:EL-Polizzennummer"/>
     
<xsd:element ref="omds:EL-Praemienfreistellung"/>
     
<xsd:element ref="omds:EL-Praemienkorrektur"/>
     
<xsd:element ref="omds:EL-Rahmenvereinbarung"/>
     
<xsd:element ref="omds:EL-Selbstbehalt">
       
<xsd:annotation/>
     
</xsd:element>
     
<xsd:element ref="omds:EL-Text"/>
   
</xsd:choice>
   
<xsd:element ref="omds:VERTRAGSPERSON" maxOccurs="unbounded"/>
   
<xsd:element ref="omds:VERS_OBJEKT" minOccurs="0" maxOccurs="unbounded"/>
   
<xsd:element ref="omds:SPARTE" maxOccurs="unbounded"/>
 
</xsd:sequence>
 
<xsd:attribute name="Polizzennr" type="omds:Polizzennr" use="required"/>
 
<xsd:attribute name="VertragsID" type="omds:VertragsID" use="optional">
   
<xsd:annotation/>
 
</xsd:attribute>
 
<xsd:attribute name="Vermnr" type="omds:Vermnr" use="required"/>
 
<xsd:attribute name="VtgProdCd" type="omds:VtgProdCd_Type" use="required"/>
 
<xsd:attribute name="VtgProdukt" use="optional">
   
<xsd:simpleType>
     
<xsd:restriction base="xsd:string">
       
<xsd:maxLength value="40"/>
     
</xsd:restriction>
   
</xsd:simpleType>
 
</xsd:attribute>
 
<xsd:attribute name="VtgSparteCd" type="omds:VtgSparteCd_Type" use="optional"/>
 
<xsd:attribute name="ZahlRhythmCd" type="omds:ZahlRhythmCd_Type" use="required"/>
 
<xsd:attribute name="ZahlWegCd" type="omds:ZahlWegCd_Type" use="required"/>
 
<xsd:attribute name="VtgStatusCd" type="omds:VtgStatusCd_Type" use="required"/>
 
<xsd:attribute name="VtgStatusBeg" type="omds:Datum" use="optional"/>
 
<xsd:attribute name="VtgBeg" type="omds:Datum" use="required"/>
 
<xsd:attribute name="VtgEnd" type="omds:Datum" use="optional"/>
 
<xsd:attribute name="StornoGiltAb" type="omds:Datum" use="optional"/>
 
<xsd:attribute name="Hptfaelligkeit" use="optional">
   
<xsd:simpleType>
     
<xsd:restriction base="xsd:gMonthDay">
       
<xsd:minInclusive value="--01-01"/>
       
<xsd:maxInclusive value="--12-31"/>
     
</xsd:restriction>
   
</xsd:simpleType>
 
</xsd:attribute>
 
<xsd:attribute name="DurchfDat" type="omds:Datum" use="required"/>
 
<xsd:attribute name="GueltigBeg" type="omds:Datum" use="required"/>
 
<xsd:attribute name="AendGrundCd" type="omds:AendGrundCd_Type" use="required"/>
 
<xsd:attribute name="AendGrundbez" use="optional">
   
<xsd:simpleType>
     
<xsd:restriction base="xsd:string">
       
<xsd:maxLength value="60"/>
     
</xsd:restriction>
   
</xsd:simpleType>
 
</xsd:attribute>
 
<xsd:attribute name="PraemieNtoVtg" use="required">
   
<xsd:simpleType>
     
<xsd:restriction base="omds:decimal"/>
   
</xsd:simpleType>
 
</xsd:attribute>
 
<xsd:attribute name="PraemieBtoVtg" type="omds:decimal" use="required"/>
 
<xsd:attribute name="WaehrungsCd" type="omds:WaehrungsCd_Type" use="required"/>
 
<xsd:attribute name="BLZ" use="optional">
   
<xsd:simpleType>
     
<xsd:restriction base="xsd:string">
       
<xsd:minLength value="1"/>
       
<xsd:maxLength value="9"/>
     
</xsd:restriction>
   
</xsd:simpleType>
 
</xsd:attribute>
 
<xsd:attribute name="Ktonr" use="optional">
   
<xsd:simpleType>
     
<xsd:restriction base="xsd:string">
       
<xsd:maxLength value="15"/>
       
<xsd:minLength value="1"/>
     
</xsd:restriction>
   
</xsd:simpleType>
 
</xsd:attribute>
 
<xsd:attribute name="BIC" use="optional">
   
<xsd:simpleType>
     
<xsd:restriction base="xsd:string">
       
<xsd:minLength value="1"/>
       
<xsd:maxLength value="11"/>
     
</xsd:restriction>
   
</xsd:simpleType>
 
</xsd:attribute>
 
<xsd:attribute name="IBAN" use="optional">
   
<xsd:simpleType>
     
<xsd:restriction base="xsd:string">
       
<xsd:minLength value="1"/>
       
<xsd:maxLength value="34"/>
     
</xsd:restriction>
   
</xsd:simpleType>
 
</xsd:attribute>
</xsd:complexType>

attribute VERTRAG_Type/@Polizzennr
type omds:Polizzennr
properties
use required
facets
Kind Value Annotation
minLength 1
maxLength 26
source <xsd:attribute name="Polizzennr" type="omds:Polizzennr" use="required"/>

attribute VERTRAG_Type/@VertragsID
type omds:VertragsID
properties
use optional
facets
Kind Value Annotation
minLength 1
maxLength 40
source <xsd:attribute name="VertragsID" type="omds:VertragsID" use="optional">
 
<xsd:annotation/>
</xsd:attribute>

attribute VERTRAG_Type/@Vermnr
type omds:Vermnr
properties
use required
facets
Kind Value Annotation
minLength 1
maxLength 10
source <xsd:attribute name="Vermnr" type="omds:Vermnr" use="required"/>

attribute VERTRAG_Type/@VtgProdCd
type omds:VtgProdCd_Type
properties
use required
facets
Kind Value Annotation
enumeration 99
documentation
sonstige
enumeration BS
documentation
Bausparen
enumeration BT
documentation
Betriebsversicherung
enumeration FL
documentation
Flotte (KFZ)
enumeration KE
documentation
KV Einzel
enumeration KF
documentation
KFZ
enumeration KG
documentation
KV Gruppe
enumeration LE
documentation
Leben Einzel
enumeration LG
documentation
Leben Gruppe
enumeration LS
documentation
Leasing
enumeration LW
documentation
Landwirtschaftsversicherung
enumeration PR
documentation
Privatversicherung
enumeration UF
documentation
Unfallversicherung
enumeration UG
documentation
Unfall-Gruppe
source <xsd:attribute name="VtgProdCd" type="omds:VtgProdCd_Type" use="required"/>

attribute VERTRAG_Type/@VtgProdukt
type restriction of xsd:string
properties
use optional
facets
Kind Value Annotation
maxLength 40
source <xsd:attribute name="VtgProdukt" use="optional">
 
<xsd:simpleType>
   
<xsd:restriction base="xsd:string">
     
<xsd:maxLength value="40"/>
   
</xsd:restriction>
 
</xsd:simpleType>
</xsd:attribute>

attribute VERTRAG_Type/@VtgSparteCd
type omds:VtgSparteCd_Type
properties
use optional
facets
Kind Value Annotation
enumeration BEH
documentation
Eigenheim Bündel
enumeration BHH
documentation
Haushalt Bündel
enumeration BLA
documentation
Landwirtschaft Bündel
enumeration BBG
documentation
Betrieb/Gewerbe Bündel
enumeration BWH
documentation
Wohnhaus/Objekt Bündel
enumeration BKF
documentation
KFZ Bündel
enumeration BPV
documentation
Personen Bündel
enumeration BPR
documentation
Privat Bündel
enumeration B99
documentation
Sonstige Bündel
enumeration AH
documentation
KFZ-Haftpflicht
enumeration AK
documentation
KFZ-Kasko
enumeration AS
documentation
Assistance
enumeration AU
documentation
KFZ-Insassenunfall
enumeration BF
documentation
BUFT
enumeration BS
documentation
Bausparen
enumeration BU
documentation
Betriebs-Unterbrechung
enumeration ED
documentation
Einbruchdiebstahl
enumeration FE
documentation
Feuer
enumeration GB
documentation
Glasbruch
enumeration HH
documentation
Wohnungs-Versicherung
enumeration HP
documentation
Haftpflicht
enumeration KV
documentation
Krankenversicherung
enumeration LV
documentation
Lebensversicherung
enumeration LS
documentation
Leasing
enumeration LW
documentation
Leitungswasser
enumeration MG
documentation
Maschinen und Geräte
enumeration RS
documentation
Recht(s)schutz
enumeration ST
documentation
Sturm
enumeration TI
documentation
Tierversicherung
enumeration TP
documentation
Transportversicherung
enumeration UV
documentation
Unfallversicherung
enumeration 99
documentation
sonstige Einzelversicherung
source <xsd:attribute name="VtgSparteCd" type="omds:VtgSparteCd_Type" use="optional"/>

attribute VERTRAG_Type/@ZahlRhythmCd
type omds:ZahlRhythmCd_Type
properties
use required
facets
Kind Value Annotation
enumeration 0
documentation
betragsfrei
enumeration 1
documentation
jährlich
enumeration 2
documentation
halbjährlich
enumeration 4
documentation
vierteljährlich
enumeration 5
documentation
Einmalbetrag
enumeration 6
documentation
monatlich
enumeration 9
documentation
Sonstiges, unbekannt
source <xsd:attribute name="ZahlRhythmCd" type="omds:ZahlRhythmCd_Type" use="required"/>

attribute VERTRAG_Type/@ZahlWegCd
type omds:ZahlWegCd_Type
properties
use required
facets
Kind Value Annotation
enumeration 00
documentation
unbekannt
enumeration 01
documentation
Zahlschein
enumeration 02
documentation
Lastschrift
enumeration 03
documentation
Kundenkonto
enumeration 04
documentation
Kreditkarte
enumeration 11
documentation
bar (Post, Kassa)
enumeration 12
documentation
Kontoüberweisung
enumeration 13
documentation
Scheck
enumeration 14
documentation
Umbuchung (Präm.-/Polizzenkto)
enumeration 15
documentation
Onlinezahlung
enumeration 99
documentation
Sonstiges
source <xsd:attribute name="ZahlWegCd" type="omds:ZahlWegCd_Type" use="required"/>

attribute VERTRAG_Type/@VtgStatusCd
type omds:VtgStatusCd_Type
properties
use required
facets
Kind Value Annotation
enumeration 0
documentation
unbekannt
enumeration 1
documentation
aktiv
enumeration 2
documentation
suspendiert, KZ-Hinterlegung
enumeration 3
documentation
beantragt
enumeration 4
documentation
kurzfristig
enumeration 9
documentation
storniert
source <xsd:attribute name="VtgStatusCd" type="omds:VtgStatusCd_Type" use="required"/>

attribute VERTRAG_Type/@VtgStatusBeg
type omds:Datum
properties
use optional
facets
Kind Value Annotation
minInclusive 1900-01-01
maxInclusive 9999-12-31
source <xsd:attribute name="VtgStatusBeg" type="omds:Datum" use="optional"/>

attribute VERTRAG_Type/@VtgBeg
type omds:Datum
properties
use required
facets
Kind Value Annotation
minInclusive 1900-01-01
maxInclusive 9999-12-31
source <xsd:attribute name="VtgBeg" type="omds:Datum" use="required"/>

attribute VERTRAG_Type/@VtgEnd
type omds:Datum
properties
use optional
facets
Kind Value Annotation
minInclusive 1900-01-01
maxInclusive 9999-12-31
source <xsd:attribute name="VtgEnd" type="omds:Datum" use="optional"/>

attribute VERTRAG_Type/@StornoGiltAb
type omds:Datum
properties
use optional
facets
Kind Value Annotation
minInclusive 1900-01-01
maxInclusive 9999-12-31
source <xsd:attribute name="StornoGiltAb" type="omds:Datum" use="optional"/>

attribute VERTRAG_Type/@Hptfaelligkeit
type restriction of xsd:gMonthDay
properties
use optional
facets
Kind Value Annotation
minInclusive --01-01
maxInclusive --12-31
source <xsd:attribute name="Hptfaelligkeit" use="optional">
 
<xsd:simpleType>
   
<xsd:restriction base="xsd:gMonthDay">
     
<xsd:minInclusive value="--01-01"/>
     
<xsd:maxInclusive value="--12-31"/>
   
</xsd:restriction>
 
</xsd:simpleType>
</xsd:attribute>

attribute VERTRAG_Type/@DurchfDat
type omds:Datum
properties
use required
facets
Kind Value Annotation
minInclusive 1900-01-01
maxInclusive 9999-12-31
source <xsd:attribute name="DurchfDat" type="omds:Datum" use="required"/>

attribute VERTRAG_Type/@GueltigBeg
type omds:Datum
properties
use required
facets
Kind Value Annotation
minInclusive 1900-01-01
maxInclusive 9999-12-31
source <xsd:attribute name="GueltigBeg" type="omds:Datum" use="required"/>

attribute VERTRAG_Type/@AendGrundCd
type omds:AendGrundCd_Type
properties
use required
facets
Kind Value Annotation
enumeration 999
documentation
sonstiges
enumeration AEO
documentation
Änderung ohne Prämienwirksamk.
enumeration AEP
documentation
Änderung mit Prämienwirksamk.
enumeration BMA
documentation
Bonus/Malus-Anpassung
enumeration GEM
documentation
gesetzl.Erhöhung MindestVers.Su.
enumeration INA
documentation
Indexanpassung
enumeration KON
documentation
Konvertierung
enumeration NEU
documentation
Neuvertrag
enumeration PAR
documentation
Partnerdaten
enumeration RET
documentation
Reaktivierung nach Ruhen Teil
enumeration REV
documentation
Reaktivierung nach Ruhen Voll
enumeration RUT
documentation
Ruhen Teil
enumeration RUV
documentation
Ruhen Voll
enumeration SPE
documentation
Sparteneinschluß
enumeration STT
documentation
Storno Teil
enumeration STV
documentation
Storno Voll
enumeration TAA
documentation
Tarifanpassung Allgemein
source <xsd:attribute name="AendGrundCd" type="omds:AendGrundCd_Type" use="required"/>

attribute VERTRAG_Type/@AendGrundbez
type restriction of xsd:string
properties
use optional
facets
Kind Value Annotation
maxLength 60
source <xsd:attribute name="AendGrundbez" use="optional">
 
<xsd:simpleType>
   
<xsd:restriction base="xsd:string">
     
<xsd:maxLength value="60"/>
   
</xsd:restriction>
 
</xsd:simpleType>
</xsd:attribute>

attribute VERTRAG_Type/@PraemieNtoVtg
type restriction of omds:decimal
properties
use required
facets
Kind Value Annotation
totalDigits 11
fractionDigits 2
pattern -?\d{1,9}[.]\d\d
source <xsd:attribute name="PraemieNtoVtg" use="required">
 
<xsd:simpleType>
   
<xsd:restriction base="omds:decimal"/>
 
</xsd:simpleType>
</xsd:attribute>

attribute VERTRAG_Type/@PraemieBtoVtg
type omds:decimal
properties
use required
facets
Kind Value Annotation
totalDigits 11
fractionDigits 2
pattern -?\d{1,9}[.]\d\d
source <xsd:attribute name="PraemieBtoVtg" type="omds:decimal" use="required"/>

attribute VERTRAG_Type/@WaehrungsCd
type omds:WaehrungsCd_Type
properties
use required
facets
Kind Value Annotation
enumeration AUD
documentation
Dollar Australien
enumeration BGL
documentation
Lewa Bulgarien
enumeration CAD
documentation
Dollar Kanadien
enumeration CHF
documentation
Franken Schweiz
enumeration CYP
documentation
Pfund Zypern
enumeration CZR
documentation
Krone Tschechien
enumeration DKK
documentation
Krone Dänemark
enumeration EUR
documentation
EURO
enumeration GBP
documentation
Pfund Großbritannien
enumeration GIP
documentation
Pfund Gibraltar
enumeration HKD
documentation
Dollar Hongkong
enumeration HRK
documentation
Kuna Kroatia
enumeration HUF
documentation
Forint Ungarn
enumeration ILS
documentation
Shekel Israel
enumeration INR
documentation
Rupie Indien
enumeration ISK
documentation
Krone Island
enumeration JOD
documentation
Dinar Jordanien
enumeration JPY
documentation
Yen Japan
enumeration MLT
documentation
Pfund Malta
enumeration MXP
documentation
Peso Mexiko
enumeration NOK
documentation
Krone Norwegen
enumeration NZD
documentation
Dollar Neuseeland
enumeration PLZ
documentation
Zloty Polen
enumeration ROL
documentation
Lau Rumänien
enumeration SEK
documentation
Krone Schweden
enumeration SGD
documentation
Dollar Singapur
enumeration SIT
documentation
Tolar Slowenien
enumeration SKK
documentation
Krone Slowakei
enumeration SUR
documentation
Rubel Rußland
enumeration TND
documentation
Dinar Tunesien
enumeration TRL
documentation
Lira Türkei
enumeration TWD
documentation
Dollar Taiwan
enumeration USD
documentation
US Dollar $
enumeration YUN
documentation
Dinar Jugoslawien-Rest
enumeration ZAR
documentation
Rand Südafrika
source <xsd:attribute name="WaehrungsCd" type="omds:WaehrungsCd_Type" use="required"/>

attribute VERTRAG_Type/@BLZ
type restriction of xsd:string
properties
use optional
facets
Kind Value Annotation
minLength 1
maxLength 9
source <xsd:attribute name="BLZ" use="optional">
 
<xsd:simpleType>
   
<xsd:restriction base="xsd:string">
     
<xsd:minLength value="1"/>
     
<xsd:maxLength value="9"/>
   
</xsd:restriction>
 
</xsd:simpleType>
</xsd:attribute>

attribute VERTRAG_Type/@Ktonr
type restriction of xsd:string
properties
use optional
facets
Kind Value Annotation
minLength 1
maxLength 15
source <xsd:attribute name="Ktonr" use="optional">
 
<xsd:simpleType>
   
<xsd:restriction base="xsd:string">
     
<xsd:maxLength value="15"/>
     
<xsd:minLength value="1"/>
   
</xsd:restriction>
 
</xsd:simpleType>
</xsd:attribute>

attribute VERTRAG_Type/@BIC
type restriction of xsd:string
properties
use optional
facets
Kind Value Annotation
minLength 1
maxLength 11
source <xsd:attribute name="BIC" use="optional">
 
<xsd:simpleType>
   
<xsd:restriction base="xsd:string">
     
<xsd:minLength value="1"/>
     
<xsd:maxLength value="11"/>
   
</xsd:restriction>
 
</xsd:simpleType>
</xsd:attribute>

attribute VERTRAG_Type/@IBAN
type restriction of xsd:string
properties
use optional
facets
Kind Value Annotation
minLength 1
maxLength 34
source <xsd:attribute name="IBAN" use="optional">
 
<xsd:simpleType>
   
<xsd:restriction base="xsd:string">
     
<xsd:minLength value="1"/>
     
<xsd:maxLength value="34"/>
   
</xsd:restriction>
 
</xsd:simpleType>
</xsd:attribute>

complexType VERTRAGSFONDS_Type
diagram omds3_ON2_Antrag_Common_p164.png
namespace urn:omds20
children omds:PORTFOLIO omds:FONDS omds:EL-Betrag omds:EL-Text
used by
element VERTRAGSFONDS
attributes
Name  Type  Use  Default  Fixed  Annotation
Polizzennr  omds:Polizzennr  required      
VertragsID  omds:VertragsID  optional      
source <xsd:complexType name="VERTRAGSFONDS_Type">
 
<xsd:sequence>
   
<xsd:element ref="omds:PORTFOLIO" minOccurs="0" maxOccurs="unbounded"/>
   
<xsd:element ref="omds:FONDS" minOccurs="0" maxOccurs="unbounded"/>
   
<xsd:element ref="omds:EL-Betrag" minOccurs="0" maxOccurs="unbounded"/>
   
<xsd:element ref="omds:EL-Text" minOccurs="0" maxOccurs="unbounded"/>
 
</xsd:sequence>
 
<xsd:attribute name="Polizzennr" type="omds:Polizzennr" use="required"/>
 
<xsd:attribute name="VertragsID" type="omds:VertragsID" use="optional"/>
</xsd:complexType>

attribute VERTRAGSFONDS_Type/@Polizzennr
type omds:Polizzennr
properties
use required
facets
Kind Value Annotation
minLength 1
maxLength 26
source <xsd:attribute name="Polizzennr" type="omds:Polizzennr" use="required"/>

attribute VERTRAGSFONDS_Type/@VertragsID
type omds:VertragsID
properties
use optional
facets
Kind Value Annotation
minLength 1
maxLength 40
source <xsd:attribute name="VertragsID" type="omds:VertragsID" use="optional"/>

complexType VERTRAGSPERSON_Type
diagram omds3_ON2_Antrag_Common_p165.png
namespace urn:omds20
used by
element VERTRAGSPERSON
attributes
Name  Type  Use  Default  Fixed  Annotation
VtgRolleCd  omds:VtgRolleCd_Type  required      
Lfnr  xsd:unsignedShort  required      
Personennr  omds:Personennr  required      
source <xsd:complexType name="VERTRAGSPERSON_Type">
 
<xsd:annotation/>
 
<xsd:attribute name="VtgRolleCd" type="omds:VtgRolleCd_Type" use="required"/>
 
<xsd:attribute name="Lfnr" type="xsd:unsignedShort" use="required"/>
 
<xsd:attribute name="Personennr" type="omds:Personennr" use="required"/>
</xsd:complexType>

attribute VERTRAGSPERSON_Type/@VtgRolleCd
type omds:VtgRolleCd_Type
properties
use required
facets
Kind Value Annotation
enumeration AP
documentation
Ansprechperson
enumeration AZ
documentation
abweichender Zulassungsbesitzer
enumeration BG
documentation
Bausparer gesetzlicher Vertreter
enumeration BM
documentation
Bausparer mit Prämie
enumeration BO
documentation
Bausparer ohne Prämie
enumeration IA
documentation
Inkassoadresse
enumeration FI
documentation
Firmeninhaber
enumeration GV
documentation
Gesetzlicher Vertreter
enumeration LE
documentation
Lenker
enumeration KA
documentation
Korrespondenz/Zustelladresse
enumeration VN
documentation
Versicherungsnehmer
enumeration ZB
documentation
Zustellbevollmächtigter
source <xsd:attribute name="VtgRolleCd" type="omds:VtgRolleCd_Type" use="required"/>

attribute VERTRAGSPERSON_Type/@Lfnr
type xsd:unsignedShort
properties
use required
source <xsd:attribute name="Lfnr" type="xsd:unsignedShort" use="required"/>

attribute VERTRAGSPERSON_Type/@Personennr
type omds:Personennr
properties
use required
facets
Kind Value Annotation
minLength 1
maxLength 26
source <xsd:attribute name="Personennr" type="omds:Personennr" use="required"/>

complexType ZAHLUNG_Type
diagram omds3_ON2_Antrag_Common_p166.png
namespace urn:omds20
used by
element ZAHLUNG
attributes
Name  Type  Use  Default  Fixed  Annotation
ZahlungsLfnr  xsd:unsignedShort  required      
WaehrungsCd  omds:WaehrungsCd_Type  required      
ZahlBetrag  omds:decimal  required      
ZahlDat  omds:Datum  required      
ZahlGrundCd  omds:ZahlGrundCd_Type  required      
ZahlWegCd  omds:ZahlWegCd_Type  required      
BLZ  derived by: xsd:string  optional      
Kontonr  derived by: xsd:string  optional      
BIC  derived by: xsd:string  optional      
IBAN  derived by: xsd:string  optional      
source <xsd:complexType name="ZAHLUNG_Type">
 
<xsd:attribute name="ZahlungsLfnr" type="xsd:unsignedShort" use="required"/>
 
<xsd:attribute name="WaehrungsCd" type="omds:WaehrungsCd_Type" use="required"/>
 
<xsd:attribute name="ZahlBetrag" type="omds:decimal" use="required"/>
 
<xsd:attribute name="ZahlDat" type="omds:Datum" use="required"/>
 
<xsd:attribute name="ZahlGrundCd" type="omds:ZahlGrundCd_Type" use="required"/>
 
<xsd:attribute name="ZahlWegCd" type="omds:ZahlWegCd_Type" use="required"/>
 
<xsd:attribute name="BLZ" use="optional">
   
<xsd:simpleType>
     
<xsd:restriction base="xsd:string">
       
<xsd:maxLength value="9"/>
     
</xsd:restriction>
   
</xsd:simpleType>
 
</xsd:attribute>
 
<xsd:attribute name="Kontonr" use="optional">
   
<xsd:simpleType>
     
<xsd:restriction base="xsd:string">
       
<xsd:maxLength value="15"/>
     
</xsd:restriction>
   
</xsd:simpleType>
 
</xsd:attribute>
 
<xsd:attribute name="BIC" use="optional">
   
<xsd:simpleType>
     
<xsd:restriction base="xsd:string">
       
<xsd:minLength value="1"/>
       
<xsd:maxLength value="11"/>
     
</xsd:restriction>
   
</xsd:simpleType>
 
</xsd:attribute>
 
<xsd:attribute name="IBAN" use="optional">
   
<xsd:simpleType>
     
<xsd:restriction base="xsd:string">
       
<xsd:minLength value="1"/>
       
<xsd:maxLength value="34"/>
     
</xsd:restriction>
   
</xsd:simpleType>
 
</xsd:attribute>
</xsd:complexType>

attribute ZAHLUNG_Type/@ZahlungsLfnr
type xsd:unsignedShort
properties
use required
source <xsd:attribute name="ZahlungsLfnr" type="xsd:unsignedShort" use="required"/>

attribute ZAHLUNG_Type/@WaehrungsCd
type omds:WaehrungsCd_Type
properties
use required
facets
Kind Value Annotation
enumeration AUD
documentation
Dollar Australien
enumeration BGL
documentation
Lewa Bulgarien
enumeration CAD
documentation
Dollar Kanadien
enumeration CHF
documentation
Franken Schweiz
enumeration CYP
documentation
Pfund Zypern
enumeration CZR
documentation
Krone Tschechien
enumeration DKK
documentation
Krone Dänemark
enumeration EUR
documentation
EURO
enumeration GBP
documentation
Pfund Großbritannien
enumeration GIP
documentation
Pfund Gibraltar
enumeration HKD
documentation
Dollar Hongkong
enumeration HRK
documentation
Kuna Kroatia
enumeration HUF
documentation
Forint Ungarn
enumeration ILS
documentation
Shekel Israel
enumeration INR
documentation
Rupie Indien
enumeration ISK
documentation
Krone Island
enumeration JOD
documentation
Dinar Jordanien
enumeration JPY
documentation
Yen Japan
enumeration MLT
documentation
Pfund Malta
enumeration MXP
documentation
Peso Mexiko
enumeration NOK
documentation
Krone Norwegen
enumeration NZD
documentation
Dollar Neuseeland
enumeration PLZ
documentation
Zloty Polen
enumeration ROL
documentation
Lau Rumänien
enumeration SEK
documentation
Krone Schweden
enumeration SGD
documentation
Dollar Singapur
enumeration SIT
documentation
Tolar Slowenien
enumeration SKK
documentation
Krone Slowakei
enumeration SUR
documentation
Rubel Rußland
enumeration TND
documentation
Dinar Tunesien
enumeration TRL
documentation
Lira Türkei
enumeration TWD
documentation
Dollar Taiwan
enumeration USD
documentation
US Dollar $
enumeration YUN
documentation
Dinar Jugoslawien-Rest
enumeration ZAR
documentation
Rand Südafrika
source <xsd:attribute name="WaehrungsCd" type="omds:WaehrungsCd_Type" use="required"/>

attribute ZAHLUNG_Type/@ZahlBetrag
type omds:decimal
properties
use required
facets
Kind Value Annotation
totalDigits 11
fractionDigits 2
pattern -?\d{1,9}[.]\d\d
source <xsd:attribute name="ZahlBetrag" type="omds:decimal" use="required"/>

attribute ZAHLUNG_Type/@ZahlDat
type omds:Datum
properties
use required
facets
Kind Value Annotation
minInclusive 1900-01-01
maxInclusive 9999-12-31
source <xsd:attribute name="ZahlDat" type="omds:Datum" use="required"/>

attribute ZAHLUNG_Type/@ZahlGrundCd
type omds:ZahlGrundCd_Type
properties
use required
facets
Kind Value Annotation
enumeration 99
documentation
sonstige
enumeration B
documentation
bedingungsgemäß
enumeration K
documentation
Kulanz
enumeration M
documentation
Rückzahlung (Minus-Betrag)
enumeration R
documentation
Regress
enumeration S
documentation
Summe bisherige Zahlungen
source <xsd:attribute name="ZahlGrundCd" type="omds:ZahlGrundCd_Type" use="required"/>

attribute ZAHLUNG_Type/@ZahlWegCd
type omds:ZahlWegCd_Type
properties
use required
facets
Kind Value Annotation
enumeration 00
documentation
unbekannt
enumeration 01
documentation
Zahlschein
enumeration 02
documentation
Lastschrift
enumeration 03
documentation
Kundenkonto
enumeration 04
documentation
Kreditkarte
enumeration 11
documentation
bar (Post, Kassa)
enumeration 12
documentation
Kontoüberweisung
enumeration 13
documentation
Scheck
enumeration 14
documentation
Umbuchung (Präm.-/Polizzenkto)
enumeration 15
documentation
Onlinezahlung
enumeration 99
documentation
Sonstiges
source <xsd:attribute name="ZahlWegCd" type="omds:ZahlWegCd_Type" use="required"/>

attribute ZAHLUNG_Type/@BLZ
type restriction of xsd:string
properties
use optional
facets
Kind Value Annotation
maxLength 9
source <xsd:attribute name="BLZ" use="optional">
 
<xsd:simpleType>
   
<xsd:restriction base="xsd:string">
     
<xsd:maxLength value="9"/>
   
</xsd:restriction>
 
</xsd:simpleType>
</xsd:attribute>

attribute ZAHLUNG_Type/@Kontonr
type restriction of xsd:string
properties
use optional
facets
Kind Value Annotation
maxLength 15
source <xsd:attribute name="Kontonr" use="optional">
 
<xsd:simpleType>
   
<xsd:restriction base="xsd:string">
     
<xsd:maxLength value="15"/>
   
</xsd:restriction>
 
</xsd:simpleType>
</xsd:attribute>

attribute ZAHLUNG_Type/@BIC
type restriction of xsd:string
properties
use optional
facets
Kind Value Annotation
minLength 1
maxLength 11
source <xsd:attribute name="BIC" use="optional">
 
<xsd:simpleType>
   
<xsd:restriction base="xsd:string">
     
<xsd:minLength value="1"/>
     
<xsd:maxLength value="11"/>
   
</xsd:restriction>
 
</xsd:simpleType>
</xsd:attribute>

attribute ZAHLUNG_Type/@IBAN
type restriction of xsd:string
properties
use optional
facets
Kind Value Annotation
minLength 1
maxLength 34
source <xsd:attribute name="IBAN" use="optional">
 
<xsd:simpleType>
   
<xsd:restriction base="xsd:string">
     
<xsd:minLength value="1"/>
     
<xsd:maxLength value="34"/>
   
</xsd:restriction>
 
</xsd:simpleType>
</xsd:attribute>

simpleType AendGrundCd_Type
namespace urn:omds20
type restriction of xsd:string
properties
base xsd:string
used by
elements CommonProcessRequest_Type/Aenderungsgrund CommonProcessResponse_Type/Aenderungsgrund
simpleType GeschaeftsfallArt_Type
attribute VERTRAG_Type/@AendGrundCd
facets
Kind Value Annotation
enumeration 999
documentation
sonstiges
enumeration AEO
documentation
Änderung ohne Prämienwirksamk.
enumeration AEP
documentation
Änderung mit Prämienwirksamk.
enumeration BMA
documentation
Bonus/Malus-Anpassung
enumeration GEM
documentation
gesetzl.Erhöhung MindestVers.Su.
enumeration INA
documentation
Indexanpassung
enumeration KON
documentation
Konvertierung
enumeration NEU
documentation
Neuvertrag
enumeration PAR
documentation
Partnerdaten
enumeration RET
documentation
Reaktivierung nach Ruhen Teil
enumeration REV
documentation
Reaktivierung nach Ruhen Voll
enumeration RUT
documentation
Ruhen Teil
enumeration RUV
documentation
Ruhen Voll
enumeration SPE
documentation
Sparteneinschluß
enumeration STT
documentation
Storno Teil
enumeration STV
documentation
Storno Voll
enumeration TAA
documentation
Tarifanpassung Allgemein
annotation
documentation
Änderungsgrund
source <xsd:simpleType name="AendGrundCd_Type">
 
<xsd:annotation>
   
<xsd:documentation>Änderungsgrund</xsd:documentation>
 
</xsd:annotation>
 
<xsd:restriction base="xsd:string">
   
<xsd:enumeration value="999">
     
<xsd:annotation>
       
<xsd:documentation>sonstiges</xsd:documentation>
     
</xsd:annotation>
   
</xsd:enumeration>
   
<xsd:enumeration value="AEO">
     
<xsd:annotation>
       
<xsd:documentation>Änderung ohne Prämienwirksamk.</xsd:documentation>
     
</xsd:annotation>
   
</xsd:enumeration>
   
<xsd:enumeration value="AEP">
     
<xsd:annotation>
       
<xsd:documentation>Änderung mit Prämienwirksamk.</xsd:documentation>
     
</xsd:annotation>
   
</xsd:enumeration>
   
<xsd:enumeration value="BMA">
     
<xsd:annotation>
       
<xsd:documentation>Bonus/Malus-Anpassung</xsd:documentation>
     
</xsd:annotation>
   
</xsd:enumeration>
   
<xsd:enumeration value="GEM">
     
<xsd:annotation>
       
<xsd:documentation>gesetzl.Erhöhung MindestVers.Su.</xsd:documentation>
     
</xsd:annotation>
   
</xsd:enumeration>
   
<xsd:enumeration value="INA">
     
<xsd:annotation>
       
<xsd:documentation>Indexanpassung</xsd:documentation>
     
</xsd:annotation>
   
</xsd:enumeration>
   
<xsd:enumeration value="KON">
     
<xsd:annotation>
       
<xsd:documentation>Konvertierung</xsd:documentation>
     
</xsd:annotation>
   
</xsd:enumeration>
   
<xsd:enumeration value="NEU">
     
<xsd:annotation>
       
<xsd:documentation>Neuvertrag</xsd:documentation>
     
</xsd:annotation>
   
</xsd:enumeration>
   
<xsd:enumeration value="PAR">
     
<xsd:annotation>
       
<xsd:documentation>Partnerdaten</xsd:documentation>
     
</xsd:annotation>
   
</xsd:enumeration>
   
<xsd:enumeration value="RET">
     
<xsd:annotation>
       
<xsd:documentation>Reaktivierung nach Ruhen Teil</xsd:documentation>
     
</xsd:annotation>
   
</xsd:enumeration>
   
<xsd:enumeration value="REV">
     
<xsd:annotation>
       
<xsd:documentation>Reaktivierung nach Ruhen Voll</xsd:documentation>
     
</xsd:annotation>
   
</xsd:enumeration>
   
<xsd:enumeration value="RUT">
     
<xsd:annotation>
       
<xsd:documentation>Ruhen Teil</xsd:documentation>
     
</xsd:annotation>
   
</xsd:enumeration>
   
<xsd:enumeration value="RUV">
     
<xsd:annotation>
       
<xsd:documentation>Ruhen Voll</xsd:documentation>
     
</xsd:annotation>
   
</xsd:enumeration>
   
<xsd:enumeration value="SPE">
     
<xsd:annotation>
       
<xsd:documentation>Sparteneinschluß</xsd:documentation>
     
</xsd:annotation>
   
</xsd:enumeration>
   
<xsd:enumeration value="STT">
     
<xsd:annotation>
       
<xsd:documentation>Storno Teil</xsd:documentation>
     
</xsd:annotation>
   
</xsd:enumeration>
   
<xsd:enumeration value="STV">
     
<xsd:annotation>
       
<xsd:documentation>Storno Voll</xsd:documentation>
     
</xsd:annotation>
   
</xsd:enumeration>
   
<xsd:enumeration value="TAA">
     
<xsd:annotation>
       
<xsd:documentation>Tarifanpassung Allgemein</xsd:documentation>
     
</xsd:annotation>
   
</xsd:enumeration>
 
</xsd:restriction>
</xsd:simpleType>

simpleType AntriebsArtCd_Type
namespace urn:omds20
type restriction of xsd:string
properties
base xsd:string
used by
attributes VERS_KFZ_Type/@AntriebsArtCd Fahrzeug_Type/@AntriebsArtCd
facets
Kind Value Annotation
enumeration 0
documentation
ohne Antrieb (bei KFZ-Zul.verwendet vor 1.7.2007)
enumeration 1
documentation
Benzin (bei KFZ-Zul.verwendet vor 1.7.2007)
enumeration 2
documentation
Gas (bei KFZ-Zul.verwendet vor 1.7.2007)
enumeration 3
documentation
Diesel (bei KFZ-Zul.verwendet vor 1.7.2007)
enumeration 4
documentation
Benzin
enumeration 5
documentation
Elektro (E)
enumeration 6
documentation
Diesel
enumeration 9
documentation
Sonstiges
enumeration B
documentation
Vielstoff (unterschiedliche Kraftstoffe)
enumeration C
documentation
Flüssiggas (LPG)
enumeration D
documentation
Benzin/Flüssiggas (LPG)
enumeration E
documentation
Benzin/Erdgas (CNG)
enumeration F
documentation
Hybr.Benzin/E
enumeration G
documentation
Erdgas (CNG)
enumeration H
documentation
Hybr.Diesel/E
enumeration I
documentation
Wasserstoff
enumeration J
documentation
Hybr.Wasserst./E
enumeration K
documentation
Wasserstoff/Benzin
enumeration L
documentation
Wasserst./Benzin/E
enumeration M
documentation
Brennstoffzelle/Wasserstoff
enumeration N
documentation
Brennstoffzelle/Benzin
enumeration O
documentation
Brennstoffzelle/Methanol
enumeration P
documentation
BZ/Ethanol
enumeration Q
documentation
Hybr.Vielstoff/Elektro
enumeration R
documentation
Biogas
enumeration S
documentation
Benzin/Biogas
enumeration T
documentation
Hybr.Erdgas (CNG)/E
enumeration U
documentation
Unbekannt (bei KFZ-Zulassungen vor 1.7.2007 verwendet)
enumeration V
documentation
Hybr. Biogas/E
enumeration W
documentation
Benzin/Ethanol (E85)
annotation
documentation
Antriebsart
source <xsd:simpleType name="AntriebsArtCd_Type">
 
<xsd:annotation>
   
<xsd:documentation>Antriebsart</xsd:documentation>
 
</xsd:annotation>
 
<xsd:restriction base="xsd:string">
   
<xsd:enumeration value="0">
     
<xsd:annotation>
       
<xsd:documentation>ohne Antrieb (bei KFZ-Zul.verwendet vor 1.7.2007)</xsd:documentation>
     
</xsd:annotation>
   
</xsd:enumeration>
   
<xsd:enumeration value="1">
     
<xsd:annotation>
       
<xsd:documentation>Benzin (bei KFZ-Zul.verwendet vor 1.7.2007)</xsd:documentation>
     
</xsd:annotation>
   
</xsd:enumeration>
   
<xsd:enumeration value="2">
     
<xsd:annotation>
       
<xsd:documentation>Gas (bei KFZ-Zul.verwendet vor 1.7.2007)</xsd:documentation>
     
</xsd:annotation>
   
</xsd:enumeration>
   
<xsd:enumeration value="3">
     
<xsd:annotation>
       
<xsd:documentation>Diesel (bei KFZ-Zul.verwendet vor 1.7.2007)</xsd:documentation>
     
</xsd:annotation>
   
</xsd:enumeration>
   
<xsd:enumeration value="4">
     
<xsd:annotation>
       
<xsd:documentation>Benzin</xsd:documentation>
     
</xsd:annotation>
   
</xsd:enumeration>
   
<xsd:enumeration value="5">
     
<xsd:annotation>
       
<xsd:documentation>Elektro (E)</xsd:documentation>
     
</xsd:annotation>
   
</xsd:enumeration>
   
<xsd:enumeration value="6">
     
<xsd:annotation>
       
<xsd:documentation>Diesel</xsd:documentation>
     
</xsd:annotation>
   
</xsd:enumeration>
   
<xsd:enumeration value="9">
     
<xsd:annotation>
       
<xsd:documentation>Sonstiges</xsd:documentation>
     
</xsd:annotation>
   
</xsd:enumeration>
   
<xsd:enumeration value="B">
     
<xsd:annotation>
       
<xsd:documentation>Vielstoff (unterschiedliche Kraftstoffe)</xsd:documentation>
     
</xsd:annotation>
   
</xsd:enumeration>
   
<xsd:enumeration value="C">
     
<xsd:annotation>
       
<xsd:documentation>Flüssiggas (LPG)</xsd:documentation>
     
</xsd:annotation>
   
</xsd:enumeration>
   
<xsd:enumeration value="D">
     
<xsd:annotation>
       
<xsd:documentation>Benzin/Flüssiggas (LPG)</xsd:documentation>
     
</xsd:annotation>
   
</xsd:enumeration>
   
<xsd:enumeration value="E">
     
<xsd:annotation>
       
<xsd:documentation>Benzin/Erdgas (CNG)</xsd:documentation>
     
</xsd:annotation>
   
</xsd:enumeration>
   
<xsd:enumeration value="F">
     
<xsd:annotation>
       
<xsd:documentation>Hybr.Benzin/E</xsd:documentation>
     
</xsd:annotation>
   
</xsd:enumeration>
   
<xsd:enumeration value="G">
     
<xsd:annotation>
       
<xsd:documentation>Erdgas (CNG)</xsd:documentation>
     
</xsd:annotation>
   
</xsd:enumeration>
   
<xsd:enumeration value="H">
     
<xsd:annotation>
       
<xsd:documentation>Hybr.Diesel/E</xsd:documentation>
     
</xsd:annotation>
   
</xsd:enumeration>
   
<xsd:enumeration value="I">
     
<xsd:annotation>
       
<xsd:documentation>Wasserstoff</xsd:documentation>
     
</xsd:annotation>
   
</xsd:enumeration>
   
<xsd:enumeration value="J">
     
<xsd:annotation>
       
<xsd:documentation>Hybr.Wasserst./E</xsd:documentation>
     
</xsd:annotation>
   
</xsd:enumeration>
   
<xsd:enumeration value="K">
     
<xsd:annotation>
       
<xsd:documentation>Wasserstoff/Benzin</xsd:documentation>
     
</xsd:annotation>
   
</xsd:enumeration>
   
<xsd:enumeration value="L">
     
<xsd:annotation>
       
<xsd:documentation>Wasserst./Benzin/E</xsd:documentation>
     
</xsd:annotation>
   
</xsd:enumeration>
   
<xsd:enumeration value="M">
     
<xsd:annotation>
       
<xsd:documentation>Brennstoffzelle/Wasserstoff</xsd:documentation>
     
</xsd:annotation>
   
</xsd:enumeration>
   
<xsd:enumeration value="N">
     
<xsd:annotation>
       
<xsd:documentation>Brennstoffzelle/Benzin</xsd:documentation>
     
</xsd:annotation>
   
</xsd:enumeration>
   
<xsd:enumeration value="O">
     
<xsd:annotation>
       
<xsd:documentation>Brennstoffzelle/Methanol</xsd:documentation>
     
</xsd:annotation>
   
</xsd:enumeration>
   
<xsd:enumeration value="P">
     
<xsd:annotation>
       
<xsd:documentation>BZ/Ethanol</xsd:documentation>
     
</xsd:annotation>
   
</xsd:enumeration>
   
<xsd:enumeration value="Q">
     
<xsd:annotation>
       
<xsd:documentation>Hybr.Vielstoff/Elektro</xsd:documentation>
     
</xsd:annotation>
   
</xsd:enumeration>
   
<xsd:enumeration value="R">
     
<xsd:annotation>
       
<xsd:documentation>Biogas</xsd:documentation>
     
</xsd:annotation>
   
</xsd:enumeration>
   
<xsd:enumeration value="S">
     
<xsd:annotation>
       
<xsd:documentation>Benzin/Biogas</xsd:documentation>
     
</xsd:annotation>
   
</xsd:enumeration>
   
<xsd:enumeration value="T">
     
<xsd:annotation>
       
<xsd:documentation>Hybr.Erdgas (CNG)/E</xsd:documentation>
     
</xsd:annotation>
   
</xsd:enumeration>
   
<xsd:enumeration value="U">
     
<xsd:annotation>
       
<xsd:documentation>Unbekannt (bei KFZ-Zulassungen vor 1.7.2007 verwendet)</xsd:documentation>
     
</xsd:annotation>
   
</xsd:enumeration>
   
<xsd:enumeration value="V">
     
<xsd:annotation>
       
<xsd:documentation>Hybr. Biogas/E</xsd:documentation>
     
</xsd:annotation>
   
</xsd:enumeration>
   
<xsd:enumeration value="W">
     
<xsd:annotation>
       
<xsd:documentation>Benzin/Ethanol (E85)</xsd:documentation>
     
</xsd:annotation>
   
</xsd:enumeration>
 
</xsd:restriction>
</xsd:simpleType>

simpleType AusstattungCd_Type
namespace urn:omds20
type restriction of xsd:string
properties
base xsd:string
used by
attribute VERS_SACHE_Type/@AusstattungCd
facets
Kind Value Annotation
enumeration 9
documentation
sonstige
enumeration Z
documentation
zweckmäßig
enumeration S
documentation
Standard
enumeration G
documentation
gehoben
annotation
documentation
Ausstattung
source <xsd:simpleType name="AusstattungCd_Type">
 
<xsd:annotation>
   
<xsd:documentation>Ausstattung</xsd:documentation>
 
</xsd:annotation>
 
<xsd:restriction base="xsd:string">
   
<xsd:enumeration value="9">
     
<xsd:annotation>
       
<xsd:documentation>sonstige</xsd:documentation>
     
</xsd:annotation>
   
</xsd:enumeration>
   
<xsd:enumeration value="Z">
     
<xsd:annotation>
       
<xsd:documentation>zweckmäßig</xsd:documentation>
     
</xsd:annotation>
   
</xsd:enumeration>
   
<xsd:enumeration value="S">
     
<xsd:annotation>
       
<xsd:documentation>Standard</xsd:documentation>
     
</xsd:annotation>
   
</xsd:enumeration>
   
<xsd:enumeration value="G">
     
<xsd:annotation>
       
<xsd:documentation>gehoben</xsd:documentation>
     
</xsd:annotation>
   
</xsd:enumeration>
 
</xsd:restriction>
</xsd:simpleType>

simpleType BauartCd_Type
namespace urn:omds20
type restriction of xsd:string
properties
base xsd:string
used by
attribute VERS_SACHE_Type/@BauartCd
facets
Kind Value Annotation
enumeration 99
documentation
sonstige
enumeration F
documentation
Fertigteil
enumeration G
documentation
gemischt
enumeration H
documentation
Holz
enumeration MA
documentation
massiv
enumeration MB
documentation
Metall/Blech
enumeration MO
documentation
mobil
enumeration R
documentation
Riegelbau
annotation
documentation
Bauart
source <xsd:simpleType name="BauartCd_Type">
 
<xsd:annotation>
   
<xsd:documentation>Bauart</xsd:documentation>
 
</xsd:annotation>
 
<xsd:restriction base="xsd:string">
   
<xsd:enumeration value="99">
     
<xsd:annotation>
       
<xsd:documentation>sonstige</xsd:documentation>
     
</xsd:annotation>
   
</xsd:enumeration>
   
<xsd:enumeration value="F">
     
<xsd:annotation>
       
<xsd:documentation>Fertigteil</xsd:documentation>
     
</xsd:annotation>
   
</xsd:enumeration>
   
<xsd:enumeration value="G">
     
<xsd:annotation>
       
<xsd:documentation>gemischt</xsd:documentation>
     
</xsd:annotation>
   
</xsd:enumeration>
   
<xsd:enumeration value="H">
     
<xsd:annotation>
       
<xsd:documentation>Holz</xsd:documentation>
     
</xsd:annotation>
   
</xsd:enumeration>
   
<xsd:enumeration value="MA">
     
<xsd:annotation>
       
<xsd:documentation>massiv</xsd:documentation>
     
</xsd:annotation>
   
</xsd:enumeration>
   
<xsd:enumeration value="MB">
     
<xsd:annotation>
       
<xsd:documentation>Metall/Blech</xsd:documentation>
     
</xsd:annotation>
   
</xsd:enumeration>
   
<xsd:enumeration value="MO">
     
<xsd:annotation>
       
<xsd:documentation>mobil</xsd:documentation>
     
</xsd:annotation>
   
</xsd:enumeration>
   
<xsd:enumeration value="R">
     
<xsd:annotation>
       
<xsd:documentation>Riegelbau</xsd:documentation>
     
</xsd:annotation>
   
</xsd:enumeration>
 
</xsd:restriction>
</xsd:simpleType>

simpleType BBArtCd_Type
namespace urn:omds20
type restriction of xsd:string
properties
base xsd:string
used by
attribute EL-Bezugsberechtigung_Type/@BBArtCd
facets
Kind Value Annotation
enumeration ABL
documentation
Ablebensfall
enumeration ERL
documentation
Erlebensfall
enumeration SLF
documentation
sonstiger Leistungsfall
annotation
documentation
Bezugsberechtigungsart
source <xsd:simpleType name="BBArtCd_Type">
 
<xsd:annotation>
   
<xsd:documentation>Bezugsberechtigungsart</xsd:documentation>
 
</xsd:annotation>
 
<xsd:restriction base="xsd:string">
   
<xsd:enumeration value="ABL">
     
<xsd:annotation>
       
<xsd:documentation>Ablebensfall</xsd:documentation>
     
</xsd:annotation>
   
</xsd:enumeration>
   
<xsd:enumeration value="ERL">
     
<xsd:annotation>
       
<xsd:documentation>Erlebensfall</xsd:documentation>
     
</xsd:annotation>
   
</xsd:enumeration>
   
<xsd:enumeration value="SLF">
     
<xsd:annotation>
       
<xsd:documentation>sonstiger Leistungsfall</xsd:documentation>
     
</xsd:annotation>
   
</xsd:enumeration>
 
</xsd:restriction>
</xsd:simpleType>

simpleType BearbStandCd_Type
namespace urn:omds20
type restriction of xsd:string
properties
base xsd:string
used by
attribute SCHADEN_Type/@BearbStandCd
facets
Kind Value Annotation
enumeration 99
documentation
sonstiges
enumeration A
documentation
abgeschlossen ohne Zahlung
enumeration D
documentation
Doppelanlage, bzw. irrtümlich angelegt
enumeration E
documentation
erledigt
enumeration K
documentation
im Klagzustand
enumeration O
documentation
offen
annotation
documentation
Bearbeitungsstand
source <xsd:simpleType name="BearbStandCd_Type">
 
<xsd:annotation>
   
<xsd:documentation>Bearbeitungsstand</xsd:documentation>
 
</xsd:annotation>
 
<xsd:restriction base="xsd:string">
   
<xsd:enumeration value="99">
     
<xsd:annotation>
       
<xsd:documentation>sonstiges</xsd:documentation>
     
</xsd:annotation>
   
</xsd:enumeration>
   
<xsd:enumeration value="A">
     
<xsd:annotation>
       
<xsd:documentation>abgeschlossen ohne Zahlung</xsd:documentation>
     
</xsd:annotation>
   
</xsd:enumeration>
   
<xsd:enumeration value="D">
     
<xsd:annotation>
       
<xsd:documentation>Doppelanlage, bzw. irrtümlich angelegt</xsd:documentation>
     
</xsd:annotation>
   
</xsd:enumeration>
   
<xsd:enumeration value="E">
     
<xsd:annotation>
       
<xsd:documentation>erledigt</xsd:documentation>
     
</xsd:annotation>
   
</xsd:enumeration>
   
<xsd:enumeration value="K">
     
<xsd:annotation>
       
<xsd:documentation>im Klagzustand</xsd:documentation>
     
</xsd:annotation>
   
</xsd:enumeration>
   
<xsd:enumeration value="O">
     
<xsd:annotation>
       
<xsd:documentation>offen</xsd:documentation>
     
</xsd:annotation>
   
</xsd:enumeration>
 
</xsd:restriction>
</xsd:simpleType>

simpleType BetragArtCd_Type
namespace urn:omds20
type restriction of xsd:string
properties
base xsd:string
used by
attribute EL-Betrag_Type/@BetragArtCd
facets
Kind Value Annotation
enumeration 999
documentation
Sonstige
enumeration BAB
documentation
Bausparen prämienbegünstiger Beitrag
enumeration BAH
documentation
Bausparen begünstiger Höchsbeitrag
enumeration BAN
documentation
Bausparen noch prämienwirksam
enumeration BAP
documentation
Bausparen Prämie gesamt
enumeration BAS
documentation
Bausparen Ansparen Saldo
enumeration BAV
documentation
Bausparen mögliche Vorauszahlung
enumeration BAW
documentation
Bausparen prämienwirksame Zahlungen
enumeration BAZ
documentation
Bausparen Ansparen Zinssatz
enumeration BDA
documentation
Bausparen Darlehen Restauszahlungsbetrag
enumeration BDG
documentation
Bausparen Darlehen Auszahlungen gesamt
enumeration BDM
documentation
Bausparen Darlehen Mehrleistung
enumeration BDR
documentation
Bausparen Darlehen bedingungsgemäße Rate
enumeration BDS
documentation
Bausparen Darlehen Saldo
enumeration BDZ
documentation
Bausparen Darlehen Zinssatz
enumeration BEJ
documentation
Bausparen Einzahlungen laufendes Jahr
enumeration BPR
documentation
Bausparen Prämie
enumeration BPU
documentation
Bausparen Punkte zum Stichtag
enumeration BPV
documentation
Bausparen Prämienvortrag
enumeration BSB
documentation
Bausparen Sparbetrag
enumeration BZE
documentation
Bausparen Zinsen nach Bindefristende
enumeration LAM
documentation
Leben Ablebenssumme mit Gewinnanteilen
enumeration LAO
documentation
Leben Ablebenssumme ohne Gewinnanteile
enumeration LEM
documentation
Leben Erlebenssumme mit Gewinnanteilen
enumeration LEO
documentation
Leben Erlebenssumme ohne Gewinnanteile
enumeration LPM
documentation
Leben Prämienfreier Wert mit Gewinnanteilen
enumeration LPO
documentation
Leben Prämienfreier Wert ohne Gewinnanteile
enumeration LRM
documentation
Leben Rückkaufswert mit Gewinnanteilen
enumeration LRO
documentation
Leben Rückkaufswert ohne Gewinnanteile
enumeration LTZ
documentation
Leben Teilauszahlung
enumeration LF1
documentation
Leben Fondgebunden Fondskurs
enumeration LF2
documentation
Leben Fondgebunden Guthaben
enumeration LF3
documentation
Leben Fondgebunden Guthabenaufteilung
enumeration LF4
documentation
Leben Fondgebunden Höchststand
enumeration LF5
documentation
Leben Fondgebunden Stück
enumeration LF6
documentation
Leben Fondgebunden Zuführungsaufteilung
enumeration LF7
documentation
Leben Fondgebunden Portfolio-Gesamtvertragswert
enumeration LF8
documentation
Leben Fondgebunden Garantiewert
enumeration LF9
documentation
Leben Fondgebunden Summe einbezahlte Prämie
enumeration K01
documentation
Kfz Listenpreis
enumeration K02
documentation
Kfz Sonderausstattung
enumeration P01
documentation
Tarifprämie
enumeration ZUZ
documentation
Zuzahlung
annotation
documentation
Spezifizierung des Betrages
source <xsd:simpleType name="BetragArtCd_Type">
 
<xsd:annotation>
   
<xsd:documentation>Spezifizierung des Betrages</xsd:documentation>
 
</xsd:annotation>
 
<xsd:restriction base="xsd:string">
   
<xsd:enumeration value="999">
     
<xsd:annotation>
       
<xsd:documentation>Sonstige</xsd:documentation>
     
</xsd:annotation>
   
</xsd:enumeration>
   
<xsd:enumeration value="BAB">
     
<xsd:annotation>
       
<xsd:documentation>Bausparen prämienbegünstiger Beitrag</xsd:documentation>
     
</xsd:annotation>
   
</xsd:enumeration>
   
<xsd:enumeration value="BAH">
     
<xsd:annotation>
       
<xsd:documentation>Bausparen begünstiger Höchsbeitrag</xsd:documentation>
     
</xsd:annotation>
   
</xsd:enumeration>
   
<xsd:enumeration value="BAN">
     
<xsd:annotation>
       
<xsd:documentation>Bausparen noch prämienwirksam</xsd:documentation>
     
</xsd:annotation>
   
</xsd:enumeration>
   
<xsd:enumeration value="BAP">
     
<xsd:annotation>
       
<xsd:documentation>Bausparen Prämie gesamt</xsd:documentation>
     
</xsd:annotation>
   
</xsd:enumeration>
   
<xsd:enumeration value="BAS">
     
<xsd:annotation>
       
<xsd:documentation>Bausparen Ansparen Saldo</xsd:documentation>
     
</xsd:annotation>
   
</xsd:enumeration>
   
<xsd:enumeration value="BAV">
     
<xsd:annotation>
       
<xsd:documentation>Bausparen mögliche Vorauszahlung</xsd:documentation>
     
</xsd:annotation>
   
</xsd:enumeration>
   
<xsd:enumeration value="BAW">
     
<xsd:annotation>
       
<xsd:documentation>Bausparen prämienwirksame Zahlungen</xsd:documentation>
     
</xsd:annotation>
   
</xsd:enumeration>
   
<xsd:enumeration value="BAZ">
     
<xsd:annotation>
       
<xsd:documentation>Bausparen Ansparen Zinssatz</xsd:documentation>
     
</xsd:annotation>
   
</xsd:enumeration>
   
<xsd:enumeration value="BDA">
     
<xsd:annotation>
       
<xsd:documentation>Bausparen Darlehen Restauszahlungsbetrag</xsd:documentation>
     
</xsd:annotation>
   
</xsd:enumeration>
   
<xsd:enumeration value="BDG">
     
<xsd:annotation>
       
<xsd:documentation>Bausparen Darlehen Auszahlungen gesamt</xsd:documentation>
     
</xsd:annotation>
   
</xsd:enumeration>
   
<xsd:enumeration value="BDM">
     
<xsd:annotation>
       
<xsd:documentation>Bausparen Darlehen Mehrleistung</xsd:documentation>
     
</xsd:annotation>
   
</xsd:enumeration>
   
<xsd:enumeration value="BDR">
     
<xsd:annotation>
       
<xsd:documentation>Bausparen Darlehen bedingungsgemäße Rate</xsd:documentation>
     
</xsd:annotation>
   
</xsd:enumeration>
   
<xsd:enumeration value="BDS">
     
<xsd:annotation>
       
<xsd:documentation>Bausparen Darlehen Saldo</xsd:documentation>
     
</xsd:annotation>
   
</xsd:enumeration>
   
<xsd:enumeration value="BDZ">
     
<xsd:annotation>
       
<xsd:documentation>Bausparen Darlehen Zinssatz</xsd:documentation>
     
</xsd:annotation>
   
</xsd:enumeration>
   
<xsd:enumeration value="BEJ">
     
<xsd:annotation>
       
<xsd:documentation>Bausparen Einzahlungen laufendes Jahr</xsd:documentation>
     
</xsd:annotation>
   
</xsd:enumeration>
   
<xsd:enumeration value="BPR">
     
<xsd:annotation>
       
<xsd:documentation>Bausparen Prämie</xsd:documentation>
     
</xsd:annotation>
   
</xsd:enumeration>
   
<xsd:enumeration value="BPU">
     
<xsd:annotation>
       
<xsd:documentation>Bausparen Punkte zum Stichtag</xsd:documentation>
     
</xsd:annotation>
   
</xsd:enumeration>
   
<xsd:enumeration value="BPV">
     
<xsd:annotation>
       
<xsd:documentation>Bausparen Prämienvortrag</xsd:documentation>
     
</xsd:annotation>
   
</xsd:enumeration>
   
<xsd:enumeration value="BSB">
     
<xsd:annotation>
       
<xsd:documentation>Bausparen Sparbetrag</xsd:documentation>
     
</xsd:annotation>
   
</xsd:enumeration>
   
<xsd:enumeration value="BZE">
     
<xsd:annotation>
       
<xsd:documentation>Bausparen Zinsen nach Bindefristende</xsd:documentation>
     
</xsd:annotation>
   
</xsd:enumeration>
   
<xsd:enumeration value="LAM">
     
<xsd:annotation>
       
<xsd:documentation>Leben Ablebenssumme mit Gewinnanteilen</xsd:documentation>
     
</xsd:annotation>
   
</xsd:enumeration>
   
<xsd:enumeration value="LAO">
     
<xsd:annotation>
       
<xsd:documentation>Leben Ablebenssumme ohne Gewinnanteile</xsd:documentation>
     
</xsd:annotation>
   
</xsd:enumeration>
   
<xsd:enumeration value="LEM">
     
<xsd:annotation>
       
<xsd:documentation>Leben Erlebenssumme mit Gewinnanteilen</xsd:documentation>
     
</xsd:annotation>
   
</xsd:enumeration>
   
<xsd:enumeration value="LEO">
     
<xsd:annotation>
       
<xsd:documentation>Leben Erlebenssumme ohne Gewinnanteile</xsd:documentation>
     
</xsd:annotation>
   
</xsd:enumeration>
   
<xsd:enumeration value="LPM">
     
<xsd:annotation>
       
<xsd:documentation>Leben Prämienfreier Wert mit Gewinnanteilen</xsd:documentation>
     
</xsd:annotation>
   
</xsd:enumeration>
   
<xsd:enumeration value="LPO">
     
<xsd:annotation>
       
<xsd:documentation>Leben Prämienfreier Wert ohne Gewinnanteile</xsd:documentation>
     
</xsd:annotation>
   
</xsd:enumeration>
   
<xsd:enumeration value="LRM">
     
<xsd:annotation>
       
<xsd:documentation>Leben Rückkaufswert mit Gewinnanteilen</xsd:documentation>
     
</xsd:annotation>
   
</xsd:enumeration>
   
<xsd:enumeration value="LRO">
     
<xsd:annotation>
       
<xsd:documentation>Leben Rückkaufswert ohne Gewinnanteile</xsd:documentation>
     
</xsd:annotation>
   
</xsd:enumeration>
   
<xsd:enumeration value="LTZ">
     
<xsd:annotation>
       
<xsd:documentation>Leben Teilauszahlung</xsd:documentation>
     
</xsd:annotation>
   
</xsd:enumeration>
   
<xsd:enumeration value="LF1">
     
<xsd:annotation>
       
<xsd:documentation>Leben Fondgebunden Fondskurs</xsd:documentation>
     
</xsd:annotation>
   
</xsd:enumeration>
   
<xsd:enumeration value="LF2">
     
<xsd:annotation>
       
<xsd:documentation>Leben Fondgebunden Guthaben</xsd:documentation>
     
</xsd:annotation>
   
</xsd:enumeration>
   
<xsd:enumeration value="LF3">
     
<xsd:annotation>
       
<xsd:documentation>Leben Fondgebunden Guthabenaufteilung</xsd:documentation>
     
</xsd:annotation>
   
</xsd:enumeration>
   
<xsd:enumeration value="LF4">
     
<xsd:annotation>
       
<xsd:documentation>Leben Fondgebunden Höchststand</xsd:documentation>
     
</xsd:annotation>
   
</xsd:enumeration>
   
<xsd:enumeration value="LF5">
     
<xsd:annotation>
       
<xsd:documentation>Leben Fondgebunden Stück</xsd:documentation>
     
</xsd:annotation>
   
</xsd:enumeration>
   
<xsd:enumeration value="LF6">
     
<xsd:annotation>
       
<xsd:documentation>Leben Fondgebunden Zuführungsaufteilung</xsd:documentation>
     
</xsd:annotation>
   
</xsd:enumeration>
   
<xsd:enumeration value="LF7">
     
<xsd:annotation>
       
<xsd:documentation>Leben Fondgebunden Portfolio-Gesamtvertragswert</xsd:documentation>
     
</xsd:annotation>
   
</xsd:enumeration>
   
<xsd:enumeration value="LF8">
     
<xsd:annotation>
       
<xsd:documentation>Leben Fondgebunden Garantiewert</xsd:documentation>
     
</xsd:annotation>
   
</xsd:enumeration>
   
<xsd:enumeration value="LF9">
     
<xsd:annotation>
       
<xsd:documentation>Leben Fondgebunden Summe einbezahlte Prämie</xsd:documentation>
     
</xsd:annotation>
   
</xsd:enumeration>
   
<xsd:enumeration value="K01">
     
<xsd:annotation>
       
<xsd:documentation>Kfz Listenpreis</xsd:documentation>
     
</xsd:annotation>
   
</xsd:enumeration>
   
<xsd:enumeration value="K02">
     
<xsd:annotation>
       
<xsd:documentation>Kfz Sonderausstattung</xsd:documentation>
     
</xsd:annotation>
   
</xsd:enumeration>
   
<xsd:enumeration value="P01">
     
<xsd:annotation>
       
<xsd:documentation>Tarifprämie</xsd:documentation>
     
</xsd:annotation>
   
</xsd:enumeration>
   
<xsd:enumeration value="ZUZ">
     
<xsd:annotation>
       
<xsd:documentation>Zuzahlung</xsd:documentation>
     
</xsd:annotation>
   
</xsd:enumeration>
 
</xsd:restriction>
</xsd:simpleType>

simpleType BetRolleCd_Type
namespace urn:omds20
type restriction of xsd:string
properties
base xsd:string
used by
attribute SCHADEN_BETEILIGTER_Type/@BetRolleCd
facets
Kind Value Annotation
enumeration 99
documentation
sonstige
enumeration AS
documentation
Anspruchsteller
enumeration AV
documentation
Anderes VU
enumeration AW
documentation
Anwalt
enumeration BB
documentation
Bezugsberechtigter
enumeration BH
documentation
Behörden
enumeration BS
documentation
Bestattung
enumeration GG
documentation
Gegner
enumeration GS
documentation
Geschädigter
enumeration LE
documentation
Lenker
enumeration RG
documentation
Regressgegner
enumeration SV
documentation
Sachverständiger
enumeration VE
documentation
Verursacher
enumeration WS
documentation
Werkstatt
enumeration ZE
documentation
Zahlungsempfänger
enumeration ZG
documentation
Zeuge
annotation
documentation
Beteiligungsrolle
source <xsd:simpleType name="BetRolleCd_Type">
 
<xsd:annotation>
   
<xsd:documentation>Beteiligungsrolle</xsd:documentation>
 
</xsd:annotation>
 
<xsd:restriction base="xsd:string">
   
<xsd:enumeration value="99">
     
<xsd:annotation>
       
<xsd:documentation>sonstige</xsd:documentation>
     
</xsd:annotation>
   
</xsd:enumeration>
   
<xsd:enumeration value="AS">
     
<xsd:annotation>
       
<xsd:documentation>Anspruchsteller</xsd:documentation>
     
</xsd:annotation>
   
</xsd:enumeration>
   
<xsd:enumeration value="AV">
     
<xsd:annotation>
       
<xsd:documentation>Anderes VU</xsd:documentation>
     
</xsd:annotation>
   
</xsd:enumeration>
   
<xsd:enumeration value="AW">
     
<xsd:annotation>
       
<xsd:documentation>Anwalt</xsd:documentation>
     
</xsd:annotation>
   
</xsd:enumeration>
   
<xsd:enumeration value="BB">
     
<xsd:annotation>
       
<xsd:documentation>Bezugsberechtigter</xsd:documentation>
     
</xsd:annotation>
   
</xsd:enumeration>
   
<xsd:enumeration value="BH">
     
<xsd:annotation>
       
<xsd:documentation>Behörden</xsd:documentation>
     
</xsd:annotation>
   
</xsd:enumeration>
   
<xsd:enumeration value="BS">
     
<xsd:annotation>
       
<xsd:documentation>Bestattung</xsd:documentation>
     
</xsd:annotation>
   
</xsd:enumeration>
   
<xsd:enumeration value="GG">
     
<xsd:annotation>
       
<xsd:documentation>Gegner</xsd:documentation>
     
</xsd:annotation>
   
</xsd:enumeration>
   
<xsd:enumeration value="GS">
     
<xsd:annotation>
       
<xsd:documentation>Geschädigter</xsd:documentation>
     
</xsd:annotation>
   
</xsd:enumeration>
   
<xsd:enumeration value="LE">
     
<xsd:annotation>
       
<xsd:documentation>Lenker</xsd:documentation>
     
</xsd:annotation>
   
</xsd:enumeration>
   
<xsd:enumeration value="RG">
     
<xsd:annotation>
       
<xsd:documentation>Regressgegner</xsd:documentation>
     
</xsd:annotation>
   
</xsd:enumeration>
   
<xsd:enumeration value="SV">
     
<xsd:annotation>
       
<xsd:documentation>Sachverständiger</xsd:documentation>
     
</xsd:annotation>
   
</xsd:enumeration>
   
<xsd:enumeration value="VE">
     
<xsd:annotation>
       
<xsd:documentation>Verursacher</xsd:documentation>
     
</xsd:annotation>
   
</xsd:enumeration>
   
<xsd:enumeration value="WS">
     
<xsd:annotation>
       
<xsd:documentation>Werkstatt</xsd:documentation>
     
</xsd:annotation>
   
</xsd:enumeration>
   
<xsd:enumeration value="ZE">
     
<xsd:annotation>
       
<xsd:documentation>Zahlungsempfänger</xsd:documentation>
     
</xsd:annotation>
   
</xsd:enumeration>
   
<xsd:enumeration value="ZG">
     
<xsd:annotation>
       
<xsd:documentation>Zeuge</xsd:documentation>
     
</xsd:annotation>
   
</xsd:enumeration>
 
</xsd:restriction>
</xsd:simpleType>

simpleType DachungCd_Type
namespace urn:omds20
type restriction of xsd:string
properties
base xsd:string
used by
attribute VERS_SACHE_Type/@DachungCd
facets
Kind Value Annotation
enumeration 9
documentation
sonstiges
enumeration H
documentation
hart
enumeration N
documentation
nicht hart
annotation
documentation
Dachung
source <xsd:simpleType name="DachungCd_Type">
 
<xsd:annotation>
   
<xsd:documentation>Dachung</xsd:documentation>
 
</xsd:annotation>
 
<xsd:restriction base="xsd:string">
   
<xsd:enumeration value="9">
     
<xsd:annotation>
       
<xsd:documentation>sonstiges</xsd:documentation>
     
</xsd:annotation>
   
</xsd:enumeration>
   
<xsd:enumeration value="H">
     
<xsd:annotation>
       
<xsd:documentation>hart</xsd:documentation>
     
</xsd:annotation>
   
</xsd:enumeration>
   
<xsd:enumeration value="N">
     
<xsd:annotation>
       
<xsd:documentation>nicht hart</xsd:documentation>
     
</xsd:annotation>
   
</xsd:enumeration>
 
</xsd:restriction>
</xsd:simpleType>

simpleType Datum
namespace urn:omds20
type restriction of xsd:date
properties
base xsd:date
used by
elements Verkaufsprodukt_Type/VtgBeg Produkt_Type/VtgBeg Elementarprodukt_Type/VtgBeg Produktbaustein_Type/VtgEnde
attributes PROVISION_Type/@BuchDat EL-Betrag_Type/@Datum EL-Antrag_Type/@Datum EL-Gewinnbeteiligung_Type/@Datum EL-Legitimation_Type/@Datum VERTRAG_Type/@DurchfDat SCHADEN_Type/@ErledDat VERS_KFZ_Type/@Erstzulassdat Fahrzeug_Type/@Erstzulassdat NATUERLICHE_PERSON_Type/@Gebdat LOESCHANSTOSS_Type/@GueltigAb VERTRAG_Type/@GueltigBeg KLAUSEL_Type/@GueltigBis KLAUSEL_Type/@GueltigVon EL-Identifizierung_Type/@IdfDatum MAHNUNG_Type/@MahnAeltesteFaelligkeit MAHNUNG_Type/@MahnDeckungBis MAHNUNG_Type/@MahnLetzteZahlung MAHNUNG_Type/@MahnStufeGueltigAb MAHNUNG_Type/@MahnStufeGueltigAbNext MAHNUNG_Type/@MahnStufeGueltigBis SCHADEN_Type/@Meldedat SPARTE_Type/@nmoKuendDat EL-Praemienfreistellung_Type/@PfrBeg EL-Praemienfreistellung_Type/@PfrEnde PROVISION_Type/@ProvBis PROVISION_Type/@ProvVon EL-Rente_Type/@RntBeg SPARTE_Type/@SpartenBeg SPARTE_Type/@SpartenEnd PORTFOLIO_TYPE/@Stichtag FONDS_Type/@Stichtag VERTRAG_Type/@StornoGiltAb VERTRAG_Type/@VtgBeg VERTRAG_Type/@VtgEnd VERTRAG_Type/@VtgStatusBeg ZAHLUNG_Type/@ZahlDat EL-Zeitraum_Type/@ZRBeg Zeitraum_Type/@ZRBeg EL-Zeitraum_Type/@ZREnd Zeitraum_Type/@ZREnd Fahrzeug_Type/@ZulassdatHalter
facets
Kind Value Annotation
minInclusive 1900-01-01
maxInclusive 9999-12-31
source <xsd:simpleType name="Datum">
 
<xsd:restriction base="xsd:date">
   
<xsd:minInclusive value="1900-01-01"/>
   
<xsd:maxInclusive value="9999-12-31"/>
 
</xsd:restriction>
</xsd:simpleType>

simpleType Datum-Zeit
namespace urn:omds20
type restriction of xsd:dateTime
properties
base xsd:dateTime
used by
elements DokumentInfo_Type/Datum DokumentenReferenz_Type/Datum ObjektId_Type/GueltigAb OMDSPackageInfoType/timeStamp
attributes SCHADEN_Type/@Ereigniszpkt PAKET/@PaketZpktErstell PAKET/@PaketZpktLetztErstell
facets
Kind Value Annotation
minInclusive 1900-01-01T00:00:00.000
maxInclusive 9999-12-31T23:59:59.999
source <xsd:simpleType name="Datum-Zeit">
 
<xsd:restriction base="xsd:dateTime">
   
<xsd:minInclusive value="1900-01-01T00:00:00.000"/>
   
<xsd:maxInclusive value="9999-12-31T23:59:59.999"/>
 
</xsd:restriction>
</xsd:simpleType>

simpleType Datum-Zeit2
namespace urn:omds20
type restriction of xsd:dateTime
properties
base xsd:dateTime
used by
attribute LOESCHANSTOSS_Type/@LoeschID
facets
Kind Value Annotation
minInclusive 1900-01-01T00:00:00.0000000
maxInclusive 9999-12-31T23:59:59.9999999
pattern ((000[0-9])|(00[1-9][0-9])|(0[1-9][0-9]{2})|([1-9][0-9]{3}))-((0[1-9])|(1[012]))-((0[1-9])|([12][0-9])|(3[01]))T(([01][0-9])|(2[0-3]))(:[0-5][0-9]){2}(\.[0-9]+)?
source <xsd:simpleType name="Datum-Zeit2">
 
<xsd:restriction base="xsd:dateTime">
   
<xsd:minInclusive value="1900-01-01T00:00:00.0000000"/>
   
<xsd:maxInclusive value="9999-12-31T23:59:59.9999999"/>
   
<xsd:pattern value="((000[0-9])|(00[1-9][0-9])|(0[1-9][0-9]{2})|([1-9][0-9]{3}))-((0[1-9])|(1[012]))-((0[1-9])|([12][0-9])|(3[01]))T(([01][0-9])|(2[0-3]))(:[0-5][0-9]){2}(\.[0-9]+)?"/>
 
</xsd:restriction>
</xsd:simpleType>

simpleType decimal
namespace urn:omds20
type restriction of xsd:decimal
properties
base xsd:decimal
used by
elements KostenFixOderProzent_Type/AbsoluterBetrag AttributMetadatenDezimal_Type/Default AttributDezimal_Type/Default Produktbaustein_Type/JahrespraemieNto AttributMetadatenDezimal_Type/Max AttributDezimal_Type/Max AttributMetadatenDezimal_Type/Min AttributDezimal_Type/Min Praemie_Type/PraemieBto Praemie_Type/PraemieNto Selbstbehalt_Type/Selbstbehalt Selbstbehalt_Type/SelbstbehaltMaxBetrag Selbstbehalt_Type/SelbstbehaltMinBetrag AttributDezimal_Type/Value AttributMetadatenDezimal_Type/Values AttributDezimal_Type/Values Versicherungssteuer_Type/Versicherungssteuer Versicherungssteuer_Type/VersicherungssteuerSatz
attributes EL-Grenzwert_Type/@GrWert EL-Flaeche_Type/@InnenFlaeche VERS_KFZ_Type/@Kraftstoffverbr_NEFZ VERS_KFZ_Type/@Kraftstoffverbr_WLTP_WMTC SCHADEN_Type/@LeistungGeschaetzt Fahrzeug_Type/@Listenpreis MAHNUNG_Type/@MahnBetrag MAHNUNG_Type/@MahnSpesen SPARTE_Type/@PraemieBtoSp VERTRAG_Type/@PraemieBtoVtg RISIKO_Type/@PraemieNto SPARTE_Type/@PraemieNtoSp VERTRAG_Type/@PraemieNtoVtg EL-Praemienkorrektur_Type/@PraemKorrProz EL-Praemienkorrektur_Type/@PraemKorrWert PROVISION_Type/@ProvBetrag PROVISION_Type/@ProvGrdlg PROVISION_Type/@ProvSatz EL-Rente_Type/@RntBetrag EL-Selbstbehalt_Type/@SbhBetrag EL-Selbstbehalt_Type/@SbhProzent Fahrzeug_Type/@Sonderausstattung EL-Steuer_Type/@StBetrag EL-Flaeche_Type/@VerbauteFlaeche EL-Anzahl_Type/@Wert EL-Betrag_Type/@Wert EL-Gewinnbeteiligung_Type/@Wert EL-Index_Type/@Wert ZAHLUNG_Type/@ZahlBetrag
facets
Kind Value Annotation
totalDigits 11
fractionDigits 2
pattern -?\d{1,9}[.]\d\d
annotation
documentation
decimal xxxxxxxxx.xx (11,2)
source <xsd:simpleType name="decimal">
 
<xsd:annotation>
   
<xsd:documentation>decimal xxxxxxxxx.xx (11,2)</xsd:documentation>
 
</xsd:annotation>
 
<xsd:restriction base="xsd:decimal">
   
<xsd:totalDigits value="11"/>
   
<xsd:fractionDigits value="2"/>
   
<xsd:pattern value="-?\d{1,9}[.]\d\d"/>
 
</xsd:restriction>
</xsd:simpleType>

simpleType decimal14_2
namespace urn:omds20
type restriction of xsd:decimal
properties
base xsd:decimal
used by
element ElementarproduktGenerisch_Type/Versicherungssumme
attribute EL-Versicherungssumme_Type/@VSBetrag
facets
Kind Value Annotation
totalDigits 14
fractionDigits 2
pattern -?\d{1,12}[.]\d\d
annotation
documentation
decimal xxxxxxxxxxx.xx (14,2)
source <xsd:simpleType name="decimal14_2">
 
<xsd:annotation>
   
<xsd:documentation>decimal xxxxxxxxxxx.xx (14,2)</xsd:documentation>
 
</xsd:annotation>
 
<xsd:restriction base="xsd:decimal">
   
<xsd:totalDigits value="14"/>
   
<xsd:fractionDigits value="2"/>
   
<xsd:pattern value="-?\d{1,12}[.]\d\d"/>
 
</xsd:restriction>
</xsd:simpleType>

simpleType EFrageCd_Type
namespace urn:omds20
type restriction of xsd:string
properties
base xsd:string
used by
attribute EL-Entscheidungsfrage_Type/@EFrageCd
facets
Kind Value Annotation
enumeration 999
documentation
sonstige
enumeration A01
documentation
Vorsteuerabzugsberechtigt Ja/Nein
enumeration A02
documentation
Ersatzwagenverzicht Ja/Nein (Variante A/B)
enumeration A11
documentation
Finanzamtsbestätigung erwünscht Ja/Nein
enumeration A12
documentation
Grüne Karte erwünscht Ja/Nein
enumeration A13
documentation
Elektronische Kommunikation erwünscht Ja/Nein
enumeration A14
documentation
Kaskobesichtigung durchgeführt Ja/Nein
enumeration P01
documentation
Erfolgt Untersuchung Ja/Nein
annotation
documentation
Entscheidungsfrage
source <xsd:simpleType name="EFrageCd_Type">
 
<xsd:annotation>
   
<xsd:documentation>Entscheidungsfrage</xsd:documentation>
 
</xsd:annotation>
 
<xsd:restriction base="xsd:string">
   
<xsd:enumeration value="999">
     
<xsd:annotation>
       
<xsd:documentation>sonstige</xsd:documentation>
     
</xsd:annotation>
   
</xsd:enumeration>
   
<xsd:enumeration value="A01">
     
<xsd:annotation>
       
<xsd:documentation>Vorsteuerabzugsberechtigt Ja/Nein</xsd:documentation>
     
</xsd:annotation>
   
</xsd:enumeration>
   
<xsd:enumeration value="A02">
     
<xsd:annotation>
       
<xsd:documentation>Ersatzwagenverzicht Ja/Nein (Variante A/B)</xsd:documentation>
     
</xsd:annotation>
   
</xsd:enumeration>
   
<xsd:enumeration value="A11">
     
<xsd:annotation>
       
<xsd:documentation>Finanzamtsbestätigung erwünscht Ja/Nein</xsd:documentation>
     
</xsd:annotation>
   
</xsd:enumeration>
   
<xsd:enumeration value="A12">
     
<xsd:annotation>
       
<xsd:documentation>Grüne Karte erwünscht Ja/Nein</xsd:documentation>
     
</xsd:annotation>
   
</xsd:enumeration>
   
<xsd:enumeration value="A13">
     
<xsd:annotation>
       
<xsd:documentation>Elektronische Kommunikation erwünscht Ja/Nein</xsd:documentation>
     
</xsd:annotation>
   
</xsd:enumeration>
   
<xsd:enumeration value="A14">
     
<xsd:annotation>
       
<xsd:documentation>Kaskobesichtigung durchgeführt Ja/Nein</xsd:documentation>
     
</xsd:annotation>
   
</xsd:enumeration>
   
<xsd:enumeration value="P01">
     
<xsd:annotation>
       
<xsd:documentation>Erfolgt Untersuchung Ja/Nein</xsd:documentation>
     
</xsd:annotation>
   
</xsd:enumeration>
 
</xsd:restriction>
</xsd:simpleType>

simpleType Entsch2_Type
namespace urn:omds20
type restriction of xsd:string
properties
base xsd:string
used by
attributes VERS_KFZ_Type/@ABSKz VERS_KFZ_Type/@Leasingkz Fahrzeug_Type/@Leasingkz SCHADEN_Type/@MalusWirksamKz VERS_SACHE_Type/@SichergKz SPARTE_Type/@SichergKz SCHLUESSELART/@VUWertErlaubtKz
facets
Kind Value Annotation
minLength 1
maxLength 1
enumeration J
enumeration N
annotation
documentation
Zweiweg-Entscheidung (J,N)
source <xsd:simpleType name="Entsch2_Type">
 
<xsd:annotation>
   
<xsd:documentation>Zweiweg-Entscheidung (J,N)</xsd:documentation>
 
</xsd:annotation>
 
<xsd:restriction base="xsd:string">
   
<xsd:minLength value="1"/>
   
<xsd:maxLength value="1"/>
   
<xsd:enumeration value="J"/>
   
<xsd:enumeration value="N"/>
 
</xsd:restriction>
</xsd:simpleType>

simpleType Entsch3_Type
namespace urn:omds20
type restriction of xsd:string
properties
base xsd:string
used by
attributes SPARTE_Type/@DirBeteiligtKz EL-Entscheidungsfrage_Type/@EFrageAntw VERS_KFZ_Type/@Katkz SPARTE_Type/@SondervereinbarungKz
facets
Kind Value Annotation
minLength 1
maxLength 1
enumeration J
documentation
Ja
enumeration N
documentation
Nein
enumeration 0
documentation
Unbekannt
annotation
documentation
Dreiweg-Entscheidung (J,N,0)
source <xsd:simpleType name="Entsch3_Type">
 
<xsd:annotation>
   
<xsd:documentation>Dreiweg-Entscheidung (J,N,0)</xsd:documentation>
 
</xsd:annotation>
 
<xsd:restriction base="xsd:string">
   
<xsd:minLength value="1"/>
   
<xsd:maxLength value="1"/>
   
<xsd:enumeration value="J">
     
<xsd:annotation>
       
<xsd:documentation>Ja</xsd:documentation>
     
</xsd:annotation>
   
</xsd:enumeration>
   
<xsd:enumeration value="N">
     
<xsd:annotation>
       
<xsd:documentation>Nein</xsd:documentation>
     
</xsd:annotation>
   
</xsd:enumeration>
   
<xsd:enumeration value="0">
     
<xsd:annotation>
       
<xsd:documentation>Unbekannt</xsd:documentation>
     
</xsd:annotation>
   
</xsd:enumeration>
 
</xsd:restriction>
</xsd:simpleType>

simpleType EstArtCd_Type
namespace urn:omds20
type restriction of xsd:string
properties
base xsd:string
used by
attribute EL-Einstufung_Type/@EstArtCd
facets
Kind Value Annotation
enumeration G
documentation
Gefahrenklasse
enumeration T
documentation
Tarif-, Bonus/Malus-Stufe offiziell
enumeration TVU
documentation
Tarif-, Bonus/Malus-Stufe VU-intern
annotation
documentation
Einstufungsart
source <xsd:simpleType name="EstArtCd_Type">
 
<xsd:annotation>
   
<xsd:documentation>Einstufungsart</xsd:documentation>
 
</xsd:annotation>
 
<xsd:restriction base="xsd:string">
   
<xsd:enumeration value="G">
     
<xsd:annotation>
       
<xsd:documentation>Gefahrenklasse</xsd:documentation>
     
</xsd:annotation>
   
</xsd:enumeration>
   
<xsd:enumeration value="T">
     
<xsd:annotation>
       
<xsd:documentation>Tarif-, Bonus/Malus-Stufe offiziell</xsd:documentation>
     
</xsd:annotation>
   
</xsd:enumeration>
   
<xsd:enumeration value="TVU">
     
<xsd:annotation>
       
<xsd:documentation>Tarif-, Bonus/Malus-Stufe VU-intern</xsd:documentation>
     
</xsd:annotation>
   
</xsd:enumeration>
 
</xsd:restriction>
</xsd:simpleType>

simpleType Fahrgestnr_Type
namespace urn:omds20
type restriction of xsd:string
properties
base xsd:string
used by
attributes VERS_KFZ_Type/@Fahrgestnr EL-KFZ-Kennzeichen_Type/@Fahrgestnr
facets
Kind Value Annotation
minLength 1
maxLength 20
annotation
documentation
Fahrgestellnummer
source <xsd:simpleType name="Fahrgestnr_Type">
 
<xsd:annotation>
   
<xsd:documentation>Fahrgestellnummer</xsd:documentation>
 
</xsd:annotation>
 
<xsd:restriction base="xsd:string">
   
<xsd:minLength value="1"/>
   
<xsd:maxLength value="20"/>
 
</xsd:restriction>
</xsd:simpleType>

simpleType FamilienstandCd_Type
namespace urn:omds20
type restriction of xsd:string
properties
base xsd:string
used by
attribute NATUERLICHE_PERSON_Type/@FamilienstandCd
facets
Kind Value Annotation
enumeration 0
documentation
unbekannt
enumeration 1
documentation
ledig
enumeration 2
documentation
verheiratet
enumeration 3
documentation
geschieden
enumeration 4
documentation
verwitwet
enumeration 5
documentation
Lebensgemeinschaft
enumeration 9
documentation
keiner, sonstige
annotation
documentation
Familienstand
source <xsd:simpleType name="FamilienstandCd_Type">
 
<xsd:annotation>
   
<xsd:documentation>Familienstand</xsd:documentation>
 
</xsd:annotation>
 
<xsd:restriction base="xsd:string">
   
<xsd:enumeration value="0">
     
<xsd:annotation>
       
<xsd:documentation>unbekannt</xsd:documentation>
     
</xsd:annotation>
   
</xsd:enumeration>
   
<xsd:enumeration value="1">
     
<xsd:annotation>
       
<xsd:documentation>ledig</xsd:documentation>
     
</xsd:annotation>
   
</xsd:enumeration>
   
<xsd:enumeration value="2">
     
<xsd:annotation>
       
<xsd:documentation>verheiratet</xsd:documentation>
     
</xsd:annotation>
   
</xsd:enumeration>
   
<xsd:enumeration value="3">
     
<xsd:annotation>
       
<xsd:documentation>geschieden</xsd:documentation>
     
</xsd:annotation>
   
</xsd:enumeration>
   
<xsd:enumeration value="4">
     
<xsd:annotation>
       
<xsd:documentation>verwitwet</xsd:documentation>
     
</xsd:annotation>
   
</xsd:enumeration>
   
<xsd:enumeration value="5">
     
<xsd:annotation>
       
<xsd:documentation>Lebensgemeinschaft</xsd:documentation>
     
</xsd:annotation>
   
</xsd:enumeration>
   
<xsd:enumeration value="9">
     
<xsd:annotation>
       
<xsd:documentation>keiner, sonstige</xsd:documentation>
     
</xsd:annotation>
   
</xsd:enumeration>
 
</xsd:restriction>
</xsd:simpleType>

simpleType FlaechenAttributCd_Type
namespace urn:omds20
type restriction of xsd:string
properties
base xsd:string
used by
attribute EL-Flaeche_Type/@FlaechenAttributCd
facets
Kind Value Annotation
enumeration EG
documentation
Erdgeschoß
enumeration SW
documentation
Stockwerk
enumeration MA
documentation
Mansarde
enumeration KM
documentation
Keller mit Wohnnutzung
enumeration KO
documentation
Keller ohne Wohnnutzung
enumeration WF
documentation
Wohnfläche
enumeration GF
documentation
Grundfläche
annotation
documentation
Flächenattribut
source <xsd:simpleType name="FlaechenAttributCd_Type">
 
<xsd:annotation>
   
<xsd:documentation>Flächenattribut</xsd:documentation>
 
</xsd:annotation>
 
<xsd:restriction base="xsd:string">
   
<xsd:enumeration value="EG">
     
<xsd:annotation>
       
<xsd:documentation>Erdgeschoß</xsd:documentation>
     
</xsd:annotation>
   
</xsd:enumeration>
   
<xsd:enumeration value="SW">
     
<xsd:annotation>
       
<xsd:documentation>Stockwerk</xsd:documentation>
     
</xsd:annotation>
   
</xsd:enumeration>
   
<xsd:enumeration value="MA">
     
<xsd:annotation>
       
<xsd:documentation>Mansarde</xsd:documentation>
     
</xsd:annotation>
   
</xsd:enumeration>
   
<xsd:enumeration value="KM">
     
<xsd:annotation>
       
<xsd:documentation>Keller mit Wohnnutzung</xsd:documentation>
     
</xsd:annotation>
   
</xsd:enumeration>
   
<xsd:enumeration value="KO">
     
<xsd:annotation>
       
<xsd:documentation>Keller ohne Wohnnutzung</xsd:documentation>
     
</xsd:annotation>
   
</xsd:enumeration>
   
<xsd:enumeration value="WF">
     
<xsd:annotation>
       
<xsd:documentation>Wohnfläche</xsd:documentation>
     
</xsd:annotation>
   
</xsd:enumeration>
   
<xsd:enumeration value="GF">
     
<xsd:annotation>
       
<xsd:documentation>Grundfläche</xsd:documentation>
     
</xsd:annotation>
   
</xsd:enumeration>
 
</xsd:restriction>
</xsd:simpleType>

simpleType FondsAnteil_Type
namespace urn:omds20
type restriction of xsd:decimal
properties
base xsd:decimal
used by
attributes FONDS_Type/@AnteilWertpapier PORTFOLIO_TYPE/@AnteilWertpapier
facets
Kind Value Annotation
totalDigits 19
fractionDigits 10
pattern \d{1,9}[.]\d\d\d\d\d\d\d\d\d\d
annotation
documentation
decimal xxxxxxxxx.xxxxxxxxxx (19,10)
source <xsd:simpleType name="FondsAnteil_Type">
 
<xsd:annotation>
   
<xsd:documentation>decimal xxxxxxxxx.xxxxxxxxxx (19,10)</xsd:documentation>
 
</xsd:annotation>
 
<xsd:restriction base="xsd:decimal">
   
<xsd:totalDigits value="19"/>
   
<xsd:fractionDigits value="10"/>
   
<xsd:pattern value="\d{1,9}[.]\d\d\d\d\d\d\d\d\d\d"/>
 
</xsd:restriction>
</xsd:simpleType>

simpleType FondsBetrag_Type
namespace urn:omds20
type restriction of xsd:decimal
properties
base xsd:decimal
used by
attributes FONDS_Type/@Kurs PORTFOLIO_TYPE/@Kurs FONDS_Type/@Wert PORTFOLIO_TYPE/@Wert
facets
Kind Value Annotation
totalDigits 14
fractionDigits 2
pattern \d{1,12}[.]\d\d
annotation
documentation
decimal xxxxxxxxxxxx.xx (14,2)
source <xsd:simpleType name="FondsBetrag_Type">
 
<xsd:annotation>
   
<xsd:documentation>decimal xxxxxxxxxxxx.xx (14,2)</xsd:documentation>
 
</xsd:annotation>
 
<xsd:restriction base="xsd:decimal">
   
<xsd:totalDigits value="14"/>
   
<xsd:fractionDigits value="2"/>
   
<xsd:pattern value="\d{1,12}[.]\d\d"/>
 
</xsd:restriction>
</xsd:simpleType>

simpleType FondsBez_Type
namespace urn:omds20
type restriction of xsd:string
properties
base xsd:string
used by
attributes FONDS_Type/@Bezeichnung PORTFOLIO_TYPE/@Bezeichnung
facets
Kind Value Annotation
minLength 1
maxLength 100
source <xsd:simpleType name="FondsBez_Type">
 
<xsd:restriction base="xsd:string">
   
<xsd:minLength value="1"/>
   
<xsd:maxLength value="100"/>
 
</xsd:restriction>
</xsd:simpleType>

simpleType FzgArtCd_Type
namespace urn:omds20
type restriction of xsd:string
properties
base xsd:string
used by
attributes VERS_KFZ_Type/@FzgArtCd Fahrzeug_Type/@FzgArtCd
facets
Kind Value Annotation
enumeration 999
documentation
Sonstige
enumeration ANH
documentation
Anhänger
enumeration KRA
documentation
Kraftrad
enumeration LKW
documentation
Lastkraftwagen
enumeration MOP
documentation
Motorfahrrad
enumeration OMN
documentation
Omnibus
enumeration PKW
documentation
Personenkraftwagen
enumeration PRO
documentation
Probekennzeichen
enumeration SON
documentation
Sonderfahrzeuge
enumeration ZUG
documentation
Zugmaschine
annotation
documentation
Fahrzeugart
source <xsd:simpleType name="FzgArtCd_Type">
 
<xsd:annotation>
   
<xsd:documentation>Fahrzeugart</xsd:documentation>
 
</xsd:annotation>
 
<xsd:restriction base="xsd:string">
   
<xsd:enumeration value="999">
     
<xsd:annotation>
       
<xsd:documentation>Sonstige</xsd:documentation>
     
</xsd:annotation>
   
</xsd:enumeration>
   
<xsd:enumeration value="ANH">
     
<xsd:annotation>
       
<xsd:documentation>Anhänger</xsd:documentation>
     
</xsd:annotation>
   
</xsd:enumeration>
   
<xsd:enumeration value="KRA">
     
<xsd:annotation>
       
<xsd:documentation>Kraftrad</xsd:documentation>
     
</xsd:annotation>
   
</xsd:enumeration>
   
<xsd:enumeration value="LKW">
     
<xsd:annotation>
       
<xsd:documentation>Lastkraftwagen</xsd:documentation>
     
</xsd:annotation>
   
</xsd:enumeration>
   
<xsd:enumeration value="MOP">
     
<xsd:annotation>
       
<xsd:documentation>Motorfahrrad</xsd:documentation>
     
</xsd:annotation>
   
</xsd:enumeration>
   
<xsd:enumeration value="OMN">
     
<xsd:annotation>
       
<xsd:documentation>Omnibus</xsd:documentation>
     
</xsd:annotation>
   
</xsd:enumeration>
   
<xsd:enumeration value="PKW">
     
<xsd:annotation>
       
<xsd:documentation>Personenkraftwagen</xsd:documentation>
     
</xsd:annotation>
   
</xsd:enumeration>
   
<xsd:enumeration value="PRO">
     
<xsd:annotation>
       
<xsd:documentation>Probekennzeichen</xsd:documentation>
     
</xsd:annotation>
   
</xsd:enumeration>
   
<xsd:enumeration value="SON">
     
<xsd:annotation>
       
<xsd:documentation>Sonderfahrzeuge</xsd:documentation>
     
</xsd:annotation>
   
</xsd:enumeration>
   
<xsd:enumeration value="ZUG">
     
<xsd:annotation>
       
<xsd:documentation>Zugmaschine</xsd:documentation>
     
</xsd:annotation>
   
</xsd:enumeration>
 
</xsd:restriction>
</xsd:simpleType>

simpleType GebaeudeArtCd_Type
namespace urn:omds20
type restriction of xsd:string
properties
base xsd:string
used by
attribute VERS_SACHE_Type/@GebaeudeArtCd
facets
Kind Value Annotation
enumeration 99
documentation
sonstige
enumeration EZ
documentation
Ein-/Zweifamilienhaus
enumeration GN
documentation
Gebäude mit gewerblicher Nutzung
enumeration KN
documentation
Gebäude mit kombinierter Nutzung
enumeration LN
documentation
Gebäude mit landwirtschaftlicher Nutzung
enumeration ME
documentation
Mehrfamilienhaus
enumeration NG
documentation
Gebäude mit nicht gewerblicher Nutzung
enumeration NE
documentation
Nebengebäude
enumeration WO
documentation
Wochenendhaus
enumeration ZA
documentation
Zu- oder Anbau
annotation
documentation
Art des Gebäudes
source <xsd:simpleType name="GebaeudeArtCd_Type">
 
<xsd:annotation>
   
<xsd:documentation>Art des Gebäudes</xsd:documentation>
 
</xsd:annotation>
 
<xsd:restriction base="xsd:string">
   
<xsd:enumeration value="99">
     
<xsd:annotation>
       
<xsd:documentation>sonstige</xsd:documentation>
     
</xsd:annotation>
   
</xsd:enumeration>
   
<xsd:enumeration value="EZ">
     
<xsd:annotation>
       
<xsd:documentation>Ein-/Zweifamilienhaus</xsd:documentation>
     
</xsd:annotation>
   
</xsd:enumeration>
   
<xsd:enumeration value="GN">
     
<xsd:annotation>
       
<xsd:documentation>Gebäude mit gewerblicher Nutzung</xsd:documentation>
     
</xsd:annotation>
   
</xsd:enumeration>
   
<xsd:enumeration value="KN">
     
<xsd:annotation>
       
<xsd:documentation>Gebäude mit kombinierter Nutzung</xsd:documentation>
     
</xsd:annotation>
   
</xsd:enumeration>
   
<xsd:enumeration value="LN">
     
<xsd:annotation>
       
<xsd:documentation>Gebäude mit landwirtschaftlicher Nutzung</xsd:documentation>
     
</xsd:annotation>
   
</xsd:enumeration>
   
<xsd:enumeration value="ME">
     
<xsd:annotation>
       
<xsd:documentation>Mehrfamilienhaus</xsd:documentation>
     
</xsd:annotation>
   
</xsd:enumeration>
   
<xsd:enumeration value="NG">
     
<xsd:annotation>
       
<xsd:documentation>Gebäude mit nicht gewerblicher Nutzung</xsd:documentation>
     
</xsd:annotation>
   
</xsd:enumeration>
   
<xsd:enumeration value="NE">
     
<xsd:annotation>
       
<xsd:documentation>Nebengebäude</xsd:documentation>
     
</xsd:annotation>
   
</xsd:enumeration>
   
<xsd:enumeration value="WO">
     
<xsd:annotation>
       
<xsd:documentation>Wochenendhaus</xsd:documentation>
     
</xsd:annotation>
   
</xsd:enumeration>
   
<xsd:enumeration value="ZA">
     
<xsd:annotation>
       
<xsd:documentation>Zu- oder Anbau</xsd:documentation>
     
</xsd:annotation>
   
</xsd:enumeration>
 
</xsd:restriction>
</xsd:simpleType>

simpleType GebaeudeHoeheCd_Type
namespace urn:omds20
type restriction of xsd:string
properties
base xsd:string
used by
attribute VERS_SACHE_Type/@GebaeudeHoeheCd
facets
Kind Value Annotation
enumeration 99
documentation
sonstige
enumeration E
documentation
ebenerdig
enumeration 1S
documentation
ein Stockwerk
enumeration 2S
documentation
zwei Stockwerke
enumeration MS
documentation
mehr als zwei Stockwerke
annotation
documentation
Gebäudehöhe
source <xsd:simpleType name="GebaeudeHoeheCd_Type">
 
<xsd:annotation>
   
<xsd:documentation>Gebäudehöhe</xsd:documentation>
 
</xsd:annotation>
 
<xsd:restriction base="xsd:string">
   
<xsd:enumeration value="99">
     
<xsd:annotation>
       
<xsd:documentation>sonstige</xsd:documentation>
     
</xsd:annotation>
   
</xsd:enumeration>
   
<xsd:enumeration value="E">
     
<xsd:annotation>
       
<xsd:documentation>ebenerdig</xsd:documentation>
     
</xsd:annotation>
   
</xsd:enumeration>
   
<xsd:enumeration value="1S">
     
<xsd:annotation>
       
<xsd:documentation>ein Stockwerk</xsd:documentation>
     
</xsd:annotation>
   
</xsd:enumeration>
   
<xsd:enumeration value="2S">
     
<xsd:annotation>
       
<xsd:documentation>zwei Stockwerke</xsd:documentation>
     
</xsd:annotation>
   
</xsd:enumeration>
   
<xsd:enumeration value="MS">
     
<xsd:annotation>
       
<xsd:documentation>mehr als zwei Stockwerke</xsd:documentation>
     
</xsd:annotation>
   
</xsd:enumeration>
 
</xsd:restriction>
</xsd:simpleType>

simpleType GeschlechtCd_Type
namespace urn:omds20
type restriction of xsd:string
properties
base xsd:string
used by
attribute NATUERLICHE_PERSON_Type/@GeschlechtCd
facets
Kind Value Annotation
enumeration 0
documentation
unbekannt
enumeration 1
documentation
männlich
enumeration 2
documentation
weiblich
annotation
documentation
Geschlecht
source <xsd:simpleType name="GeschlechtCd_Type">
 
<xsd:annotation>
   
<xsd:documentation>Geschlecht</xsd:documentation>
 
</xsd:annotation>
 
<xsd:restriction base="xsd:string">
   
<xsd:enumeration value="0">
     
<xsd:annotation>
       
<xsd:documentation>unbekannt</xsd:documentation>
     
</xsd:annotation>
   
</xsd:enumeration>
   
<xsd:enumeration value="1">
     
<xsd:annotation>
       
<xsd:documentation>männlich</xsd:documentation>
     
</xsd:annotation>
   
</xsd:enumeration>
   
<xsd:enumeration value="2">
     
<xsd:annotation>
       
<xsd:documentation>weiblich</xsd:documentation>
     
</xsd:annotation>
   
</xsd:enumeration>
 
</xsd:restriction>
</xsd:simpleType>

simpleType GesFormCd_Type
namespace urn:omds20
type restriction of xsd:string
properties
base xsd:string
used by
attribute SONSTIGE_PERSON_Type/@GesFormCd
facets
Kind Value Annotation
enumeration GBH
documentation
Gesellschaft mit beschränkter Haftung
enumeration AG
documentation
Aktiengesellschaft
enumeration OG
documentation
Offene Gesellschaft
enumeration KG
documentation
Kommanditgesellschaft
enumeration GBR
documentation
Gesellschaft bürgerlichen Rechts
enumeration SG
documentation
Stille Gesellschaft
enumeration GEN
documentation
Erwerbs- und Wirtschaftsgenossenschaft
enumeration EUR
documentation
Ausländ./EU Rechtsform
enumeration EU
documentation
Einzelunternehmen
enumeration GKG
documentation
GmbH und Co KG
enumeration PS
documentation
Privatstiftung
enumeration SP
documentation
Sparkasse
enumeration VE
documentation
Verein
annotation
documentation
Gesellschaftsform
source <xsd:simpleType name="GesFormCd_Type">
 
<xsd:annotation>
   
<xsd:documentation>Gesellschaftsform</xsd:documentation>
 
</xsd:annotation>
 
<xsd:restriction base="xsd:string">
   
<xsd:enumeration value="GBH">
     
<xsd:annotation>
       
<xsd:documentation>Gesellschaft mit beschränkter Haftung</xsd:documentation>
     
</xsd:annotation>
   
</xsd:enumeration>
   
<xsd:enumeration value="AG">
     
<xsd:annotation>
       
<xsd:documentation>Aktiengesellschaft</xsd:documentation>
     
</xsd:annotation>
   
</xsd:enumeration>
   
<xsd:enumeration value="OG">
     
<xsd:annotation>
       
<xsd:documentation>Offene Gesellschaft</xsd:documentation>
     
</xsd:annotation>
   
</xsd:enumeration>
   
<xsd:enumeration value="KG">
     
<xsd:annotation>
       
<xsd:documentation>Kommanditgesellschaft</xsd:documentation>
     
</xsd:annotation>
   
</xsd:enumeration>
   
<xsd:enumeration value="GBR">
     
<xsd:annotation>
       
<xsd:documentation>Gesellschaft bürgerlichen Rechts</xsd:documentation>
     
</xsd:annotation>
   
</xsd:enumeration>
   
<xsd:enumeration value="SG">
     
<xsd:annotation>
       
<xsd:documentation>Stille Gesellschaft</xsd:documentation>
     
</xsd:annotation>
   
</xsd:enumeration>
   
<xsd:enumeration value="GEN">
     
<xsd:annotation>
       
<xsd:documentation>Erwerbs- und Wirtschaftsgenossenschaft</xsd:documentation>
     
</xsd:annotation>
   
</xsd:enumeration>
   
<xsd:enumeration value="EUR">
     
<xsd:annotation>
       
<xsd:documentation>Ausländ./EU Rechtsform</xsd:documentation>
     
</xsd:annotation>
   
</xsd:enumeration>
   
<xsd:enumeration value="EU">
     
<xsd:annotation>
       
<xsd:documentation>Einzelunternehmen</xsd:documentation>
     
</xsd:annotation>
   
</xsd:enumeration>
   
<xsd:enumeration value="GKG">
     
<xsd:annotation>
       
<xsd:documentation>GmbH und Co KG</xsd:documentation>
     
</xsd:annotation>
   
</xsd:enumeration>
   
<xsd:enumeration value="PS">
     
<xsd:annotation>
       
<xsd:documentation>Privatstiftung</xsd:documentation>
     
</xsd:annotation>
   
</xsd:enumeration>
   
<xsd:enumeration value="SP">
     
<xsd:annotation>
       
<xsd:documentation>Sparkasse</xsd:documentation>
     
</xsd:annotation>
   
</xsd:enumeration>
   
<xsd:enumeration value="VE">
     
<xsd:annotation>
       
<xsd:documentation>Verein</xsd:documentation>
     
</xsd:annotation>
   
</xsd:enumeration>
 
</xsd:restriction>
</xsd:simpleType>

simpleType GrundRuecklaufCd_Type
namespace urn:omds20
type restriction of xsd:string
properties
base xsd:string
used by
attribute MAHNUNG_Type/@GrundRuecklaufCd
facets
Kind Value Annotation
enumeration 00
documentation
Nichteinlösung
enumeration 01
documentation
kein Konto
enumeration 02
documentation
Konto geschlossen
enumeration 03
documentation
kein Abbuchungsauftrag
enumeration 04
documentation
Abbuchungsauftrag storniert
enumeration 05
documentation
Kontonummer falsch
enumeration 06
documentation
Bankleitzahl falsch
enumeration 07
documentation
Kundeneinspruch
enumeration 08
documentation
Todesfall
enumeration 09
documentation
Abbuchungsauftrag wird nicht mehr durchgeführt
enumeration 12
documentation
Storno
enumeration 13
documentation
Lastschrift auf dieses Konto nicht möglich
enumeration 14
documentation
Gutschrift auf dieses Konto gestzl. nicht möglich
enumeration 20
documentation
Formalfehler
enumeration 99
documentation
keine Rückläuferaktivität
annotation
documentation
Erlaubte Werte zu GrundRuecklaufCd
documentation
Basis FINancialPAYment Stand Mai 2003
source <xsd:simpleType name="GrundRuecklaufCd_Type">
 
<xsd:annotation>
   
<xsd:documentation>Erlaubte Werte zu GrundRuecklaufCd</xsd:documentation>
   
<xsd:documentation>Basis FINancialPAYment Stand Mai 2003</xsd:documentation>
 
</xsd:annotation>
 
<xsd:restriction base="xsd:string">
   
<xsd:enumeration value="00">
     
<xsd:annotation>
       
<xsd:documentation>Nichteinlösung</xsd:documentation>
     
</xsd:annotation>
   
</xsd:enumeration>
   
<xsd:enumeration value="01">
     
<xsd:annotation>
       
<xsd:documentation>kein Konto</xsd:documentation>
     
</xsd:annotation>
   
</xsd:enumeration>
   
<xsd:enumeration value="02">
     
<xsd:annotation>
       
<xsd:documentation>Konto geschlossen</xsd:documentation>
     
</xsd:annotation>
   
</xsd:enumeration>
   
<xsd:enumeration value="03">
     
<xsd:annotation>
       
<xsd:documentation>kein Abbuchungsauftrag</xsd:documentation>
     
</xsd:annotation>
   
</xsd:enumeration>
   
<xsd:enumeration value="04">
     
<xsd:annotation>
       
<xsd:documentation>Abbuchungsauftrag storniert</xsd:documentation>
     
</xsd:annotation>
   
</xsd:enumeration>
   
<xsd:enumeration value="05">
     
<xsd:annotation>
       
<xsd:documentation>Kontonummer falsch</xsd:documentation>
     
</xsd:annotation>
   
</xsd:enumeration>
   
<xsd:enumeration value="06">
     
<xsd:annotation>
       
<xsd:documentation>Bankleitzahl falsch</xsd:documentation>
     
</xsd:annotation>
   
</xsd:enumeration>
   
<xsd:enumeration value="07">
     
<xsd:annotation>
       
<xsd:documentation>Kundeneinspruch</xsd:documentation>
     
</xsd:annotation>
   
</xsd:enumeration>
   
<xsd:enumeration value="08">
     
<xsd:annotation>
       
<xsd:documentation>Todesfall</xsd:documentation>
     
</xsd:annotation>
   
</xsd:enumeration>
   
<xsd:enumeration value="09">
     
<xsd:annotation>
       
<xsd:documentation>Abbuchungsauftrag wird nicht mehr durchgeführt</xsd:documentation>
     
</xsd:annotation>
   
</xsd:enumeration>
   
<xsd:enumeration value="12">
     
<xsd:annotation>
       
<xsd:documentation>Storno</xsd:documentation>
     
</xsd:annotation>
   
</xsd:enumeration>
   
<xsd:enumeration value="13">
     
<xsd:annotation>
       
<xsd:documentation>Lastschrift auf dieses Konto nicht möglich</xsd:documentation>
     
</xsd:annotation>
   
</xsd:enumeration>
   
<xsd:enumeration value="14">
     
<xsd:annotation>
       
<xsd:documentation>Gutschrift auf dieses Konto gestzl. nicht möglich</xsd:documentation>
     
</xsd:annotation>
   
</xsd:enumeration>
   
<xsd:enumeration value="20">
     
<xsd:annotation>
       
<xsd:documentation>Formalfehler</xsd:documentation>
     
</xsd:annotation>
   
</xsd:enumeration>
   
<xsd:enumeration value="99">
     
<xsd:annotation>
       
<xsd:documentation>keine Rückläuferaktivität</xsd:documentation>
     
</xsd:annotation>
   
</xsd:enumeration>
 
</xsd:restriction>
</xsd:simpleType>

simpleType GrwArtCd_Type
namespace urn:omds20
type restriction of xsd:string
properties
base xsd:string
used by
attribute EL-Grenzwert_Type/@GrwArtCd
facets
Kind Value Annotation
enumeration DFP
documentation
DauerfolgenProz(UV)
enumeration KAM
documentation
Karenzmonate
enumeration KAT
documentation
Karenztage
annotation
documentation
Grenzwertart
source <xsd:simpleType name="GrwArtCd_Type">
 
<xsd:annotation>
   
<xsd:documentation>Grenzwertart</xsd:documentation>
 
</xsd:annotation>
 
<xsd:restriction base="xsd:string">
   
<xsd:enumeration value="DFP">
     
<xsd:annotation>
       
<xsd:documentation>DauerfolgenProz(UV)</xsd:documentation>
     
</xsd:annotation>
   
</xsd:enumeration>
   
<xsd:enumeration value="KAM">
     
<xsd:annotation>
       
<xsd:documentation>Karenzmonate</xsd:documentation>
     
</xsd:annotation>
   
</xsd:enumeration>
   
<xsd:enumeration value="KAT">
     
<xsd:annotation>
       
<xsd:documentation>Karenztage</xsd:documentation>
     
</xsd:annotation>
   
</xsd:enumeration>
 
</xsd:restriction>
</xsd:simpleType>

simpleType IdfArtCd_Type
namespace urn:omds20
type restriction of xsd:string
properties
base xsd:string
used by
attribute EL-Identifizierung_Type/@IdfArtCd
facets
Kind Value Annotation
enumeration FB
documentation
Firmenbuchnummer
enumeration SV
documentation
Sozialversicherungsnr
enumeration VB
documentation
Versicherungsbestätigung
annotation
documentation
Identifizierungsart
source <xsd:simpleType name="IdfArtCd_Type">
 
<xsd:annotation>
   
<xsd:documentation>Identifizierungsart</xsd:documentation>
 
</xsd:annotation>
 
<xsd:restriction base="xsd:string">
   
<xsd:enumeration value="FB">
     
<xsd:annotation>
       
<xsd:documentation>Firmenbuchnummer</xsd:documentation>
     
</xsd:annotation>
   
</xsd:enumeration>
   
<xsd:enumeration value="SV">
     
<xsd:annotation>
       
<xsd:documentation>Sozialversicherungsnr</xsd:documentation>
     
</xsd:annotation>
   
</xsd:enumeration>
   
<xsd:enumeration value="VB">
     
<xsd:annotation>
       
<xsd:documentation>Versicherungsbestätigung</xsd:documentation>
     
</xsd:annotation>
   
</xsd:enumeration>
 
</xsd:restriction>
</xsd:simpleType>

simpleType IndexArtCd_Type
namespace urn:omds20
type restriction of xsd:string
properties
base xsd:string
used by
attribute EL-Index_Type/@IndexArtCd
facets
Kind Value Annotation
enumeration 0
documentation
unbekannt, kein Index
enumeration 1
documentation
Verbraucherpreisindex
enumeration 2
documentation
Baukostenindex
enumeration 3
documentation
Maschinenpreisindex
enumeration 4
documentation
Rechtsschutzindex
enumeration 9
documentation
Index, nicht zuordenbar (sonst.)
annotation
documentation
Indexart
source <xsd:simpleType name="IndexArtCd_Type">
 
<xsd:annotation>
   
<xsd:documentation>Indexart</xsd:documentation>
 
</xsd:annotation>
 
<xsd:restriction base="xsd:string">
   
<xsd:enumeration value="0">
     
<xsd:annotation>
       
<xsd:documentation>unbekannt, kein Index</xsd:documentation>
     
</xsd:annotation>
   
</xsd:enumeration>
   
<xsd:enumeration value="1">
     
<xsd:annotation>
       
<xsd:documentation>Verbraucherpreisindex</xsd:documentation>
     
</xsd:annotation>
   
</xsd:enumeration>
   
<xsd:enumeration value="2">
     
<xsd:annotation>
       
<xsd:documentation>Baukostenindex</xsd:documentation>
     
</xsd:annotation>
   
</xsd:enumeration>
   
<xsd:enumeration value="3">
     
<xsd:annotation>
       
<xsd:documentation>Maschinenpreisindex</xsd:documentation>
     
</xsd:annotation>
   
</xsd:enumeration>
   
<xsd:enumeration value="4">
     
<xsd:annotation>
       
<xsd:documentation>Rechtsschutzindex</xsd:documentation>
     
</xsd:annotation>
   
</xsd:enumeration>
   
<xsd:enumeration value="9">
     
<xsd:annotation>
       
<xsd:documentation>Index, nicht zuordenbar (sonst.)</xsd:documentation>
     
</xsd:annotation>
   
</xsd:enumeration>
 
</xsd:restriction>
</xsd:simpleType>

simpleType ISIN_Type
namespace urn:omds20
type restriction of xsd:string
properties
base xsd:string
used by
attributes FONDS_Type/@ISIN PORTFOLIO_TYPE/@ISIN
facets
Kind Value Annotation
length 12
source <xsd:simpleType name="ISIN_Type">
 
<xsd:restriction base="xsd:string">
   
<xsd:length value="12"/>
 
</xsd:restriction>
</xsd:simpleType>

simpleType KomArtCd_Type
namespace urn:omds20
type restriction of xsd:string
properties
base xsd:string
used by
attribute EL-Kommunikation_Type/@KomArtCd
facets
Kind Value Annotation
enumeration 99
documentation
Nummer (nicht zuordbar)
enumeration GE
documentation
Geschäft Email
enumeration GF
documentation
Geschäft Fax
enumeration GT
documentation
Geschäft Telefon
enumeration ME
documentation
Mobil EMail
enumeration MF
documentation
Mobil Fax
enumeration MT
documentation
Mobil Telefon
enumeration PE
documentation
Privat Email
enumeration PF
documentation
Privat Fax
enumeration PT
documentation
Privat Telefon
enumeration GW
documentation
URL (WebAdresse) Person
enumeration VWS
documentation
VU-WebAdresse Schadenmeldung
enumeration VES
documentation
VU-EMailAdresse Schadenmeldung
enumeration VWB
documentation
VU-WebAdresse Bestandsanforderung
enumeration VEB
documentation
VU-EMailAdresse Bestandsanforderung
annotation
documentation
KommunikationsArt
source <xsd:simpleType name="KomArtCd_Type">
 
<xsd:annotation>
   
<xsd:documentation>KommunikationsArt</xsd:documentation>
 
</xsd:annotation>
 
<xsd:restriction base="xsd:string">
   
<xsd:enumeration value="99">
     
<xsd:annotation>
       
<xsd:documentation>Nummer (nicht zuordbar)</xsd:documentation>
     
</xsd:annotation>
   
</xsd:enumeration>
   
<xsd:enumeration value="GE">
     
<xsd:annotation>
       
<xsd:documentation>Geschäft Email</xsd:documentation>
     
</xsd:annotation>
   
</xsd:enumeration>
   
<xsd:enumeration value="GF">
     
<xsd:annotation>
       
<xsd:documentation>Geschäft Fax</xsd:documentation>
     
</xsd:annotation>
   
</xsd:enumeration>
   
<xsd:enumeration value="GT">
     
<xsd:annotation>
       
<xsd:documentation>Geschäft Telefon</xsd:documentation>
     
</xsd:annotation>
   
</xsd:enumeration>
   
<xsd:enumeration value="ME">
     
<xsd:annotation>
       
<xsd:documentation>Mobil EMail</xsd:documentation>
     
</xsd:annotation>
   
</xsd:enumeration>
   
<xsd:enumeration value="MF">
     
<xsd:annotation>
       
<xsd:documentation>Mobil Fax</xsd:documentation>
     
</xsd:annotation>
   
</xsd:enumeration>
   
<xsd:enumeration value="MT">
     
<xsd:annotation>
       
<xsd:documentation>Mobil Telefon</xsd:documentation>
     
</xsd:annotation>
   
</xsd:enumeration>
   
<xsd:enumeration value="PE">
     
<xsd:annotation>
       
<xsd:documentation>Privat Email</xsd:documentation>
     
</xsd:annotation>
   
</xsd:enumeration>
   
<xsd:enumeration value="PF">
     
<xsd:annotation>
       
<xsd:documentation>Privat Fax</xsd:documentation>
     
</xsd:annotation>
   
</xsd:enumeration>
   
<xsd:enumeration value="PT">
     
<xsd:annotation>
       
<xsd:documentation>Privat Telefon</xsd:documentation>
     
</xsd:annotation>
   
</xsd:enumeration>
   
<xsd:enumeration value="GW">
     
<xsd:annotation>
       
<xsd:documentation>URL (WebAdresse) Person</xsd:documentation>
     
</xsd:annotation>
   
</xsd:enumeration>
   
<xsd:enumeration value="VWS">
     
<xsd:annotation>
       
<xsd:documentation>VU-WebAdresse Schadenmeldung</xsd:documentation>
     
</xsd:annotation>
   
</xsd:enumeration>
   
<xsd:enumeration value="VES">
     
<xsd:annotation>
       
<xsd:documentation>VU-EMailAdresse Schadenmeldung</xsd:documentation>
     
</xsd:annotation>
   
</xsd:enumeration>
   
<xsd:enumeration value="VWB">
     
<xsd:annotation>
       
<xsd:documentation>VU-WebAdresse Bestandsanforderung</xsd:documentation>
     
</xsd:annotation>
   
</xsd:enumeration>
   
<xsd:enumeration value="VEB">
     
<xsd:annotation>
       
<xsd:documentation>VU-EMailAdresse Bestandsanforderung</xsd:documentation>
     
</xsd:annotation>
   
</xsd:enumeration>
 
</xsd:restriction>
</xsd:simpleType>

simpleType LandesCd_Type
namespace urn:omds20
type restriction of xsd:string
properties
base xsd:string
used by
attributes NATUERLICHE_PERSON_Type/@GebLandCd NATUERLICHE_PERSON_Type/@HauptWohnLandCd NATUERLICHE_PERSON_Type/@LandesCd VERS_KFZ_Type/@LandesCd Fahrzeug_Type/@LandesCd Adresse_Attribute/@LandesCd GESCHAEDIGTES_OBJEKT_Type/@LandesCd_GeschKfz
facets
Kind Value Annotation
enumeration 000
documentation
unbekannt
enumeration 999
documentation
sonstiges
enumeration AFG
documentation
Afghanistan
enumeration EGY
documentation
Ägypten
enumeration ALA
documentation
Åland
enumeration ALB
documentation
Albanien
enumeration DZA
documentation
Algerien
enumeration VIR
documentation
Amerikanische Jungferninseln
enumeration ASM
documentation
Amerikanisch-Samoa
enumeration AND
documentation
Andorra
enumeration AGO
documentation
Angola
enumeration AIA
documentation
Anguilla
enumeration ATA
documentation
Antarktika
enumeration ATG
documentation
Antigua und Barbuda
enumeration GNQ
documentation
Äquatorialguinea
enumeration ARG
documentation
Argentinien
enumeration ARM
documentation
Armenien
enumeration ABW
documentation
Aruba
enumeration ASC
documentation
Ascension
enumeration AZE
documentation
Aserbaidschan
enumeration ETH
documentation
Äthiopien
enumeration AUS
documentation
Australien
enumeration BHS
documentation
Bahamas
enumeration BHR
documentation
Bahrain
enumeration BGD
documentation
Bangladesch
enumeration BRB
documentation
Barbados
enumeration BLR
documentation
Belarus (Weißrussland)
enumeration BEL
documentation
Belgien
enumeration BLZ
documentation
Belize
enumeration BEN
documentation
Benin
enumeration BMU
documentation
Bermuda
enumeration BTN
documentation
Bhutan
enumeration BOL
documentation
Bolivien
enumeration BES
documentation
Bonaire, Sint Eustatius und Saba (Niederlande)
enumeration BIH
documentation
Bosnien und Herzegowina
enumeration BWA
documentation
Botswana
enumeration BVT
documentation
Bouvetinsel
enumeration BRA
documentation
Brasilien
enumeration VGB
documentation
Britische Jungferninseln
enumeration IOT
documentation
Britisches Territorium im Indischen Ozean
enumeration BRN
documentation
Brunei Darussalam
enumeration BGR
documentation
Bulgarien
enumeration BFA
documentation
Burkina Faso
enumeration BUR
documentation
Burma (jetzt Myanmar)
enumeration BDI
documentation
Burundi
enumeration CHL
documentation
Chile
enumeration CHN
documentation
China, Volksrepublik
enumeration CPT
documentation
Clipperton (reserviert für ITU)
enumeration COK
documentation
Cookinseln
enumeration CRI
documentation
Costa Rica
enumeration CIV
documentation
Côte d´Ivoire (Elfenbeinküste)
enumeration CUW
documentation
Curaçao
enumeration DNK
documentation
Dänemark
enumeration DEU
documentation
Deutschland
enumeration DGA
documentation
Diego Garcia (reserviert für ITU)
enumeration DMA
documentation
Dominica
enumeration DOM
documentation
Dominikanische Republik
enumeration DJI
documentation
Dschibuti
enumeration ECU
documentation
Ecuador
enumeration SLV
documentation
El Salvador
enumeration ERI
documentation
Eritrea
enumeration EST
documentation
Estland
enumeration CEE
documentation
Europäische Gemeinschaft
enumeration FLK
documentation
Falklandinseln
enumeration FRO
documentation
Färöer
enumeration FJI
documentation
Fidschi
enumeration FIN
documentation
Finnland
enumeration FRA
documentation
Frankreich
enumeration FXX
documentation
Frankreich, France métropolitaine
enumeration ATF
documentation
Französische Süd- und Antarktisgebiete
enumeration GUF
documentation
Französisch-Guayana
enumeration PYF
documentation
Französisch-Polynesien
enumeration GAB
documentation
Gabun
enumeration GMB
documentation
Gambia
enumeration GEO
documentation
Georgien
enumeration GHA
documentation
Ghana
enumeration GIB
documentation
Gibraltar
enumeration GRD
documentation
Grenada
enumeration GRC
documentation
Griechenland
enumeration GRL
documentation
Grönland
enumeration GLP
documentation
Guadeloupe
enumeration GUM
documentation
Guam
enumeration GTM
documentation
Guatemala
enumeration GGY
documentation
Guernsey (Kanalinsel)
enumeration GIN
documentation
Guinea
enumeration GNB
documentation
Guinea-Bissau
enumeration GUY
documentation
Guyana
enumeration HTI
documentation
Haiti
enumeration HMD
documentation
Heard und McDonaldinseln
enumeration HND
documentation
Honduras
enumeration HKG
documentation
Hongkong
enumeration IND
documentation
Indien
enumeration IDN
documentation
Indonesien
enumeration IMN
documentation
Insel Man
enumeration IRQ
documentation
Irak
enumeration IRN
documentation
Iran, Islamische Republik
enumeration IRL
documentation
Irland
enumeration ISL
documentation
Island
enumeration ISR
documentation
Israel
enumeration ITA
documentation
Italien
enumeration JAM
documentation
Jamaika
enumeration JPN
documentation
Japan
enumeration YEM
documentation
Jemen
enumeration JEY
documentation
Jersey (Kanalinsel)
enumeration JOR
documentation
Jordanien
enumeration YUG
documentation
Jugoslawien (historisch)
enumeration CYM
documentation
Kaimaninseln
enumeration KHM
documentation
Kambodscha
enumeration CMR
documentation
Kamerun
enumeration CAN
documentation
Kanada
enumeration CPV
documentation
Kap Verde
enumeration KAZ
documentation
Kasachstan
enumeration QAT
documentation
Katar
enumeration KEN
documentation
Kenia
enumeration KGZ
documentation
Kirgisistan
enumeration KIR
documentation
Kiribati
enumeration CCK
documentation
Kokosinseln
enumeration COL
documentation
Kolumbien
enumeration COM
documentation
Komoren
enumeration COD
documentation
Kongo, Demokratische Republik (ehem. Zaire)
enumeration COG
documentation
Kongo, Republik (ehem. K.-Brazzaville)
enumeration PRK
documentation
Korea, Demokratische Volksrepublik (Nordkorea)
enumeration KOR
documentation
Korea, Republik (Südkorea)
enumeration HRV
documentation
Kroatien
enumeration CUB
documentation
Kuba
enumeration KWT
documentation
Kuwait
enumeration LAO
documentation
Laos, Demokratische Volksrepublik
enumeration LSO
documentation
Lesotho
enumeration LVA
documentation
Lettland
enumeration LBN
documentation
Libanon
enumeration LBR
documentation
Liberia
enumeration LBY
documentation
Libyen
enumeration LIE
documentation
Liechtenstein
enumeration LTU
documentation
Litauen
enumeration LUX
documentation
Luxemburg
enumeration MAC
documentation
Macau
enumeration MDG
documentation
Madagaskar
enumeration MWI
documentation
Malawi
enumeration MYS
documentation
Malaysia
enumeration MDV
documentation
Malediven
enumeration MLI
documentation
Mali
enumeration MLT
documentation
Malta
enumeration MAR
documentation
Marokko
enumeration MHL
documentation
Marshallinseln
enumeration MTQ
documentation
Martinique
enumeration MRT
documentation
Mauretanien
enumeration MUS
documentation
Mauritius
enumeration MYT
documentation
Mayotte
enumeration MKD
documentation
Mazedonien
enumeration MEX
documentation
Mexiko
enumeration FSM
documentation
Mikronesien
enumeration MDA
documentation
Moldawien (Republik Moldau)
enumeration MCO
documentation
Monaco
enumeration MNG
documentation
Mongolei
enumeration MNE
documentation
Montenegro
enumeration MSR
documentation
Montserrat
enumeration MOZ
documentation
Mosambik
enumeration MMR
documentation
Myanmar (Burma)
enumeration NAM
documentation
Namibia
enumeration NRU
documentation
Nauru
enumeration NPL
documentation
Nepal
enumeration NCL
documentation
Neukaledonien
enumeration NZL
documentation
Neuseeland
enumeration NTZ
documentation
Neutrale Zone (Saudi-Arabien und Irak bis 1993)
enumeration NIC
documentation
Nicaragua
enumeration NLD
documentation
Niederlande
enumeration ANT
documentation
Niederländische Antillen (historisch)
enumeration NER
documentation
Niger
enumeration NGA
documentation
Nigeria
enumeration NIU
documentation
Niue
enumeration MNP
documentation
Nördliche Marianen
enumeration NFK
documentation
Norfolkinsel
enumeration NOR
documentation
Norwegen
enumeration OMN
documentation
Oman
enumeration AUT
documentation
Österreich
enumeration TLS
documentation
Osttimor (Timor-Leste)
enumeration PAK
documentation
Pakistan
enumeration PLW
documentation
Palau
enumeration PAN
documentation
Panama
enumeration PNG
documentation
Papua-Neuguinea
enumeration PRY
documentation
Paraguay
enumeration PER
documentation
Peru
enumeration PHL
documentation
Philippinen
enumeration PCN
documentation
Pitcairninseln
enumeration POL
documentation
Polen
enumeration PRT
documentation
Portugal
enumeration PRI
documentation
Puerto Rico
enumeration TWN
documentation
Republik China (Taiwan)
enumeration REU
documentation
Réunion
enumeration RWA
documentation
Ruanda
enumeration ROU
documentation
Rumänien
enumeration RUS
documentation
Russische Föderation
enumeration BLM
documentation
Saint-Barthélemy
enumeration MAF
documentation
Saint-Martin (franz. Teil)
enumeration SPM
documentation
Saint-Pierre und Miquelon
enumeration SLB
documentation
Salomonen
enumeration ZMB
documentation
Sambia
enumeration WSM
documentation
Samoa
enumeration SMR
documentation
San Marino
enumeration STP
documentation
São Tomé und Príncipe
enumeration SAU
documentation
Saudi-Arabien
enumeration SWE
documentation
Schweden
enumeration CHE
documentation
Schweiz (Confoederatio Helvetica)
enumeration SEN
documentation
Senegal
enumeration SRB
documentation
Serbien
enumeration SCG
documentation
Serbien und Montenegro (historisch)
enumeration SYC
documentation
Seychellen
enumeration SLE
documentation
Sierra Leone
enumeration ZWE
documentation
Simbabwe
enumeration SGP
documentation
Singapur
enumeration SXM
documentation
Sint Maarten (niederl. Teil)
enumeration SVK
documentation
Slowakei
enumeration SVN
documentation
Slowenien
enumeration SOM
documentation
Somalia
enumeration ESP
documentation
Spanien
enumeration LKA
documentation
Sri Lanka
enumeration SHN
documentation
St. Helena
enumeration KNA
documentation
St. Kitts und Nevis
enumeration LCA
documentation
St. Lucia
enumeration VCT
documentation
St. Vincent und die Grenadinen
enumeration PSE
documentation
Staat Palästina
enumeration ZAF
documentation
Südafrika
enumeration SDN
documentation
Sudan
enumeration SGS
documentation
Südgeorgien und die Südlichen Sandwichinseln
enumeration SSD
documentation
Südsudan
enumeration SUR
documentation
Suriname
enumeration SJM
documentation
Svalbard und Jan Mayen
enumeration SWZ
documentation
Swasiland
enumeration SYR
documentation
Syrien, Arabische Republik
enumeration TJK
documentation
Tadschikistan
enumeration TZA
documentation
Tansania, Vereinigte Republik
enumeration THA
documentation
Thailand
enumeration TGO
documentation
Togo
enumeration TKL
documentation
Tokelau
enumeration TON
documentation
Tonga
enumeration TTO
documentation
Trinidad und Tobago
enumeration TAA
documentation
Tristan da Cunha
enumeration TCD
documentation
Tschad
enumeration CZE
documentation
Tschechien
enumeration CSK
documentation
Tschechoslowakei (historisch)
enumeration TUN
documentation
Tunesien
enumeration TUR
documentation
Türkei
enumeration TKM
documentation
Turkmenistan
enumeration TCA
documentation
Turks- und Caicosinseln
enumeration TUV
documentation
Tuvalu
enumeration SUN
documentation
UdSSR (historisch)
enumeration UGA
documentation
Uganda
enumeration UKR
documentation
Ukraine
enumeration HUN
documentation
Ungarn
enumeration UMI
documentation
United States Minor Outlying Islands
enumeration URY
documentation
Uruguay
enumeration UZB
documentation
Usbekistan
enumeration VUT
documentation
Vanuatu
enumeration VAT
documentation
Vatikanstadt
enumeration VEN
documentation
Venezuela
enumeration ARE
documentation
Vereinigte Arabische Emirate
enumeration USA
documentation
Vereinigte Staaten von Amerika
enumeration GBR
documentation
Vereinigtes Königreich Großbritannien und Nordirland
enumeration VNM
documentation
Vietnam
enumeration WLF
documentation
Wallis und Futuna
enumeration CXR
documentation
Weihnachtsinsel
enumeration ESH
documentation
Westsahara
enumeration ZAR
documentation
Zaire (jetzt Demokratische Republik Kongo)
enumeration CAF
documentation
Zentralafrikanische Republik
enumeration CYP
documentation
Zypern
annotation
documentation
Ländercode lt. ISO-3166-1 (ALPHA 3)
documentation
https://de.wikipedia.org/wiki/ISO-3166-1-Kodierliste
source <xsd:simpleType name="LandesCd_Type">
 
<xsd:annotation>
   
<xsd:documentation>Ländercode lt. ISO-3166-1 (ALPHA 3)</xsd:documentation>
   
<xsd:documentation>https://de.wikipedia.org/wiki/ISO-3166-1-Kodierliste</xsd:documentation>
 
</xsd:annotation>
 
<xsd:restriction base="xsd:string">
   
<xsd:enumeration value="000">
     
<xsd:annotation>
       
<xsd:documentation>unbekannt</xsd:documentation>
     
</xsd:annotation>
   
</xsd:enumeration>
   
<xsd:enumeration value="999">
     
<xsd:annotation>
       
<xsd:documentation>sonstiges</xsd:documentation>
     
</xsd:annotation>
   
</xsd:enumeration>
   
<xsd:enumeration value="AFG">
     
<xsd:annotation>
       
<xsd:documentation>Afghanistan</xsd:documentation>
     
</xsd:annotation>
   
</xsd:enumeration>
   
<xsd:enumeration value="EGY">
     
<xsd:annotation>
       
<xsd:documentation>Ägypten</xsd:documentation>
     
</xsd:annotation>
   
</xsd:enumeration>
   
<xsd:enumeration value="ALA">
     
<xsd:annotation>
       
<xsd:documentation>Åland</xsd:documentation>
     
</xsd:annotation>
   
</xsd:enumeration>
   
<xsd:enumeration value="ALB">
     
<xsd:annotation>
       
<xsd:documentation>Albanien</xsd:documentation>
     
</xsd:annotation>
   
</xsd:enumeration>
   
<xsd:enumeration value="DZA">
     
<xsd:annotation>
       
<xsd:documentation>Algerien</xsd:documentation>
     
</xsd:annotation>
   
</xsd:enumeration>
   
<xsd:enumeration value="VIR">
     
<xsd:annotation>
       
<xsd:documentation>Amerikanische Jungferninseln</xsd:documentation>
     
</xsd:annotation>
   
</xsd:enumeration>
   
<xsd:enumeration value="ASM">
     
<xsd:annotation>
       
<xsd:documentation>Amerikanisch-Samoa</xsd:documentation>
     
</xsd:annotation>
   
</xsd:enumeration>
   
<xsd:enumeration value="AND">
     
<xsd:annotation>
       
<xsd:documentation>Andorra</xsd:documentation>
     
</xsd:annotation>
   
</xsd:enumeration>
   
<xsd:enumeration value="AGO">
     
<xsd:annotation>
       
<xsd:documentation>Angola</xsd:documentation>
     
</xsd:annotation>
   
</xsd:enumeration>
   
<xsd:enumeration value="AIA">
     
<xsd:annotation>
       
<xsd:documentation>Anguilla</xsd:documentation>
     
</xsd:annotation>
   
</xsd:enumeration>
   
<xsd:enumeration value="ATA">
     
<xsd:annotation>
       
<xsd:documentation>Antarktika</xsd:documentation>
     
</xsd:annotation>
   
</xsd:enumeration>
   
<xsd:enumeration value="ATG">
     
<xsd:annotation>
       
<xsd:documentation>Antigua und Barbuda</xsd:documentation>
     
</xsd:annotation>
   
</xsd:enumeration>
   
<xsd:enumeration value="GNQ">
     
<xsd:annotation>
       
<xsd:documentation>Äquatorialguinea</xsd:documentation>
     
</xsd:annotation>
   
</xsd:enumeration>
   
<xsd:enumeration value="ARG">
     
<xsd:annotation>
       
<xsd:documentation>Argentinien</xsd:documentation>
     
</xsd:annotation>
   
</xsd:enumeration>
   
<xsd:enumeration value="ARM">
     
<xsd:annotation>
       
<xsd:documentation>Armenien</xsd:documentation>
     
</xsd:annotation>
   
</xsd:enumeration>
   
<xsd:enumeration value="ABW">
     
<xsd:annotation>
       
<xsd:documentation>Aruba</xsd:documentation>
     
</xsd:annotation>
   
</xsd:enumeration>
   
<xsd:enumeration value="ASC">
     
<xsd:annotation>
       
<xsd:documentation>Ascension</xsd:documentation>
     
</xsd:annotation>
   
</xsd:enumeration>
   
<xsd:enumeration value="AZE">
     
<xsd:annotation>
       
<xsd:documentation>Aserbaidschan</xsd:documentation>
     
</xsd:annotation>
   
</xsd:enumeration>
   
<xsd:enumeration value="ETH">
     
<xsd:annotation>
       
<xsd:documentation>Äthiopien</xsd:documentation>
     
</xsd:annotation>
   
</xsd:enumeration>
   
<xsd:enumeration value="AUS">
     
<xsd:annotation>
       
<xsd:documentation>Australien</xsd:documentation>
     
</xsd:annotation>
   
</xsd:enumeration>
   
<xsd:enumeration value="BHS">
     
<xsd:annotation>
       
<xsd:documentation>Bahamas</xsd:documentation>
     
</xsd:annotation>
   
</xsd:enumeration>
   
<xsd:enumeration value="BHR">
     
<xsd:annotation>
       
<xsd:documentation>Bahrain</xsd:documentation>
     
</xsd:annotation>
   
</xsd:enumeration>
   
<xsd:enumeration value="BGD">
     
<xsd:annotation>
       
<xsd:documentation>Bangladesch</xsd:documentation>
     
</xsd:annotation>
   
</xsd:enumeration>
   
<xsd:enumeration value="BRB">
     
<xsd:annotation>
       
<xsd:documentation>Barbados</xsd:documentation>
     
</xsd:annotation>
   
</xsd:enumeration>
   
<xsd:enumeration value="BLR">
     
<xsd:annotation>
       
<xsd:documentation>Belarus (Weißrussland)</xsd:documentation>
     
</xsd:annotation>
   
</xsd:enumeration>
   
<xsd:enumeration value="BEL">
     
<xsd:annotation>
       
<xsd:documentation>Belgien</xsd:documentation>
     
</xsd:annotation>
   
</xsd:enumeration>
   
<xsd:enumeration value="BLZ">
     
<xsd:annotation>
       
<xsd:documentation>Belize</xsd:documentation>
     
</xsd:annotation>
   
</xsd:enumeration>
   
<xsd:enumeration value="BEN">
     
<xsd:annotation>
       
<xsd:documentation>Benin</xsd:documentation>
     
</xsd:annotation>
   
</xsd:enumeration>
   
<xsd:enumeration value="BMU">
     
<xsd:annotation>
       
<xsd:documentation>Bermuda</xsd:documentation>
     
</xsd:annotation>
   
</xsd:enumeration>
   
<xsd:enumeration value="BTN">
     
<xsd:annotation>
       
<xsd:documentation>Bhutan</xsd:documentation>
     
</xsd:annotation>
   
</xsd:enumeration>
   
<xsd:enumeration value="BOL">
     
<xsd:annotation>
       
<xsd:documentation>Bolivien</xsd:documentation>
     
</xsd:annotation>
   
</xsd:enumeration>
   
<xsd:enumeration value="BES">
     
<xsd:annotation>
       
<xsd:documentation>Bonaire, Sint Eustatius und Saba (Niederlande)</xsd:documentation>
     
</xsd:annotation>
   
</xsd:enumeration>
   
<xsd:enumeration value="BIH">
     
<xsd:annotation>
       
<xsd:documentation>Bosnien und Herzegowina</xsd:documentation>
     
</xsd:annotation>
   
</xsd:enumeration>
   
<xsd:enumeration value="BWA">
     
<xsd:annotation>
       
<xsd:documentation>Botswana</xsd:documentation>
     
</xsd:annotation>
   
</xsd:enumeration>
   
<xsd:enumeration value="BVT">
     
<xsd:annotation>
       
<xsd:documentation>Bouvetinsel</xsd:documentation>
     
</xsd:annotation>
   
</xsd:enumeration>
   
<xsd:enumeration value="BRA">
     
<xsd:annotation>
       
<xsd:documentation>Brasilien</xsd:documentation>
     
</xsd:annotation>
   
</xsd:enumeration>
   
<xsd:enumeration value="VGB">
     
<xsd:annotation>
       
<xsd:documentation>Britische Jungferninseln</xsd:documentation>
     
</xsd:annotation>
   
</xsd:enumeration>
   
<xsd:enumeration value="IOT">
     
<xsd:annotation>
       
<xsd:documentation>Britisches Territorium im Indischen Ozean</xsd:documentation>
     
</xsd:annotation>
   
</xsd:enumeration>
   
<xsd:enumeration value="BRN">
     
<xsd:annotation>
       
<xsd:documentation>Brunei Darussalam</xsd:documentation>
     
</xsd:annotation>
   
</xsd:enumeration>
   
<xsd:enumeration value="BGR">
     
<xsd:annotation>
       
<xsd:documentation>Bulgarien</xsd:documentation>
     
</xsd:annotation>
   
</xsd:enumeration>
   
<xsd:enumeration value="BFA">
     
<xsd:annotation>
       
<xsd:documentation>Burkina Faso</xsd:documentation>
     
</xsd:annotation>
   
</xsd:enumeration>
   
<xsd:enumeration value="BUR">
     
<xsd:annotation>
       
<xsd:documentation>Burma (jetzt Myanmar)</xsd:documentation>
     
</xsd:annotation>
   
</xsd:enumeration>
   
<xsd:enumeration value="BDI">
     
<xsd:annotation>
       
<xsd:documentation>Burundi</xsd:documentation>
     
</xsd:annotation>
   
</xsd:enumeration>
   
<xsd:enumeration value="CHL">
     
<xsd:annotation>
       
<xsd:documentation>Chile</xsd:documentation>
     
</xsd:annotation>
   
</xsd:enumeration>
   
<xsd:enumeration value="CHN">
     
<xsd:annotation>
       
<xsd:documentation>China, Volksrepublik</xsd:documentation>
     
</xsd:annotation>
   
</xsd:enumeration>
   
<xsd:enumeration value="CPT">
     
<xsd:annotation>
       
<xsd:documentation>Clipperton (reserviert für ITU)</xsd:documentation>
     
</xsd:annotation>
   
</xsd:enumeration>
   
<xsd:enumeration value="COK">
     
<xsd:annotation>
       
<xsd:documentation>Cookinseln</xsd:documentation>
     
</xsd:annotation>
   
</xsd:enumeration>
   
<xsd:enumeration value="CRI">
     
<xsd:annotation>
       
<xsd:documentation>Costa Rica</xsd:documentation>
     
</xsd:annotation>
   
</xsd:enumeration>
   
<xsd:enumeration value="CIV">
     
<xsd:annotation>
       
<xsd:documentation>Côte d´Ivoire (Elfenbeinküste)</xsd:documentation>
     
</xsd:annotation>
   
</xsd:enumeration>
   
<xsd:enumeration value="CUW">
     
<xsd:annotation>
       
<xsd:documentation>Curaçao</xsd:documentation>
     
</xsd:annotation>
   
</xsd:enumeration>
   
<xsd:enumeration value="DNK">
     
<xsd:annotation>
       
<xsd:documentation>Dänemark</xsd:documentation>
     
</xsd:annotation>
   
</xsd:enumeration>
   
<xsd:enumeration value="DEU">
     
<xsd:annotation>
       
<xsd:documentation>Deutschland</xsd:documentation>
     
</xsd:annotation>
   
</xsd:enumeration>
   
<xsd:enumeration value="DGA">
     
<xsd:annotation>
       
<xsd:documentation>Diego Garcia (reserviert für ITU)</xsd:documentation>
     
</xsd:annotation>
   
</xsd:enumeration>
   
<xsd:enumeration value="DMA">
     
<xsd:annotation>
       
<xsd:documentation>Dominica</xsd:documentation>
     
</xsd:annotation>
   
</xsd:enumeration>
   
<xsd:enumeration value="DOM">
     
<xsd:annotation>
       
<xsd:documentation>Dominikanische Republik</xsd:documentation>
     
</xsd:annotation>
   
</xsd:enumeration>
   
<xsd:enumeration value="DJI">
     
<xsd:annotation>
       
<xsd:documentation>Dschibuti</xsd:documentation>
     
</xsd:annotation>
   
</xsd:enumeration>
   
<xsd:enumeration value="ECU">
     
<xsd:annotation>
       
<xsd:documentation>Ecuador</xsd:documentation>
     
</xsd:annotation>
   
</xsd:enumeration>
   
<xsd:enumeration value="SLV">
     
<xsd:annotation>
       
<xsd:documentation>El Salvador</xsd:documentation>
     
</xsd:annotation>
   
</xsd:enumeration>
   
<xsd:enumeration value="ERI">
     
<xsd:annotation>
       
<xsd:documentation>Eritrea</xsd:documentation>
     
</xsd:annotation>
   
</xsd:enumeration>
   
<xsd:enumeration value="EST">
     
<xsd:annotation>
       
<xsd:documentation>Estland</xsd:documentation>
     
</xsd:annotation>
   
</xsd:enumeration>
   
<xsd:enumeration value="CEE">
     
<xsd:annotation>
       
<xsd:documentation>Europäische Gemeinschaft</xsd:documentation>
     
</xsd:annotation>
   
</xsd:enumeration>
   
<xsd:enumeration value="FLK">
     
<xsd:annotation>
       
<xsd:documentation>Falklandinseln</xsd:documentation>
     
</xsd:annotation>
   
</xsd:enumeration>
   
<xsd:enumeration value="FRO">
     
<xsd:annotation>
       
<xsd:documentation>Färöer</xsd:documentation>
     
</xsd:annotation>
   
</xsd:enumeration>
   
<xsd:enumeration value="FJI">
     
<xsd:annotation>
       
<xsd:documentation>Fidschi</xsd:documentation>
     
</xsd:annotation>
   
</xsd:enumeration>
   
<xsd:enumeration value="FIN">
     
<xsd:annotation>
       
<xsd:documentation>Finnland</xsd:documentation>
     
</xsd:annotation>
   
</xsd:enumeration>
   
<xsd:enumeration value="FRA">
     
<xsd:annotation>
       
<xsd:documentation>Frankreich</xsd:documentation>
     
</xsd:annotation>
   
</xsd:enumeration>
   
<xsd:enumeration value="FXX">
     
<xsd:annotation>
       
<xsd:documentation>Frankreich, France métropolitaine</xsd:documentation>
     
</xsd:annotation>
   
</xsd:enumeration>
   
<xsd:enumeration value="ATF">
     
<xsd:annotation>
       
<xsd:documentation>Französische Süd- und Antarktisgebiete</xsd:documentation>
     
</xsd:annotation>
   
</xsd:enumeration>
   
<xsd:enumeration value="GUF">
     
<xsd:annotation>
       
<xsd:documentation>Französisch-Guayana</xsd:documentation>
     
</xsd:annotation>
   
</xsd:enumeration>
   
<xsd:enumeration value="PYF">
     
<xsd:annotation>
       
<xsd:documentation>Französisch-Polynesien</xsd:documentation>
     
</xsd:annotation>
   
</xsd:enumeration>
   
<xsd:enumeration value="GAB">
     
<xsd:annotation>
       
<xsd:documentation>Gabun</xsd:documentation>
     
</xsd:annotation>
   
</xsd:enumeration>
   
<xsd:enumeration value="GMB">
     
<xsd:annotation>
       
<xsd:documentation>Gambia</xsd:documentation>
     
</xsd:annotation>
   
</xsd:enumeration>
   
<xsd:enumeration value="GEO">
     
<xsd:annotation>
       
<xsd:documentation>Georgien</xsd:documentation>
     
</xsd:annotation>
   
</xsd:enumeration>
   
<xsd:enumeration value="GHA">
     
<xsd:annotation>
       
<xsd:documentation>Ghana</xsd:documentation>
     
</xsd:annotation>
   
</xsd:enumeration>
   
<xsd:enumeration value="GIB">
     
<xsd:annotation>
       
<xsd:documentation>Gibraltar</xsd:documentation>
     
</xsd:annotation>
   
</xsd:enumeration>
   
<xsd:enumeration value="GRD">
     
<xsd:annotation>
       
<xsd:documentation>Grenada</xsd:documentation>
     
</xsd:annotation>
   
</xsd:enumeration>
   
<xsd:enumeration value="GRC">
     
<xsd:annotation>
       
<xsd:documentation>Griechenland</xsd:documentation>
     
</xsd:annotation>
   
</xsd:enumeration>
   
<xsd:enumeration value="GRL">
     
<xsd:annotation>
       
<xsd:documentation>Grönland</xsd:documentation>
     
</xsd:annotation>
   
</xsd:enumeration>
   
<xsd:enumeration value="GLP">
     
<xsd:annotation>
       
<xsd:documentation>Guadeloupe</xsd:documentation>
     
</xsd:annotation>
   
</xsd:enumeration>
   
<xsd:enumeration value="GUM">
     
<xsd:annotation>
       
<xsd:documentation>Guam</xsd:documentation>
     
</xsd:annotation>
   
</xsd:enumeration>
   
<xsd:enumeration value="GTM">
     
<xsd:annotation>
       
<xsd:documentation>Guatemala</xsd:documentation>
     
</xsd:annotation>
   
</xsd:enumeration>
   
<xsd:enumeration value="GGY">
     
<xsd:annotation>
       
<xsd:documentation>Guernsey (Kanalinsel)</xsd:documentation>
     
</xsd:annotation>
   
</xsd:enumeration>
   
<xsd:enumeration value="GIN">
     
<xsd:annotation>
       
<xsd:documentation>Guinea</xsd:documentation>
     
</xsd:annotation>
   
</xsd:enumeration>
   
<xsd:enumeration value="GNB">
     
<xsd:annotation>
       
<xsd:documentation>Guinea-Bissau</xsd:documentation>
     
</xsd:annotation>
   
</xsd:enumeration>
   
<xsd:enumeration value="GUY">
     
<xsd:annotation>
       
<xsd:documentation>Guyana</xsd:documentation>
     
</xsd:annotation>
   
</xsd:enumeration>
   
<xsd:enumeration value="HTI">
     
<xsd:annotation>
       
<xsd:documentation>Haiti</xsd:documentation>
     
</xsd:annotation>
   
</xsd:enumeration>
   
<xsd:enumeration value="HMD">
     
<xsd:annotation>
       
<xsd:documentation>Heard und McDonaldinseln</xsd:documentation>
     
</xsd:annotation>
   
</xsd:enumeration>
   
<xsd:enumeration value="HND">
     
<xsd:annotation>
       
<xsd:documentation>Honduras</xsd:documentation>
     
</xsd:annotation>
   
</xsd:enumeration>
   
<xsd:enumeration value="HKG">
     
<xsd:annotation>
       
<xsd:documentation>Hongkong</xsd:documentation>
     
</xsd:annotation>
   
</xsd:enumeration>
   
<xsd:enumeration value="IND">
     
<xsd:annotation>
       
<xsd:documentation>Indien</xsd:documentation>
     
</xsd:annotation>
   
</xsd:enumeration>
   
<xsd:enumeration value="IDN">
     
<xsd:annotation>
       
<xsd:documentation>Indonesien</xsd:documentation>
     
</xsd:annotation>
   
</xsd:enumeration>
   
<xsd:enumeration value="IMN">
     
<xsd:annotation>
       
<xsd:documentation>Insel Man</xsd:documentation>
     
</xsd:annotation>
   
</xsd:enumeration>
   
<xsd:enumeration value="IRQ">
     
<xsd:annotation>
       
<xsd:documentation>Irak</xsd:documentation>
     
</xsd:annotation>
   
</xsd:enumeration>
   
<xsd:enumeration value="IRN">
     
<xsd:annotation>
       
<xsd:documentation>Iran, Islamische Republik</xsd:documentation>
     
</xsd:annotation>
   
</xsd:enumeration>
   
<xsd:enumeration value="IRL">
     
<xsd:annotation>
       
<xsd:documentation>Irland</xsd:documentation>
     
</xsd:annotation>
   
</xsd:enumeration>
   
<xsd:enumeration value="ISL">
     
<xsd:annotation>
       
<xsd:documentation>Island</xsd:documentation>
     
</xsd:annotation>
   
</xsd:enumeration>
   
<xsd:enumeration value="ISR">
     
<xsd:annotation>
       
<xsd:documentation>Israel</xsd:documentation>
     
</xsd:annotation>
   
</xsd:enumeration>
   
<xsd:enumeration value="ITA">
     
<xsd:annotation>
       
<xsd:documentation>Italien</xsd:documentation>
     
</xsd:annotation>
   
</xsd:enumeration>
   
<xsd:enumeration value="JAM">
     
<xsd:annotation>
       
<xsd:documentation>Jamaika</xsd:documentation>
     
</xsd:annotation>
   
</xsd:enumeration>
   
<xsd:enumeration value="JPN">
     
<xsd:annotation>
       
<xsd:documentation>Japan</xsd:documentation>
     
</xsd:annotation>
   
</xsd:enumeration>
   
<xsd:enumeration value="YEM">
     
<xsd:annotation>
       
<xsd:documentation>Jemen</xsd:documentation>
     
</xsd:annotation>
   
</xsd:enumeration>
   
<xsd:enumeration value="JEY">
     
<xsd:annotation>
       
<xsd:documentation>Jersey (Kanalinsel)</xsd:documentation>
     
</xsd:annotation>
   
</xsd:enumeration>
   
<xsd:enumeration value="JOR">
     
<xsd:annotation>
       
<xsd:documentation>Jordanien</xsd:documentation>
     
</xsd:annotation>
   
</xsd:enumeration>
   
<xsd:enumeration value="YUG">
     
<xsd:annotation>
       
<xsd:documentation>Jugoslawien (historisch)</xsd:documentation>
     
</xsd:annotation>
   
</xsd:enumeration>
   
<xsd:enumeration value="CYM">
     
<xsd:annotation>
       
<xsd:documentation>Kaimaninseln</xsd:documentation>
     
</xsd:annotation>
   
</xsd:enumeration>
   
<xsd:enumeration value="KHM">
     
<xsd:annotation>
       
<xsd:documentation>Kambodscha</xsd:documentation>
     
</xsd:annotation>
   
</xsd:enumeration>
   
<xsd:enumeration value="CMR">
     
<xsd:annotation>
       
<xsd:documentation>Kamerun</xsd:documentation>
     
</xsd:annotation>
   
</xsd:enumeration>
   
<xsd:enumeration value="CAN">
     
<xsd:annotation>
       
<xsd:documentation>Kanada</xsd:documentation>
     
</xsd:annotation>
   
</xsd:enumeration>
   
<xsd:enumeration value="CPV">
     
<xsd:annotation>
       
<xsd:documentation>Kap Verde</xsd:documentation>
     
</xsd:annotation>
   
</xsd:enumeration>
   
<xsd:enumeration value="KAZ">
     
<xsd:annotation>
       
<xsd:documentation>Kasachstan</xsd:documentation>
     
</xsd:annotation>
   
</xsd:enumeration>
   
<xsd:enumeration value="QAT">
     
<xsd:annotation>
       
<xsd:documentation>Katar</xsd:documentation>
     
</xsd:annotation>
   
</xsd:enumeration>
   
<xsd:enumeration value="KEN">
     
<xsd:annotation>
       
<xsd:documentation>Kenia</xsd:documentation>
     
</xsd:annotation>
   
</xsd:enumeration>
   
<xsd:enumeration value="KGZ">
     
<xsd:annotation>
       
<xsd:documentation>Kirgisistan</xsd:documentation>
     
</xsd:annotation>
   
</xsd:enumeration>
   
<xsd:enumeration value="KIR">
     
<xsd:annotation>
       
<xsd:documentation>Kiribati</xsd:documentation>
     
</xsd:annotation>
   
</xsd:enumeration>
   
<xsd:enumeration value="CCK">
     
<xsd:annotation>
       
<xsd:documentation>Kokosinseln</xsd:documentation>
     
</xsd:annotation>
   
</xsd:enumeration>
   
<xsd:enumeration value="COL">
     
<xsd:annotation>
       
<xsd:documentation>Kolumbien</xsd:documentation>
     
</xsd:annotation>
   
</xsd:enumeration>
   
<xsd:enumeration value="COM">
     
<xsd:annotation>
       
<xsd:documentation>Komoren</xsd:documentation>
     
</xsd:annotation>
   
</xsd:enumeration>
   
<xsd:enumeration value="COD">
     
<xsd:annotation>
       
<xsd:documentation>Kongo, Demokratische Republik (ehem. Zaire)</xsd:documentation>
     
</xsd:annotation>
   
</xsd:enumeration>
   
<xsd:enumeration value="COG">
     
<xsd:annotation>
       
<xsd:documentation>Kongo, Republik (ehem. K.-Brazzaville)</xsd:documentation>
     
</xsd:annotation>
   
</xsd:enumeration>
   
<xsd:enumeration value="PRK">
     
<xsd:annotation>
       
<xsd:documentation>Korea, Demokratische Volksrepublik (Nordkorea)</xsd:documentation>
     
</xsd:annotation>
   
</xsd:enumeration>
   
<xsd:enumeration value="KOR">
     
<xsd:annotation>
       
<xsd:documentation>Korea, Republik (Südkorea)</xsd:documentation>
     
</xsd:annotation>
   
</xsd:enumeration>
   
<xsd:enumeration value="HRV">
     
<xsd:annotation>
       
<xsd:documentation>Kroatien</xsd:documentation>
     
</xsd:annotation>
   
</xsd:enumeration>
   
<xsd:enumeration value="CUB">
     
<xsd:annotation>
       
<xsd:documentation>Kuba</xsd:documentation>
     
</xsd:annotation>
   
</xsd:enumeration>
   
<xsd:enumeration value="KWT">
     
<xsd:annotation>
       
<xsd:documentation>Kuwait</xsd:documentation>
     
</xsd:annotation>
   
</xsd:enumeration>
   
<xsd:enumeration value="LAO">
     
<xsd:annotation>
       
<xsd:documentation>Laos, Demokratische Volksrepublik</xsd:documentation>
     
</xsd:annotation>
   
</xsd:enumeration>
   
<xsd:enumeration value="LSO">
     
<xsd:annotation>
       
<xsd:documentation>Lesotho</xsd:documentation>
     
</xsd:annotation>
   
</xsd:enumeration>
   
<xsd:enumeration value="LVA">
     
<xsd:annotation>
       
<xsd:documentation>Lettland</xsd:documentation>
     
</xsd:annotation>
   
</xsd:enumeration>
   
<xsd:enumeration value="LBN">
     
<xsd:annotation>
       
<xsd:documentation>Libanon</xsd:documentation>
     
</xsd:annotation>
   
</xsd:enumeration>
   
<xsd:enumeration value="LBR">
     
<xsd:annotation>
       
<xsd:documentation>Liberia</xsd:documentation>
     
</xsd:annotation>
   
</xsd:enumeration>
   
<xsd:enumeration value="LBY">
     
<xsd:annotation>
       
<xsd:documentation>Libyen</xsd:documentation>
     
</xsd:annotation>
   
</xsd:enumeration>
   
<xsd:enumeration value="LIE">
     
<xsd:annotation>
       
<xsd:documentation>Liechtenstein</xsd:documentation>
     
</xsd:annotation>
   
</xsd:enumeration>
   
<xsd:enumeration value="LTU">
     
<xsd:annotation>
       
<xsd:documentation>Litauen</xsd:documentation>
     
</xsd:annotation>
   
</xsd:enumeration>
   
<xsd:enumeration value="LUX">
     
<xsd:annotation>
       
<xsd:documentation>Luxemburg</xsd:documentation>
     
</xsd:annotation>
   
</xsd:enumeration>
   
<xsd:enumeration value="MAC">
     
<xsd:annotation>
       
<xsd:documentation>Macau</xsd:documentation>
     
</xsd:annotation>
   
</xsd:enumeration>
   
<xsd:enumeration value="MDG">
     
<xsd:annotation>
       
<xsd:documentation>Madagaskar</xsd:documentation>
     
</xsd:annotation>
   
</xsd:enumeration>
   
<xsd:enumeration value="MWI">
     
<xsd:annotation>
       
<xsd:documentation>Malawi</xsd:documentation>
     
</xsd:annotation>
   
</xsd:enumeration>
   
<xsd:enumeration value="MYS">
     
<xsd:annotation>
       
<xsd:documentation>Malaysia</xsd:documentation>
     
</xsd:annotation>
   
</xsd:enumeration>
   
<xsd:enumeration value="MDV">
     
<xsd:annotation>
       
<xsd:documentation>Malediven</xsd:documentation>
     
</xsd:annotation>
   
</xsd:enumeration>
   
<xsd:enumeration value="MLI">
     
<xsd:annotation>
       
<xsd:documentation>Mali</xsd:documentation>
     
</xsd:annotation>
   
</xsd:enumeration>
   
<xsd:enumeration value="MLT">
     
<xsd:annotation>
       
<xsd:documentation>Malta</xsd:documentation>
     
</xsd:annotation>
   
</xsd:enumeration>
   
<xsd:enumeration value="MAR">
     
<xsd:annotation>
       
<xsd:documentation>Marokko</xsd:documentation>
     
</xsd:annotation>
   
</xsd:enumeration>
   
<xsd:enumeration value="MHL">
     
<xsd:annotation>
       
<xsd:documentation>Marshallinseln</xsd:documentation>
     
</xsd:annotation>
   
</xsd:enumeration>
   
<xsd:enumeration value="MTQ">
     
<xsd:annotation>
       
<xsd:documentation>Martinique</xsd:documentation>
     
</xsd:annotation>
   
</xsd:enumeration>
   
<xsd:enumeration value="MRT">
     
<xsd:annotation>
       
<xsd:documentation>Mauretanien</xsd:documentation>
     
</xsd:annotation>
   
</xsd:enumeration>
   
<xsd:enumeration value="MUS">
     
<xsd:annotation>
       
<xsd:documentation>Mauritius</xsd:documentation>
     
</xsd:annotation>
   
</xsd:enumeration>
   
<xsd:enumeration value="MYT">
     
<xsd:annotation>
       
<xsd:documentation>Mayotte</xsd:documentation>
     
</xsd:annotation>
   
</xsd:enumeration>
   
<xsd:enumeration value="MKD">
     
<xsd:annotation>
       
<xsd:documentation>Mazedonien</xsd:documentation>
     
</xsd:annotation>
   
</xsd:enumeration>
   
<xsd:enumeration value="MEX">
     
<xsd:annotation>
       
<xsd:documentation>Mexiko</xsd:documentation>
     
</xsd:annotation>
   
</xsd:enumeration>
   
<xsd:enumeration value="FSM">
     
<xsd:annotation>
       
<xsd:documentation>Mikronesien</xsd:documentation>
     
</xsd:annotation>
   
</xsd:enumeration>
   
<xsd:enumeration value="MDA">
     
<xsd:annotation>
       
<xsd:documentation>Moldawien (Republik Moldau)</xsd:documentation>
     
</xsd:annotation>
   
</xsd:enumeration>
   
<xsd:enumeration value="MCO">
     
<xsd:annotation>
       
<xsd:documentation>Monaco</xsd:documentation>
     
</xsd:annotation>
   
</xsd:enumeration>
   
<xsd:enumeration value="MNG">
     
<xsd:annotation>
       
<xsd:documentation>Mongolei</xsd:documentation>
     
</xsd:annotation>
   
</xsd:enumeration>
   
<xsd:enumeration value="MNE">
     
<xsd:annotation>
       
<xsd:documentation>Montenegro</xsd:documentation>
     
</xsd:annotation>
   
</xsd:enumeration>
   
<xsd:enumeration value="MSR">
     
<xsd:annotation>
       
<xsd:documentation>Montserrat</xsd:documentation>
     
</xsd:annotation>
   
</xsd:enumeration>
   
<xsd:enumeration value="MOZ">
     
<xsd:annotation>
       
<xsd:documentation>Mosambik</xsd:documentation>
     
</xsd:annotation>
   
</xsd:enumeration>
   
<xsd:enumeration value="MMR">
     
<xsd:annotation>
       
<xsd:documentation>Myanmar (Burma)</xsd:documentation>
     
</xsd:annotation>
   
</xsd:enumeration>
   
<xsd:enumeration value="NAM">
     
<xsd:annotation>
       
<xsd:documentation>Namibia</xsd:documentation>
     
</xsd:annotation>
   
</xsd:enumeration>
   
<xsd:enumeration value="NRU">
     
<xsd:annotation>
       
<xsd:documentation>Nauru</xsd:documentation>
     
</xsd:annotation>
   
</xsd:enumeration>
   
<xsd:enumeration value="NPL">
     
<xsd:annotation>
       
<xsd:documentation>Nepal</xsd:documentation>
     
</xsd:annotation>
   
</xsd:enumeration>
   
<xsd:enumeration value="NCL">
     
<xsd:annotation>
       
<xsd:documentation>Neukaledonien</xsd:documentation>
     
</xsd:annotation>
   
</xsd:enumeration>
   
<xsd:enumeration value="NZL">
     
<xsd:annotation>
       
<xsd:documentation>Neuseeland</xsd:documentation>
     
</xsd:annotation>
   
</xsd:enumeration>
   
<xsd:enumeration value="NTZ">
     
<xsd:annotation>
       
<xsd:documentation>Neutrale Zone (Saudi-Arabien und Irak bis 1993)</xsd:documentation>
     
</xsd:annotation>
   
</xsd:enumeration>
   
<xsd:enumeration value="NIC">
     
<xsd:annotation>
       
<xsd:documentation>Nicaragua</xsd:documentation>
     
</xsd:annotation>
   
</xsd:enumeration>
   
<xsd:enumeration value="NLD">
     
<xsd:annotation>
       
<xsd:documentation>Niederlande</xsd:documentation>
     
</xsd:annotation>
   
</xsd:enumeration>
   
<xsd:enumeration value="ANT">
     
<xsd:annotation>
       
<xsd:documentation>Niederländische Antillen (historisch)</xsd:documentation>
     
</xsd:annotation>
   
</xsd:enumeration>
   
<xsd:enumeration value="NER">
     
<xsd:annotation>
       
<xsd:documentation>Niger</xsd:documentation>
     
</xsd:annotation>
   
</xsd:enumeration>
   
<xsd:enumeration value="NGA">
     
<xsd:annotation>
       
<xsd:documentation>Nigeria</xsd:documentation>
     
</xsd:annotation>
   
</xsd:enumeration>
   
<xsd:enumeration value="NIU">
     
<xsd:annotation>
       
<xsd:documentation>Niue</xsd:documentation>
     
</xsd:annotation>
   
</xsd:enumeration>
   
<xsd:enumeration value="MNP">
     
<xsd:annotation>
       
<xsd:documentation>Nördliche Marianen</xsd:documentation>
     
</xsd:annotation>
   
</xsd:enumeration>
   
<xsd:enumeration value="NFK">
     
<xsd:annotation>
       
<xsd:documentation>Norfolkinsel</xsd:documentation>
     
</xsd:annotation>
   
</xsd:enumeration>
   
<xsd:enumeration value="NOR">
     
<xsd:annotation>
       
<xsd:documentation>Norwegen</xsd:documentation>
     
</xsd:annotation>
   
</xsd:enumeration>
   
<xsd:enumeration value="OMN">
     
<xsd:annotation>
       
<xsd:documentation>Oman</xsd:documentation>
     
</xsd:annotation>
   
</xsd:enumeration>
   
<xsd:enumeration value="AUT">
     
<xsd:annotation>
       
<xsd:documentation>Österreich</xsd:documentation>
     
</xsd:annotation>
   
</xsd:enumeration>
   
<xsd:enumeration value="TLS">
     
<xsd:annotation>
       
<xsd:documentation>Osttimor (Timor-Leste)</xsd:documentation>
     
</xsd:annotation>
   
</xsd:enumeration>
   
<xsd:enumeration value="PAK">
     
<xsd:annotation>
       
<xsd:documentation>Pakistan</xsd:documentation>
     
</xsd:annotation>
   
</xsd:enumeration>
   
<xsd:enumeration value="PLW">
     
<xsd:annotation>
       
<xsd:documentation>Palau</xsd:documentation>
     
</xsd:annotation>
   
</xsd:enumeration>
   
<xsd:enumeration value="PAN">
     
<xsd:annotation>
       
<xsd:documentation>Panama</xsd:documentation>
     
</xsd:annotation>
   
</xsd:enumeration>
   
<xsd:enumeration value="PNG">
     
<xsd:annotation>
       
<xsd:documentation>Papua-Neuguinea</xsd:documentation>
     
</xsd:annotation>
   
</xsd:enumeration>
   
<xsd:enumeration value="PRY">
     
<xsd:annotation>
       
<xsd:documentation>Paraguay</xsd:documentation>
     
</xsd:annotation>
   
</xsd:enumeration>
   
<xsd:enumeration value="PER">
     
<xsd:annotation>
       
<xsd:documentation>Peru</xsd:documentation>
     
</xsd:annotation>
   
</xsd:enumeration>
   
<xsd:enumeration value="PHL">
     
<xsd:annotation>
       
<xsd:documentation>Philippinen</xsd:documentation>
     
</xsd:annotation>
   
</xsd:enumeration>
   
<xsd:enumeration value="PCN">
     
<xsd:annotation>
       
<xsd:documentation>Pitcairninseln</xsd:documentation>
     
</xsd:annotation>
   
</xsd:enumeration>
   
<xsd:enumeration value="POL">
     
<xsd:annotation>
       
<xsd:documentation>Polen</xsd:documentation>
     
</xsd:annotation>
   
</xsd:enumeration>
   
<xsd:enumeration value="PRT">
     
<xsd:annotation>
       
<xsd:documentation>Portugal</xsd:documentation>
     
</xsd:annotation>
   
</xsd:enumeration>
   
<xsd:enumeration value="PRI">
     
<xsd:annotation>
       
<xsd:documentation>Puerto Rico</xsd:documentation>
     
</xsd:annotation>
   
</xsd:enumeration>
   
<xsd:enumeration value="TWN">
     
<xsd:annotation>
       
<xsd:documentation>Republik China (Taiwan)</xsd:documentation>
     
</xsd:annotation>
   
</xsd:enumeration>
   
<xsd:enumeration value="REU">
     
<xsd:annotation>
       
<xsd:documentation>Réunion</xsd:documentation>
     
</xsd:annotation>
   
</xsd:enumeration>
   
<xsd:enumeration value="RWA">
     
<xsd:annotation>
       
<xsd:documentation>Ruanda</xsd:documentation>
     
</xsd:annotation>
   
</xsd:enumeration>
   
<xsd:enumeration value="ROU">
     
<xsd:annotation>
       
<xsd:documentation>Rumänien</xsd:documentation>
     
</xsd:annotation>
   
</xsd:enumeration>
   
<xsd:enumeration value="RUS">
     
<xsd:annotation>
       
<xsd:documentation>Russische Föderation</xsd:documentation>
     
</xsd:annotation>
   
</xsd:enumeration>
   
<xsd:enumeration value="BLM">
     
<xsd:annotation>
       
<xsd:documentation>Saint-Barthélemy</xsd:documentation>
     
</xsd:annotation>
   
</xsd:enumeration>
   
<xsd:enumeration value="MAF">
     
<xsd:annotation>
       
<xsd:documentation>Saint-Martin (franz. Teil)</xsd:documentation>
     
</xsd:annotation>
   
</xsd:enumeration>
   
<xsd:enumeration value="SPM">
     
<xsd:annotation>
       
<xsd:documentation>Saint-Pierre und Miquelon</xsd:documentation>
     
</xsd:annotation>
   
</xsd:enumeration>
   
<xsd:enumeration value="SLB">
     
<xsd:annotation>
       
<xsd:documentation>Salomonen</xsd:documentation>
     
</xsd:annotation>
   
</xsd:enumeration>
   
<xsd:enumeration value="ZMB">
     
<xsd:annotation>
       
<xsd:documentation>Sambia</xsd:documentation>
     
</xsd:annotation>
   
</xsd:enumeration>
   
<xsd:enumeration value="WSM">
     
<xsd:annotation>
       
<xsd:documentation>Samoa</xsd:documentation>
     
</xsd:annotation>
   
</xsd:enumeration>
   
<xsd:enumeration value="SMR">
     
<xsd:annotation>
       
<xsd:documentation>San Marino</xsd:documentation>
     
</xsd:annotation>
   
</xsd:enumeration>
   
<xsd:enumeration value="STP">
     
<xsd:annotation>
       
<xsd:documentation>São Tomé und Príncipe</xsd:documentation>
     
</xsd:annotation>
   
</xsd:enumeration>
   
<xsd:enumeration value="SAU">
     
<xsd:annotation>
       
<xsd:documentation>Saudi-Arabien</xsd:documentation>
     
</xsd:annotation>
   
</xsd:enumeration>
   
<xsd:enumeration value="SWE">
     
<xsd:annotation>
       
<xsd:documentation>Schweden</xsd:documentation>
     
</xsd:annotation>
   
</xsd:enumeration>
   
<xsd:enumeration value="CHE">
     
<xsd:annotation>
       
<xsd:documentation>Schweiz (Confoederatio Helvetica)</xsd:documentation>
     
</xsd:annotation>
   
</xsd:enumeration>
   
<xsd:enumeration value="SEN">
     
<xsd:annotation>
       
<xsd:documentation>Senegal</xsd:documentation>
     
</xsd:annotation>
   
</xsd:enumeration>
   
<xsd:enumeration value="SRB">
     
<xsd:annotation>
       
<xsd:documentation>Serbien</xsd:documentation>
     
</xsd:annotation>
   
</xsd:enumeration>
   
<xsd:enumeration value="SCG">
     
<xsd:annotation>
       
<xsd:documentation>Serbien und Montenegro (historisch)</xsd:documentation>
     
</xsd:annotation>
   
</xsd:enumeration>
   
<xsd:enumeration value="SYC">
     
<xsd:annotation>
       
<xsd:documentation>Seychellen</xsd:documentation>
     
</xsd:annotation>
   
</xsd:enumeration>
   
<xsd:enumeration value="SLE">
     
<xsd:annotation>
       
<xsd:documentation>Sierra Leone</xsd:documentation>
     
</xsd:annotation>
   
</xsd:enumeration>
   
<xsd:enumeration value="ZWE">
     
<xsd:annotation>
       
<xsd:documentation>Simbabwe</xsd:documentation>
     
</xsd:annotation>
   
</xsd:enumeration>
   
<xsd:enumeration value="SGP">
     
<xsd:annotation>
       
<xsd:documentation>Singapur</xsd:documentation>
     
</xsd:annotation>
   
</xsd:enumeration>
   
<xsd:enumeration value="SXM">
     
<xsd:annotation>
       
<xsd:documentation>Sint Maarten (niederl. Teil)</xsd:documentation>
     
</xsd:annotation>
   
</xsd:enumeration>
   
<xsd:enumeration value="SVK">
     
<xsd:annotation>
       
<xsd:documentation>Slowakei</xsd:documentation>
     
</xsd:annotation>
   
</xsd:enumeration>
   
<xsd:enumeration value="SVN">
     
<xsd:annotation>
       
<xsd:documentation>Slowenien</xsd:documentation>
     
</xsd:annotation>
   
</xsd:enumeration>
   
<xsd:enumeration value="SOM">
     
<xsd:annotation>
       
<xsd:documentation>Somalia</xsd:documentation>
     
</xsd:annotation>
   
</xsd:enumeration>
   
<xsd:enumeration value="ESP">
     
<xsd:annotation>
       
<xsd:documentation>Spanien</xsd:documentation>
     
</xsd:annotation>
   
</xsd:enumeration>
   
<xsd:enumeration value="LKA">
     
<xsd:annotation>
       
<xsd:documentation>Sri Lanka</xsd:documentation>
     
</xsd:annotation>
   
</xsd:enumeration>
   
<xsd:enumeration value="SHN">
     
<xsd:annotation>
       
<xsd:documentation>St. Helena</xsd:documentation>
     
</xsd:annotation>
   
</xsd:enumeration>
   
<xsd:enumeration value="KNA">
     
<xsd:annotation>
       
<xsd:documentation>St. Kitts und Nevis</xsd:documentation>
     
</xsd:annotation>
   
</xsd:enumeration>
   
<xsd:enumeration value="LCA">
     
<xsd:annotation>
       
<xsd:documentation>St. Lucia</xsd:documentation>
     
</xsd:annotation>
   
</xsd:enumeration>
   
<xsd:enumeration value="VCT">
     
<xsd:annotation>
       
<xsd:documentation>St. Vincent und die Grenadinen</xsd:documentation>
     
</xsd:annotation>
   
</xsd:enumeration>
   
<xsd:enumeration value="PSE">
     
<xsd:annotation>
       
<xsd:documentation>Staat Palästina</xsd:documentation>
     
</xsd:annotation>
   
</xsd:enumeration>
   
<xsd:enumeration value="ZAF">
     
<xsd:annotation>
       
<xsd:documentation>Südafrika</xsd:documentation>
     
</xsd:annotation>
   
</xsd:enumeration>
   
<xsd:enumeration value="SDN">
     
<xsd:annotation>
       
<xsd:documentation>Sudan</xsd:documentation>
     
</xsd:annotation>
   
</xsd:enumeration>
   
<xsd:enumeration value="SGS">
     
<xsd:annotation>
       
<xsd:documentation>Südgeorgien und die Südlichen Sandwichinseln</xsd:documentation>
     
</xsd:annotation>
   
</xsd:enumeration>
   
<xsd:enumeration value="SSD">
     
<xsd:annotation>
       
<xsd:documentation>Südsudan</xsd:documentation>
     
</xsd:annotation>
   
</xsd:enumeration>
   
<xsd:enumeration value="SUR">
     
<xsd:annotation>
       
<xsd:documentation>Suriname</xsd:documentation>
     
</xsd:annotation>
   
</xsd:enumeration>
   
<xsd:enumeration value="SJM">
     
<xsd:annotation>
       
<xsd:documentation>Svalbard und Jan Mayen</xsd:documentation>
     
</xsd:annotation>
   
</xsd:enumeration>
   
<xsd:enumeration value="SWZ">
     
<xsd:annotation>
       
<xsd:documentation>Swasiland</xsd:documentation>
     
</xsd:annotation>
   
</xsd:enumeration>
   
<xsd:enumeration value="SYR">
     
<xsd:annotation>
       
<xsd:documentation>Syrien, Arabische Republik</xsd:documentation>
     
</xsd:annotation>
   
</xsd:enumeration>
   
<xsd:enumeration value="TJK">
     
<xsd:annotation>
       
<xsd:documentation>Tadschikistan</xsd:documentation>
     
</xsd:annotation>
   
</xsd:enumeration>
   
<xsd:enumeration value="TZA">
     
<xsd:annotation>
       
<xsd:documentation>Tansania, Vereinigte Republik</xsd:documentation>
     
</xsd:annotation>
   
</xsd:enumeration>
   
<xsd:enumeration value="THA">
     
<xsd:annotation>
       
<xsd:documentation>Thailand</xsd:documentation>
     
</xsd:annotation>
   
</xsd:enumeration>
   
<xsd:enumeration value="TGO">
     
<xsd:annotation>
       
<xsd:documentation>Togo</xsd:documentation>
     
</xsd:annotation>
   
</xsd:enumeration>
   
<xsd:enumeration value="TKL">
     
<xsd:annotation>
       
<xsd:documentation>Tokelau</xsd:documentation>
     
</xsd:annotation>
   
</xsd:enumeration>
   
<xsd:enumeration value="TON">
     
<xsd:annotation>
       
<xsd:documentation>Tonga</xsd:documentation>
     
</xsd:annotation>
   
</xsd:enumeration>
   
<xsd:enumeration value="TTO">
     
<xsd:annotation>
       
<xsd:documentation>Trinidad und Tobago</xsd:documentation>
     
</xsd:annotation>
   
</xsd:enumeration>
   
<xsd:enumeration value="TAA">
     
<xsd:annotation>
       
<xsd:documentation>Tristan da Cunha</xsd:documentation>
     
</xsd:annotation>
   
</xsd:enumeration>
   
<xsd:enumeration value="TCD">
     
<xsd:annotation>
       
<xsd:documentation>Tschad</xsd:documentation>
     
</xsd:annotation>
   
</xsd:enumeration>
   
<xsd:enumeration value="CZE">
     
<xsd:annotation>
       
<xsd:documentation>Tschechien</xsd:documentation>
     
</xsd:annotation>
   
</xsd:enumeration>
   
<xsd:enumeration value="CSK">
     
<xsd:annotation>
       
<xsd:documentation>Tschechoslowakei (historisch)</xsd:documentation>
     
</xsd:annotation>
   
</xsd:enumeration>
   
<xsd:enumeration value="TUN">
     
<xsd:annotation>
       
<xsd:documentation>Tunesien</xsd:documentation>
     
</xsd:annotation>
   
</xsd:enumeration>
   
<xsd:enumeration value="TUR">
     
<xsd:annotation>
       
<xsd:documentation>Türkei</xsd:documentation>
     
</xsd:annotation>
   
</xsd:enumeration>
   
<xsd:enumeration value="TKM">
     
<xsd:annotation>
       
<xsd:documentation>Turkmenistan</xsd:documentation>
     
</xsd:annotation>
   
</xsd:enumeration>
   
<xsd:enumeration value="TCA">
     
<xsd:annotation>
       
<xsd:documentation>Turks- und Caicosinseln</xsd:documentation>
     
</xsd:annotation>
   
</xsd:enumeration>
   
<xsd:enumeration value="TUV">
     
<xsd:annotation>
       
<xsd:documentation>Tuvalu</xsd:documentation>
     
</xsd:annotation>
   
</xsd:enumeration>
   
<xsd:enumeration value="SUN">
     
<xsd:annotation>
       
<xsd:documentation>UdSSR (historisch)</xsd:documentation>
     
</xsd:annotation>
   
</xsd:enumeration>
   
<xsd:enumeration value="UGA">
     
<xsd:annotation>
       
<xsd:documentation>Uganda</xsd:documentation>
     
</xsd:annotation>
   
</xsd:enumeration>
   
<xsd:enumeration value="UKR">
     
<xsd:annotation>
       
<xsd:documentation>Ukraine</xsd:documentation>
     
</xsd:annotation>
   
</xsd:enumeration>
   
<xsd:enumeration value="HUN">
     
<xsd:annotation>
       
<xsd:documentation>Ungarn</xsd:documentation>
     
</xsd:annotation>
   
</xsd:enumeration>
   
<xsd:enumeration value="UMI">
     
<xsd:annotation>
       
<xsd:documentation>United States Minor Outlying Islands</xsd:documentation>
     
</xsd:annotation>
   
</xsd:enumeration>
   
<xsd:enumeration value="URY">
     
<xsd:annotation>
       
<xsd:documentation>Uruguay</xsd:documentation>
     
</xsd:annotation>
   
</xsd:enumeration>
   
<xsd:enumeration value="UZB">
     
<xsd:annotation>
       
<xsd:documentation>Usbekistan</xsd:documentation>
     
</xsd:annotation>
   
</xsd:enumeration>
   
<xsd:enumeration value="VUT">
     
<xsd:annotation>
       
<xsd:documentation>Vanuatu</xsd:documentation>
     
</xsd:annotation>
   
</xsd:enumeration>
   
<xsd:enumeration value="VAT">
     
<xsd:annotation>
       
<xsd:documentation>Vatikanstadt</xsd:documentation>
     
</xsd:annotation>
   
</xsd:enumeration>
   
<xsd:enumeration value="VEN">
     
<xsd:annotation>
       
<xsd:documentation>Venezuela</xsd:documentation>
     
</xsd:annotation>
   
</xsd:enumeration>
   
<xsd:enumeration value="ARE">
     
<xsd:annotation>
       
<xsd:documentation>Vereinigte Arabische Emirate</xsd:documentation>
     
</xsd:annotation>
   
</xsd:enumeration>
   
<xsd:enumeration value="USA">
     
<xsd:annotation>
       
<xsd:documentation>Vereinigte Staaten von Amerika</xsd:documentation>
     
</xsd:annotation>
   
</xsd:enumeration>
   
<xsd:enumeration value="GBR">
     
<xsd:annotation>
       
<xsd:documentation>Vereinigtes Königreich Großbritannien und Nordirland</xsd:documentation>
     
</xsd:annotation>
   
</xsd:enumeration>
   
<xsd:enumeration value="VNM">
     
<xsd:annotation>
       
<xsd:documentation>Vietnam</xsd:documentation>
     
</xsd:annotation>
   
</xsd:enumeration>
   
<xsd:enumeration value="WLF">
     
<xsd:annotation>
       
<xsd:documentation>Wallis und Futuna</xsd:documentation>
     
</xsd:annotation>
   
</xsd:enumeration>
   
<xsd:enumeration value="CXR">
     
<xsd:annotation>
       
<xsd:documentation>Weihnachtsinsel</xsd:documentation>
     
</xsd:annotation>
   
</xsd:enumeration>
   
<xsd:enumeration value="ESH">
     
<xsd:annotation>
       
<xsd:documentation>Westsahara</xsd:documentation>
     
</xsd:annotation>
   
</xsd:enumeration>
   
<xsd:enumeration value="ZAR">
     
<xsd:annotation>
       
<xsd:documentation>Zaire (jetzt Demokratische Republik Kongo)</xsd:documentation>
     
</xsd:annotation>
   
</xsd:enumeration>
   
<xsd:enumeration value="CAF">
     
<xsd:annotation>
       
<xsd:documentation>Zentralafrikanische Republik</xsd:documentation>
     
</xsd:annotation>
   
</xsd:enumeration>
   
<xsd:enumeration value="CYP">
     
<xsd:annotation>
       
<xsd:documentation>Zypern</xsd:documentation>
     
</xsd:annotation>
   
</xsd:enumeration>
 
</xsd:restriction>
</xsd:simpleType>

simpleType LegArtCd_Type
namespace urn:omds20
type restriction of xsd:string
properties
base xsd:string
used by
attribute EL-Legitimation_Type/@LegArtCd
facets
Kind Value Annotation
enumeration 99
documentation
sonstige
enumeration FA
documentation
Firmenbuchauszug
enumeration FS
documentation
Führerschein
enumeration PA
documentation
Personalausweis
enumeration RP
documentation
Reisepass
annotation
documentation
Legitimierungsart
source <xsd:simpleType name="LegArtCd_Type">
 
<xsd:annotation>
   
<xsd:documentation>Legitimierungsart</xsd:documentation>
 
</xsd:annotation>
 
<xsd:restriction base="xsd:string">
   
<xsd:enumeration value="99">
     
<xsd:annotation>
       
<xsd:documentation>sonstige</xsd:documentation>
     
</xsd:annotation>
   
</xsd:enumeration>
   
<xsd:enumeration value="FA">
     
<xsd:annotation>
       
<xsd:documentation>Firmenbuchauszug</xsd:documentation>
     
</xsd:annotation>
   
</xsd:enumeration>
   
<xsd:enumeration value="FS">
     
<xsd:annotation>
       
<xsd:documentation>Führerschein</xsd:documentation>
     
</xsd:annotation>
   
</xsd:enumeration>
   
<xsd:enumeration value="PA">
     
<xsd:annotation>
       
<xsd:documentation>Personalausweis</xsd:documentation>
     
</xsd:annotation>
   
</xsd:enumeration>
   
<xsd:enumeration value="RP">
     
<xsd:annotation>
       
<xsd:documentation>Reisepass</xsd:documentation>
     
</xsd:annotation>
   
</xsd:enumeration>
 
</xsd:restriction>
</xsd:simpleType>

simpleType LoeschCd_Type
namespace urn:omds20
type restriction of xsd:string
properties
base xsd:string
used by
attribute LOESCHANSTOSS_Type/@LoeschCd
facets
Kind Value Annotation
enumeration M
documentation
Markieren als nichtmehrversorgt
enumeration L
documentation
Löschen wg.z.B.Falschlieferung
enumeration G
documentation
Gesetzlich: Hinweis an Makler - Person/Vertrag/Schaden wurden bei der VU wegen DSG gelöscht
annotation
documentation
Löschungsarten
source <xsd:simpleType name="LoeschCd_Type">
 
<xsd:annotation>
   
<xsd:documentation>Löschungsarten</xsd:documentation>
 
</xsd:annotation>
 
<xsd:restriction base="xsd:string">
   
<xsd:enumeration value="M">
     
<xsd:annotation>
       
<xsd:documentation>Markieren als nichtmehrversorgt</xsd:documentation>
     
</xsd:annotation>
   
</xsd:enumeration>
   
<xsd:enumeration value="L">
     
<xsd:annotation>
       
<xsd:documentation>Löschen wg.z.B.Falschlieferung</xsd:documentation>
     
</xsd:annotation>
   
</xsd:enumeration>
   
<xsd:enumeration value="G">
     
<xsd:annotation>
       
<xsd:documentation>Gesetzlich: Hinweis an Makler - Person/Vertrag/Schaden wurden bei der VU wegen DSG gelöscht</xsd:documentation>
     
</xsd:annotation>
   
</xsd:enumeration>
 
</xsd:restriction>
</xsd:simpleType>

simpleType MahnStufeCd_Type
namespace urn:omds20
type restriction of xsd:string
properties
base xsd:string
used by
attributes MAHNUNG_Type/@MahnStufeCd MAHNUNG_Type/@MahnStufeCdNext
facets
Kind Value Annotation
enumeration E
documentation
erledigt
enumeration 00
documentation
unbekannt
enumeration 01
documentation
Zahlungserinnerung
enumeration 02
documentation
Qualifizierte Mahnung (§38 bzw. §39)
enumeration 03
documentation
Deckungsfreiheit
enumeration 04
documentation
Klagsandrohung
enumeration 05
documentation
Klagetermin
enumeration 06
documentation
Betreuerintervention vor Mahnklage
enumeration 07
documentation
Auftrag zur Klage
enumeration 08
documentation
Androhung Kennzeichenentzug (§61/3)
enumeration 09
documentation
Prämienklage eingebracht
enumeration 10
documentation
Brief §39
enumeration 11
documentation
Durchführung Kennzeichenentzug (§61/4)
enumeration 12
documentation
Androhung Storno
enumeration 13
documentation
Durchführung Storno
enumeration 99
documentation
Sonstiges
annotation
documentation
Mahnstufe
source <xsd:simpleType name="MahnStufeCd_Type">
 
<xsd:annotation>
   
<xsd:documentation>Mahnstufe</xsd:documentation>
 
</xsd:annotation>
 
<xsd:restriction base="xsd:string">
   
<xsd:enumeration value="E">
     
<xsd:annotation>
       
<xsd:documentation>erledigt</xsd:documentation>
     
</xsd:annotation>
   
</xsd:enumeration>
   
<xsd:enumeration value="00">
     
<xsd:annotation>
       
<xsd:documentation>unbekannt</xsd:documentation>
     
</xsd:annotation>
   
</xsd:enumeration>
   
<xsd:enumeration value="01">
     
<xsd:annotation>
       
<xsd:documentation>Zahlungserinnerung</xsd:documentation>
     
</xsd:annotation>
   
</xsd:enumeration>
   
<xsd:enumeration value="02">
     
<xsd:annotation>
       
<xsd:documentation>Qualifizierte Mahnung (§38 bzw. §39)</xsd:documentation>
     
</xsd:annotation>
   
</xsd:enumeration>
   
<xsd:enumeration value="03">
     
<xsd:annotation>
       
<xsd:documentation>Deckungsfreiheit</xsd:documentation>
     
</xsd:annotation>
   
</xsd:enumeration>
   
<xsd:enumeration value="04">
     
<xsd:annotation>
       
<xsd:documentation>Klagsandrohung</xsd:documentation>
     
</xsd:annotation>
   
</xsd:enumeration>
   
<xsd:enumeration value="05">
     
<xsd:annotation>
       
<xsd:documentation>Klagetermin</xsd:documentation>
     
</xsd:annotation>
   
</xsd:enumeration>
   
<xsd:enumeration value="06">
     
<xsd:annotation>
       
<xsd:documentation>Betreuerintervention vor Mahnklage</xsd:documentation>
     
</xsd:annotation>
   
</xsd:enumeration>
   
<xsd:enumeration value="07">
     
<xsd:annotation>
       
<xsd:documentation>Auftrag zur Klage</xsd:documentation>
     
</xsd:annotation>
   
</xsd:enumeration>
   
<xsd:enumeration value="08">
     
<xsd:annotation>
       
<xsd:documentation>Androhung Kennzeichenentzug (§61/3)</xsd:documentation>
     
</xsd:annotation>
   
</xsd:enumeration>
   
<xsd:enumeration value="09">
     
<xsd:annotation>
       
<xsd:documentation>Prämienklage eingebracht</xsd:documentation>
     
</xsd:annotation>
   
</xsd:enumeration>
   
<xsd:enumeration value="10">
     
<xsd:annotation>
       
<xsd:documentation>Brief §39</xsd:documentation>
     
</xsd:annotation>
   
</xsd:enumeration>
   
<xsd:enumeration value="11">
     
<xsd:annotation>
       
<xsd:documentation>Durchführung Kennzeichenentzug (§61/4)</xsd:documentation>
     
</xsd:annotation>
   
</xsd:enumeration>
   
<xsd:enumeration value="12">
     
<xsd:annotation>
       
<xsd:documentation>Androhung Storno</xsd:documentation>
     
</xsd:annotation>
   
</xsd:enumeration>
   
<xsd:enumeration value="13">
     
<xsd:annotation>
       
<xsd:documentation>Durchführung Storno</xsd:documentation>
     
</xsd:annotation>
   
</xsd:enumeration>
   
<xsd:enumeration value="99">
     
<xsd:annotation>
       
<xsd:documentation>Sonstiges</xsd:documentation>
     
</xsd:annotation>
   
</xsd:enumeration>
 
</xsd:restriction>
</xsd:simpleType>

simpleType MaklerID_Type
namespace urn:omds20
type restriction of xsd:string
properties
base xsd:string
used by
attribute PAKET/@MaklerID
facets
Kind Value Annotation
minLength 1
maxLength 26
source <xsd:simpleType name="MaklerID_Type">
 
<xsd:restriction base="xsd:string">
   
<xsd:minLength value="1"/>
   
<xsd:maxLength value="26"/>
 
</xsd:restriction>
</xsd:simpleType>

simpleType NutzungCd_Type
namespace urn:omds20
type restriction of xsd:string
properties
base xsd:string
used by
attribute VERS_SACHE_Type/@NutzungCd
facets
Kind Value Annotation
enumeration 9
documentation
sonstige
enumeration S
documentation
ständig bewohnt
enumeration N
documentation
nicht ständig bewohnt
enumeration U
documentation
unbewohnt
enumeration G
documentation
geschäftliche Nutzung
annotation
documentation
Nutzung
source <xsd:simpleType name="NutzungCd_Type">
 
<xsd:annotation>
   
<xsd:documentation>Nutzung</xsd:documentation>
 
</xsd:annotation>
 
<xsd:restriction base="xsd:string">
   
<xsd:enumeration value="9">
     
<xsd:annotation>
       
<xsd:documentation>sonstige</xsd:documentation>
     
</xsd:annotation>
   
</xsd:enumeration>
   
<xsd:enumeration value="S">
     
<xsd:annotation>
       
<xsd:documentation>ständig bewohnt</xsd:documentation>
     
</xsd:annotation>
   
</xsd:enumeration>
   
<xsd:enumeration value="N">
     
<xsd:annotation>
       
<xsd:documentation>nicht ständig bewohnt</xsd:documentation>
     
</xsd:annotation>
   
</xsd:enumeration>
   
<xsd:enumeration value="U">
     
<xsd:annotation>
       
<xsd:documentation>unbewohnt</xsd:documentation>
     
</xsd:annotation>
   
</xsd:enumeration>
   
<xsd:enumeration value="G">
     
<xsd:annotation>
       
<xsd:documentation>geschäftliche Nutzung</xsd:documentation>
     
</xsd:annotation>
   
</xsd:enumeration>
 
</xsd:restriction>
</xsd:simpleType>

simpleType ObjektdatenCd_Type
namespace urn:omds20
type restriction of xsd:string
properties
base xsd:string
used by
attribute EL-Objektdaten_Type/@ObjektdatenCd
facets
Kind Value Annotation
enumeration 99
documentation
sonstiges
enumeration 01
documentation
Alarmanlage
enumeration 02
documentation
Anzahl Tiere
enumeration 03
documentation
Anzahl weitere Personen
enumeration 04
documentation
Erreichbarkeit für Löschfahrzeuge
enumeration 05
documentation
Geschosse über Erdniveau
enumeration 06
documentation
Lage (HORA-Zone)
enumeration 07
documentation
Preis pro Quadratmeter
enumeration 08
documentation
Quadratmeter
enumeration 09
documentation
Safe
enumeration 10
documentation
Solaranlage/Fotovoltaik
enumeration 11
documentation
Tarifzone
enumeration 12
documentation
Tiefkühlbehälter
enumeration 13
documentation
Wintergarten
enumeration 14
documentation
im verbauten Ort
enumeration 15
documentation
außerhalb des Ortsgebiets
enumeration 16
documentation
Keller
enumeration 17
documentation
Schwimmbecken
enumeration 18
documentation
Wohnfläche gesamt
enumeration 19
documentation
Inventar
enumeration 20
documentation
Erntefrüchte
enumeration 21
documentation
Kulturen
enumeration 22
documentation
Arbeitsmaschinen
enumeration 23
documentation
Erdbebenzone
enumeration 24
documentation
Hagelzone
enumeration 25
documentation
Schneelast
enumeration 26
documentation
Sturmzone
annotation
documentation
Objektdatenart
source <xsd:simpleType name="ObjektdatenCd_Type">
 
<xsd:annotation>
   
<xsd:documentation>Objektdatenart</xsd:documentation>
 
</xsd:annotation>
 
<xsd:restriction base="xsd:string">
   
<xsd:enumeration value="99">
     
<xsd:annotation>
       
<xsd:documentation>sonstiges</xsd:documentation>
     
</xsd:annotation>
   
</xsd:enumeration>
   
<xsd:enumeration value="01">
     
<xsd:annotation>
       
<xsd:documentation>Alarmanlage</xsd:documentation>
     
</xsd:annotation>
   
</xsd:enumeration>
   
<xsd:enumeration value="02">
     
<xsd:annotation>
       
<xsd:documentation>Anzahl Tiere</xsd:documentation>
     
</xsd:annotation>
   
</xsd:enumeration>
   
<xsd:enumeration value="03">
     
<xsd:annotation>
       
<xsd:documentation>Anzahl weitere Personen</xsd:documentation>
     
</xsd:annotation>
   
</xsd:enumeration>
   
<xsd:enumeration value="04">
     
<xsd:annotation>
       
<xsd:documentation>Erreichbarkeit für Löschfahrzeuge</xsd:documentation>
     
</xsd:annotation>
   
</xsd:enumeration>
   
<xsd:enumeration value="05">
     
<xsd:annotation>
       
<xsd:documentation>Geschosse über Erdniveau</xsd:documentation>
     
</xsd:annotation>
   
</xsd:enumeration>
   
<xsd:enumeration value="06">
     
<xsd:annotation>
       
<xsd:documentation>Lage (HORA-Zone)</xsd:documentation>
     
</xsd:annotation>
   
</xsd:enumeration>
   
<xsd:enumeration value="07">
     
<xsd:annotation>
       
<xsd:documentation>Preis pro Quadratmeter</xsd:documentation>
     
</xsd:annotation>
   
</xsd:enumeration>
   
<xsd:enumeration value="08">
     
<xsd:annotation>
       
<xsd:documentation>Quadratmeter</xsd:documentation>
     
</xsd:annotation>
   
</xsd:enumeration>
   
<xsd:enumeration value="09">
     
<xsd:annotation>
       
<xsd:documentation>Safe</xsd:documentation>
     
</xsd:annotation>
   
</xsd:enumeration>
   
<xsd:enumeration value="10">
     
<xsd:annotation>
       
<xsd:documentation>Solaranlage/Fotovoltaik</xsd:documentation>
     
</xsd:annotation>
   
</xsd:enumeration>
   
<xsd:enumeration value="11">
     
<xsd:annotation>
       
<xsd:documentation>Tarifzone</xsd:documentation>
     
</xsd:annotation>
   
</xsd:enumeration>
   
<xsd:enumeration value="12">
     
<xsd:annotation>
       
<xsd:documentation>Tiefkühlbehälter</xsd:documentation>
     
</xsd:annotation>
   
</xsd:enumeration>
   
<xsd:enumeration value="13">
     
<xsd:annotation>
       
<xsd:documentation>Wintergarten</xsd:documentation>
     
</xsd:annotation>
   
</xsd:enumeration>
   
<xsd:enumeration value="14">
     
<xsd:annotation>
       
<xsd:documentation>im verbauten Ort</xsd:documentation>
     
</xsd:annotation>
   
</xsd:enumeration>
   
<xsd:enumeration value="15">
     
<xsd:annotation>
       
<xsd:documentation>außerhalb des Ortsgebiets</xsd:documentation>
     
</xsd:annotation>
   
</xsd:enumeration>
   
<xsd:enumeration value="16">
     
<xsd:annotation>
       
<xsd:documentation>Keller</xsd:documentation>
     
</xsd:annotation>
   
</xsd:enumeration>
   
<xsd:enumeration value="17">
     
<xsd:annotation>
       
<xsd:documentation>Schwimmbecken</xsd:documentation>
     
</xsd:annotation>
   
</xsd:enumeration>
   
<xsd:enumeration value="18">
     
<xsd:annotation>
       
<xsd:documentation>Wohnfläche gesamt</xsd:documentation>
     
</xsd:annotation>
   
</xsd:enumeration>
   
<xsd:enumeration value="19">
     
<xsd:annotation>
       
<xsd:documentation>Inventar</xsd:documentation>
     
</xsd:annotation>
   
</xsd:enumeration>
   
<xsd:enumeration value="20">
     
<xsd:annotation>
       
<xsd:documentation>Erntefrüchte</xsd:documentation>
     
</xsd:annotation>
   
</xsd:enumeration>
   
<xsd:enumeration value="21">
     
<xsd:annotation>
       
<xsd:documentation>Kulturen</xsd:documentation>
     
</xsd:annotation>
   
</xsd:enumeration>
   
<xsd:enumeration value="22">
     
<xsd:annotation>
       
<xsd:documentation>Arbeitsmaschinen</xsd:documentation>
     
</xsd:annotation>
   
</xsd:enumeration>
   
<xsd:enumeration value="23">
     
<xsd:annotation>
       
<xsd:documentation>Erdbebenzone</xsd:documentation>
     
</xsd:annotation>
   
</xsd:enumeration>
   
<xsd:enumeration value="24">
     
<xsd:annotation>
       
<xsd:documentation>Hagelzone</xsd:documentation>
     
</xsd:annotation>
   
</xsd:enumeration>
   
<xsd:enumeration value="25">
     
<xsd:annotation>
       
<xsd:documentation>Schneelast</xsd:documentation>
     
</xsd:annotation>
   
</xsd:enumeration>
   
<xsd:enumeration value="26">
     
<xsd:annotation>
       
<xsd:documentation>Sturmzone</xsd:documentation>
     
</xsd:annotation>
   
</xsd:enumeration>
 
</xsd:restriction>
</xsd:simpleType>

simpleType OMDSVersion_Type
namespace urn:omds20
type restriction of xsd:string
properties
base xsd:string
used by
attribute PAKET/@OMDSVersion
facets
Kind Value Annotation
length 6
pattern [0-9][0-9][0-9]-[0-9][0-9]
source <xsd:simpleType name="OMDSVersion_Type">
 
<xsd:restriction base="xsd:string">
   
<xsd:length value="6"/>
   
<xsd:pattern value="[0-9][0-9][0-9]-[0-9][0-9]"/>
 
</xsd:restriction>
</xsd:simpleType>

simpleType PaketInhCd_Type
namespace urn:omds20
type restriction of xsd:string
properties
base xsd:string
used by
element OMDSPackageInfoType/packageContentCode
attribute PAKET/@PaketInhCd
facets
Kind Value Annotation
enumeration AI
documentation
Allgem. Initialbestand (generelle Schlüssel)
enumeration VF
documentation
VU Fondsbestand
enumeration VI
documentation
VU Initialbestand (VU Schlüssel)
enumeration VK
documentation
VU Mahn/Klagebestand
enumeration VM
documentation
VU Mischbestand
enumeration VP
documentation
VU Provisionen
enumeration VS
documentation
VU Schadenbestand
enumeration VV
documentation
VU Vertragsbestand
annotation
documentation
Paketinhalt
source <xsd:simpleType name="PaketInhCd_Type">
 
<xsd:annotation>
   
<xsd:documentation>Paketinhalt</xsd:documentation>
 
</xsd:annotation>
 
<xsd:restriction base="xsd:string">
   
<xsd:enumeration value="AI">
     
<xsd:annotation>
       
<xsd:documentation>Allgem. Initialbestand (generelle Schlüssel)</xsd:documentation>
     
</xsd:annotation>
   
</xsd:enumeration>
   
<xsd:enumeration value="VF">
     
<xsd:annotation>
       
<xsd:documentation>VU Fondsbestand</xsd:documentation>
     
</xsd:annotation>
   
</xsd:enumeration>
   
<xsd:enumeration value="VI">
     
<xsd:annotation>
       
<xsd:documentation>VU Initialbestand (VU Schlüssel)</xsd:documentation>
     
</xsd:annotation>
   
</xsd:enumeration>
   
<xsd:enumeration value="VK">
     
<xsd:annotation>
       
<xsd:documentation>VU Mahn/Klagebestand</xsd:documentation>
     
</xsd:annotation>
   
</xsd:enumeration>
   
<xsd:enumeration value="VM">
     
<xsd:annotation>
       
<xsd:documentation>VU Mischbestand</xsd:documentation>
     
</xsd:annotation>
   
</xsd:enumeration>
   
<xsd:enumeration value="VP">
     
<xsd:annotation>
       
<xsd:documentation>VU Provisionen</xsd:documentation>
     
</xsd:annotation>
   
</xsd:enumeration>
   
<xsd:enumeration value="VS">
     
<xsd:annotation>
       
<xsd:documentation>VU Schadenbestand</xsd:documentation>
     
</xsd:annotation>
   
</xsd:enumeration>
   
<xsd:enumeration value="VV">
     
<xsd:annotation>
       
<xsd:documentation>VU Vertragsbestand</xsd:documentation>
     
</xsd:annotation>
   
</xsd:enumeration>
 
</xsd:restriction>
</xsd:simpleType>

simpleType PaketUmfCd_Type
namespace urn:omds20
type restriction of xsd:string
properties
base xsd:string
used by
element OMDSPackageInfoType/packageExtent
attribute PAKET/@PaketUmfCd
facets
Kind Value Annotation
enumeration D
documentation
Differenz
enumeration G
documentation
gesamt
annotation
documentation
Paketumfang
source <xsd:simpleType name="PaketUmfCd_Type">
 
<xsd:annotation>
   
<xsd:documentation>Paketumfang</xsd:documentation>
 
</xsd:annotation>
 
<xsd:restriction base="xsd:string">
   
<xsd:enumeration value="D">
     
<xsd:annotation>
       
<xsd:documentation>Differenz</xsd:documentation>
     
</xsd:annotation>
   
</xsd:enumeration>
   
<xsd:enumeration value="G">
     
<xsd:annotation>
       
<xsd:documentation>gesamt</xsd:documentation>
     
</xsd:annotation>
   
</xsd:enumeration>
 
</xsd:restriction>
</xsd:simpleType>

simpleType PersArtCd_Type
namespace urn:omds20
type restriction of xsd:string
properties
base xsd:string
used by
attributes PERSON_Type/@PersArtCd Person_Type/@PersArtCd
facets
Kind Value Annotation
enumeration N
documentation
natürliche Person
enumeration S
documentation
sonstige Person
annotation
documentation
Personenart
source <xsd:simpleType name="PersArtCd_Type">
 
<xsd:annotation>
   
<xsd:documentation>Personenart</xsd:documentation>
 
</xsd:annotation>
 
<xsd:restriction base="xsd:string">
   
<xsd:enumeration value="N">
     
<xsd:annotation>
       
<xsd:documentation>natürliche Person</xsd:documentation>
     
</xsd:annotation>
   
</xsd:enumeration>
   
<xsd:enumeration value="S">
     
<xsd:annotation>
       
<xsd:documentation>sonstige Person</xsd:documentation>
     
</xsd:annotation>
   
</xsd:enumeration>
 
</xsd:restriction>
</xsd:simpleType>

simpleType Personennr
namespace urn:omds20
type restriction of xsd:string
properties
base xsd:string
used by
elements PolicyPartnerRole/partnerNumber DeepLinkPartnerRequest/partnerNumber
attributes PERSON_Type/@Personennr VERTRAGSPERSON_Type/@Personennr VERS_PERSON_Type/@Personennr SCHADEN_BETEILIGTER_Type/@Personennr LOESCHANSTOSS_Type/@Personennr
facets
Kind Value Annotation
minLength 1
maxLength 26
source <xsd:simpleType name="Personennr">
 
<xsd:restriction base="xsd:string">
   
<xsd:minLength value="1"/>
   
<xsd:maxLength value="26"/>
 
</xsd:restriction>
</xsd:simpleType>

simpleType PersonID_Type
namespace urn:omds20
type restriction of xsd:string
properties
base xsd:string
used by
attributes NATUERLICHE_PERSON_Type/@PersonID_Makler SONSTIGE_PERSON_Type/@PersonID_Makler NATUERLICHE_PERSON_Type/@PersonID_VU SONSTIGE_PERSON_Type/@PersonID_VU
facets
Kind Value Annotation
maxLength 50
source <xsd:simpleType name="PersonID_Type">
 
<xsd:restriction base="xsd:string">
   
<xsd:maxLength value="50"/>
 
</xsd:restriction>
</xsd:simpleType>

simpleType PfrArtCd_Type
namespace urn:omds20
type restriction of xsd:string
properties
base xsd:string
used by
attribute EL-Praemienfreistellung_Type/@PfrArtCd
facets
Kind Value Annotation
enumeration 1
documentation
tariflich
enumeration 2
documentation
beantragt
enumeration 3
documentation
bedingungsgemäß
enumeration 9
documentation
sonstige
annotation
documentation
Prämienfreiart
source <xsd:simpleType name="PfrArtCd_Type">
 
<xsd:annotation>
   
<xsd:documentation>Prämienfreiart</xsd:documentation>
 
</xsd:annotation>
 
<xsd:restriction base="xsd:string">
   
<xsd:enumeration value="1">
     
<xsd:annotation>
       
<xsd:documentation>tariflich</xsd:documentation>
     
</xsd:annotation>
   
</xsd:enumeration>
   
<xsd:enumeration value="2">
     
<xsd:annotation>
       
<xsd:documentation>beantragt</xsd:documentation>
     
</xsd:annotation>
   
</xsd:enumeration>
   
<xsd:enumeration value="3">
     
<xsd:annotation>
       
<xsd:documentation>bedingungsgemäß</xsd:documentation>
     
</xsd:annotation>
   
</xsd:enumeration>
   
<xsd:enumeration value="9">
     
<xsd:annotation>
       
<xsd:documentation>sonstige</xsd:documentation>
     
</xsd:annotation>
   
</xsd:enumeration>
 
</xsd:restriction>
</xsd:simpleType>

simpleType Pol_Kennz_Type
namespace urn:omds20
type restriction of xsd:string
properties
base xsd:string
used by
attributes VERS_KFZ_Type/@Pol_Kennz EL-KFZ-Kennzeichen_Type/@Pol_Kennz
facets
Kind Value Annotation
minLength 1
maxLength 12
annotation
documentation
KFZ Kennzeichen
source <xsd:simpleType name="Pol_Kennz_Type">
 
<xsd:annotation>
   
<xsd:documentation>KFZ Kennzeichen</xsd:documentation>
 
</xsd:annotation>
 
<xsd:restriction base="xsd:string">
   
<xsd:minLength value="1"/>
   
<xsd:maxLength value="12"/>
 
</xsd:restriction>
</xsd:simpleType>

simpleType PolArtCd_Type
namespace urn:omds20
type restriction of xsd:string
properties
base xsd:string
used by
attribute EL-Polizzennummer_Type/@PolArtCd
facets
Kind Value Annotation
enumeration E
documentation
Ersatzpolizze bei Ersatz/Konv.
enumeration N
documentation
Nachversicherung
enumeration V
documentation
Vorpolizze bei Ersatz/Konv.
enumeration X
documentation
Vorpolizze bei Migration
annotation
documentation
Polizzenart
source <xsd:simpleType name="PolArtCd_Type">
 
<xsd:annotation>
   
<xsd:documentation>Polizzenart</xsd:documentation>
 
</xsd:annotation>
 
<xsd:restriction base="xsd:string">
   
<xsd:enumeration value="E">
     
<xsd:annotation>
       
<xsd:documentation>Ersatzpolizze bei Ersatz/Konv.</xsd:documentation>
     
</xsd:annotation>
   
</xsd:enumeration>
   
<xsd:enumeration value="N">
     
<xsd:annotation>
       
<xsd:documentation>Nachversicherung</xsd:documentation>
     
</xsd:annotation>
   
</xsd:enumeration>
   
<xsd:enumeration value="V">
     
<xsd:annotation>
       
<xsd:documentation>Vorpolizze bei Ersatz/Konv.</xsd:documentation>
     
</xsd:annotation>
   
</xsd:enumeration>
   
<xsd:enumeration value="X">
     
<xsd:annotation>
       
<xsd:documentation>Vorpolizze bei Migration</xsd:documentation>
     
</xsd:annotation>
   
</xsd:enumeration>
 
</xsd:restriction>
</xsd:simpleType>

simpleType Polizzennr
namespace urn:omds20
type restriction of xsd:string
properties
base xsd:string
used by
elements Ersatzpolizzen_Type/Ersatzpolizzennummer1 Ersatzpolizzen_Type/Ersatzpolizzennummer2 Ersatzpolizzen_Type/Ersatzpolizzennummer3 ArcImageInfosRequest/policyNumber DeepLinkPolicyRequest/policyNumber Vorversicherung_Type/Polizzennr PolizzenObjektSpezifikation_Type/Polizzennr
attributes EL-Antrag_Type/@Nummer VERTRAG_Type/@Polizzennr VERTRAGSFONDS_Type/@Polizzennr SCHADEN_Type/@Polizzennr PROVISION_Type/@Polizzennr MAHNUNG_Type/@Polizzennr LOESCHANSTOSS_Type/@Polizzennr EL-Polizzennummer_Type/@PolNr GESCHAEDIGTES_OBJEKT_Type/@PolNrGesch PROVISION_Type/@Vorpolizze
facets
Kind Value Annotation
minLength 1
maxLength 26
source <xsd:simpleType name="Polizzennr">
 
<xsd:restriction base="xsd:string">
   
<xsd:minLength value="1"/>
   
<xsd:maxLength value="26"/>
 
</xsd:restriction>
</xsd:simpleType>

simpleType PortfolioID_Type
namespace urn:omds20
type restriction of xsd:string
properties
base xsd:string
used by
attribute PORTFOLIO_TYPE/@PortfolioID
facets
Kind Value Annotation
minLength 1
maxLength 40
source <xsd:simpleType name="PortfolioID_Type">
 
<xsd:restriction base="xsd:string">
   
<xsd:minLength value="1"/>
   
<xsd:maxLength value="40"/>
 
</xsd:restriction>
</xsd:simpleType>

simpleType PraemFristCd_Type
namespace urn:omds20
type restriction of xsd:string
properties
base xsd:string
used by
attribute RISIKO_Type/@PraemFristCd
facets
Kind Value Annotation
enumeration E
documentation
Einmal
enumeration J
documentation
Jahr
annotation
documentation
Prämienfrist
source <xsd:simpleType name="PraemFristCd_Type">
 
<xsd:annotation>
   
<xsd:documentation>Prämienfrist</xsd:documentation>
 
</xsd:annotation>
 
<xsd:restriction base="xsd:string">
   
<xsd:enumeration value="E">
     
<xsd:annotation>
       
<xsd:documentation>Einmal</xsd:documentation>
     
</xsd:annotation>
   
</xsd:enumeration>
   
<xsd:enumeration value="J">
     
<xsd:annotation>
       
<xsd:documentation>Jahr</xsd:documentation>
     
</xsd:annotation>
   
</xsd:enumeration>
 
</xsd:restriction>
</xsd:simpleType>

simpleType PraemKorrArtCd_Type
namespace urn:omds20
type restriction of xsd:string
properties
base xsd:string
used by
attribute EL-Praemienkorrektur_Type/@PraemKorrArtCd
facets
Kind Value Annotation
enumeration 99
documentation
sonstige
enumeration KR
documentation
Kundenrabatt
enumeration RZ
documentation
Risikozuschlag
enumeration TNL
documentation
tariflicher Nachlass
enumeration UZ
documentation
Unterjährigkeitszuschlag
annotation
documentation
Prämienkorrekturart
source <xsd:simpleType name="PraemKorrArtCd_Type">
 
<xsd:annotation>
   
<xsd:documentation>Prämienkorrekturart</xsd:documentation>
 
</xsd:annotation>
 
<xsd:restriction base="xsd:string">
   
<xsd:enumeration value="99">
     
<xsd:annotation>
       
<xsd:documentation>sonstige</xsd:documentation>
     
</xsd:annotation>
   
</xsd:enumeration>
   
<xsd:enumeration value="KR">
     
<xsd:annotation>
       
<xsd:documentation>Kundenrabatt</xsd:documentation>
     
</xsd:annotation>
   
</xsd:enumeration>
   
<xsd:enumeration value="RZ">
     
<xsd:annotation>
       
<xsd:documentation>Risikozuschlag</xsd:documentation>
     
</xsd:annotation>
   
</xsd:enumeration>
   
<xsd:enumeration value="TNL">
     
<xsd:annotation>
       
<xsd:documentation>tariflicher Nachlass</xsd:documentation>
     
</xsd:annotation>
   
</xsd:enumeration>
   
<xsd:enumeration value="UZ">
     
<xsd:annotation>
       
<xsd:documentation>Unterjährigkeitszuschlag</xsd:documentation>
     
</xsd:annotation>
   
</xsd:enumeration>
 
</xsd:restriction>
</xsd:simpleType>

simpleType ProvArtCd_Type
namespace urn:omds20
type restriction of xsd:string
properties
base xsd:string
used by
attribute PROVISION_Type/@ProvArtCd
facets
Kind Value Annotation
enumeration 99
documentation
sonstige
enumeration A
documentation
Abschlußprovision
enumeration B
documentation
Bonuszahlung
enumeration C
documentation
Betreuungsprovision
enumeration E
documentation
Einmalprovision
enumeration F
documentation
Folgeprovision
annotation
documentation
Provisionsart
source <xsd:simpleType name="ProvArtCd_Type">
 
<xsd:annotation>
   
<xsd:documentation>Provisionsart</xsd:documentation>
 
</xsd:annotation>
 
<xsd:restriction base="xsd:string">
   
<xsd:enumeration value="99">
     
<xsd:annotation>
       
<xsd:documentation>sonstige</xsd:documentation>
     
</xsd:annotation>
   
</xsd:enumeration>
   
<xsd:enumeration value="A">
     
<xsd:annotation>
       
<xsd:documentation>Abschlußprovision</xsd:documentation>
     
</xsd:annotation>
   
</xsd:enumeration>
   
<xsd:enumeration value="B">
     
<xsd:annotation>
       
<xsd:documentation>Bonuszahlung</xsd:documentation>
     
</xsd:annotation>
   
</xsd:enumeration>
   
<xsd:enumeration value="C">
     
<xsd:annotation>
       
<xsd:documentation>Betreuungsprovision</xsd:documentation>
     
</xsd:annotation>
   
</xsd:enumeration>
   
<xsd:enumeration value="E">
     
<xsd:annotation>
       
<xsd:documentation>Einmalprovision</xsd:documentation>
     
</xsd:annotation>
   
</xsd:enumeration>
   
<xsd:enumeration value="F">
     
<xsd:annotation>
       
<xsd:documentation>Folgeprovision</xsd:documentation>
     
</xsd:annotation>
   
</xsd:enumeration>
 
</xsd:restriction>
</xsd:simpleType>

simpleType Prozentsatz_Type
namespace urn:omds20
type restriction of xsd:decimal
properties
base xsd:decimal
used by
attributes FONDS_Type/@Prozentsatz PORTFOLIO_TYPE/@Prozentsatz
facets
Kind Value Annotation
totalDigits 9
fractionDigits 6
pattern \d{1,3}[.]\d\d\d\d\d\d
annotation
documentation
decimal xxx.xxxxxx (9,6)
source <xsd:simpleType name="Prozentsatz_Type">
 
<xsd:annotation>
   
<xsd:documentation>decimal xxx.xxxxxx (9,6)</xsd:documentation>
 
</xsd:annotation>
 
<xsd:restriction base="xsd:decimal">
   
<xsd:totalDigits value="9"/>
   
<xsd:fractionDigits value="6"/>
   
<xsd:pattern value="\d{1,3}[.]\d\d\d\d\d\d"/>
 
</xsd:restriction>
</xsd:simpleType>

simpleType RisikoArtCd_Type
namespace urn:omds20
type restriction of xsd:string
properties
base xsd:string
used by
attribute RISIKO_Type/@RisikoArtCd
facets
Kind Value Annotation
enumeration AH1
documentation
KFZ-Haftpflicht
enumeration AK1
documentation
Voll- und Gross-Schadenkasko
enumeration AK2
documentation
Teilkasko
enumeration AS1
documentation
KFZ-Assistance
enumeration AS2
documentation
Reise-Assistance
enumeration AS3
documentation
Wohn-Assistance
enumeration AS4
documentation
Unfall-Assistance
enumeration AU1
documentation
Insassen-Unfall
enumeration AU2
documentation
Insassen-Unfall Todesfall
enumeration AU3
documentation
Insassen-Unfall Invalidität
enumeration AU4
documentation
Insassen-Unfall Taggeld
enumeration AU5
documentation
Insassen-Unfall Heilkosten
enumeration AV1
documentation
Abfertigungs-Versicherung
enumeration BA1
documentation
Bausparen Ansparen
enumeration BD1
documentation
Bausparen Darlehen
enumeration B01
documentation
Betr.Unterbrechung-Feuer-Zivil
enumeration B02
documentation
Betr.Unterbrechung Feuer-Industrie
enumeration B03
documentation
Betr.Unterbrechung-EC
enumeration B04
documentation
Betr.Unterbrechung-Maschinenbruch
enumeration B05
documentation
Betr.Unterbrechung-Elementarschaden
enumeration B06
documentation
Betr.Unterbrechung f.freiber. Tätige
enumeration B11
documentation
Veranstaltungen
enumeration BL1
documentation
Blitzschlag
enumeration BL2
documentation
indirekter Blitzschlag
enumeration E01
documentation
Einbruch-Diebstahl
enumeration E02
documentation
Kassenboten
enumeration EC1
documentation
Extended Coverage
enumeration F01
documentation
Feuer-Zivil
enumeration F02
documentation
Feuer-Landwirtschaft
enumeration F03
documentation
Feuer-Industrie
enumeration F04
documentation
Feuer-EC
enumeration F05
documentation
Waldbrand
enumeration G01
documentation
Glasbruch privat
enumeration G02
documentation
Glasbruch Geschäft
enumeration H01
documentation
Allg.Haftpflicht
enumeration H02
documentation
Sonder-Haftpflicht
enumeration H03
documentation
Flug-Haftpflicht
enumeration H04
documentation
Vermögensschaden
enumeration H05
documentation
Atom-Haftpflicht
enumeration H06
documentation
Verkehrs-Haftpflicht
enumeration H07
documentation
Bauherrn-Haftpflicht
enumeration H08
documentation
Boots-Haftpflicht
enumeration H99
documentation
Sonstige Haftpflicht
enumeration HH1
documentation
Haushalt
enumeration K01
documentation
Spital
enumeration K02
documentation
Ambulanz
enumeration K03
documentation
Heilmittel
enumeration K04
documentation
Taggeld
enumeration K09
documentation
Reise-KV
enumeration K10
documentation
Pflegegeld
enumeration K99
documentation
KV sonstige
enumeration L01
documentation
Leben Kapital
enumeration L02
documentation
Leben Risiko
enumeration L03
documentation
Leben Rente
enumeration L04
documentation
Leben Dread Disease
enumeration L05
documentation
Leben veranlagungsorientiert
enumeration L06
documentation
Leben Kreditrestschuld
enumeration L07
documentation
Leben prämiengefördert
enumeration L08
documentation
Leben fondgebunden
enumeration L09
documentation
Berufsunfähigkeit
enumeration L10
documentation
Erwerbsunfähigkeit
enumeration L11
documentation
Pflegegeld
enumeration L99
documentation
Leben sonstige
enumeration LS1
documentation
Leasing
enumeration LW1
documentation
Leitungswasser
enumeration M01
documentation
Maschinenbruch
enumeration M02
documentation
Maschinen-Montage
enumeration M03
documentation
Maschinen-Garantie
enumeration M04
documentation
Elektrogeräte
enumeration M05
documentation
Computer und Unterhaltungselektronik
enumeration M06
documentation
Tiefkühltruhen
enumeration M07
documentation
Haustechnik
enumeration R01
documentation
Privat Rechtsschutz
enumeration R02
documentation
Kfz-Rechtsschutz
enumeration R03
documentation
Firmen-Rechtsschutz
enumeration R04
documentation
Schadenersatz- und Strafrechtsschutz
enumeration R05
documentation
Arbeitsgerichtsrechtsschutz
enumeration R06
documentation
Sozialversicherungsrechtsschutz
enumeration R07
documentation
Beratungsrechtsschutz
enumeration R08
documentation
Allgemeiner Vertragsrechtsschutz
enumeration R09
documentation
Grundstückseigentum- und Mietenrechtsschutz
enumeration R10
documentation
Erb- und Familienrechtsschutz
enumeration R11
documentation
Disziplinarverfahren
enumeration R12
documentation
Disziplinarverfahren für angestellte Ärzte
enumeration R13
documentation
Vorsatzdelikte
enumeration R14
documentation
Fahrzeugrechtsschutz
enumeration R15
documentation
Lenkerrechtsschutz
enumeration R16
documentation
Fahrzeugvertragsrechtsschutz
enumeration R99
documentation
Sonstiger Rechtsschutz
enumeration RE1
documentation
Reise-Storno
enumeration RE2
documentation
Reise-Assistance
enumeration RE3
documentation
Reise-Kranken
enumeration RE4
documentation
Reise-Unfall
enumeration S01
documentation
Kühlgut
enumeration S12
documentation
Lizenzverlust
enumeration S13
documentation
Atom-Sach
enumeration S14
documentation
Bauwesen
enumeration S15
documentation
Flugkasko
enumeration S16
documentation
Bootskasko
enumeration S17
documentation
Grabstätten
enumeration S99
documentation
sonstige SV
enumeration ST1
documentation
Sturm
enumeration T01
documentation
Land-Binnenwaren
enumeration T02
documentation
See
enumeration T03
documentation
Krieg
enumeration T04
documentation
Lager
enumeration T05
documentation
Valoren-Gewerblich
enumeration T06
documentation
Valoren-Privat
enumeration T07
documentation
Sportboot-Kasko
enumeration T08
documentation
Musik-Instrumente
enumeration T09
documentation
Kunst
enumeration T11
documentation
Seekasko
enumeration T12
documentation
Flusskasko
enumeration T13
documentation
Landkasko
enumeration T20
documentation
Reisegepäck
enumeration T21
documentation
Fotoapparate
enumeration T22
documentation
Film/Sach
enumeration T23
documentation
Film/Ausfall
enumeration T99
documentation
Sonstige Transport
enumeration TI1
documentation
Tier
enumeration U01
documentation
Allg.Unfall
enumeration U02
documentation
Kollektiv Unfall
enumeration U03
documentation
Schülerunfall
enumeration U04
documentation
Volksunfall
enumeration U05
documentation
Flug-Unfall
enumeration U06
documentation
Boots-Unfall
enumeration U09
documentation
Besucher-Unfall
enumeration U10
documentation
Unfall mit Kapitalrückgewähr
enumeration U11
documentation
Taggeld
enumeration U12
documentation
Invalidität
enumeration U13
documentation
Unfallrente
enumeration U14
documentation
Unfalltod
enumeration U15
documentation
Spitalgeld
enumeration U16
documentation
Unfallkosten
enumeration U17
documentation
Kostenersatz
annotation
documentation
Risikoart
source <xsd:simpleType name="RisikoArtCd_Type">
 
<xsd:annotation>
   
<xsd:documentation>Risikoart</xsd:documentation>
 
</xsd:annotation>
 
<xsd:restriction base="xsd:string">
   
<xsd:enumeration value="AH1">
     
<xsd:annotation>
       
<xsd:documentation>KFZ-Haftpflicht</xsd:documentation>
     
</xsd:annotation>
   
</xsd:enumeration>
   
<xsd:enumeration value="AK1">
     
<xsd:annotation>
       
<xsd:documentation>Voll- und Gross-Schadenkasko</xsd:documentation>
     
</xsd:annotation>
   
</xsd:enumeration>
   
<xsd:enumeration value="AK2">
     
<xsd:annotation>
       
<xsd:documentation>Teilkasko</xsd:documentation>
     
</xsd:annotation>
   
</xsd:enumeration>
   
<xsd:enumeration value="AS1">
     
<xsd:annotation>
       
<xsd:documentation>KFZ-Assistance</xsd:documentation>
     
</xsd:annotation>
   
</xsd:enumeration>
   
<xsd:enumeration value="AS2">
     
<xsd:annotation>
       
<xsd:documentation>Reise-Assistance</xsd:documentation>
     
</xsd:annotation>
   
</xsd:enumeration>
   
<xsd:enumeration value="AS3">
     
<xsd:annotation>
       
<xsd:documentation>Wohn-Assistance</xsd:documentation>
     
</xsd:annotation>
   
</xsd:enumeration>
   
<xsd:enumeration value="AS4">
     
<xsd:annotation>
       
<xsd:documentation>Unfall-Assistance</xsd:documentation>
     
</xsd:annotation>
   
</xsd:enumeration>
   
<xsd:enumeration value="AU1">
     
<xsd:annotation>
       
<xsd:documentation>Insassen-Unfall</xsd:documentation>
     
</xsd:annotation>
   
</xsd:enumeration>
   
<xsd:enumeration value="AU2">
     
<xsd:annotation>
       
<xsd:documentation>Insassen-Unfall Todesfall</xsd:documentation>
     
</xsd:annotation>
   
</xsd:enumeration>
   
<xsd:enumeration value="AU3">
     
<xsd:annotation>
       
<xsd:documentation>Insassen-Unfall Invalidität</xsd:documentation>
     
</xsd:annotation>
   
</xsd:enumeration>
   
<xsd:enumeration value="AU4">
     
<xsd:annotation>
       
<xsd:documentation>Insassen-Unfall Taggeld</xsd:documentation>
     
</xsd:annotation>
   
</xsd:enumeration>
   
<xsd:enumeration value="AU5">
     
<xsd:annotation>
       
<xsd:documentation>Insassen-Unfall Heilkosten</xsd:documentation>
     
</xsd:annotation>
   
</xsd:enumeration>
   
<xsd:enumeration value="AV1">
     
<xsd:annotation>
       
<xsd:documentation>Abfertigungs-Versicherung</xsd:documentation>
     
</xsd:annotation>
   
</xsd:enumeration>
   
<xsd:enumeration value="BA1">
     
<xsd:annotation>
       
<xsd:documentation>Bausparen Ansparen</xsd:documentation>
     
</xsd:annotation>
   
</xsd:enumeration>
   
<xsd:enumeration value="BD1">
     
<xsd:annotation>
       
<xsd:documentation>Bausparen Darlehen</xsd:documentation>
     
</xsd:annotation>
   
</xsd:enumeration>
   
<xsd:enumeration value="B01">
     
<xsd:annotation>
       
<xsd:documentation>Betr.Unterbrechung-Feuer-Zivil</xsd:documentation>
     
</xsd:annotation>
   
</xsd:enumeration>
   
<xsd:enumeration value="B02">
     
<xsd:annotation>
       
<xsd:documentation>Betr.Unterbrechung Feuer-Industrie</xsd:documentation>
     
</xsd:annotation>
   
</xsd:enumeration>
   
<xsd:enumeration value="B03">
     
<xsd:annotation>
       
<xsd:documentation>Betr.Unterbrechung-EC</xsd:documentation>
     
</xsd:annotation>
   
</xsd:enumeration>
   
<xsd:enumeration value="B04">
     
<xsd:annotation>
       
<xsd:documentation>Betr.Unterbrechung-Maschinenbruch</xsd:documentation>
     
</xsd:annotation>
   
</xsd:enumeration>
   
<xsd:enumeration value="B05">
     
<xsd:annotation>
       
<xsd:documentation>Betr.Unterbrechung-Elementarschaden</xsd:documentation>
     
</xsd:annotation>
   
</xsd:enumeration>
   
<xsd:enumeration value="B06">
     
<xsd:annotation>
       
<xsd:documentation>Betr.Unterbrechung f.freiber. Tätige</xsd:documentation>
     
</xsd:annotation>
   
</xsd:enumeration>
   
<xsd:enumeration value="B11">
     
<xsd:annotation>
       
<xsd:documentation>Veranstaltungen</xsd:documentation>
     
</xsd:annotation>
   
</xsd:enumeration>
   
<xsd:enumeration value="BL1">
     
<xsd:annotation>
       
<xsd:documentation>Blitzschlag</xsd:documentation>
     
</xsd:annotation>
   
</xsd:enumeration>
   
<xsd:enumeration value="BL2">
     
<xsd:annotation>
       
<xsd:documentation>indirekter Blitzschlag</xsd:documentation>
     
</xsd:annotation>
   
</xsd:enumeration>
   
<xsd:enumeration value="E01">
     
<xsd:annotation>
       
<xsd:documentation>Einbruch-Diebstahl</xsd:documentation>
     
</xsd:annotation>
   
</xsd:enumeration>
   
<xsd:enumeration value="E02">
     
<xsd:annotation>
       
<xsd:documentation>Kassenboten</xsd:documentation>
     
</xsd:annotation>
   
</xsd:enumeration>
   
<xsd:enumeration value="EC1">
     
<xsd:annotation>
       
<xsd:documentation>Extended Coverage</xsd:documentation>
     
</xsd:annotation>
   
</xsd:enumeration>
   
<xsd:enumeration value="F01">
     
<xsd:annotation>
       
<xsd:documentation>Feuer-Zivil</xsd:documentation>
     
</xsd:annotation>
   
</xsd:enumeration>
   
<xsd:enumeration value="F02">
     
<xsd:annotation>
       
<xsd:documentation>Feuer-Landwirtschaft</xsd:documentation>
     
</xsd:annotation>
   
</xsd:enumeration>
   
<xsd:enumeration value="F03">
     
<xsd:annotation>
       
<xsd:documentation>Feuer-Industrie</xsd:documentation>
     
</xsd:annotation>
   
</xsd:enumeration>
   
<xsd:enumeration value="F04">
     
<xsd:annotation>
       
<xsd:documentation>Feuer-EC</xsd:documentation>
     
</xsd:annotation>
   
</xsd:enumeration>
   
<xsd:enumeration value="F05">
     
<xsd:annotation>
       
<xsd:documentation>Waldbrand</xsd:documentation>
     
</xsd:annotation>
   
</xsd:enumeration>
   
<xsd:enumeration value="G01">
     
<xsd:annotation>
       
<xsd:documentation>Glasbruch privat</xsd:documentation>
     
</xsd:annotation>
   
</xsd:enumeration>
   
<xsd:enumeration value="G02">
     
<xsd:annotation>
       
<xsd:documentation>Glasbruch Geschäft</xsd:documentation>
     
</xsd:annotation>
   
</xsd:enumeration>
   
<xsd:enumeration value="H01">
     
<xsd:annotation>
       
<xsd:documentation>Allg.Haftpflicht</xsd:documentation>
     
</xsd:annotation>
   
</xsd:enumeration>
   
<xsd:enumeration value="H02">
     
<xsd:annotation>
       
<xsd:documentation>Sonder-Haftpflicht</xsd:documentation>
     
</xsd:annotation>
   
</xsd:enumeration>
   
<xsd:enumeration value="H03">
     
<xsd:annotation>
       
<xsd:documentation>Flug-Haftpflicht</xsd:documentation>
     
</xsd:annotation>
   
</xsd:enumeration>
   
<xsd:enumeration value="H04">
     
<xsd:annotation>
       
<xsd:documentation>Vermögensschaden</xsd:documentation>
     
</xsd:annotation>
   
</xsd:enumeration>
   
<xsd:enumeration value="H05">
     
<xsd:annotation>
       
<xsd:documentation>Atom-Haftpflicht</xsd:documentation>
     
</xsd:annotation>
   
</xsd:enumeration>
   
<xsd:enumeration value="H06">
     
<xsd:annotation>
       
<xsd:documentation>Verkehrs-Haftpflicht</xsd:documentation>
     
</xsd:annotation>
   
</xsd:enumeration>
   
<xsd:enumeration value="H07">
     
<xsd:annotation>
       
<xsd:documentation>Bauherrn-Haftpflicht</xsd:documentation>
     
</xsd:annotation>
   
</xsd:enumeration>
   
<xsd:enumeration value="H08">
     
<xsd:annotation>
       
<xsd:documentation>Boots-Haftpflicht</xsd:documentation>
     
</xsd:annotation>
   
</xsd:enumeration>
   
<xsd:enumeration value="H99">
     
<xsd:annotation>
       
<xsd:documentation>Sonstige Haftpflicht</xsd:documentation>
     
</xsd:annotation>
   
</xsd:enumeration>
   
<xsd:enumeration value="HH1">
     
<xsd:annotation>
       
<xsd:documentation>Haushalt</xsd:documentation>
     
</xsd:annotation>
   
</xsd:enumeration>
   
<xsd:enumeration value="K01">
     
<xsd:annotation>
       
<xsd:documentation>Spital</xsd:documentation>
     
</xsd:annotation>
   
</xsd:enumeration>
   
<xsd:enumeration value="K02">
     
<xsd:annotation>
       
<xsd:documentation>Ambulanz</xsd:documentation>
     
</xsd:annotation>
   
</xsd:enumeration>
   
<xsd:enumeration value="K03">
     
<xsd:annotation>
       
<xsd:documentation>Heilmittel</xsd:documentation>
     
</xsd:annotation>
   
</xsd:enumeration>
   
<xsd:enumeration value="K04">
     
<xsd:annotation>
       
<xsd:documentation>Taggeld</xsd:documentation>
     
</xsd:annotation>
   
</xsd:enumeration>
   
<xsd:enumeration value="K09">
     
<xsd:annotation>
       
<xsd:documentation>Reise-KV</xsd:documentation>
     
</xsd:annotation>
   
</xsd:enumeration>
   
<xsd:enumeration value="K10">
     
<xsd:annotation>
       
<xsd:documentation>Pflegegeld</xsd:documentation>
     
</xsd:annotation>
   
</xsd:enumeration>
   
<xsd:enumeration value="K99">
     
<xsd:annotation>
       
<xsd:documentation>KV sonstige</xsd:documentation>
     
</xsd:annotation>
   
</xsd:enumeration>
   
<xsd:enumeration value="L01">
     
<xsd:annotation>
       
<xsd:documentation>Leben Kapital</xsd:documentation>
     
</xsd:annotation>
   
</xsd:enumeration>
   
<xsd:enumeration value="L02">
     
<xsd:annotation>
       
<xsd:documentation>Leben Risiko</xsd:documentation>
     
</xsd:annotation>
   
</xsd:enumeration>
   
<xsd:enumeration value="L03">
     
<xsd:annotation>
       
<xsd:documentation>Leben Rente</xsd:documentation>
     
</xsd:annotation>
   
</xsd:enumeration>
   
<xsd:enumeration value="L04">
     
<xsd:annotation>
       
<xsd:documentation>Leben Dread Disease</xsd:documentation>
     
</xsd:annotation>
   
</xsd:enumeration>
   
<xsd:enumeration value="L05">
     
<xsd:annotation>
       
<xsd:documentation>Leben veranlagungsorientiert</xsd:documentation>
     
</xsd:annotation>
   
</xsd:enumeration>
   
<xsd:enumeration value="L06">
     
<xsd:annotation>
       
<xsd:documentation>Leben Kreditrestschuld</xsd:documentation>
     
</xsd:annotation>
   
</xsd:enumeration>
   
<xsd:enumeration value="L07">
     
<xsd:annotation>
       
<xsd:documentation>Leben prämiengefördert</xsd:documentation>
     
</xsd:annotation>
   
</xsd:enumeration>
   
<xsd:enumeration value="L08">
     
<xsd:annotation>
       
<xsd:documentation>Leben fondgebunden</xsd:documentation>
     
</xsd:annotation>
   
</xsd:enumeration>
   
<xsd:enumeration value="L09">
     
<xsd:annotation>
       
<xsd:documentation>Berufsunfähigkeit</xsd:documentation>
     
</xsd:annotation>
   
</xsd:enumeration>
   
<xsd:enumeration value="L10">
     
<xsd:annotation>
       
<xsd:documentation>Erwerbsunfähigkeit</xsd:documentation>
     
</xsd:annotation>
   
</xsd:enumeration>
   
<xsd:enumeration value="L11">
     
<xsd:annotation>
       
<xsd:documentation>Pflegegeld</xsd:documentation>
     
</xsd:annotation>
   
</xsd:enumeration>
   
<xsd:enumeration value="L99">
     
<xsd:annotation>
       
<xsd:documentation>Leben sonstige</xsd:documentation>
     
</xsd:annotation>
   
</xsd:enumeration>
   
<xsd:enumeration value="LS1">
     
<xsd:annotation>
       
<xsd:documentation>Leasing</xsd:documentation>
     
</xsd:annotation>
   
</xsd:enumeration>
   
<xsd:enumeration value="LW1">
     
<xsd:annotation>
       
<xsd:documentation>Leitungswasser</xsd:documentation>
     
</xsd:annotation>
   
</xsd:enumeration>
   
<xsd:enumeration value="M01">
     
<xsd:annotation>
       
<xsd:documentation>Maschinenbruch</xsd:documentation>
     
</xsd:annotation>
   
</xsd:enumeration>
   
<xsd:enumeration value="M02">
     
<xsd:annotation>
       
<xsd:documentation>Maschinen-Montage</xsd:documentation>
     
</xsd:annotation>
   
</xsd:enumeration>
   
<xsd:enumeration value="M03">
     
<xsd:annotation>
       
<xsd:documentation>Maschinen-Garantie</xsd:documentation>
     
</xsd:annotation>
   
</xsd:enumeration>
   
<xsd:enumeration value="M04">
     
<xsd:annotation>
       
<xsd:documentation>Elektrogeräte</xsd:documentation>
     
</xsd:annotation>
   
</xsd:enumeration>
   
<xsd:enumeration value="M05">
     
<xsd:annotation>
       
<xsd:documentation>Computer und Unterhaltungselektronik</xsd:documentation>
     
</xsd:annotation>
   
</xsd:enumeration>
   
<xsd:enumeration value="M06">
     
<xsd:annotation>
       
<xsd:documentation>Tiefkühltruhen</xsd:documentation>
     
</xsd:annotation>
   
</xsd:enumeration>
   
<xsd:enumeration value="M07">
     
<xsd:annotation>
       
<xsd:documentation>Haustechnik</xsd:documentation>
     
</xsd:annotation>
   
</xsd:enumeration>
   
<xsd:enumeration value="R01">
     
<xsd:annotation>
       
<xsd:documentation>Privat Rechtsschutz</xsd:documentation>
     
</xsd:annotation>
   
</xsd:enumeration>
   
<xsd:enumeration value="R02">
     
<xsd:annotation>
       
<xsd:documentation>Kfz-Rechtsschutz</xsd:documentation>
     
</xsd:annotation>
   
</xsd:enumeration>
   
<xsd:enumeration value="R03">
     
<xsd:annotation>
       
<xsd:documentation>Firmen-Rechtsschutz</xsd:documentation>
     
</xsd:annotation>
   
</xsd:enumeration>
   
<xsd:enumeration value="R04">
     
<xsd:annotation>
       
<xsd:documentation>Schadenersatz- und Strafrechtsschutz</xsd:documentation>
     
</xsd:annotation>
   
</xsd:enumeration>
   
<xsd:enumeration value="R05">
     
<xsd:annotation>
       
<xsd:documentation>Arbeitsgerichtsrechtsschutz</xsd:documentation>
     
</xsd:annotation>
   
</xsd:enumeration>
   
<xsd:enumeration value="R06">
     
<xsd:annotation>
       
<xsd:documentation>Sozialversicherungsrechtsschutz</xsd:documentation>
     
</xsd:annotation>
   
</xsd:enumeration>
   
<xsd:enumeration value="R07">
     
<xsd:annotation>
       
<xsd:documentation>Beratungsrechtsschutz</xsd:documentation>
     
</xsd:annotation>
   
</xsd:enumeration>
   
<xsd:enumeration value="R08">
     
<xsd:annotation>
       
<xsd:documentation>Allgemeiner Vertragsrechtsschutz</xsd:documentation>
     
</xsd:annotation>
   
</xsd:enumeration>
   
<xsd:enumeration value="R09">
     
<xsd:annotation>
       
<xsd:documentation>Grundstückseigentum- und Mietenrechtsschutz</xsd:documentation>
     
</xsd:annotation>
   
</xsd:enumeration>
   
<xsd:enumeration value="R10">
     
<xsd:annotation>
       
<xsd:documentation>Erb- und Familienrechtsschutz</xsd:documentation>
     
</xsd:annotation>
   
</xsd:enumeration>
   
<xsd:enumeration value="R11">
     
<xsd:annotation>
       
<xsd:documentation>Disziplinarverfahren</xsd:documentation>
     
</xsd:annotation>
   
</xsd:enumeration>
   
<xsd:enumeration value="R12">
     
<xsd:annotation>
       
<xsd:documentation>Disziplinarverfahren für angestellte Ärzte</xsd:documentation>
     
</xsd:annotation>
   
</xsd:enumeration>
   
<xsd:enumeration value="R13">
     
<xsd:annotation>
       
<xsd:documentation>Vorsatzdelikte</xsd:documentation>
     
</xsd:annotation>
   
</xsd:enumeration>
   
<xsd:enumeration value="R14">
     
<xsd:annotation>
       
<xsd:documentation>Fahrzeugrechtsschutz</xsd:documentation>
     
</xsd:annotation>
   
</xsd:enumeration>
   
<xsd:enumeration value="R15">
     
<xsd:annotation>
       
<xsd:documentation>Lenkerrechtsschutz</xsd:documentation>
     
</xsd:annotation>
   
</xsd:enumeration>
   
<xsd:enumeration value="R16">
     
<xsd:annotation>
       
<xsd:documentation>Fahrzeugvertragsrechtsschutz</xsd:documentation>
     
</xsd:annotation>
   
</xsd:enumeration>
   
<xsd:enumeration value="R99">
     
<xsd:annotation>
       
<xsd:documentation>Sonstiger Rechtsschutz</xsd:documentation>
     
</xsd:annotation>
   
</xsd:enumeration>
   
<xsd:enumeration value="RE1">
     
<xsd:annotation>
       
<xsd:documentation>Reise-Storno</xsd:documentation>
     
</xsd:annotation>
   
</xsd:enumeration>
   
<xsd:enumeration value="RE2">
     
<xsd:annotation>
       
<xsd:documentation>Reise-Assistance</xsd:documentation>
     
</xsd:annotation>
   
</xsd:enumeration>
   
<xsd:enumeration value="RE3">
     
<xsd:annotation>
       
<xsd:documentation>Reise-Kranken</xsd:documentation>
     
</xsd:annotation>
   
</xsd:enumeration>
   
<xsd:enumeration value="RE4">
     
<xsd:annotation>
       
<xsd:documentation>Reise-Unfall</xsd:documentation>
     
</xsd:annotation>
   
</xsd:enumeration>
   
<xsd:enumeration value="S01">
     
<xsd:annotation>
       
<xsd:documentation>Kühlgut</xsd:documentation>
     
</xsd:annotation>
   
</xsd:enumeration>
   
<xsd:enumeration value="S12">
     
<xsd:annotation>
       
<xsd:documentation>Lizenzverlust</xsd:documentation>
     
</xsd:annotation>
   
</xsd:enumeration>
   
<xsd:enumeration value="S13">
     
<xsd:annotation>
       
<xsd:documentation>Atom-Sach</xsd:documentation>
     
</xsd:annotation>
   
</xsd:enumeration>
   
<xsd:enumeration value="S14">
     
<xsd:annotation>
       
<xsd:documentation>Bauwesen</xsd:documentation>
     
</xsd:annotation>
   
</xsd:enumeration>
   
<xsd:enumeration value="S15">
     
<xsd:annotation>
       
<xsd:documentation>Flugkasko</xsd:documentation>
     
</xsd:annotation>
   
</xsd:enumeration>
   
<xsd:enumeration value="S16">
     
<xsd:annotation>
       
<xsd:documentation>Bootskasko</xsd:documentation>
     
</xsd:annotation>
   
</xsd:enumeration>
   
<xsd:enumeration value="S17">
     
<xsd:annotation>
       
<xsd:documentation>Grabstätten</xsd:documentation>
     
</xsd:annotation>
   
</xsd:enumeration>
   
<xsd:enumeration value="S99">
     
<xsd:annotation>
       
<xsd:documentation>sonstige SV</xsd:documentation>
     
</xsd:annotation>
   
</xsd:enumeration>
   
<xsd:enumeration value="ST1">
     
<xsd:annotation>
       
<xsd:documentation>Sturm</xsd:documentation>
     
</xsd:annotation>
   
</xsd:enumeration>
   
<xsd:enumeration value="T01">
     
<xsd:annotation>
       
<xsd:documentation>Land-Binnenwaren</xsd:documentation>
     
</xsd:annotation>
   
</xsd:enumeration>
   
<xsd:enumeration value="T02">
     
<xsd:annotation>
       
<xsd:documentation>See</xsd:documentation>
     
</xsd:annotation>
   
</xsd:enumeration>
   
<xsd:enumeration value="T03">
     
<xsd:annotation>
       
<xsd:documentation>Krieg</xsd:documentation>
     
</xsd:annotation>
   
</xsd:enumeration>
   
<xsd:enumeration value="T04">
     
<xsd:annotation>
       
<xsd:documentation>Lager</xsd:documentation>
     
</xsd:annotation>
   
</xsd:enumeration>
   
<xsd:enumeration value="T05">
     
<xsd:annotation>
       
<xsd:documentation>Valoren-Gewerblich</xsd:documentation>
     
</xsd:annotation>
   
</xsd:enumeration>
   
<xsd:enumeration value="T06">
     
<xsd:annotation>
       
<xsd:documentation>Valoren-Privat</xsd:documentation>
     
</xsd:annotation>
   
</xsd:enumeration>
   
<xsd:enumeration value="T07">
     
<xsd:annotation>
       
<xsd:documentation>Sportboot-Kasko</xsd:documentation>
     
</xsd:annotation>
   
</xsd:enumeration>
   
<xsd:enumeration value="T08">
     
<xsd:annotation>
       
<xsd:documentation>Musik-Instrumente</xsd:documentation>
     
</xsd:annotation>
   
</xsd:enumeration>
   
<xsd:enumeration value="T09">
     
<xsd:annotation>
       
<xsd:documentation>Kunst</xsd:documentation>
     
</xsd:annotation>
   
</xsd:enumeration>
   
<xsd:enumeration value="T11">
     
<xsd:annotation>
       
<xsd:documentation>Seekasko</xsd:documentation>
     
</xsd:annotation>
   
</xsd:enumeration>
   
<xsd:enumeration value="T12">
     
<xsd:annotation>
       
<xsd:documentation>Flusskasko</xsd:documentation>
     
</xsd:annotation>
   
</xsd:enumeration>
   
<xsd:enumeration value="T13">
     
<xsd:annotation>
       
<xsd:documentation>Landkasko</xsd:documentation>
     
</xsd:annotation>
   
</xsd:enumeration>
   
<xsd:enumeration value="T20">
     
<xsd:annotation>
       
<xsd:documentation>Reisegepäck</xsd:documentation>
     
</xsd:annotation>
   
</xsd:enumeration>
   
<xsd:enumeration value="T21">
     
<xsd:annotation>
       
<xsd:documentation>Fotoapparate</xsd:documentation>
     
</xsd:annotation>
   
</xsd:enumeration>
   
<xsd:enumeration value="T22">
     
<xsd:annotation>
       
<xsd:documentation>Film/Sach</xsd:documentation>
     
</xsd:annotation>
   
</xsd:enumeration>
   
<xsd:enumeration value="T23">
     
<xsd:annotation>
       
<xsd:documentation>Film/Ausfall</xsd:documentation>
     
</xsd:annotation>
   
</xsd:enumeration>
   
<xsd:enumeration value="T99">
     
<xsd:annotation>
       
<xsd:documentation>Sonstige Transport</xsd:documentation>
     
</xsd:annotation>
   
</xsd:enumeration>
   
<xsd:enumeration value="TI1">
     
<xsd:annotation>
       
<xsd:documentation>Tier</xsd:documentation>
     
</xsd:annotation>
   
</xsd:enumeration>
   
<xsd:enumeration value="U01">
     
<xsd:annotation>
       
<xsd:documentation>Allg.Unfall</xsd:documentation>
     
</xsd:annotation>
   
</xsd:enumeration>
   
<xsd:enumeration value="U02">
     
<xsd:annotation>
       
<xsd:documentation>Kollektiv Unfall</xsd:documentation>
     
</xsd:annotation>
   
</xsd:enumeration>
   
<xsd:enumeration value="U03">
     
<xsd:annotation>
       
<xsd:documentation>Schülerunfall</xsd:documentation>
     
</xsd:annotation>
   
</xsd:enumeration>
   
<xsd:enumeration value="U04">
     
<xsd:annotation>
       
<xsd:documentation>Volksunfall</xsd:documentation>
     
</xsd:annotation>
   
</xsd:enumeration>
   
<xsd:enumeration value="U05">
     
<xsd:annotation>
       
<xsd:documentation>Flug-Unfall</xsd:documentation>
     
</xsd:annotation>
   
</xsd:enumeration>
   
<xsd:enumeration value="U06">
     
<xsd:annotation>
       
<xsd:documentation>Boots-Unfall</xsd:documentation>
     
</xsd:annotation>
   
</xsd:enumeration>
   
<xsd:enumeration value="U09">
     
<xsd:annotation>
       
<xsd:documentation>Besucher-Unfall</xsd:documentation>
     
</xsd:annotation>
   
</xsd:enumeration>
   
<xsd:enumeration value="U10">
     
<xsd:annotation>
       
<xsd:documentation>Unfall mit Kapitalrückgewähr</xsd:documentation>
     
</xsd:annotation>
   
</xsd:enumeration>
   
<xsd:enumeration value="U11">
     
<xsd:annotation>
       
<xsd:documentation>Taggeld</xsd:documentation>
     
</xsd:annotation>
   
</xsd:enumeration>
   
<xsd:enumeration value="U12">
     
<xsd:annotation>
       
<xsd:documentation>Invalidität</xsd:documentation>
     
</xsd:annotation>
   
</xsd:enumeration>
   
<xsd:enumeration value="U13">
     
<xsd:annotation>
       
<xsd:documentation>Unfallrente</xsd:documentation>
     
</xsd:annotation>
   
</xsd:enumeration>
   
<xsd:enumeration value="U14">
     
<xsd:annotation>
       
<xsd:documentation>Unfalltod</xsd:documentation>
     
</xsd:annotation>
   
</xsd:enumeration>
   
<xsd:enumeration value="U15">
     
<xsd:annotation>
       
<xsd:documentation>Spitalgeld</xsd:documentation>
     
</xsd:annotation>
   
</xsd:enumeration>
   
<xsd:enumeration value="U16">
     
<xsd:annotation>
       
<xsd:documentation>Unfallkosten</xsd:documentation>
     
</xsd:annotation>
   
</xsd:enumeration>
   
<xsd:enumeration value="U17">
     
<xsd:annotation>
       
<xsd:documentation>Kostenersatz</xsd:documentation>
     
</xsd:annotation>
   
</xsd:enumeration>
 
</xsd:restriction>
</xsd:simpleType>

simpleType RntRhythmCd_Type
namespace urn:omds20
type restriction of xsd:string
properties
base xsd:string
used by
attribute EL-Rente_Type/@RntRhythmCd
facets
Kind Value Annotation
enumeration 1
documentation
jährlich
enumeration 2
documentation
halbjährlich
enumeration 4
documentation
vierteljährlich
enumeration 6
documentation
monatlich
enumeration 9
documentation
sonstiges
annotation
documentation
Rentenzahlungsrhythmus
source <xsd:simpleType name="RntRhythmCd_Type">
 
<xsd:annotation>
   
<xsd:documentation>Rentenzahlungsrhythmus</xsd:documentation>
 
</xsd:annotation>
 
<xsd:restriction base="xsd:string">
   
<xsd:enumeration value="1">
     
<xsd:annotation>
       
<xsd:documentation>jährlich</xsd:documentation>
     
</xsd:annotation>
   
</xsd:enumeration>
   
<xsd:enumeration value="2">
     
<xsd:annotation>
       
<xsd:documentation>halbjährlich</xsd:documentation>
     
</xsd:annotation>
   
</xsd:enumeration>
   
<xsd:enumeration value="4">
     
<xsd:annotation>
       
<xsd:documentation>vierteljährlich</xsd:documentation>
     
</xsd:annotation>
   
</xsd:enumeration>
   
<xsd:enumeration value="6">
     
<xsd:annotation>
       
<xsd:documentation>monatlich</xsd:documentation>
     
</xsd:annotation>
   
</xsd:enumeration>
   
<xsd:enumeration value="9">
     
<xsd:annotation>
       
<xsd:documentation>sonstiges</xsd:documentation>
     
</xsd:annotation>
   
</xsd:enumeration>
 
</xsd:restriction>
</xsd:simpleType>

simpleType SbhArtCd_Type
namespace urn:omds20
type restriction of xsd:string
properties
base xsd:string
used by
attribute EL-Selbstbehalt_Type/@SbhArtCd
facets
Kind Value Annotation
enumeration MIS
documentation
Mindestselbstbehalt je Schadenfall
enumeration MXK
documentation
Maximalselbstbehalt kumuliert
enumeration MXS
documentation
Maximalselbstbehalt je Schadenfall
enumeration STS
documentation
Standardselbstbehalt je Schadenfall
enumeration SSO
documentation
Selbstbehalt sonst
annotation
documentation
Selbstbehaltart
source <xsd:simpleType name="SbhArtCd_Type">
 
<xsd:annotation>
   
<xsd:documentation>Selbstbehaltart</xsd:documentation>
 
</xsd:annotation>
 
<xsd:restriction base="xsd:string">
   
<xsd:enumeration value="MIS">
     
<xsd:annotation>
       
<xsd:documentation>Mindestselbstbehalt je Schadenfall</xsd:documentation>
     
</xsd:annotation>
   
</xsd:enumeration>
   
<xsd:enumeration value="MXK">
     
<xsd:annotation>
       
<xsd:documentation>Maximalselbstbehalt kumuliert</xsd:documentation>
     
</xsd:annotation>
   
</xsd:enumeration>
   
<xsd:enumeration value="MXS">
     
<xsd:annotation>
       
<xsd:documentation>Maximalselbstbehalt je Schadenfall</xsd:documentation>
     
</xsd:annotation>
   
</xsd:enumeration>
   
<xsd:enumeration value="STS">
     
<xsd:annotation>
       
<xsd:documentation>Standardselbstbehalt je Schadenfall</xsd:documentation>
     
</xsd:annotation>
   
</xsd:enumeration>
   
<xsd:enumeration value="SSO">
     
<xsd:annotation>
       
<xsd:documentation>Selbstbehalt sonst</xsd:documentation>
     
</xsd:annotation>
   
</xsd:enumeration>
 
</xsd:restriction>
</xsd:simpleType>

simpleType Schadennr
namespace urn:omds20
type restriction of xsd:string
properties
base xsd:string
used by
elements DeepLinkClaimRequest/claimNumber SchadenObjektSpezifikation_Type/Schadennr
attributes SCHADEN_Type/@Schadennr LOESCHANSTOSS_Type/@Schadennr GESCHAEDIGTES_OBJEKT_Type/@SchadennrGesch
facets
Kind Value Annotation
minLength 1
maxLength 35
source <xsd:simpleType name="Schadennr">
 
<xsd:restriction base="xsd:string">
   
<xsd:minLength value="1"/>
   
<xsd:maxLength value="35"/>
 
</xsd:restriction>
</xsd:simpleType>

simpleType SchadUrsCd_Type
namespace urn:omds20
type restriction of xsd:string
properties
base xsd:string
used by
attribute SCHADEN_Type/@SchadUrsCd
facets
Kind Value Annotation
enumeration 010
documentation
Unbekannte Ursache Feuer
enumeration 011
documentation
Blitzschlag
enumeration 012
documentation
Selbstentzündung
enumeration 013
documentation
Wärmegeräte
enumeration 014
documentation
Mech. Energie
enumeration 015
documentation
Elektr. Energie
enumeration 016
documentation
Offenes Licht und Feuer
enumeration 017
documentation
Behälterexplosion
enumeration 018
documentation
Kinderbrandstiftung, Brandleg.
enumeration 019
documentation
Sonst. Zündquellen
enumeration 121
documentation
Fahrlässigkeit
enumeration 122
documentation
Materialfehler
enumeration 123
documentation
Mech. Gewalt
enumeration 124
documentation
Implosion Elektrogeräte
enumeration 125
documentation
Elektrizität Elektrogeräte
enumeration 126
documentation
Indir. Blitzschäden Elektrog.
enumeration 129
documentation
Sonst. Elektrogeräte
enumeration 211
documentation
Einbruchdiebstahl
enumeration 212
documentation
Einfacher Diebstahl
enumeration 213
documentation
Beraubung innerh. Vers. Räuml.
enumeration 214
documentation
Beraubung außerh. Vers. Räuml.
enumeration 219
documentation
Sonstige Einbruchdiebstahl
enumeration 411
documentation
Frostschäden Leitungswasser
enumeration 412
documentation
Druckrohrgebr. Leitungswasser
enumeration 413
documentation
Aufgebr. Leitungswasser
enumeration 414
documentation
Fahrlässigkeit Leitungswasser
enumeration 415
documentation
Gebr. an Druckschl./Ventile LW
enumeration 419
documentation
Sonstige Leitungswasser
enumeration 421
documentation
Glasschäden
enumeration 431
documentation
Sturmschäden Kleine Elementar
enumeration 432
documentation
Hagelschäden Kleine Elementar
enumeration 433
documentation
Schneedruck Kleine Elementar
enumeration 434
documentation
Felsst/Steinschl/Erdr kl. El.
enumeration 439
documentation
Sonst. Kleine Elementar
enumeration 601
documentation
Als Verkehrsteilnehmer Haftpf.
enumeration 602
documentation
Bei d. Ausüb. v. Sport Haftpf.
enumeration 603
documentation
Verw. v. Hieb/Stich/Schußw. HP
enumeration 604
documentation
Als Wohnungsinhaber Haftpflicht
enumeration 605
documentation
Sonstige Haftpflicht
enumeration 999
documentation
sonstiges
annotation
documentation
Schadenursache
source <xsd:simpleType name="SchadUrsCd_Type">
 
<xsd:annotation>
   
<xsd:documentation>Schadenursache</xsd:documentation>
 
</xsd:annotation>
 
<xsd:restriction base="xsd:string">
   
<xsd:enumeration value="010">
     
<xsd:annotation>
       
<xsd:documentation>Unbekannte Ursache Feuer</xsd:documentation>
     
</xsd:annotation>
   
</xsd:enumeration>
   
<xsd:enumeration value="011">
     
<xsd:annotation>
       
<xsd:documentation>Blitzschlag</xsd:documentation>
     
</xsd:annotation>
   
</xsd:enumeration>
   
<xsd:enumeration value="012">
     
<xsd:annotation>
       
<xsd:documentation>Selbstentzündung</xsd:documentation>
     
</xsd:annotation>
   
</xsd:enumeration>
   
<xsd:enumeration value="013">
     
<xsd:annotation>
       
<xsd:documentation>Wärmegeräte</xsd:documentation>
     
</xsd:annotation>
   
</xsd:enumeration>
   
<xsd:enumeration value="014">
     
<xsd:annotation>
       
<xsd:documentation>Mech. Energie</xsd:documentation>
     
</xsd:annotation>
   
</xsd:enumeration>
   
<xsd:enumeration value="015">
     
<xsd:annotation>
       
<xsd:documentation>Elektr. Energie</xsd:documentation>
     
</xsd:annotation>
   
</xsd:enumeration>
   
<xsd:enumeration value="016">
     
<xsd:annotation>
       
<xsd:documentation>Offenes Licht und Feuer</xsd:documentation>
     
</xsd:annotation>
   
</xsd:enumeration>
   
<xsd:enumeration value="017">
     
<xsd:annotation>
       
<xsd:documentation>Behälterexplosion</xsd:documentation>
     
</xsd:annotation>
   
</xsd:enumeration>
   
<xsd:enumeration value="018">
     
<xsd:annotation>
       
<xsd:documentation>Kinderbrandstiftung, Brandleg.</xsd:documentation>
     
</xsd:annotation>
   
</xsd:enumeration>
   
<xsd:enumeration value="019">
     
<xsd:annotation>
       
<xsd:documentation>Sonst. Zündquellen</xsd:documentation>
     
</xsd:annotation>
   
</xsd:enumeration>
   
<xsd:enumeration value="121">
     
<xsd:annotation>
       
<xsd:documentation>Fahrlässigkeit</xsd:documentation>
     
</xsd:annotation>
   
</xsd:enumeration>
   
<xsd:enumeration value="122">
     
<xsd:annotation>
       
<xsd:documentation>Materialfehler</xsd:documentation>
     
</xsd:annotation>
   
</xsd:enumeration>
   
<xsd:enumeration value="123">
     
<xsd:annotation>
       
<xsd:documentation>Mech. Gewalt</xsd:documentation>
     
</xsd:annotation>
   
</xsd:enumeration>
   
<xsd:enumeration value="124">
     
<xsd:annotation>
       
<xsd:documentation>Implosion Elektrogeräte</xsd:documentation>
     
</xsd:annotation>
   
</xsd:enumeration>
   
<xsd:enumeration value="125">
     
<xsd:annotation>
       
<xsd:documentation>Elektrizität Elektrogeräte</xsd:documentation>
     
</xsd:annotation>
   
</xsd:enumeration>
   
<xsd:enumeration value="126">
     
<xsd:annotation>
       
<xsd:documentation>Indir. Blitzschäden Elektrog.</xsd:documentation>
     
</xsd:annotation>
   
</xsd:enumeration>
   
<xsd:enumeration value="129">
     
<xsd:annotation>
       
<xsd:documentation>Sonst. Elektrogeräte</xsd:documentation>
     
</xsd:annotation>
   
</xsd:enumeration>
   
<xsd:enumeration value="211">
     
<xsd:annotation>
       
<xsd:documentation>Einbruchdiebstahl</xsd:documentation>
     
</xsd:annotation>
   
</xsd:enumeration>
   
<xsd:enumeration value="212">
     
<xsd:annotation>
       
<xsd:documentation>Einfacher Diebstahl</xsd:documentation>
     
</xsd:annotation>
   
</xsd:enumeration>
   
<xsd:enumeration value="213">
     
<xsd:annotation>
       
<xsd:documentation>Beraubung innerh. Vers. Räuml.</xsd:documentation>
     
</xsd:annotation>
   
</xsd:enumeration>
   
<xsd:enumeration value="214">
     
<xsd:annotation>
       
<xsd:documentation>Beraubung außerh. Vers. Räuml.</xsd:documentation>
     
</xsd:annotation>
   
</xsd:enumeration>
   
<xsd:enumeration value="219">
     
<xsd:annotation>
       
<xsd:documentation>Sonstige Einbruchdiebstahl</xsd:documentation>
     
</xsd:annotation>
   
</xsd:enumeration>
   
<xsd:enumeration value="411">
     
<xsd:annotation>
       
<xsd:documentation>Frostschäden Leitungswasser</xsd:documentation>
     
</xsd:annotation>
   
</xsd:enumeration>
   
<xsd:enumeration value="412">
     
<xsd:annotation>
       
<xsd:documentation>Druckrohrgebr. Leitungswasser</xsd:documentation>
     
</xsd:annotation>
   
</xsd:enumeration>
   
<xsd:enumeration value="413">
     
<xsd:annotation>
       
<xsd:documentation>Aufgebr. Leitungswasser</xsd:documentation>
     
</xsd:annotation>
   
</xsd:enumeration>
   
<xsd:enumeration value="414">
     
<xsd:annotation>
       
<xsd:documentation>Fahrlässigkeit Leitungswasser</xsd:documentation>
     
</xsd:annotation>
   
</xsd:enumeration>
   
<xsd:enumeration value="415">
     
<xsd:annotation>
       
<xsd:documentation>Gebr. an Druckschl./Ventile LW</xsd:documentation>
     
</xsd:annotation>
   
</xsd:enumeration>
   
<xsd:enumeration value="419">
     
<xsd:annotation>
       
<xsd:documentation>Sonstige Leitungswasser</xsd:documentation>
     
</xsd:annotation>
   
</xsd:enumeration>
   
<xsd:enumeration value="421">
     
<xsd:annotation>
       
<xsd:documentation>Glasschäden</xsd:documentation>
     
</xsd:annotation>
   
</xsd:enumeration>
   
<xsd:enumeration value="431">
     
<xsd:annotation>
       
<xsd:documentation>Sturmschäden Kleine Elementar</xsd:documentation>
     
</xsd:annotation>
   
</xsd:enumeration>
   
<xsd:enumeration value="432">
     
<xsd:annotation>
       
<xsd:documentation>Hagelschäden Kleine Elementar</xsd:documentation>
     
</xsd:annotation>
   
</xsd:enumeration>
   
<xsd:enumeration value="433">
     
<xsd:annotation>
       
<xsd:documentation>Schneedruck Kleine Elementar</xsd:documentation>
     
</xsd:annotation>
   
</xsd:enumeration>
   
<xsd:enumeration value="434">
     
<xsd:annotation>
       
<xsd:documentation>Felsst/Steinschl/Erdr kl. El.</xsd:documentation>
     
</xsd:annotation>
   
</xsd:enumeration>
   
<xsd:enumeration value="439">
     
<xsd:annotation>
       
<xsd:documentation>Sonst. Kleine Elementar</xsd:documentation>
     
</xsd:annotation>
   
</xsd:enumeration>
   
<xsd:enumeration value="601">
     
<xsd:annotation>
       
<xsd:documentation>Als Verkehrsteilnehmer Haftpf.</xsd:documentation>
     
</xsd:annotation>
   
</xsd:enumeration>
   
<xsd:enumeration value="602">
     
<xsd:annotation>
       
<xsd:documentation>Bei d. Ausüb. v. Sport Haftpf.</xsd:documentation>
     
</xsd:annotation>
   
</xsd:enumeration>
   
<xsd:enumeration value="603">
     
<xsd:annotation>
       
<xsd:documentation>Verw. v. Hieb/Stich/Schußw. HP</xsd:documentation>
     
</xsd:annotation>
   
</xsd:enumeration>
   
<xsd:enumeration value="604">
     
<xsd:annotation>
       
<xsd:documentation>Als Wohnungsinhaber Haftpflicht</xsd:documentation>
     
</xsd:annotation>
   
</xsd:enumeration>
   
<xsd:enumeration value="605">
     
<xsd:annotation>
       
<xsd:documentation>Sonstige Haftpflicht</xsd:documentation>
     
</xsd:annotation>
   
</xsd:enumeration>
   
<xsd:enumeration value="999">
     
<xsd:annotation>
       
<xsd:documentation>sonstiges</xsd:documentation>
     
</xsd:annotation>
   
</xsd:enumeration>
 
</xsd:restriction>
</xsd:simpleType>

simpleType SchlArtCd_Type
namespace urn:omds20
type restriction of xsd:string
properties
base xsd:string
used by
attribute SCHLUESSELART/@SchlArtCd
facets
Kind Value Annotation
minLength 1
maxLength 25
enumeration AendGrundCd
documentation
Änderungsgrund
enumeration AntriebsArtCd
documentation
Antriebsart
enumeration AusstattungCd
documentation
Ausstattung
enumeration BauartCd
documentation
Bauart
enumeration BBArtCd
documentation
Bezugsberechtigungsart
enumeration BearbStandCd
documentation
Bearbeitungsstand
enumeration BetragArtCd
documentation
Betragsart
enumeration BetRolleCd
documentation
Beteiligungsrolle
enumeration DachungCd
documentation
Dachung
enumeration EFrageCd
documentation
Entscheidungsfrage
enumeration EstArtCd
documentation
Einstufungsart
enumeration FamilienstandCd
documentation
Familienstand
enumeration FlaechenAttributCd
documentation
Flächenattribut
enumeration FzgArtCd
documentation
Fahrzeugart
enumeration GebaeudeArtCd
documentation
Art des Gebäudes
enumeration GebaeudeHoeheCd
documentation
Gebäudehöhe
enumeration GeschlechtCd
documentation
Geschlecht
enumeration GrundRuecklaufCd
documentation
GrundRuecklauf
enumeration GrwArtCd
documentation
Grenzwertart
enumeration IdfArtCd
documentation
Identifizierungsart
enumeration IndexArtCd
documentation
Indexart
enumeration KomArtCd
documentation
KommunikationsArt
enumeration LandesCd
documentation
Ländercode
enumeration LegArtCd
documentation
Legitimierungsart
enumeration LoeschCd
documentation
Löschungsarten
enumeration NutzungCd
documentation
Nutzung
enumeration ObjektdatenCd
documentation
Objektdatenart
enumeration PaketInhCd
documentation
Paketinhalt
enumeration PaketUmfCd
documentation
Paketumfang
enumeration PersArtCd
documentation
Personenart
enumeration PfrArtCd
documentation
Prämienfreiart
enumeration PolArtCd
documentation
Polizzenart
enumeration PraemFristCd
documentation
Prämienfrist
enumeration PraemKorrArtCd
documentation
Prämienkorrekturart
enumeration ProvArtCd
documentation
Provisionsart
enumeration RisikoArtCd
documentation
Risikoart
enumeration RntRhythmCd
documentation
Rentenzahlungsrhythmus
enumeration SbhArtCd
documentation
Selbstbehaltart
enumeration SchadUrsCd
documentation
Schadenursache
enumeration SonstPersArtCd
documentation
Art der sonstigen Person
enumeration SpartenCd
documentation
Sparte
enumeration StArtCd
documentation
Steuerart
enumeration TxtArtCd
documentation
Textart
enumeration VSArtCd
documentation
Versicherungssummenart
enumeration VerbandSparteCd
documentation
Verbandssparte
enumeration VersLwCd
documentation
Versicherte Landwirtschaft
enumeration StatusCd
documentation
Status
enumeration VersSacheCd
documentation
Versicherte Sache
enumeration VerschuldenCd
documentation
Verschulden
enumeration VerwendzweckCd
documentation
Verwendungszweck
enumeration VtgProdCd
documentation
Vertragsprodukt
enumeration VtgRolleCd
documentation
Vertragsrolle
enumeration VtgSparteCd
documentation
Vertragssparte
enumeration VtgStatusCd
documentation
Vertragsstatus
enumeration WaehrungsCd
documentation
Währung
enumeration ZRArtCd
documentation
Art des Zeitraumes
enumeration ZahlGrundCd
documentation
Zahlungsgrund
enumeration ZahlRhythmCd
documentation
Zahlungsrhythmus
enumeration ZahlWegCd
documentation
Zahlungsweg
enumeration MahnStufeCd
documentation
MahnStufe
enumeration RueckGrundCd
documentation
GrundRuecklauf
enumeration SprachCd
documentation
Sprachenschlüssel
enumeration VerbrEinhCd
documentation
Einheit für Verbrauch
enumeration GesFormCd
documentation
Gesellschaftsform
annotation
documentation
Schlüsselarten (Code-Typen)
source <xsd:simpleType name="SchlArtCd_Type">
 
<xsd:annotation>
   
<xsd:documentation>Schlüsselarten (Code-Typen)</xsd:documentation>
 
</xsd:annotation>
 
<xsd:restriction base="xsd:string">
   
<xsd:minLength value="1"/>
   
<xsd:maxLength value="25"/>
   
<xsd:enumeration value="AendGrundCd">
     
<xsd:annotation>
       
<xsd:documentation>Änderungsgrund</xsd:documentation>
     
</xsd:annotation>
   
</xsd:enumeration>
   
<xsd:enumeration value="AntriebsArtCd">
     
<xsd:annotation>
       
<xsd:documentation>Antriebsart</xsd:documentation>
     
</xsd:annotation>
   
</xsd:enumeration>
   
<xsd:enumeration value="AusstattungCd">
     
<xsd:annotation>
       
<xsd:documentation>Ausstattung</xsd:documentation>
     
</xsd:annotation>
   
</xsd:enumeration>
   
<xsd:enumeration value="BauartCd">
     
<xsd:annotation>
       
<xsd:documentation>Bauart</xsd:documentation>
     
</xsd:annotation>
   
</xsd:enumeration>
   
<xsd:enumeration value="BBArtCd">
     
<xsd:annotation>
       
<xsd:documentation>Bezugsberechtigungsart</xsd:documentation>
     
</xsd:annotation>
   
</xsd:enumeration>
   
<xsd:enumeration value="BearbStandCd">
     
<xsd:annotation>
       
<xsd:documentation>Bearbeitungsstand</xsd:documentation>
     
</xsd:annotation>
   
</xsd:enumeration>
   
<xsd:enumeration value="BetragArtCd">
     
<xsd:annotation>
       
<xsd:documentation>Betragsart</xsd:documentation>
     
</xsd:annotation>
   
</xsd:enumeration>
   
<xsd:enumeration value="BetRolleCd">
     
<xsd:annotation>
       
<xsd:documentation>Beteiligungsrolle</xsd:documentation>
     
</xsd:annotation>
   
</xsd:enumeration>
   
<xsd:enumeration value="DachungCd">
     
<xsd:annotation>
       
<xsd:documentation>Dachung</xsd:documentation>
     
</xsd:annotation>
   
</xsd:enumeration>
   
<xsd:enumeration value="EFrageCd">
     
<xsd:annotation>
       
<xsd:documentation>Entscheidungsfrage</xsd:documentation>
     
</xsd:annotation>
   
</xsd:enumeration>
   
<xsd:enumeration value="EstArtCd">
     
<xsd:annotation>
       
<xsd:documentation>Einstufungsart</xsd:documentation>
     
</xsd:annotation>
   
</xsd:enumeration>
   
<xsd:enumeration value="FamilienstandCd">
     
<xsd:annotation>
       
<xsd:documentation>Familienstand</xsd:documentation>
     
</xsd:annotation>
   
</xsd:enumeration>
   
<xsd:enumeration value="FlaechenAttributCd">
     
<xsd:annotation>
       
<xsd:documentation>Flächenattribut</xsd:documentation>
     
</xsd:annotation>
   
</xsd:enumeration>
   
<xsd:enumeration value="FzgArtCd">
     
<xsd:annotation>
       
<xsd:documentation>Fahrzeugart</xsd:documentation>
     
</xsd:annotation>
   
</xsd:enumeration>
   
<xsd:enumeration value="GebaeudeArtCd">
     
<xsd:annotation>
       
<xsd:documentation>Art des Gebäudes</xsd:documentation>
     
</xsd:annotation>
   
</xsd:enumeration>
   
<xsd:enumeration value="GebaeudeHoeheCd">
     
<xsd:annotation>
       
<xsd:documentation>Gebäudehöhe</xsd:documentation>
     
</xsd:annotation>
   
</xsd:enumeration>
   
<xsd:enumeration value="GeschlechtCd">
     
<xsd:annotation>
       
<xsd:documentation>Geschlecht</xsd:documentation>
     
</xsd:annotation>
   
</xsd:enumeration>
   
<xsd:enumeration value="GrundRuecklaufCd">
     
<xsd:annotation>
       
<xsd:documentation>GrundRuecklauf</xsd:documentation>
     
</xsd:annotation>
   
</xsd:enumeration>
   
<xsd:enumeration value="GrwArtCd">
     
<xsd:annotation>
       
<xsd:documentation>Grenzwertart</xsd:documentation>
     
</xsd:annotation>
   
</xsd:enumeration>
   
<xsd:enumeration value="IdfArtCd">
     
<xsd:annotation>
       
<xsd:documentation>Identifizierungsart</xsd:documentation>
     
</xsd:annotation>
   
</xsd:enumeration>
   
<xsd:enumeration value="IndexArtCd">
     
<xsd:annotation>
       
<xsd:documentation>Indexart</xsd:documentation>
     
</xsd:annotation>
   
</xsd:enumeration>
   
<xsd:enumeration value="KomArtCd">
     
<xsd:annotation>
       
<xsd:documentation>KommunikationsArt</xsd:documentation>
     
</xsd:annotation>
   
</xsd:enumeration>
   
<xsd:enumeration value="LandesCd">
     
<xsd:annotation>
       
<xsd:documentation>Ländercode</xsd:documentation>
     
</xsd:annotation>
   
</xsd:enumeration>
   
<xsd:enumeration value="LegArtCd">
     
<xsd:annotation>
       
<xsd:documentation>Legitimierungsart</xsd:documentation>
     
</xsd:annotation>
   
</xsd:enumeration>
   
<xsd:enumeration value="LoeschCd">
     
<xsd:annotation>
       
<xsd:documentation>Löschungsarten</xsd:documentation>
     
</xsd:annotation>
   
</xsd:enumeration>
   
<xsd:enumeration value="NutzungCd">
     
<xsd:annotation>
       
<xsd:documentation>Nutzung </xsd:documentation>
     
</xsd:annotation>
   
</xsd:enumeration>
   
<xsd:enumeration value="ObjektdatenCd">
     
<xsd:annotation>
       
<xsd:documentation>Objektdatenart</xsd:documentation>
     
</xsd:annotation>
   
</xsd:enumeration>
   
<xsd:enumeration value="PaketInhCd">
     
<xsd:annotation>
       
<xsd:documentation>Paketinhalt</xsd:documentation>
     
</xsd:annotation>
   
</xsd:enumeration>
   
<xsd:enumeration value="PaketUmfCd">
     
<xsd:annotation>
       
<xsd:documentation>Paketumfang</xsd:documentation>
     
</xsd:annotation>
   
</xsd:enumeration>
   
<xsd:enumeration value="PersArtCd">
     
<xsd:annotation>
       
<xsd:documentation>Personenart</xsd:documentation>
     
</xsd:annotation>
   
</xsd:enumeration>
   
<xsd:enumeration value="PfrArtCd">
     
<xsd:annotation>
       
<xsd:documentation>Prämienfreiart</xsd:documentation>
     
</xsd:annotation>
   
</xsd:enumeration>
   
<xsd:enumeration value="PolArtCd">
     
<xsd:annotation>
       
<xsd:documentation>Polizzenart</xsd:documentation>
     
</xsd:annotation>
   
</xsd:enumeration>
   
<xsd:enumeration value="PraemFristCd">
     
<xsd:annotation>
       
<xsd:documentation>Prämienfrist</xsd:documentation>
     
</xsd:annotation>
   
</xsd:enumeration>
   
<xsd:enumeration value="PraemKorrArtCd">
     
<xsd:annotation>
       
<xsd:documentation>Prämienkorrekturart</xsd:documentation>
     
</xsd:annotation>
   
</xsd:enumeration>
   
<xsd:enumeration value="ProvArtCd">
     
<xsd:annotation>
       
<xsd:documentation>Provisionsart</xsd:documentation>
     
</xsd:annotation>
   
</xsd:enumeration>
   
<xsd:enumeration value="RisikoArtCd">
     
<xsd:annotation>
       
<xsd:documentation>Risikoart</xsd:documentation>
     
</xsd:annotation>
   
</xsd:enumeration>
   
<xsd:enumeration value="RntRhythmCd">
     
<xsd:annotation>
       
<xsd:documentation>Rentenzahlungsrhythmus</xsd:documentation>
     
</xsd:annotation>
   
</xsd:enumeration>
   
<xsd:enumeration value="SbhArtCd">
     
<xsd:annotation>
       
<xsd:documentation>Selbstbehaltart</xsd:documentation>
     
</xsd:annotation>
   
</xsd:enumeration>
   
<xsd:enumeration value="SchadUrsCd">
     
<xsd:annotation>
       
<xsd:documentation>Schadenursache</xsd:documentation>
     
</xsd:annotation>
   
</xsd:enumeration>
   
<xsd:enumeration value="SonstPersArtCd">
     
<xsd:annotation>
       
<xsd:documentation>Art der sonstigen Person</xsd:documentation>
     
</xsd:annotation>
   
</xsd:enumeration>
   
<xsd:enumeration value="SpartenCd">
     
<xsd:annotation>
       
<xsd:documentation>Sparte</xsd:documentation>
     
</xsd:annotation>
   
</xsd:enumeration>
   
<xsd:enumeration value="StArtCd">
     
<xsd:annotation>
       
<xsd:documentation>Steuerart</xsd:documentation>
     
</xsd:annotation>
   
</xsd:enumeration>
   
<xsd:enumeration value="TxtArtCd">
     
<xsd:annotation>
       
<xsd:documentation>Textart</xsd:documentation>
     
</xsd:annotation>
   
</xsd:enumeration>
   
<xsd:enumeration value="VSArtCd">
     
<xsd:annotation>
       
<xsd:documentation>Versicherungssummenart</xsd:documentation>
     
</xsd:annotation>
   
</xsd:enumeration>
   
<xsd:enumeration value="VerbandSparteCd">
     
<xsd:annotation>
       
<xsd:documentation>Verbandssparte</xsd:documentation>
     
</xsd:annotation>
   
</xsd:enumeration>
   
<xsd:enumeration value="VersLwCd">
     
<xsd:annotation>
       
<xsd:documentation>Versicherte Landwirtschaft</xsd:documentation>
     
</xsd:annotation>
   
</xsd:enumeration>
   
<xsd:enumeration value="StatusCd">
     
<xsd:annotation>
       
<xsd:documentation>Status</xsd:documentation>
     
</xsd:annotation>
   
</xsd:enumeration>
   
<xsd:enumeration value="VersSacheCd">
     
<xsd:annotation>
       
<xsd:documentation>Versicherte Sache</xsd:documentation>
     
</xsd:annotation>
   
</xsd:enumeration>
   
<xsd:enumeration value="VerschuldenCd">
     
<xsd:annotation>
       
<xsd:documentation>Verschulden</xsd:documentation>
     
</xsd:annotation>
   
</xsd:enumeration>
   
<xsd:enumeration value="VerwendzweckCd">
     
<xsd:annotation>
       
<xsd:documentation>Verwendungszweck</xsd:documentation>
     
</xsd:annotation>
   
</xsd:enumeration>
   
<xsd:enumeration value="VtgProdCd">
     
<xsd:annotation>
       
<xsd:documentation>Vertragsprodukt</xsd:documentation>
     
</xsd:annotation>
   
</xsd:enumeration>
   
<xsd:enumeration value="VtgRolleCd">
     
<xsd:annotation>
       
<xsd:documentation>Vertragsrolle</xsd:documentation>
     
</xsd:annotation>
   
</xsd:enumeration>
   
<xsd:enumeration value="VtgSparteCd">
     
<xsd:annotation>
       
<xsd:documentation>Vertragssparte</xsd:documentation>
     
</xsd:annotation>
   
</xsd:enumeration>
   
<xsd:enumeration value="VtgStatusCd">
     
<xsd:annotation>
       
<xsd:documentation>Vertragsstatus</xsd:documentation>
     
</xsd:annotation>
   
</xsd:enumeration>
   
<xsd:enumeration value="WaehrungsCd">
     
<xsd:annotation>
       
<xsd:documentation>Währung</xsd:documentation>
     
</xsd:annotation>
   
</xsd:enumeration>
   
<xsd:enumeration value="ZRArtCd">
     
<xsd:annotation>
       
<xsd:documentation>Art des Zeitraumes</xsd:documentation>
     
</xsd:annotation>
   
</xsd:enumeration>
   
<xsd:enumeration value="ZahlGrundCd">
     
<xsd:annotation>
       
<xsd:documentation>Zahlungsgrund</xsd:documentation>
     
</xsd:annotation>
   
</xsd:enumeration>
   
<xsd:enumeration value="ZahlRhythmCd">
     
<xsd:annotation>
       
<xsd:documentation>Zahlungsrhythmus</xsd:documentation>
     
</xsd:annotation>
   
</xsd:enumeration>
   
<xsd:enumeration value="ZahlWegCd">
     
<xsd:annotation>
       
<xsd:documentation>Zahlungsweg</xsd:documentation>
     
</xsd:annotation>
   
</xsd:enumeration>
   
<xsd:enumeration value="MahnStufeCd">
     
<xsd:annotation>
       
<xsd:documentation>MahnStufe</xsd:documentation>
     
</xsd:annotation>
   
</xsd:enumeration>
   
<xsd:enumeration value="RueckGrundCd">
     
<xsd:annotation>
       
<xsd:documentation>GrundRuecklauf</xsd:documentation>
     
</xsd:annotation>
   
</xsd:enumeration>
   
<xsd:enumeration value="SprachCd">
     
<xsd:annotation>
       
<xsd:documentation>Sprachenschlüssel</xsd:documentation>
     
</xsd:annotation>
   
</xsd:enumeration>
   
<xsd:enumeration value="VerbrEinhCd">
     
<xsd:annotation>
       
<xsd:documentation>Einheit für Verbrauch</xsd:documentation>
     
</xsd:annotation>
   
</xsd:enumeration>
   
<xsd:enumeration value="GesFormCd">
     
<xsd:annotation>
       
<xsd:documentation>Gesellschaftsform</xsd:documentation>
     
</xsd:annotation>
   
</xsd:enumeration>
 
</xsd:restriction>
</xsd:simpleType>

simpleType SonstPersArtCd_Type
namespace urn:omds20
type restriction of xsd:string
properties
base xsd:string
used by
attribute SONSTIGE_PERSON_Type/@SonstPersArtCd
facets
Kind Value Annotation
enumeration 0
documentation
unbekannt
enumeration 1
documentation
Bank
enumeration 2
documentation
Versicherung
enumeration 3
documentation
Firma
enumeration 4
documentation
Gruppe
enumeration 5
documentation
Verein
enumeration 6
documentation
Körperschaft
enumeration 9
documentation
sonstige
annotation
documentation
Art der sonstigen Person
source <xsd:simpleType name="SonstPersArtCd_Type">
 
<xsd:annotation>
   
<xsd:documentation>Art der sonstigen Person</xsd:documentation>
 
</xsd:annotation>
 
<xsd:restriction base="xsd:string">
   
<xsd:enumeration value="0">
     
<xsd:annotation>
       
<xsd:documentation>unbekannt</xsd:documentation>
     
</xsd:annotation>
   
</xsd:enumeration>
   
<xsd:enumeration value="1">
     
<xsd:annotation>
       
<xsd:documentation>Bank</xsd:documentation>
     
</xsd:annotation>
   
</xsd:enumeration>
   
<xsd:enumeration value="2">
     
<xsd:annotation>
       
<xsd:documentation>Versicherung</xsd:documentation>
     
</xsd:annotation>
   
</xsd:enumeration>
   
<xsd:enumeration value="3">
     
<xsd:annotation>
       
<xsd:documentation>Firma</xsd:documentation>
     
</xsd:annotation>
   
</xsd:enumeration>
   
<xsd:enumeration value="4">
     
<xsd:annotation>
       
<xsd:documentation>Gruppe</xsd:documentation>
     
</xsd:annotation>
   
</xsd:enumeration>
   
<xsd:enumeration value="5">
     
<xsd:annotation>
       
<xsd:documentation>Verein</xsd:documentation>
     
</xsd:annotation>
   
</xsd:enumeration>
   
<xsd:enumeration value="6">
     
<xsd:annotation>
       
<xsd:documentation>Körperschaft</xsd:documentation>
     
</xsd:annotation>
   
</xsd:enumeration>
   
<xsd:enumeration value="9">
     
<xsd:annotation>
       
<xsd:documentation>sonstige</xsd:documentation>
     
</xsd:annotation>
   
</xsd:enumeration>
 
</xsd:restriction>
</xsd:simpleType>

simpleType SpartenCd_Type
namespace urn:omds20
type restriction of xsd:string
properties
base xsd:string
used by
element Vorversicherung_Type/SpartenCd
attributes SPARTE_Type/@SpartenCd SCHADEN_Type/@SpartenCd PROVISION_Type/@SpartenCd
facets
Kind Value Annotation
enumeration 999
documentation
sonstige
enumeration AH
documentation
KFZ-Haftpflicht
enumeration AK
documentation
KFZ-Kasko (nur bis inkl. Vers. 212-02 zu verw.)
enumeration AKT
documentation
KFZ-Teilkasko
enumeration AKV
documentation
KFZ-Vollkasko
enumeration AS
documentation
Assistance
enumeration AU
documentation
KFZ-Insassenunfall
enumeration AV
documentation
Abfertigungsversicherung
enumeration BA
documentation
Bausparen Ansparen
enumeration BD
documentation
Bausparen Darlehen
enumeration BU
documentation
Betriebs-Unterbrechung
enumeration ED
documentation
Einbruchdiebstahl
enumeration FE
documentation
Feuer
enumeration GB
documentation
Glasbruch
enumeration HH
documentation
Wohnungs-Versicherung
enumeration HP
documentation
Haftpflicht
enumeration KE
documentation
Einzel-KV
enumeration KG
documentation
Gruppen-KV
enumeration KU
documentation
Kühlgut
enumeration LS
documentation
Leasing
enumeration LV
documentation
Lebensversicherung
enumeration LW
documentation
Leitungswasser
enumeration MG
documentation
Maschinen und Geräte
enumeration RE
documentation
Reiseversicherung
enumeration RS
documentation
Rechtsschutz
enumeration SS
documentation
Sonstige SV
enumeration ST
documentation
Sturm
enumeration TI
documentation
Tierversicherung
enumeration TP
documentation
Transportversicherung
enumeration UV
documentation
Unfallversicherung
annotation
documentation
Sparte
source <xsd:simpleType name="SpartenCd_Type">
 
<xsd:annotation>
   
<xsd:documentation>Sparte</xsd:documentation>
 
</xsd:annotation>
 
<xsd:restriction base="xsd:string">
   
<xsd:enumeration value="999">
     
<xsd:annotation>
       
<xsd:documentation>sonstige</xsd:documentation>
     
</xsd:annotation>
   
</xsd:enumeration>
   
<xsd:enumeration value="AH">
     
<xsd:annotation>
       
<xsd:documentation>KFZ-Haftpflicht</xsd:documentation>
     
</xsd:annotation>
   
</xsd:enumeration>
   
<xsd:enumeration value="AK">
     
<xsd:annotation>
       
<xsd:documentation>KFZ-Kasko (nur bis inkl. Vers. 212-02 zu verw.)</xsd:documentation>
     
</xsd:annotation>
   
</xsd:enumeration>
   
<xsd:enumeration value="AKT">
     
<xsd:annotation>
       
<xsd:documentation>KFZ-Teilkasko</xsd:documentation>
     
</xsd:annotation>
   
</xsd:enumeration>
   
<xsd:enumeration value="AKV">
     
<xsd:annotation>
       
<xsd:documentation>KFZ-Vollkasko</xsd:documentation>
     
</xsd:annotation>
   
</xsd:enumeration>
   
<xsd:enumeration value="AS">
     
<xsd:annotation>
       
<xsd:documentation>Assistance</xsd:documentation>
     
</xsd:annotation>
   
</xsd:enumeration>
   
<xsd:enumeration value="AU">
     
<xsd:annotation>
       
<xsd:documentation>KFZ-Insassenunfall</xsd:documentation>
     
</xsd:annotation>
   
</xsd:enumeration>
   
<xsd:enumeration value="AV">
     
<xsd:annotation>
       
<xsd:documentation>Abfertigungsversicherung</xsd:documentation>
     
</xsd:annotation>
   
</xsd:enumeration>
   
<xsd:enumeration value="BA">
     
<xsd:annotation>
       
<xsd:documentation>Bausparen Ansparen</xsd:documentation>
     
</xsd:annotation>
   
</xsd:enumeration>
   
<xsd:enumeration value="BD">
     
<xsd:annotation>
       
<xsd:documentation>Bausparen Darlehen</xsd:documentation>
     
</xsd:annotation>
   
</xsd:enumeration>
   
<xsd:enumeration value="BU">
     
<xsd:annotation>
       
<xsd:documentation>Betriebs-Unterbrechung</xsd:documentation>
     
</xsd:annotation>
   
</xsd:enumeration>
   
<xsd:enumeration value="ED">
     
<xsd:annotation>
       
<xsd:documentation>Einbruchdiebstahl</xsd:documentation>
     
</xsd:annotation>
   
</xsd:enumeration>
   
<xsd:enumeration value="FE">
     
<xsd:annotation>
       
<xsd:documentation>Feuer</xsd:documentation>
     
</xsd:annotation>
   
</xsd:enumeration>
   
<xsd:enumeration value="GB">
     
<xsd:annotation>
       
<xsd:documentation>Glasbruch</xsd:documentation>
     
</xsd:annotation>
   
</xsd:enumeration>
   
<xsd:enumeration value="HH">
     
<xsd:annotation>
       
<xsd:documentation>Wohnungs-Versicherung</xsd:documentation>
     
</xsd:annotation>
   
</xsd:enumeration>
   
<xsd:enumeration value="HP">
     
<xsd:annotation>
       
<xsd:documentation>Haftpflicht</xsd:documentation>
     
</xsd:annotation>
   
</xsd:enumeration>
   
<xsd:enumeration value="KE">
     
<xsd:annotation>
       
<xsd:documentation>Einzel-KV</xsd:documentation>
     
</xsd:annotation>
   
</xsd:enumeration>
   
<xsd:enumeration value="KG">
     
<xsd:annotation>
       
<xsd:documentation>Gruppen-KV</xsd:documentation>
     
</xsd:annotation>
   
</xsd:enumeration>
   
<xsd:enumeration value="KU">
     
<xsd:annotation>
       
<xsd:documentation>Kühlgut</xsd:documentation>
     
</xsd:annotation>
   
</xsd:enumeration>
   
<xsd:enumeration value="LS">
     
<xsd:annotation>
       
<xsd:documentation>Leasing</xsd:documentation>
     
</xsd:annotation>
   
</xsd:enumeration>
   
<xsd:enumeration value="LV">
     
<xsd:annotation>
       
<xsd:documentation>Lebensversicherung</xsd:documentation>
     
</xsd:annotation>
   
</xsd:enumeration>
   
<xsd:enumeration value="LW">
     
<xsd:annotation>
       
<xsd:documentation>Leitungswasser</xsd:documentation>
     
</xsd:annotation>
   
</xsd:enumeration>
   
<xsd:enumeration value="MG">
     
<xsd:annotation>
       
<xsd:documentation>Maschinen und Geräte</xsd:documentation>
     
</xsd:annotation>
   
</xsd:enumeration>
   
<xsd:enumeration value="RE">
     
<xsd:annotation>
       
<xsd:documentation>Reiseversicherung</xsd:documentation>
     
</xsd:annotation>
   
</xsd:enumeration>
   
<xsd:enumeration value="RS">
     
<xsd:annotation>
       
<xsd:documentation>Rechtsschutz</xsd:documentation>
     
</xsd:annotation>
   
</xsd:enumeration>
   
<xsd:enumeration value="SS">
     
<xsd:annotation>
       
<xsd:documentation>Sonstige SV</xsd:documentation>
     
</xsd:annotation>
   
</xsd:enumeration>
   
<xsd:enumeration value="ST">
     
<xsd:annotation>
       
<xsd:documentation>Sturm</xsd:documentation>
     
</xsd:annotation>
   
</xsd:enumeration>
   
<xsd:enumeration value="TI">
     
<xsd:annotation>
       
<xsd:documentation>Tierversicherung</xsd:documentation>
     
</xsd:annotation>
   
</xsd:enumeration>
   
<xsd:enumeration value="TP">
     
<xsd:annotation>
       
<xsd:documentation>Transportversicherung</xsd:documentation>
     
</xsd:annotation>
   
</xsd:enumeration>
   
<xsd:enumeration value="UV">
     
<xsd:annotation>
       
<xsd:documentation>Unfallversicherung</xsd:documentation>
     
</xsd:annotation>
   
</xsd:enumeration>
 
</xsd:restriction>
</xsd:simpleType>

simpleType SprachCd_Type
namespace urn:omds20
type restriction of xsd:string
properties
base xsd:string
used by
attribute PAKET/@SprachCd
facets
Kind Value Annotation
minLength 2
maxLength 2
enumeration CS
documentation
Tschechisch
enumeration DE
documentation
Deutsch
enumeration EN
documentation
Englisch
enumeration HU
documentation
Ungarisch
enumeration IT
documentation
Italienisch
enumeration SK
documentation
Slowakisch
enumeration SL
documentation
Slowenisch
annotation
documentation
Sprachenschlüssel
source <xsd:simpleType name="SprachCd_Type">
 
<xsd:annotation>
   
<xsd:documentation>Sprachenschlüssel</xsd:documentation>
 
</xsd:annotation>
 
<xsd:restriction base="xsd:string">
   
<xsd:minLength value="2"/>
   
<xsd:maxLength value="2"/>
   
<xsd:enumeration value="CS">
     
<xsd:annotation>
       
<xsd:documentation>Tschechisch</xsd:documentation>
     
</xsd:annotation>
   
</xsd:enumeration>
   
<xsd:enumeration value="DE">
     
<xsd:annotation>
       
<xsd:documentation>Deutsch</xsd:documentation>
     
</xsd:annotation>
   
</xsd:enumeration>
   
<xsd:enumeration value="EN">
     
<xsd:annotation>
       
<xsd:documentation>Englisch</xsd:documentation>
     
</xsd:annotation>
   
</xsd:enumeration>
   
<xsd:enumeration value="HU">
     
<xsd:annotation>
       
<xsd:documentation>Ungarisch</xsd:documentation>
     
</xsd:annotation>
   
</xsd:enumeration>
   
<xsd:enumeration value="IT">
     
<xsd:annotation>
       
<xsd:documentation>Italienisch</xsd:documentation>
     
</xsd:annotation>
   
</xsd:enumeration>
   
<xsd:enumeration value="SK">
     
<xsd:annotation>
       
<xsd:documentation>Slowakisch</xsd:documentation>
     
</xsd:annotation>
   
</xsd:enumeration>
   
<xsd:enumeration value="SL">
     
<xsd:annotation>
       
<xsd:documentation>Slowenisch</xsd:documentation>
     
</xsd:annotation>
   
</xsd:enumeration>
 
</xsd:restriction>
</xsd:simpleType>

simpleType StArtCd_Type
namespace urn:omds20
type restriction of xsd:string
properties
base xsd:string
used by
simpleType VersicherungssteuerArt_Type
attribute EL-Steuer_Type/@StArtCd
facets
Kind Value Annotation
enumeration 1
documentation
Vers-Steuer
enumeration 2
documentation
Motorbez. Vers-Steuer
enumeration 3
documentation
Feuerschutzsteuer
annotation
documentation
Steuerart
source <xsd:simpleType name="StArtCd_Type">
 
<xsd:annotation>
   
<xsd:documentation>Steuerart</xsd:documentation>
 
</xsd:annotation>
 
<xsd:restriction base="xsd:string">
   
<xsd:enumeration value="1">
     
<xsd:annotation>
       
<xsd:documentation>Vers-Steuer</xsd:documentation>
     
</xsd:annotation>
   
</xsd:enumeration>
   
<xsd:enumeration value="2">
     
<xsd:annotation>
       
<xsd:documentation>Motorbez. Vers-Steuer</xsd:documentation>
     
</xsd:annotation>
   
</xsd:enumeration>
   
<xsd:enumeration value="3">
     
<xsd:annotation>
       
<xsd:documentation>Feuerschutzsteuer</xsd:documentation>
     
</xsd:annotation>
   
</xsd:enumeration>
 
</xsd:restriction>
</xsd:simpleType>

simpleType StatusCd_Type
namespace urn:omds20
type restriction of xsd:string
properties
base xsd:string
used by
attributes VERS_SACHE_Type/@StatusCd SPARTE_Type/@StatusCd
facets
Kind Value Annotation
enumeration 0
documentation
unbekannt
enumeration 1
documentation
aktiv
enumeration 2
documentation
suspendiert/stillgelegt
enumeration 9
documentation
storniert
annotation
documentation
Status
source <xsd:simpleType name="StatusCd_Type">
 
<xsd:annotation>
   
<xsd:documentation>Status</xsd:documentation>
 
</xsd:annotation>
 
<xsd:restriction base="xsd:string">
   
<xsd:enumeration value="0">
     
<xsd:annotation>
       
<xsd:documentation>unbekannt</xsd:documentation>
     
</xsd:annotation>
   
</xsd:enumeration>
   
<xsd:enumeration value="1">
     
<xsd:annotation>
       
<xsd:documentation>aktiv</xsd:documentation>
     
</xsd:annotation>
   
</xsd:enumeration>
   
<xsd:enumeration value="2">
     
<xsd:annotation>
       
<xsd:documentation>suspendiert/stillgelegt</xsd:documentation>
     
</xsd:annotation>
   
</xsd:enumeration>
   
<xsd:enumeration value="9">
     
<xsd:annotation>
       
<xsd:documentation>storniert</xsd:documentation>
     
</xsd:annotation>
   
</xsd:enumeration>
 
</xsd:restriction>
</xsd:simpleType>

simpleType TxtArtCd_Type
namespace urn:omds20
type restriction of xsd:string
properties
base xsd:string
used by
attribute EL-Text_Type/@TxtArtCd
facets
Kind Value Annotation
enumeration ANR
documentation
Anrede
enumeration BER
documentation
Beruf
enumeration FRT
documentation
Freitext
enumeration TIT
documentation
Titel
enumeration TIN
documentation
Titel nachgestellt
enumeration VKL
documentation
Vertragsspez. Klausel
enumeration SRT
documentation
Beschreibung Schadenort
enumeration EXP
documentation
Schaden-Expertise (Besichtigungsdaten)
enumeration ONR
documentation
Oeamtc-Clubkarten-Nr
enumeration FZU
documentation
Ordnungsbegriff für Zuordnung Fremdsystem
enumeration RIM
documentation
Risikomerkmal
annotation
documentation
Textart
source <xsd:simpleType name="TxtArtCd_Type">
 
<xsd:annotation>
   
<xsd:documentation>Textart</xsd:documentation>
 
</xsd:annotation>
 
<xsd:restriction base="xsd:string">
   
<xsd:enumeration value="ANR">
     
<xsd:annotation>
       
<xsd:documentation>Anrede</xsd:documentation>
     
</xsd:annotation>
   
</xsd:enumeration>
   
<xsd:enumeration value="BER">
     
<xsd:annotation>
       
<xsd:documentation>Beruf</xsd:documentation>
     
</xsd:annotation>
   
</xsd:enumeration>
   
<xsd:enumeration value="FRT">
     
<xsd:annotation>
       
<xsd:documentation>Freitext</xsd:documentation>
     
</xsd:annotation>
   
</xsd:enumeration>
   
<xsd:enumeration value="TIT">
     
<xsd:annotation>
       
<xsd:documentation>Titel</xsd:documentation>
     
</xsd:annotation>
   
</xsd:enumeration>
   
<xsd:enumeration value="TIN">
     
<xsd:annotation>
       
<xsd:documentation>Titel nachgestellt</xsd:documentation>
     
</xsd:annotation>
   
</xsd:enumeration>
   
<xsd:enumeration value="VKL">
     
<xsd:annotation>
       
<xsd:documentation>Vertragsspez. Klausel</xsd:documentation>
     
</xsd:annotation>
   
</xsd:enumeration>
   
<xsd:enumeration value="SRT">
     
<xsd:annotation>
       
<xsd:documentation>Beschreibung Schadenort</xsd:documentation>
     
</xsd:annotation>
   
</xsd:enumeration>
   
<xsd:enumeration value="EXP">
     
<xsd:annotation>
       
<xsd:documentation>Schaden-Expertise (Besichtigungsdaten)</xsd:documentation>
     
</xsd:annotation>
   
</xsd:enumeration>
   
<xsd:enumeration value="ONR">
     
<xsd:annotation>
       
<xsd:documentation>Oeamtc-Clubkarten-Nr</xsd:documentation>
     
</xsd:annotation>
   
</xsd:enumeration>
   
<xsd:enumeration value="FZU">
     
<xsd:annotation>
       
<xsd:documentation>Ordnungsbegriff für Zuordnung Fremdsystem</xsd:documentation>
     
</xsd:annotation>
   
</xsd:enumeration>
   
<xsd:enumeration value="RIM">
     
<xsd:annotation>
       
<xsd:documentation>Risikomerkmal</xsd:documentation>
     
</xsd:annotation>
   
</xsd:enumeration>
 
</xsd:restriction>
</xsd:simpleType>

simpleType VerbandSparteCd_Type
namespace urn:omds20
type restriction of xsd:string
properties
base xsd:string
used by
attributes SPARTE_Type/@VerbandSparteCd SCHADEN_Type/@VerbandSparteCd PROVISION_Type/@VerbandSparteCd
facets
Kind Value Annotation
enumeration 001
documentation
F. Zivil u. LW
enumeration 002
documentation
F. Fabrik
enumeration 003
documentation
EC zu Feuer
enumeration 005
documentation
F. BU Zivil
enumeration 006
documentation
F. BU Fabrik
enumeration 007
documentation
EC zu Feuer BU
enumeration 010
documentation
Terrorversicherung
enumeration 011
documentation
Haushalt
enumeration 012
documentation
EG. - Zusatz
enumeration 021
documentation
ED (m. K.-Boten)
enumeration 031
documentation
Maschinenbruch
enumeration 032
documentation
Maschinen BU
enumeration 033
documentation
Masch - Montage
enumeration 034
documentation
Masch - Garantie
enumeration 035
documentation
Elektrogeräte. (ohne Computer)
enumeration 041
documentation
Leitungswasser
enumeration 042
documentation
Glas
enumeration 043
documentation
Kl. Elem. u. Sturm
enumeration 044
documentation
Kühlgut
enumeration 045
documentation
Bauwesen
enumeration 046
documentation
Tier
enumeration 047
documentation
Radioisotopen
enumeration 048
documentation
Baurücklaß
enumeration 049
documentation
Computerversich.
enumeration 051
documentation
Einzelunfall
enumeration 052
documentation
Kollektivunfall
enumeration 055
documentation
Volksunfall
enumeration 060
documentation
Privat. Haftpflicht
enumeration 061
documentation
Betr. Haftpflicht
enumeration 062
documentation
Vermög.-haftpflicht
enumeration 063
documentation
Atomhaftpflicht
enumeration 064
documentation
Sportversicherung
enumeration 065
documentation
Luftfahrt - Haftpfl.
enumeration 066
documentation
Luftfahrt - Kasko
enumeration 067
documentation
Luftfahrt - Unfall
enumeration 068
documentation
Lizenzverlust
enumeration 069
documentation
BU f. FB / Selbst.
enumeration 071
documentation
KFZ - Haftpfl.
enumeration 073
documentation
KFZ - Kasko
enumeration 078
documentation
KFZ - Ins. Unf.
enumeration 079
documentation
Rechtsschutz
enumeration 081
documentation
Transp.-Kasko
enumeration 082
documentation
Transp.-Landwaren
enumeration 083
documentation
Transp.-Seewaren
enumeration 084
documentation
Transp.-Valoren
enumeration 085
documentation
Transp.-Verkehrshaftung
enumeration 086
documentation
Transp.-Div. (Film, Ausstlg.)
enumeration 087
documentation
Reisegepäck
enumeration 088
documentation
Reise-Storno
enumeration 089
documentation
Reise-Assistance
enumeration 090
documentation
Vertrauensschaden
enumeration 091
documentation
Reise-Kranken
enumeration 092
documentation
Reise-Unfall
enumeration 095
documentation
Kreditversicherung
enumeration 099
documentation
Sonstige Versich.
enumeration 200
documentation
Lebensversicherung
enumeration 201
documentation
Leben Kapitalversicherung
enumeration 202
documentation
Leben Rentenversicherung
enumeration 203
documentation
Ablebensversicherung inkl. Kreditrestschuld
enumeration 204
documentation
Erlebensversicherung
enumeration 205
documentation
Fondsgebundene Lebensversicherung
enumeration 206
documentation
Leben eigenständige Dread Disease Versicherung
enumeration 207
documentation
Leben eigenständige Berufsunfähigkeitsversicherung
enumeration 208
documentation
Leben Pflegerentenversicherung
enumeration 209
documentation
Prämienbegünstigte Zukunftsvorsorge
enumeration 210
documentation
Betriebliche Altersvorsorge
enumeration 300
documentation
Krankenversicherung
enumeration 301
documentation
Kranken Einzelversicherung
enumeration 302
documentation
Kranken Gruppenversicherung
enumeration 600
documentation
Bausparen
enumeration 601
documentation
Bausparen Ansparen
enumeration 602
documentation
Bausparen Darlehen
enumeration 700
documentation
Leasing
annotation
documentation
Verbandssparte
source <xsd:simpleType name="VerbandSparteCd_Type">
 
<xsd:annotation>
   
<xsd:documentation>Verbandssparte</xsd:documentation>
 
</xsd:annotation>
 
<xsd:restriction base="xsd:string">
   
<xsd:enumeration value="001">
     
<xsd:annotation>
       
<xsd:documentation>F. Zivil u. LW</xsd:documentation>
     
</xsd:annotation>
   
</xsd:enumeration>
   
<xsd:enumeration value="002">
     
<xsd:annotation>
       
<xsd:documentation>F. Fabrik</xsd:documentation>
     
</xsd:annotation>
   
</xsd:enumeration>
   
<xsd:enumeration value="003">
     
<xsd:annotation>
       
<xsd:documentation>EC zu Feuer</xsd:documentation>
     
</xsd:annotation>
   
</xsd:enumeration>
   
<xsd:enumeration value="005">
     
<xsd:annotation>
       
<xsd:documentation>F. BU Zivil</xsd:documentation>
     
</xsd:annotation>
   
</xsd:enumeration>
   
<xsd:enumeration value="006">
     
<xsd:annotation>
       
<xsd:documentation>F. BU Fabrik</xsd:documentation>
     
</xsd:annotation>
   
</xsd:enumeration>
   
<xsd:enumeration value="007">
     
<xsd:annotation>
       
<xsd:documentation>EC zu Feuer BU</xsd:documentation>
     
</xsd:annotation>
   
</xsd:enumeration>
   
<xsd:enumeration value="010">
     
<xsd:annotation>
       
<xsd:documentation>Terrorversicherung</xsd:documentation>
     
</xsd:annotation>
   
</xsd:enumeration>
   
<xsd:enumeration value="011">
     
<xsd:annotation>
       
<xsd:documentation>Haushalt</xsd:documentation>
     
</xsd:annotation>
   
</xsd:enumeration>
   
<xsd:enumeration value="012">
     
<xsd:annotation>
       
<xsd:documentation>EG. - Zusatz</xsd:documentation>
     
</xsd:annotation>
   
</xsd:enumeration>
   
<xsd:enumeration value="021">
     
<xsd:annotation>
       
<xsd:documentation>ED (m. K.-Boten)</xsd:documentation>
     
</xsd:annotation>
   
</xsd:enumeration>
   
<xsd:enumeration value="031">
     
<xsd:annotation>
       
<xsd:documentation>Maschinenbruch</xsd:documentation>
     
</xsd:annotation>
   
</xsd:enumeration>
   
<xsd:enumeration value="032">
     
<xsd:annotation>
       
<xsd:documentation>Maschinen BU</xsd:documentation>
     
</xsd:annotation>
   
</xsd:enumeration>
   
<xsd:enumeration value="033">
     
<xsd:annotation>
       
<xsd:documentation>Masch - Montage</xsd:documentation>
     
</xsd:annotation>
   
</xsd:enumeration>
   
<xsd:enumeration value="034">
     
<xsd:annotation>
       
<xsd:documentation>Masch - Garantie</xsd:documentation>
     
</xsd:annotation>
   
</xsd:enumeration>
   
<xsd:enumeration value="035">
     
<xsd:annotation>
       
<xsd:documentation>Elektrogeräte. (ohne Computer)</xsd:documentation>
     
</xsd:annotation>
   
</xsd:enumeration>
   
<xsd:enumeration value="041">
     
<xsd:annotation>
       
<xsd:documentation>Leitungswasser</xsd:documentation>
     
</xsd:annotation>
   
</xsd:enumeration>
   
<xsd:enumeration value="042">
     
<xsd:annotation>
       
<xsd:documentation>Glas</xsd:documentation>
     
</xsd:annotation>
   
</xsd:enumeration>
   
<xsd:enumeration value="043">
     
<xsd:annotation>
       
<xsd:documentation>Kl. Elem. u. Sturm</xsd:documentation>
     
</xsd:annotation>
   
</xsd:enumeration>
   
<xsd:enumeration value="044">
     
<xsd:annotation>
       
<xsd:documentation>Kühlgut</xsd:documentation>
     
</xsd:annotation>
   
</xsd:enumeration>
   
<xsd:enumeration value="045">
     
<xsd:annotation>
       
<xsd:documentation>Bauwesen</xsd:documentation>
     
</xsd:annotation>
   
</xsd:enumeration>
   
<xsd:enumeration value="046">
     
<xsd:annotation>
       
<xsd:documentation>Tier</xsd:documentation>
     
</xsd:annotation>
   
</xsd:enumeration>
   
<xsd:enumeration value="047">
     
<xsd:annotation>
       
<xsd:documentation>Radioisotopen</xsd:documentation>
     
</xsd:annotation>
   
</xsd:enumeration>
   
<xsd:enumeration value="048">
     
<xsd:annotation>
       
<xsd:documentation>Baurücklaß</xsd:documentation>
     
</xsd:annotation>
   
</xsd:enumeration>
   
<xsd:enumeration value="049">
     
<xsd:annotation>
       
<xsd:documentation>Computerversich.</xsd:documentation>
     
</xsd:annotation>
   
</xsd:enumeration>
   
<xsd:enumeration value="051">
     
<xsd:annotation>
       
<xsd:documentation>Einzelunfall</xsd:documentation>
     
</xsd:annotation>
   
</xsd:enumeration>
   
<xsd:enumeration value="052">
     
<xsd:annotation>
       
<xsd:documentation>Kollektivunfall</xsd:documentation>
     
</xsd:annotation>
   
</xsd:enumeration>
   
<xsd:enumeration value="055">
     
<xsd:annotation>
       
<xsd:documentation>Volksunfall</xsd:documentation>
     
</xsd:annotation>
   
</xsd:enumeration>
   
<xsd:enumeration value="060">
     
<xsd:annotation>
       
<xsd:documentation>Privat. Haftpflicht</xsd:documentation>
     
</xsd:annotation>
   
</xsd:enumeration>
   
<xsd:enumeration value="061">
     
<xsd:annotation>
       
<xsd:documentation>Betr. Haftpflicht</xsd:documentation>
     
</xsd:annotation>
   
</xsd:enumeration>
   
<xsd:enumeration value="062">
     
<xsd:annotation>
       
<xsd:documentation>Vermög.-haftpflicht</xsd:documentation>
     
</xsd:annotation>
   
</xsd:enumeration>
   
<xsd:enumeration value="063">
     
<xsd:annotation>
       
<xsd:documentation>Atomhaftpflicht</xsd:documentation>
     
</xsd:annotation>
   
</xsd:enumeration>
   
<xsd:enumeration value="064">
     
<xsd:annotation>
       
<xsd:documentation>Sportversicherung</xsd:documentation>
     
</xsd:annotation>
   
</xsd:enumeration>
   
<xsd:enumeration value="065">
     
<xsd:annotation>
       
<xsd:documentation>Luftfahrt - Haftpfl.</xsd:documentation>
     
</xsd:annotation>
   
</xsd:enumeration>
   
<xsd:enumeration value="066">
     
<xsd:annotation>
       
<xsd:documentation>Luftfahrt - Kasko</xsd:documentation>
     
</xsd:annotation>
   
</xsd:enumeration>
   
<xsd:enumeration value="067">
     
<xsd:annotation>
       
<xsd:documentation>Luftfahrt - Unfall</xsd:documentation>
     
</xsd:annotation>
   
</xsd:enumeration>
   
<xsd:enumeration value="068">
     
<xsd:annotation>
       
<xsd:documentation>Lizenzverlust</xsd:documentation>
     
</xsd:annotation>
   
</xsd:enumeration>
   
<xsd:enumeration value="069">
     
<xsd:annotation>
       
<xsd:documentation>BU f. FB / Selbst.</xsd:documentation>
     
</xsd:annotation>
   
</xsd:enumeration>
   
<xsd:enumeration value="071">
     
<xsd:annotation>
       
<xsd:documentation>KFZ - Haftpfl.</xsd:documentation>
     
</xsd:annotation>
   
</xsd:enumeration>
   
<xsd:enumeration value="073">
     
<xsd:annotation>
       
<xsd:documentation>KFZ - Kasko</xsd:documentation>
     
</xsd:annotation>
   
</xsd:enumeration>
   
<xsd:enumeration value="078">
     
<xsd:annotation>
       
<xsd:documentation>KFZ - Ins. Unf.</xsd:documentation>
     
</xsd:annotation>
   
</xsd:enumeration>
   
<xsd:enumeration value="079">
     
<xsd:annotation>
       
<xsd:documentation>Rechtsschutz</xsd:documentation>
     
</xsd:annotation>
   
</xsd:enumeration>
   
<xsd:enumeration value="081">
     
<xsd:annotation>
       
<xsd:documentation>Transp.-Kasko</xsd:documentation>
     
</xsd:annotation>
   
</xsd:enumeration>
   
<xsd:enumeration value="082">
     
<xsd:annotation>
       
<xsd:documentation>Transp.-Landwaren</xsd:documentation>
     
</xsd:annotation>
   
</xsd:enumeration>
   
<xsd:enumeration value="083">
     
<xsd:annotation>
       
<xsd:documentation>Transp.-Seewaren</xsd:documentation>
     
</xsd:annotation>
   
</xsd:enumeration>
   
<xsd:enumeration value="084">
     
<xsd:annotation>
       
<xsd:documentation>Transp.-Valoren</xsd:documentation>
     
</xsd:annotation>
   
</xsd:enumeration>
   
<xsd:enumeration value="085">
     
<xsd:annotation>
       
<xsd:documentation>Transp.-Verkehrshaftung</xsd:documentation>
     
</xsd:annotation>
   
</xsd:enumeration>
   
<xsd:enumeration value="086">
     
<xsd:annotation>
       
<xsd:documentation>Transp.-Div. (Film, Ausstlg.)</xsd:documentation>
     
</xsd:annotation>
   
</xsd:enumeration>
   
<xsd:enumeration value="087">
     
<xsd:annotation>
       
<xsd:documentation>Reisegepäck</xsd:documentation>
     
</xsd:annotation>
   
</xsd:enumeration>
   
<xsd:enumeration value="088">
     
<xsd:annotation>
       
<xsd:documentation>Reise-Storno</xsd:documentation>
     
</xsd:annotation>
   
</xsd:enumeration>
   
<xsd:enumeration value="089">
     
<xsd:annotation>
       
<xsd:documentation>Reise-Assistance</xsd:documentation>
     
</xsd:annotation>
   
</xsd:enumeration>
   
<xsd:enumeration value="090">
     
<xsd:annotation>
       
<xsd:documentation>Vertrauensschaden</xsd:documentation>
     
</xsd:annotation>
   
</xsd:enumeration>
   
<xsd:enumeration value="091">
     
<xsd:annotation>
       
<xsd:documentation>Reise-Kranken</xsd:documentation>
     
</xsd:annotation>
   
</xsd:enumeration>
   
<xsd:enumeration value="092">
     
<xsd:annotation>
       
<xsd:documentation>Reise-Unfall</xsd:documentation>
     
</xsd:annotation>
   
</xsd:enumeration>
   
<xsd:enumeration value="095">
     
<xsd:annotation>
       
<xsd:documentation>Kreditversicherung</xsd:documentation>
     
</xsd:annotation>
   
</xsd:enumeration>
   
<xsd:enumeration value="099">
     
<xsd:annotation>
       
<xsd:documentation>Sonstige Versich.</xsd:documentation>
     
</xsd:annotation>
   
</xsd:enumeration>
   
<xsd:enumeration value="200">
     
<xsd:annotation>
       
<xsd:documentation>Lebensversicherung</xsd:documentation>
     
</xsd:annotation>
   
</xsd:enumeration>
   
<xsd:enumeration value="201">
     
<xsd:annotation>
       
<xsd:documentation>Leben Kapitalversicherung</xsd:documentation>
     
</xsd:annotation>
   
</xsd:enumeration>
   
<xsd:enumeration value="202">
     
<xsd:annotation>
       
<xsd:documentation>Leben Rentenversicherung</xsd:documentation>
     
</xsd:annotation>
   
</xsd:enumeration>
   
<xsd:enumeration value="203">
     
<xsd:annotation>
       
<xsd:documentation>Ablebensversicherung inkl. Kreditrestschuld</xsd:documentation>
     
</xsd:annotation>
   
</xsd:enumeration>
   
<xsd:enumeration value="204">
     
<xsd:annotation>
       
<xsd:documentation>Erlebensversicherung</xsd:documentation>
     
</xsd:annotation>
   
</xsd:enumeration>
   
<xsd:enumeration value="205">
     
<xsd:annotation>
       
<xsd:documentation>Fondsgebundene Lebensversicherung</xsd:documentation>
     
</xsd:annotation>
   
</xsd:enumeration>
   
<xsd:enumeration value="206">
     
<xsd:annotation>
       
<xsd:documentation>Leben eigenständige Dread Disease Versicherung</xsd:documentation>
     
</xsd:annotation>
   
</xsd:enumeration>
   
<xsd:enumeration value="207">
     
<xsd:annotation>
       
<xsd:documentation>Leben eigenständige Berufsunfähigkeitsversicherung</xsd:documentation>
     
</xsd:annotation>
   
</xsd:enumeration>
   
<xsd:enumeration value="208">
     
<xsd:annotation>
       
<xsd:documentation>Leben Pflegerentenversicherung</xsd:documentation>
     
</xsd:annotation>
   
</xsd:enumeration>
   
<xsd:enumeration value="209">
     
<xsd:annotation>
       
<xsd:documentation>Prämienbegünstigte Zukunftsvorsorge</xsd:documentation>
     
</xsd:annotation>
   
</xsd:enumeration>
   
<xsd:enumeration value="210">
     
<xsd:annotation>
       
<xsd:documentation>Betriebliche Altersvorsorge</xsd:documentation>
     
</xsd:annotation>
   
</xsd:enumeration>
   
<xsd:enumeration value="300">
     
<xsd:annotation>
       
<xsd:documentation>Krankenversicherung</xsd:documentation>
     
</xsd:annotation>
   
</xsd:enumeration>
   
<xsd:enumeration value="301">
     
<xsd:annotation>
       
<xsd:documentation>Kranken Einzelversicherung</xsd:documentation>
     
</xsd:annotation>
   
</xsd:enumeration>
   
<xsd:enumeration value="302">
     
<xsd:annotation>
       
<xsd:documentation>Kranken Gruppenversicherung</xsd:documentation>
     
</xsd:annotation>
   
</xsd:enumeration>
   
<xsd:enumeration value="600">
     
<xsd:annotation>
       
<xsd:documentation>Bausparen</xsd:documentation>
     
</xsd:annotation>
   
</xsd:enumeration>
   
<xsd:enumeration value="601">
     
<xsd:annotation>
       
<xsd:documentation>Bausparen Ansparen</xsd:documentation>
     
</xsd:annotation>
   
</xsd:enumeration>
   
<xsd:enumeration value="602">
     
<xsd:annotation>
       
<xsd:documentation>Bausparen Darlehen</xsd:documentation>
     
</xsd:annotation>
   
</xsd:enumeration>
   
<xsd:enumeration value="700">
     
<xsd:annotation>
       
<xsd:documentation>Leasing</xsd:documentation>
     
</xsd:annotation>
   
</xsd:enumeration>
 
</xsd:restriction>
</xsd:simpleType>

simpleType VerbrEinhCd_Type
namespace urn:omds20
type restriction of xsd:string
properties
base xsd:string
used by
attribute VERS_KFZ_Type/@VerbrEinhCd
facets
Kind Value Annotation
minLength 1
maxLength 1
enumeration 9
documentation
nicht zutreffend / sonstiges
enumeration L
documentation
l/100 km
enumeration M
documentation
m³/100 km
enumeration K
documentation
kg/100 km
annotation
documentation
Einheit für Verbrauch
source <xsd:simpleType name="VerbrEinhCd_Type">
 
<xsd:annotation>
   
<xsd:documentation>Einheit für Verbrauch</xsd:documentation>
 
</xsd:annotation>
 
<xsd:restriction base="xsd:string">
   
<xsd:minLength value="1"/>
   
<xsd:maxLength value="1"/>
   
<xsd:enumeration value="9">
     
<xsd:annotation>
       
<xsd:documentation>nicht zutreffend / sonstiges</xsd:documentation>
     
</xsd:annotation>
   
</xsd:enumeration>
   
<xsd:enumeration value="L">
     
<xsd:annotation>
       
<xsd:documentation>l/100 km</xsd:documentation>
     
</xsd:annotation>
   
</xsd:enumeration>
   
<xsd:enumeration value="M">
     
<xsd:annotation>
       
<xsd:documentation>m³/100 km</xsd:documentation>
     
</xsd:annotation>
   
</xsd:enumeration>
   
<xsd:enumeration value="K">
     
<xsd:annotation>
       
<xsd:documentation>kg/100 km</xsd:documentation>
     
</xsd:annotation>
   
</xsd:enumeration>
 
</xsd:restriction>
</xsd:simpleType>

simpleType Vermnr
namespace urn:omds20
type restriction of xsd:string
properties
base xsd:string
used by
elements Verkaufsprodukt_Type/Vermittlernr AgentFilter_Type/Vermnr
attributes VERTRAG_Type/@Vermnr SCHADEN_Type/@Vermnr PROVISION_Type/@Vermnr MAHNUNG_Type/@Vermnr
facets
Kind Value Annotation
minLength 1
maxLength 10
source <xsd:simpleType name="Vermnr">
 
<xsd:restriction base="xsd:string">
   
<xsd:minLength value="1"/>
   
<xsd:maxLength value="10"/>
 
</xsd:restriction>
</xsd:simpleType>

simpleType VerschuldenCd_Type
namespace urn:omds20
type restriction of xsd:string
properties
base xsd:string
used by
attribute SCHADEN_Type/@VerschuldenCd
facets
Kind Value Annotation
enumeration 99
documentation
sonstiges
enumeration E
documentation
Eigenverschulden
enumeration K
documentation
Kein Verschulden
enumeration T
documentation
Teilverschulden
enumeration U
documentation
Verschulden ungeklärt
annotation
documentation
Verschulden
source <xsd:simpleType name="VerschuldenCd_Type">
 
<xsd:annotation>
   
<xsd:documentation>Verschulden</xsd:documentation>
 
</xsd:annotation>
 
<xsd:restriction base="xsd:string">
   
<xsd:enumeration value="99">
     
<xsd:annotation>
       
<xsd:documentation>sonstiges</xsd:documentation>
     
</xsd:annotation>
   
</xsd:enumeration>
   
<xsd:enumeration value="E">
     
<xsd:annotation>
       
<xsd:documentation>Eigenverschulden</xsd:documentation>
     
</xsd:annotation>
   
</xsd:enumeration>
   
<xsd:enumeration value="K">
     
<xsd:annotation>
       
<xsd:documentation>Kein Verschulden</xsd:documentation>
     
</xsd:annotation>
   
</xsd:enumeration>
   
<xsd:enumeration value="T">
     
<xsd:annotation>
       
<xsd:documentation>Teilverschulden</xsd:documentation>
     
</xsd:annotation>
   
</xsd:enumeration>
   
<xsd:enumeration value="U">
     
<xsd:annotation>
       
<xsd:documentation>Verschulden ungeklärt</xsd:documentation>
     
</xsd:annotation>
   
</xsd:enumeration>
 
</xsd:restriction>
</xsd:simpleType>

simpleType version
namespace urn:omds20
type restriction of xsd:string
properties
base xsd:string
used by
attribute OMDS/@version
facets
Kind Value Annotation
pattern [0-9]{2}-[0-9]{2}
annotation
documentation
OMDS Version
source <xsd:simpleType name="version">
 
<xsd:annotation>
   
<xsd:documentation>OMDS Version</xsd:documentation>
 
</xsd:annotation>
 
<xsd:restriction base="xsd:string">
   
<xsd:pattern value="[0-9]{2}-[0-9]{2}"/>
 
</xsd:restriction>
</xsd:simpleType>

simpleType VersLwCd_Type
namespace urn:omds20
type restriction of xsd:string
properties
base xsd:string
used by
attribute VERS_SACHE_Type/@VersLwCd
facets
Kind Value Annotation
enumeration 01
documentation
Inventar (z.B. Vieh, dass nie im Stall ist)
enumeration 02
documentation
Erntefrüchte
enumeration 03
documentation
Kulturen
enumeration 04
documentation
Anbaufläche (wie z.B. Feld, Wald, etc.)
enumeration 05
documentation
Selbstfahrende Maschinen (z.B. Traktor)
enumeration 99
documentation
sonstige Landwirtschaft
annotation
documentation
Versicherte Landwirtschaft
source <xsd:simpleType name="VersLwCd_Type">
 
<xsd:annotation>
   
<xsd:documentation>Versicherte Landwirtschaft</xsd:documentation>
 
</xsd:annotation>
 
<xsd:restriction base="xsd:string">
   
<xsd:enumeration value="01">
     
<xsd:annotation>
       
<xsd:documentation>Inventar (z.B. Vieh, dass nie im Stall ist)</xsd:documentation>
     
</xsd:annotation>
   
</xsd:enumeration>
   
<xsd:enumeration value="02">
     
<xsd:annotation>
       
<xsd:documentation>Erntefrüchte</xsd:documentation>
     
</xsd:annotation>
   
</xsd:enumeration>
   
<xsd:enumeration value="03">
     
<xsd:annotation>
       
<xsd:documentation>Kulturen</xsd:documentation>
     
</xsd:annotation>
   
</xsd:enumeration>
   
<xsd:enumeration value="04">
     
<xsd:annotation>
       
<xsd:documentation>Anbaufläche (wie z.B. Feld, Wald, etc.)</xsd:documentation>
     
</xsd:annotation>
   
</xsd:enumeration>
   
<xsd:enumeration value="05">
     
<xsd:annotation>
       
<xsd:documentation>Selbstfahrende Maschinen (z.B. Traktor)</xsd:documentation>
     
</xsd:annotation>
   
</xsd:enumeration>
   
<xsd:enumeration value="99">
     
<xsd:annotation>
       
<xsd:documentation>sonstige Landwirtschaft</xsd:documentation>
     
</xsd:annotation>
   
</xsd:enumeration>
 
</xsd:restriction>
</xsd:simpleType>

simpleType VersSacheCd_Type
namespace urn:omds20
type restriction of xsd:string
properties
base xsd:string
used by
attribute VERS_SACHE_Type/@VersSacheCd
facets
Kind Value Annotation
enumeration 01
documentation
Gebäude
enumeration 02
documentation
Einrichtung
enumeration 03
documentation
Vorräte
enumeration 04
documentation
Maschinen und Anlagen
enumeration 05
documentation
Wertgegenstände
enumeration 06
documentation
Grundstück
enumeration 07
documentation
Betriebsstätte
enumeration 08
documentation
Kühlanlagen
enumeration 09
documentation
Solar/Photovoltaik
enumeration 10
documentation
Luftfahrzeug
enumeration 11
documentation
Wasserfahrzeug
enumeration 12
documentation
Fahrrad
enumeration 13
documentation
Windkraftanlage
enumeration 14
documentation
Elektro und Elektronik
enumeration 15
documentation
Technik
enumeration 16
documentation
Landwirtschaft
enumeration 17
documentation
Bote (Postbote)
enumeration 18
documentation
Rechtsschutz
enumeration 19
documentation
Kassa
enumeration 20
documentation
Tier
enumeration 21
documentation
D&amp;O-Versicherung
enumeration 22
documentation
Musikinstrumente
enumeration 23
documentation
Haustechnik
enumeration 99
documentation
sonstige Sache
annotation
documentation
Versicherte Sache
source <xsd:simpleType name="VersSacheCd_Type">
 
<xsd:annotation>
   
<xsd:documentation>Versicherte Sache</xsd:documentation>
 
</xsd:annotation>
 
<xsd:restriction base="xsd:string">
   
<xsd:enumeration value="01">
     
<xsd:annotation>
       
<xsd:documentation>Gebäude</xsd:documentation>
     
</xsd:annotation>
   
</xsd:enumeration>
   
<xsd:enumeration value="02">
     
<xsd:annotation>
       
<xsd:documentation>Einrichtung</xsd:documentation>
     
</xsd:annotation>
   
</xsd:enumeration>
   
<xsd:enumeration value="03">
     
<xsd:annotation>
       
<xsd:documentation>Vorräte</xsd:documentation>
     
</xsd:annotation>
   
</xsd:enumeration>
   
<xsd:enumeration value="04">
     
<xsd:annotation>
       
<xsd:documentation>Maschinen und Anlagen</xsd:documentation>
     
</xsd:annotation>
   
</xsd:enumeration>
   
<xsd:enumeration value="05">
     
<xsd:annotation>
       
<xsd:documentation>Wertgegenstände</xsd:documentation>
     
</xsd:annotation>
   
</xsd:enumeration>
   
<xsd:enumeration value="06">
     
<xsd:annotation>
       
<xsd:documentation>Grundstück</xsd:documentation>
     
</xsd:annotation>
   
</xsd:enumeration>
   
<xsd:enumeration value="07">
     
<xsd:annotation>
       
<xsd:documentation>Betriebsstätte</xsd:documentation>
     
</xsd:annotation>
   
</xsd:enumeration>
   
<xsd:enumeration value="08">
     
<xsd:annotation>
       
<xsd:documentation>Kühlanlagen</xsd:documentation>
     
</xsd:annotation>
   
</xsd:enumeration>
   
<xsd:enumeration value="09">
     
<xsd:annotation>
       
<xsd:documentation>Solar/Photovoltaik</xsd:documentation>
     
</xsd:annotation>
   
</xsd:enumeration>
   
<xsd:enumeration value="10">
     
<xsd:annotation>
       
<xsd:documentation>Luftfahrzeug</xsd:documentation>
     
</xsd:annotation>
   
</xsd:enumeration>
   
<xsd:enumeration value="11">
     
<xsd:annotation>
       
<xsd:documentation>Wasserfahrzeug</xsd:documentation>
     
</xsd:annotation>
   
</xsd:enumeration>
   
<xsd:enumeration value="12">
     
<xsd:annotation>
       
<xsd:documentation>Fahrrad</xsd:documentation>
     
</xsd:annotation>
   
</xsd:enumeration>
   
<xsd:enumeration value="13">
     
<xsd:annotation>
       
<xsd:documentation>Windkraftanlage</xsd:documentation>
     
</xsd:annotation>
   
</xsd:enumeration>
   
<xsd:enumeration value="14">
     
<xsd:annotation>
       
<xsd:documentation>Elektro und Elektronik</xsd:documentation>
     
</xsd:annotation>
   
</xsd:enumeration>
   
<xsd:enumeration value="15">
     
<xsd:annotation>
       
<xsd:documentation>Technik</xsd:documentation>
     
</xsd:annotation>
   
</xsd:enumeration>
   
<xsd:enumeration value="16">
     
<xsd:annotation>
       
<xsd:documentation>Landwirtschaft</xsd:documentation>
     
</xsd:annotation>
   
</xsd:enumeration>
   
<xsd:enumeration value="17">
     
<xsd:annotation>
       
<xsd:documentation>Bote (Postbote)</xsd:documentation>
     
</xsd:annotation>
   
</xsd:enumeration>
   
<xsd:enumeration value="18">
     
<xsd:annotation>
       
<xsd:documentation>Rechtsschutz</xsd:documentation>
     
</xsd:annotation>
   
</xsd:enumeration>
   
<xsd:enumeration value="19">
     
<xsd:annotation>
       
<xsd:documentation>Kassa</xsd:documentation>
     
</xsd:annotation>
   
</xsd:enumeration>
   
<xsd:enumeration value="20">
     
<xsd:annotation>
       
<xsd:documentation>Tier</xsd:documentation>
     
</xsd:annotation>
   
</xsd:enumeration>
   
<xsd:enumeration value="21">
     
<xsd:annotation>
       
<xsd:documentation>D&amp;O-Versicherung</xsd:documentation>
     
</xsd:annotation>
   
</xsd:enumeration>
   
<xsd:enumeration value="22">
     
<xsd:annotation>
       
<xsd:documentation>Musikinstrumente</xsd:documentation>
     
</xsd:annotation>
   
</xsd:enumeration>
   
<xsd:enumeration value="23">
     
<xsd:annotation>
       
<xsd:documentation>Haustechnik</xsd:documentation>
     
</xsd:annotation>
   
</xsd:enumeration>
   
<xsd:enumeration value="99">
     
<xsd:annotation>
       
<xsd:documentation>sonstige Sache</xsd:documentation>
     
</xsd:annotation>
   
</xsd:enumeration>
 
</xsd:restriction>
</xsd:simpleType>

simpleType VertragsID
namespace urn:omds20
type restriction of xsd:string
properties
base xsd:string
used by
attributes VERTRAG_Type/@VertragsID VERTRAGSFONDS_Type/@VertragsID SCHADEN_Type/@VertragsID PROVISION_Type/@VertragsID MAHNUNG_Type/@VertragsID LOESCHANSTOSS_Type/@VertragsID
facets
Kind Value Annotation
minLength 1
maxLength 40
source <xsd:simpleType name="VertragsID">
 
<xsd:restriction base="xsd:string">
   
<xsd:minLength value="1"/>
   
<xsd:maxLength value="40"/>
 
</xsd:restriction>
</xsd:simpleType>

simpleType VerwendzweckCd_Type
namespace urn:omds20
type restriction of xsd:string
properties
base xsd:string
used by
attributes VERS_KFZ_Type/@VerwendzweckCd Fahrzeug_Type/@VerwendzweckCd
facets
Kind Value Annotation
enumeration 01
documentation
zu keiner besonderen Verwendung bestimmt
enumeration 10
documentation
z.Verw.im Rahmen ein.land-u.forstwirtsch.Bet.best.
enumeration 19
documentation
zur Verwendung für den Werkverkehr bestimmt
enumeration 20
documentation
zur Verwendung für die gewerbsm. Beförderung best.
enumeration 21
documentation
alt - z.Verw.f.d.entgelt.Pers.Beförderung bestimmt
enumeration 22
documentation
z.Verw.f.d.gewerbsm.Vermietung o.Beist.ein.Lenkers
enumeration 23
documentation
zur Verwendung bei Spediteuren bestimmt
enumeration 24
documentation
zur Beförderung von gefährlichen Gütern bestimmt
enumeration 25
documentation
zur Verw.im Rahmen des Taxigewerbes bestimmt
enumeration 26
documentation
z. Verw.von Möbeltransporten bestimmt (§106Abs.13)
enumeration 27
documentation
zur Verw.als Schulfahrzeug gem.§112Abs.3 bestimmt
enumeration 28
documentation
zur Verw.im Rahmen des Schaustellergewerbes best.
enumeration 29
documentation
zur Verw.für entgeltl.Personenbeförderung bestimmt
enumeration 30
documentation
z.Verw.i.Bereich d.Strassend.gem.§27Abs.1STVO 1960
enumeration 31
documentation
ausschl.o.vorw.f.Arb.d.Strassend.a.bel.Strassen
enumeration 32
documentation
z.Verw.i.Ber. Kanalwartung gem.§27Abs.5STVO best.
enumeration 33
documentation
z.kommun.Verw.i.Gebietskörp./Gemeindeverb.bestimmt
enumeration 40
documentation
zur Verwendung für den Pannenhilfsdienst bestimmt
enumeration 41
documentation
z.Begl.v.Sond.transp.d.beeid.Straßenaufs.org.best.
enumeration 50
documentation
zur Verwendung für Diplomaten bestimmt
enumeration 51
documentation
zur Verwendung für Konsuln bestimmt
enumeration 60
documentation
ausschl.o.vorw.z.Verw.f.d.öffentl.Hilfsdienst best
enumeration 61
documentation
z.Verw.i.Bereich der Post-u.Telegraphenverw. best.
enumeration 62
documentation
z.Verw.f.d.Rettungsd.ein.Gebietskörpersch.o.RK
enumeration 63
documentation
ausschl.oder vorwiegend für die Feuerwehr bestimmt
enumeration 64
documentation
ausschl.oder vorwiegend f.d.priv.Rettungsd.best.
enumeration 65
documentation
z.Verwendung i.Bereich d.Österr.Bundesbahnen best.
enumeration 70
documentation
zur Verwendung im Bereich der Zollwache bestimmt
enumeration 71
documentation
zur Verwendung im Bereich der Steuerfahndung best.
enumeration 72
documentation
zur Verw.im Bereich d.öffentl.Sicherheitsd. best.
enumeration 74
documentation
zur Verwendung für den Bergrettungsdienst
enumeration 79
documentation
z.Verw.i.Ber.d. Bundesheeres o.d. Heeresverw.best.
enumeration 80
documentation
z.Verw.f.Fahrten d.Bundespräsidenten b.feierl.Anl.
enumeration 81
documentation
zur Verwendung für Staatsfunktionäre bestimmt
annotation
documentation
Verwendungszweck
source <xsd:simpleType name="VerwendzweckCd_Type">
 
<xsd:annotation>
   
<xsd:documentation>Verwendungszweck</xsd:documentation>
 
</xsd:annotation>
 
<xsd:restriction base="xsd:string">
   
<xsd:enumeration value="01">
     
<xsd:annotation>
       
<xsd:documentation>zu keiner besonderen Verwendung bestimmt</xsd:documentation>
     
</xsd:annotation>
   
</xsd:enumeration>
   
<xsd:enumeration value="10">
     
<xsd:annotation>
       
<xsd:documentation>z.Verw.im Rahmen ein.land-u.forstwirtsch.Bet.best.</xsd:documentation>
     
</xsd:annotation>
   
</xsd:enumeration>
   
<xsd:enumeration value="19">
     
<xsd:annotation>
       
<xsd:documentation>zur Verwendung für den Werkverkehr bestimmt</xsd:documentation>
     
</xsd:annotation>
   
</xsd:enumeration>
   
<xsd:enumeration value="20">
     
<xsd:annotation>
       
<xsd:documentation>zur Verwendung für die gewerbsm. Beförderung best.</xsd:documentation>
     
</xsd:annotation>
   
</xsd:enumeration>
   
<xsd:enumeration value="21">
     
<xsd:annotation>
       
<xsd:documentation>alt - z.Verw.f.d.entgelt.Pers.Beförderung bestimmt</xsd:documentation>
     
</xsd:annotation>
   
</xsd:enumeration>
   
<xsd:enumeration value="22">
     
<xsd:annotation>
       
<xsd:documentation>z.Verw.f.d.gewerbsm.Vermietung o.Beist.ein.Lenkers</xsd:documentation>
     
</xsd:annotation>
   
</xsd:enumeration>
   
<xsd:enumeration value="23">
     
<xsd:annotation>
       
<xsd:documentation>zur Verwendung bei Spediteuren bestimmt</xsd:documentation>
     
</xsd:annotation>
   
</xsd:enumeration>
   
<xsd:enumeration value="24">
     
<xsd:annotation>
       
<xsd:documentation>zur Beförderung von gefährlichen Gütern bestimmt</xsd:documentation>
     
</xsd:annotation>
   
</xsd:enumeration>
   
<xsd:enumeration value="25">
     
<xsd:annotation>
       
<xsd:documentation>zur Verw.im Rahmen des Taxigewerbes bestimmt</xsd:documentation>
     
</xsd:annotation>
   
</xsd:enumeration>
   
<xsd:enumeration value="26">
     
<xsd:annotation>
       
<xsd:documentation>z. Verw.von Möbeltransporten bestimmt (§106Abs.13)</xsd:documentation>
     
</xsd:annotation>
   
</xsd:enumeration>
   
<xsd:enumeration value="27">
     
<xsd:annotation>
       
<xsd:documentation>zur Verw.als Schulfahrzeug gem.§112Abs.3 bestimmt</xsd:documentation>
     
</xsd:annotation>
   
</xsd:enumeration>
   
<xsd:enumeration value="28">
     
<xsd:annotation>
       
<xsd:documentation>zur Verw.im Rahmen des Schaustellergewerbes best.</xsd:documentation>
     
</xsd:annotation>
   
</xsd:enumeration>
   
<xsd:enumeration value="29">
     
<xsd:annotation>
       
<xsd:documentation>zur Verw.für entgeltl.Personenbeförderung bestimmt</xsd:documentation>
     
</xsd:annotation>
   
</xsd:enumeration>
   
<xsd:enumeration value="30">
     
<xsd:annotation>
       
<xsd:documentation>z.Verw.i.Bereich d.Strassend.gem.§27Abs.1STVO 1960</xsd:documentation>
     
</xsd:annotation>
   
</xsd:enumeration>
   
<xsd:enumeration value="31">
     
<xsd:annotation>
       
<xsd:documentation>ausschl.o.vorw.f.Arb.d.Strassend.a.bel.Strassen</xsd:documentation>
     
</xsd:annotation>
   
</xsd:enumeration>
   
<xsd:enumeration value="32">
     
<xsd:annotation>
       
<xsd:documentation>z.Verw.i.Ber. Kanalwartung gem.§27Abs.5STVO best.</xsd:documentation>
     
</xsd:annotation>
   
</xsd:enumeration>
   
<xsd:enumeration value="33">
     
<xsd:annotation>
       
<xsd:documentation>z.kommun.Verw.i.Gebietskörp./Gemeindeverb.bestimmt</xsd:documentation>
     
</xsd:annotation>
   
</xsd:enumeration>
   
<xsd:enumeration value="40">
     
<xsd:annotation>
       
<xsd:documentation>zur Verwendung für den Pannenhilfsdienst bestimmt</xsd:documentation>
     
</xsd:annotation>
   
</xsd:enumeration>
   
<xsd:enumeration value="41">
     
<xsd:annotation>
       
<xsd:documentation>z.Begl.v.Sond.transp.d.beeid.Straßenaufs.org.best.</xsd:documentation>
     
</xsd:annotation>
   
</xsd:enumeration>
   
<xsd:enumeration value="50">
     
<xsd:annotation>
       
<xsd:documentation>zur Verwendung für Diplomaten bestimmt</xsd:documentation>
     
</xsd:annotation>
   
</xsd:enumeration>
   
<xsd:enumeration value="51">
     
<xsd:annotation>
       
<xsd:documentation>zur Verwendung für Konsuln bestimmt</xsd:documentation>
     
</xsd:annotation>
   
</xsd:enumeration>
   
<xsd:enumeration value="60">
     
<xsd:annotation>
       
<xsd:documentation>ausschl.o.vorw.z.Verw.f.d.öffentl.Hilfsdienst best</xsd:documentation>
     
</xsd:annotation>
   
</xsd:enumeration>
   
<xsd:enumeration value="61">
     
<xsd:annotation>
       
<xsd:documentation>z.Verw.i.Bereich der Post-u.Telegraphenverw. best.</xsd:documentation>
     
</xsd:annotation>
   
</xsd:enumeration>
   
<xsd:enumeration value="62">
     
<xsd:annotation>
       
<xsd:documentation>z.Verw.f.d.Rettungsd.ein.Gebietskörpersch.o.RK</xsd:documentation>
     
</xsd:annotation>
   
</xsd:enumeration>
   
<xsd:enumeration value="63">
     
<xsd:annotation>
       
<xsd:documentation>ausschl.oder vorwiegend für die Feuerwehr bestimmt</xsd:documentation>
     
</xsd:annotation>
   
</xsd:enumeration>
   
<xsd:enumeration value="64">
     
<xsd:annotation>
       
<xsd:documentation>ausschl.oder vorwiegend f.d.priv.Rettungsd.best.</xsd:documentation>
     
</xsd:annotation>
   
</xsd:enumeration>
   
<xsd:enumeration value="65">
     
<xsd:annotation>
       
<xsd:documentation>z.Verwendung i.Bereich d.Österr.Bundesbahnen best.</xsd:documentation>
     
</xsd:annotation>
   
</xsd:enumeration>
   
<xsd:enumeration value="70">
     
<xsd:annotation>
       
<xsd:documentation>zur Verwendung im Bereich der Zollwache bestimmt</xsd:documentation>
     
</xsd:annotation>
   
</xsd:enumeration>
   
<xsd:enumeration value="71">
     
<xsd:annotation>
       
<xsd:documentation>zur Verwendung im Bereich der Steuerfahndung best.</xsd:documentation>
     
</xsd:annotation>
   
</xsd:enumeration>
   
<xsd:enumeration value="72">
     
<xsd:annotation>
       
<xsd:documentation>zur Verw.im Bereich d.öffentl.Sicherheitsd. best.</xsd:documentation>
     
</xsd:annotation>
   
</xsd:enumeration>
   
<xsd:enumeration value="74">
     
<xsd:annotation>
       
<xsd:documentation>zur Verwendung für den Bergrettungsdienst</xsd:documentation>
     
</xsd:annotation>
   
</xsd:enumeration>
   
<xsd:enumeration value="79">
     
<xsd:annotation>
       
<xsd:documentation>z.Verw.i.Ber.d. Bundesheeres o.d. Heeresverw.best.</xsd:documentation>
     
</xsd:annotation>
   
</xsd:enumeration>
   
<xsd:enumeration value="80">
     
<xsd:annotation>
       
<xsd:documentation>z.Verw.f.Fahrten d.Bundespräsidenten b.feierl.Anl.</xsd:documentation>
     
</xsd:annotation>
   
</xsd:enumeration>
   
<xsd:enumeration value="81">
     
<xsd:annotation>
       
<xsd:documentation>zur Verwendung für Staatsfunktionäre bestimmt</xsd:documentation>
     
</xsd:annotation>
   
</xsd:enumeration>
 
</xsd:restriction>
</xsd:simpleType>

simpleType VSArtCd_Type
namespace urn:omds20
type restriction of xsd:string
properties
base xsd:string
used by
attribute EL-Versicherungssumme_Type/@VSArtCd
facets
Kind Value Annotation
enumeration ALS
documentation
Ablebensumme
enumeration BDS
documentation
Bausparen Darlehenssumme
enumeration BVS
documentation
Bausparen Vertragssumme
enumeration ELS
documentation
Erlebensumme
enumeration EVS
documentation
EinzelVS
enumeration HHS
documentation
Höchsthaftungssumme
enumeration HLS
documentation
Höchstleistungssumme
enumeration OVS
documentation
ohne Versicherungssumme
enumeration PFR
documentation
prämienfrei
enumeration PPF
documentation
prämienpflichtig
enumeration PVS
documentation
PauschalVS
annotation
documentation
Versicherungssummenart
source <xsd:simpleType name="VSArtCd_Type">
 
<xsd:annotation>
   
<xsd:documentation>Versicherungssummenart</xsd:documentation>
 
</xsd:annotation>
 
<xsd:restriction base="xsd:string">
   
<xsd:enumeration value="ALS">
     
<xsd:annotation>
       
<xsd:documentation>Ablebensumme</xsd:documentation>
     
</xsd:annotation>
   
</xsd:enumeration>
   
<xsd:enumeration value="BDS">
     
<xsd:annotation>
       
<xsd:documentation>Bausparen Darlehenssumme</xsd:documentation>
     
</xsd:annotation>
   
</xsd:enumeration>
   
<xsd:enumeration value="BVS">
     
<xsd:annotation>
       
<xsd:documentation>Bausparen Vertragssumme</xsd:documentation>
     
</xsd:annotation>
   
</xsd:enumeration>
   
<xsd:enumeration value="ELS">
     
<xsd:annotation>
       
<xsd:documentation>Erlebensumme</xsd:documentation>
     
</xsd:annotation>
   
</xsd:enumeration>
   
<xsd:enumeration value="EVS">
     
<xsd:annotation>
       
<xsd:documentation>EinzelVS</xsd:documentation>
     
</xsd:annotation>
   
</xsd:enumeration>
   
<xsd:enumeration value="HHS">
     
<xsd:annotation>
       
<xsd:documentation>Höchsthaftungssumme</xsd:documentation>
     
</xsd:annotation>
   
</xsd:enumeration>
   
<xsd:enumeration value="HLS">
     
<xsd:annotation>
       
<xsd:documentation>Höchstleistungssumme</xsd:documentation>
     
</xsd:annotation>
   
</xsd:enumeration>
   
<xsd:enumeration value="OVS">
     
<xsd:annotation>
       
<xsd:documentation>ohne Versicherungssumme</xsd:documentation>
     
</xsd:annotation>
   
</xsd:enumeration>
   
<xsd:enumeration value="PFR">
     
<xsd:annotation>
       
<xsd:documentation>prämienfrei</xsd:documentation>
     
</xsd:annotation>
   
</xsd:enumeration>
   
<xsd:enumeration value="PPF">
     
<xsd:annotation>
       
<xsd:documentation>prämienpflichtig</xsd:documentation>
     
</xsd:annotation>
   
</xsd:enumeration>
   
<xsd:enumeration value="PVS">
     
<xsd:annotation>
       
<xsd:documentation>PauschalVS</xsd:documentation>
     
</xsd:annotation>
   
</xsd:enumeration>
 
</xsd:restriction>
</xsd:simpleType>

simpleType VtgProdCd_Type
namespace urn:omds20
type restriction of xsd:string
properties
base xsd:string
used by
elements ArcImageInfosRequest/policyType PolizzenObjektSpezifikation_Type/VtgProdCd
attribute VERTRAG_Type/@VtgProdCd
facets
Kind Value Annotation
enumeration 99
documentation
sonstige
enumeration BS
documentation
Bausparen
enumeration BT
documentation
Betriebsversicherung
enumeration FL
documentation
Flotte (KFZ)
enumeration KE
documentation
KV Einzel
enumeration KF
documentation
KFZ
enumeration KG
documentation
KV Gruppe
enumeration LE
documentation
Leben Einzel
enumeration LG
documentation
Leben Gruppe
enumeration LS
documentation
Leasing
enumeration LW
documentation
Landwirtschaftsversicherung
enumeration PR
documentation
Privatversicherung
enumeration UF
documentation
Unfallversicherung
enumeration UG
documentation
Unfall-Gruppe
annotation
documentation
Vertragsprodukt
source <xsd:simpleType name="VtgProdCd_Type">
 
<xsd:annotation>
   
<xsd:documentation>Vertragsprodukt</xsd:documentation>
 
</xsd:annotation>
 
<xsd:restriction base="xsd:string">
   
<xsd:enumeration value="99">
     
<xsd:annotation>
       
<xsd:documentation>sonstige</xsd:documentation>
     
</xsd:annotation>
   
</xsd:enumeration>
   
<xsd:enumeration value="BS">
     
<xsd:annotation>
       
<xsd:documentation>Bausparen</xsd:documentation>
     
</xsd:annotation>
   
</xsd:enumeration>
   
<xsd:enumeration value="BT">
     
<xsd:annotation>
       
<xsd:documentation>Betriebsversicherung</xsd:documentation>
     
</xsd:annotation>
   
</xsd:enumeration>
   
<xsd:enumeration value="FL">
     
<xsd:annotation>
       
<xsd:documentation>Flotte (KFZ)</xsd:documentation>
     
</xsd:annotation>
   
</xsd:enumeration>
   
<xsd:enumeration value="KE">
     
<xsd:annotation>
       
<xsd:documentation>KV Einzel</xsd:documentation>
     
</xsd:annotation>
   
</xsd:enumeration>
   
<xsd:enumeration value="KF">
     
<xsd:annotation>
       
<xsd:documentation>KFZ</xsd:documentation>
     
</xsd:annotation>
   
</xsd:enumeration>
   
<xsd:enumeration value="KG">
     
<xsd:annotation>
       
<xsd:documentation>KV Gruppe</xsd:documentation>
     
</xsd:annotation>
   
</xsd:enumeration>
   
<xsd:enumeration value="LE">
     
<xsd:annotation>
       
<xsd:documentation>Leben Einzel</xsd:documentation>
     
</xsd:annotation>
   
</xsd:enumeration>
   
<xsd:enumeration value="LG">
     
<xsd:annotation>
       
<xsd:documentation>Leben Gruppe</xsd:documentation>
     
</xsd:annotation>
   
</xsd:enumeration>
   
<xsd:enumeration value="LS">
     
<xsd:annotation>
       
<xsd:documentation>Leasing</xsd:documentation>
     
</xsd:annotation>
   
</xsd:enumeration>
   
<xsd:enumeration value="LW">
     
<xsd:annotation>
       
<xsd:documentation>Landwirtschaftsversicherung</xsd:documentation>
     
</xsd:annotation>
   
</xsd:enumeration>
   
<xsd:enumeration value="PR">
     
<xsd:annotation>
       
<xsd:documentation>Privatversicherung</xsd:documentation>
     
</xsd:annotation>
   
</xsd:enumeration>
   
<xsd:enumeration value="UF">
     
<xsd:annotation>
       
<xsd:documentation>Unfallversicherung</xsd:documentation>
     
</xsd:annotation>
   
</xsd:enumeration>
   
<xsd:enumeration value="UG">
     
<xsd:annotation>
       
<xsd:documentation>Unfall-Gruppe</xsd:documentation>
     
</xsd:annotation>
   
</xsd:enumeration>
 
</xsd:restriction>
</xsd:simpleType>

simpleType VtgRolleCd_Type
namespace urn:omds20
type restriction of xsd:string
properties
base xsd:string
used by
element Vertragsperson_Type/Rolle
attribute VERTRAGSPERSON_Type/@VtgRolleCd
facets
Kind Value Annotation
enumeration AP
documentation
Ansprechperson
enumeration AZ
documentation
abweichender Zulassungsbesitzer
enumeration BG
documentation
Bausparer gesetzlicher Vertreter
enumeration BM
documentation
Bausparer mit Prämie
enumeration BO
documentation
Bausparer ohne Prämie
enumeration IA
documentation
Inkassoadresse
enumeration FI
documentation
Firmeninhaber
enumeration GV
documentation
Gesetzlicher Vertreter
enumeration LE
documentation
Lenker
enumeration KA
documentation
Korrespondenz/Zustelladresse
enumeration VN
documentation
Versicherungsnehmer
enumeration ZB
documentation
Zustellbevollmächtigter
annotation
documentation
Vertragsrolle
source <xsd:simpleType name="VtgRolleCd_Type">
 
<xsd:annotation>
   
<xsd:documentation>Vertragsrolle</xsd:documentation>
 
</xsd:annotation>
 
<xsd:restriction base="xsd:string">
   
<xsd:enumeration value="AP">
     
<xsd:annotation>
       
<xsd:documentation>Ansprechperson</xsd:documentation>
     
</xsd:annotation>
   
</xsd:enumeration>
   
<xsd:enumeration value="AZ">
     
<xsd:annotation>
       
<xsd:documentation>abweichender Zulassungsbesitzer</xsd:documentation>
     
</xsd:annotation>
   
</xsd:enumeration>
   
<xsd:enumeration value="BG">
     
<xsd:annotation>
       
<xsd:documentation>Bausparer gesetzlicher Vertreter</xsd:documentation>
     
</xsd:annotation>
   
</xsd:enumeration>
   
<xsd:enumeration value="BM">
     
<xsd:annotation>
       
<xsd:documentation>Bausparer mit Prämie</xsd:documentation>
     
</xsd:annotation>
   
</xsd:enumeration>
   
<xsd:enumeration value="BO">
     
<xsd:annotation>
       
<xsd:documentation>Bausparer ohne Prämie</xsd:documentation>
     
</xsd:annotation>
   
</xsd:enumeration>
   
<xsd:enumeration value="IA">
     
<xsd:annotation>
       
<xsd:documentation>Inkassoadresse</xsd:documentation>
     
</xsd:annotation>
   
</xsd:enumeration>
   
<xsd:enumeration value="FI">
     
<xsd:annotation>
       
<xsd:documentation>Firmeninhaber</xsd:documentation>
     
</xsd:annotation>
   
</xsd:enumeration>
   
<xsd:enumeration value="GV">
     
<xsd:annotation>
       
<xsd:documentation>Gesetzlicher Vertreter</xsd:documentation>
     
</xsd:annotation>
   
</xsd:enumeration>
   
<xsd:enumeration value="LE">
     
<xsd:annotation>
       
<xsd:documentation>Lenker</xsd:documentation>
     
</xsd:annotation>
   
</xsd:enumeration>
   
<xsd:enumeration value="KA">
     
<xsd:annotation>
       
<xsd:documentation>Korrespondenz/Zustelladresse</xsd:documentation>
     
</xsd:annotation>
   
</xsd:enumeration>
   
<xsd:enumeration value="VN">
     
<xsd:annotation>
       
<xsd:documentation>Versicherungsnehmer</xsd:documentation>
     
</xsd:annotation>
   
</xsd:enumeration>
   
<xsd:enumeration value="ZB">
     
<xsd:annotation>
       
<xsd:documentation>Zustellbevollmächtigter</xsd:documentation>
     
</xsd:annotation>
   
</xsd:enumeration>
 
</xsd:restriction>
</xsd:simpleType>

simpleType VtgSparteCd_Type
namespace urn:omds20
type restriction of xsd:string
properties
base xsd:string
used by
element Vorversicherung_Type/VtgSparteCd
attributes VERTRAG_Type/@VtgSparteCd MAHNUNG_Type/@VtgSparteCd
facets
Kind Value Annotation
enumeration BEH
documentation
Eigenheim Bündel
enumeration BHH
documentation
Haushalt Bündel
enumeration BLA
documentation
Landwirtschaft Bündel
enumeration BBG
documentation
Betrieb/Gewerbe Bündel
enumeration BWH
documentation
Wohnhaus/Objekt Bündel
enumeration BKF
documentation
KFZ Bündel
enumeration BPV
documentation
Personen Bündel
enumeration BPR
documentation
Privat Bündel
enumeration B99
documentation
Sonstige Bündel
enumeration AH
documentation
KFZ-Haftpflicht
enumeration AK
documentation
KFZ-Kasko
enumeration AS
documentation
Assistance
enumeration AU
documentation
KFZ-Insassenunfall
enumeration BF
documentation
BUFT
enumeration BS
documentation
Bausparen
enumeration BU
documentation
Betriebs-Unterbrechung
enumeration ED
documentation
Einbruchdiebstahl
enumeration FE
documentation
Feuer
enumeration GB
documentation
Glasbruch
enumeration HH
documentation
Wohnungs-Versicherung
enumeration HP
documentation
Haftpflicht
enumeration KV
documentation
Krankenversicherung
enumeration LV
documentation
Lebensversicherung
enumeration LS
documentation
Leasing
enumeration LW
documentation
Leitungswasser
enumeration MG
documentation
Maschinen und Geräte
enumeration RS
documentation
Recht(s)schutz
enumeration ST
documentation
Sturm
enumeration TI
documentation
Tierversicherung
enumeration TP
documentation
Transportversicherung
enumeration UV
documentation
Unfallversicherung
enumeration 99
documentation
sonstige Einzelversicherung
annotation
documentation
Vertragssparte oder Bündelung
source <xsd:simpleType name="VtgSparteCd_Type">
 
<xsd:annotation>
   
<xsd:documentation>Vertragssparte oder Bündelung </xsd:documentation>
 
</xsd:annotation>
 
<xsd:restriction base="xsd:string">
   
<xsd:enumeration value="BEH">
     
<xsd:annotation>
       
<xsd:documentation>Eigenheim Bündel</xsd:documentation>
     
</xsd:annotation>
   
</xsd:enumeration>
   
<xsd:enumeration value="BHH">
     
<xsd:annotation>
       
<xsd:documentation>Haushalt Bündel</xsd:documentation>
     
</xsd:annotation>
   
</xsd:enumeration>
   
<xsd:enumeration value="BLA">
     
<xsd:annotation>
       
<xsd:documentation>Landwirtschaft Bündel</xsd:documentation>
     
</xsd:annotation>
   
</xsd:enumeration>
   
<xsd:enumeration value="BBG">
     
<xsd:annotation>
       
<xsd:documentation>Betrieb/Gewerbe Bündel</xsd:documentation>
     
</xsd:annotation>
   
</xsd:enumeration>
   
<xsd:enumeration value="BWH">
     
<xsd:annotation>
       
<xsd:documentation>Wohnhaus/Objekt Bündel</xsd:documentation>
     
</xsd:annotation>
   
</xsd:enumeration>
   
<xsd:enumeration value="BKF">
     
<xsd:annotation>
       
<xsd:documentation>KFZ Bündel</xsd:documentation>
     
</xsd:annotation>
   
</xsd:enumeration>
   
<xsd:enumeration value="BPV">
     
<xsd:annotation>
       
<xsd:documentation>Personen Bündel</xsd:documentation>
     
</xsd:annotation>
   
</xsd:enumeration>
   
<xsd:enumeration value="BPR">
     
<xsd:annotation>
       
<xsd:documentation>Privat Bündel</xsd:documentation>
     
</xsd:annotation>
   
</xsd:enumeration>
   
<xsd:enumeration value="B99">
     
<xsd:annotation>
       
<xsd:documentation>Sonstige Bündel</xsd:documentation>
     
</xsd:annotation>
   
</xsd:enumeration>
   
<xsd:enumeration value="AH">
     
<xsd:annotation>
       
<xsd:documentation>KFZ-Haftpflicht</xsd:documentation>
     
</xsd:annotation>
   
</xsd:enumeration>
   
<xsd:enumeration value="AK">
     
<xsd:annotation>
       
<xsd:documentation>KFZ-Kasko</xsd:documentation>
     
</xsd:annotation>
   
</xsd:enumeration>
   
<xsd:enumeration value="AS">
     
<xsd:annotation>
       
<xsd:documentation>Assistance</xsd:documentation>
     
</xsd:annotation>
   
</xsd:enumeration>
   
<xsd:enumeration value="AU">
     
<xsd:annotation>
       
<xsd:documentation>KFZ-Insassenunfall</xsd:documentation>
     
</xsd:annotation>
   
</xsd:enumeration>
   
<xsd:enumeration value="BF">
     
<xsd:annotation>
       
<xsd:documentation>BUFT</xsd:documentation>
     
</xsd:annotation>
   
</xsd:enumeration>
   
<xsd:enumeration value="BS">
     
<xsd:annotation>
       
<xsd:documentation>Bausparen</xsd:documentation>
     
</xsd:annotation>
   
</xsd:enumeration>
   
<xsd:enumeration value="BU">
     
<xsd:annotation>
       
<xsd:documentation>Betriebs-Unterbrechung</xsd:documentation>
     
</xsd:annotation>
   
</xsd:enumeration>
   
<xsd:enumeration value="ED">
     
<xsd:annotation>
       
<xsd:documentation>Einbruchdiebstahl</xsd:documentation>
     
</xsd:annotation>
   
</xsd:enumeration>
   
<xsd:enumeration value="FE">
     
<xsd:annotation>
       
<xsd:documentation>Feuer</xsd:documentation>
     
</xsd:annotation>
   
</xsd:enumeration>
   
<xsd:enumeration value="GB">
     
<xsd:annotation>
       
<xsd:documentation>Glasbruch</xsd:documentation>
     
</xsd:annotation>
   
</xsd:enumeration>
   
<xsd:enumeration value="HH">
     
<xsd:annotation>
       
<xsd:documentation>Wohnungs-Versicherung</xsd:documentation>
     
</xsd:annotation>
   
</xsd:enumeration>
   
<xsd:enumeration value="HP">
     
<xsd:annotation>
       
<xsd:documentation>Haftpflicht</xsd:documentation>
     
</xsd:annotation>
   
</xsd:enumeration>
   
<xsd:enumeration value="KV">
     
<xsd:annotation>
       
<xsd:documentation>Krankenversicherung</xsd:documentation>
     
</xsd:annotation>
   
</xsd:enumeration>
   
<xsd:enumeration value="LV">
     
<xsd:annotation>
       
<xsd:documentation>Lebensversicherung</xsd:documentation>
     
</xsd:annotation>
   
</xsd:enumeration>
   
<xsd:enumeration value="LS">
     
<xsd:annotation>
       
<xsd:documentation>Leasing</xsd:documentation>
     
</xsd:annotation>
   
</xsd:enumeration>
   
<xsd:enumeration value="LW">
     
<xsd:annotation>
       
<xsd:documentation>Leitungswasser</xsd:documentation>
     
</xsd:annotation>
   
</xsd:enumeration>
   
<xsd:enumeration value="MG">
     
<xsd:annotation>
       
<xsd:documentation>Maschinen und Geräte</xsd:documentation>
     
</xsd:annotation>
   
</xsd:enumeration>
   
<xsd:enumeration value="RS">
     
<xsd:annotation>
       
<xsd:documentation>Recht(s)schutz</xsd:documentation>
     
</xsd:annotation>
   
</xsd:enumeration>
   
<xsd:enumeration value="ST">
     
<xsd:annotation>
       
<xsd:documentation>Sturm</xsd:documentation>
     
</xsd:annotation>
   
</xsd:enumeration>
   
<xsd:enumeration value="TI">
     
<xsd:annotation>
       
<xsd:documentation>Tierversicherung</xsd:documentation>
     
</xsd:annotation>
   
</xsd:enumeration>
   
<xsd:enumeration value="TP">
     
<xsd:annotation>
       
<xsd:documentation>Transportversicherung</xsd:documentation>
     
</xsd:annotation>
   
</xsd:enumeration>
   
<xsd:enumeration value="UV">
     
<xsd:annotation>
       
<xsd:documentation>Unfallversicherung</xsd:documentation>
     
</xsd:annotation>
   
</xsd:enumeration>
   
<xsd:enumeration value="99">
     
<xsd:annotation>
       
<xsd:documentation>sonstige Einzelversicherung</xsd:documentation>
     
</xsd:annotation>
   
</xsd:enumeration>
 
</xsd:restriction>
</xsd:simpleType>

simpleType VtgStatusCd_Type
namespace urn:omds20
type restriction of xsd:string
properties
base xsd:string
used by
attribute VERTRAG_Type/@VtgStatusCd
facets
Kind Value Annotation
enumeration 0
documentation
unbekannt
enumeration 1
documentation
aktiv
enumeration 2
documentation
suspendiert, KZ-Hinterlegung
enumeration 3
documentation
beantragt
enumeration 4
documentation
kurzfristig
enumeration 9
documentation
storniert
annotation
documentation
Vertragsstatus
source <xsd:simpleType name="VtgStatusCd_Type">
 
<xsd:annotation>
   
<xsd:documentation>Vertragsstatus</xsd:documentation>
 
</xsd:annotation>
 
<xsd:restriction base="xsd:string">
   
<xsd:enumeration value="0">
     
<xsd:annotation>
       
<xsd:documentation>unbekannt</xsd:documentation>
     
</xsd:annotation>
   
</xsd:enumeration>
   
<xsd:enumeration value="1">
     
<xsd:annotation>
       
<xsd:documentation>aktiv</xsd:documentation>
     
</xsd:annotation>
   
</xsd:enumeration>
   
<xsd:enumeration value="2">
     
<xsd:annotation>
       
<xsd:documentation>suspendiert, KZ-Hinterlegung</xsd:documentation>
     
</xsd:annotation>
   
</xsd:enumeration>
   
<xsd:enumeration value="3">
     
<xsd:annotation>
       
<xsd:documentation>beantragt</xsd:documentation>
     
</xsd:annotation>
   
</xsd:enumeration>
   
<xsd:enumeration value="4">
     
<xsd:annotation>
       
<xsd:documentation>kurzfristig</xsd:documentation>
     
</xsd:annotation>
   
</xsd:enumeration>
   
<xsd:enumeration value="9">
     
<xsd:annotation>
       
<xsd:documentation>storniert</xsd:documentation>
     
</xsd:annotation>
   
</xsd:enumeration>
 
</xsd:restriction>
</xsd:simpleType>

simpleType VUNr
namespace urn:omds20
type restriction of xsd:string
properties
base xsd:string
used by
elements CommonRequest_Type/VUNr LoginRequestType/VUNr UserDataRequest/VUNr OMDSPackageListRequest/VUNr OMDSPackageRequest/VUNr OMDSPackageInfoType/VUNr ArcImageInfosRequest/VUNr ArcImageRequest/VUNr DeepLinkClaimRequest/VUNr DeepLinkPartnerRequest/VUNr DeepLinkOfferRequest/VUNr DeepLinkPolicyRequest/VUNr
attributes PAKET/@VUNr VERS_UNTERNEHMEN/@VUNr GESCHAEDIGTES_OBJEKT_Type/@VUNrGesch
facets
Kind Value Annotation
minLength 1
maxLength 3
source <xsd:simpleType name="VUNr">
 
<xsd:restriction base="xsd:string">
   
<xsd:minLength value="1"/>
   
<xsd:maxLength value="3"/>
 
</xsd:restriction>
</xsd:simpleType>

simpleType WaehrungsCd_Type
namespace urn:omds20
type restriction of xsd:string
properties
base xsd:string
used by
element Praemie_Type/WaehrungsCd
attributes VERTRAG_Type/@WaehrungsCd FONDS_Type/@WaehrungsCd PORTFOLIO_TYPE/@WaehrungsCd SCHADEN_Type/@WaehrungsCd ZAHLUNG_Type/@WaehrungsCd PROVISION_Type/@WaehrungsCd EL-Betrag_Type/@WaehrungsCd
facets
Kind Value Annotation
enumeration AUD
documentation
Dollar Australien
enumeration BGL
documentation
Lewa Bulgarien
enumeration CAD
documentation
Dollar Kanadien
enumeration CHF
documentation
Franken Schweiz
enumeration CYP
documentation
Pfund Zypern
enumeration CZR
documentation
Krone Tschechien
enumeration DKK
documentation
Krone Dänemark
enumeration EUR
documentation
EURO
enumeration GBP
documentation
Pfund Großbritannien
enumeration GIP
documentation
Pfund Gibraltar
enumeration HKD
documentation
Dollar Hongkong
enumeration HRK
documentation
Kuna Kroatia
enumeration HUF
documentation
Forint Ungarn
enumeration ILS
documentation
Shekel Israel
enumeration INR
documentation
Rupie Indien
enumeration ISK
documentation
Krone Island
enumeration JOD
documentation
Dinar Jordanien
enumeration JPY
documentation
Yen Japan
enumeration MLT
documentation
Pfund Malta
enumeration MXP
documentation
Peso Mexiko
enumeration NOK
documentation
Krone Norwegen
enumeration NZD
documentation
Dollar Neuseeland
enumeration PLZ
documentation
Zloty Polen
enumeration ROL
documentation
Lau Rumänien
enumeration SEK
documentation
Krone Schweden
enumeration SGD
documentation
Dollar Singapur
enumeration SIT
documentation
Tolar Slowenien
enumeration SKK
documentation
Krone Slowakei
enumeration SUR
documentation
Rubel Rußland
enumeration TND
documentation
Dinar Tunesien
enumeration TRL
documentation
Lira Türkei
enumeration TWD
documentation
Dollar Taiwan
enumeration USD
documentation
US Dollar $
enumeration YUN
documentation
Dinar Jugoslawien-Rest
enumeration ZAR
documentation
Rand Südafrika
annotation
documentation
Währung
source <xsd:simpleType name="WaehrungsCd_Type">
 
<xsd:annotation>
   
<xsd:documentation>Währung</xsd:documentation>
 
</xsd:annotation>
 
<xsd:restriction base="xsd:string">
   
<xsd:enumeration value="AUD">
     
<xsd:annotation>
       
<xsd:documentation>Dollar Australien</xsd:documentation>
     
</xsd:annotation>
   
</xsd:enumeration>
   
<xsd:enumeration value="BGL">
     
<xsd:annotation>
       
<xsd:documentation>Lewa Bulgarien</xsd:documentation>
     
</xsd:annotation>
   
</xsd:enumeration>
   
<xsd:enumeration value="CAD">
     
<xsd:annotation>
       
<xsd:documentation>Dollar Kanadien</xsd:documentation>
     
</xsd:annotation>
   
</xsd:enumeration>
   
<xsd:enumeration value="CHF">
     
<xsd:annotation>
       
<xsd:documentation>Franken Schweiz</xsd:documentation>
     
</xsd:annotation>
   
</xsd:enumeration>
   
<xsd:enumeration value="CYP">
     
<xsd:annotation>
       
<xsd:documentation>Pfund Zypern</xsd:documentation>
     
</xsd:annotation>
   
</xsd:enumeration>
   
<xsd:enumeration value="CZR">
     
<xsd:annotation>
       
<xsd:documentation>Krone Tschechien</xsd:documentation>
     
</xsd:annotation>
   
</xsd:enumeration>
   
<xsd:enumeration value="DKK">
     
<xsd:annotation>
       
<xsd:documentation>Krone Dänemark</xsd:documentation>
     
</xsd:annotation>
   
</xsd:enumeration>
   
<xsd:enumeration value="EUR">
     
<xsd:annotation>
       
<xsd:documentation>EURO</xsd:documentation>
     
</xsd:annotation>
   
</xsd:enumeration>
   
<xsd:enumeration value="GBP">
     
<xsd:annotation>
       
<xsd:documentation>Pfund Großbritannien</xsd:documentation>
     
</xsd:annotation>
   
</xsd:enumeration>
   
<xsd:enumeration value="GIP">
     
<xsd:annotation>
       
<xsd:documentation>Pfund Gibraltar</xsd:documentation>
     
</xsd:annotation>
   
</xsd:enumeration>
   
<xsd:enumeration value="HKD">
     
<xsd:annotation>
       
<xsd:documentation>Dollar Hongkong</xsd:documentation>
     
</xsd:annotation>
   
</xsd:enumeration>
   
<xsd:enumeration value="HRK">
     
<xsd:annotation>
       
<xsd:documentation>Kuna Kroatia</xsd:documentation>
     
</xsd:annotation>
   
</xsd:enumeration>
   
<xsd:enumeration value="HUF">
     
<xsd:annotation>
       
<xsd:documentation>Forint Ungarn</xsd:documentation>
     
</xsd:annotation>
   
</xsd:enumeration>
   
<xsd:enumeration value="ILS">
     
<xsd:annotation>
       
<xsd:documentation>Shekel Israel</xsd:documentation>
     
</xsd:annotation>
   
</xsd:enumeration>
   
<xsd:enumeration value="INR">
     
<xsd:annotation>
       
<xsd:documentation>Rupie Indien</xsd:documentation>
     
</xsd:annotation>
   
</xsd:enumeration>
   
<xsd:enumeration value="ISK">
     
<xsd:annotation>
       
<xsd:documentation>Krone Island</xsd:documentation>
     
</xsd:annotation>
   
</xsd:enumeration>
   
<xsd:enumeration value="JOD">
     
<xsd:annotation>
       
<xsd:documentation>Dinar Jordanien</xsd:documentation>
     
</xsd:annotation>
   
</xsd:enumeration>
   
<xsd:enumeration value="JPY">
     
<xsd:annotation>
       
<xsd:documentation>Yen Japan</xsd:documentation>
     
</xsd:annotation>
   
</xsd:enumeration>
   
<xsd:enumeration value="MLT">
     
<xsd:annotation>
       
<xsd:documentation>Pfund Malta</xsd:documentation>
     
</xsd:annotation>
   
</xsd:enumeration>
   
<xsd:enumeration value="MXP">
     
<xsd:annotation>
       
<xsd:documentation>Peso Mexiko</xsd:documentation>
     
</xsd:annotation>
   
</xsd:enumeration>
   
<xsd:enumeration value="NOK">
     
<xsd:annotation>
       
<xsd:documentation>Krone Norwegen</xsd:documentation>
     
</xsd:annotation>
   
</xsd:enumeration>
   
<xsd:enumeration value="NZD">
     
<xsd:annotation>
       
<xsd:documentation>Dollar Neuseeland</xsd:documentation>
     
</xsd:annotation>
   
</xsd:enumeration>
   
<xsd:enumeration value="PLZ">
     
<xsd:annotation>
       
<xsd:documentation>Zloty Polen</xsd:documentation>
     
</xsd:annotation>
   
</xsd:enumeration>
   
<xsd:enumeration value="ROL">
     
<xsd:annotation>
       
<xsd:documentation>Lau Rumänien</xsd:documentation>
     
</xsd:annotation>
   
</xsd:enumeration>
   
<xsd:enumeration value="SEK">
     
<xsd:annotation>
       
<xsd:documentation>Krone Schweden</xsd:documentation>
     
</xsd:annotation>
   
</xsd:enumeration>
   
<xsd:enumeration value="SGD">
     
<xsd:annotation>
       
<xsd:documentation>Dollar Singapur</xsd:documentation>
     
</xsd:annotation>
   
</xsd:enumeration>
   
<xsd:enumeration value="SIT">
     
<xsd:annotation>
       
<xsd:documentation>Tolar Slowenien</xsd:documentation>
     
</xsd:annotation>
   
</xsd:enumeration>
   
<xsd:enumeration value="SKK">
     
<xsd:annotation>
       
<xsd:documentation>Krone Slowakei</xsd:documentation>
     
</xsd:annotation>
   
</xsd:enumeration>
   
<xsd:enumeration value="SUR">
     
<xsd:annotation>
       
<xsd:documentation>Rubel Rußland</xsd:documentation>
     
</xsd:annotation>
   
</xsd:enumeration>
   
<xsd:enumeration value="TND">
     
<xsd:annotation>
       
<xsd:documentation>Dinar Tunesien</xsd:documentation>
     
</xsd:annotation>
   
</xsd:enumeration>
   
<xsd:enumeration value="TRL">
     
<xsd:annotation>
       
<xsd:documentation>Lira Türkei</xsd:documentation>
     
</xsd:annotation>
   
</xsd:enumeration>
   
<xsd:enumeration value="TWD">
     
<xsd:annotation>
       
<xsd:documentation>Dollar Taiwan</xsd:documentation>
     
</xsd:annotation>
   
</xsd:enumeration>
   
<xsd:enumeration value="USD">
     
<xsd:annotation>
       
<xsd:documentation>US Dollar $</xsd:documentation>
     
</xsd:annotation>
   
</xsd:enumeration>
   
<xsd:enumeration value="YUN">
     
<xsd:annotation>
       
<xsd:documentation>Dinar Jugoslawien-Rest</xsd:documentation>
     
</xsd:annotation>
   
</xsd:enumeration>
   
<xsd:enumeration value="ZAR">
     
<xsd:annotation>
       
<xsd:documentation>Rand Südafrika</xsd:documentation>
     
</xsd:annotation>
   
</xsd:enumeration>
 
</xsd:restriction>
</xsd:simpleType>

simpleType WKN_Type
namespace urn:omds20
type restriction of xsd:string
properties
base xsd:string
used by
attributes FONDS_Type/@WKN PORTFOLIO_TYPE/@WKN
facets
Kind Value Annotation
minLength 1
maxLength 6
source <xsd:simpleType name="WKN_Type">
 
<xsd:restriction base="xsd:string">
   
<xsd:minLength value="1"/>
   
<xsd:maxLength value="6"/>
 
</xsd:restriction>
</xsd:simpleType>

simpleType ZahlGrundCd_Type
namespace urn:omds20
type restriction of xsd:string
properties
base xsd:string
used by
attribute ZAHLUNG_Type/@ZahlGrundCd
facets
Kind Value Annotation
enumeration 99
documentation
sonstige
enumeration B
documentation
bedingungsgemäß
enumeration K
documentation
Kulanz
enumeration M
documentation
Rückzahlung (Minus-Betrag)
enumeration R
documentation
Regress
enumeration S
documentation
Summe bisherige Zahlungen
annotation
documentation
Zahlungsgrund
source <xsd:simpleType name="ZahlGrundCd_Type">
 
<xsd:annotation>
   
<xsd:documentation>Zahlungsgrund</xsd:documentation>
 
</xsd:annotation>
 
<xsd:restriction base="xsd:string">
   
<xsd:enumeration value="99">
     
<xsd:annotation>
       
<xsd:documentation>sonstige</xsd:documentation>
     
</xsd:annotation>
   
</xsd:enumeration>
   
<xsd:enumeration value="B">
     
<xsd:annotation>
       
<xsd:documentation>bedingungsgemäß</xsd:documentation>
     
</xsd:annotation>
   
</xsd:enumeration>
   
<xsd:enumeration value="K">
     
<xsd:annotation>
       
<xsd:documentation>Kulanz</xsd:documentation>
     
</xsd:annotation>
   
</xsd:enumeration>
   
<xsd:enumeration value="M">
     
<xsd:annotation>
       
<xsd:documentation>Rückzahlung (Minus-Betrag)</xsd:documentation>
     
</xsd:annotation>
   
</xsd:enumeration>
   
<xsd:enumeration value="R">
     
<xsd:annotation>
       
<xsd:documentation>Regress</xsd:documentation>
     
</xsd:annotation>
   
</xsd:enumeration>
   
<xsd:enumeration value="S">
     
<xsd:annotation>
       
<xsd:documentation>Summe bisherige Zahlungen</xsd:documentation>
     
</xsd:annotation>
   
</xsd:enumeration>
 
</xsd:restriction>
</xsd:simpleType>

simpleType ZahlRhythmCd_Type
namespace urn:omds20
type restriction of xsd:string
properties
base xsd:string
used by
elements Produkt_Type/Zahlrhythmus Praemie_Type/Zahlrhythmus
attribute VERTRAG_Type/@ZahlRhythmCd
facets
Kind Value Annotation
enumeration 0
documentation
betragsfrei
enumeration 1
documentation
jährlich
enumeration 2
documentation
halbjährlich
enumeration 4
documentation
vierteljährlich
enumeration 5
documentation
Einmalbetrag
enumeration 6
documentation
monatlich
enumeration 9
documentation
Sonstiges, unbekannt
annotation
documentation
Zahlungsrhythmus
source <xsd:simpleType name="ZahlRhythmCd_Type">
 
<xsd:annotation>
   
<xsd:documentation>Zahlungsrhythmus</xsd:documentation>
 
</xsd:annotation>
 
<xsd:restriction base="xsd:string">
   
<xsd:enumeration value="0">
     
<xsd:annotation>
       
<xsd:documentation>betragsfrei</xsd:documentation>
     
</xsd:annotation>
   
</xsd:enumeration>
   
<xsd:enumeration value="1">
     
<xsd:annotation>
       
<xsd:documentation>jährlich</xsd:documentation>
     
</xsd:annotation>
   
</xsd:enumeration>
   
<xsd:enumeration value="2">
     
<xsd:annotation>
       
<xsd:documentation>halbjährlich</xsd:documentation>
     
</xsd:annotation>
   
</xsd:enumeration>
   
<xsd:enumeration value="4">
     
<xsd:annotation>
       
<xsd:documentation>vierteljährlich</xsd:documentation>
     
</xsd:annotation>
   
</xsd:enumeration>
   
<xsd:enumeration value="5">
     
<xsd:annotation>
       
<xsd:documentation>Einmalbetrag</xsd:documentation>
     
</xsd:annotation>
   
</xsd:enumeration>
   
<xsd:enumeration value="6">
     
<xsd:annotation>
       
<xsd:documentation>monatlich</xsd:documentation>
     
</xsd:annotation>
   
</xsd:enumeration>
   
<xsd:enumeration value="9">
     
<xsd:annotation>
       
<xsd:documentation>Sonstiges, unbekannt</xsd:documentation>
     
</xsd:annotation>
   
</xsd:enumeration>
 
</xsd:restriction>
</xsd:simpleType>

simpleType ZahlWegCd_Type
namespace urn:omds20
type restriction of xsd:string
properties
base xsd:string
used by
elements Zahlungsdaten_Type/Zahlungsart Produkt_Type/Zahlweg Praemie_Type/Zahlweg
attributes VERTRAG_Type/@ZahlWegCd ZAHLUNG_Type/@ZahlWegCd
facets
Kind Value Annotation
enumeration 00
documentation
unbekannt
enumeration 01
documentation
Zahlschein
enumeration 02
documentation
Lastschrift
enumeration 03
documentation
Kundenkonto
enumeration 04
documentation
Kreditkarte
enumeration 11
documentation
bar (Post, Kassa)
enumeration 12
documentation
Kontoüberweisung
enumeration 13
documentation
Scheck
enumeration 14
documentation
Umbuchung (Präm.-/Polizzenkto)
enumeration 15
documentation
Onlinezahlung
enumeration 99
documentation
Sonstiges
annotation
documentation
Zahlungsweg
source <xsd:simpleType name="ZahlWegCd_Type">
 
<xsd:annotation>
   
<xsd:documentation>Zahlungsweg</xsd:documentation>
 
</xsd:annotation>
 
<xsd:restriction base="xsd:string">
   
<xsd:enumeration value="00">
     
<xsd:annotation>
       
<xsd:documentation>unbekannt</xsd:documentation>
     
</xsd:annotation>
   
</xsd:enumeration>
   
<xsd:enumeration value="01">
     
<xsd:annotation>
       
<xsd:documentation>Zahlschein</xsd:documentation>
     
</xsd:annotation>
   
</xsd:enumeration>
   
<xsd:enumeration value="02">
     
<xsd:annotation>
       
<xsd:documentation>Lastschrift</xsd:documentation>
     
</xsd:annotation>
   
</xsd:enumeration>
   
<xsd:enumeration value="03">
     
<xsd:annotation>
       
<xsd:documentation>Kundenkonto</xsd:documentation>
     
</xsd:annotation>
   
</xsd:enumeration>
   
<xsd:enumeration value="04">
     
<xsd:annotation>
       
<xsd:documentation>Kreditkarte</xsd:documentation>
     
</xsd:annotation>
   
</xsd:enumeration>
   
<xsd:enumeration value="11">
     
<xsd:annotation>
       
<xsd:documentation>bar (Post, Kassa)</xsd:documentation>
     
</xsd:annotation>
   
</xsd:enumeration>
   
<xsd:enumeration value="12">
     
<xsd:annotation>
       
<xsd:documentation>Kontoüberweisung</xsd:documentation>
     
</xsd:annotation>
   
</xsd:enumeration>
   
<xsd:enumeration value="13">
     
<xsd:annotation>
       
<xsd:documentation>Scheck</xsd:documentation>
     
</xsd:annotation>
   
</xsd:enumeration>
   
<xsd:enumeration value="14">
     
<xsd:annotation>
       
<xsd:documentation>Umbuchung (Präm.-/Polizzenkto)</xsd:documentation>
     
</xsd:annotation>
   
</xsd:enumeration>
   
<xsd:enumeration value="15">
     
<xsd:annotation>
       
<xsd:documentation>Onlinezahlung</xsd:documentation>
     
</xsd:annotation>
   
</xsd:enumeration>
   
<xsd:enumeration value="99">
     
<xsd:annotation>
       
<xsd:documentation>Sonstiges</xsd:documentation>
     
</xsd:annotation>
   
</xsd:enumeration>
 
</xsd:restriction>
</xsd:simpleType>

simpleType ZRArtCd_Type
namespace urn:omds20
type restriction of xsd:string
properties
base xsd:string
used by
attribute EL-Zeitraum_Type/@ZRArtCd
facets
Kind Value Annotation
enumeration B
documentation
Bedingungsdatum
enumeration Z
documentation
Zuteilungsdatum
enumeration 1
documentation
Prämienfreistellung
enumeration 2
documentation
Beitragfreistellung
enumeration 3
documentation
Ruhendstellung
enumeration 4
documentation
Sparteneinschluss
enumeration 5
documentation
Beobachtungszeitraum
enumeration 6
documentation
Einzugsermächtigung
enumeration 7
documentation
Bindefrist
enumeration 8
documentation
Stornozeitraum
enumeration 9
documentation
sonstige
annotation
documentation
Art des Zeitraumes
source <xsd:simpleType name="ZRArtCd_Type">
 
<xsd:annotation>
   
<xsd:documentation>Art des Zeitraumes</xsd:documentation>
 
</xsd:annotation>
 
<xsd:restriction base="xsd:string">
   
<xsd:enumeration value="B">
     
<xsd:annotation>
       
<xsd:documentation>Bedingungsdatum</xsd:documentation>
     
</xsd:annotation>
   
</xsd:enumeration>
   
<xsd:enumeration value="Z">
     
<xsd:annotation>
       
<xsd:documentation>Zuteilungsdatum</xsd:documentation>
     
</xsd:annotation>
   
</xsd:enumeration>
   
<xsd:enumeration value="1">
     
<xsd:annotation>
       
<xsd:documentation>Prämienfreistellung</xsd:documentation>
     
</xsd:annotation>
   
</xsd:enumeration>
   
<xsd:enumeration value="2">
     
<xsd:annotation>
       
<xsd:documentation>Beitragfreistellung</xsd:documentation>
     
</xsd:annotation>
   
</xsd:enumeration>
   
<xsd:enumeration value="3">
     
<xsd:annotation>
       
<xsd:documentation>Ruhendstellung</xsd:documentation>
     
</xsd:annotation>
   
</xsd:enumeration>
   
<xsd:enumeration value="4">
     
<xsd:annotation>
       
<xsd:documentation>Sparteneinschluss</xsd:documentation>
     
</xsd:annotation>
   
</xsd:enumeration>
   
<xsd:enumeration value="5">
     
<xsd:annotation>
       
<xsd:documentation>Beobachtungszeitraum</xsd:documentation>
     
</xsd:annotation>
   
</xsd:enumeration>
   
<xsd:enumeration value="6">
     
<xsd:annotation>
       
<xsd:documentation>Einzugsermächtigung</xsd:documentation>
     
</xsd:annotation>
   
</xsd:enumeration>
   
<xsd:enumeration value="7">
     
<xsd:annotation>
       
<xsd:documentation>Bindefrist</xsd:documentation>
     
</xsd:annotation>
   
</xsd:enumeration>
   
<xsd:enumeration value="8">
     
<xsd:annotation>
       
<xsd:documentation>Stornozeitraum</xsd:documentation>
     
</xsd:annotation>
   
</xsd:enumeration>
   
<xsd:enumeration value="9">
     
<xsd:annotation>
       
<xsd:documentation>sonstige</xsd:documentation>
     
</xsd:annotation>
   
</xsd:enumeration>
 
</xsd:restriction>
</xsd:simpleType>

attributeGroup Adresse_Attribute
namespace urn:omds20
used by
complexTypes ADRESSE_Type Adresse_Type PERSON_Type VERS_SACHE_Type
attributes
Name  Type  Use  Default  Fixed  Annotation
Pac  xsd:unsignedInt  optional      
documentation
Postzertifizierter Adress Code
LandesCd  omds:LandesCd_Type  optional      
PLZ  derived by: xsd:string  optional      
Ort  derived by: xsd:string  optional      
Strasse  derived by: xsd:string  optional      
Hausnr  derived by: xsd:string  optional      
Zusatz  derived by: xsd:string  optional      
AdressID_VU  derived by: xsd:string  optional      
AdressID_Makler  derived by: xsd:string  optional      
source <xsd:attributeGroup name="Adresse_Attribute">
 
<xsd:annotation/>
 
<xsd:attribute name="Pac" type="xsd:unsignedInt" use="optional">
   
<xsd:annotation>
     
<xsd:documentation>Postzertifizierter Adress Code</xsd:documentation>
   
</xsd:annotation>
 
</xsd:attribute>
 
<xsd:attribute name="LandesCd" type="omds:LandesCd_Type" use="optional"/>
 
<xsd:attribute name="PLZ" use="optional">
   
<xsd:simpleType>
     
<xsd:restriction base="xsd:string">
       
<xsd:minLength value="1"/>
       
<xsd:maxLength value="7"/>
     
</xsd:restriction>
   
</xsd:simpleType>
 
</xsd:attribute>
 
<xsd:attribute name="Ort" use="optional">
   
<xsd:simpleType>
     
<xsd:restriction base="xsd:string">
       
<xsd:minLength value="1"/>
       
<xsd:maxLength value="40"/>
     
</xsd:restriction>
   
</xsd:simpleType>
 
</xsd:attribute>
 
<xsd:attribute name="Strasse" use="optional">
   
<xsd:simpleType>
     
<xsd:restriction base="xsd:string">
       
<xsd:maxLength value="40"/>
       
<xsd:minLength value="1"/>
     
</xsd:restriction>
   
</xsd:simpleType>
 
</xsd:attribute>
 
<xsd:attribute name="Hausnr" use="optional">
   
<xsd:simpleType>
     
<xsd:restriction base="xsd:string">
       
<xsd:maxLength value="16"/>
     
</xsd:restriction>
   
</xsd:simpleType>
 
</xsd:attribute>
 
<xsd:attribute name="Zusatz" use="optional">
   
<xsd:simpleType>
     
<xsd:restriction base="xsd:string">
       
<xsd:maxLength value="40"/>
     
</xsd:restriction>
   
</xsd:simpleType>
 
</xsd:attribute>
 
<xsd:attribute name="AdressID_VU" use="optional">
   
<xsd:simpleType>
     
<xsd:restriction base="xsd:string">
       
<xsd:maxLength value="50"/>
     
</xsd:restriction>
   
</xsd:simpleType>
 
</xsd:attribute>
 
<xsd:attribute name="AdressID_Makler" use="optional">
   
<xsd:simpleType>
     
<xsd:restriction base="xsd:string">
       
<xsd:maxLength value="50"/>
     
</xsd:restriction>
   
</xsd:simpleType>
 
</xsd:attribute>
</xsd:attributeGroup>

attribute Adresse_Attribute/@Pac
type xsd:unsignedInt
properties
use optional
annotation
documentation
Postzertifizierter Adress Code
source <xsd:attribute name="Pac" type="xsd:unsignedInt" use="optional">
 
<xsd:annotation>
   
<xsd:documentation>Postzertifizierter Adress Code</xsd:documentation>
 
</xsd:annotation>
</xsd:attribute>

attribute Adresse_Attribute/@LandesCd
type omds:LandesCd_Type
properties
use optional
facets
Kind Value Annotation
enumeration 000
documentation
unbekannt
enumeration 999
documentation
sonstiges
enumeration AFG
documentation
Afghanistan
enumeration EGY
documentation
Ägypten
enumeration ALA
documentation
Åland
enumeration ALB
documentation
Albanien
enumeration DZA
documentation
Algerien
enumeration VIR
documentation
Amerikanische Jungferninseln
enumeration ASM
documentation
Amerikanisch-Samoa
enumeration AND
documentation
Andorra
enumeration AGO
documentation
Angola
enumeration AIA
documentation
Anguilla
enumeration ATA
documentation
Antarktika
enumeration ATG
documentation
Antigua und Barbuda
enumeration GNQ
documentation
Äquatorialguinea
enumeration ARG
documentation
Argentinien
enumeration ARM
documentation
Armenien
enumeration ABW
documentation
Aruba
enumeration ASC
documentation
Ascension
enumeration AZE
documentation
Aserbaidschan
enumeration ETH
documentation
Äthiopien
enumeration AUS
documentation
Australien
enumeration BHS
documentation
Bahamas
enumeration BHR
documentation
Bahrain
enumeration BGD
documentation
Bangladesch
enumeration BRB
documentation
Barbados
enumeration BLR
documentation
Belarus (Weißrussland)
enumeration BEL
documentation
Belgien
enumeration BLZ
documentation
Belize
enumeration BEN
documentation
Benin
enumeration BMU
documentation
Bermuda
enumeration BTN
documentation
Bhutan
enumeration BOL
documentation
Bolivien
enumeration BES
documentation
Bonaire, Sint Eustatius und Saba (Niederlande)
enumeration BIH
documentation
Bosnien und Herzegowina
enumeration BWA
documentation
Botswana
enumeration BVT
documentation
Bouvetinsel
enumeration BRA
documentation
Brasilien
enumeration VGB
documentation
Britische Jungferninseln
enumeration IOT
documentation
Britisches Territorium im Indischen Ozean
enumeration BRN
documentation
Brunei Darussalam
enumeration BGR
documentation
Bulgarien
enumeration BFA
documentation
Burkina Faso
enumeration BUR
documentation
Burma (jetzt Myanmar)
enumeration BDI
documentation
Burundi
enumeration CHL
documentation
Chile
enumeration CHN
documentation
China, Volksrepublik
enumeration CPT
documentation
Clipperton (reserviert für ITU)
enumeration COK
documentation
Cookinseln
enumeration CRI
documentation
Costa Rica
enumeration CIV
documentation
Côte d´Ivoire (Elfenbeinküste)
enumeration CUW
documentation
Curaçao
enumeration DNK
documentation
Dänemark
enumeration DEU
documentation
Deutschland
enumeration DGA
documentation
Diego Garcia (reserviert für ITU)
enumeration DMA
documentation
Dominica
enumeration DOM
documentation
Dominikanische Republik
enumeration DJI
documentation
Dschibuti
enumeration ECU
documentation
Ecuador
enumeration SLV
documentation
El Salvador
enumeration ERI
documentation
Eritrea
enumeration EST
documentation
Estland
enumeration CEE
documentation
Europäische Gemeinschaft
enumeration FLK
documentation
Falklandinseln
enumeration FRO
documentation
Färöer
enumeration FJI
documentation
Fidschi
enumeration FIN
documentation
Finnland
enumeration FRA
documentation
Frankreich
enumeration FXX
documentation
Frankreich, France métropolitaine
enumeration ATF
documentation
Französische Süd- und Antarktisgebiete
enumeration GUF
documentation
Französisch-Guayana
enumeration PYF
documentation
Französisch-Polynesien
enumeration GAB
documentation
Gabun
enumeration GMB
documentation
Gambia
enumeration GEO
documentation
Georgien
enumeration GHA
documentation
Ghana
enumeration GIB
documentation
Gibraltar
enumeration GRD
documentation
Grenada
enumeration GRC
documentation
Griechenland
enumeration GRL
documentation
Grönland
enumeration GLP
documentation
Guadeloupe
enumeration GUM
documentation
Guam
enumeration GTM
documentation
Guatemala
enumeration GGY
documentation
Guernsey (Kanalinsel)
enumeration GIN
documentation
Guinea
enumeration GNB
documentation
Guinea-Bissau
enumeration GUY
documentation
Guyana
enumeration HTI
documentation
Haiti
enumeration HMD
documentation
Heard und McDonaldinseln
enumeration HND
documentation
Honduras
enumeration HKG
documentation
Hongkong
enumeration IND
documentation
Indien
enumeration IDN
documentation
Indonesien
enumeration IMN
documentation
Insel Man
enumeration IRQ
documentation
Irak
enumeration IRN
documentation
Iran, Islamische Republik
enumeration IRL
documentation
Irland
enumeration ISL
documentation
Island
enumeration ISR
documentation
Israel
enumeration ITA
documentation
Italien
enumeration JAM
documentation
Jamaika
enumeration JPN
documentation
Japan
enumeration YEM
documentation
Jemen
enumeration JEY
documentation
Jersey (Kanalinsel)
enumeration JOR
documentation
Jordanien
enumeration YUG
documentation
Jugoslawien (historisch)
enumeration CYM
documentation
Kaimaninseln
enumeration KHM
documentation
Kambodscha
enumeration CMR
documentation
Kamerun
enumeration CAN
documentation
Kanada
enumeration CPV
documentation
Kap Verde
enumeration KAZ
documentation
Kasachstan
enumeration QAT
documentation
Katar
enumeration KEN
documentation
Kenia
enumeration KGZ
documentation
Kirgisistan
enumeration KIR
documentation
Kiribati
enumeration CCK
documentation
Kokosinseln
enumeration COL
documentation
Kolumbien
enumeration COM
documentation
Komoren
enumeration COD
documentation
Kongo, Demokratische Republik (ehem. Zaire)
enumeration COG
documentation
Kongo, Republik (ehem. K.-Brazzaville)
enumeration PRK
documentation
Korea, Demokratische Volksrepublik (Nordkorea)
enumeration KOR
documentation
Korea, Republik (Südkorea)
enumeration HRV
documentation
Kroatien
enumeration CUB
documentation
Kuba
enumeration KWT
documentation
Kuwait
enumeration LAO
documentation
Laos, Demokratische Volksrepublik
enumeration LSO
documentation
Lesotho
enumeration LVA
documentation
Lettland
enumeration LBN
documentation
Libanon
enumeration LBR
documentation
Liberia
enumeration LBY
documentation
Libyen
enumeration LIE
documentation
Liechtenstein
enumeration LTU
documentation
Litauen
enumeration LUX
documentation
Luxemburg
enumeration MAC
documentation
Macau
enumeration MDG
documentation
Madagaskar
enumeration MWI
documentation
Malawi
enumeration MYS
documentation
Malaysia
enumeration MDV
documentation
Malediven
enumeration MLI
documentation
Mali
enumeration MLT
documentation
Malta
enumeration MAR
documentation
Marokko
enumeration MHL
documentation
Marshallinseln
enumeration MTQ
documentation
Martinique
enumeration MRT
documentation
Mauretanien
enumeration MUS
documentation
Mauritius
enumeration MYT
documentation
Mayotte
enumeration MKD
documentation
Mazedonien
enumeration MEX
documentation
Mexiko
enumeration FSM
documentation
Mikronesien
enumeration MDA
documentation
Moldawien (Republik Moldau)
enumeration MCO
documentation
Monaco
enumeration MNG
documentation
Mongolei
enumeration MNE
documentation
Montenegro
enumeration MSR
documentation
Montserrat
enumeration MOZ
documentation
Mosambik
enumeration MMR
documentation
Myanmar (Burma)
enumeration NAM
documentation
Namibia
enumeration NRU
documentation
Nauru
enumeration NPL
documentation
Nepal
enumeration NCL
documentation
Neukaledonien
enumeration NZL
documentation
Neuseeland
enumeration NTZ
documentation
Neutrale Zone (Saudi-Arabien und Irak bis 1993)
enumeration NIC
documentation
Nicaragua
enumeration NLD
documentation
Niederlande
enumeration ANT
documentation
Niederländische Antillen (historisch)
enumeration NER
documentation
Niger
enumeration NGA
documentation
Nigeria
enumeration NIU
documentation
Niue
enumeration MNP
documentation
Nördliche Marianen
enumeration NFK
documentation
Norfolkinsel
enumeration NOR
documentation
Norwegen
enumeration OMN
documentation
Oman
enumeration AUT
documentation
Österreich
enumeration TLS
documentation
Osttimor (Timor-Leste)
enumeration PAK
documentation
Pakistan
enumeration PLW
documentation
Palau
enumeration PAN
documentation
Panama
enumeration PNG
documentation
Papua-Neuguinea
enumeration PRY
documentation
Paraguay
enumeration PER
documentation
Peru
enumeration PHL
documentation
Philippinen
enumeration PCN
documentation
Pitcairninseln
enumeration POL
documentation
Polen
enumeration PRT
documentation
Portugal
enumeration PRI
documentation
Puerto Rico
enumeration TWN
documentation
Republik China (Taiwan)
enumeration REU
documentation
Réunion
enumeration RWA
documentation
Ruanda
enumeration ROU
documentation
Rumänien
enumeration RUS
documentation
Russische Föderation
enumeration BLM
documentation
Saint-Barthélemy
enumeration MAF
documentation
Saint-Martin (franz. Teil)
enumeration SPM
documentation
Saint-Pierre und Miquelon
enumeration SLB
documentation
Salomonen
enumeration ZMB
documentation
Sambia
enumeration WSM
documentation
Samoa
enumeration SMR
documentation
San Marino
enumeration STP
documentation
São Tomé und Príncipe
enumeration SAU
documentation
Saudi-Arabien
enumeration SWE
documentation
Schweden
enumeration CHE
documentation
Schweiz (Confoederatio Helvetica)
enumeration SEN
documentation
Senegal
enumeration SRB
documentation
Serbien
enumeration SCG
documentation
Serbien und Montenegro (historisch)
enumeration SYC
documentation
Seychellen
enumeration SLE
documentation
Sierra Leone
enumeration ZWE
documentation
Simbabwe
enumeration SGP
documentation
Singapur
enumeration SXM
documentation
Sint Maarten (niederl. Teil)
enumeration SVK
documentation
Slowakei
enumeration SVN
documentation
Slowenien
enumeration SOM
documentation
Somalia
enumeration ESP
documentation
Spanien
enumeration LKA
documentation
Sri Lanka
enumeration SHN
documentation
St. Helena
enumeration KNA
documentation
St. Kitts und Nevis
enumeration LCA
documentation
St. Lucia
enumeration VCT
documentation
St. Vincent und die Grenadinen
enumeration PSE
documentation
Staat Palästina
enumeration ZAF
documentation
Südafrika
enumeration SDN
documentation
Sudan
enumeration SGS
documentation
Südgeorgien und die Südlichen Sandwichinseln
enumeration SSD
documentation
Südsudan
enumeration SUR
documentation
Suriname
enumeration SJM
documentation
Svalbard und Jan Mayen
enumeration SWZ
documentation
Swasiland
enumeration SYR
documentation
Syrien, Arabische Republik
enumeration TJK
documentation
Tadschikistan
enumeration TZA
documentation
Tansania, Vereinigte Republik
enumeration THA
documentation
Thailand
enumeration TGO
documentation
Togo
enumeration TKL
documentation
Tokelau
enumeration TON
documentation
Tonga
enumeration TTO
documentation
Trinidad und Tobago
enumeration TAA
documentation
Tristan da Cunha
enumeration TCD
documentation
Tschad
enumeration CZE
documentation
Tschechien
enumeration CSK
documentation
Tschechoslowakei (historisch)
enumeration TUN
documentation
Tunesien
enumeration TUR
documentation
Türkei
enumeration TKM
documentation
Turkmenistan
enumeration TCA
documentation
Turks- und Caicosinseln
enumeration TUV
documentation
Tuvalu
enumeration SUN
documentation
UdSSR (historisch)
enumeration UGA
documentation
Uganda
enumeration UKR
documentation
Ukraine
enumeration HUN
documentation
Ungarn
enumeration UMI
documentation
United States Minor Outlying Islands
enumeration URY
documentation
Uruguay
enumeration UZB
documentation
Usbekistan
enumeration VUT
documentation
Vanuatu
enumeration VAT
documentation
Vatikanstadt
enumeration VEN
documentation
Venezuela
enumeration ARE
documentation
Vereinigte Arabische Emirate
enumeration USA
documentation
Vereinigte Staaten von Amerika
enumeration GBR
documentation
Vereinigtes Königreich Großbritannien und Nordirland
enumeration VNM
documentation
Vietnam
enumeration WLF
documentation
Wallis und Futuna
enumeration CXR
documentation
Weihnachtsinsel
enumeration ESH
documentation
Westsahara
enumeration ZAR
documentation
Zaire (jetzt Demokratische Republik Kongo)
enumeration CAF
documentation
Zentralafrikanische Republik
enumeration CYP
documentation
Zypern
source <xsd:attribute name="LandesCd" type="omds:LandesCd_Type" use="optional"/>

attribute Adresse_Attribute/@PLZ
type restriction of xsd:string
properties
use optional
facets
Kind Value Annotation
minLength 1
maxLength 7
source <xsd:attribute name="PLZ" use="optional">
 
<xsd:simpleType>
   
<xsd:restriction base="xsd:string">
     
<xsd:minLength value="1"/>
     
<xsd:maxLength value="7"/>
   
</xsd:restriction>
 
</xsd:simpleType>
</xsd:attribute>

attribute Adresse_Attribute/@Ort
type restriction of xsd:string
properties
use optional
facets
Kind Value Annotation
minLength 1
maxLength 40
source <xsd:attribute name="Ort" use="optional">
 
<xsd:simpleType>
   
<xsd:restriction base="xsd:string">
     
<xsd:minLength value="1"/>
     
<xsd:maxLength value="40"/>
   
</xsd:restriction>
 
</xsd:simpleType>
</xsd:attribute>

attribute Adresse_Attribute/@Strasse
type restriction of xsd:string
properties
use optional
facets
Kind Value Annotation
minLength 1
maxLength 40
source <xsd:attribute name="Strasse" use="optional">
 
<xsd:simpleType>
   
<xsd:restriction base="xsd:string">
     
<xsd:maxLength value="40"/>
     
<xsd:minLength value="1"/>
   
</xsd:restriction>
 
</xsd:simpleType>
</xsd:attribute>

attribute Adresse_Attribute/@Hausnr
type restriction of xsd:string
properties
use optional
facets
Kind Value Annotation
maxLength 16
source <xsd:attribute name="Hausnr" use="optional">
 
<xsd:simpleType>
   
<xsd:restriction base="xsd:string">
     
<xsd:maxLength value="16"/>
   
</xsd:restriction>
 
</xsd:simpleType>
</xsd:attribute>

attribute Adresse_Attribute/@Zusatz
type restriction of xsd:string
properties
use optional
facets
Kind Value Annotation
maxLength 40
source <xsd:attribute name="Zusatz" use="optional">
 
<xsd:simpleType>
   
<xsd:restriction base="xsd:string">
     
<xsd:maxLength value="40"/>
   
</xsd:restriction>
 
</xsd:simpleType>
</xsd:attribute>

attribute Adresse_Attribute/@AdressID_VU
type restriction of xsd:string
properties
use optional
facets
Kind Value Annotation
maxLength 50
source <xsd:attribute name="AdressID_VU" use="optional">
 
<xsd:simpleType>
   
<xsd:restriction base="xsd:string">
     
<xsd:maxLength value="50"/>
   
</xsd:restriction>
 
</xsd:simpleType>
</xsd:attribute>

attribute Adresse_Attribute/@AdressID_Makler
type restriction of xsd:string
properties
use optional
facets
Kind Value Annotation
maxLength 50
source <xsd:attribute name="AdressID_Makler" use="optional">
 
<xsd:simpleType>
   
<xsd:restriction base="xsd:string">
     
<xsd:maxLength value="50"/>
   
</xsd:restriction>
 
</xsd:simpleType>
</xsd:attribute>

element Adresse
diagram omds3_ON2_Antrag_Common_p167.png
namespace urn:omds3CommonServiceTypes-1-1-0
type Adresse_Type
properties
content complex
children ObjektId
used by
complexType Person_Type
attributes
Name  Type  Use  Default  Fixed  Annotation
Pac  xsd:unsignedInt  optional      
documentation
Postzertifizierter Adress Code
LandesCd  omds:LandesCd_Type  optional      
PLZ  derived by: xsd:string  optional      
Ort  derived by: xsd:string  optional      
Strasse  derived by: xsd:string  optional      
Hausnr  derived by: xsd:string  optional      
Zusatz  derived by: xsd:string  optional      
AdressID_VU  derived by: xsd:string  optional      
AdressID_Makler  derived by: xsd:string  optional      
annotation
documentation
Eine Adresse mit ObjektId
source <xsd:element name="Adresse" type="Adresse_Type">
 
<xsd:annotation>
   
<xsd:documentation>Eine Adresse mit ObjektId</xsd:documentation>
 
</xsd:annotation>
</xsd:element>

element ObjektId
diagram omds3_ON2_Antrag_Common_p168.png
namespace urn:omds3CommonServiceTypes-1-1-0
type ObjektId_Type
properties
content complex
children Id GueltigAb OrdnungsbegriffZuordFremd
used by
complexTypes Adresse_Type Person_Type VersicherteLiegenschaft_Type
annotation
documentation
Standardimplementierung des ObjektId_Type als Element
source <xsd:element name="ObjektId" type="ObjektId_Type">
 
<xsd:annotation>
   
<xsd:documentation>Standardimplementierung des ObjektId_Type als Element</xsd:documentation>
 
</xsd:annotation>
</xsd:element>

element OrdnungsbegriffZuordFremd
diagram omds3_ON2_Antrag_Common_p169.png
namespace urn:omds3CommonServiceTypes-1-1-0
type restriction of xsd:string
properties
content simple
used by
complexType ObjektId_Type
facets
Kind Value Annotation
maxLength 255
annotation
documentation
Ein Ordnungsbegriff aus einem Fremdsystem, welcher dabei hilft die Kommunikation zwischen zwei Systemen zu vereinfachen
source <xsd:element name="OrdnungsbegriffZuordFremd">
 
<xsd:annotation>
   
<xsd:documentation>Ein Ordnungsbegriff aus einem Fremdsystem, welcher dabei hilft die Kommunikation zwischen zwei Systemen zu vereinfachen</xsd:documentation>
 
</xsd:annotation>
 
<xsd:simpleType>
   
<xsd:restriction base="xsd:string">
     
<xsd:maxLength value="255"/>
   
</xsd:restriction>
 
</xsd:simpleType>
</xsd:element>

element Person
diagram omds3_ON2_Antrag_Common_p170.png
namespace urn:omds3CommonServiceTypes-1-1-0
type Person_Type
properties
content complex
children ObjektId omds:NATUERLICHE_PERSON omds:SONSTIGE_PERSON Adresse omds:EL-Kommunikation omds:EL-Legitimation omds:EL-Anzahl omds:EL-Einstufung omds:EL-Entscheidungsfrage omds:EL-Identifizierung omds:EL-Text
used by
complexType BeteiligtePersonVertrag_Type
attributes
Name  Type  Use  Default  Fixed  Annotation
PersArtCd  omds:PersArtCd_Type  required      
annotation
documentation
Typ zur Übergabe personenbezogener Daten, entspricht weitgehend OMDS Datensatz PERSON_Type, die Personennr ist aber optional. Die Person kann eine Adresse enthalten. Die Adresse hat aber keine Id.
source <xsd:element name="Person" type="Person_Type">
 
<xsd:annotation>
   
<xsd:documentation>Typ zur Übergabe personenbezogener Daten, entspricht weitgehend OMDS Datensatz PERSON_Type, die Personennr ist aber optional. Die Person kann eine Adresse enthalten. Die Adresse hat aber keine Id.</xsd:documentation>
 
</xsd:annotation>
</xsd:element>

element serviceFault
diagram omds3_ON2_Antrag_Common_p171.png
namespace urn:omds3CommonServiceTypes-1-1-0
type ServiceFault
properties
content complex
children errorType errorCode errorMsg elementReference
annotation
documentation
Fault-Element, wie es von einer Soap-Operation im Falle eines Faults geworfen wird
source <xsd:element name="serviceFault" type="ServiceFault">
 
<xsd:annotation>
   
<xsd:documentation>Fault-Element, wie es von einer Soap-Operation im Falle eines Faults geworfen wird</xsd:documentation>
 
</xsd:annotation>
</xsd:element>

complexType AbgelehnteRisiken_Type
diagram omds3_ON2_Antrag_Common_p172.png
namespace urn:omds3CommonServiceTypes-1-1-0
properties
abstract true
used by
element SpezAntrag_Type/AbgelehnteRisiken
annotation
documentation
Abstrakter Typ zur Beschreibung abgelehnter Risiken
source <xsd:complexType name="AbgelehnteRisiken_Type" abstract="true">
 
<xsd:annotation>
   
<xsd:documentation>Abstrakter Typ zur Beschreibung abgelehnter Risiken</xsd:documentation>
 
</xsd:annotation>
</xsd:complexType>

complexType Adresse_Type
diagram omds3_ON2_Antrag_Common_p173.png
namespace urn:omds3CommonServiceTypes-1-1-0
children ObjektId
used by
element Adresse
attributes
Name  Type  Use  Default  Fixed  Annotation
Pac  xsd:unsignedInt  optional      
documentation
Postzertifizierter Adress Code
LandesCd  omds:LandesCd_Type  optional      
PLZ  derived by: xsd:string  optional      
Ort  derived by: xsd:string  optional      
Strasse  derived by: xsd:string  optional      
Hausnr  derived by: xsd:string  optional      
Zusatz  derived by: xsd:string  optional      
AdressID_VU  derived by: xsd:string  optional      
AdressID_Makler  derived by: xsd:string  optional      
annotation
documentation
Typ für eine Adresse mit ObjektId
source <xsd:complexType name="Adresse_Type">
 
<xsd:annotation>
   
<xsd:documentation>Typ für eine Adresse mit ObjektId</xsd:documentation>
 
</xsd:annotation>
 
<xsd:sequence>
   
<xsd:element ref="ObjektId"/>
 
</xsd:sequence>
 
<xsd:attributeGroup ref="omds:Adresse_Attribute"/>
</xsd:complexType>

complexType AgentFilter_Type
diagram omds3_ON2_Antrag_Common_p174.png
namespace urn:omds3CommonServiceTypes-1-1-0
type extension of AuthorizationFilter
properties
base AuthorizationFilter
children MaklerID Vermnr
used by
elements OMDSPackageListRequest/agentFilter OMDSPackageRequest/agentFilter
annotation
documentation
Ein spezieller AuthorizationFilterType, der eine Anfrage dahingehend einschränkt, dass nur Ergebnisse für eine bestimmte MaklerID oder Vermnr (Vermittlernummer) zurück gegeben werden
source <xsd:complexType name="AgentFilter_Type">
 
<xsd:annotation>
   
<xsd:documentation>Ein spezieller AuthorizationFilterType, der eine Anfrage dahingehend einschränkt, dass nur Ergebnisse für eine bestimmte MaklerID oder Vermnr (Vermittlernummer) zurück gegeben werden</xsd:documentation>
 
</xsd:annotation>
 
<xsd:complexContent>
   
<xsd:extension base="AuthorizationFilter">
     
<xsd:choice>
       
<xsd:element name="MaklerID" type="MaklerID_Type">
         
<xsd:annotation>
           
<xsd:documentation>Entspricht der MaklerID in der OMDS-Datensatzdefinition. Die MaklerID ist eine übergeordnete ID des Vermittlers unter welcher mehrere Vermittlernummern zusammengefasst sein können. Diese ID ist in der Regel spezifisch für das jeweilige VU, bei welchem die Daten abgeholt werden. Ein zulässiger Spezialfall ist, dass die MaklerID mit der Vermittlernummer (Vermnr) zusammenfällt.</xsd:documentation>
         
</xsd:annotation>
       
</xsd:element>
       
<xsd:element name="Vermnr" type="omds:Vermnr" maxOccurs="unbounded">
         
<xsd:annotation>
           
<xsd:documentation>Die Vermittlernummer vom Typ Vermnr aus der OMDS-Datensatz Definition. Die Vermittlernummer wird als Filterparameter verwendet, um eine Anfrage auf eine bestimmte Vermittlernummer zu beschränken, wenn der Benutzer auf mehrere Vermittlernummern berechtigt ist.</xsd:documentation>
         
</xsd:annotation>
       
</xsd:element>
     
</xsd:choice>
   
</xsd:extension>
 
</xsd:complexContent>
</xsd:complexType>

element AgentFilter_Type/MaklerID
diagram omds3_ON2_Antrag_Common_p175.png
namespace urn:omds3CommonServiceTypes-1-1-0
type MaklerID_Type
properties
content simple
facets
Kind Value Annotation
minLength 1
maxLength 26
annotation
documentation
Entspricht der MaklerID in der OMDS-Datensatzdefinition. Die MaklerID ist eine übergeordnete ID des Vermittlers unter welcher mehrere Vermittlernummern zusammengefasst sein können. Diese ID ist in der Regel spezifisch für das jeweilige VU, bei welchem die Daten abgeholt werden. Ein zulässiger Spezialfall ist, dass die MaklerID mit der Vermittlernummer (Vermnr) zusammenfällt.
source <xsd:element name="MaklerID" type="MaklerID_Type">
 
<xsd:annotation>
   
<xsd:documentation>Entspricht der MaklerID in der OMDS-Datensatzdefinition. Die MaklerID ist eine übergeordnete ID des Vermittlers unter welcher mehrere Vermittlernummern zusammengefasst sein können. Diese ID ist in der Regel spezifisch für das jeweilige VU, bei welchem die Daten abgeholt werden. Ein zulässiger Spezialfall ist, dass die MaklerID mit der Vermittlernummer (Vermnr) zusammenfällt.</xsd:documentation>
 
</xsd:annotation>
</xsd:element>

element AgentFilter_Type/Vermnr
diagram omds3_ON2_Antrag_Common_p176.png
namespace urn:omds3CommonServiceTypes-1-1-0
type omds:Vermnr
properties
minOcc 1
maxOcc unbounded
content simple
facets
Kind Value Annotation
minLength 1
maxLength 10
annotation
documentation
Die Vermittlernummer vom Typ Vermnr aus der OMDS-Datensatz Definition. Die Vermittlernummer wird als Filterparameter verwendet, um eine Anfrage auf eine bestimmte Vermittlernummer zu beschränken, wenn der Benutzer auf mehrere Vermittlernummern berechtigt ist.
source <xsd:element name="Vermnr" type="omds:Vermnr" maxOccurs="unbounded">
 
<xsd:annotation>
   
<xsd:documentation>Die Vermittlernummer vom Typ Vermnr aus der OMDS-Datensatz Definition. Die Vermittlernummer wird als Filterparameter verwendet, um eine Anfrage auf eine bestimmte Vermittlernummer zu beschränken, wenn der Benutzer auf mehrere Vermittlernummern berechtigt ist.</xsd:documentation>
 
</xsd:annotation>
</xsd:element>

complexType AListenAttribut_Type
diagram omds3_ON2_Antrag_Common_p177.png
namespace urn:omds3CommonServiceTypes-1-1-0
type extension of Attribut_Type
properties
base Attribut_Type
abstract true
children Aenderbar Bezeichnung BeschreibungTxt Msg Values MinAnz
used by
complexTypes AttributEnum_Type AttributMultiEnum_Type
annotation
documentation
Abstrakte Ebene fuer Listen mit einem oder mehreren wählbaren Werten
source <xsd:complexType name="AListenAttribut_Type" abstract="true">
 
<xsd:annotation>
   
<xsd:documentation>Abstrakte Ebene fuer Listen mit einem oder mehreren wählbaren Werten</xsd:documentation>
 
</xsd:annotation>
 
<xsd:complexContent>
   
<xsd:extension base="Attribut_Type">
     
<xsd:sequence>
       
<xsd:element name="Values" type="EintragSchluesselliste_Type" minOccurs="0" maxOccurs="unbounded">
         
<xsd:annotation>
           
<xsd:documentation>Optional die Vorgabe einer Werteliste, aus der die ausgewählten Schlüssel stammen müssen</xsd:documentation>
         
</xsd:annotation>
       
</xsd:element>
       
<xsd:element name="MinAnz" type="xsd:unsignedShort" minOccurs="0">
         
<xsd:annotation>
           
<xsd:documentation>Mindestanzahl zu selektierender Werte, z.B. 0 für optional oder 1 für obligatorisch oder auch mehrere, wenn Multiselect.</xsd:documentation>
         
</xsd:annotation>
       
</xsd:element>
     
</xsd:sequence>
   
</xsd:extension>
 
</xsd:complexContent>
</xsd:complexType>

element AListenAttribut_Type/Values
diagram omds3_ON2_Antrag_Common_p178.png
namespace urn:omds3CommonServiceTypes-1-1-0
type EintragSchluesselliste_Type
properties
minOcc 0
maxOcc unbounded
content complex
children Text Schluessel
annotation
documentation
Optional die Vorgabe einer Werteliste, aus der die ausgewählten Schlüssel stammen müssen
source <xsd:element name="Values" type="EintragSchluesselliste_Type" minOccurs="0" maxOccurs="unbounded">
 
<xsd:annotation>
   
<xsd:documentation>Optional die Vorgabe einer Werteliste, aus der die ausgewählten Schlüssel stammen müssen</xsd:documentation>
 
</xsd:annotation>
</xsd:element>

element AListenAttribut_Type/MinAnz
diagram omds3_ON2_Antrag_Common_p179.png
namespace urn:omds3CommonServiceTypes-1-1-0
type xsd:unsignedShort
properties
minOcc 0
maxOcc 1
content simple
annotation
documentation
Mindestanzahl zu selektierender Werte, z.B. 0 für optional oder 1 für obligatorisch oder auch mehrere, wenn Multiselect.
source <xsd:element name="MinAnz" type="xsd:unsignedShort" minOccurs="0">
 
<xsd:annotation>
   
<xsd:documentation>Mindestanzahl zu selektierender Werte, z.B. 0 für optional oder 1 für obligatorisch oder auch mehrere, wenn Multiselect.</xsd:documentation>
 
</xsd:annotation>
</xsd:element>

complexType ASingleAttribut_Type
diagram omds3_ON2_Antrag_Common_p180.png
namespace urn:omds3CommonServiceTypes-1-1-0
type extension of Attribut_Type
properties
base Attribut_Type
abstract true
children Aenderbar Bezeichnung BeschreibungTxt Msg Pflichtfeld
used by
complexTypes AttributDatum_Type AttributDezimal_Type AttributDouble_Type AttributInt_Type AttributString_Type
annotation
documentation
Abstrakter Basistyp für Attribute mit einem Wert
source <xsd:complexType name="ASingleAttribut_Type" abstract="true">
 
<xsd:annotation>
   
<xsd:documentation>Abstrakter Basistyp für Attribute mit einem Wert</xsd:documentation>
 
</xsd:annotation>
 
<xsd:complexContent>
   
<xsd:extension base="Attribut_Type">
     
<xsd:sequence>
       
<xsd:element name="Pflichtfeld" type="xsd:boolean" minOccurs="0">
         
<xsd:annotation>
           
<xsd:documentation>Ob das Attribut als Pflichtfeld zu behandeln ist</xsd:documentation>
         
</xsd:annotation>
       
</xsd:element>
     
</xsd:sequence>
   
</xsd:extension>
 
</xsd:complexContent>
</xsd:complexType>

element ASingleAttribut_Type/Pflichtfeld
diagram omds3_ON2_Antrag_Common_p181.png
namespace urn:omds3CommonServiceTypes-1-1-0
type xsd:boolean
properties
minOcc 0
maxOcc 1
content simple
annotation
documentation
Ob das Attribut als Pflichtfeld zu behandeln ist
source <xsd:element name="Pflichtfeld" type="xsd:boolean" minOccurs="0">
 
<xsd:annotation>
   
<xsd:documentation>Ob das Attribut als Pflichtfeld zu behandeln ist</xsd:documentation>
 
</xsd:annotation>
</xsd:element>

complexType Attribut_Type
diagram omds3_ON2_Antrag_Common_p182.png
namespace urn:omds3CommonServiceTypes-1-1-0
properties
abstract true
children Aenderbar Bezeichnung BeschreibungTxt Msg
used by
complexTypes AListenAttribut_Type ASingleAttribut_Type Raucher_Type
annotation
documentation
Abstrakter Basistyp für Attribute die Metadaten enthalten können (feiner Unterschied zu AttributMetadaten_Type)
source <xsd:complexType name="Attribut_Type" abstract="true">
 
<xsd:annotation>
   
<xsd:documentation>Abstrakter Basistyp für Attribute die Metadaten enthalten können (feiner Unterschied zu AttributMetadaten_Type)</xsd:documentation>
 
</xsd:annotation>
 
<xsd:sequence>
   
<xsd:element name="Aenderbar" type="xsd:boolean" minOccurs="0">
     
<xsd:annotation>
       
<xsd:documentation>Ob das Attribut änderbar ist</xsd:documentation>
     
</xsd:annotation>
   
</xsd:element>
   
<xsd:element name="Bezeichnung" type="xsd:string" minOccurs="0">
     
<xsd:annotation>
       
<xsd:documentation>Ein menschenverständlicher Text für das Attribut, der z.B. in einer Oberfläche verwendet werden kann. </xsd:documentation>
     
</xsd:annotation>
   
</xsd:element>
   
<xsd:element name="BeschreibungTxt" type="xsd:string" minOccurs="0">
     
<xsd:annotation>
       
<xsd:documentation>Eine weiterführende Beschreibung des Attributs.</xsd:documentation>
     
</xsd:annotation>
   
</xsd:element>
   
<xsd:element name="Msg" type="AttributMsg_Type" minOccurs="0"/>
 
</xsd:sequence>
</xsd:complexType>

element Attribut_Type/Aenderbar
diagram omds3_ON2_Antrag_Common_p183.png
namespace urn:omds3CommonServiceTypes-1-1-0
type xsd:boolean
properties
minOcc 0
maxOcc 1
content simple
annotation
documentation
Ob das Attribut änderbar ist
source <xsd:element name="Aenderbar" type="xsd:boolean" minOccurs="0">
 
<xsd:annotation>
   
<xsd:documentation>Ob das Attribut änderbar ist</xsd:documentation>
 
</xsd:annotation>
</xsd:element>

element Attribut_Type/Bezeichnung
diagram omds3_ON2_Antrag_Common_p184.png
namespace urn:omds3CommonServiceTypes-1-1-0
type xsd:string
properties
minOcc 0
maxOcc 1
content simple
annotation
documentation
Ein menschenverständlicher Text für das Attribut, der z.B. in einer Oberfläche verwendet werden kann.
source <xsd:element name="Bezeichnung" type="xsd:string" minOccurs="0">
 
<xsd:annotation>
   
<xsd:documentation>Ein menschenverständlicher Text für das Attribut, der z.B. in einer Oberfläche verwendet werden kann. </xsd:documentation>
 
</xsd:annotation>
</xsd:element>

element Attribut_Type/BeschreibungTxt
diagram omds3_ON2_Antrag_Common_p185.png
namespace urn:omds3CommonServiceTypes-1-1-0
type xsd:string
properties
minOcc 0
maxOcc 1
content simple
annotation
documentation
Eine weiterführende Beschreibung des Attributs.
source <xsd:element name="BeschreibungTxt" type="xsd:string" minOccurs="0">
 
<xsd:annotation>
   
<xsd:documentation>Eine weiterführende Beschreibung des Attributs.</xsd:documentation>
 
</xsd:annotation>
</xsd:element>

element Attribut_Type/Msg
diagram omds3_ON2_Antrag_Common_p186.png
namespace urn:omds3CommonServiceTypes-1-1-0
type AttributMsg_Type
properties
minOcc 0
maxOcc 1
content complex
children ErrorType ErrorCode ErrorMsg
source <xsd:element name="Msg" type="AttributMsg_Type" minOccurs="0"/>

complexType AttributDatum_Type
diagram omds3_ON2_Antrag_Common_p187.png
namespace urn:omds3CommonServiceTypes-1-1-0
type extension of ASingleAttribut_Type
properties
base ASingleAttribut_Type
children Aenderbar Bezeichnung BeschreibungTxt Msg Pflichtfeld Value Default Values Min Max
annotation
documentation
Auf xsd:date basierendes Attribut mit Metadaten
source <xsd:complexType name="AttributDatum_Type">
 
<xsd:annotation>
   
<xsd:documentation>Auf xsd:date basierendes Attribut mit Metadaten</xsd:documentation>
 
</xsd:annotation>
 
<xsd:complexContent>
   
<xsd:extension base="ASingleAttribut_Type">
     
<xsd:sequence>
       
<xsd:element name="Value" type="xsd:date" minOccurs="0"/>
       
<xsd:element name="Default" type="xsd:date" minOccurs="0"/>
       
<xsd:element name="Values" type="xsd:date" minOccurs="0" maxOccurs="unbounded">
         
<xsd:annotation>
           
<xsd:documentation>Optional Inhalte einer Werteliste</xsd:documentation>
         
</xsd:annotation>
       
</xsd:element>
       
<xsd:element name="Min" type="xsd:date" minOccurs="0"/>
       
<xsd:element name="Max" type="xsd:date" minOccurs="0"/>
     
</xsd:sequence>
   
</xsd:extension>
 
</xsd:complexContent>
</xsd:complexType>

element AttributDatum_Type/Value
diagram omds3_ON2_Antrag_Common_p188.png
namespace urn:omds3CommonServiceTypes-1-1-0
type xsd:date
properties
minOcc 0
maxOcc 1
content simple
source <xsd:element name="Value" type="xsd:date" minOccurs="0"/>

element AttributDatum_Type/Default
diagram omds3_ON2_Antrag_Common_p189.png
namespace urn:omds3CommonServiceTypes-1-1-0
type xsd:date
properties
minOcc 0
maxOcc 1
content simple
source <xsd:element name="Default" type="xsd:date" minOccurs="0"/>

element AttributDatum_Type/Values
diagram omds3_ON2_Antrag_Common_p190.png
namespace urn:omds3CommonServiceTypes-1-1-0
type xsd:date
properties
minOcc 0
maxOcc unbounded
content simple
annotation
documentation
Optional Inhalte einer Werteliste
source <xsd:element name="Values" type="xsd:date" minOccurs="0" maxOccurs="unbounded">
 
<xsd:annotation>
   
<xsd:documentation>Optional Inhalte einer Werteliste</xsd:documentation>
 
</xsd:annotation>
</xsd:element>

element AttributDatum_Type/Min
diagram omds3_ON2_Antrag_Common_p191.png
namespace urn:omds3CommonServiceTypes-1-1-0
type xsd:date
properties
minOcc 0
maxOcc 1
content simple
source <xsd:element name="Min" type="xsd:date" minOccurs="0"/>

element AttributDatum_Type/Max
diagram omds3_ON2_Antrag_Common_p192.png
namespace urn:omds3CommonServiceTypes-1-1-0
type xsd:date
properties
minOcc 0
maxOcc 1
content simple
source <xsd:element name="Max" type="xsd:date" minOccurs="0"/>

complexType AttributDezimal_Type
diagram omds3_ON2_Antrag_Common_p193.png
namespace urn:omds3CommonServiceTypes-1-1-0
type extension of ASingleAttribut_Type
properties
base ASingleAttribut_Type
children Aenderbar Bezeichnung BeschreibungTxt Msg Pflichtfeld Value Default Values Min Max
annotation
documentation
Auf omds:decimal basierendes Attribut mit Metadaten
source <xsd:complexType name="AttributDezimal_Type">
 
<xsd:annotation>
   
<xsd:documentation>Auf omds:decimal basierendes Attribut mit Metadaten</xsd:documentation>
 
</xsd:annotation>
 
<xsd:complexContent>
   
<xsd:extension base="ASingleAttribut_Type">
     
<xsd:sequence>
       
<xsd:element name="Value" type="omds:decimal" minOccurs="0"/>
       
<xsd:element name="Default" type="omds:decimal" minOccurs="0"/>
       
<xsd:element name="Values" type="omds:decimal" minOccurs="0" maxOccurs="unbounded">
         
<xsd:annotation>
           
<xsd:documentation>Optional Inhalte einer Werteliste</xsd:documentation>
         
</xsd:annotation>
       
</xsd:element>
       
<xsd:element name="Min" type="omds:decimal" minOccurs="0"/>
       
<xsd:element name="Max" type="omds:decimal" minOccurs="0"/>
     
</xsd:sequence>
   
</xsd:extension>
 
</xsd:complexContent>
</xsd:complexType>

element AttributDezimal_Type/Value
diagram omds3_ON2_Antrag_Common_p194.png
namespace urn:omds3CommonServiceTypes-1-1-0
type omds:decimal
properties
minOcc 0
maxOcc 1
content simple
facets
Kind Value Annotation
totalDigits 11
fractionDigits 2
pattern -?\d{1,9}[.]\d\d
source <xsd:element name="Value" type="omds:decimal" minOccurs="0"/>

element AttributDezimal_Type/Default
diagram omds3_ON2_Antrag_Common_p195.png
namespace urn:omds3CommonServiceTypes-1-1-0
type omds:decimal
properties
minOcc 0
maxOcc 1
content simple
facets
Kind Value Annotation
totalDigits 11
fractionDigits 2
pattern -?\d{1,9}[.]\d\d
source <xsd:element name="Default" type="omds:decimal" minOccurs="0"/>

element AttributDezimal_Type/Values
diagram omds3_ON2_Antrag_Common_p196.png
namespace urn:omds3CommonServiceTypes-1-1-0
type omds:decimal
properties
minOcc 0
maxOcc unbounded
content simple
facets
Kind Value Annotation
totalDigits 11
fractionDigits 2
pattern -?\d{1,9}[.]\d\d
annotation
documentation
Optional Inhalte einer Werteliste
source <xsd:element name="Values" type="omds:decimal" minOccurs="0" maxOccurs="unbounded">
 
<xsd:annotation>
   
<xsd:documentation>Optional Inhalte einer Werteliste</xsd:documentation>
 
</xsd:annotation>
</xsd:element>

element AttributDezimal_Type/Min
diagram omds3_ON2_Antrag_Common_p197.png
namespace urn:omds3CommonServiceTypes-1-1-0
type omds:decimal
properties
minOcc 0
maxOcc 1
content simple
facets
Kind Value Annotation
totalDigits 11
fractionDigits 2
pattern -?\d{1,9}[.]\d\d
source <xsd:element name="Min" type="omds:decimal" minOccurs="0"/>

element AttributDezimal_Type/Max
diagram omds3_ON2_Antrag_Common_p198.png
namespace urn:omds3CommonServiceTypes-1-1-0
type omds:decimal
properties
minOcc 0
maxOcc 1
content simple
facets
Kind Value Annotation
totalDigits 11
fractionDigits 2
pattern -?\d{1,9}[.]\d\d
source <xsd:element name="Max" type="omds:decimal" minOccurs="0"/>

complexType AttributDouble_Type
diagram omds3_ON2_Antrag_Common_p199.png
namespace urn:omds3CommonServiceTypes-1-1-0
type extension of ASingleAttribut_Type
properties
base ASingleAttribut_Type
children Aenderbar Bezeichnung BeschreibungTxt Msg Pflichtfeld Value Default Values Min Max
annotation
documentation
Auf xsd:double basierendes Attribut mit Metadaten
source <xsd:complexType name="AttributDouble_Type">
 
<xsd:annotation>
   
<xsd:documentation>Auf xsd:double basierendes Attribut mit Metadaten</xsd:documentation>
 
</xsd:annotation>
 
<xsd:complexContent>
   
<xsd:extension base="ASingleAttribut_Type">
     
<xsd:sequence>
       
<xsd:element name="Value" type="xsd:double" minOccurs="0"/>
       
<xsd:element name="Default" type="xsd:double" minOccurs="0"/>
       
<xsd:element name="Values" type="xsd:double" minOccurs="0" maxOccurs="unbounded">
         
<xsd:annotation>
           
<xsd:documentation>Optional Inhalte einer Werteliste</xsd:documentation>
         
</xsd:annotation>
       
</xsd:element>
       
<xsd:element name="Min" type="xsd:double" minOccurs="0"/>
       
<xsd:element name="Max" type="xsd:double" minOccurs="0"/>
     
</xsd:sequence>
   
</xsd:extension>
 
</xsd:complexContent>
</xsd:complexType>

element AttributDouble_Type/Value
diagram omds3_ON2_Antrag_Common_p200.png
namespace urn:omds3CommonServiceTypes-1-1-0
type xsd:double
properties
minOcc 0
maxOcc 1
content simple
source <xsd:element name="Value" type="xsd:double" minOccurs="0"/>

element AttributDouble_Type/Default
diagram omds3_ON2_Antrag_Common_p201.png
namespace urn:omds3CommonServiceTypes-1-1-0
type xsd:double
properties
minOcc 0
maxOcc 1
content simple
source <xsd:element name="Default" type="xsd:double" minOccurs="0"/>

element AttributDouble_Type/Values
diagram omds3_ON2_Antrag_Common_p202.png
namespace urn:omds3CommonServiceTypes-1-1-0
type xsd:double
properties
minOcc 0
maxOcc unbounded
content simple
annotation
documentation
Optional Inhalte einer Werteliste
source <xsd:element name="Values" type="xsd:double" minOccurs="0" maxOccurs="unbounded">
 
<xsd:annotation>
   
<xsd:documentation>Optional Inhalte einer Werteliste</xsd:documentation>
 
</xsd:annotation>
</xsd:element>

element AttributDouble_Type/Min
diagram omds3_ON2_Antrag_Common_p203.png
namespace urn:omds3CommonServiceTypes-1-1-0
type xsd:double
properties
minOcc 0
maxOcc 1
content simple
source <xsd:element name="Min" type="xsd:double" minOccurs="0"/>

element AttributDouble_Type/Max
diagram omds3_ON2_Antrag_Common_p204.png
namespace urn:omds3CommonServiceTypes-1-1-0
type xsd:double
properties
minOcc 0
maxOcc 1
content simple
source <xsd:element name="Max" type="xsd:double" minOccurs="0"/>

complexType AttributEnum_Type
diagram omds3_ON2_Antrag_Common_p205.png
namespace urn:omds3CommonServiceTypes-1-1-0
type extension of AListenAttribut_Type
properties
base AListenAttribut_Type
children Aenderbar Bezeichnung BeschreibungTxt Msg Values MinAnz Value Default
used by
elements RisikoNatPerson_Type/Berufsgruppe RisikoNatPerson_Type/FreizeitSportRisiken RisikoNatPerson_Type/Gefahrenklasse RisikoNatPerson_Type/GesetzlicheUV RisikoNatPerson_Type/ManuelleTaetigkeit RisikoNatPerson_Type/MedizinischerBeruf RisikoNatPerson_Type/PersonenartKranken RisikoNatPerson_Type/Risikozuschlaege RisikoNatPerson_Type/Sozialversicherungsanstalt
annotation
documentation
Attribut mit Metadaten für Schlüssellisten
source <xsd:complexType name="AttributEnum_Type">
 
<xsd:annotation>
   
<xsd:documentation>Attribut mit Metadaten für Schlüssellisten</xsd:documentation>
 
</xsd:annotation>
 
<xsd:complexContent>
   
<xsd:extension base="AListenAttribut_Type">
     
<xsd:sequence>
       
<xsd:element name="Value" type="xsd:string" minOccurs="0">
         
<xsd:annotation>
           
<xsd:documentation>Der ausgewählte Schlüssel</xsd:documentation>
         
</xsd:annotation>
       
</xsd:element>
       
<xsd:element name="Default" type="xsd:string" minOccurs="0">
         
<xsd:annotation>
           
<xsd:documentation>Optional ein Vorschlag für enen ausgewählten Schlüsse.</xsd:documentation>
         
</xsd:annotation>
       
</xsd:element>
     
</xsd:sequence>
   
</xsd:extension>
 
</xsd:complexContent>
</xsd:complexType>

element AttributEnum_Type/Value
diagram omds3_ON2_Antrag_Common_p206.png
namespace urn:omds3CommonServiceTypes-1-1-0
type xsd:string
properties
minOcc 0
maxOcc 1
content simple
annotation
documentation
Der ausgewählte Schlüssel
source <xsd:element name="Value" type="xsd:string" minOccurs="0">
 
<xsd:annotation>
   
<xsd:documentation>Der ausgewählte Schlüssel</xsd:documentation>
 
</xsd:annotation>
</xsd:element>

element AttributEnum_Type/Default
diagram omds3_ON2_Antrag_Common_p207.png
namespace urn:omds3CommonServiceTypes-1-1-0
type xsd:string
properties
minOcc 0
maxOcc 1
content simple
annotation
documentation
Optional ein Vorschlag für enen ausgewählten Schlüsse.
source <xsd:element name="Default" type="xsd:string" minOccurs="0">
 
<xsd:annotation>
   
<xsd:documentation>Optional ein Vorschlag für enen ausgewählten Schlüsse.</xsd:documentation>
 
</xsd:annotation>
</xsd:element>

complexType AttributInt_Type
diagram omds3_ON2_Antrag_Common_p208.png
namespace urn:omds3CommonServiceTypes-1-1-0
type extension of ASingleAttribut_Type
properties
base ASingleAttribut_Type
children Aenderbar Bezeichnung BeschreibungTxt Msg Pflichtfeld Value Default Values Min Max
used by
elements RisikoNatPerson_Type/Gewicht RisikoNatPerson_Type/Groesse
annotation
documentation
Auf xsd:int basierendes Attribut mit Metadaten
source <xsd:complexType name="AttributInt_Type">
 
<xsd:annotation>
   
<xsd:documentation>Auf xsd:int basierendes Attribut mit Metadaten</xsd:documentation>
 
</xsd:annotation>
 
<xsd:complexContent>
   
<xsd:extension base="ASingleAttribut_Type">
     
<xsd:sequence>
       
<xsd:element name="Value" type="xsd:int" minOccurs="0"/>
       
<xsd:element name="Default" type="xsd:int" minOccurs="0"/>
       
<xsd:element name="Values" type="xsd:int" minOccurs="0" maxOccurs="unbounded">
         
<xsd:annotation>
           
<xsd:documentation>Optional Inhalte einer Werteliste</xsd:documentation>
         
</xsd:annotation>
       
</xsd:element>
       
<xsd:element name="Min" type="xsd:int" minOccurs="0"/>
       
<xsd:element name="Max" type="xsd:int" minOccurs="0"/>
     
</xsd:sequence>
   
</xsd:extension>
 
</xsd:complexContent>
</xsd:complexType>

element AttributInt_Type/Value
diagram omds3_ON2_Antrag_Common_p209.png
namespace urn:omds3CommonServiceTypes-1-1-0
type xsd:int
properties
minOcc 0
maxOcc 1
content simple
source <xsd:element name="Value" type="xsd:int" minOccurs="0"/>

element AttributInt_Type/Default
diagram omds3_ON2_Antrag_Common_p210.png
namespace urn:omds3CommonServiceTypes-1-1-0
type xsd:int
properties
minOcc 0
maxOcc 1
content simple
source <xsd:element name="Default" type="xsd:int" minOccurs="0"/>

element AttributInt_Type/Values
diagram omds3_ON2_Antrag_Common_p211.png
namespace urn:omds3CommonServiceTypes-1-1-0
type xsd:int
properties
minOcc 0
maxOcc unbounded
content simple
annotation
documentation
Optional Inhalte einer Werteliste
source <xsd:element name="Values" type="xsd:int" minOccurs="0" maxOccurs="unbounded">
 
<xsd:annotation>
   
<xsd:documentation>Optional Inhalte einer Werteliste</xsd:documentation>
 
</xsd:annotation>
</xsd:element>

element AttributInt_Type/Min
diagram omds3_ON2_Antrag_Common_p212.png
namespace urn:omds3CommonServiceTypes-1-1-0
type xsd:int
properties
minOcc 0
maxOcc 1
content simple
source <xsd:element name="Min" type="xsd:int" minOccurs="0"/>

element AttributInt_Type/Max
diagram omds3_ON2_Antrag_Common_p213.png
namespace urn:omds3CommonServiceTypes-1-1-0
type xsd:int
properties
minOcc 0
maxOcc 1
content simple
source <xsd:element name="Max" type="xsd:int" minOccurs="0"/>

complexType AttributMetadaten_Type
diagram omds3_ON2_Antrag_Common_p214.png
namespace urn:omds3CommonServiceTypes-1-1-0
properties
abstract true
children Attribut Aenderbar Bezeichnung BeschreibungTxt
used by
elements ProduktbausteinGenerisch_Type/AttributMetadaten VerkaufsproduktGenerisch_Type/AttributMetadaten ProduktGenerisch_Type/AttributMetadaten ElementarproduktGenerisch_Type/AttributMetadaten VersichertesInteresseMitAttributMetadaten_Type/AttributMetadaten
complexTypes AttributMetadatenDatum_Type AttributMetadatenDezimal_Type AttributMetadatenEnum_Type AttributMetadatenInt_Type AttributMetadatenString_Type
annotation
documentation
Abstrakter Basistyp für Metadaten von Attributen
source <xsd:complexType name="AttributMetadaten_Type" abstract="true">
 
<xsd:annotation>
   
<xsd:documentation>Abstrakter Basistyp für Metadaten von Attributen</xsd:documentation>
 
</xsd:annotation>
 
<xsd:sequence>
   
<xsd:element name="Attribut">
     
<xsd:annotation>
       
<xsd:documentation>Name des Attributes, auf den sich diese Metadaten beziehen.</xsd:documentation>
     
</xsd:annotation>
   
</xsd:element>
   
<xsd:element name="Aenderbar" type="xsd:boolean">
     
<xsd:annotation>
       
<xsd:documentation>Ob das Attribut änderbar ist</xsd:documentation>
     
</xsd:annotation>
   
</xsd:element>
   
<xsd:element name="Bezeichnung" type="xsd:string" minOccurs="0">
     
<xsd:annotation>
       
<xsd:documentation>Ein menschenverständlicher Text für das Attribut, der z.B. in einer Oberfläche verwendet werden kann. </xsd:documentation>
     
</xsd:annotation>
   
</xsd:element>
   
<xsd:element name="BeschreibungTxt" type="xsd:string" minOccurs="0">
     
<xsd:annotation>
       
<xsd:documentation>Eine weiterführende Beschreibung des Attributs.</xsd:documentation>
     
</xsd:annotation>
   
</xsd:element>
 
</xsd:sequence>
</xsd:complexType>

element AttributMetadaten_Type/Attribut
diagram omds3_ON2_Antrag_Common_p215.png
namespace urn:omds3CommonServiceTypes-1-1-0
annotation
documentation
Name des Attributes, auf den sich diese Metadaten beziehen.
source <xsd:element name="Attribut">
 
<xsd:annotation>
   
<xsd:documentation>Name des Attributes, auf den sich diese Metadaten beziehen.</xsd:documentation>
 
</xsd:annotation>
</xsd:element>

element AttributMetadaten_Type/Aenderbar
diagram omds3_ON2_Antrag_Common_p216.png
namespace urn:omds3CommonServiceTypes-1-1-0
type xsd:boolean
properties
content simple
annotation
documentation
Ob das Attribut änderbar ist
source <xsd:element name="Aenderbar" type="xsd:boolean">
 
<xsd:annotation>
   
<xsd:documentation>Ob das Attribut änderbar ist</xsd:documentation>
 
</xsd:annotation>
</xsd:element>

element AttributMetadaten_Type/Bezeichnung
diagram omds3_ON2_Antrag_Common_p217.png
namespace urn:omds3CommonServiceTypes-1-1-0
type xsd:string
properties
minOcc 0
maxOcc 1
content simple
annotation
documentation
Ein menschenverständlicher Text für das Attribut, der z.B. in einer Oberfläche verwendet werden kann.
source <xsd:element name="Bezeichnung" type="xsd:string" minOccurs="0">
 
<xsd:annotation>
   
<xsd:documentation>Ein menschenverständlicher Text für das Attribut, der z.B. in einer Oberfläche verwendet werden kann. </xsd:documentation>
 
</xsd:annotation>
</xsd:element>

element AttributMetadaten_Type/BeschreibungTxt
diagram omds3_ON2_Antrag_Common_p218.png
namespace urn:omds3CommonServiceTypes-1-1-0
type xsd:string
properties
minOcc 0
maxOcc 1
content simple
annotation
documentation
Eine weiterführende Beschreibung des Attributs.
source <xsd:element name="BeschreibungTxt" type="xsd:string" minOccurs="0">
 
<xsd:annotation>
   
<xsd:documentation>Eine weiterführende Beschreibung des Attributs.</xsd:documentation>
 
</xsd:annotation>
</xsd:element>

complexType AttributMetadatenDatum_Type
diagram omds3_ON2_Antrag_Common_p219.png
namespace urn:omds3CommonServiceTypes-1-1-0
type extension of AttributMetadaten_Type
properties
base AttributMetadaten_Type
abstract false
children Attribut Aenderbar Bezeichnung BeschreibungTxt Default Values Min Max
annotation
documentation
Typ mit Metadaten für xsd:date-Attribute
source <xsd:complexType name="AttributMetadatenDatum_Type" abstract="false">
 
<xsd:annotation>
   
<xsd:documentation>Typ mit Metadaten für xsd:date-Attribute</xsd:documentation>
 
</xsd:annotation>
 
<xsd:complexContent>
   
<xsd:extension base="AttributMetadaten_Type">
     
<xsd:sequence>
       
<xsd:element name="Default" type="xsd:date" minOccurs="0"/>
       
<xsd:element name="Values" type="xsd:date" minOccurs="0" maxOccurs="unbounded">
         
<xsd:annotation>
           
<xsd:documentation>Optional Inhalte einer Werteliste</xsd:documentation>
         
</xsd:annotation>
       
</xsd:element>
       
<xsd:element name="Min" type="xsd:date" minOccurs="0"/>
       
<xsd:element name="Max" type="xsd:date" minOccurs="0"/>
     
</xsd:sequence>
   
</xsd:extension>
 
</xsd:complexContent>
</xsd:complexType>

element AttributMetadatenDatum_Type/Default
diagram omds3_ON2_Antrag_Common_p220.png
namespace urn:omds3CommonServiceTypes-1-1-0
type xsd:date
properties
minOcc 0
maxOcc 1
content simple
source <xsd:element name="Default" type="xsd:date" minOccurs="0"/>

element AttributMetadatenDatum_Type/Values
diagram omds3_ON2_Antrag_Common_p221.png
namespace urn:omds3CommonServiceTypes-1-1-0
type xsd:date
properties
minOcc 0
maxOcc unbounded
content simple
annotation
documentation
Optional Inhalte einer Werteliste
source <xsd:element name="Values" type="xsd:date" minOccurs="0" maxOccurs="unbounded">
 
<xsd:annotation>
   
<xsd:documentation>Optional Inhalte einer Werteliste</xsd:documentation>
 
</xsd:annotation>
</xsd:element>

element AttributMetadatenDatum_Type/Min
diagram omds3_ON2_Antrag_Common_p222.png
namespace urn:omds3CommonServiceTypes-1-1-0
type xsd:date
properties
minOcc 0
maxOcc 1
content simple
source <xsd:element name="Min" type="xsd:date" minOccurs="0"/>

element AttributMetadatenDatum_Type/Max
diagram omds3_ON2_Antrag_Common_p223.png
namespace urn:omds3CommonServiceTypes-1-1-0
type xsd:date
properties
minOcc 0
maxOcc 1
content simple
source <xsd:element name="Max" type="xsd:date" minOccurs="0"/>

complexType AttributMetadatenDezimal_Type
diagram omds3_ON2_Antrag_Common_p224.png
namespace urn:omds3CommonServiceTypes-1-1-0
type extension of AttributMetadaten_Type
properties
base AttributMetadaten_Type
abstract false
children Attribut Aenderbar Bezeichnung BeschreibungTxt Default Values Min Max
annotation
documentation
Typ mit Metadaten für omds:decimal-Attribute
source <xsd:complexType name="AttributMetadatenDezimal_Type" abstract="false">
 
<xsd:annotation>
   
<xsd:documentation>Typ mit Metadaten für omds:decimal-Attribute</xsd:documentation>
 
</xsd:annotation>
 
<xsd:complexContent>
   
<xsd:extension base="AttributMetadaten_Type">
     
<xsd:sequence>
       
<xsd:element name="Default" type="omds:decimal" minOccurs="0"/>
       
<xsd:element name="Values" type="omds:decimal" minOccurs="0" maxOccurs="unbounded">
         
<xsd:annotation>
           
<xsd:documentation>Optional Inhalte einer Werteliste</xsd:documentation>
         
</xsd:annotation>
       
</xsd:element>
       
<xsd:element name="Min" type="omds:decimal" minOccurs="0"/>
       
<xsd:element name="Max" type="omds:decimal" minOccurs="0"/>
     
</xsd:sequence>
   
</xsd:extension>
 
</xsd:complexContent>
</xsd:complexType>

element AttributMetadatenDezimal_Type/Default
diagram omds3_ON2_Antrag_Common_p225.png
namespace urn:omds3CommonServiceTypes-1-1-0
type omds:decimal
properties
minOcc 0
maxOcc 1
content simple
facets
Kind Value Annotation
totalDigits 11
fractionDigits 2
pattern -?\d{1,9}[.]\d\d
source <xsd:element name="Default" type="omds:decimal" minOccurs="0"/>

element AttributMetadatenDezimal_Type/Values
diagram omds3_ON2_Antrag_Common_p226.png
namespace urn:omds3CommonServiceTypes-1-1-0
type omds:decimal
properties
minOcc 0
maxOcc unbounded
content simple
facets
Kind Value Annotation
totalDigits 11
fractionDigits 2
pattern -?\d{1,9}[.]\d\d
annotation
documentation
Optional Inhalte einer Werteliste
source <xsd:element name="Values" type="omds:decimal" minOccurs="0" maxOccurs="unbounded">
 
<xsd:annotation>
   
<xsd:documentation>Optional Inhalte einer Werteliste</xsd:documentation>
 
</xsd:annotation>
</xsd:element>

element AttributMetadatenDezimal_Type/Min
diagram omds3_ON2_Antrag_Common_p227.png
namespace urn:omds3CommonServiceTypes-1-1-0
type omds:decimal
properties
minOcc 0
maxOcc 1
content simple
facets
Kind Value Annotation
totalDigits 11
fractionDigits 2
pattern -?\d{1,9}[.]\d\d
source <xsd:element name="Min" type="omds:decimal" minOccurs="0"/>

element AttributMetadatenDezimal_Type/Max
diagram omds3_ON2_Antrag_Common_p228.png
namespace urn:omds3CommonServiceTypes-1-1-0
type omds:decimal
properties
minOcc 0
maxOcc 1
content simple
facets
Kind Value Annotation
totalDigits 11
fractionDigits 2
pattern -?\d{1,9}[.]\d\d
source <xsd:element name="Max" type="omds:decimal" minOccurs="0"/>

complexType AttributMetadatenEnum_Type
diagram omds3_ON2_Antrag_Common_p229.png
namespace urn:omds3CommonServiceTypes-1-1-0
type extension of AttributMetadaten_Type
properties
base AttributMetadaten_Type
abstract false
children Attribut Aenderbar Bezeichnung BeschreibungTxt Default Values
annotation
documentation
Typ mit Metadaten für Schlüssellisten
source <xsd:complexType name="AttributMetadatenEnum_Type" abstract="false">
 
<xsd:annotation>
   
<xsd:documentation>Typ mit Metadaten für Schlüssellisten</xsd:documentation>
 
</xsd:annotation>
 
<xsd:complexContent>
   
<xsd:extension base="AttributMetadaten_Type">
     
<xsd:sequence>
       
<xsd:element name="Default" type="xsd:string" minOccurs="0"/>
       
<xsd:element name="Values" type="EintragSchluesselliste_Type" minOccurs="0" maxOccurs="unbounded">
         
<xsd:annotation>
           
<xsd:documentation>Optional Inhalte einer Werteliste</xsd:documentation>
         
</xsd:annotation>
       
</xsd:element>
     
</xsd:sequence>
   
</xsd:extension>
 
</xsd:complexContent>
</xsd:complexType>

element AttributMetadatenEnum_Type/Default
diagram omds3_ON2_Antrag_Common_p230.png
namespace urn:omds3CommonServiceTypes-1-1-0
type xsd:string
properties
minOcc 0
maxOcc 1
content simple
source <xsd:element name="Default" type="xsd:string" minOccurs="0"/>

element AttributMetadatenEnum_Type/Values
diagram omds3_ON2_Antrag_Common_p231.png
namespace urn:omds3CommonServiceTypes-1-1-0
type EintragSchluesselliste_Type
properties
minOcc 0
maxOcc unbounded
content complex
children Text Schluessel
annotation
documentation
Optional Inhalte einer Werteliste
source <xsd:element name="Values" type="EintragSchluesselliste_Type" minOccurs="0" maxOccurs="unbounded">
 
<xsd:annotation>
   
<xsd:documentation>Optional Inhalte einer Werteliste</xsd:documentation>
 
</xsd:annotation>
</xsd:element>

complexType AttributMetadatenInt_Type
diagram omds3_ON2_Antrag_Common_p232.png
namespace urn:omds3CommonServiceTypes-1-1-0
type extension of AttributMetadaten_Type
properties
base AttributMetadaten_Type
abstract false
children Attribut Aenderbar Bezeichnung BeschreibungTxt Default Values Min Max
annotation
documentation
Typ mit Metadaten für xsd:int-Attribute
source <xsd:complexType name="AttributMetadatenInt_Type" abstract="false">
 
<xsd:annotation>
   
<xsd:documentation>Typ mit Metadaten für xsd:int-Attribute</xsd:documentation>
 
</xsd:annotation>
 
<xsd:complexContent>
   
<xsd:extension base="AttributMetadaten_Type">
     
<xsd:sequence>
       
<xsd:element name="Default" type="xsd:int" minOccurs="0"/>
       
<xsd:element name="Values" type="xsd:int" minOccurs="0" maxOccurs="unbounded">
         
<xsd:annotation>
           
<xsd:documentation>Optional Inhalte einer Werteliste</xsd:documentation>
         
</xsd:annotation>
       
</xsd:element>
       
<xsd:element name="Min" type="xsd:int" minOccurs="0"/>
       
<xsd:element name="Max" type="xsd:int" minOccurs="0"/>
     
</xsd:sequence>
   
</xsd:extension>
 
</xsd:complexContent>
</xsd:complexType>

element AttributMetadatenInt_Type/Default
diagram omds3_ON2_Antrag_Common_p233.png
namespace urn:omds3CommonServiceTypes-1-1-0
type xsd:int
properties
minOcc 0
maxOcc 1
content simple
source <xsd:element name="Default" type="xsd:int" minOccurs="0"/>

element AttributMetadatenInt_Type/Values
diagram omds3_ON2_Antrag_Common_p234.png
namespace urn:omds3CommonServiceTypes-1-1-0
type xsd:int
properties
minOcc 0
maxOcc unbounded
content simple
annotation
documentation
Optional Inhalte einer Werteliste
source <xsd:element name="Values" type="xsd:int" minOccurs="0" maxOccurs="unbounded">
 
<xsd:annotation>
   
<xsd:documentation>Optional Inhalte einer Werteliste</xsd:documentation>
 
</xsd:annotation>
</xsd:element>

element AttributMetadatenInt_Type/Min
diagram omds3_ON2_Antrag_Common_p235.png
namespace urn:omds3CommonServiceTypes-1-1-0
type xsd:int
properties
minOcc 0
maxOcc 1
content simple
source <xsd:element name="Min" type="xsd:int" minOccurs="0"/>

element AttributMetadatenInt_Type/Max
diagram omds3_ON2_Antrag_Common_p236.png
namespace urn:omds3CommonServiceTypes-1-1-0
type xsd:int
properties
minOcc 0
maxOcc 1
content simple
source <xsd:element name="Max" type="xsd:int" minOccurs="0"/>

complexType AttributMetadatenString_Type
diagram omds3_ON2_Antrag_Common_p237.png
namespace urn:omds3CommonServiceTypes-1-1-0
type extension of AttributMetadaten_Type
properties
base AttributMetadaten_Type
abstract false
children Attribut Aenderbar Bezeichnung BeschreibungTxt Default Values MinLaenge MaxLaenge Regex
annotation
documentation
Typ mit Metadaten für xsd:string-Attribute
source <xsd:complexType name="AttributMetadatenString_Type" abstract="false">
 
<xsd:annotation>
   
<xsd:documentation>Typ mit Metadaten für xsd:string-Attribute</xsd:documentation>
 
</xsd:annotation>
 
<xsd:complexContent>
   
<xsd:extension base="AttributMetadaten_Type">
     
<xsd:sequence>
       
<xsd:element name="Default" type="xsd:string" minOccurs="0"/>
       
<xsd:element name="Values" type="xsd:string" minOccurs="0" maxOccurs="unbounded">
         
<xsd:annotation>
           
<xsd:documentation>Optional Inhalte einer Werteliste</xsd:documentation>
         
</xsd:annotation>
       
</xsd:element>
       
<xsd:element name="MinLaenge" type="xsd:unsignedShort" minOccurs="0"/>
       
<xsd:element name="MaxLaenge" type="xsd:unsignedShort" minOccurs="0"/>
       
<xsd:element name="Regex" type="xsd:string" minOccurs="0"/>
     
</xsd:sequence>
   
</xsd:extension>
 
</xsd:complexContent>
</xsd:complexType>

element AttributMetadatenString_Type/Default
diagram omds3_ON2_Antrag_Common_p238.png
namespace urn:omds3CommonServiceTypes-1-1-0
type xsd:string
properties
minOcc 0
maxOcc 1
content simple
source <xsd:element name="Default" type="xsd:string" minOccurs="0"/>

element AttributMetadatenString_Type/Values
diagram omds3_ON2_Antrag_Common_p239.png
namespace urn:omds3CommonServiceTypes-1-1-0
type xsd:string
properties
minOcc 0
maxOcc unbounded
content simple
annotation
documentation
Optional Inhalte einer Werteliste
source <xsd:element name="Values" type="xsd:string" minOccurs="0" maxOccurs="unbounded">
 
<xsd:annotation>
   
<xsd:documentation>Optional Inhalte einer Werteliste</xsd:documentation>
 
</xsd:annotation>
</xsd:element>

element AttributMetadatenString_Type/MinLaenge
diagram omds3_ON2_Antrag_Common_p240.png
namespace urn:omds3CommonServiceTypes-1-1-0
type xsd:unsignedShort
properties
minOcc 0
maxOcc 1
content simple
source <xsd:element name="MinLaenge" type="xsd:unsignedShort" minOccurs="0"/>

element AttributMetadatenString_Type/MaxLaenge
diagram omds3_ON2_Antrag_Common_p241.png
namespace urn:omds3CommonServiceTypes-1-1-0
type xsd:unsignedShort
properties
minOcc 0
maxOcc 1
content simple
source <xsd:element name="MaxLaenge" type="xsd:unsignedShort" minOccurs="0"/>

element AttributMetadatenString_Type/Regex
diagram omds3_ON2_Antrag_Common_p242.png
namespace urn:omds3CommonServiceTypes-1-1-0
type xsd:string
properties
minOcc 0
maxOcc 1
content simple
source <xsd:element name="Regex" type="xsd:string" minOccurs="0"/>

complexType AttributMsg_Type
diagram omds3_ON2_Antrag_Common_p243.png
namespace urn:omds3CommonServiceTypes-1-1-0
children ErrorType ErrorCode ErrorMsg
used by
element Attribut_Type/Msg
annotation
documentation
Message an einem Attribut
source <xsd:complexType name="AttributMsg_Type">
 
<xsd:annotation>
   
<xsd:documentation>Message an einem Attribut</xsd:documentation>
 
</xsd:annotation>
 
<xsd:sequence>
   
<xsd:element name="ErrorType">
     
<xsd:annotation>
       
<xsd:documentation>Fehlertyp ( 1 = Fehler, 2 = Warnung, 3 = Hinweis)
                   
</xsd:documentation>
     
</xsd:annotation>
     
<xsd:simpleType>
       
<xsd:restriction base="xsd:integer">
         
<xsd:pattern value="1">
           
<xsd:annotation>
             
<xsd:documentation>Fehler</xsd:documentation>
           
</xsd:annotation>
         
</xsd:pattern>
         
<xsd:pattern value="2">
           
<xsd:annotation>
             
<xsd:documentation>Warnung</xsd:documentation>
           
</xsd:annotation>
         
</xsd:pattern>
         
<xsd:pattern value="3">
           
<xsd:annotation>
             
<xsd:documentation>Hinweis</xsd:documentation>
           
</xsd:annotation>
         
</xsd:pattern>
       
</xsd:restriction>
     
</xsd:simpleType>
   
</xsd:element>
   
<xsd:element name="ErrorCode" type="xsd:integer" minOccurs="0">
     
<xsd:annotation>
       
<xsd:documentation>Optional ein Fehlercode
                   
</xsd:documentation>
     
</xsd:annotation>
   
</xsd:element>
   
<xsd:element name="ErrorMsg" type="xsd:string">
     
<xsd:annotation>
       
<xsd:documentation>Eine ausgeschriebene Fehlermeldung, für den User</xsd:documentation>
     
</xsd:annotation>
   
</xsd:element>
 
</xsd:sequence>
</xsd:complexType>

element AttributMsg_Type/ErrorType
diagram omds3_ON2_Antrag_Common_p244.png
namespace urn:omds3CommonServiceTypes-1-1-0
type restriction of xsd:integer
properties
content simple
facets
Kind Value Annotation
pattern 1
documentation
Fehler
pattern 2
documentation
Warnung
pattern 3
documentation
Hinweis
annotation
documentation
Fehlertyp ( 1 = Fehler, 2 = Warnung, 3 = Hinweis)
                   
source <xsd:element name="ErrorType">
 
<xsd:annotation>
   
<xsd:documentation>Fehlertyp ( 1 = Fehler, 2 = Warnung, 3 = Hinweis)
                   
</xsd:documentation>
 
</xsd:annotation>
 
<xsd:simpleType>
   
<xsd:restriction base="xsd:integer">
     
<xsd:pattern value="1">
       
<xsd:annotation>
         
<xsd:documentation>Fehler</xsd:documentation>
       
</xsd:annotation>
     
</xsd:pattern>
     
<xsd:pattern value="2">
       
<xsd:annotation>
         
<xsd:documentation>Warnung</xsd:documentation>
       
</xsd:annotation>
     
</xsd:pattern>
     
<xsd:pattern value="3">
       
<xsd:annotation>
         
<xsd:documentation>Hinweis</xsd:documentation>
       
</xsd:annotation>
     
</xsd:pattern>
   
</xsd:restriction>
 
</xsd:simpleType>
</xsd:element>

element AttributMsg_Type/ErrorCode
diagram omds3_ON2_Antrag_Common_p245.png
namespace urn:omds3CommonServiceTypes-1-1-0
type xsd:integer
properties
minOcc 0
maxOcc 1
content simple
annotation
documentation
Optional ein Fehlercode
                   
source <xsd:element name="ErrorCode" type="xsd:integer" minOccurs="0">
 
<xsd:annotation>
   
<xsd:documentation>Optional ein Fehlercode
                   
</xsd:documentation>
 
</xsd:annotation>
</xsd:element>

element AttributMsg_Type/ErrorMsg
diagram omds3_ON2_Antrag_Common_p246.png
namespace urn:omds3CommonServiceTypes-1-1-0
type xsd:string
properties
content simple
annotation
documentation
Eine ausgeschriebene Fehlermeldung, für den User
source <xsd:element name="ErrorMsg" type="xsd:string">
 
<xsd:annotation>
   
<xsd:documentation>Eine ausgeschriebene Fehlermeldung, für den User</xsd:documentation>
 
</xsd:annotation>
</xsd:element>

complexType AttributMultiEnum_Type
diagram omds3_ON2_Antrag_Common_p247.png
namespace urn:omds3CommonServiceTypes-1-1-0
type extension of AListenAttribut_Type
properties
base AListenAttribut_Type
children Aenderbar Bezeichnung BeschreibungTxt Msg Values MinAnz Value Default MaxAnz
annotation
documentation
Attribut mit Metadaten für Schlüssellisten, bei dem mehrere Einträge auswählbar sind.
source <xsd:complexType name="AttributMultiEnum_Type">
 
<xsd:annotation>
   
<xsd:documentation>Attribut mit Metadaten für Schlüssellisten, bei dem mehrere Einträge auswählbar sind.</xsd:documentation>
 
</xsd:annotation>
 
<xsd:complexContent>
   
<xsd:extension base="AListenAttribut_Type">
     
<xsd:sequence>
       
<xsd:element name="Value" type="xsd:string" minOccurs="0" maxOccurs="unbounded">
         
<xsd:annotation>
           
<xsd:documentation>Die ausgewählten Schlüssel</xsd:documentation>
         
</xsd:annotation>
       
</xsd:element>
       
<xsd:element name="Default" type="xsd:string" minOccurs="0" maxOccurs="unbounded">
         
<xsd:annotation>
           
<xsd:documentation>Optional eine Vorgabe von Schlüsseln als Default-Werte</xsd:documentation>
         
</xsd:annotation>
       
</xsd:element>
       
<xsd:element name="MaxAnz" minOccurs="0">
         
<xsd:annotation>
           
<xsd:documentation>Maximalanzahl zu selektierender Werte, muss größer gleich der Mindestanzahl sein.</xsd:documentation>
         
</xsd:annotation>
       
</xsd:element>
     
</xsd:sequence>
   
</xsd:extension>
 
</xsd:complexContent>
</xsd:complexType>

element AttributMultiEnum_Type/Value
diagram omds3_ON2_Antrag_Common_p248.png
namespace urn:omds3CommonServiceTypes-1-1-0
type xsd:string
properties
minOcc 0
maxOcc unbounded
content simple
annotation
documentation
Die ausgewählten Schlüssel
source <xsd:element name="Value" type="xsd:string" minOccurs="0" maxOccurs="unbounded">
 
<xsd:annotation>
   
<xsd:documentation>Die ausgewählten Schlüssel</xsd:documentation>
 
</xsd:annotation>
</xsd:element>

element AttributMultiEnum_Type/Default
diagram omds3_ON2_Antrag_Common_p249.png
namespace urn:omds3CommonServiceTypes-1-1-0
type xsd:string
properties
minOcc 0
maxOcc unbounded
content simple
annotation
documentation
Optional eine Vorgabe von Schlüsseln als Default-Werte
source <xsd:element name="Default" type="xsd:string" minOccurs="0" maxOccurs="unbounded">
 
<xsd:annotation>
   
<xsd:documentation>Optional eine Vorgabe von Schlüsseln als Default-Werte</xsd:documentation>
 
</xsd:annotation>
</xsd:element>

element AttributMultiEnum_Type/MaxAnz
diagram omds3_ON2_Antrag_Common_p250.png
namespace urn:omds3CommonServiceTypes-1-1-0
properties
minOcc 0
maxOcc 1
annotation
documentation
Maximalanzahl zu selektierender Werte, muss größer gleich der Mindestanzahl sein.
source <xsd:element name="MaxAnz" minOccurs="0">
 
<xsd:annotation>
   
<xsd:documentation>Maximalanzahl zu selektierender Werte, muss größer gleich der Mindestanzahl sein.</xsd:documentation>
 
</xsd:annotation>
</xsd:element>

complexType AttributString_Type
diagram omds3_ON2_Antrag_Common_p251.png
namespace urn:omds3CommonServiceTypes-1-1-0
type extension of ASingleAttribut_Type
properties
base ASingleAttribut_Type
children Aenderbar Bezeichnung BeschreibungTxt Msg Pflichtfeld Value Default Regex MaxLaenge MinLaenge Values
used by
element RisikoNatPerson_Type/Beruf
annotation
documentation
Auf xsd:string basierendes Attribut mit Metadaten
source <xsd:complexType name="AttributString_Type">
 
<xsd:annotation>
   
<xsd:documentation>Auf xsd:string basierendes Attribut mit Metadaten</xsd:documentation>
 
</xsd:annotation>
 
<xsd:complexContent>
   
<xsd:extension base="ASingleAttribut_Type">
     
<xsd:sequence>
       
<xsd:element name="Value" type="xsd:string" minOccurs="0"/>
       
<xsd:element name="Default" type="xsd:string" minOccurs="0"/>
       
<xsd:element name="Regex" type="xsd:string" minOccurs="0"/>
       
<xsd:element name="MaxLaenge" type="xsd:unsignedShort" minOccurs="0"/>
       
<xsd:element name="MinLaenge" type="xsd:unsignedShort" minOccurs="0"/>
       
<xsd:element name="Values" type="xsd:string" minOccurs="0" maxOccurs="unbounded">
         
<xsd:annotation>
           
<xsd:documentation>Optional Inhalte einer Werteliste</xsd:documentation>
         
</xsd:annotation>
       
</xsd:element>
     
</xsd:sequence>
   
</xsd:extension>
 
</xsd:complexContent>
</xsd:complexType>

element AttributString_Type/Value
diagram omds3_ON2_Antrag_Common_p252.png
namespace urn:omds3CommonServiceTypes-1-1-0
type xsd:string
properties
minOcc 0
maxOcc 1
content simple
source <xsd:element name="Value" type="xsd:string" minOccurs="0"/>

element AttributString_Type/Default
diagram omds3_ON2_Antrag_Common_p253.png
namespace urn:omds3CommonServiceTypes-1-1-0
type xsd:string
properties
minOcc 0
maxOcc 1
content simple
source <xsd:element name="Default" type="xsd:string" minOccurs="0"/>

element AttributString_Type/Regex
diagram omds3_ON2_Antrag_Common_p254.png
namespace urn:omds3CommonServiceTypes-1-1-0
type xsd:string
properties
minOcc 0
maxOcc 1
content simple
source <xsd:element name="Regex" type="xsd:string" minOccurs="0"/>

element AttributString_Type/MaxLaenge
diagram omds3_ON2_Antrag_Common_p255.png
namespace urn:omds3CommonServiceTypes-1-1-0
type xsd:unsignedShort
properties
minOcc 0
maxOcc 1
content simple
source <xsd:element name="MaxLaenge" type="xsd:unsignedShort" minOccurs="0"/>

element AttributString_Type/MinLaenge
diagram omds3_ON2_Antrag_Common_p256.png
namespace urn:omds3CommonServiceTypes-1-1-0
type xsd:unsignedShort
properties
minOcc 0
maxOcc 1
content simple
source <xsd:element name="MinLaenge" type="xsd:unsignedShort" minOccurs="0"/>

element AttributString_Type/Values
diagram omds3_ON2_Antrag_Common_p257.png
namespace urn:omds3CommonServiceTypes-1-1-0
type xsd:string
properties
minOcc 0
maxOcc unbounded
content simple
annotation
documentation
Optional Inhalte einer Werteliste
source <xsd:element name="Values" type="xsd:string" minOccurs="0" maxOccurs="unbounded">
 
<xsd:annotation>
   
<xsd:documentation>Optional Inhalte einer Werteliste</xsd:documentation>
 
</xsd:annotation>
</xsd:element>

complexType AuthorizationFilter
diagram omds3_ON2_Antrag_Common_p258.png
namespace urn:omds3CommonServiceTypes-1-1-0
properties
abstract true
used by
elements CommonSearchRequest_Type/AuthFilter LoginRequestType/AuthFilter ArcImageInfosRequest/AuthFilter ArcImageRequest/AuthFilter DeepLinkClaimRequest/AuthFilter DeepLinkPartnerRequest/AuthFilter DeepLinkOfferRequest/AuthFilter DeepLinkPolicyRequest/AuthFilter
complexType AgentFilter_Type
annotation
documentation
Definiert einen abstrakten Filter um bestimmte spezifische Elemente herauszufiltern
source <xsd:complexType name="AuthorizationFilter" abstract="true">
 
<xsd:annotation>
   
<xsd:documentation>Definiert einen abstrakten Filter um bestimmte spezifische Elemente herauszufiltern</xsd:documentation>
 
</xsd:annotation>
</xsd:complexType>

complexType Bankverbindung_Type
diagram omds3_ON2_Antrag_Common_p259.png
namespace urn:omds3CommonServiceTypes-1-1-0
children Kontoinhaber Bank BIC IBAN
used by
element Zahlweg_Type/Lastschrift
complexType PersBankverbindung_Type
annotation
documentation
beschreibt eine Bankverbindug
source <xsd:complexType name="Bankverbindung_Type">
 
<xsd:annotation>
   
<xsd:documentation>beschreibt eine Bankverbindug</xsd:documentation>
 
</xsd:annotation>
 
<xsd:sequence>
   
<xsd:element name="Kontoinhaber" type="xsd:string"/>
   
<xsd:element name="Bank" type="xsd:string" minOccurs="0"/>
   
<xsd:element name="BIC" type="BIC_Type" minOccurs="0"/>
   
<xsd:element name="IBAN" type="IBAN_Type"/>
 
</xsd:sequence>
</xsd:complexType>

element Bankverbindung_Type/Kontoinhaber
diagram omds3_ON2_Antrag_Common_p260.png
namespace urn:omds3CommonServiceTypes-1-1-0
type xsd:string
properties
content simple
source <xsd:element name="Kontoinhaber" type="xsd:string"/>

element Bankverbindung_Type/Bank
diagram omds3_ON2_Antrag_Common_p261.png
namespace urn:omds3CommonServiceTypes-1-1-0
type xsd:string
properties
minOcc 0
maxOcc 1
content simple
source <xsd:element name="Bank" type="xsd:string" minOccurs="0"/>

element Bankverbindung_Type/BIC
diagram omds3_ON2_Antrag_Common_p262.png
namespace urn:omds3CommonServiceTypes-1-1-0
type BIC_Type
properties
minOcc 0
maxOcc 1
content simple
facets
Kind Value Annotation
minLength 1
maxLength 11
source <xsd:element name="BIC" type="BIC_Type" minOccurs="0"/>

element Bankverbindung_Type/IBAN
diagram omds3_ON2_Antrag_Common_p263.png
namespace urn:omds3CommonServiceTypes-1-1-0
type IBAN_Type
properties
content simple
facets
Kind Value Annotation
minLength 1
maxLength 34
source <xsd:element name="IBAN" type="IBAN_Type"/>

complexType BasisProduktbaustein_Type
diagram omds3_ON2_Antrag_Common_p264.png
namespace urn:omds3CommonServiceTypes-1-1-0
properties
abstract true
children Id Bezeichnung Bedingungen Meldungen
used by
complexType Produktbaustein_Type
annotation
documentation
Abstrakter Typ für alle Gemeinsamkeiten von Produktbausteinen
source <xsd:complexType name="BasisProduktbaustein_Type" abstract="true">
 
<xsd:annotation>
   
<xsd:documentation>Abstrakter Typ für alle Gemeinsamkeiten von Produktbausteinen</xsd:documentation>
 
</xsd:annotation>
 
<xsd:sequence>
   
<xsd:element name="Id" type="xsd:string" minOccurs="0">
     
<xsd:annotation>
       
<xsd:documentation>Schluessel der Tarifkomponente</xsd:documentation>
     
</xsd:annotation>
   
</xsd:element>
   
<xsd:element name="Bezeichnung" type="xsd:string" minOccurs="0">
     
<xsd:annotation>
       
<xsd:documentation>Eine menschenverständliche Bezeichnung. Ist kein Eingabewert,wird von der VU gesetzt</xsd:documentation>
     
</xsd:annotation>
   
</xsd:element>
   
<xsd:element name="Bedingungen" type="xsd:string" minOccurs="0" maxOccurs="unbounded">
     
<xsd:annotation>
       
<xsd:documentation>Verweise auf Bedingungswerke</xsd:documentation>
     
</xsd:annotation>
   
</xsd:element>
   
<xsd:element name="Meldungen" type="ServiceFault" minOccurs="0" maxOccurs="unbounded">
     
<xsd:annotation>
       
<xsd:documentation>Meldungen zu Elementen in diesem Produktbaustein</xsd:documentation>
     
</xsd:annotation>
   
</xsd:element>
 
</xsd:sequence>
</xsd:complexType>

element BasisProduktbaustein_Type/Id
diagram omds3_ON2_Antrag_Common_p265.png
namespace urn:omds3CommonServiceTypes-1-1-0
type xsd:string
properties
minOcc 0
maxOcc 1
content simple
annotation
documentation
Schluessel der Tarifkomponente
source <xsd:element name="Id" type="xsd:string" minOccurs="0">
 
<xsd:annotation>
   
<xsd:documentation>Schluessel der Tarifkomponente</xsd:documentation>
 
</xsd:annotation>
</xsd:element>

element BasisProduktbaustein_Type/Bezeichnung
diagram omds3_ON2_Antrag_Common_p266.png
namespace urn:omds3CommonServiceTypes-1-1-0
type xsd:string
properties
minOcc 0
maxOcc 1
content simple
annotation
documentation
Eine menschenverständliche Bezeichnung. Ist kein Eingabewert,wird von der VU gesetzt
source <xsd:element name="Bezeichnung" type="xsd:string" minOccurs="0">
 
<xsd:annotation>
   
<xsd:documentation>Eine menschenverständliche Bezeichnung. Ist kein Eingabewert,wird von der VU gesetzt</xsd:documentation>
 
</xsd:annotation>
</xsd:element>

element BasisProduktbaustein_Type/Bedingungen
diagram omds3_ON2_Antrag_Common_p267.png
namespace urn:omds3CommonServiceTypes-1-1-0
type xsd:string
properties
minOcc 0
maxOcc unbounded
content simple
annotation
documentation
Verweise auf Bedingungswerke
source <xsd:element name="Bedingungen" type="xsd:string" minOccurs="0" maxOccurs="unbounded">
 
<xsd:annotation>
   
<xsd:documentation>Verweise auf Bedingungswerke</xsd:documentation>
 
</xsd:annotation>
</xsd:element>

element BasisProduktbaustein_Type/Meldungen
diagram omds3_ON2_Antrag_Common_p268.png
namespace urn:omds3CommonServiceTypes-1-1-0
type ServiceFault
properties
minOcc 0
maxOcc unbounded
content complex
children errorType errorCode errorMsg elementReference
annotation
documentation
Meldungen zu Elementen in diesem Produktbaustein
source <xsd:element name="Meldungen" type="ServiceFault" minOccurs="0" maxOccurs="unbounded">
 
<xsd:annotation>
   
<xsd:documentation>Meldungen zu Elementen in diesem Produktbaustein</xsd:documentation>
 
</xsd:annotation>
</xsd:element>

complexType BeteiligtePersonVertrag_Type
diagram omds3_ON2_Antrag_Common_p269.png
namespace urn:omds3CommonServiceTypes-1-1-0
children Lfnr Person
used by
elements SpezBerechnung_Type/Personen SpezOffert_Type/Personen SpezAntrag_Type/Personen
annotation
documentation
Typ für die Meldung von Personen, die an einem Vertrag beteiligt sind
source <xsd:complexType name="BeteiligtePersonVertrag_Type">
 
<xsd:annotation>
   
<xsd:documentation>Typ für die Meldung von Personen, die an einem Vertrag beteiligt sind</xsd:documentation>
 
</xsd:annotation>
 
<xsd:sequence>
   
<xsd:element name="Lfnr" type="xsd:unsignedShort">
     
<xsd:annotation>
       
<xsd:documentation>Vergabe einer laufenden Nummer ist Pflicht. Über die laufende Nummer kann die beteiligte Person innerhalb eines Requests (z.B. innerhalb einer Berechnungsanforderung) referenziert werden.</xsd:documentation>
     
</xsd:annotation>
   
</xsd:element>
   
<xsd:element ref="Person">
     
<xsd:annotation>
       
<xsd:documentation>Objekt zur Übermittlung von Personendaten ähnlich zu omds:PERSON, aber Personennr ist nicht Pflichtfeld. Kann Adressdaten enthalten.</xsd:documentation>
     
</xsd:annotation>
   
</xsd:element>
 
</xsd:sequence>
</xsd:complexType>

element BeteiligtePersonVertrag_Type/Lfnr
diagram omds3_ON2_Antrag_Common_p270.png
namespace urn:omds3CommonServiceTypes-1-1-0
type xsd:unsignedShort
properties
content simple
annotation
documentation
Vergabe einer laufenden Nummer ist Pflicht. Über die laufende Nummer kann die beteiligte Person innerhalb eines Requests (z.B. innerhalb einer Berechnungsanforderung) referenziert werden.
source <xsd:element name="Lfnr" type="xsd:unsignedShort">
 
<xsd:annotation>
   
<xsd:documentation>Vergabe einer laufenden Nummer ist Pflicht. Über die laufende Nummer kann die beteiligte Person innerhalb eines Requests (z.B. innerhalb einer Berechnungsanforderung) referenziert werden.</xsd:documentation>
 
</xsd:annotation>
</xsd:element>

complexType Bezugsrecht_Type
diagram omds3_ON2_Antrag_Common_p271.png
namespace urn:omds3CommonServiceTypes-1-1-0
children omds:PERSON
annotation
documentation
Type Bezugsrecht (nur Kontext Kfz)
source <xsd:complexType name="Bezugsrecht_Type">
 
<xsd:annotation>
   
<xsd:documentation>Type Bezugsrecht (nur Kontext Kfz)</xsd:documentation>
 
</xsd:annotation>
 
<xsd:sequence>
   
<xsd:element ref="omds:PERSON"/>
 
</xsd:sequence>
</xsd:complexType>

complexType BonusMalusSystem_Type
diagram omds3_ON2_Antrag_Common_p272.png
namespace urn:omds3CommonServiceTypes-1-1-0
children BonusMalusVorversicherung Versicherungsgesellschaft Polizzennummer OffeneSchaeden
annotation
documentation
Type Bonus Malus System
source <xsd:complexType name="BonusMalusSystem_Type">
 
<xsd:annotation>
   
<xsd:documentation>Type Bonus Malus System</xsd:documentation>
 
</xsd:annotation>
 
<xsd:sequence>
   
<xsd:element name="BonusMalusVorversicherung" type="BonusMalusVorversicherung_Type">
     
<xsd:annotation>
       
<xsd:documentation>Ich (Wir) war(en) innerhalb der letzten 12 Monate Versicherungsnehmer eines Fahrzeuges, das wieder versichert oder durch das hiermit zur Versicherung gelangende Fahrzeug ersetzt wird.</xsd:documentation>
     
</xsd:annotation>
   
</xsd:element>
   
<xsd:element name="Versicherungsgesellschaft" type="Versicherungsgesellschaft_Type" minOccurs="0"/>
   
<xsd:element name="Polizzennummer" minOccurs="0">
     
<xsd:simpleType>
       
<xsd:restriction base="xsd:string">
         
<xsd:minLength value="1"/>
         
<xsd:maxLength value="15"/>
       
</xsd:restriction>
     
</xsd:simpleType>
   
</xsd:element>
   
<xsd:element name="OffeneSchaeden" type="OffeneSchaeden_Type" minOccurs="0"/>
 
</xsd:sequence>
</xsd:complexType>

element BonusMalusSystem_Type/BonusMalusVorversicherung
diagram omds3_ON2_Antrag_Common_p273.png
namespace urn:omds3CommonServiceTypes-1-1-0
type BonusMalusVorversicherung_Type
properties
content simple
facets
Kind Value Annotation
enumeration Ohne Vorversicherung
enumeration Mit Vorversicherung
enumeration BM-Übernahme von Angehörigen
enumeration BM-Übernahme vom Dienstgeber
annotation
documentation
Ich (Wir) war(en) innerhalb der letzten 12 Monate Versicherungsnehmer eines Fahrzeuges, das wieder versichert oder durch das hiermit zur Versicherung gelangende Fahrzeug ersetzt wird.
source <xsd:element name="BonusMalusVorversicherung" type="BonusMalusVorversicherung_Type">
 
<xsd:annotation>
   
<xsd:documentation>Ich (Wir) war(en) innerhalb der letzten 12 Monate Versicherungsnehmer eines Fahrzeuges, das wieder versichert oder durch das hiermit zur Versicherung gelangende Fahrzeug ersetzt wird.</xsd:documentation>
 
</xsd:annotation>
</xsd:element>

element BonusMalusSystem_Type/Versicherungsgesellschaft
diagram omds3_ON2_Antrag_Common_p274.png
namespace urn:omds3CommonServiceTypes-1-1-0
type Versicherungsgesellschaft_Type
properties
minOcc 0
maxOcc 1
content simple
facets
Kind Value Annotation
minLength 1
maxLength 3
source <xsd:element name="Versicherungsgesellschaft" type="Versicherungsgesellschaft_Type" minOccurs="0"/>

element BonusMalusSystem_Type/Polizzennummer
diagram omds3_ON2_Antrag_Common_p275.png
namespace urn:omds3CommonServiceTypes-1-1-0
type restriction of xsd:string
properties
minOcc 0
maxOcc 1
content simple
facets
Kind Value Annotation
minLength 1
maxLength 15
source <xsd:element name="Polizzennummer" minOccurs="0">
 
<xsd:simpleType>
   
<xsd:restriction base="xsd:string">
     
<xsd:minLength value="1"/>
     
<xsd:maxLength value="15"/>
   
</xsd:restriction>
 
</xsd:simpleType>
</xsd:element>

element BonusMalusSystem_Type/OffeneSchaeden
diagram omds3_ON2_Antrag_Common_p276.png
namespace urn:omds3CommonServiceTypes-1-1-0
type OffeneSchaeden_Type
properties
minOcc 0
maxOcc 1
content complex
children OffenerSchaden1 OffenerSchaden2 OffenerSchaden3
source <xsd:element name="OffeneSchaeden" type="OffeneSchaeden_Type" minOccurs="0"/>

complexType CommonProcessRequest_Type
diagram omds3_ON2_Antrag_Common_p277.png
namespace urn:omds3CommonServiceTypes-1-1-0
type extension of CommonRequest_Type
properties
base CommonRequest_Type
abstract true
children VUNr ClientId TechnischeParameter TechnischeObjekte KorrelationsId Geschaeftsfallnummer Aenderungsgrund
used by
complexTypes CalculateRequest_Type CreateApplicationRequest_Type CreateOfferRequest_Type SubmitApplicationRequest_Type
annotation
documentation
Abstakter Typ fuer Requests, die Teil eines Geschaeftsfalls mit eigener Id sind
source <xsd:complexType name="CommonProcessRequest_Type" abstract="true">
 
<xsd:annotation>
   
<xsd:documentation>Abstakter Typ fuer Requests, die Teil eines Geschaeftsfalls mit eigener Id sind</xsd:documentation>
 
</xsd:annotation>
 
<xsd:complexContent>
   
<xsd:extension base="CommonRequest_Type">
     
<xsd:sequence>
       
<xsd:element name="Geschaeftsfallnummer" type="ObjektId_Type" minOccurs="0">
         
<xsd:annotation>
           
<xsd:documentation>Optional eine Geschaeftsfallnummer, die mehrere Request-Responses einem Geschaeftsfall zuordnet</xsd:documentation>
         
</xsd:annotation>
       
</xsd:element>
       
<xsd:element name="Aenderungsgrund" type="omds:AendGrundCd_Type" minOccurs="0">
         
<xsd:annotation>
           
<xsd:documentation>Optional die Angabe eines Aenderungsgrunds</xsd:documentation>
         
</xsd:annotation>
       
</xsd:element>
     
</xsd:sequence>
   
</xsd:extension>
 
</xsd:complexContent>
</xsd:complexType>

element CommonProcessRequest_Type/Geschaeftsfallnummer
diagram omds3_ON2_Antrag_Common_p278.png
namespace urn:omds3CommonServiceTypes-1-1-0
type ObjektId_Type
properties
minOcc 0
maxOcc 1
content complex
children Id GueltigAb OrdnungsbegriffZuordFremd
annotation
documentation
Optional eine Geschaeftsfallnummer, die mehrere Request-Responses einem Geschaeftsfall zuordnet
source <xsd:element name="Geschaeftsfallnummer" type="ObjektId_Type" minOccurs="0">
 
<xsd:annotation>
   
<xsd:documentation>Optional eine Geschaeftsfallnummer, die mehrere Request-Responses einem Geschaeftsfall zuordnet</xsd:documentation>
 
</xsd:annotation>
</xsd:element>

element CommonProcessRequest_Type/Aenderungsgrund
diagram omds3_ON2_Antrag_Common_p279.png
namespace urn:omds3CommonServiceTypes-1-1-0
type omds:AendGrundCd_Type
properties
minOcc 0
maxOcc 1
content simple
facets
Kind Value Annotation
enumeration 999
documentation
sonstiges
enumeration AEO
documentation
Änderung ohne Prämienwirksamk.
enumeration AEP
documentation
Änderung mit Prämienwirksamk.
enumeration BMA
documentation
Bonus/Malus-Anpassung
enumeration GEM
documentation
gesetzl.Erhöhung MindestVers.Su.
enumeration INA
documentation
Indexanpassung
enumeration KON
documentation
Konvertierung
enumeration NEU
documentation
Neuvertrag
enumeration PAR
documentation
Partnerdaten
enumeration RET
documentation
Reaktivierung nach Ruhen Teil
enumeration REV
documentation
Reaktivierung nach Ruhen Voll
enumeration RUT
documentation
Ruhen Teil
enumeration RUV
documentation
Ruhen Voll
enumeration SPE
documentation
Sparteneinschluß
enumeration STT
documentation
Storno Teil
enumeration STV
documentation
Storno Voll
enumeration TAA
documentation
Tarifanpassung Allgemein
annotation
documentation
Optional die Angabe eines Aenderungsgrunds
source <xsd:element name="Aenderungsgrund" type="omds:AendGrundCd_Type" minOccurs="0">
 
<xsd:annotation>
   
<xsd:documentation>Optional die Angabe eines Aenderungsgrunds</xsd:documentation>
 
</xsd:annotation>
</xsd:element>

complexType CommonProcessResponse_Type
diagram omds3_ON2_Antrag_Common_p280.png
namespace urn:omds3CommonServiceTypes-1-1-0
type extension of CommonResponse_Type
properties
base CommonResponse_Type
abstract true
children Status TechnischeObjekte Gestartet Beendet Geschaeftsfallnummer Aenderungsgrund
used by
complexTypes CalculateResponse_Type CreateApplicationResponse_Type CreateOfferResponse_Type SubmitApplicationResponse_Type
annotation
documentation
Abstrakter Typ für Ergebnisse, die Teil eines Geschaeftsfalls mit eigener Id sind
source <xsd:complexType name="CommonProcessResponse_Type" abstract="true">
 
<xsd:annotation>
   
<xsd:documentation>Abstrakter Typ für Ergebnisse, die Teil eines Geschaeftsfalls mit eigener Id sind</xsd:documentation>
 
</xsd:annotation>
 
<xsd:complexContent>
   
<xsd:extension base="CommonResponse_Type">
     
<xsd:sequence>
       
<xsd:element name="Geschaeftsfallnummer" type="ObjektId_Type" minOccurs="0">
         
<xsd:annotation>
           
<xsd:documentation>Optional die Nummer eines Geschäftsfalls dem der Response zugeordnet ist. </xsd:documentation>
         
</xsd:annotation>
       
</xsd:element>
       
<xsd:element name="Aenderungsgrund" type="omds:AendGrundCd_Type" minOccurs="0">
         
<xsd:annotation>
           
<xsd:documentation>Optional die Angabe eines Aenderungsgrunds</xsd:documentation>
         
</xsd:annotation>
       
</xsd:element>
     
</xsd:sequence>
   
</xsd:extension>
 
</xsd:complexContent>
</xsd:complexType>

element CommonProcessResponse_Type/Geschaeftsfallnummer
diagram omds3_ON2_Antrag_Common_p281.png
namespace urn:omds3CommonServiceTypes-1-1-0
type ObjektId_Type
properties
minOcc 0
maxOcc 1
content complex
children Id GueltigAb OrdnungsbegriffZuordFremd
annotation
documentation
Optional die Nummer eines Geschäftsfalls dem der Response zugeordnet ist.
source <xsd:element name="Geschaeftsfallnummer" type="ObjektId_Type" minOccurs="0">
 
<xsd:annotation>
   
<xsd:documentation>Optional die Nummer eines Geschäftsfalls dem der Response zugeordnet ist. </xsd:documentation>
 
</xsd:annotation>
</xsd:element>

element CommonProcessResponse_Type/Aenderungsgrund
diagram omds3_ON2_Antrag_Common_p282.png
namespace urn:omds3CommonServiceTypes-1-1-0
type omds:AendGrundCd_Type
properties
minOcc 0
maxOcc 1
content simple
facets
Kind Value Annotation
enumeration 999
documentation
sonstiges
enumeration AEO
documentation
Änderung ohne Prämienwirksamk.
enumeration AEP
documentation
Änderung mit Prämienwirksamk.
enumeration BMA
documentation
Bonus/Malus-Anpassung
enumeration GEM
documentation
gesetzl.Erhöhung MindestVers.Su.
enumeration INA
documentation
Indexanpassung
enumeration KON
documentation
Konvertierung
enumeration NEU
documentation
Neuvertrag
enumeration PAR
documentation
Partnerdaten
enumeration RET
documentation
Reaktivierung nach Ruhen Teil
enumeration REV
documentation
Reaktivierung nach Ruhen Voll
enumeration RUT
documentation
Ruhen Teil
enumeration RUV
documentation
Ruhen Voll
enumeration SPE
documentation
Sparteneinschluß
enumeration STT
documentation
Storno Teil
enumeration STV
documentation
Storno Voll
enumeration TAA
documentation
Tarifanpassung Allgemein
annotation
documentation
Optional die Angabe eines Aenderungsgrunds
source <xsd:element name="Aenderungsgrund" type="omds:AendGrundCd_Type" minOccurs="0">
 
<xsd:annotation>
   
<xsd:documentation>Optional die Angabe eines Aenderungsgrunds</xsd:documentation>
 
</xsd:annotation>
</xsd:element>

complexType CommonRequest_Type
diagram omds3_ON2_Antrag_Common_p283.png
namespace urn:omds3CommonServiceTypes-1-1-0
properties
abstract true
children VUNr ClientId TechnischeParameter TechnischeObjekte KorrelationsId
used by
complexTypes CommonProcessRequest_Type CommonSearchRequest_Type GetApplicationDocumentRequest_Type
annotation
documentation
Abstraktes RequestObjekt
source <xsd:complexType name="CommonRequest_Type" abstract="true">
 
<xsd:annotation>
   
<xsd:documentation>Abstraktes RequestObjekt</xsd:documentation>
 
</xsd:annotation>
 
<xsd:sequence>
   
<xsd:element name="VUNr" type="omds:VUNr"/>
   
<xsd:element name="ClientId" type="xsd:string" minOccurs="0">
     
<xsd:annotation>
       
<xsd:documentation>Optional eine rein technische ClientId z.B. für eine Zugriffsstatistik nach Client. Die Id darf nicht mit fachlichen Informationen verknüpft werden.</xsd:documentation>
     
</xsd:annotation>
   
</xsd:element>
   
<xsd:element name="TechnischeParameter" type="TechnicalKeyValue_Type" minOccurs="0" maxOccurs="unbounded">
     
<xsd:annotation>
       
<xsd:documentation>beliebige Anzahl an technischen Parametern als Key-Value Paare</xsd:documentation>
     
</xsd:annotation>
   
</xsd:element>
   
<xsd:element name="TechnischeObjekte" type="TechnischesObjekt_Type" minOccurs="0" maxOccurs="unbounded">
     
<xsd:annotation>
       
<xsd:documentation>beliebige Anzahl an technischen Objekten</xsd:documentation>
     
</xsd:annotation>
   
</xsd:element>
   
<xsd:element name="KorrelationsId" type="xsd:string">
     
<xsd:annotation>
       
<xsd:documentation>Eine rein technische Id des Requests für Zwecke des Debuggings, die Id darf nicht mit fachlichen Informationen verknüpft werden.</xsd:documentation>
     
</xsd:annotation>
   
</xsd:element>
 
</xsd:sequence>
</xsd:complexType>

element CommonRequest_Type/VUNr
diagram omds3_ON2_Antrag_Common_p284.png
namespace urn:omds3CommonServiceTypes-1-1-0
type omds:VUNr
properties
content simple
facets
Kind Value Annotation
minLength 1
maxLength 3
source <xsd:element name="VUNr" type="omds:VUNr"/>

element CommonRequest_Type/ClientId
diagram omds3_ON2_Antrag_Common_p285.png
namespace urn:omds3CommonServiceTypes-1-1-0
type xsd:string
properties
minOcc 0
maxOcc 1
content simple
annotation
documentation
Optional eine rein technische ClientId z.B. für eine Zugriffsstatistik nach Client. Die Id darf nicht mit fachlichen Informationen verknüpft werden.
source <xsd:element name="ClientId" type="xsd:string" minOccurs="0">
 
<xsd:annotation>
   
<xsd:documentation>Optional eine rein technische ClientId z.B. für eine Zugriffsstatistik nach Client. Die Id darf nicht mit fachlichen Informationen verknüpft werden.</xsd:documentation>
 
</xsd:annotation>
</xsd:element>

element CommonRequest_Type/TechnischeParameter
diagram omds3_ON2_Antrag_Common_p286.png
namespace urn:omds3CommonServiceTypes-1-1-0
type TechnicalKeyValue_Type
properties
minOcc 0
maxOcc unbounded
content complex
children Key Value
annotation
documentation
beliebige Anzahl an technischen Parametern als Key-Value Paare
source <xsd:element name="TechnischeParameter" type="TechnicalKeyValue_Type" minOccurs="0" maxOccurs="unbounded">
 
<xsd:annotation>
   
<xsd:documentation>beliebige Anzahl an technischen Parametern als Key-Value Paare</xsd:documentation>
 
</xsd:annotation>
</xsd:element>

element CommonRequest_Type/TechnischeObjekte
diagram omds3_ON2_Antrag_Common_p287.png
namespace urn:omds3CommonServiceTypes-1-1-0
type TechnischesObjekt_Type
properties
minOcc 0
maxOcc unbounded
content complex
annotation
documentation
beliebige Anzahl an technischen Objekten
source <xsd:element name="TechnischeObjekte" type="TechnischesObjekt_Type" minOccurs="0" maxOccurs="unbounded">
 
<xsd:annotation>
   
<xsd:documentation>beliebige Anzahl an technischen Objekten</xsd:documentation>
 
</xsd:annotation>
</xsd:element>

element CommonRequest_Type/KorrelationsId
diagram omds3_ON2_Antrag_Common_p288.png
namespace urn:omds3CommonServiceTypes-1-1-0
type xsd:string
properties
content simple
annotation
documentation
Eine rein technische Id des Requests für Zwecke des Debuggings, die Id darf nicht mit fachlichen Informationen verknüpft werden.
source <xsd:element name="KorrelationsId" type="xsd:string">
 
<xsd:annotation>
   
<xsd:documentation>Eine rein technische Id des Requests für Zwecke des Debuggings, die Id darf nicht mit fachlichen Informationen verknüpft werden.</xsd:documentation>
 
</xsd:annotation>
</xsd:element>

complexType CommonResponse_Type
diagram omds3_ON2_Antrag_Common_p289.png
namespace urn:omds3CommonServiceTypes-1-1-0
properties
abstract true
children Status TechnischeObjekte Gestartet Beendet
used by
complexTypes CommonProcessResponse_Type CommonSearchResponse_Type GetApplicationDocumentResponse_Type
annotation
documentation
Abstraktes ResponseObjekt
source <xsd:complexType name="CommonResponse_Type" abstract="true">
 
<xsd:annotation>
   
<xsd:documentation>Abstraktes ResponseObjekt</xsd:documentation>
 
</xsd:annotation>
 
<xsd:sequence>
   
<xsd:element name="Status" type="ResponseStatus_Type"/>
   
<xsd:element name="TechnischeObjekte" type="TechnischesObjekt_Type" minOccurs="0" maxOccurs="unbounded">
     
<xsd:annotation>
       
<xsd:documentation>beliebige Anzahl an technischen Objekten</xsd:documentation>
     
</xsd:annotation>
   
</xsd:element>
   
<xsd:element name="Gestartet" type="xsd:dateTime" minOccurs="0">
     
<xsd:annotation>
       
<xsd:documentation>Zeitpunkt des Starts der Verarbeitung am Server</xsd:documentation>
     
</xsd:annotation>
   
</xsd:element>
   
<xsd:element name="Beendet" type="xsd:dateTime" minOccurs="0">
     
<xsd:annotation>
       
<xsd:documentation>Zeitpunkt des Endes der Verarbeitung am Server</xsd:documentation>
     
</xsd:annotation>
   
</xsd:element>
 
</xsd:sequence>
</xsd:complexType>

element CommonResponse_Type/Status
diagram omds3_ON2_Antrag_Common_p290.png
namespace urn:omds3CommonServiceTypes-1-1-0
type ResponseStatus_Type
properties
content complex
children KorrelationsId Ergebnis Meldungen Referenzen
source <xsd:element name="Status" type="ResponseStatus_Type"/>

element CommonResponse_Type/TechnischeObjekte
diagram omds3_ON2_Antrag_Common_p291.png
namespace urn:omds3CommonServiceTypes-1-1-0
type TechnischesObjekt_Type
properties
minOcc 0
maxOcc unbounded
content complex
annotation
documentation
beliebige Anzahl an technischen Objekten
source <xsd:element name="TechnischeObjekte" type="TechnischesObjekt_Type" minOccurs="0" maxOccurs="unbounded">
 
<xsd:annotation>
   
<xsd:documentation>beliebige Anzahl an technischen Objekten</xsd:documentation>
 
</xsd:annotation>
</xsd:element>

element CommonResponse_Type/Gestartet
diagram omds3_ON2_Antrag_Common_p292.png
namespace urn:omds3CommonServiceTypes-1-1-0
type xsd:dateTime
properties
minOcc 0
maxOcc 1
content simple
annotation
documentation
Zeitpunkt des Starts der Verarbeitung am Server
source <xsd:element name="Gestartet" type="xsd:dateTime" minOccurs="0">
 
<xsd:annotation>
   
<xsd:documentation>Zeitpunkt des Starts der Verarbeitung am Server</xsd:documentation>
 
</xsd:annotation>
</xsd:element>

element CommonResponse_Type/Beendet
diagram omds3_ON2_Antrag_Common_p293.png
namespace urn:omds3CommonServiceTypes-1-1-0
type xsd:dateTime
properties
minOcc 0
maxOcc 1
content simple
annotation
documentation
Zeitpunkt des Endes der Verarbeitung am Server
source <xsd:element name="Beendet" type="xsd:dateTime" minOccurs="0">
 
<xsd:annotation>
   
<xsd:documentation>Zeitpunkt des Endes der Verarbeitung am Server</xsd:documentation>
 
</xsd:annotation>
</xsd:element>

complexType CommonSearchRequest_Type
diagram omds3_ON2_Antrag_Common_p294.png
namespace urn:omds3CommonServiceTypes-1-1-0
type extension of CommonRequest_Type
properties
base CommonRequest_Type
abstract true
children VUNr ClientId TechnischeParameter TechnischeObjekte KorrelationsId AuthFilter Suchbegriff Zeitraum MaxResults Offset OrderBy
annotation
documentation
Abstakter Typ fuer Suchanfragen
source <xsd:complexType name="CommonSearchRequest_Type" abstract="true">
 
<xsd:annotation>
   
<xsd:documentation>Abstakter Typ fuer Suchanfragen</xsd:documentation>
 
</xsd:annotation>
 
<xsd:complexContent>
   
<xsd:extension base="CommonRequest_Type">
     
<xsd:sequence>
       
<xsd:element name="AuthFilter" type="AuthorizationFilter" minOccurs="0"/>
       
<xsd:element name="Suchbegriff" type="xsd:string" minOccurs="0"/>
       
<xsd:element name="Zeitraum" type="omds:EL-Zeitraum_Type" minOccurs="0">
         
<xsd:annotation>
           
<xsd:documentation>Mögliche Einschränkung auf einen Zeitraum</xsd:documentation>
         
</xsd:annotation>
       
</xsd:element>
       
<xsd:element name="MaxResults" type="xsd:unsignedInt">
         
<xsd:annotation>
           
<xsd:documentation>Maximale Anzahl von Ergebnissen, die zurückgegeben werden sollen</xsd:documentation>
         
</xsd:annotation>
       
</xsd:element>
       
<xsd:element name="Offset" type="xsd:unsignedInt">
         
<xsd:annotation>
           
<xsd:documentation>Offset in der Ergebnisliste</xsd:documentation>
         
</xsd:annotation>
       
</xsd:element>
       
<xsd:element name="OrderBy" minOccurs="0">
         
<xsd:simpleType>
           
<xsd:restriction base="xsd:string">
             
<xsd:enumeration value="Meldedatum aufsteigend"/>
           
</xsd:restriction>
         
</xsd:simpleType>
       
</xsd:element>
     
</xsd:sequence>
   
</xsd:extension>
 
</xsd:complexContent>
</xsd:complexType>

element CommonSearchRequest_Type/AuthFilter
diagram omds3_ON2_Antrag_Common_p295.png
namespace urn:omds3CommonServiceTypes-1-1-0
type AuthorizationFilter
properties
minOcc 0
maxOcc 1
content complex
source <xsd:element name="AuthFilter" type="AuthorizationFilter" minOccurs="0"/>

element CommonSearchRequest_Type/Suchbegriff
diagram omds3_ON2_Antrag_Common_p296.png
namespace urn:omds3CommonServiceTypes-1-1-0
type xsd:string
properties
minOcc 0
maxOcc 1
content simple
source <xsd:element name="Suchbegriff" type="xsd:string" minOccurs="0"/>

element CommonSearchRequest_Type/Zeitraum
diagram omds3_ON2_Antrag_Common_p297.png
namespace urn:omds3CommonServiceTypes-1-1-0
type omds:EL-Zeitraum_Type
properties
minOcc 0
maxOcc 1
content complex
attributes
Name  Type  Use  Default  Fixed  Annotation
ZRArtCd  omds:ZRArtCd_Type  required      
ZRBeg  omds:Datum  optional      
ZREnd  omds:Datum  optional      
annotation
documentation
Mögliche Einschränkung auf einen Zeitraum
source <xsd:element name="Zeitraum" type="omds:EL-Zeitraum_Type" minOccurs="0">
 
<xsd:annotation>
   
<xsd:documentation>Mögliche Einschränkung auf einen Zeitraum</xsd:documentation>
 
</xsd:annotation>
</xsd:element>

element CommonSearchRequest_Type/MaxResults
diagram omds3_ON2_Antrag_Common_p298.png
namespace urn:omds3CommonServiceTypes-1-1-0
type xsd:unsignedInt
properties
content simple
annotation
documentation
Maximale Anzahl von Ergebnissen, die zurückgegeben werden sollen
source <xsd:element name="MaxResults" type="xsd:unsignedInt">
 
<xsd:annotation>
   
<xsd:documentation>Maximale Anzahl von Ergebnissen, die zurückgegeben werden sollen</xsd:documentation>
 
</xsd:annotation>
</xsd:element>

element CommonSearchRequest_Type/Offset
diagram omds3_ON2_Antrag_Common_p299.png
namespace urn:omds3CommonServiceTypes-1-1-0
type xsd:unsignedInt
properties
content simple
annotation
documentation
Offset in der Ergebnisliste
source <xsd:element name="Offset" type="xsd:unsignedInt">
 
<xsd:annotation>
   
<xsd:documentation>Offset in der Ergebnisliste</xsd:documentation>
 
</xsd:annotation>
</xsd:element>

element CommonSearchRequest_Type/OrderBy
diagram omds3_ON2_Antrag_Common_p300.png
namespace urn:omds3CommonServiceTypes-1-1-0
type restriction of xsd:string
properties
minOcc 0
maxOcc 1
content simple
facets
Kind Value Annotation
enumeration Meldedatum aufsteigend
source <xsd:element name="OrderBy" minOccurs="0">
 
<xsd:simpleType>
   
<xsd:restriction base="xsd:string">
     
<xsd:enumeration value="Meldedatum aufsteigend"/>
   
</xsd:restriction>
 
</xsd:simpleType>
</xsd:element>

complexType CommonSearchResponse_Type
diagram omds3_ON2_Antrag_Common_p301.png
namespace urn:omds3CommonServiceTypes-1-1-0
type extension of CommonResponse_Type
properties
base CommonResponse_Type
abstract true
children Status TechnischeObjekte Gestartet Beendet ActualOffset ActualMaxResults TotalResults
annotation
documentation
Abstrakter Typ für Ergebnisse von Suchen
source <xsd:complexType name="CommonSearchResponse_Type" abstract="true">
 
<xsd:annotation>
   
<xsd:documentation>Abstrakter Typ für Ergebnisse von Suchen</xsd:documentation>
 
</xsd:annotation>
 
<xsd:complexContent>
   
<xsd:extension base="CommonResponse_Type">
     
<xsd:sequence>
       
<xsd:element name="ActualOffset" type="xsd:unsignedInt">
         
<xsd:annotation>
           
<xsd:documentation>Der tatsächliche Offset in der Ergebnisliste</xsd:documentation>
         
</xsd:annotation>
       
</xsd:element>
       
<xsd:element name="ActualMaxResults" type="xsd:unsignedInt">
         
<xsd:annotation>
           
<xsd:documentation>Tatsächliche Maximalanzahl der Ergebnisse, die der Provider auf eine Anfrage zurück gibt. Beispiel: Consumer fordert 1000 Ergebnisse an, Provider liefert aber maximal 100 zurück. In diesem Fall würde hier 100 zurückgegeben. </xsd:documentation>
         
</xsd:annotation>
       
</xsd:element>
       
<xsd:element name="TotalResults" type="xsd:unsignedInt">
         
<xsd:annotation>
           
<xsd:documentation>Gesamtzahl der Ergebnisse unter dem verwendeten Filter</xsd:documentation>
         
</xsd:annotation>
       
</xsd:element>
     
</xsd:sequence>
   
</xsd:extension>
 
</xsd:complexContent>
</xsd:complexType>

element CommonSearchResponse_Type/ActualOffset
diagram omds3_ON2_Antrag_Common_p302.png
namespace urn:omds3CommonServiceTypes-1-1-0
type xsd:unsignedInt
properties
content simple
annotation
documentation
Der tatsächliche Offset in der Ergebnisliste
source <xsd:element name="ActualOffset" type="xsd:unsignedInt">
 
<xsd:annotation>
   
<xsd:documentation>Der tatsächliche Offset in der Ergebnisliste</xsd:documentation>
 
</xsd:annotation>
</xsd:element>

element CommonSearchResponse_Type/ActualMaxResults
diagram omds3_ON2_Antrag_Common_p303.png
namespace urn:omds3CommonServiceTypes-1-1-0
type xsd:unsignedInt
properties
content simple
annotation
documentation
Tatsächliche Maximalanzahl der Ergebnisse, die der Provider auf eine Anfrage zurück gibt. Beispiel: Consumer fordert 1000 Ergebnisse an, Provider liefert aber maximal 100 zurück. In diesem Fall würde hier 100 zurückgegeben.
source <xsd:element name="ActualMaxResults" type="xsd:unsignedInt">
 
<xsd:annotation>
   
<xsd:documentation>Tatsächliche Maximalanzahl der Ergebnisse, die der Provider auf eine Anfrage zurück gibt. Beispiel: Consumer fordert 1000 Ergebnisse an, Provider liefert aber maximal 100 zurück. In diesem Fall würde hier 100 zurückgegeben. </xsd:documentation>
 
</xsd:annotation>
</xsd:element>

element CommonSearchResponse_Type/TotalResults
diagram omds3_ON2_Antrag_Common_p304.png
namespace urn:omds3CommonServiceTypes-1-1-0
type xsd:unsignedInt
properties
content simple
annotation
documentation
Gesamtzahl der Ergebnisse unter dem verwendeten Filter
source <xsd:element name="TotalResults" type="xsd:unsignedInt">
 
<xsd:annotation>
   
<xsd:documentation>Gesamtzahl der Ergebnisse unter dem verwendeten Filter</xsd:documentation>
 
</xsd:annotation>
</xsd:element>

complexType Dateianhang_Type
diagram omds3_ON2_Antrag_Common_p305.png
namespace urn:omds3CommonServiceTypes-1-1-0
children Mimetype DateiType DateiName DateiData DateiBeschreibung
used by
elements CreateApplicationRequest_Type/Dateianhaenge SubmitApplicationRequest_Type/Dateianhaenge
annotation
documentation
Dateianhang welcher an einen Geschäftsfall hinzugefügt werden kann
           
source <xsd:complexType name="Dateianhang_Type">
 
<xsd:annotation>
   
<xsd:documentation>Dateianhang welcher an einen Geschäftsfall hinzugefügt werden kann
           
</xsd:documentation>
 
</xsd:annotation>
 
<xsd:sequence>
   
<xsd:element name="Mimetype" type="xsd:string">
     
<xsd:annotation>
       
<xsd:documentation>MIME-Type des Files im Anhang.
                   
</xsd:documentation>
     
</xsd:annotation>
   
</xsd:element>
   
<xsd:element name="DateiType" type="TypeDateianhang_Type" minOccurs="0">
     
<xsd:annotation>
       
<xsd:documentation>Der fachliche Typ der angehaengenten Datei</xsd:documentation>
     
</xsd:annotation>
   
</xsd:element>
   
<xsd:element name="DateiName">
     
<xsd:annotation>
       
<xsd:documentation>Dateiname ohne Pfad inkl. Extension
                   
</xsd:documentation>
     
</xsd:annotation>
     
<xsd:simpleType>
       
<xsd:restriction base="xsd:string">
         
<xsd:maxLength value="100"/>
       
</xsd:restriction>
     
</xsd:simpleType>
   
</xsd:element>
   
<xsd:element name="DateiData" type="xsd:base64Binary" xmime:expectedContentTypes="application/octet-stream">
     
<xsd:annotation>
       
<xsd:documentation>Beinhaltet die Daten der Datei als Base64Binary oder Verweis auf MTOM-Binary</xsd:documentation>
     
</xsd:annotation>
   
</xsd:element>
   
<xsd:element name="DateiBeschreibung" minOccurs="0">
     
<xsd:annotation>
       
<xsd:documentation>Sonstige Beschreibung des Dateianhanges</xsd:documentation>
     
</xsd:annotation>
     
<xsd:simpleType>
       
<xsd:restriction base="xsd:string">
         
<xsd:maxLength value="200"/>
       
</xsd:restriction>
     
</xsd:simpleType>
   
</xsd:element>
 
</xsd:sequence>
</xsd:complexType>

element Dateianhang_Type/Mimetype
diagram omds3_ON2_Antrag_Common_p306.png
namespace urn:omds3CommonServiceTypes-1-1-0
type xsd:string
properties
content simple
annotation
documentation
MIME-Type des Files im Anhang.
                   
source <xsd:element name="Mimetype" type="xsd:string">
 
<xsd:annotation>
   
<xsd:documentation>MIME-Type des Files im Anhang.
                   
</xsd:documentation>
 
</xsd:annotation>
</xsd:element>

element Dateianhang_Type/DateiType
diagram omds3_ON2_Antrag_Common_p307.png
namespace urn:omds3CommonServiceTypes-1-1-0
type TypeDateianhang_Type
properties
minOcc 0
maxOcc 1
content simple
facets
Kind Value Annotation
enumeration 1
documentation
SEPA-Mandat
enumeration 2
documentation
Unterschriebener Antrag Provision
enumeration 3
documentation
Bestätigung elektronische Kommunikation
enumeration 4
documentation
Basisblatt
enumeration 5
documentation
Gesundheitsfragen
enumeration 6
documentation
Maklervollmacht
enumeration 7
documentation
Beratungsprotokoll
enumeration 8
documentation
Bestätigung Leasing-Devinkulierung
enumeration 9
documentation
B/M Stufenbestätigung
enumeration 10
documentation
Kundenprofil
enumeration 11
documentation
Beilage
enumeration 12
documentation
Anmeldung Kundenportal
annotation
documentation
Der fachliche Typ der angehaengenten Datei
source <xsd:element name="DateiType" type="TypeDateianhang_Type" minOccurs="0">
 
<xsd:annotation>
   
<xsd:documentation>Der fachliche Typ der angehaengenten Datei</xsd:documentation>
 
</xsd:annotation>
</xsd:element>

element Dateianhang_Type/DateiName
diagram omds3_ON2_Antrag_Common_p308.png
namespace urn:omds3CommonServiceTypes-1-1-0
type restriction of xsd:string
properties
content simple
facets
Kind Value Annotation
maxLength 100
annotation
documentation
Dateiname ohne Pfad inkl. Extension
                   
source <xsd:element name="DateiName">
 
<xsd:annotation>
   
<xsd:documentation>Dateiname ohne Pfad inkl. Extension
                   
</xsd:documentation>
 
</xsd:annotation>
 
<xsd:simpleType>
   
<xsd:restriction base="xsd:string">
     
<xsd:maxLength value="100"/>
   
</xsd:restriction>
 
</xsd:simpleType>
</xsd:element>

element Dateianhang_Type/DateiData
diagram omds3_ON2_Antrag_Common_p309.png
namespace urn:omds3CommonServiceTypes-1-1-0
type xsd:base64Binary
properties
content simple
annotation
documentation
Beinhaltet die Daten der Datei als Base64Binary oder Verweis auf MTOM-Binary
source <xsd:element name="DateiData" type="xsd:base64Binary" xmime:expectedContentTypes="application/octet-stream">
 
<xsd:annotation>
   
<xsd:documentation>Beinhaltet die Daten der Datei als Base64Binary oder Verweis auf MTOM-Binary</xsd:documentation>
 
</xsd:annotation>
</xsd:element>

element Dateianhang_Type/DateiBeschreibung
diagram omds3_ON2_Antrag_Common_p310.png
namespace urn:omds3CommonServiceTypes-1-1-0
type restriction of xsd:string
properties
minOcc 0
maxOcc 1
content simple
facets
Kind Value Annotation
maxLength 200
annotation
documentation
Sonstige Beschreibung des Dateianhanges
source <xsd:element name="DateiBeschreibung" minOccurs="0">
 
<xsd:annotation>
   
<xsd:documentation>Sonstige Beschreibung des Dateianhanges</xsd:documentation>
 
</xsd:annotation>
 
<xsd:simpleType>
   
<xsd:restriction base="xsd:string">
     
<xsd:maxLength value="200"/>
   
</xsd:restriction>
 
</xsd:simpleType>
</xsd:element>

complexType Datenverwendung_Type
diagram omds3_ON2_Antrag_Common_p311.png
namespace urn:omds3CommonServiceTypes-1-1-0
children ZustimmungZurElektrUebermittlungVorvertraglDokumente ElektrUebermittlungVorvertraglDokumenteEmail ZustimmungZurVerwendungDerDatenZuWerbezwecken
used by
element SpezAntrag_Type/Datenschutzbestimmungen
annotation
documentation
Type Datenverwendung
source <xsd:complexType name="Datenverwendung_Type">
 
<xsd:annotation>
   
<xsd:documentation>Type Datenverwendung</xsd:documentation>
 
</xsd:annotation>
 
<xsd:sequence>
   
<xsd:element name="ZustimmungZurElektrUebermittlungVorvertraglDokumente" type="xsd:boolean" minOccurs="0">
     
<xsd:annotation>
       
<xsd:documentation>Zustimmung zur elektronischen Übermittlung vorvertraglicher Dokumente
</xsd:documentation>
     
</xsd:annotation>
   
</xsd:element>
   
<xsd:element name="ElektrUebermittlungVorvertraglDokumenteEmail" type="xsd:string" minOccurs="0">
     
<xsd:annotation>
       
<xsd:documentation>E-Mail Adresse zur Zusendung von vorvertraglichen Dokumenten
</xsd:documentation>
     
</xsd:annotation>
   
</xsd:element>
   
<xsd:element name="ZustimmungZurVerwendungDerDatenZuWerbezwecken" type="xsd:boolean">
     
<xsd:annotation>
       
<xsd:documentation>Zustimmung zur Verwendung personenbezogener Daten: (Der Antragsteller stimmt im Sinne des Datenschutzgesetzes und des Telekommunikationsgesetzes zu, dass die Versicherun, deren Gesellschaften sowie deren Kooperationspartner (siehe dazu "Information zur Datenanwendung gem. §24 DSG") seine personenbezogenen Daten und seine Vertragsdaten (Name, Anschrift, E-Mailadresse, Telefonnummer, Produkt, Leistungsumfang, Vertragslaufzeit, nicht jedoch Gesundheitsdaten) für Zwecke der Zusendung von Informationen über bestehende und neue Produkte der Versicherung und ihrer Kooperationspartner, für Qualitäts- und Zufriedenheitsumfragen sowie Marketingaktionen verwenden und ihn zu diesem Zwecke per Telefon und E-Mail kontaktieren dürfen. Diese Zustimmung kann jederzeit widerrufen werden.)
</xsd:documentation>
     
</xsd:annotation>
   
</xsd:element>
 
</xsd:sequence>
</xsd:complexType>

element Datenverwendung_Type/ZustimmungZurElektrUebermittlungVorvertraglDokumente
diagram omds3_ON2_Antrag_Common_p312.png
namespace urn:omds3CommonServiceTypes-1-1-0
type xsd:boolean
properties
minOcc 0
maxOcc 1
content simple
annotation
documentation
Zustimmung zur elektronischen Übermittlung vorvertraglicher Dokumente
source <xsd:element name="ZustimmungZurElektrUebermittlungVorvertraglDokumente" type="xsd:boolean" minOccurs="0">
 
<xsd:annotation>
   
<xsd:documentation>Zustimmung zur elektronischen Übermittlung vorvertraglicher Dokumente
</xsd:documentation>
 
</xsd:annotation>
</xsd:element>

element Datenverwendung_Type/ElektrUebermittlungVorvertraglDokumenteEmail
diagram omds3_ON2_Antrag_Common_p313.png
namespace urn:omds3CommonServiceTypes-1-1-0
type xsd:string
properties
minOcc 0
maxOcc 1
content simple
annotation
documentation
E-Mail Adresse zur Zusendung von vorvertraglichen Dokumenten
source <xsd:element name="ElektrUebermittlungVorvertraglDokumenteEmail" type="xsd:string" minOccurs="0">
 
<xsd:annotation>
   
<xsd:documentation>E-Mail Adresse zur Zusendung von vorvertraglichen Dokumenten
</xsd:documentation>
 
</xsd:annotation>
</xsd:element>

element Datenverwendung_Type/ZustimmungZurVerwendungDerDatenZuWerbezwecken
diagram omds3_ON2_Antrag_Common_p314.png
namespace urn:omds3CommonServiceTypes-1-1-0
type xsd:boolean
properties
content simple
annotation
documentation
Zustimmung zur Verwendung personenbezogener Daten: (Der Antragsteller stimmt im Sinne des Datenschutzgesetzes und des Telekommunikationsgesetzes zu, dass die Versicherun, deren Gesellschaften sowie deren Kooperationspartner (siehe dazu "Information zur Datenanwendung gem. §24 DSG") seine personenbezogenen Daten und seine Vertragsdaten (Name, Anschrift, E-Mailadresse, Telefonnummer, Produkt, Leistungsumfang, Vertragslaufzeit, nicht jedoch Gesundheitsdaten) für Zwecke der Zusendung von Informationen über bestehende und neue Produkte der Versicherung und ihrer Kooperationspartner, für Qualitäts- und Zufriedenheitsumfragen sowie Marketingaktionen verwenden und ihn zu diesem Zwecke per Telefon und E-Mail kontaktieren dürfen. Diese Zustimmung kann jederzeit widerrufen werden.)
source <xsd:element name="ZustimmungZurVerwendungDerDatenZuWerbezwecken" type="xsd:boolean">
 
<xsd:annotation>
   
<xsd:documentation>Zustimmung zur Verwendung personenbezogener Daten: (Der Antragsteller stimmt im Sinne des Datenschutzgesetzes und des Telekommunikationsgesetzes zu, dass die Versicherun, deren Gesellschaften sowie deren Kooperationspartner (siehe dazu "Information zur Datenanwendung gem. §24 DSG") seine personenbezogenen Daten und seine Vertragsdaten (Name, Anschrift, E-Mailadresse, Telefonnummer, Produkt, Leistungsumfang, Vertragslaufzeit, nicht jedoch Gesundheitsdaten) für Zwecke der Zusendung von Informationen über bestehende und neue Produkte der Versicherung und ihrer Kooperationspartner, für Qualitäts- und Zufriedenheitsumfragen sowie Marketingaktionen verwenden und ihn zu diesem Zwecke per Telefon und E-Mail kontaktieren dürfen. Diese Zustimmung kann jederzeit widerrufen werden.)
</xsd:documentation>
 
</xsd:annotation>
</xsd:element>

complexType DokumentenReferenz_Type
diagram omds3_ON2_Antrag_Common_p315.png
namespace urn:omds3CommonServiceTypes-1-1-0
children Id Name DocumentType Mimetype Groesse Datum ObjektSpezifikation ReferenzWeitereDokumente
used by
element DokumentenReferenz_Type/ReferenzWeitereDokumente
annotation
documentation
Information zu einem einzelnen Dokument
source <xsd:complexType name="DokumentenReferenz_Type">
 
<xsd:annotation>
   
<xsd:documentation>Information zu einem einzelnen Dokument</xsd:documentation>
 
</xsd:annotation>
 
<xsd:sequence>
   
<xsd:element name="Id" type="ElementIdType">
     
<xsd:annotation>
       
<xsd:documentation>Die eindeutige Id des Dokuments und Details zur Verwendung</xsd:documentation>
     
</xsd:annotation>
   
</xsd:element>
   
<xsd:element name="Name" type="xsd:string">
     
<xsd:annotation>
       
<xsd:documentation>Der Name des Dokuments als String</xsd:documentation>
     
</xsd:annotation>
   
</xsd:element>
   
<xsd:element name="DocumentType" type="DocumentType">
     
<xsd:annotation>
       
<xsd:documentation>Der inhaltliche Typ des Dokuments, z.B. "Polizze" oder "Finanzamtsbestätigung" als Integer-Code</xsd:documentation>
     
</xsd:annotation>
   
</xsd:element>
   
<xsd:element name="Mimetype" type="xsd:string" minOccurs="0">
     
<xsd:annotation>
       
<xsd:documentation>Mime-Type des Dokuments</xsd:documentation>
     
</xsd:annotation>
   
</xsd:element>
   
<xsd:element name="Groesse" type="xsd:long" minOccurs="0">
     
<xsd:annotation>
       
<xsd:documentation>Größe des Dokuments in Byte</xsd:documentation>
     
</xsd:annotation>
   
</xsd:element>
   
<xsd:element name="Datum" type="omds:Datum-Zeit">
     
<xsd:annotation>
       
<xsd:documentation>Erstellungsdatum des Dokuments</xsd:documentation>
     
</xsd:annotation>
   
</xsd:element>
   
<xsd:element name="ObjektSpezifikation" type="ObjektSpezifikation_Type" minOccurs="0">
     
<xsd:annotation>
       
<xsd:documentation>Optional die Refernez auf ein Objekt, dem das Dokument zugeordnet ist.</xsd:documentation>
     
</xsd:annotation>
   
</xsd:element>
   
<xsd:element name="ReferenzWeitereDokumente" type="DokumentenReferenz_Type" minOccurs="0" maxOccurs="unbounded">
     
<xsd:annotation>
       
<xsd:documentation>Verweis auf weitere Dokumente, die inhaltlich zu diesem Dokument gehören, z.B. AVB zu einer Polizze</xsd:documentation>
     
</xsd:annotation>
   
</xsd:element>
 
</xsd:sequence>
</xsd:complexType>

element DokumentenReferenz_Type/Id
diagram omds3_ON2_Antrag_Common_p316.png
namespace urn:omds3CommonServiceTypes-1-1-0
type ElementIdType
properties
content complex
children id idValidUntil idIsSingleUse
annotation
documentation
Die eindeutige Id des Dokuments und Details zur Verwendung
source <xsd:element name="Id" type="ElementIdType">
 
<xsd:annotation>
   
<xsd:documentation>Die eindeutige Id des Dokuments und Details zur Verwendung</xsd:documentation>
 
</xsd:annotation>
</xsd:element>

element DokumentenReferenz_Type/Name
diagram omds3_ON2_Antrag_Common_p317.png
namespace urn:omds3CommonServiceTypes-1-1-0
type xsd:string
properties
content simple
annotation
documentation
Der Name des Dokuments als String
source <xsd:element name="Name" type="xsd:string">
 
<xsd:annotation>
   
<xsd:documentation>Der Name des Dokuments als String</xsd:documentation>
 
</xsd:annotation>
</xsd:element>

element DokumentenReferenz_Type/DocumentType
diagram omds3_ON2_Antrag_Common_p318.png
namespace urn:omds3CommonServiceTypes-1-1-0
type DocumentType
properties
content simple
facets
Kind Value Annotation
enumeration 0
documentation
Sonstiges
enumeration 1
documentation
Antrag
enumeration 2
documentation
Deckungsbestätigung
enumeration 3
documentation
Erstpolizze
enumeration 4
documentation
Folgepolizze
enumeration 5
documentation
Zusatzvereinbarungen
enumeration 6
documentation
Vinkulierungen
enumeration 7
documentation
Bewertungsgutachten
enumeration 8
documentation
Verständigung Gewinnbeteiligungen
enumeration 9
documentation
Umsatz/Lohnsummenmeldung
enumeration 10
documentation
Umsatz/Lohnsummenabrechnung
enumeration 11
documentation
BU-Summenmeldung
enumeration 12
documentation
BU-Summenabrechnung
enumeration 13
documentation
Finanzamtsbestätigung
enumeration 14
documentation
Kündigung
enumeration 15
documentation
Stornopolizze
enumeration 16
documentation
Schadenmeldung
enumeration 17
documentation
Schadennachtrag
enumeration 18
documentation
Gutachten
enumeration 19
documentation
Behördliche Anzeigebestätigung
enumeration 20
documentation
Kostenvoranschlag
enumeration 21
documentation
Rechnung
enumeration 22
documentation
Schadenablehnung
enumeration 23
documentation
Schadenfoto
enumeration 24
documentation
Abfindungserklärung
enumeration 25
documentation
Restwertangebot
enumeration 26
documentation
Schreiben Rechtsanwalt
enumeration 27
documentation
Prämienvergleich
enumeration 28
documentation
Angebot
enumeration 29
documentation
Einzelberatungsprotokoll
enumeration 30
documentation
Gesundheitsfragen
enumeration 31
documentation
SEPA-Mandat
enumeration 32
documentation
Unterschriebener Antrag
enumeration 33
documentation
Bestätigung elektronische Kommunikation
enumeration 34
documentation
Basisblatt
enumeration 35
documentation
Maklervollmacht
enumeration 36
documentation
Beratungsprotokoll
enumeration 37
documentation
Bestätigung Leasing-Devinkulierung
enumeration 38
documentation
B/M Stufenbestätigung
enumeration 39
documentation
Kundenprofil
enumeration 40
documentation
Beilage
enumeration 41
documentation
Anmeldung Kundenportal
annotation
documentation
Der inhaltliche Typ des Dokuments, z.B. "Polizze" oder "Finanzamtsbestätigung" als Integer-Code
source <xsd:element name="DocumentType" type="DocumentType">
 
<xsd:annotation>
   
<xsd:documentation>Der inhaltliche Typ des Dokuments, z.B. "Polizze" oder "Finanzamtsbestätigung" als Integer-Code</xsd:documentation>
 
</xsd:annotation>
</xsd:element>

element DokumentenReferenz_Type/Mimetype
diagram omds3_ON2_Antrag_Common_p319.png
namespace urn:omds3CommonServiceTypes-1-1-0
type xsd:string
properties
minOcc 0
maxOcc 1
content simple
annotation
documentation
Mime-Type des Dokuments
source <xsd:element name="Mimetype" type="xsd:string" minOccurs="0">
 
<xsd:annotation>
   
<xsd:documentation>Mime-Type des Dokuments</xsd:documentation>
 
</xsd:annotation>
</xsd:element>

element DokumentenReferenz_Type/Groesse
diagram omds3_ON2_Antrag_Common_p320.png
namespace urn:omds3CommonServiceTypes-1-1-0
type xsd:long
properties
minOcc 0
maxOcc 1
content simple
annotation
documentation
Größe des Dokuments in Byte
source <xsd:element name="Groesse" type="xsd:long" minOccurs="0">
 
<xsd:annotation>
   
<xsd:documentation>Größe des Dokuments in Byte</xsd:documentation>
 
</xsd:annotation>
</xsd:element>

element DokumentenReferenz_Type/Datum
diagram omds3_ON2_Antrag_Common_p321.png
namespace urn:omds3CommonServiceTypes-1-1-0
type omds:Datum-Zeit
properties
content simple
facets
Kind Value Annotation
minInclusive 1900-01-01T00:00:00.000
maxInclusive 9999-12-31T23:59:59.999
annotation
documentation
Erstellungsdatum des Dokuments
source <xsd:element name="Datum" type="omds:Datum-Zeit">
 
<xsd:annotation>
   
<xsd:documentation>Erstellungsdatum des Dokuments</xsd:documentation>
 
</xsd:annotation>
</xsd:element>

element DokumentenReferenz_Type/ObjektSpezifikation
diagram omds3_ON2_Antrag_Common_p322.png
namespace urn:omds3CommonServiceTypes-1-1-0
type ObjektSpezifikation_Type
properties
minOcc 0
maxOcc 1
content complex
annotation
documentation
Optional die Refernez auf ein Objekt, dem das Dokument zugeordnet ist.
source <xsd:element name="ObjektSpezifikation" type="ObjektSpezifikation_Type" minOccurs="0">
 
<xsd:annotation>
   
<xsd:documentation>Optional die Refernez auf ein Objekt, dem das Dokument zugeordnet ist.</xsd:documentation>
 
</xsd:annotation>
</xsd:element>

element DokumentenReferenz_Type/ReferenzWeitereDokumente
diagram omds3_ON2_Antrag_Common_p323.png
namespace urn:omds3CommonServiceTypes-1-1-0
type DokumentenReferenz_Type
properties
minOcc 0
maxOcc unbounded
content complex
children Id Name DocumentType Mimetype Groesse Datum ObjektSpezifikation ReferenzWeitereDokumente
annotation
documentation
Verweis auf weitere Dokumente, die inhaltlich zu diesem Dokument gehören, z.B. AVB zu einer Polizze
source <xsd:element name="ReferenzWeitereDokumente" type="DokumentenReferenz_Type" minOccurs="0" maxOccurs="unbounded">
 
<xsd:annotation>
   
<xsd:documentation>Verweis auf weitere Dokumente, die inhaltlich zu diesem Dokument gehören, z.B. AVB zu einer Polizze</xsd:documentation>
 
</xsd:annotation>
</xsd:element>

complexType DokumentInfo_Type
diagram omds3_ON2_Antrag_Common_p324.png
namespace urn:omds3CommonServiceTypes-1-1-0
children Content Name DocumentType Mimetype Groesse Datum ReferenzWeitereDokumente
used by
elements GetApplicationDocumentResponse_Type/Dokument CreateOfferResponse_Type/Dokumente CreateApplicationResponse_Type/Dokumente SubmitApplicationResponse_Type/Dokumente DokumentInfo_Type/ReferenzWeitereDokumente
annotation
documentation
Typ mit Informationen zu einem Dokument (kann auch das Dokument selbst enthalten)
source <xsd:complexType name="DokumentInfo_Type">
 
<xsd:annotation>
   
<xsd:documentation>Typ mit Informationen zu einem Dokument (kann auch das Dokument selbst enthalten)</xsd:documentation>
 
</xsd:annotation>
 
<xsd:sequence>
   
<xsd:element name="Content" type="xsd:base64Binary" minOccurs="0" xmime:expectedContentTypes="application/octet-stream">
     
<xsd:annotation>
       
<xsd:documentation>Optional das eigentliche Dokument als base64-Binary</xsd:documentation>
     
</xsd:annotation>
   
</xsd:element>
   
<xsd:element name="Name" type="xsd:string" minOccurs="0">
     
<xsd:annotation>
       
<xsd:documentation>Optional ein Dokumentenname</xsd:documentation>
     
</xsd:annotation>
   
</xsd:element>
   
<xsd:element name="DocumentType" type="DocumentType">
     
<xsd:annotation>
       
<xsd:documentation>Der inhaltliche Dokumenten-Typ, z.B. Polizze</xsd:documentation>
     
</xsd:annotation>
   
</xsd:element>
   
<xsd:element name="Mimetype" type="xsd:string" minOccurs="0">
     
<xsd:annotation>
       
<xsd:documentation>Optional der Mime-Type</xsd:documentation>
     
</xsd:annotation>
   
</xsd:element>
   
<xsd:element name="Groesse" type="xsd:long" minOccurs="0">
     
<xsd:annotation>
       
<xsd:documentation>Optional die Größe des Dokumentes in Bytes</xsd:documentation>
     
</xsd:annotation>
   
</xsd:element>
   
<xsd:element name="Datum" type="omds:Datum-Zeit" minOccurs="0">
     
<xsd:annotation>
       
<xsd:documentation>Das technische Datum des Dokuments</xsd:documentation>
     
</xsd:annotation>
   
</xsd:element>
   
<xsd:element name="ReferenzWeitereDokumente" type="DokumentInfo_Type" minOccurs="0" maxOccurs="unbounded">
     
<xsd:annotation>
       
<xsd:documentation>Referenzen auf weitere Dokumente</xsd:documentation>
     
</xsd:annotation>
   
</xsd:element>
 
</xsd:sequence>
</xsd:complexType>

element DokumentInfo_Type/Content
diagram omds3_ON2_Antrag_Common_p325.png
namespace urn:omds3CommonServiceTypes-1-1-0
type xsd:base64Binary
properties
minOcc 0
maxOcc 1
content simple
annotation
documentation
Optional das eigentliche Dokument als base64-Binary
source <xsd:element name="Content" type="xsd:base64Binary" minOccurs="0" xmime:expectedContentTypes="application/octet-stream">
 
<xsd:annotation>
   
<xsd:documentation>Optional das eigentliche Dokument als base64-Binary</xsd:documentation>
 
</xsd:annotation>
</xsd:element>

element DokumentInfo_Type/Name
diagram omds3_ON2_Antrag_Common_p326.png
namespace urn:omds3CommonServiceTypes-1-1-0
type xsd:string
properties
minOcc 0
maxOcc 1
content simple
annotation
documentation
Optional ein Dokumentenname
source <xsd:element name="Name" type="xsd:string" minOccurs="0">
 
<xsd:annotation>
   
<xsd:documentation>Optional ein Dokumentenname</xsd:documentation>
 
</xsd:annotation>
</xsd:element>

element DokumentInfo_Type/DocumentType
diagram omds3_ON2_Antrag_Common_p327.png
namespace urn:omds3CommonServiceTypes-1-1-0
type DocumentType
properties
content simple
facets
Kind Value Annotation
enumeration 0
documentation
Sonstiges
enumeration 1
documentation
Antrag
enumeration 2
documentation
Deckungsbestätigung
enumeration 3
documentation
Erstpolizze
enumeration 4
documentation
Folgepolizze
enumeration 5
documentation
Zusatzvereinbarungen
enumeration 6
documentation
Vinkulierungen
enumeration 7
documentation
Bewertungsgutachten
enumeration 8
documentation
Verständigung Gewinnbeteiligungen
enumeration 9
documentation
Umsatz/Lohnsummenmeldung
enumeration 10
documentation
Umsatz/Lohnsummenabrechnung
enumeration 11
documentation
BU-Summenmeldung
enumeration 12
documentation
BU-Summenabrechnung
enumeration 13
documentation
Finanzamtsbestätigung
enumeration 14
documentation
Kündigung
enumeration 15
documentation
Stornopolizze
enumeration 16
documentation
Schadenmeldung
enumeration 17
documentation
Schadennachtrag
enumeration 18
documentation
Gutachten
enumeration 19
documentation
Behördliche Anzeigebestätigung
enumeration 20
documentation
Kostenvoranschlag
enumeration 21
documentation
Rechnung
enumeration 22
documentation
Schadenablehnung
enumeration 23
documentation
Schadenfoto
enumeration 24
documentation
Abfindungserklärung
enumeration 25
documentation
Restwertangebot
enumeration 26
documentation
Schreiben Rechtsanwalt
enumeration 27
documentation
Prämienvergleich
enumeration 28
documentation
Angebot
enumeration 29
documentation
Einzelberatungsprotokoll
enumeration 30
documentation
Gesundheitsfragen
enumeration 31
documentation
SEPA-Mandat
enumeration 32
documentation
Unterschriebener Antrag
enumeration 33
documentation
Bestätigung elektronische Kommunikation
enumeration 34
documentation
Basisblatt
enumeration 35
documentation
Maklervollmacht
enumeration 36
documentation
Beratungsprotokoll
enumeration 37
documentation
Bestätigung Leasing-Devinkulierung
enumeration 38
documentation
B/M Stufenbestätigung
enumeration 39
documentation
Kundenprofil
enumeration 40
documentation
Beilage
enumeration 41
documentation
Anmeldung Kundenportal
annotation
documentation
Der inhaltliche Dokumenten-Typ, z.B. Polizze
source <xsd:element name="DocumentType" type="DocumentType">
 
<xsd:annotation>
   
<xsd:documentation>Der inhaltliche Dokumenten-Typ, z.B. Polizze</xsd:documentation>
 
</xsd:annotation>
</xsd:element>

element DokumentInfo_Type/Mimetype
diagram omds3_ON2_Antrag_Common_p328.png
namespace urn:omds3CommonServiceTypes-1-1-0
type xsd:string
properties
minOcc 0
maxOcc 1
content simple
annotation
documentation
Optional der Mime-Type
source <xsd:element name="Mimetype" type="xsd:string" minOccurs="0">
 
<xsd:annotation>
   
<xsd:documentation>Optional der Mime-Type</xsd:documentation>
 
</xsd:annotation>
</xsd:element>

element DokumentInfo_Type/Groesse
diagram omds3_ON2_Antrag_Common_p329.png
namespace urn:omds3CommonServiceTypes-1-1-0
type xsd:long
properties
minOcc 0
maxOcc 1
content simple
annotation
documentation
Optional die Größe des Dokumentes in Bytes
source <xsd:element name="Groesse" type="xsd:long" minOccurs="0">
 
<xsd:annotation>
   
<xsd:documentation>Optional die Größe des Dokumentes in Bytes</xsd:documentation>
 
</xsd:annotation>
</xsd:element>

element DokumentInfo_Type/Datum
diagram omds3_ON2_Antrag_Common_p330.png
namespace urn:omds3CommonServiceTypes-1-1-0
type omds:Datum-Zeit
properties
minOcc 0
maxOcc 1
content simple
facets
Kind Value Annotation
minInclusive 1900-01-01T00:00:00.000
maxInclusive 9999-12-31T23:59:59.999
annotation
documentation
Das technische Datum des Dokuments
source <xsd:element name="Datum" type="omds:Datum-Zeit" minOccurs="0">
 
<xsd:annotation>
   
<xsd:documentation>Das technische Datum des Dokuments</xsd:documentation>
 
</xsd:annotation>
</xsd:element>

element DokumentInfo_Type/ReferenzWeitereDokumente
diagram omds3_ON2_Antrag_Common_p331.png
namespace urn:omds3CommonServiceTypes-1-1-0
type DokumentInfo_Type
properties
minOcc 0
maxOcc unbounded
content complex
children Content Name DocumentType Mimetype Groesse Datum ReferenzWeitereDokumente
annotation
documentation
Referenzen auf weitere Dokumente
source <xsd:element name="ReferenzWeitereDokumente" type="DokumentInfo_Type" minOccurs="0" maxOccurs="unbounded">
 
<xsd:annotation>
   
<xsd:documentation>Referenzen auf weitere Dokumente</xsd:documentation>
 
</xsd:annotation>
</xsd:element>

complexType EintragSchluesselliste_Type
diagram omds3_ON2_Antrag_Common_p332.png
namespace urn:omds3CommonServiceTypes-1-1-0
children Text Schluessel
used by
elements AttributMetadatenEnum_Type/Values AListenAttribut_Type/Values
annotation
documentation
Typ für einen einzelnen Eintrag einer Schlüsselliste
source <xsd:complexType name="EintragSchluesselliste_Type">
 
<xsd:annotation>
   
<xsd:documentation>Typ für einen einzelnen Eintrag einer Schlüsselliste</xsd:documentation>
 
</xsd:annotation>
 
<xsd:sequence>
   
<xsd:element name="Text" type="xsd:string"/>
   
<xsd:element name="Schluessel" type="xsd:string"/>
 
</xsd:sequence>
</xsd:complexType>

element EintragSchluesselliste_Type/Text
diagram omds3_ON2_Antrag_Common_p333.png
namespace urn:omds3CommonServiceTypes-1-1-0
type xsd:string
properties
content simple
source <xsd:element name="Text" type="xsd:string"/>

element EintragSchluesselliste_Type/Schluessel
diagram omds3_ON2_Antrag_Common_p334.png
namespace urn:omds3CommonServiceTypes-1-1-0
type xsd:string
properties
content simple
source <xsd:element name="Schluessel" type="xsd:string"/>

complexType Elementarprodukt_Type
diagram omds3_ON2_Antrag_Common_p335.png
namespace urn:omds3CommonServiceTypes-1-1-0
type extension of Produktbaustein_Type
properties
base Produktbaustein_Type
abstract true
children Id Bezeichnung Bedingungen Meldungen VtgEnde Praemie JahrespraemieNto VtgBeg ZusaetzlicheElementarproduktdaten
used by
complexType ElementarproduktGenerisch_Type
annotation
documentation
Basistyp für ein Elementarprodukt
source <xsd:complexType name="Elementarprodukt_Type" abstract="true">
 
<xsd:annotation>
   
<xsd:documentation>Basistyp für ein Elementarprodukt</xsd:documentation>
 
</xsd:annotation>
 
<xsd:complexContent>
   
<xsd:extension base="Produktbaustein_Type">
     
<xsd:sequence>
       
<xsd:element name="VtgBeg" type="omds:Datum" minOccurs="0"/>
       
<xsd:element name="ZusaetzlicheElementarproduktdaten" type="ZusaetzlicheElementarproduktdaten_Type" minOccurs="0" maxOccurs="unbounded"/>
     
</xsd:sequence>
   
</xsd:extension>
 
</xsd:complexContent>
</xsd:complexType>

element Elementarprodukt_Type/VtgBeg
diagram omds3_ON2_Antrag_Common_p336.png
namespace urn:omds3CommonServiceTypes-1-1-0
type omds:Datum
properties
minOcc 0
maxOcc 1
content simple
facets
Kind Value Annotation
minInclusive 1900-01-01
maxInclusive 9999-12-31
source <xsd:element name="VtgBeg" type="omds:Datum" minOccurs="0"/>

element Elementarprodukt_Type/ZusaetzlicheElementarproduktdaten
diagram omds3_ON2_Antrag_Common_p337.png
namespace urn:omds3CommonServiceTypes-1-1-0
type ZusaetzlicheElementarproduktdaten_Type
properties
minOcc 0
maxOcc unbounded
content complex
source <xsd:element name="ZusaetzlicheElementarproduktdaten" type="ZusaetzlicheElementarproduktdaten_Type" minOccurs="0" maxOccurs="unbounded"/>

complexType ElementarproduktGenerisch_Type
diagram omds3_ON2_Antrag_Common_p338.png
namespace urn:omds3CommonServiceTypes-1-1-0
type extension of Elementarprodukt_Type
properties
base Elementarprodukt_Type
abstract true
children Id Bezeichnung Bedingungen Meldungen VtgEnde Praemie JahrespraemieNto VtgBeg ZusaetzlicheElementarproduktdaten Eingeschlossen EinschlussAenderbar AttributMetadaten BeschreibungTxt Versicherungssumme
annotation
documentation
Basistyp für ein Elementarprodukt, 2. Generation
source <xsd:complexType name="ElementarproduktGenerisch_Type" abstract="true">
 
<xsd:annotation>
   
<xsd:documentation>Basistyp für ein Elementarprodukt, 2. Generation</xsd:documentation>
 
</xsd:annotation>
 
<xsd:complexContent>
   
<xsd:extension base="Elementarprodukt_Type">
     
<xsd:sequence>
       
<xsd:element name="Eingeschlossen" type="xsd:boolean">
         
<xsd:annotation>
           
<xsd:documentation>Ob dieser Produktbaustein eingeschlossen ist oder nicht</xsd:documentation>
         
</xsd:annotation>
       
</xsd:element>
       
<xsd:element name="EinschlussAenderbar" type="xsd:boolean" minOccurs="0">
         
<xsd:annotation>
           
<xsd:documentation>Ob der im Response vorgebene Einschluss änderbar ist. Optional </xsd:documentation>
         
</xsd:annotation>
       
</xsd:element>
       
<xsd:element name="AttributMetadaten" type="AttributMetadaten_Type" minOccurs="0" maxOccurs="unbounded">
         
<xsd:annotation>
           
<xsd:documentation>Optional Metadaten zu Attributen</xsd:documentation>
         
</xsd:annotation>
       
</xsd:element>
       
<xsd:element name="BeschreibungTxt" type="xsd:string" minOccurs="0">
         
<xsd:annotation>
           
<xsd:documentation>Eine weitereführende Beschreibung des Bausteins für eine Anzeige.</xsd:documentation>
         
</xsd:annotation>
       
</xsd:element>
       
<xsd:element name="Versicherungssumme" type="omds:decimal14_2" minOccurs="0"/>
     
</xsd:sequence>
   
</xsd:extension>
 
</xsd:complexContent>
</xsd:complexType>

element ElementarproduktGenerisch_Type/Eingeschlossen
diagram omds3_ON2_Antrag_Common_p339.png
namespace urn:omds3CommonServiceTypes-1-1-0
type xsd:boolean
properties
content simple
annotation
documentation
Ob dieser Produktbaustein eingeschlossen ist oder nicht
source <xsd:element name="Eingeschlossen" type="xsd:boolean">
 
<xsd:annotation>
   
<xsd:documentation>Ob dieser Produktbaustein eingeschlossen ist oder nicht</xsd:documentation>
 
</xsd:annotation>
</xsd:element>

element ElementarproduktGenerisch_Type/EinschlussAenderbar
diagram omds3_ON2_Antrag_Common_p340.png
namespace urn:omds3CommonServiceTypes-1-1-0
type xsd:boolean
properties
minOcc 0
maxOcc 1
content simple
annotation
documentation
Ob der im Response vorgebene Einschluss änderbar ist. Optional
source <xsd:element name="EinschlussAenderbar" type="xsd:boolean" minOccurs="0">
 
<xsd:annotation>
   
<xsd:documentation>Ob der im Response vorgebene Einschluss änderbar ist. Optional </xsd:documentation>
 
</xsd:annotation>
</xsd:element>

element ElementarproduktGenerisch_Type/AttributMetadaten
diagram omds3_ON2_Antrag_Common_p341.png
namespace urn:omds3CommonServiceTypes-1-1-0
type AttributMetadaten_Type
properties
minOcc 0
maxOcc unbounded
content complex
children Attribut Aenderbar Bezeichnung BeschreibungTxt
annotation
documentation
Optional Metadaten zu Attributen
source <xsd:element name="AttributMetadaten" type="AttributMetadaten_Type" minOccurs="0" maxOccurs="unbounded">
 
<xsd:annotation>
   
<xsd:documentation>Optional Metadaten zu Attributen</xsd:documentation>
 
</xsd:annotation>
</xsd:element>

element ElementarproduktGenerisch_Type/BeschreibungTxt
diagram omds3_ON2_Antrag_Common_p342.png
namespace urn:omds3CommonServiceTypes-1-1-0
type xsd:string
properties
minOcc 0
maxOcc 1
content simple
annotation
documentation
Eine weitereführende Beschreibung des Bausteins für eine Anzeige.
source <xsd:element name="BeschreibungTxt" type="xsd:string" minOccurs="0">
 
<xsd:annotation>
   
<xsd:documentation>Eine weitereführende Beschreibung des Bausteins für eine Anzeige.</xsd:documentation>
 
</xsd:annotation>
</xsd:element>

element ElementarproduktGenerisch_Type/Versicherungssumme
diagram omds3_ON2_Antrag_Common_p343.png
namespace urn:omds3CommonServiceTypes-1-1-0
type omds:decimal14_2
properties
minOcc 0
maxOcc 1
content simple
facets
Kind Value Annotation
totalDigits 14
fractionDigits 2
pattern -?\d{1,12}[.]\d\d
source <xsd:element name="Versicherungssumme" type="omds:decimal14_2" minOccurs="0"/>

complexType ElementIdType
diagram omds3_ON2_Antrag_Common_p344.png
namespace urn:omds3CommonServiceTypes-1-1-0
children id idValidUntil idIsSingleUse
used by
elements ArcImageInfo/arcImageIdDetails DokumentenReferenz_Type/Id OMDSPackageInfoType/omdsPackageIdDetails
annotation
documentation
Ein Typ für eine Objekt-Id in Verbindung mit einem möglichen Ablaufzeitpunkt und dem Hinweis, ob die Id nur einmalig oder auch mehrmalig verwendet werden kann
source <xsd:complexType name="ElementIdType">
 
<xsd:annotation>
   
<xsd:documentation>Ein Typ für eine Objekt-Id in Verbindung mit einem möglichen Ablaufzeitpunkt und dem Hinweis, ob die Id nur einmalig oder auch mehrmalig verwendet werden kann</xsd:documentation>
 
</xsd:annotation>
 
<xsd:sequence>
   
<xsd:element name="id" type="xsd:string">
     
<xsd:annotation>
       
<xsd:documentation>Die eindeutige Id des Elements als String</xsd:documentation>
     
</xsd:annotation>
   
</xsd:element>
   
<xsd:element name="idValidUntil" type="xsd:dateTime" nillable="true">
     
<xsd:annotation>
       
<xsd:documentation>Die Gültigkeit der Id des Elements. Wenn die Gültigkeit "null",
ist die Id unbegrenzt gueltig. Von der geplanten Gültigkeit unabhängig kann das
Element dennoch aus anderen Gründen gelöscht werden.
</xsd:documentation>
     
</xsd:annotation>
   
</xsd:element>
   
<xsd:element name="idIsSingleUse" type="xsd:boolean">
     
<xsd:annotation>
       
<xsd:documentation>wahr wenn die Id nur einmal verwendet werden kann, sonst falsch</xsd:documentation>
     
</xsd:annotation>
   
</xsd:element>
 
</xsd:sequence>
</xsd:complexType>

element ElementIdType/id
diagram omds3_ON2_Antrag_Common_p345.png
namespace urn:omds3CommonServiceTypes-1-1-0
type xsd:string
properties
content simple
annotation
documentation
Die eindeutige Id des Elements als String
source <xsd:element name="id" type="xsd:string">
 
<xsd:annotation>
   
<xsd:documentation>Die eindeutige Id des Elements als String</xsd:documentation>
 
</xsd:annotation>
</xsd:element>

element ElementIdType/idValidUntil
diagram omds3_ON2_Antrag_Common_p346.png
namespace urn:omds3CommonServiceTypes-1-1-0
type xsd:dateTime
properties
content simple
nillable true
annotation
documentation
Die Gültigkeit der Id des Elements. Wenn die Gültigkeit "null",
ist die Id unbegrenzt gueltig. Von der geplanten Gültigkeit unabhängig kann das
Element dennoch aus anderen Gründen gelöscht werden.
source <xsd:element name="idValidUntil" type="xsd:dateTime" nillable="true">
 
<xsd:annotation>
   
<xsd:documentation>Die Gültigkeit der Id des Elements. Wenn die Gültigkeit "null",
ist die Id unbegrenzt gueltig. Von der geplanten Gültigkeit unabhängig kann das
Element dennoch aus anderen Gründen gelöscht werden.
</xsd:documentation>
 
</xsd:annotation>
</xsd:element>

element ElementIdType/idIsSingleUse
diagram omds3_ON2_Antrag_Common_p347.png
namespace urn:omds3CommonServiceTypes-1-1-0
type xsd:boolean
properties
content simple
annotation
documentation
wahr wenn die Id nur einmal verwendet werden kann, sonst falsch
source <xsd:element name="idIsSingleUse" type="xsd:boolean">
 
<xsd:annotation>
   
<xsd:documentation>wahr wenn die Id nur einmal verwendet werden kann, sonst falsch</xsd:documentation>
 
</xsd:annotation>
</xsd:element>

complexType Ersatzpolizzen_Type
diagram omds3_ON2_Antrag_Common_p348.png
namespace urn:omds3CommonServiceTypes-1-1-0
children Ersatzpolizzennummer1 Ersatzpolizzennummer2 Ersatzpolizzennummer3
used by
element SpezAntrag_Type/Ersatzpolizzennummer
annotation
documentation
Typ für Ersatzpolizzen
source <xsd:complexType name="Ersatzpolizzen_Type">
 
<xsd:annotation>
   
<xsd:documentation>Typ für Ersatzpolizzen</xsd:documentation>
 
</xsd:annotation>
 
<xsd:sequence>
   
<xsd:element name="Ersatzpolizzennummer1" type="omds:Polizzennr"/>
   
<xsd:element name="Ersatzpolizzennummer2" type="omds:Polizzennr" minOccurs="0"/>
   
<xsd:element name="Ersatzpolizzennummer3" type="omds:Polizzennr" minOccurs="0"/>
 
</xsd:sequence>
</xsd:complexType>

element Ersatzpolizzen_Type/Ersatzpolizzennummer1
diagram omds3_ON2_Antrag_Common_p349.png
namespace urn:omds3CommonServiceTypes-1-1-0
type omds:Polizzennr
properties
content simple
facets
Kind Value Annotation
minLength 1
maxLength 26
source <xsd:element name="Ersatzpolizzennummer1" type="omds:Polizzennr"/>

element Ersatzpolizzen_Type/Ersatzpolizzennummer2
diagram omds3_ON2_Antrag_Common_p350.png
namespace urn:omds3CommonServiceTypes-1-1-0
type omds:Polizzennr
properties
minOcc 0
maxOcc 1
content simple
facets
Kind Value Annotation
minLength 1
maxLength 26
source <xsd:element name="Ersatzpolizzennummer2" type="omds:Polizzennr" minOccurs="0"/>

element Ersatzpolizzen_Type/Ersatzpolizzennummer3
diagram omds3_ON2_Antrag_Common_p351.png
namespace urn:omds3CommonServiceTypes-1-1-0
type omds:Polizzennr
properties
minOcc 0
maxOcc 1
content simple
facets
Kind Value Annotation
minLength 1
maxLength 26
source <xsd:element name="Ersatzpolizzennummer3" type="omds:Polizzennr" minOccurs="0"/>

complexType Fahrzeug_Type
diagram omds3_ON2_Antrag_Common_p352.png
namespace urn:omds3CommonServiceTypes-1-1-0
type extension of VersichertesInteresse_Type
properties
base VersichertesInteresse_Type
children Zulassungsdaten
attributes
Name  Type  Use  Default  Fixed  Annotation
Lfnr  xsd:unsignedShort  required      
FzgArtCd  omds:FzgArtCd_Type  optional      
Marke  derived by: xsd:string  optional      
Handelsbez  derived by: xsd:string  optional      
TypVarVer  derived by: xsd:string  optional      
Leasingkz  omds:Entsch2_Type  optional      
Modelljahr  xsd:unsignedShort  optional      
Leistung  xsd:unsignedShort  optional      
Plaetze  xsd:unsignedShort  optional      
Nutzlast  derived by: xsd:decimal  optional      
Hubraum  xsd:unsignedShort  optional      
AntriebsArtCd  omds:AntriebsArtCd_Type  optional      
CO2_Ausstoss  xsd:unsignedShort  optional      
Fahrgestnr  derived by: xsd:string  optional      
Motornr  derived by: xsd:string  optional      
NatCode  derived by: xsd:string  optional      
VerwendzweckCd  omds:VerwendzweckCd_Type  optional      
Erstzulassdat  omds:Datum  optional      
LandesCd  omds:LandesCd_Type  optional      
Pol_Kennz  derived by: xsd:string  optional      
Tueren  xsd:unsignedShort  optional      
Baujahr  xsd:unsignedShort  optional      
Gesamtgewicht  xsd:unsignedShort  optional      
Listenpreis  omds:decimal  optional      
Sonderausstattung  omds:decimal  optional      
Eigengewicht  xsd:unsignedShort  optional      
ZulassdatHalter  omds:Datum  optional      
AufbauNatC  AufbauNatC_Type  optional      
annotation
documentation
Basisklasse für alle Fahrzeuge in der Kfz-Versicherung
source <xsd:complexType name="Fahrzeug_Type">
 
<xsd:annotation>
   
<xsd:documentation>Basisklasse für alle Fahrzeuge in der Kfz-Versicherung</xsd:documentation>
 
</xsd:annotation>
 
<xsd:complexContent>
   
<xsd:extension base="VersichertesInteresse_Type">
     
<xsd:sequence>
       
<xsd:element name="Zulassungsdaten" type="Zulassungsdaten_Type" minOccurs="0">
         
<xsd:annotation>
           
<xsd:documentation>Optional Zulassungsdaten. Wenn unter den Zulassungsdaten ein Fahrzeug gefunden wird, werden diese Daten verwendet.</xsd:documentation>
         
</xsd:annotation>
       
</xsd:element>
     
</xsd:sequence>
     
<xsd:attribute name="FzgArtCd" type="omds:FzgArtCd_Type" use="optional"/>
     
<xsd:attribute name="Marke" use="optional">
       
<xsd:simpleType>
         
<xsd:restriction base="xsd:string">
           
<xsd:maxLength value="40"/>
         
</xsd:restriction>
       
</xsd:simpleType>
     
</xsd:attribute>
     
<xsd:attribute name="Handelsbez" use="optional">
       
<xsd:simpleType>
         
<xsd:restriction base="xsd:string">
           
<xsd:maxLength value="30"/>
           
<xsd:minLength value="1"/>
         
</xsd:restriction>
       
</xsd:simpleType>
     
</xsd:attribute>
     
<xsd:attribute name="TypVarVer" use="optional">
       
<xsd:simpleType>
         
<xsd:restriction base="xsd:string">
           
<xsd:maxLength value="20"/>
           
<xsd:minLength value="1"/>
         
</xsd:restriction>
       
</xsd:simpleType>
     
</xsd:attribute>
     
<xsd:attribute name="Leasingkz" type="omds:Entsch2_Type" use="optional"/>
     
<xsd:attribute name="Modelljahr" type="xsd:unsignedShort" use="optional"/>
     
<xsd:attribute name="Leistung" type="xsd:unsignedShort" use="optional"/>
     
<xsd:attribute name="Plaetze" type="xsd:unsignedShort" use="optional"/>
     
<xsd:attribute name="Nutzlast" use="optional">
       
<xsd:simpleType>
         
<xsd:restriction base="xsd:decimal">
           
<xsd:totalDigits value="6"/>
           
<xsd:fractionDigits value="0"/>
         
</xsd:restriction>
       
</xsd:simpleType>
     
</xsd:attribute>
     
<xsd:attribute name="Hubraum" type="xsd:unsignedShort" use="optional"/>
     
<xsd:attribute name="AntriebsArtCd" type="omds:AntriebsArtCd_Type" use="optional"/>
     
<xsd:attribute name="CO2_Ausstoss" type="xsd:unsignedShort" use="optional"/>
     
<xsd:attribute name="Fahrgestnr" use="optional">
       
<xsd:simpleType>
         
<xsd:restriction base="xsd:string">
           
<xsd:maxLength value="20"/>
         
</xsd:restriction>
       
</xsd:simpleType>
     
</xsd:attribute>
     
<xsd:attribute name="Motornr" use="optional">
       
<xsd:simpleType>
         
<xsd:restriction base="xsd:string">
           
<xsd:maxLength value="20"/>
           
<xsd:minLength value="1"/>
         
</xsd:restriction>
       
</xsd:simpleType>
     
</xsd:attribute>
     
<xsd:attribute name="NatCode" use="optional">
       
<xsd:simpleType>
         
<xsd:restriction base="xsd:string">
           
<xsd:minLength value="1"/>
           
<xsd:maxLength value="26"/>
         
</xsd:restriction>
       
</xsd:simpleType>
     
</xsd:attribute>
     
<xsd:attribute name="VerwendzweckCd" type="omds:VerwendzweckCd_Type" use="optional"/>
     
<xsd:attribute name="Erstzulassdat" type="omds:Datum" use="optional"/>
     
<xsd:attribute name="LandesCd" type="omds:LandesCd_Type" use="optional"/>
     
<xsd:attribute name="Pol_Kennz" use="optional">
       
<xsd:simpleType>
         
<xsd:restriction base="xsd:string">
           
<xsd:maxLength value="12"/>
           
<xsd:minLength value="1"/>
         
</xsd:restriction>
       
</xsd:simpleType>
     
</xsd:attribute>
     
<xsd:attribute name="Tueren" type="xsd:unsignedShort" use="optional"/>
     
<xsd:attribute name="Baujahr" type="xsd:unsignedShort" use="optional"/>
     
<xsd:attribute name="Gesamtgewicht" type="xsd:unsignedShort" use="optional"/>
     
<xsd:attribute name="Listenpreis" type="omds:decimal" use="optional"/>
     
<xsd:attribute name="Sonderausstattung" type="omds:decimal" use="optional"/>
     
<xsd:attribute name="Eigengewicht" type="xsd:unsignedShort" use="optional"/>
     
<xsd:attribute name="ZulassdatHalter" type="omds:Datum" use="optional"/>
     
<xsd:attribute name="AufbauNatC" type="AufbauNatC_Type" use="optional"/>
   
</xsd:extension>
 
</xsd:complexContent>
</xsd:complexType>

attribute Fahrzeug_Type/@FzgArtCd
namespace urn:omds3CommonServiceTypes-1-1-0
type omds:FzgArtCd_Type
properties
use optional
facets
Kind Value Annotation
enumeration 999
documentation
Sonstige
enumeration ANH
documentation
Anhänger
enumeration KRA
documentation
Kraftrad
enumeration LKW
documentation
Lastkraftwagen
enumeration MOP
documentation
Motorfahrrad
enumeration OMN
documentation
Omnibus
enumeration PKW
documentation
Personenkraftwagen
enumeration PRO
documentation
Probekennzeichen
enumeration SON
documentation
Sonderfahrzeuge
enumeration ZUG
documentation
Zugmaschine
source <xsd:attribute name="FzgArtCd" type="omds:FzgArtCd_Type" use="optional"/>

attribute Fahrzeug_Type/@Marke
namespace urn:omds3CommonServiceTypes-1-1-0
type restriction of xsd:string
properties
use optional
facets
Kind Value Annotation
maxLength 40
source <xsd:attribute name="Marke" use="optional">
 
<xsd:simpleType>
   
<xsd:restriction base="xsd:string">
     
<xsd:maxLength value="40"/>
   
</xsd:restriction>
 
</xsd:simpleType>
</xsd:attribute>

attribute Fahrzeug_Type/@Handelsbez
namespace urn:omds3CommonServiceTypes-1-1-0
type restriction of xsd:string
properties
use optional
facets
Kind Value Annotation
minLength 1
maxLength 30
source <xsd:attribute name="Handelsbez" use="optional">
 
<xsd:simpleType>
   
<xsd:restriction base="xsd:string">
     
<xsd:maxLength value="30"/>
     
<xsd:minLength value="1"/>
   
</xsd:restriction>
 
</xsd:simpleType>
</xsd:attribute>

attribute Fahrzeug_Type/@TypVarVer
namespace urn:omds3CommonServiceTypes-1-1-0
type restriction of xsd:string
properties
use optional
facets
Kind Value Annotation
minLength 1
maxLength 20
source <xsd:attribute name="TypVarVer" use="optional">
 
<xsd:simpleType>
   
<xsd:restriction base="xsd:string">
     
<xsd:maxLength value="20"/>
     
<xsd:minLength value="1"/>
   
</xsd:restriction>
 
</xsd:simpleType>
</xsd:attribute>

attribute Fahrzeug_Type/@Leasingkz
namespace urn:omds3CommonServiceTypes-1-1-0
type omds:Entsch2_Type
properties
use optional
facets
Kind Value Annotation
minLength 1
maxLength 1
enumeration J
enumeration N
source <xsd:attribute name="Leasingkz" type="omds:Entsch2_Type" use="optional"/>

attribute Fahrzeug_Type/@Modelljahr
namespace urn:omds3CommonServiceTypes-1-1-0
type xsd:unsignedShort
properties
use optional
source <xsd:attribute name="Modelljahr" type="xsd:unsignedShort" use="optional"/>

attribute Fahrzeug_Type/@Leistung
namespace urn:omds3CommonServiceTypes-1-1-0
type xsd:unsignedShort
properties
use optional
source <xsd:attribute name="Leistung" type="xsd:unsignedShort" use="optional"/>

attribute Fahrzeug_Type/@Plaetze
namespace urn:omds3CommonServiceTypes-1-1-0
type xsd:unsignedShort
properties
use optional
source <xsd:attribute name="Plaetze" type="xsd:unsignedShort" use="optional"/>

attribute Fahrzeug_Type/@Nutzlast
namespace urn:omds3CommonServiceTypes-1-1-0
type restriction of xsd:decimal
properties
use optional
facets
Kind Value Annotation
totalDigits 6
fractionDigits 0
source <xsd:attribute name="Nutzlast" use="optional">
 
<xsd:simpleType>
   
<xsd:restriction base="xsd:decimal">
     
<xsd:totalDigits value="6"/>
     
<xsd:fractionDigits value="0"/>
   
</xsd:restriction>
 
</xsd:simpleType>
</xsd:attribute>

attribute Fahrzeug_Type/@Hubraum
namespace urn:omds3CommonServiceTypes-1-1-0
type xsd:unsignedShort
properties
use optional
source <xsd:attribute name="Hubraum" type="xsd:unsignedShort" use="optional"/>

attribute Fahrzeug_Type/@AntriebsArtCd
namespace urn:omds3CommonServiceTypes-1-1-0
type omds:AntriebsArtCd_Type
properties
use optional
facets
Kind Value Annotation
enumeration 0
documentation
ohne Antrieb (bei KFZ-Zul.verwendet vor 1.7.2007)
enumeration 1
documentation
Benzin (bei KFZ-Zul.verwendet vor 1.7.2007)
enumeration 2
documentation
Gas (bei KFZ-Zul.verwendet vor 1.7.2007)
enumeration 3
documentation
Diesel (bei KFZ-Zul.verwendet vor 1.7.2007)
enumeration 4
documentation
Benzin
enumeration 5
documentation
Elektro (E)
enumeration 6
documentation
Diesel
enumeration 9
documentation
Sonstiges
enumeration B
documentation
Vielstoff (unterschiedliche Kraftstoffe)
enumeration C
documentation
Flüssiggas (LPG)
enumeration D
documentation
Benzin/Flüssiggas (LPG)
enumeration E
documentation
Benzin/Erdgas (CNG)
enumeration F
documentation
Hybr.Benzin/E
enumeration G
documentation
Erdgas (CNG)
enumeration H
documentation
Hybr.Diesel/E
enumeration I
documentation
Wasserstoff
enumeration J
documentation
Hybr.Wasserst./E
enumeration K
documentation
Wasserstoff/Benzin
enumeration L
documentation
Wasserst./Benzin/E
enumeration M
documentation
Brennstoffzelle/Wasserstoff
enumeration N
documentation
Brennstoffzelle/Benzin
enumeration O
documentation
Brennstoffzelle/Methanol
enumeration P
documentation
BZ/Ethanol
enumeration Q
documentation
Hybr.Vielstoff/Elektro
enumeration R
documentation
Biogas
enumeration S
documentation
Benzin/Biogas
enumeration T
documentation
Hybr.Erdgas (CNG)/E
enumeration U
documentation
Unbekannt (bei KFZ-Zulassungen vor 1.7.2007 verwendet)
enumeration V
documentation
Hybr. Biogas/E
enumeration W
documentation
Benzin/Ethanol (E85)
source <xsd:attribute name="AntriebsArtCd" type="omds:AntriebsArtCd_Type" use="optional"/>

attribute Fahrzeug_Type/@CO2_Ausstoss
namespace urn:omds3CommonServiceTypes-1-1-0
type xsd:unsignedShort
properties
use optional
source <xsd:attribute name="CO2_Ausstoss" type="xsd:unsignedShort" use="optional"/>

attribute Fahrzeug_Type/@Fahrgestnr
namespace urn:omds3CommonServiceTypes-1-1-0
type restriction of xsd:string
properties
use optional
facets
Kind Value Annotation
maxLength 20
source <xsd:attribute name="Fahrgestnr" use="optional">
 
<xsd:simpleType>
   
<xsd:restriction base="xsd:string">
     
<xsd:maxLength value="20"/>
   
</xsd:restriction>
 
</xsd:simpleType>
</xsd:attribute>

attribute Fahrzeug_Type/@Motornr
namespace urn:omds3CommonServiceTypes-1-1-0
type restriction of xsd:string
properties
use optional
facets
Kind Value Annotation
minLength 1
maxLength 20
source <xsd:attribute name="Motornr" use="optional">
 
<xsd:simpleType>
   
<xsd:restriction base="xsd:string">
     
<xsd:maxLength value="20"/>
     
<xsd:minLength value="1"/>
   
</xsd:restriction>
 
</xsd:simpleType>
</xsd:attribute>

attribute Fahrzeug_Type/@NatCode
namespace urn:omds3CommonServiceTypes-1-1-0
type restriction of xsd:string
properties
use optional
facets
Kind Value Annotation
minLength 1
maxLength 26
source <xsd:attribute name="NatCode" use="optional">
 
<xsd:simpleType>
   
<xsd:restriction base="xsd:string">
     
<xsd:minLength value="1"/>
     
<xsd:maxLength value="26"/>
   
</xsd:restriction>
 
</xsd:simpleType>
</xsd:attribute>

attribute Fahrzeug_Type/@VerwendzweckCd
namespace urn:omds3CommonServiceTypes-1-1-0
type omds:VerwendzweckCd_Type
properties
use optional
facets
Kind Value Annotation
enumeration 01
documentation
zu keiner besonderen Verwendung bestimmt
enumeration 10
documentation
z.Verw.im Rahmen ein.land-u.forstwirtsch.Bet.best.
enumeration 19
documentation
zur Verwendung für den Werkverkehr bestimmt
enumeration 20
documentation
zur Verwendung für die gewerbsm. Beförderung best.
enumeration 21
documentation
alt - z.Verw.f.d.entgelt.Pers.Beförderung bestimmt
enumeration 22
documentation
z.Verw.f.d.gewerbsm.Vermietung o.Beist.ein.Lenkers
enumeration 23
documentation
zur Verwendung bei Spediteuren bestimmt
enumeration 24
documentation
zur Beförderung von gefährlichen Gütern bestimmt
enumeration 25
documentation
zur Verw.im Rahmen des Taxigewerbes bestimmt
enumeration 26
documentation
z. Verw.von Möbeltransporten bestimmt (§106Abs.13)
enumeration 27
documentation
zur Verw.als Schulfahrzeug gem.§112Abs.3 bestimmt
enumeration 28
documentation
zur Verw.im Rahmen des Schaustellergewerbes best.
enumeration 29
documentation
zur Verw.für entgeltl.Personenbeförderung bestimmt
enumeration 30
documentation
z.Verw.i.Bereich d.Strassend.gem.§27Abs.1STVO 1960
enumeration 31
documentation
ausschl.o.vorw.f.Arb.d.Strassend.a.bel.Strassen
enumeration 32
documentation
z.Verw.i.Ber. Kanalwartung gem.§27Abs.5STVO best.
enumeration 33
documentation
z.kommun.Verw.i.Gebietskörp./Gemeindeverb.bestimmt
enumeration 40
documentation
zur Verwendung für den Pannenhilfsdienst bestimmt
enumeration 41
documentation
z.Begl.v.Sond.transp.d.beeid.Straßenaufs.org.best.
enumeration 50
documentation
zur Verwendung für Diplomaten bestimmt
enumeration 51
documentation
zur Verwendung für Konsuln bestimmt
enumeration 60
documentation
ausschl.o.vorw.z.Verw.f.d.öffentl.Hilfsdienst best
enumeration 61
documentation
z.Verw.i.Bereich der Post-u.Telegraphenverw. best.
enumeration 62
documentation
z.Verw.f.d.Rettungsd.ein.Gebietskörpersch.o.RK
enumeration 63
documentation
ausschl.oder vorwiegend für die Feuerwehr bestimmt
enumeration 64
documentation
ausschl.oder vorwiegend f.d.priv.Rettungsd.best.
enumeration 65
documentation
z.Verwendung i.Bereich d.Österr.Bundesbahnen best.
enumeration 70
documentation
zur Verwendung im Bereich der Zollwache bestimmt
enumeration 71
documentation
zur Verwendung im Bereich der Steuerfahndung best.
enumeration 72
documentation
zur Verw.im Bereich d.öffentl.Sicherheitsd. best.
enumeration 74
documentation
zur Verwendung für den Bergrettungsdienst
enumeration 79
documentation
z.Verw.i.Ber.d. Bundesheeres o.d. Heeresverw.best.
enumeration 80
documentation
z.Verw.f.Fahrten d.Bundespräsidenten b.feierl.Anl.
enumeration 81
documentation
zur Verwendung für Staatsfunktionäre bestimmt
source <xsd:attribute name="VerwendzweckCd" type="omds:VerwendzweckCd_Type" use="optional"/>

attribute Fahrzeug_Type/@Erstzulassdat
namespace urn:omds3CommonServiceTypes-1-1-0
type omds:Datum
properties
use optional
facets
Kind Value Annotation
minInclusive 1900-01-01
maxInclusive 9999-12-31
source <xsd:attribute name="Erstzulassdat" type="omds:Datum" use="optional"/>

attribute Fahrzeug_Type/@LandesCd
namespace urn:omds3CommonServiceTypes-1-1-0
type omds:LandesCd_Type
properties
use optional
facets
Kind Value Annotation
enumeration 000
documentation
unbekannt
enumeration 999
documentation
sonstiges
enumeration AFG
documentation
Afghanistan
enumeration EGY
documentation
Ägypten
enumeration ALA
documentation
Åland
enumeration ALB
documentation
Albanien
enumeration DZA
documentation
Algerien
enumeration VIR
documentation
Amerikanische Jungferninseln
enumeration ASM
documentation
Amerikanisch-Samoa
enumeration AND
documentation
Andorra
enumeration AGO
documentation
Angola
enumeration AIA
documentation
Anguilla
enumeration ATA
documentation
Antarktika
enumeration ATG
documentation
Antigua und Barbuda
enumeration GNQ
documentation
Äquatorialguinea
enumeration ARG
documentation
Argentinien
enumeration ARM
documentation
Armenien
enumeration ABW
documentation
Aruba
enumeration ASC
documentation
Ascension
enumeration AZE
documentation
Aserbaidschan
enumeration ETH
documentation
Äthiopien
enumeration AUS
documentation
Australien
enumeration BHS
documentation
Bahamas
enumeration BHR
documentation
Bahrain
enumeration BGD
documentation
Bangladesch
enumeration BRB
documentation
Barbados
enumeration BLR
documentation
Belarus (Weißrussland)
enumeration BEL
documentation
Belgien
enumeration BLZ
documentation
Belize
enumeration BEN
documentation
Benin
enumeration BMU
documentation
Bermuda
enumeration BTN
documentation
Bhutan
enumeration BOL
documentation
Bolivien
enumeration BES
documentation
Bonaire, Sint Eustatius und Saba (Niederlande)
enumeration BIH
documentation
Bosnien und Herzegowina
enumeration BWA
documentation
Botswana
enumeration BVT
documentation
Bouvetinsel
enumeration BRA
documentation
Brasilien
enumeration VGB
documentation
Britische Jungferninseln
enumeration IOT
documentation
Britisches Territorium im Indischen Ozean
enumeration BRN
documentation
Brunei Darussalam
enumeration BGR
documentation
Bulgarien
enumeration BFA
documentation
Burkina Faso
enumeration BUR
documentation
Burma (jetzt Myanmar)
enumeration BDI
documentation
Burundi
enumeration CHL
documentation
Chile
enumeration CHN
documentation
China, Volksrepublik
enumeration CPT
documentation
Clipperton (reserviert für ITU)
enumeration COK
documentation
Cookinseln
enumeration CRI
documentation
Costa Rica
enumeration CIV
documentation
Côte d´Ivoire (Elfenbeinküste)
enumeration CUW
documentation
Curaçao
enumeration DNK
documentation
Dänemark
enumeration DEU
documentation
Deutschland
enumeration DGA
documentation
Diego Garcia (reserviert für ITU)
enumeration DMA
documentation
Dominica
enumeration DOM
documentation
Dominikanische Republik
enumeration DJI
documentation
Dschibuti
enumeration ECU
documentation
Ecuador
enumeration SLV
documentation
El Salvador
enumeration ERI
documentation
Eritrea
enumeration EST
documentation
Estland
enumeration CEE
documentation
Europäische Gemeinschaft
enumeration FLK
documentation
Falklandinseln
enumeration FRO
documentation
Färöer
enumeration FJI
documentation
Fidschi
enumeration FIN
documentation
Finnland
enumeration FRA
documentation
Frankreich
enumeration FXX
documentation
Frankreich, France métropolitaine
enumeration ATF
documentation
Französische Süd- und Antarktisgebiete
enumeration GUF
documentation
Französisch-Guayana
enumeration PYF
documentation
Französisch-Polynesien
enumeration GAB
documentation
Gabun
enumeration GMB
documentation
Gambia
enumeration GEO
documentation
Georgien
enumeration GHA
documentation
Ghana
enumeration GIB
documentation
Gibraltar
enumeration GRD
documentation
Grenada
enumeration GRC
documentation
Griechenland
enumeration GRL
documentation
Grönland
enumeration GLP
documentation
Guadeloupe
enumeration GUM
documentation
Guam
enumeration GTM
documentation
Guatemala
enumeration GGY
documentation
Guernsey (Kanalinsel)
enumeration GIN
documentation
Guinea
enumeration GNB
documentation
Guinea-Bissau
enumeration GUY
documentation
Guyana
enumeration HTI
documentation
Haiti
enumeration HMD
documentation
Heard und McDonaldinseln
enumeration HND
documentation
Honduras
enumeration HKG
documentation
Hongkong
enumeration IND
documentation
Indien
enumeration IDN
documentation
Indonesien
enumeration IMN
documentation
Insel Man
enumeration IRQ
documentation
Irak
enumeration IRN
documentation
Iran, Islamische Republik
enumeration IRL
documentation
Irland
enumeration ISL
documentation
Island
enumeration ISR
documentation
Israel
enumeration ITA
documentation
Italien
enumeration JAM
documentation
Jamaika
enumeration JPN
documentation
Japan
enumeration YEM
documentation
Jemen
enumeration JEY
documentation
Jersey (Kanalinsel)
enumeration JOR
documentation
Jordanien
enumeration YUG
documentation
Jugoslawien (historisch)
enumeration CYM
documentation
Kaimaninseln
enumeration KHM
documentation
Kambodscha
enumeration CMR
documentation
Kamerun
enumeration CAN
documentation
Kanada
enumeration CPV
documentation
Kap Verde
enumeration KAZ
documentation
Kasachstan
enumeration QAT
documentation
Katar
enumeration KEN
documentation
Kenia
enumeration KGZ
documentation
Kirgisistan
enumeration KIR
documentation
Kiribati
enumeration CCK
documentation
Kokosinseln
enumeration COL
documentation
Kolumbien
enumeration COM
documentation
Komoren
enumeration COD
documentation
Kongo, Demokratische Republik (ehem. Zaire)
enumeration COG
documentation
Kongo, Republik (ehem. K.-Brazzaville)
enumeration PRK
documentation
Korea, Demokratische Volksrepublik (Nordkorea)
enumeration KOR
documentation
Korea, Republik (Südkorea)
enumeration HRV
documentation
Kroatien
enumeration CUB
documentation
Kuba
enumeration KWT
documentation
Kuwait
enumeration LAO
documentation
Laos, Demokratische Volksrepublik
enumeration LSO
documentation
Lesotho
enumeration LVA
documentation
Lettland
enumeration LBN
documentation
Libanon
enumeration LBR
documentation
Liberia
enumeration LBY
documentation
Libyen
enumeration LIE
documentation
Liechtenstein
enumeration LTU
documentation
Litauen
enumeration LUX
documentation
Luxemburg
enumeration MAC
documentation
Macau
enumeration MDG
documentation
Madagaskar
enumeration MWI
documentation
Malawi
enumeration MYS
documentation
Malaysia
enumeration MDV
documentation
Malediven
enumeration MLI
documentation
Mali
enumeration MLT
documentation
Malta
enumeration MAR
documentation
Marokko
enumeration MHL
documentation
Marshallinseln
enumeration MTQ
documentation
Martinique
enumeration MRT
documentation
Mauretanien
enumeration MUS
documentation
Mauritius
enumeration MYT
documentation
Mayotte
enumeration MKD
documentation
Mazedonien
enumeration MEX
documentation
Mexiko
enumeration FSM
documentation
Mikronesien
enumeration MDA
documentation
Moldawien (Republik Moldau)
enumeration MCO
documentation
Monaco
enumeration MNG
documentation
Mongolei
enumeration MNE
documentation
Montenegro
enumeration MSR
documentation
Montserrat
enumeration MOZ
documentation
Mosambik
enumeration MMR
documentation
Myanmar (Burma)
enumeration NAM
documentation
Namibia
enumeration NRU
documentation
Nauru
enumeration NPL
documentation
Nepal
enumeration NCL
documentation
Neukaledonien
enumeration NZL
documentation
Neuseeland
enumeration NTZ
documentation
Neutrale Zone (Saudi-Arabien und Irak bis 1993)
enumeration NIC
documentation
Nicaragua
enumeration NLD
documentation
Niederlande
enumeration ANT
documentation
Niederländische Antillen (historisch)
enumeration NER
documentation
Niger
enumeration NGA
documentation
Nigeria
enumeration NIU
documentation
Niue
enumeration MNP
documentation
Nördliche Marianen
enumeration NFK
documentation
Norfolkinsel
enumeration NOR
documentation
Norwegen
enumeration OMN
documentation
Oman
enumeration AUT
documentation
Österreich
enumeration TLS
documentation
Osttimor (Timor-Leste)
enumeration PAK
documentation
Pakistan
enumeration PLW
documentation
Palau
enumeration PAN
documentation
Panama
enumeration PNG
documentation
Papua-Neuguinea
enumeration PRY
documentation
Paraguay
enumeration PER
documentation
Peru
enumeration PHL
documentation
Philippinen
enumeration PCN
documentation
Pitcairninseln
enumeration POL
documentation
Polen
enumeration PRT
documentation
Portugal
enumeration PRI
documentation
Puerto Rico
enumeration TWN
documentation
Republik China (Taiwan)
enumeration REU
documentation
Réunion
enumeration RWA
documentation
Ruanda
enumeration ROU
documentation
Rumänien
enumeration RUS
documentation
Russische Föderation
enumeration BLM
documentation
Saint-Barthélemy
enumeration MAF
documentation
Saint-Martin (franz. Teil)
enumeration SPM
documentation
Saint-Pierre und Miquelon
enumeration SLB
documentation
Salomonen
enumeration ZMB
documentation
Sambia
enumeration WSM
documentation
Samoa
enumeration SMR
documentation
San Marino
enumeration STP
documentation
São Tomé und Príncipe
enumeration SAU
documentation
Saudi-Arabien
enumeration SWE
documentation
Schweden
enumeration CHE
documentation
Schweiz (Confoederatio Helvetica)
enumeration SEN
documentation
Senegal
enumeration SRB
documentation
Serbien
enumeration SCG
documentation
Serbien und Montenegro (historisch)
enumeration SYC
documentation
Seychellen
enumeration SLE
documentation
Sierra Leone
enumeration ZWE
documentation
Simbabwe
enumeration SGP
documentation
Singapur
enumeration SXM
documentation
Sint Maarten (niederl. Teil)
enumeration SVK
documentation
Slowakei
enumeration SVN
documentation
Slowenien
enumeration SOM
documentation
Somalia
enumeration ESP
documentation
Spanien
enumeration LKA
documentation
Sri Lanka
enumeration SHN
documentation
St. Helena
enumeration KNA
documentation
St. Kitts und Nevis
enumeration LCA
documentation
St. Lucia
enumeration VCT
documentation
St. Vincent und die Grenadinen
enumeration PSE
documentation
Staat Palästina
enumeration ZAF
documentation
Südafrika
enumeration SDN
documentation
Sudan
enumeration SGS
documentation
Südgeorgien und die Südlichen Sandwichinseln
enumeration SSD
documentation
Südsudan
enumeration SUR
documentation
Suriname
enumeration SJM
documentation
Svalbard und Jan Mayen
enumeration SWZ
documentation
Swasiland
enumeration SYR
documentation
Syrien, Arabische Republik
enumeration TJK
documentation
Tadschikistan
enumeration TZA
documentation
Tansania, Vereinigte Republik
enumeration THA
documentation
Thailand
enumeration TGO
documentation
Togo
enumeration TKL
documentation
Tokelau
enumeration TON
documentation
Tonga
enumeration TTO
documentation
Trinidad und Tobago
enumeration TAA
documentation
Tristan da Cunha
enumeration TCD
documentation
Tschad
enumeration CZE
documentation
Tschechien
enumeration CSK
documentation
Tschechoslowakei (historisch)
enumeration TUN
documentation
Tunesien
enumeration TUR
documentation
Türkei
enumeration TKM
documentation
Turkmenistan
enumeration TCA
documentation
Turks- und Caicosinseln
enumeration TUV
documentation
Tuvalu
enumeration SUN
documentation
UdSSR (historisch)
enumeration UGA
documentation
Uganda
enumeration UKR
documentation
Ukraine
enumeration HUN
documentation
Ungarn
enumeration UMI
documentation
United States Minor Outlying Islands
enumeration URY
documentation
Uruguay
enumeration UZB
documentation
Usbekistan
enumeration VUT
documentation
Vanuatu
enumeration VAT
documentation
Vatikanstadt
enumeration VEN
documentation
Venezuela
enumeration ARE
documentation
Vereinigte Arabische Emirate
enumeration USA
documentation
Vereinigte Staaten von Amerika
enumeration GBR
documentation
Vereinigtes Königreich Großbritannien und Nordirland
enumeration VNM
documentation
Vietnam
enumeration WLF
documentation
Wallis und Futuna
enumeration CXR
documentation
Weihnachtsinsel
enumeration ESH
documentation
Westsahara
enumeration ZAR
documentation
Zaire (jetzt Demokratische Republik Kongo)
enumeration CAF
documentation
Zentralafrikanische Republik
enumeration CYP
documentation
Zypern
source <xsd:attribute name="LandesCd" type="omds:LandesCd_Type" use="optional"/>

attribute Fahrzeug_Type/@Pol_Kennz
namespace urn:omds3CommonServiceTypes-1-1-0
type restriction of xsd:string
properties
use optional
facets
Kind Value Annotation
minLength 1
maxLength 12
source <xsd:attribute name="Pol_Kennz" use="optional">
 
<xsd:simpleType>
   
<xsd:restriction base="xsd:string">
     
<xsd:maxLength value="12"/>
     
<xsd:minLength value="1"/>
   
</xsd:restriction>
 
</xsd:simpleType>
</xsd:attribute>

attribute Fahrzeug_Type/@Tueren
namespace urn:omds3CommonServiceTypes-1-1-0
type xsd:unsignedShort
properties
use optional
source <xsd:attribute name="Tueren" type="xsd:unsignedShort" use="optional"/>

attribute Fahrzeug_Type/@Baujahr
namespace urn:omds3CommonServiceTypes-1-1-0
type xsd:unsignedShort
properties
use optional
source <xsd:attribute name="Baujahr" type="xsd:unsignedShort" use="optional"/>

attribute Fahrzeug_Type/@Gesamtgewicht
namespace urn:omds3CommonServiceTypes-1-1-0
type xsd:unsignedShort
properties
use optional
source <xsd:attribute name="Gesamtgewicht" type="xsd:unsignedShort" use="optional"/>

attribute Fahrzeug_Type/@Listenpreis
namespace urn:omds3CommonServiceTypes-1-1-0
type omds:decimal
properties
use optional
facets
Kind Value Annotation
totalDigits 11
fractionDigits 2
pattern -?\d{1,9}[.]\d\d
source <xsd:attribute name="Listenpreis" type="omds:decimal" use="optional"/>

attribute Fahrzeug_Type/@Sonderausstattung
namespace urn:omds3CommonServiceTypes-1-1-0
type omds:decimal
properties
use optional
facets
Kind Value Annotation
totalDigits 11
fractionDigits 2
pattern -?\d{1,9}[.]\d\d
source <xsd:attribute name="Sonderausstattung" type="omds:decimal" use="optional"/>

attribute Fahrzeug_Type/@Eigengewicht
namespace urn:omds3CommonServiceTypes-1-1-0
type xsd:unsignedShort
properties
use optional
source <xsd:attribute name="Eigengewicht" type="xsd:unsignedShort" use="optional"/>

attribute Fahrzeug_Type/@ZulassdatHalter
namespace urn:omds3CommonServiceTypes-1-1-0
type omds:Datum
properties
use optional
facets
Kind Value Annotation
minInclusive 1900-01-01
maxInclusive 9999-12-31
source <xsd:attribute name="ZulassdatHalter" type="omds:Datum" use="optional"/>

attribute Fahrzeug_Type/@AufbauNatC
namespace urn:omds3CommonServiceTypes-1-1-0
type AufbauNatC_Type
properties
use optional
facets
Kind Value Annotation
enumeration AA
documentation
Limousine
enumeration AB
documentation
Schraeghecklimousine
enumeration AC
documentation
Kombilimousine
enumeration AD
documentation
Coupe
enumeration AE
documentation
Kabrio-Limousine
enumeration AF
documentation
Mehrzweckfahrzeug
enumeration AG
documentation
PKW-Pick-up
enumeration BB
documentation
Van
enumeration BC
documentation
Sattelzugmaschine
enumeration BD
documentation
Straßenzugmaschine
enumeration BE
documentation
Pick-up
enumeration BX
documentation
Fahrgestell mit Fuehrerhaus
enumeration CA
documentation
Eindeckfahrzeug
enumeration CB
documentation
Doppeldeckfahrzeug
enumeration CC
documentation
Eindeck-Gelenkfahrzeug
enumeration CD
documentation
Doppeldeck-Gelenkfahrzeug
enumeration CE
documentation
Eindeck-Niederflurfahrzeug
enumeration CF
documentation
Doppeldeck-Niederflurfahrzeug
enumeration CG
documentation
Eindeck-Niederflur-Gelenkbus
enumeration CH
documentation
Doppeldeck-Niederflur- Gelenkbus
enumeration CI
documentation
Offenes Eindeckfahrzeug
enumeration CJ
documentation
Offenes Doppeldeckfahrzeug
enumeration CX
documentation
Busfahrgestell
enumeration 01
documentation
Plattform
enumeration 02
documentation
offener Kasten
enumeration 03
documentation
Geschlossener Kasten
enumeration 04
documentation
Klimatisierter Aufbau mit Klimageraet
enumeration 05
documentation
Klimatisierter Aufbau ohne Klimageraet
enumeration 06
documentation
Seitenplanen (Curtainsider)
enumeration 07
documentation
Wechselbruecke (austauschbarer Aufbau)
enumeration 08
documentation
Containertraeger
enumeration 09
documentation
Fahrzeuge mit Hakenlift
enumeration 10
documentation
Kipper
enumeration 11
documentation
Tank
enumeration 12
documentation
Tank zur bef. gefährlicher Güter
enumeration 13
documentation
Tiertransporter
enumeration 14
documentation
Fahrzeugtransporter
enumeration 15
documentation
Betonmischer
enumeration 16
documentation
Betonpumpwagen
enumeration 17
documentation
Langholz
enumeration 18
documentation
Abfallsammelfahrzeug
enumeration 19
documentation
Straßenkehrmaschine, Strassen- und Kanalreinigung
enumeration 20
documentation
Kompressor
enumeration 21
documentation
Bootstraeger
enumeration 22
documentation
Traeger für Segelflugzeuge
enumeration 23
documentation
Fahrzeuge für Verkaufs- und Werbezwecke
enumeration 24
documentation
Abschleppwagen
enumeration 25
documentation
Leiterfahrzeug
enumeration 26
documentation
Kranwagen
enumeration 27
documentation
Hubarbeitsbühne
enumeration 28
documentation
Bohrfahrzeug
enumeration 29
documentation
Niederfluranhänger
enumeration 30
documentation
Glastransporter
enumeration 31
documentation
Feuerwehrfahrzeug
enumeration 99
documentation
Spezialaufbauten
enumeration NK
documentation
Nachlaeufer
enumeration NM
documentation
Ja
enumeration NN
documentation
Nein
enumeration SA
documentation
Wohnmobil
enumeration SB
documentation
Beschussgeschuetzte Fahrzeuge
enumeration SC
documentation
Krankenwagen
enumeration SD
documentation
Leichenwagen
enumeration SE
documentation
Wohnanhaenger
enumeration SF
documentation
Mobilkran
enumeration SH
documentation
Rollstuhlgerechte Fahrzeuge
enumeration SJ
documentation
Dolly
enumeration SK
documentation
Anhaenger für Schwertransporte
enumeration SL
documentation
KFZ für Schwertransport
enumeration SM
documentation
Geraetetraeger
enumeration DA
documentation
Sattelanhaenger
enumeration DB
documentation
Deichselanhaenger
enumeration DC
documentation
Zentralachsanhaenger
enumeration DE
documentation
Starrdeichselanhaenger
source <xsd:attribute name="AufbauNatC" type="AufbauNatC_Type" use="optional"/>

element Fahrzeug_Type/Zulassungsdaten
diagram omds3_ON2_Antrag_Common_p353.png
namespace urn:omds3CommonServiceTypes-1-1-0
type Zulassungsdaten_Type
properties
minOcc 0
maxOcc 1
content complex
children VBNummer Kennzeichen Fahrgestellnummer
annotation
documentation
Optional Zulassungsdaten. Wenn unter den Zulassungsdaten ein Fahrzeug gefunden wird, werden diese Daten verwendet.
source <xsd:element name="Zulassungsdaten" type="Zulassungsdaten_Type" minOccurs="0">
 
<xsd:annotation>
   
<xsd:documentation>Optional Zulassungsdaten. Wenn unter den Zulassungsdaten ein Fahrzeug gefunden wird, werden diese Daten verwendet.</xsd:documentation>
 
</xsd:annotation>
</xsd:element>

complexType Kontierung_Type
diagram omds3_ON2_Antrag_Common_p354.png
namespace urn:omds3CommonServiceTypes-1-1-0
children Vermittlernummer Abschluss Folge Betreuung
used by
element SpezAntrag_Type/Kontierung
annotation
documentation
Sollen nicht automatisch die Kontierungsdaten aus dem hinterlegten Benutzer genommen werden, können hier abweichende Kontierungen angegeben werden.
source <xsd:complexType name="Kontierung_Type">
 
<xsd:annotation>
   
<xsd:documentation>Sollen nicht automatisch die Kontierungsdaten aus dem hinterlegten Benutzer genommen werden, können hier abweichende Kontierungen angegeben werden.</xsd:documentation>
 
</xsd:annotation>
 
<xsd:sequence>
   
<xsd:element name="Vermittlernummer" type="xsd:string" minOccurs="1" maxOccurs="1">
     
<xsd:annotation>
       
<xsd:documentation>eindeutige Vermittlernummer </xsd:documentation>
     
</xsd:annotation>
   
</xsd:element>
   
<xsd:element name="Abschluss" type="xsd:integer">
     
<xsd:annotation>
       
<xsd:documentation>Abschluss Provision</xsd:documentation>
     
</xsd:annotation>
   
</xsd:element>
   
<xsd:element name="Folge" type="xsd:integer">
     
<xsd:annotation>
       
<xsd:documentation>Folge Provision</xsd:documentation>
     
</xsd:annotation>
   
</xsd:element>
   
<xsd:element name="Betreuung" type="xsd:integer">
     
<xsd:annotation>
       
<xsd:documentation>Betreuung Provision</xsd:documentation>
     
</xsd:annotation>
   
</xsd:element>
 
</xsd:sequence>
</xsd:complexType>

element Kontierung_Type/Vermittlernummer
diagram omds3_ON2_Antrag_Common_p355.png
namespace urn:omds3CommonServiceTypes-1-1-0
type xsd:string
properties
content simple
annotation
documentation
eindeutige Vermittlernummer
source <xsd:element name="Vermittlernummer" type="xsd:string" minOccurs="1" maxOccurs="1">
 
<xsd:annotation>
   
<xsd:documentation>eindeutige Vermittlernummer </xsd:documentation>
 
</xsd:annotation>
</xsd:element>

element Kontierung_Type/Abschluss
diagram omds3_ON2_Antrag_Common_p356.png
namespace urn:omds3CommonServiceTypes-1-1-0
type xsd:integer
properties
content simple
annotation
documentation
Abschluss Provision
source <xsd:element name="Abschluss" type="xsd:integer">
 
<xsd:annotation>
   
<xsd:documentation>Abschluss Provision</xsd:documentation>
 
</xsd:annotation>
</xsd:element>

element Kontierung_Type/Folge
diagram omds3_ON2_Antrag_Common_p357.png
namespace urn:omds3CommonServiceTypes-1-1-0
type xsd:integer
properties
content simple
annotation
documentation
Folge Provision
source <xsd:element name="Folge" type="xsd:integer">
 
<xsd:annotation>
   
<xsd:documentation>Folge Provision</xsd:documentation>
 
</xsd:annotation>
</xsd:element>

element Kontierung_Type/Betreuung
diagram omds3_ON2_Antrag_Common_p358.png
namespace urn:omds3CommonServiceTypes-1-1-0
type xsd:integer
properties
content simple
annotation
documentation
Betreuung Provision
source <xsd:element name="Betreuung" type="xsd:integer">
 
<xsd:annotation>
   
<xsd:documentation>Betreuung Provision</xsd:documentation>
 
</xsd:annotation>
</xsd:element>

complexType KostenFixOderProzent_Type
diagram omds3_ON2_Antrag_Common_p359.png
namespace urn:omds3CommonServiceTypes-1-1-0
properties
final #all
children AbsoluterBetrag ProzentVs
annotation
documentation
Dient zur Abbildung von Kosten als absoluter oder prozentualer Wert
source <xsd:complexType name="KostenFixOderProzent_Type" final="#all">
 
<xsd:annotation>
   
<xsd:documentation>Dient zur Abbildung von Kosten als absoluter oder prozentualer Wert</xsd:documentation>
 
</xsd:annotation>
 
<xsd:sequence>
   
<xsd:choice>
     
<xsd:element name="AbsoluterBetrag" type="omds:decimal"/>
     
<xsd:element name="ProzentVs" type="xsd:unsignedByte"/>
   
</xsd:choice>
 
</xsd:sequence>
</xsd:complexType>

element KostenFixOderProzent_Type/AbsoluterBetrag
diagram omds3_ON2_Antrag_Common_p360.png
namespace urn:omds3CommonServiceTypes-1-1-0
type omds:decimal
properties
content simple
facets
Kind Value Annotation
totalDigits 11
fractionDigits 2
pattern -?\d{1,9}[.]\d\d
source <xsd:element name="AbsoluterBetrag" type="omds:decimal"/>

element KostenFixOderProzent_Type/ProzentVs
diagram omds3_ON2_Antrag_Common_p361.png
namespace urn:omds3CommonServiceTypes-1-1-0
type xsd:unsignedByte
properties
content simple
source <xsd:element name="ProzentVs" type="xsd:unsignedByte"/>

complexType Kreditkarte_Type
diagram omds3_ON2_Antrag_Common_p362.png
namespace urn:omds3CommonServiceTypes-1-1-0
used by
element Zahlweg_Type/Kreditkarte
attributes
Name  Type  Use  Default  Fixed  Annotation
Gesellschaft  xsd:string  required      
Kartennummer  xsd:string  required      
Inhaber  xsd:string  required      
Pruefziffer  derived by: xsd:unsignedInt  required      
AblaufMonat  derived by: xsd:unsignedByte  required      
AblaufJahr  derived by: xsd:unsignedByte  required      
annotation
documentation
Typ Kreditkarte
source <xsd:complexType name="Kreditkarte_Type">
 
<xsd:annotation>
   
<xsd:documentation>Typ Kreditkarte</xsd:documentation>
 
</xsd:annotation>
 
<xsd:attribute name="Gesellschaft" type="xsd:string" use="required"/>
 
<xsd:attribute name="Kartennummer" type="xsd:string" use="required"/>
 
<xsd:attribute name="Inhaber" type="xsd:string" use="required"/>
 
<xsd:attribute name="Pruefziffer" use="required">
   
<xsd:simpleType>
     
<xsd:restriction base="xsd:unsignedInt">
       
<xsd:totalDigits value="3"/>
     
</xsd:restriction>
   
</xsd:simpleType>
 
</xsd:attribute>
 
<xsd:attribute name="AblaufMonat" use="required">
   
<xsd:simpleType>
     
<xsd:restriction base="xsd:unsignedByte">
       
<xsd:totalDigits value="2"/>
     
</xsd:restriction>
   
</xsd:simpleType>
 
</xsd:attribute>
 
<xsd:attribute name="AblaufJahr" use="required">
   
<xsd:simpleType>
     
<xsd:restriction base="xsd:unsignedByte">
       
<xsd:totalDigits value="2"/>
     
</xsd:restriction>
   
</xsd:simpleType>
 
</xsd:attribute>
</xsd:complexType>

attribute Kreditkarte_Type/@Gesellschaft
namespace urn:omds3CommonServiceTypes-1-1-0
type xsd:string
properties
use required
source <xsd:attribute name="Gesellschaft" type="xsd:string" use="required"/>

attribute Kreditkarte_Type/@Kartennummer
namespace urn:omds3CommonServiceTypes-1-1-0
type xsd:string
properties
use required
source <xsd:attribute name="Kartennummer" type="xsd:string" use="required"/>

attribute Kreditkarte_Type/@Inhaber
namespace urn:omds3CommonServiceTypes-1-1-0
type xsd:string
properties
use required
source <xsd:attribute name="Inhaber" type="xsd:string" use="required"/>

attribute Kreditkarte_Type/@Pruefziffer
namespace urn:omds3CommonServiceTypes-1-1-0
type restriction of xsd:unsignedInt
properties
use required
facets
Kind Value Annotation
totalDigits 3
source <xsd:attribute name="Pruefziffer" use="required">
 
<xsd:simpleType>
   
<xsd:restriction base="xsd:unsignedInt">
     
<xsd:totalDigits value="3"/>
   
</xsd:restriction>
 
</xsd:simpleType>
</xsd:attribute>

attribute Kreditkarte_Type/@AblaufMonat
namespace urn:omds3CommonServiceTypes-1-1-0
type restriction of xsd:unsignedByte
properties
use required
facets
Kind Value Annotation
totalDigits 2
source <xsd:attribute name="AblaufMonat" use="required">
 
<xsd:simpleType>
   
<xsd:restriction base="xsd:unsignedByte">
     
<xsd:totalDigits value="2"/>
   
</xsd:restriction>
 
</xsd:simpleType>
</xsd:attribute>

attribute Kreditkarte_Type/@AblaufJahr
namespace urn:omds3CommonServiceTypes-1-1-0
type restriction of xsd:unsignedByte
properties
use required
facets
Kind Value Annotation
totalDigits 2
source <xsd:attribute name="AblaufJahr" use="required">
 
<xsd:simpleType>
   
<xsd:restriction base="xsd:unsignedByte">
     
<xsd:totalDigits value="2"/>
   
</xsd:restriction>
 
</xsd:simpleType>
</xsd:attribute>

complexType ObjektId_Type
diagram omds3_ON2_Antrag_Common_p363.png
namespace urn:omds3CommonServiceTypes-1-1-0
children Id GueltigAb OrdnungsbegriffZuordFremd
used by
elements CreateApplicationResponse_Type/Antragsnummer SubmitApplicationRequest_Type/Antragsnummer SubmitApplicationResponse_Type/Antragsnummer CommonProcessRequest_Type/Geschaeftsfallnummer CommonProcessResponse_Type/Geschaeftsfallnummer SchadenObjektSpezifikation_Type/Geschaeftsfallnummer ObjektId SpezOffert_Type/Offertnummer
annotation
documentation
Type für Objektreferenzen
source <xsd:complexType name="ObjektId_Type">
 
<xsd:annotation>
   
<xsd:documentation>Type für Objektreferenzen</xsd:documentation>
 
</xsd:annotation>
 
<xsd:sequence>
   
<xsd:element name="Id" minOccurs="0">
     
<xsd:annotation>
       
<xsd:documentation>Eine technische Objekt Id aus dem System des Serviceproviders (also z.B. der VU)</xsd:documentation>
     
</xsd:annotation>
     
<xsd:simpleType>
       
<xsd:restriction base="xsd:string">
         
<xsd:maxLength value="255"/>
       
</xsd:restriction>
     
</xsd:simpleType>
   
</xsd:element>
   
<xsd:element name="GueltigAb" type="omds:Datum-Zeit" minOccurs="0">
     
<xsd:annotation>
       
<xsd:documentation>Ein Zeitstempel welcher die Version eindeutig identifiziert</xsd:documentation>
     
</xsd:annotation>
   
</xsd:element>
   
<xsd:element ref="OrdnungsbegriffZuordFremd" minOccurs="0">
     
<xsd:annotation>
       
<xsd:documentation>Ein Ordnungsbegriff aus dem System des Aufrufers, also z.B. aus dem Maklerverwaltungsprogramm</xsd:documentation>
     
</xsd:annotation>
   
</xsd:element>
 
</xsd:sequence>
</xsd:complexType>

element ObjektId_Type/Id
diagram omds3_ON2_Antrag_Common_p364.png
namespace urn:omds3CommonServiceTypes-1-1-0
type restriction of xsd:string
properties
minOcc 0
maxOcc 1
content simple
facets
Kind Value Annotation
maxLength 255
annotation
documentation
Eine technische Objekt Id aus dem System des Serviceproviders (also z.B. der VU)
source <xsd:element name="Id" minOccurs="0">
 
<xsd:annotation>
   
<xsd:documentation>Eine technische Objekt Id aus dem System des Serviceproviders (also z.B. der VU)</xsd:documentation>
 
</xsd:annotation>
 
<xsd:simpleType>
   
<xsd:restriction base="xsd:string">
     
<xsd:maxLength value="255"/>
   
</xsd:restriction>
 
</xsd:simpleType>
</xsd:element>

element ObjektId_Type/GueltigAb
diagram omds3_ON2_Antrag_Common_p365.png
namespace urn:omds3CommonServiceTypes-1-1-0
type omds:Datum-Zeit
properties
minOcc 0
maxOcc 1
content simple
facets
Kind Value Annotation
minInclusive 1900-01-01T00:00:00.000
maxInclusive 9999-12-31T23:59:59.999
annotation
documentation
Ein Zeitstempel welcher die Version eindeutig identifiziert
source <xsd:element name="GueltigAb" type="omds:Datum-Zeit" minOccurs="0">
 
<xsd:annotation>
   
<xsd:documentation>Ein Zeitstempel welcher die Version eindeutig identifiziert</xsd:documentation>
 
</xsd:annotation>
</xsd:element>

complexType ObjektSpezifikation_Type
diagram omds3_ON2_Antrag_Common_p366.png
namespace urn:omds3CommonServiceTypes-1-1-0
properties
abstract true
used by
element DokumentenReferenz_Type/ObjektSpezifikation
complexTypes PolizzenObjektSpezifikation_Type SchadenObjektSpezifikation_Type
annotation
documentation
Eine abstrakte Spezifikation eines Objekts
source <xsd:complexType name="ObjektSpezifikation_Type" abstract="true">
 
<xsd:annotation>
   
<xsd:documentation>Eine abstrakte Spezifikation eines Objekts</xsd:documentation>
 
</xsd:annotation>
</xsd:complexType>

complexType OffenerSchaden_Type
diagram omds3_ON2_Antrag_Common_p367.png
namespace urn:omds3CommonServiceTypes-1-1-0
children Monat Jahr
used by
elements OffeneSchaeden_Type/OffenerSchaden1 OffeneSchaeden_Type/OffenerSchaden2 OffeneSchaeden_Type/OffenerSchaden3
annotation
documentation
Type einzelner offener Schaden
source <xsd:complexType name="OffenerSchaden_Type">
 
<xsd:annotation>
   
<xsd:documentation>Type einzelner offener Schaden</xsd:documentation>
 
</xsd:annotation>
 
<xsd:sequence>
   
<xsd:element name="Monat" type="xsd:integer"/>
   
<xsd:element name="Jahr" type="xsd:integer"/>
 
</xsd:sequence>
</xsd:complexType>

element OffenerSchaden_Type/Monat
diagram omds3_ON2_Antrag_Common_p368.png
namespace urn:omds3CommonServiceTypes-1-1-0
type xsd:integer
properties
content simple
source <xsd:element name="Monat" type="xsd:integer"/>

element OffenerSchaden_Type/Jahr
diagram omds3_ON2_Antrag_Common_p369.png
namespace urn:omds3CommonServiceTypes-1-1-0
type xsd:integer
properties
content simple
source <xsd:element name="Jahr" type="xsd:integer"/>

complexType OffeneSchaeden_Type
diagram omds3_ON2_Antrag_Common_p370.png
namespace urn:omds3CommonServiceTypes-1-1-0
children OffenerSchaden1 OffenerSchaden2 OffenerSchaden3
used by
element BonusMalusSystem_Type/OffeneSchaeden
annotation
documentation
Type Offene Schäden
source <xsd:complexType name="OffeneSchaeden_Type">
 
<xsd:annotation>
   
<xsd:documentation>Type Offene Schäden</xsd:documentation>
 
</xsd:annotation>
 
<xsd:sequence>
   
<xsd:element name="OffenerSchaden1" type="OffenerSchaden_Type"/>
   
<xsd:element name="OffenerSchaden2" type="OffenerSchaden_Type" minOccurs="0"/>
   
<xsd:element name="OffenerSchaden3" type="OffenerSchaden_Type" minOccurs="0"/>
 
</xsd:sequence>
</xsd:complexType>

element OffeneSchaeden_Type/OffenerSchaden1
diagram omds3_ON2_Antrag_Common_p371.png
namespace urn:omds3CommonServiceTypes-1-1-0
type OffenerSchaden_Type
properties
content complex
children Monat Jahr
source <xsd:element name="OffenerSchaden1" type="OffenerSchaden_Type"/>

element OffeneSchaeden_Type/OffenerSchaden2
diagram omds3_ON2_Antrag_Common_p372.png
namespace urn:omds3CommonServiceTypes-1-1-0
type OffenerSchaden_Type
properties
minOcc 0
maxOcc 1
content complex
children Monat Jahr
source <xsd:element name="OffenerSchaden2" type="OffenerSchaden_Type" minOccurs="0"/>

element OffeneSchaeden_Type/OffenerSchaden3
diagram omds3_ON2_Antrag_Common_p373.png
namespace urn:omds3CommonServiceTypes-1-1-0
type OffenerSchaden_Type
properties
minOcc 0
maxOcc 1
content complex
children Monat Jahr
source <xsd:element name="OffenerSchaden3" type="OffenerSchaden_Type" minOccurs="0"/>

complexType PersBankverbindung_Type
diagram omds3_ON2_Antrag_Common_p374.png
namespace urn:omds3CommonServiceTypes-1-1-0
type extension of Bankverbindung_Type
properties
base Bankverbindung_Type
children Kontoinhaber Bank BIC IBAN
attributes
Name  Type  Use  Default  Fixed  Annotation
PersonRefLfnr  xsd:unsignedShort  optional      
documentation
Herstellung einer Beziehung zu einer Person ueber diese laufende Nummer.
annotation
documentation
beschreibt eine Bankverbindug, welche einer Person ueber eine Referenz zugeordnet ist
source <xsd:complexType name="PersBankverbindung_Type">
 
<xsd:annotation>
   
<xsd:documentation>beschreibt eine Bankverbindug, welche einer Person ueber eine Referenz zugeordnet ist</xsd:documentation>
 
</xsd:annotation>
 
<xsd:complexContent>
   
<xsd:extension base="Bankverbindung_Type">
     
<xsd:attribute name="PersonRefLfnr" type="xsd:unsignedShort" use="optional">
       
<xsd:annotation>
         
<xsd:documentation>Herstellung einer Beziehung zu einer Person ueber diese laufende Nummer.</xsd:documentation>
       
</xsd:annotation>
     
</xsd:attribute>
   
</xsd:extension>
 
</xsd:complexContent>
</xsd:complexType>

attribute PersBankverbindung_Type/@PersonRefLfnr
namespace urn:omds3CommonServiceTypes-1-1-0
type xsd:unsignedShort
properties
use optional
annotation
documentation
Herstellung einer Beziehung zu einer Person ueber diese laufende Nummer.
source <xsd:attribute name="PersonRefLfnr" type="xsd:unsignedShort" use="optional">
 
<xsd:annotation>
   
<xsd:documentation>Herstellung einer Beziehung zu einer Person ueber diese laufende Nummer.</xsd:documentation>
 
</xsd:annotation>
</xsd:attribute>

complexType Person_Type
diagram omds3_ON2_Antrag_Common_p375.png
namespace urn:omds3CommonServiceTypes-1-1-0
children ObjektId omds:NATUERLICHE_PERSON omds:SONSTIGE_PERSON Adresse omds:EL-Kommunikation omds:EL-Legitimation omds:EL-Anzahl omds:EL-Einstufung omds:EL-Entscheidungsfrage omds:EL-Identifizierung omds:EL-Text
used by
element Person
attributes
Name  Type  Use  Default  Fixed  Annotation
PersArtCd  omds:PersArtCd_Type  required      
annotation
documentation
Der Typ für eine Person mit ObjektId
source <xsd:complexType name="Person_Type">
 
<xsd:annotation>
   
<xsd:documentation>Der Typ für eine Person mit ObjektId</xsd:documentation>
 
</xsd:annotation>
 
<xsd:sequence>
   
<xsd:element ref="ObjektId" minOccurs="0">
     
<xsd:annotation>
       
<xsd:documentation>Die Id der Person (entspricht der Personennr, hat aber auch die Möglichkeit eine ID von Service-Consumer Seite mitzugeben)</xsd:documentation>
     
</xsd:annotation>
   
</xsd:element>
   
<xsd:choice>
     
<xsd:element ref="omds:NATUERLICHE_PERSON"/>
     
<xsd:element ref="omds:SONSTIGE_PERSON"/>
   
</xsd:choice>
   
<xsd:element ref="Adresse" minOccurs="0">
     
<xsd:annotation>
       
<xsd:documentation>Die Hauptadresse des Partners mit ObjektId</xsd:documentation>
     
</xsd:annotation>
   
</xsd:element>
   
<xsd:element ref="omds:EL-Kommunikation" minOccurs="0" maxOccurs="unbounded"/>
   
<xsd:element ref="omds:EL-Legitimation" minOccurs="0" maxOccurs="unbounded"/>
   
<xsd:element ref="omds:EL-Anzahl" minOccurs="0" maxOccurs="unbounded"/>
   
<xsd:element ref="omds:EL-Einstufung" minOccurs="0" maxOccurs="unbounded"/>
   
<xsd:element ref="omds:EL-Entscheidungsfrage" minOccurs="0" maxOccurs="unbounded"/>
   
<xsd:element ref="omds:EL-Identifizierung" minOccurs="0" maxOccurs="unbounded"/>
   
<xsd:element ref="omds:EL-Text" minOccurs="0" maxOccurs="unbounded"/>
 
</xsd:sequence>
 
<xsd:attribute name="PersArtCd" type="omds:PersArtCd_Type" use="required"/>
</xsd:complexType>

attribute Person_Type/@PersArtCd
namespace urn:omds3CommonServiceTypes-1-1-0
type omds:PersArtCd_Type
properties
use required
facets
Kind Value Annotation
enumeration N
documentation
natürliche Person
enumeration S
documentation
sonstige Person
source <xsd:attribute name="PersArtCd" type="omds:PersArtCd_Type" use="required"/>

complexType PolizzenObjektSpezifikation_Type
diagram omds3_ON2_Antrag_Common_p376.png
namespace urn:omds3CommonServiceTypes-1-1-0
type extension of ObjektSpezifikation_Type
properties
base ObjektSpezifikation_Type
children Polizzennr VtgProdCd RollePartner
annotation
documentation
Die Spezifikation eines Polizzenobjektes
source <xsd:complexType name="PolizzenObjektSpezifikation_Type">
 
<xsd:annotation>
   
<xsd:documentation>Die Spezifikation eines Polizzenobjektes</xsd:documentation>
 
</xsd:annotation>
 
<xsd:complexContent>
   
<xsd:extension base="ObjektSpezifikation_Type">
     
<xsd:sequence>
       
<xsd:element name="Polizzennr" type="omds:Polizzennr">
         
<xsd:annotation>
           
<xsd:documentation>die Polizzennummer als OMDS Polizzennr-Typ.</xsd:documentation>
         
</xsd:annotation>
       
</xsd:element>
       
<xsd:element name="VtgProdCd" type="omds:VtgProdCd_Type" minOccurs="0">
         
<xsd:annotation>
           
<xsd:documentation>Einschränkung der Anfrage auf Dokumente für Polizzen eines bestimmten Typs. Das Attribut ist vom Typ VtgProdCd_Type des OMDS-Datensatz</xsd:documentation>
         
</xsd:annotation>
       
</xsd:element>
       
<xsd:element name="RollePartner" type="ost:PolicyPartnerRole" minOccurs="0" maxOccurs="unbounded">
         
<xsd:annotation>
           
<xsd:documentation>Einschränkung der Anfrage auf Dokumente für bestimmte Partner in einer bestimmten Rolle</xsd:documentation>
         
</xsd:annotation>
       
</xsd:element>
     
</xsd:sequence>
   
</xsd:extension>
 
</xsd:complexContent>
</xsd:complexType>

element PolizzenObjektSpezifikation_Type/Polizzennr
diagram omds3_ON2_Antrag_Common_p377.png
namespace urn:omds3CommonServiceTypes-1-1-0
type omds:Polizzennr
properties
content simple
facets
Kind Value Annotation
minLength 1
maxLength 26
annotation
documentation
die Polizzennummer als OMDS Polizzennr-Typ.
source <xsd:element name="Polizzennr" type="omds:Polizzennr">
 
<xsd:annotation>
   
<xsd:documentation>die Polizzennummer als OMDS Polizzennr-Typ.</xsd:documentation>
 
</xsd:annotation>
</xsd:element>

element PolizzenObjektSpezifikation_Type/VtgProdCd
diagram omds3_ON2_Antrag_Common_p378.png
namespace urn:omds3CommonServiceTypes-1-1-0
type omds:VtgProdCd_Type
properties
minOcc 0
maxOcc 1
content simple
facets
Kind Value Annotation
enumeration 99
documentation
sonstige
enumeration BS
documentation
Bausparen
enumeration BT
documentation
Betriebsversicherung
enumeration FL
documentation
Flotte (KFZ)
enumeration KE
documentation
KV Einzel
enumeration KF
documentation
KFZ
enumeration KG
documentation
KV Gruppe
enumeration LE
documentation
Leben Einzel
enumeration LG
documentation
Leben Gruppe
enumeration LS
documentation
Leasing
enumeration LW
documentation
Landwirtschaftsversicherung
enumeration PR
documentation
Privatversicherung
enumeration UF
documentation
Unfallversicherung
enumeration UG
documentation
Unfall-Gruppe
annotation
documentation
Einschränkung der Anfrage auf Dokumente für Polizzen eines bestimmten Typs. Das Attribut ist vom Typ VtgProdCd_Type des OMDS-Datensatz
source <xsd:element name="VtgProdCd" type="omds:VtgProdCd_Type" minOccurs="0">
 
<xsd:annotation>
   
<xsd:documentation>Einschränkung der Anfrage auf Dokumente für Polizzen eines bestimmten Typs. Das Attribut ist vom Typ VtgProdCd_Type des OMDS-Datensatz</xsd:documentation>
 
</xsd:annotation>
</xsd:element>

element PolizzenObjektSpezifikation_Type/RollePartner
diagram omds3_ON2_Antrag_Common_p379.png
namespace urn:omds3CommonServiceTypes-1-1-0
type PolicyPartnerRole
properties
minOcc 0
maxOcc unbounded
content complex
children partnerNumber partnerRole
annotation
documentation
Einschränkung der Anfrage auf Dokumente für bestimmte Partner in einer bestimmten Rolle
source <xsd:element name="RollePartner" type="ost:PolicyPartnerRole" minOccurs="0" maxOccurs="unbounded">
 
<xsd:annotation>
   
<xsd:documentation>Einschränkung der Anfrage auf Dokumente für bestimmte Partner in einer bestimmten Rolle</xsd:documentation>
 
</xsd:annotation>
</xsd:element>

complexType Praemie_Type
diagram omds3_ON2_Antrag_Common_p380.png
namespace urn:omds3CommonServiceTypes-1-1-0
children Zahlrhythmus Zahlweg PraemieNto PraemieBto Versicherungssteuer WaehrungsCd Unterjaehrigkeitszuschlag Abschlag
used by
element Produktbaustein_Type/Praemie
annotation
documentation
Darstellung einer Praemie
source <xsd:complexType name="Praemie_Type">
 
<xsd:annotation>
   
<xsd:documentation>Darstellung einer Praemie</xsd:documentation>
 
</xsd:annotation>
 
<xsd:sequence>
   
<xsd:element name="Zahlrhythmus" type="omds:ZahlRhythmCd_Type"/>
   
<xsd:element name="Zahlweg" type="omds:ZahlWegCd_Type"/>
   
<xsd:element name="PraemieNto" type="omds:decimal"/>
   
<xsd:element name="PraemieBto" type="omds:decimal"/>
   
<xsd:element name="Versicherungssteuer" type="Versicherungssteuer_Type" minOccurs="0" maxOccurs="unbounded"/>
   
<xsd:element name="WaehrungsCd" type="omds:WaehrungsCd_Type" minOccurs="0"/>
   
<xsd:element name="Unterjaehrigkeitszuschlag" type="xsd:double" minOccurs="0"/>
   
<xsd:element name="Abschlag" type="xsd:double" minOccurs="0">
     
<xsd:annotation>
       
<xsd:documentation>Abschlag z.B. bei jährlicher Zahlrhythmus in Prozent</xsd:documentation>
     
</xsd:annotation>
   
</xsd:element>
 
</xsd:sequence>
</xsd:complexType>

element Praemie_Type/Zahlrhythmus
diagram omds3_ON2_Antrag_Common_p381.png
namespace urn:omds3CommonServiceTypes-1-1-0
type omds:ZahlRhythmCd_Type
properties
content simple
facets
Kind Value Annotation
enumeration 0
documentation
betragsfrei
enumeration 1
documentation
jährlich
enumeration 2
documentation
halbjährlich
enumeration 4
documentation
vierteljährlich
enumeration 5
documentation
Einmalbetrag
enumeration 6
documentation
monatlich
enumeration 9
documentation
Sonstiges, unbekannt
source <xsd:element name="Zahlrhythmus" type="omds:ZahlRhythmCd_Type"/>

element Praemie_Type/Zahlweg
diagram omds3_ON2_Antrag_Common_p382.png
namespace urn:omds3CommonServiceTypes-1-1-0
type omds:ZahlWegCd_Type
properties
content simple
facets
Kind Value Annotation
enumeration 00
documentation
unbekannt
enumeration 01
documentation
Zahlschein
enumeration 02
documentation
Lastschrift
enumeration 03
documentation
Kundenkonto
enumeration 04
documentation
Kreditkarte
enumeration 11
documentation
bar (Post, Kassa)
enumeration 12
documentation
Kontoüberweisung
enumeration 13
documentation
Scheck
enumeration 14
documentation
Umbuchung (Präm.-/Polizzenkto)
enumeration 15
documentation
Onlinezahlung
enumeration 99
documentation
Sonstiges
source <xsd:element name="Zahlweg" type="omds:ZahlWegCd_Type"/>

element Praemie_Type/PraemieNto
diagram omds3_ON2_Antrag_Common_p383.png
namespace urn:omds3CommonServiceTypes-1-1-0
type omds:decimal
properties
content simple
facets
Kind Value Annotation
totalDigits 11
fractionDigits 2
pattern -?\d{1,9}[.]\d\d
source <xsd:element name="PraemieNto" type="omds:decimal"/>

element Praemie_Type/PraemieBto
diagram omds3_ON2_Antrag_Common_p384.png
namespace urn:omds3CommonServiceTypes-1-1-0
type omds:decimal
properties
content simple
facets
Kind Value Annotation
totalDigits 11
fractionDigits 2
pattern -?\d{1,9}[.]\d\d
source <xsd:element name="PraemieBto" type="omds:decimal"/>

element Praemie_Type/Versicherungssteuer
diagram omds3_ON2_Antrag_Common_p385.png
namespace urn:omds3CommonServiceTypes-1-1-0
type Versicherungssteuer_Type
properties
minOcc 0
maxOcc unbounded
content complex
children Versicherungssteuer VersicherungssteuerArt VersicherungssteuerSatz
source <xsd:element name="Versicherungssteuer" type="Versicherungssteuer_Type" minOccurs="0" maxOccurs="unbounded"/>

element Praemie_Type/WaehrungsCd
diagram omds3_ON2_Antrag_Common_p386.png
namespace urn:omds3CommonServiceTypes-1-1-0
type omds:WaehrungsCd_Type
properties
minOcc 0
maxOcc 1
content simple
facets
Kind Value Annotation
enumeration AUD
documentation
Dollar Australien
enumeration BGL
documentation
Lewa Bulgarien
enumeration CAD
documentation
Dollar Kanadien
enumeration CHF
documentation
Franken Schweiz
enumeration CYP
documentation
Pfund Zypern
enumeration CZR
documentation
Krone Tschechien
enumeration DKK
documentation
Krone Dänemark
enumeration EUR
documentation
EURO
enumeration GBP
documentation
Pfund Großbritannien
enumeration GIP
documentation
Pfund Gibraltar
enumeration HKD
documentation
Dollar Hongkong
enumeration HRK
documentation
Kuna Kroatia
enumeration HUF
documentation
Forint Ungarn
enumeration ILS
documentation
Shekel Israel
enumeration INR
documentation
Rupie Indien
enumeration ISK
documentation
Krone Island
enumeration JOD
documentation
Dinar Jordanien
enumeration JPY
documentation
Yen Japan
enumeration MLT
documentation
Pfund Malta
enumeration MXP
documentation
Peso Mexiko
enumeration NOK
documentation
Krone Norwegen
enumeration NZD
documentation
Dollar Neuseeland
enumeration PLZ
documentation
Zloty Polen
enumeration ROL
documentation
Lau Rumänien
enumeration SEK
documentation
Krone Schweden
enumeration SGD
documentation
Dollar Singapur
enumeration SIT
documentation
Tolar Slowenien
enumeration SKK
documentation
Krone Slowakei
enumeration SUR
documentation
Rubel Rußland
enumeration TND
documentation
Dinar Tunesien
enumeration TRL
documentation
Lira Türkei
enumeration TWD
documentation
Dollar Taiwan
enumeration USD
documentation
US Dollar $
enumeration YUN
documentation
Dinar Jugoslawien-Rest
enumeration ZAR
documentation
Rand Südafrika
source <xsd:element name="WaehrungsCd" type="omds:WaehrungsCd_Type" minOccurs="0"/>

element Praemie_Type/Unterjaehrigkeitszuschlag
diagram omds3_ON2_Antrag_Common_p387.png
namespace urn:omds3CommonServiceTypes-1-1-0
type xsd:double
properties
minOcc 0
maxOcc 1
content simple
source <xsd:element name="Unterjaehrigkeitszuschlag" type="xsd:double" minOccurs="0"/>

element Praemie_Type/Abschlag
diagram omds3_ON2_Antrag_Common_p388.png
namespace urn:omds3CommonServiceTypes-1-1-0
type xsd:double
properties
minOcc 0
maxOcc 1
content simple
annotation
documentation
Abschlag z.B. bei jährlicher Zahlrhythmus in Prozent
source <xsd:element name="Abschlag" type="xsd:double" minOccurs="0">
 
<xsd:annotation>
   
<xsd:documentation>Abschlag z.B. bei jährlicher Zahlrhythmus in Prozent</xsd:documentation>
 
</xsd:annotation>
</xsd:element>

complexType Produkt_Type
diagram omds3_ON2_Antrag_Common_p389.png
namespace urn:omds3CommonServiceTypes-1-1-0
type extension of Produktbaustein_Type
properties
base Produktbaustein_Type
abstract true
children Id Bezeichnung Bedingungen Meldungen VtgEnde Praemie JahrespraemieNto VtgBeg Produktgeneration Zahlweg Zahlrhythmus Hauptfaelligkeit ZusaetzlicheProduktdaten
used by
complexType ProduktGenerisch_Type
annotation
documentation
Basistyp für ein Produkt
source <xsd:complexType name="Produkt_Type" abstract="true">
 
<xsd:annotation>
   
<xsd:documentation>Basistyp für ein Produkt</xsd:documentation>
 
</xsd:annotation>
 
<xsd:complexContent>
   
<xsd:extension base="Produktbaustein_Type">
     
<xsd:sequence>
       
<xsd:element name="VtgBeg" type="omds:Datum" minOccurs="0"/>
       
<xsd:element name="Produktgeneration" type="xsd:string" minOccurs="0"/>
       
<xsd:element name="Zahlweg" type="omds:ZahlWegCd_Type" minOccurs="0"/>
       
<xsd:element name="Zahlrhythmus" type="omds:ZahlRhythmCd_Type" minOccurs="0"/>
       
<xsd:element name="Hauptfaelligkeit" type="Hauptfaelligkeit_Type"/>
       
<xsd:element name="ZusaetzlicheProduktdaten" type="ZusaetzlicheProduktdaten_Type" minOccurs="0" maxOccurs="unbounded"/>
     
</xsd:sequence>
   
</xsd:extension>
 
</xsd:complexContent>
</xsd:complexType>

element Produkt_Type/VtgBeg
diagram omds3_ON2_Antrag_Common_p390.png
namespace urn:omds3CommonServiceTypes-1-1-0
type omds:Datum
properties
minOcc 0
maxOcc 1
content simple
facets
Kind Value Annotation
minInclusive 1900-01-01
maxInclusive 9999-12-31
source <xsd:element name="VtgBeg" type="omds:Datum" minOccurs="0"/>

element Produkt_Type/Produktgeneration
diagram omds3_ON2_Antrag_Common_p391.png
namespace urn:omds3CommonServiceTypes-1-1-0
type xsd:string
properties
minOcc 0
maxOcc 1
content simple
source <xsd:element name="Produktgeneration" type="xsd:string" minOccurs="0"/>

element Produkt_Type/Zahlweg
diagram omds3_ON2_Antrag_Common_p392.png
namespace urn:omds3CommonServiceTypes-1-1-0
type omds:ZahlWegCd_Type
properties
minOcc 0
maxOcc 1
content simple
facets
Kind Value Annotation
enumeration 00
documentation
unbekannt
enumeration 01
documentation
Zahlschein
enumeration 02
documentation
Lastschrift
enumeration 03
documentation
Kundenkonto
enumeration 04
documentation
Kreditkarte
enumeration 11
documentation
bar (Post, Kassa)
enumeration 12
documentation
Kontoüberweisung
enumeration 13
documentation
Scheck
enumeration 14
documentation
Umbuchung (Präm.-/Polizzenkto)
enumeration 15
documentation
Onlinezahlung
enumeration 99
documentation
Sonstiges
source <xsd:element name="Zahlweg" type="omds:ZahlWegCd_Type" minOccurs="0"/>

element Produkt_Type/Zahlrhythmus
diagram omds3_ON2_Antrag_Common_p393.png
namespace urn:omds3CommonServiceTypes-1-1-0
type omds:ZahlRhythmCd_Type
properties
minOcc 0
maxOcc 1
content simple
facets
Kind Value Annotation
enumeration 0
documentation
betragsfrei
enumeration 1
documentation
jährlich
enumeration 2
documentation
halbjährlich
enumeration 4
documentation
vierteljährlich
enumeration 5
documentation
Einmalbetrag
enumeration 6
documentation
monatlich
enumeration 9
documentation
Sonstiges, unbekannt
source <xsd:element name="Zahlrhythmus" type="omds:ZahlRhythmCd_Type" minOccurs="0"/>

element Produkt_Type/Hauptfaelligkeit
diagram omds3_ON2_Antrag_Common_p394.png
namespace urn:omds3CommonServiceTypes-1-1-0
type Hauptfaelligkeit_Type
properties
content simple
facets
Kind Value Annotation
minInclusive --01-01
maxInclusive --12-31
source <xsd:element name="Hauptfaelligkeit" type="Hauptfaelligkeit_Type"/>

element Produkt_Type/ZusaetzlicheProduktdaten
diagram omds3_ON2_Antrag_Common_p395.png
namespace urn:omds3CommonServiceTypes-1-1-0
type ZusaetzlicheProduktdaten_Type
properties
minOcc 0
maxOcc unbounded
content complex
source <xsd:element name="ZusaetzlicheProduktdaten" type="ZusaetzlicheProduktdaten_Type" minOccurs="0" maxOccurs="unbounded"/>

complexType Produktbaustein_Type
diagram omds3_ON2_Antrag_Common_p396.png
namespace urn:omds3CommonServiceTypes-1-1-0
type extension of BasisProduktbaustein_Type
properties
base BasisProduktbaustein_Type
abstract true
children Id Bezeichnung Bedingungen Meldungen VtgEnde Praemie JahrespraemieNto
used by
complexTypes Elementarprodukt_Type Produkt_Type ProduktbausteinGenerisch_Type Verkaufsprodukt_Type
annotation
documentation
Abstrakter Typ für alle Produktbausteine im Antragsprozess
source <xsd:complexType name="Produktbaustein_Type" abstract="true">
 
<xsd:annotation>
   
<xsd:documentation>Abstrakter Typ für alle Produktbausteine im Antragsprozess</xsd:documentation>
 
</xsd:annotation>
 
<xsd:complexContent>
   
<xsd:extension base="BasisProduktbaustein_Type">
     
<xsd:sequence>
       
<xsd:element name="VtgEnde" type="omds:Datum" minOccurs="0"/>
       
<xsd:element name="Praemie" type="Praemie_Type" minOccurs="0" maxOccurs="unbounded">
         
<xsd:annotation>
           
<xsd:documentation>Prämien die für diesen Produktbaustein verlangt werden</xsd:documentation>
         
</xsd:annotation>
       
</xsd:element>
       
<xsd:element name="JahrespraemieNto" type="omds:decimal" minOccurs="0"/>
     
</xsd:sequence>
   
</xsd:extension>
 
</xsd:complexContent>
</xsd:complexType>

element Produktbaustein_Type/VtgEnde
diagram omds3_ON2_Antrag_Common_p397.png
namespace urn:omds3CommonServiceTypes-1-1-0
type omds:Datum
properties
minOcc 0
maxOcc 1
content simple
facets
Kind Value Annotation
minInclusive 1900-01-01
maxInclusive 9999-12-31
source <xsd:element name="VtgEnde" type="omds:Datum" minOccurs="0"/>

element Produktbaustein_Type/Praemie
diagram omds3_ON2_Antrag_Common_p398.png
namespace urn:omds3CommonServiceTypes-1-1-0
type Praemie_Type
properties
minOcc 0
maxOcc unbounded
content complex
children Zahlrhythmus Zahlweg PraemieNto PraemieBto Versicherungssteuer WaehrungsCd Unterjaehrigkeitszuschlag Abschlag
annotation
documentation
Prämien die für diesen Produktbaustein verlangt werden
source <xsd:element name="Praemie" type="Praemie_Type" minOccurs="0" maxOccurs="unbounded">
 
<xsd:annotation>
   
<xsd:documentation>Prämien die für diesen Produktbaustein verlangt werden</xsd:documentation>
 
</xsd:annotation>
</xsd:element>

element Produktbaustein_Type/JahrespraemieNto
diagram omds3_ON2_Antrag_Common_p399.png
namespace urn:omds3CommonServiceTypes-1-1-0
type omds:decimal
properties
minOcc 0
maxOcc 1
content simple
facets
Kind Value Annotation
totalDigits 11
fractionDigits 2
pattern -?\d{1,9}[.]\d\d
source <xsd:element name="JahrespraemieNto" type="omds:decimal" minOccurs="0"/>

complexType ProduktbausteinGenerisch_Type
diagram omds3_ON2_Antrag_Common_p400.png
namespace urn:omds3CommonServiceTypes-1-1-0
type extension of Produktbaustein_Type
properties
base Produktbaustein_Type
abstract true
children Id Bezeichnung Bedingungen Meldungen VtgEnde Praemie JahrespraemieNto Eingeschlossen EinschlussAenderbar AttributMetadaten BeschreibungTxt
annotation
documentation
Abstrakter Typ für Produktbausteine im Antragsprozess der 2. Generation
source <xsd:complexType name="ProduktbausteinGenerisch_Type" abstract="true">
 
<xsd:annotation>
   
<xsd:documentation>Abstrakter Typ für Produktbausteine im Antragsprozess der 2. Generation</xsd:documentation>
 
</xsd:annotation>
 
<xsd:complexContent>
   
<xsd:extension base="Produktbaustein_Type">
     
<xsd:sequence>
       
<xsd:element name="Eingeschlossen" type="xsd:boolean">
         
<xsd:annotation>
           
<xsd:documentation>Ob dieser Produktbaustein eingeschlossen ist oder nicht</xsd:documentation>
         
</xsd:annotation>
       
</xsd:element>
       
<xsd:element name="EinschlussAenderbar" type="xsd:boolean" minOccurs="0">
         
<xsd:annotation>
           
<xsd:documentation>Ob der im Response vorgebene Einschluss änderbar ist. Optional </xsd:documentation>
         
</xsd:annotation>
       
</xsd:element>
       
<xsd:element name="AttributMetadaten" type="AttributMetadaten_Type" minOccurs="0" maxOccurs="unbounded">
         
<xsd:annotation>
           
<xsd:documentation>Optional Metadaten zu Attributen</xsd:documentation>
         
</xsd:annotation>
       
</xsd:element>
       
<xsd:element name="BeschreibungTxt" type="xsd:string" minOccurs="0">
         
<xsd:annotation>
           
<xsd:documentation>Eine weitereführende Beschreibung des Bausteins für eine Anzeige.</xsd:documentation>
         
</xsd:annotation>
       
</xsd:element>
     
</xsd:sequence>
   
</xsd:extension>
 
</xsd:complexContent>
</xsd:complexType>

element ProduktbausteinGenerisch_Type/Eingeschlossen
diagram omds3_ON2_Antrag_Common_p401.png
namespace urn:omds3CommonServiceTypes-1-1-0
type xsd:boolean
properties
content simple
annotation
documentation
Ob dieser Produktbaustein eingeschlossen ist oder nicht
source <xsd:element name="Eingeschlossen" type="xsd:boolean">
 
<xsd:annotation>
   
<xsd:documentation>Ob dieser Produktbaustein eingeschlossen ist oder nicht</xsd:documentation>
 
</xsd:annotation>
</xsd:element>

element ProduktbausteinGenerisch_Type/EinschlussAenderbar
diagram omds3_ON2_Antrag_Common_p402.png
namespace urn:omds3CommonServiceTypes-1-1-0
type xsd:boolean
properties
minOcc 0
maxOcc 1
content simple
annotation
documentation
Ob der im Response vorgebene Einschluss änderbar ist. Optional
source <xsd:element name="EinschlussAenderbar" type="xsd:boolean" minOccurs="0">
 
<xsd:annotation>
   
<xsd:documentation>Ob der im Response vorgebene Einschluss änderbar ist. Optional </xsd:documentation>
 
</xsd:annotation>
</xsd:element>

element ProduktbausteinGenerisch_Type/AttributMetadaten
diagram omds3_ON2_Antrag_Common_p403.png
namespace urn:omds3CommonServiceTypes-1-1-0
type AttributMetadaten_Type
properties
minOcc 0
maxOcc unbounded
content complex
children Attribut Aenderbar Bezeichnung BeschreibungTxt
annotation
documentation
Optional Metadaten zu Attributen
source <xsd:element name="AttributMetadaten" type="AttributMetadaten_Type" minOccurs="0" maxOccurs="unbounded">
 
<xsd:annotation>
   
<xsd:documentation>Optional Metadaten zu Attributen</xsd:documentation>
 
</xsd:annotation>
</xsd:element>

element ProduktbausteinGenerisch_Type/BeschreibungTxt
diagram omds3_ON2_Antrag_Common_p404.png
namespace urn:omds3CommonServiceTypes-1-1-0
type xsd:string
properties
minOcc 0
maxOcc 1
content simple
annotation
documentation
Eine weitereführende Beschreibung des Bausteins für eine Anzeige.
source <xsd:element name="BeschreibungTxt" type="xsd:string" minOccurs="0">
 
<xsd:annotation>
   
<xsd:documentation>Eine weitereführende Beschreibung des Bausteins für eine Anzeige.</xsd:documentation>
 
</xsd:annotation>
</xsd:element>

complexType ProduktGenerisch_Type
diagram omds3_ON2_Antrag_Common_p405.png
namespace urn:omds3CommonServiceTypes-1-1-0
type extension of Produkt_Type
properties
base Produkt_Type
abstract true
children Id Bezeichnung Bedingungen Meldungen VtgEnde Praemie JahrespraemieNto VtgBeg Produktgeneration Zahlweg Zahlrhythmus Hauptfaelligkeit ZusaetzlicheProduktdaten Eingeschlossen EinschlussAenderbar AttributMetadaten BeschreibungTxt
annotation
documentation
Basistyp für ein Produkt, 2. Generation
source <xsd:complexType name="ProduktGenerisch_Type" abstract="true">
 
<xsd:annotation>
   
<xsd:documentation>Basistyp für ein Produkt, 2. Generation</xsd:documentation>
 
</xsd:annotation>
 
<xsd:complexContent>
   
<xsd:extension base="Produkt_Type">
     
<xsd:sequence>
       
<xsd:element name="Eingeschlossen" type="xsd:boolean">
         
<xsd:annotation>
           
<xsd:documentation>Ob dieser Produktbaustein eingeschlossen ist oder nicht</xsd:documentation>
         
</xsd:annotation>
       
</xsd:element>
       
<xsd:element name="EinschlussAenderbar" type="xsd:boolean" minOccurs="0">
         
<xsd:annotation>
           
<xsd:documentation>Ob der im Response vorgebene Einschluss änderbar ist. Optional </xsd:documentation>
         
</xsd:annotation>
       
</xsd:element>
       
<xsd:element name="AttributMetadaten" type="AttributMetadaten_Type" minOccurs="0" maxOccurs="unbounded">
         
<xsd:annotation>
           
<xsd:documentation>Optional Metadaten zu Attributen</xsd:documentation>
         
</xsd:annotation>
       
</xsd:element>
       
<xsd:element name="BeschreibungTxt" type="xsd:string" minOccurs="0">
         
<xsd:annotation>
           
<xsd:documentation>Eine weitereführende Beschreibung des Bausteins für eine Anzeige.</xsd:documentation>
         
</xsd:annotation>
       
</xsd:element>
     
</xsd:sequence>
   
</xsd:extension>
 
</xsd:complexContent>
</xsd:complexType>

element ProduktGenerisch_Type/Eingeschlossen
diagram omds3_ON2_Antrag_Common_p406.png
namespace urn:omds3CommonServiceTypes-1-1-0
type xsd:boolean
properties
content simple
annotation
documentation
Ob dieser Produktbaustein eingeschlossen ist oder nicht
source <xsd:element name="Eingeschlossen" type="xsd:boolean">
 
<xsd:annotation>
   
<xsd:documentation>Ob dieser Produktbaustein eingeschlossen ist oder nicht</xsd:documentation>
 
</xsd:annotation>
</xsd:element>

element ProduktGenerisch_Type/EinschlussAenderbar
diagram omds3_ON2_Antrag_Common_p407.png
namespace urn:omds3CommonServiceTypes-1-1-0
type xsd:boolean
properties
minOcc 0
maxOcc 1
content simple
annotation
documentation
Ob der im Response vorgebene Einschluss änderbar ist. Optional
source <xsd:element name="EinschlussAenderbar" type="xsd:boolean" minOccurs="0">
 
<xsd:annotation>
   
<xsd:documentation>Ob der im Response vorgebene Einschluss änderbar ist. Optional </xsd:documentation>
 
</xsd:annotation>
</xsd:element>

element ProduktGenerisch_Type/AttributMetadaten
diagram omds3_ON2_Antrag_Common_p408.png
namespace urn:omds3CommonServiceTypes-1-1-0
type AttributMetadaten_Type
properties
minOcc 0
maxOcc unbounded
content complex
children Attribut Aenderbar Bezeichnung BeschreibungTxt
annotation
documentation
Optional Metadaten zu Attributen
source <xsd:element name="AttributMetadaten" type="AttributMetadaten_Type" minOccurs="0" maxOccurs="unbounded">
 
<xsd:annotation>
   
<xsd:documentation>Optional Metadaten zu Attributen</xsd:documentation>
 
</xsd:annotation>
</xsd:element>

element ProduktGenerisch_Type/BeschreibungTxt
diagram omds3_ON2_Antrag_Common_p409.png
namespace urn:omds3CommonServiceTypes-1-1-0
type xsd:string
properties
minOcc 0
maxOcc 1
content simple
annotation
documentation
Eine weitereführende Beschreibung des Bausteins für eine Anzeige.
source <xsd:element name="BeschreibungTxt" type="xsd:string" minOccurs="0">
 
<xsd:annotation>
   
<xsd:documentation>Eine weitereführende Beschreibung des Bausteins für eine Anzeige.</xsd:documentation>
 
</xsd:annotation>
</xsd:element>

complexType Raucher_Type
diagram omds3_ON2_Antrag_Common_p410.png
namespace urn:omds3CommonServiceTypes-1-1-0
type extension of Attribut_Type
properties
base Attribut_Type
abstract true
children Aenderbar Bezeichnung BeschreibungTxt Msg
used by
element RisikoNatPerson_Type/Raucher
annotation
documentation
Abstraktes Element, welches Antworten auf die Frage "Raucher?" enthält, z.B. in Leben
source <xsd:complexType name="Raucher_Type" abstract="true">
 
<xsd:annotation>
   
<xsd:documentation>Abstraktes Element, welches Antworten auf die Frage "Raucher?" enthält, z.B. in Leben</xsd:documentation>
 
</xsd:annotation>
 
<xsd:complexContent>
   
<xsd:extension base="Attribut_Type"/>
 
</xsd:complexContent>
</xsd:complexType>

complexType Referenz
diagram omds3_ON2_Antrag_Common_p411.png
namespace urn:omds3CommonServiceTypes-1-1-0
children Link Bezeichnung
used by
element ResponseStatus_Type/Referenzen
annotation
documentation
Ein Link auf ein Element
source <xsd:complexType name="Referenz">
 
<xsd:annotation>
   
<xsd:documentation>Ein Link auf ein Element</xsd:documentation>
 
</xsd:annotation>
 
<xsd:sequence>
   
<xsd:element name="Link">
     
<xsd:annotation>
       
<xsd:documentation>Der Link als Solches</xsd:documentation>
     
</xsd:annotation>
   
</xsd:element>
   
<xsd:element name="Bezeichnung" minOccurs="0">
     
<xsd:annotation>
       
<xsd:documentation>Ein vorgeschlagener Darstellungstext für den Link</xsd:documentation>
     
</xsd:annotation>
   
</xsd:element>
 
</xsd:sequence>
</xsd:complexType>

element Referenz/Link
diagram omds3_ON2_Antrag_Common_p412.png
namespace urn:omds3CommonServiceTypes-1-1-0
annotation
documentation
Der Link als Solches
source <xsd:element name="Link">
 
<xsd:annotation>
   
<xsd:documentation>Der Link als Solches</xsd:documentation>
 
</xsd:annotation>
</xsd:element>

element Referenz/Bezeichnung
diagram omds3_ON2_Antrag_Common_p413.png
namespace urn:omds3CommonServiceTypes-1-1-0
properties
minOcc 0
maxOcc 1
annotation
documentation
Ein vorgeschlagener Darstellungstext für den Link
source <xsd:element name="Bezeichnung" minOccurs="0">
 
<xsd:annotation>
   
<xsd:documentation>Ein vorgeschlagener Darstellungstext für den Link</xsd:documentation>
 
</xsd:annotation>
</xsd:element>

complexType ResponseStatus_Type
diagram omds3_ON2_Antrag_Common_p414.png
namespace urn:omds3CommonServiceTypes-1-1-0
children KorrelationsId Ergebnis Meldungen Referenzen
used by
element CommonResponse_Type/Status
annotation
documentation
Statusinformationen im Response eines Serviceaufrufs
source <xsd:complexType name="ResponseStatus_Type">
 
<xsd:annotation>
   
<xsd:documentation>Statusinformationen im Response eines Serviceaufrufs</xsd:documentation>
 
</xsd:annotation>
 
<xsd:sequence>
   
<xsd:element name="KorrelationsId" type="xsd:string">
     
<xsd:annotation>
       
<xsd:documentation>rein technische ID zum Debuggen</xsd:documentation>
     
</xsd:annotation>
   
</xsd:element>
   
<xsd:element name="Ergebnis" type="Status_Type">
     
<xsd:annotation>
       
<xsd:documentation>Enthält OK oder NOK oder im Falle einer nicht-abschließenden Verarbeitung OKNA</xsd:documentation>
     
</xsd:annotation>
   
</xsd:element>
   
<xsd:element name="Meldungen" type="ServiceFault" minOccurs="0" maxOccurs="unbounded">
     
<xsd:annotation>
       
<xsd:documentation>Eine oder mehrere Meldungen zur Anfrage</xsd:documentation>
     
</xsd:annotation>
   
</xsd:element>
   
<xsd:element name="Referenzen" type="Referenz" minOccurs="0" maxOccurs="unbounded">
     
<xsd:annotation>
       
<xsd:documentation>optional Querverweise oder Deeplinks</xsd:documentation>
     
</xsd:annotation>
   
</xsd:element>
 
</xsd:sequence>
</xsd:complexType>

element ResponseStatus_Type/KorrelationsId
diagram omds3_ON2_Antrag_Common_p415.png
namespace urn:omds3CommonServiceTypes-1-1-0
type xsd:string
properties
content simple
annotation
documentation
rein technische ID zum Debuggen
source <xsd:element name="KorrelationsId" type="xsd:string">
 
<xsd:annotation>
   
<xsd:documentation>rein technische ID zum Debuggen</xsd:documentation>
 
</xsd:annotation>
</xsd:element>

element ResponseStatus_Type/Ergebnis
diagram omds3_ON2_Antrag_Common_p416.png
namespace urn:omds3CommonServiceTypes-1-1-0
type Status_Type
properties
content simple
facets
Kind Value Annotation
enumeration OK
documentation
Request konnte verarbeitet werden
enumeration OKNA
documentation
Request konnte nicht abschließend verarbeitet werden. Zum Beispiel wurde der Request in einen Workflow eingestellt aber noch nicht auf den Bestand angewendet.
enumeration NOK
documentation
Ein Fehler ist aufgetreten, Request konnte nicht verarbeitet werden
annotation
documentation
Enthält OK oder NOK oder im Falle einer nicht-abschließenden Verarbeitung OKNA
source <xsd:element name="Ergebnis" type="Status_Type">
 
<xsd:annotation>
   
<xsd:documentation>Enthält OK oder NOK oder im Falle einer nicht-abschließenden Verarbeitung OKNA</xsd:documentation>
 
</xsd:annotation>
</xsd:element>

element ResponseStatus_Type/Meldungen
diagram omds3_ON2_Antrag_Common_p417.png
namespace urn:omds3CommonServiceTypes-1-1-0
type ServiceFault
properties
minOcc 0
maxOcc unbounded
content complex
children errorType errorCode errorMsg elementReference
annotation
documentation
Eine oder mehrere Meldungen zur Anfrage
source <xsd:element name="Meldungen" type="ServiceFault" minOccurs="0" maxOccurs="unbounded">
 
<xsd:annotation>
   
<xsd:documentation>Eine oder mehrere Meldungen zur Anfrage</xsd:documentation>
 
</xsd:annotation>
</xsd:element>

element ResponseStatus_Type/Referenzen
diagram omds3_ON2_Antrag_Common_p418.png
namespace urn:omds3CommonServiceTypes-1-1-0
type Referenz
properties
minOcc 0
maxOcc unbounded
content complex
children Link Bezeichnung
annotation
documentation
optional Querverweise oder Deeplinks
source <xsd:element name="Referenzen" type="Referenz" minOccurs="0" maxOccurs="unbounded">
 
<xsd:annotation>
   
<xsd:documentation>optional Querverweise oder Deeplinks</xsd:documentation>
 
</xsd:annotation>
</xsd:element>

complexType RisikoNatPerson_Type
diagram omds3_ON2_Antrag_Common_p419.png
namespace urn:omds3CommonServiceTypes-1-1-0
children Gewicht Groesse Raucher Sozialversicherungsanstalt Gefahrenklasse Beruf MedizinischerBeruf FreizeitSportRisiken Risikozuschlaege GesetzlicheUV PersonenartKranken Berufsgruppe ManuelleTaetigkeit BehandelnderArzt KontaktRueckfragen ZusaetzlicheRisikodaten
used by
element VersichertePerson_Type/RisikoNatPerson
annotation
documentation
Risikoattribute natürlicher Personen
source <xsd:complexType name="RisikoNatPerson_Type">
 
<xsd:annotation>
   
<xsd:documentation>Risikoattribute natürlicher Personen</xsd:documentation>
 
</xsd:annotation>
 
<xsd:sequence>
   
<xsd:element name="Gewicht" type="AttributInt_Type" minOccurs="0"/>
   
<xsd:element name="Groesse" type="AttributInt_Type" minOccurs="0"/>
   
<xsd:element name="Raucher" type="Raucher_Type" minOccurs="0"/>
   
<xsd:element name="Sozialversicherungsanstalt" type="AttributEnum_Type" minOccurs="0"/>
   
<xsd:element name="Gefahrenklasse" type="AttributEnum_Type" minOccurs="0"/>
   
<xsd:element name="Beruf" type="AttributString_Type" minOccurs="0"/>
   
<xsd:element name="MedizinischerBeruf" type="AttributEnum_Type" minOccurs="0"/>
   
<xsd:element name="FreizeitSportRisiken" type="AttributEnum_Type" minOccurs="0" maxOccurs="unbounded"/>
   
<xsd:element name="Risikozuschlaege" type="AttributEnum_Type" minOccurs="0" maxOccurs="unbounded"/>
   
<xsd:element name="GesetzlicheUV" type="AttributEnum_Type" minOccurs="0"/>
   
<xsd:element name="PersonenartKranken" type="AttributEnum_Type" minOccurs="0"/>
   
<xsd:element name="Berufsgruppe" type="AttributEnum_Type" minOccurs="0"/>
   
<xsd:element name="ManuelleTaetigkeit" type="AttributEnum_Type" minOccurs="0"/>
   
<xsd:element name="BehandelnderArzt" type="xsd:string" minOccurs="0"/>
   
<xsd:element name="KontaktRueckfragen" type="xsd:string" minOccurs="0"/>
   
<xsd:element name="ZusaetzlicheRisikodaten" type="ZusaetzlicheRisikodaten_Type" minOccurs="0" maxOccurs="unbounded"/>
 
</xsd:sequence>
</xsd:complexType>

element RisikoNatPerson_Type/Gewicht
diagram omds3_ON2_Antrag_Common_p420.png
namespace urn:omds3CommonServiceTypes-1-1-0
type AttributInt_Type
properties
minOcc 0
maxOcc 1
content complex
children Aenderbar Bezeichnung BeschreibungTxt Msg Pflichtfeld Value Default Values Min Max
source <xsd:element name="Gewicht" type="AttributInt_Type" minOccurs="0"/>

element RisikoNatPerson_Type/Groesse
diagram omds3_ON2_Antrag_Common_p421.png
namespace urn:omds3CommonServiceTypes-1-1-0
type AttributInt_Type
properties
minOcc 0
maxOcc 1
content complex
children Aenderbar Bezeichnung BeschreibungTxt Msg Pflichtfeld Value Default Values Min Max
source <xsd:element name="Groesse" type="AttributInt_Type" minOccurs="0"/>

element RisikoNatPerson_Type/Raucher
diagram omds3_ON2_Antrag_Common_p422.png
namespace urn:omds3CommonServiceTypes-1-1-0
type Raucher_Type
properties
minOcc 0
maxOcc 1
content complex
children Aenderbar Bezeichnung BeschreibungTxt Msg
source <xsd:element name="Raucher" type="Raucher_Type" minOccurs="0"/>

element RisikoNatPerson_Type/Sozialversicherungsanstalt
diagram omds3_ON2_Antrag_Common_p423.png
namespace urn:omds3CommonServiceTypes-1-1-0
type AttributEnum_Type
properties
minOcc 0
maxOcc 1
content complex
children Aenderbar Bezeichnung BeschreibungTxt Msg Values MinAnz Value Default
source <xsd:element name="Sozialversicherungsanstalt" type="AttributEnum_Type" minOccurs="0"/>

element RisikoNatPerson_Type/Gefahrenklasse
diagram omds3_ON2_Antrag_Common_p424.png
namespace urn:omds3CommonServiceTypes-1-1-0
type AttributEnum_Type
properties
minOcc 0
maxOcc 1
content complex
children Aenderbar Bezeichnung BeschreibungTxt Msg Values MinAnz Value Default
source <xsd:element name="Gefahrenklasse" type="AttributEnum_Type" minOccurs="0"/>

element RisikoNatPerson_Type/Beruf
diagram omds3_ON2_Antrag_Common_p425.png
namespace urn:omds3CommonServiceTypes-1-1-0
type AttributString_Type
properties
minOcc 0
maxOcc 1
content complex
children Aenderbar Bezeichnung BeschreibungTxt Msg Pflichtfeld Value Default Regex MaxLaenge MinLaenge Values
source <xsd:element name="Beruf" type="AttributString_Type" minOccurs="0"/>

element RisikoNatPerson_Type/MedizinischerBeruf
diagram omds3_ON2_Antrag_Common_p426.png
namespace urn:omds3CommonServiceTypes-1-1-0
type AttributEnum_Type
properties
minOcc 0
maxOcc 1
content complex
children Aenderbar Bezeichnung BeschreibungTxt Msg Values MinAnz Value Default
source <xsd:element name="MedizinischerBeruf" type="AttributEnum_Type" minOccurs="0"/>

element RisikoNatPerson_Type/FreizeitSportRisiken
diagram omds3_ON2_Antrag_Common_p427.png
namespace urn:omds3CommonServiceTypes-1-1-0
type AttributEnum_Type
properties
minOcc 0
maxOcc unbounded
content complex
children Aenderbar Bezeichnung BeschreibungTxt Msg Values MinAnz Value Default
source <xsd:element name="FreizeitSportRisiken" type="AttributEnum_Type" minOccurs="0" maxOccurs="unbounded"/>

element RisikoNatPerson_Type/Risikozuschlaege
diagram omds3_ON2_Antrag_Common_p428.png
namespace urn:omds3CommonServiceTypes-1-1-0
type AttributEnum_Type
properties
minOcc 0
maxOcc unbounded
content complex
children Aenderbar Bezeichnung BeschreibungTxt Msg Values MinAnz Value Default
source <xsd:element name="Risikozuschlaege" type="AttributEnum_Type" minOccurs="0" maxOccurs="unbounded"/>

element RisikoNatPerson_Type/GesetzlicheUV
diagram omds3_ON2_Antrag_Common_p429.png
namespace urn:omds3CommonServiceTypes-1-1-0
type AttributEnum_Type
properties
minOcc 0
maxOcc 1
content complex
children Aenderbar Bezeichnung BeschreibungTxt Msg Values MinAnz Value Default
source <xsd:element name="GesetzlicheUV" type="AttributEnum_Type" minOccurs="0"/>

element RisikoNatPerson_Type/PersonenartKranken
diagram omds3_ON2_Antrag_Common_p430.png
namespace urn:omds3CommonServiceTypes-1-1-0
type AttributEnum_Type
properties
minOcc 0
maxOcc 1
content complex
children Aenderbar Bezeichnung BeschreibungTxt Msg Values MinAnz Value Default
source <xsd:element name="PersonenartKranken" type="AttributEnum_Type" minOccurs="0"/>

element RisikoNatPerson_Type/Berufsgruppe
diagram omds3_ON2_Antrag_Common_p431.png
namespace urn:omds3CommonServiceTypes-1-1-0
type AttributEnum_Type
properties
minOcc 0
maxOcc 1
content complex
children Aenderbar Bezeichnung BeschreibungTxt Msg Values MinAnz Value Default
source <xsd:element name="Berufsgruppe" type="AttributEnum_Type" minOccurs="0"/>

element RisikoNatPerson_Type/ManuelleTaetigkeit
diagram omds3_ON2_Antrag_Common_p432.png
namespace urn:omds3CommonServiceTypes-1-1-0
type AttributEnum_Type
properties
minOcc 0
maxOcc 1
content complex
children Aenderbar Bezeichnung BeschreibungTxt Msg Values MinAnz Value Default
source <xsd:element name="ManuelleTaetigkeit" type="AttributEnum_Type" minOccurs="0"/>

element RisikoNatPerson_Type/BehandelnderArzt
diagram omds3_ON2_Antrag_Common_p433.png
namespace urn:omds3CommonServiceTypes-1-1-0
type xsd:string
properties
minOcc 0
maxOcc 1
content simple
source <xsd:element name="BehandelnderArzt" type="xsd:string" minOccurs="0"/>

element RisikoNatPerson_Type/KontaktRueckfragen
diagram omds3_ON2_Antrag_Common_p434.png
namespace urn:omds3CommonServiceTypes-1-1-0
type xsd:string
properties
minOcc 0
maxOcc 1
content simple
source <xsd:element name="KontaktRueckfragen" type="xsd:string" minOccurs="0"/>

element RisikoNatPerson_Type/ZusaetzlicheRisikodaten
diagram omds3_ON2_Antrag_Common_p435.png
namespace urn:omds3CommonServiceTypes-1-1-0
type ZusaetzlicheRisikodaten_Type
properties
minOcc 0
maxOcc unbounded
content complex
source <xsd:element name="ZusaetzlicheRisikodaten" type="ZusaetzlicheRisikodaten_Type" minOccurs="0" maxOccurs="unbounded"/>

complexType SchadenObjektSpezifikation_Type
diagram omds3_ON2_Antrag_Common_p436.png
namespace urn:omds3CommonServiceTypes-1-1-0
type extension of ObjektSpezifikation_Type
properties
base ObjektSpezifikation_Type
children Geschaeftsfallnummer Schadennr
annotation
documentation
Die Spezifikation eines Schadenobjektes
source <xsd:complexType name="SchadenObjektSpezifikation_Type">
 
<xsd:annotation>
   
<xsd:documentation>Die Spezifikation eines Schadenobjektes</xsd:documentation>
 
</xsd:annotation>
 
<xsd:complexContent>
   
<xsd:extension base="ObjektSpezifikation_Type">
     
<xsd:choice>
       
<xsd:element name="Geschaeftsfallnummer" type="ObjektId_Type">
         
<xsd:annotation>
           
<xsd:documentation>Eine Geschaeftsfallnummer</xsd:documentation>
         
</xsd:annotation>
       
</xsd:element>
       
<xsd:element name="Schadennr" type="omds:Schadennr">
         
<xsd:annotation>
           
<xsd:documentation>Schadennummer als omds:Schadennr</xsd:documentation>
         
</xsd:annotation>
       
</xsd:element>
     
</xsd:choice>
   
</xsd:extension>
 
</xsd:complexContent>
</xsd:complexType>

element SchadenObjektSpezifikation_Type/Geschaeftsfallnummer
diagram omds3_ON2_Antrag_Common_p437.png
namespace urn:omds3CommonServiceTypes-1-1-0
type ObjektId_Type
properties
content complex
children Id GueltigAb OrdnungsbegriffZuordFremd
annotation
documentation
Eine Geschaeftsfallnummer
source <xsd:element name="Geschaeftsfallnummer" type="ObjektId_Type">
 
<xsd:annotation>
   
<xsd:documentation>Eine Geschaeftsfallnummer</xsd:documentation>
 
</xsd:annotation>
</xsd:element>

element SchadenObjektSpezifikation_Type/Schadennr
diagram omds3_ON2_Antrag_Common_p438.png
namespace urn:omds3CommonServiceTypes-1-1-0
type omds:Schadennr
properties
content simple
facets
Kind Value Annotation
minLength 1
maxLength 35
annotation
documentation
Schadennummer als omds:Schadennr
source <xsd:element name="Schadennr" type="omds:Schadennr">
 
<xsd:annotation>
   
<xsd:documentation>Schadennummer als omds:Schadennr</xsd:documentation>
 
</xsd:annotation>
</xsd:element>

complexType Selbstbehalt_Type
diagram omds3_ON2_Antrag_Common_p439.png
namespace urn:omds3CommonServiceTypes-1-1-0
properties
final #all
children Selbstbehalt SelbstbehaltProzentVs SelbstbehaltMinBetrag SelbstbehaltMaxBetrag
annotation
documentation
Dient zur Abbildung eines Selbstbehalts
source <xsd:complexType name="Selbstbehalt_Type" final="#all">
 
<xsd:annotation>
   
<xsd:documentation>Dient zur Abbildung eines Selbstbehalts</xsd:documentation>
 
</xsd:annotation>
 
<xsd:sequence>
   
<!-- Definition eines choice möglich zur Schärfung des Schemas? -->
   
<xsd:element name="Selbstbehalt" type="omds:decimal" minOccurs="0">
     
<xsd:annotation>
       
<xsd:documentation>Absoluter Betrag eines Selbstbehalts</xsd:documentation>
     
</xsd:annotation>
   
</xsd:element>
   
<xsd:element name="SelbstbehaltProzentVs" type="xsd:unsignedByte" minOccurs="0">
     
<xsd:annotation>
       
<xsd:documentation>Selbstbehalt in Prozent der Versicherungssumme</xsd:documentation>
     
</xsd:annotation>
   
</xsd:element>
   
<xsd:element name="SelbstbehaltMinBetrag" type="omds:decimal" minOccurs="0">
     
<xsd:annotation>
       
<xsd:documentation>Minimalbetrag eines Selbstbehalts</xsd:documentation>
     
</xsd:annotation>
   
</xsd:element>
   
<xsd:element name="SelbstbehaltMaxBetrag" type="omds:decimal" minOccurs="0">
     
<xsd:annotation>
       
<xsd:documentation>Maximale Höhe eines Selbstbehalts</xsd:documentation>
     
</xsd:annotation>
   
</xsd:element>
 
</xsd:sequence>
</xsd:complexType>

element Selbstbehalt_Type/Selbstbehalt
diagram omds3_ON2_Antrag_Common_p440.png
namespace urn:omds3CommonServiceTypes-1-1-0
type omds:decimal
properties
minOcc 0
maxOcc 1
content simple
facets
Kind Value Annotation
totalDigits 11
fractionDigits 2
pattern -?\d{1,9}[.]\d\d
annotation
documentation
Absoluter Betrag eines Selbstbehalts
source <xsd:element name="Selbstbehalt" type="omds:decimal" minOccurs="0">
 
<xsd:annotation>
   
<xsd:documentation>Absoluter Betrag eines Selbstbehalts</xsd:documentation>
 
</xsd:annotation>
</xsd:element>

element Selbstbehalt_Type/SelbstbehaltProzentVs
diagram omds3_ON2_Antrag_Common_p441.png
namespace urn:omds3CommonServiceTypes-1-1-0
type xsd:unsignedByte
properties
minOcc 0
maxOcc 1
content simple
annotation
documentation
Selbstbehalt in Prozent der Versicherungssumme
source <xsd:element name="SelbstbehaltProzentVs" type="xsd:unsignedByte" minOccurs="0">
 
<xsd:annotation>
   
<xsd:documentation>Selbstbehalt in Prozent der Versicherungssumme</xsd:documentation>
 
</xsd:annotation>
</xsd:element>

element Selbstbehalt_Type/SelbstbehaltMinBetrag
diagram omds3_ON2_Antrag_Common_p442.png
namespace urn:omds3CommonServiceTypes-1-1-0
type omds:decimal
properties
minOcc 0
maxOcc 1
content simple
facets
Kind Value Annotation
totalDigits 11
fractionDigits 2
pattern -?\d{1,9}[.]\d\d
annotation
documentation
Minimalbetrag eines Selbstbehalts
source <xsd:element name="SelbstbehaltMinBetrag" type="omds:decimal" minOccurs="0">
 
<xsd:annotation>
   
<xsd:documentation>Minimalbetrag eines Selbstbehalts</xsd:documentation>
 
</xsd:annotation>
</xsd:element>

element Selbstbehalt_Type/SelbstbehaltMaxBetrag
diagram omds3_ON2_Antrag_Common_p443.png
namespace urn:omds3CommonServiceTypes-1-1-0
type omds:decimal
properties
minOcc 0
maxOcc 1
content simple
facets
Kind Value Annotation
totalDigits 11
fractionDigits 2
pattern -?\d{1,9}[.]\d\d
annotation
documentation
Maximale Höhe eines Selbstbehalts
source <xsd:element name="SelbstbehaltMaxBetrag" type="omds:decimal" minOccurs="0">
 
<xsd:annotation>
   
<xsd:documentation>Maximale Höhe eines Selbstbehalts</xsd:documentation>
 
</xsd:annotation>
</xsd:element>

complexType ServiceFault
diagram omds3_ON2_Antrag_Common_p444.png
namespace urn:omds3CommonServiceTypes-1-1-0
children errorType errorCode errorMsg elementReference
used by
elements ResponseStatus_Type/Meldungen BasisProduktbaustein_Type/Meldungen serviceFault OMDSPackageListResponse/ServiceFault OMDSPackageResponse/ServiceFault RequestedOMDSPackage/ServiceFault ArcImageInfosResponse/ServiceFault ArcImageResponse/ServiceFault DeepLinkBusinessObjectResponse/ServiceFault
annotation
documentation
Enthält eventuelle Fehlermeldungen + Fehlercode + Fehlertyp.
source <xsd:complexType name="ServiceFault">
 
<xsd:annotation>
   
<xsd:documentation>Enthält eventuelle Fehlermeldungen + Fehlercode + Fehlertyp.</xsd:documentation>
 
</xsd:annotation>
 
<xsd:sequence>
   
<xsd:element name="errorType">
     
<xsd:annotation>
       
<xsd:documentation>Fehlertyp ( 1 = Fehler, 2 = Warnung, 3 = Hinweis)
                   
</xsd:documentation>
     
</xsd:annotation>
     
<xsd:simpleType>
       
<xsd:restriction base="xsd:integer">
         
<xsd:pattern value="1">
           
<xsd:annotation>
             
<xsd:documentation>Fehler</xsd:documentation>
           
</xsd:annotation>
         
</xsd:pattern>
         
<xsd:pattern value="2">
           
<xsd:annotation>
             
<xsd:documentation>Warnung</xsd:documentation>
           
</xsd:annotation>
         
</xsd:pattern>
         
<xsd:pattern value="3">
           
<xsd:annotation>
             
<xsd:documentation>Hinweis</xsd:documentation>
           
</xsd:annotation>
         
</xsd:pattern>
       
</xsd:restriction>
     
</xsd:simpleType>
   
</xsd:element>
   
<xsd:element name="errorCode" type="xsd:integer">
     
<xsd:annotation>
       
<xsd:documentation>Fehlercode entsprechend allgemeiner Fehlerliste
                   
</xsd:documentation>
     
</xsd:annotation>
   
</xsd:element>
   
<xsd:element name="errorMsg" type="xsd:string">
     
<xsd:annotation>
       
<xsd:documentation>Eine ausgeschriebene Fehlermeldung, für den User</xsd:documentation>
     
</xsd:annotation>
   
</xsd:element>
   
<xsd:element name="elementReference" type="xsd:string" minOccurs="0">
     
<xsd:annotation>
       
<xsd:documentation>Optional die Referenz auf ein Element</xsd:documentation>
     
</xsd:annotation>
   
</xsd:element>
 
</xsd:sequence>
</xsd:complexType>

element ServiceFault/errorType
diagram omds3_ON2_Antrag_Common_p445.png
namespace urn:omds3CommonServiceTypes-1-1-0
type restriction of xsd:integer
properties
content simple
facets
Kind Value Annotation
pattern 1
documentation
Fehler
pattern 2
documentation
Warnung
pattern 3
documentation
Hinweis
annotation
documentation
Fehlertyp ( 1 = Fehler, 2 = Warnung, 3 = Hinweis)
                   
source <xsd:element name="errorType">
 
<xsd:annotation>
   
<xsd:documentation>Fehlertyp ( 1 = Fehler, 2 = Warnung, 3 = Hinweis)
                   
</xsd:documentation>
 
</xsd:annotation>
 
<xsd:simpleType>
   
<xsd:restriction base="xsd:integer">
     
<xsd:pattern value="1">
       
<xsd:annotation>
         
<xsd:documentation>Fehler</xsd:documentation>
       
</xsd:annotation>
     
</xsd:pattern>
     
<xsd:pattern value="2">
       
<xsd:annotation>
         
<xsd:documentation>Warnung</xsd:documentation>
       
</xsd:annotation>
     
</xsd:pattern>
     
<xsd:pattern value="3">
       
<xsd:annotation>
         
<xsd:documentation>Hinweis</xsd:documentation>
       
</xsd:annotation>
     
</xsd:pattern>
   
</xsd:restriction>
 
</xsd:simpleType>
</xsd:element>

element ServiceFault/errorCode
diagram omds3_ON2_Antrag_Common_p446.png
namespace urn:omds3CommonServiceTypes-1-1-0
type xsd:integer
properties
content simple
annotation
documentation
Fehlercode entsprechend allgemeiner Fehlerliste
                   
source <xsd:element name="errorCode" type="xsd:integer">
 
<xsd:annotation>
   
<xsd:documentation>Fehlercode entsprechend allgemeiner Fehlerliste
                   
</xsd:documentation>
 
</xsd:annotation>
</xsd:element>

element ServiceFault/errorMsg
diagram omds3_ON2_Antrag_Common_p447.png
namespace urn:omds3CommonServiceTypes-1-1-0
type xsd:string
properties
content simple
annotation
documentation
Eine ausgeschriebene Fehlermeldung, für den User
source <xsd:element name="errorMsg" type="xsd:string">
 
<xsd:annotation>
   
<xsd:documentation>Eine ausgeschriebene Fehlermeldung, für den User</xsd:documentation>
 
</xsd:annotation>
</xsd:element>

element ServiceFault/elementReference
diagram omds3_ON2_Antrag_Common_p448.png
namespace urn:omds3CommonServiceTypes-1-1-0
type xsd:string
properties
minOcc 0
maxOcc 1
content simple
annotation
documentation
Optional die Referenz auf ein Element
source <xsd:element name="elementReference" type="xsd:string" minOccurs="0">
 
<xsd:annotation>
   
<xsd:documentation>Optional die Referenz auf ein Element</xsd:documentation>
 
</xsd:annotation>
</xsd:element>

complexType TechnicalKeyValue_Type
diagram omds3_ON2_Antrag_Common_p449.png
namespace urn:omds3CommonServiceTypes-1-1-0
children Key Value
used by
element CommonRequest_Type/TechnischeParameter
annotation
documentation
Typ für nicht weiter spezifizierte technische Parameter
source <xsd:complexType name="TechnicalKeyValue_Type">
 
<xsd:annotation>
   
<xsd:documentation>Typ für nicht weiter spezifizierte technische Parameter</xsd:documentation>
 
</xsd:annotation>
 
<xsd:sequence>
   
<xsd:element name="Key" type="xsd:string">
     
<xsd:annotation>
       
<xsd:documentation>beliebiger Schlüssel</xsd:documentation>
     
</xsd:annotation>
   
</xsd:element>
   
<xsd:element name="Value" type="xsd:string">
     
<xsd:annotation>
       
<xsd:documentation>beliebiger Wert</xsd:documentation>
     
</xsd:annotation>
   
</xsd:element>
 
</xsd:sequence>
</xsd:complexType>

element TechnicalKeyValue_Type/Key
diagram omds3_ON2_Antrag_Common_p450.png
namespace urn:omds3CommonServiceTypes-1-1-0
type xsd:string
properties
content simple
annotation
documentation
beliebiger Schlüssel
source <xsd:element name="Key" type="xsd:string">
 
<xsd:annotation>
   
<xsd:documentation>beliebiger Schlüssel</xsd:documentation>
 
</xsd:annotation>
</xsd:element>

element TechnicalKeyValue_Type/Value
diagram omds3_ON2_Antrag_Common_p451.png
namespace urn:omds3CommonServiceTypes-1-1-0
type xsd:string
properties
content simple
annotation
documentation
beliebiger Wert
source <xsd:element name="Value" type="xsd:string">
 
<xsd:annotation>
   
<xsd:documentation>beliebiger Wert</xsd:documentation>
 
</xsd:annotation>
</xsd:element>

complexType TechnischesObjekt_Type
diagram omds3_ON2_Antrag_Common_p452.png
namespace urn:omds3CommonServiceTypes-1-1-0
properties
abstract true
used by
elements CommonRequest_Type/TechnischeObjekte CommonResponse_Type/TechnischeObjekte
annotation
documentation
VU-spezifische Erweiterungsmöglichkeit für technische Daten
source <xsd:complexType name="TechnischesObjekt_Type" abstract="true">
 
<xsd:annotation>
   
<xsd:documentation>VU-spezifische Erweiterungsmöglichkeit für technische Daten</xsd:documentation>
 
</xsd:annotation>
</xsd:complexType>

complexType Upload_Dokument_Type
diagram omds3_ON2_Antrag_Common_p453.png
namespace urn:omds3CommonServiceTypes-1-1-0
children Name Mimetype Content DocumentType
annotation
documentation
Typ fuer den Upload von Dokumenten mit base64 encodiertem Dokument, Mimetype und Filename
source <xsd:complexType name="Upload_Dokument_Type">
 
<xsd:annotation>
   
<xsd:documentation>Typ fuer den Upload von Dokumenten mit base64 encodiertem Dokument, Mimetype und Filename</xsd:documentation>
 
</xsd:annotation>
 
<xsd:sequence>
   
<xsd:element name="Name" type="xsd:string">
     
<xsd:annotation>
       
<xsd:documentation>Der Name des Dokuments.</xsd:documentation>
     
</xsd:annotation>
   
</xsd:element>
   
<xsd:element name="Mimetype" type="xsd:string">
     
<xsd:annotation>
       
<xsd:documentation>Der Mime-Type des Dokuments gemäß IANA</xsd:documentation>
     
</xsd:annotation>
   
</xsd:element>
   
<xsd:element name="Content" type="xsd:base64Binary" xmime:expectedContentTypes="application/octet-stream">
     
<xsd:annotation>
       
<xsd:documentation>Das Dokument selbst als base64Binary</xsd:documentation>
     
</xsd:annotation>
   
</xsd:element>
   
<xsd:element name="DocumentType" type="DocumentType">
     
<xsd:annotation>
       
<xsd:documentation>Der inhaltliche Typ des Dokuments, z.B. Polizze oder Finanzamtsbestätigung als Code</xsd:documentation>
     
</xsd:annotation>
   
</xsd:element>
 
</xsd:sequence>
</xsd:complexType>

element Upload_Dokument_Type/Name
diagram omds3_ON2_Antrag_Common_p454.png
namespace urn:omds3CommonServiceTypes-1-1-0
type xsd:string
properties
content simple
annotation
documentation
Der Name des Dokuments.
source <xsd:element name="Name" type="xsd:string">
 
<xsd:annotation>
   
<xsd:documentation>Der Name des Dokuments.</xsd:documentation>
 
</xsd:annotation>
</xsd:element>

element Upload_Dokument_Type/Mimetype
diagram omds3_ON2_Antrag_Common_p455.png
namespace urn:omds3CommonServiceTypes-1-1-0
type xsd:string
properties
content simple
annotation
documentation
Der Mime-Type des Dokuments gemäß IANA
source <xsd:element name="Mimetype" type="xsd:string">
 
<xsd:annotation>
   
<xsd:documentation>Der Mime-Type des Dokuments gemäß IANA</xsd:documentation>
 
</xsd:annotation>
</xsd:element>

element Upload_Dokument_Type/Content
diagram omds3_ON2_Antrag_Common_p456.png
namespace urn:omds3CommonServiceTypes-1-1-0
type xsd:base64Binary
properties
content simple
annotation
documentation
Das Dokument selbst als base64Binary
source <xsd:element name="Content" type="xsd:base64Binary" xmime:expectedContentTypes="application/octet-stream">
 
<xsd:annotation>
   
<xsd:documentation>Das Dokument selbst als base64Binary</xsd:documentation>
 
</xsd:annotation>
</xsd:element>

element Upload_Dokument_Type/DocumentType
diagram omds3_ON2_Antrag_Common_p457.png
namespace urn:omds3CommonServiceTypes-1-1-0
type DocumentType
properties
content simple
facets
Kind Value Annotation
enumeration 0
documentation
Sonstiges
enumeration 1
documentation
Antrag
enumeration 2
documentation
Deckungsbestätigung
enumeration 3
documentation
Erstpolizze
enumeration 4
documentation
Folgepolizze
enumeration 5
documentation
Zusatzvereinbarungen
enumeration 6
documentation
Vinkulierungen
enumeration 7
documentation
Bewertungsgutachten
enumeration 8
documentation
Verständigung Gewinnbeteiligungen
enumeration 9
documentation
Umsatz/Lohnsummenmeldung
enumeration 10
documentation
Umsatz/Lohnsummenabrechnung
enumeration 11
documentation
BU-Summenmeldung
enumeration 12
documentation
BU-Summenabrechnung
enumeration 13
documentation
Finanzamtsbestätigung
enumeration 14
documentation
Kündigung
enumeration 15
documentation
Stornopolizze
enumeration 16
documentation
Schadenmeldung
enumeration 17
documentation
Schadennachtrag
enumeration 18
documentation
Gutachten
enumeration 19
documentation
Behördliche Anzeigebestätigung
enumeration 20
documentation
Kostenvoranschlag
enumeration 21
documentation
Rechnung
enumeration 22
documentation
Schadenablehnung
enumeration 23
documentation
Schadenfoto
enumeration 24
documentation
Abfindungserklärung
enumeration 25
documentation
Restwertangebot
enumeration 26
documentation
Schreiben Rechtsanwalt
enumeration 27
documentation
Prämienvergleich
enumeration 28
documentation
Angebot
enumeration 29
documentation
Einzelberatungsprotokoll
enumeration 30
documentation
Gesundheitsfragen
enumeration 31
documentation
SEPA-Mandat
enumeration 32
documentation
Unterschriebener Antrag
enumeration 33
documentation
Bestätigung elektronische Kommunikation
enumeration 34
documentation
Basisblatt
enumeration 35
documentation
Maklervollmacht
enumeration 36
documentation
Beratungsprotokoll
enumeration 37
documentation
Bestätigung Leasing-Devinkulierung
enumeration 38
documentation
B/M Stufenbestätigung
enumeration 39
documentation
Kundenprofil
enumeration 40
documentation
Beilage
enumeration 41
documentation
Anmeldung Kundenportal
annotation
documentation
Der inhaltliche Typ des Dokuments, z.B. Polizze oder Finanzamtsbestätigung als Code
source <xsd:element name="DocumentType" type="DocumentType">
 
<xsd:annotation>
   
<xsd:documentation>Der inhaltliche Typ des Dokuments, z.B. Polizze oder Finanzamtsbestätigung als Code</xsd:documentation>
 
</xsd:annotation>
</xsd:element>

complexType Verkaufsprodukt_Type
diagram omds3_ON2_Antrag_Common_p458.png
namespace urn:omds3CommonServiceTypes-1-1-0
type extension of Produktbaustein_Type
properties
base Produktbaustein_Type
abstract true
children Id Bezeichnung Bedingungen Meldungen VtgEnde Praemie JahrespraemieNto VtgBeg Verkaufsproduktgeneration Berechnungsvariante Vermittlernr omds:EL-Rahmenvereinbarung ZusaetzlicheVerkaufproduktdaten
used by
complexType VerkaufsproduktGenerisch_Type
annotation
documentation
Basistyp für ein Produktbündel
source <xsd:complexType name="Verkaufsprodukt_Type" abstract="true">
 
<xsd:annotation>
   
<xsd:documentation>Basistyp für ein Produktbündel</xsd:documentation>
 
</xsd:annotation>
 
<xsd:complexContent>
   
<xsd:extension base="Produktbaustein_Type">
     
<xsd:sequence>
       
<xsd:element name="VtgBeg" type="omds:Datum"/>
       
<xsd:element name="Verkaufsproduktgeneration" type="xsd:string" minOccurs="0"/>
       
<xsd:element name="Berechnungsvariante" type="Berechnungsvariante_Type" minOccurs="0">
         
<xsd:annotation>
           
<xsd:documentation>Ermöglicht eine Vorgabe für die Produktkonfiguration durch den Serviceprovider: von "basic = Basiskonfiguration" über "medium" bis "top" = vollumfänglich".</xsd:documentation>
         
</xsd:annotation>
       
</xsd:element>
       
<xsd:element name="Vermittlernr" type="omds:Vermnr" minOccurs="0">
         
<xsd:annotation>
           
<xsd:documentation>Vermittlernummer die Auswirkung auf die Konditionen hat, sinnvoll wenn ein ServiceConsumer recht auf mehrere Vermittlernummern hat.</xsd:documentation>
         
</xsd:annotation>
       
</xsd:element>
       
<xsd:element ref="omds:EL-Rahmenvereinbarung" minOccurs="0"/>
       
<xsd:element name="ZusaetzlicheVerkaufproduktdaten" type="ZusaetzlicheVerkaufproduktdaten_Type" minOccurs="0" maxOccurs="unbounded"/>
     
</xsd:sequence>
   
</xsd:extension>
 
</xsd:complexContent>
</xsd:complexType>

element Verkaufsprodukt_Type/VtgBeg
diagram omds3_ON2_Antrag_Common_p459.png
namespace urn:omds3CommonServiceTypes-1-1-0
type omds:Datum
properties
content simple
facets
Kind Value Annotation
minInclusive 1900-01-01
maxInclusive 9999-12-31
source <xsd:element name="VtgBeg" type="omds:Datum"/>

element Verkaufsprodukt_Type/Verkaufsproduktgeneration
diagram omds3_ON2_Antrag_Common_p460.png
namespace urn:omds3CommonServiceTypes-1-1-0
type xsd:string
properties
minOcc 0
maxOcc 1
content simple
source <xsd:element name="Verkaufsproduktgeneration" type="xsd:string" minOccurs="0"/>

element Verkaufsprodukt_Type/Berechnungsvariante
diagram omds3_ON2_Antrag_Common_p461.png
namespace urn:omds3CommonServiceTypes-1-1-0
type Berechnungsvariante_Type
properties
minOcc 0
maxOcc 1
content simple
facets
Kind Value Annotation
enumeration basic
enumeration medium
enumeration top
annotation
documentation
Ermöglicht eine Vorgabe für die Produktkonfiguration durch den Serviceprovider: von "basic = Basiskonfiguration" über "medium" bis "top" = vollumfänglich".
source <xsd:element name="Berechnungsvariante" type="Berechnungsvariante_Type" minOccurs="0">
 
<xsd:annotation>
   
<xsd:documentation>Ermöglicht eine Vorgabe für die Produktkonfiguration durch den Serviceprovider: von "basic = Basiskonfiguration" über "medium" bis "top" = vollumfänglich".</xsd:documentation>
 
</xsd:annotation>
</xsd:element>

element Verkaufsprodukt_Type/Vermittlernr
diagram omds3_ON2_Antrag_Common_p462.png
namespace urn:omds3CommonServiceTypes-1-1-0
type omds:Vermnr
properties
minOcc 0
maxOcc 1
content simple
facets
Kind Value Annotation
minLength 1
maxLength 10
annotation
documentation
Vermittlernummer die Auswirkung auf die Konditionen hat, sinnvoll wenn ein ServiceConsumer recht auf mehrere Vermittlernummern hat.
source <xsd:element name="Vermittlernr" type="omds:Vermnr" minOccurs="0">
 
<xsd:annotation>
   
<xsd:documentation>Vermittlernummer die Auswirkung auf die Konditionen hat, sinnvoll wenn ein ServiceConsumer recht auf mehrere Vermittlernummern hat.</xsd:documentation>
 
</xsd:annotation>
</xsd:element>

element Verkaufsprodukt_Type/ZusaetzlicheVerkaufproduktdaten
diagram omds3_ON2_Antrag_Common_p463.png
namespace urn:omds3CommonServiceTypes-1-1-0
type ZusaetzlicheVerkaufproduktdaten_Type
properties
minOcc 0
maxOcc unbounded
content complex
source <xsd:element name="ZusaetzlicheVerkaufproduktdaten" type="ZusaetzlicheVerkaufproduktdaten_Type" minOccurs="0" maxOccurs="unbounded"/>

complexType VerkaufsproduktGenerisch_Type
diagram omds3_ON2_Antrag_Common_p464.png
namespace urn:omds3CommonServiceTypes-1-1-0
type extension of Verkaufsprodukt_Type
properties
base Verkaufsprodukt_Type
abstract true
children Id Bezeichnung Bedingungen Meldungen VtgEnde Praemie JahrespraemieNto VtgBeg Verkaufsproduktgeneration Berechnungsvariante Vermittlernr omds:EL-Rahmenvereinbarung ZusaetzlicheVerkaufproduktdaten Eingeschlossen EinschlussAenderbar AttributMetadaten BeschreibungTxt
annotation
documentation
Basistyp für ein Produktbündel, 2. Generation
source <xsd:complexType name="VerkaufsproduktGenerisch_Type" abstract="true">
 
<xsd:annotation>
   
<xsd:documentation>Basistyp für ein Produktbündel, 2. Generation</xsd:documentation>
 
</xsd:annotation>
 
<xsd:complexContent>
   
<xsd:extension base="Verkaufsprodukt_Type">
     
<xsd:sequence>
       
<xsd:element name="Eingeschlossen" type="xsd:boolean">
         
<xsd:annotation>
           
<xsd:documentation>Ob dieser Produktbaustein eingeschlossen ist oder nicht</xsd:documentation>
         
</xsd:annotation>
       
</xsd:element>
       
<xsd:element name="EinschlussAenderbar" type="xsd:boolean" minOccurs="0">
         
<xsd:annotation>
           
<xsd:documentation>Ob der im Response vorgebene Einschluss änderbar ist. Optional </xsd:documentation>
         
</xsd:annotation>
       
</xsd:element>
       
<xsd:element name="AttributMetadaten" type="AttributMetadaten_Type" minOccurs="0" maxOccurs="unbounded">
         
<xsd:annotation>
           
<xsd:documentation>Optional Metadaten zu Attributen</xsd:documentation>
         
</xsd:annotation>
       
</xsd:element>
       
<xsd:element name="BeschreibungTxt" type="xsd:string" minOccurs="0">
         
<xsd:annotation>
           
<xsd:documentation>Eine weitereführende Beschreibung des Bausteins für eine Anzeige.</xsd:documentation>
         
</xsd:annotation>
       
</xsd:element>
     
</xsd:sequence>
   
</xsd:extension>
 
</xsd:complexContent>
</xsd:complexType>

element VerkaufsproduktGenerisch_Type/Eingeschlossen
diagram omds3_ON2_Antrag_Common_p465.png
namespace urn:omds3CommonServiceTypes-1-1-0
type xsd:boolean
properties
content simple
annotation
documentation
Ob dieser Produktbaustein eingeschlossen ist oder nicht
source <xsd:element name="Eingeschlossen" type="xsd:boolean">
 
<xsd:annotation>
   
<xsd:documentation>Ob dieser Produktbaustein eingeschlossen ist oder nicht</xsd:documentation>
 
</xsd:annotation>
</xsd:element>

element VerkaufsproduktGenerisch_Type/EinschlussAenderbar
diagram omds3_ON2_Antrag_Common_p466.png
namespace urn:omds3CommonServiceTypes-1-1-0
type xsd:boolean
properties
minOcc 0
maxOcc 1
content simple
annotation
documentation
Ob der im Response vorgebene Einschluss änderbar ist. Optional
source <xsd:element name="EinschlussAenderbar" type="xsd:boolean" minOccurs="0">
 
<xsd:annotation>
   
<xsd:documentation>Ob der im Response vorgebene Einschluss änderbar ist. Optional </xsd:documentation>
 
</xsd:annotation>
</xsd:element>

element VerkaufsproduktGenerisch_Type/AttributMetadaten
diagram omds3_ON2_Antrag_Common_p467.png
namespace urn:omds3CommonServiceTypes-1-1-0
type AttributMetadaten_Type
properties
minOcc 0
maxOcc unbounded
content complex
children Attribut Aenderbar Bezeichnung BeschreibungTxt
annotation
documentation
Optional Metadaten zu Attributen
source <xsd:element name="AttributMetadaten" type="AttributMetadaten_Type" minOccurs="0" maxOccurs="unbounded">
 
<xsd:annotation>
   
<xsd:documentation>Optional Metadaten zu Attributen</xsd:documentation>
 
</xsd:annotation>
</xsd:element>

element VerkaufsproduktGenerisch_Type/BeschreibungTxt
diagram omds3_ON2_Antrag_Common_p468.png
namespace urn:omds3CommonServiceTypes-1-1-0
type xsd:string
properties
minOcc 0
maxOcc 1
content simple
annotation
documentation
Eine weitereführende Beschreibung des Bausteins für eine Anzeige.
source <xsd:element name="BeschreibungTxt" type="xsd:string" minOccurs="0">
 
<xsd:annotation>
   
<xsd:documentation>Eine weitereführende Beschreibung des Bausteins für eine Anzeige.</xsd:documentation>
 
</xsd:annotation>
</xsd:element>

complexType VersicherteLiegenschaft_Type
diagram omds3_ON2_Antrag_Common_p469.png
namespace urn:omds3CommonServiceTypes-1-1-0
type extension of VersichertesInteresseMitAttributMetadaten_Type
properties
base VersichertesInteresseMitAttributMetadaten_Type
children AttributMetadaten ObjektId Adresse BebauteFlaecheInQm UeberdachteFlaecheInQm
attributes
Name  Type  Use  Default  Fixed  Annotation
Lfnr  xsd:unsignedShort  required      
annotation
documentation
Versicherte Liegenschaft
source <xsd:complexType name="VersicherteLiegenschaft_Type">
 
<xsd:annotation>
   
<xsd:documentation>Versicherte Liegenschaft</xsd:documentation>
 
</xsd:annotation>
 
<xsd:complexContent>
   
<xsd:extension base="VersichertesInteresseMitAttributMetadaten_Type">
     
<xsd:sequence>
       
<xsd:element ref="ObjektId"/>
       
<xsd:element name="Adresse" type="omds:ADRESSE_Type"/>
       
<xsd:element name="BebauteFlaecheInQm" type="xsd:unsignedShort"/>
       
<xsd:element name="UeberdachteFlaecheInQm" type="xsd:unsignedShort"/>
     
</xsd:sequence>
   
</xsd:extension>
 
</xsd:complexContent>
</xsd:complexType>

element VersicherteLiegenschaft_Type/Adresse
diagram omds3_ON2_Antrag_Common_p470.png
namespace urn:omds3CommonServiceTypes-1-1-0
type omds:ADRESSE_Type
properties
content complex
used by
complexType Person_Type
attributes
Name  Type  Use  Default  Fixed  Annotation
Pac  xsd:unsignedInt  optional      
documentation
Postzertifizierter Adress Code
LandesCd  omds:LandesCd_Type  optional      
PLZ  derived by: xsd:string  optional      
Ort  derived by: xsd:string  optional      
Strasse  derived by: xsd:string  optional      
Hausnr  derived by: xsd:string  optional      
Zusatz  derived by: xsd:string  optional      
AdressID_VU  derived by: xsd:string  optional      
AdressID_Makler  derived by: xsd:string  optional      
source <xsd:element name="Adresse" type="omds:ADRESSE_Type"/>

element VersicherteLiegenschaft_Type/BebauteFlaecheInQm
diagram omds3_ON2_Antrag_Common_p471.png
namespace urn:omds3CommonServiceTypes-1-1-0
type xsd:unsignedShort
properties
content simple
source <xsd:element name="BebauteFlaecheInQm" type="xsd:unsignedShort"/>

element VersicherteLiegenschaft_Type/UeberdachteFlaecheInQm
diagram omds3_ON2_Antrag_Common_p472.png
namespace urn:omds3CommonServiceTypes-1-1-0
type xsd:unsignedShort
properties
content simple
source <xsd:element name="UeberdachteFlaecheInQm" type="xsd:unsignedShort"/>

complexType VersichertePerson_Type
diagram omds3_ON2_Antrag_Common_p473.png
namespace urn:omds3CommonServiceTypes-1-1-0
type extension of VersichertesInteresseMitAttributMetadaten_Type
properties
base VersichertesInteresseMitAttributMetadaten_Type
children AttributMetadaten RisikoNatPerson RisikoSonstPerson
attributes
Name  Type  Use  Default  Fixed  Annotation
Lfnr  xsd:unsignedShort  required      
annotation
documentation
Versicherte Person basierend auf VersichertesInteresse_Type. Lfnr muss mit Lfnr der Person übereinstimmen.
source <xsd:complexType name="VersichertePerson_Type">
 
<xsd:annotation>
   
<xsd:documentation>Versicherte Person basierend auf VersichertesInteresse_Type. Lfnr muss mit Lfnr der Person übereinstimmen.</xsd:documentation>
 
</xsd:annotation>
 
<xsd:complexContent>
   
<xsd:extension base="VersichertesInteresseMitAttributMetadaten_Type">
     
<xsd:sequence>
       
<xsd:choice minOccurs="0">
         
<xsd:element name="RisikoNatPerson" type="RisikoNatPerson_Type">
           
<xsd:annotation>
             
<xsd:documentation>Risikomerkmale natürlicher Personen</xsd:documentation>
           
</xsd:annotation>
         
</xsd:element>
         
<xsd:element name="RisikoSonstPerson"/>
       
</xsd:choice>
     
</xsd:sequence>
   
</xsd:extension>
 
</xsd:complexContent>
</xsd:complexType>

element VersichertePerson_Type/RisikoNatPerson
diagram omds3_ON2_Antrag_Common_p474.png
namespace urn:omds3CommonServiceTypes-1-1-0
type RisikoNatPerson_Type
properties
content complex
children Gewicht Groesse Raucher Sozialversicherungsanstalt Gefahrenklasse Beruf MedizinischerBeruf FreizeitSportRisiken Risikozuschlaege GesetzlicheUV PersonenartKranken Berufsgruppe ManuelleTaetigkeit BehandelnderArzt KontaktRueckfragen ZusaetzlicheRisikodaten
annotation
documentation
Risikomerkmale natürlicher Personen
source <xsd:element name="RisikoNatPerson" type="RisikoNatPerson_Type">
 
<xsd:annotation>
   
<xsd:documentation>Risikomerkmale natürlicher Personen</xsd:documentation>
 
</xsd:annotation>
</xsd:element>

element VersichertePerson_Type/RisikoSonstPerson
diagram omds3_ON2_Antrag_Common_p475.png
namespace urn:omds3CommonServiceTypes-1-1-0
source <xsd:element name="RisikoSonstPerson"/>

complexType VersichertesInteresse_Type
diagram omds3_ON2_Antrag_Common_p476.png
namespace urn:omds3CommonServiceTypes-1-1-0
properties
abstract true
used by
complexTypes Fahrzeug_Type VersichertesInteresseMitAttributMetadaten_Type
attributes
Name  Type  Use  Default  Fixed  Annotation
Lfnr  xsd:unsignedShort  required      
annotation
documentation
Abstrakter Obertyp für versicherte Interessen
source <xsd:complexType name="VersichertesInteresse_Type" abstract="true">
 
<xsd:annotation>
   
<xsd:documentation>Abstrakter Obertyp für versicherte Interessen</xsd:documentation>
 
</xsd:annotation>
 
<xsd:attribute name="Lfnr" type="xsd:unsignedShort" use="required"/>
</xsd:complexType>

attribute VersichertesInteresse_Type/@Lfnr
namespace urn:omds3CommonServiceTypes-1-1-0
type xsd:unsignedShort
properties
use required
source <xsd:attribute name="Lfnr" type="xsd:unsignedShort" use="required"/>

complexType VersichertesInteresseMitAttributMetadaten_Type
diagram omds3_ON2_Antrag_Common_p477.png
namespace urn:omds3CommonServiceTypes-1-1-0
type extension of VersichertesInteresse_Type
properties
base VersichertesInteresse_Type
abstract true
children AttributMetadaten
used by
complexTypes VersicherteLiegenschaft_Type VersichertePerson_Type
attributes
Name  Type  Use  Default  Fixed  Annotation
Lfnr  xsd:unsignedShort  required      
annotation
documentation
Abstrakter Obertyp für versicherte Interessen, unterstützt Attribut-Metadaten
source <xsd:complexType name="VersichertesInteresseMitAttributMetadaten_Type" abstract="true">
 
<xsd:annotation>
   
<xsd:documentation>Abstrakter Obertyp für versicherte Interessen, unterstützt Attribut-Metadaten</xsd:documentation>
 
</xsd:annotation>
 
<xsd:complexContent>
   
<xsd:extension base="VersichertesInteresse_Type">
     
<xsd:sequence>
       
<xsd:element name="AttributMetadaten" type="AttributMetadaten_Type" minOccurs="0" maxOccurs="unbounded"/>
     
</xsd:sequence>
   
</xsd:extension>
 
</xsd:complexContent>
</xsd:complexType>

element VersichertesInteresseMitAttributMetadaten_Type/AttributMetadaten
diagram omds3_ON2_Antrag_Common_p478.png
namespace urn:omds3CommonServiceTypes-1-1-0
type AttributMetadaten_Type
properties
minOcc 0
maxOcc unbounded
content complex
children Attribut Aenderbar Bezeichnung BeschreibungTxt
source <xsd:element name="AttributMetadaten" type="AttributMetadaten_Type" minOccurs="0" maxOccurs="unbounded"/>

complexType Versicherungssteuer_Type
diagram omds3_ON2_Antrag_Common_p479.png
namespace urn:omds3CommonServiceTypes-1-1-0
children Versicherungssteuer VersicherungssteuerArt VersicherungssteuerSatz
used by
element Praemie_Type/Versicherungssteuer
annotation
documentation
Stellt die Versicherungsteuer einer Prämie dar
source <xsd:complexType name="Versicherungssteuer_Type">
 
<xsd:annotation>
   
<xsd:documentation>Stellt die Versicherungsteuer einer Prämie dar</xsd:documentation>
 
</xsd:annotation>
 
<xsd:sequence>
   
<xsd:element name="Versicherungssteuer" type="omds:decimal">
     
<xsd:annotation>
       
<xsd:documentation>Betrag der Versicherungssteuer</xsd:documentation>
     
</xsd:annotation>
   
</xsd:element>
   
<xsd:element name="VersicherungssteuerArt" type="VersicherungssteuerArt_Type">
     
<xsd:annotation>
       
<xsd:documentation>VersicherungssteuerArt_Type ergänzt OMDS StArtCd_Type um den Wert 0 = Gesamtversicherungssteuer (Aggregation für Bündel- und Produktebenen)  </xsd:documentation>
     
</xsd:annotation>
   
</xsd:element>
   
<xsd:element name="VersicherungssteuerSatz" type="omds:decimal" minOccurs="0">
     
<xsd:annotation>
       
<xsd:documentation>Optional der Steuersatz in Prozent</xsd:documentation>
     
</xsd:annotation>
   
</xsd:element>
 
</xsd:sequence>
</xsd:complexType>

element Versicherungssteuer_Type/Versicherungssteuer
diagram omds3_ON2_Antrag_Common_p480.png
namespace urn:omds3CommonServiceTypes-1-1-0
type omds:decimal
properties
content simple
facets
Kind Value Annotation
totalDigits 11
fractionDigits 2
pattern -?\d{1,9}[.]\d\d
annotation
documentation
Betrag der Versicherungssteuer
source <xsd:element name="Versicherungssteuer" type="omds:decimal">
 
<xsd:annotation>
   
<xsd:documentation>Betrag der Versicherungssteuer</xsd:documentation>
 
</xsd:annotation>
</xsd:element>

element Versicherungssteuer_Type/VersicherungssteuerArt
diagram omds3_ON2_Antrag_Common_p481.png
namespace urn:omds3CommonServiceTypes-1-1-0
type VersicherungssteuerArt_Type
properties
content simple
annotation
documentation
VersicherungssteuerArt_Type ergänzt OMDS StArtCd_Type um den Wert 0 = Gesamtversicherungssteuer (Aggregation für Bündel- und Produktebenen) 
source <xsd:element name="VersicherungssteuerArt" type="VersicherungssteuerArt_Type">
 
<xsd:annotation>
   
<xsd:documentation>VersicherungssteuerArt_Type ergänzt OMDS StArtCd_Type um den Wert 0 = Gesamtversicherungssteuer (Aggregation für Bündel- und Produktebenen)  </xsd:documentation>
 
</xsd:annotation>
</xsd:element>

element Versicherungssteuer_Type/VersicherungssteuerSatz
diagram omds3_ON2_Antrag_Common_p482.png
namespace urn:omds3CommonServiceTypes-1-1-0
type omds:decimal
properties
minOcc 0
maxOcc 1
content simple
facets
Kind Value Annotation
totalDigits 11
fractionDigits 2
pattern -?\d{1,9}[.]\d\d
annotation
documentation
Optional der Steuersatz in Prozent
source <xsd:element name="VersicherungssteuerSatz" type="omds:decimal" minOccurs="0">
 
<xsd:annotation>
   
<xsd:documentation>Optional der Steuersatz in Prozent</xsd:documentation>
 
</xsd:annotation>
</xsd:element>

complexType Vertragsperson_Type
diagram omds3_ON2_Antrag_Common_p483.png
namespace urn:omds3CommonServiceTypes-1-1-0
children LfdNr Rolle
used by
element SpezAntrag_Type/WeitereVertragspersonen
annotation
documentation
Definiert Vertragspersonen als Referenz auf eine Person plus Vertragsrolle
source <xsd:complexType name="Vertragsperson_Type">
 
<xsd:annotation>
   
<xsd:documentation>Definiert Vertragspersonen als Referenz auf eine Person plus Vertragsrolle</xsd:documentation>
 
</xsd:annotation>
 
<xsd:sequence>
   
<xsd:element name="LfdNr" type="xsd:unsignedInt">
     
<xsd:annotation>
       
<xsd:documentation>Referenz auf eine Person</xsd:documentation>
     
</xsd:annotation>
   
</xsd:element>
   
<xsd:element name="Rolle" type="omds:VtgRolleCd_Type">
     
<xsd:annotation>
       
<xsd:documentation>Rolle der Person als OMDS VtgRolleCd_Type</xsd:documentation>
     
</xsd:annotation>
   
</xsd:element>
 
</xsd:sequence>
</xsd:complexType>

element Vertragsperson_Type/LfdNr
diagram omds3_ON2_Antrag_Common_p484.png
namespace urn:omds3CommonServiceTypes-1-1-0
type xsd:unsignedInt
properties
content simple
annotation
documentation
Referenz auf eine Person
source <xsd:element name="LfdNr" type="xsd:unsignedInt">
 
<xsd:annotation>
   
<xsd:documentation>Referenz auf eine Person</xsd:documentation>
 
</xsd:annotation>
</xsd:element>

element Vertragsperson_Type/Rolle
diagram omds3_ON2_Antrag_Common_p485.png
namespace urn:omds3CommonServiceTypes-1-1-0
type omds:VtgRolleCd_Type
properties
content simple
facets
Kind Value Annotation
enumeration AP
documentation
Ansprechperson
enumeration AZ
documentation
abweichender Zulassungsbesitzer
enumeration BG
documentation
Bausparer gesetzlicher Vertreter
enumeration BM
documentation
Bausparer mit Prämie
enumeration BO
documentation
Bausparer ohne Prämie
enumeration IA
documentation
Inkassoadresse
enumeration FI
documentation
Firmeninhaber
enumeration GV
documentation
Gesetzlicher Vertreter
enumeration LE
documentation
Lenker
enumeration KA
documentation
Korrespondenz/Zustelladresse
enumeration VN
documentation
Versicherungsnehmer
enumeration ZB
documentation
Zustellbevollmächtigter
annotation
documentation
Rolle der Person als OMDS VtgRolleCd_Type
source <xsd:element name="Rolle" type="omds:VtgRolleCd_Type">
 
<xsd:annotation>
   
<xsd:documentation>Rolle der Person als OMDS VtgRolleCd_Type</xsd:documentation>
 
</xsd:annotation>
</xsd:element>

complexType Vinkularglaeubiger_Type
diagram omds3_ON2_Antrag_Common_p486.png
namespace urn:omds3CommonServiceTypes-1-1-0
children Vertragsnummer VinkularglaeubigerBank VinkularglaeubigerPlz VinkularglaeubigerStrasse
annotation
documentation
Typ zur Beschreibung einer Bank als Vinkulargläubiger
source <xsd:complexType name="Vinkularglaeubiger_Type">
 
<xsd:annotation>
   
<xsd:documentation>Typ zur Beschreibung einer Bank als Vinkulargläubiger</xsd:documentation>
 
</xsd:annotation>
 
<xsd:sequence>
   
<xsd:element name="Vertragsnummer">
     
<xsd:simpleType>
       
<xsd:restriction base="xsd:string">
         
<xsd:minLength value="1"/>
         
<xsd:maxLength value="32"/>
       
</xsd:restriction>
     
</xsd:simpleType>
   
</xsd:element>
   
<xsd:element name="VinkularglaeubigerBank">
     
<xsd:simpleType>
       
<xsd:restriction base="xsd:string">
         
<xsd:minLength value="2"/>
         
<xsd:maxLength value="100"/>
       
</xsd:restriction>
     
</xsd:simpleType>
   
</xsd:element>
   
<xsd:element name="VinkularglaeubigerPlz">
     
<xsd:simpleType>
       
<xsd:restriction base="xsd:string">
         
<xsd:minLength value="4"/>
         
<xsd:maxLength value="5"/>
       
</xsd:restriction>
     
</xsd:simpleType>
   
</xsd:element>
   
<xsd:element name="VinkularglaeubigerStrasse" minOccurs="0">
     
<xsd:simpleType>
       
<xsd:restriction base="xsd:string">
         
<xsd:minLength value="3"/>
         
<xsd:maxLength value="100"/>
       
</xsd:restriction>
     
</xsd:simpleType>
   
</xsd:element>
 
</xsd:sequence>
</xsd:complexType>

element Vinkularglaeubiger_Type/Vertragsnummer
diagram omds3_ON2_Antrag_Common_p487.png
namespace urn:omds3CommonServiceTypes-1-1-0
type restriction of xsd:string
properties
content simple
facets
Kind Value Annotation
minLength 1
maxLength 32
source <xsd:element name="Vertragsnummer">
 
<xsd:simpleType>
   
<xsd:restriction base="xsd:string">
     
<xsd:minLength value="1"/>
     
<xsd:maxLength value="32"/>
   
</xsd:restriction>
 
</xsd:simpleType>
</xsd:element>

element Vinkularglaeubiger_Type/VinkularglaeubigerBank
diagram omds3_ON2_Antrag_Common_p488.png
namespace urn:omds3CommonServiceTypes-1-1-0
type restriction of xsd:string
properties
content simple
facets
Kind Value Annotation
minLength 2
maxLength 100
source <xsd:element name="VinkularglaeubigerBank">
 
<xsd:simpleType>
   
<xsd:restriction base="xsd:string">
     
<xsd:minLength value="2"/>
     
<xsd:maxLength value="100"/>
   
</xsd:restriction>
 
</xsd:simpleType>
</xsd:element>

element Vinkularglaeubiger_Type/VinkularglaeubigerPlz
diagram omds3_ON2_Antrag_Common_p489.png
namespace urn:omds3CommonServiceTypes-1-1-0
type restriction of xsd:string
properties
content simple
facets
Kind Value Annotation
minLength 4
maxLength 5
source <xsd:element name="VinkularglaeubigerPlz">
 
<xsd:simpleType>
   
<xsd:restriction base="xsd:string">
     
<xsd:minLength value="4"/>
     
<xsd:maxLength value="5"/>
   
</xsd:restriction>
 
</xsd:simpleType>
</xsd:element>

element Vinkularglaeubiger_Type/VinkularglaeubigerStrasse
diagram omds3_ON2_Antrag_Common_p490.png
namespace urn:omds3CommonServiceTypes-1-1-0
type restriction of xsd:string
properties
minOcc 0
maxOcc 1
content simple
facets
Kind Value Annotation
minLength 3
maxLength 100
source <xsd:element name="VinkularglaeubigerStrasse" minOccurs="0">
 
<xsd:simpleType>
   
<xsd:restriction base="xsd:string">
     
<xsd:minLength value="3"/>
     
<xsd:maxLength value="100"/>
   
</xsd:restriction>
 
</xsd:simpleType>
</xsd:element>

complexType Vinkulierung_Type
diagram omds3_ON2_Antrag_Common_p491.png
namespace urn:omds3CommonServiceTypes-1-1-0
children omds:PERSON
annotation
documentation
Type Vinkulierung
source <xsd:complexType name="Vinkulierung_Type">
 
<xsd:annotation>
   
<xsd:documentation>Type Vinkulierung</xsd:documentation>
 
</xsd:annotation>
 
<xsd:sequence>
   
<xsd:element ref="omds:PERSON"/>
 
</xsd:sequence>
</xsd:complexType>

complexType Vorversicherung_Type
diagram omds3_ON2_Antrag_Common_p492.png
namespace urn:omds3CommonServiceTypes-1-1-0
type extension of VorversicherungenDetail_Type
properties
base VorversicherungenDetail_Type
children WurdenVorversicherungenAufgeloest Aufloesungsgrund AuslaendischeVersicherungsgesellschaft Versicherungsgesellschaft ZusaetzlicheVorversicherungsdaten VtgSparteCd SpartenCd Polizzennr
used by
element VorversicherungenImpl_Type/Vorversicherungen
annotation
documentation
Angaben zu einer Vorversicherung
source <xsd:complexType name="Vorversicherung_Type">
 
<xsd:annotation>
   
<xsd:documentation>Angaben zu einer Vorversicherung</xsd:documentation>
 
</xsd:annotation>
 
<xsd:complexContent>
   
<xsd:extension base="VorversicherungenDetail_Type">
     
<xsd:sequence>
       
<xsd:element name="VtgSparteCd" type="omds:VtgSparteCd_Type" minOccurs="0">
         
<xsd:annotation>
           
<xsd:documentation>Optional Angabe einer Vertragssparte</xsd:documentation>
         
</xsd:annotation>
       
</xsd:element>
       
<xsd:element name="SpartenCd" type="omds:SpartenCd_Type" minOccurs="0" maxOccurs="unbounded">
         
<xsd:annotation>
           
<xsd:documentation>Optional Angabe einer oder mehrerer Sparten</xsd:documentation>
         
</xsd:annotation>
       
</xsd:element>
       
<xsd:element name="Polizzennr" type="omds:Polizzennr" minOccurs="0"/>
     
</xsd:sequence>
   
</xsd:extension>
 
</xsd:complexContent>
</xsd:complexType>

element Vorversicherung_Type/VtgSparteCd
diagram omds3_ON2_Antrag_Common_p493.png
namespace urn:omds3CommonServiceTypes-1-1-0
type omds:VtgSparteCd_Type
properties
minOcc 0
maxOcc 1
content simple
facets
Kind Value Annotation
enumeration BEH
documentation
Eigenheim Bündel
enumeration BHH
documentation
Haushalt Bündel
enumeration BLA
documentation
Landwirtschaft Bündel
enumeration BBG
documentation
Betrieb/Gewerbe Bündel
enumeration BWH
documentation
Wohnhaus/Objekt Bündel
enumeration BKF
documentation
KFZ Bündel
enumeration BPV
documentation
Personen Bündel
enumeration BPR
documentation
Privat Bündel
enumeration B99
documentation
Sonstige Bündel
enumeration AH
documentation
KFZ-Haftpflicht
enumeration AK
documentation
KFZ-Kasko
enumeration AS
documentation
Assistance
enumeration AU
documentation
KFZ-Insassenunfall
enumeration BF
documentation
BUFT
enumeration BS
documentation
Bausparen
enumeration BU
documentation
Betriebs-Unterbrechung
enumeration ED
documentation
Einbruchdiebstahl
enumeration FE
documentation
Feuer
enumeration GB
documentation
Glasbruch
enumeration HH
documentation
Wohnungs-Versicherung
enumeration HP
documentation
Haftpflicht
enumeration KV
documentation
Krankenversicherung
enumeration LV
documentation
Lebensversicherung
enumeration LS
documentation
Leasing
enumeration LW
documentation
Leitungswasser
enumeration MG
documentation
Maschinen und Geräte
enumeration RS
documentation
Recht(s)schutz
enumeration ST
documentation
Sturm
enumeration TI
documentation
Tierversicherung
enumeration TP
documentation
Transportversicherung
enumeration UV
documentation
Unfallversicherung
enumeration 99
documentation
sonstige Einzelversicherung
annotation
documentation
Optional Angabe einer Vertragssparte
source <xsd:element name="VtgSparteCd" type="omds:VtgSparteCd_Type" minOccurs="0">
 
<xsd:annotation>
   
<xsd:documentation>Optional Angabe einer Vertragssparte</xsd:documentation>
 
</xsd:annotation>
</xsd:element>

element Vorversicherung_Type/SpartenCd
diagram omds3_ON2_Antrag_Common_p494.png
namespace urn:omds3CommonServiceTypes-1-1-0
type omds:SpartenCd_Type
properties
minOcc 0
maxOcc unbounded
content simple
facets
Kind Value Annotation
enumeration 999
documentation
sonstige
enumeration AH
documentation
KFZ-Haftpflicht
enumeration AK
documentation
KFZ-Kasko (nur bis inkl. Vers. 212-02 zu verw.)
enumeration AKT
documentation
KFZ-Teilkasko
enumeration AKV
documentation
KFZ-Vollkasko
enumeration AS
documentation
Assistance
enumeration AU
documentation
KFZ-Insassenunfall
enumeration AV
documentation
Abfertigungsversicherung
enumeration BA
documentation
Bausparen Ansparen
enumeration BD
documentation
Bausparen Darlehen
enumeration BU
documentation
Betriebs-Unterbrechung
enumeration ED
documentation
Einbruchdiebstahl
enumeration FE
documentation
Feuer
enumeration GB
documentation
Glasbruch
enumeration HH
documentation
Wohnungs-Versicherung
enumeration HP
documentation
Haftpflicht
enumeration KE
documentation
Einzel-KV
enumeration KG
documentation
Gruppen-KV
enumeration KU
documentation
Kühlgut
enumeration LS
documentation
Leasing
enumeration LV
documentation
Lebensversicherung
enumeration LW
documentation
Leitungswasser
enumeration MG
documentation
Maschinen und Geräte
enumeration RE
documentation
Reiseversicherung
enumeration RS
documentation
Rechtsschutz
enumeration SS
documentation
Sonstige SV
enumeration ST
documentation
Sturm
enumeration TI
documentation
Tierversicherung
enumeration TP
documentation
Transportversicherung
enumeration UV
documentation
Unfallversicherung
annotation
documentation
Optional Angabe einer oder mehrerer Sparten
source <xsd:element name="SpartenCd" type="omds:SpartenCd_Type" minOccurs="0" maxOccurs="unbounded">
 
<xsd:annotation>
   
<xsd:documentation>Optional Angabe einer oder mehrerer Sparten</xsd:documentation>
 
</xsd:annotation>
</xsd:element>

element Vorversicherung_Type/Polizzennr
diagram omds3_ON2_Antrag_Common_p495.png
namespace urn:omds3CommonServiceTypes-1-1-0
type omds:Polizzennr
properties
minOcc 0
maxOcc 1
content simple
facets
Kind Value Annotation
minLength 1
maxLength 26
source <xsd:element name="Polizzennr" type="omds:Polizzennr" minOccurs="0"/>

complexType Vorversicherungen_Type
diagram omds3_ON2_Antrag_Common_p496.png
namespace urn:omds3CommonServiceTypes-1-1-0
properties
abstract true
used by
element SpezAntrag_Type/Vorversicherungen
complexType VorversicherungenImpl_Type
annotation
documentation
Abstrakter Typ zur Beschreibung der Vorversicherungen
source <xsd:complexType name="Vorversicherungen_Type" abstract="true">
 
<xsd:annotation>
   
<xsd:documentation>Abstrakter Typ zur Beschreibung der Vorversicherungen</xsd:documentation>
 
</xsd:annotation>
</xsd:complexType>

complexType VorversicherungenDetail_Type
diagram omds3_ON2_Antrag_Common_p497.png
namespace urn:omds3CommonServiceTypes-1-1-0
children WurdenVorversicherungenAufgeloest Aufloesungsgrund AuslaendischeVersicherungsgesellschaft Versicherungsgesellschaft ZusaetzlicheVorversicherungsdaten
used by
complexType Vorversicherung_Type
annotation
documentation
Details zu einer Vorversicherung
source <xsd:complexType name="VorversicherungenDetail_Type">
 
<xsd:annotation>
   
<xsd:documentation>Details zu einer Vorversicherung</xsd:documentation>
 
</xsd:annotation>
 
<xsd:sequence>
   
<xsd:element name="WurdenVorversicherungenAufgeloest" type="xsd:boolean">
     
<xsd:annotation>
       
<xsd:documentation>Wurden für die beantragte Versicherung Vorversicherungen aufgelöst, oder wurden frühere Versicherungen abgelehnt oder gekündigt?</xsd:documentation>
     
</xsd:annotation>
   
</xsd:element>
   
<xsd:element name="Aufloesungsgrund" minOccurs="0">
     
<xsd:simpleType>
       
<xsd:restriction base="xsd:string">
         
<xsd:enumeration value="aus Schaden"/>
         
<xsd:enumeration value="durch einvernehmliche Kündigung"/>
         
<xsd:enumeration value="durch Ablauf"/>
         
<xsd:enumeration value="durch Besitzwechsel"/>
         
<xsd:enumeration value="aus sonstigen Gründen"/>
         
<xsd:enumeration value="zum Ablauf gekündigte Vorversicherung"/>
       
</xsd:restriction>
     
</xsd:simpleType>
   
</xsd:element>
   
<xsd:element name="AuslaendischeVersicherungsgesellschaft" type="xsd:boolean" minOccurs="0"/>
   
<xsd:element name="Versicherungsgesellschaft" type="Versicherungsgesellschaft_Type"/>
   
<xsd:element name="ZusaetzlicheVorversicherungsdaten" type="ZusaetzlicheVorversicherungsdaten_Type" minOccurs="0" maxOccurs="unbounded">
     
<xsd:annotation>
       
<xsd:documentation>Erweiterungsmöglichkeit für VU-spezifische Daten</xsd:documentation>
     
</xsd:annotation>
   
</xsd:element>
 
</xsd:sequence>
</xsd:complexType>

element VorversicherungenDetail_Type/WurdenVorversicherungenAufgeloest
diagram omds3_ON2_Antrag_Common_p498.png
namespace urn:omds3CommonServiceTypes-1-1-0
type xsd:boolean
properties
content simple
annotation
documentation
Wurden für die beantragte Versicherung Vorversicherungen aufgelöst, oder wurden frühere Versicherungen abgelehnt oder gekündigt?
source <xsd:element name="WurdenVorversicherungenAufgeloest" type="xsd:boolean">
 
<xsd:annotation>
   
<xsd:documentation>Wurden für die beantragte Versicherung Vorversicherungen aufgelöst, oder wurden frühere Versicherungen abgelehnt oder gekündigt?</xsd:documentation>
 
</xsd:annotation>
</xsd:element>

element VorversicherungenDetail_Type/Aufloesungsgrund
diagram omds3_ON2_Antrag_Common_p499.png
namespace urn:omds3CommonServiceTypes-1-1-0
type restriction of xsd:string
properties
minOcc 0
maxOcc 1
content simple
facets
Kind Value Annotation
enumeration aus Schaden
enumeration durch einvernehmliche Kündigung
enumeration durch Ablauf
enumeration durch Besitzwechsel
enumeration aus sonstigen Gründen
enumeration zum Ablauf gekündigte Vorversicherung
source <xsd:element name="Aufloesungsgrund" minOccurs="0">
 
<xsd:simpleType>
   
<xsd:restriction base="xsd:string">
     
<xsd:enumeration value="aus Schaden"/>
     
<xsd:enumeration value="durch einvernehmliche Kündigung"/>
     
<xsd:enumeration value="durch Ablauf"/>
     
<xsd:enumeration value="durch Besitzwechsel"/>
     
<xsd:enumeration value="aus sonstigen Gründen"/>
     
<xsd:enumeration value="zum Ablauf gekündigte Vorversicherung"/>
   
</xsd:restriction>
 
</xsd:simpleType>
</xsd:element>

element VorversicherungenDetail_Type/AuslaendischeVersicherungsgesellschaft
diagram omds3_ON2_Antrag_Common_p500.png
namespace urn:omds3CommonServiceTypes-1-1-0
type xsd:boolean
properties
minOcc 0
maxOcc 1
content simple
source <xsd:element name="AuslaendischeVersicherungsgesellschaft" type="xsd:boolean" minOccurs="0"/>

element VorversicherungenDetail_Type/Versicherungsgesellschaft
diagram omds3_ON2_Antrag_Common_p501.png
namespace urn:omds3CommonServiceTypes-1-1-0
type Versicherungsgesellschaft_Type
properties
content simple
facets
Kind Value Annotation
minLength 1
maxLength 3
source <xsd:element name="Versicherungsgesellschaft" type="Versicherungsgesellschaft_Type"/>

element VorversicherungenDetail_Type/ZusaetzlicheVorversicherungsdaten
diagram omds3_ON2_Antrag_Common_p502.png
namespace urn:omds3CommonServiceTypes-1-1-0
type ZusaetzlicheVorversicherungsdaten_Type
properties
minOcc 0
maxOcc unbounded
content complex
annotation
documentation
Erweiterungsmöglichkeit für VU-spezifische Daten
source <xsd:element name="ZusaetzlicheVorversicherungsdaten" type="ZusaetzlicheVorversicherungsdaten_Type" minOccurs="0" maxOccurs="unbounded">
 
<xsd:annotation>
   
<xsd:documentation>Erweiterungsmöglichkeit für VU-spezifische Daten</xsd:documentation>
 
</xsd:annotation>
</xsd:element>

complexType VorversicherungenImpl_Type
diagram omds3_ON2_Antrag_Common_p503.png
namespace urn:omds3CommonServiceTypes-1-1-0
type extension of Vorversicherungen_Type
properties
base Vorversicherungen_Type
children Vorversicherungen
annotation
documentation
Standardimplementierung Vorversicherungen
source <xsd:complexType name="VorversicherungenImpl_Type">
 
<xsd:annotation>
   
<xsd:documentation>Standardimplementierung Vorversicherungen</xsd:documentation>
 
</xsd:annotation>
 
<xsd:complexContent>
   
<xsd:extension base="Vorversicherungen_Type">
     
<xsd:sequence>
       
<xsd:element name="Vorversicherungen" type="Vorversicherung_Type" maxOccurs="unbounded"/>
     
</xsd:sequence>
   
</xsd:extension>
 
</xsd:complexContent>
</xsd:complexType>

element VorversicherungenImpl_Type/Vorversicherungen
diagram omds3_ON2_Antrag_Common_p504.png
namespace urn:omds3CommonServiceTypes-1-1-0
type Vorversicherung_Type
properties
minOcc 1
maxOcc unbounded
content complex
children WurdenVorversicherungenAufgeloest Aufloesungsgrund AuslaendischeVersicherungsgesellschaft Versicherungsgesellschaft ZusaetzlicheVorversicherungsdaten VtgSparteCd SpartenCd Polizzennr
source <xsd:element name="Vorversicherungen" type="Vorversicherung_Type" maxOccurs="unbounded"/>

complexType Zahlungsdaten_Type
diagram omds3_ON2_Antrag_Common_p505.png
namespace urn:omds3CommonServiceTypes-1-1-0
children Zahlungsart Kontonummer BIC Beschreibung
used by
element SpezAntrag_Type/Zahlungsdaten
annotation
documentation
Beschreibt die Zahlungsdaten
source <xsd:complexType name="Zahlungsdaten_Type">
 
<xsd:annotation>
   
<xsd:documentation>Beschreibt die Zahlungsdaten</xsd:documentation>
 
</xsd:annotation>
 
<xsd:sequence>
   
<xsd:element name="Zahlungsart" type="omds:ZahlWegCd_Type"/>
   
<xsd:element name="Kontonummer" type="xsd:string" minOccurs="0">
     
<xsd:annotation>
       
<xsd:documentation>Abhängig von der Zahlungsart soll im Feld 'Kontonummer' die Kundenkontonummer oder der IBAN befüllt werden.</xsd:documentation>
     
</xsd:annotation>
   
</xsd:element>
   
<xsd:element name="BIC" type="BIC_Type" minOccurs="0"/>
   
<xsd:element name="Beschreibung" type="xsd:string" minOccurs="0"/>
 
</xsd:sequence>
</xsd:complexType>

element Zahlungsdaten_Type/Zahlungsart
diagram omds3_ON2_Antrag_Common_p506.png
namespace urn:omds3CommonServiceTypes-1-1-0
type omds:ZahlWegCd_Type
properties
content simple
facets
Kind Value Annotation
enumeration 00
documentation
unbekannt
enumeration 01
documentation
Zahlschein
enumeration 02
documentation
Lastschrift
enumeration 03
documentation
Kundenkonto
enumeration 04
documentation
Kreditkarte
enumeration 11
documentation
bar (Post, Kassa)
enumeration 12
documentation
Kontoüberweisung
enumeration 13
documentation
Scheck
enumeration 14
documentation
Umbuchung (Präm.-/Polizzenkto)
enumeration 15
documentation
Onlinezahlung
enumeration 99
documentation
Sonstiges
source <xsd:element name="Zahlungsart" type="omds:ZahlWegCd_Type"/>

element Zahlungsdaten_Type/Kontonummer
diagram omds3_ON2_Antrag_Common_p507.png
namespace urn:omds3CommonServiceTypes-1-1-0
type xsd:string
properties
minOcc 0
maxOcc 1
content simple
annotation
documentation
Abhängig von der Zahlungsart soll im Feld 'Kontonummer' die Kundenkontonummer oder der IBAN befüllt werden.
source <xsd:element name="Kontonummer" type="xsd:string" minOccurs="0">
 
<xsd:annotation>
   
<xsd:documentation>Abhängig von der Zahlungsart soll im Feld 'Kontonummer' die Kundenkontonummer oder der IBAN befüllt werden.</xsd:documentation>
 
</xsd:annotation>
</xsd:element>

element Zahlungsdaten_Type/BIC
diagram omds3_ON2_Antrag_Common_p508.png
namespace urn:omds3CommonServiceTypes-1-1-0
type BIC_Type
properties
minOcc 0
maxOcc 1
content simple
facets
Kind Value Annotation
minLength 1
maxLength 11
source <xsd:element name="BIC" type="BIC_Type" minOccurs="0"/>

element Zahlungsdaten_Type/Beschreibung
diagram omds3_ON2_Antrag_Common_p509.png
namespace urn:omds3CommonServiceTypes-1-1-0
type xsd:string
properties
minOcc 0
maxOcc 1
content simple
source <xsd:element name="Beschreibung" type="xsd:string" minOccurs="0"/>

complexType Zahlweg_Type
diagram omds3_ON2_Antrag_Common_p510.png
namespace urn:omds3CommonServiceTypes-1-1-0
children Zahlungsanweisung Lastschrift Kundenkonto Kreditkarte
annotation
documentation
Typ Zahlweg
source <xsd:complexType name="Zahlweg_Type">
 
<xsd:annotation>
   
<xsd:documentation>Typ Zahlweg</xsd:documentation>
 
</xsd:annotation>
 
<xsd:choice>
   
<xsd:element name="Zahlungsanweisung"/>
   
<xsd:element name="Lastschrift" type="Bankverbindung_Type"/>
   
<xsd:element name="Kundenkonto">
     
<xsd:complexType>
       
<xsd:attribute name="Kundenkontonummer" type="xsd:string" use="required"/>
     
</xsd:complexType>
   
</xsd:element>
   
<xsd:element name="Kreditkarte" type="Kreditkarte_Type"/>
 
</xsd:choice>
</xsd:complexType>

element Zahlweg_Type/Zahlungsanweisung
diagram omds3_ON2_Antrag_Common_p511.png
namespace urn:omds3CommonServiceTypes-1-1-0
source <xsd:element name="Zahlungsanweisung"/>

element Zahlweg_Type/Lastschrift
diagram omds3_ON2_Antrag_Common_p512.png
namespace urn:omds3CommonServiceTypes-1-1-0
type Bankverbindung_Type
properties
content complex
children Kontoinhaber Bank BIC IBAN
source <xsd:element name="Lastschrift" type="Bankverbindung_Type"/>

element Zahlweg_Type/Kundenkonto
diagram omds3_ON2_Antrag_Common_p513.png
namespace urn:omds3CommonServiceTypes-1-1-0
properties
content complex
attributes
Name  Type  Use  Default  Fixed  Annotation
Kundenkontonummer  xsd:string  required      
source <xsd:element name="Kundenkonto">
 
<xsd:complexType>
   
<xsd:attribute name="Kundenkontonummer" type="xsd:string" use="required"/>
 
</xsd:complexType>
</xsd:element>

attribute Zahlweg_Type/Kundenkonto/@Kundenkontonummer
namespace urn:omds3CommonServiceTypes-1-1-0
type xsd:string
properties
use required
source <xsd:attribute name="Kundenkontonummer" type="xsd:string" use="required"/>

element Zahlweg_Type/Kreditkarte
diagram omds3_ON2_Antrag_Common_p514.png
namespace urn:omds3CommonServiceTypes-1-1-0
type Kreditkarte_Type
properties
content complex
attributes
Name  Type  Use  Default  Fixed  Annotation
Gesellschaft  xsd:string  required      
Kartennummer  xsd:string  required      
Inhaber  xsd:string  required      
Pruefziffer  derived by: xsd:unsignedInt  required      
AblaufMonat  derived by: xsd:unsignedByte  required      
AblaufJahr  derived by: xsd:unsignedByte  required      
source <xsd:element name="Kreditkarte" type="Kreditkarte_Type"/>

complexType Zeitraum_Type
diagram omds3_ON2_Antrag_Common_p515.png
namespace urn:omds3CommonServiceTypes-1-1-0
attributes
Name  Type  Use  Default  Fixed  Annotation
ZRBeg  omds:Datum  optional      
ZREnd  omds:Datum  optional      
annotation
documentation
Ein Zeitraum mit Beginn und Ende Datum
source <xsd:complexType name="Zeitraum_Type">
 
<xsd:annotation>
   
<xsd:documentation>Ein Zeitraum mit Beginn und Ende Datum</xsd:documentation>
 
</xsd:annotation>
 
<xsd:attribute name="ZRBeg" type="omds:Datum" use="optional"/>
 
<xsd:attribute name="ZREnd" type="omds:Datum" use="optional"/>
</xsd:complexType>

attribute Zeitraum_Type/@ZRBeg
namespace urn:omds3CommonServiceTypes-1-1-0
type omds:Datum
properties
use optional
facets
Kind Value Annotation
minInclusive 1900-01-01
maxInclusive 9999-12-31
source <xsd:attribute name="ZRBeg" type="omds:Datum" use="optional"/>

attribute Zeitraum_Type/@ZREnd
namespace urn:omds3CommonServiceTypes-1-1-0
type omds:Datum
properties
use optional
facets
Kind Value Annotation
minInclusive 1900-01-01
maxInclusive 9999-12-31
source <xsd:attribute name="ZREnd" type="omds:Datum" use="optional"/>

complexType Zulassungsdaten_Type
diagram omds3_ON2_Antrag_Common_p516.png
namespace urn:omds3CommonServiceTypes-1-1-0
children VBNummer Kennzeichen Fahrgestellnummer
used by
element Fahrzeug_Type/Zulassungsdaten
annotation
documentation
Typ für Zulassungsdaten
source <xsd:complexType name="Zulassungsdaten_Type">
 
<xsd:annotation>
   
<xsd:documentation>Typ für Zulassungsdaten</xsd:documentation>
 
</xsd:annotation>
 
<xsd:sequence>
   
<xsd:element name="VBNummer" type="xsd:string" minOccurs="0">
     
<xsd:annotation>
       
<xsd:documentation>Versicherungsbestätigungsnummer</xsd:documentation>
     
</xsd:annotation>
   
</xsd:element>
   
<xsd:element name="Kennzeichen" type="xsd:string" minOccurs="0">
     
<xsd:annotation>
       
<xsd:documentation>Zulassungs-Kennzeichen</xsd:documentation>
     
</xsd:annotation>
   
</xsd:element>
   
<xsd:element name="Fahrgestellnummer" type="xsd:string" minOccurs="0">
     
<xsd:annotation>
       
<xsd:documentation>Zulassungs-Fahrgestellnummer</xsd:documentation>
     
</xsd:annotation>
   
</xsd:element>
 
</xsd:sequence>
</xsd:complexType>

element Zulassungsdaten_Type/VBNummer
diagram omds3_ON2_Antrag_Common_p517.png
namespace urn:omds3CommonServiceTypes-1-1-0
type xsd:string
properties
minOcc 0
maxOcc 1
content simple
annotation
documentation
Versicherungsbestätigungsnummer
source <xsd:element name="VBNummer" type="xsd:string" minOccurs="0">
 
<xsd:annotation>
   
<xsd:documentation>Versicherungsbestätigungsnummer</xsd:documentation>
 
</xsd:annotation>
</xsd:element>

element Zulassungsdaten_Type/Kennzeichen
diagram omds3_ON2_Antrag_Common_p518.png
namespace urn:omds3CommonServiceTypes-1-1-0
type xsd:string
properties
minOcc 0
maxOcc 1
content simple
annotation
documentation
Zulassungs-Kennzeichen
source <xsd:element name="Kennzeichen" type="xsd:string" minOccurs="0">
 
<xsd:annotation>
   
<xsd:documentation>Zulassungs-Kennzeichen</xsd:documentation>
 
</xsd:annotation>
</xsd:element>

element Zulassungsdaten_Type/Fahrgestellnummer
diagram omds3_ON2_Antrag_Common_p519.png
namespace urn:omds3CommonServiceTypes-1-1-0
type xsd:string
properties
minOcc 0
maxOcc 1
content simple
annotation
documentation
Zulassungs-Fahrgestellnummer
source <xsd:element name="Fahrgestellnummer" type="xsd:string" minOccurs="0">
 
<xsd:annotation>
   
<xsd:documentation>Zulassungs-Fahrgestellnummer</xsd:documentation>
 
</xsd:annotation>
</xsd:element>

complexType ZusaetzlicheElementarproduktdaten_Type
diagram omds3_ON2_Antrag_Common_p520.png
namespace urn:omds3CommonServiceTypes-1-1-0
properties
abstract true
used by
element Elementarprodukt_Type/ZusaetzlicheElementarproduktdaten
annotation
documentation
VU-spezifische Erweiterungsmöglichkeit auf Ebene Elementarprodukt
source <xsd:complexType name="ZusaetzlicheElementarproduktdaten_Type" abstract="true">
 
<xsd:annotation>
   
<xsd:documentation>VU-spezifische Erweiterungsmöglichkeit auf Ebene Elementarprodukt</xsd:documentation>
 
</xsd:annotation>
</xsd:complexType>

complexType ZusaetzlicheProduktdaten_Type
diagram omds3_ON2_Antrag_Common_p521.png
namespace urn:omds3CommonServiceTypes-1-1-0
properties
abstract true
used by
element Produkt_Type/ZusaetzlicheProduktdaten
annotation
documentation
VU-spezifische Erweiterungsmöglichkeit auf Ebene Produkt
source <xsd:complexType name="ZusaetzlicheProduktdaten_Type" abstract="true">
 
<xsd:annotation>
   
<xsd:documentation>VU-spezifische Erweiterungsmöglichkeit auf Ebene Produkt</xsd:documentation>
 
</xsd:annotation>
</xsd:complexType>

complexType ZusaetzlicheRisikodaten_Type
diagram omds3_ON2_Antrag_Common_p522.png
namespace urn:omds3CommonServiceTypes-1-1-0
properties
abstract true
used by
element RisikoNatPerson_Type/ZusaetzlicheRisikodaten
annotation
documentation
VU-spezifische Erweiterungsmöglichkeit für Personendaten
source <xsd:complexType name="ZusaetzlicheRisikodaten_Type" abstract="true">
 
<xsd:annotation>
   
<xsd:documentation>VU-spezifische Erweiterungsmöglichkeit für Personendaten</xsd:documentation>
 
</xsd:annotation>
</xsd:complexType>

complexType ZusaetzlicheVerkaufproduktdaten_Type
diagram omds3_ON2_Antrag_Common_p523.png
namespace urn:omds3CommonServiceTypes-1-1-0
properties
abstract true
used by
element Verkaufsprodukt_Type/ZusaetzlicheVerkaufproduktdaten
annotation
documentation
VU-spezifische Erweiterungsmöglichkeit auf Ebene Verkaufsprodukt
source <xsd:complexType name="ZusaetzlicheVerkaufproduktdaten_Type" abstract="true">
 
<xsd:annotation>
   
<xsd:documentation>VU-spezifische Erweiterungsmöglichkeit auf Ebene Verkaufsprodukt</xsd:documentation>
 
</xsd:annotation>
</xsd:complexType>

complexType ZusaetzlicheVorversicherungsdaten_Type
diagram omds3_ON2_Antrag_Common_p524.png
namespace urn:omds3CommonServiceTypes-1-1-0
properties
abstract true
used by
element VorversicherungenDetail_Type/ZusaetzlicheVorversicherungsdaten
annotation
documentation
VU-spezifische Erweiterungsmöglichkeit für Vorversicherungsdaten
source <xsd:complexType name="ZusaetzlicheVorversicherungsdaten_Type" abstract="true">
 
<xsd:annotation>
   
<xsd:documentation>VU-spezifische Erweiterungsmöglichkeit für Vorversicherungsdaten</xsd:documentation>
 
</xsd:annotation>
</xsd:complexType>

simpleType AdresseArtCd_Type
namespace urn:omds3CommonServiceTypes-1-1-0
type restriction of xsd:string
properties
base xsd:string
facets
Kind Value Annotation
enumeration HA
documentation
Hauptadresse
annotation
documentation
Vertragsrolle
source <xsd:simpleType name="AdresseArtCd_Type">
 
<xsd:annotation>
   
<xsd:documentation>Vertragsrolle</xsd:documentation>
 
</xsd:annotation>
 
<xsd:restriction base="xsd:string">
   
<xsd:enumeration value="HA">
     
<xsd:annotation>
       
<xsd:documentation>Hauptadresse</xsd:documentation>
     
</xsd:annotation>
   
</xsd:enumeration>
 
</xsd:restriction>
</xsd:simpleType>

simpleType Antragsart_Type
namespace urn:omds3CommonServiceTypes-1-1-0
type restriction of xsd:string
properties
base xsd:string
used by
element SpezAntrag_Type/Antragsart
facets
Kind Value Annotation
enumeration NA
documentation
Neuantrag
enumeration FW
documentation
Fahrzeugwechsel
enumeration VW
documentation
Versicherungswechsel
enumeration WK
documentation
Wechselkennzeichen
enumeration TU
documentation
Tarifumstellung
annotation
documentation
Mögliche Antragsarten
source <xsd:simpleType name="Antragsart_Type">
 
<xsd:annotation>
   
<xsd:documentation>Mögliche Antragsarten</xsd:documentation>
 
</xsd:annotation>
 
<xsd:restriction base="xsd:string">
   
<xsd:enumeration value="NA">
     
<xsd:annotation>
       
<xsd:documentation>Neuantrag</xsd:documentation>
     
</xsd:annotation>
   
</xsd:enumeration>
   
<xsd:enumeration value="FW">
     
<xsd:annotation>
       
<xsd:documentation>Fahrzeugwechsel</xsd:documentation>
     
</xsd:annotation>
   
</xsd:enumeration>
   
<xsd:enumeration value="VW">
     
<xsd:annotation>
       
<xsd:documentation>Versicherungswechsel</xsd:documentation>
     
</xsd:annotation>
   
</xsd:enumeration>
   
<xsd:enumeration value="WK">
     
<xsd:annotation>
       
<xsd:documentation>Wechselkennzeichen</xsd:documentation>
     
</xsd:annotation>
   
</xsd:enumeration>
   
<xsd:enumeration value="TU">
     
<xsd:annotation>
       
<xsd:documentation>Tarifumstellung</xsd:documentation>
     
</xsd:annotation>
   
</xsd:enumeration>
 
</xsd:restriction>
</xsd:simpleType>

simpleType AufbauNatC_Type
namespace urn:omds3CommonServiceTypes-1-1-0
type restriction of xsd:string
properties
base xsd:string
used by
attribute Fahrzeug_Type/@AufbauNatC
facets
Kind Value Annotation
enumeration AA
documentation
Limousine
enumeration AB
documentation
Schraeghecklimousine
enumeration AC
documentation
Kombilimousine
enumeration AD
documentation
Coupe
enumeration AE
documentation
Kabrio-Limousine
enumeration AF
documentation
Mehrzweckfahrzeug
enumeration AG
documentation
PKW-Pick-up
enumeration BB
documentation
Van
enumeration BC
documentation
Sattelzugmaschine
enumeration BD
documentation
Straßenzugmaschine
enumeration BE
documentation
Pick-up
enumeration BX
documentation
Fahrgestell mit Fuehrerhaus
enumeration CA
documentation
Eindeckfahrzeug
enumeration CB
documentation
Doppeldeckfahrzeug
enumeration CC
documentation
Eindeck-Gelenkfahrzeug
enumeration CD
documentation
Doppeldeck-Gelenkfahrzeug
enumeration CE
documentation
Eindeck-Niederflurfahrzeug
enumeration CF
documentation
Doppeldeck-Niederflurfahrzeug
enumeration CG
documentation
Eindeck-Niederflur-Gelenkbus
enumeration CH
documentation
Doppeldeck-Niederflur- Gelenkbus
enumeration CI
documentation
Offenes Eindeckfahrzeug
enumeration CJ
documentation
Offenes Doppeldeckfahrzeug
enumeration CX
documentation
Busfahrgestell
enumeration 01
documentation
Plattform
enumeration 02
documentation
offener Kasten
enumeration 03
documentation
Geschlossener Kasten
enumeration 04
documentation
Klimatisierter Aufbau mit Klimageraet
enumeration 05
documentation
Klimatisierter Aufbau ohne Klimageraet
enumeration 06
documentation
Seitenplanen (Curtainsider)
enumeration 07
documentation
Wechselbruecke (austauschbarer Aufbau)
enumeration 08
documentation
Containertraeger
enumeration 09
documentation
Fahrzeuge mit Hakenlift
enumeration 10
documentation
Kipper
enumeration 11
documentation
Tank
enumeration 12
documentation
Tank zur bef. gefährlicher Güter
enumeration 13
documentation
Tiertransporter
enumeration 14
documentation
Fahrzeugtransporter
enumeration 15
documentation
Betonmischer
enumeration 16
documentation
Betonpumpwagen
enumeration 17
documentation
Langholz
enumeration 18
documentation
Abfallsammelfahrzeug
enumeration 19
documentation
Straßenkehrmaschine, Strassen- und Kanalreinigung
enumeration 20
documentation
Kompressor
enumeration 21
documentation
Bootstraeger
enumeration 22
documentation
Traeger für Segelflugzeuge
enumeration 23
documentation
Fahrzeuge für Verkaufs- und Werbezwecke
enumeration 24
documentation
Abschleppwagen
enumeration 25
documentation
Leiterfahrzeug
enumeration 26
documentation
Kranwagen
enumeration 27
documentation
Hubarbeitsbühne
enumeration 28
documentation
Bohrfahrzeug
enumeration 29
documentation
Niederfluranhänger
enumeration 30
documentation
Glastransporter
enumeration 31
documentation
Feuerwehrfahrzeug
enumeration 99
documentation
Spezialaufbauten
enumeration NK
documentation
Nachlaeufer
enumeration NM
documentation
Ja
enumeration NN
documentation
Nein
enumeration SA
documentation
Wohnmobil
enumeration SB
documentation
Beschussgeschuetzte Fahrzeuge
enumeration SC
documentation
Krankenwagen
enumeration SD
documentation
Leichenwagen
enumeration SE
documentation
Wohnanhaenger
enumeration SF
documentation
Mobilkran
enumeration SH
documentation
Rollstuhlgerechte Fahrzeuge
enumeration SJ
documentation
Dolly
enumeration SK
documentation
Anhaenger für Schwertransporte
enumeration SL
documentation
KFZ für Schwertransport
enumeration SM
documentation
Geraetetraeger
enumeration DA
documentation
Sattelanhaenger
enumeration DB
documentation
Deichselanhaenger
enumeration DC
documentation
Zentralachsanhaenger
enumeration DE
documentation
Starrdeichselanhaenger
annotation
documentation
Die Aufbauart als Code (wie in Zulassung AUFBAU_NAT_C)
source <xsd:simpleType name="AufbauNatC_Type">
 
<xsd:annotation>
   
<xsd:documentation>Die Aufbauart als Code (wie in Zulassung AUFBAU_NAT_C)</xsd:documentation>
 
</xsd:annotation>
 
<xsd:restriction base="xsd:string">
   
<xsd:enumeration value="AA">
     
<xsd:annotation>
       
<xsd:documentation>Limousine</xsd:documentation>
     
</xsd:annotation>
   
</xsd:enumeration>
   
<xsd:enumeration value="AB">
     
<xsd:annotation>
       
<xsd:documentation>Schraeghecklimousine</xsd:documentation>
     
</xsd:annotation>
   
</xsd:enumeration>
   
<xsd:enumeration value="AC">
     
<xsd:annotation>
       
<xsd:documentation>Kombilimousine</xsd:documentation>
     
</xsd:annotation>
   
</xsd:enumeration>
   
<xsd:enumeration value="AD">
     
<xsd:annotation>
       
<xsd:documentation>Coupe</xsd:documentation>
     
</xsd:annotation>
   
</xsd:enumeration>
   
<xsd:enumeration value="AE">
     
<xsd:annotation>
       
<xsd:documentation>Kabrio-Limousine</xsd:documentation>
     
</xsd:annotation>
   
</xsd:enumeration>
   
<xsd:enumeration value="AF">
     
<xsd:annotation>
       
<xsd:documentation>Mehrzweckfahrzeug</xsd:documentation>
     
</xsd:annotation>
   
</xsd:enumeration>
   
<xsd:enumeration value="AG">
     
<xsd:annotation>
       
<xsd:documentation>PKW-Pick-up</xsd:documentation>
     
</xsd:annotation>
   
</xsd:enumeration>
   
<xsd:enumeration value="BB">
     
<xsd:annotation>
       
<xsd:documentation>Van</xsd:documentation>
     
</xsd:annotation>
   
</xsd:enumeration>
   
<xsd:enumeration value="BC">
     
<xsd:annotation>
       
<xsd:documentation>Sattelzugmaschine</xsd:documentation>
     
</xsd:annotation>
   
</xsd:enumeration>
   
<xsd:enumeration value="BD">
     
<xsd:annotation>
       
<xsd:documentation>Straßenzugmaschine</xsd:documentation>
     
</xsd:annotation>
   
</xsd:enumeration>
   
<xsd:enumeration value="BE">
     
<xsd:annotation>
       
<xsd:documentation>Pick-up</xsd:documentation>
     
</xsd:annotation>
   
</xsd:enumeration>
   
<xsd:enumeration value="BX">
     
<xsd:annotation>
       
<xsd:documentation>Fahrgestell mit Fuehrerhaus</xsd:documentation>
     
</xsd:annotation>
   
</xsd:enumeration>
   
<xsd:enumeration value="CA">
     
<xsd:annotation>
       
<xsd:documentation>Eindeckfahrzeug</xsd:documentation>
     
</xsd:annotation>
   
</xsd:enumeration>
   
<xsd:enumeration value="CB">
     
<xsd:annotation>
       
<xsd:documentation>Doppeldeckfahrzeug</xsd:documentation>
     
</xsd:annotation>
   
</xsd:enumeration>
   
<xsd:enumeration value="CC">
     
<xsd:annotation>
       
<xsd:documentation>Eindeck-Gelenkfahrzeug</xsd:documentation>
     
</xsd:annotation>
   
</xsd:enumeration>
   
<xsd:enumeration value="CD">
     
<xsd:annotation>
       
<xsd:documentation>Doppeldeck-Gelenkfahrzeug</xsd:documentation>
     
</xsd:annotation>
   
</xsd:enumeration>
   
<xsd:enumeration value="CE">
     
<xsd:annotation>
       
<xsd:documentation>Eindeck-Niederflurfahrzeug</xsd:documentation>
     
</xsd:annotation>
   
</xsd:enumeration>
   
<xsd:enumeration value="CF">
     
<xsd:annotation>
       
<xsd:documentation>Doppeldeck-Niederflurfahrzeug</xsd:documentation>
     
</xsd:annotation>
   
</xsd:enumeration>
   
<xsd:enumeration value="CG">
     
<xsd:annotation>
       
<xsd:documentation>Eindeck-Niederflur-Gelenkbus</xsd:documentation>
     
</xsd:annotation>
   
</xsd:enumeration>
   
<xsd:enumeration value="CH">
     
<xsd:annotation>
       
<xsd:documentation>Doppeldeck-Niederflur- Gelenkbus</xsd:documentation>
     
</xsd:annotation>
   
</xsd:enumeration>
   
<xsd:enumeration value="CI">
     
<xsd:annotation>
       
<xsd:documentation>Offenes Eindeckfahrzeug</xsd:documentation>
     
</xsd:annotation>
   
</xsd:enumeration>
   
<xsd:enumeration value="CJ">
     
<xsd:annotation>
       
<xsd:documentation>Offenes Doppeldeckfahrzeug</xsd:documentation>
     
</xsd:annotation>
   
</xsd:enumeration>
   
<xsd:enumeration value="CX">
     
<xsd:annotation>
       
<xsd:documentation>Busfahrgestell</xsd:documentation>
     
</xsd:annotation>
   
</xsd:enumeration>
   
<xsd:enumeration value="01">
     
<xsd:annotation>
       
<xsd:documentation>Plattform</xsd:documentation>
     
</xsd:annotation>
   
</xsd:enumeration>
   
<xsd:enumeration value="02">
     
<xsd:annotation>
       
<xsd:documentation>offener Kasten</xsd:documentation>
     
</xsd:annotation>
   
</xsd:enumeration>
   
<xsd:enumeration value="03">
     
<xsd:annotation>
       
<xsd:documentation>Geschlossener Kasten</xsd:documentation>
     
</xsd:annotation>
   
</xsd:enumeration>
   
<xsd:enumeration value="04">
     
<xsd:annotation>
       
<xsd:documentation>Klimatisierter Aufbau mit Klimageraet</xsd:documentation>
     
</xsd:annotation>
   
</xsd:enumeration>
   
<xsd:enumeration value="05">
     
<xsd:annotation>
       
<xsd:documentation>Klimatisierter Aufbau ohne Klimageraet</xsd:documentation>
     
</xsd:annotation>
   
</xsd:enumeration>
   
<xsd:enumeration value="06">
     
<xsd:annotation>
       
<xsd:documentation>Seitenplanen (Curtainsider)</xsd:documentation>
     
</xsd:annotation>
   
</xsd:enumeration>
   
<xsd:enumeration value="07">
     
<xsd:annotation>
       
<xsd:documentation>Wechselbruecke (austauschbarer Aufbau)</xsd:documentation>
     
</xsd:annotation>
   
</xsd:enumeration>
   
<xsd:enumeration value="08">
     
<xsd:annotation>
       
<xsd:documentation>Containertraeger</xsd:documentation>
     
</xsd:annotation>
   
</xsd:enumeration>
   
<xsd:enumeration value="09">
     
<xsd:annotation>
       
<xsd:documentation>Fahrzeuge mit Hakenlift</xsd:documentation>
     
</xsd:annotation>
   
</xsd:enumeration>
   
<xsd:enumeration value="10">
     
<xsd:annotation>
       
<xsd:documentation>Kipper</xsd:documentation>
     
</xsd:annotation>
   
</xsd:enumeration>
   
<xsd:enumeration value="11">
     
<xsd:annotation>
       
<xsd:documentation>Tank</xsd:documentation>
     
</xsd:annotation>
   
</xsd:enumeration>
   
<xsd:enumeration value="12">
     
<xsd:annotation>
       
<xsd:documentation>Tank zur bef. gefährlicher Güter</xsd:documentation>
     
</xsd:annotation>
   
</xsd:enumeration>
   
<xsd:enumeration value="13">
     
<xsd:annotation>
       
<xsd:documentation>Tiertransporter</xsd:documentation>
     
</xsd:annotation>
   
</xsd:enumeration>
   
<xsd:enumeration value="14">
     
<xsd:annotation>
       
<xsd:documentation>Fahrzeugtransporter</xsd:documentation>
     
</xsd:annotation>
   
</xsd:enumeration>
   
<xsd:enumeration value="15">
     
<xsd:annotation>
       
<xsd:documentation>Betonmischer</xsd:documentation>
     
</xsd:annotation>
   
</xsd:enumeration>
   
<xsd:enumeration value="16">
     
<xsd:annotation>
       
<xsd:documentation>Betonpumpwagen</xsd:documentation>
     
</xsd:annotation>
   
</xsd:enumeration>
   
<xsd:enumeration value="17">
     
<xsd:annotation>
       
<xsd:documentation>Langholz</xsd:documentation>
     
</xsd:annotation>
   
</xsd:enumeration>
   
<xsd:enumeration value="18">
     
<xsd:annotation>
       
<xsd:documentation>Abfallsammelfahrzeug</xsd:documentation>
     
</xsd:annotation>
   
</xsd:enumeration>
   
<xsd:enumeration value="19">
     
<xsd:annotation>
       
<xsd:documentation>Straßenkehrmaschine, Strassen- und Kanalreinigung</xsd:documentation>
     
</xsd:annotation>
   
</xsd:enumeration>
   
<xsd:enumeration value="20">
     
<xsd:annotation>
       
<xsd:documentation>Kompressor</xsd:documentation>
     
</xsd:annotation>
   
</xsd:enumeration>
   
<xsd:enumeration value="21">
     
<xsd:annotation>
       
<xsd:documentation>Bootstraeger</xsd:documentation>
     
</xsd:annotation>
   
</xsd:enumeration>
   
<xsd:enumeration value="22">
     
<xsd:annotation>
       
<xsd:documentation>Traeger für Segelflugzeuge</xsd:documentation>
     
</xsd:annotation>
   
</xsd:enumeration>
   
<xsd:enumeration value="23">
     
<xsd:annotation>
       
<xsd:documentation>Fahrzeuge für Verkaufs- und Werbezwecke</xsd:documentation>
     
</xsd:annotation>
   
</xsd:enumeration>
   
<xsd:enumeration value="24">
     
<xsd:annotation>
       
<xsd:documentation>Abschleppwagen</xsd:documentation>
     
</xsd:annotation>
   
</xsd:enumeration>
   
<xsd:enumeration value="25">
     
<xsd:annotation>
       
<xsd:documentation>Leiterfahrzeug</xsd:documentation>
     
</xsd:annotation>
   
</xsd:enumeration>
   
<xsd:enumeration value="26">
     
<xsd:annotation>
       
<xsd:documentation>Kranwagen</xsd:documentation>
     
</xsd:annotation>
   
</xsd:enumeration>
   
<xsd:enumeration value="27">
     
<xsd:annotation>
       
<xsd:documentation>Hubarbeitsbühne</xsd:documentation>
     
</xsd:annotation>
   
</xsd:enumeration>
   
<xsd:enumeration value="28">
     
<xsd:annotation>
       
<xsd:documentation>Bohrfahrzeug</xsd:documentation>
     
</xsd:annotation>
   
</xsd:enumeration>
   
<xsd:enumeration value="29">
     
<xsd:annotation>
       
<xsd:documentation>Niederfluranhänger</xsd:documentation>
     
</xsd:annotation>
   
</xsd:enumeration>
   
<xsd:enumeration value="30">
     
<xsd:annotation>
       
<xsd:documentation>Glastransporter</xsd:documentation>
     
</xsd:annotation>
   
</xsd:enumeration>
   
<xsd:enumeration value="31">
     
<xsd:annotation>
       
<xsd:documentation>Feuerwehrfahrzeug</xsd:documentation>
     
</xsd:annotation>
   
</xsd:enumeration>
   
<xsd:enumeration value="99">
     
<xsd:annotation>
       
<xsd:documentation>Spezialaufbauten</xsd:documentation>
     
</xsd:annotation>
   
</xsd:enumeration>
   
<xsd:enumeration value="NK">
     
<xsd:annotation>
       
<xsd:documentation>Nachlaeufer</xsd:documentation>
     
</xsd:annotation>
   
</xsd:enumeration>
   
<xsd:enumeration value="NM">
     
<xsd:annotation>
       
<xsd:documentation>Ja</xsd:documentation>
     
</xsd:annotation>
   
</xsd:enumeration>
   
<xsd:enumeration value="NN">
     
<xsd:annotation>
       
<xsd:documentation>Nein</xsd:documentation>
     
</xsd:annotation>
   
</xsd:enumeration>
   
<xsd:enumeration value="SA">
     
<xsd:annotation>
       
<xsd:documentation>Wohnmobil</xsd:documentation>
     
</xsd:annotation>
   
</xsd:enumeration>
   
<xsd:enumeration value="SB">
     
<xsd:annotation>
       
<xsd:documentation>Beschussgeschuetzte Fahrzeuge</xsd:documentation>
     
</xsd:annotation>
   
</xsd:enumeration>
   
<xsd:enumeration value="SC">
     
<xsd:annotation>
       
<xsd:documentation>Krankenwagen</xsd:documentation>
     
</xsd:annotation>
   
</xsd:enumeration>
   
<xsd:enumeration value="SD">
     
<xsd:annotation>
       
<xsd:documentation>Leichenwagen</xsd:documentation>
     
</xsd:annotation>
   
</xsd:enumeration>
   
<xsd:enumeration value="SE">
     
<xsd:annotation>
       
<xsd:documentation>Wohnanhaenger</xsd:documentation>
     
</xsd:annotation>
   
</xsd:enumeration>
   
<xsd:enumeration value="SF">
     
<xsd:annotation>
       
<xsd:documentation>Mobilkran</xsd:documentation>
     
</xsd:annotation>
   
</xsd:enumeration>
   
<xsd:enumeration value="SH">
     
<xsd:annotation>
       
<xsd:documentation>Rollstuhlgerechte Fahrzeuge</xsd:documentation>
     
</xsd:annotation>
   
</xsd:enumeration>
   
<xsd:enumeration value="SJ">
     
<xsd:annotation>
       
<xsd:documentation>Dolly</xsd:documentation>
     
</xsd:annotation>
   
</xsd:enumeration>
   
<xsd:enumeration value="SK">
     
<xsd:annotation>
       
<xsd:documentation>Anhaenger für Schwertransporte</xsd:documentation>
     
</xsd:annotation>
   
</xsd:enumeration>
   
<xsd:enumeration value="SL">
     
<xsd:annotation>
       
<xsd:documentation>KFZ für Schwertransport</xsd:documentation>
     
</xsd:annotation>
   
</xsd:enumeration>
   
<xsd:enumeration value="SM">
     
<xsd:annotation>
       
<xsd:documentation>Geraetetraeger</xsd:documentation>
     
</xsd:annotation>
   
</xsd:enumeration>
   
<xsd:enumeration value="DA">
     
<xsd:annotation>
       
<xsd:documentation>Sattelanhaenger</xsd:documentation>
     
</xsd:annotation>
   
</xsd:enumeration>
   
<xsd:enumeration value="DB">
     
<xsd:annotation>
       
<xsd:documentation>Deichselanhaenger</xsd:documentation>
     
</xsd:annotation>
   
</xsd:enumeration>
   
<xsd:enumeration value="DC">
     
<xsd:annotation>
       
<xsd:documentation>Zentralachsanhaenger</xsd:documentation>
     
</xsd:annotation>
   
</xsd:enumeration>
   
<xsd:enumeration value="DE">
     
<xsd:annotation>
       
<xsd:documentation>Starrdeichselanhaenger</xsd:documentation>
     
</xsd:annotation>
   
</xsd:enumeration>
 
</xsd:restriction>
</xsd:simpleType>

simpleType Berechnungsvariante_Type
namespace urn:omds3CommonServiceTypes-1-1-0
type restriction of xsd:string
properties
base xsd:string
used by
element Verkaufsprodukt_Type/Berechnungsvariante
facets
Kind Value Annotation
enumeration basic
enumeration medium
enumeration top
annotation
documentation
Typ zur Vorgabe einer Berechnungsvariante
source <xsd:simpleType name="Berechnungsvariante_Type">
 
<xsd:annotation>
   
<xsd:documentation>Typ zur Vorgabe einer Berechnungsvariante</xsd:documentation>
 
</xsd:annotation>
 
<xsd:restriction base="xsd:string">
   
<xsd:enumeration value="basic"/>
   
<xsd:enumeration value="medium"/>
   
<xsd:enumeration value="top"/>
 
</xsd:restriction>
</xsd:simpleType>

simpleType BIC_Type
namespace urn:omds3CommonServiceTypes-1-1-0
type restriction of xsd:string
properties
base xsd:string
used by
elements Zahlungsdaten_Type/BIC Bankverbindung_Type/BIC
facets
Kind Value Annotation
minLength 1
maxLength 11
annotation
documentation
BIC
source <xsd:simpleType name="BIC_Type">
 
<xsd:annotation>
   
<xsd:documentation>BIC</xsd:documentation>
 
</xsd:annotation>
 
<xsd:restriction base="xsd:string">
   
<xsd:minLength value="1"/>
   
<xsd:maxLength value="11"/>
 
</xsd:restriction>
</xsd:simpleType>

simpleType BonusMalusVorversicherung_Type
namespace urn:omds3CommonServiceTypes-1-1-0
type restriction of xsd:string
properties
base xsd:string
used by
element BonusMalusSystem_Type/BonusMalusVorversicherung
facets
Kind Value Annotation
enumeration Ohne Vorversicherung
enumeration Mit Vorversicherung
enumeration BM-Übernahme von Angehörigen
enumeration BM-Übernahme vom Dienstgeber
annotation
documentation
Type Bonus-Malus Vorversicherung
source <xsd:simpleType name="BonusMalusVorversicherung_Type">
 
<xsd:annotation>
   
<xsd:documentation>Type Bonus-Malus Vorversicherung</xsd:documentation>
 
</xsd:annotation>
 
<xsd:restriction base="xsd:string">
   
<xsd:enumeration value="Ohne Vorversicherung"/>
   
<xsd:enumeration value="Mit Vorversicherung"/>
   
<xsd:enumeration value="BM-Übernahme von Angehörigen"/>
   
<xsd:enumeration value="BM-Übernahme vom Dienstgeber"/>
 
</xsd:restriction>
</xsd:simpleType>

simpleType DirectionCd_Type
namespace urn:omds3CommonServiceTypes-1-1-0
type restriction of xsd:string
properties
base xsd:string
facets
Kind Value Annotation
enumeration IN
documentation
Input-Wert
enumeration OUT
documentation
Output-Wert
annotation
documentation
Bearbeitungsstand Schaden (eine Erweiterung von BearbStandCd im OMDS-Datensatz)
source <xsd:simpleType name="DirectionCd_Type">
 
<xsd:annotation>
   
<xsd:documentation>Bearbeitungsstand Schaden (eine Erweiterung von BearbStandCd im OMDS-Datensatz)</xsd:documentation>
 
</xsd:annotation>
 
<xsd:restriction base="xsd:string">
   
<xsd:enumeration value="IN">
     
<xsd:annotation>
       
<xsd:documentation>Input-Wert</xsd:documentation>
     
</xsd:annotation>
   
</xsd:enumeration>
   
<xsd:enumeration value="OUT">
     
<xsd:annotation>
       
<xsd:documentation>Output-Wert</xsd:documentation>
     
</xsd:annotation>
   
</xsd:enumeration>
 
</xsd:restriction>
</xsd:simpleType>

simpleType DocumentType
namespace urn:omds3CommonServiceTypes-1-1-0
type restriction of xsd:int
properties
base xsd:int
used by
elements DokumentInfo_Type/DocumentType Upload_Dokument_Type/DocumentType DokumentenReferenz_Type/DocumentType ArcImageInfosRequest/documentType ArcImageInfo/documentType
facets
Kind Value Annotation
enumeration 0
documentation
Sonstiges
enumeration 1
documentation
Antrag
enumeration 2
documentation
Deckungsbestätigung
enumeration 3
documentation
Erstpolizze
enumeration 4
documentation
Folgepolizze
enumeration 5
documentation
Zusatzvereinbarungen
enumeration 6
documentation
Vinkulierungen
enumeration 7
documentation
Bewertungsgutachten
enumeration 8
documentation
Verständigung Gewinnbeteiligungen
enumeration 9
documentation
Umsatz/Lohnsummenmeldung
enumeration 10
documentation
Umsatz/Lohnsummenabrechnung
enumeration 11
documentation
BU-Summenmeldung
enumeration 12
documentation
BU-Summenabrechnung
enumeration 13
documentation
Finanzamtsbestätigung
enumeration 14
documentation
Kündigung
enumeration 15
documentation
Stornopolizze
enumeration 16
documentation
Schadenmeldung
enumeration 17
documentation
Schadennachtrag
enumeration 18
documentation
Gutachten
enumeration 19
documentation
Behördliche Anzeigebestätigung
enumeration 20
documentation
Kostenvoranschlag
enumeration 21
documentation
Rechnung
enumeration 22
documentation
Schadenablehnung
enumeration 23
documentation
Schadenfoto
enumeration 24
documentation
Abfindungserklärung
enumeration 25
documentation
Restwertangebot
enumeration 26
documentation
Schreiben Rechtsanwalt
enumeration 27
documentation
Prämienvergleich
enumeration 28
documentation
Angebot
enumeration 29
documentation
Einzelberatungsprotokoll
enumeration 30
documentation
Gesundheitsfragen
enumeration 31
documentation
SEPA-Mandat
enumeration 32
documentation
Unterschriebener Antrag
enumeration 33
documentation
Bestätigung elektronische Kommunikation
enumeration 34
documentation
Basisblatt
enumeration 35
documentation
Maklervollmacht
enumeration 36
documentation
Beratungsprotokoll
enumeration 37
documentation
Bestätigung Leasing-Devinkulierung
enumeration 38
documentation
B/M Stufenbestätigung
enumeration 39
documentation
Kundenprofil
enumeration 40
documentation
Beilage
enumeration 41
documentation
Anmeldung Kundenportal
annotation
documentation
Definiert die unterschiedlichen Dokumententypen
source <xsd:simpleType name="DocumentType">
 
<xsd:annotation>
   
<xsd:documentation>Definiert die unterschiedlichen Dokumententypen</xsd:documentation>
 
</xsd:annotation>
 
<xsd:restriction base="xsd:int">
   
<xsd:enumeration value="0">
     
<xsd:annotation>
       
<xsd:documentation>Sonstiges</xsd:documentation>
     
</xsd:annotation>
   
</xsd:enumeration>
   
<xsd:enumeration value="1">
     
<xsd:annotation>
       
<xsd:documentation>Antrag</xsd:documentation>
     
</xsd:annotation>
   
</xsd:enumeration>
   
<xsd:enumeration value="2">
     
<xsd:annotation>
       
<xsd:documentation>Deckungsbestätigung</xsd:documentation>
     
</xsd:annotation>
   
</xsd:enumeration>
   
<xsd:enumeration value="3">
     
<xsd:annotation>
       
<xsd:documentation>Erstpolizze</xsd:documentation>
     
</xsd:annotation>
   
</xsd:enumeration>
   
<xsd:enumeration value="4">
     
<xsd:annotation>
       
<xsd:documentation>Folgepolizze</xsd:documentation>
     
</xsd:annotation>
   
</xsd:enumeration>
   
<xsd:enumeration value="5">
     
<xsd:annotation>
       
<xsd:documentation>Zusatzvereinbarungen</xsd:documentation>
     
</xsd:annotation>
   
</xsd:enumeration>
   
<xsd:enumeration value="6">
     
<xsd:annotation>
       
<xsd:documentation>Vinkulierungen</xsd:documentation>
     
</xsd:annotation>
   
</xsd:enumeration>
   
<xsd:enumeration value="7">
     
<xsd:annotation>
       
<xsd:documentation>Bewertungsgutachten</xsd:documentation>
     
</xsd:annotation>
   
</xsd:enumeration>
   
<xsd:enumeration value="8">
     
<xsd:annotation>
       
<xsd:documentation>Verständigung Gewinnbeteiligungen</xsd:documentation>
     
</xsd:annotation>
   
</xsd:enumeration>
   
<xsd:enumeration value="9">
     
<xsd:annotation>
       
<xsd:documentation>Umsatz/Lohnsummenmeldung</xsd:documentation>
     
</xsd:annotation>
   
</xsd:enumeration>
   
<xsd:enumeration value="10">
     
<xsd:annotation>
       
<xsd:documentation>Umsatz/Lohnsummenabrechnung</xsd:documentation>
     
</xsd:annotation>
   
</xsd:enumeration>
   
<xsd:enumeration value="11">
     
<xsd:annotation>
       
<xsd:documentation>BU-Summenmeldung</xsd:documentation>
     
</xsd:annotation>
   
</xsd:enumeration>
   
<xsd:enumeration value="12">
     
<xsd:annotation>
       
<xsd:documentation>BU-Summenabrechnung</xsd:documentation>
     
</xsd:annotation>
   
</xsd:enumeration>
   
<xsd:enumeration value="13">
     
<xsd:annotation>
       
<xsd:documentation>Finanzamtsbestätigung</xsd:documentation>
     
</xsd:annotation>
   
</xsd:enumeration>
   
<xsd:enumeration value="14">
     
<xsd:annotation>
       
<xsd:documentation>Kündigung</xsd:documentation>
     
</xsd:annotation>
   
</xsd:enumeration>
   
<xsd:enumeration value="15">
     
<xsd:annotation>
       
<xsd:documentation>Stornopolizze</xsd:documentation>
     
</xsd:annotation>
   
</xsd:enumeration>
   
<xsd:enumeration value="16">
     
<xsd:annotation>
       
<xsd:documentation>Schadenmeldung</xsd:documentation>
     
</xsd:annotation>
   
</xsd:enumeration>
   
<xsd:enumeration value="17">
     
<xsd:annotation>
       
<xsd:documentation>Schadennachtrag</xsd:documentation>
     
</xsd:annotation>
   
</xsd:enumeration>
   
<xsd:enumeration value="18">
     
<xsd:annotation>
       
<xsd:documentation>Gutachten</xsd:documentation>
     
</xsd:annotation>
   
</xsd:enumeration>
   
<xsd:enumeration value="19">
     
<xsd:annotation>
       
<xsd:documentation>Behördliche Anzeigebestätigung</xsd:documentation>
     
</xsd:annotation>
   
</xsd:enumeration>
   
<xsd:enumeration value="20">
     
<xsd:annotation>
       
<xsd:documentation>Kostenvoranschlag</xsd:documentation>
     
</xsd:annotation>
   
</xsd:enumeration>
   
<xsd:enumeration value="21">
     
<xsd:annotation>
       
<xsd:documentation>Rechnung</xsd:documentation>
     
</xsd:annotation>
   
</xsd:enumeration>
   
<xsd:enumeration value="22">
     
<xsd:annotation>
       
<xsd:documentation>Schadenablehnung</xsd:documentation>
     
</xsd:annotation>
   
</xsd:enumeration>
   
<xsd:enumeration value="23">
     
<xsd:annotation>
       
<xsd:documentation>Schadenfoto</xsd:documentation>
     
</xsd:annotation>
   
</xsd:enumeration>
   
<xsd:enumeration value="24">
     
<xsd:annotation>
       
<xsd:documentation>Abfindungserklärung</xsd:documentation>
     
</xsd:annotation>
   
</xsd:enumeration>
   
<xsd:enumeration value="25">
     
<xsd:annotation>
       
<xsd:documentation>Restwertangebot</xsd:documentation>
     
</xsd:annotation>
   
</xsd:enumeration>
   
<xsd:enumeration value="26">
     
<xsd:annotation>
       
<xsd:documentation>Schreiben Rechtsanwalt</xsd:documentation>
     
</xsd:annotation>
   
</xsd:enumeration>
   
<xsd:enumeration value="27">
     
<xsd:annotation>
       
<xsd:documentation>Prämienvergleich</xsd:documentation>
     
</xsd:annotation>
   
</xsd:enumeration>
   
<xsd:enumeration value="28">
     
<xsd:annotation>
       
<xsd:documentation>Angebot</xsd:documentation>
     
</xsd:annotation>
   
</xsd:enumeration>
   
<xsd:enumeration value="29">
     
<xsd:annotation>
       
<xsd:documentation>Einzelberatungsprotokoll</xsd:documentation>
     
</xsd:annotation>
   
</xsd:enumeration>
   
<xsd:enumeration value="30">
     
<xsd:annotation>
       
<xsd:documentation>Gesundheitsfragen</xsd:documentation>
     
</xsd:annotation>
   
</xsd:enumeration>
   
<xsd:enumeration value="31">
     
<xsd:annotation>
       
<xsd:documentation>SEPA-Mandat</xsd:documentation>
     
</xsd:annotation>
   
</xsd:enumeration>
   
<xsd:enumeration value="32">
     
<xsd:annotation>
       
<xsd:documentation>Unterschriebener Antrag</xsd:documentation>
     
</xsd:annotation>
   
</xsd:enumeration>
   
<xsd:enumeration value="33">
     
<xsd:annotation>
       
<xsd:documentation>Bestätigung elektronische Kommunikation</xsd:documentation>
     
</xsd:annotation>
   
</xsd:enumeration>
   
<xsd:enumeration value="34">
     
<xsd:annotation>
       
<xsd:documentation>Basisblatt</xsd:documentation>
     
</xsd:annotation>
   
</xsd:enumeration>
   
<xsd:enumeration value="35">
     
<xsd:annotation>
       
<xsd:documentation>Maklervollmacht</xsd:documentation>
     
</xsd:annotation>
   
</xsd:enumeration>
   
<xsd:enumeration value="36">
     
<xsd:annotation>
       
<xsd:documentation>Beratungsprotokoll</xsd:documentation>
     
</xsd:annotation>
   
</xsd:enumeration>
   
<xsd:enumeration value="37">
     
<xsd:annotation>
       
<xsd:documentation>Bestätigung Leasing-Devinkulierung</xsd:documentation>
     
</xsd:annotation>
   
</xsd:enumeration>
   
<xsd:enumeration value="38">
     
<xsd:annotation>
       
<xsd:documentation>B/M Stufenbestätigung</xsd:documentation>
     
</xsd:annotation>
   
</xsd:enumeration>
   
<xsd:enumeration value="39">
     
<xsd:annotation>
       
<xsd:documentation>Kundenprofil</xsd:documentation>
     
</xsd:annotation>
   
</xsd:enumeration>
   
<xsd:enumeration value="40">
     
<xsd:annotation>
       
<xsd:documentation>Beilage</xsd:documentation>
     
</xsd:annotation>
   
</xsd:enumeration>
   
<xsd:enumeration value="41">
     
<xsd:annotation>
       
<xsd:documentation>Anmeldung Kundenportal</xsd:documentation>
     
</xsd:annotation>
   
</xsd:enumeration>
 
</xsd:restriction>
</xsd:simpleType>

simpleType GeschaeftsfallArt_Type
namespace urn:omds3CommonServiceTypes-1-1-0
type union of (omds:AendGrundCd_Type, xsd:string)
annotation
documentation
Arten von Geschaeftsfällen
source <xsd:simpleType name="GeschaeftsfallArt_Type">
 
<xsd:annotation>
   
<xsd:documentation>Arten von Geschaeftsfällen</xsd:documentation>
 
</xsd:annotation>
 
<xsd:union memberTypes="omds:AendGrundCd_Type xsd:string"/>
</xsd:simpleType>

simpleType GeschaeftsobjektArt_Type
namespace urn:omds3CommonServiceTypes-1-1-0
type restriction of xsd:string
properties
base xsd:string
facets
Kind Value Annotation
enumeration VTG
documentation
Vertrag
enumeration SC
documentation
Schaden
enumeration AN
documentation
Antrag
enumeration IB
documentation
Interventionsbericht
annotation
documentation
Arten von Geschaeftsobjekten
source <xsd:simpleType name="GeschaeftsobjektArt_Type">
 
<xsd:annotation>
   
<xsd:documentation>Arten von Geschaeftsobjekten</xsd:documentation>
 
</xsd:annotation>
 
<xsd:restriction base="xsd:string">
   
<xsd:enumeration value="VTG">
     
<xsd:annotation>
       
<xsd:documentation>Vertrag</xsd:documentation>
     
</xsd:annotation>
   
</xsd:enumeration>
   
<xsd:enumeration value="SC">
     
<xsd:annotation>
       
<xsd:documentation>Schaden</xsd:documentation>
     
</xsd:annotation>
   
</xsd:enumeration>
   
<xsd:enumeration value="AN">
     
<xsd:annotation>
       
<xsd:documentation>Antrag</xsd:documentation>
     
</xsd:annotation>
   
</xsd:enumeration>
   
<xsd:enumeration value="IB">
     
<xsd:annotation>
       
<xsd:documentation>Interventionsbericht</xsd:documentation>
     
</xsd:annotation>
   
</xsd:enumeration>
 
</xsd:restriction>
</xsd:simpleType>

simpleType Hauptfaelligkeit_Type
namespace urn:omds3CommonServiceTypes-1-1-0
type restriction of xsd:gMonthDay
properties
base xsd:gMonthDay
used by
element Produkt_Type/Hauptfaelligkeit
facets
Kind Value Annotation
minInclusive --01-01
maxInclusive --12-31
annotation
documentation
Typ Hauptfälligkeit
source <xsd:simpleType name="Hauptfaelligkeit_Type">
 
<xsd:annotation>
   
<xsd:documentation>Typ Hauptfälligkeit</xsd:documentation>
 
</xsd:annotation>
 
<xsd:restriction base="xsd:gMonthDay">
   
<xsd:minInclusive value="--01-01"/>
   
<xsd:maxInclusive value="--12-31"/>
 
</xsd:restriction>
</xsd:simpleType>

simpleType Hptfaelligkeit_Type
namespace urn:omds3CommonServiceTypes-1-1-0
type restriction of xsd:gMonthDay
properties
base xsd:gMonthDay
facets
Kind Value Annotation
minInclusive --01-01
maxInclusive --12-31
annotation
documentation
Type für die Hauptfälligkeit
source <xsd:simpleType name="Hptfaelligkeit_Type">
 
<xsd:annotation>
   
<xsd:documentation>Type für die Hauptfälligkeit</xsd:documentation>
 
</xsd:annotation>
 
<xsd:restriction base="xsd:gMonthDay">
   
<xsd:minInclusive value="--01-01"/>
   
<xsd:maxInclusive value="--12-31"/>
 
</xsd:restriction>
</xsd:simpleType>

simpleType IBAN_Type
namespace urn:omds3CommonServiceTypes-1-1-0
type restriction of xsd:string
properties
base xsd:string
used by
element Bankverbindung_Type/IBAN
facets
Kind Value Annotation
minLength 1
maxLength 34
annotation
documentation
IBAN
source <xsd:simpleType name="IBAN_Type">
 
<xsd:annotation>
   
<xsd:documentation>IBAN</xsd:documentation>
 
</xsd:annotation>
 
<xsd:restriction base="xsd:string">
   
<xsd:minLength value="1"/>
   
<xsd:maxLength value="34"/>
 
</xsd:restriction>
</xsd:simpleType>

simpleType MaklerID_Type
namespace urn:omds3CommonServiceTypes-1-1-0
type restriction of xsd:string
properties
base xsd:string
used by
elements AgentFilter_Type/MaklerID OMDSPackageInfoType/MaklerID
facets
Kind Value Annotation
minLength 1
maxLength 26
annotation
documentation
Dieser Typ definiert eine MaklerID als String mit mindestens einem und max. 26 Zeichen. Diese Typ-Definition entspricht der Definition des Attributs MaklerID im OMDS-Datensatz, in dem es aber keinen unabhaengigen, referenzierbaren Typ gibt.
source <xsd:simpleType name="MaklerID_Type">
 
<xsd:annotation>
   
<xsd:documentation>Dieser Typ definiert eine MaklerID als String mit mindestens einem und max. 26 Zeichen. Diese Typ-Definition entspricht der Definition des Attributs MaklerID im OMDS-Datensatz, in dem es aber keinen unabhaengigen, referenzierbaren Typ gibt.</xsd:documentation>
 
</xsd:annotation>
 
<xsd:restriction base="xsd:string">
   
<xsd:minLength value="1"/>
   
<xsd:maxLength value="26"/>
 
</xsd:restriction>
</xsd:simpleType>

simpleType PartnerRoleType
namespace urn:omds3CommonServiceTypes-1-1-0
type restriction of xsd:string
properties
base xsd:string
used by
element PolicyPartnerRole/partnerRole
facets
Kind Value Annotation
length 2
enumeration VN
documentation
Versicherungsnehmer
enumeration VP
documentation
Versicherte Person
annotation
documentation
Definition der Partnerrollen über jeweils 2 Buchstaben. Typ wurde angelehnt an VtgRolleCd_Type, allerdings wurde neuer Typ benötigt, da Versicherte Person als Partnerrolle relevant ist.
source <xsd:simpleType name="PartnerRoleType">
 
<xsd:annotation>
   
<xsd:documentation>Definition der Partnerrollen über jeweils 2 Buchstaben. Typ wurde angelehnt an VtgRolleCd_Type, allerdings wurde neuer Typ benötigt, da Versicherte Person als Partnerrolle relevant ist.</xsd:documentation>
 
</xsd:annotation>
 
<xsd:restriction base="xsd:string">
   
<xsd:length value="2"/>
   
<xsd:enumeration value="VN">
     
<xsd:annotation>
       
<xsd:documentation>Versicherungsnehmer</xsd:documentation>
     
</xsd:annotation>
   
</xsd:enumeration>
   
<xsd:enumeration value="VP">
     
<xsd:annotation>
       
<xsd:documentation>Versicherte Person</xsd:documentation>
     
</xsd:annotation>
   
</xsd:enumeration>
 
</xsd:restriction>
</xsd:simpleType>

simpleType PolizzenversandType
namespace urn:omds3CommonServiceTypes-1-1-0
type restriction of xsd:string
properties
base xsd:string
used by
element SpezAntrag_Type/Polizzenversand
facets
Kind Value Annotation
enumeration MAK2
documentation
2fach Makler: Ist nur bei Postversand möglich. Makler erhält Original und Kopie
enumeration VN1
documentation
1fach Versicherungsnehmer: Kunde erhält Original
enumeration MAKVN
documentation
1fach Makler und 1fach Versicherungsnehmer: Kunde erhält Original und Makler die Kopie
enumeration MAK1
documentation
1fach Makler: Makler erhält Original
annotation
documentation
Definiert Arten eine Polizze zu versenden
source <xsd:simpleType name="PolizzenversandType">
 
<xsd:annotation>
   
<xsd:documentation>Definiert Arten eine Polizze zu versenden</xsd:documentation>
 
</xsd:annotation>
 
<xsd:restriction base="xsd:string">
   
<xsd:enumeration value="MAK2">
     
<xsd:annotation>
       
<xsd:documentation>2fach Makler: Ist nur bei Postversand möglich. Makler erhält Original und Kopie</xsd:documentation>
     
</xsd:annotation>
   
</xsd:enumeration>
   
<xsd:enumeration value="VN1">
     
<xsd:annotation>
       
<xsd:documentation>1fach Versicherungsnehmer: Kunde erhält Original</xsd:documentation>
     
</xsd:annotation>
   
</xsd:enumeration>
   
<xsd:enumeration value="MAKVN">
     
<xsd:annotation>
       
<xsd:documentation>1fach Makler und 1fach Versicherungsnehmer: Kunde erhält Original und Makler die Kopie</xsd:documentation>
     
</xsd:annotation>
   
</xsd:enumeration>
   
<xsd:enumeration value="MAK1">
     
<xsd:annotation>
       
<xsd:documentation>1fach Makler: Makler erhält Original</xsd:documentation>
     
</xsd:annotation>
   
</xsd:enumeration>
 
</xsd:restriction>
</xsd:simpleType>

simpleType SepaCd_Type
namespace urn:omds3CommonServiceTypes-1-1-0
type restriction of xsd:unsignedByte
properties
base xsd:unsignedByte
used by
element SpezAntrag_Type/Sepa
facets
Kind Value Annotation
enumeration 1
documentation
Bestehendes bei Versicherungsgesellschaft hinterlegtes SEPA-Mandat
enumeration 2
documentation
SEPA-Mandat bei Makler hinterlegt (nur in Kombination mit entsprechender Vollmacht)
enumeration 3
documentation
SEPA-Mandat wird anbei übermittelt
annotation
documentation
Enummeration für verschiedene Steuerungen in Zusammenhang mit dem SEPA Mandat
source <xsd:simpleType name="SepaCd_Type">
 
<xsd:annotation>
   
<xsd:documentation>Enummeration für verschiedene Steuerungen in Zusammenhang mit dem SEPA Mandat</xsd:documentation>
 
</xsd:annotation>
 
<xsd:restriction base="xsd:unsignedByte">
   
<xsd:enumeration value="1">
     
<xsd:annotation>
       
<xsd:documentation>Bestehendes bei Versicherungsgesellschaft hinterlegtes SEPA-Mandat</xsd:documentation>
     
</xsd:annotation>
   
</xsd:enumeration>
   
<xsd:enumeration value="2">
     
<xsd:annotation>
       
<xsd:documentation>SEPA-Mandat bei Makler hinterlegt (nur in Kombination mit entsprechender Vollmacht)</xsd:documentation>
     
</xsd:annotation>
   
</xsd:enumeration>
   
<xsd:enumeration value="3">
     
<xsd:annotation>
       
<xsd:documentation>SEPA-Mandat wird anbei übermittelt</xsd:documentation>
     
</xsd:annotation>
   
</xsd:enumeration>
 
</xsd:restriction>
</xsd:simpleType>

simpleType Status_Type
namespace urn:omds3CommonServiceTypes-1-1-0
type restriction of xsd:string
properties
base xsd:string
used by
element ResponseStatus_Type/Ergebnis
facets
Kind Value Annotation
enumeration OK
documentation
Request konnte verarbeitet werden
enumeration OKNA
documentation
Request konnte nicht abschließend verarbeitet werden. Zum Beispiel wurde der Request in einen Workflow eingestellt aber noch nicht auf den Bestand angewendet.
enumeration NOK
documentation
Ein Fehler ist aufgetreten, Request konnte nicht verarbeitet werden
annotation
documentation
Der Typ eines Response-Status
source <xsd:simpleType name="Status_Type">
 
<xsd:annotation>
   
<xsd:documentation>Der Typ eines Response-Status</xsd:documentation>
 
</xsd:annotation>
 
<xsd:restriction base="xsd:string">
   
<xsd:enumeration value="OK">
     
<xsd:annotation>
       
<xsd:documentation>Request konnte verarbeitet werden</xsd:documentation>
     
</xsd:annotation>
   
</xsd:enumeration>
   
<xsd:enumeration value="OKNA">
     
<xsd:annotation>
       
<xsd:documentation>Request konnte nicht abschließend verarbeitet werden. Zum Beispiel wurde der Request in einen Workflow eingestellt aber noch nicht auf den Bestand angewendet.</xsd:documentation>
     
</xsd:annotation>
   
</xsd:enumeration>
   
<xsd:enumeration value="NOK">
     
<xsd:annotation>
       
<xsd:documentation>Ein Fehler ist aufgetreten, Request konnte nicht verarbeitet werden</xsd:documentation>
     
</xsd:annotation>
   
</xsd:enumeration>
 
</xsd:restriction>
</xsd:simpleType>

simpleType SubmitApplicationStatus_Type
namespace urn:omds3CommonServiceTypes-1-1-0
type restriction of xsd:int
properties
base xsd:int
used by
elements CreateApplicationResponse_Type/Antragstatus SubmitApplicationResponse_Type/Antragstatus
facets
Kind Value Annotation
enumeration 1
documentation
Antrag angenommen
enumeration 3
documentation
Antrag abgelehnt
enumeration 4
documentation
Entwurf
enumeration 5
documentation
Vorschlag
enumeration 6
documentation
Antrag übertragungsfähig
enumeration 8
documentation
Antrag abgebrochen
enumeration 9
documentation
Verarbeitung gestartet
enumeration 10
documentation
Antrag storniert
enumeration 13
documentation
Gelöscht
annotation
documentation
Definition des Rückegabestatus für eingespielte Anträge
source <xsd:simpleType name="SubmitApplicationStatus_Type">
 
<xsd:annotation>
   
<xsd:documentation>Definition des Rückegabestatus für eingespielte Anträge</xsd:documentation>
 
</xsd:annotation>
 
<xsd:restriction base="xsd:int">
   
<xsd:enumeration value="1">
     
<xsd:annotation>
       
<xsd:documentation>Antrag angenommen</xsd:documentation>
     
</xsd:annotation>
   
</xsd:enumeration>
   
<xsd:enumeration value="3">
     
<xsd:annotation>
       
<xsd:documentation>Antrag abgelehnt</xsd:documentation>
     
</xsd:annotation>
   
</xsd:enumeration>
   
<xsd:enumeration value="4">
     
<xsd:annotation>
       
<xsd:documentation>Entwurf</xsd:documentation>
     
</xsd:annotation>
   
</xsd:enumeration>
   
<xsd:enumeration value="5">
     
<xsd:annotation>
       
<xsd:documentation>Vorschlag</xsd:documentation>
     
</xsd:annotation>
   
</xsd:enumeration>
   
<xsd:enumeration value="6">
     
<xsd:annotation>
       
<xsd:documentation>Antrag übertragungsfähig</xsd:documentation>
     
</xsd:annotation>
   
</xsd:enumeration>
   
<xsd:enumeration value="8">
     
<xsd:annotation>
       
<xsd:documentation>Antrag abgebrochen</xsd:documentation>
     
</xsd:annotation>
   
</xsd:enumeration>
   
<xsd:enumeration value="9">
     
<xsd:annotation>
       
<xsd:documentation>Verarbeitung gestartet</xsd:documentation>
     
</xsd:annotation>
   
</xsd:enumeration>
   
<xsd:enumeration value="10">
     
<xsd:annotation>
       
<xsd:documentation>Antrag storniert</xsd:documentation>
     
</xsd:annotation>
   
</xsd:enumeration>
   
<xsd:enumeration value="13">
     
<xsd:annotation>
       
<xsd:documentation>Gelöscht</xsd:documentation>
     
</xsd:annotation>
   
</xsd:enumeration>
 
</xsd:restriction>
</xsd:simpleType>

simpleType TypeDateianhang_Type
namespace urn:omds3CommonServiceTypes-1-1-0
type restriction of xsd:int
properties
base xsd:int
used by
element Dateianhang_Type/DateiType
facets
Kind Value Annotation
enumeration 1
documentation
SEPA-Mandat
enumeration 2
documentation
Unterschriebener Antrag Provision
enumeration 3
documentation
Bestätigung elektronische Kommunikation
enumeration 4
documentation
Basisblatt
enumeration 5
documentation
Gesundheitsfragen
enumeration 6
documentation
Maklervollmacht
enumeration 7
documentation
Beratungsprotokoll
enumeration 8
documentation
Bestätigung Leasing-Devinkulierung
enumeration 9
documentation
B/M Stufenbestätigung
enumeration 10
documentation
Kundenprofil
enumeration 11
documentation
Beilage
enumeration 12
documentation
Anmeldung Kundenportal
annotation
documentation
Deprecated, verwende DocumentType. Der fachliche Typ der Datei: 1..Sepa-Mandat, 2..unterschrieber Antrag, 3..Bestätigung zur elektronischen Kommunikation, 4..Basisblatt, 5..Gesundheitsfragen, 6..Maklervollmacht, 7..Beratungsprotokoll u.s.w.
source <xsd:simpleType name="TypeDateianhang_Type">
 
<xsd:annotation>
   
<xsd:documentation>Deprecated, verwende DocumentType. Der fachliche Typ der Datei: 1..Sepa-Mandat, 2..unterschrieber Antrag, 3..Bestätigung zur elektronischen Kommunikation, 4..Basisblatt, 5..Gesundheitsfragen, 6..Maklervollmacht, 7..Beratungsprotokoll u.s.w.</xsd:documentation>
 
</xsd:annotation>
 
<xsd:restriction base="xsd:int">
   
<xsd:enumeration value="1" id="DateiTypeSepaMandat">
     
<xsd:annotation>
       
<xsd:documentation>SEPA-Mandat</xsd:documentation>
     
</xsd:annotation>
   
</xsd:enumeration>
   
<xsd:enumeration value="2" id="DateiTypeUnterschrieberAntrag">
     
<xsd:annotation>
       
<xsd:documentation>Unterschriebener Antrag Provision</xsd:documentation>
     
</xsd:annotation>
   
</xsd:enumeration>
   
<xsd:enumeration value="3" id="DateiTypeBestätigungElektrKomm">
     
<xsd:annotation>
       
<xsd:documentation>Bestätigung elektronische Kommunikation</xsd:documentation>
     
</xsd:annotation>
   
</xsd:enumeration>
   
<xsd:enumeration value="4" id="DateiTypeBasisblatt">
     
<xsd:annotation>
       
<xsd:documentation>Basisblatt</xsd:documentation>
     
</xsd:annotation>
   
</xsd:enumeration>
   
<xsd:enumeration value="5" id="DateiTypeGesundheitsfragen">
     
<xsd:annotation>
       
<xsd:documentation>Gesundheitsfragen</xsd:documentation>
     
</xsd:annotation>
   
</xsd:enumeration>
   
<xsd:enumeration value="6" id="DateiTypeMaklervollmacht">
     
<xsd:annotation>
       
<xsd:documentation>Maklervollmacht</xsd:documentation>
     
</xsd:annotation>
   
</xsd:enumeration>
   
<xsd:enumeration value="7" id="DateiTypeBeratungsprotokoll">
     
<xsd:annotation>
       
<xsd:documentation>Beratungsprotokoll</xsd:documentation>
     
</xsd:annotation>
   
</xsd:enumeration>
   
<xsd:enumeration value="8" id="DateiTypeBestaetigungLeasingDevinkulierung">
     
<xsd:annotation>
       
<xsd:documentation>Bestätigung Leasing-Devinkulierung</xsd:documentation>
     
</xsd:annotation>
   
</xsd:enumeration>
   
<xsd:enumeration value="9" id="DateiTypeBMStufenbestaetigung">
     
<xsd:annotation>
       
<xsd:documentation>B/M Stufenbestätigung</xsd:documentation>
     
</xsd:annotation>
   
</xsd:enumeration>
   
<xsd:enumeration value="10" id="DateiTypeKundenprofil">
     
<xsd:annotation>
       
<xsd:documentation>Kundenprofil</xsd:documentation>
     
</xsd:annotation>
   
</xsd:enumeration>
   
<xsd:enumeration value="11" id="DateiTypeBeilage">
     
<xsd:annotation>
       
<xsd:documentation>Beilage</xsd:documentation>
     
</xsd:annotation>
   
</xsd:enumeration>
   
<xsd:enumeration value="12" id="DateiTypeAnmeldKundenportal">
     
<xsd:annotation>
       
<xsd:documentation>Anmeldung Kundenportal</xsd:documentation>
     
</xsd:annotation>
   
</xsd:enumeration>
 
</xsd:restriction>
</xsd:simpleType>

simpleType Versicherungsgesellschaft_Type
namespace urn:omds3CommonServiceTypes-1-1-0
type restriction of xsd:string
properties
base xsd:string
used by
elements BonusMalusSystem_Type/Versicherungsgesellschaft VorversicherungenDetail_Type/Versicherungsgesellschaft
facets
Kind Value Annotation
minLength 1
maxLength 3
annotation
documentation
OMDS VERS_UNTERNEHMEN VUNr - http://www.vvo.at/vvo/vvo.nsf/033bc38c04cb4a8bc12574dc005de1e4/751f64eedb80a61bc1257c3d007eaca2 - Kapitel 5
source <xsd:simpleType name="Versicherungsgesellschaft_Type">
 
<xsd:annotation>
   
<xsd:documentation>OMDS VERS_UNTERNEHMEN VUNr - http://www.vvo.at/vvo/vvo.nsf/033bc38c04cb4a8bc12574dc005de1e4/751f64eedb80a61bc1257c3d007eaca2 - Kapitel 5</xsd:documentation>
 
</xsd:annotation>
 
<xsd:restriction base="xsd:string">
   
<xsd:minLength value="1"/>
   
<xsd:maxLength value="3"/>
   
<!--<xsd:pattern value="[0-9]{3}"/> es koennen auch Buchstaben auftreten -->
 
</xsd:restriction>
</xsd:simpleType>

simpleType VersicherungssteuerArt_Type
namespace urn:omds3CommonServiceTypes-1-1-0
type union of (omds:StArtCd_Type, restriction of xsd:string)
used by
element Versicherungssteuer_Type/VersicherungssteuerArt
annotation
documentation
Art Versicherungsteuer
source <xsd:simpleType name="VersicherungssteuerArt_Type">
 
<xsd:annotation>
   
<xsd:documentation>Art Versicherungsteuer</xsd:documentation>
 
</xsd:annotation>
 
<xsd:union memberTypes="omds:StArtCd_Type">
   
<xsd:simpleType>
     
<xsd:restriction base="xsd:string">
       
<xsd:enumeration value="0">
         
<xsd:annotation>
           
<xsd:documentation>Gesamtversicherungssteuer (Aggregation für Bündel und Produkteben)</xsd:documentation>
         
</xsd:annotation>
       
</xsd:enumeration>
     
</xsd:restriction>
   
</xsd:simpleType>
 
</xsd:union>
</xsd:simpleType>

element getArcImageInfosRequest
diagram omds3_ON2_Antrag_Common_p525.png
namespace urn:omds3ServiceTypes-1-1-0
type ArcImageInfosRequest
properties
content complex
children VUNr AuthFilter policyNumber policyType policyPartnerRole documentType dateFrom dateUntil
annotation
documentation
Anfrage Informationen zu vertragsbezogenen Dokumenten
source <xsd:element name="getArcImageInfosRequest" type="ArcImageInfosRequest">
 
<xsd:annotation>
   
<xsd:documentation>Anfrage Informationen zu vertragsbezogenen Dokumenten</xsd:documentation>
 
</xsd:annotation>
</xsd:element>

element getArcImageInfosResponse
diagram omds3_ON2_Antrag_Common_p526.png
namespace urn:omds3ServiceTypes-1-1-0
type ArcImageInfosResponse
properties
content complex
children arcImageInfo ServiceFault
annotation
documentation
Rückgabe Informationen zu vertragsbezogenen Dokumenten
source <xsd:element name="getArcImageInfosResponse" type="ArcImageInfosResponse">
 
<xsd:annotation>
   
<xsd:documentation>Rückgabe Informationen zu vertragsbezogenen Dokumenten</xsd:documentation>
 
</xsd:annotation>
</xsd:element>

element getArcImageRequest
diagram omds3_ON2_Antrag_Common_p527.png
namespace urn:omds3ServiceTypes-1-1-0
type ArcImageRequest
properties
content complex
children VUNr AuthFilter ArcImageId
annotation
documentation
Request zur Abholung eines einzelnen bekannten Dokuments
source <xsd:element name="getArcImageRequest" type="ArcImageRequest">
 
<xsd:annotation>
   
<xsd:documentation>Request zur Abholung eines einzelnen bekannten Dokuments</xsd:documentation>
 
</xsd:annotation>
</xsd:element>

element getArcImageResponse
diagram omds3_ON2_Antrag_Common_p528.png
namespace urn:omds3ServiceTypes-1-1-0
type ArcImageResponse
properties
content complex
children ArcContent ServiceFault
annotation
documentation
Responseobjekt zur Rückgabe eines einzelnen Dokumentes
source <xsd:element name="getArcImageResponse" type="ArcImageResponse">
 
<xsd:annotation>
   
<xsd:documentation>Responseobjekt zur Rückgabe eines einzelnen Dokumentes</xsd:documentation>
 
</xsd:annotation>
</xsd:element>

element getDeepLinkBusinessObjectResponse
diagram omds3_ON2_Antrag_Common_p529.png
namespace urn:omds3ServiceTypes-1-1-0
type DeepLinkBusinessObjectResponse
properties
content complex
children httpActionLink ServiceFault
annotation
documentation
Response Deep-Link auf Geschäftsobjekte
source <xsd:element name="getDeepLinkBusinessObjectResponse" type="DeepLinkBusinessObjectResponse">
 
<xsd:annotation>
   
<xsd:documentation>Response Deep-Link auf Geschäftsobjekte</xsd:documentation>
 
</xsd:annotation>
</xsd:element>

element getDeepLinkClaimRequest
diagram omds3_ON2_Antrag_Common_p530.png
namespace urn:omds3ServiceTypes-1-1-0
type DeepLinkClaimRequest
properties
content complex
children VUNr AuthFilter claimNumber withoutFrame
annotation
documentation
Deep-Link Schaden Anfrage
source <xsd:element name="getDeepLinkClaimRequest" type="DeepLinkClaimRequest">
 
<xsd:annotation>
   
<xsd:documentation>Deep-Link Schaden Anfrage</xsd:documentation>
 
</xsd:annotation>
</xsd:element>

element getDeepLinkClaimResponse
diagram omds3_ON2_Antrag_Common_p531.png
namespace urn:omds3ServiceTypes-1-1-0
type DeepLinkBusinessObjectResponse
properties
content complex
children httpActionLink ServiceFault
annotation
documentation
Responseobjekt Deep-Link Schaden
source <xsd:element name="getDeepLinkClaimResponse" type="DeepLinkBusinessObjectResponse">
 
<xsd:annotation>
   
<xsd:documentation>Responseobjekt Deep-Link Schaden</xsd:documentation>
 
</xsd:annotation>
</xsd:element>

element getDeepLinkOfferRequest
diagram omds3_ON2_Antrag_Common_p532.png
namespace urn:omds3ServiceTypes-1-1-0
type DeepLinkOfferRequest
properties
content complex
children VUNr AuthFilter offerNumber withoutFrame
annotation
documentation
Deep-Link Angebot/ Antrag Anfrage
source <xsd:element name="getDeepLinkOfferRequest" type="DeepLinkOfferRequest">
 
<xsd:annotation>
   
<xsd:documentation>Deep-Link Angebot/ Antrag Anfrage</xsd:documentation>
 
</xsd:annotation>
</xsd:element>

element getDeepLinkOfferResponse
diagram omds3_ON2_Antrag_Common_p533.png
namespace urn:omds3ServiceTypes-1-1-0
type DeepLinkBusinessObjectResponse
properties
content complex
children httpActionLink ServiceFault
annotation
documentation
Deep-Link Angebot / Antrag Antwort
source <xsd:element name="getDeepLinkOfferResponse" type="DeepLinkBusinessObjectResponse">
 
<xsd:annotation>
   
<xsd:documentation>Deep-Link Angebot / Antrag Antwort</xsd:documentation>
 
</xsd:annotation>
</xsd:element>

element getDeepLinkPartnerRequest
diagram omds3_ON2_Antrag_Common_p534.png
namespace urn:omds3ServiceTypes-1-1-0
type DeepLinkPartnerRequest
properties
content complex
children VUNr AuthFilter partnerNumber withoutFrame
annotation
documentation
Deep-Link Partner Anfrage
source <xsd:element name="getDeepLinkPartnerRequest" type="DeepLinkPartnerRequest">
 
<xsd:annotation>
   
<xsd:documentation>Deep-Link Partner Anfrage</xsd:documentation>
 
</xsd:annotation>
</xsd:element>

element getDeepLinkPartnerResponse
diagram omds3_ON2_Antrag_Common_p535.png
namespace urn:omds3ServiceTypes-1-1-0
type DeepLinkBusinessObjectResponse
properties
content complex
children httpActionLink ServiceFault
annotation
documentation
Deep-Link Partner Antwort
source <xsd:element name="getDeepLinkPartnerResponse" type="DeepLinkBusinessObjectResponse">
 
<xsd:annotation>
   
<xsd:documentation>Deep-Link Partner Antwort</xsd:documentation>
 
</xsd:annotation>
</xsd:element>

element getDeepLinkPolicyRequest
diagram omds3_ON2_Antrag_Common_p536.png
namespace urn:omds3ServiceTypes-1-1-0
type DeepLinkPolicyRequest
properties
content complex
children VUNr AuthFilter policyNumber withoutFrame
annotation
documentation
Deep-Link Vertrag Anfrage
source <xsd:element name="getDeepLinkPolicyRequest" type="DeepLinkPolicyRequest">
 
<xsd:annotation>
   
<xsd:documentation>Deep-Link Vertrag Anfrage</xsd:documentation>
 
</xsd:annotation>
</xsd:element>

element getDeepLinkPolicyResponse
diagram omds3_ON2_Antrag_Common_p537.png
namespace urn:omds3ServiceTypes-1-1-0
type DeepLinkBusinessObjectResponse
properties
content complex
children httpActionLink ServiceFault
annotation
documentation
Deep-Link Vertrag Antwort
source <xsd:element name="getDeepLinkPolicyResponse" type="DeepLinkBusinessObjectResponse">
 
<xsd:annotation>
   
<xsd:documentation>Deep-Link Vertrag Antwort</xsd:documentation>
 
</xsd:annotation>
</xsd:element>

element getOMDSPackageListRequest
diagram omds3_ON2_Antrag_Common_p538.png
namespace urn:omds3ServiceTypes-1-1-0
type OMDSPackageListRequest
properties
content complex
children VUNr agentFilter dateFrom dateUntil
annotation
documentation
Inputobjekt zum Beziehen einer Liste verfuegbarer OMDS-Datensaetze
source <xsd:element name="getOMDSPackageListRequest" type="OMDSPackageListRequest">
 
<xsd:annotation>
   
<xsd:documentation>Inputobjekt zum Beziehen einer Liste verfuegbarer OMDS-Datensaetze</xsd:documentation>
 
</xsd:annotation>
</xsd:element>

element getOMDSPackageListResponse
diagram omds3_ON2_Antrag_Common_p539.png
namespace urn:omds3ServiceTypes-1-1-0
type OMDSPackageListResponse
properties
content complex
children omdsPackageInfo ServiceFault
annotation
documentation
Rückgabeobjekt für eine Liste von OMDS-Datensätzen
source <xsd:element name="getOMDSPackageListResponse" type="OMDSPackageListResponse">
 
<xsd:annotation>
   
<xsd:documentation>Rückgabeobjekt für eine Liste von OMDS-Datensätzen</xsd:documentation>
 
</xsd:annotation>
</xsd:element>

element getOMDSPackageRequest
diagram omds3_ON2_Antrag_Common_p540.png
namespace urn:omds3ServiceTypes-1-1-0
type OMDSPackageRequest
properties
content complex
children VUNr agentFilter omdsPackageId
annotation
documentation
Das Requestobjekt fuer die Abholung eines oder mehrerer OMDS-Datensatz-Packages
source <xsd:element name="getOMDSPackageRequest" type="OMDSPackageRequest">
 
<xsd:annotation>
   
<xsd:documentation>Das Requestobjekt fuer die Abholung eines oder mehrerer OMDS-Datensatz-Packages</xsd:documentation>
 
</xsd:annotation>
</xsd:element>

element getOMDSPackageResponse
diagram omds3_ON2_Antrag_Common_p541.png
namespace urn:omds3ServiceTypes-1-1-0
type OMDSPackageResponse
properties
content complex
children requestedOmdsPackage ServiceFault
annotation
documentation
Gibt die Liste der angeforderten OMDS-Packages zurück oder entsprechende fachliche Fehlermeldungen
source <xsd:element name="getOMDSPackageResponse" type="OMDSPackageResponse">
 
<xsd:annotation>
   
<xsd:documentation>Gibt die Liste der angeforderten OMDS-Packages zurück oder entsprechende fachliche Fehlermeldungen</xsd:documentation>
 
</xsd:annotation>
</xsd:element>

element getUserDataRequest
diagram omds3_ON2_Antrag_Common_p542.png
namespace urn:omds3ServiceTypes-1-1-0
type UserDataRequest
properties
content complex
children VUNr
annotation
documentation
Das Request-Objekt fuer den Zugriff auf die Userdaten
source <xsd:element name="getUserDataRequest" type="UserDataRequest">
 
<xsd:annotation>
   
<xsd:documentation>Das Request-Objekt fuer den Zugriff auf die Userdaten</xsd:documentation>
 
</xsd:annotation>
</xsd:element>

element getUserDataResponse
diagram omds3_ON2_Antrag_Common_p543.png
namespace urn:omds3ServiceTypes-1-1-0
type UserDataResponse
properties
content complex
children userid availableServices person
annotation
documentation
Das Ergebnisobjekt fuer die Userdaten
source <xsd:element name="getUserDataResponse" type="UserDataResponse">
 
<xsd:annotation>
   
<xsd:documentation>Das Ergebnisobjekt fuer die Userdaten</xsd:documentation>
 
</xsd:annotation>
</xsd:element>

element httpActionLink
diagram omds3_ON2_Antrag_Common_p544.png
namespace urn:omds3ServiceTypes-1-1-0
type HttpActionLinkType
properties
content complex
children url type validUntil
source <xsd:element name="httpActionLink" type="HttpActionLinkType"/>

element loginRequest
diagram omds3_ON2_Antrag_Common_p545.png
namespace urn:omds3ServiceTypes-1-1-0
type LoginRequestType
properties
content complex
children VUNr AuthFilter
annotation
documentation
Das Request-Objekt für den Actionlink
source <xsd:element name="loginRequest" type="LoginRequestType">
 
<xsd:annotation>
   
<xsd:documentation>Das Request-Objekt für den Actionlink</xsd:documentation>
 
</xsd:annotation>
</xsd:element>

element loginResponse
diagram omds3_ON2_Antrag_Common_p546.png
namespace urn:omds3ServiceTypes-1-1-0
type DeepLinkBusinessObjectResponse
properties
content complex
children httpActionLink ServiceFault
annotation
documentation
Der Actionlink z.B. in das Maklerportal mit einem Token, der die Verbindung zur Session herstellt
source <xsd:element name="loginResponse" type="DeepLinkBusinessObjectResponse">
 
<xsd:annotation>
   
<xsd:documentation>Der Actionlink z.B. in das Maklerportal mit einem Token, der die Verbindung zur Session herstellt</xsd:documentation>
 
</xsd:annotation>
</xsd:element>

element withoutFrame
diagram omds3_ON2_Antrag_Common_p547.png
namespace urn:omds3ServiceTypes-1-1-0
type xsd:boolean
properties
content simple
used by
complexTypes DeepLinkClaimRequest DeepLinkOfferRequest DeepLinkPartnerRequest DeepLinkPolicyRequest
annotation
documentation
Soll ein Frame angezeigt werden oder nicht
source <xsd:element name="withoutFrame" type="xsd:boolean">
 
<xsd:annotation>
   
<xsd:documentation>Soll ein Frame angezeigt werden oder nicht</xsd:documentation>
 
</xsd:annotation>
</xsd:element>

complexType ArcContent
diagram omds3_ON2_Antrag_Common_p548.png
namespace urn:omds3ServiceTypes-1-1-0
children arcImageInfo arcImage
used by
element ArcImageResponse/ArcContent
annotation
documentation
Informationen zu einem Dokument und das Dokument base64encoded
source <xsd:complexType name="ArcContent">
 
<xsd:annotation>
   
<xsd:documentation>Informationen zu einem Dokument und das Dokument base64encoded</xsd:documentation>
 
</xsd:annotation>
 
<xsd:sequence>
   
<xsd:element name="arcImageInfo" type="ArcImageInfo">
     
<xsd:annotation>
       
<xsd:documentation>Meta-Informationen zum Dokument</xsd:documentation>
     
</xsd:annotation>
   
</xsd:element>
   
<xsd:element name="arcImage" type="xsd:base64Binary" xmime:expectedContentTypes="application/octet-stream">
     
<xsd:annotation>
       
<xsd:documentation>Das eigentliche Dokument als base64-Binary</xsd:documentation>
     
</xsd:annotation>
   
</xsd:element>
 
</xsd:sequence>
</xsd:complexType>

element ArcContent/arcImageInfo
diagram omds3_ON2_Antrag_Common_p549.png
namespace urn:omds3ServiceTypes-1-1-0
type ArcImageInfo
properties
content complex
children arcImageIdDetails name documentType arcContentType arcContentLength date docReference
annotation
documentation
Meta-Informationen zum Dokument
source <xsd:element name="arcImageInfo" type="ArcImageInfo">
 
<xsd:annotation>
   
<xsd:documentation>Meta-Informationen zum Dokument</xsd:documentation>
 
</xsd:annotation>
</xsd:element>

element ArcContent/arcImage
diagram omds3_ON2_Antrag_Common_p550.png
namespace urn:omds3ServiceTypes-1-1-0
type xsd:base64Binary
properties
content simple
annotation
documentation
Das eigentliche Dokument als base64-Binary
source <xsd:element name="arcImage" type="xsd:base64Binary" xmime:expectedContentTypes="application/octet-stream">
 
<xsd:annotation>
   
<xsd:documentation>Das eigentliche Dokument als base64-Binary</xsd:documentation>
 
</xsd:annotation>
</xsd:element>

complexType ArcImageInfo
diagram omds3_ON2_Antrag_Common_p551.png
namespace urn:omds3ServiceTypes-1-1-0
children arcImageIdDetails name documentType arcContentType arcContentLength date docReference
used by
elements ArcImageInfosResponse/arcImageInfo ArcContent/arcImageInfo ArcImageInfo/docReference
annotation
documentation
Information zu einem einzelnen Dokument
source <xsd:complexType name="ArcImageInfo">
 
<xsd:annotation>
   
<xsd:documentation>Information zu einem einzelnen Dokument</xsd:documentation>
 
</xsd:annotation>
 
<xsd:sequence>
   
<xsd:element name="arcImageIdDetails" type="cst:ElementIdType">
     
<xsd:annotation>
       
<xsd:documentation>Die eindeutige Id des Dokuments und Details zur Verwendung</xsd:documentation>
     
</xsd:annotation>
   
</xsd:element>
   
<xsd:element name="name" type="xsd:string">
     
<xsd:annotation>
       
<xsd:documentation>Der Name des Dokuments als String</xsd:documentation>
     
</xsd:annotation>
   
</xsd:element>
   
<xsd:element name="documentType" type="cst:DocumentType">
     
<xsd:annotation>
       
<xsd:documentation>Der inhaltliche Typ des Dokuments, z.B. "Polizze" oder "Finanzamtsbestätigung" als Integer-Code</xsd:documentation>
     
</xsd:annotation>
   
</xsd:element>
   
<xsd:element name="arcContentType" type="xsd:string" minOccurs="0">
     
<xsd:annotation>
       
<xsd:documentation>Mime-Type des Dokuments</xsd:documentation>
     
</xsd:annotation>
   
</xsd:element>
   
<xsd:element name="arcContentLength" type="xsd:long" minOccurs="0">
     
<xsd:annotation>
       
<xsd:documentation>Größe des Dokuments in Byte</xsd:documentation>
     
</xsd:annotation>
   
</xsd:element>
   
<xsd:element name="date" type="xsd:date">
     
<xsd:annotation>
       
<xsd:documentation>Erstellungsdatum des Dokuments</xsd:documentation>
     
</xsd:annotation>
   
</xsd:element>
   
<xsd:element name="docReference" type="ArcImageInfo" minOccurs="0" maxOccurs="unbounded">
     
<xsd:annotation>
       
<xsd:documentation>Verweis auf weitere Dokumente, die inhaltlich zu diesem Dokument gehören, z.B. AVB zu einer Polizze</xsd:documentation>
     
</xsd:annotation>
   
</xsd:element>
 
</xsd:sequence>
</xsd:complexType>

element ArcImageInfo/arcImageIdDetails
diagram omds3_ON2_Antrag_Common_p552.png
namespace urn:omds3ServiceTypes-1-1-0
type ElementIdType
properties
content complex
children id idValidUntil idIsSingleUse
annotation
documentation
Die eindeutige Id des Dokuments und Details zur Verwendung
source <xsd:element name="arcImageIdDetails" type="cst:ElementIdType">
 
<xsd:annotation>
   
<xsd:documentation>Die eindeutige Id des Dokuments und Details zur Verwendung</xsd:documentation>
 
</xsd:annotation>
</xsd:element>

element ArcImageInfo/name
diagram omds3_ON2_Antrag_Common_p553.png
namespace urn:omds3ServiceTypes-1-1-0
type xsd:string
properties
content simple
annotation
documentation
Der Name des Dokuments als String
source <xsd:element name="name" type="xsd:string">
 
<xsd:annotation>
   
<xsd:documentation>Der Name des Dokuments als String</xsd:documentation>
 
</xsd:annotation>
</xsd:element>

element ArcImageInfo/documentType
diagram omds3_ON2_Antrag_Common_p554.png
namespace urn:omds3ServiceTypes-1-1-0
type DocumentType
properties
content simple
facets
Kind Value Annotation
enumeration 0
documentation
Sonstiges
enumeration 1
documentation
Antrag
enumeration 2
documentation
Deckungsbestätigung
enumeration 3
documentation
Erstpolizze
enumeration 4
documentation
Folgepolizze
enumeration 5
documentation
Zusatzvereinbarungen
enumeration 6
documentation
Vinkulierungen
enumeration 7
documentation
Bewertungsgutachten
enumeration 8
documentation
Verständigung Gewinnbeteiligungen
enumeration 9
documentation
Umsatz/Lohnsummenmeldung
enumeration 10
documentation
Umsatz/Lohnsummenabrechnung
enumeration 11
documentation
BU-Summenmeldung
enumeration 12
documentation
BU-Summenabrechnung
enumeration 13
documentation
Finanzamtsbestätigung
enumeration 14
documentation
Kündigung
enumeration 15
documentation
Stornopolizze
enumeration 16
documentation
Schadenmeldung
enumeration 17
documentation
Schadennachtrag
enumeration 18
documentation
Gutachten
enumeration 19
documentation
Behördliche Anzeigebestätigung
enumeration 20
documentation
Kostenvoranschlag
enumeration 21
documentation
Rechnung
enumeration 22
documentation
Schadenablehnung
enumeration 23
documentation
Schadenfoto
enumeration 24
documentation
Abfindungserklärung
enumeration 25
documentation
Restwertangebot
enumeration 26
documentation
Schreiben Rechtsanwalt
enumeration 27
documentation
Prämienvergleich
enumeration 28
documentation
Angebot
enumeration 29
documentation
Einzelberatungsprotokoll
enumeration 30
documentation
Gesundheitsfragen
enumeration 31
documentation
SEPA-Mandat
enumeration 32
documentation
Unterschriebener Antrag
enumeration 33
documentation
Bestätigung elektronische Kommunikation
enumeration 34
documentation
Basisblatt
enumeration 35
documentation
Maklervollmacht
enumeration 36
documentation
Beratungsprotokoll
enumeration 37
documentation
Bestätigung Leasing-Devinkulierung
enumeration 38
documentation
B/M Stufenbestätigung
enumeration 39
documentation
Kundenprofil
enumeration 40
documentation
Beilage
enumeration 41
documentation
Anmeldung Kundenportal
annotation
documentation
Der inhaltliche Typ des Dokuments, z.B. "Polizze" oder "Finanzamtsbestätigung" als Integer-Code
source <xsd:element name="documentType" type="cst:DocumentType">
 
<xsd:annotation>
   
<xsd:documentation>Der inhaltliche Typ des Dokuments, z.B. "Polizze" oder "Finanzamtsbestätigung" als Integer-Code</xsd:documentation>
 
</xsd:annotation>
</xsd:element>

element ArcImageInfo/arcContentType
diagram omds3_ON2_Antrag_Common_p555.png
namespace urn:omds3ServiceTypes-1-1-0
type xsd:string
properties
minOcc 0
maxOcc 1
content simple
annotation
documentation
Mime-Type des Dokuments
source <xsd:element name="arcContentType" type="xsd:string" minOccurs="0">
 
<xsd:annotation>
   
<xsd:documentation>Mime-Type des Dokuments</xsd:documentation>
 
</xsd:annotation>
</xsd:element>

element ArcImageInfo/arcContentLength
diagram omds3_ON2_Antrag_Common_p556.png
namespace urn:omds3ServiceTypes-1-1-0
type xsd:long
properties
minOcc 0
maxOcc 1
content simple
annotation
documentation
Größe des Dokuments in Byte
source <xsd:element name="arcContentLength" type="xsd:long" minOccurs="0">
 
<xsd:annotation>
   
<xsd:documentation>Größe des Dokuments in Byte</xsd:documentation>
 
</xsd:annotation>
</xsd:element>

element ArcImageInfo/date
diagram omds3_ON2_Antrag_Common_p557.png
namespace urn:omds3ServiceTypes-1-1-0
type xsd:date
properties
content simple
annotation
documentation
Erstellungsdatum des Dokuments
source <xsd:element name="date" type="xsd:date">
 
<xsd:annotation>
   
<xsd:documentation>Erstellungsdatum des Dokuments</xsd:documentation>
 
</xsd:annotation>
</xsd:element>

element ArcImageInfo/docReference
diagram omds3_ON2_Antrag_Common_p558.png
namespace urn:omds3ServiceTypes-1-1-0
type ArcImageInfo
properties
minOcc 0
maxOcc unbounded
content complex
children arcImageIdDetails name documentType arcContentType arcContentLength date docReference
annotation
documentation
Verweis auf weitere Dokumente, die inhaltlich zu diesem Dokument gehören, z.B. AVB zu einer Polizze
source <xsd:element name="docReference" type="ArcImageInfo" minOccurs="0" maxOccurs="unbounded">
 
<xsd:annotation>
   
<xsd:documentation>Verweis auf weitere Dokumente, die inhaltlich zu diesem Dokument gehören, z.B. AVB zu einer Polizze</xsd:documentation>
 
</xsd:annotation>
</xsd:element>

complexType ArcImageInfosRequest
diagram omds3_ON2_Antrag_Common_p559.png
namespace urn:omds3ServiceTypes-1-1-0
children VUNr AuthFilter policyNumber policyType policyPartnerRole documentType dateFrom dateUntil
used by
element getArcImageInfosRequest
annotation
documentation
Anfragetyp Informationen zu vertragsbezogenen Dokumenten
source <xsd:complexType name="ArcImageInfosRequest">
 
<xsd:annotation>
   
<xsd:documentation>Anfragetyp Informationen zu vertragsbezogenen Dokumenten</xsd:documentation>
 
</xsd:annotation>
 
<xsd:sequence>
   
<xsd:element name="VUNr" type="omds:VUNr" minOccurs="0"/>
   
<xsd:element name="AuthFilter" type="cst:AuthorizationFilter" minOccurs="0">
     
<xsd:annotation>
       
<xsd:documentation>ermöglicht "Super-Usern" die Abfrage von spezifischen Elementen</xsd:documentation>
     
</xsd:annotation>
   
</xsd:element>
   
<xsd:element name="policyNumber" type="omds:Polizzennr">
     
<xsd:annotation>
       
<xsd:documentation>die Polizzennummer als OMDS Polizzennr-Typ.</xsd:documentation>
     
</xsd:annotation>
   
</xsd:element>
   
<xsd:element name="policyType" type="omds:VtgProdCd_Type" minOccurs="0">
     
<xsd:annotation>
       
<xsd:documentation>Einschränkung der Anfrage auf Dokumente für Polizzen eines bestimmten Typs. Das Attribut ist vom Typ VtgProdCd_Type des OMDS-Datensatz</xsd:documentation>
     
</xsd:annotation>
   
</xsd:element>
   
<xsd:element name="policyPartnerRole" type="PolicyPartnerRole" minOccurs="0" maxOccurs="unbounded">
     
<xsd:annotation>
       
<xsd:documentation>Einschränkung der Anfrage auf Dokumente für bestimmte Partner in einer bestimmten Rolle</xsd:documentation>
     
</xsd:annotation>
   
</xsd:element>
   
<xsd:element name="documentType" type="cst:DocumentType" minOccurs="0" maxOccurs="unbounded">
     
<xsd:annotation>
       
<xsd:documentation>Einschränkung der Anfrage auf bestimmte Dokumententypen. Es gibt 15 definierte vertragsbezogene Dokumententypen.</xsd:documentation>
     
</xsd:annotation>
   
</xsd:element>
   
<xsd:element name="dateFrom" type="xsd:date" minOccurs="0"/>
   
<xsd:element name="dateUntil" type="xsd:date" minOccurs="0"/>
 
</xsd:sequence>
</xsd:complexType>

element ArcImageInfosRequest/VUNr
diagram omds3_ON2_Antrag_Common_p560.png
namespace urn:omds3ServiceTypes-1-1-0
type omds:VUNr
properties
minOcc 0
maxOcc 1
content simple
facets
Kind Value Annotation
minLength 1
maxLength 3
source <xsd:element name="VUNr" type="omds:VUNr" minOccurs="0"/>

element ArcImageInfosRequest/AuthFilter
diagram omds3_ON2_Antrag_Common_p561.png
namespace urn:omds3ServiceTypes-1-1-0
type AuthorizationFilter
properties
minOcc 0
maxOcc 1
content complex
annotation
documentation
ermöglicht "Super-Usern" die Abfrage von spezifischen Elementen
source <xsd:element name="AuthFilter" type="cst:AuthorizationFilter" minOccurs="0">
 
<xsd:annotation>
   
<xsd:documentation>ermöglicht "Super-Usern" die Abfrage von spezifischen Elementen</xsd:documentation>
 
</xsd:annotation>
</xsd:element>

element ArcImageInfosRequest/policyNumber
diagram omds3_ON2_Antrag_Common_p562.png
namespace urn:omds3ServiceTypes-1-1-0
type omds:Polizzennr
properties
content simple
facets
Kind Value Annotation
minLength 1
maxLength 26
annotation
documentation
die Polizzennummer als OMDS Polizzennr-Typ.
source <xsd:element name="policyNumber" type="omds:Polizzennr">
 
<xsd:annotation>
   
<xsd:documentation>die Polizzennummer als OMDS Polizzennr-Typ.</xsd:documentation>
 
</xsd:annotation>
</xsd:element>

element ArcImageInfosRequest/policyType
diagram omds3_ON2_Antrag_Common_p563.png
namespace urn:omds3ServiceTypes-1-1-0
type omds:VtgProdCd_Type
properties
minOcc 0
maxOcc 1
content simple
facets
Kind Value Annotation
enumeration 99
documentation
sonstige
enumeration BS
documentation
Bausparen
enumeration BT
documentation
Betriebsversicherung
enumeration FL
documentation
Flotte (KFZ)
enumeration KE
documentation
KV Einzel
enumeration KF
documentation
KFZ
enumeration KG
documentation
KV Gruppe
enumeration LE
documentation
Leben Einzel
enumeration LG
documentation
Leben Gruppe
enumeration LS
documentation
Leasing
enumeration LW
documentation
Landwirtschaftsversicherung
enumeration PR
documentation
Privatversicherung
enumeration UF
documentation
Unfallversicherung
enumeration UG
documentation
Unfall-Gruppe
annotation
documentation
Einschränkung der Anfrage auf Dokumente für Polizzen eines bestimmten Typs. Das Attribut ist vom Typ VtgProdCd_Type des OMDS-Datensatz
source <xsd:element name="policyType" type="omds:VtgProdCd_Type" minOccurs="0">
 
<xsd:annotation>
   
<xsd:documentation>Einschränkung der Anfrage auf Dokumente für Polizzen eines bestimmten Typs. Das Attribut ist vom Typ VtgProdCd_Type des OMDS-Datensatz</xsd:documentation>
 
</xsd:annotation>
</xsd:element>

element ArcImageInfosRequest/policyPartnerRole
diagram omds3_ON2_Antrag_Common_p564.png
namespace urn:omds3ServiceTypes-1-1-0
type PolicyPartnerRole
properties
minOcc 0
maxOcc unbounded
content complex
children partnerNumber partnerRole
annotation
documentation
Einschränkung der Anfrage auf Dokumente für bestimmte Partner in einer bestimmten Rolle
source <xsd:element name="policyPartnerRole" type="PolicyPartnerRole" minOccurs="0" maxOccurs="unbounded">
 
<xsd:annotation>
   
<xsd:documentation>Einschränkung der Anfrage auf Dokumente für bestimmte Partner in einer bestimmten Rolle</xsd:documentation>
 
</xsd:annotation>
</xsd:element>

element ArcImageInfosRequest/documentType
diagram omds3_ON2_Antrag_Common_p565.png
namespace urn:omds3ServiceTypes-1-1-0
type DocumentType
properties
minOcc 0
maxOcc unbounded
content simple
facets
Kind Value Annotation
enumeration 0
documentation
Sonstiges
enumeration 1
documentation
Antrag
enumeration 2
documentation
Deckungsbestätigung
enumeration 3
documentation
Erstpolizze
enumeration 4
documentation
Folgepolizze
enumeration 5
documentation
Zusatzvereinbarungen
enumeration 6
documentation
Vinkulierungen
enumeration 7
documentation
Bewertungsgutachten
enumeration 8
documentation
Verständigung Gewinnbeteiligungen
enumeration 9
documentation
Umsatz/Lohnsummenmeldung
enumeration 10
documentation
Umsatz/Lohnsummenabrechnung
enumeration 11
documentation
BU-Summenmeldung
enumeration 12
documentation
BU-Summenabrechnung
enumeration 13
documentation
Finanzamtsbestätigung
enumeration 14
documentation
Kündigung
enumeration 15
documentation
Stornopolizze
enumeration 16
documentation
Schadenmeldung
enumeration 17
documentation
Schadennachtrag
enumeration 18
documentation
Gutachten
enumeration 19
documentation
Behördliche Anzeigebestätigung
enumeration 20
documentation
Kostenvoranschlag
enumeration 21
documentation
Rechnung
enumeration 22
documentation
Schadenablehnung
enumeration 23
documentation
Schadenfoto
enumeration 24
documentation
Abfindungserklärung
enumeration 25
documentation
Restwertangebot
enumeration 26
documentation
Schreiben Rechtsanwalt
enumeration 27
documentation
Prämienvergleich
enumeration 28
documentation
Angebot
enumeration 29
documentation
Einzelberatungsprotokoll
enumeration 30
documentation
Gesundheitsfragen
enumeration 31
documentation
SEPA-Mandat
enumeration 32
documentation
Unterschriebener Antrag
enumeration 33
documentation
Bestätigung elektronische Kommunikation
enumeration 34
documentation
Basisblatt
enumeration 35
documentation
Maklervollmacht
enumeration 36
documentation
Beratungsprotokoll
enumeration 37
documentation
Bestätigung Leasing-Devinkulierung
enumeration 38
documentation
B/M Stufenbestätigung
enumeration 39
documentation
Kundenprofil
enumeration 40
documentation
Beilage
enumeration 41
documentation
Anmeldung Kundenportal
annotation
documentation
Einschränkung der Anfrage auf bestimmte Dokumententypen. Es gibt 15 definierte vertragsbezogene Dokumententypen.
source <xsd:element name="documentType" type="cst:DocumentType" minOccurs="0" maxOccurs="unbounded">
 
<xsd:annotation>
   
<xsd:documentation>Einschränkung der Anfrage auf bestimmte Dokumententypen. Es gibt 15 definierte vertragsbezogene Dokumententypen.</xsd:documentation>
 
</xsd:annotation>
</xsd:element>

element ArcImageInfosRequest/dateFrom
diagram omds3_ON2_Antrag_Common_p566.png
namespace urn:omds3ServiceTypes-1-1-0
type xsd:date
properties
minOcc 0
maxOcc 1
content simple
source <xsd:element name="dateFrom" type="xsd:date" minOccurs="0"/>

element ArcImageInfosRequest/dateUntil
diagram omds3_ON2_Antrag_Common_p567.png
namespace urn:omds3ServiceTypes-1-1-0
type xsd:date
properties
minOcc 0
maxOcc 1
content simple
source <xsd:element name="dateUntil" type="xsd:date" minOccurs="0"/>

complexType ArcImageInfosResponse
diagram omds3_ON2_Antrag_Common_p568.png
namespace urn:omds3ServiceTypes-1-1-0
children arcImageInfo ServiceFault
used by
element getArcImageInfosResponse
annotation
documentation
Rückgabetyp Informationen zu vertragsbezogenen Dokumenten
source <xsd:complexType name="ArcImageInfosResponse">
 
<xsd:annotation>
   
<xsd:documentation>Rückgabetyp Informationen zu vertragsbezogenen Dokumenten</xsd:documentation>
 
</xsd:annotation>
 
<xsd:sequence>
   
<xsd:element name="arcImageInfo" type="ArcImageInfo" minOccurs="0" maxOccurs="unbounded">
     
<xsd:annotation>
       
<xsd:documentation>Informationen zu Dokumenten, wenn vorhanden</xsd:documentation>
     
</xsd:annotation>
   
</xsd:element>
   
<xsd:element name="ServiceFault" type="cst:ServiceFault" minOccurs="0"/>
 
</xsd:sequence>
</xsd:complexType>

element ArcImageInfosResponse/arcImageInfo
diagram omds3_ON2_Antrag_Common_p569.png
namespace urn:omds3ServiceTypes-1-1-0
type ArcImageInfo
properties
minOcc 0
maxOcc unbounded
content complex
children arcImageIdDetails name documentType arcContentType arcContentLength date docReference
annotation
documentation
Informationen zu Dokumenten, wenn vorhanden
source <xsd:element name="arcImageInfo" type="ArcImageInfo" minOccurs="0" maxOccurs="unbounded">
 
<xsd:annotation>
   
<xsd:documentation>Informationen zu Dokumenten, wenn vorhanden</xsd:documentation>
 
</xsd:annotation>
</xsd:element>

element ArcImageInfosResponse/ServiceFault
diagram omds3_ON2_Antrag_Common_p570.png
namespace urn:omds3ServiceTypes-1-1-0
type ServiceFault
properties
minOcc 0
maxOcc 1
content complex
children errorType errorCode errorMsg elementReference
source <xsd:element name="ServiceFault" type="cst:ServiceFault" minOccurs="0"/>

complexType ArcImageRequest
diagram omds3_ON2_Antrag_Common_p571.png
namespace urn:omds3ServiceTypes-1-1-0
children VUNr AuthFilter ArcImageId
used by
element getArcImageRequest
annotation
documentation
Requesttyp zur Abholung eines einzelnen bekannten Dokuments
source <xsd:complexType name="ArcImageRequest">
 
<xsd:annotation>
   
<xsd:documentation>Requesttyp zur Abholung eines einzelnen bekannten Dokuments</xsd:documentation>
 
</xsd:annotation>
 
<xsd:sequence>
   
<xsd:element name="VUNr" type="omds:VUNr" minOccurs="0"/>
   
<xsd:element name="AuthFilter" type="cst:AuthorizationFilter" minOccurs="0">
     
<xsd:annotation>
       
<xsd:documentation>ermöglicht "Super-Usern" die Abfrage von spezifischen Elementen</xsd:documentation>
     
</xsd:annotation>
   
</xsd:element>
   
<xsd:element name="ArcImageId">
     
<xsd:annotation>
       
<xsd:documentation>Die Id des Dokuments vom Typ String</xsd:documentation>
     
</xsd:annotation>
     
<xsd:simpleType>
       
<xsd:restriction base="xsd:string">
         
<xsd:maxLength value="1024"/>
       
</xsd:restriction>
     
</xsd:simpleType>
   
</xsd:element>
   
<!--<xsd:element name="policy" type="Policy"/>-->
 
</xsd:sequence>
</xsd:complexType>

element ArcImageRequest/VUNr
diagram omds3_ON2_Antrag_Common_p572.png
namespace urn:omds3ServiceTypes-1-1-0
type omds:VUNr
properties
minOcc 0
maxOcc 1
content simple
facets
Kind Value Annotation
minLength 1
maxLength 3
source <xsd:element name="VUNr" type="omds:VUNr" minOccurs="0"/>

element ArcImageRequest/AuthFilter
diagram omds3_ON2_Antrag_Common_p573.png
namespace urn:omds3ServiceTypes-1-1-0
type AuthorizationFilter
properties
minOcc 0
maxOcc 1
content complex
annotation
documentation
ermöglicht "Super-Usern" die Abfrage von spezifischen Elementen
source <xsd:element name="AuthFilter" type="cst:AuthorizationFilter" minOccurs="0">
 
<xsd:annotation>
   
<xsd:documentation>ermöglicht "Super-Usern" die Abfrage von spezifischen Elementen</xsd:documentation>
 
</xsd:annotation>
</xsd:element>

element ArcImageRequest/ArcImageId
diagram omds3_ON2_Antrag_Common_p574.png
namespace urn:omds3ServiceTypes-1-1-0
type restriction of xsd:string
properties
content simple
facets
Kind Value Annotation
maxLength 1024
annotation
documentation
Die Id des Dokuments vom Typ String
source <xsd:element name="ArcImageId">
 
<xsd:annotation>
   
<xsd:documentation>Die Id des Dokuments vom Typ String</xsd:documentation>
 
</xsd:annotation>
 
<xsd:simpleType>
   
<xsd:restriction base="xsd:string">
     
<xsd:maxLength value="1024"/>
   
</xsd:restriction>
 
</xsd:simpleType>
</xsd:element>

complexType ArcImageResponse
diagram omds3_ON2_Antrag_Common_p575.png
namespace urn:omds3ServiceTypes-1-1-0
children ArcContent ServiceFault
used by
element getArcImageResponse
annotation
documentation
Responsetyp zur Rückgabe eines einzelnen Dokumentes
source <xsd:complexType name="ArcImageResponse">
 
<xsd:annotation>
   
<xsd:documentation>Responsetyp zur Rückgabe eines einzelnen Dokumentes</xsd:documentation>
 
</xsd:annotation>
 
<xsd:sequence>
   
<xsd:element name="ArcContent" type="ArcContent" minOccurs="0">
     
<xsd:annotation>
       
<xsd:documentation>Das Dokument und seine Meta-Informationen, wenn ein Dokument vorhanden war</xsd:documentation>
     
</xsd:annotation>
   
</xsd:element>
   
<xsd:element name="ServiceFault" type="cst:ServiceFault" minOccurs="0"/>
 
</xsd:sequence>
</xsd:complexType>

element ArcImageResponse/ArcContent
diagram omds3_ON2_Antrag_Common_p576.png
namespace urn:omds3ServiceTypes-1-1-0
type ArcContent
properties
minOcc 0
maxOcc 1
content complex
children arcImageInfo arcImage
annotation
documentation
Das Dokument und seine Meta-Informationen, wenn ein Dokument vorhanden war
source <xsd:element name="ArcContent" type="ArcContent" minOccurs="0">
 
<xsd:annotation>
   
<xsd:documentation>Das Dokument und seine Meta-Informationen, wenn ein Dokument vorhanden war</xsd:documentation>
 
</xsd:annotation>
</xsd:element>

element ArcImageResponse/ServiceFault
diagram omds3_ON2_Antrag_Common_p577.png
namespace urn:omds3ServiceTypes-1-1-0
type ServiceFault
properties
minOcc 0
maxOcc 1
content complex
children errorType errorCode errorMsg elementReference
source <xsd:element name="ServiceFault" type="cst:ServiceFault" minOccurs="0"/>

complexType DeepLinkBusinessObjectResponse
diagram omds3_ON2_Antrag_Common_p578.png
namespace urn:omds3ServiceTypes-1-1-0
children httpActionLink ServiceFault
used by
elements getDeepLinkBusinessObjectResponse getDeepLinkClaimResponse getDeepLinkOfferResponse getDeepLinkPartnerResponse getDeepLinkPolicyResponse loginResponse
source <xsd:complexType name="DeepLinkBusinessObjectResponse">
 
<xsd:sequence>
   
<xsd:element name="httpActionLink" type="HttpActionLinkType" minOccurs="0" maxOccurs="unbounded">
     
<xsd:annotation>
       
<xsd:documentation>Linkbeschreibung vom Typ LinkType</xsd:documentation>
     
</xsd:annotation>
   
</xsd:element>
   
<xsd:element name="ServiceFault" type="cst:ServiceFault" minOccurs="0" maxOccurs="unbounded"/>
 
</xsd:sequence>
</xsd:complexType>

element DeepLinkBusinessObjectResponse/httpActionLink
diagram omds3_ON2_Antrag_Common_p579.png
namespace urn:omds3ServiceTypes-1-1-0
type HttpActionLinkType
properties
minOcc 0
maxOcc unbounded
content complex
children url type validUntil
annotation
documentation
Linkbeschreibung vom Typ LinkType
source <xsd:element name="httpActionLink" type="HttpActionLinkType" minOccurs="0" maxOccurs="unbounded">
 
<xsd:annotation>
   
<xsd:documentation>Linkbeschreibung vom Typ LinkType</xsd:documentation>
 
</xsd:annotation>
</xsd:element>

element DeepLinkBusinessObjectResponse/ServiceFault
diagram omds3_ON2_Antrag_Common_p580.png
namespace urn:omds3ServiceTypes-1-1-0
type ServiceFault
properties
minOcc 0
maxOcc unbounded
content complex
children errorType errorCode errorMsg elementReference
source <xsd:element name="ServiceFault" type="cst:ServiceFault" minOccurs="0" maxOccurs="unbounded"/>

complexType DeepLinkClaimRequest
diagram omds3_ON2_Antrag_Common_p581.png
namespace urn:omds3ServiceTypes-1-1-0
children VUNr AuthFilter claimNumber withoutFrame
used by
element getDeepLinkClaimRequest
source <xsd:complexType name="DeepLinkClaimRequest">
 
<xsd:sequence>
   
<xsd:element name="VUNr" type="omds:VUNr" minOccurs="0"/>
   
<xsd:element name="AuthFilter" type="cst:AuthorizationFilter" minOccurs="0"/>
   
<xsd:element name="claimNumber" type="omds:Schadennr">
     
<xsd:annotation>
       
<xsd:documentation>Schadennummer vom Typ OMDS Schadennr</xsd:documentation>
     
</xsd:annotation>
   
</xsd:element>
   
<xsd:element ref="withoutFrame" minOccurs="0"/>
 
</xsd:sequence>
</xsd:complexType>

element DeepLinkClaimRequest/VUNr
diagram omds3_ON2_Antrag_Common_p582.png
namespace urn:omds3ServiceTypes-1-1-0
type omds:VUNr
properties
minOcc 0
maxOcc 1
content simple
facets
Kind Value Annotation
minLength 1
maxLength 3
source <xsd:element name="VUNr" type="omds:VUNr" minOccurs="0"/>

element DeepLinkClaimRequest/AuthFilter
diagram omds3_ON2_Antrag_Common_p583.png
namespace urn:omds3ServiceTypes-1-1-0
type AuthorizationFilter
properties
minOcc 0
maxOcc 1
content complex
source <xsd:element name="AuthFilter" type="cst:AuthorizationFilter" minOccurs="0"/>

element DeepLinkClaimRequest/claimNumber
diagram omds3_ON2_Antrag_Common_p584.png
namespace urn:omds3ServiceTypes-1-1-0
type omds:Schadennr
properties
content simple
facets
Kind Value Annotation
minLength 1
maxLength 35
annotation
documentation
Schadennummer vom Typ OMDS Schadennr
source <xsd:element name="claimNumber" type="omds:Schadennr">
 
<xsd:annotation>
   
<xsd:documentation>Schadennummer vom Typ OMDS Schadennr</xsd:documentation>
 
</xsd:annotation>
</xsd:element>

complexType DeepLinkOfferRequest
diagram omds3_ON2_Antrag_Common_p585.png
namespace urn:omds3ServiceTypes-1-1-0
children VUNr AuthFilter offerNumber withoutFrame
used by
element getDeepLinkOfferRequest
source <xsd:complexType name="DeepLinkOfferRequest">
 
<xsd:sequence>
   
<xsd:element name="VUNr" type="omds:VUNr" minOccurs="0"/>
   
<xsd:element name="AuthFilter" type="cst:AuthorizationFilter" minOccurs="0"/>
   
<xsd:element name="offerNumber" type="xsd:string">
     
<xsd:annotation>
       
<xsd:documentation>Die Nummer der Berechnung, des Angebots oder des Antrags.</xsd:documentation>
     
</xsd:annotation>
   
</xsd:element>
   
<xsd:element ref="withoutFrame" minOccurs="0"/>
 
</xsd:sequence>
</xsd:complexType>

element DeepLinkOfferRequest/VUNr
diagram omds3_ON2_Antrag_Common_p586.png
namespace urn:omds3ServiceTypes-1-1-0
type omds:VUNr
properties
minOcc 0
maxOcc 1
content simple
facets
Kind Value Annotation
minLength 1
maxLength 3
source <xsd:element name="VUNr" type="omds:VUNr" minOccurs="0"/>

element DeepLinkOfferRequest/AuthFilter
diagram omds3_ON2_Antrag_Common_p587.png
namespace urn:omds3ServiceTypes-1-1-0
type AuthorizationFilter
properties
minOcc 0
maxOcc 1
content complex
source <xsd:element name="AuthFilter" type="cst:AuthorizationFilter" minOccurs="0"/>

element DeepLinkOfferRequest/offerNumber
diagram omds3_ON2_Antrag_Common_p588.png
namespace urn:omds3ServiceTypes-1-1-0
type xsd:string
properties
content simple
annotation
documentation
Die Nummer der Berechnung, des Angebots oder des Antrags.
source <xsd:element name="offerNumber" type="xsd:string">
 
<xsd:annotation>
   
<xsd:documentation>Die Nummer der Berechnung, des Angebots oder des Antrags.</xsd:documentation>
 
</xsd:annotation>
</xsd:element>

complexType DeepLinkPartnerRequest
diagram omds3_ON2_Antrag_Common_p589.png
namespace urn:omds3ServiceTypes-1-1-0
children VUNr AuthFilter partnerNumber withoutFrame
used by
element getDeepLinkPartnerRequest
source <xsd:complexType name="DeepLinkPartnerRequest">
 
<xsd:sequence>
   
<xsd:element name="VUNr" type="omds:VUNr" minOccurs="0"/>
   
<xsd:element name="AuthFilter" type="cst:AuthorizationFilter" minOccurs="0"/>
   
<xsd:element name="partnerNumber" type="omds:Personennr">
     
<xsd:annotation>
       
<xsd:documentation>Die Partnernummer als OMDS Personennr-Typ</xsd:documentation>
     
</xsd:annotation>
   
</xsd:element>
   
<xsd:element ref="withoutFrame" minOccurs="0"/>
 
</xsd:sequence>
</xsd:complexType>

element DeepLinkPartnerRequest/VUNr
diagram omds3_ON2_Antrag_Common_p590.png
namespace urn:omds3ServiceTypes-1-1-0
type omds:VUNr
properties
minOcc 0
maxOcc 1
content simple
facets
Kind Value Annotation
minLength 1
maxLength 3
source <xsd:element name="VUNr" type="omds:VUNr" minOccurs="0"/>

element DeepLinkPartnerRequest/AuthFilter
diagram omds3_ON2_Antrag_Common_p591.png
namespace urn:omds3ServiceTypes-1-1-0
type AuthorizationFilter
properties
minOcc 0
maxOcc 1
content complex
source <xsd:element name="AuthFilter" type="cst:AuthorizationFilter" minOccurs="0"/>

element DeepLinkPartnerRequest/partnerNumber
diagram omds3_ON2_Antrag_Common_p592.png
namespace urn:omds3ServiceTypes-1-1-0
type omds:Personennr
properties
content simple
facets
Kind Value Annotation
minLength 1
maxLength 26
annotation
documentation
Die Partnernummer als OMDS Personennr-Typ
source <xsd:element name="partnerNumber" type="omds:Personennr">
 
<xsd:annotation>
   
<xsd:documentation>Die Partnernummer als OMDS Personennr-Typ</xsd:documentation>
 
</xsd:annotation>
</xsd:element>

complexType DeepLinkPolicyRequest
diagram omds3_ON2_Antrag_Common_p593.png
namespace urn:omds3ServiceTypes-1-1-0
children VUNr AuthFilter policyNumber withoutFrame
used by
element getDeepLinkPolicyRequest
source <xsd:complexType name="DeepLinkPolicyRequest">
 
<xsd:sequence>
   
<xsd:element name="VUNr" type="omds:VUNr" minOccurs="0"/>
   
<xsd:element name="AuthFilter" type="cst:AuthorizationFilter" minOccurs="0"/>
   
<xsd:element name="policyNumber" type="omds:Polizzennr">
     
<xsd:annotation>
       
<xsd:documentation>Die Nummer des Vertrags als OMDS Polizzennr-Typ</xsd:documentation>
     
</xsd:annotation>
   
</xsd:element>
   
<xsd:element ref="withoutFrame" minOccurs="0"/>
 
</xsd:sequence>
</xsd:complexType>

element DeepLinkPolicyRequest/VUNr
diagram omds3_ON2_Antrag_Common_p594.png
namespace urn:omds3ServiceTypes-1-1-0
type omds:VUNr
properties
minOcc 0
maxOcc 1
content simple
facets
Kind Value Annotation
minLength 1
maxLength 3
source <xsd:element name="VUNr" type="omds:VUNr" minOccurs="0"/>

element DeepLinkPolicyRequest/AuthFilter
diagram omds3_ON2_Antrag_Common_p595.png
namespace urn:omds3ServiceTypes-1-1-0
type AuthorizationFilter
properties
minOcc 0
maxOcc 1
content complex
source <xsd:element name="AuthFilter" type="cst:AuthorizationFilter" minOccurs="0"/>

element DeepLinkPolicyRequest/policyNumber
diagram omds3_ON2_Antrag_Common_p596.png
namespace urn:omds3ServiceTypes-1-1-0
type omds:Polizzennr
properties
content simple
facets
Kind Value Annotation
minLength 1
maxLength 26
annotation
documentation
Die Nummer des Vertrags als OMDS Polizzennr-Typ
source <xsd:element name="policyNumber" type="omds:Polizzennr">
 
<xsd:annotation>
   
<xsd:documentation>Die Nummer des Vertrags als OMDS Polizzennr-Typ</xsd:documentation>
 
</xsd:annotation>
</xsd:element>

complexType HttpActionLinkType
diagram omds3_ON2_Antrag_Common_p597.png
namespace urn:omds3ServiceTypes-1-1-0
children url type validUntil
used by
elements httpActionLink DeepLinkBusinessObjectResponse/httpActionLink
annotation
documentation
Definiert einen Deep-Link
source <xsd:complexType name="HttpActionLinkType">
 
<xsd:annotation>
   
<xsd:documentation>Definiert einen Deep-Link</xsd:documentation>
 
</xsd:annotation>
 
<xsd:sequence>
   
<xsd:element name="url">
     
<xsd:annotation>
       
<xsd:documentation>String mit max. 1024 Zeichen</xsd:documentation>
     
</xsd:annotation>
     
<xsd:simpleType>
       
<xsd:restriction base="xsd:string">
         
<xsd:maxLength value="1024"/>
       
</xsd:restriction>
     
</xsd:simpleType>
   
</xsd:element>
   
<xsd:element name="type">
     
<xsd:annotation>
       
<xsd:documentation>Code für Art der URL, z.B. Verträge, Dokumente, Schäden, Schadenmeldung als int-Type.</xsd:documentation>
     
</xsd:annotation>
     
<xsd:simpleType>
       
<xsd:restriction base="xsd:int">
         
<xsd:enumeration value="1">
           
<xsd:annotation>
             
<xsd:documentation>Einstiegsseite</xsd:documentation>
             
<!-- in 1.03 Deep-Link allgemein -->
           
</xsd:annotation>
         
</xsd:enumeration>
         
<xsd:enumeration value="2">
           
<xsd:annotation>
             
<xsd:documentation>Suche Partner</xsd:documentation>
             
<!-- in 1.03 Deep-Link allgemein -->
           
</xsd:annotation>
         
</xsd:enumeration>
         
<xsd:enumeration value="3">
           
<xsd:annotation>
             
<xsd:documentation>Suche Vertrag</xsd:documentation>
             
<!-- in 1.03 Deep-Link allgemein -->
           
</xsd:annotation>
         
</xsd:enumeration>
         
<xsd:enumeration value="4">
           
<xsd:annotation>
             
<xsd:documentation>Suche Schaden</xsd:documentation>
             
<!-- in 1.03 Deep-Link allgemein -->
           
</xsd:annotation>
         
</xsd:enumeration>
         
<xsd:enumeration value="5">
           
<xsd:annotation>
             
<xsd:documentation>Suche Angebot/Antrag</xsd:documentation>
             
<!-- in 1.03 Deep-Link allgemein -->
           
</xsd:annotation>
         
</xsd:enumeration>
         
<xsd:enumeration value="6">
           
<xsd:annotation>
             
<xsd:documentation>Schadenübersicht</xsd:documentation>
             
<!-- in 7.01 Deep-Link-Schaden, keine Doublette zu Nr 12, da hier Übersicht über einzelnen Schaden -->
           
</xsd:annotation>
         
</xsd:enumeration>
         
<xsd:enumeration value="7">
           
<xsd:annotation>
             
<xsd:documentation>Dokumente</xsd:documentation>
             
<!-- in 2.01 Deep-Link-Angebot-Antrag, in 3.03 Deep-Link-Vertrag, in 4.01 Deep-Link-Partner, in 7.01 Deep-Link-Schaden -->
           
</xsd:annotation>
         
</xsd:enumeration>
         
<xsd:enumeration value="8">
           
<xsd:annotation>
             
<xsd:documentation>Anfrage</xsd:documentation>
             
<!-- in 7.01 Deep-Link-Schaden -->
           
</xsd:annotation>
         
</xsd:enumeration>
         
<xsd:enumeration value="9">
           
<xsd:annotation>
             
<xsd:documentation>Stammdaten</xsd:documentation>
             
<!-- in 3.03 Deep-Link-Vertrag, in 4.01 Deep-Link-Partner -->
           
</xsd:annotation>
         
</xsd:enumeration>
         
<xsd:enumeration value="10">
           
<xsd:annotation>
             
<xsd:documentation>Bearbeiten</xsd:documentation>
             
<!-- in 4.01 Deep-Link-Partner -->
           
</xsd:annotation>
         
</xsd:enumeration>
         
<xsd:enumeration value="11">
           
<xsd:annotation>
             
<xsd:documentation>Verträge</xsd:documentation>
             
<!-- in 4.01 Deep-Link-Partner -->
           
</xsd:annotation>
         
</xsd:enumeration>
         
<xsd:enumeration value="12">
           
<xsd:annotation>
             
<xsd:documentation>Schäden</xsd:documentation>
             
<!-- in 3.03 Deep-Link-Vertrag, in 4.01 Deep-Link-Partner, Keine Doublette zu Nr 6 da hier eine Liste von Schäden zu einem gegebenen Vertrag -->
           
</xsd:annotation>
         
</xsd:enumeration>
         
<xsd:enumeration value="13">
           
<xsd:annotation>
             
<xsd:documentation>Angebote</xsd:documentation>
             
<!-- in 4.01 Deep-Link-Partner, keine Doublette zu Nr 14 Angebots-/ Antragsübersicht, da hier nur Angebote des Partners -->
           
</xsd:annotation>
         
</xsd:enumeration>
         
<xsd:enumeration value="14">
           
<xsd:annotation>
             
<xsd:documentation>Angebots-/ Antragsübersicht</xsd:documentation>
             
<!-- in 2.01 Deep-Link-Angebot-Antrag, keine Doublette zu Nr 13, da hier Übersichtsseite über alle Angebote/ Anträge des Service-Konsumenten -->
           
</xsd:annotation>
         
</xsd:enumeration>
         
<xsd:enumeration value="15">
           
<xsd:annotation>
             
<xsd:documentation>Inkassostand</xsd:documentation>
             
<!-- in 3.03 Deep-Link-Vertrag -->
           
</xsd:annotation>
         
</xsd:enumeration>
         
<xsd:enumeration value="16">
           
<xsd:annotation>
             
<xsd:documentation>Angebot</xsd:documentation>
             
<!-- in 3.03 Deep-Link-Vertrag -->
           
</xsd:annotation>
         
</xsd:enumeration>
         
<xsd:enumeration value="17">
           
<xsd:annotation>
             
<xsd:documentation>Schadenmeldung</xsd:documentation>
             
<!-- in 3.03 Deep-Link-Vertrag -->
           
</xsd:annotation>
         
</xsd:enumeration>
         
<xsd:enumeration value="18">
           
<xsd:annotation>
             
<xsd:documentation>Mahnungen</xsd:documentation>
             
<!-- in 3.03 Deep-Link-Vertrag -->
           
</xsd:annotation>
         
</xsd:enumeration>
       
</xsd:restriction>
     
</xsd:simpleType>
   
</xsd:element>
   
<xsd:element name="validUntil" type="xsd:dateTime" minOccurs="0">
     
<xsd:annotation>
       
<xsd:documentation>Ablaufzeitpunkt der Action-Links. Wenn Actionslinks vorhanden sind, dieses Element jedoch nicht oder mit dem Wert "null", so sind die ActionLinks zeitlich unbeschränkt gültig. </xsd:documentation>
     
</xsd:annotation>
   
</xsd:element>
 
</xsd:sequence>
</xsd:complexType>

element HttpActionLinkType/url
diagram omds3_ON2_Antrag_Common_p598.png
namespace urn:omds3ServiceTypes-1-1-0
type restriction of xsd:string
properties
content simple
facets
Kind Value Annotation
maxLength 1024
annotation
documentation
String mit max. 1024 Zeichen
source <xsd:element name="url">
 
<xsd:annotation>
   
<xsd:documentation>String mit max. 1024 Zeichen</xsd:documentation>
 
</xsd:annotation>
 
<xsd:simpleType>
   
<xsd:restriction base="xsd:string">
     
<xsd:maxLength value="1024"/>
   
</xsd:restriction>
 
</xsd:simpleType>
</xsd:element>

element HttpActionLinkType/type
diagram omds3_ON2_Antrag_Common_p599.png
namespace urn:omds3ServiceTypes-1-1-0
type restriction of xsd:int
properties
content simple
facets
Kind Value Annotation
enumeration 1
documentation
Einstiegsseite
enumeration 2
documentation
Suche Partner
enumeration 3
documentation
Suche Vertrag
enumeration 4
documentation
Suche Schaden
enumeration 5
documentation
Suche Angebot/Antrag
enumeration 6
documentation
Schadenübersicht
enumeration 7
documentation
Dokumente
enumeration 8
documentation
Anfrage
enumeration 9
documentation
Stammdaten
enumeration 10
documentation
Bearbeiten
enumeration 11
documentation
Verträge
enumeration 12
documentation
Schäden
enumeration 13
documentation
Angebote
enumeration 14
documentation
Angebots-/ Antragsübersicht
enumeration 15
documentation
Inkassostand
enumeration 16
documentation
Angebot
enumeration 17
documentation
Schadenmeldung
enumeration 18
documentation
Mahnungen
annotation
documentation
Code für Art der URL, z.B. Verträge, Dokumente, Schäden, Schadenmeldung als int-Type.
source <xsd:element name="type">
 
<xsd:annotation>
   
<xsd:documentation>Code für Art der URL, z.B. Verträge, Dokumente, Schäden, Schadenmeldung als int-Type.</xsd:documentation>
 
</xsd:annotation>
 
<xsd:simpleType>
   
<xsd:restriction base="xsd:int">
     
<xsd:enumeration value="1">
       
<xsd:annotation>
         
<xsd:documentation>Einstiegsseite</xsd:documentation>
         
<!-- in 1.03 Deep-Link allgemein -->
       
</xsd:annotation>
     
</xsd:enumeration>
     
<xsd:enumeration value="2">
       
<xsd:annotation>
         
<xsd:documentation>Suche Partner</xsd:documentation>
         
<!-- in 1.03 Deep-Link allgemein -->
       
</xsd:annotation>
     
</xsd:enumeration>
     
<xsd:enumeration value="3">
       
<xsd:annotation>
         
<xsd:documentation>Suche Vertrag</xsd:documentation>
         
<!-- in 1.03 Deep-Link allgemein -->
       
</xsd:annotation>
     
</xsd:enumeration>
     
<xsd:enumeration value="4">
       
<xsd:annotation>
         
<xsd:documentation>Suche Schaden</xsd:documentation>
         
<!-- in 1.03 Deep-Link allgemein -->
       
</xsd:annotation>
     
</xsd:enumeration>
     
<xsd:enumeration value="5">
       
<xsd:annotation>
         
<xsd:documentation>Suche Angebot/Antrag</xsd:documentation>
         
<!-- in 1.03 Deep-Link allgemein -->
       
</xsd:annotation>
     
</xsd:enumeration>
     
<xsd:enumeration value="6">
       
<xsd:annotation>
         
<xsd:documentation>Schadenübersicht</xsd:documentation>
         
<!-- in 7.01 Deep-Link-Schaden, keine Doublette zu Nr 12, da hier Übersicht über einzelnen Schaden -->
       
</xsd:annotation>
     
</xsd:enumeration>
     
<xsd:enumeration value="7">
       
<xsd:annotation>
         
<xsd:documentation>Dokumente</xsd:documentation>
         
<!-- in 2.01 Deep-Link-Angebot-Antrag, in 3.03 Deep-Link-Vertrag, in 4.01 Deep-Link-Partner, in 7.01 Deep-Link-Schaden -->
       
</xsd:annotation>
     
</xsd:enumeration>
     
<xsd:enumeration value="8">
       
<xsd:annotation>
         
<xsd:documentation>Anfrage</xsd:documentation>
         
<!-- in 7.01 Deep-Link-Schaden -->
       
</xsd:annotation>
     
</xsd:enumeration>
     
<xsd:enumeration value="9">
       
<xsd:annotation>
         
<xsd:documentation>Stammdaten</xsd:documentation>
         
<!-- in 3.03 Deep-Link-Vertrag, in 4.01 Deep-Link-Partner -->
       
</xsd:annotation>
     
</xsd:enumeration>
     
<xsd:enumeration value="10">
       
<xsd:annotation>
         
<xsd:documentation>Bearbeiten</xsd:documentation>
         
<!-- in 4.01 Deep-Link-Partner -->
       
</xsd:annotation>
     
</xsd:enumeration>
     
<xsd:enumeration value="11">
       
<xsd:annotation>
         
<xsd:documentation>Verträge</xsd:documentation>
         
<!-- in 4.01 Deep-Link-Partner -->
       
</xsd:annotation>
     
</xsd:enumeration>
     
<xsd:enumeration value="12">
       
<xsd:annotation>
         
<xsd:documentation>Schäden</xsd:documentation>
         
<!-- in 3.03 Deep-Link-Vertrag, in 4.01 Deep-Link-Partner, Keine Doublette zu Nr 6 da hier eine Liste von Schäden zu einem gegebenen Vertrag -->
       
</xsd:annotation>
     
</xsd:enumeration>
     
<xsd:enumeration value="13">
       
<xsd:annotation>
         
<xsd:documentation>Angebote</xsd:documentation>
         
<!-- in 4.01 Deep-Link-Partner, keine Doublette zu Nr 14 Angebots-/ Antragsübersicht, da hier nur Angebote des Partners -->
       
</xsd:annotation>
     
</xsd:enumeration>
     
<xsd:enumeration value="14">
       
<xsd:annotation>
         
<xsd:documentation>Angebots-/ Antragsübersicht</xsd:documentation>
         
<!-- in 2.01 Deep-Link-Angebot-Antrag, keine Doublette zu Nr 13, da hier Übersichtsseite über alle Angebote/ Anträge des Service-Konsumenten -->
       
</xsd:annotation>
     
</xsd:enumeration>
     
<xsd:enumeration value="15">
       
<xsd:annotation>
         
<xsd:documentation>Inkassostand</xsd:documentation>
         
<!-- in 3.03 Deep-Link-Vertrag -->
       
</xsd:annotation>
     
</xsd:enumeration>
     
<xsd:enumeration value="16">
       
<xsd:annotation>
         
<xsd:documentation>Angebot</xsd:documentation>
         
<!-- in 3.03 Deep-Link-Vertrag -->
       
</xsd:annotation>
     
</xsd:enumeration>
     
<xsd:enumeration value="17">
       
<xsd:annotation>
         
<xsd:documentation>Schadenmeldung</xsd:documentation>
         
<!-- in 3.03 Deep-Link-Vertrag -->
       
</xsd:annotation>
     
</xsd:enumeration>
     
<xsd:enumeration value="18">
       
<xsd:annotation>
         
<xsd:documentation>Mahnungen</xsd:documentation>
         
<!-- in 3.03 Deep-Link-Vertrag -->
       
</xsd:annotation>
     
</xsd:enumeration>
   
</xsd:restriction>
 
</xsd:simpleType>
</xsd:element>

element HttpActionLinkType/validUntil
diagram omds3_ON2_Antrag_Common_p600.png
namespace urn:omds3ServiceTypes-1-1-0
type xsd:dateTime
properties
minOcc 0
maxOcc 1
content simple
annotation
documentation
Ablaufzeitpunkt der Action-Links. Wenn Actionslinks vorhanden sind, dieses Element jedoch nicht oder mit dem Wert "null", so sind die ActionLinks zeitlich unbeschränkt gültig.
source <xsd:element name="validUntil" type="xsd:dateTime" minOccurs="0">
 
<xsd:annotation>
   
<xsd:documentation>Ablaufzeitpunkt der Action-Links. Wenn Actionslinks vorhanden sind, dieses Element jedoch nicht oder mit dem Wert "null", so sind die ActionLinks zeitlich unbeschränkt gültig. </xsd:documentation>
 
</xsd:annotation>
</xsd:element>

complexType LoginRequestType
diagram omds3_ON2_Antrag_Common_p601.png
namespace urn:omds3ServiceTypes-1-1-0
children VUNr AuthFilter
used by
element loginRequest
annotation
documentation
Der Typ des Request-Objekts fuer den allgemeinen Portaleinstieg
source <xsd:complexType name="LoginRequestType">
 
<xsd:annotation>
   
<xsd:documentation>Der Typ des Request-Objekts fuer den allgemeinen Portaleinstieg</xsd:documentation>
 
</xsd:annotation>
 
<xsd:sequence>
   
<xsd:element name="VUNr" type="omds:VUNr" minOccurs="0"/>
   
<xsd:element name="AuthFilter" type="cst:AuthorizationFilter" minOccurs="0"/>
 
</xsd:sequence>
</xsd:complexType>

element LoginRequestType/VUNr
diagram omds3_ON2_Antrag_Common_p602.png
namespace urn:omds3ServiceTypes-1-1-0
type omds:VUNr
properties
minOcc 0
maxOcc 1
content simple
facets
Kind Value Annotation
minLength 1
maxLength 3
source <xsd:element name="VUNr" type="omds:VUNr" minOccurs="0"/>

element LoginRequestType/AuthFilter
diagram omds3_ON2_Antrag_Common_p603.png
namespace urn:omds3ServiceTypes-1-1-0
type AuthorizationFilter
properties
minOcc 0
maxOcc 1
content complex
source <xsd:element name="AuthFilter" type="cst:AuthorizationFilter" minOccurs="0"/>

complexType OMDSPackageInfoType
diagram omds3_ON2_Antrag_Common_p604.png
namespace urn:omds3ServiceTypes-1-1-0
children VUNr MaklerID omdsPackageIdDetails timeStamp packageSize packageExtent packageContentCode
used by
elements OMDSPackageListResponse/omdsPackageInfo RequestedOMDSPackage/omdsPackage/omdsPackageInfo
annotation
documentation
Typ fuer die wesentlichen Informationen zu einem OMDS-Datensatz-Package
source <xsd:complexType name="OMDSPackageInfoType">
 
<xsd:annotation>
   
<xsd:documentation>Typ fuer die wesentlichen Informationen zu einem OMDS-Datensatz-Package</xsd:documentation>
 
</xsd:annotation>
 
<xsd:sequence>
   
<xsd:element name="VUNr" type="omds:VUNr"/>
   
<xsd:element name="MaklerID" type="cst:MaklerID_Type" nillable="false">
     
<xsd:annotation>
       
<xsd:documentation>Entspricht der MaklerID in OMDS 2.x. Die MaklerID (in Version 1.0.0 noch AgentID) ist eine übergeordnete ID des Vermittlers unter welcher mehrere Vermittlernummern zusammengefasst sein können. Diese ID ist in der Regel spezifisch für die jeweilige VU oder den jeweiligen Dienstleister, bei dem die Daten abgeholt werden. Ein zulässiger Spezialfall ist, dass die agentID mit der Vermittlernummer "Vermnr" (in Version 1.0.0 noch agentNumber) zusammenfällt.</xsd:documentation>
     
</xsd:annotation>
   
</xsd:element>
   
<xsd:element name="omdsPackageIdDetails" type="cst:ElementIdType">
     
<xsd:annotation>
       
<xsd:documentation>Die Id des OMDS Pakets und Angaben zu ihrer Verwendbarkeit, wobei hier kein Schlüssel aus einem OMDS Paket selbst gemeint ist, sondern eine eigenständige Id, die das Abrufen des OMDS-Pakets ermöglicht.</xsd:documentation>
     
</xsd:annotation>
   
</xsd:element>
   
<xsd:element name="timeStamp" type="omds:Datum-Zeit" nillable="false">
     
<xsd:annotation>
       
<xsd:documentation>Zeitstempel der Erstellung entsprechend dem Attribut PaketZpktErstell mit OMDS Datum-Zeit als Typ</xsd:documentation>
     
</xsd:annotation>
   
</xsd:element>
   
<xsd:element name="packageSize" type="xsd:int" nillable="false">
     
<xsd:annotation>
       
<xsd:documentation>Groesse der Datei in Byte, de facto beschränkt auf max. ca. 2 GB da vom Typ int</xsd:documentation>
     
</xsd:annotation>
   
</xsd:element>
   
<xsd:element name="packageExtent" type="omds:PaketUmfCd_Type">
     
<xsd:annotation>
       
<xsd:documentation>entspricht dem der Paketumfang wie er in OMDS 2.x im Typ PaketUmfCd_Type definiert ist: D = Differenz, G = Gesamtbestand</xsd:documentation>
     
</xsd:annotation>
   
</xsd:element>
   
<xsd:element name="packageContentCode" type="omds:PaketInhCd_Type" maxOccurs="unbounded">
     
<xsd:annotation>
       
<xsd:documentation>Liste von OMDS 2.x Elementen des Typs PaketInhCd_Type, die den Inhalt des Datenpakets beschreiben</xsd:documentation>
     
</xsd:annotation>
   
</xsd:element>
 
</xsd:sequence>
</xsd:complexType>

element OMDSPackageInfoType/VUNr
diagram omds3_ON2_Antrag_Common_p605.png
namespace urn:omds3ServiceTypes-1-1-0
type omds:VUNr
properties
content simple
facets
Kind Value Annotation
minLength 1
maxLength 3
source <xsd:element name="VUNr" type="omds:VUNr"/>

element OMDSPackageInfoType/MaklerID
diagram omds3_ON2_Antrag_Common_p606.png
namespace urn:omds3ServiceTypes-1-1-0
type MaklerID_Type
properties
content simple
nillable false
facets
Kind Value Annotation
minLength 1
maxLength 26
annotation
documentation
Entspricht der MaklerID in OMDS 2.x. Die MaklerID (in Version 1.0.0 noch AgentID) ist eine übergeordnete ID des Vermittlers unter welcher mehrere Vermittlernummern zusammengefasst sein können. Diese ID ist in der Regel spezifisch für die jeweilige VU oder den jeweiligen Dienstleister, bei dem die Daten abgeholt werden. Ein zulässiger Spezialfall ist, dass die agentID mit der Vermittlernummer "Vermnr" (in Version 1.0.0 noch agentNumber) zusammenfällt.
source <xsd:element name="MaklerID" type="cst:MaklerID_Type" nillable="false">
 
<xsd:annotation>
   
<xsd:documentation>Entspricht der MaklerID in OMDS 2.x. Die MaklerID (in Version 1.0.0 noch AgentID) ist eine übergeordnete ID des Vermittlers unter welcher mehrere Vermittlernummern zusammengefasst sein können. Diese ID ist in der Regel spezifisch für die jeweilige VU oder den jeweiligen Dienstleister, bei dem die Daten abgeholt werden. Ein zulässiger Spezialfall ist, dass die agentID mit der Vermittlernummer "Vermnr" (in Version 1.0.0 noch agentNumber) zusammenfällt.</xsd:documentation>
 
</xsd:annotation>
</xsd:element>

element OMDSPackageInfoType/omdsPackageIdDetails
diagram omds3_ON2_Antrag_Common_p607.png
namespace urn:omds3ServiceTypes-1-1-0
type ElementIdType
properties
content complex
children id idValidUntil idIsSingleUse
annotation
documentation
Die Id des OMDS Pakets und Angaben zu ihrer Verwendbarkeit, wobei hier kein Schlüssel aus einem OMDS Paket selbst gemeint ist, sondern eine eigenständige Id, die das Abrufen des OMDS-Pakets ermöglicht.
source <xsd:element name="omdsPackageIdDetails" type="cst:ElementIdType">
 
<xsd:annotation>
   
<xsd:documentation>Die Id des OMDS Pakets und Angaben zu ihrer Verwendbarkeit, wobei hier kein Schlüssel aus einem OMDS Paket selbst gemeint ist, sondern eine eigenständige Id, die das Abrufen des OMDS-Pakets ermöglicht.</xsd:documentation>
 
</xsd:annotation>
</xsd:element>

element OMDSPackageInfoType/timeStamp
diagram omds3_ON2_Antrag_Common_p608.png
namespace urn:omds3ServiceTypes-1-1-0
type omds:Datum-Zeit
properties
content simple
nillable false
facets
Kind Value Annotation
minInclusive 1900-01-01T00:00:00.000
maxInclusive 9999-12-31T23:59:59.999
annotation
documentation
Zeitstempel der Erstellung entsprechend dem Attribut PaketZpktErstell mit OMDS Datum-Zeit als Typ
source <xsd:element name="timeStamp" type="omds:Datum-Zeit" nillable="false">
 
<xsd:annotation>
   
<xsd:documentation>Zeitstempel der Erstellung entsprechend dem Attribut PaketZpktErstell mit OMDS Datum-Zeit als Typ</xsd:documentation>
 
</xsd:annotation>
</xsd:element>

element OMDSPackageInfoType/packageSize
diagram omds3_ON2_Antrag_Common_p609.png
namespace urn:omds3ServiceTypes-1-1-0
type xsd:int
properties
content simple
nillable false
annotation
documentation
Groesse der Datei in Byte, de facto beschränkt auf max. ca. 2 GB da vom Typ int
source <xsd:element name="packageSize" type="xsd:int" nillable="false">
 
<xsd:annotation>
   
<xsd:documentation>Groesse der Datei in Byte, de facto beschränkt auf max. ca. 2 GB da vom Typ int</xsd:documentation>
 
</xsd:annotation>
</xsd:element>

element OMDSPackageInfoType/packageExtent
diagram omds3_ON2_Antrag_Common_p610.png
namespace urn:omds3ServiceTypes-1-1-0
type omds:PaketUmfCd_Type
properties
content simple
facets
Kind Value Annotation
enumeration D
documentation
Differenz
enumeration G
documentation
gesamt
annotation
documentation
entspricht dem der Paketumfang wie er in OMDS 2.x im Typ PaketUmfCd_Type definiert ist: D = Differenz, G = Gesamtbestand
source <xsd:element name="packageExtent" type="omds:PaketUmfCd_Type">
 
<xsd:annotation>
   
<xsd:documentation>entspricht dem der Paketumfang wie er in OMDS 2.x im Typ PaketUmfCd_Type definiert ist: D = Differenz, G = Gesamtbestand</xsd:documentation>
 
</xsd:annotation>
</xsd:element>

element OMDSPackageInfoType/packageContentCode
diagram omds3_ON2_Antrag_Common_p611.png
namespace urn:omds3ServiceTypes-1-1-0
type omds:PaketInhCd_Type
properties
minOcc 1
maxOcc unbounded
content simple
facets
Kind Value Annotation
enumeration AI
documentation
Allgem. Initialbestand (generelle Schlüssel)
enumeration VF
documentation
VU Fondsbestand
enumeration VI
documentation
VU Initialbestand (VU Schlüssel)
enumeration VK
documentation
VU Mahn/Klagebestand
enumeration VM
documentation
VU Mischbestand
enumeration VP
documentation
VU Provisionen
enumeration VS
documentation
VU Schadenbestand
enumeration VV
documentation
VU Vertragsbestand
annotation
documentation
Liste von OMDS 2.x Elementen des Typs PaketInhCd_Type, die den Inhalt des Datenpakets beschreiben
source <xsd:element name="packageContentCode" type="omds:PaketInhCd_Type" maxOccurs="unbounded">
 
<xsd:annotation>
   
<xsd:documentation>Liste von OMDS 2.x Elementen des Typs PaketInhCd_Type, die den Inhalt des Datenpakets beschreiben</xsd:documentation>
 
</xsd:annotation>
</xsd:element>

complexType OMDSPackageListRequest
diagram omds3_ON2_Antrag_Common_p612.png
namespace urn:omds3ServiceTypes-1-1-0
children VUNr agentFilter dateFrom dateUntil
used by
element getOMDSPackageListRequest
source <xsd:complexType name="OMDSPackageListRequest">
 
<xsd:sequence>
   
<xsd:element name="VUNr" type="omds:VUNr" minOccurs="0">
     
<xsd:annotation>
       
<xsd:documentation>die VUNr aus OMDS als optionaler Filterparameter</xsd:documentation>
     
</xsd:annotation>
   
</xsd:element>
   
<xsd:element name="agentFilter" type="cst:AgentFilter_Type" minOccurs="0">
     
<xsd:annotation>
       
<xsd:documentation>Hier wird direkt ein agentFilter-Element verwendet und kein abstrakter authFilter, da dieser Service dezidiert auf Makler zugeschnitten ist und OMDS-Packages nach MaklerID und Vermittlernummer strukturiert sind und nicht nach anderen Filterkriterien.</xsd:documentation>
     
</xsd:annotation>
   
</xsd:element>
   
<xsd:element name="dateFrom" type="xsd:date" minOccurs="0">
     
<xsd:annotation>
       
<xsd:documentation>von inkl. Datum</xsd:documentation>
     
</xsd:annotation>
   
</xsd:element>
   
<xsd:element name="dateUntil" type="xsd:date" minOccurs="0">
     
<xsd:annotation>
       
<xsd:documentation>bis inkl. Datum</xsd:documentation>
     
</xsd:annotation>
   
</xsd:element>
 
</xsd:sequence>
</xsd:complexType>

element OMDSPackageListRequest/VUNr
diagram omds3_ON2_Antrag_Common_p613.png
namespace urn:omds3ServiceTypes-1-1-0
type omds:VUNr
properties
minOcc 0
maxOcc 1
content simple
facets
Kind Value Annotation
minLength 1
maxLength 3
annotation
documentation
die VUNr aus OMDS als optionaler Filterparameter
source <xsd:element name="VUNr" type="omds:VUNr" minOccurs="0">
 
<xsd:annotation>
   
<xsd:documentation>die VUNr aus OMDS als optionaler Filterparameter</xsd:documentation>
 
</xsd:annotation>
</xsd:element>

element OMDSPackageListRequest/agentFilter
diagram omds3_ON2_Antrag_Common_p614.png
namespace urn:omds3ServiceTypes-1-1-0
type AgentFilter_Type
properties
minOcc 0
maxOcc 1
content complex
children MaklerID Vermnr
annotation
documentation
Hier wird direkt ein agentFilter-Element verwendet und kein abstrakter authFilter, da dieser Service dezidiert auf Makler zugeschnitten ist und OMDS-Packages nach MaklerID und Vermittlernummer strukturiert sind und nicht nach anderen Filterkriterien.
source <xsd:element name="agentFilter" type="cst:AgentFilter_Type" minOccurs="0">
 
<xsd:annotation>
   
<xsd:documentation>Hier wird direkt ein agentFilter-Element verwendet und kein abstrakter authFilter, da dieser Service dezidiert auf Makler zugeschnitten ist und OMDS-Packages nach MaklerID und Vermittlernummer strukturiert sind und nicht nach anderen Filterkriterien.</xsd:documentation>
 
</xsd:annotation>
</xsd:element>

element OMDSPackageListRequest/dateFrom
diagram omds3_ON2_Antrag_Common_p615.png
namespace urn:omds3ServiceTypes-1-1-0
type xsd:date
properties
minOcc 0
maxOcc 1
content simple
annotation
documentation
von inkl. Datum
source <xsd:element name="dateFrom" type="xsd:date" minOccurs="0">
 
<xsd:annotation>
   
<xsd:documentation>von inkl. Datum</xsd:documentation>
 
</xsd:annotation>
</xsd:element>

element OMDSPackageListRequest/dateUntil
diagram omds3_ON2_Antrag_Common_p616.png
namespace urn:omds3ServiceTypes-1-1-0
type xsd:date
properties
minOcc 0
maxOcc 1
content simple
annotation
documentation
bis inkl. Datum
source <xsd:element name="dateUntil" type="xsd:date" minOccurs="0">
 
<xsd:annotation>
   
<xsd:documentation>bis inkl. Datum</xsd:documentation>
 
</xsd:annotation>
</xsd:element>

complexType OMDSPackageListResponse
diagram omds3_ON2_Antrag_Common_p617.png
namespace urn:omds3ServiceTypes-1-1-0
children omdsPackageInfo ServiceFault
used by
element getOMDSPackageListResponse
annotation
documentation
Dieser Typ definiert eine Liste von OMDS-Datensaetzen
source <xsd:complexType name="OMDSPackageListResponse">
 
<xsd:annotation>
   
<xsd:documentation>Dieser Typ definiert eine Liste von OMDS-Datensaetzen</xsd:documentation>
 
</xsd:annotation>
 
<xsd:sequence minOccurs="0">
   
<xsd:element name="omdsPackageInfo" type="OMDSPackageInfoType" minOccurs="0" maxOccurs="unbounded"/>
   
<xsd:element name="ServiceFault" type="cst:ServiceFault" minOccurs="0" maxOccurs="unbounded">
     
<xsd:annotation>
       
<xsd:documentation>Fachliche Fehlermeldungen</xsd:documentation>
     
</xsd:annotation>
   
</xsd:element>
 
</xsd:sequence>
</xsd:complexType>

element OMDSPackageListResponse/omdsPackageInfo
diagram omds3_ON2_Antrag_Common_p618.png
namespace urn:omds3ServiceTypes-1-1-0
type OMDSPackageInfoType
properties
minOcc 0
maxOcc unbounded
content complex
children VUNr MaklerID omdsPackageIdDetails timeStamp packageSize packageExtent packageContentCode
source <xsd:element name="omdsPackageInfo" type="OMDSPackageInfoType" minOccurs="0" maxOccurs="unbounded"/>

element OMDSPackageListResponse/ServiceFault
diagram omds3_ON2_Antrag_Common_p619.png
namespace urn:omds3ServiceTypes-1-1-0
type ServiceFault
properties
minOcc 0
maxOcc unbounded
content complex
children errorType errorCode errorMsg elementReference
annotation
documentation
Fachliche Fehlermeldungen
source <xsd:element name="ServiceFault" type="cst:ServiceFault" minOccurs="0" maxOccurs="unbounded">
 
<xsd:annotation>
   
<xsd:documentation>Fachliche Fehlermeldungen</xsd:documentation>
 
</xsd:annotation>
</xsd:element>

complexType OMDSPackageRequest
diagram omds3_ON2_Antrag_Common_p620.png
namespace urn:omds3ServiceTypes-1-1-0
children VUNr agentFilter omdsPackageId
used by
element getOMDSPackageRequest
source <xsd:complexType name="OMDSPackageRequest">
 
<xsd:sequence>
   
<xsd:element name="VUNr" type="omds:VUNr" minOccurs="0"/>
   
<xsd:element name="agentFilter" type="cst:AgentFilter_Type" minOccurs="0">
     
<xsd:annotation>
       
<xsd:documentation>Hier wird direkt ein agentFilter-Element verwendet und kein abstrakter authFilter, da dieser Service dezidiert auf Makler zugeschnitten ist und OMDS-Packages nach MaklerID und Vermittlernummer strukturiert sind und nicht nach anderen Filterkriterien.</xsd:documentation>
     
</xsd:annotation>
   
</xsd:element>
   
<xsd:element name="omdsPackageId" type="xsd:string" nillable="false" maxOccurs="unbounded">
     
<xsd:annotation>
       
<xsd:documentation>Die Id des Datensatzes unter welcher er ueber Webservices referenziert werden kann. Es handelt sich nicht um eine Id aus dem OMDS-Datensatz</xsd:documentation>
     
</xsd:annotation>
   
</xsd:element>
 
</xsd:sequence>
</xsd:complexType>

element OMDSPackageRequest/VUNr
diagram omds3_ON2_Antrag_Common_p621.png
namespace urn:omds3ServiceTypes-1-1-0
type omds:VUNr
properties
minOcc 0
maxOcc 1
content simple
facets
Kind Value Annotation
minLength 1
maxLength 3
source <xsd:element name="VUNr" type="omds:VUNr" minOccurs="0"/>

element OMDSPackageRequest/agentFilter
diagram omds3_ON2_Antrag_Common_p622.png
namespace urn:omds3ServiceTypes-1-1-0
type AgentFilter_Type
properties
minOcc 0
maxOcc 1
content complex
children MaklerID Vermnr
annotation
documentation
Hier wird direkt ein agentFilter-Element verwendet und kein abstrakter authFilter, da dieser Service dezidiert auf Makler zugeschnitten ist und OMDS-Packages nach MaklerID und Vermittlernummer strukturiert sind und nicht nach anderen Filterkriterien.
source <xsd:element name="agentFilter" type="cst:AgentFilter_Type" minOccurs="0">
 
<xsd:annotation>
   
<xsd:documentation>Hier wird direkt ein agentFilter-Element verwendet und kein abstrakter authFilter, da dieser Service dezidiert auf Makler zugeschnitten ist und OMDS-Packages nach MaklerID und Vermittlernummer strukturiert sind und nicht nach anderen Filterkriterien.</xsd:documentation>
 
</xsd:annotation>
</xsd:element>

element OMDSPackageRequest/omdsPackageId
diagram omds3_ON2_Antrag_Common_p623.png
namespace urn:omds3ServiceTypes-1-1-0
type xsd:string
properties
minOcc 1
maxOcc unbounded
content simple
nillable false
annotation
documentation
Die Id des Datensatzes unter welcher er ueber Webservices referenziert werden kann. Es handelt sich nicht um eine Id aus dem OMDS-Datensatz
source <xsd:element name="omdsPackageId" type="xsd:string" nillable="false" maxOccurs="unbounded">
 
<xsd:annotation>
   
<xsd:documentation>Die Id des Datensatzes unter welcher er ueber Webservices referenziert werden kann. Es handelt sich nicht um eine Id aus dem OMDS-Datensatz</xsd:documentation>
 
</xsd:annotation>
</xsd:element>

complexType OMDSPackageResponse
diagram omds3_ON2_Antrag_Common_p624.png
namespace urn:omds3ServiceTypes-1-1-0
children requestedOmdsPackage ServiceFault
used by
element getOMDSPackageResponse
source <xsd:complexType name="OMDSPackageResponse">
 
<xsd:sequence>
   
<xsd:element name="requestedOmdsPackage" type="RequestedOMDSPackage" nillable="false" minOccurs="0" maxOccurs="unbounded">
     
<xsd:annotation>
       
<xsd:documentation>Liste der angeforderten Pakete</xsd:documentation>
     
</xsd:annotation>
   
</xsd:element>
   
<xsd:element name="ServiceFault" type="cst:ServiceFault" minOccurs="0" maxOccurs="unbounded">
     
<xsd:annotation>
       
<xsd:documentation>Fachliche Fehlermeldungen</xsd:documentation>
     
</xsd:annotation>
   
</xsd:element>
 
</xsd:sequence>
</xsd:complexType>

element OMDSPackageResponse/requestedOmdsPackage
diagram omds3_ON2_Antrag_Common_p625.png
namespace urn:omds3ServiceTypes-1-1-0
type RequestedOMDSPackage
properties
minOcc 0
maxOcc unbounded
content complex
nillable false
children requestedOmdsPackageId omdsPackage ServiceFault
annotation
documentation
Liste der angeforderten Pakete
source <xsd:element name="requestedOmdsPackage" type="RequestedOMDSPackage" nillable="false" minOccurs="0" maxOccurs="unbounded">
 
<xsd:annotation>
   
<xsd:documentation>Liste der angeforderten Pakete</xsd:documentation>
 
</xsd:annotation>
</xsd:element>

element OMDSPackageResponse/ServiceFault
diagram omds3_ON2_Antrag_Common_p626.png
namespace urn:omds3ServiceTypes-1-1-0
type ServiceFault
properties
minOcc 0
maxOcc unbounded
content complex
children errorType errorCode errorMsg elementReference
annotation
documentation
Fachliche Fehlermeldungen
source <xsd:element name="ServiceFault" type="cst:ServiceFault" minOccurs="0" maxOccurs="unbounded">
 
<xsd:annotation>
   
<xsd:documentation>Fachliche Fehlermeldungen</xsd:documentation>
 
</xsd:annotation>
</xsd:element>

complexType PolicyPartnerRole
diagram omds3_ON2_Antrag_Common_p627.png
namespace urn:omds3ServiceTypes-1-1-0
children partnerNumber partnerRole
used by
elements ArcImageInfosRequest/policyPartnerRole PolizzenObjektSpezifikation_Type/RollePartner
annotation
documentation
Partnerrollen in einer Polizze: Versicherungsnehmer, Versicherte Person
source <xsd:complexType name="PolicyPartnerRole">
 
<xsd:annotation>
   
<xsd:documentation>Partnerrollen in einer Polizze: Versicherungsnehmer, Versicherte Person</xsd:documentation>
 
</xsd:annotation>
 
<xsd:sequence>
   
<xsd:element name="partnerNumber" type="omds:Personennr">
     
<xsd:annotation>
       
<xsd:documentation>Die Partnernummer als OMDS-Personennr (String mit 1-26 Zeichen) </xsd:documentation>
     
</xsd:annotation>
   
</xsd:element>
   
<xsd:element name="partnerRole" type="cst:PartnerRoleType" minOccurs="0" maxOccurs="unbounded">
     
<xsd:annotation>
       
<xsd:documentation>Partnerrollen im Vertrag als PartnerRoleType: String mit 2 Zeichen: VN, VP</xsd:documentation>
     
</xsd:annotation>
   
</xsd:element>
 
</xsd:sequence>
</xsd:complexType>

element PolicyPartnerRole/partnerNumber
diagram omds3_ON2_Antrag_Common_p628.png
namespace urn:omds3ServiceTypes-1-1-0
type omds:Personennr
properties
content simple
facets
Kind Value Annotation
minLength 1
maxLength 26
annotation
documentation
Die Partnernummer als OMDS-Personennr (String mit 1-26 Zeichen)
source <xsd:element name="partnerNumber" type="omds:Personennr">
 
<xsd:annotation>
   
<xsd:documentation>Die Partnernummer als OMDS-Personennr (String mit 1-26 Zeichen) </xsd:documentation>
 
</xsd:annotation>
</xsd:element>

element PolicyPartnerRole/partnerRole
diagram omds3_ON2_Antrag_Common_p629.png
namespace urn:omds3ServiceTypes-1-1-0
type PartnerRoleType
properties
minOcc 0
maxOcc unbounded
content simple
facets
Kind Value Annotation
length 2
enumeration VN
documentation
Versicherungsnehmer
enumeration VP
documentation
Versicherte Person
annotation
documentation
Partnerrollen im Vertrag als PartnerRoleType: String mit 2 Zeichen: VN, VP
source <xsd:element name="partnerRole" type="cst:PartnerRoleType" minOccurs="0" maxOccurs="unbounded">
 
<xsd:annotation>
   
<xsd:documentation>Partnerrollen im Vertrag als PartnerRoleType: String mit 2 Zeichen: VN, VP</xsd:documentation>
 
</xsd:annotation>
</xsd:element>

complexType RequestedOMDSPackage
diagram omds3_ON2_Antrag_Common_p630.png
namespace urn:omds3ServiceTypes-1-1-0
children requestedOmdsPackageId omdsPackage ServiceFault
used by
element OMDSPackageResponse/requestedOmdsPackage
annotation
documentation
Typ fuer ein OMDS-Datensatz-Package
source <xsd:complexType name="RequestedOMDSPackage">
 
<xsd:annotation>
   
<xsd:documentation>Typ fuer ein OMDS-Datensatz-Package</xsd:documentation>
 
</xsd:annotation>
 
<xsd:sequence>
   
<xsd:element name="requestedOmdsPackageId" nillable="false">
     
<xsd:annotation>
       
<xsd:documentation>Die angefragte Id des OMDS-Datenpakets, wobei dies kein Schlüssel aus dem Paket ist. </xsd:documentation>
     
</xsd:annotation>
     
<xsd:simpleType>
       
<xsd:restriction base="xsd:string">
         
<xsd:minLength value="1"/>
         
<xsd:maxLength value="1024"/>
       
</xsd:restriction>
     
</xsd:simpleType>
   
</xsd:element>
   
<xsd:element name="omdsPackage" minOccurs="0">
     
<xsd:annotation>
       
<xsd:documentation>Nur enthalten, wenn es das angeforderte Paket tatsächlich gibt und der User darauf berechtigt ist.</xsd:documentation>
     
</xsd:annotation>
     
<xsd:complexType>
       
<xsd:sequence>
         
<xsd:element name="omdsPackageInfo" type="OMDSPackageInfoType" nillable="false">
           
<xsd:annotation>
             
<xsd:documentation>Meta-Informationen zu diesem Paket</xsd:documentation>
           
</xsd:annotation>
         
</xsd:element>
         
<xsd:element name="content" type="xsd:base64Binary" xmime:expectedContentTypes="application/zip">
           
<xsd:annotation>
             
<xsd:documentation>Gezippte OMDS-Daten als base64Binary oder mit Binary mit MTOM</xsd:documentation>
           
</xsd:annotation>
         
</xsd:element>
       
</xsd:sequence>
     
</xsd:complexType>
   
</xsd:element>
   
<xsd:element name="ServiceFault" type="cst:ServiceFault" minOccurs="0" maxOccurs="unbounded">
     
<xsd:annotation>
       
<xsd:documentation>Fachliche Fehlermeldungen</xsd:documentation>
     
</xsd:annotation>
   
</xsd:element>
 
</xsd:sequence>
</xsd:complexType>

element RequestedOMDSPackage/requestedOmdsPackageId
diagram omds3_ON2_Antrag_Common_p631.png
namespace urn:omds3ServiceTypes-1-1-0
type restriction of xsd:string
properties
content simple
nillable false
facets
Kind Value Annotation
minLength 1
maxLength 1024
annotation
documentation
Die angefragte Id des OMDS-Datenpakets, wobei dies kein Schlüssel aus dem Paket ist.
source <xsd:element name="requestedOmdsPackageId" nillable="false">
 
<xsd:annotation>
   
<xsd:documentation>Die angefragte Id des OMDS-Datenpakets, wobei dies kein Schlüssel aus dem Paket ist. </xsd:documentation>
 
</xsd:annotation>
 
<xsd:simpleType>
   
<xsd:restriction base="xsd:string">
     
<xsd:minLength value="1"/>
     
<xsd:maxLength value="1024"/>
   
</xsd:restriction>
 
</xsd:simpleType>
</xsd:element>

element RequestedOMDSPackage/omdsPackage
diagram omds3_ON2_Antrag_Common_p632.png
namespace urn:omds3ServiceTypes-1-1-0
properties
minOcc 0
maxOcc 1
content complex
children omdsPackageInfo content
annotation
documentation
Nur enthalten, wenn es das angeforderte Paket tatsächlich gibt und der User darauf berechtigt ist.
source <xsd:element name="omdsPackage" minOccurs="0">
 
<xsd:annotation>
   
<xsd:documentation>Nur enthalten, wenn es das angeforderte Paket tatsächlich gibt und der User darauf berechtigt ist.</xsd:documentation>
 
</xsd:annotation>
 
<xsd:complexType>
   
<xsd:sequence>
     
<xsd:element name="omdsPackageInfo" type="OMDSPackageInfoType" nillable="false">
       
<xsd:annotation>
         
<xsd:documentation>Meta-Informationen zu diesem Paket</xsd:documentation>
       
</xsd:annotation>
     
</xsd:element>
     
<xsd:element name="content" type="xsd:base64Binary" xmime:expectedContentTypes="application/zip">
       
<xsd:annotation>
         
<xsd:documentation>Gezippte OMDS-Daten als base64Binary oder mit Binary mit MTOM</xsd:documentation>
       
</xsd:annotation>
     
</xsd:element>
   
</xsd:sequence>
 
</xsd:complexType>
</xsd:element>

element RequestedOMDSPackage/omdsPackage/omdsPackageInfo
diagram omds3_ON2_Antrag_Common_p633.png
namespace urn:omds3ServiceTypes-1-1-0
type OMDSPackageInfoType
properties
content complex
nillable false
children VUNr MaklerID omdsPackageIdDetails timeStamp packageSize packageExtent packageContentCode
annotation
documentation
Meta-Informationen zu diesem Paket
source <xsd:element name="omdsPackageInfo" type="OMDSPackageInfoType" nillable="false">
 
<xsd:annotation>
   
<xsd:documentation>Meta-Informationen zu diesem Paket</xsd:documentation>
 
</xsd:annotation>
</xsd:element>

element RequestedOMDSPackage/omdsPackage/content
diagram omds3_ON2_Antrag_Common_p634.png
namespace urn:omds3ServiceTypes-1-1-0
type xsd:base64Binary
properties
content simple
annotation
documentation
Gezippte OMDS-Daten als base64Binary oder mit Binary mit MTOM
source <xsd:element name="content" type="xsd:base64Binary" xmime:expectedContentTypes="application/zip">
 
<xsd:annotation>
   
<xsd:documentation>Gezippte OMDS-Daten als base64Binary oder mit Binary mit MTOM</xsd:documentation>
 
</xsd:annotation>
</xsd:element>

element RequestedOMDSPackage/ServiceFault
diagram omds3_ON2_Antrag_Common_p635.png
namespace urn:omds3ServiceTypes-1-1-0
type ServiceFault
properties
minOcc 0
maxOcc unbounded
content complex
children errorType errorCode errorMsg elementReference
annotation
documentation
Fachliche Fehlermeldungen
source <xsd:element name="ServiceFault" type="cst:ServiceFault" minOccurs="0" maxOccurs="unbounded">
 
<xsd:annotation>
   
<xsd:documentation>Fachliche Fehlermeldungen</xsd:documentation>
 
</xsd:annotation>
</xsd:element>

complexType UserDataRequest
diagram omds3_ON2_Antrag_Common_p636.png
namespace urn:omds3ServiceTypes-1-1-0
children VUNr
used by
element getUserDataRequest
source <xsd:complexType name="UserDataRequest">
 
<xsd:sequence>
   
<xsd:element name="VUNr" type="omds:VUNr" minOccurs="0">
     
<xsd:annotation>
       
<xsd:documentation>Die VUNr des angefragten Unternehmens. Dies ermöglicht ggf. mehrere VUs über eine technische Lösung zu servicieren. Verwendet den Typ VUNr aus OMDS-Datensatz.</xsd:documentation>
     
</xsd:annotation>
   
</xsd:element>
 
</xsd:sequence>
</xsd:complexType>

element UserDataRequest/VUNr
diagram omds3_ON2_Antrag_Common_p637.png
namespace urn:omds3ServiceTypes-1-1-0
type omds:VUNr
properties
minOcc 0
maxOcc 1
content simple
facets
Kind Value Annotation
minLength 1
maxLength 3
annotation
documentation
Die VUNr des angefragten Unternehmens. Dies ermöglicht ggf. mehrere VUs über eine technische Lösung zu servicieren. Verwendet den Typ VUNr aus OMDS-Datensatz.
source <xsd:element name="VUNr" type="omds:VUNr" minOccurs="0">
 
<xsd:annotation>
   
<xsd:documentation>Die VUNr des angefragten Unternehmens. Dies ermöglicht ggf. mehrere VUs über eine technische Lösung zu servicieren. Verwendet den Typ VUNr aus OMDS-Datensatz.</xsd:documentation>
 
</xsd:annotation>
</xsd:element>

complexType UserDataResponse
diagram omds3_ON2_Antrag_Common_p638.png
namespace urn:omds3ServiceTypes-1-1-0
children userid availableServices person
used by
element getUserDataResponse
annotation
documentation
Response Type mit Benutzerinformationen. Das Element 'address' ist mit Version 1.1.0 entfallen, da diese Informationen auch im Element 'person' übermittelt werden können
source <xsd:complexType name="UserDataResponse">
 
<xsd:annotation>
   
<xsd:documentation>Response Type mit Benutzerinformationen. Das Element 'address' ist mit Version 1.1.0 entfallen, da diese Informationen auch im Element 'person' übermittelt werden können
</xsd:documentation>
 
</xsd:annotation>
 
<xsd:sequence>
   
<xsd:element name="userid">
     
<xsd:annotation>
       
<xsd:documentation>BenutzerId</xsd:documentation>
     
</xsd:annotation>
     
<xsd:simpleType>
       
<xsd:restriction base="xsd:string">
         
<xsd:minLength value="1"/>
       
</xsd:restriction>
     
</xsd:simpleType>
   
</xsd:element>
   
<xsd:element name="availableServices">
     
<xsd:annotation>
       
<xsd:documentation>Liste der für diesen User unterstützen Services</xsd:documentation>
     
</xsd:annotation>
     
<xsd:complexType>
       
<xsd:sequence>
         
<xsd:element name="service" type="xsd:string" maxOccurs="unbounded">
           
<xsd:annotation>
             
<xsd:documentation>Die ServiceId des jeweiligen Webservice als String</xsd:documentation>
           
</xsd:annotation>
         
</xsd:element>
       
</xsd:sequence>
     
</xsd:complexType>
   
</xsd:element>
   
<xsd:element name="person" type="omds:PERSON_Type">
     
<xsd:annotation>
       
<xsd:documentation>Ist vom Typ PERSON_Type aus dem OMDS-Datensatz</xsd:documentation>
     
</xsd:annotation>
   
</xsd:element>
 
</xsd:sequence>
</xsd:complexType>

element UserDataResponse/userid
diagram omds3_ON2_Antrag_Common_p639.png
namespace urn:omds3ServiceTypes-1-1-0
type restriction of xsd:string
properties
content simple
facets
Kind Value Annotation
minLength 1
annotation
documentation
BenutzerId
source <xsd:element name="userid">
 
<xsd:annotation>
   
<xsd:documentation>BenutzerId</xsd:documentation>
 
</xsd:annotation>
 
<xsd:simpleType>
   
<xsd:restriction base="xsd:string">
     
<xsd:minLength value="1"/>
   
</xsd:restriction>
 
</xsd:simpleType>
</xsd:element>

element UserDataResponse/availableServices
diagram omds3_ON2_Antrag_Common_p640.png
namespace urn:omds3ServiceTypes-1-1-0
properties
content complex
children service
annotation
documentation
Liste der für diesen User unterstützen Services
source <xsd:element name="availableServices">
 
<xsd:annotation>
   
<xsd:documentation>Liste der für diesen User unterstützen Services</xsd:documentation>
 
</xsd:annotation>
 
<xsd:complexType>
   
<xsd:sequence>
     
<xsd:element name="service" type="xsd:string" maxOccurs="unbounded">
       
<xsd:annotation>
         
<xsd:documentation>Die ServiceId des jeweiligen Webservice als String</xsd:documentation>
       
</xsd:annotation>
     
</xsd:element>
   
</xsd:sequence>
 
</xsd:complexType>
</xsd:element>

element UserDataResponse/availableServices/service
diagram omds3_ON2_Antrag_Common_p641.png
namespace urn:omds3ServiceTypes-1-1-0
type xsd:string
properties
minOcc 1
maxOcc unbounded
content simple
annotation
documentation
Die ServiceId des jeweiligen Webservice als String
source <xsd:element name="service" type="xsd:string" maxOccurs="unbounded">
 
<xsd:annotation>
   
<xsd:documentation>Die ServiceId des jeweiligen Webservice als String</xsd:documentation>
 
</xsd:annotation>
</xsd:element>

element UserDataResponse/person
diagram omds3_ON2_Antrag_Common_p642.png
namespace urn:omds3ServiceTypes-1-1-0
type omds:PERSON_Type
properties
content complex
children omds:NATUERLICHE_PERSON omds:SONSTIGE_PERSON omds:EL-Anzahl omds:EL-Einstufung omds:EL-Entscheidungsfrage omds:EL-Identifizierung omds:EL-Kommunikation omds:EL-Legitimation omds:EL-Text
attributes
Name  Type  Use  Default  Fixed  Annotation
Personennr  derived by: omds:Personennr  required      
PersArtCd  omds:PersArtCd_Type  required      
Pac  xsd:unsignedInt  optional      
documentation
Postzertifizierter Adress Code
LandesCd  omds:LandesCd_Type  optional      
PLZ  derived by: xsd:string  optional      
Ort  derived by: xsd:string  optional      
Strasse  derived by: xsd:string  optional      
Hausnr  derived by: xsd:string  optional      
Zusatz  derived by: xsd:string  optional      
AdressID_VU  derived by: xsd:string  optional      
AdressID_Makler  derived by: xsd:string  optional      
annotation
documentation
Ist vom Typ PERSON_Type aus dem OMDS-Datensatz
source <xsd:element name="person" type="omds:PERSON_Type">
 
<xsd:annotation>
   
<xsd:documentation>Ist vom Typ PERSON_Type aus dem OMDS-Datensatz</xsd:documentation>
 
</xsd:annotation>
</xsd:element>


XML Schema documentation generated by XMLSpy Schema Editor http://www.altova.com/xmlspy