| schema location: | C:\Users\Jens\git\omdsservicedefinitions\OMDSServiceDefinition\src\main\resources\def\r1_5_0\omds211-00.xsd |
| attributeFormDefault: | unqualified |
| elementFormDefault: | unqualified |
| targetNamespace: | urn:omds20 |
| diagram | ![]() |
||||||||||||||||||
| namespace | urn:omds20 | ||||||||||||||||||
| type | omds:EL-Antrag_Type | ||||||||||||||||||
| properties |
|
||||||||||||||||||
| used by |
|
||||||||||||||||||
| attributes |
|
||||||||||||||||||
| source | <xsd:element name="EL-Antrag" type="omds:EL-Antrag_Type" abstract="false"/> |
| diagram | ![]() |
||||||||||||||||||
| namespace | urn:omds20 | ||||||||||||||||||
| type | omds:EL-Anzahl_Type | ||||||||||||||||||
| properties |
|
||||||||||||||||||
| used by |
|
||||||||||||||||||
| attributes |
|
||||||||||||||||||
| source | <xsd:element name="EL-Anzahl" type="omds:EL-Anzahl_Type" abstract="false"/> |
| diagram | ![]() |
||||||||||||||||||||||||||||||||||||
| namespace | urn:omds20 | ||||||||||||||||||||||||||||||||||||
| type | omds:EL-Betrag_Type | ||||||||||||||||||||||||||||||||||||
| properties |
|
||||||||||||||||||||||||||||||||||||
| used by |
|
||||||||||||||||||||||||||||||||||||
| attributes |
|
||||||||||||||||||||||||||||||||||||
| source | <xsd:element name="EL-Betrag" type="omds:EL-Betrag_Type" abstract="false"/> |
| diagram | ![]() |
||||||||||||||||||
| namespace | urn:omds20 | ||||||||||||||||||
| type | omds:EL-Bezugsberechtigung_Type | ||||||||||||||||||
| properties |
|
||||||||||||||||||
| used by |
|
||||||||||||||||||
| attributes |
|
||||||||||||||||||
| source | <xsd:element name="EL-Bezugsberechtigung" type="omds:EL-Bezugsberechtigung_Type" abstract="false"/> |
| diagram | ![]() |
||||||||||||||||||
| namespace | urn:omds20 | ||||||||||||||||||
| type | omds:EL-Einstufung_Type | ||||||||||||||||||
| properties |
|
||||||||||||||||||
| used by |
|
||||||||||||||||||
| attributes |
|
||||||||||||||||||
| source | <xsd:element name="EL-Einstufung" type="omds:EL-Einstufung_Type" abstract="false"/> |
| diagram | ![]() |
||||||||||||||||||
| namespace | urn:omds20 | ||||||||||||||||||
| type | omds:EL-Entscheidungsfrage_Type | ||||||||||||||||||
| properties |
|
||||||||||||||||||
| used by |
|
||||||||||||||||||
| attributes |
|
||||||||||||||||||
| source | <xsd:element name="EL-Entscheidungsfrage" type="omds:EL-Entscheidungsfrage_Type" abstract="false"/> |
| diagram | ![]() |
||||||||||||||||||||||||||||||
| namespace | urn:omds20 | ||||||||||||||||||||||||||||||
| type | omds:EL-Flaeche_Type | ||||||||||||||||||||||||||||||
| properties |
|
||||||||||||||||||||||||||||||
| used by |
|
||||||||||||||||||||||||||||||
| attributes |
|
||||||||||||||||||||||||||||||
| source | <xsd:element name="EL-Flaeche" type="omds:EL-Flaeche_Type" abstract="false"/> |
| diagram | ![]() |
||||||||||||||||||
| namespace | urn:omds20 | ||||||||||||||||||
| type | omds:EL-Gewinnbeteiligung_Type | ||||||||||||||||||
| properties |
|
||||||||||||||||||
| used by |
|
||||||||||||||||||
| attributes |
|
||||||||||||||||||
| source | <xsd:element name="EL-Gewinnbeteiligung" type="omds:EL-Gewinnbeteiligung_Type" abstract="false"/> |
| diagram | ![]() |
||||||||||||||||||||||||
| namespace | urn:omds20 | ||||||||||||||||||||||||
| type | omds:EL-Grenzwert_Type | ||||||||||||||||||||||||
| properties |
|
||||||||||||||||||||||||
| used by |
|
||||||||||||||||||||||||
| attributes |
|
||||||||||||||||||||||||
| source | <xsd:element name="EL-Grenzwert" type="omds:EL-Grenzwert_Type" abstract="false"/> |
| diagram | ![]() |
||||||||||||||||||||||||
| namespace | urn:omds20 | ||||||||||||||||||||||||
| type | omds:EL-Identifizierung_Type | ||||||||||||||||||||||||
| properties |
|
||||||||||||||||||||||||
| used by |
|
||||||||||||||||||||||||
| attributes |
|
||||||||||||||||||||||||
| source | <xsd:element name="EL-Identifizierung" type="omds:EL-Identifizierung_Type" abstract="false"/> |
| diagram | ![]() |
||||||||||||||||||||||||
| namespace | urn:omds20 | ||||||||||||||||||||||||
| type | omds:EL-Index_Type | ||||||||||||||||||||||||
| properties |
|
||||||||||||||||||||||||
| used by |
|
||||||||||||||||||||||||
| attributes |
|
||||||||||||||||||||||||
| source | <xsd:element name="EL-Index" type="omds:EL-Index_Type" abstract="false"/> |
| diagram | ![]() |
||||||||||||
| namespace | urn:omds20 | ||||||||||||
| type | omds:EL-Klausel_Type | ||||||||||||
| properties |
|
||||||||||||
| used by |
|
||||||||||||
| attributes |
|
||||||||||||
| source | <xsd:element name="EL-Klausel" type="omds:EL-Klausel_Type" abstract="false"/> |
| diagram | ![]() |
||||||||||||||||||
| namespace | urn:omds20 | ||||||||||||||||||
| type | omds:EL-Kommunikation_Type | ||||||||||||||||||
| properties |
|
||||||||||||||||||
| used by |
|
||||||||||||||||||
| attributes |
|
||||||||||||||||||
| source | <xsd:element name="EL-Kommunikation" type="omds:EL-Kommunikation_Type" abstract="false"/> |
| diagram | ![]() |
||||||||||||||||||||||||||||||
| namespace | urn:omds20 | ||||||||||||||||||||||||||||||
| type | omds:EL-Legitimation_Type | ||||||||||||||||||||||||||||||
| properties |
|
||||||||||||||||||||||||||||||
| used by |
|
||||||||||||||||||||||||||||||
| attributes |
|
||||||||||||||||||||||||||||||
| source | <xsd:element name="EL-Legitimation" type="omds:EL-Legitimation_Type" abstract="false"/> |
| diagram | ![]() |
||||||||||||
| namespace | urn:omds20 | ||||||||||||
| type | omds:EL-Objekt_Type | ||||||||||||
| properties |
|
||||||||||||
| used by |
|
||||||||||||
| attributes |
|
||||||||||||
| source | <xsd:element name="EL-Objekt" type="omds:EL-Objekt_Type" abstract="false"/> |
| diagram | ![]() |
||||||||||||||||||||||||
| namespace | urn:omds20 | ||||||||||||||||||||||||
| type | omds:EL-Objektdaten_Type | ||||||||||||||||||||||||
| properties |
|
||||||||||||||||||||||||
| used by |
|
||||||||||||||||||||||||
| attributes |
|
||||||||||||||||||||||||
| source | <xsd:element name="EL-Objektdaten" type="omds:EL-Objektdaten_Type" abstract="false"/> |
| diagram | ![]() |
||||||||||||||||||
| namespace | urn:omds20 | ||||||||||||||||||
| type | omds:EL-Polizzennummer_Type | ||||||||||||||||||
| properties |
|
||||||||||||||||||
| used by |
|
||||||||||||||||||
| attributes |
|
||||||||||||||||||
| source | <xsd:element name="EL-Polizzennummer" type="omds:EL-Polizzennummer_Type" abstract="false"/> |
| diagram | ![]() |
||||||||||||||||||||||||
| namespace | urn:omds20 | ||||||||||||||||||||||||
| type | omds:EL-Praemienfreistellung_Type | ||||||||||||||||||||||||
| properties |
|
||||||||||||||||||||||||
| used by |
|
||||||||||||||||||||||||
| attributes |
|
||||||||||||||||||||||||
| source | <xsd:element name="EL-Praemienfreistellung" type="omds:EL-Praemienfreistellung_Type" abstract="false"/> |
| diagram | ![]() |
||||||||||||||||||||||||||||||
| namespace | urn:omds20 | ||||||||||||||||||||||||||||||
| type | omds:EL-Praemienkorrektur_Type | ||||||||||||||||||||||||||||||
| properties |
|
||||||||||||||||||||||||||||||
| used by |
|
||||||||||||||||||||||||||||||
| attributes |
|
||||||||||||||||||||||||||||||
| source | <xsd:element name="EL-Praemienkorrektur" type="omds:EL-Praemienkorrektur_Type" abstract="false"/> |
| diagram | ![]() |
||||||||||||
| namespace | urn:omds20 | ||||||||||||
| type | omds:EL-Rahmenvereinbarung_Type | ||||||||||||
| properties |
|
||||||||||||
| used by |
|
||||||||||||
| attributes |
|
||||||||||||
| source | <xsd:element name="EL-Rahmenvereinbarung" type="omds:EL-Rahmenvereinbarung_Type" abstract="false"/> |
| diagram | ![]() |
||||||||||||||||||||||||
| namespace | urn:omds20 | ||||||||||||||||||||||||
| type | omds:EL-Rente_Type | ||||||||||||||||||||||||
| properties |
|
||||||||||||||||||||||||
| used by |
|
||||||||||||||||||||||||
| attributes |
|
||||||||||||||||||||||||
| source | <xsd:element name="EL-Rente" type="omds:EL-Rente_Type" abstract="false"/> |
| diagram | ![]() |
||||||||||||||||||||||||||||||
| namespace | urn:omds20 | ||||||||||||||||||||||||||||||
| type | extension of omds:EL-Selbstbehalt_Type | ||||||||||||||||||||||||||||||
| properties |
|
||||||||||||||||||||||||||||||
| used by |
|
||||||||||||||||||||||||||||||
| attributes |
|
||||||||||||||||||||||||||||||
| source | <xsd:element name="EL-Selbstbehalt" abstract="false"> <xsd:complexType> <xsd:complexContent> <xsd:extension base="omds:EL-Selbstbehalt_Type"/> </xsd:complexContent> </xsd:complexType> </xsd:element> |
| diagram | ![]() |
||||||||||||||||||
| namespace | urn:omds20 | ||||||||||||||||||
| type | omds:EL-Steuer_Type | ||||||||||||||||||
| properties |
|
||||||||||||||||||
| used by |
|
||||||||||||||||||
| attributes |
|
||||||||||||||||||
| source | <xsd:element name="EL-Steuer" type="omds:EL-Steuer_Type" abstract="false"/> |
| diagram | ![]() |
||||||||||||||||||
| namespace | urn:omds20 | ||||||||||||||||||
| type | omds:EL-Text_Type | ||||||||||||||||||
| properties |
|
||||||||||||||||||
| used by |
|
||||||||||||||||||
| attributes |
|
||||||||||||||||||
| source | <xsd:element name="EL-Text" type="omds:EL-Text_Type" abstract="false"/> |
| diagram | ![]() |
||||||||||||||||||||||||
| namespace | urn:omds20 | ||||||||||||||||||||||||
| type | omds:EL-Versicherungssumme_Type | ||||||||||||||||||||||||
| properties |
|
||||||||||||||||||||||||
| used by |
|
||||||||||||||||||||||||
| attributes |
|
||||||||||||||||||||||||
| source | <xsd:element name="EL-Versicherungssumme" type="omds:EL-Versicherungssumme_Type" abstract="false"/> |
| diagram | ![]() |
||||||||||||||||||||||||
| namespace | urn:omds20 | ||||||||||||||||||||||||
| type | omds:EL-Zeitraum_Type | ||||||||||||||||||||||||
| properties |
|
||||||||||||||||||||||||
| used by |
|
||||||||||||||||||||||||
| attributes |
|
||||||||||||||||||||||||
| source | <xsd:element name="EL-Zeitraum" type="omds:EL-Zeitraum_Type" abstract="false"/> |
| diagram | ![]() |
||||||||||||||||||||||||||||||||||||||||||||||||||||||||||||
| namespace | urn:omds20 | ||||||||||||||||||||||||||||||||||||||||||||||||||||||||||||
| type | omds:FONDS_Type | ||||||||||||||||||||||||||||||||||||||||||||||||||||||||||||
| properties |
|
||||||||||||||||||||||||||||||||||||||||||||||||||||||||||||
| used by |
|
||||||||||||||||||||||||||||||||||||||||||||||||||||||||||||
| attributes |
|
||||||||||||||||||||||||||||||||||||||||||||||||||||||||||||
| source | <xsd:element name="FONDS" type="omds:FONDS_Type" abstract="false"/> |
| diagram | ![]() |
||||||||||||||||||||||||||||||||||||||||||||||||||||||
| namespace | urn:omds20 | ||||||||||||||||||||||||||||||||||||||||||||||||||||||
| type | omds:GESCHAEDIGTES_OBJEKT_Type | ||||||||||||||||||||||||||||||||||||||||||||||||||||||
| properties |
|
||||||||||||||||||||||||||||||||||||||||||||||||||||||
| used by |
|
||||||||||||||||||||||||||||||||||||||||||||||||||||||
| attributes |
|
||||||||||||||||||||||||||||||||||||||||||||||||||||||
| source | <xsd:element name="GESCHAEDIGTES_OBJEKT" type="omds:GESCHAEDIGTES_OBJEKT_Type" abstract="false"/> |
| diagram | ![]() |
||||||||||||||||||||||||||||||||||||
| namespace | urn:omds20 | ||||||||||||||||||||||||||||||||||||
| type | omds:KLAUSEL_Type | ||||||||||||||||||||||||||||||||||||
| properties |
|
||||||||||||||||||||||||||||||||||||
| used by |
|
||||||||||||||||||||||||||||||||||||
| attributes |
|
||||||||||||||||||||||||||||||||||||
| source | <xsd:element name="KLAUSEL" type="omds:KLAUSEL_Type"/> |
| diagram | ![]() |
||||||||||||||||||||||||||||||||||||||||||||||||||||||||||||||||||
| namespace | urn:omds20 | ||||||||||||||||||||||||||||||||||||||||||||||||||||||||||||||||||
| type | omds:LOESCHANSTOSS_Type | ||||||||||||||||||||||||||||||||||||||||||||||||||||||||||||||||||
| properties |
|
||||||||||||||||||||||||||||||||||||||||||||||||||||||||||||||||||
| used by |
|
||||||||||||||||||||||||||||||||||||||||||||||||||||||||||||||||||
| attributes |
|
||||||||||||||||||||||||||||||||||||||||||||||||||||||||||||||||||
| source | <xsd:element name="LOESCHANSTOSS" type="omds:LOESCHANSTOSS_Type" abstract="false"/> |
| diagram | ![]() |
||||||||||||||||||||||||||||||||||||||||||||||||||||||||||||||||||||||||||||||||||||||||||||||||||||||||||||||||||||||||||||||||||||||||||||||||||||||||||||||||||||||||||||||||||||||
| namespace | urn:omds20 | ||||||||||||||||||||||||||||||||||||||||||||||||||||||||||||||||||||||||||||||||||||||||||||||||||||||||||||||||||||||||||||||||||||||||||||||||||||||||||||||||||||||||||||||||||||||
| type | omds:MAHNUNG_Type | ||||||||||||||||||||||||||||||||||||||||||||||||||||||||||||||||||||||||||||||||||||||||||||||||||||||||||||||||||||||||||||||||||||||||||||||||||||||||||||||||||||||||||||||||||||||
| properties |
|
||||||||||||||||||||||||||||||||||||||||||||||||||||||||||||||||||||||||||||||||||||||||||||||||||||||||||||||||||||||||||||||||||||||||||||||||||||||||||||||||||||||||||||||||||||||
| children | omds:EL-Text | ||||||||||||||||||||||||||||||||||||||||||||||||||||||||||||||||||||||||||||||||||||||||||||||||||||||||||||||||||||||||||||||||||||||||||||||||||||||||||||||||||||||||||||||||||||||
| used by |
|
||||||||||||||||||||||||||||||||||||||||||||||||||||||||||||||||||||||||||||||||||||||||||||||||||||||||||||||||||||||||||||||||||||||||||||||||||||||||||||||||||||||||||||||||||||||
| attributes |
|
||||||||||||||||||||||||||||||||||||||||||||||||||||||||||||||||||||||||||||||||||||||||||||||||||||||||||||||||||||||||||||||||||||||||||||||||||||||||||||||||||||||||||||||||||||||
| source | <xsd:element name="MAHNUNG" type="omds:MAHNUNG_Type" abstract="false"/> |
| diagram | ![]() |
||||||||||||||||||||||||||||||||||||||||||
| namespace | urn:omds20 | ||||||||||||||||||||||||||||||||||||||||||
| type | omds:NATUERLICHE_PERSON_Type | ||||||||||||||||||||||||||||||||||||||||||
| properties |
|
||||||||||||||||||||||||||||||||||||||||||
| used by |
|
||||||||||||||||||||||||||||||||||||||||||
| attributes |
|
||||||||||||||||||||||||||||||||||||||||||
| source | <xsd:element name="NATUERLICHE_PERSON" type="omds:NATUERLICHE_PERSON_Type" abstract="false"/> |
| diagram | ![]() |
||||||||||||
| namespace | urn:omds20 | ||||||||||||
| properties |
|
||||||||||||
| children | omds:PAKET | ||||||||||||
| attributes |
|
||||||||||||
| identity constraints |
|
||||||||||||
| annotation |
|
||||||||||||
| source | <xsd:element name="OMDS"> <xsd:annotation> <xsd:documentation>Version 211-00 - OMDS Arbeitsgruppe</xsd:documentation> </xsd:annotation> <xsd:complexType> <xsd:sequence> <xsd:element ref="omds:PAKET" maxOccurs="unbounded"/> </xsd:sequence> <xsd:attribute name="version" type="omds:version" use="optional"/> </xsd:complexType> <xsd:unique name="PK_PAKET"> <xsd:selector xpath="omds:PAKET"/> <xsd:field xpath="@VUNr"/> <xsd:field xpath="@MaklerID"/> <xsd:field xpath="@PaketZpktErstell"/> </xsd:unique> </xsd:element> |
| type | omds:version | ||||||
| properties |
|
||||||
| facets |
|
||||||
| source | <xsd:attribute name="version" type="omds:version" use="optional"/> |
| diagram | ![]() |
||||||||||||||||||||||||||||||||||||||||||||||||||||||||||||||||||||||||
| namespace | urn:omds20 | ||||||||||||||||||||||||||||||||||||||||||||||||||||||||||||||||||||||||
| properties |
|
||||||||||||||||||||||||||||||||||||||||||||||||||||||||||||||||||||||||
| children | omds:VERS_UNTERNEHMEN omds:SCHLUESSELART omds:KLAUSEL omds:LOESCHANSTOSS omds:PERSON omds:VERTRAG omds:SCHADEN omds:PROVISION omds:MAHNUNG omds:VERTRAGSFONDS | ||||||||||||||||||||||||||||||||||||||||||||||||||||||||||||||||||||||||
| used by |
|
||||||||||||||||||||||||||||||||||||||||||||||||||||||||||||||||||||||||
| attributes |
|
||||||||||||||||||||||||||||||||||||||||||||||||||||||||||||||||||||||||
| identity constraints |
|
||||||||||||||||||||||||||||||||||||||||||||||||||||||||||||||||||||||||
| source | <xsd:element name="PAKET" abstract="false"> <xsd:complexType> <xsd:choice> <xsd:sequence> <xsd:annotation> <xsd:documentation>InhCd=AI</xsd:documentation> </xsd:annotation> <xsd:element ref="omds:VERS_UNTERNEHMEN" minOccurs="0" maxOccurs="unbounded"/> <xsd:element ref="omds:SCHLUESSELART" minOccurs="0" maxOccurs="unbounded"/> </xsd:sequence> <xsd:sequence> <xsd:annotation> <xsd:documentation>InhCd=VI</xsd:documentation> </xsd:annotation> <xsd:element ref="omds:KLAUSEL" minOccurs="0" maxOccurs="unbounded"/> </xsd:sequence> <xsd:group ref="omds:bestand"/> </xsd:choice> <xsd:attribute name="VUNr" type="omds:VUNr" use="required"/> <xsd:attribute name="MaklerID" type="omds:MaklerID_Type" use="required"/> <xsd:attribute name="PaketZpktErstell" type="omds:Datum-Zeit" use="required"/> <xsd:attribute name="PaketZpktLetztErstell" type="omds:Datum-Zeit" use="optional"/> <xsd:attribute name="PaketInhCd" type="omds:PaketInhCd_Type" use="required"/> <xsd:attribute name="PaketUmfCd" type="omds:PaketUmfCd_Type" use="required"/> <xsd:attribute name="OMDSVersion" type="omds:OMDSVersion_Type" use="required"/> <xsd:attribute name="VUVersion" type="omds:OMDSVersion_Type" use="optional"/> <xsd:attribute name="DVRNrAbs" use="required"> <xsd:simpleType> <xsd:restriction base="xsd:string"> <xsd:minLength value="1"/> <xsd:maxLength value="8"/> </xsd:restriction> </xsd:simpleType> </xsd:attribute> <xsd:attribute name="PaketKommentar" use="optional"> <xsd:simpleType> <xsd:restriction base="xsd:string"> <xsd:maxLength value="80"/> </xsd:restriction> </xsd:simpleType> </xsd:attribute> </xsd:complexType> <xsd:unique name="PK_VERS_UNTERNEHMEN"> <xsd:selector xpath="omds:VERS_UNTERNEHMEN"/> <xsd:field xpath="@VUNr"/> </xsd:unique> <xsd:unique name="PK_SCHLUESSELART"> <xsd:selector xpath="omds:SCHLUESSELART"/> <xsd:field xpath="@SchlArtCd"/> </xsd:unique> <xsd:unique name="PK_KLAUSEL"> <xsd:selector xpath="omds:KLAUSEL"/> <xsd:field xpath="@Klauselnr"/> </xsd:unique> <xsd:unique name="PK_LOESCHANSTOSS"> <xsd:selector xpath="omds:LOESCHANSTOSS"/> <xsd:field xpath="@LoeschID"/> <xsd:field xpath="@SystemQuelle"/> </xsd:unique> <xsd:unique name="PK_PERSON"> <xsd:selector xpath="omds:PERSON"/> <xsd:field xpath="@Personennr"/> </xsd:unique> <xsd:unique name="PK_VERTRAG"> <xsd:selector xpath="omds:VERTRAG"/> <xsd:field xpath="@Polizzennr"/> </xsd:unique> <xsd:unique name="PK_SCHADEN"> <xsd:selector xpath="omds:SCHADEN"/> <xsd:field xpath="@Schadennr"/> </xsd:unique> <xsd:unique name="PK_PROVISION"> <xsd:selector xpath="omds:PROVISION"/> <xsd:field xpath="@ProvisionsID"/> </xsd:unique> <xsd:unique name="PK_MAHNUNG"> <xsd:annotation/> <xsd:selector xpath="omds:MAHNUNG"/> <xsd:field xpath="@MahnverfahrenNr"/> </xsd:unique> <xsd:key name="PersonenNr-Key"> <xsd:annotation/> <xsd:selector xpath="./omds:PERSON"/> <xsd:field xpath="@Personennr"/> </xsd:key> <xsd:keyref name="VERTRAGSPERSON-PersonenNr-KeyRef" refer="omds:PersonenNr-Key"> <xsd:annotation/> <xsd:selector xpath="./omds:VERTRAG/omds:VERTRAGSPERSON"/> <xsd:field xpath="@Personennr"/> </xsd:keyref> </xsd:element> |
| type | omds:VUNr | |||||||||
| properties |
|
|||||||||
| facets |
|
|||||||||
| source | <xsd:attribute name="VUNr" type="omds:VUNr" use="required"/> |
| type | omds:MaklerID_Type | |||||||||
| properties |
|
|||||||||
| facets |
|
|||||||||
| source | <xsd:attribute name="MaklerID" type="omds:MaklerID_Type" use="required"/> |
| type | omds:Datum-Zeit | |||||||||
| properties |
|
|||||||||
| facets |
|
|||||||||
| source | <xsd:attribute name="PaketZpktErstell" type="omds:Datum-Zeit" use="required"/> |
| type | omds:Datum-Zeit | |||||||||
| properties |
|
|||||||||
| facets |
|
|||||||||
| source | <xsd:attribute name="PaketZpktLetztErstell" type="omds:Datum-Zeit" use="optional"/> |
| type | omds:PaketInhCd_Type | |||||||||||||||||||||||||||||||||||||||||||
| properties |
|
|||||||||||||||||||||||||||||||||||||||||||
| facets |
|
|||||||||||||||||||||||||||||||||||||||||||
| source | <xsd:attribute name="PaketInhCd" type="omds:PaketInhCd_Type" use="required"/> |
| type | omds:PaketUmfCd_Type | |||||||||||||
| properties |
|
|||||||||||||
| facets |
|
|||||||||||||
| source | <xsd:attribute name="PaketUmfCd" type="omds:PaketUmfCd_Type" use="required"/> |
| type | omds:OMDSVersion_Type | |||||||||
| properties |
|
|||||||||
| facets |
|
|||||||||
| source | <xsd:attribute name="OMDSVersion" type="omds:OMDSVersion_Type" use="required"/> |
| type | omds:OMDSVersion_Type | |||||||||
| properties |
|
|||||||||
| facets |
|
|||||||||
| source | <xsd:attribute name="VUVersion" type="omds:OMDSVersion_Type" use="optional"/> |
| type | restriction of xsd:string | |||||||||
| properties |
|
|||||||||
| facets |
|
|||||||||
| source | <xsd:attribute name="DVRNrAbs" use="required"> <xsd:simpleType> <xsd:restriction base="xsd:string"> <xsd:minLength value="1"/> <xsd:maxLength value="8"/> </xsd:restriction> </xsd:simpleType> </xsd:attribute> |
| type | restriction of xsd:string | ||||||
| properties |
|
||||||
| facets |
|
||||||
| source | <xsd:attribute name="PaketKommentar" use="optional"> <xsd:simpleType> <xsd:restriction base="xsd:string"> <xsd:maxLength value="80"/> </xsd:restriction> </xsd:simpleType> </xsd:attribute> |
| diagram | ![]() |
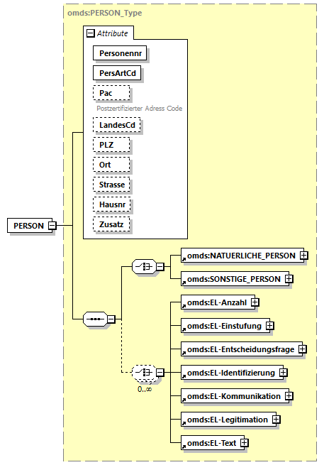
||||||||||||||||||||||||||||||||||||||||||||||||||||||||||||||
| namespace | urn:omds20 | ||||||||||||||||||||||||||||||||||||||||||||||||||||||||||||||
| type | omds:PERSON_Type | ||||||||||||||||||||||||||||||||||||||||||||||||||||||||||||||
| properties |
|
||||||||||||||||||||||||||||||||||||||||||||||||||||||||||||||
| children | omds:NATUERLICHE_PERSON omds:SONSTIGE_PERSON omds:EL-Anzahl omds:EL-Einstufung omds:EL-Entscheidungsfrage omds:EL-Identifizierung omds:EL-Kommunikation omds:EL-Legitimation omds:EL-Text | ||||||||||||||||||||||||||||||||||||||||||||||||||||||||||||||
| used by |
|
||||||||||||||||||||||||||||||||||||||||||||||||||||||||||||||
| attributes |
|
||||||||||||||||||||||||||||||||||||||||||||||||||||||||||||||
| source | <xsd:element name="PERSON" type="omds:PERSON_Type" abstract="false"/> |
| diagram | ![]() |
||||||||||||||||||||||||||||||||||||||||||||||||||||||||||||||||||
| namespace | urn:omds20 | ||||||||||||||||||||||||||||||||||||||||||||||||||||||||||||||||||
| type | extension of omds:PORTFOLIO_TYPE | ||||||||||||||||||||||||||||||||||||||||||||||||||||||||||||||||||
| properties |
|
||||||||||||||||||||||||||||||||||||||||||||||||||||||||||||||||||
| children | omds:FONDS | ||||||||||||||||||||||||||||||||||||||||||||||||||||||||||||||||||
| used by |
|
||||||||||||||||||||||||||||||||||||||||||||||||||||||||||||||||||
| attributes |
|
||||||||||||||||||||||||||||||||||||||||||||||||||||||||||||||||||
| source | <xsd:element name="PORTFOLIO" abstract="false"> <xsd:complexType> <xsd:complexContent> <xsd:extension base="omds:PORTFOLIO_TYPE"> <xsd:sequence> <xsd:element ref="omds:FONDS" minOccurs="0" maxOccurs="unbounded"/> </xsd:sequence> </xsd:extension> </xsd:complexContent> </xsd:complexType> </xsd:element> |
| diagram | ![]() |
||||||||||||||||||||||||||||||||||||||||||||||||||||||||||||||||||||||||||||||||||||||||||||||||||||||||||||||||||
| namespace | urn:omds20 | ||||||||||||||||||||||||||||||||||||||||||||||||||||||||||||||||||||||||||||||||||||||||||||||||||||||||||||||||||
| type | omds:PROVISION_Type | ||||||||||||||||||||||||||||||||||||||||||||||||||||||||||||||||||||||||||||||||||||||||||||||||||||||||||||||||||
| properties |
|
||||||||||||||||||||||||||||||||||||||||||||||||||||||||||||||||||||||||||||||||||||||||||||||||||||||||||||||||||
| used by |
|
||||||||||||||||||||||||||||||||||||||||||||||||||||||||||||||||||||||||||||||||||||||||||||||||||||||||||||||||||
| attributes |
|
||||||||||||||||||||||||||||||||||||||||||||||||||||||||||||||||||||||||||||||||||||||||||||||||||||||||||||||||||
| source | <xsd:element name="PROVISION" type="omds:PROVISION_Type" abstract="false"/> |
| diagram | ![]() |
||||||||||||||||||||||||||||||||||||
| namespace | urn:omds20 | ||||||||||||||||||||||||||||||||||||
| type | omds:RISIKO_Type | ||||||||||||||||||||||||||||||||||||
| properties |
|
||||||||||||||||||||||||||||||||||||
| children | omds:EL-Anzahl omds:EL-Betrag omds:EL-Bezugsberechtigung omds:EL-Einstufung omds:EL-Entscheidungsfrage omds:EL-Gewinnbeteiligung omds:EL-Grenzwert omds:EL-Index omds:EL-Identifizierung omds:EL-Klausel omds:EL-Objekt omds:EL-Praemienkorrektur omds:EL-Rente omds:EL-Selbstbehalt omds:EL-Steuer omds:EL-Text omds:EL-Versicherungssumme omds:EL-Zeitraum | ||||||||||||||||||||||||||||||||||||
| used by |
|
||||||||||||||||||||||||||||||||||||
| attributes |
|
||||||||||||||||||||||||||||||||||||
| source | <xsd:element name="RISIKO" type="omds:RISIKO_Type" abstract="false"/> |
| diagram | ![]() |
||||||||||||||||||||||||||||||||||||||||||||||||||||||||||||||||||||||||||||||||||||||||||||||||||||||||||||||||||
| namespace | urn:omds20 | ||||||||||||||||||||||||||||||||||||||||||||||||||||||||||||||||||||||||||||||||||||||||||||||||||||||||||||||||||
| type | omds:SCHADEN_Type | ||||||||||||||||||||||||||||||||||||||||||||||||||||||||||||||||||||||||||||||||||||||||||||||||||||||||||||||||||
| properties |
|
||||||||||||||||||||||||||||||||||||||||||||||||||||||||||||||||||||||||||||||||||||||||||||||||||||||||||||||||||
| children | omds:EL-Anzahl omds:EL-Betrag omds:EL-Einstufung omds:EL-Entscheidungsfrage omds:EL-Polizzennummer omds:EL-Text omds:SCHADEN_BETEILIGTER | ||||||||||||||||||||||||||||||||||||||||||||||||||||||||||||||||||||||||||||||||||||||||||||||||||||||||||||||||||
| used by |
|
||||||||||||||||||||||||||||||||||||||||||||||||||||||||||||||||||||||||||||||||||||||||||||||||||||||||||||||||||
| attributes |
|
||||||||||||||||||||||||||||||||||||||||||||||||||||||||||||||||||||||||||||||||||||||||||||||||||||||||||||||||||
| identity constraints |
|
||||||||||||||||||||||||||||||||||||||||||||||||||||||||||||||||||||||||||||||||||||||||||||||||||||||||||||||||||
| source | <xsd:element name="SCHADEN" type="omds:SCHADEN_Type" abstract="false"> <xsd:unique name="PK_SCHADEN_BETEILIGTER"> <xsd:selector xpath="./omds:SCHADEN_BETEILIGTER"/> <xsd:field xpath="@BetLfnr"/> </xsd:unique> </xsd:element> |
| diagram | ![]() |
||||||||||||||||||||||||||||||
| namespace | urn:omds20 | ||||||||||||||||||||||||||||||
| type | omds:SCHADEN_BETEILIGTER_Type | ||||||||||||||||||||||||||||||
| properties |
|
||||||||||||||||||||||||||||||
| children | omds:GESCHAEDIGTES_OBJEKT omds:ZAHLUNG | ||||||||||||||||||||||||||||||
| used by |
|
||||||||||||||||||||||||||||||
| attributes |
|
||||||||||||||||||||||||||||||
| identity constraints |
|
||||||||||||||||||||||||||||||
| source | <xsd:element name="SCHADEN_BETEILIGTER" type="omds:SCHADEN_BETEILIGTER_Type" abstract="false"> <xsd:unique name="PK_GESCHAEDIGTES_OBJEKT"> <xsd:selector xpath="omds:GESCHAEDIGTES_OBJEKT"/> <xsd:field xpath="@GeschObjektLfnr"/> </xsd:unique> <xsd:unique name="PK_ZAHLUNG"> <xsd:selector xpath="omds:ZAHLUNG"/> <xsd:field xpath="@ZahlungsLfnr"/> </xsd:unique> </xsd:element> |
| diagram | ![]() |
||||||||||||||||||||||||
| namespace | urn:omds20 | ||||||||||||||||||||||||
| properties |
|
||||||||||||||||||||||||
| used by |
|
||||||||||||||||||||||||
| attributes |
|
||||||||||||||||||||||||
| source | <xsd:element name="SCHLUESSEL" abstract="false"> <xsd:complexType> <xsd:attribute name="SchlWert" use="required"> <xsd:simpleType> <xsd:restriction base="xsd:string"> <xsd:maxLength value="3"/> </xsd:restriction> </xsd:simpleType> </xsd:attribute> <xsd:attribute name="Schlbez" use="optional"> <xsd:simpleType> <xsd:restriction base="xsd:string"> <xsd:maxLength value="50"/> </xsd:restriction> </xsd:simpleType> </xsd:attribute> <xsd:attribute name="SchlWert_generell" use="optional"> <xsd:simpleType> <xsd:restriction base="xsd:string"> <xsd:maxLength value="3"/> </xsd:restriction> </xsd:simpleType> </xsd:attribute> </xsd:complexType> </xsd:element> |
| type | restriction of xsd:string | ||||||
| properties |
|
||||||
| facets |
|
||||||
| source | <xsd:attribute name="SchlWert" use="required"> <xsd:simpleType> <xsd:restriction base="xsd:string"> <xsd:maxLength value="3"/> </xsd:restriction> </xsd:simpleType> </xsd:attribute> |
| type | restriction of xsd:string | ||||||
| properties |
|
||||||
| facets |
|
||||||
| source | <xsd:attribute name="Schlbez" use="optional"> <xsd:simpleType> <xsd:restriction base="xsd:string"> <xsd:maxLength value="50"/> </xsd:restriction> </xsd:simpleType> </xsd:attribute> |
| type | restriction of xsd:string | ||||||
| properties |
|
||||||
| facets |
|
||||||
| source | <xsd:attribute name="SchlWert_generell" use="optional"> <xsd:simpleType> <xsd:restriction base="xsd:string"> <xsd:maxLength value="3"/> </xsd:restriction> </xsd:simpleType> </xsd:attribute> |
| diagram | ![]() |
||||||||||||||||||||||||
| namespace | urn:omds20 | ||||||||||||||||||||||||
| properties |
|
||||||||||||||||||||||||
| children | omds:SCHLUESSEL | ||||||||||||||||||||||||
| used by |
|
||||||||||||||||||||||||
| attributes |
|
||||||||||||||||||||||||
| identity constraints |
|
||||||||||||||||||||||||
| source | <xsd:element name="SCHLUESSELART"> <xsd:complexType> <xsd:sequence maxOccurs="unbounded"> <xsd:element ref="omds:SCHLUESSEL"/> </xsd:sequence> <xsd:attribute name="SchlArtCd" type="omds:SchlArtCd_Type" use="required"/> <xsd:attribute name="VUWertErlaubtKz" type="omds:Entsch2_Type" use="required"/> <xsd:attribute name="SchlArtBez" use="optional"> <xsd:simpleType> <xsd:restriction base="xsd:string"> <xsd:maxLength value="30"/> </xsd:restriction> </xsd:simpleType> </xsd:attribute> </xsd:complexType> <xsd:unique name="PK_SCHLUESSEL"> <xsd:selector xpath="omds:SCHLUESSEL"/> <xsd:field xpath="@SchlWert"/> </xsd:unique> </xsd:element> |
| type | omds:SchlArtCd_Type | ||||||||||||||||||||||||||||||||||||||||||||||||||||||||||||||||||||||||||||||||||||||||||||||||||||||||||||||||||||||||||||||||||||||||||||||||||||||||||||||||||||||||||||||||||||||||||||||||||||||||||||||||||||||||||||||||||||||||||||||||||||||||||||||||||||||||||||||||||||||||||||||||||||||||||||||||||||||||||
| properties |
|
||||||||||||||||||||||||||||||||||||||||||||||||||||||||||||||||||||||||||||||||||||||||||||||||||||||||||||||||||||||||||||||||||||||||||||||||||||||||||||||||||||||||||||||||||||||||||||||||||||||||||||||||||||||||||||||||||||||||||||||||||||||||||||||||||||||||||||||||||||||||||||||||||||||||||||||||||||||||||
| facets |
|
||||||||||||||||||||||||||||||||||||||||||||||||||||||||||||||||||||||||||||||||||||||||||||||||||||||||||||||||||||||||||||||||||||||||||||||||||||||||||||||||||||||||||||||||||||||||||||||||||||||||||||||||||||||||||||||||||||||||||||||||||||||||||||||||||||||||||||||||||||||||||||||||||||||||||||||||||||||||||
| source | <xsd:attribute name="SchlArtCd" type="omds:SchlArtCd_Type" use="required"/> |
| type | omds:Entsch2_Type | |||||||||||||||
| properties |
|
|||||||||||||||
| facets |
|
|||||||||||||||
| source | <xsd:attribute name="VUWertErlaubtKz" type="omds:Entsch2_Type" use="required"/> |
| type | restriction of xsd:string | ||||||
| properties |
|
||||||
| facets |
|
||||||
| source | <xsd:attribute name="SchlArtBez" use="optional"> <xsd:simpleType> <xsd:restriction base="xsd:string"> <xsd:maxLength value="30"/> </xsd:restriction> </xsd:simpleType> </xsd:attribute> |
| diagram | ![]() |
||||||||||||||||||||||||
| namespace | urn:omds20 | ||||||||||||||||||||||||
| type | omds:SONSTIGE_PERSON_Type | ||||||||||||||||||||||||
| properties |
|
||||||||||||||||||||||||
| used by |
|
||||||||||||||||||||||||
| attributes |
|
||||||||||||||||||||||||
| source | <xsd:element name="SONSTIGE_PERSON" type="omds:SONSTIGE_PERSON_Type" abstract="false"/> |
| diagram | ![]() |
||||||||||||||||||||||||||||||||||||||||||||||||||||||||||||||||||||||||||||||||||||||||||
| namespace | urn:omds20 | ||||||||||||||||||||||||||||||||||||||||||||||||||||||||||||||||||||||||||||||||||||||||||
| type | omds:SPARTE_Type | ||||||||||||||||||||||||||||||||||||||||||||||||||||||||||||||||||||||||||||||||||||||||||
| properties |
|
||||||||||||||||||||||||||||||||||||||||||||||||||||||||||||||||||||||||||||||||||||||||||
| children | omds:EL-Anzahl omds:EL-Betrag omds:EL-Bezugsberechtigung omds:EL-Einstufung omds:EL-Entscheidungsfrage omds:EL-Gewinnbeteiligung omds:EL-Grenzwert omds:EL-Index omds:EL-Klausel omds:EL-Praemienkorrektur omds:EL-Rente omds:EL-Selbstbehalt omds:EL-Steuer omds:EL-Text omds:EL-Zeitraum omds:RISIKO | ||||||||||||||||||||||||||||||||||||||||||||||||||||||||||||||||||||||||||||||||||||||||||
| used by |
|
||||||||||||||||||||||||||||||||||||||||||||||||||||||||||||||||||||||||||||||||||||||||||
| attributes |
|
||||||||||||||||||||||||||||||||||||||||||||||||||||||||||||||||||||||||||||||||||||||||||
| identity constraints |
|
||||||||||||||||||||||||||||||||||||||||||||||||||||||||||||||||||||||||||||||||||||||||||
| source | <xsd:element name="SPARTE" type="omds:SPARTE_Type" abstract="false"> <xsd:unique name="PK_RISIKO"> <xsd:selector xpath="omds:RISIKO"/> <xsd:field xpath="@RisikoLfnr"/> </xsd:unique> </xsd:element> |
| diagram | ![]() |
||||||||||||||||||||||||||||||||||||||||||||||||||||||||||||||||||||||||||||||||||||||||||||||||||||||||||||||||||||||||||||||||||||||||||||||||
| namespace | urn:omds20 | ||||||||||||||||||||||||||||||||||||||||||||||||||||||||||||||||||||||||||||||||||||||||||||||||||||||||||||||||||||||||||||||||||||||||||||||||
| type | extension of omds:VERS_KFZ_Type | ||||||||||||||||||||||||||||||||||||||||||||||||||||||||||||||||||||||||||||||||||||||||||||||||||||||||||||||||||||||||||||||||||||||||||||||||
| properties |
|
||||||||||||||||||||||||||||||||||||||||||||||||||||||||||||||||||||||||||||||||||||||||||||||||||||||||||||||||||||||||||||||||||||||||||||||||
| used by |
|
||||||||||||||||||||||||||||||||||||||||||||||||||||||||||||||||||||||||||||||||||||||||||||||||||||||||||||||||||||||||||||||||||||||||||||||||
| attributes |
|
||||||||||||||||||||||||||||||||||||||||||||||||||||||||||||||||||||||||||||||||||||||||||||||||||||||||||||||||||||||||||||||||||||||||||||||||
| source | <xsd:element name="VERS_KFZ"> <xsd:complexType> <xsd:complexContent> <xsd:extension base="omds:VERS_KFZ_Type"/> </xsd:complexContent> </xsd:complexType> </xsd:element> |
| diagram | ![]() |
||||||||||||||||||
| namespace | urn:omds20 | ||||||||||||||||||
| type | omds:VERS_OBJEKT_Type | ||||||||||||||||||
| properties |
|
||||||||||||||||||
| children | omds:VERS_PERSON omds:VERS_KFZ omds:VERS_SACHE omds:EL-Anzahl omds:EL-Betrag omds:EL-Einstufung omds:EL-Entscheidungsfrage omds:EL-Identifizierung omds:EL-Grenzwert omds:EL-Text | ||||||||||||||||||
| used by |
|
||||||||||||||||||
| attributes |
|
||||||||||||||||||
| source | <xsd:element name="VERS_OBJEKT" type="omds:VERS_OBJEKT_Type"/> |
| diagram | ![]() |
||||||||||||
| namespace | urn:omds20 | ||||||||||||
| type | omds:VERS_PERSON_Type | ||||||||||||
| properties |
|
||||||||||||
| used by |
|
||||||||||||
| attributes |
|
||||||||||||
| source | <xsd:element name="VERS_PERSON" type="omds:VERS_PERSON_Type"/> |
| diagram | ![]() |
||||||||||||||||||||||||||||||||||||||||||||||||||||||||||||||||||||||||||||||||||||||||||||||||||||||||||||||||||||||||||||||||||||||
| namespace | urn:omds20 | ||||||||||||||||||||||||||||||||||||||||||||||||||||||||||||||||||||||||||||||||||||||||||||||||||||||||||||||||||||||||||||||||||||||
| type | omds:VERS_SACHE_Type | ||||||||||||||||||||||||||||||||||||||||||||||||||||||||||||||||||||||||||||||||||||||||||||||||||||||||||||||||||||||||||||||||||||||
| properties |
|
||||||||||||||||||||||||||||||||||||||||||||||||||||||||||||||||||||||||||||||||||||||||||||||||||||||||||||||||||||||||||||||||||||||
| children | omds:EL-Objektdaten omds:EL-Flaeche | ||||||||||||||||||||||||||||||||||||||||||||||||||||||||||||||||||||||||||||||||||||||||||||||||||||||||||||||||||||||||||||||||||||||
| used by |
|
||||||||||||||||||||||||||||||||||||||||||||||||||||||||||||||||||||||||||||||||||||||||||||||||||||||||||||||||||||||||||||||||||||||
| attributes |
|
||||||||||||||||||||||||||||||||||||||||||||||||||||||||||||||||||||||||||||||||||||||||||||||||||||||||||||||||||||||||||||||||||||||
| source | <xsd:element name="VERS_SACHE" type="omds:VERS_SACHE_Type"/> |
| diagram | ![]() |
||||||||||||||||||
| namespace | urn:omds20 | ||||||||||||||||||
| properties |
|
||||||||||||||||||
| children | omds:EL-Kommunikation | ||||||||||||||||||
| used by |
|
||||||||||||||||||
| attributes |
|
||||||||||||||||||
| source | <xsd:element name="VERS_UNTERNEHMEN" abstract="false"> <xsd:complexType> <xsd:sequence minOccurs="0" maxOccurs="unbounded"> <xsd:element ref="omds:EL-Kommunikation"/> </xsd:sequence> <xsd:attribute name="VUNr" type="omds:VUNr" use="required"/> <xsd:attribute name="VUBezeichnung" use="optional"> <xsd:simpleType> <xsd:restriction base="xsd:string"> <xsd:maxLength value="100"/> </xsd:restriction> </xsd:simpleType> </xsd:attribute> </xsd:complexType> </xsd:element> |
| type | omds:VUNr | |||||||||
| properties |
|
|||||||||
| facets |
|
|||||||||
| source | <xsd:attribute name="VUNr" type="omds:VUNr" use="required"/> |
| type | restriction of xsd:string | ||||||
| properties |
|
||||||
| facets |
|
||||||
| source | <xsd:attribute name="VUBezeichnung" use="optional"> <xsd:simpleType> <xsd:restriction base="xsd:string"> <xsd:maxLength value="100"/> </xsd:restriction> </xsd:simpleType> </xsd:attribute> |
| diagram | ![]() |
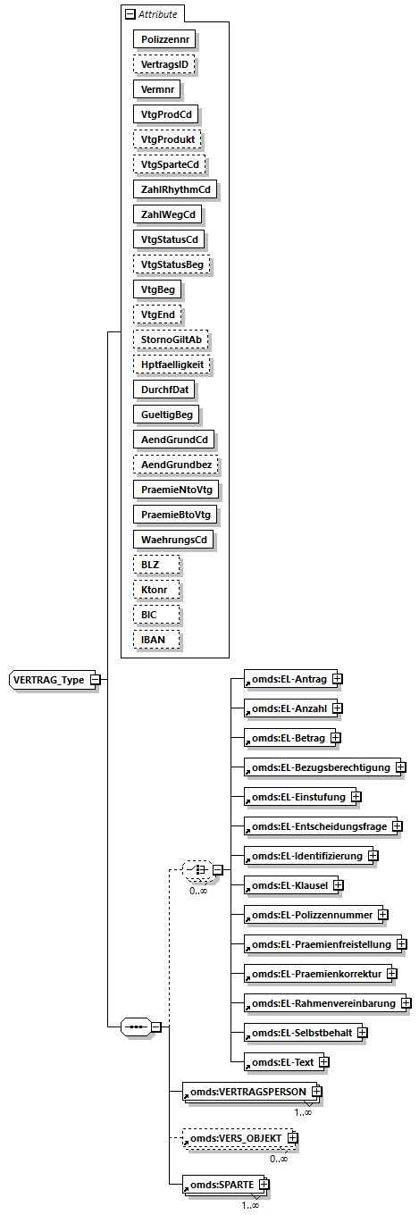
||||||||||||||||||||||||||||||||||||||||||||||||||||||||||||||||||||||||||||||||||||||||||||||||||||||||||||||||||||||||||||||||||||||||||||||||||||||||||||
| namespace | urn:omds20 | ||||||||||||||||||||||||||||||||||||||||||||||||||||||||||||||||||||||||||||||||||||||||||||||||||||||||||||||||||||||||||||||||||||||||||||||||||||||||||||
| type | extension of omds:VERTRAG_Type | ||||||||||||||||||||||||||||||||||||||||||||||||||||||||||||||||||||||||||||||||||||||||||||||||||||||||||||||||||||||||||||||||||||||||||||||||||||||||||||
| properties |
|
||||||||||||||||||||||||||||||||||||||||||||||||||||||||||||||||||||||||||||||||||||||||||||||||||||||||||||||||||||||||||||||||||||||||||||||||||||||||||||
| children | omds:EL-Antrag omds:EL-Anzahl omds:EL-Betrag omds:EL-Bezugsberechtigung omds:EL-Einstufung omds:EL-Entscheidungsfrage omds:EL-Identifizierung omds:EL-Klausel omds:EL-Polizzennummer omds:EL-Praemienfreistellung omds:EL-Praemienkorrektur omds:EL-Rahmenvereinbarung omds:EL-Selbstbehalt omds:EL-Text omds:VERTRAGSPERSON omds:VERS_OBJEKT omds:SPARTE | ||||||||||||||||||||||||||||||||||||||||||||||||||||||||||||||||||||||||||||||||||||||||||||||||||||||||||||||||||||||||||||||||||||||||||||||||||||||||||||
| used by |
|
||||||||||||||||||||||||||||||||||||||||||||||||||||||||||||||||||||||||||||||||||||||||||||||||||||||||||||||||||||||||||||||||||||||||||||||||||||||||||||
| attributes |
|
||||||||||||||||||||||||||||||||||||||||||||||||||||||||||||||||||||||||||||||||||||||||||||||||||||||||||||||||||||||||||||||||||||||||||||||||||||||||||||
| identity constraints |
|
||||||||||||||||||||||||||||||||||||||||||||||||||||||||||||||||||||||||||||||||||||||||||||||||||||||||||||||||||||||||||||||||||||||||||||||||||||||||||||
| source | <xsd:element name="VERTRAG" abstract="false"> <xsd:complexType> <xsd:complexContent> <xsd:extension base="omds:VERTRAG_Type"/> </xsd:complexContent> </xsd:complexType> <xsd:unique name="PK_VERTRAGSPERSON"> <xsd:selector xpath="omds:VERTRAGSPERSON"/> <xsd:field xpath="@VtgRolleCd"/> <xsd:field xpath="@Lfnr"/> </xsd:unique> <xsd:unique name="PK_VERS_OBJEKT"> <xsd:selector xpath="omds:VERS_OBJEKT"/> <xsd:field xpath="@ObjLfnr"/> </xsd:unique> <xsd:unique name="PK_SPARTE"> <xsd:selector xpath="omds:SPARTE"/> <xsd:field xpath="@SpartenCd"/> <xsd:field xpath="@SpartenErweiterung"/> </xsd:unique> <!-- <xsd:keyref name="FK_OBJEKT1" refer="omds:PK_VERS_OBJEKT"> <xsd:selector xpath=".//omds:RISIKO"/> <xsd:field xpath="@ObjLfnr1"/> </xsd:keyref> <xsd:keyref name="FK_OBJEKT2" refer="omds:PK_VERS_OBJEKT"> <xsd:selector xpath=".//omds:RISIKO"/> <xsd:field xpath="@ObjLfnr2"/> </xsd:keyref> <xsd:keyref name="FK_OBJEKT3" refer="omds:PK_VERS_OBJEKT"> <xsd:selector xpath=".//omds:RISIKO"/> <xsd:field xpath="@ObjLfnr3"/> </xsd:keyref>--> </xsd:element> |
| diagram | ![]() |
||||||||||||||||||
| namespace | urn:omds20 | ||||||||||||||||||
| type | omds:VERTRAGSFONDS_Type | ||||||||||||||||||
| properties |
|
||||||||||||||||||
| children | omds:PORTFOLIO omds:FONDS omds:EL-Betrag omds:EL-Text | ||||||||||||||||||
| used by |
|
||||||||||||||||||
| attributes |
|
||||||||||||||||||
| source | <xsd:element name="VERTRAGSFONDS" type="omds:VERTRAGSFONDS_Type" abstract="false"/> |
| diagram | ![]() |
||||||||||||||||||||||||
| namespace | urn:omds20 | ||||||||||||||||||||||||
| type | omds:VERTRAGSPERSON_Type | ||||||||||||||||||||||||
| properties |
|
||||||||||||||||||||||||
| used by |
|
||||||||||||||||||||||||
| attributes |
|
||||||||||||||||||||||||
| source | <xsd:element name="VERTRAGSPERSON" type="omds:VERTRAGSPERSON_Type" abstract="false"/> |
| diagram | ![]() |
||||||||||||||||||||||||||||||||||||||||||||||||||||||||||||||||||
| namespace | urn:omds20 | ||||||||||||||||||||||||||||||||||||||||||||||||||||||||||||||||||
| type | omds:ZAHLUNG_Type | ||||||||||||||||||||||||||||||||||||||||||||||||||||||||||||||||||
| properties |
|
||||||||||||||||||||||||||||||||||||||||||||||||||||||||||||||||||
| used by |
|
||||||||||||||||||||||||||||||||||||||||||||||||||||||||||||||||||
| attributes |
|
||||||||||||||||||||||||||||||||||||||||||||||||||||||||||||||||||
| source | <xsd:element name="ZAHLUNG" type="omds:ZAHLUNG_Type" abstract="false"/> |
| diagram | ![]() |
||
| namespace | urn:omds20 | ||
| children | omds:LOESCHANSTOSS omds:PERSON omds:VERTRAG omds:SCHADEN omds:PROVISION omds:MAHNUNG omds:VERTRAGSFONDS | ||
| used by |
|
||
| source | <xsd:group name="bestand"> <xsd:sequence> <xsd:annotation> <xsd:documentation>InhCd=VM|VV|VS|VP|VK</xsd:documentation> </xsd:annotation> <xsd:element ref="omds:LOESCHANSTOSS" minOccurs="0" maxOccurs="unbounded"/> <xsd:element ref="omds:PERSON" minOccurs="0" maxOccurs="unbounded"/> <xsd:element ref="omds:VERTRAG" minOccurs="0" maxOccurs="unbounded"/> <xsd:element ref="omds:SCHADEN" minOccurs="0" maxOccurs="unbounded"/> <xsd:element ref="omds:PROVISION" minOccurs="0" maxOccurs="unbounded"/> <xsd:element ref="omds:MAHNUNG" minOccurs="0" maxOccurs="unbounded"/> <xsd:element ref="omds:VERTRAGSFONDS" minOccurs="0" maxOccurs="unbounded"/> </xsd:sequence> </xsd:group> |
| diagram | ![]() |
||||||||||||||||||||||||||||||||||||||||||||||||||
| namespace | urn:omds20 | ||||||||||||||||||||||||||||||||||||||||||||||||||
| attributes |
|
||||||||||||||||||||||||||||||||||||||||||||||||||
| source | <xsd:complexType name="ADRESSE_Type"> <xsd:annotation/> <xsd:attributeGroup ref="omds:Adresse_Attribute"/> </xsd:complexType> |
| diagram | ![]() |
||||||||||||||||||
| namespace | urn:omds20 | ||||||||||||||||||
| used by |
|
||||||||||||||||||
| attributes |
|
||||||||||||||||||
| source | <xsd:complexType name="EL-Antrag_Type"> <xsd:attribute name="Nummer" type="omds:Polizzennr" use="required"/> <xsd:attribute name="Datum" type="omds:Datum" use="optional"/> </xsd:complexType> |
| type | omds:Polizzennr | |||||||||
| properties |
|
|||||||||
| facets |
|
|||||||||
| source | <xsd:attribute name="Nummer" type="omds:Polizzennr" use="required"/> |
| type | omds:Datum | |||||||||
| properties |
|
|||||||||
| facets |
|
|||||||||
| source | <xsd:attribute name="Datum" type="omds:Datum" use="optional"/> |
| diagram | ![]() |
||||||||||||||||||
| namespace | urn:omds20 | ||||||||||||||||||
| used by |
|
||||||||||||||||||
| attributes |
|
||||||||||||||||||
| source | <xsd:complexType name="EL-Anzahl_Type"> <xsd:attribute name="Bezeichnung" use="required"> <xsd:simpleType> <xsd:restriction base="xsd:string"> <xsd:maxLength value="40"/> <xsd:minLength value="1"/> </xsd:restriction> </xsd:simpleType> </xsd:attribute> <xsd:attribute name="Wert" type="omds:decimal" use="required"/> </xsd:complexType> |
| type | restriction of xsd:string | |||||||||
| properties |
|
|||||||||
| facets |
|
|||||||||
| source | <xsd:attribute name="Bezeichnung" use="required"> <xsd:simpleType> <xsd:restriction base="xsd:string"> <xsd:maxLength value="40"/> <xsd:minLength value="1"/> </xsd:restriction> </xsd:simpleType> </xsd:attribute> |
| type | omds:decimal | ||||||||||||
| properties |
|
||||||||||||
| facets |
|
||||||||||||
| source | <xsd:attribute name="Wert" type="omds:decimal" use="required"/> |
| diagram | ![]() |
||||||||||||||||||||||||||||||||||||
| namespace | urn:omds20 | ||||||||||||||||||||||||||||||||||||
| used by |
|
||||||||||||||||||||||||||||||||||||
| attributes |
|
||||||||||||||||||||||||||||||||||||
| source | <xsd:complexType name="EL-Betrag_Type"> <xsd:attribute name="BetragArtCd" type="omds:BetragArtCd_Type" use="optional"/> <xsd:attribute name="Datum" type="omds:Datum" use="optional"/> <xsd:attribute name="Bezeichnung" use="required"> <xsd:simpleType> <xsd:restriction base="xsd:string"> <xsd:maxLength value="40"/> <xsd:minLength value="1"/> </xsd:restriction> </xsd:simpleType> </xsd:attribute> <xsd:attribute name="WaehrungsCd" type="omds:WaehrungsCd_Type" use="optional"/> <xsd:attribute name="Wert" type="omds:decimal" use="required"/> </xsd:complexType> |
| type | omds:BetragArtCd_Type | ||||||||||||||||||||||||||||||||||||||||||||||||||||||||||||||||||||||||||||||||||||||||||||||||||||||||||||||||||||||||||||||||||||||||||||||||||||||||||||||||||||||||||||||||||||||||||||||||||||||||||||||||||||||||||
| properties |
|
||||||||||||||||||||||||||||||||||||||||||||||||||||||||||||||||||||||||||||||||||||||||||||||||||||||||||||||||||||||||||||||||||||||||||||||||||||||||||||||||||||||||||||||||||||||||||||||||||||||||||||||||||||||||||
| facets |
|
||||||||||||||||||||||||||||||||||||||||||||||||||||||||||||||||||||||||||||||||||||||||||||||||||||||||||||||||||||||||||||||||||||||||||||||||||||||||||||||||||||||||||||||||||||||||||||||||||||||||||||||||||||||||||
| source | <xsd:attribute name="BetragArtCd" type="omds:BetragArtCd_Type" use="optional"/> |
| type | omds:Datum | |||||||||
| properties |
|
|||||||||
| facets |
|
|||||||||
| source | <xsd:attribute name="Datum" type="omds:Datum" use="optional"/> |
| type | restriction of xsd:string | |||||||||
| properties |
|
|||||||||
| facets |
|
|||||||||
| source | <xsd:attribute name="Bezeichnung" use="required"> <xsd:simpleType> <xsd:restriction base="xsd:string"> <xsd:maxLength value="40"/> <xsd:minLength value="1"/> </xsd:restriction> </xsd:simpleType> </xsd:attribute> |
| type | omds:WaehrungsCd_Type | ||||||||||||||||||||||||||||||||||||||||||||||||||||||||||||||||||||||||||||||||||||||||||||||||||||||||||||||||||||||||||||||||||||||||||||||||||||||||||||||||||||||||||||||||||
| properties |
|
||||||||||||||||||||||||||||||||||||||||||||||||||||||||||||||||||||||||||||||||||||||||||||||||||||||||||||||||||||||||||||||||||||||||||||||||||||||||||||||||||||||||||||||||||
| facets |
|
||||||||||||||||||||||||||||||||||||||||||||||||||||||||||||||||||||||||||||||||||||||||||||||||||||||||||||||||||||||||||||||||||||||||||||||||||||||||||||||||||||||||||||||||||
| source | <xsd:attribute name="WaehrungsCd" type="omds:WaehrungsCd_Type" use="optional"/> |
| type | omds:decimal | ||||||||||||
| properties |
|
||||||||||||
| facets |
|
||||||||||||
| source | <xsd:attribute name="Wert" type="omds:decimal" use="required"/> |
| diagram | ![]() |
||||||||||||||||||
| namespace | urn:omds20 | ||||||||||||||||||
| used by |
|
||||||||||||||||||
| attributes |
|
||||||||||||||||||
| source | <xsd:complexType name="EL-Bezugsberechtigung_Type"> <xsd:attribute name="BBArtCd" type="omds:BBArtCd_Type" use="required"/> <xsd:attribute name="BBTxt" use="required"> <xsd:simpleType> <xsd:restriction base="xsd:string"> <xsd:maxLength value="255"/> <xsd:minLength value="1"/> </xsd:restriction> </xsd:simpleType> </xsd:attribute> </xsd:complexType> |
| type | omds:BBArtCd_Type | ||||||||||||||||||
| properties |
|
||||||||||||||||||
| facets |
|
||||||||||||||||||
| source | <xsd:attribute name="BBArtCd" type="omds:BBArtCd_Type" use="required"/> |
| type | restriction of xsd:string | |||||||||
| properties |
|
|||||||||
| facets |
|
|||||||||
| source | <xsd:attribute name="BBTxt" use="required"> <xsd:simpleType> <xsd:restriction base="xsd:string"> <xsd:maxLength value="255"/> <xsd:minLength value="1"/> </xsd:restriction> </xsd:simpleType> </xsd:attribute> |
| diagram | ![]() |
||||||||||||||||||
| namespace | urn:omds20 | ||||||||||||||||||
| used by |
|
||||||||||||||||||
| attributes |
|
||||||||||||||||||
| source | <xsd:complexType name="EL-Einstufung_Type"> <xsd:attribute name="EstArtCd" type="omds:EstArtCd_Type" use="required"/> <xsd:attribute name="EstWert" use="required"> <xsd:simpleType> <xsd:restriction base="xsd:string"> <xsd:maxLength value="5"/> <xsd:minLength value="1"/> </xsd:restriction> </xsd:simpleType> </xsd:attribute> </xsd:complexType> |
| type | omds:EstArtCd_Type | ||||||||||||||||||
| properties |
|
||||||||||||||||||
| facets |
|
||||||||||||||||||
| source | <xsd:attribute name="EstArtCd" type="omds:EstArtCd_Type" use="required"/> |
| type | restriction of xsd:string | |||||||||
| properties |
|
|||||||||
| facets |
|
|||||||||
| source | <xsd:attribute name="EstWert" use="required"> <xsd:simpleType> <xsd:restriction base="xsd:string"> <xsd:maxLength value="5"/> <xsd:minLength value="1"/> </xsd:restriction> </xsd:simpleType> </xsd:attribute> |
| diagram | ![]() |
||||||||||||||||||
| namespace | urn:omds20 | ||||||||||||||||||
| used by |
|
||||||||||||||||||
| attributes |
|
||||||||||||||||||
| source | <xsd:complexType name="EL-Entscheidungsfrage_Type"> <xsd:attribute name="EFrageCd" type="omds:EFrageCd_Type" use="required"/> <xsd:attribute name="EFrageAntw" type="omds:Entsch3_Type" use="required"/> </xsd:complexType> |
| type | omds:EFrageCd_Type | |||||||||||||||||||||||||||||||||||||||||||
| properties |
|
|||||||||||||||||||||||||||||||||||||||||||
| facets |
|
|||||||||||||||||||||||||||||||||||||||||||
| source | <xsd:attribute name="EFrageCd" type="omds:EFrageCd_Type" use="required"/> |
| type | omds:Entsch3_Type | ||||||||||||||||||||||||
| properties |
|
||||||||||||||||||||||||
| facets |
|
||||||||||||||||||||||||
| source | <xsd:attribute name="EFrageAntw" type="omds:Entsch3_Type" use="required"/> |
| diagram | ![]() |
||||||||||||||||||||||||||||||
| namespace | urn:omds20 | ||||||||||||||||||||||||||||||
| used by |
|
||||||||||||||||||||||||||||||
| attributes |
|
||||||||||||||||||||||||||||||
| source | <xsd:complexType name="EL-Flaeche_Type"> <xsd:attribute name="FlaechenAttributCd" type="omds:FlaechenAttributCd_Type" use="required"/> <xsd:attribute name="Nummer" use="optional"> <xsd:simpleType> <xsd:restriction base="xsd:string"> <xsd:maxLength value="2"/> </xsd:restriction> </xsd:simpleType> </xsd:attribute> <xsd:attribute name="InnenFlaeche" type="omds:decimal" use="optional"/> <xsd:attribute name="VerbauteFlaeche" type="omds:decimal" use="optional"/> </xsd:complexType> |
| type | omds:FlaechenAttributCd_Type | ||||||||||||||||||||||||||||||||||||||
| properties |
|
||||||||||||||||||||||||||||||||||||||
| facets |
|
||||||||||||||||||||||||||||||||||||||
| source | <xsd:attribute name="FlaechenAttributCd" type="omds:FlaechenAttributCd_Type" use="required"/> |
| type | restriction of xsd:string | ||||||
| properties |
|
||||||
| facets |
|
||||||
| source | <xsd:attribute name="Nummer" use="optional"> <xsd:simpleType> <xsd:restriction base="xsd:string"> <xsd:maxLength value="2"/> </xsd:restriction> </xsd:simpleType> </xsd:attribute> |
| type | omds:decimal | ||||||||||||
| properties |
|
||||||||||||
| facets |
|
||||||||||||
| source | <xsd:attribute name="InnenFlaeche" type="omds:decimal" use="optional"/> |
| type | omds:decimal | ||||||||||||
| properties |
|
||||||||||||
| facets |
|
||||||||||||
| source | <xsd:attribute name="VerbauteFlaeche" type="omds:decimal" use="optional"/> |
| diagram | ![]() |
||||||||||||||||||
| namespace | urn:omds20 | ||||||||||||||||||
| used by |
|
||||||||||||||||||
| attributes |
|
||||||||||||||||||
| source | <xsd:complexType name="EL-Gewinnbeteiligung_Type"> <xsd:attribute name="Datum" type="omds:Datum" use="required"/> <xsd:attribute name="Wert" type="omds:decimal" use="required"/> </xsd:complexType> |
| type | omds:Datum | |||||||||
| properties |
|
|||||||||
| facets |
|
|||||||||
| source | <xsd:attribute name="Datum" type="omds:Datum" use="required"/> |
| type | omds:decimal | ||||||||||||
| properties |
|
||||||||||||
| facets |
|
||||||||||||
| source | <xsd:attribute name="Wert" type="omds:decimal" use="required"/> |
| diagram | ![]() |
||||||||||||||||||||||||
| namespace | urn:omds20 | ||||||||||||||||||||||||
| used by |
|
||||||||||||||||||||||||
| attributes |
|
||||||||||||||||||||||||
| source | <xsd:complexType name="EL-Grenzwert_Type"> <xsd:attribute name="GrwArtCd" type="omds:GrwArtCd_Type" use="required"/> <xsd:attribute name="GrWert" type="omds:decimal" use="required"/> <xsd:attribute name="GrwTyp" use="optional"> <xsd:simpleType> <xsd:restriction base="xsd:string"> <xsd:maxLength value="40"/> </xsd:restriction> </xsd:simpleType> </xsd:attribute> </xsd:complexType> |
| type | omds:GrwArtCd_Type | ||||||||||||||||||
| properties |
|
||||||||||||||||||
| facets |
|
||||||||||||||||||
| source | <xsd:attribute name="GrwArtCd" type="omds:GrwArtCd_Type" use="required"/> |
| type | omds:decimal | ||||||||||||
| properties |
|
||||||||||||
| facets |
|
||||||||||||
| source | <xsd:attribute name="GrWert" type="omds:decimal" use="required"/> |
| type | restriction of xsd:string | ||||||
| properties |
|
||||||
| facets |
|
||||||
| source | <xsd:attribute name="GrwTyp" use="optional"> <xsd:simpleType> <xsd:restriction base="xsd:string"> <xsd:maxLength value="40"/> </xsd:restriction> </xsd:simpleType> </xsd:attribute> |
| diagram | ![]() |
||||||||||||||||||||||||
| namespace | urn:omds20 | ||||||||||||||||||||||||
| used by |
|
||||||||||||||||||||||||
| attributes |
|
||||||||||||||||||||||||
| source | <xsd:complexType name="EL-Identifizierung_Type"> <xsd:attribute name="IdfArtCd" type="omds:IdfArtCd_Type" use="required"/> <xsd:attribute name="IdfSchluessel" use="required"> <xsd:simpleType> <xsd:restriction base="xsd:string"> <xsd:maxLength value="40"/> <xsd:minLength value="1"/> </xsd:restriction> </xsd:simpleType> </xsd:attribute> <xsd:attribute name="IdfDatum" type="omds:Datum" use="optional"/> </xsd:complexType> |
| type | omds:IdfArtCd_Type | ||||||||||||||||||
| properties |
|
||||||||||||||||||
| facets |
|
||||||||||||||||||
| source | <xsd:attribute name="IdfArtCd" type="omds:IdfArtCd_Type" use="required"/> |
| type | restriction of xsd:string | |||||||||
| properties |
|
|||||||||
| facets |
|
|||||||||
| source | <xsd:attribute name="IdfSchluessel" use="required"> <xsd:simpleType> <xsd:restriction base="xsd:string"> <xsd:maxLength value="40"/> <xsd:minLength value="1"/> </xsd:restriction> </xsd:simpleType> </xsd:attribute> |
| type | omds:Datum | |||||||||
| properties |
|
|||||||||
| facets |
|
|||||||||
| source | <xsd:attribute name="IdfDatum" type="omds:Datum" use="optional"/> |
| diagram | ![]() |
||||||||||||||||||||||||
| namespace | urn:omds20 | ||||||||||||||||||||||||
| used by |
|
||||||||||||||||||||||||
| attributes |
|
||||||||||||||||||||||||
| source | <xsd:complexType name="EL-Index_Type"> <xsd:attribute name="IndexArtCd" type="omds:IndexArtCd_Type" use="required"/> <xsd:attribute name="Datum" type="xsd:gYearMonth" use="optional"/> <xsd:attribute name="Wert" type="omds:decimal" use="optional"/> </xsd:complexType> |
| type | omds:IndexArtCd_Type | |||||||||||||||||||||||||||||||||
| properties |
|
|||||||||||||||||||||||||||||||||
| facets |
|
|||||||||||||||||||||||||||||||||
| source | <xsd:attribute name="IndexArtCd" type="omds:IndexArtCd_Type" use="required"/> |
| type | xsd:gYearMonth | ||
| properties |
|
||
| source | <xsd:attribute name="Datum" type="xsd:gYearMonth" use="optional"/> |
| type | omds:decimal | ||||||||||||
| properties |
|
||||||||||||
| facets |
|
||||||||||||
| source | <xsd:attribute name="Wert" type="omds:decimal" use="optional"/> |
| diagram | ![]() |
||||||||||||
| namespace | urn:omds20 | ||||||||||||
| used by |
|
||||||||||||
| attributes |
|
||||||||||||
| source | <xsd:complexType name="EL-Klausel_Type"> <xsd:attribute name="Klauselnr" use="required"> <xsd:simpleType> <xsd:restriction base="xsd:string"> <xsd:maxLength value="26"/> <xsd:minLength value="1"/> </xsd:restriction> </xsd:simpleType> </xsd:attribute> </xsd:complexType> |
| type | restriction of xsd:string | |||||||||
| properties |
|
|||||||||
| facets |
|
|||||||||
| source | <xsd:attribute name="Klauselnr" use="required"> <xsd:simpleType> <xsd:restriction base="xsd:string"> <xsd:maxLength value="26"/> <xsd:minLength value="1"/> </xsd:restriction> </xsd:simpleType> </xsd:attribute> |
| diagram | ![]() |
||||||||||||||||||
| namespace | urn:omds20 | ||||||||||||||||||
| used by |
|
||||||||||||||||||
| attributes |
|
||||||||||||||||||
| source | <xsd:complexType name="EL-Kommunikation_Type"> <xsd:attribute name="KomArtCd" type="omds:KomArtCd_Type" use="required"/> <xsd:attribute name="Kennung" use="required"> <xsd:simpleType> <xsd:restriction base="xsd:string"> <xsd:maxLength value="255"/> <xsd:minLength value="1"/> </xsd:restriction> </xsd:simpleType> </xsd:attribute> </xsd:complexType> |
| type | omds:KomArtCd_Type | ||||||||||||||||||||||||||||||||||||||||||||||||||||||||||||||||||||||||||||||
| properties |
|
||||||||||||||||||||||||||||||||||||||||||||||||||||||||||||||||||||||||||||||
| facets |
|
||||||||||||||||||||||||||||||||||||||||||||||||||||||||||||||||||||||||||||||
| source | <xsd:attribute name="KomArtCd" type="omds:KomArtCd_Type" use="required"/> |
| type | restriction of xsd:string | |||||||||
| properties |
|
|||||||||
| facets |
|
|||||||||
| source | <xsd:attribute name="Kennung" use="required"> <xsd:simpleType> <xsd:restriction base="xsd:string"> <xsd:maxLength value="255"/> <xsd:minLength value="1"/> </xsd:restriction> </xsd:simpleType> </xsd:attribute> |
| diagram | ![]() |
||||||||||||||||||||||||||||||
| namespace | urn:omds20 | ||||||||||||||||||||||||||||||
| used by |
|
||||||||||||||||||||||||||||||
| attributes |
|
||||||||||||||||||||||||||||||
| source | <xsd:complexType name="EL-Legitimation_Type"> <xsd:attribute name="LegArtCd" type="omds:LegArtCd_Type" use="required"/> <xsd:attribute name="Ausstellungsbehoerde" use="optional"> <xsd:simpleType> <xsd:restriction base="xsd:string"> <xsd:maxLength value="40"/> </xsd:restriction> </xsd:simpleType> </xsd:attribute> <xsd:attribute name="Datum" type="omds:Datum" use="optional"/> <xsd:attribute name="Nummer" use="required"> <xsd:simpleType> <xsd:restriction base="xsd:string"> <xsd:maxLength value="40"/> <xsd:minLength value="1"/> </xsd:restriction> </xsd:simpleType> </xsd:attribute> </xsd:complexType> |
| type | omds:LegArtCd_Type | |||||||||||||||||||||||
| properties |
|
|||||||||||||||||||||||
| facets |
|
|||||||||||||||||||||||
| source | <xsd:attribute name="LegArtCd" type="omds:LegArtCd_Type" use="required"/> |
| type | restriction of xsd:string | ||||||
| properties |
|
||||||
| facets |
|
||||||
| source | <xsd:attribute name="Ausstellungsbehoerde" use="optional"> <xsd:simpleType> <xsd:restriction base="xsd:string"> <xsd:maxLength value="40"/> </xsd:restriction> </xsd:simpleType> </xsd:attribute> |
| type | omds:Datum | |||||||||
| properties |
|
|||||||||
| facets |
|
|||||||||
| source | <xsd:attribute name="Datum" type="omds:Datum" use="optional"/> |
| type | restriction of xsd:string | |||||||||
| properties |
|
|||||||||
| facets |
|
|||||||||
| source | <xsd:attribute name="Nummer" use="required"> <xsd:simpleType> <xsd:restriction base="xsd:string"> <xsd:maxLength value="40"/> <xsd:minLength value="1"/> </xsd:restriction> </xsd:simpleType> </xsd:attribute> |
| diagram | ![]() |
||||||||||||
| namespace | urn:omds20 | ||||||||||||
| used by |
|
||||||||||||
| attributes |
|
||||||||||||
| source | <xsd:complexType name="EL-Objekt_Type"> <xsd:attribute name="ObjLfnr" type="xsd:unsignedShort" use="required"/> </xsd:complexType> |
| type | xsd:unsignedShort | ||
| properties |
|
||
| source | <xsd:attribute name="ObjLfnr" type="xsd:unsignedShort" use="required"/> |
| diagram | ![]() |
||||||||||||||||||||||||
| namespace | urn:omds20 | ||||||||||||||||||||||||
| used by |
|
||||||||||||||||||||||||
| attributes |
|
||||||||||||||||||||||||
| source | <xsd:complexType name="EL-Objektdaten_Type"> <xsd:attribute name="ObjektdatenCd" type="omds:ObjektdatenCd_Type" use="required"/> <xsd:attribute name="Wert" use="required"> <xsd:simpleType> <xsd:restriction base="xsd:string"> <xsd:maxLength value="10"/> <xsd:minLength value="1"/> </xsd:restriction> </xsd:simpleType> </xsd:attribute> <xsd:attribute name="ObjektdatenInfo" use="optional"> <xsd:simpleType> <xsd:restriction base="xsd:string"> <xsd:maxLength value="60"/> </xsd:restriction> </xsd:simpleType> </xsd:attribute> </xsd:complexType> |
| type | omds:ObjektdatenCd_Type | ||||||||||||||||||||||||||||||||||||||||||||||||||||||||||||||||||||||||||||||||||||||||||||||||||||||||||||||||||||||
| properties |
|
||||||||||||||||||||||||||||||||||||||||||||||||||||||||||||||||||||||||||||||||||||||||||||||||||||||||||||||||||||||
| facets |
|
||||||||||||||||||||||||||||||||||||||||||||||||||||||||||||||||||||||||||||||||||||||||||||||||||||||||||||||||||||||
| source | <xsd:attribute name="ObjektdatenCd" type="omds:ObjektdatenCd_Type" use="required"/> |
| type | restriction of xsd:string | |||||||||
| properties |
|
|||||||||
| facets |
|
|||||||||
| source | <xsd:attribute name="Wert" use="required"> <xsd:simpleType> <xsd:restriction base="xsd:string"> <xsd:maxLength value="10"/> <xsd:minLength value="1"/> </xsd:restriction> </xsd:simpleType> </xsd:attribute> |
| type | restriction of xsd:string | ||||||
| properties |
|
||||||
| facets |
|
||||||
| source | <xsd:attribute name="ObjektdatenInfo" use="optional"> <xsd:simpleType> <xsd:restriction base="xsd:string"> <xsd:maxLength value="60"/> </xsd:restriction> </xsd:simpleType> </xsd:attribute> |
| diagram | ![]() |
||||||||||||||||||
| namespace | urn:omds20 | ||||||||||||||||||
| used by |
|
||||||||||||||||||
| attributes |
|
||||||||||||||||||
| source | <xsd:complexType name="EL-Polizzennummer_Type"> <xsd:attribute name="PolArtCd" type="omds:PolArtCd_Type" use="required"/> <xsd:attribute name="PolNr" type="omds:Polizzennr" use="required"/> </xsd:complexType> |
| type | omds:PolArtCd_Type | |||||||||||||||||||||||
| properties |
|
|||||||||||||||||||||||
| facets |
|
|||||||||||||||||||||||
| source | <xsd:attribute name="PolArtCd" type="omds:PolArtCd_Type" use="required"/> |
| type | omds:Polizzennr | |||||||||
| properties |
|
|||||||||
| facets |
|
|||||||||
| source | <xsd:attribute name="PolNr" type="omds:Polizzennr" use="required"/> |
| diagram | ![]() |
||||||||||||||||||||||||
| namespace | urn:omds20 | ||||||||||||||||||||||||
| used by |
|
||||||||||||||||||||||||
| attributes |
|
||||||||||||||||||||||||
| source | <xsd:complexType name="EL-Praemienfreistellung_Type"> <xsd:attribute name="PfrArtCd" type="omds:PfrArtCd_Type" use="required"/> <xsd:attribute name="PfrBeg" type="omds:Datum" use="required"/> <xsd:attribute name="PfrEnde" type="omds:Datum" use="optional"/> </xsd:complexType> |
| type | omds:PfrArtCd_Type | |||||||||||||||||||||||
| properties |
|
|||||||||||||||||||||||
| facets |
|
|||||||||||||||||||||||
| source | <xsd:attribute name="PfrArtCd" type="omds:PfrArtCd_Type" use="required"/> |
| type | omds:Datum | |||||||||
| properties |
|
|||||||||
| facets |
|
|||||||||
| source | <xsd:attribute name="PfrBeg" type="omds:Datum" use="required"/> |
| type | omds:Datum | |||||||||
| properties |
|
|||||||||
| facets |
|
|||||||||
| source | <xsd:attribute name="PfrEnde" type="omds:Datum" use="optional"/> |
| diagram | ![]() |
||||||||||||||||||||||||||||||
| namespace | urn:omds20 | ||||||||||||||||||||||||||||||
| used by |
|
||||||||||||||||||||||||||||||
| attributes |
|
||||||||||||||||||||||||||||||
| source | <xsd:complexType name="EL-Praemienkorrektur_Type"> <xsd:attribute name="PraemKorrArtCd" type="omds:PraemKorrArtCd_Type" use="required"/> <xsd:attribute name="PraemKorrWert" type="omds:decimal" use="optional"/> <xsd:attribute name="PraemKorrProz" type="omds:decimal" use="optional"/> <xsd:attribute name="PraemKorrText" use="optional"> <xsd:simpleType> <xsd:restriction base="xsd:string"> <xsd:maxLength value="80"/> </xsd:restriction> </xsd:simpleType> </xsd:attribute> </xsd:complexType> |
| type | omds:PraemKorrArtCd_Type | ||||||||||||||||||||||||||||
| properties |
|
||||||||||||||||||||||||||||
| facets |
|
||||||||||||||||||||||||||||
| source | <xsd:attribute name="PraemKorrArtCd" type="omds:PraemKorrArtCd_Type" use="required"/> |
| type | omds:decimal | ||||||||||||
| properties |
|
||||||||||||
| facets |
|
||||||||||||
| source | <xsd:attribute name="PraemKorrWert" type="omds:decimal" use="optional"/> |
| type | omds:decimal | ||||||||||||
| properties |
|
||||||||||||
| facets |
|
||||||||||||
| source | <xsd:attribute name="PraemKorrProz" type="omds:decimal" use="optional"/> |
| type | restriction of xsd:string | ||||||
| properties |
|
||||||
| facets |
|
||||||
| source | <xsd:attribute name="PraemKorrText" use="optional"> <xsd:simpleType> <xsd:restriction base="xsd:string"> <xsd:maxLength value="80"/> </xsd:restriction> </xsd:simpleType> </xsd:attribute> |
| diagram | ![]() |
||||||||||||
| namespace | urn:omds20 | ||||||||||||
| used by |
|
||||||||||||
| attributes |
|
||||||||||||
| source | <xsd:complexType name="EL-Rahmenvereinbarung_Type"> <xsd:attribute name="RahmenVebnr" use="required"> <xsd:simpleType> <xsd:restriction base="xsd:string"> <xsd:maxLength value="40"/> <xsd:minLength value="1"/> </xsd:restriction> </xsd:simpleType> </xsd:attribute> </xsd:complexType> |
| type | restriction of xsd:string | |||||||||
| properties |
|
|||||||||
| facets |
|
|||||||||
| source | <xsd:attribute name="RahmenVebnr" use="required"> <xsd:simpleType> <xsd:restriction base="xsd:string"> <xsd:maxLength value="40"/> <xsd:minLength value="1"/> </xsd:restriction> </xsd:simpleType> </xsd:attribute> |
| diagram | ![]() |
||||||||||||||||||||||||
| namespace | urn:omds20 | ||||||||||||||||||||||||
| used by |
|
||||||||||||||||||||||||
| attributes |
|
||||||||||||||||||||||||
| source | <xsd:complexType name="EL-Rente_Type"> <xsd:attribute name="RntRhythmCd" type="omds:RntRhythmCd_Type" use="required"/> <xsd:attribute name="RntBeg" type="omds:Datum" use="optional"/> <xsd:attribute name="RntBetrag" type="omds:decimal" use="required"/> </xsd:complexType> |
| type | omds:RntRhythmCd_Type | ||||||||||||||||||||||||||||
| properties |
|
||||||||||||||||||||||||||||
| facets |
|
||||||||||||||||||||||||||||
| source | <xsd:attribute name="RntRhythmCd" type="omds:RntRhythmCd_Type" use="required"/> |
| type | omds:Datum | |||||||||
| properties |
|
|||||||||
| facets |
|
|||||||||
| source | <xsd:attribute name="RntBeg" type="omds:Datum" use="optional"/> |
| type | omds:decimal | ||||||||||||
| properties |
|
||||||||||||
| facets |
|
||||||||||||
| source | <xsd:attribute name="RntBetrag" type="omds:decimal" use="required"/> |
| diagram | ![]() |
||||||||||||||||||||||||||||||
| namespace | urn:omds20 | ||||||||||||||||||||||||||||||
| used by |
|
||||||||||||||||||||||||||||||
| attributes |
|
||||||||||||||||||||||||||||||
| source | <xsd:complexType name="EL-Selbstbehalt_Type"> <xsd:attribute name="SbhArtCd" type="omds:SbhArtCd_Type" use="required"/> <xsd:attribute name="SbhBetrag" type="omds:decimal" use="optional"/> <xsd:attribute name="SbhProzent" type="omds:decimal" use="optional"/> <xsd:attribute name="SbhText" use="optional"> <xsd:simpleType> <xsd:restriction base="xsd:string"> <xsd:maxLength value="80"/> </xsd:restriction> </xsd:simpleType> </xsd:attribute> </xsd:complexType> |
| type | omds:SbhArtCd_Type | ||||||||||||||||||||||||||||
| properties |
|
||||||||||||||||||||||||||||
| facets |
|
||||||||||||||||||||||||||||
| source | <xsd:attribute name="SbhArtCd" type="omds:SbhArtCd_Type" use="required"/> |
| type | omds:decimal | ||||||||||||
| properties |
|
||||||||||||
| facets |
|
||||||||||||
| source | <xsd:attribute name="SbhBetrag" type="omds:decimal" use="optional"/> |
| type | omds:decimal | ||||||||||||
| properties |
|
||||||||||||
| facets |
|
||||||||||||
| source | <xsd:attribute name="SbhProzent" type="omds:decimal" use="optional"/> |
| type | restriction of xsd:string | ||||||
| properties |
|
||||||
| facets |
|
||||||
| source | <xsd:attribute name="SbhText" use="optional"> <xsd:simpleType> <xsd:restriction base="xsd:string"> <xsd:maxLength value="80"/> </xsd:restriction> </xsd:simpleType> </xsd:attribute> |
| diagram | ![]() |
||||||||||||||||||
| namespace | urn:omds20 | ||||||||||||||||||
| used by |
|
||||||||||||||||||
| attributes |
|
||||||||||||||||||
| source | <xsd:complexType name="EL-Steuer_Type"> <xsd:attribute name="StArtCd" type="omds:StArtCd_Type" use="required"/> <xsd:attribute name="StBetrag" type="omds:decimal" use="required"/> </xsd:complexType> |
| type | omds:StArtCd_Type | ||||||||||||||||||
| properties |
|
||||||||||||||||||
| facets |
|
||||||||||||||||||
| source | <xsd:attribute name="StArtCd" type="omds:StArtCd_Type" use="required"/> |
| type | omds:decimal | ||||||||||||
| properties |
|
||||||||||||
| facets |
|
||||||||||||
| source | <xsd:attribute name="StBetrag" type="omds:decimal" use="required"/> |
| diagram | ![]() |
||||||||||||||||||
| namespace | urn:omds20 | ||||||||||||||||||
| used by |
|
||||||||||||||||||
| attributes |
|
||||||||||||||||||
| source | <xsd:complexType name="EL-Text_Type"> <xsd:attribute name="TxtArtCd" type="omds:TxtArtCd_Type" use="required"/> <xsd:attribute name="TxtInhalt" use="required"> <xsd:simpleType> <xsd:restriction base="xsd:string"> <xsd:minLength value="1"/> </xsd:restriction> </xsd:simpleType> </xsd:attribute> </xsd:complexType> |
| type | omds:TxtArtCd_Type | |||||||||||||||||||||||||||||||||||||||||||||||||||||
| properties |
|
|||||||||||||||||||||||||||||||||||||||||||||||||||||
| facets |
|
|||||||||||||||||||||||||||||||||||||||||||||||||||||
| source | <xsd:attribute name="TxtArtCd" type="omds:TxtArtCd_Type" use="required"/> |
| type | restriction of xsd:string | ||||||
| properties |
|
||||||
| facets |
|
||||||
| source | <xsd:attribute name="TxtInhalt" use="required"> <xsd:simpleType> <xsd:restriction base="xsd:string"> <xsd:minLength value="1"/> </xsd:restriction> </xsd:simpleType> </xsd:attribute> |
| diagram | ![]() |
||||||||||||||||||||||||
| namespace | urn:omds20 | ||||||||||||||||||||||||
| used by |
|
||||||||||||||||||||||||
| attributes |
|
||||||||||||||||||||||||
| source | <xsd:complexType name="EL-Versicherungssumme_Type"> <xsd:attribute name="VSArtCd" type="omds:VSArtCd_Type" use="required"/> <xsd:attribute name="VSBetrag" type="omds:decimal14_2" use="required"/> <xsd:attribute name="VSBez" use="optional"> <xsd:simpleType> <xsd:restriction base="xsd:string"> <xsd:maxLength value="255"/> </xsd:restriction> </xsd:simpleType> </xsd:attribute> </xsd:complexType> |
| type | omds:VSArtCd_Type | ||||||||||||||||||||||||||||||||||||||||||||||||||||||||||
| properties |
|
||||||||||||||||||||||||||||||||||||||||||||||||||||||||||
| facets |
|
||||||||||||||||||||||||||||||||||||||||||||||||||||||||||
| source | <xsd:attribute name="VSArtCd" type="omds:VSArtCd_Type" use="required"/> |
| type | omds:decimal14_2 | ||||||||||||
| properties |
|
||||||||||||
| facets |
|
||||||||||||
| source | <xsd:attribute name="VSBetrag" type="omds:decimal14_2" use="required"/> |
| type | restriction of xsd:string | ||||||
| properties |
|
||||||
| facets |
|
||||||
| source | <xsd:attribute name="VSBez" use="optional"> <xsd:simpleType> <xsd:restriction base="xsd:string"> <xsd:maxLength value="255"/> </xsd:restriction> </xsd:simpleType> </xsd:attribute> |
| diagram | ![]() |
||||||||||||||||||||||||
| namespace | urn:omds20 | ||||||||||||||||||||||||
| used by |
|
||||||||||||||||||||||||
| attributes |
|
||||||||||||||||||||||||
| source | <xsd:complexType name="EL-Zeitraum_Type"> <xsd:attribute name="ZRArtCd" type="omds:ZRArtCd_Type" use="required"/> <xsd:attribute name="ZRBeg" type="omds:Datum" use="optional"/> <xsd:attribute name="ZREnd" type="omds:Datum" use="optional"/> </xsd:complexType> |
| type | omds:ZRArtCd_Type | ||||||||||||||||||||||||||||||||||||||||||||||||||||||||||
| properties |
|
||||||||||||||||||||||||||||||||||||||||||||||||||||||||||
| facets |
|
||||||||||||||||||||||||||||||||||||||||||||||||||||||||||
| source | <xsd:attribute name="ZRArtCd" type="omds:ZRArtCd_Type" use="required"/> |
| type | omds:Datum | |||||||||
| properties |
|
|||||||||
| facets |
|
|||||||||
| source | <xsd:attribute name="ZRBeg" type="omds:Datum" use="optional"/> |
| type | omds:Datum | |||||||||
| properties |
|
|||||||||
| facets |
|
|||||||||
| source | <xsd:attribute name="ZREnd" type="omds:Datum" use="optional"/> |
| diagram | ![]() |
||||||||||||||||||||||||||||||||||||||||||||||||||||||||||||
| namespace | urn:omds20 | ||||||||||||||||||||||||||||||||||||||||||||||||||||||||||||
| used by |
|
||||||||||||||||||||||||||||||||||||||||||||||||||||||||||||
| attributes |
|
||||||||||||||||||||||||||||||||||||||||||||||||||||||||||||
| source | <xsd:complexType name="FONDS_Type"> <xsd:attribute name="ISIN" type="omds:ISIN_Type" use="required"/> <xsd:attribute name="WKN" type="omds:WKN_Type" use="optional"/> <xsd:attribute name="Bezeichnung" type="omds:FondsBez_Type" use="required"/> <xsd:attribute name="Kurs" type="omds:FondsBetrag_Type" use="optional"/> <xsd:attribute name="AnteilWertpapier" type="omds:FondsAnteil_Type" use="optional"/> <xsd:attribute name="Prozentsatz" type="omds:Prozentsatz_Type" use="required"/> <xsd:attribute name="Wert" type="omds:FondsBetrag_Type" use="optional"/> <xsd:attribute name="WaehrungsCd" type="omds:WaehrungsCd_Type" use="optional"/> <xsd:attribute name="Stichtag" type="omds:Datum" use="optional"/> </xsd:complexType> |
| type | omds:ISIN_Type | ||||||
| properties |
|
||||||
| facets |
|
||||||
| source | <xsd:attribute name="ISIN" type="omds:ISIN_Type" use="required"/> |
| type | omds:WKN_Type | |||||||||
| properties |
|
|||||||||
| facets |
|
|||||||||
| source | <xsd:attribute name="WKN" type="omds:WKN_Type" use="optional"/> |
| type | omds:FondsBez_Type | |||||||||
| properties |
|
|||||||||
| facets |
|
|||||||||
| source | <xsd:attribute name="Bezeichnung" type="omds:FondsBez_Type" use="required"/> |
| type | omds:FondsBetrag_Type | ||||||||||||
| properties |
|
||||||||||||
| facets |
|
||||||||||||
| source | <xsd:attribute name="Kurs" type="omds:FondsBetrag_Type" use="optional"/> |
| type | omds:FondsAnteil_Type | ||||||||||||
| properties |
|
||||||||||||
| facets |
|
||||||||||||
| source | <xsd:attribute name="AnteilWertpapier" type="omds:FondsAnteil_Type" use="optional"/> |
| type | omds:Prozentsatz_Type | ||||||||||||
| properties |
|
||||||||||||
| facets |
|
||||||||||||
| source | <xsd:attribute name="Prozentsatz" type="omds:Prozentsatz_Type" use="required"/> |
| type | omds:FondsBetrag_Type | ||||||||||||
| properties |
|
||||||||||||
| facets |
|
||||||||||||
| source | <xsd:attribute name="Wert" type="omds:FondsBetrag_Type" use="optional"/> |
| type | omds:WaehrungsCd_Type | ||||||||||||||||||||||||||||||||||||||||||||||||||||||||||||||||||||||||||||||||||||||||||||||||||||||||||||||||||||||||||||||||||||||||||||||||||||||||||||||||||||||||||||||||||
| properties |
|
||||||||||||||||||||||||||||||||||||||||||||||||||||||||||||||||||||||||||||||||||||||||||||||||||||||||||||||||||||||||||||||||||||||||||||||||||||||||||||||||||||||||||||||||||
| facets |
|
||||||||||||||||||||||||||||||||||||||||||||||||||||||||||||||||||||||||||||||||||||||||||||||||||||||||||||||||||||||||||||||||||||||||||||||||||||||||||||||||||||||||||||||||||
| source | <xsd:attribute name="WaehrungsCd" type="omds:WaehrungsCd_Type" use="optional"/> |
| type | omds:Datum | |||||||||
| properties |
|
|||||||||
| facets |
|
|||||||||
| source | <xsd:attribute name="Stichtag" type="omds:Datum" use="optional"/> |
| diagram | ![]() |
||||||||||||||||||||||||||||||||||||||||||||||||||||||
| namespace | urn:omds20 | ||||||||||||||||||||||||||||||||||||||||||||||||||||||
| used by |
|
||||||||||||||||||||||||||||||||||||||||||||||||||||||
| attributes |
|
||||||||||||||||||||||||||||||||||||||||||||||||||||||
| source | <xsd:complexType name="GESCHAEDIGTES_OBJEKT_Type"> <xsd:attribute name="GeschObjektLfnr" type="xsd:unsignedShort" use="required"/> <xsd:attribute name="SchadenBeschreibung" use="optional"> <xsd:simpleType> <xsd:restriction base="xsd:string"> <xsd:maxLength value="100"/> </xsd:restriction> </xsd:simpleType> </xsd:attribute> <xsd:attribute name="VUNrGesch" type="omds:VUNr" use="optional"/> <xsd:attribute name="VUNameGesch" use="optional"> <xsd:simpleType> <xsd:restriction base="xsd:string"> <xsd:maxLength value="40"/> </xsd:restriction> </xsd:simpleType> </xsd:attribute> <xsd:attribute name="PolNrGesch" type="omds:Polizzennr" use="optional"/> <xsd:attribute name="SchadennrGesch" use="optional"> <xsd:simpleType> <xsd:restriction base="omds:Schadennr"> <xsd:maxLength value="35"/> </xsd:restriction> </xsd:simpleType> </xsd:attribute> <xsd:attribute name="LandesCd_GeschKfz" type="omds:LandesCd_Type" use="optional"/> <xsd:attribute name="Kennz_GeschKfz" use="optional"> <xsd:simpleType> <xsd:restriction base="xsd:string"> <xsd:maxLength value="12"/> </xsd:restriction> </xsd:simpleType> </xsd:attribute> </xsd:complexType> |
| type | xsd:unsignedShort | ||
| properties |
|
||
| source | <xsd:attribute name="GeschObjektLfnr" type="xsd:unsignedShort" use="required"/> |
| type | restriction of xsd:string | ||||||
| properties |
|
||||||
| facets |
|
||||||
| source | <xsd:attribute name="SchadenBeschreibung" use="optional"> <xsd:simpleType> <xsd:restriction base="xsd:string"> <xsd:maxLength value="100"/> </xsd:restriction> </xsd:simpleType> </xsd:attribute> |
| type | omds:VUNr | |||||||||
| properties |
|
|||||||||
| facets |
|
|||||||||
| source | <xsd:attribute name="VUNrGesch" type="omds:VUNr" use="optional"/> |
| type | restriction of xsd:string | ||||||
| properties |
|
||||||
| facets |
|
||||||
| source | <xsd:attribute name="VUNameGesch" use="optional"> <xsd:simpleType> <xsd:restriction base="xsd:string"> <xsd:maxLength value="40"/> </xsd:restriction> </xsd:simpleType> </xsd:attribute> |
| type | omds:Polizzennr | |||||||||
| properties |
|
|||||||||
| facets |
|
|||||||||
| source | <xsd:attribute name="PolNrGesch" type="omds:Polizzennr" use="optional"/> |
| type | restriction of omds:Schadennr | |||||||||
| properties |
|
|||||||||
| facets |
|
|||||||||
| source | <xsd:attribute name="SchadennrGesch" use="optional"> <xsd:simpleType> <xsd:restriction base="omds:Schadennr"> <xsd:maxLength value="35"/> </xsd:restriction> </xsd:simpleType> </xsd:attribute> |
| type | omds:LandesCd_Type | ||||||||||||||||||||||||||||||||||||||||||||||||||||||||||||||||||||||||||||||||||||||||||||||||||||||||||||||||||||||||||||||||||||||||||||||||||||||||||||||||||||||||||||||||||||||||||||||||||||||||||||||||||||||||||||||||||||||||||||||||||||||||||||||||||||||||||||||||||||||||||||||||||||||||||||||||||||||||||||||||||||||||||||||||||||||||||||||||||||||||||||||||||||||||||||||||||||||||||||||||||||||||||||||||||||||||||||||||||||||||||||||||||||||||||||||||||||||||||||||||||||||||||||||||||||||||||||||||||||||||||||||||||||||||||||||||||||||||||||||||||||||||||||||||||||||||||||||||||||||||||||||||||||||||||||||||||||||||||||||||||||||||||||||||||||||||||||||||||||||||||||||||||||||||||||||||||||||||||||||||||||||||||||||||||||||||||||||||||||||||||||||||||||||||||||||||||||||||||||||||||||||||||||||||||||||||||||||||||||||||||||||||||||||||||||||||||||||||||||||||||||||||||||||||||||||||||||||||||||||||||||||||||||||||||||||||||||||||||||||||||||||||||||||||||||||||||||||||||||||
| properties |
|
||||||||||||||||||||||||||||||||||||||||||||||||||||||||||||||||||||||||||||||||||||||||||||||||||||||||||||||||||||||||||||||||||||||||||||||||||||||||||||||||||||||||||||||||||||||||||||||||||||||||||||||||||||||||||||||||||||||||||||||||||||||||||||||||||||||||||||||||||||||||||||||||||||||||||||||||||||||||||||||||||||||||||||||||||||||||||||||||||||||||||||||||||||||||||||||||||||||||||||||||||||||||||||||||||||||||||||||||||||||||||||||||||||||||||||||||||||||||||||||||||||||||||||||||||||||||||||||||||||||||||||||||||||||||||||||||||||||||||||||||||||||||||||||||||||||||||||||||||||||||||||||||||||||||||||||||||||||||||||||||||||||||||||||||||||||||||||||||||||||||||||||||||||||||||||||||||||||||||||||||||||||||||||||||||||||||||||||||||||||||||||||||||||||||||||||||||||||||||||||||||||||||||||||||||||||||||||||||||||||||||||||||||||||||||||||||||||||||||||||||||||||||||||||||||||||||||||||||||||||||||||||||||||||||||||||||||||||||||||||||||||||||||||||||||||||||||||||||||||||
| facets |
|
||||||||||||||||||||||||||||||||||||||||||||||||||||||||||||||||||||||||||||||||||||||||||||||||||||||||||||||||||||||||||||||||||||||||||||||||||||||||||||||||||||||||||||||||||||||||||||||||||||||||||||||||||||||||||||||||||||||||||||||||||||||||||||||||||||||||||||||||||||||||||||||||||||||||||||||||||||||||||||||||||||||||||||||||||||||||||||||||||||||||||||||||||||||||||||||||||||||||||||||||||||||||||||||||||||||||||||||||||||||||||||||||||||||||||||||||||||||||||||||||||||||||||||||||||||||||||||||||||||||||||||||||||||||||||||||||||||||||||||||||||||||||||||||||||||||||||||||||||||||||||||||||||||||||||||||||||||||||||||||||||||||||||||||||||||||||||||||||||||||||||||||||||||||||||||||||||||||||||||||||||||||||||||||||||||||||||||||||||||||||||||||||||||||||||||||||||||||||||||||||||||||||||||||||||||||||||||||||||||||||||||||||||||||||||||||||||||||||||||||||||||||||||||||||||||||||||||||||||||||||||||||||||||||||||||||||||||||||||||||||||||||||||||||||||||||||||||||||||||||
| source | <xsd:attribute name="LandesCd_GeschKfz" type="omds:LandesCd_Type" use="optional"/> |
| type | restriction of xsd:string | ||||||
| properties |
|
||||||
| facets |
|
||||||
| source | <xsd:attribute name="Kennz_GeschKfz" use="optional"> <xsd:simpleType> <xsd:restriction base="xsd:string"> <xsd:maxLength value="12"/> </xsd:restriction> </xsd:simpleType> </xsd:attribute> |
| diagram | ![]() |
||||||||||||||||||||||||||||||||||||
| namespace | urn:omds20 | ||||||||||||||||||||||||||||||||||||
| used by |
|
||||||||||||||||||||||||||||||||||||
| attributes |
|
||||||||||||||||||||||||||||||||||||
| source | <xsd:complexType name="KLAUSEL_Type"> <xsd:attribute name="Klauselnr" use="required"> <xsd:simpleType> <xsd:restriction base="xsd:string"> <xsd:minLength value="1"/> <xsd:maxLength value="26"/> </xsd:restriction> </xsd:simpleType> </xsd:attribute> <xsd:attribute name="Klauselbez" use="required"> <xsd:simpleType> <xsd:annotation/> <xsd:restriction base="xsd:string"> <xsd:maxLength value="80"/> </xsd:restriction> </xsd:simpleType> </xsd:attribute> <xsd:attribute name="Klauseltxt" use="optional"> <xsd:simpleType> <xsd:restriction base="xsd:string"> <xsd:maxLength value="7998"/> <xsd:minLength value="1"/> </xsd:restriction> </xsd:simpleType> </xsd:attribute> <xsd:attribute name="GueltigVon" type="omds:Datum" use="optional"/> <xsd:attribute name="GueltigBis" type="omds:Datum" use="optional"/> </xsd:complexType> |
| type | restriction of xsd:string | |||||||||
| properties |
|
|||||||||
| facets |
|
|||||||||
| source | <xsd:attribute name="Klauselnr" use="required"> <xsd:simpleType> <xsd:restriction base="xsd:string"> <xsd:minLength value="1"/> <xsd:maxLength value="26"/> </xsd:restriction> </xsd:simpleType> </xsd:attribute> |
| type | restriction of xsd:string | ||||||
| properties |
|
||||||
| facets |
|
||||||
| source | <xsd:attribute name="Klauselbez" use="required"> <xsd:simpleType> <xsd:annotation/> <xsd:restriction base="xsd:string"> <xsd:maxLength value="80"/> </xsd:restriction> </xsd:simpleType> </xsd:attribute> |
| type | restriction of xsd:string | |||||||||
| properties |
|
|||||||||
| facets |
|
|||||||||
| source | <xsd:attribute name="Klauseltxt" use="optional"> <xsd:simpleType> <xsd:restriction base="xsd:string"> <xsd:maxLength value="7998"/> <xsd:minLength value="1"/> </xsd:restriction> </xsd:simpleType> </xsd:attribute> |
| type | omds:Datum | |||||||||
| properties |
|
|||||||||
| facets |
|
|||||||||
| source | <xsd:attribute name="GueltigVon" type="omds:Datum" use="optional"/> |
| type | omds:Datum | |||||||||
| properties |
|
|||||||||
| facets |
|
|||||||||
| source | <xsd:attribute name="GueltigBis" type="omds:Datum" use="optional"/> |
| diagram | ![]() |
||||||||||||||||||||||||||||||||||||||||||||||||||||||||||||||||||
| namespace | urn:omds20 | ||||||||||||||||||||||||||||||||||||||||||||||||||||||||||||||||||
| used by |
|
||||||||||||||||||||||||||||||||||||||||||||||||||||||||||||||||||
| attributes |
|
||||||||||||||||||||||||||||||||||||||||||||||||||||||||||||||||||
| source | <xsd:complexType name="LOESCHANSTOSS_Type"> <xsd:attribute name="LoeschID" type="omds:Datum-Zeit2" use="required"/> <xsd:attribute name="SystemQuelle" use="optional" default=" "> <xsd:simpleType> <xsd:restriction base="xsd:string"> <xsd:minLength value="1"/> <xsd:maxLength value="2"/> </xsd:restriction> </xsd:simpleType> </xsd:attribute> <xsd:attribute name="GueltigAb" type="omds:Datum" use="optional"/> <xsd:attribute name="Polizzennr" type="omds:Polizzennr" use="optional"/> <xsd:attribute name="VertragsID" type="omds:VertragsID" use="optional"/> <xsd:attribute name="Personennr" type="omds:Personennr" use="optional"/> <xsd:attribute name="Schadennr" type="omds:Schadennr" use="optional"/> <xsd:attribute name="ProvisionsID" use="optional"> <xsd:simpleType> <xsd:restriction base="xsd:string"> <xsd:maxLength value="26"/> <xsd:minLength value="1"/> </xsd:restriction> </xsd:simpleType> </xsd:attribute> <xsd:attribute name="MahnverfahrenNr" use="optional"> <xsd:simpleType> <xsd:restriction base="xsd:string"> <xsd:minLength value="1"/> <xsd:maxLength value="32"/> </xsd:restriction> </xsd:simpleType> </xsd:attribute> <xsd:attribute name="LoeschCd" type="omds:LoeschCd_Type" use="required"/> </xsd:complexType> |
| type | omds:Datum-Zeit2 | ||||||||||||
| properties |
|
||||||||||||
| facets |
|
||||||||||||
| source | <xsd:attribute name="LoeschID" type="omds:Datum-Zeit2" use="required"/> |
| type | restriction of xsd:string | |||||||||
| properties |
|
|||||||||
| facets |
|
|||||||||
| source | <xsd:attribute name="SystemQuelle" use="optional" default=" "> <xsd:simpleType> <xsd:restriction base="xsd:string"> <xsd:minLength value="1"/> <xsd:maxLength value="2"/> </xsd:restriction> </xsd:simpleType> </xsd:attribute> |
| type | omds:Datum | |||||||||
| properties |
|
|||||||||
| facets |
|
|||||||||
| source | <xsd:attribute name="GueltigAb" type="omds:Datum" use="optional"/> |
| type | omds:Polizzennr | |||||||||
| properties |
|
|||||||||
| facets |
|
|||||||||
| source | <xsd:attribute name="Polizzennr" type="omds:Polizzennr" use="optional"/> |
| type | omds:VertragsID | |||||||||
| properties |
|
|||||||||
| facets |
|
|||||||||
| source | <xsd:attribute name="VertragsID" type="omds:VertragsID" use="optional"/> |
| type | omds:Personennr | |||||||||
| properties |
|
|||||||||
| facets |
|
|||||||||
| source | <xsd:attribute name="Personennr" type="omds:Personennr" use="optional"/> |
| type | omds:Schadennr | |||||||||
| properties |
|
|||||||||
| facets |
|
|||||||||
| source | <xsd:attribute name="Schadennr" type="omds:Schadennr" use="optional"/> |
| type | restriction of xsd:string | |||||||||
| properties |
|
|||||||||
| facets |
|
|||||||||
| source | <xsd:attribute name="ProvisionsID" use="optional"> <xsd:simpleType> <xsd:restriction base="xsd:string"> <xsd:maxLength value="26"/> <xsd:minLength value="1"/> </xsd:restriction> </xsd:simpleType> </xsd:attribute> |
| type | restriction of xsd:string | |||||||||
| properties |
|
|||||||||
| facets |
|
|||||||||
| source | <xsd:attribute name="MahnverfahrenNr" use="optional"> <xsd:simpleType> <xsd:restriction base="xsd:string"> <xsd:minLength value="1"/> <xsd:maxLength value="32"/> </xsd:restriction> </xsd:simpleType> </xsd:attribute> |
| type | omds:LoeschCd_Type | ||||||||||||||||||
| properties |
|
||||||||||||||||||
| facets |
|
||||||||||||||||||
| source | <xsd:attribute name="LoeschCd" type="omds:LoeschCd_Type" use="required"/> |
| diagram | ![]() |
||||||||||||||||||||||||||||||||||||||||||||||||||||||||||||||||||||||||||||||||||||||||||||||||||||||||||||||||||||||||||||||||||||||||||||||||||||||||||||||||||||||||||||||||||||||
| namespace | urn:omds20 | ||||||||||||||||||||||||||||||||||||||||||||||||||||||||||||||||||||||||||||||||||||||||||||||||||||||||||||||||||||||||||||||||||||||||||||||||||||||||||||||||||||||||||||||||||||||
| properties |
|
||||||||||||||||||||||||||||||||||||||||||||||||||||||||||||||||||||||||||||||||||||||||||||||||||||||||||||||||||||||||||||||||||||||||||||||||||||||||||||||||||||||||||||||||||||||
| children | omds:EL-Text | ||||||||||||||||||||||||||||||||||||||||||||||||||||||||||||||||||||||||||||||||||||||||||||||||||||||||||||||||||||||||||||||||||||||||||||||||||||||||||||||||||||||||||||||||||||||
| used by |
|
||||||||||||||||||||||||||||||||||||||||||||||||||||||||||||||||||||||||||||||||||||||||||||||||||||||||||||||||||||||||||||||||||||||||||||||||||||||||||||||||||||||||||||||||||||||
| attributes |
|
||||||||||||||||||||||||||||||||||||||||||||||||||||||||||||||||||||||||||||||||||||||||||||||||||||||||||||||||||||||||||||||||||||||||||||||||||||||||||||||||||||||||||||||||||||||
| source | <xsd:complexType name="MAHNUNG_Type" abstract="false"> <xsd:sequence> <xsd:choice minOccurs="0" maxOccurs="unbounded"> <xsd:element ref="omds:EL-Text"/> </xsd:choice> </xsd:sequence> <xsd:attribute name="MahnverfahrenNr" use="required"> <xsd:simpleType> <xsd:restriction base="xsd:string"> <xsd:minLength value="1"/> <xsd:maxLength value="32"/> </xsd:restriction> </xsd:simpleType> </xsd:attribute> <xsd:attribute name="MahnungNr" type="xsd:positiveInteger" use="optional"> <xsd:annotation> <xsd:documentation>Nummer der Mahnung</xsd:documentation> <xsd:documentation>Laufende Nummer pro erfolgter Mahnung bzw. Mahnende innerhalb eines Mahnverfahrens</xsd:documentation> </xsd:annotation> </xsd:attribute> <xsd:attribute name="Polizzennr" type="omds:Polizzennr" use="required"/> <xsd:attribute name="VertragsID" type="omds:VertragsID" use="optional"/> <xsd:attribute name="Vermnr" type="omds:Vermnr" use="required"/> <xsd:attribute name="MahnBetrag" type="omds:decimal" use="required"> <xsd:annotation> <xsd:documentation>Mahnbetrag</xsd:documentation> <xsd:documentation>Enthält "alles" (Prämien, Spesen, allfällige Zinsen)</xsd:documentation> <xsd:documentation>Ist 0.00 für MahnStufeCd "L"</xsd:documentation> </xsd:annotation> </xsd:attribute> <xsd:attribute name="MahnSpesen" type="omds:decimal" use="optional"> <xsd:annotation> <xsd:documentation>MahnSpesen</xsd:documentation> <xsd:documentation>Enthält Spesen, allfällige Zinsen</xsd:documentation> <xsd:documentation>Sind in MahnBetrag ebenfalls bereits enthalten</xsd:documentation> </xsd:annotation> </xsd:attribute> <xsd:attribute name="MahnStufeCd" type="omds:MahnStufeCd_Type" use="required"> <xsd:annotation> <xsd:documentation>Mahnstufe in codierter Form</xsd:documentation> </xsd:annotation> </xsd:attribute> <xsd:attribute name="MahnStufeTextVU" use="optional"> <xsd:annotation> <xsd:documentation>Mahnstufe des Versicherungsunternehmens in Textform</xsd:documentation> </xsd:annotation> <xsd:simpleType> <xsd:restriction base="xsd:string"> <xsd:minLength value="1"/> <xsd:maxLength value="40"/> </xsd:restriction> </xsd:simpleType> </xsd:attribute> <xsd:attribute name="MahnStelleVU" use="optional"> <xsd:annotation> <xsd:documentation>Für Mahnung zuständig bei VU, Sachbearbeiter, Abteilung, Telefon, Email etc.</xsd:documentation> </xsd:annotation> <xsd:simpleType> <xsd:restriction base="xsd:string"> <xsd:minLength value="1"/> <xsd:maxLength value="80"/> </xsd:restriction> </xsd:simpleType> </xsd:attribute> <xsd:attribute name="MahnStelleBeauftragt" use="optional"> <xsd:annotation> <xsd:documentation>Für Mahnung beauftragte Stelle, Inkassobüro, Anwalt, Telefon, Email etc.</xsd:documentation> </xsd:annotation> <xsd:simpleType> <xsd:restriction base="xsd:string"> <xsd:minLength value="1"/> <xsd:maxLength value="80"/> </xsd:restriction> </xsd:simpleType> </xsd:attribute> <xsd:attribute name="MahnStufeGueltigAb" type="omds:Datum" use="optional"> <xsd:annotation> <xsd:documentation>Datum, ab wann die Mahnstufe gilt</xsd:documentation> </xsd:annotation> </xsd:attribute> <xsd:attribute name="MahnStufeGueltigBis" type="omds:Datum" use="optional"> <xsd:annotation> <xsd:documentation>Datum, bis wann die Mahnstufe gilt. Ist ungleich MahnStufeGueltigAbNext.</xsd:documentation> </xsd:annotation> </xsd:attribute> <xsd:attribute name="MahnStufeCdNext" type="omds:MahnStufeCd_Type" use="optional"> <xsd:annotation> <xsd:documentation>Nächste Mahnstufe in codierter Form</xsd:documentation> </xsd:annotation> </xsd:attribute> <xsd:attribute name="MahnStufeTextVUNext" use="optional"> <xsd:annotation> <xsd:documentation>Nächste Mahnstufe des Versicherungsunternehmens in Textform</xsd:documentation> </xsd:annotation> <xsd:simpleType> <xsd:restriction base="xsd:string"> <xsd:minLength value="1"/> <xsd:maxLength value="40"/> </xsd:restriction> </xsd:simpleType> </xsd:attribute> <xsd:attribute name="MahnStufeGueltigAbNext" type="omds:Datum" use="optional"> <xsd:annotation> <xsd:documentation>Datum, ab wann die nächste Mahnstufe gilt</xsd:documentation> </xsd:annotation> </xsd:attribute> <xsd:attribute name="MahnLetzteZahlung" type="omds:Datum" use="optional"> <xsd:annotation> <xsd:documentation>Datum, wann letzte Zahlung zu Prämienkonto erfolgte</xsd:documentation> </xsd:annotation> </xsd:attribute> <xsd:attribute name="MahnAeltesteFaelligkeit" type="omds:Datum" use="optional"> <xsd:annotation> <xsd:documentation>Datum, welche älteste Fälligkeit gemahnt wird</xsd:documentation> </xsd:annotation> </xsd:attribute> <xsd:attribute name="MahnAnzahlFaelligkeiten" type="xsd:unsignedShort" use="optional"> <xsd:annotation> <xsd:documentation>Anzahl der gemahnten Fälligkeiten</xsd:documentation> </xsd:annotation> </xsd:attribute> <xsd:attribute name="GrundRuecklaufCd" type="omds:GrundRuecklaufCd_Type" use="optional"> <xsd:annotation> <xsd:documentation>Grund, warum ein Einzugsversuch nicht erfolgreich war, in codierter Form</xsd:documentation> </xsd:annotation> </xsd:attribute> <xsd:attribute name="MahnDeckungBis" type="omds:Datum" use="optional"> <xsd:annotation> <xsd:documentation>Datum, bis wann die Deckung gegeben ist</xsd:documentation> </xsd:annotation> </xsd:attribute> <xsd:attribute name="VtgSparteCd" type="omds:VtgSparteCd_Type" use="optional"/> </xsd:complexType> |
| type | restriction of xsd:string | |||||||||
| properties |
|
|||||||||
| facets |
|
|||||||||
| source | <xsd:attribute name="MahnverfahrenNr" use="required"> <xsd:simpleType> <xsd:restriction base="xsd:string"> <xsd:minLength value="1"/> <xsd:maxLength value="32"/> </xsd:restriction> </xsd:simpleType> </xsd:attribute> |
| type | xsd:positiveInteger | ||||
| properties |
|
||||
| annotation |
|
||||
| source | <xsd:attribute name="MahnungNr" type="xsd:positiveInteger" use="optional"> <xsd:annotation> <xsd:documentation>Nummer der Mahnung</xsd:documentation> <xsd:documentation>Laufende Nummer pro erfolgter Mahnung bzw. Mahnende innerhalb eines Mahnverfahrens</xsd:documentation> </xsd:annotation> </xsd:attribute> |
| type | omds:Polizzennr | |||||||||
| properties |
|
|||||||||
| facets |
|
|||||||||
| source | <xsd:attribute name="Polizzennr" type="omds:Polizzennr" use="required"/> |
| type | omds:VertragsID | |||||||||
| properties |
|
|||||||||
| facets |
|
|||||||||
| source | <xsd:attribute name="VertragsID" type="omds:VertragsID" use="optional"/> |
| type | omds:Vermnr | |||||||||
| properties |
|
|||||||||
| facets |
|
|||||||||
| source | <xsd:attribute name="Vermnr" type="omds:Vermnr" use="required"/> |
| type | omds:decimal | ||||||||||||
| properties |
|
||||||||||||
| facets |
|
||||||||||||
| annotation |
|
||||||||||||
| source | <xsd:attribute name="MahnBetrag" type="omds:decimal" use="required"> <xsd:annotation> <xsd:documentation>Mahnbetrag</xsd:documentation> <xsd:documentation>Enthält "alles" (Prämien, Spesen, allfällige Zinsen)</xsd:documentation> <xsd:documentation>Ist 0.00 für MahnStufeCd "L"</xsd:documentation> </xsd:annotation> </xsd:attribute> |
| type | omds:decimal | ||||||||||||
| properties |
|
||||||||||||
| facets |
|
||||||||||||
| annotation |
|
||||||||||||
| source | <xsd:attribute name="MahnSpesen" type="omds:decimal" use="optional"> <xsd:annotation> <xsd:documentation>MahnSpesen</xsd:documentation> <xsd:documentation>Enthält Spesen, allfällige Zinsen</xsd:documentation> <xsd:documentation>Sind in MahnBetrag ebenfalls bereits enthalten</xsd:documentation> </xsd:annotation> </xsd:attribute> |
| type | omds:MahnStufeCd_Type | |||||||||||||||||||||||||||||||||||||||||||||||||||||||||||||||||||||||||||||||||||
| properties |
|
|||||||||||||||||||||||||||||||||||||||||||||||||||||||||||||||||||||||||||||||||||
| facets |
|
|||||||||||||||||||||||||||||||||||||||||||||||||||||||||||||||||||||||||||||||||||
| annotation |
|
|||||||||||||||||||||||||||||||||||||||||||||||||||||||||||||||||||||||||||||||||||
| source | <xsd:attribute name="MahnStufeCd" type="omds:MahnStufeCd_Type" use="required"> <xsd:annotation> <xsd:documentation>Mahnstufe in codierter Form</xsd:documentation> </xsd:annotation> </xsd:attribute> |
| type | restriction of xsd:string | |||||||||
| properties |
|
|||||||||
| facets |
|
|||||||||
| annotation |
|
|||||||||
| source | <xsd:attribute name="MahnStufeTextVU" use="optional"> <xsd:annotation> <xsd:documentation>Mahnstufe des Versicherungsunternehmens in Textform</xsd:documentation> </xsd:annotation> <xsd:simpleType> <xsd:restriction base="xsd:string"> <xsd:minLength value="1"/> <xsd:maxLength value="40"/> </xsd:restriction> </xsd:simpleType> </xsd:attribute> |
| type | restriction of xsd:string | |||||||||
| properties |
|
|||||||||
| facets |
|
|||||||||
| annotation |
|
|||||||||
| source | <xsd:attribute name="MahnStelleVU" use="optional"> <xsd:annotation> <xsd:documentation>Für Mahnung zuständig bei VU, Sachbearbeiter, Abteilung, Telefon, Email etc.</xsd:documentation> </xsd:annotation> <xsd:simpleType> <xsd:restriction base="xsd:string"> <xsd:minLength value="1"/> <xsd:maxLength value="80"/> </xsd:restriction> </xsd:simpleType> </xsd:attribute> |
| type | restriction of xsd:string | |||||||||
| properties |
|
|||||||||
| facets |
|
|||||||||
| annotation |
|
|||||||||
| source | <xsd:attribute name="MahnStelleBeauftragt" use="optional"> <xsd:annotation> <xsd:documentation>Für Mahnung beauftragte Stelle, Inkassobüro, Anwalt, Telefon, Email etc.</xsd:documentation> </xsd:annotation> <xsd:simpleType> <xsd:restriction base="xsd:string"> <xsd:minLength value="1"/> <xsd:maxLength value="80"/> </xsd:restriction> </xsd:simpleType> </xsd:attribute> |
| type | omds:Datum | |||||||||
| properties |
|
|||||||||
| facets |
|
|||||||||
| annotation |
|
|||||||||
| source | <xsd:attribute name="MahnStufeGueltigAb" type="omds:Datum" use="optional"> <xsd:annotation> <xsd:documentation>Datum, ab wann die Mahnstufe gilt</xsd:documentation> </xsd:annotation> </xsd:attribute> |
| type | omds:Datum | |||||||||
| properties |
|
|||||||||
| facets |
|
|||||||||
| annotation |
|
|||||||||
| source | <xsd:attribute name="MahnStufeGueltigBis" type="omds:Datum" use="optional"> <xsd:annotation> <xsd:documentation>Datum, bis wann die Mahnstufe gilt. Ist ungleich MahnStufeGueltigAbNext.</xsd:documentation> </xsd:annotation> </xsd:attribute> |
| type | omds:MahnStufeCd_Type | |||||||||||||||||||||||||||||||||||||||||||||||||||||||||||||||||||||||||||||||||||
| properties |
|
|||||||||||||||||||||||||||||||||||||||||||||||||||||||||||||||||||||||||||||||||||
| facets |
|
|||||||||||||||||||||||||||||||||||||||||||||||||||||||||||||||||||||||||||||||||||
| annotation |
|
|||||||||||||||||||||||||||||||||||||||||||||||||||||||||||||||||||||||||||||||||||
| source | <xsd:attribute name="MahnStufeCdNext" type="omds:MahnStufeCd_Type" use="optional"> <xsd:annotation> <xsd:documentation>Nächste Mahnstufe in codierter Form</xsd:documentation> </xsd:annotation> </xsd:attribute> |
| type | restriction of xsd:string | |||||||||
| properties |
|
|||||||||
| facets |
|
|||||||||
| annotation |
|
|||||||||
| source | <xsd:attribute name="MahnStufeTextVUNext" use="optional"> <xsd:annotation> <xsd:documentation>Nächste Mahnstufe des Versicherungsunternehmens in Textform</xsd:documentation> </xsd:annotation> <xsd:simpleType> <xsd:restriction base="xsd:string"> <xsd:minLength value="1"/> <xsd:maxLength value="40"/> </xsd:restriction> </xsd:simpleType> </xsd:attribute> |
| type | omds:Datum | |||||||||
| properties |
|
|||||||||
| facets |
|
|||||||||
| annotation |
|
|||||||||
| source | <xsd:attribute name="MahnStufeGueltigAbNext" type="omds:Datum" use="optional"> <xsd:annotation> <xsd:documentation>Datum, ab wann die nächste Mahnstufe gilt</xsd:documentation> </xsd:annotation> </xsd:attribute> |
| type | omds:Datum | |||||||||
| properties |
|
|||||||||
| facets |
|
|||||||||
| annotation |
|
|||||||||
| source | <xsd:attribute name="MahnLetzteZahlung" type="omds:Datum" use="optional"> <xsd:annotation> <xsd:documentation>Datum, wann letzte Zahlung zu Prämienkonto erfolgte</xsd:documentation> </xsd:annotation> </xsd:attribute> |
| type | omds:Datum | |||||||||
| properties |
|
|||||||||
| facets |
|
|||||||||
| annotation |
|
|||||||||
| source | <xsd:attribute name="MahnAeltesteFaelligkeit" type="omds:Datum" use="optional"> <xsd:annotation> <xsd:documentation>Datum, welche älteste Fälligkeit gemahnt wird</xsd:documentation> </xsd:annotation> </xsd:attribute> |
| type | xsd:unsignedShort | ||
| properties |
|
||
| annotation |
|
||
| source | <xsd:attribute name="MahnAnzahlFaelligkeiten" type="xsd:unsignedShort" use="optional"> <xsd:annotation> <xsd:documentation>Anzahl der gemahnten Fälligkeiten</xsd:documentation> </xsd:annotation> </xsd:attribute> |
| type | omds:GrundRuecklaufCd_Type | ||||||||||||||||||||||||||||||||||||||||||||||||||||||||||||||||||||||||||||||
| properties |
|
||||||||||||||||||||||||||||||||||||||||||||||||||||||||||||||||||||||||||||||
| facets |
|
||||||||||||||||||||||||||||||||||||||||||||||||||||||||||||||||||||||||||||||
| annotation |
|
||||||||||||||||||||||||||||||||||||||||||||||||||||||||||||||||||||||||||||||
| source | <xsd:attribute name="GrundRuecklaufCd" type="omds:GrundRuecklaufCd_Type" use="optional"> <xsd:annotation> <xsd:documentation>Grund, warum ein Einzugsversuch nicht erfolgreich war, in codierter Form</xsd:documentation> </xsd:annotation> </xsd:attribute> |
| type | omds:Datum | |||||||||
| properties |
|
|||||||||
| facets |
|
|||||||||
| annotation |
|
|||||||||
| source | <xsd:attribute name="MahnDeckungBis" type="omds:Datum" use="optional"> <xsd:annotation> <xsd:documentation>Datum, bis wann die Deckung gegeben ist</xsd:documentation> </xsd:annotation> </xsd:attribute> |
| type | omds:VtgSparteCd_Type | |||||||||||||||||||||||||||||||||||||||||||||||||||||||||||||||||||||||||||||||||||||||||||||||||||||||||||||||||||||||||||||||||||||||||||||||||||||||||||||||||||
| properties |
|
|||||||||||||||||||||||||||||||||||||||||||||||||||||||||||||||||||||||||||||||||||||||||||||||||||||||||||||||||||||||||||||||||||||||||||||||||||||||||||||||||||
| facets |
|
|||||||||||||||||||||||||||||||||||||||||||||||||||||||||||||||||||||||||||||||||||||||||||||||||||||||||||||||||||||||||||||||||||||||||||||||||||||||||||||||||||
| source | <xsd:attribute name="VtgSparteCd" type="omds:VtgSparteCd_Type" use="optional"/> |
| diagram | ![]() |
||||||||||||||||||||||||||||||||||||||||||
| namespace | urn:omds20 | ||||||||||||||||||||||||||||||||||||||||||
| used by |
|
||||||||||||||||||||||||||||||||||||||||||
| attributes |
|
||||||||||||||||||||||||||||||||||||||||||
| source | <xsd:complexType name="NATUERLICHE_PERSON_Type"> <xsd:attribute name="Familienname" use="required"> <xsd:simpleType> <xsd:restriction base="xsd:string"> <xsd:maxLength value="80"/> <xsd:minLength value="1"/> </xsd:restriction> </xsd:simpleType> </xsd:attribute> <xsd:attribute name="Vorname" use="optional"> <xsd:simpleType> <xsd:restriction base="xsd:string"> <xsd:maxLength value="40"/> </xsd:restriction> </xsd:simpleType> </xsd:attribute> <xsd:attribute name="GeschlechtCd" type="omds:GeschlechtCd_Type" use="required"/> <xsd:attribute name="Gebdat" type="omds:Datum" use="optional"/> <xsd:attribute name="LandesCd" type="omds:LandesCd_Type" use="required"/> <xsd:attribute name="FamilienstandCd" type="omds:FamilienstandCd_Type" use="required"/> </xsd:complexType> |
| type | restriction of xsd:string | |||||||||
| properties |
|
|||||||||
| facets |
|
|||||||||
| source | <xsd:attribute name="Familienname" use="required"> <xsd:simpleType> <xsd:restriction base="xsd:string"> <xsd:maxLength value="80"/> <xsd:minLength value="1"/> </xsd:restriction> </xsd:simpleType> </xsd:attribute> |
| type | restriction of xsd:string | ||||||
| properties |
|
||||||
| facets |
|
||||||
| source | <xsd:attribute name="Vorname" use="optional"> <xsd:simpleType> <xsd:restriction base="xsd:string"> <xsd:maxLength value="40"/> </xsd:restriction> </xsd:simpleType> </xsd:attribute> |
| type | omds:GeschlechtCd_Type | ||||||||||||||||||
| properties |
|
||||||||||||||||||
| facets |
|
||||||||||||||||||
| source | <xsd:attribute name="GeschlechtCd" type="omds:GeschlechtCd_Type" use="required"/> |
| type | omds:Datum | |||||||||
| properties |
|
|||||||||
| facets |
|
|||||||||
| source | <xsd:attribute name="Gebdat" type="omds:Datum" use="optional"/> |
| type | omds:LandesCd_Type | ||||||||||||||||||||||||||||||||||||||||||||||||||||||||||||||||||||||||||||||||||||||||||||||||||||||||||||||||||||||||||||||||||||||||||||||||||||||||||||||||||||||||||||||||||||||||||||||||||||||||||||||||||||||||||||||||||||||||||||||||||||||||||||||||||||||||||||||||||||||||||||||||||||||||||||||||||||||||||||||||||||||||||||||||||||||||||||||||||||||||||||||||||||||||||||||||||||||||||||||||||||||||||||||||||||||||||||||||||||||||||||||||||||||||||||||||||||||||||||||||||||||||||||||||||||||||||||||||||||||||||||||||||||||||||||||||||||||||||||||||||||||||||||||||||||||||||||||||||||||||||||||||||||||||||||||||||||||||||||||||||||||||||||||||||||||||||||||||||||||||||||||||||||||||||||||||||||||||||||||||||||||||||||||||||||||||||||||||||||||||||||||||||||||||||||||||||||||||||||||||||||||||||||||||||||||||||||||||||||||||||||||||||||||||||||||||||||||||||||||||||||||||||||||||||||||||||||||||||||||||||||||||||||||||||||||||||||||||||||||||||||||||||||||||||||||||||||||||||||||
| properties |
|
||||||||||||||||||||||||||||||||||||||||||||||||||||||||||||||||||||||||||||||||||||||||||||||||||||||||||||||||||||||||||||||||||||||||||||||||||||||||||||||||||||||||||||||||||||||||||||||||||||||||||||||||||||||||||||||||||||||||||||||||||||||||||||||||||||||||||||||||||||||||||||||||||||||||||||||||||||||||||||||||||||||||||||||||||||||||||||||||||||||||||||||||||||||||||||||||||||||||||||||||||||||||||||||||||||||||||||||||||||||||||||||||||||||||||||||||||||||||||||||||||||||||||||||||||||||||||||||||||||||||||||||||||||||||||||||||||||||||||||||||||||||||||||||||||||||||||||||||||||||||||||||||||||||||||||||||||||||||||||||||||||||||||||||||||||||||||||||||||||||||||||||||||||||||||||||||||||||||||||||||||||||||||||||||||||||||||||||||||||||||||||||||||||||||||||||||||||||||||||||||||||||||||||||||||||||||||||||||||||||||||||||||||||||||||||||||||||||||||||||||||||||||||||||||||||||||||||||||||||||||||||||||||||||||||||||||||||||||||||||||||||||||||||||||||||||||||||||||||||||
| facets |
|
||||||||||||||||||||||||||||||||||||||||||||||||||||||||||||||||||||||||||||||||||||||||||||||||||||||||||||||||||||||||||||||||||||||||||||||||||||||||||||||||||||||||||||||||||||||||||||||||||||||||||||||||||||||||||||||||||||||||||||||||||||||||||||||||||||||||||||||||||||||||||||||||||||||||||||||||||||||||||||||||||||||||||||||||||||||||||||||||||||||||||||||||||||||||||||||||||||||||||||||||||||||||||||||||||||||||||||||||||||||||||||||||||||||||||||||||||||||||||||||||||||||||||||||||||||||||||||||||||||||||||||||||||||||||||||||||||||||||||||||||||||||||||||||||||||||||||||||||||||||||||||||||||||||||||||||||||||||||||||||||||||||||||||||||||||||||||||||||||||||||||||||||||||||||||||||||||||||||||||||||||||||||||||||||||||||||||||||||||||||||||||||||||||||||||||||||||||||||||||||||||||||||||||||||||||||||||||||||||||||||||||||||||||||||||||||||||||||||||||||||||||||||||||||||||||||||||||||||||||||||||||||||||||||||||||||||||||||||||||||||||||||||||||||||||||||||||||||||||||||
| source | <xsd:attribute name="LandesCd" type="omds:LandesCd_Type" use="required"/> |
| type | omds:FamilienstandCd_Type | ||||||||||||||||||||||||||||||||||||||
| properties |
|
||||||||||||||||||||||||||||||||||||||
| facets |
|
||||||||||||||||||||||||||||||||||||||
| source | <xsd:attribute name="FamilienstandCd" type="omds:FamilienstandCd_Type" use="required"/> |
| diagram | ![]() |
||||||||||||||||||||||||||||||||||||||||||||||||||||||||||||||
| namespace | urn:omds20 | ||||||||||||||||||||||||||||||||||||||||||||||||||||||||||||||
| children | omds:NATUERLICHE_PERSON omds:SONSTIGE_PERSON omds:EL-Anzahl omds:EL-Einstufung omds:EL-Entscheidungsfrage omds:EL-Identifizierung omds:EL-Kommunikation omds:EL-Legitimation omds:EL-Text | ||||||||||||||||||||||||||||||||||||||||||||||||||||||||||||||
| used by |
|
||||||||||||||||||||||||||||||||||||||||||||||||||||||||||||||
| attributes |
|
||||||||||||||||||||||||||||||||||||||||||||||||||||||||||||||
| source | <xsd:complexType name="PERSON_Type"> <xsd:sequence> <xsd:choice> <xsd:element ref="omds:NATUERLICHE_PERSON"/> <xsd:element ref="omds:SONSTIGE_PERSON"/> </xsd:choice> <xsd:choice minOccurs="0" maxOccurs="unbounded"> <xsd:element ref="omds:EL-Anzahl"/> <xsd:element ref="omds:EL-Einstufung"/> <xsd:element ref="omds:EL-Entscheidungsfrage"/> <xsd:element ref="omds:EL-Identifizierung"/> <xsd:element ref="omds:EL-Kommunikation"/> <xsd:element ref="omds:EL-Legitimation"/> <xsd:element ref="omds:EL-Text"/> </xsd:choice> </xsd:sequence> <xsd:attribute name="Personennr" use="required"> <xsd:simpleType> <xsd:restriction base="omds:Personennr"> <xsd:maxLength value="26"/> </xsd:restriction> </xsd:simpleType> </xsd:attribute> <xsd:attribute name="PersArtCd" type="omds:PersArtCd_Type" use="required"/> <xsd:attributeGroup ref="omds:Adresse_Attribute"/> </xsd:complexType> |
| type | restriction of omds:Personennr | |||||||||
| properties |
|
|||||||||
| facets |
|
|||||||||
| source | <xsd:attribute name="Personennr" use="required"> <xsd:simpleType> <xsd:restriction base="omds:Personennr"> <xsd:maxLength value="26"/> </xsd:restriction> </xsd:simpleType> </xsd:attribute> |
| type | omds:PersArtCd_Type | |||||||||||||
| properties |
|
|||||||||||||
| facets |
|
|||||||||||||
| source | <xsd:attribute name="PersArtCd" type="omds:PersArtCd_Type" use="required"/> |
| diagram | ![]() |
||||||||||||||||||||||||||||||||||||||||||||||||||||||||||||||||||
| namespace | urn:omds20 | ||||||||||||||||||||||||||||||||||||||||||||||||||||||||||||||||||
| used by |
|
||||||||||||||||||||||||||||||||||||||||||||||||||||||||||||||||||
| attributes |
|
||||||||||||||||||||||||||||||||||||||||||||||||||||||||||||||||||
| source | <xsd:complexType name="PORTFOLIO_TYPE"> <xsd:attribute name="PortfolioID" type="omds:PortfolioID_Type" use="required"/> <xsd:attribute name="ISIN" type="omds:ISIN_Type" use="optional"/> <xsd:attribute name="WKN" type="omds:WKN_Type" use="optional"/> <xsd:attribute name="Bezeichnung" type="omds:FondsBez_Type" use="required"/> <xsd:attribute name="Kurs" type="omds:FondsBetrag_Type" use="optional"/> <xsd:attribute name="AnteilWertpapier" type="omds:FondsAnteil_Type" use="optional"/> <xsd:attribute name="Prozentsatz" type="omds:Prozentsatz_Type" use="required"/> <xsd:attribute name="Wert" type="omds:FondsBetrag_Type" use="optional"/> <xsd:attribute name="WaehrungsCd" type="omds:WaehrungsCd_Type" use="optional"/> <xsd:attribute name="Stichtag" type="omds:Datum" use="optional"/> </xsd:complexType> |
| type | omds:PortfolioID_Type | |||||||||
| properties |
|
|||||||||
| facets |
|
|||||||||
| source | <xsd:attribute name="PortfolioID" type="omds:PortfolioID_Type" use="required"/> |
| type | omds:ISIN_Type | ||||||
| properties |
|
||||||
| facets |
|
||||||
| source | <xsd:attribute name="ISIN" type="omds:ISIN_Type" use="optional"/> |
| type | omds:WKN_Type | |||||||||
| properties |
|
|||||||||
| facets |
|
|||||||||
| source | <xsd:attribute name="WKN" type="omds:WKN_Type" use="optional"/> |
| type | omds:FondsBez_Type | |||||||||
| properties |
|
|||||||||
| facets |
|
|||||||||
| source | <xsd:attribute name="Bezeichnung" type="omds:FondsBez_Type" use="required"/> |
| type | omds:FondsBetrag_Type | ||||||||||||
| properties |
|
||||||||||||
| facets |
|
||||||||||||
| source | <xsd:attribute name="Kurs" type="omds:FondsBetrag_Type" use="optional"/> |
| type | omds:FondsAnteil_Type | ||||||||||||
| properties |
|
||||||||||||
| facets |
|
||||||||||||
| source | <xsd:attribute name="AnteilWertpapier" type="omds:FondsAnteil_Type" use="optional"/> |
| type | omds:Prozentsatz_Type | ||||||||||||
| properties |
|
||||||||||||
| facets |
|
||||||||||||
| source | <xsd:attribute name="Prozentsatz" type="omds:Prozentsatz_Type" use="required"/> |
| type | omds:FondsBetrag_Type | ||||||||||||
| properties |
|
||||||||||||
| facets |
|
||||||||||||
| source | <xsd:attribute name="Wert" type="omds:FondsBetrag_Type" use="optional"/> |
| type | omds:WaehrungsCd_Type | ||||||||||||||||||||||||||||||||||||||||||||||||||||||||||||||||||||||||||||||||||||||||||||||||||||||||||||||||||||||||||||||||||||||||||||||||||||||||||||||||||||||||||||||||||
| properties |
|
||||||||||||||||||||||||||||||||||||||||||||||||||||||||||||||||||||||||||||||||||||||||||||||||||||||||||||||||||||||||||||||||||||||||||||||||||||||||||||||||||||||||||||||||||
| facets |
|
||||||||||||||||||||||||||||||||||||||||||||||||||||||||||||||||||||||||||||||||||||||||||||||||||||||||||||||||||||||||||||||||||||||||||||||||||||||||||||||||||||||||||||||||||
| source | <xsd:attribute name="WaehrungsCd" type="omds:WaehrungsCd_Type" use="optional"/> |
| type | omds:Datum | |||||||||
| properties |
|
|||||||||
| facets |
|
|||||||||
| source | <xsd:attribute name="Stichtag" type="omds:Datum" use="optional"/> |
| diagram | ![]() |
||||||||||||||||||||||||||||||||||||||||||||||||||||||||||||||||||||||||||||||||||||||||||||||||||||||||||||||||||
| namespace | urn:omds20 | ||||||||||||||||||||||||||||||||||||||||||||||||||||||||||||||||||||||||||||||||||||||||||||||||||||||||||||||||||
| used by |
|
||||||||||||||||||||||||||||||||||||||||||||||||||||||||||||||||||||||||||||||||||||||||||||||||||||||||||||||||||
| attributes |
|
||||||||||||||||||||||||||||||||||||||||||||||||||||||||||||||||||||||||||||||||||||||||||||||||||||||||||||||||||
| source | <xsd:complexType name="PROVISION_Type"> <xsd:attribute name="ProvisionsID" use="required"> <xsd:simpleType> <xsd:restriction base="xsd:string"> <xsd:maxLength value="26"/> <xsd:minLength value="1"/> </xsd:restriction> </xsd:simpleType> </xsd:attribute> <xsd:attribute name="Vermnr" type="omds:Vermnr" use="required"/> <xsd:attribute name="Polizzennr" type="omds:Polizzennr" use="optional"/> <xsd:attribute name="VertragsID" type="omds:VertragsID" use="optional"/> <xsd:attribute name="VerbandSparteCd" type="omds:VerbandSparteCd_Type" use="optional"/> <xsd:attribute name="SpartenCd" type="omds:SpartenCd_Type" use="optional"/> <xsd:attribute name="SpartenErweiterung" use="optional"> <xsd:simpleType> <xsd:restriction base="xsd:string"> <xsd:maxLength value="10"/> </xsd:restriction> </xsd:simpleType> </xsd:attribute> <xsd:attribute name="BuchDat" type="omds:Datum" use="required"/> <xsd:attribute name="ProvVon" type="omds:Datum" use="optional"/> <xsd:attribute name="ProvBis" type="omds:Datum" use="optional"/> <xsd:attribute name="ProvArtCd" type="omds:ProvArtCd_Type" use="required"/> <xsd:attribute name="ProvTxt" use="optional"> <xsd:simpleType> <xsd:restriction base="xsd:string"> <xsd:maxLength value="90"/> </xsd:restriction> </xsd:simpleType> </xsd:attribute> <xsd:attribute name="ProvGrdlg" type="omds:decimal" use="optional"/> <xsd:attribute name="ProvSatz" type="omds:decimal" use="optional"/> <xsd:attribute name="ProvBetrag" type="omds:decimal" use="required"/> <xsd:attribute name="WaehrungsCd" type="omds:WaehrungsCd_Type" use="required"/> <xsd:attribute name="ProvArtText" use="optional"> <xsd:simpleType> <xsd:restriction base="xsd:string"> <xsd:maxLength value="90"/> </xsd:restriction> </xsd:simpleType> </xsd:attribute> <xsd:attribute name="Vorpolizze" type="omds:Polizzennr" use="optional"/> </xsd:complexType> |
| type | restriction of xsd:string | |||||||||
| properties |
|
|||||||||
| facets |
|
|||||||||
| source | <xsd:attribute name="ProvisionsID" use="required"> <xsd:simpleType> <xsd:restriction base="xsd:string"> <xsd:maxLength value="26"/> <xsd:minLength value="1"/> </xsd:restriction> </xsd:simpleType> </xsd:attribute> |
| type | omds:Vermnr | |||||||||
| properties |
|
|||||||||
| facets |
|
|||||||||
| source | <xsd:attribute name="Vermnr" type="omds:Vermnr" use="required"/> |
| type | omds:Polizzennr | |||||||||
| properties |
|
|||||||||
| facets |
|
|||||||||
| source | <xsd:attribute name="Polizzennr" type="omds:Polizzennr" use="optional"/> |
| type | omds:VertragsID | |||||||||
| properties |
|
|||||||||
| facets |
|
|||||||||
| source | <xsd:attribute name="VertragsID" type="omds:VertragsID" use="optional"/> |
| type | omds:VerbandSparteCd_Type | ||||||||||||||||||||||||||||||||||||||||||||||||||||||||||||||||||||||||||||||||||||||||||||||||||||||||||||||||||||||||||||||||||||||||||||||||||||||||||||||||||||||||||||||||||||||||||||||||||||||||||||||||||||||||||||||||||||||||||||||||||||||||||||||||||||||||||||||||||||||||||||||||||||||||||||||||||||||||||||||||||||||||||||||||||||||||||||||||||||||||||||||||
| properties |
|
||||||||||||||||||||||||||||||||||||||||||||||||||||||||||||||||||||||||||||||||||||||||||||||||||||||||||||||||||||||||||||||||||||||||||||||||||||||||||||||||||||||||||||||||||||||||||||||||||||||||||||||||||||||||||||||||||||||||||||||||||||||||||||||||||||||||||||||||||||||||||||||||||||||||||||||||||||||||||||||||||||||||||||||||||||||||||||||||||||||||||||||||
| facets |
|
||||||||||||||||||||||||||||||||||||||||||||||||||||||||||||||||||||||||||||||||||||||||||||||||||||||||||||||||||||||||||||||||||||||||||||||||||||||||||||||||||||||||||||||||||||||||||||||||||||||||||||||||||||||||||||||||||||||||||||||||||||||||||||||||||||||||||||||||||||||||||||||||||||||||||||||||||||||||||||||||||||||||||||||||||||||||||||||||||||||||||||||||
| source | <xsd:attribute name="VerbandSparteCd" type="omds:VerbandSparteCd_Type" use="optional"/> |
| type | omds:SpartenCd_Type | |||||||||||||||||||||||||||||||||||||||||||||||||||||||||||||||||||||||||||||||||||||||||||||||||||||||||||||||||||||||||||||||||||||||||||||||
| properties |
|
|||||||||||||||||||||||||||||||||||||||||||||||||||||||||||||||||||||||||||||||||||||||||||||||||||||||||||||||||||||||||||||||||||||||||||||||
| facets |
|
|||||||||||||||||||||||||||||||||||||||||||||||||||||||||||||||||||||||||||||||||||||||||||||||||||||||||||||||||||||||||||||||||||||||||||||||
| source | <xsd:attribute name="SpartenCd" type="omds:SpartenCd_Type" use="optional"/> |
| type | restriction of xsd:string | ||||||
| properties |
|
||||||
| facets |
|
||||||
| source | <xsd:attribute name="SpartenErweiterung" use="optional"> <xsd:simpleType> <xsd:restriction base="xsd:string"> <xsd:maxLength value="10"/> </xsd:restriction> </xsd:simpleType> </xsd:attribute> |
| type | omds:Datum | |||||||||
| properties |
|
|||||||||
| facets |
|
|||||||||
| source | <xsd:attribute name="BuchDat" type="omds:Datum" use="required"/> |
| type | omds:Datum | |||||||||
| properties |
|
|||||||||
| facets |
|
|||||||||
| source | <xsd:attribute name="ProvVon" type="omds:Datum" use="optional"/> |
| type | omds:Datum | |||||||||
| properties |
|
|||||||||
| facets |
|
|||||||||
| source | <xsd:attribute name="ProvBis" type="omds:Datum" use="optional"/> |
| type | omds:ProvArtCd_Type | |||||||||||||||||||||||
| properties |
|
|||||||||||||||||||||||
| facets |
|
|||||||||||||||||||||||
| source | <xsd:attribute name="ProvArtCd" type="omds:ProvArtCd_Type" use="required"/> |
| type | restriction of xsd:string | ||||||
| properties |
|
||||||
| facets |
|
||||||
| source | <xsd:attribute name="ProvTxt" use="optional"> <xsd:simpleType> <xsd:restriction base="xsd:string"> <xsd:maxLength value="90"/> </xsd:restriction> </xsd:simpleType> </xsd:attribute> |
| type | omds:decimal | ||||||||||||
| properties |
|
||||||||||||
| facets |
|
||||||||||||
| source | <xsd:attribute name="ProvGrdlg" type="omds:decimal" use="optional"/> |
| type | omds:decimal | ||||||||||||
| properties |
|
||||||||||||
| facets |
|
||||||||||||
| source | <xsd:attribute name="ProvSatz" type="omds:decimal" use="optional"/> |
| type | omds:decimal | ||||||||||||
| properties |
|
||||||||||||
| facets |
|
||||||||||||
| source | <xsd:attribute name="ProvBetrag" type="omds:decimal" use="required"/> |
| type | omds:WaehrungsCd_Type | ||||||||||||||||||||||||||||||||||||||||||||||||||||||||||||||||||||||||||||||||||||||||||||||||||||||||||||||||||||||||||||||||||||||||||||||||||||||||||||||||||||||||||||||||||
| properties |
|
||||||||||||||||||||||||||||||||||||||||||||||||||||||||||||||||||||||||||||||||||||||||||||||||||||||||||||||||||||||||||||||||||||||||||||||||||||||||||||||||||||||||||||||||||
| facets |
|
||||||||||||||||||||||||||||||||||||||||||||||||||||||||||||||||||||||||||||||||||||||||||||||||||||||||||||||||||||||||||||||||||||||||||||||||||||||||||||||||||||||||||||||||||
| source | <xsd:attribute name="WaehrungsCd" type="omds:WaehrungsCd_Type" use="required"/> |
| type | restriction of xsd:string | ||||||
| properties |
|
||||||
| facets |
|
||||||
| source | <xsd:attribute name="ProvArtText" use="optional"> <xsd:simpleType> <xsd:restriction base="xsd:string"> <xsd:maxLength value="90"/> </xsd:restriction> </xsd:simpleType> </xsd:attribute> |
| type | omds:Polizzennr | |||||||||
| properties |
|
|||||||||
| facets |
|
|||||||||
| source | <xsd:attribute name="Vorpolizze" type="omds:Polizzennr" use="optional"/> |
| diagram | ![]() |
||||||||||||||||||||||||||||||||||||||||||||||||||||||
| namespace | urn:omds20 | ||||||||||||||||||||||||||||||||||||||||||||||||||||||
| children | omds:EL-Anzahl omds:EL-Betrag omds:EL-Bezugsberechtigung omds:EL-Einstufung omds:EL-Entscheidungsfrage omds:EL-Gewinnbeteiligung omds:EL-Grenzwert omds:EL-Index omds:EL-Identifizierung omds:EL-Klausel omds:EL-Objekt omds:EL-Praemienkorrektur omds:EL-Rente omds:EL-Selbstbehalt omds:EL-Steuer omds:EL-Text omds:EL-Versicherungssumme omds:EL-Zeitraum | ||||||||||||||||||||||||||||||||||||||||||||||||||||||
| used by |
|
||||||||||||||||||||||||||||||||||||||||||||||||||||||
| attributes |
|
||||||||||||||||||||||||||||||||||||||||||||||||||||||
| source | <xsd:complexType name="RISIKO_Type"> <xsd:sequence> <xsd:choice minOccurs="0" maxOccurs="unbounded"> <xsd:element ref="omds:EL-Anzahl"/> <xsd:element ref="omds:EL-Betrag"/> <xsd:element ref="omds:EL-Bezugsberechtigung"/> <xsd:element ref="omds:EL-Einstufung"/> <xsd:element ref="omds:EL-Entscheidungsfrage"/> <xsd:element ref="omds:EL-Gewinnbeteiligung"/> <xsd:element ref="omds:EL-Grenzwert"/> <xsd:element ref="omds:EL-Index"/> <xsd:element ref="omds:EL-Identifizierung"/> <xsd:element ref="omds:EL-Klausel"/> <xsd:element ref="omds:EL-Objekt"/> <xsd:element ref="omds:EL-Praemienkorrektur"/> <xsd:element ref="omds:EL-Rente"/> <xsd:element ref="omds:EL-Selbstbehalt"/> <xsd:element ref="omds:EL-Steuer"/> <xsd:element ref="omds:EL-Text"/> <xsd:element ref="omds:EL-Versicherungssumme"/> <xsd:element ref="omds:EL-Zeitraum"/> </xsd:choice> </xsd:sequence> <xsd:attribute name="RisikoLfnr" type="xsd:unsignedShort" use="required"/> <xsd:attribute name="ObjLfnr1" type="xsd:unsignedShort" use="prohibited"/> <xsd:attribute name="ObjLfnr2" type="xsd:unsignedShort" use="prohibited"/> <xsd:attribute name="ObjLfnr3" type="xsd:unsignedShort" use="prohibited"/> <xsd:attribute name="RisikoArtCd" type="omds:RisikoArtCd_Type" use="optional"/> <xsd:attribute name="RisikoBez" use="required"> <xsd:simpleType> <xsd:restriction base="xsd:string"> <xsd:maxLength value="80"/> <xsd:minLength value="1"/> </xsd:restriction> </xsd:simpleType> </xsd:attribute> <xsd:attribute name="PraemFristCd" type="omds:PraemFristCd_Type" use="optional"/> <xsd:attribute name="PraemieNto" type="omds:decimal" use="optional"/> </xsd:complexType> |
| type | xsd:unsignedShort | ||
| properties |
|
||
| source | <xsd:attribute name="RisikoLfnr" type="xsd:unsignedShort" use="required"/> |
| type | xsd:unsignedShort | ||
| properties |
|
||
| source | <xsd:attribute name="ObjLfnr1" type="xsd:unsignedShort" use="prohibited"/> |
| type | xsd:unsignedShort | ||
| properties |
|
||
| source | <xsd:attribute name="ObjLfnr2" type="xsd:unsignedShort" use="prohibited"/> |
| type | xsd:unsignedShort | ||
| properties |
|
||
| source | <xsd:attribute name="ObjLfnr3" type="xsd:unsignedShort" use="prohibited"/> |
| type | omds:RisikoArtCd_Type | ||||||||||||||||||||||||||||||||||||||||||||||||||||||||||||||||||||||||||||||||||||||||||||||||||||||||||||||||||||||||||||||||||||||||||||||||||||||||||||||||||||||||||||||||||||||||||||||||||||||||||||||||||||||||||||||||||||||||||||||||||||||||||||||||||||||||||||||||||||||||||||||||||||||||||||||||||||||||||||||||||||||||||||||||||||||||||||||||||||||||||||||||||||||||||||||||||||||||||||||||||||||||||||||||||||||||||||||||||||||||||||||||||||||||||||||||||||||||||||||||||||||||||||||||||||||||||||||||||||||||||||||||||||||||||||||||||||||||||||||||||||||||||||||||||||||||||||||||||||||||||||||||||||||||||||||||||||||||||||||||||||||||||||||||||||||||||||
| properties |
|
||||||||||||||||||||||||||||||||||||||||||||||||||||||||||||||||||||||||||||||||||||||||||||||||||||||||||||||||||||||||||||||||||||||||||||||||||||||||||||||||||||||||||||||||||||||||||||||||||||||||||||||||||||||||||||||||||||||||||||||||||||||||||||||||||||||||||||||||||||||||||||||||||||||||||||||||||||||||||||||||||||||||||||||||||||||||||||||||||||||||||||||||||||||||||||||||||||||||||||||||||||||||||||||||||||||||||||||||||||||||||||||||||||||||||||||||||||||||||||||||||||||||||||||||||||||||||||||||||||||||||||||||||||||||||||||||||||||||||||||||||||||||||||||||||||||||||||||||||||||||||||||||||||||||||||||||||||||||||||||||||||||||||||||||||||||||||||
| facets |
|
||||||||||||||||||||||||||||||||||||||||||||||||||||||||||||||||||||||||||||||||||||||||||||||||||||||||||||||||||||||||||||||||||||||||||||||||||||||||||||||||||||||||||||||||||||||||||||||||||||||||||||||||||||||||||||||||||||||||||||||||||||||||||||||||||||||||||||||||||||||||||||||||||||||||||||||||||||||||||||||||||||||||||||||||||||||||||||||||||||||||||||||||||||||||||||||||||||||||||||||||||||||||||||||||||||||||||||||||||||||||||||||||||||||||||||||||||||||||||||||||||||||||||||||||||||||||||||||||||||||||||||||||||||||||||||||||||||||||||||||||||||||||||||||||||||||||||||||||||||||||||||||||||||||||||||||||||||||||||||||||||||||||||||||||||||||||||||
| source | <xsd:attribute name="RisikoArtCd" type="omds:RisikoArtCd_Type" use="optional"/> |
| type | restriction of xsd:string | |||||||||
| properties |
|
|||||||||
| facets |
|
|||||||||
| source | <xsd:attribute name="RisikoBez" use="required"> <xsd:simpleType> <xsd:restriction base="xsd:string"> <xsd:maxLength value="80"/> <xsd:minLength value="1"/> </xsd:restriction> </xsd:simpleType> </xsd:attribute> |
| type | omds:PraemFristCd_Type | |||||||||||||
| properties |
|
|||||||||||||
| facets |
|
|||||||||||||
| source | <xsd:attribute name="PraemFristCd" type="omds:PraemFristCd_Type" use="optional"/> |
| type | omds:decimal | ||||||||||||
| properties |
|
||||||||||||
| facets |
|
||||||||||||
| source | <xsd:attribute name="PraemieNto" type="omds:decimal" use="optional"/> |
| diagram | ![]() |
||||||||||||||||||||||||||||||
| namespace | urn:omds20 | ||||||||||||||||||||||||||||||
| children | omds:GESCHAEDIGTES_OBJEKT omds:ZAHLUNG | ||||||||||||||||||||||||||||||
| used by |
|
||||||||||||||||||||||||||||||
| attributes |
|
||||||||||||||||||||||||||||||
| source | <xsd:complexType name="SCHADEN_BETEILIGTER_Type"> <xsd:sequence minOccurs="0"> <xsd:element ref="omds:GESCHAEDIGTES_OBJEKT" minOccurs="0" maxOccurs="unbounded"/> <xsd:element ref="omds:ZAHLUNG" minOccurs="0" maxOccurs="unbounded"/> </xsd:sequence> <xsd:attribute name="BetLfnr" type="xsd:unsignedShort" use="required"/> <xsd:attribute name="Personennr" type="omds:Personennr" use="optional"/> <xsd:attribute name="BetRolleCd" type="omds:BetRolleCd_Type" use="required"/> <xsd:attribute name="BetTxt" use="optional"> <xsd:simpleType> <xsd:restriction base="xsd:string"> <xsd:maxLength value="100"/> </xsd:restriction> </xsd:simpleType> </xsd:attribute> </xsd:complexType> |
| type | xsd:unsignedShort | ||
| properties |
|
||
| source | <xsd:attribute name="BetLfnr" type="xsd:unsignedShort" use="required"/> |
| type | omds:Personennr | |||||||||
| properties |
|
|||||||||
| facets |
|
|||||||||
| source | <xsd:attribute name="Personennr" type="omds:Personennr" use="optional"/> |
| type | omds:BetRolleCd_Type | |||||||||||||||||||||||||||||||||||||||||||||||||||||||||||||||||||||||||||||||||||
| properties |
|
|||||||||||||||||||||||||||||||||||||||||||||||||||||||||||||||||||||||||||||||||||
| facets |
|
|||||||||||||||||||||||||||||||||||||||||||||||||||||||||||||||||||||||||||||||||||
| source | <xsd:attribute name="BetRolleCd" type="omds:BetRolleCd_Type" use="required"/> |
| type | restriction of xsd:string | ||||||
| properties |
|
||||||
| facets |
|
||||||
| source | <xsd:attribute name="BetTxt" use="optional"> <xsd:simpleType> <xsd:restriction base="xsd:string"> <xsd:maxLength value="100"/> </xsd:restriction> </xsd:simpleType> </xsd:attribute> |
| diagram | ![]() |
||||||||||||||||||||||||||||||||||||||||||||||||||||||||||||||||||||||||||||||||||||||||||||||||||||||||||||||||||
| namespace | urn:omds20 | ||||||||||||||||||||||||||||||||||||||||||||||||||||||||||||||||||||||||||||||||||||||||||||||||||||||||||||||||||
| children | omds:EL-Anzahl omds:EL-Betrag omds:EL-Einstufung omds:EL-Entscheidungsfrage omds:EL-Polizzennummer omds:EL-Text omds:SCHADEN_BETEILIGTER | ||||||||||||||||||||||||||||||||||||||||||||||||||||||||||||||||||||||||||||||||||||||||||||||||||||||||||||||||||
| used by |
|
||||||||||||||||||||||||||||||||||||||||||||||||||||||||||||||||||||||||||||||||||||||||||||||||||||||||||||||||||
| attributes |
|
||||||||||||||||||||||||||||||||||||||||||||||||||||||||||||||||||||||||||||||||||||||||||||||||||||||||||||||||||
| source | <xsd:complexType name="SCHADEN_Type"> <xsd:sequence minOccurs="0"> <xsd:choice minOccurs="0" maxOccurs="unbounded"> <xsd:element ref="omds:EL-Anzahl"/> <xsd:element ref="omds:EL-Betrag"/> <xsd:element ref="omds:EL-Einstufung"/> <xsd:element ref="omds:EL-Entscheidungsfrage"/> <xsd:element ref="omds:EL-Polizzennummer"/> <xsd:element ref="omds:EL-Text"/> </xsd:choice> <xsd:element ref="omds:SCHADEN_BETEILIGTER" minOccurs="0" maxOccurs="unbounded"/> </xsd:sequence> <xsd:attribute name="Schadennr" type="omds:Schadennr" use="required"/> <xsd:attribute name="Polizzennr" type="omds:Polizzennr" use="required"/> <xsd:attribute name="VertragsID" type="omds:VertragsID" use="optional"/> <xsd:attribute name="Vermnr" type="omds:Vermnr" use="optional"/> <xsd:attribute name="VerbandSparteCd" type="omds:VerbandSparteCd_Type" use="optional"/> <xsd:attribute name="SpartenCd" type="omds:SpartenCd_Type" use="required"/> <xsd:attribute name="SpartenErweiterung" use="required"> <xsd:simpleType> <xsd:restriction base="xsd:string"> <xsd:maxLength value="10"/> <xsd:minLength value="1"/> </xsd:restriction> </xsd:simpleType> </xsd:attribute> <xsd:attribute name="Ereigniszpkt" type="omds:Datum-Zeit" use="required"/> <xsd:attribute name="Meldedat" type="omds:Datum" use="required"/> <xsd:attribute name="SchadUrsCd" type="omds:SchadUrsCd_Type" use="optional"/> <xsd:attribute name="SchadUrsTxt" use="optional"> <xsd:simpleType> <xsd:restriction base="xsd:string"> <xsd:maxLength value="40"/> </xsd:restriction> </xsd:simpleType> </xsd:attribute> <xsd:attribute name="VerschuldenCd" type="omds:VerschuldenCd_Type" use="optional"/> <xsd:attribute name="MalusWirksamKz" type="omds:Entsch2_Type" use="optional"/> <xsd:attribute name="BearbStandCd" type="omds:BearbStandCd_Type" use="required"/> <xsd:attribute name="ErledDat" type="omds:Datum" use="optional"/> <xsd:attribute name="SachbearbVU" use="optional"> <xsd:simpleType> <xsd:restriction base="xsd:string"> <xsd:maxLength value="30"/> </xsd:restriction> </xsd:simpleType> </xsd:attribute> <xsd:attribute name="LeistungGeschaetzt" type="omds:decimal" use="optional"/> <xsd:attribute name="WaehrungsCd" type="omds:WaehrungsCd_Type" use="required"/> </xsd:complexType> |
| type | omds:Schadennr | |||||||||
| properties |
|
|||||||||
| facets |
|
|||||||||
| source | <xsd:attribute name="Schadennr" type="omds:Schadennr" use="required"/> |
| type | omds:Polizzennr | |||||||||
| properties |
|
|||||||||
| facets |
|
|||||||||
| source | <xsd:attribute name="Polizzennr" type="omds:Polizzennr" use="required"/> |
| type | omds:VertragsID | |||||||||
| properties |
|
|||||||||
| facets |
|
|||||||||
| source | <xsd:attribute name="VertragsID" type="omds:VertragsID" use="optional"/> |
| type | omds:Vermnr | |||||||||
| properties |
|
|||||||||
| facets |
|
|||||||||
| source | <xsd:attribute name="Vermnr" type="omds:Vermnr" use="optional"/> |
| type | omds:VerbandSparteCd_Type | ||||||||||||||||||||||||||||||||||||||||||||||||||||||||||||||||||||||||||||||||||||||||||||||||||||||||||||||||||||||||||||||||||||||||||||||||||||||||||||||||||||||||||||||||||||||||||||||||||||||||||||||||||||||||||||||||||||||||||||||||||||||||||||||||||||||||||||||||||||||||||||||||||||||||||||||||||||||||||||||||||||||||||||||||||||||||||||||||||||||||||||||||
| properties |
|
||||||||||||||||||||||||||||||||||||||||||||||||||||||||||||||||||||||||||||||||||||||||||||||||||||||||||||||||||||||||||||||||||||||||||||||||||||||||||||||||||||||||||||||||||||||||||||||||||||||||||||||||||||||||||||||||||||||||||||||||||||||||||||||||||||||||||||||||||||||||||||||||||||||||||||||||||||||||||||||||||||||||||||||||||||||||||||||||||||||||||||||||
| facets |
|
||||||||||||||||||||||||||||||||||||||||||||||||||||||||||||||||||||||||||||||||||||||||||||||||||||||||||||||||||||||||||||||||||||||||||||||||||||||||||||||||||||||||||||||||||||||||||||||||||||||||||||||||||||||||||||||||||||||||||||||||||||||||||||||||||||||||||||||||||||||||||||||||||||||||||||||||||||||||||||||||||||||||||||||||||||||||||||||||||||||||||||||||
| source | <xsd:attribute name="VerbandSparteCd" type="omds:VerbandSparteCd_Type" use="optional"/> |
| type | omds:SpartenCd_Type | |||||||||||||||||||||||||||||||||||||||||||||||||||||||||||||||||||||||||||||||||||||||||||||||||||||||||||||||||||||||||||||||||||||||||||||||
| properties |
|
|||||||||||||||||||||||||||||||||||||||||||||||||||||||||||||||||||||||||||||||||||||||||||||||||||||||||||||||||||||||||||||||||||||||||||||||
| facets |
|
|||||||||||||||||||||||||||||||||||||||||||||||||||||||||||||||||||||||||||||||||||||||||||||||||||||||||||||||||||||||||||||||||||||||||||||||
| source | <xsd:attribute name="SpartenCd" type="omds:SpartenCd_Type" use="required"/> |
| type | restriction of xsd:string | |||||||||
| properties |
|
|||||||||
| facets |
|
|||||||||
| source | <xsd:attribute name="SpartenErweiterung" use="required"> <xsd:simpleType> <xsd:restriction base="xsd:string"> <xsd:maxLength value="10"/> <xsd:minLength value="1"/> </xsd:restriction> </xsd:simpleType> </xsd:attribute> |
| type | omds:Datum-Zeit | |||||||||
| properties |
|
|||||||||
| facets |
|
|||||||||
| source | <xsd:attribute name="Ereigniszpkt" type="omds:Datum-Zeit" use="required"/> |
| type | omds:Datum | |||||||||
| properties |
|
|||||||||
| facets |
|
|||||||||
| source | <xsd:attribute name="Meldedat" type="omds:Datum" use="required"/> |
| type | omds:SchadUrsCd_Type | |||||||||||||||||||||||||||||||||||||||||||||||||||||||||||||||||||||||||||||||||||||||||||||||||||||||||||||||||||||||||||||||||||||||||||||||||||||||||||||||||||||||||||||||||||||||||||||||||||||||||||
| properties |
|
|||||||||||||||||||||||||||||||||||||||||||||||||||||||||||||||||||||||||||||||||||||||||||||||||||||||||||||||||||||||||||||||||||||||||||||||||||||||||||||||||||||||||||||||||||||||||||||||||||||||||||
| facets |
|
|||||||||||||||||||||||||||||||||||||||||||||||||||||||||||||||||||||||||||||||||||||||||||||||||||||||||||||||||||||||||||||||||||||||||||||||||||||||||||||||||||||||||||||||||||||||||||||||||||||||||||
| source | <xsd:attribute name="SchadUrsCd" type="omds:SchadUrsCd_Type" use="optional"/> |
| type | restriction of xsd:string | ||||||
| properties |
|
||||||
| facets |
|
||||||
| source | <xsd:attribute name="SchadUrsTxt" use="optional"> <xsd:simpleType> <xsd:restriction base="xsd:string"> <xsd:maxLength value="40"/> </xsd:restriction> </xsd:simpleType> </xsd:attribute> |
| type | omds:VerschuldenCd_Type | ||||||||||||||||||||||||||||
| properties |
|
||||||||||||||||||||||||||||
| facets |
|
||||||||||||||||||||||||||||
| source | <xsd:attribute name="VerschuldenCd" type="omds:VerschuldenCd_Type" use="optional"/> |
| type | omds:Entsch2_Type | |||||||||||||||
| properties |
|
|||||||||||||||
| facets |
|
|||||||||||||||
| source | <xsd:attribute name="MalusWirksamKz" type="omds:Entsch2_Type" use="optional"/> |
| type | omds:BearbStandCd_Type | |||||||||||||||||||||||||||||||||
| properties |
|
|||||||||||||||||||||||||||||||||
| facets |
|
|||||||||||||||||||||||||||||||||
| source | <xsd:attribute name="BearbStandCd" type="omds:BearbStandCd_Type" use="required"/> |
| type | omds:Datum | |||||||||
| properties |
|
|||||||||
| facets |
|
|||||||||
| source | <xsd:attribute name="ErledDat" type="omds:Datum" use="optional"/> |
| type | restriction of xsd:string | ||||||
| properties |
|
||||||
| facets |
|
||||||
| source | <xsd:attribute name="SachbearbVU" use="optional"> <xsd:simpleType> <xsd:restriction base="xsd:string"> <xsd:maxLength value="30"/> </xsd:restriction> </xsd:simpleType> </xsd:attribute> |
| type | omds:decimal | ||||||||||||
| properties |
|
||||||||||||
| facets |
|
||||||||||||
| source | <xsd:attribute name="LeistungGeschaetzt" type="omds:decimal" use="optional"/> |
| type | omds:WaehrungsCd_Type | ||||||||||||||||||||||||||||||||||||||||||||||||||||||||||||||||||||||||||||||||||||||||||||||||||||||||||||||||||||||||||||||||||||||||||||||||||||||||||||||||||||||||||||||||||
| properties |
|
||||||||||||||||||||||||||||||||||||||||||||||||||||||||||||||||||||||||||||||||||||||||||||||||||||||||||||||||||||||||||||||||||||||||||||||||||||||||||||||||||||||||||||||||||
| facets |
|
||||||||||||||||||||||||||||||||||||||||||||||||||||||||||||||||||||||||||||||||||||||||||||||||||||||||||||||||||||||||||||||||||||||||||||||||||||||||||||||||||||||||||||||||||
| source | <xsd:attribute name="WaehrungsCd" type="omds:WaehrungsCd_Type" use="required"/> |
| diagram | ![]() |
||||||||||||||||||||||||
| namespace | urn:omds20 | ||||||||||||||||||||||||
| used by |
|
||||||||||||||||||||||||
| attributes |
|
||||||||||||||||||||||||
| source | <xsd:complexType name="SONSTIGE_PERSON_Type"> <xsd:attribute name="Name" use="required"> <xsd:simpleType> <xsd:restriction base="xsd:string"> <xsd:maxLength value="120"/> <xsd:minLength value="1"/> </xsd:restriction> </xsd:simpleType> </xsd:attribute> <xsd:attribute name="Kurzname" use="optional"> <xsd:simpleType> <xsd:restriction base="xsd:string"> <xsd:maxLength value="15"/> </xsd:restriction> </xsd:simpleType> </xsd:attribute> <xsd:attribute name="SonstPersArtCd" type="omds:SonstPersArtCd_Type" use="required"/> </xsd:complexType> |
| type | restriction of xsd:string | |||||||||
| properties |
|
|||||||||
| facets |
|
|||||||||
| source | <xsd:attribute name="Name" use="required"> <xsd:simpleType> <xsd:restriction base="xsd:string"> <xsd:maxLength value="120"/> <xsd:minLength value="1"/> </xsd:restriction> </xsd:simpleType> </xsd:attribute> |
| type | restriction of xsd:string | ||||||
| properties |
|
||||||
| facets |
|
||||||
| source | <xsd:attribute name="Kurzname" use="optional"> <xsd:simpleType> <xsd:restriction base="xsd:string"> <xsd:maxLength value="15"/> </xsd:restriction> </xsd:simpleType> </xsd:attribute> |
| type | omds:SonstPersArtCd_Type | |||||||||||||||||||||||||||||||||||||||||||
| properties |
|
|||||||||||||||||||||||||||||||||||||||||||
| facets |
|
|||||||||||||||||||||||||||||||||||||||||||
| source | <xsd:attribute name="SonstPersArtCd" type="omds:SonstPersArtCd_Type" use="required"/> |
| diagram | ![]() |
||||||||||||||||||||||||||||||||||||||||||||||||||||||||||||||||||||||||||||||||||||||||||
| namespace | urn:omds20 | ||||||||||||||||||||||||||||||||||||||||||||||||||||||||||||||||||||||||||||||||||||||||||
| children | omds:EL-Anzahl omds:EL-Betrag omds:EL-Bezugsberechtigung omds:EL-Einstufung omds:EL-Entscheidungsfrage omds:EL-Gewinnbeteiligung omds:EL-Grenzwert omds:EL-Index omds:EL-Klausel omds:EL-Praemienkorrektur omds:EL-Rente omds:EL-Selbstbehalt omds:EL-Steuer omds:EL-Text omds:EL-Zeitraum omds:RISIKO | ||||||||||||||||||||||||||||||||||||||||||||||||||||||||||||||||||||||||||||||||||||||||||
| used by |
|
||||||||||||||||||||||||||||||||||||||||||||||||||||||||||||||||||||||||||||||||||||||||||
| attributes |
|
||||||||||||||||||||||||||||||||||||||||||||||||||||||||||||||||||||||||||||||||||||||||||
| source | <xsd:complexType name="SPARTE_Type"> <xsd:sequence> <xsd:choice minOccurs="0" maxOccurs="unbounded"> <xsd:element ref="omds:EL-Anzahl"/> <xsd:element ref="omds:EL-Betrag"/> <xsd:element ref="omds:EL-Bezugsberechtigung"/> <xsd:element ref="omds:EL-Einstufung"/> <xsd:element ref="omds:EL-Entscheidungsfrage"/> <xsd:element ref="omds:EL-Gewinnbeteiligung"/> <xsd:element ref="omds:EL-Grenzwert"/> <xsd:element ref="omds:EL-Index"/> <xsd:element ref="omds:EL-Klausel"/> <xsd:element ref="omds:EL-Praemienkorrektur"/> <xsd:element ref="omds:EL-Rente"/> <xsd:element ref="omds:EL-Selbstbehalt"/> <xsd:element ref="omds:EL-Steuer"/> <xsd:element ref="omds:EL-Text"/> <xsd:element ref="omds:EL-Zeitraum"/> </xsd:choice> <xsd:element ref="omds:RISIKO" maxOccurs="unbounded"/> </xsd:sequence> <xsd:attribute name="SpartenCd" type="omds:SpartenCd_Type" use="required"/> <xsd:attribute name="SpartenErweiterung" use="required"> <xsd:simpleType> <xsd:restriction base="xsd:string"> <xsd:maxLength value="10"/> <xsd:minLength value="1"/> </xsd:restriction> </xsd:simpleType> </xsd:attribute> <xsd:attribute name="SpartenID" use="optional"> <xsd:simpleType> <xsd:restriction base="xsd:string"> <xsd:maxLength value="40"/> </xsd:restriction> </xsd:simpleType> </xsd:attribute> <xsd:attribute name="VerbandSparteCd" type="omds:VerbandSparteCd_Type" use="required"/> <xsd:attribute name="Spartentxt" use="optional"> <xsd:simpleType> <xsd:restriction base="xsd:string"> <xsd:maxLength value="80"/> </xsd:restriction> </xsd:simpleType> </xsd:attribute> <xsd:attribute name="SpartenBeg" type="omds:Datum" use="optional"/> <xsd:attribute name="SpartenEnd" type="omds:Datum" use="optional"/> <xsd:attribute name="StatusCd" type="omds:StatusCd_Type" use="optional"/> <xsd:attribute name="HauptTarifBez" use="optional"> <xsd:simpleType> <xsd:restriction base="xsd:string"> <xsd:maxLength value="25"/> <xsd:minLength value="1"/> </xsd:restriction> </xsd:simpleType> </xsd:attribute> <xsd:attribute name="SichergKz" type="omds:Entsch2_Type" use="optional"/> <xsd:attribute name="DirBeteiligtKz" type="omds:Entsch3_Type" use="optional"/> <xsd:attribute name="SondervereinbarungKz" type="omds:Entsch3_Type" use="optional"/> <xsd:attribute name="PraemieNtoSp" type="omds:decimal" use="required"/> <xsd:attribute name="PraemieBtoSp" type="omds:decimal" use="required"/> </xsd:complexType> |
| type | omds:SpartenCd_Type | |||||||||||||||||||||||||||||||||||||||||||||||||||||||||||||||||||||||||||||||||||||||||||||||||||||||||||||||||||||||||||||||||||||||||||||||
| properties |
|
|||||||||||||||||||||||||||||||||||||||||||||||||||||||||||||||||||||||||||||||||||||||||||||||||||||||||||||||||||||||||||||||||||||||||||||||
| facets |
|
|||||||||||||||||||||||||||||||||||||||||||||||||||||||||||||||||||||||||||||||||||||||||||||||||||||||||||||||||||||||||||||||||||||||||||||||
| source | <xsd:attribute name="SpartenCd" type="omds:SpartenCd_Type" use="required"/> |
| type | restriction of xsd:string | |||||||||
| properties |
|
|||||||||
| facets |
|
|||||||||
| source | <xsd:attribute name="SpartenErweiterung" use="required"> <xsd:simpleType> <xsd:restriction base="xsd:string"> <xsd:maxLength value="10"/> <xsd:minLength value="1"/> </xsd:restriction> </xsd:simpleType> </xsd:attribute> |
| type | restriction of xsd:string | ||||||
| properties |
|
||||||
| facets |
|
||||||
| source | <xsd:attribute name="SpartenID" use="optional"> <xsd:simpleType> <xsd:restriction base="xsd:string"> <xsd:maxLength value="40"/> </xsd:restriction> </xsd:simpleType> </xsd:attribute> |
| type | omds:VerbandSparteCd_Type | ||||||||||||||||||||||||||||||||||||||||||||||||||||||||||||||||||||||||||||||||||||||||||||||||||||||||||||||||||||||||||||||||||||||||||||||||||||||||||||||||||||||||||||||||||||||||||||||||||||||||||||||||||||||||||||||||||||||||||||||||||||||||||||||||||||||||||||||||||||||||||||||||||||||||||||||||||||||||||||||||||||||||||||||||||||||||||||||||||||||||||||||||
| properties |
|
||||||||||||||||||||||||||||||||||||||||||||||||||||||||||||||||||||||||||||||||||||||||||||||||||||||||||||||||||||||||||||||||||||||||||||||||||||||||||||||||||||||||||||||||||||||||||||||||||||||||||||||||||||||||||||||||||||||||||||||||||||||||||||||||||||||||||||||||||||||||||||||||||||||||||||||||||||||||||||||||||||||||||||||||||||||||||||||||||||||||||||||||
| facets |
|
||||||||||||||||||||||||||||||||||||||||||||||||||||||||||||||||||||||||||||||||||||||||||||||||||||||||||||||||||||||||||||||||||||||||||||||||||||||||||||||||||||||||||||||||||||||||||||||||||||||||||||||||||||||||||||||||||||||||||||||||||||||||||||||||||||||||||||||||||||||||||||||||||||||||||||||||||||||||||||||||||||||||||||||||||||||||||||||||||||||||||||||||
| source | <xsd:attribute name="VerbandSparteCd" type="omds:VerbandSparteCd_Type" use="required"/> |
| type | restriction of xsd:string | ||||||
| properties |
|
||||||
| facets |
|
||||||
| source | <xsd:attribute name="Spartentxt" use="optional"> <xsd:simpleType> <xsd:restriction base="xsd:string"> <xsd:maxLength value="80"/> </xsd:restriction> </xsd:simpleType> </xsd:attribute> |
| type | omds:Datum | |||||||||
| properties |
|
|||||||||
| facets |
|
|||||||||
| source | <xsd:attribute name="SpartenBeg" type="omds:Datum" use="optional"/> |
| type | omds:Datum | |||||||||
| properties |
|
|||||||||
| facets |
|
|||||||||
| source | <xsd:attribute name="SpartenEnd" type="omds:Datum" use="optional"/> |
| type | omds:StatusCd_Type | |||||||||||||||||||||||
| properties |
|
|||||||||||||||||||||||
| facets |
|
|||||||||||||||||||||||
| source | <xsd:attribute name="StatusCd" type="omds:StatusCd_Type" use="optional"/> |
| type | restriction of xsd:string | |||||||||
| properties |
|
|||||||||
| facets |
|
|||||||||
| source | <xsd:attribute name="HauptTarifBez" use="optional"> <xsd:simpleType> <xsd:restriction base="xsd:string"> <xsd:maxLength value="25"/> <xsd:minLength value="1"/> </xsd:restriction> </xsd:simpleType> </xsd:attribute> |
| type | omds:Entsch2_Type | |||||||||||||||
| properties |
|
|||||||||||||||
| facets |
|
|||||||||||||||
| source | <xsd:attribute name="SichergKz" type="omds:Entsch2_Type" use="optional"/> |
| type | omds:Entsch3_Type | ||||||||||||||||||||||||
| properties |
|
||||||||||||||||||||||||
| facets |
|
||||||||||||||||||||||||
| source | <xsd:attribute name="DirBeteiligtKz" type="omds:Entsch3_Type" use="optional"/> |
| type | omds:Entsch3_Type | ||||||||||||||||||||||||
| properties |
|
||||||||||||||||||||||||
| facets |
|
||||||||||||||||||||||||
| source | <xsd:attribute name="SondervereinbarungKz" type="omds:Entsch3_Type" use="optional"/> |
| type | omds:decimal | ||||||||||||
| properties |
|
||||||||||||
| facets |
|
||||||||||||
| source | <xsd:attribute name="PraemieNtoSp" type="omds:decimal" use="required"/> |
| type | omds:decimal | ||||||||||||
| properties |
|
||||||||||||
| facets |
|
||||||||||||
| source | <xsd:attribute name="PraemieBtoSp" type="omds:decimal" use="required"/> |
| diagram | ![]() |
||||||||||||||||||||||||||||||||||||||||||||||||||||||||||||||||||||||||||||||||||||||||||||||||||||||||||||||||||||||||||||||||||||||||||||||||
| namespace | urn:omds20 | ||||||||||||||||||||||||||||||||||||||||||||||||||||||||||||||||||||||||||||||||||||||||||||||||||||||||||||||||||||||||||||||||||||||||||||||||
| used by |
|
||||||||||||||||||||||||||||||||||||||||||||||||||||||||||||||||||||||||||||||||||||||||||||||||||||||||||||||||||||||||||||||||||||||||||||||||
| attributes |
|
||||||||||||||||||||||||||||||||||||||||||||||||||||||||||||||||||||||||||||||||||||||||||||||||||||||||||||||||||||||||||||||||||||||||||||||||
| source | <xsd:complexType name="VERS_KFZ_Type"> <xsd:attribute name="FzgArtCd" type="omds:FzgArtCd_Type" use="required"/> <xsd:attribute name="Marke" use="required"> <xsd:simpleType> <xsd:restriction base="xsd:string"> <xsd:maxLength value="40"/> <xsd:minLength value="1"/> </xsd:restriction> </xsd:simpleType> </xsd:attribute> <xsd:attribute name="Handelsbez" use="optional"> <xsd:simpleType> <xsd:restriction base="xsd:string"> <xsd:maxLength value="30"/> <xsd:minLength value="1"/> </xsd:restriction> </xsd:simpleType> </xsd:attribute> <xsd:attribute name="TypVarVer" use="optional"> <xsd:simpleType> <xsd:restriction base="xsd:string"> <xsd:maxLength value="20"/> <xsd:minLength value="1"/> </xsd:restriction> </xsd:simpleType> </xsd:attribute> <xsd:attribute name="Leasingkz" type="omds:Entsch2_Type" use="optional"/> <xsd:attribute name="Modelljahr" type="xsd:unsignedShort" use="optional"/> <xsd:attribute name="Leistung" type="xsd:unsignedShort" use="optional"/> <xsd:attribute name="Plaetze" type="xsd:unsignedShort" use="optional"/> <xsd:attribute name="Nutzlast" use="optional"> <xsd:simpleType> <xsd:restriction base="xsd:decimal"> <xsd:totalDigits value="6"/> <xsd:fractionDigits value="0"/> </xsd:restriction> </xsd:simpleType> </xsd:attribute> <xsd:attribute name="Hubraum" type="xsd:unsignedShort" use="optional"/> <xsd:attribute name="AntriebsArtCd" type="omds:AntriebsArtCd_Type" use="required"/> <xsd:attribute name="Katkz" type="omds:Entsch3_Type" use="required"/> <xsd:attribute name="ABSKz" type="omds:Entsch2_Type" use="optional"/> <xsd:attribute name="CO2_Ausstoss" type="xsd:unsignedShort" use="optional"/> <xsd:attribute name="Fahrgestnr" use="required"> <xsd:simpleType> <xsd:restriction base="xsd:string"> <xsd:maxLength value="20"/> <xsd:minLength value="1"/> </xsd:restriction> </xsd:simpleType> </xsd:attribute> <xsd:attribute name="Motornr" use="optional"> <xsd:simpleType> <xsd:restriction base="xsd:string"> <xsd:maxLength value="20"/> <xsd:minLength value="1"/> </xsd:restriction> </xsd:simpleType> </xsd:attribute> <xsd:attribute name="NatCode" use="optional"> <xsd:simpleType> <xsd:restriction base="xsd:string"> <xsd:minLength value="1"/> <xsd:maxLength value="26"/> </xsd:restriction> </xsd:simpleType> </xsd:attribute> <xsd:attribute name="VerwendzweckCd" type="omds:VerwendzweckCd_Type" use="optional"/> <xsd:attribute name="Erstzulassdat" type="omds:Datum" use="optional"/> <xsd:attribute name="LandesCd" type="omds:LandesCd_Type" use="optional"/> <xsd:attribute name="Pol_Kennz" use="optional"> <xsd:simpleType> <xsd:restriction base="xsd:string"> <xsd:maxLength value="12"/> <xsd:minLength value="1"/> </xsd:restriction> </xsd:simpleType> </xsd:attribute> <xsd:attribute name="Eigengew" use="optional"> <xsd:simpleType> <xsd:restriction base="xsd:decimal"> <xsd:totalDigits value="6"/> <xsd:fractionDigits value="0"/> </xsd:restriction> </xsd:simpleType> </xsd:attribute> <xsd:attribute name="HzulGesgew" use="optional"> <xsd:simpleType> <xsd:restriction base="xsd:decimal"> <xsd:totalDigits value="6"/> <xsd:fractionDigits value="0"/> </xsd:restriction> </xsd:simpleType> </xsd:attribute> </xsd:complexType> |
| type | omds:FzgArtCd_Type | |||||||||||||||||||||||||||||||||||||||||||||||||||||
| properties |
|
|||||||||||||||||||||||||||||||||||||||||||||||||||||
| facets |
|
|||||||||||||||||||||||||||||||||||||||||||||||||||||
| source | <xsd:attribute name="FzgArtCd" type="omds:FzgArtCd_Type" use="required"/> |
| type | restriction of xsd:string | |||||||||
| properties |
|
|||||||||
| facets |
|
|||||||||
| source | <xsd:attribute name="Marke" use="required"> <xsd:simpleType> <xsd:restriction base="xsd:string"> <xsd:maxLength value="40"/> <xsd:minLength value="1"/> </xsd:restriction> </xsd:simpleType> </xsd:attribute> |
| type | restriction of xsd:string | |||||||||
| properties |
|
|||||||||
| facets |
|
|||||||||
| source | <xsd:attribute name="Handelsbez" use="optional"> <xsd:simpleType> <xsd:restriction base="xsd:string"> <xsd:maxLength value="30"/> <xsd:minLength value="1"/> </xsd:restriction> </xsd:simpleType> </xsd:attribute> |
| type | restriction of xsd:string | |||||||||
| properties |
|
|||||||||
| facets |
|
|||||||||
| source | <xsd:attribute name="TypVarVer" use="optional"> <xsd:simpleType> <xsd:restriction base="xsd:string"> <xsd:maxLength value="20"/> <xsd:minLength value="1"/> </xsd:restriction> </xsd:simpleType> </xsd:attribute> |
| type | omds:Entsch2_Type | |||||||||||||||
| properties |
|
|||||||||||||||
| facets |
|
|||||||||||||||
| source | <xsd:attribute name="Leasingkz" type="omds:Entsch2_Type" use="optional"/> |
| type | xsd:unsignedShort | ||
| properties |
|
||
| source | <xsd:attribute name="Modelljahr" type="xsd:unsignedShort" use="optional"/> |
| type | xsd:unsignedShort | ||
| properties |
|
||
| source | <xsd:attribute name="Leistung" type="xsd:unsignedShort" use="optional"/> |
| type | xsd:unsignedShort | ||
| properties |
|
||
| source | <xsd:attribute name="Plaetze" type="xsd:unsignedShort" use="optional"/> |
| type | restriction of xsd:decimal | |||||||||
| properties |
|
|||||||||
| facets |
|
|||||||||
| source | <xsd:attribute name="Nutzlast" use="optional"> <xsd:simpleType> <xsd:restriction base="xsd:decimal"> <xsd:totalDigits value="6"/> <xsd:fractionDigits value="0"/> </xsd:restriction> </xsd:simpleType> </xsd:attribute> |
| type | xsd:unsignedShort | ||
| properties |
|
||
| source | <xsd:attribute name="Hubraum" type="xsd:unsignedShort" use="optional"/> |
| type | omds:AntriebsArtCd_Type | |||||||||||||||||||||||||||||||||||||||||||||||||||||||||||||||||||||||||||||||||||||||||||||||||||||||||||||||||||||||||||||||||||||||||||||||||||||||||
| properties |
|
|||||||||||||||||||||||||||||||||||||||||||||||||||||||||||||||||||||||||||||||||||||||||||||||||||||||||||||||||||||||||||||||||||||||||||||||||||||||||
| facets |
|
|||||||||||||||||||||||||||||||||||||||||||||||||||||||||||||||||||||||||||||||||||||||||||||||||||||||||||||||||||||||||||||||||||||||||||||||||||||||||
| source | <xsd:attribute name="AntriebsArtCd" type="omds:AntriebsArtCd_Type" use="required"/> |
| type | omds:Entsch3_Type | ||||||||||||||||||||||||
| properties |
|
||||||||||||||||||||||||
| facets |
|
||||||||||||||||||||||||
| source | <xsd:attribute name="Katkz" type="omds:Entsch3_Type" use="required"/> |
| type | omds:Entsch2_Type | |||||||||||||||
| properties |
|
|||||||||||||||
| facets |
|
|||||||||||||||
| source | <xsd:attribute name="ABSKz" type="omds:Entsch2_Type" use="optional"/> |
| type | xsd:unsignedShort | ||
| properties |
|
||
| source | <xsd:attribute name="CO2_Ausstoss" type="xsd:unsignedShort" use="optional"/> |
| type | restriction of xsd:string | |||||||||
| properties |
|
|||||||||
| facets |
|
|||||||||
| source | <xsd:attribute name="Fahrgestnr" use="required"> <xsd:simpleType> <xsd:restriction base="xsd:string"> <xsd:maxLength value="20"/> <xsd:minLength value="1"/> </xsd:restriction> </xsd:simpleType> </xsd:attribute> |
| type | restriction of xsd:string | |||||||||
| properties |
|
|||||||||
| facets |
|
|||||||||
| source | <xsd:attribute name="Motornr" use="optional"> <xsd:simpleType> <xsd:restriction base="xsd:string"> <xsd:maxLength value="20"/> <xsd:minLength value="1"/> </xsd:restriction> </xsd:simpleType> </xsd:attribute> |
| type | restriction of xsd:string | |||||||||
| properties |
|
|||||||||
| facets |
|
|||||||||
| source | <xsd:attribute name="NatCode" use="optional"> <xsd:simpleType> <xsd:restriction base="xsd:string"> <xsd:minLength value="1"/> <xsd:maxLength value="26"/> </xsd:restriction> </xsd:simpleType> </xsd:attribute> |
| type | omds:VerwendzweckCd_Type | |||||||||||||||||||||||||||||||||||||||||||||||||||||||||||||||||||||||||||||||||||||||||||||||||||||||||||||||||||||||||||||||||||||||||||||||||||||||||||||||||||||||||||||
| properties |
|
|||||||||||||||||||||||||||||||||||||||||||||||||||||||||||||||||||||||||||||||||||||||||||||||||||||||||||||||||||||||||||||||||||||||||||||||||||||||||||||||||||||||||||||
| facets |
|
|||||||||||||||||||||||||||||||||||||||||||||||||||||||||||||||||||||||||||||||||||||||||||||||||||||||||||||||||||||||||||||||||||||||||||||||||||||||||||||||||||||||||||||
| source | <xsd:attribute name="VerwendzweckCd" type="omds:VerwendzweckCd_Type" use="optional"/> |
| type | omds:Datum | |||||||||
| properties |
|
|||||||||
| facets |
|
|||||||||
| source | <xsd:attribute name="Erstzulassdat" type="omds:Datum" use="optional"/> |
| type | omds:LandesCd_Type | ||||||||||||||||||||||||||||||||||||||||||||||||||||||||||||||||||||||||||||||||||||||||||||||||||||||||||||||||||||||||||||||||||||||||||||||||||||||||||||||||||||||||||||||||||||||||||||||||||||||||||||||||||||||||||||||||||||||||||||||||||||||||||||||||||||||||||||||||||||||||||||||||||||||||||||||||||||||||||||||||||||||||||||||||||||||||||||||||||||||||||||||||||||||||||||||||||||||||||||||||||||||||||||||||||||||||||||||||||||||||||||||||||||||||||||||||||||||||||||||||||||||||||||||||||||||||||||||||||||||||||||||||||||||||||||||||||||||||||||||||||||||||||||||||||||||||||||||||||||||||||||||||||||||||||||||||||||||||||||||||||||||||||||||||||||||||||||||||||||||||||||||||||||||||||||||||||||||||||||||||||||||||||||||||||||||||||||||||||||||||||||||||||||||||||||||||||||||||||||||||||||||||||||||||||||||||||||||||||||||||||||||||||||||||||||||||||||||||||||||||||||||||||||||||||||||||||||||||||||||||||||||||||||||||||||||||||||||||||||||||||||||||||||||||||||||||||||||||||||||
| properties |
|
||||||||||||||||||||||||||||||||||||||||||||||||||||||||||||||||||||||||||||||||||||||||||||||||||||||||||||||||||||||||||||||||||||||||||||||||||||||||||||||||||||||||||||||||||||||||||||||||||||||||||||||||||||||||||||||||||||||||||||||||||||||||||||||||||||||||||||||||||||||||||||||||||||||||||||||||||||||||||||||||||||||||||||||||||||||||||||||||||||||||||||||||||||||||||||||||||||||||||||||||||||||||||||||||||||||||||||||||||||||||||||||||||||||||||||||||||||||||||||||||||||||||||||||||||||||||||||||||||||||||||||||||||||||||||||||||||||||||||||||||||||||||||||||||||||||||||||||||||||||||||||||||||||||||||||||||||||||||||||||||||||||||||||||||||||||||||||||||||||||||||||||||||||||||||||||||||||||||||||||||||||||||||||||||||||||||||||||||||||||||||||||||||||||||||||||||||||||||||||||||||||||||||||||||||||||||||||||||||||||||||||||||||||||||||||||||||||||||||||||||||||||||||||||||||||||||||||||||||||||||||||||||||||||||||||||||||||||||||||||||||||||||||||||||||||||||||||||||||||||
| facets |
|
||||||||||||||||||||||||||||||||||||||||||||||||||||||||||||||||||||||||||||||||||||||||||||||||||||||||||||||||||||||||||||||||||||||||||||||||||||||||||||||||||||||||||||||||||||||||||||||||||||||||||||||||||||||||||||||||||||||||||||||||||||||||||||||||||||||||||||||||||||||||||||||||||||||||||||||||||||||||||||||||||||||||||||||||||||||||||||||||||||||||||||||||||||||||||||||||||||||||||||||||||||||||||||||||||||||||||||||||||||||||||||||||||||||||||||||||||||||||||||||||||||||||||||||||||||||||||||||||||||||||||||||||||||||||||||||||||||||||||||||||||||||||||||||||||||||||||||||||||||||||||||||||||||||||||||||||||||||||||||||||||||||||||||||||||||||||||||||||||||||||||||||||||||||||||||||||||||||||||||||||||||||||||||||||||||||||||||||||||||||||||||||||||||||||||||||||||||||||||||||||||||||||||||||||||||||||||||||||||||||||||||||||||||||||||||||||||||||||||||||||||||||||||||||||||||||||||||||||||||||||||||||||||||||||||||||||||||||||||||||||||||||||||||||||||||||||||||||||||||||
| source | <xsd:attribute name="LandesCd" type="omds:LandesCd_Type" use="optional"/> |
| type | restriction of xsd:string | |||||||||
| properties |
|
|||||||||
| facets |
|
|||||||||
| source | <xsd:attribute name="Pol_Kennz" use="optional"> <xsd:simpleType> <xsd:restriction base="xsd:string"> <xsd:maxLength value="12"/> <xsd:minLength value="1"/> </xsd:restriction> </xsd:simpleType> </xsd:attribute> |
| type | restriction of xsd:decimal | |||||||||
| properties |
|
|||||||||
| facets |
|
|||||||||
| source | <xsd:attribute name="Eigengew" use="optional"> <xsd:simpleType> <xsd:restriction base="xsd:decimal"> <xsd:totalDigits value="6"/> <xsd:fractionDigits value="0"/> </xsd:restriction> </xsd:simpleType> </xsd:attribute> |
| type | restriction of xsd:decimal | |||||||||
| properties |
|
|||||||||
| facets |
|
|||||||||
| source | <xsd:attribute name="HzulGesgew" use="optional"> <xsd:simpleType> <xsd:restriction base="xsd:decimal"> <xsd:totalDigits value="6"/> <xsd:fractionDigits value="0"/> </xsd:restriction> </xsd:simpleType> </xsd:attribute> |
| diagram | ![]() |
||||||||||||||||||
| namespace | urn:omds20 | ||||||||||||||||||
| children | omds:VERS_PERSON omds:VERS_KFZ omds:VERS_SACHE omds:EL-Anzahl omds:EL-Betrag omds:EL-Einstufung omds:EL-Entscheidungsfrage omds:EL-Identifizierung omds:EL-Grenzwert omds:EL-Text | ||||||||||||||||||
| used by |
|
||||||||||||||||||
| attributes |
|
||||||||||||||||||
| source | <xsd:complexType name="VERS_OBJEKT_Type"> <xsd:sequence> <xsd:choice minOccurs="0"> <xsd:element ref="omds:VERS_PERSON"/> <xsd:element ref="omds:VERS_KFZ"/> <xsd:element ref="omds:VERS_SACHE"/> </xsd:choice> <xsd:choice minOccurs="0" maxOccurs="unbounded"> <xsd:element ref="omds:EL-Anzahl"/> <xsd:element ref="omds:EL-Betrag"/> <xsd:element ref="omds:EL-Einstufung"/> <xsd:element ref="omds:EL-Entscheidungsfrage"/> <xsd:element ref="omds:EL-Identifizierung"/> <xsd:element ref="omds:EL-Grenzwert"/> <xsd:element ref="omds:EL-Text"/> </xsd:choice> </xsd:sequence> <xsd:attribute name="ObjLfnr" type="xsd:unsignedShort" use="required"/> <xsd:attribute name="VersObjTxt" use="optional"> <xsd:simpleType> <xsd:restriction base="xsd:string"> <xsd:maxLength value="100"/> </xsd:restriction> </xsd:simpleType> </xsd:attribute> </xsd:complexType> |
| type | xsd:unsignedShort | ||
| properties |
|
||
| source | <xsd:attribute name="ObjLfnr" type="xsd:unsignedShort" use="required"/> |
| type | restriction of xsd:string | ||||||
| properties |
|
||||||
| facets |
|
||||||
| source | <xsd:attribute name="VersObjTxt" use="optional"> <xsd:simpleType> <xsd:restriction base="xsd:string"> <xsd:maxLength value="100"/> </xsd:restriction> </xsd:simpleType> </xsd:attribute> |
| diagram | ![]() |
||||||||||||
| namespace | urn:omds20 | ||||||||||||
| used by |
|
||||||||||||
| attributes |
|
||||||||||||
| source | <xsd:complexType name="VERS_PERSON_Type"> <xsd:attribute name="Personennr" type="omds:Personennr" use="required"/> </xsd:complexType> |
| type | omds:Personennr | |||||||||
| properties |
|
|||||||||
| facets |
|
|||||||||
| source | <xsd:attribute name="Personennr" type="omds:Personennr" use="required"/> |
| diagram | ![]() |
||||||||||||||||||||||||||||||||||||||||||||||||||||||||||||||||||||||||||||||||||||||||||||||||||||||||||||||||||||||||||||||||||||||
| namespace | urn:omds20 | ||||||||||||||||||||||||||||||||||||||||||||||||||||||||||||||||||||||||||||||||||||||||||||||||||||||||||||||||||||||||||||||||||||||
| children | omds:EL-Objektdaten omds:EL-Flaeche | ||||||||||||||||||||||||||||||||||||||||||||||||||||||||||||||||||||||||||||||||||||||||||||||||||||||||||||||||||||||||||||||||||||||
| used by |
|
||||||||||||||||||||||||||||||||||||||||||||||||||||||||||||||||||||||||||||||||||||||||||||||||||||||||||||||||||||||||||||||||||||||
| attributes |
|
||||||||||||||||||||||||||||||||||||||||||||||||||||||||||||||||||||||||||||||||||||||||||||||||||||||||||||||||||||||||||||||||||||||
| source | <xsd:complexType name="VERS_SACHE_Type"> <xsd:sequence> <xsd:element ref="omds:EL-Objektdaten" minOccurs="0" maxOccurs="unbounded"/> <xsd:element ref="omds:EL-Flaeche" minOccurs="0" maxOccurs="unbounded"/> </xsd:sequence> <xsd:attribute name="VersSacheCd" type="omds:VersSacheCd_Type" use="required"/> <xsd:attribute name="VersSacheBez" use="optional"> <xsd:simpleType> <xsd:restriction base="xsd:string"> <xsd:maxLength value="60"/> </xsd:restriction> </xsd:simpleType> </xsd:attribute> <xsd:attribute name="GebaeudeArtCd" type="omds:GebaeudeArtCd_Type" use="optional"/> <xsd:attribute name="GebaeudeBez" use="optional"> <xsd:simpleType> <xsd:restriction base="xsd:string"> <xsd:maxLength value="60"/> </xsd:restriction> </xsd:simpleType> </xsd:attribute> <xsd:attribute name="BauartCd" type="omds:BauartCd_Type" use="optional"/> <xsd:attribute name="GebaeudeHoeheCd" type="omds:GebaeudeHoeheCd_Type" use="optional"/> <xsd:attribute name="AusstattungCd" type="omds:AusstattungCd_Type" use="optional"/> <xsd:attribute name="DachungCd" type="omds:DachungCd_Type" use="optional"/> <xsd:attribute name="NutzungCd" type="omds:NutzungCd_Type" use="optional"/> <xsd:attribute name="SichergKz" type="omds:Entsch2_Type" use="optional"/> <xsd:attribute name="VersLwCd" type="omds:VersLwCd_Type" use="optional"/> <xsd:attribute name="StatusCd" type="omds:StatusCd_Type" use="optional"/> <xsd:attribute name="Hersteller" use="optional"> <xsd:simpleType> <xsd:restriction base="xsd:string"> <xsd:maxLength value="40"/> </xsd:restriction> </xsd:simpleType> </xsd:attribute> <xsd:attribute name="Modell" use="optional"> <xsd:simpleType> <xsd:restriction base="xsd:string"> <xsd:maxLength value="40"/> </xsd:restriction> </xsd:simpleType> </xsd:attribute> <xsd:attributeGroup ref="omds:Adresse_Attribute"/> </xsd:complexType> |
| type | omds:VersSacheCd_Type | |||||||||||||||||||||||||||||||||||||||||||||||||||||||||||||||||||||||||||||||||||||||||||||||||||||||||||||||||||||||||||
| properties |
|
|||||||||||||||||||||||||||||||||||||||||||||||||||||||||||||||||||||||||||||||||||||||||||||||||||||||||||||||||||||||||||
| facets |
|
|||||||||||||||||||||||||||||||||||||||||||||||||||||||||||||||||||||||||||||||||||||||||||||||||||||||||||||||||||||||||||
| source | <xsd:attribute name="VersSacheCd" type="omds:VersSacheCd_Type" use="required"/> |
| type | restriction of xsd:string | ||||||
| properties |
|
||||||
| facets |
|
||||||
| source | <xsd:attribute name="VersSacheBez" use="optional"> <xsd:simpleType> <xsd:restriction base="xsd:string"> <xsd:maxLength value="60"/> </xsd:restriction> </xsd:simpleType> </xsd:attribute> |
| type | omds:GebaeudeArtCd_Type | |||||||||||||||||||||||||||||||||||||||||||||||||||||
| properties |
|
|||||||||||||||||||||||||||||||||||||||||||||||||||||
| facets |
|
|||||||||||||||||||||||||||||||||||||||||||||||||||||
| source | <xsd:attribute name="GebaeudeArtCd" type="omds:GebaeudeArtCd_Type" use="optional"/> |
| type | restriction of xsd:string | ||||||
| properties |
|
||||||
| facets |
|
||||||
| source | <xsd:attribute name="GebaeudeBez" use="optional"> <xsd:simpleType> <xsd:restriction base="xsd:string"> <xsd:maxLength value="60"/> </xsd:restriction> </xsd:simpleType> </xsd:attribute> |
| type | omds:BauartCd_Type | |||||||||||||||||||||||||||||||||||||||||||
| properties |
|
|||||||||||||||||||||||||||||||||||||||||||
| facets |
|
|||||||||||||||||||||||||||||||||||||||||||
| source | <xsd:attribute name="BauartCd" type="omds:BauartCd_Type" use="optional"/> |
| type | omds:GebaeudeHoeheCd_Type | ||||||||||||||||||||||||||||
| properties |
|
||||||||||||||||||||||||||||
| facets |
|
||||||||||||||||||||||||||||
| source | <xsd:attribute name="GebaeudeHoeheCd" type="omds:GebaeudeHoeheCd_Type" use="optional"/> |
| type | omds:AusstattungCd_Type | |||||||||||||||||||||||
| properties |
|
|||||||||||||||||||||||
| facets |
|
|||||||||||||||||||||||
| source | <xsd:attribute name="AusstattungCd" type="omds:AusstattungCd_Type" use="optional"/> |
| type | omds:DachungCd_Type | ||||||||||||||||||
| properties |
|
||||||||||||||||||
| facets |
|
||||||||||||||||||
| source | <xsd:attribute name="DachungCd" type="omds:DachungCd_Type" use="optional"/> |
| type | omds:NutzungCd_Type | ||||||||||||||||||||||||||||
| properties |
|
||||||||||||||||||||||||||||
| facets |
|
||||||||||||||||||||||||||||
| source | <xsd:attribute name="NutzungCd" type="omds:NutzungCd_Type" use="optional"/> |
| type | omds:Entsch2_Type | |||||||||||||||
| properties |
|
|||||||||||||||
| facets |
|
|||||||||||||||
| source | <xsd:attribute name="SichergKz" type="omds:Entsch2_Type" use="optional"/> |
| type | omds:VersLwCd_Type | |||||||||||||||||||||||||||||||||
| properties |
|
|||||||||||||||||||||||||||||||||
| facets |
|
|||||||||||||||||||||||||||||||||
| source | <xsd:attribute name="VersLwCd" type="omds:VersLwCd_Type" use="optional"/> |
| type | omds:StatusCd_Type | |||||||||||||||||||||||
| properties |
|
|||||||||||||||||||||||
| facets |
|
|||||||||||||||||||||||
| source | <xsd:attribute name="StatusCd" type="omds:StatusCd_Type" use="optional"/> |
| type | restriction of xsd:string | ||||||
| properties |
|
||||||
| facets |
|
||||||
| source | <xsd:attribute name="Hersteller" use="optional"> <xsd:simpleType> <xsd:restriction base="xsd:string"> <xsd:maxLength value="40"/> </xsd:restriction> </xsd:simpleType> </xsd:attribute> |
| type | restriction of xsd:string | ||||||
| properties |
|
||||||
| facets |
|
||||||
| source | <xsd:attribute name="Modell" use="optional"> <xsd:simpleType> <xsd:restriction base="xsd:string"> <xsd:maxLength value="40"/> </xsd:restriction> </xsd:simpleType> </xsd:attribute> |
| diagram | ![]() |
||||||||||||||||||||||||||||||||||||||||||||||||||||||||||||||||||||||||||||||||||||||||||||||||||||||||||||||||||||||||||||||||||||||||||||||||||||||||||||
| namespace | urn:omds20 | ||||||||||||||||||||||||||||||||||||||||||||||||||||||||||||||||||||||||||||||||||||||||||||||||||||||||||||||||||||||||||||||||||||||||||||||||||||||||||||
| children | omds:EL-Antrag omds:EL-Anzahl omds:EL-Betrag omds:EL-Bezugsberechtigung omds:EL-Einstufung omds:EL-Entscheidungsfrage omds:EL-Identifizierung omds:EL-Klausel omds:EL-Polizzennummer omds:EL-Praemienfreistellung omds:EL-Praemienkorrektur omds:EL-Rahmenvereinbarung omds:EL-Selbstbehalt omds:EL-Text omds:VERTRAGSPERSON omds:VERS_OBJEKT omds:SPARTE | ||||||||||||||||||||||||||||||||||||||||||||||||||||||||||||||||||||||||||||||||||||||||||||||||||||||||||||||||||||||||||||||||||||||||||||||||||||||||||||
| used by |
|
||||||||||||||||||||||||||||||||||||||||||||||||||||||||||||||||||||||||||||||||||||||||||||||||||||||||||||||||||||||||||||||||||||||||||||||||||||||||||||
| attributes |
|
||||||||||||||||||||||||||||||||||||||||||||||||||||||||||||||||||||||||||||||||||||||||||||||||||||||||||||||||||||||||||||||||||||||||||||||||||||||||||||
| source | <xsd:complexType name="VERTRAG_Type"> <xsd:sequence> <xsd:choice minOccurs="0" maxOccurs="unbounded"> <xsd:element ref="omds:EL-Antrag"/> <xsd:element ref="omds:EL-Anzahl"/> <xsd:element ref="omds:EL-Betrag"/> <xsd:element ref="omds:EL-Bezugsberechtigung"/> <xsd:element ref="omds:EL-Einstufung"/> <xsd:element ref="omds:EL-Entscheidungsfrage"/> <xsd:element ref="omds:EL-Identifizierung"/> <xsd:element ref="omds:EL-Klausel"/> <xsd:element ref="omds:EL-Polizzennummer"/> <xsd:element ref="omds:EL-Praemienfreistellung"/> <xsd:element ref="omds:EL-Praemienkorrektur"/> <xsd:element ref="omds:EL-Rahmenvereinbarung"/> <xsd:element ref="omds:EL-Selbstbehalt"> <xsd:annotation/> </xsd:element> <xsd:element ref="omds:EL-Text"/> </xsd:choice> <xsd:element ref="omds:VERTRAGSPERSON" maxOccurs="unbounded"/> <xsd:element ref="omds:VERS_OBJEKT" minOccurs="0" maxOccurs="unbounded"/> <xsd:element ref="omds:SPARTE" maxOccurs="unbounded"/> </xsd:sequence> <xsd:attribute name="Polizzennr" type="omds:Polizzennr" use="required"/> <xsd:attribute name="VertragsID" type="omds:VertragsID" use="optional"> <xsd:annotation/> </xsd:attribute> <xsd:attribute name="Vermnr" type="omds:Vermnr" use="required"/> <xsd:attribute name="VtgProdCd" type="omds:VtgProdCd_Type" use="required"/> <xsd:attribute name="VtgProdukt" use="optional"> <xsd:simpleType> <xsd:restriction base="xsd:string"> <xsd:maxLength value="40"/> </xsd:restriction> </xsd:simpleType> </xsd:attribute> <xsd:attribute name="VtgSparteCd" type="omds:VtgSparteCd_Type" use="optional"/> <xsd:attribute name="ZahlRhythmCd" type="omds:ZahlRhythmCd_Type" use="required"/> <xsd:attribute name="ZahlWegCd" type="omds:ZahlWegCd_Type" use="required"/> <xsd:attribute name="VtgStatusCd" type="omds:VtgStatusCd_Type" use="required"/> <xsd:attribute name="VtgStatusBeg" type="omds:Datum" use="optional"/> <xsd:attribute name="VtgBeg" type="omds:Datum" use="required"/> <xsd:attribute name="VtgEnd" type="omds:Datum" use="optional"/> <xsd:attribute name="StornoGiltAb" type="omds:Datum" use="optional"/> <xsd:attribute name="Hptfaelligkeit" use="optional"> <xsd:simpleType> <xsd:restriction base="xsd:gMonthDay"> <xsd:minInclusive value="--01-01"/> <xsd:maxInclusive value="--12-31"/> </xsd:restriction> </xsd:simpleType> </xsd:attribute> <xsd:attribute name="DurchfDat" type="omds:Datum" use="required"/> <xsd:attribute name="GueltigBeg" type="omds:Datum" use="required"/> <xsd:attribute name="AendGrundCd" type="omds:AendGrundCd_Type" use="required"/> <xsd:attribute name="AendGrundbez" use="optional"> <xsd:simpleType> <xsd:restriction base="xsd:string"> <xsd:maxLength value="60"/> </xsd:restriction> </xsd:simpleType> </xsd:attribute> <xsd:attribute name="PraemieNtoVtg" use="required"> <xsd:simpleType> <xsd:restriction base="omds:decimal"/> </xsd:simpleType> </xsd:attribute> <xsd:attribute name="PraemieBtoVtg" type="omds:decimal" use="required"/> <xsd:attribute name="WaehrungsCd" type="omds:WaehrungsCd_Type" use="required"/> <xsd:attribute name="BLZ" use="optional"> <xsd:simpleType> <xsd:restriction base="xsd:string"> <xsd:minLength value="1"/> <xsd:maxLength value="9"/> </xsd:restriction> </xsd:simpleType> </xsd:attribute> <xsd:attribute name="Ktonr" use="optional"> <xsd:simpleType> <xsd:restriction base="xsd:string"> <xsd:maxLength value="15"/> <xsd:minLength value="1"/> </xsd:restriction> </xsd:simpleType> </xsd:attribute> <xsd:attribute name="BIC" use="optional"> <xsd:simpleType> <xsd:restriction base="xsd:string"> <xsd:minLength value="1"/> <xsd:maxLength value="11"/> </xsd:restriction> </xsd:simpleType> </xsd:attribute> <xsd:attribute name="IBAN" use="optional"> <xsd:simpleType> <xsd:restriction base="xsd:string"> <xsd:minLength value="1"/> <xsd:maxLength value="34"/> </xsd:restriction> </xsd:simpleType> </xsd:attribute> </xsd:complexType> |
| type | omds:Polizzennr | |||||||||
| properties |
|
|||||||||
| facets |
|
|||||||||
| source | <xsd:attribute name="Polizzennr" type="omds:Polizzennr" use="required"/> |
| type | omds:VertragsID | |||||||||
| properties |
|
|||||||||
| facets |
|
|||||||||
| source | <xsd:attribute name="VertragsID" type="omds:VertragsID" use="optional"> <xsd:annotation/> </xsd:attribute> |
| type | omds:Vermnr | |||||||||
| properties |
|
|||||||||
| facets |
|
|||||||||
| source | <xsd:attribute name="Vermnr" type="omds:Vermnr" use="required"/> |
| type | omds:VtgProdCd_Type | |||||||||||||||||||||||||||||||||||||||||||||||||||||||||||||||||||||||||
| properties |
|
|||||||||||||||||||||||||||||||||||||||||||||||||||||||||||||||||||||||||
| facets |
|
|||||||||||||||||||||||||||||||||||||||||||||||||||||||||||||||||||||||||
| source | <xsd:attribute name="VtgProdCd" type="omds:VtgProdCd_Type" use="required"/> |
| type | restriction of xsd:string | ||||||
| properties |
|
||||||
| facets |
|
||||||
| source | <xsd:attribute name="VtgProdukt" use="optional"> <xsd:simpleType> <xsd:restriction base="xsd:string"> <xsd:maxLength value="40"/> </xsd:restriction> </xsd:simpleType> </xsd:attribute> |
| type | omds:VtgSparteCd_Type | |||||||||||||||||||||||||||||||||||||||||||||||||||||||||||||||||||||||||||||||||||||||||||||||||||||||||||||||||||||||||||||||||||||||||||||||||||||||||||||||||||
| properties |
|
|||||||||||||||||||||||||||||||||||||||||||||||||||||||||||||||||||||||||||||||||||||||||||||||||||||||||||||||||||||||||||||||||||||||||||||||||||||||||||||||||||
| facets |
|
|||||||||||||||||||||||||||||||||||||||||||||||||||||||||||||||||||||||||||||||||||||||||||||||||||||||||||||||||||||||||||||||||||||||||||||||||||||||||||||||||||
| source | <xsd:attribute name="VtgSparteCd" type="omds:VtgSparteCd_Type" use="optional"/> |
| type | omds:ZahlRhythmCd_Type | ||||||||||||||||||||||||||||||||||||||
| properties |
|
||||||||||||||||||||||||||||||||||||||
| facets |
|
||||||||||||||||||||||||||||||||||||||
| source | <xsd:attribute name="ZahlRhythmCd" type="omds:ZahlRhythmCd_Type" use="required"/> |
| type | omds:ZahlWegCd_Type | ||||||||||||||||||||||||||||||||||||||||||||||||||||||||||
| properties |
|
||||||||||||||||||||||||||||||||||||||||||||||||||||||||||
| facets |
|
||||||||||||||||||||||||||||||||||||||||||||||||||||||||||
| source | <xsd:attribute name="ZahlWegCd" type="omds:ZahlWegCd_Type" use="required"/> |
| type | omds:VtgStatusCd_Type | |||||||||||||||||||||||||||||||||
| properties |
|
|||||||||||||||||||||||||||||||||
| facets |
|
|||||||||||||||||||||||||||||||||
| source | <xsd:attribute name="VtgStatusCd" type="omds:VtgStatusCd_Type" use="required"/> |
| type | omds:Datum | |||||||||
| properties |
|
|||||||||
| facets |
|
|||||||||
| source | <xsd:attribute name="VtgStatusBeg" type="omds:Datum" use="optional"/> |
| type | omds:Datum | |||||||||
| properties |
|
|||||||||
| facets |
|
|||||||||
| source | <xsd:attribute name="VtgBeg" type="omds:Datum" use="required"/> |
| type | omds:Datum | |||||||||
| properties |
|
|||||||||
| facets |
|
|||||||||
| source | <xsd:attribute name="VtgEnd" type="omds:Datum" use="optional"/> |
| type | omds:Datum | |||||||||
| properties |
|
|||||||||
| facets |
|
|||||||||
| source | <xsd:attribute name="StornoGiltAb" type="omds:Datum" use="optional"/> |
| type | restriction of xsd:gMonthDay | |||||||||
| properties |
|
|||||||||
| facets |
|
|||||||||
| source | <xsd:attribute name="Hptfaelligkeit" use="optional"> <xsd:simpleType> <xsd:restriction base="xsd:gMonthDay"> <xsd:minInclusive value="--01-01"/> <xsd:maxInclusive value="--12-31"/> </xsd:restriction> </xsd:simpleType> </xsd:attribute> |
| type | omds:Datum | |||||||||
| properties |
|
|||||||||
| facets |
|
|||||||||
| source | <xsd:attribute name="DurchfDat" type="omds:Datum" use="required"/> |
| type | omds:Datum | |||||||||
| properties |
|
|||||||||
| facets |
|
|||||||||
| source | <xsd:attribute name="GueltigBeg" type="omds:Datum" use="required"/> |
| type | omds:AendGrundCd_Type | ||||||||||||||||||||||||||||||||||||||||||||||||||||||||||||||||||||||||||||||||||||||||
| properties |
|
||||||||||||||||||||||||||||||||||||||||||||||||||||||||||||||||||||||||||||||||||||||||
| facets |
|
||||||||||||||||||||||||||||||||||||||||||||||||||||||||||||||||||||||||||||||||||||||||
| source | <xsd:attribute name="AendGrundCd" type="omds:AendGrundCd_Type" use="required"/> |
| type | restriction of xsd:string | ||||||
| properties |
|
||||||
| facets |
|
||||||
| source | <xsd:attribute name="AendGrundbez" use="optional"> <xsd:simpleType> <xsd:restriction base="xsd:string"> <xsd:maxLength value="60"/> </xsd:restriction> </xsd:simpleType> </xsd:attribute> |
| type | restriction of omds:decimal | ||||||||||||
| properties |
|
||||||||||||
| facets |
|
||||||||||||
| source | <xsd:attribute name="PraemieNtoVtg" use="required"> <xsd:simpleType> <xsd:restriction base="omds:decimal"/> </xsd:simpleType> </xsd:attribute> |
| type | omds:decimal | ||||||||||||
| properties |
|
||||||||||||
| facets |
|
||||||||||||
| source | <xsd:attribute name="PraemieBtoVtg" type="omds:decimal" use="required"/> |
| type | omds:WaehrungsCd_Type | ||||||||||||||||||||||||||||||||||||||||||||||||||||||||||||||||||||||||||||||||||||||||||||||||||||||||||||||||||||||||||||||||||||||||||||||||||||||||||||||||||||||||||||||||||
| properties |
|
||||||||||||||||||||||||||||||||||||||||||||||||||||||||||||||||||||||||||||||||||||||||||||||||||||||||||||||||||||||||||||||||||||||||||||||||||||||||||||||||||||||||||||||||||
| facets |
|
||||||||||||||||||||||||||||||||||||||||||||||||||||||||||||||||||||||||||||||||||||||||||||||||||||||||||||||||||||||||||||||||||||||||||||||||||||||||||||||||||||||||||||||||||
| source | <xsd:attribute name="WaehrungsCd" type="omds:WaehrungsCd_Type" use="required"/> |
| type | restriction of xsd:string | |||||||||
| properties |
|
|||||||||
| facets |
|
|||||||||
| source | <xsd:attribute name="BLZ" use="optional"> <xsd:simpleType> <xsd:restriction base="xsd:string"> <xsd:minLength value="1"/> <xsd:maxLength value="9"/> </xsd:restriction> </xsd:simpleType> </xsd:attribute> |
| type | restriction of xsd:string | |||||||||
| properties |
|
|||||||||
| facets |
|
|||||||||
| source | <xsd:attribute name="Ktonr" use="optional"> <xsd:simpleType> <xsd:restriction base="xsd:string"> <xsd:maxLength value="15"/> <xsd:minLength value="1"/> </xsd:restriction> </xsd:simpleType> </xsd:attribute> |
| type | restriction of xsd:string | |||||||||
| properties |
|
|||||||||
| facets |
|
|||||||||
| source | <xsd:attribute name="BIC" use="optional"> <xsd:simpleType> <xsd:restriction base="xsd:string"> <xsd:minLength value="1"/> <xsd:maxLength value="11"/> </xsd:restriction> </xsd:simpleType> </xsd:attribute> |
| type | restriction of xsd:string | |||||||||
| properties |
|
|||||||||
| facets |
|
|||||||||
| source | <xsd:attribute name="IBAN" use="optional"> <xsd:simpleType> <xsd:restriction base="xsd:string"> <xsd:minLength value="1"/> <xsd:maxLength value="34"/> </xsd:restriction> </xsd:simpleType> </xsd:attribute> |
| diagram | ![]() |
||||||||||||||||||
| namespace | urn:omds20 | ||||||||||||||||||
| children | omds:PORTFOLIO omds:FONDS omds:EL-Betrag omds:EL-Text | ||||||||||||||||||
| used by |
|
||||||||||||||||||
| attributes |
|
||||||||||||||||||
| source | <xsd:complexType name="VERTRAGSFONDS_Type"> <xsd:sequence> <xsd:element ref="omds:PORTFOLIO" minOccurs="0" maxOccurs="unbounded"/> <xsd:element ref="omds:FONDS" minOccurs="0" maxOccurs="unbounded"/> <xsd:element ref="omds:EL-Betrag" minOccurs="0" maxOccurs="unbounded"/> <xsd:element ref="omds:EL-Text" minOccurs="0" maxOccurs="unbounded"/> </xsd:sequence> <xsd:attribute name="Polizzennr" type="omds:Polizzennr" use="required"/> <xsd:attribute name="VertragsID" type="omds:VertragsID" use="optional"/> </xsd:complexType> |
| type | omds:Polizzennr | |||||||||
| properties |
|
|||||||||
| facets |
|
|||||||||
| source | <xsd:attribute name="Polizzennr" type="omds:Polizzennr" use="required"/> |
| type | omds:VertragsID | |||||||||
| properties |
|
|||||||||
| facets |
|
|||||||||
| source | <xsd:attribute name="VertragsID" type="omds:VertragsID" use="optional"/> |
| diagram | ![]() |
||||||||||||||||||||||||
| namespace | urn:omds20 | ||||||||||||||||||||||||
| used by |
|
||||||||||||||||||||||||
| attributes |
|
||||||||||||||||||||||||
| source | <xsd:complexType name="VERTRAGSPERSON_Type"> <xsd:annotation/> <xsd:attribute name="VtgRolleCd" type="omds:VtgRolleCd_Type" use="required"/> <xsd:attribute name="Lfnr" type="xsd:unsignedShort" use="required"/> <xsd:attribute name="Personennr" type="omds:Personennr" use="required"/> </xsd:complexType> |
| type | omds:VtgRolleCd_Type | ||||||||||||||||||||||||||||||||||||||||||||||||
| properties |
|
||||||||||||||||||||||||||||||||||||||||||||||||
| facets |
|
||||||||||||||||||||||||||||||||||||||||||||||||
| source | <xsd:attribute name="VtgRolleCd" type="omds:VtgRolleCd_Type" use="required"/> |
| type | xsd:unsignedShort | ||
| properties |
|
||
| source | <xsd:attribute name="Lfnr" type="xsd:unsignedShort" use="required"/> |
| type | omds:Personennr | |||||||||
| properties |
|
|||||||||
| facets |
|
|||||||||
| source | <xsd:attribute name="Personennr" type="omds:Personennr" use="required"/> |
| diagram | ![]() |
||||||||||||||||||||||||||||||||||||||||||||||||||||||||||||||||||
| namespace | urn:omds20 | ||||||||||||||||||||||||||||||||||||||||||||||||||||||||||||||||||
| used by |
|
||||||||||||||||||||||||||||||||||||||||||||||||||||||||||||||||||
| attributes |
|
||||||||||||||||||||||||||||||||||||||||||||||||||||||||||||||||||
| source | <xsd:complexType name="ZAHLUNG_Type"> <xsd:attribute name="ZahlungsLfnr" type="xsd:unsignedShort" use="required"/> <xsd:attribute name="WaehrungsCd" type="omds:WaehrungsCd_Type" use="required"/> <xsd:attribute name="ZahlBetrag" type="omds:decimal" use="required"/> <xsd:attribute name="ZahlDat" type="omds:Datum" use="required"/> <xsd:attribute name="ZahlGrundCd" type="omds:ZahlGrundCd_Type" use="required"/> <xsd:attribute name="ZahlWegCd" type="omds:ZahlWegCd_Type" use="required"/> <xsd:attribute name="BLZ" use="optional"> <xsd:simpleType> <xsd:restriction base="xsd:string"> <xsd:maxLength value="9"/> </xsd:restriction> </xsd:simpleType> </xsd:attribute> <xsd:attribute name="Kontonr" use="optional"> <xsd:simpleType> <xsd:restriction base="xsd:string"> <xsd:maxLength value="15"/> </xsd:restriction> </xsd:simpleType> </xsd:attribute> <xsd:attribute name="BIC" use="optional"> <xsd:simpleType> <xsd:restriction base="xsd:string"> <xsd:minLength value="1"/> <xsd:maxLength value="11"/> </xsd:restriction> </xsd:simpleType> </xsd:attribute> <xsd:attribute name="IBAN" use="optional"> <xsd:simpleType> <xsd:restriction base="xsd:string"> <xsd:minLength value="1"/> <xsd:maxLength value="34"/> </xsd:restriction> </xsd:simpleType> </xsd:attribute> </xsd:complexType> |
| type | xsd:unsignedShort | ||
| properties |
|
||
| source | <xsd:attribute name="ZahlungsLfnr" type="xsd:unsignedShort" use="required"/> |
| type | omds:WaehrungsCd_Type | ||||||||||||||||||||||||||||||||||||||||||||||||||||||||||||||||||||||||||||||||||||||||||||||||||||||||||||||||||||||||||||||||||||||||||||||||||||||||||||||||||||||||||||||||||
| properties |
|
||||||||||||||||||||||||||||||||||||||||||||||||||||||||||||||||||||||||||||||||||||||||||||||||||||||||||||||||||||||||||||||||||||||||||||||||||||||||||||||||||||||||||||||||||
| facets |
|
||||||||||||||||||||||||||||||||||||||||||||||||||||||||||||||||||||||||||||||||||||||||||||||||||||||||||||||||||||||||||||||||||||||||||||||||||||||||||||||||||||||||||||||||||
| source | <xsd:attribute name="WaehrungsCd" type="omds:WaehrungsCd_Type" use="required"/> |
| type | omds:decimal | ||||||||||||
| properties |
|
||||||||||||
| facets |
|
||||||||||||
| source | <xsd:attribute name="ZahlBetrag" type="omds:decimal" use="required"/> |
| type | omds:Datum | |||||||||
| properties |
|
|||||||||
| facets |
|
|||||||||
| source | <xsd:attribute name="ZahlDat" type="omds:Datum" use="required"/> |
| type | omds:ZahlGrundCd_Type | |||||||||||||||||||||||||||||||||
| properties |
|
|||||||||||||||||||||||||||||||||
| facets |
|
|||||||||||||||||||||||||||||||||
| source | <xsd:attribute name="ZahlGrundCd" type="omds:ZahlGrundCd_Type" use="required"/> |
| type | omds:ZahlWegCd_Type | ||||||||||||||||||||||||||||||||||||||||||||||||||||||||||
| properties |
|
||||||||||||||||||||||||||||||||||||||||||||||||||||||||||
| facets |
|
||||||||||||||||||||||||||||||||||||||||||||||||||||||||||
| source | <xsd:attribute name="ZahlWegCd" type="omds:ZahlWegCd_Type" use="required"/> |
| type | restriction of xsd:string | ||||||
| properties |
|
||||||
| facets |
|
||||||
| source | <xsd:attribute name="BLZ" use="optional"> <xsd:simpleType> <xsd:restriction base="xsd:string"> <xsd:maxLength value="9"/> </xsd:restriction> </xsd:simpleType> </xsd:attribute> |
| type | restriction of xsd:string | ||||||
| properties |
|
||||||
| facets |
|
||||||
| source | <xsd:attribute name="Kontonr" use="optional"> <xsd:simpleType> <xsd:restriction base="xsd:string"> <xsd:maxLength value="15"/> </xsd:restriction> </xsd:simpleType> </xsd:attribute> |
| type | restriction of xsd:string | |||||||||
| properties |
|
|||||||||
| facets |
|
|||||||||
| source | <xsd:attribute name="BIC" use="optional"> <xsd:simpleType> <xsd:restriction base="xsd:string"> <xsd:minLength value="1"/> <xsd:maxLength value="11"/> </xsd:restriction> </xsd:simpleType> </xsd:attribute> |
| type | restriction of xsd:string | |||||||||
| properties |
|
|||||||||
| facets |
|
|||||||||
| source | <xsd:attribute name="IBAN" use="optional"> <xsd:simpleType> <xsd:restriction base="xsd:string"> <xsd:minLength value="1"/> <xsd:maxLength value="34"/> </xsd:restriction> </xsd:simpleType> </xsd:attribute> |
| namespace | urn:omds20 | ||||||||||||||||||||||||||||||||||||||||||||||||||||||||||||||||||||||||||||||||||||||||
| type | restriction of xsd:string | ||||||||||||||||||||||||||||||||||||||||||||||||||||||||||||||||||||||||||||||||||||||||
| properties |
|
||||||||||||||||||||||||||||||||||||||||||||||||||||||||||||||||||||||||||||||||||||||||
| used by |
|
||||||||||||||||||||||||||||||||||||||||||||||||||||||||||||||||||||||||||||||||||||||||
| facets |
|
||||||||||||||||||||||||||||||||||||||||||||||||||||||||||||||||||||||||||||||||||||||||
| annotation |
|
||||||||||||||||||||||||||||||||||||||||||||||||||||||||||||||||||||||||||||||||||||||||
| source | <xsd:simpleType name="AendGrundCd_Type"> <xsd:annotation> <xsd:documentation>Änderungsgrund</xsd:documentation> </xsd:annotation> <xsd:restriction base="xsd:string"> <xsd:enumeration value="999"> <xsd:annotation> <xsd:documentation>sonstiges</xsd:documentation> </xsd:annotation> </xsd:enumeration> <xsd:enumeration value="AEO"> <xsd:annotation> <xsd:documentation>Änderung ohne Prämienwirksamk.</xsd:documentation> </xsd:annotation> </xsd:enumeration> <xsd:enumeration value="AEP"> <xsd:annotation> <xsd:documentation>Änderung mit Prämienwirksamk.</xsd:documentation> </xsd:annotation> </xsd:enumeration> <xsd:enumeration value="BMA"> <xsd:annotation> <xsd:documentation>Bonus/Malus-Anpassung</xsd:documentation> </xsd:annotation> </xsd:enumeration> <xsd:enumeration value="GEM"> <xsd:annotation> <xsd:documentation>gesetzl.Erhöhung MindestVers.Su.</xsd:documentation> </xsd:annotation> </xsd:enumeration> <xsd:enumeration value="INA"> <xsd:annotation> <xsd:documentation>Indexanpassung</xsd:documentation> </xsd:annotation> </xsd:enumeration> <xsd:enumeration value="KON"> <xsd:annotation> <xsd:documentation>Konvertierung</xsd:documentation> </xsd:annotation> </xsd:enumeration> <xsd:enumeration value="NEU"> <xsd:annotation> <xsd:documentation>Neuvertrag</xsd:documentation> </xsd:annotation> </xsd:enumeration> <xsd:enumeration value="PAR"> <xsd:annotation> <xsd:documentation>Partnerdaten</xsd:documentation> </xsd:annotation> </xsd:enumeration> <xsd:enumeration value="RET"> <xsd:annotation> <xsd:documentation>Reaktivierung nach Ruhen Teil</xsd:documentation> </xsd:annotation> </xsd:enumeration> <xsd:enumeration value="REV"> <xsd:annotation> <xsd:documentation>Reaktivierung nach Ruhen Voll</xsd:documentation> </xsd:annotation> </xsd:enumeration> <xsd:enumeration value="RUT"> <xsd:annotation> <xsd:documentation>Ruhen Teil</xsd:documentation> </xsd:annotation> </xsd:enumeration> <xsd:enumeration value="RUV"> <xsd:annotation> <xsd:documentation>Ruhen Voll</xsd:documentation> </xsd:annotation> </xsd:enumeration> <xsd:enumeration value="SPE"> <xsd:annotation> <xsd:documentation>Sparteneinschluß</xsd:documentation> </xsd:annotation> </xsd:enumeration> <xsd:enumeration value="STT"> <xsd:annotation> <xsd:documentation>Storno Teil</xsd:documentation> </xsd:annotation> </xsd:enumeration> <xsd:enumeration value="STV"> <xsd:annotation> <xsd:documentation>Storno Voll</xsd:documentation> </xsd:annotation> </xsd:enumeration> <xsd:enumeration value="TAA"> <xsd:annotation> <xsd:documentation>Tarifanpassung Allgemein</xsd:documentation> </xsd:annotation> </xsd:enumeration> </xsd:restriction> </xsd:simpleType> |
| namespace | urn:omds20 | |||||||||||||||||||||||||||||||||||||||||||||||||||||||||||||||||||||||||||||||||||||||||||||||||||||||||||||||||||||||||||||||||||||||||||||||||||||||||
| type | restriction of xsd:string | |||||||||||||||||||||||||||||||||||||||||||||||||||||||||||||||||||||||||||||||||||||||||||||||||||||||||||||||||||||||||||||||||||||||||||||||||||||||||
| properties |
|
|||||||||||||||||||||||||||||||||||||||||||||||||||||||||||||||||||||||||||||||||||||||||||||||||||||||||||||||||||||||||||||||||||||||||||||||||||||||||
| used by |
|
|||||||||||||||||||||||||||||||||||||||||||||||||||||||||||||||||||||||||||||||||||||||||||||||||||||||||||||||||||||||||||||||||||||||||||||||||||||||||
| facets |
|
|||||||||||||||||||||||||||||||||||||||||||||||||||||||||||||||||||||||||||||||||||||||||||||||||||||||||||||||||||||||||||||||||||||||||||||||||||||||||
| annotation |
|
|||||||||||||||||||||||||||||||||||||||||||||||||||||||||||||||||||||||||||||||||||||||||||||||||||||||||||||||||||||||||||||||||||||||||||||||||||||||||
| source | <xsd:simpleType name="AntriebsArtCd_Type"> <xsd:annotation> <xsd:documentation>Antriebsart</xsd:documentation> </xsd:annotation> <xsd:restriction base="xsd:string"> <xsd:enumeration value="0"> <xsd:annotation> <xsd:documentation>ohne Antrieb (bei KFZ-Zul.verwendet vor 1.7.2007)</xsd:documentation> </xsd:annotation> </xsd:enumeration> <xsd:enumeration value="1"> <xsd:annotation> <xsd:documentation>Benzin (bei KFZ-Zul.verwendet vor 1.7.2007)</xsd:documentation> </xsd:annotation> </xsd:enumeration> <xsd:enumeration value="2"> <xsd:annotation> <xsd:documentation>Gas (bei KFZ-Zul.verwendet vor 1.7.2007)</xsd:documentation> </xsd:annotation> </xsd:enumeration> <xsd:enumeration value="3"> <xsd:annotation> <xsd:documentation>Diesel (bei KFZ-Zul.verwendet vor 1.7.2007)</xsd:documentation> </xsd:annotation> </xsd:enumeration> <xsd:enumeration value="4"> <xsd:annotation> <xsd:documentation>Benzin</xsd:documentation> </xsd:annotation> </xsd:enumeration> <xsd:enumeration value="5"> <xsd:annotation> <xsd:documentation>Elektro (E)</xsd:documentation> </xsd:annotation> </xsd:enumeration> <xsd:enumeration value="6"> <xsd:annotation> <xsd:documentation>Diesel</xsd:documentation> </xsd:annotation> </xsd:enumeration> <xsd:enumeration value="9"> <xsd:annotation> <xsd:documentation>Sonstiges</xsd:documentation> </xsd:annotation> </xsd:enumeration> <xsd:enumeration value="B"> <xsd:annotation> <xsd:documentation>Vielstoff (unterschiedliche Kraftstoffe)</xsd:documentation> </xsd:annotation> </xsd:enumeration> <xsd:enumeration value="C"> <xsd:annotation> <xsd:documentation>Flüssiggas (LPG)</xsd:documentation> </xsd:annotation> </xsd:enumeration> <xsd:enumeration value="D"> <xsd:annotation> <xsd:documentation>Benzin/Flüssiggas (LPG)</xsd:documentation> </xsd:annotation> </xsd:enumeration> <xsd:enumeration value="E"> <xsd:annotation> <xsd:documentation>Benzin/Erdgas (CNG)</xsd:documentation> </xsd:annotation> </xsd:enumeration> <xsd:enumeration value="F"> <xsd:annotation> <xsd:documentation>Hybr.Benzin/E</xsd:documentation> </xsd:annotation> </xsd:enumeration> <xsd:enumeration value="G"> <xsd:annotation> <xsd:documentation>Erdgas (CNG)</xsd:documentation> </xsd:annotation> </xsd:enumeration> <xsd:enumeration value="H"> <xsd:annotation> <xsd:documentation>Hybr.Diesel/E</xsd:documentation> </xsd:annotation> </xsd:enumeration> <xsd:enumeration value="I"> <xsd:annotation> <xsd:documentation>Wasserstoff</xsd:documentation> </xsd:annotation> </xsd:enumeration> <xsd:enumeration value="J"> <xsd:annotation> <xsd:documentation>Hybr.Wasserst./E</xsd:documentation> </xsd:annotation> </xsd:enumeration> <xsd:enumeration value="K"> <xsd:annotation> <xsd:documentation>Wasserstoff/Benzin</xsd:documentation> </xsd:annotation> </xsd:enumeration> <xsd:enumeration value="L"> <xsd:annotation> <xsd:documentation>Wasserst./Benzin/E</xsd:documentation> </xsd:annotation> </xsd:enumeration> <xsd:enumeration value="M"> <xsd:annotation> <xsd:documentation>Brennstoffzelle/Wasserstoff</xsd:documentation> </xsd:annotation> </xsd:enumeration> <xsd:enumeration value="N"> <xsd:annotation> <xsd:documentation>Brennstoffzelle/Benzin</xsd:documentation> </xsd:annotation> </xsd:enumeration> <xsd:enumeration value="O"> <xsd:annotation> <xsd:documentation>Brennstoffzelle/Methanol</xsd:documentation> </xsd:annotation> </xsd:enumeration> <xsd:enumeration value="P"> <xsd:annotation> <xsd:documentation>BZ/Ethanol</xsd:documentation> </xsd:annotation> </xsd:enumeration> <xsd:enumeration value="Q"> <xsd:annotation> <xsd:documentation>Hybr.Vielstoff/Elektro</xsd:documentation> </xsd:annotation> </xsd:enumeration> <xsd:enumeration value="R"> <xsd:annotation> <xsd:documentation>Biogas</xsd:documentation> </xsd:annotation> </xsd:enumeration> <xsd:enumeration value="S"> <xsd:annotation> <xsd:documentation>Benzin/Biogas</xsd:documentation> </xsd:annotation> </xsd:enumeration> <xsd:enumeration value="T"> <xsd:annotation> <xsd:documentation>Hybr.Erdgas (CNG)/E</xsd:documentation> </xsd:annotation> </xsd:enumeration> <xsd:enumeration value="U"> <xsd:annotation> <xsd:documentation>Unbekannt (bei KFZ-Zulassungen vor 1.7.2007 verwendet)</xsd:documentation> </xsd:annotation> </xsd:enumeration> <xsd:enumeration value="V"> <xsd:annotation> <xsd:documentation>Hybr. Biogas/E</xsd:documentation> </xsd:annotation> </xsd:enumeration> <xsd:enumeration value="W"> <xsd:annotation> <xsd:documentation>Benzin/Ethanol (E85)</xsd:documentation> </xsd:annotation> </xsd:enumeration> </xsd:restriction> </xsd:simpleType> |
| namespace | urn:omds20 | |||||||||||||||||||||||
| type | restriction of xsd:string | |||||||||||||||||||||||
| properties |
|
|||||||||||||||||||||||
| used by |
|
|||||||||||||||||||||||
| facets |
|
|||||||||||||||||||||||
| annotation |
|
|||||||||||||||||||||||
| source | <xsd:simpleType name="AusstattungCd_Type"> <xsd:annotation> <xsd:documentation>Ausstattung</xsd:documentation> </xsd:annotation> <xsd:restriction base="xsd:string"> <xsd:enumeration value="9"> <xsd:annotation> <xsd:documentation>sonstige</xsd:documentation> </xsd:annotation> </xsd:enumeration> <xsd:enumeration value="Z"> <xsd:annotation> <xsd:documentation>zweckmäßig</xsd:documentation> </xsd:annotation> </xsd:enumeration> <xsd:enumeration value="S"> <xsd:annotation> <xsd:documentation>Standard</xsd:documentation> </xsd:annotation> </xsd:enumeration> <xsd:enumeration value="G"> <xsd:annotation> <xsd:documentation>gehoben</xsd:documentation> </xsd:annotation> </xsd:enumeration> </xsd:restriction> </xsd:simpleType> |
| namespace | urn:omds20 | |||||||||||||||||||||||||||||||||||||||||||
| type | restriction of xsd:string | |||||||||||||||||||||||||||||||||||||||||||
| properties |
|
|||||||||||||||||||||||||||||||||||||||||||
| used by |
|
|||||||||||||||||||||||||||||||||||||||||||
| facets |
|
|||||||||||||||||||||||||||||||||||||||||||
| annotation |
|
|||||||||||||||||||||||||||||||||||||||||||
| source | <xsd:simpleType name="BauartCd_Type"> <xsd:annotation> <xsd:documentation>Bauart</xsd:documentation> </xsd:annotation> <xsd:restriction base="xsd:string"> <xsd:enumeration value="99"> <xsd:annotation> <xsd:documentation>sonstige</xsd:documentation> </xsd:annotation> </xsd:enumeration> <xsd:enumeration value="F"> <xsd:annotation> <xsd:documentation>Fertigteil</xsd:documentation> </xsd:annotation> </xsd:enumeration> <xsd:enumeration value="G"> <xsd:annotation> <xsd:documentation>gemischt</xsd:documentation> </xsd:annotation> </xsd:enumeration> <xsd:enumeration value="H"> <xsd:annotation> <xsd:documentation>Holz</xsd:documentation> </xsd:annotation> </xsd:enumeration> <xsd:enumeration value="MA"> <xsd:annotation> <xsd:documentation>massiv</xsd:documentation> </xsd:annotation> </xsd:enumeration> <xsd:enumeration value="MB"> <xsd:annotation> <xsd:documentation>Metall/Blech</xsd:documentation> </xsd:annotation> </xsd:enumeration> <xsd:enumeration value="MO"> <xsd:annotation> <xsd:documentation>mobil</xsd:documentation> </xsd:annotation> </xsd:enumeration> <xsd:enumeration value="R"> <xsd:annotation> <xsd:documentation>Riegelbau</xsd:documentation> </xsd:annotation> </xsd:enumeration> </xsd:restriction> </xsd:simpleType> |
| namespace | urn:omds20 | ||||||||||||||||||
| type | restriction of xsd:string | ||||||||||||||||||
| properties |
|
||||||||||||||||||
| used by |
|
||||||||||||||||||
| facets |
|
||||||||||||||||||
| annotation |
|
||||||||||||||||||
| source | <xsd:simpleType name="BBArtCd_Type"> <xsd:annotation> <xsd:documentation>Bezugsberechtigungsart</xsd:documentation> </xsd:annotation> <xsd:restriction base="xsd:string"> <xsd:enumeration value="ABL"> <xsd:annotation> <xsd:documentation>Ablebensfall</xsd:documentation> </xsd:annotation> </xsd:enumeration> <xsd:enumeration value="ERL"> <xsd:annotation> <xsd:documentation>Erlebensfall</xsd:documentation> </xsd:annotation> </xsd:enumeration> <xsd:enumeration value="SLF"> <xsd:annotation> <xsd:documentation>sonstiger Leistungsfall</xsd:documentation> </xsd:annotation> </xsd:enumeration> </xsd:restriction> </xsd:simpleType> |
| namespace | urn:omds20 | |||||||||||||||||||||||||||||||||
| type | restriction of xsd:string | |||||||||||||||||||||||||||||||||
| properties |
|
|||||||||||||||||||||||||||||||||
| used by |
|
|||||||||||||||||||||||||||||||||
| facets |
|
|||||||||||||||||||||||||||||||||
| annotation |
|
|||||||||||||||||||||||||||||||||
| source | <xsd:simpleType name="BearbStandCd_Type"> <xsd:annotation> <xsd:documentation>Bearbeitungsstand</xsd:documentation> </xsd:annotation> <xsd:restriction base="xsd:string"> <xsd:enumeration value="99"> <xsd:annotation> <xsd:documentation>sonstiges</xsd:documentation> </xsd:annotation> </xsd:enumeration> <xsd:enumeration value="A"> <xsd:annotation> <xsd:documentation>abgeschlossen ohne Zahlung</xsd:documentation> </xsd:annotation> </xsd:enumeration> <xsd:enumeration value="D"> <xsd:annotation> <xsd:documentation>Doppelanlage, bzw. irrtümlich angelegt</xsd:documentation> </xsd:annotation> </xsd:enumeration> <xsd:enumeration value="E"> <xsd:annotation> <xsd:documentation>erledigt</xsd:documentation> </xsd:annotation> </xsd:enumeration> <xsd:enumeration value="K"> <xsd:annotation> <xsd:documentation>im Klagzustand</xsd:documentation> </xsd:annotation> </xsd:enumeration> <xsd:enumeration value="O"> <xsd:annotation> <xsd:documentation>offen</xsd:documentation> </xsd:annotation> </xsd:enumeration> </xsd:restriction> </xsd:simpleType> |
| namespace | urn:omds20 | ||||||||||||||||||||||||||||||||||||||||||||||||||||||||||||||||||||||||||||||||||||||||||||||||||||||||||||||||||||||||||||||||||||||||||||||||||||||||||||||||||||||||||||||||||||||||||||||||||||||||||||||||||||||||||
| type | restriction of xsd:string | ||||||||||||||||||||||||||||||||||||||||||||||||||||||||||||||||||||||||||||||||||||||||||||||||||||||||||||||||||||||||||||||||||||||||||||||||||||||||||||||||||||||||||||||||||||||||||||||||||||||||||||||||||||||||||
| properties |
|
||||||||||||||||||||||||||||||||||||||||||||||||||||||||||||||||||||||||||||||||||||||||||||||||||||||||||||||||||||||||||||||||||||||||||||||||||||||||||||||||||||||||||||||||||||||||||||||||||||||||||||||||||||||||||
| used by |
|
||||||||||||||||||||||||||||||||||||||||||||||||||||||||||||||||||||||||||||||||||||||||||||||||||||||||||||||||||||||||||||||||||||||||||||||||||||||||||||||||||||||||||||||||||||||||||||||||||||||||||||||||||||||||||
| facets |
|
||||||||||||||||||||||||||||||||||||||||||||||||||||||||||||||||||||||||||||||||||||||||||||||||||||||||||||||||||||||||||||||||||||||||||||||||||||||||||||||||||||||||||||||||||||||||||||||||||||||||||||||||||||||||||
| annotation |
|
||||||||||||||||||||||||||||||||||||||||||||||||||||||||||||||||||||||||||||||||||||||||||||||||||||||||||||||||||||||||||||||||||||||||||||||||||||||||||||||||||||||||||||||||||||||||||||||||||||||||||||||||||||||||||
| source | <xsd:simpleType name="BetragArtCd_Type"> <xsd:annotation> <xsd:documentation>Spezifizierung des Betrages</xsd:documentation> </xsd:annotation> <xsd:restriction base="xsd:string"> <xsd:enumeration value="999"> <xsd:annotation> <xsd:documentation>Sonstige</xsd:documentation> </xsd:annotation> </xsd:enumeration> <xsd:enumeration value="BAB"> <xsd:annotation> <xsd:documentation>Bausparen prämienbegünstiger Beitrag</xsd:documentation> </xsd:annotation> </xsd:enumeration> <xsd:enumeration value="BAH"> <xsd:annotation> <xsd:documentation>Bausparen begünstiger Höchsbeitrag</xsd:documentation> </xsd:annotation> </xsd:enumeration> <xsd:enumeration value="BAN"> <xsd:annotation> <xsd:documentation>Bausparen noch prämienwirksam</xsd:documentation> </xsd:annotation> </xsd:enumeration> <xsd:enumeration value="BAP"> <xsd:annotation> <xsd:documentation>Bausparen Prämie gesamt</xsd:documentation> </xsd:annotation> </xsd:enumeration> <xsd:enumeration value="BAS"> <xsd:annotation> <xsd:documentation>Bausparen Ansparen Saldo</xsd:documentation> </xsd:annotation> </xsd:enumeration> <xsd:enumeration value="BAV"> <xsd:annotation> <xsd:documentation>Bausparen mögliche Vorauszahlung</xsd:documentation> </xsd:annotation> </xsd:enumeration> <xsd:enumeration value="BAW"> <xsd:annotation> <xsd:documentation>Bausparen prämienwirksame Zahlungen</xsd:documentation> </xsd:annotation> </xsd:enumeration> <xsd:enumeration value="BAZ"> <xsd:annotation> <xsd:documentation>Bausparen Ansparen Zinssatz</xsd:documentation> </xsd:annotation> </xsd:enumeration> <xsd:enumeration value="BDA"> <xsd:annotation> <xsd:documentation>Bausparen Darlehen Restauszahlungsbetrag</xsd:documentation> </xsd:annotation> </xsd:enumeration> <xsd:enumeration value="BDG"> <xsd:annotation> <xsd:documentation>Bausparen Darlehen Auszahlungen gesamt</xsd:documentation> </xsd:annotation> </xsd:enumeration> <xsd:enumeration value="BDM"> <xsd:annotation> <xsd:documentation>Bausparen Darlehen Mehrleistung</xsd:documentation> </xsd:annotation> </xsd:enumeration> <xsd:enumeration value="BDR"> <xsd:annotation> <xsd:documentation>Bausparen Darlehen bedingungsgemäße Rate</xsd:documentation> </xsd:annotation> </xsd:enumeration> <xsd:enumeration value="BDS"> <xsd:annotation> <xsd:documentation>Bausparen Darlehen Saldo</xsd:documentation> </xsd:annotation> </xsd:enumeration> <xsd:enumeration value="BDZ"> <xsd:annotation> <xsd:documentation>Bausparen Darlehen Zinssatz</xsd:documentation> </xsd:annotation> </xsd:enumeration> <xsd:enumeration value="BEJ"> <xsd:annotation> <xsd:documentation>Bausparen Einzahlungen laufendes Jahr</xsd:documentation> </xsd:annotation> </xsd:enumeration> <xsd:enumeration value="BPR"> <xsd:annotation> <xsd:documentation>Bausparen Prämie</xsd:documentation> </xsd:annotation> </xsd:enumeration> <xsd:enumeration value="BPU"> <xsd:annotation> <xsd:documentation>Bausparen Punkte zum Stichtag</xsd:documentation> </xsd:annotation> </xsd:enumeration> <xsd:enumeration value="BPV"> <xsd:annotation> <xsd:documentation>Bausparen Prämienvortrag</xsd:documentation> </xsd:annotation> </xsd:enumeration> <xsd:enumeration value="BSB"> <xsd:annotation> <xsd:documentation>Bausparen Sparbetrag</xsd:documentation> </xsd:annotation> </xsd:enumeration> <xsd:enumeration value="BZE"> <xsd:annotation> <xsd:documentation>Bausparen Zinsen nach Bindefristende</xsd:documentation> </xsd:annotation> </xsd:enumeration> <xsd:enumeration value="LAM"> <xsd:annotation> <xsd:documentation>Leben Ablebenssumme mit Gewinnanteilen</xsd:documentation> </xsd:annotation> </xsd:enumeration> <xsd:enumeration value="LAO"> <xsd:annotation> <xsd:documentation>Leben Ablebenssumme ohne Gewinnanteile</xsd:documentation> </xsd:annotation> </xsd:enumeration> <xsd:enumeration value="LEM"> <xsd:annotation> <xsd:documentation>Leben Erlebenssumme mit Gewinnanteilen</xsd:documentation> </xsd:annotation> </xsd:enumeration> <xsd:enumeration value="LEO"> <xsd:annotation> <xsd:documentation>Leben Erlebenssumme ohne Gewinnanteile</xsd:documentation> </xsd:annotation> </xsd:enumeration> <xsd:enumeration value="LPM"> <xsd:annotation> <xsd:documentation>Leben Prämienfreier Wert mit Gewinnanteilen</xsd:documentation> </xsd:annotation> </xsd:enumeration> <xsd:enumeration value="LPO"> <xsd:annotation> <xsd:documentation>Leben Prämienfreier Wert ohne Gewinnanteile</xsd:documentation> </xsd:annotation> </xsd:enumeration> <xsd:enumeration value="LRM"> <xsd:annotation> <xsd:documentation>Leben Rückkaufswert mit Gewinnanteilen</xsd:documentation> </xsd:annotation> </xsd:enumeration> <xsd:enumeration value="LRO"> <xsd:annotation> <xsd:documentation>Leben Rückkaufswert ohne Gewinnanteile</xsd:documentation> </xsd:annotation> </xsd:enumeration> <xsd:enumeration value="LTZ"> <xsd:annotation> <xsd:documentation>Leben Teilauszahlung</xsd:documentation> </xsd:annotation> </xsd:enumeration> <xsd:enumeration value="LF1"> <xsd:annotation> <xsd:documentation>Leben Fondgebunden Fondskurs</xsd:documentation> </xsd:annotation> </xsd:enumeration> <xsd:enumeration value="LF2"> <xsd:annotation> <xsd:documentation>Leben Fondgebunden Guthaben</xsd:documentation> </xsd:annotation> </xsd:enumeration> <xsd:enumeration value="LF3"> <xsd:annotation> <xsd:documentation>Leben Fondgebunden Guthabenaufteilung</xsd:documentation> </xsd:annotation> </xsd:enumeration> <xsd:enumeration value="LF4"> <xsd:annotation> <xsd:documentation>Leben Fondgebunden Höchststand</xsd:documentation> </xsd:annotation> </xsd:enumeration> <xsd:enumeration value="LF5"> <xsd:annotation> <xsd:documentation>Leben Fondgebunden Stück</xsd:documentation> </xsd:annotation> </xsd:enumeration> <xsd:enumeration value="LF6"> <xsd:annotation> <xsd:documentation>Leben Fondgebunden Zuführungsaufteilung</xsd:documentation> </xsd:annotation> </xsd:enumeration> <xsd:enumeration value="LF7"> <xsd:annotation> <xsd:documentation>Leben Fondgebunden Portfolio-Gesamtvertragswert</xsd:documentation> </xsd:annotation> </xsd:enumeration> <xsd:enumeration value="LF8"> <xsd:annotation> <xsd:documentation>Leben Fondgebunden Garantiewert</xsd:documentation> </xsd:annotation> </xsd:enumeration> <xsd:enumeration value="LF9"> <xsd:annotation> <xsd:documentation>Leben Fondgebunden Summe einbezahlte Prämie</xsd:documentation> </xsd:annotation> </xsd:enumeration> <xsd:enumeration value="K01"> <xsd:annotation> <xsd:documentation>Kfz Listenpreis</xsd:documentation> </xsd:annotation> </xsd:enumeration> <xsd:enumeration value="K02"> <xsd:annotation> <xsd:documentation>Kfz Sonderausstattung</xsd:documentation> </xsd:annotation> </xsd:enumeration> <xsd:enumeration value="P01"> <xsd:annotation> <xsd:documentation>Tarifprämie</xsd:documentation> </xsd:annotation> </xsd:enumeration> <xsd:enumeration value="ZUZ"> <xsd:annotation> <xsd:documentation>Zuzahlung</xsd:documentation> </xsd:annotation> </xsd:enumeration> </xsd:restriction> </xsd:simpleType> |
| namespace | urn:omds20 | |||||||||||||||||||||||||||||||||||||||||||||||||||||||||||||||||||||||||||||||||||
| type | restriction of xsd:string | |||||||||||||||||||||||||||||||||||||||||||||||||||||||||||||||||||||||||||||||||||
| properties |
|
|||||||||||||||||||||||||||||||||||||||||||||||||||||||||||||||||||||||||||||||||||
| used by |
|
|||||||||||||||||||||||||||||||||||||||||||||||||||||||||||||||||||||||||||||||||||
| facets |
|
|||||||||||||||||||||||||||||||||||||||||||||||||||||||||||||||||||||||||||||||||||
| annotation |
|
|||||||||||||||||||||||||||||||||||||||||||||||||||||||||||||||||||||||||||||||||||
| source | <xsd:simpleType name="BetRolleCd_Type"> <xsd:annotation> <xsd:documentation>Beteiligungsrolle</xsd:documentation> </xsd:annotation> <xsd:restriction base="xsd:string"> <xsd:enumeration value="99"> <xsd:annotation> <xsd:documentation>sonstige</xsd:documentation> </xsd:annotation> </xsd:enumeration> <xsd:enumeration value="AS"> <xsd:annotation> <xsd:documentation>Anspruchsteller</xsd:documentation> </xsd:annotation> </xsd:enumeration> <xsd:enumeration value="AV"> <xsd:annotation> <xsd:documentation>Anderes VU</xsd:documentation> </xsd:annotation> </xsd:enumeration> <xsd:enumeration value="AW"> <xsd:annotation> <xsd:documentation>Anwalt</xsd:documentation> </xsd:annotation> </xsd:enumeration> <xsd:enumeration value="BB"> <xsd:annotation> <xsd:documentation>Bezugsberechtigter</xsd:documentation> </xsd:annotation> </xsd:enumeration> <xsd:enumeration value="BH"> <xsd:annotation> <xsd:documentation>Behörden</xsd:documentation> </xsd:annotation> </xsd:enumeration> <xsd:enumeration value="BS"> <xsd:annotation> <xsd:documentation>Bestattung</xsd:documentation> </xsd:annotation> </xsd:enumeration> <xsd:enumeration value="GG"> <xsd:annotation> <xsd:documentation>Gegner</xsd:documentation> </xsd:annotation> </xsd:enumeration> <xsd:enumeration value="GS"> <xsd:annotation> <xsd:documentation>Geschädigter</xsd:documentation> </xsd:annotation> </xsd:enumeration> <xsd:enumeration value="LE"> <xsd:annotation> <xsd:documentation>Lenker</xsd:documentation> </xsd:annotation> </xsd:enumeration> <xsd:enumeration value="RG"> <xsd:annotation> <xsd:documentation>Regressgegner</xsd:documentation> </xsd:annotation> </xsd:enumeration> <xsd:enumeration value="SV"> <xsd:annotation> <xsd:documentation>Sachverständiger</xsd:documentation> </xsd:annotation> </xsd:enumeration> <xsd:enumeration value="VE"> <xsd:annotation> <xsd:documentation>Verursacher</xsd:documentation> </xsd:annotation> </xsd:enumeration> <xsd:enumeration value="WS"> <xsd:annotation> <xsd:documentation>Werkstatt</xsd:documentation> </xsd:annotation> </xsd:enumeration> <xsd:enumeration value="ZE"> <xsd:annotation> <xsd:documentation>Zahlungsempfänger</xsd:documentation> </xsd:annotation> </xsd:enumeration> <xsd:enumeration value="ZG"> <xsd:annotation> <xsd:documentation>Zeuge</xsd:documentation> </xsd:annotation> </xsd:enumeration> </xsd:restriction> </xsd:simpleType> |
| namespace | urn:omds20 | ||||||||||||||||||
| type | restriction of xsd:string | ||||||||||||||||||
| properties |
|
||||||||||||||||||
| used by |
|
||||||||||||||||||
| facets |
|
||||||||||||||||||
| annotation |
|
||||||||||||||||||
| source | <xsd:simpleType name="DachungCd_Type"> <xsd:annotation> <xsd:documentation>Dachung</xsd:documentation> </xsd:annotation> <xsd:restriction base="xsd:string"> <xsd:enumeration value="9"> <xsd:annotation> <xsd:documentation>sonstiges</xsd:documentation> </xsd:annotation> </xsd:enumeration> <xsd:enumeration value="H"> <xsd:annotation> <xsd:documentation>hart</xsd:documentation> </xsd:annotation> </xsd:enumeration> <xsd:enumeration value="N"> <xsd:annotation> <xsd:documentation>nicht hart</xsd:documentation> </xsd:annotation> </xsd:enumeration> </xsd:restriction> </xsd:simpleType> |
| namespace | urn:omds20 | |||||||||
| type | restriction of xsd:dateTime | |||||||||
| properties |
|
|||||||||
| used by |
|
|||||||||
| facets |
|
|||||||||
| source | <xsd:simpleType name="Datum-Zeit"> <xsd:restriction base="xsd:dateTime"> <xsd:minInclusive value="1900-01-01T00:00:00.000"/> <xsd:maxInclusive value="9999-12-31T23:59:59.999"/> </xsd:restriction> </xsd:simpleType> |
| namespace | urn:omds20 | ||||||||||||
| type | restriction of xsd:dateTime | ||||||||||||
| properties |
|
||||||||||||
| used by |
|
||||||||||||
| facets |
|
||||||||||||
| source | <xsd:simpleType name="Datum-Zeit2"> <xsd:restriction base="xsd:dateTime"> <xsd:minInclusive value="1900-01-01T00:00:00.0000000"/> <xsd:maxInclusive value="9999-12-31T23:59:59.9999999"/> <xsd:pattern value="((000[0-9])|(00[1-9][0-9])|(0[1-9][0-9]{2})|([1-9][0-9]{3}))-((0[1-9])|(1[012]))-((0[1-9])|([12][0-9])|(3[01]))T(([01][0-9])|(2[0-3]))(:[0-5][0-9]){2}(\.[0-9]+)?"/> </xsd:restriction> </xsd:simpleType> |
| namespace | urn:omds20 | ||||||||||||
| type | restriction of xsd:decimal | ||||||||||||
| properties |
|
||||||||||||
| used by |
|
||||||||||||
| facets |
|
||||||||||||
| annotation |
|
||||||||||||
| source | <xsd:simpleType name="decimal"> <xsd:annotation> <xsd:documentation>decimal xxxxxxxxx.xx (11,2)</xsd:documentation> </xsd:annotation> <xsd:restriction base="xsd:decimal"> <xsd:totalDigits value="11"/> <xsd:fractionDigits value="2"/> <xsd:pattern value="-?\d{1,9}[.]\d\d"/> </xsd:restriction> </xsd:simpleType> |
| namespace | urn:omds20 | ||||||||||||
| type | restriction of xsd:decimal | ||||||||||||
| properties |
|
||||||||||||
| used by |
|
||||||||||||
| facets |
|
||||||||||||
| annotation |
|
||||||||||||
| source | <xsd:simpleType name="decimal14_2"> <xsd:annotation> <xsd:documentation>decimal xxxxxxxxxxx.xx (14,2)</xsd:documentation> </xsd:annotation> <xsd:restriction base="xsd:decimal"> <xsd:totalDigits value="14"/> <xsd:fractionDigits value="2"/> <xsd:pattern value="-?\d{1,12}[.]\d\d"/> </xsd:restriction> </xsd:simpleType> |
| namespace | urn:omds20 | |||||||||||||||||||||||||||||||||||||||||||
| type | restriction of xsd:string | |||||||||||||||||||||||||||||||||||||||||||
| properties |
|
|||||||||||||||||||||||||||||||||||||||||||
| used by |
|
|||||||||||||||||||||||||||||||||||||||||||
| facets |
|
|||||||||||||||||||||||||||||||||||||||||||
| annotation |
|
|||||||||||||||||||||||||||||||||||||||||||
| source | <xsd:simpleType name="EFrageCd_Type"> <xsd:annotation> <xsd:documentation>Entscheidungsfrage</xsd:documentation> </xsd:annotation> <xsd:restriction base="xsd:string"> <xsd:enumeration value="999"> <xsd:annotation> <xsd:documentation>sonstige</xsd:documentation> </xsd:annotation> </xsd:enumeration> <xsd:enumeration value="A01"> <xsd:annotation> <xsd:documentation>Vorsteuerabzugsberechtigt Ja/Nein</xsd:documentation> </xsd:annotation> </xsd:enumeration> <xsd:enumeration value="A02"> <xsd:annotation> <xsd:documentation>Ersatzwagenverzicht Ja/Nein (Variante A/B)</xsd:documentation> </xsd:annotation> </xsd:enumeration> <xsd:enumeration value="A11"> <xsd:annotation> <xsd:documentation>Finanzamtsbestätigung erwünscht Ja/Nein</xsd:documentation> </xsd:annotation> </xsd:enumeration> <xsd:enumeration value="A12"> <xsd:annotation> <xsd:documentation>Grüne Karte erwünscht Ja/Nein</xsd:documentation> </xsd:annotation> </xsd:enumeration> <xsd:enumeration value="A13"> <xsd:annotation> <xsd:documentation>Elektronische Kommunikation erwünscht Ja/Nein</xsd:documentation> </xsd:annotation> </xsd:enumeration> <xsd:enumeration value="A14"> <xsd:annotation> <xsd:documentation>Kaskobesichtigung durchgeführt Ja/Nein</xsd:documentation> </xsd:annotation> </xsd:enumeration> <xsd:enumeration value="P01"> <xsd:annotation> <xsd:documentation>Erfolgt Untersuchung Ja/Nein</xsd:documentation> </xsd:annotation> </xsd:enumeration> </xsd:restriction> </xsd:simpleType> |
| namespace | urn:omds20 | |||||||||||||||
| type | restriction of xsd:string | |||||||||||||||
| properties |
|
|||||||||||||||
| used by |
|
|||||||||||||||
| facets |
|
|||||||||||||||
| annotation |
|
|||||||||||||||
| source | <xsd:simpleType name="Entsch2_Type"> <xsd:annotation> <xsd:documentation>Zweiweg-Entscheidung (J,N)</xsd:documentation> </xsd:annotation> <xsd:restriction base="xsd:string"> <xsd:minLength value="1"/> <xsd:maxLength value="1"/> <xsd:enumeration value="J"/> <xsd:enumeration value="N"/> </xsd:restriction> </xsd:simpleType> |
| namespace | urn:omds20 | ||||||||||||||||||||||||
| type | restriction of xsd:string | ||||||||||||||||||||||||
| properties |
|
||||||||||||||||||||||||
| used by |
|
||||||||||||||||||||||||
| facets |
|
||||||||||||||||||||||||
| annotation |
|
||||||||||||||||||||||||
| source | <xsd:simpleType name="Entsch3_Type"> <xsd:annotation> <xsd:documentation>Dreiweg-Entscheidung (J,N,0)</xsd:documentation> </xsd:annotation> <xsd:restriction base="xsd:string"> <xsd:minLength value="1"/> <xsd:maxLength value="1"/> <xsd:enumeration value="J"> <xsd:annotation> <xsd:documentation>Ja</xsd:documentation> </xsd:annotation> </xsd:enumeration> <xsd:enumeration value="N"> <xsd:annotation> <xsd:documentation>Nein</xsd:documentation> </xsd:annotation> </xsd:enumeration> <xsd:enumeration value="0"> <xsd:annotation> <xsd:documentation>Unbekannt</xsd:documentation> </xsd:annotation> </xsd:enumeration> </xsd:restriction> </xsd:simpleType> |
| namespace | urn:omds20 | ||||||||||||||||||
| type | restriction of xsd:string | ||||||||||||||||||
| properties |
|
||||||||||||||||||
| used by |
|
||||||||||||||||||
| facets |
|
||||||||||||||||||
| annotation |
|
||||||||||||||||||
| source | <xsd:simpleType name="EstArtCd_Type"> <xsd:annotation> <xsd:documentation>Einstufungsart</xsd:documentation> </xsd:annotation> <xsd:restriction base="xsd:string"> <xsd:enumeration value="G"> <xsd:annotation> <xsd:documentation>Gefahrenklasse</xsd:documentation> </xsd:annotation> </xsd:enumeration> <xsd:enumeration value="T"> <xsd:annotation> <xsd:documentation>Tarif-, Bonus/Malus-Stufe offiziell</xsd:documentation> </xsd:annotation> </xsd:enumeration> <xsd:enumeration value="TVU"> <xsd:annotation> <xsd:documentation>Tarif-, Bonus/Malus-Stufe VU-intern</xsd:documentation> </xsd:annotation> </xsd:enumeration> </xsd:restriction> </xsd:simpleType> |
| namespace | urn:omds20 | ||||||||||||||||||||||||||||||||||||||
| type | restriction of xsd:string | ||||||||||||||||||||||||||||||||||||||
| properties |
|
||||||||||||||||||||||||||||||||||||||
| used by |
|
||||||||||||||||||||||||||||||||||||||
| facets |
|
||||||||||||||||||||||||||||||||||||||
| annotation |
|
||||||||||||||||||||||||||||||||||||||
| source | <xsd:simpleType name="FamilienstandCd_Type"> <xsd:annotation> <xsd:documentation>Familienstand</xsd:documentation> </xsd:annotation> <xsd:restriction base="xsd:string"> <xsd:enumeration value="0"> <xsd:annotation> <xsd:documentation>unbekannt</xsd:documentation> </xsd:annotation> </xsd:enumeration> <xsd:enumeration value="1"> <xsd:annotation> <xsd:documentation>ledig</xsd:documentation> </xsd:annotation> </xsd:enumeration> <xsd:enumeration value="2"> <xsd:annotation> <xsd:documentation>verheiratet</xsd:documentation> </xsd:annotation> </xsd:enumeration> <xsd:enumeration value="3"> <xsd:annotation> <xsd:documentation>geschieden</xsd:documentation> </xsd:annotation> </xsd:enumeration> <xsd:enumeration value="4"> <xsd:annotation> <xsd:documentation>verwitwet</xsd:documentation> </xsd:annotation> </xsd:enumeration> <xsd:enumeration value="5"> <xsd:annotation> <xsd:documentation>Lebensgemeinschaft</xsd:documentation> </xsd:annotation> </xsd:enumeration> <xsd:enumeration value="9"> <xsd:annotation> <xsd:documentation>keiner, sonstige</xsd:documentation> </xsd:annotation> </xsd:enumeration> </xsd:restriction> </xsd:simpleType> |
| namespace | urn:omds20 | ||||||||||||||||||||||||||||||||||||||
| type | restriction of xsd:string | ||||||||||||||||||||||||||||||||||||||
| properties |
|
||||||||||||||||||||||||||||||||||||||
| used by |
|
||||||||||||||||||||||||||||||||||||||
| facets |
|
||||||||||||||||||||||||||||||||||||||
| annotation |
|
||||||||||||||||||||||||||||||||||||||
| source | <xsd:simpleType name="FlaechenAttributCd_Type"> <xsd:annotation> <xsd:documentation>Flächenattribut</xsd:documentation> </xsd:annotation> <xsd:restriction base="xsd:string"> <xsd:enumeration value="EG"> <xsd:annotation> <xsd:documentation>Erdgeschoß</xsd:documentation> </xsd:annotation> </xsd:enumeration> <xsd:enumeration value="SW"> <xsd:annotation> <xsd:documentation>Stockwerk</xsd:documentation> </xsd:annotation> </xsd:enumeration> <xsd:enumeration value="MA"> <xsd:annotation> <xsd:documentation>Mansarde</xsd:documentation> </xsd:annotation> </xsd:enumeration> <xsd:enumeration value="KM"> <xsd:annotation> <xsd:documentation>Keller mit Wohnnutzung</xsd:documentation> </xsd:annotation> </xsd:enumeration> <xsd:enumeration value="KO"> <xsd:annotation> <xsd:documentation>Keller ohne Wohnnutzung</xsd:documentation> </xsd:annotation> </xsd:enumeration> <xsd:enumeration value="WF"> <xsd:annotation> <xsd:documentation>Wohnfläche</xsd:documentation> </xsd:annotation> </xsd:enumeration> <xsd:enumeration value="GF"> <xsd:annotation> <xsd:documentation>Grundfläche</xsd:documentation> </xsd:annotation> </xsd:enumeration> </xsd:restriction> </xsd:simpleType> |
| namespace | urn:omds20 | ||||||||||||
| type | restriction of xsd:decimal | ||||||||||||
| properties |
|
||||||||||||
| used by |
|
||||||||||||
| facets |
|
||||||||||||
| annotation |
|
||||||||||||
| source | <xsd:simpleType name="FondsAnteil_Type"> <xsd:annotation> <xsd:documentation>decimal xxxxxxxxx.xxxxxxxxxx (19,10)</xsd:documentation> </xsd:annotation> <xsd:restriction base="xsd:decimal"> <xsd:totalDigits value="19"/> <xsd:fractionDigits value="10"/> <xsd:pattern value="\d{1,9}[.]\d\d\d\d\d\d\d\d\d\d"/> </xsd:restriction> </xsd:simpleType> |
| namespace | urn:omds20 | ||||||||||||
| type | restriction of xsd:decimal | ||||||||||||
| properties |
|
||||||||||||
| used by |
|
||||||||||||
| facets |
|
||||||||||||
| annotation |
|
||||||||||||
| source | <xsd:simpleType name="FondsBetrag_Type"> <xsd:annotation> <xsd:documentation>decimal xxxxxxxxxxxx.xx (14,2)</xsd:documentation> </xsd:annotation> <xsd:restriction base="xsd:decimal"> <xsd:totalDigits value="14"/> <xsd:fractionDigits value="2"/> <xsd:pattern value="\d{1,12}[.]\d\d"/> </xsd:restriction> </xsd:simpleType> |
| namespace | urn:omds20 | |||||||||
| type | restriction of xsd:string | |||||||||
| properties |
|
|||||||||
| used by |
|
|||||||||
| facets |
|
|||||||||
| source | <xsd:simpleType name="FondsBez_Type"> <xsd:restriction base="xsd:string"> <xsd:minLength value="1"/> <xsd:maxLength value="100"/> </xsd:restriction> </xsd:simpleType> |
| namespace | urn:omds20 | |||||||||||||||||||||||||||||||||||||||||||||||||||||
| type | restriction of xsd:string | |||||||||||||||||||||||||||||||||||||||||||||||||||||
| properties |
|
|||||||||||||||||||||||||||||||||||||||||||||||||||||
| used by |
|
|||||||||||||||||||||||||||||||||||||||||||||||||||||
| facets |
|
|||||||||||||||||||||||||||||||||||||||||||||||||||||
| annotation |
|
|||||||||||||||||||||||||||||||||||||||||||||||||||||
| source | <xsd:simpleType name="FzgArtCd_Type"> <xsd:annotation> <xsd:documentation>Fahrzeugart</xsd:documentation> </xsd:annotation> <xsd:restriction base="xsd:string"> <xsd:enumeration value="999"> <xsd:annotation> <xsd:documentation>Sonstige</xsd:documentation> </xsd:annotation> </xsd:enumeration> <xsd:enumeration value="ANH"> <xsd:annotation> <xsd:documentation>Anhänger</xsd:documentation> </xsd:annotation> </xsd:enumeration> <xsd:enumeration value="KRA"> <xsd:annotation> <xsd:documentation>Kraftrad</xsd:documentation> </xsd:annotation> </xsd:enumeration> <xsd:enumeration value="LKW"> <xsd:annotation> <xsd:documentation>Lastkraftwagen</xsd:documentation> </xsd:annotation> </xsd:enumeration> <xsd:enumeration value="MOP"> <xsd:annotation> <xsd:documentation>Motorfahrrad</xsd:documentation> </xsd:annotation> </xsd:enumeration> <xsd:enumeration value="OMN"> <xsd:annotation> <xsd:documentation>Omnibus</xsd:documentation> </xsd:annotation> </xsd:enumeration> <xsd:enumeration value="PKW"> <xsd:annotation> <xsd:documentation>Personenkraftwagen</xsd:documentation> </xsd:annotation> </xsd:enumeration> <xsd:enumeration value="PRO"> <xsd:annotation> <xsd:documentation>Probekennzeichen</xsd:documentation> </xsd:annotation> </xsd:enumeration> <xsd:enumeration value="SON"> <xsd:annotation> <xsd:documentation>Sonderfahrzeuge</xsd:documentation> </xsd:annotation> </xsd:enumeration> <xsd:enumeration value="ZUG"> <xsd:annotation> <xsd:documentation>Zugmaschine</xsd:documentation> </xsd:annotation> </xsd:enumeration> </xsd:restriction> </xsd:simpleType> |
| namespace | urn:omds20 | |||||||||||||||||||||||||||||||||||||||||||||||||||||
| type | restriction of xsd:string | |||||||||||||||||||||||||||||||||||||||||||||||||||||
| properties |
|
|||||||||||||||||||||||||||||||||||||||||||||||||||||
| used by |
|
|||||||||||||||||||||||||||||||||||||||||||||||||||||
| facets |
|
|||||||||||||||||||||||||||||||||||||||||||||||||||||
| annotation |
|
|||||||||||||||||||||||||||||||||||||||||||||||||||||
| source | <xsd:simpleType name="GebaeudeArtCd_Type"> <xsd:annotation> <xsd:documentation>Art des Gebäudes</xsd:documentation> </xsd:annotation> <xsd:restriction base="xsd:string"> <xsd:enumeration value="99"> <xsd:annotation> <xsd:documentation>sonstige</xsd:documentation> </xsd:annotation> </xsd:enumeration> <xsd:enumeration value="EZ"> <xsd:annotation> <xsd:documentation>Ein-/Zweifamilienhaus</xsd:documentation> </xsd:annotation> </xsd:enumeration> <xsd:enumeration value="GN"> <xsd:annotation> <xsd:documentation>Gebäude mit gewerblicher Nutzung</xsd:documentation> </xsd:annotation> </xsd:enumeration> <xsd:enumeration value="KN"> <xsd:annotation> <xsd:documentation>Gebäude mit kombinierter Nutzung</xsd:documentation> </xsd:annotation> </xsd:enumeration> <xsd:enumeration value="LN"> <xsd:annotation> <xsd:documentation>Gebäude mit landwirtschaftlicher Nutzung</xsd:documentation> </xsd:annotation> </xsd:enumeration> <xsd:enumeration value="ME"> <xsd:annotation> <xsd:documentation>Mehrfamilienhaus</xsd:documentation> </xsd:annotation> </xsd:enumeration> <xsd:enumeration value="NG"> <xsd:annotation> <xsd:documentation>Gebäude mit nicht gewerblicher Nutzung</xsd:documentation> </xsd:annotation> </xsd:enumeration> <xsd:enumeration value="NE"> <xsd:annotation> <xsd:documentation>Nebengebäude</xsd:documentation> </xsd:annotation> </xsd:enumeration> <xsd:enumeration value="WO"> <xsd:annotation> <xsd:documentation>Wochenendhaus</xsd:documentation> </xsd:annotation> </xsd:enumeration> <xsd:enumeration value="ZA"> <xsd:annotation> <xsd:documentation>Zu- oder Anbau</xsd:documentation> </xsd:annotation> </xsd:enumeration> </xsd:restriction> </xsd:simpleType> |
| namespace | urn:omds20 | ||||||||||||||||||||||||||||
| type | restriction of xsd:string | ||||||||||||||||||||||||||||
| properties |
|
||||||||||||||||||||||||||||
| used by |
|
||||||||||||||||||||||||||||
| facets |
|
||||||||||||||||||||||||||||
| annotation |
|
||||||||||||||||||||||||||||
| source | <xsd:simpleType name="GebaeudeHoeheCd_Type"> <xsd:annotation> <xsd:documentation>Gebäudehöhe</xsd:documentation> </xsd:annotation> <xsd:restriction base="xsd:string"> <xsd:enumeration value="99"> <xsd:annotation> <xsd:documentation>sonstige</xsd:documentation> </xsd:annotation> </xsd:enumeration> <xsd:enumeration value="E"> <xsd:annotation> <xsd:documentation>ebenerdig</xsd:documentation> </xsd:annotation> </xsd:enumeration> <xsd:enumeration value="1S"> <xsd:annotation> <xsd:documentation>ein Stockwerk</xsd:documentation> </xsd:annotation> </xsd:enumeration> <xsd:enumeration value="2S"> <xsd:annotation> <xsd:documentation>zwei Stockwerke</xsd:documentation> </xsd:annotation> </xsd:enumeration> <xsd:enumeration value="MS"> <xsd:annotation> <xsd:documentation>mehr als zwei Stockwerke</xsd:documentation> </xsd:annotation> </xsd:enumeration> </xsd:restriction> </xsd:simpleType> |
| namespace | urn:omds20 | ||||||||||||||||||
| type | restriction of xsd:string | ||||||||||||||||||
| properties |
|
||||||||||||||||||
| used by |
|
||||||||||||||||||
| facets |
|
||||||||||||||||||
| annotation |
|
||||||||||||||||||
| source | <xsd:simpleType name="GeschlechtCd_Type"> <xsd:annotation> <xsd:documentation>Geschlecht</xsd:documentation> </xsd:annotation> <xsd:restriction base="xsd:string"> <xsd:enumeration value="0"> <xsd:annotation> <xsd:documentation>unbekannt</xsd:documentation> </xsd:annotation> </xsd:enumeration> <xsd:enumeration value="1"> <xsd:annotation> <xsd:documentation>männlich</xsd:documentation> </xsd:annotation> </xsd:enumeration> <xsd:enumeration value="2"> <xsd:annotation> <xsd:documentation>weiblich</xsd:documentation> </xsd:annotation> </xsd:enumeration> </xsd:restriction> </xsd:simpleType> |
| namespace | urn:omds20 | ||||||||||||||||||||||||||||||||||||||||||||||||||||||||||||||||||||||||||||||
| type | restriction of xsd:string | ||||||||||||||||||||||||||||||||||||||||||||||||||||||||||||||||||||||||||||||
| properties |
|
||||||||||||||||||||||||||||||||||||||||||||||||||||||||||||||||||||||||||||||
| used by |
|
||||||||||||||||||||||||||||||||||||||||||||||||||||||||||||||||||||||||||||||
| facets |
|
||||||||||||||||||||||||||||||||||||||||||||||||||||||||||||||||||||||||||||||
| annotation |
|
||||||||||||||||||||||||||||||||||||||||||||||||||||||||||||||||||||||||||||||
| source | <xsd:simpleType name="GrundRuecklaufCd_Type"> <xsd:annotation> <xsd:documentation>Erlaubte Werte zu GrundRuecklaufCd</xsd:documentation> <xsd:documentation>Basis FINancialPAYment Stand Mai 2003</xsd:documentation> </xsd:annotation> <xsd:restriction base="xsd:string"> <xsd:enumeration value="00"> <xsd:annotation> <xsd:documentation>Nichteinlösung</xsd:documentation> </xsd:annotation> </xsd:enumeration> <xsd:enumeration value="01"> <xsd:annotation> <xsd:documentation>kein Konto</xsd:documentation> </xsd:annotation> </xsd:enumeration> <xsd:enumeration value="02"> <xsd:annotation> <xsd:documentation>Konto geschlossen</xsd:documentation> </xsd:annotation> </xsd:enumeration> <xsd:enumeration value="03"> <xsd:annotation> <xsd:documentation>kein Abbuchungsauftrag</xsd:documentation> </xsd:annotation> </xsd:enumeration> <xsd:enumeration value="04"> <xsd:annotation> <xsd:documentation>Abbuchungsauftrag storniert</xsd:documentation> </xsd:annotation> </xsd:enumeration> <xsd:enumeration value="05"> <xsd:annotation> <xsd:documentation>Kontonummer falsch</xsd:documentation> </xsd:annotation> </xsd:enumeration> <xsd:enumeration value="06"> <xsd:annotation> <xsd:documentation>Bankleitzahl falsch</xsd:documentation> </xsd:annotation> </xsd:enumeration> <xsd:enumeration value="07"> <xsd:annotation> <xsd:documentation>Kundeneinspruch</xsd:documentation> </xsd:annotation> </xsd:enumeration> <xsd:enumeration value="08"> <xsd:annotation> <xsd:documentation>Todesfall</xsd:documentation> </xsd:annotation> </xsd:enumeration> <xsd:enumeration value="09"> <xsd:annotation> <xsd:documentation>Abbuchungsauftrag wird nicht mehr durchgeführt</xsd:documentation> </xsd:annotation> </xsd:enumeration> <xsd:enumeration value="12"> <xsd:annotation> <xsd:documentation>Storno</xsd:documentation> </xsd:annotation> </xsd:enumeration> <xsd:enumeration value="13"> <xsd:annotation> <xsd:documentation>Lastschrift auf dieses Konto nicht möglich</xsd:documentation> </xsd:annotation> </xsd:enumeration> <xsd:enumeration value="14"> <xsd:annotation> <xsd:documentation>Gutschrift auf dieses Konto gestzl. nicht möglich</xsd:documentation> </xsd:annotation> </xsd:enumeration> <xsd:enumeration value="20"> <xsd:annotation> <xsd:documentation>Formalfehler</xsd:documentation> </xsd:annotation> </xsd:enumeration> <xsd:enumeration value="99"> <xsd:annotation> <xsd:documentation>keine Rückläuferaktivität</xsd:documentation> </xsd:annotation> </xsd:enumeration> </xsd:restriction> </xsd:simpleType> |
| namespace | urn:omds20 | ||||||||||||||||||
| type | restriction of xsd:string | ||||||||||||||||||
| properties |
|
||||||||||||||||||
| used by |
|
||||||||||||||||||
| facets |
|
||||||||||||||||||
| annotation |
|
||||||||||||||||||
| source | <xsd:simpleType name="GrwArtCd_Type"> <xsd:annotation> <xsd:documentation>Grenzwertart</xsd:documentation> </xsd:annotation> <xsd:restriction base="xsd:string"> <xsd:enumeration value="DFP"> <xsd:annotation> <xsd:documentation>DauerfolgenProz(UV)</xsd:documentation> </xsd:annotation> </xsd:enumeration> <xsd:enumeration value="KAM"> <xsd:annotation> <xsd:documentation>Karenzmonate</xsd:documentation> </xsd:annotation> </xsd:enumeration> <xsd:enumeration value="KAT"> <xsd:annotation> <xsd:documentation>Karenztage</xsd:documentation> </xsd:annotation> </xsd:enumeration> </xsd:restriction> </xsd:simpleType> |
| namespace | urn:omds20 | ||||||||||||||||||
| type | restriction of xsd:string | ||||||||||||||||||
| properties |
|
||||||||||||||||||
| used by |
|
||||||||||||||||||
| facets |
|
||||||||||||||||||
| annotation |
|
||||||||||||||||||
| source | <xsd:simpleType name="IdfArtCd_Type"> <xsd:annotation> <xsd:documentation>Identifizierungsart</xsd:documentation> </xsd:annotation> <xsd:restriction base="xsd:string"> <xsd:enumeration value="FB"> <xsd:annotation> <xsd:documentation>Firmenbuchnummer</xsd:documentation> </xsd:annotation> </xsd:enumeration> <xsd:enumeration value="SV"> <xsd:annotation> <xsd:documentation>Sozialversicherungsnr</xsd:documentation> </xsd:annotation> </xsd:enumeration> <xsd:enumeration value="VB"> <xsd:annotation> <xsd:documentation>Versicherungsbestätigung</xsd:documentation> </xsd:annotation> </xsd:enumeration> </xsd:restriction> </xsd:simpleType> |
| namespace | urn:omds20 | |||||||||||||||||||||||||||||||||
| type | restriction of xsd:string | |||||||||||||||||||||||||||||||||
| properties |
|
|||||||||||||||||||||||||||||||||
| used by |
|
|||||||||||||||||||||||||||||||||
| facets |
|
|||||||||||||||||||||||||||||||||
| annotation |
|
|||||||||||||||||||||||||||||||||
| source | <xsd:simpleType name="IndexArtCd_Type"> <xsd:annotation> <xsd:documentation>Indexart</xsd:documentation> </xsd:annotation> <xsd:restriction base="xsd:string"> <xsd:enumeration value="0"> <xsd:annotation> <xsd:documentation>unbekannt, kein Index</xsd:documentation> </xsd:annotation> </xsd:enumeration> <xsd:enumeration value="1"> <xsd:annotation> <xsd:documentation>Verbraucherpreisindex</xsd:documentation> </xsd:annotation> </xsd:enumeration> <xsd:enumeration value="2"> <xsd:annotation> <xsd:documentation>Baukostenindex</xsd:documentation> </xsd:annotation> </xsd:enumeration> <xsd:enumeration value="3"> <xsd:annotation> <xsd:documentation>Maschinenpreisindex</xsd:documentation> </xsd:annotation> </xsd:enumeration> <xsd:enumeration value="4"> <xsd:annotation> <xsd:documentation>Rechtschutzindex</xsd:documentation> </xsd:annotation> </xsd:enumeration> <xsd:enumeration value="9"> <xsd:annotation> <xsd:documentation>Index, nicht zuordenbar (sonst.)</xsd:documentation> </xsd:annotation> </xsd:enumeration> </xsd:restriction> </xsd:simpleType> |
| namespace | urn:omds20 | ||||||
| type | restriction of xsd:string | ||||||
| properties |
|
||||||
| used by |
|
||||||
| facets |
|
||||||
| source | <xsd:simpleType name="ISIN_Type"> <xsd:restriction base="xsd:string"> <xsd:length value="12"/> </xsd:restriction> </xsd:simpleType> |
| namespace | urn:omds20 | ||||||||||||||||||||||||||||||||||||||||||||||||||||||||||||||||||||||||||||||
| type | restriction of xsd:string | ||||||||||||||||||||||||||||||||||||||||||||||||||||||||||||||||||||||||||||||
| properties |
|
||||||||||||||||||||||||||||||||||||||||||||||||||||||||||||||||||||||||||||||
| used by |
|
||||||||||||||||||||||||||||||||||||||||||||||||||||||||||||||||||||||||||||||
| facets |
|
||||||||||||||||||||||||||||||||||||||||||||||||||||||||||||||||||||||||||||||
| annotation |
|
||||||||||||||||||||||||||||||||||||||||||||||||||||||||||||||||||||||||||||||
| source | <xsd:simpleType name="KomArtCd_Type"> <xsd:annotation> <xsd:documentation>KommunikationsArt</xsd:documentation> </xsd:annotation> <xsd:restriction base="xsd:string"> <xsd:enumeration value="99"> <xsd:annotation> <xsd:documentation>Nummer (nicht zuordbar)</xsd:documentation> </xsd:annotation> </xsd:enumeration> <xsd:enumeration value="GE"> <xsd:annotation> <xsd:documentation>Geschäft Email</xsd:documentation> </xsd:annotation> </xsd:enumeration> <xsd:enumeration value="GF"> <xsd:annotation> <xsd:documentation>Geschäft Fax</xsd:documentation> </xsd:annotation> </xsd:enumeration> <xsd:enumeration value="GT"> <xsd:annotation> <xsd:documentation>Geschäft Telefon</xsd:documentation> </xsd:annotation> </xsd:enumeration> <xsd:enumeration value="ME"> <xsd:annotation> <xsd:documentation>Mobil EMail</xsd:documentation> </xsd:annotation> </xsd:enumeration> <xsd:enumeration value="MF"> <xsd:annotation> <xsd:documentation>Mobil Fax</xsd:documentation> </xsd:annotation> </xsd:enumeration> <xsd:enumeration value="MT"> <xsd:annotation> <xsd:documentation>Mobil Telefon</xsd:documentation> </xsd:annotation> </xsd:enumeration> <xsd:enumeration value="PE"> <xsd:annotation> <xsd:documentation>Privat Email</xsd:documentation> </xsd:annotation> </xsd:enumeration> <xsd:enumeration value="PF"> <xsd:annotation> <xsd:documentation>Privat Fax</xsd:documentation> </xsd:annotation> </xsd:enumeration> <xsd:enumeration value="PT"> <xsd:annotation> <xsd:documentation>Privat Telefon</xsd:documentation> </xsd:annotation> </xsd:enumeration> <xsd:enumeration value="GW"> <xsd:annotation> <xsd:documentation>URL (WebAdresse) Person</xsd:documentation> </xsd:annotation> </xsd:enumeration> <xsd:enumeration value="VWS"> <xsd:annotation> <xsd:documentation>VU-WebAdresse Schadenmeldung</xsd:documentation> </xsd:annotation> </xsd:enumeration> <xsd:enumeration value="VES"> <xsd:annotation> <xsd:documentation>VU-EMailAdresse Schadenmeldung</xsd:documentation> </xsd:annotation> </xsd:enumeration> <xsd:enumeration value="VWB"> <xsd:annotation> <xsd:documentation>VU-WebAdresse Bestandsanforderung</xsd:documentation> </xsd:annotation> </xsd:enumeration> <xsd:enumeration value="VEB"> <xsd:annotation> <xsd:documentation>VU-EMailAdresse Bestandsanforderung</xsd:documentation> </xsd:annotation> </xsd:enumeration> </xsd:restriction> </xsd:simpleType> |
| namespace | urn:omds20 | ||||||||||||||||||||||||||||||||||||||||||||||||||||||||||||||||||||||||||||||||||||||||||||||||||||||||||||||||||||||||||||||||||||||||||||||||||||||||||||||||||||||||||||||||||||||||||||||||||||||||||||||||||||||||||||||||||||||||||||||||||||||||||||||||||||||||||||||||||||||||||||||||||||||||||||||||||||||||||||||||||||||||||||||||||||||||||||||||||||||||||||||||||||||||||||||||||||||||||||||||||||||||||||||||||||||||||||||||||||||||||||||||||||||||||||||||||||||||||||||||||||||||||||||||||||||||||||||||||||||||||||||||||||||||||||||||||||||||||||||||||||||||||||||||||||||||||||||||||||||||||||||||||||||||||||||||||||||||||||||||||||||||||||||||||||||||||||||||||||||||||||||||||||||||||||||||||||||||||||||||||||||||||||||||||||||||||||||||||||||||||||||||||||||||||||||||||||||||||||||||||||||||||||||||||||||||||||||||||||||||||||||||||||||||||||||||||||||||||||||||||||||||||||||||||||||||||||||||||||||||||||||||||||||||||||||||||||||||||||||||||||||||||||||||||||||||||||||||||||||
| type | restriction of xsd:string | ||||||||||||||||||||||||||||||||||||||||||||||||||||||||||||||||||||||||||||||||||||||||||||||||||||||||||||||||||||||||||||||||||||||||||||||||||||||||||||||||||||||||||||||||||||||||||||||||||||||||||||||||||||||||||||||||||||||||||||||||||||||||||||||||||||||||||||||||||||||||||||||||||||||||||||||||||||||||||||||||||||||||||||||||||||||||||||||||||||||||||||||||||||||||||||||||||||||||||||||||||||||||||||||||||||||||||||||||||||||||||||||||||||||||||||||||||||||||||||||||||||||||||||||||||||||||||||||||||||||||||||||||||||||||||||||||||||||||||||||||||||||||||||||||||||||||||||||||||||||||||||||||||||||||||||||||||||||||||||||||||||||||||||||||||||||||||||||||||||||||||||||||||||||||||||||||||||||||||||||||||||||||||||||||||||||||||||||||||||||||||||||||||||||||||||||||||||||||||||||||||||||||||||||||||||||||||||||||||||||||||||||||||||||||||||||||||||||||||||||||||||||||||||||||||||||||||||||||||||||||||||||||||||||||||||||||||||||||||||||||||||||||||||||||||||||||||||||||||||||
| properties |
|
||||||||||||||||||||||||||||||||||||||||||||||||||||||||||||||||||||||||||||||||||||||||||||||||||||||||||||||||||||||||||||||||||||||||||||||||||||||||||||||||||||||||||||||||||||||||||||||||||||||||||||||||||||||||||||||||||||||||||||||||||||||||||||||||||||||||||||||||||||||||||||||||||||||||||||||||||||||||||||||||||||||||||||||||||||||||||||||||||||||||||||||||||||||||||||||||||||||||||||||||||||||||||||||||||||||||||||||||||||||||||||||||||||||||||||||||||||||||||||||||||||||||||||||||||||||||||||||||||||||||||||||||||||||||||||||||||||||||||||||||||||||||||||||||||||||||||||||||||||||||||||||||||||||||||||||||||||||||||||||||||||||||||||||||||||||||||||||||||||||||||||||||||||||||||||||||||||||||||||||||||||||||||||||||||||||||||||||||||||||||||||||||||||||||||||||||||||||||||||||||||||||||||||||||||||||||||||||||||||||||||||||||||||||||||||||||||||||||||||||||||||||||||||||||||||||||||||||||||||||||||||||||||||||||||||||||||||||||||||||||||||||||||||||||||||||||||||||||||||||
| used by |
|
||||||||||||||||||||||||||||||||||||||||||||||||||||||||||||||||||||||||||||||||||||||||||||||||||||||||||||||||||||||||||||||||||||||||||||||||||||||||||||||||||||||||||||||||||||||||||||||||||||||||||||||||||||||||||||||||||||||||||||||||||||||||||||||||||||||||||||||||||||||||||||||||||||||||||||||||||||||||||||||||||||||||||||||||||||||||||||||||||||||||||||||||||||||||||||||||||||||||||||||||||||||||||||||||||||||||||||||||||||||||||||||||||||||||||||||||||||||||||||||||||||||||||||||||||||||||||||||||||||||||||||||||||||||||||||||||||||||||||||||||||||||||||||||||||||||||||||||||||||||||||||||||||||||||||||||||||||||||||||||||||||||||||||||||||||||||||||||||||||||||||||||||||||||||||||||||||||||||||||||||||||||||||||||||||||||||||||||||||||||||||||||||||||||||||||||||||||||||||||||||||||||||||||||||||||||||||||||||||||||||||||||||||||||||||||||||||||||||||||||||||||||||||||||||||||||||||||||||||||||||||||||||||||||||||||||||||||||||||||||||||||||||||||||||||||||||||||||||||||||
| facets |
|
||||||||||||||||||||||||||||||||||||||||||||||||||||||||||||||||||||||||||||||||||||||||||||||||||||||||||||||||||||||||||||||||||||||||||||||||||||||||||||||||||||||||||||||||||||||||||||||||||||||||||||||||||||||||||||||||||||||||||||||||||||||||||||||||||||||||||||||||||||||||||||||||||||||||||||||||||||||||||||||||||||||||||||||||||||||||||||||||||||||||||||||||||||||||||||||||||||||||||||||||||||||||||||||||||||||||||||||||||||||||||||||||||||||||||||||||||||||||||||||||||||||||||||||||||||||||||||||||||||||||||||||||||||||||||||||||||||||||||||||||||||||||||||||||||||||||||||||||||||||||||||||||||||||||||||||||||||||||||||||||||||||||||||||||||||||||||||||||||||||||||||||||||||||||||||||||||||||||||||||||||||||||||||||||||||||||||||||||||||||||||||||||||||||||||||||||||||||||||||||||||||||||||||||||||||||||||||||||||||||||||||||||||||||||||||||||||||||||||||||||||||||||||||||||||||||||||||||||||||||||||||||||||||||||||||||||||||||||||||||||||||||||||||||||||||||||||||||||||||||
| annotation |
|
||||||||||||||||||||||||||||||||||||||||||||||||||||||||||||||||||||||||||||||||||||||||||||||||||||||||||||||||||||||||||||||||||||||||||||||||||||||||||||||||||||||||||||||||||||||||||||||||||||||||||||||||||||||||||||||||||||||||||||||||||||||||||||||||||||||||||||||||||||||||||||||||||||||||||||||||||||||||||||||||||||||||||||||||||||||||||||||||||||||||||||||||||||||||||||||||||||||||||||||||||||||||||||||||||||||||||||||||||||||||||||||||||||||||||||||||||||||||||||||||||||||||||||||||||||||||||||||||||||||||||||||||||||||||||||||||||||||||||||||||||||||||||||||||||||||||||||||||||||||||||||||||||||||||||||||||||||||||||||||||||||||||||||||||||||||||||||||||||||||||||||||||||||||||||||||||||||||||||||||||||||||||||||||||||||||||||||||||||||||||||||||||||||||||||||||||||||||||||||||||||||||||||||||||||||||||||||||||||||||||||||||||||||||||||||||||||||||||||||||||||||||||||||||||||||||||||||||||||||||||||||||||||||||||||||||||||||||||||||||||||||||||||||||||||||||||||||||||||||||
| source | <xsd:simpleType name="LandesCd_Type"> <xsd:annotation> <xsd:documentation>Ländercode lt. ISO-3166-1 (ALPHA 3)</xsd:documentation> <xsd:documentation>https://de.wikipedia.org/wiki/ISO-3166-1-Kodierliste</xsd:documentation> </xsd:annotation> <xsd:restriction base="xsd:string"> <xsd:enumeration value="000"> <xsd:annotation> <xsd:documentation>unbekannt</xsd:documentation> </xsd:annotation> </xsd:enumeration> <xsd:enumeration value="999"> <xsd:annotation> <xsd:documentation>sonstiges</xsd:documentation> </xsd:annotation> </xsd:enumeration> <xsd:enumeration value="AFG"> <xsd:annotation> <xsd:documentation>Afghanistan</xsd:documentation> </xsd:annotation> </xsd:enumeration> <xsd:enumeration value="EGY"> <xsd:annotation> <xsd:documentation>Ägypten</xsd:documentation> </xsd:annotation> </xsd:enumeration> <xsd:enumeration value="ALA"> <xsd:annotation> <xsd:documentation>Åland</xsd:documentation> </xsd:annotation> </xsd:enumeration> <xsd:enumeration value="ALB"> <xsd:annotation> <xsd:documentation>Albanien</xsd:documentation> </xsd:annotation> </xsd:enumeration> <xsd:enumeration value="DZA"> <xsd:annotation> <xsd:documentation>Algerien</xsd:documentation> </xsd:annotation> </xsd:enumeration> <xsd:enumeration value="VIR"> <xsd:annotation> <xsd:documentation>Amerikanische Jungferninseln</xsd:documentation> </xsd:annotation> </xsd:enumeration> <xsd:enumeration value="ASM"> <xsd:annotation> <xsd:documentation>Amerikanisch-Samoa</xsd:documentation> </xsd:annotation> </xsd:enumeration> <xsd:enumeration value="AND"> <xsd:annotation> <xsd:documentation>Andorra</xsd:documentation> </xsd:annotation> </xsd:enumeration> <xsd:enumeration value="AGO"> <xsd:annotation> <xsd:documentation>Angola</xsd:documentation> </xsd:annotation> </xsd:enumeration> <xsd:enumeration value="AIA"> <xsd:annotation> <xsd:documentation>Anguilla</xsd:documentation> </xsd:annotation> </xsd:enumeration> <xsd:enumeration value="ATA"> <xsd:annotation> <xsd:documentation>Antarktika</xsd:documentation> </xsd:annotation> </xsd:enumeration> <xsd:enumeration value="ATG"> <xsd:annotation> <xsd:documentation>Antigua und Barbuda</xsd:documentation> </xsd:annotation> </xsd:enumeration> <xsd:enumeration value="GNQ"> <xsd:annotation> <xsd:documentation>Äquatorialguinea</xsd:documentation> </xsd:annotation> </xsd:enumeration> <xsd:enumeration value="ARG"> <xsd:annotation> <xsd:documentation>Argentinien</xsd:documentation> </xsd:annotation> </xsd:enumeration> <xsd:enumeration value="ARM"> <xsd:annotation> <xsd:documentation>Armenien</xsd:documentation> </xsd:annotation> </xsd:enumeration> <xsd:enumeration value="ABW"> <xsd:annotation> <xsd:documentation>Aruba</xsd:documentation> </xsd:annotation> </xsd:enumeration> <xsd:enumeration value="ASC"> <xsd:annotation> <xsd:documentation>Ascension</xsd:documentation> </xsd:annotation> </xsd:enumeration> <xsd:enumeration value="AZE"> <xsd:annotation> <xsd:documentation>Aserbaidschan</xsd:documentation> </xsd:annotation> </xsd:enumeration> <xsd:enumeration value="ETH"> <xsd:annotation> <xsd:documentation>Äthiopien</xsd:documentation> </xsd:annotation> </xsd:enumeration> <xsd:enumeration value="AUS"> <xsd:annotation> <xsd:documentation>Australien</xsd:documentation> </xsd:annotation> </xsd:enumeration> <xsd:enumeration value="BHS"> <xsd:annotation> <xsd:documentation>Bahamas</xsd:documentation> </xsd:annotation> </xsd:enumeration> <xsd:enumeration value="BHR"> <xsd:annotation> <xsd:documentation>Bahrain</xsd:documentation> </xsd:annotation> </xsd:enumeration> <xsd:enumeration value="BGD"> <xsd:annotation> <xsd:documentation>Bangladesch</xsd:documentation> </xsd:annotation> </xsd:enumeration> <xsd:enumeration value="BRB"> <xsd:annotation> <xsd:documentation>Barbados</xsd:documentation> </xsd:annotation> </xsd:enumeration> <xsd:enumeration value="BLR"> <xsd:annotation> <xsd:documentation>Belarus (Weißrussland)</xsd:documentation> </xsd:annotation> </xsd:enumeration> <xsd:enumeration value="BEL"> <xsd:annotation> <xsd:documentation>Belgien</xsd:documentation> </xsd:annotation> </xsd:enumeration> <xsd:enumeration value="BLZ"> <xsd:annotation> <xsd:documentation>Belize</xsd:documentation> </xsd:annotation> </xsd:enumeration> <xsd:enumeration value="BEN"> <xsd:annotation> <xsd:documentation>Benin</xsd:documentation> </xsd:annotation> </xsd:enumeration> <xsd:enumeration value="BMU"> <xsd:annotation> <xsd:documentation>Bermuda</xsd:documentation> </xsd:annotation> </xsd:enumeration> <xsd:enumeration value="BTN"> <xsd:annotation> <xsd:documentation>Bhutan</xsd:documentation> </xsd:annotation> </xsd:enumeration> <xsd:enumeration value="BOL"> <xsd:annotation> <xsd:documentation>Bolivien</xsd:documentation> </xsd:annotation> </xsd:enumeration> <xsd:enumeration value="BES"> <xsd:annotation> <xsd:documentation>Bonaire, Sint Eustatius und Saba (Niederlande)</xsd:documentation> </xsd:annotation> </xsd:enumeration> <xsd:enumeration value="BIH"> <xsd:annotation> <xsd:documentation>Bosnien und Herzegowina</xsd:documentation> </xsd:annotation> </xsd:enumeration> <xsd:enumeration value="BWA"> <xsd:annotation> <xsd:documentation>Botswana</xsd:documentation> </xsd:annotation> </xsd:enumeration> <xsd:enumeration value="BVT"> <xsd:annotation> <xsd:documentation>Bouvetinsel</xsd:documentation> </xsd:annotation> </xsd:enumeration> <xsd:enumeration value="BRA"> <xsd:annotation> <xsd:documentation>Brasilien</xsd:documentation> </xsd:annotation> </xsd:enumeration> <xsd:enumeration value="VGB"> <xsd:annotation> <xsd:documentation>Britische Jungferninseln</xsd:documentation> </xsd:annotation> </xsd:enumeration> <xsd:enumeration value="IOT"> <xsd:annotation> <xsd:documentation>Britisches Territorium im Indischen Ozean</xsd:documentation> </xsd:annotation> </xsd:enumeration> <xsd:enumeration value="BRN"> <xsd:annotation> <xsd:documentation>Brunei Darussalam</xsd:documentation> </xsd:annotation> </xsd:enumeration> <xsd:enumeration value="BGR"> <xsd:annotation> <xsd:documentation>Bulgarien</xsd:documentation> </xsd:annotation> </xsd:enumeration> <xsd:enumeration value="BFA"> <xsd:annotation> <xsd:documentation>Burkina Faso</xsd:documentation> </xsd:annotation> </xsd:enumeration> <xsd:enumeration value="BUR"> <xsd:annotation> <xsd:documentation>Burma (jetzt Myanmar)</xsd:documentation> </xsd:annotation> </xsd:enumeration> <xsd:enumeration value="BDI"> <xsd:annotation> <xsd:documentation>Burundi</xsd:documentation> </xsd:annotation> </xsd:enumeration> <xsd:enumeration value="CHL"> <xsd:annotation> <xsd:documentation>Chile</xsd:documentation> </xsd:annotation> </xsd:enumeration> <xsd:enumeration value="CHN"> <xsd:annotation> <xsd:documentation>China, Volksrepublik</xsd:documentation> </xsd:annotation> </xsd:enumeration> <xsd:enumeration value="CPT"> <xsd:annotation> <xsd:documentation>Clipperton (reserviert für ITU)</xsd:documentation> </xsd:annotation> </xsd:enumeration> <xsd:enumeration value="COK"> <xsd:annotation> <xsd:documentation>Cookinseln</xsd:documentation> </xsd:annotation> </xsd:enumeration> <xsd:enumeration value="CRI"> <xsd:annotation> <xsd:documentation>Costa Rica</xsd:documentation> </xsd:annotation> </xsd:enumeration> <xsd:enumeration value="CIV"> <xsd:annotation> <xsd:documentation>Côte d´Ivoire (Elfenbeinküste)</xsd:documentation> </xsd:annotation> </xsd:enumeration> <xsd:enumeration value="CUW"> <xsd:annotation> <xsd:documentation>Curaçao</xsd:documentation> </xsd:annotation> </xsd:enumeration> <xsd:enumeration value="DNK"> <xsd:annotation> <xsd:documentation>Dänemark</xsd:documentation> </xsd:annotation> </xsd:enumeration> <xsd:enumeration value="DEU"> <xsd:annotation> <xsd:documentation>Deutschland</xsd:documentation> </xsd:annotation> </xsd:enumeration> <xsd:enumeration value="DGA"> <xsd:annotation> <xsd:documentation>Diego Garcia (reserviert für ITU)</xsd:documentation> </xsd:annotation> </xsd:enumeration> <xsd:enumeration value="DMA"> <xsd:annotation> <xsd:documentation>Dominica</xsd:documentation> </xsd:annotation> </xsd:enumeration> <xsd:enumeration value="DOM"> <xsd:annotation> <xsd:documentation>Dominikanische Republik</xsd:documentation> </xsd:annotation> </xsd:enumeration> <xsd:enumeration value="DJI"> <xsd:annotation> <xsd:documentation>Dschibuti</xsd:documentation> </xsd:annotation> </xsd:enumeration> <xsd:enumeration value="ECU"> <xsd:annotation> <xsd:documentation>Ecuador</xsd:documentation> </xsd:annotation> </xsd:enumeration> <xsd:enumeration value="SLV"> <xsd:annotation> <xsd:documentation>El Salvador</xsd:documentation> </xsd:annotation> </xsd:enumeration> <xsd:enumeration value="ERI"> <xsd:annotation> <xsd:documentation>Eritrea</xsd:documentation> </xsd:annotation> </xsd:enumeration> <xsd:enumeration value="EST"> <xsd:annotation> <xsd:documentation>Estland</xsd:documentation> </xsd:annotation> </xsd:enumeration> <xsd:enumeration value="CEE"> <xsd:annotation> <xsd:documentation>Europäische Gemeinschaft</xsd:documentation> </xsd:annotation> </xsd:enumeration> <xsd:enumeration value="FLK"> <xsd:annotation> <xsd:documentation>Falklandinseln</xsd:documentation> </xsd:annotation> </xsd:enumeration> <xsd:enumeration value="FRO"> <xsd:annotation> <xsd:documentation>Färöer</xsd:documentation> </xsd:annotation> </xsd:enumeration> <xsd:enumeration value="FJI"> <xsd:annotation> <xsd:documentation>Fidschi</xsd:documentation> </xsd:annotation> </xsd:enumeration> <xsd:enumeration value="FIN"> <xsd:annotation> <xsd:documentation>Finnland</xsd:documentation> </xsd:annotation> </xsd:enumeration> <xsd:enumeration value="FRA"> <xsd:annotation> <xsd:documentation>Frankreich</xsd:documentation> </xsd:annotation> </xsd:enumeration> <xsd:enumeration value="FXX"> <xsd:annotation> <xsd:documentation>Frankreich, France métropolitaine</xsd:documentation> </xsd:annotation> </xsd:enumeration> <xsd:enumeration value="ATF"> <xsd:annotation> <xsd:documentation>Französische Süd- und Antarktisgebiete</xsd:documentation> </xsd:annotation> </xsd:enumeration> <xsd:enumeration value="GUF"> <xsd:annotation> <xsd:documentation>Französisch-Guayana</xsd:documentation> </xsd:annotation> </xsd:enumeration> <xsd:enumeration value="PYF"> <xsd:annotation> <xsd:documentation>Französisch-Polynesien</xsd:documentation> </xsd:annotation> </xsd:enumeration> <xsd:enumeration value="GAB"> <xsd:annotation> <xsd:documentation>Gabun</xsd:documentation> </xsd:annotation> </xsd:enumeration> <xsd:enumeration value="GMB"> <xsd:annotation> <xsd:documentation>Gambia</xsd:documentation> </xsd:annotation> </xsd:enumeration> <xsd:enumeration value="GEO"> <xsd:annotation> <xsd:documentation>Georgien</xsd:documentation> </xsd:annotation> </xsd:enumeration> <xsd:enumeration value="GHA"> <xsd:annotation> <xsd:documentation>Ghana</xsd:documentation> </xsd:annotation> </xsd:enumeration> <xsd:enumeration value="GIB"> <xsd:annotation> <xsd:documentation>Gibraltar</xsd:documentation> </xsd:annotation> </xsd:enumeration> <xsd:enumeration value="GRD"> <xsd:annotation> <xsd:documentation>Grenada</xsd:documentation> </xsd:annotation> </xsd:enumeration> <xsd:enumeration value="GRC"> <xsd:annotation> <xsd:documentation>Griechenland</xsd:documentation> </xsd:annotation> </xsd:enumeration> <xsd:enumeration value="GRL"> <xsd:annotation> <xsd:documentation>Grönland</xsd:documentation> </xsd:annotation> </xsd:enumeration> <xsd:enumeration value="GLP"> <xsd:annotation> <xsd:documentation>Guadeloupe</xsd:documentation> </xsd:annotation> </xsd:enumeration> <xsd:enumeration value="GUM"> <xsd:annotation> <xsd:documentation>Guam</xsd:documentation> </xsd:annotation> </xsd:enumeration> <xsd:enumeration value="GTM"> <xsd:annotation> <xsd:documentation>Guatemala</xsd:documentation> </xsd:annotation> </xsd:enumeration> <xsd:enumeration value="GGY"> <xsd:annotation> <xsd:documentation>Guernsey (Kanalinsel)</xsd:documentation> </xsd:annotation> </xsd:enumeration> <xsd:enumeration value="GIN"> <xsd:annotation> <xsd:documentation>Guinea</xsd:documentation> </xsd:annotation> </xsd:enumeration> <xsd:enumeration value="GNB"> <xsd:annotation> <xsd:documentation>Guinea-Bissau</xsd:documentation> </xsd:annotation> </xsd:enumeration> <xsd:enumeration value="GUY"> <xsd:annotation> <xsd:documentation>Guyana</xsd:documentation> </xsd:annotation> </xsd:enumeration> <xsd:enumeration value="HTI"> <xsd:annotation> <xsd:documentation>Haiti</xsd:documentation> </xsd:annotation> </xsd:enumeration> <xsd:enumeration value="HMD"> <xsd:annotation> <xsd:documentation>Heard und McDonaldinseln</xsd:documentation> </xsd:annotation> </xsd:enumeration> <xsd:enumeration value="HND"> <xsd:annotation> <xsd:documentation>Honduras</xsd:documentation> </xsd:annotation> </xsd:enumeration> <xsd:enumeration value="HKG"> <xsd:annotation> <xsd:documentation>Hongkong</xsd:documentation> </xsd:annotation> </xsd:enumeration> <xsd:enumeration value="IND"> <xsd:annotation> <xsd:documentation>Indien</xsd:documentation> </xsd:annotation> </xsd:enumeration> <xsd:enumeration value="IDN"> <xsd:annotation> <xsd:documentation>Indonesien</xsd:documentation> </xsd:annotation> </xsd:enumeration> <xsd:enumeration value="IMN"> <xsd:annotation> <xsd:documentation>Insel Man</xsd:documentation> </xsd:annotation> </xsd:enumeration> <xsd:enumeration value="IRQ"> <xsd:annotation> <xsd:documentation>Irak</xsd:documentation> </xsd:annotation> </xsd:enumeration> <xsd:enumeration value="IRN"> <xsd:annotation> <xsd:documentation>Iran, Islamische Republik</xsd:documentation> </xsd:annotation> </xsd:enumeration> <xsd:enumeration value="IRL"> <xsd:annotation> <xsd:documentation>Irland</xsd:documentation> </xsd:annotation> </xsd:enumeration> <xsd:enumeration value="ISL"> <xsd:annotation> <xsd:documentation>Island</xsd:documentation> </xsd:annotation> </xsd:enumeration> <xsd:enumeration value="ISR"> <xsd:annotation> <xsd:documentation>Israel</xsd:documentation> </xsd:annotation> </xsd:enumeration> <xsd:enumeration value="ITA"> <xsd:annotation> <xsd:documentation>Italien</xsd:documentation> </xsd:annotation> </xsd:enumeration> <xsd:enumeration value="JAM"> <xsd:annotation> <xsd:documentation>Jamaika</xsd:documentation> </xsd:annotation> </xsd:enumeration> <xsd:enumeration value="JPN"> <xsd:annotation> <xsd:documentation>Japan</xsd:documentation> </xsd:annotation> </xsd:enumeration> <xsd:enumeration value="YEM"> <xsd:annotation> <xsd:documentation>Jemen</xsd:documentation> </xsd:annotation> </xsd:enumeration> <xsd:enumeration value="JEY"> <xsd:annotation> <xsd:documentation>Jersey (Kanalinsel)</xsd:documentation> </xsd:annotation> </xsd:enumeration> <xsd:enumeration value="JOR"> <xsd:annotation> <xsd:documentation>Jordanien</xsd:documentation> </xsd:annotation> </xsd:enumeration> <xsd:enumeration value="YUG"> <xsd:annotation> <xsd:documentation>Jugoslawien (historisch)</xsd:documentation> </xsd:annotation> </xsd:enumeration> <xsd:enumeration value="CYM"> <xsd:annotation> <xsd:documentation>Kaimaninseln</xsd:documentation> </xsd:annotation> </xsd:enumeration> <xsd:enumeration value="KHM"> <xsd:annotation> <xsd:documentation>Kambodscha</xsd:documentation> </xsd:annotation> </xsd:enumeration> <xsd:enumeration value="CMR"> <xsd:annotation> <xsd:documentation>Kamerun</xsd:documentation> </xsd:annotation> </xsd:enumeration> <xsd:enumeration value="CAN"> <xsd:annotation> <xsd:documentation>Kanada</xsd:documentation> </xsd:annotation> </xsd:enumeration> <xsd:enumeration value="CPV"> <xsd:annotation> <xsd:documentation>Kap Verde</xsd:documentation> </xsd:annotation> </xsd:enumeration> <xsd:enumeration value="KAZ"> <xsd:annotation> <xsd:documentation>Kasachstan</xsd:documentation> </xsd:annotation> </xsd:enumeration> <xsd:enumeration value="QAT"> <xsd:annotation> <xsd:documentation>Katar</xsd:documentation> </xsd:annotation> </xsd:enumeration> <xsd:enumeration value="KEN"> <xsd:annotation> <xsd:documentation>Kenia</xsd:documentation> </xsd:annotation> </xsd:enumeration> <xsd:enumeration value="KGZ"> <xsd:annotation> <xsd:documentation>Kirgisistan</xsd:documentation> </xsd:annotation> </xsd:enumeration> <xsd:enumeration value="KIR"> <xsd:annotation> <xsd:documentation>Kiribati</xsd:documentation> </xsd:annotation> </xsd:enumeration> <xsd:enumeration value="CCK"> <xsd:annotation> <xsd:documentation>Kokosinseln</xsd:documentation> </xsd:annotation> </xsd:enumeration> <xsd:enumeration value="COL"> <xsd:annotation> <xsd:documentation>Kolumbien</xsd:documentation> </xsd:annotation> </xsd:enumeration> <xsd:enumeration value="COM"> <xsd:annotation> <xsd:documentation>Komoren</xsd:documentation> </xsd:annotation> </xsd:enumeration> <xsd:enumeration value="COD"> <xsd:annotation> <xsd:documentation>Kongo, Demokratische Republik (ehem. Zaire)</xsd:documentation> </xsd:annotation> </xsd:enumeration> <xsd:enumeration value="COG"> <xsd:annotation> <xsd:documentation>Kongo, Republik (ehem. K.-Brazzaville)</xsd:documentation> </xsd:annotation> </xsd:enumeration> <xsd:enumeration value="PRK"> <xsd:annotation> <xsd:documentation>Korea, Demokratische Volksrepublik (Nordkorea)</xsd:documentation> </xsd:annotation> </xsd:enumeration> <xsd:enumeration value="KOR"> <xsd:annotation> <xsd:documentation>Korea, Republik (Südkorea)</xsd:documentation> </xsd:annotation> </xsd:enumeration> <xsd:enumeration value="HRV"> <xsd:annotation> <xsd:documentation>Kroatien</xsd:documentation> </xsd:annotation> </xsd:enumeration> <xsd:enumeration value="CUB"> <xsd:annotation> <xsd:documentation>Kuba</xsd:documentation> </xsd:annotation> </xsd:enumeration> <xsd:enumeration value="KWT"> <xsd:annotation> <xsd:documentation>Kuwait</xsd:documentation> </xsd:annotation> </xsd:enumeration> <xsd:enumeration value="LAO"> <xsd:annotation> <xsd:documentation>Laos, Demokratische Volksrepublik</xsd:documentation> </xsd:annotation> </xsd:enumeration> <xsd:enumeration value="LSO"> <xsd:annotation> <xsd:documentation>Lesotho</xsd:documentation> </xsd:annotation> </xsd:enumeration> <xsd:enumeration value="LVA"> <xsd:annotation> <xsd:documentation>Lettland</xsd:documentation> </xsd:annotation> </xsd:enumeration> <xsd:enumeration value="LBN"> <xsd:annotation> <xsd:documentation>Libanon</xsd:documentation> </xsd:annotation> </xsd:enumeration> <xsd:enumeration value="LBR"> <xsd:annotation> <xsd:documentation>Liberia</xsd:documentation> </xsd:annotation> </xsd:enumeration> <xsd:enumeration value="LBY"> <xsd:annotation> <xsd:documentation>Libyen</xsd:documentation> </xsd:annotation> </xsd:enumeration> <xsd:enumeration value="LIE"> <xsd:annotation> <xsd:documentation>Liechtenstein</xsd:documentation> </xsd:annotation> </xsd:enumeration> <xsd:enumeration value="LTU"> <xsd:annotation> <xsd:documentation>Litauen</xsd:documentation> </xsd:annotation> </xsd:enumeration> <xsd:enumeration value="LUX"> <xsd:annotation> <xsd:documentation>Luxemburg</xsd:documentation> </xsd:annotation> </xsd:enumeration> <xsd:enumeration value="MAC"> <xsd:annotation> <xsd:documentation>Macau</xsd:documentation> </xsd:annotation> </xsd:enumeration> <xsd:enumeration value="MDG"> <xsd:annotation> <xsd:documentation>Madagaskar</xsd:documentation> </xsd:annotation> </xsd:enumeration> <xsd:enumeration value="MWI"> <xsd:annotation> <xsd:documentation>Malawi</xsd:documentation> </xsd:annotation> </xsd:enumeration> <xsd:enumeration value="MYS"> <xsd:annotation> <xsd:documentation>Malaysia</xsd:documentation> </xsd:annotation> </xsd:enumeration> <xsd:enumeration value="MDV"> <xsd:annotation> <xsd:documentation>Malediven</xsd:documentation> </xsd:annotation> </xsd:enumeration> <xsd:enumeration value="MLI"> <xsd:annotation> <xsd:documentation>Mali</xsd:documentation> </xsd:annotation> </xsd:enumeration> <xsd:enumeration value="MLT"> <xsd:annotation> <xsd:documentation>Malta</xsd:documentation> </xsd:annotation> </xsd:enumeration> <xsd:enumeration value="MAR"> <xsd:annotation> <xsd:documentation>Marokko</xsd:documentation> </xsd:annotation> </xsd:enumeration> <xsd:enumeration value="MHL"> <xsd:annotation> <xsd:documentation>Marshallinseln</xsd:documentation> </xsd:annotation> </xsd:enumeration> <xsd:enumeration value="MTQ"> <xsd:annotation> <xsd:documentation>Martinique</xsd:documentation> </xsd:annotation> </xsd:enumeration> <xsd:enumeration value="MRT"> <xsd:annotation> <xsd:documentation>Mauretanien</xsd:documentation> </xsd:annotation> </xsd:enumeration> <xsd:enumeration value="MUS"> <xsd:annotation> <xsd:documentation>Mauritius</xsd:documentation> </xsd:annotation> </xsd:enumeration> <xsd:enumeration value="MYT"> <xsd:annotation> <xsd:documentation>Mayotte</xsd:documentation> </xsd:annotation> </xsd:enumeration> <xsd:enumeration value="MKD"> <xsd:annotation> <xsd:documentation>Mazedonien</xsd:documentation> </xsd:annotation> </xsd:enumeration> <xsd:enumeration value="MEX"> <xsd:annotation> <xsd:documentation>Mexiko</xsd:documentation> </xsd:annotation> </xsd:enumeration> <xsd:enumeration value="FSM"> <xsd:annotation> <xsd:documentation>Mikronesien</xsd:documentation> </xsd:annotation> </xsd:enumeration> <xsd:enumeration value="MDA"> <xsd:annotation> <xsd:documentation>Moldawien (Republik Moldau)</xsd:documentation> </xsd:annotation> </xsd:enumeration> <xsd:enumeration value="MCO"> <xsd:annotation> <xsd:documentation>Monaco</xsd:documentation> </xsd:annotation> </xsd:enumeration> <xsd:enumeration value="MNG"> <xsd:annotation> <xsd:documentation>Mongolei</xsd:documentation> </xsd:annotation> </xsd:enumeration> <xsd:enumeration value="MNE"> <xsd:annotation> <xsd:documentation>Montenegro</xsd:documentation> </xsd:annotation> </xsd:enumeration> <xsd:enumeration value="MSR"> <xsd:annotation> <xsd:documentation>Montserrat</xsd:documentation> </xsd:annotation> </xsd:enumeration> <xsd:enumeration value="MOZ"> <xsd:annotation> <xsd:documentation>Mosambik</xsd:documentation> </xsd:annotation> </xsd:enumeration> <xsd:enumeration value="MMR"> <xsd:annotation> <xsd:documentation>Myanmar (Burma)</xsd:documentation> </xsd:annotation> </xsd:enumeration> <xsd:enumeration value="NAM"> <xsd:annotation> <xsd:documentation>Namibia</xsd:documentation> </xsd:annotation> </xsd:enumeration> <xsd:enumeration value="NRU"> <xsd:annotation> <xsd:documentation>Nauru</xsd:documentation> </xsd:annotation> </xsd:enumeration> <xsd:enumeration value="NPL"> <xsd:annotation> <xsd:documentation>Nepal</xsd:documentation> </xsd:annotation> </xsd:enumeration> <xsd:enumeration value="NCL"> <xsd:annotation> <xsd:documentation>Neukaledonien</xsd:documentation> </xsd:annotation> </xsd:enumeration> <xsd:enumeration value="NZL"> <xsd:annotation> <xsd:documentation>Neuseeland</xsd:documentation> </xsd:annotation> </xsd:enumeration> <xsd:enumeration value="NTZ"> <xsd:annotation> <xsd:documentation>Neutrale Zone (Saudi-Arabien und Irak bis 1993)</xsd:documentation> </xsd:annotation> </xsd:enumeration> <xsd:enumeration value="NIC"> <xsd:annotation> <xsd:documentation>Nicaragua</xsd:documentation> </xsd:annotation> </xsd:enumeration> <xsd:enumeration value="NLD"> <xsd:annotation> <xsd:documentation>Niederlande</xsd:documentation> </xsd:annotation> </xsd:enumeration> <xsd:enumeration value="ANT"> <xsd:annotation> <xsd:documentation>Niederländische Antillen (historisch)</xsd:documentation> </xsd:annotation> </xsd:enumeration> <xsd:enumeration value="NER"> <xsd:annotation> <xsd:documentation>Niger</xsd:documentation> </xsd:annotation> </xsd:enumeration> <xsd:enumeration value="NGA"> <xsd:annotation> <xsd:documentation>Nigeria</xsd:documentation> </xsd:annotation> </xsd:enumeration> <xsd:enumeration value="NIU"> <xsd:annotation> <xsd:documentation>Niue</xsd:documentation> </xsd:annotation> </xsd:enumeration> <xsd:enumeration value="MNP"> <xsd:annotation> <xsd:documentation>Nördliche Marianen</xsd:documentation> </xsd:annotation> </xsd:enumeration> <xsd:enumeration value="NFK"> <xsd:annotation> <xsd:documentation>Norfolkinsel</xsd:documentation> </xsd:annotation> </xsd:enumeration> <xsd:enumeration value="NOR"> <xsd:annotation> <xsd:documentation>Norwegen</xsd:documentation> </xsd:annotation> </xsd:enumeration> <xsd:enumeration value="OMN"> <xsd:annotation> <xsd:documentation>Oman</xsd:documentation> </xsd:annotation> </xsd:enumeration> <xsd:enumeration value="AUT"> <xsd:annotation> <xsd:documentation>Österreich</xsd:documentation> </xsd:annotation> </xsd:enumeration> <xsd:enumeration value="TLS"> <xsd:annotation> <xsd:documentation>Osttimor (Timor-Leste)</xsd:documentation> </xsd:annotation> </xsd:enumeration> <xsd:enumeration value="PAK"> <xsd:annotation> <xsd:documentation>Pakistan</xsd:documentation> </xsd:annotation> </xsd:enumeration> <xsd:enumeration value="PLW"> <xsd:annotation> <xsd:documentation>Palau</xsd:documentation> </xsd:annotation> </xsd:enumeration> <xsd:enumeration value="PAN"> <xsd:annotation> <xsd:documentation>Panama</xsd:documentation> </xsd:annotation> </xsd:enumeration> <xsd:enumeration value="PNG"> <xsd:annotation> <xsd:documentation>Papua-Neuguinea</xsd:documentation> </xsd:annotation> </xsd:enumeration> <xsd:enumeration value="PRY"> <xsd:annotation> <xsd:documentation>Paraguay</xsd:documentation> </xsd:annotation> </xsd:enumeration> <xsd:enumeration value="PER"> <xsd:annotation> <xsd:documentation>Peru</xsd:documentation> </xsd:annotation> </xsd:enumeration> <xsd:enumeration value="PHL"> <xsd:annotation> <xsd:documentation>Philippinen</xsd:documentation> </xsd:annotation> </xsd:enumeration> <xsd:enumeration value="PCN"> <xsd:annotation> <xsd:documentation>Pitcairninseln</xsd:documentation> </xsd:annotation> </xsd:enumeration> <xsd:enumeration value="POL"> <xsd:annotation> <xsd:documentation>Polen</xsd:documentation> </xsd:annotation> </xsd:enumeration> <xsd:enumeration value="PRT"> <xsd:annotation> <xsd:documentation>Portugal</xsd:documentation> </xsd:annotation> </xsd:enumeration> <xsd:enumeration value="PRI"> <xsd:annotation> <xsd:documentation>Puerto Rico</xsd:documentation> </xsd:annotation> </xsd:enumeration> <xsd:enumeration value="TWN"> <xsd:annotation> <xsd:documentation>Republik China (Taiwan)</xsd:documentation> </xsd:annotation> </xsd:enumeration> <xsd:enumeration value="REU"> <xsd:annotation> <xsd:documentation>Réunion</xsd:documentation> </xsd:annotation> </xsd:enumeration> <xsd:enumeration value="RWA"> <xsd:annotation> <xsd:documentation>Ruanda</xsd:documentation> </xsd:annotation> </xsd:enumeration> <xsd:enumeration value="ROU"> <xsd:annotation> <xsd:documentation>Rumänien</xsd:documentation> </xsd:annotation> </xsd:enumeration> <xsd:enumeration value="RUS"> <xsd:annotation> <xsd:documentation>Russische Föderation</xsd:documentation> </xsd:annotation> </xsd:enumeration> <xsd:enumeration value="BLM"> <xsd:annotation> <xsd:documentation>Saint-Barthélemy</xsd:documentation> </xsd:annotation> </xsd:enumeration> <xsd:enumeration value="MAF"> <xsd:annotation> <xsd:documentation>Saint-Martin (franz. Teil)</xsd:documentation> </xsd:annotation> </xsd:enumeration> <xsd:enumeration value="SPM"> <xsd:annotation> <xsd:documentation>Saint-Pierre und Miquelon</xsd:documentation> </xsd:annotation> </xsd:enumeration> <xsd:enumeration value="SLB"> <xsd:annotation> <xsd:documentation>Salomonen</xsd:documentation> </xsd:annotation> </xsd:enumeration> <xsd:enumeration value="ZMB"> <xsd:annotation> <xsd:documentation>Sambia</xsd:documentation> </xsd:annotation> </xsd:enumeration> <xsd:enumeration value="WSM"> <xsd:annotation> <xsd:documentation>Samoa</xsd:documentation> </xsd:annotation> </xsd:enumeration> <xsd:enumeration value="SMR"> <xsd:annotation> <xsd:documentation>San Marino</xsd:documentation> </xsd:annotation> </xsd:enumeration> <xsd:enumeration value="STP"> <xsd:annotation> <xsd:documentation>São Tomé und Príncipe</xsd:documentation> </xsd:annotation> </xsd:enumeration> <xsd:enumeration value="SAU"> <xsd:annotation> <xsd:documentation>Saudi-Arabien</xsd:documentation> </xsd:annotation> </xsd:enumeration> <xsd:enumeration value="SWE"> <xsd:annotation> <xsd:documentation>Schweden</xsd:documentation> </xsd:annotation> </xsd:enumeration> <xsd:enumeration value="CHE"> <xsd:annotation> <xsd:documentation>Schweiz (Confoederatio Helvetica)</xsd:documentation> </xsd:annotation> </xsd:enumeration> <xsd:enumeration value="SEN"> <xsd:annotation> <xsd:documentation>Senegal</xsd:documentation> </xsd:annotation> </xsd:enumeration> <xsd:enumeration value="SRB"> <xsd:annotation> <xsd:documentation>Serbien</xsd:documentation> </xsd:annotation> </xsd:enumeration> <xsd:enumeration value="SCG"> <xsd:annotation> <xsd:documentation>Serbien und Montenegro (historisch)</xsd:documentation> </xsd:annotation> </xsd:enumeration> <xsd:enumeration value="SYC"> <xsd:annotation> <xsd:documentation>Seychellen</xsd:documentation> </xsd:annotation> </xsd:enumeration> <xsd:enumeration value="SLE"> <xsd:annotation> <xsd:documentation>Sierra Leone</xsd:documentation> </xsd:annotation> </xsd:enumeration> <xsd:enumeration value="ZWE"> <xsd:annotation> <xsd:documentation>Simbabwe</xsd:documentation> </xsd:annotation> </xsd:enumeration> <xsd:enumeration value="SGP"> <xsd:annotation> <xsd:documentation>Singapur</xsd:documentation> </xsd:annotation> </xsd:enumeration> <xsd:enumeration value="SXM"> <xsd:annotation> <xsd:documentation>Sint Maarten (niederl. Teil)</xsd:documentation> </xsd:annotation> </xsd:enumeration> <xsd:enumeration value="SVK"> <xsd:annotation> <xsd:documentation>Slowakei</xsd:documentation> </xsd:annotation> </xsd:enumeration> <xsd:enumeration value="SVN"> <xsd:annotation> <xsd:documentation>Slowenien</xsd:documentation> </xsd:annotation> </xsd:enumeration> <xsd:enumeration value="SOM"> <xsd:annotation> <xsd:documentation>Somalia</xsd:documentation> </xsd:annotation> </xsd:enumeration> <xsd:enumeration value="ESP"> <xsd:annotation> <xsd:documentation>Spanien</xsd:documentation> </xsd:annotation> </xsd:enumeration> <xsd:enumeration value="LKA"> <xsd:annotation> <xsd:documentation>Sri Lanka</xsd:documentation> </xsd:annotation> </xsd:enumeration> <xsd:enumeration value="SHN"> <xsd:annotation> <xsd:documentation>St. Helena</xsd:documentation> </xsd:annotation> </xsd:enumeration> <xsd:enumeration value="KNA"> <xsd:annotation> <xsd:documentation>St. Kitts und Nevis</xsd:documentation> </xsd:annotation> </xsd:enumeration> <xsd:enumeration value="LCA"> <xsd:annotation> <xsd:documentation>St. Lucia</xsd:documentation> </xsd:annotation> </xsd:enumeration> <xsd:enumeration value="VCT"> <xsd:annotation> <xsd:documentation>St. Vincent und die Grenadinen</xsd:documentation> </xsd:annotation> </xsd:enumeration> <xsd:enumeration value="PSE"> <xsd:annotation> <xsd:documentation>Staat Palästina</xsd:documentation> </xsd:annotation> </xsd:enumeration> <xsd:enumeration value="ZAF"> <xsd:annotation> <xsd:documentation>Südafrika</xsd:documentation> </xsd:annotation> </xsd:enumeration> <xsd:enumeration value="SDN"> <xsd:annotation> <xsd:documentation>Sudan</xsd:documentation> </xsd:annotation> </xsd:enumeration> <xsd:enumeration value="SGS"> <xsd:annotation> <xsd:documentation>Südgeorgien und die Südlichen Sandwichinseln</xsd:documentation> </xsd:annotation> </xsd:enumeration> <xsd:enumeration value="SSD"> <xsd:annotation> <xsd:documentation>Südsudan</xsd:documentation> </xsd:annotation> </xsd:enumeration> <xsd:enumeration value="SUR"> <xsd:annotation> <xsd:documentation>Suriname</xsd:documentation> </xsd:annotation> </xsd:enumeration> <xsd:enumeration value="SJM"> <xsd:annotation> <xsd:documentation>Svalbard und Jan Mayen</xsd:documentation> </xsd:annotation> </xsd:enumeration> <xsd:enumeration value="SWZ"> <xsd:annotation> <xsd:documentation>Swasiland</xsd:documentation> </xsd:annotation> </xsd:enumeration> <xsd:enumeration value="SYR"> <xsd:annotation> <xsd:documentation>Syrien, Arabische Republik</xsd:documentation> </xsd:annotation> </xsd:enumeration> <xsd:enumeration value="TJK"> <xsd:annotation> <xsd:documentation>Tadschikistan</xsd:documentation> </xsd:annotation> </xsd:enumeration> <xsd:enumeration value="TZA"> <xsd:annotation> <xsd:documentation>Tansania, Vereinigte Republik</xsd:documentation> </xsd:annotation> </xsd:enumeration> <xsd:enumeration value="THA"> <xsd:annotation> <xsd:documentation>Thailand</xsd:documentation> </xsd:annotation> </xsd:enumeration> <xsd:enumeration value="TGO"> <xsd:annotation> <xsd:documentation>Togo</xsd:documentation> </xsd:annotation> </xsd:enumeration> <xsd:enumeration value="TKL"> <xsd:annotation> <xsd:documentation>Tokelau</xsd:documentation> </xsd:annotation> </xsd:enumeration> <xsd:enumeration value="TON"> <xsd:annotation> <xsd:documentation>Tonga</xsd:documentation> </xsd:annotation> </xsd:enumeration> <xsd:enumeration value="TTO"> <xsd:annotation> <xsd:documentation>Trinidad und Tobago</xsd:documentation> </xsd:annotation> </xsd:enumeration> <xsd:enumeration value="TAA"> <xsd:annotation> <xsd:documentation>Tristan da Cunha</xsd:documentation> </xsd:annotation> </xsd:enumeration> <xsd:enumeration value="TCD"> <xsd:annotation> <xsd:documentation>Tschad</xsd:documentation> </xsd:annotation> </xsd:enumeration> <xsd:enumeration value="CZE"> <xsd:annotation> <xsd:documentation>Tschechien</xsd:documentation> </xsd:annotation> </xsd:enumeration> <xsd:enumeration value="CSK"> <xsd:annotation> <xsd:documentation>Tschechoslowakei (historisch)</xsd:documentation> </xsd:annotation> </xsd:enumeration> <xsd:enumeration value="TUN"> <xsd:annotation> <xsd:documentation>Tunesien</xsd:documentation> </xsd:annotation> </xsd:enumeration> <xsd:enumeration value="TUR"> <xsd:annotation> <xsd:documentation>Türkei</xsd:documentation> </xsd:annotation> </xsd:enumeration> <xsd:enumeration value="TKM"> <xsd:annotation> <xsd:documentation>Turkmenistan</xsd:documentation> </xsd:annotation> </xsd:enumeration> <xsd:enumeration value="TCA"> <xsd:annotation> <xsd:documentation>Turks- und Caicosinseln</xsd:documentation> </xsd:annotation> </xsd:enumeration> <xsd:enumeration value="TUV"> <xsd:annotation> <xsd:documentation>Tuvalu</xsd:documentation> </xsd:annotation> </xsd:enumeration> <xsd:enumeration value="SUN"> <xsd:annotation> <xsd:documentation>UdSSR (historisch)</xsd:documentation> </xsd:annotation> </xsd:enumeration> <xsd:enumeration value="UGA"> <xsd:annotation> <xsd:documentation>Uganda</xsd:documentation> </xsd:annotation> </xsd:enumeration> <xsd:enumeration value="UKR"> <xsd:annotation> <xsd:documentation>Ukraine</xsd:documentation> </xsd:annotation> </xsd:enumeration> <xsd:enumeration value="HUN"> <xsd:annotation> <xsd:documentation>Ungarn</xsd:documentation> </xsd:annotation> </xsd:enumeration> <xsd:enumeration value="UMI"> <xsd:annotation> <xsd:documentation>United States Minor Outlying Islands</xsd:documentation> </xsd:annotation> </xsd:enumeration> <xsd:enumeration value="URY"> <xsd:annotation> <xsd:documentation>Uruguay</xsd:documentation> </xsd:annotation> </xsd:enumeration> <xsd:enumeration value="UZB"> <xsd:annotation> <xsd:documentation>Usbekistan</xsd:documentation> </xsd:annotation> </xsd:enumeration> <xsd:enumeration value="VUT"> <xsd:annotation> <xsd:documentation>Vanuatu</xsd:documentation> </xsd:annotation> </xsd:enumeration> <xsd:enumeration value="VAT"> <xsd:annotation> <xsd:documentation>Vatikanstadt</xsd:documentation> </xsd:annotation> </xsd:enumeration> <xsd:enumeration value="VEN"> <xsd:annotation> <xsd:documentation>Venezuela</xsd:documentation> </xsd:annotation> </xsd:enumeration> <xsd:enumeration value="ARE"> <xsd:annotation> <xsd:documentation>Vereinigte Arabische Emirate</xsd:documentation> </xsd:annotation> </xsd:enumeration> <xsd:enumeration value="USA"> <xsd:annotation> <xsd:documentation>Vereinigte Staaten von Amerika</xsd:documentation> </xsd:annotation> </xsd:enumeration> <xsd:enumeration value="GBR"> <xsd:annotation> <xsd:documentation>Vereinigtes Königreich Großbritannien und Nordirland</xsd:documentation> </xsd:annotation> </xsd:enumeration> <xsd:enumeration value="VNM"> <xsd:annotation> <xsd:documentation>Vietnam</xsd:documentation> </xsd:annotation> </xsd:enumeration> <xsd:enumeration value="WLF"> <xsd:annotation> <xsd:documentation>Wallis und Futuna</xsd:documentation> </xsd:annotation> </xsd:enumeration> <xsd:enumeration value="CXR"> <xsd:annotation> <xsd:documentation>Weihnachtsinsel</xsd:documentation> </xsd:annotation> </xsd:enumeration> <xsd:enumeration value="ESH"> <xsd:annotation> <xsd:documentation>Westsahara</xsd:documentation> </xsd:annotation> </xsd:enumeration> <xsd:enumeration value="ZAR"> <xsd:annotation> <xsd:documentation>Zaire (jetzt Demokratische Republik Kongo)</xsd:documentation> </xsd:annotation> </xsd:enumeration> <xsd:enumeration value="CAF"> <xsd:annotation> <xsd:documentation>Zentralafrikanische Republik</xsd:documentation> </xsd:annotation> </xsd:enumeration> <xsd:enumeration value="CYP"> <xsd:annotation> <xsd:documentation>Zypern</xsd:documentation> </xsd:annotation> </xsd:enumeration> </xsd:restriction> </xsd:simpleType> |
| namespace | urn:omds20 | |||||||||||||||||||||||
| type | restriction of xsd:string | |||||||||||||||||||||||
| properties |
|
|||||||||||||||||||||||
| used by |
|
|||||||||||||||||||||||
| facets |
|
|||||||||||||||||||||||
| annotation |
|
|||||||||||||||||||||||
| source | <xsd:simpleType name="LegArtCd_Type"> <xsd:annotation> <xsd:documentation>Legitimierungsart</xsd:documentation> </xsd:annotation> <xsd:restriction base="xsd:string"> <xsd:enumeration value="99"> <xsd:annotation> <xsd:documentation>sonstige</xsd:documentation> </xsd:annotation> </xsd:enumeration> <xsd:enumeration value="FS"> <xsd:annotation> <xsd:documentation>Führerschein</xsd:documentation> </xsd:annotation> </xsd:enumeration> <xsd:enumeration value="PA"> <xsd:annotation> <xsd:documentation>Personalausweis</xsd:documentation> </xsd:annotation> </xsd:enumeration> <xsd:enumeration value="RP"> <xsd:annotation> <xsd:documentation>Reisepass</xsd:documentation> </xsd:annotation> </xsd:enumeration> </xsd:restriction> </xsd:simpleType> |
| namespace | urn:omds20 | ||||||||||||||||||
| type | restriction of xsd:string | ||||||||||||||||||
| properties |
|
||||||||||||||||||
| used by |
|
||||||||||||||||||
| facets |
|
||||||||||||||||||
| annotation |
|
||||||||||||||||||
| source | <xsd:simpleType name="LoeschCd_Type"> <xsd:annotation> <xsd:documentation>Löschungsarten</xsd:documentation> </xsd:annotation> <xsd:restriction base="xsd:string"> <xsd:enumeration value="M"> <xsd:annotation> <xsd:documentation>Markieren als nichtmehrversorgt</xsd:documentation> </xsd:annotation> </xsd:enumeration> <xsd:enumeration value="L"> <xsd:annotation> <xsd:documentation>Löschen wg.z.B.Falschlieferung</xsd:documentation> </xsd:annotation> </xsd:enumeration> <xsd:enumeration value="G"> <xsd:annotation> <xsd:documentation>Gesetzlich: Hinweis an Makler - Person/Vertrag/Schaden wurden bei der VU wegen DSG gelöscht</xsd:documentation> </xsd:annotation> </xsd:enumeration> </xsd:restriction> </xsd:simpleType> |
| namespace | urn:omds20 | |||||||||||||||||||||||||||||||||||||||||||||||||||||||||||||||||||||||||||||||||||
| type | restriction of xsd:string | |||||||||||||||||||||||||||||||||||||||||||||||||||||||||||||||||||||||||||||||||||
| properties |
|
|||||||||||||||||||||||||||||||||||||||||||||||||||||||||||||||||||||||||||||||||||
| used by |
|
|||||||||||||||||||||||||||||||||||||||||||||||||||||||||||||||||||||||||||||||||||
| facets |
|
|||||||||||||||||||||||||||||||||||||||||||||||||||||||||||||||||||||||||||||||||||
| annotation |
|
|||||||||||||||||||||||||||||||||||||||||||||||||||||||||||||||||||||||||||||||||||
| source | <xsd:simpleType name="MahnStufeCd_Type"> <xsd:annotation> <xsd:documentation>Mahnstufe</xsd:documentation> </xsd:annotation> <xsd:restriction base="xsd:string"> <xsd:enumeration value="E"> <xsd:annotation> <xsd:documentation>erledigt</xsd:documentation> </xsd:annotation> </xsd:enumeration> <xsd:enumeration value="00"> <xsd:annotation> <xsd:documentation>unbekannt</xsd:documentation> </xsd:annotation> </xsd:enumeration> <xsd:enumeration value="01"> <xsd:annotation> <xsd:documentation>Zahlungserinnerung</xsd:documentation> </xsd:annotation> </xsd:enumeration> <xsd:enumeration value="02"> <xsd:annotation> <xsd:documentation>Qualifizierte Mahnung (§38 bzw. §39)</xsd:documentation> </xsd:annotation> </xsd:enumeration> <xsd:enumeration value="03"> <xsd:annotation> <xsd:documentation>Deckungsfreiheit</xsd:documentation> </xsd:annotation> </xsd:enumeration> <xsd:enumeration value="04"> <xsd:annotation> <xsd:documentation>Klagsandrohung</xsd:documentation> </xsd:annotation> </xsd:enumeration> <xsd:enumeration value="05"> <xsd:annotation> <xsd:documentation>Klagetermin</xsd:documentation> </xsd:annotation> </xsd:enumeration> <xsd:enumeration value="06"> <xsd:annotation> <xsd:documentation>Betreuerintervention vor Mahnklage</xsd:documentation> </xsd:annotation> </xsd:enumeration> <xsd:enumeration value="07"> <xsd:annotation> <xsd:documentation>Auftrag zur Klage</xsd:documentation> </xsd:annotation> </xsd:enumeration> <xsd:enumeration value="08"> <xsd:annotation> <xsd:documentation>Androhung Kennzeichenentzug (§61/3)</xsd:documentation> </xsd:annotation> </xsd:enumeration> <xsd:enumeration value="09"> <xsd:annotation> <xsd:documentation>Prämienklage eingebracht</xsd:documentation> </xsd:annotation> </xsd:enumeration> <xsd:enumeration value="10"> <xsd:annotation> <xsd:documentation>Brief §39</xsd:documentation> </xsd:annotation> </xsd:enumeration> <xsd:enumeration value="11"> <xsd:annotation> <xsd:documentation>Durchführung Kennzeichenentzug (§61/4)</xsd:documentation> </xsd:annotation> </xsd:enumeration> <xsd:enumeration value="12"> <xsd:annotation> <xsd:documentation>Androhung Storno</xsd:documentation> </xsd:annotation> </xsd:enumeration> <xsd:enumeration value="13"> <xsd:annotation> <xsd:documentation>Durchführung Storno</xsd:documentation> </xsd:annotation> </xsd:enumeration> <xsd:enumeration value="99"> <xsd:annotation> <xsd:documentation>Sonstiges</xsd:documentation> </xsd:annotation> </xsd:enumeration> </xsd:restriction> </xsd:simpleType> |
| namespace | urn:omds20 | |||||||||
| type | restriction of xsd:string | |||||||||
| properties |
|
|||||||||
| used by |
|
|||||||||
| facets |
|
|||||||||
| source | <xsd:simpleType name="MaklerID_Type"> <xsd:restriction base="xsd:string"> <xsd:minLength value="1"/> <xsd:maxLength value="26"/> </xsd:restriction> </xsd:simpleType> |
| namespace | urn:omds20 | ||||||||||||||||||||||||||||
| type | restriction of xsd:string | ||||||||||||||||||||||||||||
| properties |
|
||||||||||||||||||||||||||||
| used by |
|
||||||||||||||||||||||||||||
| facets |
|
||||||||||||||||||||||||||||
| annotation |
|
||||||||||||||||||||||||||||
| source | <xsd:simpleType name="NutzungCd_Type"> <xsd:annotation> <xsd:documentation>Nutzung</xsd:documentation> </xsd:annotation> <xsd:restriction base="xsd:string"> <xsd:enumeration value="9"> <xsd:annotation> <xsd:documentation>sonstige</xsd:documentation> </xsd:annotation> </xsd:enumeration> <xsd:enumeration value="S"> <xsd:annotation> <xsd:documentation>ständig bewohnt</xsd:documentation> </xsd:annotation> </xsd:enumeration> <xsd:enumeration value="N"> <xsd:annotation> <xsd:documentation>nicht ständig bewohnt</xsd:documentation> </xsd:annotation> </xsd:enumeration> <xsd:enumeration value="U"> <xsd:annotation> <xsd:documentation>unbewohnt</xsd:documentation> </xsd:annotation> </xsd:enumeration> <xsd:enumeration value="G"> <xsd:annotation> <xsd:documentation>geschäftliche Nutzung</xsd:documentation> </xsd:annotation> </xsd:enumeration> </xsd:restriction> </xsd:simpleType> |
| namespace | urn:omds20 | ||||||||||||||||||||||||||||||||||||||||||||||||||||||||||||||||||||||||||||||||||||||||||||||||||||||||||||||||||||||
| type | restriction of xsd:string | ||||||||||||||||||||||||||||||||||||||||||||||||||||||||||||||||||||||||||||||||||||||||||||||||||||||||||||||||||||||
| properties |
|
||||||||||||||||||||||||||||||||||||||||||||||||||||||||||||||||||||||||||||||||||||||||||||||||||||||||||||||||||||||
| used by |
|
||||||||||||||||||||||||||||||||||||||||||||||||||||||||||||||||||||||||||||||||||||||||||||||||||||||||||||||||||||||
| facets |
|
||||||||||||||||||||||||||||||||||||||||||||||||||||||||||||||||||||||||||||||||||||||||||||||||||||||||||||||||||||||
| annotation |
|
||||||||||||||||||||||||||||||||||||||||||||||||||||||||||||||||||||||||||||||||||||||||||||||||||||||||||||||||||||||
| source | <xsd:simpleType name="ObjektdatenCd_Type"> <xsd:annotation> <xsd:documentation>Objektdatenart</xsd:documentation> </xsd:annotation> <xsd:restriction base="xsd:string"> <xsd:enumeration value="99"> <xsd:annotation> <xsd:documentation>sonstiges</xsd:documentation> </xsd:annotation> </xsd:enumeration> <xsd:enumeration value="01"> <xsd:annotation> <xsd:documentation>Alarmanlage</xsd:documentation> </xsd:annotation> </xsd:enumeration> <xsd:enumeration value="02"> <xsd:annotation> <xsd:documentation>Anzahl Tiere</xsd:documentation> </xsd:annotation> </xsd:enumeration> <xsd:enumeration value="03"> <xsd:annotation> <xsd:documentation>Anzahl weitere Personen</xsd:documentation> </xsd:annotation> </xsd:enumeration> <xsd:enumeration value="04"> <xsd:annotation> <xsd:documentation>Erreichbarkeit für Löschfahrzeuge</xsd:documentation> </xsd:annotation> </xsd:enumeration> <xsd:enumeration value="05"> <xsd:annotation> <xsd:documentation>Geschosse über Erdniveau</xsd:documentation> </xsd:annotation> </xsd:enumeration> <xsd:enumeration value="06"> <xsd:annotation> <xsd:documentation>Lage (HORA-Zone)</xsd:documentation> </xsd:annotation> </xsd:enumeration> <xsd:enumeration value="07"> <xsd:annotation> <xsd:documentation>Preis pro Quadratmeter</xsd:documentation> </xsd:annotation> </xsd:enumeration> <xsd:enumeration value="08"> <xsd:annotation> <xsd:documentation>Quadratmeter</xsd:documentation> </xsd:annotation> </xsd:enumeration> <xsd:enumeration value="09"> <xsd:annotation> <xsd:documentation>Safe</xsd:documentation> </xsd:annotation> </xsd:enumeration> <xsd:enumeration value="10"> <xsd:annotation> <xsd:documentation>Solaranlage/Fotovoltaik</xsd:documentation> </xsd:annotation> </xsd:enumeration> <xsd:enumeration value="11"> <xsd:annotation> <xsd:documentation>Tarifzone</xsd:documentation> </xsd:annotation> </xsd:enumeration> <xsd:enumeration value="12"> <xsd:annotation> <xsd:documentation>Tiefkühlbehälter</xsd:documentation> </xsd:annotation> </xsd:enumeration> <xsd:enumeration value="13"> <xsd:annotation> <xsd:documentation>Wintergarten</xsd:documentation> </xsd:annotation> </xsd:enumeration> <xsd:enumeration value="14"> <xsd:annotation> <xsd:documentation>im verbauten Ort</xsd:documentation> </xsd:annotation> </xsd:enumeration> <xsd:enumeration value="15"> <xsd:annotation> <xsd:documentation>außerhalb des Ortsgebiets</xsd:documentation> </xsd:annotation> </xsd:enumeration> <xsd:enumeration value="16"> <xsd:annotation> <xsd:documentation>Keller</xsd:documentation> </xsd:annotation> </xsd:enumeration> <xsd:enumeration value="17"> <xsd:annotation> <xsd:documentation>Schwimmbecken</xsd:documentation> </xsd:annotation> </xsd:enumeration> <xsd:enumeration value="18"> <xsd:annotation> <xsd:documentation>Wohnfläche gesamt</xsd:documentation> </xsd:annotation> </xsd:enumeration> <xsd:enumeration value="19"> <xsd:annotation> <xsd:documentation>Inventar</xsd:documentation> </xsd:annotation> </xsd:enumeration> <xsd:enumeration value="20"> <xsd:annotation> <xsd:documentation>Erntefrüchte</xsd:documentation> </xsd:annotation> </xsd:enumeration> <xsd:enumeration value="21"> <xsd:annotation> <xsd:documentation>Kulturen</xsd:documentation> </xsd:annotation> </xsd:enumeration> <xsd:enumeration value="22"> <xsd:annotation> <xsd:documentation>Arbeitsmaschinen</xsd:documentation> </xsd:annotation> </xsd:enumeration> </xsd:restriction> </xsd:simpleType> |
| namespace | urn:omds20 | |||||||||
| type | restriction of xsd:string | |||||||||
| properties |
|
|||||||||
| used by |
|
|||||||||
| facets |
|
|||||||||
| source | <xsd:simpleType name="OMDSVersion_Type"> <xsd:restriction base="xsd:string"> <xsd:length value="6"/> <xsd:pattern value="[0-9][0-9][0-9]-[0-9][0-9]"/> </xsd:restriction> </xsd:simpleType> |
| namespace | urn:omds20 | |||||||||||||||||||||||||||||||||||||||||||
| type | restriction of xsd:string | |||||||||||||||||||||||||||||||||||||||||||
| properties |
|
|||||||||||||||||||||||||||||||||||||||||||
| used by |
|
|||||||||||||||||||||||||||||||||||||||||||
| facets |
|
|||||||||||||||||||||||||||||||||||||||||||
| annotation |
|
|||||||||||||||||||||||||||||||||||||||||||
| source | <xsd:simpleType name="PaketInhCd_Type"> <xsd:annotation> <xsd:documentation>Paketinhalt</xsd:documentation> </xsd:annotation> <xsd:restriction base="xsd:string"> <xsd:enumeration value="AI"> <xsd:annotation> <xsd:documentation>Allgem. Initialbestand (generelle Schlüssel)</xsd:documentation> </xsd:annotation> </xsd:enumeration> <xsd:enumeration value="VF"> <xsd:annotation> <xsd:documentation>VU Fondsbestand</xsd:documentation> </xsd:annotation> </xsd:enumeration> <xsd:enumeration value="VI"> <xsd:annotation> <xsd:documentation>VU Initialbestand (VU Schlüssel)</xsd:documentation> </xsd:annotation> </xsd:enumeration> <xsd:enumeration value="VK"> <xsd:annotation> <xsd:documentation>VU Mahn/Klagebestand</xsd:documentation> </xsd:annotation> </xsd:enumeration> <xsd:enumeration value="VM"> <xsd:annotation> <xsd:documentation>VU Mischbestand</xsd:documentation> </xsd:annotation> </xsd:enumeration> <xsd:enumeration value="VP"> <xsd:annotation> <xsd:documentation>VU Provisionen</xsd:documentation> </xsd:annotation> </xsd:enumeration> <xsd:enumeration value="VS"> <xsd:annotation> <xsd:documentation>VU Schadenbestand</xsd:documentation> </xsd:annotation> </xsd:enumeration> <xsd:enumeration value="VV"> <xsd:annotation> <xsd:documentation>VU Vertragsbestand</xsd:documentation> </xsd:annotation> </xsd:enumeration> </xsd:restriction> </xsd:simpleType> |
| namespace | urn:omds20 | |||||||||||||
| type | restriction of xsd:string | |||||||||||||
| properties |
|
|||||||||||||
| used by |
|
|||||||||||||
| facets |
|
|||||||||||||
| annotation |
|
|||||||||||||
| source | <xsd:simpleType name="PaketUmfCd_Type"> <xsd:annotation> <xsd:documentation>Paketumfang</xsd:documentation> </xsd:annotation> <xsd:restriction base="xsd:string"> <xsd:enumeration value="D"> <xsd:annotation> <xsd:documentation>Differenz</xsd:documentation> </xsd:annotation> </xsd:enumeration> <xsd:enumeration value="G"> <xsd:annotation> <xsd:documentation>gesamt</xsd:documentation> </xsd:annotation> </xsd:enumeration> </xsd:restriction> </xsd:simpleType> |
| namespace | urn:omds20 | |||||||||||||
| type | restriction of xsd:string | |||||||||||||
| properties |
|
|||||||||||||
| used by |
|
|||||||||||||
| facets |
|
|||||||||||||
| annotation |
|
|||||||||||||
| source | <xsd:simpleType name="PersArtCd_Type"> <xsd:annotation> <xsd:documentation>Personenart</xsd:documentation> </xsd:annotation> <xsd:restriction base="xsd:string"> <xsd:enumeration value="N"> <xsd:annotation> <xsd:documentation>natürliche Person</xsd:documentation> </xsd:annotation> </xsd:enumeration> <xsd:enumeration value="S"> <xsd:annotation> <xsd:documentation>sonstige Person</xsd:documentation> </xsd:annotation> </xsd:enumeration> </xsd:restriction> </xsd:simpleType> |
| namespace | urn:omds20 | |||||||||
| type | restriction of xsd:string | |||||||||
| properties |
|
|||||||||
| used by |
|
|||||||||
| facets |
|
|||||||||
| source | <xsd:simpleType name="Personennr"> <xsd:restriction base="xsd:string"> <xsd:minLength value="1"/> <xsd:maxLength value="26"/> </xsd:restriction> </xsd:simpleType> |
| namespace | urn:omds20 | |||||||||||||||||||||||
| type | restriction of xsd:string | |||||||||||||||||||||||
| properties |
|
|||||||||||||||||||||||
| used by |
|
|||||||||||||||||||||||
| facets |
|
|||||||||||||||||||||||
| annotation |
|
|||||||||||||||||||||||
| source | <xsd:simpleType name="PfrArtCd_Type"> <xsd:annotation> <xsd:documentation>Prämienfreiart</xsd:documentation> </xsd:annotation> <xsd:restriction base="xsd:string"> <xsd:enumeration value="1"> <xsd:annotation> <xsd:documentation>tariflich</xsd:documentation> </xsd:annotation> </xsd:enumeration> <xsd:enumeration value="2"> <xsd:annotation> <xsd:documentation>beantragt</xsd:documentation> </xsd:annotation> </xsd:enumeration> <xsd:enumeration value="3"> <xsd:annotation> <xsd:documentation>bedingungsgemäß</xsd:documentation> </xsd:annotation> </xsd:enumeration> <xsd:enumeration value="9"> <xsd:annotation> <xsd:documentation>sonstige</xsd:documentation> </xsd:annotation> </xsd:enumeration> </xsd:restriction> </xsd:simpleType> |
| namespace | urn:omds20 | |||||||||||||||||||||||
| type | restriction of xsd:string | |||||||||||||||||||||||
| properties |
|
|||||||||||||||||||||||
| used by |
|
|||||||||||||||||||||||
| facets |
|
|||||||||||||||||||||||
| annotation |
|
|||||||||||||||||||||||
| source | <xsd:simpleType name="PolArtCd_Type"> <xsd:annotation> <xsd:documentation>Polizzenart</xsd:documentation> </xsd:annotation> <xsd:restriction base="xsd:string"> <xsd:enumeration value="E"> <xsd:annotation> <xsd:documentation>Ersatzpolizze bei Ersatz/Konv.</xsd:documentation> </xsd:annotation> </xsd:enumeration> <xsd:enumeration value="N"> <xsd:annotation> <xsd:documentation>Nachversicherung</xsd:documentation> </xsd:annotation> </xsd:enumeration> <xsd:enumeration value="V"> <xsd:annotation> <xsd:documentation>Vorpolizze bei Ersatz/Konv.</xsd:documentation> </xsd:annotation> </xsd:enumeration> <xsd:enumeration value="X"> <xsd:annotation> <xsd:documentation>Vorpolizze bei Migration</xsd:documentation> </xsd:annotation> </xsd:enumeration> </xsd:restriction> </xsd:simpleType> |
| namespace | urn:omds20 | |||||||||
| type | restriction of xsd:string | |||||||||
| properties |
|
|||||||||
| used by |
|
|||||||||
| facets |
|
|||||||||
| source | <xsd:simpleType name="Polizzennr"> <xsd:restriction base="xsd:string"> <xsd:minLength value="1"/> <xsd:maxLength value="26"/> </xsd:restriction> </xsd:simpleType> |
| namespace | urn:omds20 | |||||||||
| type | restriction of xsd:string | |||||||||
| properties |
|
|||||||||
| used by |
|
|||||||||
| facets |
|
|||||||||
| source | <xsd:simpleType name="PortfolioID_Type"> <xsd:restriction base="xsd:string"> <xsd:minLength value="1"/> <xsd:maxLength value="40"/> </xsd:restriction> </xsd:simpleType> |
| namespace | urn:omds20 | |||||||||||||
| type | restriction of xsd:string | |||||||||||||
| properties |
|
|||||||||||||
| used by |
|
|||||||||||||
| facets |
|
|||||||||||||
| annotation |
|
|||||||||||||
| source | <xsd:simpleType name="PraemFristCd_Type"> <xsd:annotation> <xsd:documentation>Prämienfrist</xsd:documentation> </xsd:annotation> <xsd:restriction base="xsd:string"> <xsd:enumeration value="E"> <xsd:annotation> <xsd:documentation>Einmal</xsd:documentation> </xsd:annotation> </xsd:enumeration> <xsd:enumeration value="J"> <xsd:annotation> <xsd:documentation>Jahr</xsd:documentation> </xsd:annotation> </xsd:enumeration> </xsd:restriction> </xsd:simpleType> |
| namespace | urn:omds20 | ||||||||||||||||||||||||||||
| type | restriction of xsd:string | ||||||||||||||||||||||||||||
| properties |
|
||||||||||||||||||||||||||||
| used by |
|
||||||||||||||||||||||||||||
| facets |
|
||||||||||||||||||||||||||||
| annotation |
|
||||||||||||||||||||||||||||
| source | <xsd:simpleType name="PraemKorrArtCd_Type"> <xsd:annotation> <xsd:documentation>Prämienkorrekturart</xsd:documentation> </xsd:annotation> <xsd:restriction base="xsd:string"> <xsd:enumeration value="99"> <xsd:annotation> <xsd:documentation>sonstige</xsd:documentation> </xsd:annotation> </xsd:enumeration> <xsd:enumeration value="KR"> <xsd:annotation> <xsd:documentation>Kundenrabatt</xsd:documentation> </xsd:annotation> </xsd:enumeration> <xsd:enumeration value="RZ"> <xsd:annotation> <xsd:documentation>Risikozuschlag</xsd:documentation> </xsd:annotation> </xsd:enumeration> <xsd:enumeration value="TNL"> <xsd:annotation> <xsd:documentation>tariflicher Nachlass</xsd:documentation> </xsd:annotation> </xsd:enumeration> <xsd:enumeration value="UZ"> <xsd:annotation> <xsd:documentation>Unterjährigkeitszuschlag</xsd:documentation> </xsd:annotation> </xsd:enumeration> </xsd:restriction> </xsd:simpleType> |
| namespace | urn:omds20 | |||||||||||||||||||||||
| type | restriction of xsd:string | |||||||||||||||||||||||
| properties |
|
|||||||||||||||||||||||
| used by |
|
|||||||||||||||||||||||
| facets |
|
|||||||||||||||||||||||
| annotation |
|
|||||||||||||||||||||||
| source | <xsd:simpleType name="ProvArtCd_Type"> <xsd:annotation> <xsd:documentation>Provisionsart</xsd:documentation> </xsd:annotation> <xsd:restriction base="xsd:string"> <xsd:enumeration value="99"> <xsd:annotation> <xsd:documentation>sonstige</xsd:documentation> </xsd:annotation> </xsd:enumeration> <xsd:enumeration value="A"> <xsd:annotation> <xsd:documentation>Abschlußprovision</xsd:documentation> </xsd:annotation> </xsd:enumeration> <xsd:enumeration value="E"> <xsd:annotation> <xsd:documentation>Einmalprovision</xsd:documentation> </xsd:annotation> </xsd:enumeration> <xsd:enumeration value="F"> <xsd:annotation> <xsd:documentation>Folgeprovision</xsd:documentation> </xsd:annotation> </xsd:enumeration> </xsd:restriction> </xsd:simpleType> |
| namespace | urn:omds20 | ||||||||||||
| type | restriction of xsd:decimal | ||||||||||||
| properties |
|
||||||||||||
| used by |
|
||||||||||||
| facets |
|
||||||||||||
| annotation |
|
||||||||||||
| source | <xsd:simpleType name="Prozentsatz_Type"> <xsd:annotation> <xsd:documentation>decimal xxx.xxxxxx (9,6)</xsd:documentation> </xsd:annotation> <xsd:restriction base="xsd:decimal"> <xsd:totalDigits value="9"/> <xsd:fractionDigits value="6"/> <xsd:pattern value="\d{1,3}[.]\d\d\d\d\d\d"/> </xsd:restriction> </xsd:simpleType> |
| namespace | urn:omds20 | ||||||||||||||||||||||||||||||||||||||||||||||||||||||||||||||||||||||||||||||||||||||||||||||||||||||||||||||||||||||||||||||||||||||||||||||||||||||||||||||||||||||||||||||||||||||||||||||||||||||||||||||||||||||||||||||||||||||||||||||||||||||||||||||||||||||||||||||||||||||||||||||||||||||||||||||||||||||||||||||||||||||||||||||||||||||||||||||||||||||||||||||||||||||||||||||||||||||||||||||||||||||||||||||||||||||||||||||||||||||||||||||||||||||||||||||||||||||||||||||||||||||||||||||||||||||||||||||||||||||||||||||||||||||||||||||||||||||||||||||||||||||||||||||||||||||||||||||||||||||||||||||||||||||||||||||||||||||||||||||||||||||||||||||||||||||||||||
| type | restriction of xsd:string | ||||||||||||||||||||||||||||||||||||||||||||||||||||||||||||||||||||||||||||||||||||||||||||||||||||||||||||||||||||||||||||||||||||||||||||||||||||||||||||||||||||||||||||||||||||||||||||||||||||||||||||||||||||||||||||||||||||||||||||||||||||||||||||||||||||||||||||||||||||||||||||||||||||||||||||||||||||||||||||||||||||||||||||||||||||||||||||||||||||||||||||||||||||||||||||||||||||||||||||||||||||||||||||||||||||||||||||||||||||||||||||||||||||||||||||||||||||||||||||||||||||||||||||||||||||||||||||||||||||||||||||||||||||||||||||||||||||||||||||||||||||||||||||||||||||||||||||||||||||||||||||||||||||||||||||||||||||||||||||||||||||||||||||||||||||||||||||
| properties |
|
||||||||||||||||||||||||||||||||||||||||||||||||||||||||||||||||||||||||||||||||||||||||||||||||||||||||||||||||||||||||||||||||||||||||||||||||||||||||||||||||||||||||||||||||||||||||||||||||||||||||||||||||||||||||||||||||||||||||||||||||||||||||||||||||||||||||||||||||||||||||||||||||||||||||||||||||||||||||||||||||||||||||||||||||||||||||||||||||||||||||||||||||||||||||||||||||||||||||||||||||||||||||||||||||||||||||||||||||||||||||||||||||||||||||||||||||||||||||||||||||||||||||||||||||||||||||||||||||||||||||||||||||||||||||||||||||||||||||||||||||||||||||||||||||||||||||||||||||||||||||||||||||||||||||||||||||||||||||||||||||||||||||||||||||||||||||||||
| used by |
|
||||||||||||||||||||||||||||||||||||||||||||||||||||||||||||||||||||||||||||||||||||||||||||||||||||||||||||||||||||||||||||||||||||||||||||||||||||||||||||||||||||||||||||||||||||||||||||||||||||||||||||||||||||||||||||||||||||||||||||||||||||||||||||||||||||||||||||||||||||||||||||||||||||||||||||||||||||||||||||||||||||||||||||||||||||||||||||||||||||||||||||||||||||||||||||||||||||||||||||||||||||||||||||||||||||||||||||||||||||||||||||||||||||||||||||||||||||||||||||||||||||||||||||||||||||||||||||||||||||||||||||||||||||||||||||||||||||||||||||||||||||||||||||||||||||||||||||||||||||||||||||||||||||||||||||||||||||||||||||||||||||||||||||||||||||||||||||
| facets |
|
||||||||||||||||||||||||||||||||||||||||||||||||||||||||||||||||||||||||||||||||||||||||||||||||||||||||||||||||||||||||||||||||||||||||||||||||||||||||||||||||||||||||||||||||||||||||||||||||||||||||||||||||||||||||||||||||||||||||||||||||||||||||||||||||||||||||||||||||||||||||||||||||||||||||||||||||||||||||||||||||||||||||||||||||||||||||||||||||||||||||||||||||||||||||||||||||||||||||||||||||||||||||||||||||||||||||||||||||||||||||||||||||||||||||||||||||||||||||||||||||||||||||||||||||||||||||||||||||||||||||||||||||||||||||||||||||||||||||||||||||||||||||||||||||||||||||||||||||||||||||||||||||||||||||||||||||||||||||||||||||||||||||||||||||||||||||||||
| annotation |
|
||||||||||||||||||||||||||||||||||||||||||||||||||||||||||||||||||||||||||||||||||||||||||||||||||||||||||||||||||||||||||||||||||||||||||||||||||||||||||||||||||||||||||||||||||||||||||||||||||||||||||||||||||||||||||||||||||||||||||||||||||||||||||||||||||||||||||||||||||||||||||||||||||||||||||||||||||||||||||||||||||||||||||||||||||||||||||||||||||||||||||||||||||||||||||||||||||||||||||||||||||||||||||||||||||||||||||||||||||||||||||||||||||||||||||||||||||||||||||||||||||||||||||||||||||||||||||||||||||||||||||||||||||||||||||||||||||||||||||||||||||||||||||||||||||||||||||||||||||||||||||||||||||||||||||||||||||||||||||||||||||||||||||||||||||||||||||||
| source | <xsd:simpleType name="RisikoArtCd_Type"> <xsd:annotation> <xsd:documentation>Risikoart</xsd:documentation> </xsd:annotation> <xsd:restriction base="xsd:string"> <xsd:enumeration value="AH1"> <xsd:annotation> <xsd:documentation>KFZ-Haftpflicht</xsd:documentation> </xsd:annotation> </xsd:enumeration> <xsd:enumeration value="AK1"> <xsd:annotation> <xsd:documentation>Voll- und Gross-Schadenkasko</xsd:documentation> </xsd:annotation> </xsd:enumeration> <xsd:enumeration value="AK2"> <xsd:annotation> <xsd:documentation>Teilkasko</xsd:documentation> </xsd:annotation> </xsd:enumeration> <xsd:enumeration value="AS1"> <xsd:annotation> <xsd:documentation>KFZ-Assistance</xsd:documentation> </xsd:annotation> </xsd:enumeration> <xsd:enumeration value="AS2"> <xsd:annotation> <xsd:documentation>Reise-Assistance</xsd:documentation> </xsd:annotation> </xsd:enumeration> <xsd:enumeration value="AS3"> <xsd:annotation> <xsd:documentation>Wohn-Assistance</xsd:documentation> </xsd:annotation> </xsd:enumeration> <xsd:enumeration value="AS4"> <xsd:annotation> <xsd:documentation>Unfall-Assistance</xsd:documentation> </xsd:annotation> </xsd:enumeration> <xsd:enumeration value="AU1"> <xsd:annotation> <xsd:documentation>Insassen-Unfall</xsd:documentation> </xsd:annotation> </xsd:enumeration> <xsd:enumeration value="AU2"> <xsd:annotation> <xsd:documentation>Insassen-Unfall Todesfall</xsd:documentation> </xsd:annotation> </xsd:enumeration> <xsd:enumeration value="AU3"> <xsd:annotation> <xsd:documentation>Insassen-Unfall Invalidität</xsd:documentation> </xsd:annotation> </xsd:enumeration> <xsd:enumeration value="AU4"> <xsd:annotation> <xsd:documentation>Insassen-Unfall Taggeld</xsd:documentation> </xsd:annotation> </xsd:enumeration> <xsd:enumeration value="AU5"> <xsd:annotation> <xsd:documentation>Insassen-Unfall Heilkosten</xsd:documentation> </xsd:annotation> </xsd:enumeration> <xsd:enumeration value="AV1"> <xsd:annotation> <xsd:documentation>Abfertigungs-Versicherung</xsd:documentation> </xsd:annotation> </xsd:enumeration> <xsd:enumeration value="BA1"> <xsd:annotation> <xsd:documentation>Bausparen Ansparen</xsd:documentation> </xsd:annotation> </xsd:enumeration> <xsd:enumeration value="BD1"> <xsd:annotation> <xsd:documentation>Bausparen Darlehen</xsd:documentation> </xsd:annotation> </xsd:enumeration> <xsd:enumeration value="B01"> <xsd:annotation> <xsd:documentation>Betr.Unterbrechung-Feuer-Zivil</xsd:documentation> </xsd:annotation> </xsd:enumeration> <xsd:enumeration value="B02"> <xsd:annotation> <xsd:documentation>Betr.Unterbrechung Feuer-Industrie</xsd:documentation> </xsd:annotation> </xsd:enumeration> <xsd:enumeration value="B03"> <xsd:annotation> <xsd:documentation>Betr.Unterbrechung-EC</xsd:documentation> </xsd:annotation> </xsd:enumeration> <xsd:enumeration value="B04"> <xsd:annotation> <xsd:documentation>Betr.Unterbrechung-Maschinenbruch</xsd:documentation> </xsd:annotation> </xsd:enumeration> <xsd:enumeration value="B05"> <xsd:annotation> <xsd:documentation>Betr.Unterbrechung-Elementarschaden</xsd:documentation> </xsd:annotation> </xsd:enumeration> <xsd:enumeration value="B06"> <xsd:annotation> <xsd:documentation>Betr.Unterbrechung f.freiber. Tätige</xsd:documentation> </xsd:annotation> </xsd:enumeration> <xsd:enumeration value="B11"> <xsd:annotation> <xsd:documentation>Veranstaltungen</xsd:documentation> </xsd:annotation> </xsd:enumeration> <xsd:enumeration value="E01"> <xsd:annotation> <xsd:documentation>Einbruch-Diebstahl</xsd:documentation> </xsd:annotation> </xsd:enumeration> <xsd:enumeration value="E02"> <xsd:annotation> <xsd:documentation>Kassenboten</xsd:documentation> </xsd:annotation> </xsd:enumeration> <xsd:enumeration value="EC1"> <xsd:annotation> <xsd:documentation>Extended Coverage</xsd:documentation> </xsd:annotation> </xsd:enumeration> <xsd:enumeration value="F01"> <xsd:annotation> <xsd:documentation>Feuer-Zivil</xsd:documentation> </xsd:annotation> </xsd:enumeration> <xsd:enumeration value="F02"> <xsd:annotation> <xsd:documentation>Feuer-Landwirtschaft</xsd:documentation> </xsd:annotation> </xsd:enumeration> <xsd:enumeration value="F03"> <xsd:annotation> <xsd:documentation>Feuer-Industrie</xsd:documentation> </xsd:annotation> </xsd:enumeration> <xsd:enumeration value="F04"> <xsd:annotation> <xsd:documentation>Feuer-EC</xsd:documentation> </xsd:annotation> </xsd:enumeration> <xsd:enumeration value="F05"> <xsd:annotation> <xsd:documentation>Waldbrand</xsd:documentation> </xsd:annotation> </xsd:enumeration> <xsd:enumeration value="G01"> <xsd:annotation> <xsd:documentation>Glasbruch privat</xsd:documentation> </xsd:annotation> </xsd:enumeration> <xsd:enumeration value="G02"> <xsd:annotation> <xsd:documentation>Glasbruch Geschäft</xsd:documentation> </xsd:annotation> </xsd:enumeration> <xsd:enumeration value="H01"> <xsd:annotation> <xsd:documentation>Allg.Haftpflicht</xsd:documentation> </xsd:annotation> </xsd:enumeration> <xsd:enumeration value="H02"> <xsd:annotation> <xsd:documentation>Sonder-Haftpflicht</xsd:documentation> </xsd:annotation> </xsd:enumeration> <xsd:enumeration value="H03"> <xsd:annotation> <xsd:documentation>Flug-Haftpflicht</xsd:documentation> </xsd:annotation> </xsd:enumeration> <xsd:enumeration value="H04"> <xsd:annotation> <xsd:documentation>Vermögensschaden</xsd:documentation> </xsd:annotation> </xsd:enumeration> <xsd:enumeration value="H05"> <xsd:annotation> <xsd:documentation>Atom-Haftpflicht</xsd:documentation> </xsd:annotation> </xsd:enumeration> <xsd:enumeration value="H06"> <xsd:annotation> <xsd:documentation>Verkehrs-Haftpflicht</xsd:documentation> </xsd:annotation> </xsd:enumeration> <xsd:enumeration value="H07"> <xsd:annotation> <xsd:documentation>Bauherrn-Haftpflicht</xsd:documentation> </xsd:annotation> </xsd:enumeration> <xsd:enumeration value="H08"> <xsd:annotation> <xsd:documentation>Boots-Haftpflicht</xsd:documentation> </xsd:annotation> </xsd:enumeration> <xsd:enumeration value="H99"> <xsd:annotation> <xsd:documentation>Sonstige Haftpflicht</xsd:documentation> </xsd:annotation> </xsd:enumeration> <xsd:enumeration value="HH1"> <xsd:annotation> <xsd:documentation>Haushalt</xsd:documentation> </xsd:annotation> </xsd:enumeration> <xsd:enumeration value="K01"> <xsd:annotation> <xsd:documentation>Spital</xsd:documentation> </xsd:annotation> </xsd:enumeration> <xsd:enumeration value="K02"> <xsd:annotation> <xsd:documentation>Ambulanz</xsd:documentation> </xsd:annotation> </xsd:enumeration> <xsd:enumeration value="K03"> <xsd:annotation> <xsd:documentation>Heilmittel</xsd:documentation> </xsd:annotation> </xsd:enumeration> <xsd:enumeration value="K04"> <xsd:annotation> <xsd:documentation>Taggeld</xsd:documentation> </xsd:annotation> </xsd:enumeration> <xsd:enumeration value="K09"> <xsd:annotation> <xsd:documentation>Reise-KV</xsd:documentation> </xsd:annotation> </xsd:enumeration> <xsd:enumeration value="K10"> <xsd:annotation> <xsd:documentation>Pflegegeld</xsd:documentation> </xsd:annotation> </xsd:enumeration> <xsd:enumeration value="K99"> <xsd:annotation> <xsd:documentation>KV sonstige</xsd:documentation> </xsd:annotation> </xsd:enumeration> <xsd:enumeration value="L01"> <xsd:annotation> <xsd:documentation>Leben Kapital</xsd:documentation> </xsd:annotation> </xsd:enumeration> <xsd:enumeration value="L02"> <xsd:annotation> <xsd:documentation>Leben Risiko</xsd:documentation> </xsd:annotation> </xsd:enumeration> <xsd:enumeration value="L03"> <xsd:annotation> <xsd:documentation>Leben Rente</xsd:documentation> </xsd:annotation> </xsd:enumeration> <xsd:enumeration value="L04"> <xsd:annotation> <xsd:documentation>Leben Dread Disease</xsd:documentation> </xsd:annotation> </xsd:enumeration> <xsd:enumeration value="L05"> <xsd:annotation> <xsd:documentation>Leben veranlagungsorientiert</xsd:documentation> </xsd:annotation> </xsd:enumeration> <xsd:enumeration value="L06"> <xsd:annotation> <xsd:documentation>Leben Kreditrestschuld</xsd:documentation> </xsd:annotation> </xsd:enumeration> <xsd:enumeration value="L07"> <xsd:annotation> <xsd:documentation>Leben prämiengefördert</xsd:documentation> </xsd:annotation> </xsd:enumeration> <xsd:enumeration value="L08"> <xsd:annotation> <xsd:documentation>Leben fondgebunden</xsd:documentation> </xsd:annotation> </xsd:enumeration> <xsd:enumeration value="L09"> <xsd:annotation> <xsd:documentation>Berufsunfähigkeit</xsd:documentation> </xsd:annotation> </xsd:enumeration> <xsd:enumeration value="L10"> <xsd:annotation> <xsd:documentation>Erwerbsunfähigkeit</xsd:documentation> </xsd:annotation> </xsd:enumeration> <xsd:enumeration value="L11"> <xsd:annotation> <xsd:documentation>Pflegegeld</xsd:documentation> </xsd:annotation> </xsd:enumeration> <xsd:enumeration value="L99"> <xsd:annotation> <xsd:documentation>Leben sonstige</xsd:documentation> </xsd:annotation> </xsd:enumeration> <xsd:enumeration value="LS1"> <xsd:annotation> <xsd:documentation>Leasing</xsd:documentation> </xsd:annotation> </xsd:enumeration> <xsd:enumeration value="LW1"> <xsd:annotation> <xsd:documentation>Leitungswasser</xsd:documentation> </xsd:annotation> </xsd:enumeration> <xsd:enumeration value="M01"> <xsd:annotation> <xsd:documentation>Maschinenbruch</xsd:documentation> </xsd:annotation> </xsd:enumeration> <xsd:enumeration value="M02"> <xsd:annotation> <xsd:documentation>Maschinen-Montage</xsd:documentation> </xsd:annotation> </xsd:enumeration> <xsd:enumeration value="M03"> <xsd:annotation> <xsd:documentation>Maschinen-Garantie</xsd:documentation> </xsd:annotation> </xsd:enumeration> <xsd:enumeration value="M04"> <xsd:annotation> <xsd:documentation>Elektrogeräte</xsd:documentation> </xsd:annotation> </xsd:enumeration> <xsd:enumeration value="M05"> <xsd:annotation> <xsd:documentation>Computer und Unterhaltungselektronik</xsd:documentation> </xsd:annotation> </xsd:enumeration> <xsd:enumeration value="M06"> <xsd:annotation> <xsd:documentation>Tiefkühltruhen</xsd:documentation> </xsd:annotation> </xsd:enumeration> <xsd:enumeration value="M07"> <xsd:annotation> <xsd:documentation>Haustechnik</xsd:documentation> </xsd:annotation> </xsd:enumeration> <xsd:enumeration value="R01"> <xsd:annotation> <xsd:documentation>Privat Rechtschutz</xsd:documentation> </xsd:annotation> </xsd:enumeration> <xsd:enumeration value="R02"> <xsd:annotation> <xsd:documentation>Kfz-Rechtschutz</xsd:documentation> </xsd:annotation> </xsd:enumeration> <xsd:enumeration value="R03"> <xsd:annotation> <xsd:documentation>Firmen-Rechtschutz</xsd:documentation> </xsd:annotation> </xsd:enumeration> <xsd:enumeration value="R04"> <xsd:annotation> <xsd:documentation>Schadenersatz- und Strafrechtsschutz</xsd:documentation> </xsd:annotation> </xsd:enumeration> <xsd:enumeration value="R05"> <xsd:annotation> <xsd:documentation>Arbeitsgerichtsrechtsschutz</xsd:documentation> </xsd:annotation> </xsd:enumeration> <xsd:enumeration value="R06"> <xsd:annotation> <xsd:documentation>Sozialversicherungsrechtsschutz</xsd:documentation> </xsd:annotation> </xsd:enumeration> <xsd:enumeration value="R07"> <xsd:annotation> <xsd:documentation>Beratungsrechtsschutz</xsd:documentation> </xsd:annotation> </xsd:enumeration> <xsd:enumeration value="R08"> <xsd:annotation> <xsd:documentation>Allgemeiner Vertragsrechtsschutz</xsd:documentation> </xsd:annotation> </xsd:enumeration> <xsd:enumeration value="R09"> <xsd:annotation> <xsd:documentation>Grundstückseigentum- und Mietenrechtsschutz</xsd:documentation> </xsd:annotation> </xsd:enumeration> <xsd:enumeration value="R10"> <xsd:annotation> <xsd:documentation>Erb- und Familienrechtsschutz</xsd:documentation> </xsd:annotation> </xsd:enumeration> <xsd:enumeration value="R11"> <xsd:annotation> <xsd:documentation>Disziplinarverfahren</xsd:documentation> </xsd:annotation> </xsd:enumeration> <xsd:enumeration value="R12"> <xsd:annotation> <xsd:documentation>Disziplinarverfahren für angestellte Ärzte</xsd:documentation> </xsd:annotation> </xsd:enumeration> <xsd:enumeration value="R13"> <xsd:annotation> <xsd:documentation>Vorsatzdelikte</xsd:documentation> </xsd:annotation> </xsd:enumeration> <xsd:enumeration value="R14"> <xsd:annotation> <xsd:documentation>Fahrzeugrechtsschutz</xsd:documentation> </xsd:annotation> </xsd:enumeration> <xsd:enumeration value="R15"> <xsd:annotation> <xsd:documentation>Lenkerrechtsschutz</xsd:documentation> </xsd:annotation> </xsd:enumeration> <xsd:enumeration value="R16"> <xsd:annotation> <xsd:documentation>Fahrzeugvertragsrechtsschutz</xsd:documentation> </xsd:annotation> </xsd:enumeration> <xsd:enumeration value="R99"> <xsd:annotation> <xsd:documentation>Sonstiger Rechtsschutz</xsd:documentation> </xsd:annotation> </xsd:enumeration> <xsd:enumeration value="RE1"> <xsd:annotation> <xsd:documentation>Reise-Storno</xsd:documentation> </xsd:annotation> </xsd:enumeration> <xsd:enumeration value="RE2"> <xsd:annotation> <xsd:documentation>Reise-Assistance</xsd:documentation> </xsd:annotation> </xsd:enumeration> <xsd:enumeration value="RE3"> <xsd:annotation> <xsd:documentation>Reise-Kranken</xsd:documentation> </xsd:annotation> </xsd:enumeration> <xsd:enumeration value="RE4"> <xsd:annotation> <xsd:documentation>Reise-Unfall</xsd:documentation> </xsd:annotation> </xsd:enumeration> <xsd:enumeration value="S01"> <xsd:annotation> <xsd:documentation>Kühlgut</xsd:documentation> </xsd:annotation> </xsd:enumeration> <xsd:enumeration value="S12"> <xsd:annotation> <xsd:documentation>Lizenzverlust</xsd:documentation> </xsd:annotation> </xsd:enumeration> <xsd:enumeration value="S13"> <xsd:annotation> <xsd:documentation>Atom-Sach</xsd:documentation> </xsd:annotation> </xsd:enumeration> <xsd:enumeration value="S14"> <xsd:annotation> <xsd:documentation>Bauwesen</xsd:documentation> </xsd:annotation> </xsd:enumeration> <xsd:enumeration value="S15"> <xsd:annotation> <xsd:documentation>Flugkasko</xsd:documentation> </xsd:annotation> </xsd:enumeration> <xsd:enumeration value="S16"> <xsd:annotation> <xsd:documentation>Bootskasko</xsd:documentation> </xsd:annotation> </xsd:enumeration> <xsd:enumeration value="S17"> <xsd:annotation> <xsd:documentation>Grabstätten</xsd:documentation> </xsd:annotation> </xsd:enumeration> <xsd:enumeration value="S99"> <xsd:annotation> <xsd:documentation>sonstige SV</xsd:documentation> </xsd:annotation> </xsd:enumeration> <xsd:enumeration value="ST1"> <xsd:annotation> <xsd:documentation>Sturm</xsd:documentation> </xsd:annotation> </xsd:enumeration> <xsd:enumeration value="T01"> <xsd:annotation> <xsd:documentation>Land-Binnenwaren</xsd:documentation> </xsd:annotation> </xsd:enumeration> <xsd:enumeration value="T02"> <xsd:annotation> <xsd:documentation>See</xsd:documentation> </xsd:annotation> </xsd:enumeration> <xsd:enumeration value="T03"> <xsd:annotation> <xsd:documentation>Krieg</xsd:documentation> </xsd:annotation> </xsd:enumeration> <xsd:enumeration value="T04"> <xsd:annotation> <xsd:documentation>Lager</xsd:documentation> </xsd:annotation> </xsd:enumeration> <xsd:enumeration value="T05"> <xsd:annotation> <xsd:documentation>Valoren-Gewerblich</xsd:documentation> </xsd:annotation> </xsd:enumeration> <xsd:enumeration value="T06"> <xsd:annotation> <xsd:documentation>Valoren-Privat</xsd:documentation> </xsd:annotation> </xsd:enumeration> <xsd:enumeration value="T07"> <xsd:annotation> <xsd:documentation>Sportboot-Kasko</xsd:documentation> </xsd:annotation> </xsd:enumeration> <xsd:enumeration value="T08"> <xsd:annotation> <xsd:documentation>Musik-Instrumente</xsd:documentation> </xsd:annotation> </xsd:enumeration> <xsd:enumeration value="T09"> <xsd:annotation> <xsd:documentation>Kunst</xsd:documentation> </xsd:annotation> </xsd:enumeration> <xsd:enumeration value="T11"> <xsd:annotation> <xsd:documentation>Seekasko</xsd:documentation> </xsd:annotation> </xsd:enumeration> <xsd:enumeration value="T12"> <xsd:annotation> <xsd:documentation>Flusskasko</xsd:documentation> </xsd:annotation> </xsd:enumeration> <xsd:enumeration value="T13"> <xsd:annotation> <xsd:documentation>Landkasko</xsd:documentation> </xsd:annotation> </xsd:enumeration> <xsd:enumeration value="T20"> <xsd:annotation> <xsd:documentation>Reisegepäck</xsd:documentation> </xsd:annotation> </xsd:enumeration> <xsd:enumeration value="T21"> <xsd:annotation> <xsd:documentation>Fotoapparate</xsd:documentation> </xsd:annotation> </xsd:enumeration> <xsd:enumeration value="T22"> <xsd:annotation> <xsd:documentation>Film/Sach</xsd:documentation> </xsd:annotation> </xsd:enumeration> <xsd:enumeration value="T23"> <xsd:annotation> <xsd:documentation>Film/Ausfall</xsd:documentation> </xsd:annotation> </xsd:enumeration> <xsd:enumeration value="T99"> <xsd:annotation> <xsd:documentation>Sonstige Transport</xsd:documentation> </xsd:annotation> </xsd:enumeration> <xsd:enumeration value="TI1"> <xsd:annotation> <xsd:documentation>Tier</xsd:documentation> </xsd:annotation> </xsd:enumeration> <xsd:enumeration value="U01"> <xsd:annotation> <xsd:documentation>Allg.Unfall</xsd:documentation> </xsd:annotation> </xsd:enumeration> <xsd:enumeration value="U02"> <xsd:annotation> <xsd:documentation>Kollektiv Unfall</xsd:documentation> </xsd:annotation> </xsd:enumeration> <xsd:enumeration value="U03"> <xsd:annotation> <xsd:documentation>Schülerunfall</xsd:documentation> </xsd:annotation> </xsd:enumeration> <xsd:enumeration value="U04"> <xsd:annotation> <xsd:documentation>Volksunfall</xsd:documentation> </xsd:annotation> </xsd:enumeration> <xsd:enumeration value="U05"> <xsd:annotation> <xsd:documentation>Flug-Unfall</xsd:documentation> </xsd:annotation> </xsd:enumeration> <xsd:enumeration value="U06"> <xsd:annotation> <xsd:documentation>Boots-Unfall</xsd:documentation> </xsd:annotation> </xsd:enumeration> <xsd:enumeration value="U09"> <xsd:annotation> <xsd:documentation>Besucher-Unfall</xsd:documentation> </xsd:annotation> </xsd:enumeration> <xsd:enumeration value="U10"> <xsd:annotation> <xsd:documentation>Unfall mit Kapitalrückgewähr</xsd:documentation> </xsd:annotation> </xsd:enumeration> <xsd:enumeration value="U11"> <xsd:annotation> <xsd:documentation>Taggeld</xsd:documentation> </xsd:annotation> </xsd:enumeration> <xsd:enumeration value="U12"> <xsd:annotation> <xsd:documentation>Invalidität</xsd:documentation> </xsd:annotation> </xsd:enumeration> <xsd:enumeration value="U13"> <xsd:annotation> <xsd:documentation>Unfallrente</xsd:documentation> </xsd:annotation> </xsd:enumeration> <xsd:enumeration value="U14"> <xsd:annotation> <xsd:documentation>Unfalltod</xsd:documentation> </xsd:annotation> </xsd:enumeration> <xsd:enumeration value="U15"> <xsd:annotation> <xsd:documentation>Spitalgeld</xsd:documentation> </xsd:annotation> </xsd:enumeration> <xsd:enumeration value="U16"> <xsd:annotation> <xsd:documentation>Unfallkosten</xsd:documentation> </xsd:annotation> </xsd:enumeration> <xsd:enumeration value="U17"> <xsd:annotation> <xsd:documentation>Kostenersatz</xsd:documentation> </xsd:annotation> </xsd:enumeration> </xsd:restriction> </xsd:simpleType> |
| namespace | urn:omds20 | ||||||||||||||||||||||||||||
| type | restriction of xsd:string | ||||||||||||||||||||||||||||
| properties |
|
||||||||||||||||||||||||||||
| used by |
|
||||||||||||||||||||||||||||
| facets |
|
||||||||||||||||||||||||||||
| annotation |
|
||||||||||||||||||||||||||||
| source | <xsd:simpleType name="RntRhythmCd_Type"> <xsd:annotation> <xsd:documentation>Rentenzahlungsrhythmus</xsd:documentation> </xsd:annotation> <xsd:restriction base="xsd:string"> <xsd:enumeration value="1"> <xsd:annotation> <xsd:documentation>jährlich</xsd:documentation> </xsd:annotation> </xsd:enumeration> <xsd:enumeration value="2"> <xsd:annotation> <xsd:documentation>halbjährlich</xsd:documentation> </xsd:annotation> </xsd:enumeration> <xsd:enumeration value="4"> <xsd:annotation> <xsd:documentation>vierteljährlich</xsd:documentation> </xsd:annotation> </xsd:enumeration> <xsd:enumeration value="6"> <xsd:annotation> <xsd:documentation>monatlich</xsd:documentation> </xsd:annotation> </xsd:enumeration> <xsd:enumeration value="9"> <xsd:annotation> <xsd:documentation>sonstiges</xsd:documentation> </xsd:annotation> </xsd:enumeration> </xsd:restriction> </xsd:simpleType> |
| namespace | urn:omds20 | ||||||||||||||||||||||||||||
| type | restriction of xsd:string | ||||||||||||||||||||||||||||
| properties |
|
||||||||||||||||||||||||||||
| used by |
|
||||||||||||||||||||||||||||
| facets |
|
||||||||||||||||||||||||||||
| annotation |
|
||||||||||||||||||||||||||||
| source | <xsd:simpleType name="SbhArtCd_Type"> <xsd:annotation> <xsd:documentation>Selbstbehaltart</xsd:documentation> </xsd:annotation> <xsd:restriction base="xsd:string"> <xsd:enumeration value="MIS"> <xsd:annotation> <xsd:documentation>Mindestselbstbehalt je Schadenfall</xsd:documentation> </xsd:annotation> </xsd:enumeration> <xsd:enumeration value="MXK"> <xsd:annotation> <xsd:documentation>Maximalselbstbehalt kumuliert</xsd:documentation> </xsd:annotation> </xsd:enumeration> <xsd:enumeration value="MXS"> <xsd:annotation> <xsd:documentation>Maximalselbstbehalt je Schadenfall</xsd:documentation> </xsd:annotation> </xsd:enumeration> <xsd:enumeration value="STS"> <xsd:annotation> <xsd:documentation>Standardselbstbehalt je Schadenfall</xsd:documentation> </xsd:annotation> </xsd:enumeration> <xsd:enumeration value="SSO"> <xsd:annotation> <xsd:documentation>Selbstbehalt sonst</xsd:documentation> </xsd:annotation> </xsd:enumeration> </xsd:restriction> </xsd:simpleType> |
| namespace | urn:omds20 | |||||||||
| type | restriction of xsd:string | |||||||||
| properties |
|
|||||||||
| used by |
|
|||||||||
| facets |
|
|||||||||
| source | <xsd:simpleType name="Schadennr"> <xsd:restriction base="xsd:string"> <xsd:minLength value="1"/> <xsd:maxLength value="35"/> </xsd:restriction> </xsd:simpleType> |
| namespace | urn:omds20 | |||||||||||||||||||||||||||||||||||||||||||||||||||||||||||||||||||||||||||||||||||||||||||||||||||||||||||||||||||||||||||||||||||||||||||||||||||||||||||||||||||||||||||||||||||||||||||||||||||||||||||
| type | restriction of xsd:string | |||||||||||||||||||||||||||||||||||||||||||||||||||||||||||||||||||||||||||||||||||||||||||||||||||||||||||||||||||||||||||||||||||||||||||||||||||||||||||||||||||||||||||||||||||||||||||||||||||||||||||
| properties |
|
|||||||||||||||||||||||||||||||||||||||||||||||||||||||||||||||||||||||||||||||||||||||||||||||||||||||||||||||||||||||||||||||||||||||||||||||||||||||||||||||||||||||||||||||||||||||||||||||||||||||||||
| used by |
|
|||||||||||||||||||||||||||||||||||||||||||||||||||||||||||||||||||||||||||||||||||||||||||||||||||||||||||||||||||||||||||||||||||||||||||||||||||||||||||||||||||||||||||||||||||||||||||||||||||||||||||
| facets |
|
|||||||||||||||||||||||||||||||||||||||||||||||||||||||||||||||||||||||||||||||||||||||||||||||||||||||||||||||||||||||||||||||||||||||||||||||||||||||||||||||||||||||||||||||||||||||||||||||||||||||||||
| annotation |
|
|||||||||||||||||||||||||||||||||||||||||||||||||||||||||||||||||||||||||||||||||||||||||||||||||||||||||||||||||||||||||||||||||||||||||||||||||||||||||||||||||||||||||||||||||||||||||||||||||||||||||||
| source | <xsd:simpleType name="SchadUrsCd_Type"> <xsd:annotation> <xsd:documentation>Schadenursache</xsd:documentation> </xsd:annotation> <xsd:restriction base="xsd:string"> <xsd:enumeration value="010"> <xsd:annotation> <xsd:documentation>Unbekannte Ursache Feuer</xsd:documentation> </xsd:annotation> </xsd:enumeration> <xsd:enumeration value="011"> <xsd:annotation> <xsd:documentation>Blitzschlag</xsd:documentation> </xsd:annotation> </xsd:enumeration> <xsd:enumeration value="012"> <xsd:annotation> <xsd:documentation>Selbstentzündung</xsd:documentation> </xsd:annotation> </xsd:enumeration> <xsd:enumeration value="013"> <xsd:annotation> <xsd:documentation>Wärmegeräte</xsd:documentation> </xsd:annotation> </xsd:enumeration> <xsd:enumeration value="014"> <xsd:annotation> <xsd:documentation>Mech. Energie</xsd:documentation> </xsd:annotation> </xsd:enumeration> <xsd:enumeration value="015"> <xsd:annotation> <xsd:documentation>Elektr. Energie</xsd:documentation> </xsd:annotation> </xsd:enumeration> <xsd:enumeration value="016"> <xsd:annotation> <xsd:documentation>Offenes Licht und Feuer</xsd:documentation> </xsd:annotation> </xsd:enumeration> <xsd:enumeration value="017"> <xsd:annotation> <xsd:documentation>Behälterexplosion</xsd:documentation> </xsd:annotation> </xsd:enumeration> <xsd:enumeration value="018"> <xsd:annotation> <xsd:documentation>Kinderbrandstiftung, Brandleg.</xsd:documentation> </xsd:annotation> </xsd:enumeration> <xsd:enumeration value="019"> <xsd:annotation> <xsd:documentation>Sonst. Zündquellen</xsd:documentation> </xsd:annotation> </xsd:enumeration> <xsd:enumeration value="121"> <xsd:annotation> <xsd:documentation>Fahrlässigkeit</xsd:documentation> </xsd:annotation> </xsd:enumeration> <xsd:enumeration value="122"> <xsd:annotation> <xsd:documentation>Materialfehler</xsd:documentation> </xsd:annotation> </xsd:enumeration> <xsd:enumeration value="123"> <xsd:annotation> <xsd:documentation>Mech. Gewalt</xsd:documentation> </xsd:annotation> </xsd:enumeration> <xsd:enumeration value="124"> <xsd:annotation> <xsd:documentation>Implosion Elektrogeräte</xsd:documentation> </xsd:annotation> </xsd:enumeration> <xsd:enumeration value="125"> <xsd:annotation> <xsd:documentation>Elektrizität Elektrogeräte</xsd:documentation> </xsd:annotation> </xsd:enumeration> <xsd:enumeration value="126"> <xsd:annotation> <xsd:documentation>Indir. Blitzschäden Elektrog.</xsd:documentation> </xsd:annotation> </xsd:enumeration> <xsd:enumeration value="129"> <xsd:annotation> <xsd:documentation>Sonst. Elektrogeräte</xsd:documentation> </xsd:annotation> </xsd:enumeration> <xsd:enumeration value="211"> <xsd:annotation> <xsd:documentation>Einbruchdiebstahl</xsd:documentation> </xsd:annotation> </xsd:enumeration> <xsd:enumeration value="212"> <xsd:annotation> <xsd:documentation>Einfacher Diebstahl</xsd:documentation> </xsd:annotation> </xsd:enumeration> <xsd:enumeration value="213"> <xsd:annotation> <xsd:documentation>Beraubung innerh. Vers. Räuml.</xsd:documentation> </xsd:annotation> </xsd:enumeration> <xsd:enumeration value="214"> <xsd:annotation> <xsd:documentation>Beraubung außerh. Vers. Räuml.</xsd:documentation> </xsd:annotation> </xsd:enumeration> <xsd:enumeration value="219"> <xsd:annotation> <xsd:documentation>Sonstige Einbruchdiebstahl</xsd:documentation> </xsd:annotation> </xsd:enumeration> <xsd:enumeration value="411"> <xsd:annotation> <xsd:documentation>Frostschäden Leitungswasser</xsd:documentation> </xsd:annotation> </xsd:enumeration> <xsd:enumeration value="412"> <xsd:annotation> <xsd:documentation>Druckrohrgebr. Leitungswasser</xsd:documentation> </xsd:annotation> </xsd:enumeration> <xsd:enumeration value="413"> <xsd:annotation> <xsd:documentation>Aufgebr. Leitungswasser</xsd:documentation> </xsd:annotation> </xsd:enumeration> <xsd:enumeration value="414"> <xsd:annotation> <xsd:documentation>Fahrlässigkeit Leitungswasser</xsd:documentation> </xsd:annotation> </xsd:enumeration> <xsd:enumeration value="415"> <xsd:annotation> <xsd:documentation>Gebr. an Druckschl./Ventile LW</xsd:documentation> </xsd:annotation> </xsd:enumeration> <xsd:enumeration value="419"> <xsd:annotation> <xsd:documentation>Sonstige Leitungswasser</xsd:documentation> </xsd:annotation> </xsd:enumeration> <xsd:enumeration value="421"> <xsd:annotation> <xsd:documentation>Glasschäden</xsd:documentation> </xsd:annotation> </xsd:enumeration> <xsd:enumeration value="431"> <xsd:annotation> <xsd:documentation>Sturmschäden Kleine Elementar</xsd:documentation> </xsd:annotation> </xsd:enumeration> <xsd:enumeration value="432"> <xsd:annotation> <xsd:documentation>Hagelschäden Kleine Elementar</xsd:documentation> </xsd:annotation> </xsd:enumeration> <xsd:enumeration value="433"> <xsd:annotation> <xsd:documentation>Schneedruck Kleine Elementar</xsd:documentation> </xsd:annotation> </xsd:enumeration> <xsd:enumeration value="434"> <xsd:annotation> <xsd:documentation>Felsst/Steinschl/Erdr kl. El.</xsd:documentation> </xsd:annotation> </xsd:enumeration> <xsd:enumeration value="439"> <xsd:annotation> <xsd:documentation>Sonst. Kleine Elementar</xsd:documentation> </xsd:annotation> </xsd:enumeration> <xsd:enumeration value="601"> <xsd:annotation> <xsd:documentation>Als Verkehrsteilnehmer Haftpf.</xsd:documentation> </xsd:annotation> </xsd:enumeration> <xsd:enumeration value="602"> <xsd:annotation> <xsd:documentation>Bei d. Ausüb. v. Sport Haftpf.</xsd:documentation> </xsd:annotation> </xsd:enumeration> <xsd:enumeration value="603"> <xsd:annotation> <xsd:documentation>Verw. v. Hieb/Stich/Schußw. HP</xsd:documentation> </xsd:annotation> </xsd:enumeration> <xsd:enumeration value="604"> <xsd:annotation> <xsd:documentation>Als Wohnungsinhaber Haftpflicht</xsd:documentation> </xsd:annotation> </xsd:enumeration> <xsd:enumeration value="605"> <xsd:annotation> <xsd:documentation>Sonstige Haftpflicht</xsd:documentation> </xsd:annotation> </xsd:enumeration> <xsd:enumeration value="999"> <xsd:annotation> <xsd:documentation>sonstiges</xsd:documentation> </xsd:annotation> </xsd:enumeration> </xsd:restriction> </xsd:simpleType> |
| namespace | urn:omds20 | ||||||||||||||||||||||||||||||||||||||||||||||||||||||||||||||||||||||||||||||||||||||||||||||||||||||||||||||||||||||||||||||||||||||||||||||||||||||||||||||||||||||||||||||||||||||||||||||||||||||||||||||||||||||||||||||||||||||||||||||||||||||||||||||||||||||||||||||||||||||||||||||||||||||||||||||||||||||||||
| type | restriction of xsd:string | ||||||||||||||||||||||||||||||||||||||||||||||||||||||||||||||||||||||||||||||||||||||||||||||||||||||||||||||||||||||||||||||||||||||||||||||||||||||||||||||||||||||||||||||||||||||||||||||||||||||||||||||||||||||||||||||||||||||||||||||||||||||||||||||||||||||||||||||||||||||||||||||||||||||||||||||||||||||||||
| properties |
|
||||||||||||||||||||||||||||||||||||||||||||||||||||||||||||||||||||||||||||||||||||||||||||||||||||||||||||||||||||||||||||||||||||||||||||||||||||||||||||||||||||||||||||||||||||||||||||||||||||||||||||||||||||||||||||||||||||||||||||||||||||||||||||||||||||||||||||||||||||||||||||||||||||||||||||||||||||||||||
| used by |
|
||||||||||||||||||||||||||||||||||||||||||||||||||||||||||||||||||||||||||||||||||||||||||||||||||||||||||||||||||||||||||||||||||||||||||||||||||||||||||||||||||||||||||||||||||||||||||||||||||||||||||||||||||||||||||||||||||||||||||||||||||||||||||||||||||||||||||||||||||||||||||||||||||||||||||||||||||||||||||
| facets |
|
||||||||||||||||||||||||||||||||||||||||||||||||||||||||||||||||||||||||||||||||||||||||||||||||||||||||||||||||||||||||||||||||||||||||||||||||||||||||||||||||||||||||||||||||||||||||||||||||||||||||||||||||||||||||||||||||||||||||||||||||||||||||||||||||||||||||||||||||||||||||||||||||||||||||||||||||||||||||||
| annotation |
|
||||||||||||||||||||||||||||||||||||||||||||||||||||||||||||||||||||||||||||||||||||||||||||||||||||||||||||||||||||||||||||||||||||||||||||||||||||||||||||||||||||||||||||||||||||||||||||||||||||||||||||||||||||||||||||||||||||||||||||||||||||||||||||||||||||||||||||||||||||||||||||||||||||||||||||||||||||||||||
| source | <xsd:simpleType name="SchlArtCd_Type"> <xsd:annotation> <xsd:documentation>Schlüsselarten (Code-Typen)</xsd:documentation> </xsd:annotation> <xsd:restriction base="xsd:string"> <xsd:minLength value="1"/> <xsd:maxLength value="25"/> <xsd:enumeration value="AendGrundCd"> <xsd:annotation> <xsd:documentation>Änderungsgrund</xsd:documentation> </xsd:annotation> </xsd:enumeration> <xsd:enumeration value="AntriebsArtCd"> <xsd:annotation> <xsd:documentation>Antriebsart</xsd:documentation> </xsd:annotation> </xsd:enumeration> <xsd:enumeration value="AusstattungCd"> <xsd:annotation> <xsd:documentation>Ausstattung</xsd:documentation> </xsd:annotation> </xsd:enumeration> <xsd:enumeration value="BauartCd"> <xsd:annotation> <xsd:documentation>Bauart</xsd:documentation> </xsd:annotation> </xsd:enumeration> <xsd:enumeration value="BBArtCd"> <xsd:annotation> <xsd:documentation>Bezugsberechtigungsart</xsd:documentation> </xsd:annotation> </xsd:enumeration> <xsd:enumeration value="BearbStandCd"> <xsd:annotation> <xsd:documentation>Bearbeitungsstand</xsd:documentation> </xsd:annotation> </xsd:enumeration> <xsd:enumeration value="BetragArtCd"> <xsd:annotation> <xsd:documentation>Betragsart</xsd:documentation> </xsd:annotation> </xsd:enumeration> <xsd:enumeration value="BetRolleCd"> <xsd:annotation> <xsd:documentation>Beteiligungsrolle</xsd:documentation> </xsd:annotation> </xsd:enumeration> <xsd:enumeration value="DachungCd"> <xsd:annotation> <xsd:documentation>Dachung</xsd:documentation> </xsd:annotation> </xsd:enumeration> <xsd:enumeration value="EFrageCd"> <xsd:annotation> <xsd:documentation>Entscheidungsfrage</xsd:documentation> </xsd:annotation> </xsd:enumeration> <xsd:enumeration value="EstArtCd"> <xsd:annotation> <xsd:documentation>Einstufungsart</xsd:documentation> </xsd:annotation> </xsd:enumeration> <xsd:enumeration value="FamilienstandCd"> <xsd:annotation> <xsd:documentation>Familienstand</xsd:documentation> </xsd:annotation> </xsd:enumeration> <xsd:enumeration value="FlaechenAttributCd"> <xsd:annotation> <xsd:documentation>Flächenattribut</xsd:documentation> </xsd:annotation> </xsd:enumeration> <xsd:enumeration value="FzgArtCd"> <xsd:annotation> <xsd:documentation>Fahrzeugart</xsd:documentation> </xsd:annotation> </xsd:enumeration> <xsd:enumeration value="GebaeudeArtCd"> <xsd:annotation> <xsd:documentation>Art des Gebäudes</xsd:documentation> </xsd:annotation> </xsd:enumeration> <xsd:enumeration value="GebaeudeHoeheCd"> <xsd:annotation> <xsd:documentation>Gebäudehöhe</xsd:documentation> </xsd:annotation> </xsd:enumeration> <xsd:enumeration value="GeschlechtCd"> <xsd:annotation> <xsd:documentation>Geschlecht</xsd:documentation> </xsd:annotation> </xsd:enumeration> <xsd:enumeration value="GrundRuecklaufCd"> <xsd:annotation> <xsd:documentation>GrundRuecklauf</xsd:documentation> </xsd:annotation> </xsd:enumeration> <xsd:enumeration value="GrwArtCd"> <xsd:annotation> <xsd:documentation>Grenzwertart</xsd:documentation> </xsd:annotation> </xsd:enumeration> <xsd:enumeration value="IdfArtCd"> <xsd:annotation> <xsd:documentation>Identifizierungsart</xsd:documentation> </xsd:annotation> </xsd:enumeration> <xsd:enumeration value="IndexArtCd"> <xsd:annotation> <xsd:documentation>Indexart</xsd:documentation> </xsd:annotation> </xsd:enumeration> <xsd:enumeration value="KomArtCd"> <xsd:annotation> <xsd:documentation>KommunikationsArt</xsd:documentation> </xsd:annotation> </xsd:enumeration> <xsd:enumeration value="LandesCd"> <xsd:annotation> <xsd:documentation>Ländercode</xsd:documentation> </xsd:annotation> </xsd:enumeration> <xsd:enumeration value="LegArtCd"> <xsd:annotation> <xsd:documentation>Legitimierungsart</xsd:documentation> </xsd:annotation> </xsd:enumeration> <xsd:enumeration value="LoeschCd"> <xsd:annotation> <xsd:documentation>Löschungsarten</xsd:documentation> </xsd:annotation> </xsd:enumeration> <xsd:enumeration value="NutzungCd"> <xsd:annotation> <xsd:documentation>Nutzung </xsd:documentation> </xsd:annotation> </xsd:enumeration> <xsd:enumeration value="ObjektdatenCd"> <xsd:annotation> <xsd:documentation>Objektdatenart</xsd:documentation> </xsd:annotation> </xsd:enumeration> <xsd:enumeration value="PaketInhCd"> <xsd:annotation> <xsd:documentation>Paketinhalt</xsd:documentation> </xsd:annotation> </xsd:enumeration> <xsd:enumeration value="PaketUmfCd"> <xsd:annotation> <xsd:documentation>Paketumfang</xsd:documentation> </xsd:annotation> </xsd:enumeration> <xsd:enumeration value="PersArtCd"> <xsd:annotation> <xsd:documentation>Personenart</xsd:documentation> </xsd:annotation> </xsd:enumeration> <xsd:enumeration value="PfrArtCd"> <xsd:annotation> <xsd:documentation>Prämienfreiart</xsd:documentation> </xsd:annotation> </xsd:enumeration> <xsd:enumeration value="PolArtCd"> <xsd:annotation> <xsd:documentation>Polizzenart</xsd:documentation> </xsd:annotation> </xsd:enumeration> <xsd:enumeration value="PraemFristCd"> <xsd:annotation> <xsd:documentation>Prämienfrist</xsd:documentation> </xsd:annotation> </xsd:enumeration> <xsd:enumeration value="PraemKorrArtCd"> <xsd:annotation> <xsd:documentation>Prämienkorrekturart</xsd:documentation> </xsd:annotation> </xsd:enumeration> <xsd:enumeration value="ProvArtCd"> <xsd:annotation> <xsd:documentation>Provisionsart</xsd:documentation> </xsd:annotation> </xsd:enumeration> <xsd:enumeration value="RisikoArtCd"> <xsd:annotation> <xsd:documentation>Risikoart</xsd:documentation> </xsd:annotation> </xsd:enumeration> <xsd:enumeration value="RntRhythmCd"> <xsd:annotation> <xsd:documentation>Rentenzahlungsrhythmus</xsd:documentation> </xsd:annotation> </xsd:enumeration> <xsd:enumeration value="SbhArtCd"> <xsd:annotation> <xsd:documentation>Selbstbehaltart</xsd:documentation> </xsd:annotation> </xsd:enumeration> <xsd:enumeration value="SchadUrsCd"> <xsd:annotation> <xsd:documentation>Schadenursache</xsd:documentation> </xsd:annotation> </xsd:enumeration> <xsd:enumeration value="SonstPersArtCd"> <xsd:annotation> <xsd:documentation>Art der sonstigen Person</xsd:documentation> </xsd:annotation> </xsd:enumeration> <xsd:enumeration value="SpartenCd"> <xsd:annotation> <xsd:documentation>Sparte</xsd:documentation> </xsd:annotation> </xsd:enumeration> <xsd:enumeration value="StArtCd"> <xsd:annotation> <xsd:documentation>Steuerart</xsd:documentation> </xsd:annotation> </xsd:enumeration> <xsd:enumeration value="TxtArtCd"> <xsd:annotation> <xsd:documentation>Textart</xsd:documentation> </xsd:annotation> </xsd:enumeration> <xsd:enumeration value="VSArtCd"> <xsd:annotation> <xsd:documentation>Versicherungssummenart</xsd:documentation> </xsd:annotation> </xsd:enumeration> <xsd:enumeration value="VerbandSparteCd"> <xsd:annotation> <xsd:documentation>Verbandssparte</xsd:documentation> </xsd:annotation> </xsd:enumeration> <xsd:enumeration value="VersLwCd"> <xsd:annotation> <xsd:documentation>Versicherte Landwirtschaft</xsd:documentation> </xsd:annotation> </xsd:enumeration> <xsd:enumeration value="StatusCd"> <xsd:annotation> <xsd:documentation>Status</xsd:documentation> </xsd:annotation> </xsd:enumeration> <xsd:enumeration value="VersSacheCd"> <xsd:annotation> <xsd:documentation>Versicherte Sache</xsd:documentation> </xsd:annotation> </xsd:enumeration> <xsd:enumeration value="VerschuldenCd"> <xsd:annotation> <xsd:documentation>Verschulden</xsd:documentation> </xsd:annotation> </xsd:enumeration> <xsd:enumeration value="VerwendzweckCd"> <xsd:annotation> <xsd:documentation>Verwendungszweck</xsd:documentation> </xsd:annotation> </xsd:enumeration> <xsd:enumeration value="VtgProdCd"> <xsd:annotation> <xsd:documentation>Vertragsprodukt</xsd:documentation> </xsd:annotation> </xsd:enumeration> <xsd:enumeration value="VtgRolleCd"> <xsd:annotation> <xsd:documentation>Vertragsrolle</xsd:documentation> </xsd:annotation> </xsd:enumeration> <xsd:enumeration value="VtgSparteCd"> <xsd:annotation> <xsd:documentation>Vertragssparte</xsd:documentation> </xsd:annotation> </xsd:enumeration> <xsd:enumeration value="VtgStatusCd"> <xsd:annotation> <xsd:documentation>Vertragsstatus</xsd:documentation> </xsd:annotation> </xsd:enumeration> <xsd:enumeration value="WaehrungsCd"> <xsd:annotation> <xsd:documentation>Währung</xsd:documentation> </xsd:annotation> </xsd:enumeration> <xsd:enumeration value="ZRArtCd"> <xsd:annotation> <xsd:documentation>Art des Zeitraumes</xsd:documentation> </xsd:annotation> </xsd:enumeration> <xsd:enumeration value="ZahlGrundCd"> <xsd:annotation> <xsd:documentation>Zahlungsgrund</xsd:documentation> </xsd:annotation> </xsd:enumeration> <xsd:enumeration value="ZahlRhythmCd"> <xsd:annotation> <xsd:documentation>Zahlungsrhythmus</xsd:documentation> </xsd:annotation> </xsd:enumeration> <xsd:enumeration value="ZahlWegCd"> <xsd:annotation> <xsd:documentation>Zahlungsweg</xsd:documentation> </xsd:annotation> </xsd:enumeration> <xsd:enumeration value="MahnStufeCd"> <xsd:annotation> <xsd:documentation>MahnStufe</xsd:documentation> </xsd:annotation> </xsd:enumeration> <xsd:enumeration value="RueckGrundCd"> <xsd:annotation> <xsd:documentation>GrundRuecklauf</xsd:documentation> </xsd:annotation> </xsd:enumeration> </xsd:restriction> </xsd:simpleType> |
| namespace | urn:omds20 | |||||||||||||||||||||||||||||||||||||||||||
| type | restriction of xsd:string | |||||||||||||||||||||||||||||||||||||||||||
| properties |
|
|||||||||||||||||||||||||||||||||||||||||||
| used by |
|
|||||||||||||||||||||||||||||||||||||||||||
| facets |
|
|||||||||||||||||||||||||||||||||||||||||||
| annotation |
|
|||||||||||||||||||||||||||||||||||||||||||
| source | <xsd:simpleType name="SonstPersArtCd_Type"> <xsd:annotation> <xsd:documentation>Art der sonstigen Person</xsd:documentation> </xsd:annotation> <xsd:restriction base="xsd:string"> <xsd:enumeration value="0"> <xsd:annotation> <xsd:documentation>unbekannt</xsd:documentation> </xsd:annotation> </xsd:enumeration> <xsd:enumeration value="1"> <xsd:annotation> <xsd:documentation>Bank</xsd:documentation> </xsd:annotation> </xsd:enumeration> <xsd:enumeration value="2"> <xsd:annotation> <xsd:documentation>Versicherung</xsd:documentation> </xsd:annotation> </xsd:enumeration> <xsd:enumeration value="3"> <xsd:annotation> <xsd:documentation>Firma</xsd:documentation> </xsd:annotation> </xsd:enumeration> <xsd:enumeration value="4"> <xsd:annotation> <xsd:documentation>Gruppe</xsd:documentation> </xsd:annotation> </xsd:enumeration> <xsd:enumeration value="5"> <xsd:annotation> <xsd:documentation>Verein</xsd:documentation> </xsd:annotation> </xsd:enumeration> <xsd:enumeration value="6"> <xsd:annotation> <xsd:documentation>Körperschaft</xsd:documentation> </xsd:annotation> </xsd:enumeration> <xsd:enumeration value="9"> <xsd:annotation> <xsd:documentation>sonstige</xsd:documentation> </xsd:annotation> </xsd:enumeration> </xsd:restriction> </xsd:simpleType> |
| namespace | urn:omds20 | |||||||||||||||||||||||||||||||||||||||||||||||||||||||||||||||||||||||||||||||||||||||||||||||||||||||||||||||||||||||||||||||||||||||||||||||
| type | restriction of xsd:string | |||||||||||||||||||||||||||||||||||||||||||||||||||||||||||||||||||||||||||||||||||||||||||||||||||||||||||||||||||||||||||||||||||||||||||||||
| properties |
|
|||||||||||||||||||||||||||||||||||||||||||||||||||||||||||||||||||||||||||||||||||||||||||||||||||||||||||||||||||||||||||||||||||||||||||||||
| used by |
|
|||||||||||||||||||||||||||||||||||||||||||||||||||||||||||||||||||||||||||||||||||||||||||||||||||||||||||||||||||||||||||||||||||||||||||||||
| facets |
|
|||||||||||||||||||||||||||||||||||||||||||||||||||||||||||||||||||||||||||||||||||||||||||||||||||||||||||||||||||||||||||||||||||||||||||||||
| annotation |
|
|||||||||||||||||||||||||||||||||||||||||||||||||||||||||||||||||||||||||||||||||||||||||||||||||||||||||||||||||||||||||||||||||||||||||||||||
| source | <xsd:simpleType name="SpartenCd_Type"> <xsd:annotation> <xsd:documentation>Sparte</xsd:documentation> </xsd:annotation> <xsd:restriction base="xsd:string"> <xsd:enumeration value="999"> <xsd:annotation> <xsd:documentation>sonstige</xsd:documentation> </xsd:annotation> </xsd:enumeration> <xsd:enumeration value="AH"> <xsd:annotation> <xsd:documentation>KFZ-Haftpflicht</xsd:documentation> </xsd:annotation> </xsd:enumeration> <xsd:enumeration value="AK"> <xsd:annotation> <xsd:documentation>KFZ-Kasko</xsd:documentation> </xsd:annotation> </xsd:enumeration> <xsd:enumeration value="AS"> <xsd:annotation> <xsd:documentation>Assistance</xsd:documentation> </xsd:annotation> </xsd:enumeration> <xsd:enumeration value="AU"> <xsd:annotation> <xsd:documentation>KFZ-Insassenunfall</xsd:documentation> </xsd:annotation> </xsd:enumeration> <xsd:enumeration value="AV"> <xsd:annotation> <xsd:documentation>Abfertigungsversicherung</xsd:documentation> </xsd:annotation> </xsd:enumeration> <xsd:enumeration value="BA"> <xsd:annotation> <xsd:documentation>Bausparen Ansparen</xsd:documentation> </xsd:annotation> </xsd:enumeration> <xsd:enumeration value="BD"> <xsd:annotation> <xsd:documentation>Bausparen Darlehen</xsd:documentation> </xsd:annotation> </xsd:enumeration> <xsd:enumeration value="BU"> <xsd:annotation> <xsd:documentation>Betriebs-Unterbrechung</xsd:documentation> </xsd:annotation> </xsd:enumeration> <xsd:enumeration value="ED"> <xsd:annotation> <xsd:documentation>Einbruchdiebstahl</xsd:documentation> </xsd:annotation> </xsd:enumeration> <xsd:enumeration value="FE"> <xsd:annotation> <xsd:documentation>Feuer</xsd:documentation> </xsd:annotation> </xsd:enumeration> <xsd:enumeration value="GB"> <xsd:annotation> <xsd:documentation>Glasbruch</xsd:documentation> </xsd:annotation> </xsd:enumeration> <xsd:enumeration value="HH"> <xsd:annotation> <xsd:documentation>Wohnungs-Versicherung</xsd:documentation> </xsd:annotation> </xsd:enumeration> <xsd:enumeration value="HP"> <xsd:annotation> <xsd:documentation>Haftpflicht</xsd:documentation> </xsd:annotation> </xsd:enumeration> <xsd:enumeration value="KE"> <xsd:annotation> <xsd:documentation>Einzel-KV</xsd:documentation> </xsd:annotation> </xsd:enumeration> <xsd:enumeration value="KG"> <xsd:annotation> <xsd:documentation>Gruppen-KV</xsd:documentation> </xsd:annotation> </xsd:enumeration> <xsd:enumeration value="KU"> <xsd:annotation> <xsd:documentation>Kühlgut</xsd:documentation> </xsd:annotation> </xsd:enumeration> <xsd:enumeration value="LS"> <xsd:annotation> <xsd:documentation>Leasing</xsd:documentation> </xsd:annotation> </xsd:enumeration> <xsd:enumeration value="LV"> <xsd:annotation> <xsd:documentation>Lebensversicherung</xsd:documentation> </xsd:annotation> </xsd:enumeration> <xsd:enumeration value="LW"> <xsd:annotation> <xsd:documentation>Leitungswasser</xsd:documentation> </xsd:annotation> </xsd:enumeration> <xsd:enumeration value="MG"> <xsd:annotation> <xsd:documentation>Maschinen und Geräte</xsd:documentation> </xsd:annotation> </xsd:enumeration> <xsd:enumeration value="RE"> <xsd:annotation> <xsd:documentation>Reiseversicherung</xsd:documentation> </xsd:annotation> </xsd:enumeration> <xsd:enumeration value="RS"> <xsd:annotation> <xsd:documentation>Rechtschutz</xsd:documentation> </xsd:annotation> </xsd:enumeration> <xsd:enumeration value="SS"> <xsd:annotation> <xsd:documentation>Sonstige SV</xsd:documentation> </xsd:annotation> </xsd:enumeration> <xsd:enumeration value="ST"> <xsd:annotation> <xsd:documentation>Sturm</xsd:documentation> </xsd:annotation> </xsd:enumeration> <xsd:enumeration value="TI"> <xsd:annotation> <xsd:documentation>Tierversicherung</xsd:documentation> </xsd:annotation> </xsd:enumeration> <xsd:enumeration value="TP"> <xsd:annotation> <xsd:documentation>Transportversicherung</xsd:documentation> </xsd:annotation> </xsd:enumeration> <xsd:enumeration value="UV"> <xsd:annotation> <xsd:documentation>Unfallversicherung</xsd:documentation> </xsd:annotation> </xsd:enumeration> </xsd:restriction> </xsd:simpleType> |
| namespace | urn:omds20 | ||||||||||||||||||
| type | restriction of xsd:string | ||||||||||||||||||
| properties |
|
||||||||||||||||||
| used by |
|
||||||||||||||||||
| facets |
|
||||||||||||||||||
| annotation |
|
||||||||||||||||||
| source | <xsd:simpleType name="StArtCd_Type"> <xsd:annotation> <xsd:documentation>Steuerart</xsd:documentation> </xsd:annotation> <xsd:restriction base="xsd:string"> <xsd:enumeration value="1"> <xsd:annotation> <xsd:documentation>Vers-Steuer</xsd:documentation> </xsd:annotation> </xsd:enumeration> <xsd:enumeration value="2"> <xsd:annotation> <xsd:documentation>Motorbez. Vers-Steuer</xsd:documentation> </xsd:annotation> </xsd:enumeration> <xsd:enumeration value="3"> <xsd:annotation> <xsd:documentation>Feuerschutzsteuer</xsd:documentation> </xsd:annotation> </xsd:enumeration> </xsd:restriction> </xsd:simpleType> |
| namespace | urn:omds20 | |||||||||||||||||||||||
| type | restriction of xsd:string | |||||||||||||||||||||||
| properties |
|
|||||||||||||||||||||||
| used by |
|
|||||||||||||||||||||||
| facets |
|
|||||||||||||||||||||||
| annotation |
|
|||||||||||||||||||||||
| source | <xsd:simpleType name="StatusCd_Type"> <xsd:annotation> <xsd:documentation>Status</xsd:documentation> </xsd:annotation> <xsd:restriction base="xsd:string"> <xsd:enumeration value="0"> <xsd:annotation> <xsd:documentation>unbekannt</xsd:documentation> </xsd:annotation> </xsd:enumeration> <xsd:enumeration value="1"> <xsd:annotation> <xsd:documentation>aktiv</xsd:documentation> </xsd:annotation> </xsd:enumeration> <xsd:enumeration value="2"> <xsd:annotation> <xsd:documentation>suspendiert/stillgelegt</xsd:documentation> </xsd:annotation> </xsd:enumeration> <xsd:enumeration value="9"> <xsd:annotation> <xsd:documentation>storniert</xsd:documentation> </xsd:annotation> </xsd:enumeration> </xsd:restriction> </xsd:simpleType> |
| namespace | urn:omds20 | |||||||||||||||||||||||||||||||||||||||||||||||||||||
| type | restriction of xsd:string | |||||||||||||||||||||||||||||||||||||||||||||||||||||
| properties |
|
|||||||||||||||||||||||||||||||||||||||||||||||||||||
| used by |
|
|||||||||||||||||||||||||||||||||||||||||||||||||||||
| facets |
|
|||||||||||||||||||||||||||||||||||||||||||||||||||||
| annotation |
|
|||||||||||||||||||||||||||||||||||||||||||||||||||||
| source | <xsd:simpleType name="TxtArtCd_Type"> <xsd:annotation> <xsd:documentation>Textart</xsd:documentation> </xsd:annotation> <xsd:restriction base="xsd:string"> <xsd:enumeration value="ANR"> <xsd:annotation> <xsd:documentation>Anrede</xsd:documentation> </xsd:annotation> </xsd:enumeration> <xsd:enumeration value="BER"> <xsd:annotation> <xsd:documentation>Beruf</xsd:documentation> </xsd:annotation> </xsd:enumeration> <xsd:enumeration value="FRT"> <xsd:annotation> <xsd:documentation>Freitext</xsd:documentation> </xsd:annotation> </xsd:enumeration> <xsd:enumeration value="TIT"> <xsd:annotation> <xsd:documentation>Titel</xsd:documentation> </xsd:annotation> </xsd:enumeration> <xsd:enumeration value="VKL"> <xsd:annotation> <xsd:documentation>Vertragsspez. Klausel</xsd:documentation> </xsd:annotation> </xsd:enumeration> <xsd:enumeration value="SRT"> <xsd:annotation> <xsd:documentation>Beschreibung Schadenort</xsd:documentation> </xsd:annotation> </xsd:enumeration> <xsd:enumeration value="EXP"> <xsd:annotation> <xsd:documentation>Schaden-Expertise (Besichtigungsdaten)</xsd:documentation> </xsd:annotation> </xsd:enumeration> <xsd:enumeration value="ONR"> <xsd:annotation> <xsd:documentation>Oeamtc-Clubkarten-Nr</xsd:documentation> </xsd:annotation> </xsd:enumeration> <xsd:enumeration value="FZU"> <xsd:annotation> <xsd:documentation>Ordnungsbegriff für Zuordnung Fremdsystem</xsd:documentation> </xsd:annotation> </xsd:enumeration> <xsd:enumeration value="RIM"> <xsd:annotation> <xsd:documentation>Risikomerkmal</xsd:documentation> </xsd:annotation> </xsd:enumeration> </xsd:restriction> </xsd:simpleType> |
| namespace | urn:omds20 | ||||||||||||||||||||||||||||||||||||||||||||||||||||||||||||||||||||||||||||||||||||||||||||||||||||||||||||||||||||||||||||||||||||||||||||||||||||||||||||||||||||||||||||||||||||||||||||||||||||||||||||||||||||||||||||||||||||||||||||||||||||||||||||||||||||||||||||||||||||||||||||||||||||||||||||||||||||||||||||||||||||||||||||||||||||||||||||||||||||||||||||||||
| type | restriction of xsd:string | ||||||||||||||||||||||||||||||||||||||||||||||||||||||||||||||||||||||||||||||||||||||||||||||||||||||||||||||||||||||||||||||||||||||||||||||||||||||||||||||||||||||||||||||||||||||||||||||||||||||||||||||||||||||||||||||||||||||||||||||||||||||||||||||||||||||||||||||||||||||||||||||||||||||||||||||||||||||||||||||||||||||||||||||||||||||||||||||||||||||||||||||||
| properties |
|
||||||||||||||||||||||||||||||||||||||||||||||||||||||||||||||||||||||||||||||||||||||||||||||||||||||||||||||||||||||||||||||||||||||||||||||||||||||||||||||||||||||||||||||||||||||||||||||||||||||||||||||||||||||||||||||||||||||||||||||||||||||||||||||||||||||||||||||||||||||||||||||||||||||||||||||||||||||||||||||||||||||||||||||||||||||||||||||||||||||||||||||||
| used by |
|
||||||||||||||||||||||||||||||||||||||||||||||||||||||||||||||||||||||||||||||||||||||||||||||||||||||||||||||||||||||||||||||||||||||||||||||||||||||||||||||||||||||||||||||||||||||||||||||||||||||||||||||||||||||||||||||||||||||||||||||||||||||||||||||||||||||||||||||||||||||||||||||||||||||||||||||||||||||||||||||||||||||||||||||||||||||||||||||||||||||||||||||||
| facets |
|
||||||||||||||||||||||||||||||||||||||||||||||||||||||||||||||||||||||||||||||||||||||||||||||||||||||||||||||||||||||||||||||||||||||||||||||||||||||||||||||||||||||||||||||||||||||||||||||||||||||||||||||||||||||||||||||||||||||||||||||||||||||||||||||||||||||||||||||||||||||||||||||||||||||||||||||||||||||||||||||||||||||||||||||||||||||||||||||||||||||||||||||||
| annotation |
|
||||||||||||||||||||||||||||||||||||||||||||||||||||||||||||||||||||||||||||||||||||||||||||||||||||||||||||||||||||||||||||||||||||||||||||||||||||||||||||||||||||||||||||||||||||||||||||||||||||||||||||||||||||||||||||||||||||||||||||||||||||||||||||||||||||||||||||||||||||||||||||||||||||||||||||||||||||||||||||||||||||||||||||||||||||||||||||||||||||||||||||||||
| source | <xsd:simpleType name="VerbandSparteCd_Type"> <xsd:annotation> <xsd:documentation>Verbandssparte</xsd:documentation> </xsd:annotation> <xsd:restriction base="xsd:string"> <xsd:enumeration value="001"> <xsd:annotation> <xsd:documentation>F. Zivil u. LW</xsd:documentation> </xsd:annotation> </xsd:enumeration> <xsd:enumeration value="002"> <xsd:annotation> <xsd:documentation>F. Fabrik</xsd:documentation> </xsd:annotation> </xsd:enumeration> <xsd:enumeration value="003"> <xsd:annotation> <xsd:documentation>EC zu Feuer</xsd:documentation> </xsd:annotation> </xsd:enumeration> <xsd:enumeration value="005"> <xsd:annotation> <xsd:documentation>F. BU Zivil</xsd:documentation> </xsd:annotation> </xsd:enumeration> <xsd:enumeration value="006"> <xsd:annotation> <xsd:documentation>F. BU Fabrik</xsd:documentation> </xsd:annotation> </xsd:enumeration> <xsd:enumeration value="007"> <xsd:annotation> <xsd:documentation>EC zu Feuer BU</xsd:documentation> </xsd:annotation> </xsd:enumeration> <xsd:enumeration value="010"> <xsd:annotation> <xsd:documentation>Terrorversicherung</xsd:documentation> </xsd:annotation> </xsd:enumeration> <xsd:enumeration value="011"> <xsd:annotation> <xsd:documentation>Haushalt</xsd:documentation> </xsd:annotation> </xsd:enumeration> <xsd:enumeration value="012"> <xsd:annotation> <xsd:documentation>EG. - Zusatz</xsd:documentation> </xsd:annotation> </xsd:enumeration> <xsd:enumeration value="021"> <xsd:annotation> <xsd:documentation>ED (m. K.-Boten)</xsd:documentation> </xsd:annotation> </xsd:enumeration> <xsd:enumeration value="031"> <xsd:annotation> <xsd:documentation>Maschinenbruch</xsd:documentation> </xsd:annotation> </xsd:enumeration> <xsd:enumeration value="032"> <xsd:annotation> <xsd:documentation>Maschinen BU</xsd:documentation> </xsd:annotation> </xsd:enumeration> <xsd:enumeration value="033"> <xsd:annotation> <xsd:documentation>Masch - Montage</xsd:documentation> </xsd:annotation> </xsd:enumeration> <xsd:enumeration value="034"> <xsd:annotation> <xsd:documentation>Masch - Garantie</xsd:documentation> </xsd:annotation> </xsd:enumeration> <xsd:enumeration value="035"> <xsd:annotation> <xsd:documentation>Elektrogeräte. (ohne Computer)</xsd:documentation> </xsd:annotation> </xsd:enumeration> <xsd:enumeration value="041"> <xsd:annotation> <xsd:documentation>Leitungswasser</xsd:documentation> </xsd:annotation> </xsd:enumeration> <xsd:enumeration value="042"> <xsd:annotation> <xsd:documentation>Glas</xsd:documentation> </xsd:annotation> </xsd:enumeration> <xsd:enumeration value="043"> <xsd:annotation> <xsd:documentation>Kl. Elem. u. Sturm</xsd:documentation> </xsd:annotation> </xsd:enumeration> <xsd:enumeration value="044"> <xsd:annotation> <xsd:documentation>Kühlgut</xsd:documentation> </xsd:annotation> </xsd:enumeration> <xsd:enumeration value="045"> <xsd:annotation> <xsd:documentation>Bauwesen</xsd:documentation> </xsd:annotation> </xsd:enumeration> <xsd:enumeration value="046"> <xsd:annotation> <xsd:documentation>Tier</xsd:documentation> </xsd:annotation> </xsd:enumeration> <xsd:enumeration value="047"> <xsd:annotation> <xsd:documentation>Radioisotopen</xsd:documentation> </xsd:annotation> </xsd:enumeration> <xsd:enumeration value="048"> <xsd:annotation> <xsd:documentation>Baurücklaß</xsd:documentation> </xsd:annotation> </xsd:enumeration> <xsd:enumeration value="049"> <xsd:annotation> <xsd:documentation>Computerversich.</xsd:documentation> </xsd:annotation> </xsd:enumeration> <xsd:enumeration value="051"> <xsd:annotation> <xsd:documentation>Einzelunfall</xsd:documentation> </xsd:annotation> </xsd:enumeration> <xsd:enumeration value="052"> <xsd:annotation> <xsd:documentation>Kollektivunfall</xsd:documentation> </xsd:annotation> </xsd:enumeration> <xsd:enumeration value="055"> <xsd:annotation> <xsd:documentation>Volksunfall</xsd:documentation> </xsd:annotation> </xsd:enumeration> <xsd:enumeration value="060"> <xsd:annotation> <xsd:documentation>Privat. Haftpflicht</xsd:documentation> </xsd:annotation> </xsd:enumeration> <xsd:enumeration value="061"> <xsd:annotation> <xsd:documentation>Betr. Haftpflicht</xsd:documentation> </xsd:annotation> </xsd:enumeration> <xsd:enumeration value="062"> <xsd:annotation> <xsd:documentation>Vermög.-haftpflicht</xsd:documentation> </xsd:annotation> </xsd:enumeration> <xsd:enumeration value="063"> <xsd:annotation> <xsd:documentation>Atomhaftpflicht</xsd:documentation> </xsd:annotation> </xsd:enumeration> <xsd:enumeration value="064"> <xsd:annotation> <xsd:documentation>Sportversicherung</xsd:documentation> </xsd:annotation> </xsd:enumeration> <xsd:enumeration value="065"> <xsd:annotation> <xsd:documentation>Luftfahrt - Haftpfl.</xsd:documentation> </xsd:annotation> </xsd:enumeration> <xsd:enumeration value="066"> <xsd:annotation> <xsd:documentation>Luftfahrt - Kasko</xsd:documentation> </xsd:annotation> </xsd:enumeration> <xsd:enumeration value="067"> <xsd:annotation> <xsd:documentation>Luftfahrt - Unfall</xsd:documentation> </xsd:annotation> </xsd:enumeration> <xsd:enumeration value="068"> <xsd:annotation> <xsd:documentation>Lizenzverlust</xsd:documentation> </xsd:annotation> </xsd:enumeration> <xsd:enumeration value="069"> <xsd:annotation> <xsd:documentation>BU f. FB / Selbst.</xsd:documentation> </xsd:annotation> </xsd:enumeration> <xsd:enumeration value="071"> <xsd:annotation> <xsd:documentation>KFZ - Haftpfl.</xsd:documentation> </xsd:annotation> </xsd:enumeration> <xsd:enumeration value="073"> <xsd:annotation> <xsd:documentation>KFZ - Kasko</xsd:documentation> </xsd:annotation> </xsd:enumeration> <xsd:enumeration value="078"> <xsd:annotation> <xsd:documentation>KFZ - Ins. Unf.</xsd:documentation> </xsd:annotation> </xsd:enumeration> <xsd:enumeration value="079"> <xsd:annotation> <xsd:documentation>Rechtsschutz</xsd:documentation> </xsd:annotation> </xsd:enumeration> <xsd:enumeration value="081"> <xsd:annotation> <xsd:documentation>Transp.-Kasko</xsd:documentation> </xsd:annotation> </xsd:enumeration> <xsd:enumeration value="082"> <xsd:annotation> <xsd:documentation>Transp.-Landwaren</xsd:documentation> </xsd:annotation> </xsd:enumeration> <xsd:enumeration value="083"> <xsd:annotation> <xsd:documentation>Transp.-Seewaren</xsd:documentation> </xsd:annotation> </xsd:enumeration> <xsd:enumeration value="084"> <xsd:annotation> <xsd:documentation>Transp.-Valoren</xsd:documentation> </xsd:annotation> </xsd:enumeration> <xsd:enumeration value="085"> <xsd:annotation> <xsd:documentation>Transp.-Verkehrshaftung</xsd:documentation> </xsd:annotation> </xsd:enumeration> <xsd:enumeration value="086"> <xsd:annotation> <xsd:documentation>Transp.-Div. (Film, Ausstlg.)</xsd:documentation> </xsd:annotation> </xsd:enumeration> <xsd:enumeration value="087"> <xsd:annotation> <xsd:documentation>Reisegepäck</xsd:documentation> </xsd:annotation> </xsd:enumeration> <xsd:enumeration value="088"> <xsd:annotation> <xsd:documentation>Reise-Storno</xsd:documentation> </xsd:annotation> </xsd:enumeration> <xsd:enumeration value="089"> <xsd:annotation> <xsd:documentation>Reise-Assistance</xsd:documentation> </xsd:annotation> </xsd:enumeration> <xsd:enumeration value="090"> <xsd:annotation> <xsd:documentation>Vertrauensschaden</xsd:documentation> </xsd:annotation> </xsd:enumeration> <xsd:enumeration value="091"> <xsd:annotation> <xsd:documentation>Reise-Kranken</xsd:documentation> </xsd:annotation> </xsd:enumeration> <xsd:enumeration value="092"> <xsd:annotation> <xsd:documentation>Reise-Unfall</xsd:documentation> </xsd:annotation> </xsd:enumeration> <xsd:enumeration value="095"> <xsd:annotation> <xsd:documentation>Kreditversicherung</xsd:documentation> </xsd:annotation> </xsd:enumeration> <xsd:enumeration value="099"> <xsd:annotation> <xsd:documentation>Sonstige Versich.</xsd:documentation> </xsd:annotation> </xsd:enumeration> <xsd:enumeration value="200"> <xsd:annotation> <xsd:documentation>Lebensversicherung</xsd:documentation> </xsd:annotation> </xsd:enumeration> <xsd:enumeration value="201"> <xsd:annotation> <xsd:documentation>Leben Kapitalversicherung</xsd:documentation> </xsd:annotation> </xsd:enumeration> <xsd:enumeration value="202"> <xsd:annotation> <xsd:documentation>Leben Rentenversicherung</xsd:documentation> </xsd:annotation> </xsd:enumeration> <xsd:enumeration value="203"> <xsd:annotation> <xsd:documentation>Ablebensversicherung inkl. Kreditrestschuld</xsd:documentation> </xsd:annotation> </xsd:enumeration> <xsd:enumeration value="204"> <xsd:annotation> <xsd:documentation>Erlebensversicherung</xsd:documentation> </xsd:annotation> </xsd:enumeration> <xsd:enumeration value="205"> <xsd:annotation> <xsd:documentation>Fondsgebundene Lebensversicherung</xsd:documentation> </xsd:annotation> </xsd:enumeration> <xsd:enumeration value="206"> <xsd:annotation> <xsd:documentation>Leben eigenständige Dread Disease Versicherung</xsd:documentation> </xsd:annotation> </xsd:enumeration> <xsd:enumeration value="207"> <xsd:annotation> <xsd:documentation>Leben eigenständige Berufsunfähigkeitsversicherung</xsd:documentation> </xsd:annotation> </xsd:enumeration> <xsd:enumeration value="208"> <xsd:annotation> <xsd:documentation>Leben Pflegerentenversicherung</xsd:documentation> </xsd:annotation> </xsd:enumeration> <xsd:enumeration value="209"> <xsd:annotation> <xsd:documentation>Prämienbegünstigte Zukunftsvorsorge</xsd:documentation> </xsd:annotation> </xsd:enumeration> <xsd:enumeration value="210"> <xsd:annotation> <xsd:documentation>Betriebliche Altersvorsorge</xsd:documentation> </xsd:annotation> </xsd:enumeration> <xsd:enumeration value="300"> <xsd:annotation> <xsd:documentation>Krankenversicherung</xsd:documentation> </xsd:annotation> </xsd:enumeration> <xsd:enumeration value="301"> <xsd:annotation> <xsd:documentation>Kranken Einzelversicherung</xsd:documentation> </xsd:annotation> </xsd:enumeration> <xsd:enumeration value="302"> <xsd:annotation> <xsd:documentation>Kranken Gruppenversicherung</xsd:documentation> </xsd:annotation> </xsd:enumeration> <xsd:enumeration value="600"> <xsd:annotation> <xsd:documentation>Bausparen</xsd:documentation> </xsd:annotation> </xsd:enumeration> <xsd:enumeration value="601"> <xsd:annotation> <xsd:documentation>Bausparen Ansparen</xsd:documentation> </xsd:annotation> </xsd:enumeration> <xsd:enumeration value="602"> <xsd:annotation> <xsd:documentation>Bausparen Darlehen</xsd:documentation> </xsd:annotation> </xsd:enumeration> <xsd:enumeration value="700"> <xsd:annotation> <xsd:documentation>Leasing</xsd:documentation> </xsd:annotation> </xsd:enumeration> </xsd:restriction> </xsd:simpleType> |
| namespace | urn:omds20 | |||||||||
| type | restriction of xsd:string | |||||||||
| properties |
|
|||||||||
| used by |
|
|||||||||
| facets |
|
|||||||||
| source | <xsd:simpleType name="Vermnr"> <xsd:restriction base="xsd:string"> <xsd:minLength value="1"/> <xsd:maxLength value="10"/> </xsd:restriction> </xsd:simpleType> |
| namespace | urn:omds20 | ||||||||||||||||||||||||||||
| type | restriction of xsd:string | ||||||||||||||||||||||||||||
| properties |
|
||||||||||||||||||||||||||||
| used by |
|
||||||||||||||||||||||||||||
| facets |
|
||||||||||||||||||||||||||||
| annotation |
|
||||||||||||||||||||||||||||
| source | <xsd:simpleType name="VerschuldenCd_Type"> <xsd:annotation> <xsd:documentation>Verschulden</xsd:documentation> </xsd:annotation> <xsd:restriction base="xsd:string"> <xsd:enumeration value="99"> <xsd:annotation> <xsd:documentation>sonstiges</xsd:documentation> </xsd:annotation> </xsd:enumeration> <xsd:enumeration value="E"> <xsd:annotation> <xsd:documentation>Eigenverschulden</xsd:documentation> </xsd:annotation> </xsd:enumeration> <xsd:enumeration value="K"> <xsd:annotation> <xsd:documentation>Kein Verschulden</xsd:documentation> </xsd:annotation> </xsd:enumeration> <xsd:enumeration value="T"> <xsd:annotation> <xsd:documentation>Teilverschulden</xsd:documentation> </xsd:annotation> </xsd:enumeration> <xsd:enumeration value="U"> <xsd:annotation> <xsd:documentation>Verschulden ungeklärt</xsd:documentation> </xsd:annotation> </xsd:enumeration> </xsd:restriction> </xsd:simpleType> |
| namespace | urn:omds20 | ||||||
| type | restriction of xsd:string | ||||||
| properties |
|
||||||
| used by |
|
||||||
| facets |
|
||||||
| annotation |
|
||||||
| source | <xsd:simpleType name="version"> <xsd:annotation> <xsd:documentation>OMDS Version</xsd:documentation> </xsd:annotation> <xsd:restriction base="xsd:string"> <xsd:pattern value="[0-9]{2}-[0-9]{2}"/> </xsd:restriction> </xsd:simpleType> |
| namespace | urn:omds20 | |||||||||||||||||||||||||||||||||
| type | restriction of xsd:string | |||||||||||||||||||||||||||||||||
| properties |
|
|||||||||||||||||||||||||||||||||
| used by |
|
|||||||||||||||||||||||||||||||||
| facets |
|
|||||||||||||||||||||||||||||||||
| annotation |
|
|||||||||||||||||||||||||||||||||
| source | <xsd:simpleType name="VersLwCd_Type"> <xsd:annotation> <xsd:documentation>Versicherte Landwirtschaft</xsd:documentation> </xsd:annotation> <xsd:restriction base="xsd:string"> <xsd:enumeration value="01"> <xsd:annotation> <xsd:documentation>Inventar (z.B. Vieh, dass nie im Stall ist)</xsd:documentation> </xsd:annotation> </xsd:enumeration> <xsd:enumeration value="02"> <xsd:annotation> <xsd:documentation>Erntefrüchte</xsd:documentation> </xsd:annotation> </xsd:enumeration> <xsd:enumeration value="03"> <xsd:annotation> <xsd:documentation>Kulturen</xsd:documentation> </xsd:annotation> </xsd:enumeration> <xsd:enumeration value="04"> <xsd:annotation> <xsd:documentation>Anbaufläche (wie z.B. Feld, Wald, etc.)</xsd:documentation> </xsd:annotation> </xsd:enumeration> <xsd:enumeration value="05"> <xsd:annotation> <xsd:documentation>Selbstfahrende Maschinen (z.B. Traktor)</xsd:documentation> </xsd:annotation> </xsd:enumeration> <xsd:enumeration value="99"> <xsd:annotation> <xsd:documentation>sonstige Landwirtschaft</xsd:documentation> </xsd:annotation> </xsd:enumeration> </xsd:restriction> </xsd:simpleType> |
| namespace | urn:omds20 | |||||||||||||||||||||||||||||||||||||||||||||||||||||||||||||||||||||||||||||||||||||||||||||||||||||||||||||||||||||||||||
| type | restriction of xsd:string | |||||||||||||||||||||||||||||||||||||||||||||||||||||||||||||||||||||||||||||||||||||||||||||||||||||||||||||||||||||||||||
| properties |
|
|||||||||||||||||||||||||||||||||||||||||||||||||||||||||||||||||||||||||||||||||||||||||||||||||||||||||||||||||||||||||||
| used by |
|
|||||||||||||||||||||||||||||||||||||||||||||||||||||||||||||||||||||||||||||||||||||||||||||||||||||||||||||||||||||||||||
| facets |
|
|||||||||||||||||||||||||||||||||||||||||||||||||||||||||||||||||||||||||||||||||||||||||||||||||||||||||||||||||||||||||||
| annotation |
|
|||||||||||||||||||||||||||||||||||||||||||||||||||||||||||||||||||||||||||||||||||||||||||||||||||||||||||||||||||||||||||
| source | <xsd:simpleType name="VersSacheCd_Type"> <xsd:annotation> <xsd:documentation>Versicherte Sache</xsd:documentation> </xsd:annotation> <xsd:restriction base="xsd:string"> <xsd:enumeration value="01"> <xsd:annotation> <xsd:documentation>Gebäude</xsd:documentation> </xsd:annotation> </xsd:enumeration> <xsd:enumeration value="02"> <xsd:annotation> <xsd:documentation>Einrichtung</xsd:documentation> </xsd:annotation> </xsd:enumeration> <xsd:enumeration value="03"> <xsd:annotation> <xsd:documentation>Vorräte</xsd:documentation> </xsd:annotation> </xsd:enumeration> <xsd:enumeration value="04"> <xsd:annotation> <xsd:documentation>Maschinen und Anlagen</xsd:documentation> </xsd:annotation> </xsd:enumeration> <xsd:enumeration value="05"> <xsd:annotation> <xsd:documentation>Wertgegenstände</xsd:documentation> </xsd:annotation> </xsd:enumeration> <xsd:enumeration value="06"> <xsd:annotation> <xsd:documentation>Grundstück</xsd:documentation> </xsd:annotation> </xsd:enumeration> <xsd:enumeration value="07"> <xsd:annotation> <xsd:documentation>Betriebsstätte</xsd:documentation> </xsd:annotation> </xsd:enumeration> <xsd:enumeration value="08"> <xsd:annotation> <xsd:documentation>Kühlanlagen</xsd:documentation> </xsd:annotation> </xsd:enumeration> <xsd:enumeration value="09"> <xsd:annotation> <xsd:documentation>Solar/Photovoltaik</xsd:documentation> </xsd:annotation> </xsd:enumeration> <xsd:enumeration value="10"> <xsd:annotation> <xsd:documentation>Luftfahrzeug</xsd:documentation> </xsd:annotation> </xsd:enumeration> <xsd:enumeration value="11"> <xsd:annotation> <xsd:documentation>Wasserfahrzeug</xsd:documentation> </xsd:annotation> </xsd:enumeration> <xsd:enumeration value="12"> <xsd:annotation> <xsd:documentation>Fahrrad</xsd:documentation> </xsd:annotation> </xsd:enumeration> <xsd:enumeration value="13"> <xsd:annotation> <xsd:documentation>Windkraftanlage</xsd:documentation> </xsd:annotation> </xsd:enumeration> <xsd:enumeration value="14"> <xsd:annotation> <xsd:documentation>Elektro und Elektronik</xsd:documentation> </xsd:annotation> </xsd:enumeration> <xsd:enumeration value="15"> <xsd:annotation> <xsd:documentation>Technik</xsd:documentation> </xsd:annotation> </xsd:enumeration> <xsd:enumeration value="16"> <xsd:annotation> <xsd:documentation>Landwirtschaft</xsd:documentation> </xsd:annotation> </xsd:enumeration> <xsd:enumeration value="17"> <xsd:annotation> <xsd:documentation>Bote (Postbote)</xsd:documentation> </xsd:annotation> </xsd:enumeration> <xsd:enumeration value="18"> <xsd:annotation> <xsd:documentation>Rechtsschutz</xsd:documentation> </xsd:annotation> </xsd:enumeration> <xsd:enumeration value="19"> <xsd:annotation> <xsd:documentation>Kassa</xsd:documentation> </xsd:annotation> </xsd:enumeration> <xsd:enumeration value="20"> <xsd:annotation> <xsd:documentation>Tier</xsd:documentation> </xsd:annotation> </xsd:enumeration> <xsd:enumeration value="21"> <xsd:annotation> <xsd:documentation>D&O-Versicherung</xsd:documentation> </xsd:annotation> </xsd:enumeration> <xsd:enumeration value="22"> <xsd:annotation> <xsd:documentation>Musikinstrumente</xsd:documentation> </xsd:annotation> </xsd:enumeration> <xsd:enumeration value="23"> <xsd:annotation> <xsd:documentation>Haustechnik</xsd:documentation> </xsd:annotation> </xsd:enumeration> <xsd:enumeration value="99"> <xsd:annotation> <xsd:documentation>sonstige Sache</xsd:documentation> </xsd:annotation> </xsd:enumeration> </xsd:restriction> </xsd:simpleType> |
| namespace | urn:omds20 | |||||||||
| type | restriction of xsd:string | |||||||||
| properties |
|
|||||||||
| used by |
|
|||||||||
| facets |
|
|||||||||
| source | <xsd:simpleType name="VertragsID"> <xsd:restriction base="xsd:string"> <xsd:minLength value="1"/> <xsd:maxLength value="40"/> </xsd:restriction> </xsd:simpleType> |
| namespace | urn:omds20 | |||||||||||||||||||||||||||||||||||||||||||||||||||||||||||||||||||||||||||||||||||||||||||||||||||||||||||||||||||||||||||||||||||||||||||||||||||||||||||||||||||||||||||||
| type | restriction of xsd:string | |||||||||||||||||||||||||||||||||||||||||||||||||||||||||||||||||||||||||||||||||||||||||||||||||||||||||||||||||||||||||||||||||||||||||||||||||||||||||||||||||||||||||||||
| properties |
|
|||||||||||||||||||||||||||||||||||||||||||||||||||||||||||||||||||||||||||||||||||||||||||||||||||||||||||||||||||||||||||||||||||||||||||||||||||||||||||||||||||||||||||||
| used by |
|
|||||||||||||||||||||||||||||||||||||||||||||||||||||||||||||||||||||||||||||||||||||||||||||||||||||||||||||||||||||||||||||||||||||||||||||||||||||||||||||||||||||||||||||
| facets |
|
|||||||||||||||||||||||||||||||||||||||||||||||||||||||||||||||||||||||||||||||||||||||||||||||||||||||||||||||||||||||||||||||||||||||||||||||||||||||||||||||||||||||||||||
| annotation |
|
|||||||||||||||||||||||||||||||||||||||||||||||||||||||||||||||||||||||||||||||||||||||||||||||||||||||||||||||||||||||||||||||||||||||||||||||||||||||||||||||||||||||||||||
| source | <xsd:simpleType name="VerwendzweckCd_Type"> <xsd:annotation> <xsd:documentation>Verwendungszweck</xsd:documentation> </xsd:annotation> <xsd:restriction base="xsd:string"> <xsd:enumeration value="01"> <xsd:annotation> <xsd:documentation>zu keiner besonderen Verwendung bestimmt</xsd:documentation> </xsd:annotation> </xsd:enumeration> <xsd:enumeration value="10"> <xsd:annotation> <xsd:documentation>z.Verw.im Rahmen ein.land-u.forstwirtsch.Bet.best.</xsd:documentation> </xsd:annotation> </xsd:enumeration> <xsd:enumeration value="19"> <xsd:annotation> <xsd:documentation>zur Verwendung für den Werkverkehr bestimmt</xsd:documentation> </xsd:annotation> </xsd:enumeration> <xsd:enumeration value="20"> <xsd:annotation> <xsd:documentation>zur Verwendung für die gewerbsm. Beförderung best.</xsd:documentation> </xsd:annotation> </xsd:enumeration> <xsd:enumeration value="21"> <xsd:annotation> <xsd:documentation>alt - z.Verw.f.d.entgelt.Pers.Beförderung bestimmt</xsd:documentation> </xsd:annotation> </xsd:enumeration> <xsd:enumeration value="22"> <xsd:annotation> <xsd:documentation>z.Verw.f.d.gewerbsm.Vermietung o.Beist.ein.Lenkers</xsd:documentation> </xsd:annotation> </xsd:enumeration> <xsd:enumeration value="23"> <xsd:annotation> <xsd:documentation>zur Verwendung bei Spediteuren bestimmt</xsd:documentation> </xsd:annotation> </xsd:enumeration> <xsd:enumeration value="24"> <xsd:annotation> <xsd:documentation>zur Beförderung von gefährlichen Gütern bestimmt</xsd:documentation> </xsd:annotation> </xsd:enumeration> <xsd:enumeration value="25"> <xsd:annotation> <xsd:documentation>zur Verw.im Rahmen des Taxigewerbes bestimmt</xsd:documentation> </xsd:annotation> </xsd:enumeration> <xsd:enumeration value="26"> <xsd:annotation> <xsd:documentation>z. Verw.von Möbeltransporten bestimmt (§106Abs.13)</xsd:documentation> </xsd:annotation> </xsd:enumeration> <xsd:enumeration value="27"> <xsd:annotation> <xsd:documentation>zur Verw.als Schulfahrzeug gem.§112Abs.3 bestimmt</xsd:documentation> </xsd:annotation> </xsd:enumeration> <xsd:enumeration value="28"> <xsd:annotation> <xsd:documentation>zur Verw.im Rahmen des Schaustellergewerbes best.</xsd:documentation> </xsd:annotation> </xsd:enumeration> <xsd:enumeration value="29"> <xsd:annotation> <xsd:documentation>zur Verw.für entgeltl.Personenbeförderung bestimmt</xsd:documentation> </xsd:annotation> </xsd:enumeration> <xsd:enumeration value="30"> <xsd:annotation> <xsd:documentation>z.Verw.i.Bereich d.Strassend.gem.§27Abs.1STVO 1960</xsd:documentation> </xsd:annotation> </xsd:enumeration> <xsd:enumeration value="31"> <xsd:annotation> <xsd:documentation>ausschl.o.vorw.f.Arb.d.Strassend.a.bel.Strassen</xsd:documentation> </xsd:annotation> </xsd:enumeration> <xsd:enumeration value="32"> <xsd:annotation> <xsd:documentation>z.Verw.i.Ber. Kanalwartung gem.§27Abs.5STVO best.</xsd:documentation> </xsd:annotation> </xsd:enumeration> <xsd:enumeration value="33"> <xsd:annotation> <xsd:documentation>z.kommun.Verw.i.Gebietskörp./Gemeindeverb.bestimmt</xsd:documentation> </xsd:annotation> </xsd:enumeration> <xsd:enumeration value="40"> <xsd:annotation> <xsd:documentation>zur Verwendung für den Pannenhilfsdienst bestimmt</xsd:documentation> </xsd:annotation> </xsd:enumeration> <xsd:enumeration value="41"> <xsd:annotation> <xsd:documentation>z.Begl.v.Sond.transp.d.beeid.Straßenaufs.org.best.</xsd:documentation> </xsd:annotation> </xsd:enumeration> <xsd:enumeration value="50"> <xsd:annotation> <xsd:documentation>zur Verwendung für Diplomaten bestimmt</xsd:documentation> </xsd:annotation> </xsd:enumeration> <xsd:enumeration value="51"> <xsd:annotation> <xsd:documentation>zur Verwendung für Konsuln bestimmt</xsd:documentation> </xsd:annotation> </xsd:enumeration> <xsd:enumeration value="60"> <xsd:annotation> <xsd:documentation>ausschl.o.vorw.z.Verw.f.d.öffentl.Hilfsdienst best</xsd:documentation> </xsd:annotation> </xsd:enumeration> <xsd:enumeration value="61"> <xsd:annotation> <xsd:documentation>z.Verw.i.Bereich der Post-u.Telegraphenverw. best.</xsd:documentation> </xsd:annotation> </xsd:enumeration> <xsd:enumeration value="62"> <xsd:annotation> <xsd:documentation>z.Verw.f.d.Rettungsd.ein.Gebietskörpersch.o.RK</xsd:documentation> </xsd:annotation> </xsd:enumeration> <xsd:enumeration value="63"> <xsd:annotation> <xsd:documentation>ausschl.oder vorwiegend für die Feuerwehr bestimmt</xsd:documentation> </xsd:annotation> </xsd:enumeration> <xsd:enumeration value="64"> <xsd:annotation> <xsd:documentation>ausschl.oder vorwiegend f.d.priv.Rettungsd.best.</xsd:documentation> </xsd:annotation> </xsd:enumeration> <xsd:enumeration value="65"> <xsd:annotation> <xsd:documentation>z.Verwendung i.Bereich d.Österr.Bundesbahnen best.</xsd:documentation> </xsd:annotation> </xsd:enumeration> <xsd:enumeration value="70"> <xsd:annotation> <xsd:documentation>zur Verwendung im Bereich der Zollwache bestimmt</xsd:documentation> </xsd:annotation> </xsd:enumeration> <xsd:enumeration value="71"> <xsd:annotation> <xsd:documentation>zur Verwendung im Bereich der Steuerfahndung best.</xsd:documentation> </xsd:annotation> </xsd:enumeration> <xsd:enumeration value="72"> <xsd:annotation> <xsd:documentation>zur Verw.im Bereich d.öffentl.Sicherheitsd. best.</xsd:documentation> </xsd:annotation> </xsd:enumeration> <xsd:enumeration value="74"> <xsd:annotation> <xsd:documentation>zur Verwendung für den Bergrettungsdienst</xsd:documentation> </xsd:annotation> </xsd:enumeration> <xsd:enumeration value="79"> <xsd:annotation> <xsd:documentation>z.Verw.i.Ber.d. Bundesheeres o.d. Heeresverw.best.</xsd:documentation> </xsd:annotation> </xsd:enumeration> <xsd:enumeration value="80"> <xsd:annotation> <xsd:documentation>z.Verw.f.Fahrten d.Bundespräsidenten b.feierl.Anl.</xsd:documentation> </xsd:annotation> </xsd:enumeration> <xsd:enumeration value="81"> <xsd:annotation> <xsd:documentation>zur Verwendung für Staatsfunktionäre bestimmt</xsd:documentation> </xsd:annotation> </xsd:enumeration> </xsd:restriction> </xsd:simpleType> |
| namespace | urn:omds20 | ||||||||||||||||||||||||||||||||||||||||||||||||||||||||||
| type | restriction of xsd:string | ||||||||||||||||||||||||||||||||||||||||||||||||||||||||||
| properties |
|
||||||||||||||||||||||||||||||||||||||||||||||||||||||||||
| used by |
|
||||||||||||||||||||||||||||||||||||||||||||||||||||||||||
| facets |
|
||||||||||||||||||||||||||||||||||||||||||||||||||||||||||
| annotation |
|
||||||||||||||||||||||||||||||||||||||||||||||||||||||||||
| source | <xsd:simpleType name="VSArtCd_Type"> <xsd:annotation> <xsd:documentation>Versicherungssummenart</xsd:documentation> </xsd:annotation> <xsd:restriction base="xsd:string"> <xsd:enumeration value="ALS"> <xsd:annotation> <xsd:documentation>Ablebensumme</xsd:documentation> </xsd:annotation> </xsd:enumeration> <xsd:enumeration value="BDS"> <xsd:annotation> <xsd:documentation>Bausparen Darlehenssumme</xsd:documentation> </xsd:annotation> </xsd:enumeration> <xsd:enumeration value="BVS"> <xsd:annotation> <xsd:documentation>Bausparen Vertragssumme</xsd:documentation> </xsd:annotation> </xsd:enumeration> <xsd:enumeration value="ELS"> <xsd:annotation> <xsd:documentation>Erlebensumme</xsd:documentation> </xsd:annotation> </xsd:enumeration> <xsd:enumeration value="EVS"> <xsd:annotation> <xsd:documentation>EinzelVS</xsd:documentation> </xsd:annotation> </xsd:enumeration> <xsd:enumeration value="HHS"> <xsd:annotation> <xsd:documentation>Höchsthaftungssumme</xsd:documentation> </xsd:annotation> </xsd:enumeration> <xsd:enumeration value="HLS"> <xsd:annotation> <xsd:documentation>Höchstleistungssumme</xsd:documentation> </xsd:annotation> </xsd:enumeration> <xsd:enumeration value="OVS"> <xsd:annotation> <xsd:documentation>ohne Versicherungssumme</xsd:documentation> </xsd:annotation> </xsd:enumeration> <xsd:enumeration value="PFR"> <xsd:annotation> <xsd:documentation>prämienfrei</xsd:documentation> </xsd:annotation> </xsd:enumeration> <xsd:enumeration value="PPF"> <xsd:annotation> <xsd:documentation>prämienpflichtig</xsd:documentation> </xsd:annotation> </xsd:enumeration> <xsd:enumeration value="PVS"> <xsd:annotation> <xsd:documentation>PauschalVS</xsd:documentation> </xsd:annotation> </xsd:enumeration> </xsd:restriction> </xsd:simpleType> |
| namespace | urn:omds20 | |||||||||||||||||||||||||||||||||||||||||||||||||||||||||||||||||||||||||
| type | restriction of xsd:string | |||||||||||||||||||||||||||||||||||||||||||||||||||||||||||||||||||||||||
| properties |
|
|||||||||||||||||||||||||||||||||||||||||||||||||||||||||||||||||||||||||
| used by |
|
|||||||||||||||||||||||||||||||||||||||||||||||||||||||||||||||||||||||||
| facets |
|
|||||||||||||||||||||||||||||||||||||||||||||||||||||||||||||||||||||||||
| annotation |
|
|||||||||||||||||||||||||||||||||||||||||||||||||||||||||||||||||||||||||
| source | <xsd:simpleType name="VtgProdCd_Type"> <xsd:annotation> <xsd:documentation>Vertragsprodukt</xsd:documentation> </xsd:annotation> <xsd:restriction base="xsd:string"> <xsd:enumeration value="99"> <xsd:annotation> <xsd:documentation>sonstige</xsd:documentation> </xsd:annotation> </xsd:enumeration> <xsd:enumeration value="BS"> <xsd:annotation> <xsd:documentation>Bausparen</xsd:documentation> </xsd:annotation> </xsd:enumeration> <xsd:enumeration value="BT"> <xsd:annotation> <xsd:documentation>Betriebsversicherung</xsd:documentation> </xsd:annotation> </xsd:enumeration> <xsd:enumeration value="FL"> <xsd:annotation> <xsd:documentation>Flotte (KFZ)</xsd:documentation> </xsd:annotation> </xsd:enumeration> <xsd:enumeration value="KE"> <xsd:annotation> <xsd:documentation>KV Einzel</xsd:documentation> </xsd:annotation> </xsd:enumeration> <xsd:enumeration value="KF"> <xsd:annotation> <xsd:documentation>KFZ</xsd:documentation> </xsd:annotation> </xsd:enumeration> <xsd:enumeration value="KG"> <xsd:annotation> <xsd:documentation>KV Gruppe</xsd:documentation> </xsd:annotation> </xsd:enumeration> <xsd:enumeration value="LE"> <xsd:annotation> <xsd:documentation>Leben Einzel</xsd:documentation> </xsd:annotation> </xsd:enumeration> <xsd:enumeration value="LG"> <xsd:annotation> <xsd:documentation>Leben Gruppe</xsd:documentation> </xsd:annotation> </xsd:enumeration> <xsd:enumeration value="LS"> <xsd:annotation> <xsd:documentation>Leasing</xsd:documentation> </xsd:annotation> </xsd:enumeration> <xsd:enumeration value="LW"> <xsd:annotation> <xsd:documentation>Landwirtschaftsversicherung</xsd:documentation> </xsd:annotation> </xsd:enumeration> <xsd:enumeration value="PR"> <xsd:annotation> <xsd:documentation>Privatversicherung</xsd:documentation> </xsd:annotation> </xsd:enumeration> <xsd:enumeration value="UF"> <xsd:annotation> <xsd:documentation>Unfallversicherung</xsd:documentation> </xsd:annotation> </xsd:enumeration> <xsd:enumeration value="UG"> <xsd:annotation> <xsd:documentation>Unfall-Gruppe</xsd:documentation> </xsd:annotation> </xsd:enumeration> </xsd:restriction> </xsd:simpleType> |
| namespace | urn:omds20 | ||||||||||||||||||||||||||||||||||||||||||||||||
| type | restriction of xsd:string | ||||||||||||||||||||||||||||||||||||||||||||||||
| properties |
|
||||||||||||||||||||||||||||||||||||||||||||||||
| used by |
|
||||||||||||||||||||||||||||||||||||||||||||||||
| facets |
|
||||||||||||||||||||||||||||||||||||||||||||||||
| annotation |
|
||||||||||||||||||||||||||||||||||||||||||||||||
| source | <xsd:simpleType name="VtgRolleCd_Type"> <xsd:annotation> <xsd:documentation>Vertragsrolle</xsd:documentation> </xsd:annotation> <xsd:restriction base="xsd:string"> <xsd:enumeration value="AP"> <xsd:annotation> <xsd:documentation>Ansprechperson</xsd:documentation> </xsd:annotation> </xsd:enumeration> <xsd:enumeration value="BG"> <xsd:annotation> <xsd:documentation>Bausparer gesetzlicher Vertreter</xsd:documentation> </xsd:annotation> </xsd:enumeration> <xsd:enumeration value="BM"> <xsd:annotation> <xsd:documentation>Bausparer mit Prämie</xsd:documentation> </xsd:annotation> </xsd:enumeration> <xsd:enumeration value="BO"> <xsd:annotation> <xsd:documentation>Bausparer ohne Prämie</xsd:documentation> </xsd:annotation> </xsd:enumeration> <xsd:enumeration value="IA"> <xsd:annotation> <xsd:documentation>Inkassoadresse</xsd:documentation> </xsd:annotation> </xsd:enumeration> <xsd:enumeration value="GV"> <xsd:annotation> <xsd:documentation>Gesetzlicher Vertreter</xsd:documentation> </xsd:annotation> </xsd:enumeration> <xsd:enumeration value="LE"> <xsd:annotation> <xsd:documentation>Lenker</xsd:documentation> </xsd:annotation> </xsd:enumeration> <xsd:enumeration value="KA"> <xsd:annotation> <xsd:documentation>Korrespondenz/Zustelladresse</xsd:documentation> </xsd:annotation> </xsd:enumeration> <xsd:enumeration value="VN"> <xsd:annotation> <xsd:documentation>Versicherungsnehmer</xsd:documentation> </xsd:annotation> </xsd:enumeration> </xsd:restriction> </xsd:simpleType> |
| namespace | urn:omds20 | |||||||||||||||||||||||||||||||||||||||||||||||||||||||||||||||||||||||||||||||||||||||||||||||||||||||||||||||||||||||||||||||||||||||||||||||||||||||||||||||||||
| type | restriction of xsd:string | |||||||||||||||||||||||||||||||||||||||||||||||||||||||||||||||||||||||||||||||||||||||||||||||||||||||||||||||||||||||||||||||||||||||||||||||||||||||||||||||||||
| properties |
|
|||||||||||||||||||||||||||||||||||||||||||||||||||||||||||||||||||||||||||||||||||||||||||||||||||||||||||||||||||||||||||||||||||||||||||||||||||||||||||||||||||
| used by |
|
|||||||||||||||||||||||||||||||||||||||||||||||||||||||||||||||||||||||||||||||||||||||||||||||||||||||||||||||||||||||||||||||||||||||||||||||||||||||||||||||||||
| facets |
|
|||||||||||||||||||||||||||||||||||||||||||||||||||||||||||||||||||||||||||||||||||||||||||||||||||||||||||||||||||||||||||||||||||||||||||||||||||||||||||||||||||
| annotation |
|
|||||||||||||||||||||||||||||||||||||||||||||||||||||||||||||||||||||||||||||||||||||||||||||||||||||||||||||||||||||||||||||||||||||||||||||||||||||||||||||||||||
| source | <xsd:simpleType name="VtgSparteCd_Type"> <xsd:annotation> <xsd:documentation>Vertragssparte oder Bündelung </xsd:documentation> </xsd:annotation> <xsd:restriction base="xsd:string"> <xsd:enumeration value="BEH"> <xsd:annotation> <xsd:documentation>Eigenheim Bündel</xsd:documentation> </xsd:annotation> </xsd:enumeration> <xsd:enumeration value="BHH"> <xsd:annotation> <xsd:documentation>Haushalt Bündel</xsd:documentation> </xsd:annotation> </xsd:enumeration> <xsd:enumeration value="BLA"> <xsd:annotation> <xsd:documentation>Landwirtschaft Bündel</xsd:documentation> </xsd:annotation> </xsd:enumeration> <xsd:enumeration value="BBG"> <xsd:annotation> <xsd:documentation>Betrieb/Gewerbe Bündel</xsd:documentation> </xsd:annotation> </xsd:enumeration> <xsd:enumeration value="BWH"> <xsd:annotation> <xsd:documentation>Wohnhaus/Objekt Bündel</xsd:documentation> </xsd:annotation> </xsd:enumeration> <xsd:enumeration value="BKF"> <xsd:annotation> <xsd:documentation>KFZ Bündel</xsd:documentation> </xsd:annotation> </xsd:enumeration> <xsd:enumeration value="BPV"> <xsd:annotation> <xsd:documentation>Personen Bündel</xsd:documentation> </xsd:annotation> </xsd:enumeration> <xsd:enumeration value="BPR"> <xsd:annotation> <xsd:documentation>Privat Bündel</xsd:documentation> </xsd:annotation> </xsd:enumeration> <xsd:enumeration value="B99"> <xsd:annotation> <xsd:documentation>Sonstige Bündel</xsd:documentation> </xsd:annotation> </xsd:enumeration> <xsd:enumeration value="AH"> <xsd:annotation> <xsd:documentation>KFZ-Haftpflicht</xsd:documentation> </xsd:annotation> </xsd:enumeration> <xsd:enumeration value="AK"> <xsd:annotation> <xsd:documentation>KFZ-Kasko</xsd:documentation> </xsd:annotation> </xsd:enumeration> <xsd:enumeration value="AS"> <xsd:annotation> <xsd:documentation>Assistance</xsd:documentation> </xsd:annotation> </xsd:enumeration> <xsd:enumeration value="AU"> <xsd:annotation> <xsd:documentation>KFZ-Insassenunfall</xsd:documentation> </xsd:annotation> </xsd:enumeration> <xsd:enumeration value="BF"> <xsd:annotation> <xsd:documentation>BUFT</xsd:documentation> </xsd:annotation> </xsd:enumeration> <xsd:enumeration value="BS"> <xsd:annotation> <xsd:documentation>Bausparen</xsd:documentation> </xsd:annotation> </xsd:enumeration> <xsd:enumeration value="BU"> <xsd:annotation> <xsd:documentation>Betriebs-Unterbrechung</xsd:documentation> </xsd:annotation> </xsd:enumeration> <xsd:enumeration value="ED"> <xsd:annotation> <xsd:documentation>Einbruchdiebstahl</xsd:documentation> </xsd:annotation> </xsd:enumeration> <xsd:enumeration value="FE"> <xsd:annotation> <xsd:documentation>Feuer</xsd:documentation> </xsd:annotation> </xsd:enumeration> <xsd:enumeration value="GB"> <xsd:annotation> <xsd:documentation>Glasbruch</xsd:documentation> </xsd:annotation> </xsd:enumeration> <xsd:enumeration value="HH"> <xsd:annotation> <xsd:documentation>Wohnungs-Versicherung</xsd:documentation> </xsd:annotation> </xsd:enumeration> <xsd:enumeration value="HP"> <xsd:annotation> <xsd:documentation>Haftpflicht</xsd:documentation> </xsd:annotation> </xsd:enumeration> <xsd:enumeration value="KV"> <xsd:annotation> <xsd:documentation>Krankenversicherung</xsd:documentation> </xsd:annotation> </xsd:enumeration> <xsd:enumeration value="LV"> <xsd:annotation> <xsd:documentation>Lebensversicherung</xsd:documentation> </xsd:annotation> </xsd:enumeration> <xsd:enumeration value="LS"> <xsd:annotation> <xsd:documentation>Leasing</xsd:documentation> </xsd:annotation> </xsd:enumeration> <xsd:enumeration value="LW"> <xsd:annotation> <xsd:documentation>Leitungswasser</xsd:documentation> </xsd:annotation> </xsd:enumeration> <xsd:enumeration value="MG"> <xsd:annotation> <xsd:documentation>Maschinen und Geräte</xsd:documentation> </xsd:annotation> </xsd:enumeration> <xsd:enumeration value="RS"> <xsd:annotation> <xsd:documentation>Recht(s)schutz</xsd:documentation> </xsd:annotation> </xsd:enumeration> <xsd:enumeration value="ST"> <xsd:annotation> <xsd:documentation>Sturm</xsd:documentation> </xsd:annotation> </xsd:enumeration> <xsd:enumeration value="TI"> <xsd:annotation> <xsd:documentation>Tierversicherung</xsd:documentation> </xsd:annotation> </xsd:enumeration> <xsd:enumeration value="TP"> <xsd:annotation> <xsd:documentation>Transportversicherung</xsd:documentation> </xsd:annotation> </xsd:enumeration> <xsd:enumeration value="UV"> <xsd:annotation> <xsd:documentation>Unfallversicherung</xsd:documentation> </xsd:annotation> </xsd:enumeration> <xsd:enumeration value="99"> <xsd:annotation> <xsd:documentation>sonstige Einzelversicherung</xsd:documentation> </xsd:annotation> </xsd:enumeration> </xsd:restriction> </xsd:simpleType> |
| namespace | urn:omds20 | |||||||||||||||||||||||||||||||||
| type | restriction of xsd:string | |||||||||||||||||||||||||||||||||
| properties |
|
|||||||||||||||||||||||||||||||||
| used by |
|
|||||||||||||||||||||||||||||||||
| facets |
|
|||||||||||||||||||||||||||||||||
| annotation |
|
|||||||||||||||||||||||||||||||||
| source | <xsd:simpleType name="VtgStatusCd_Type"> <xsd:annotation> <xsd:documentation>Vertragsstatus</xsd:documentation> </xsd:annotation> <xsd:restriction base="xsd:string"> <xsd:enumeration value="0"> <xsd:annotation> <xsd:documentation>unbekannt</xsd:documentation> </xsd:annotation> </xsd:enumeration> <xsd:enumeration value="1"> <xsd:annotation> <xsd:documentation>aktiv</xsd:documentation> </xsd:annotation> </xsd:enumeration> <xsd:enumeration value="2"> <xsd:annotation> <xsd:documentation>suspendiert, KZ-Hinterlegung</xsd:documentation> </xsd:annotation> </xsd:enumeration> <xsd:enumeration value="3"> <xsd:annotation> <xsd:documentation>beantragt</xsd:documentation> </xsd:annotation> </xsd:enumeration> <xsd:enumeration value="4"> <xsd:annotation> <xsd:documentation>kurzfristig</xsd:documentation> </xsd:annotation> </xsd:enumeration> <xsd:enumeration value="9"> <xsd:annotation> <xsd:documentation>storniert</xsd:documentation> </xsd:annotation> </xsd:enumeration> </xsd:restriction> </xsd:simpleType> |
| namespace | urn:omds20 | |||||||||
| type | restriction of xsd:string | |||||||||
| properties |
|
|||||||||
| used by |
|
|||||||||
| facets |
|
|||||||||
| source | <xsd:simpleType name="VUNr"> <xsd:restriction base="xsd:string"> <xsd:minLength value="1"/> <xsd:maxLength value="3"/> </xsd:restriction> </xsd:simpleType> |
| namespace | urn:omds20 | ||||||||||||||||||||||||||||||||||||||||||||||||||||||||||||||||||||||||||||||||||||||||||||||||||||||||||||||||||||||||||||||||||||||||||||||||||||||||||||||||||||||||||||||||||
| type | restriction of xsd:string | ||||||||||||||||||||||||||||||||||||||||||||||||||||||||||||||||||||||||||||||||||||||||||||||||||||||||||||||||||||||||||||||||||||||||||||||||||||||||||||||||||||||||||||||||||
| properties |
|
||||||||||||||||||||||||||||||||||||||||||||||||||||||||||||||||||||||||||||||||||||||||||||||||||||||||||||||||||||||||||||||||||||||||||||||||||||||||||||||||||||||||||||||||||
| used by |
|
||||||||||||||||||||||||||||||||||||||||||||||||||||||||||||||||||||||||||||||||||||||||||||||||||||||||||||||||||||||||||||||||||||||||||||||||||||||||||||||||||||||||||||||||||
| facets |
|
||||||||||||||||||||||||||||||||||||||||||||||||||||||||||||||||||||||||||||||||||||||||||||||||||||||||||||||||||||||||||||||||||||||||||||||||||||||||||||||||||||||||||||||||||
| annotation |
|
||||||||||||||||||||||||||||||||||||||||||||||||||||||||||||||||||||||||||||||||||||||||||||||||||||||||||||||||||||||||||||||||||||||||||||||||||||||||||||||||||||||||||||||||||
| source | <xsd:simpleType name="WaehrungsCd_Type"> <xsd:annotation> <xsd:documentation>Währung</xsd:documentation> </xsd:annotation> <xsd:restriction base="xsd:string"> <xsd:enumeration value="AUD"> <xsd:annotation> <xsd:documentation>Dollar Australien</xsd:documentation> </xsd:annotation> </xsd:enumeration> <xsd:enumeration value="BGL"> <xsd:annotation> <xsd:documentation>Lewa Bulgarien</xsd:documentation> </xsd:annotation> </xsd:enumeration> <xsd:enumeration value="CAD"> <xsd:annotation> <xsd:documentation>Dollar Kanadien</xsd:documentation> </xsd:annotation> </xsd:enumeration> <xsd:enumeration value="CHF"> <xsd:annotation> <xsd:documentation>Franken Schweiz</xsd:documentation> </xsd:annotation> </xsd:enumeration> <xsd:enumeration value="CYP"> <xsd:annotation> <xsd:documentation>Pfund Zypern</xsd:documentation> </xsd:annotation> </xsd:enumeration> <xsd:enumeration value="CZR"> <xsd:annotation> <xsd:documentation>Krone Tschechien</xsd:documentation> </xsd:annotation> </xsd:enumeration> <xsd:enumeration value="DKK"> <xsd:annotation> <xsd:documentation>Krone Dänemark</xsd:documentation> </xsd:annotation> </xsd:enumeration> <xsd:enumeration value="EUR"> <xsd:annotation> <xsd:documentation>EURO</xsd:documentation> </xsd:annotation> </xsd:enumeration> <xsd:enumeration value="GBP"> <xsd:annotation> <xsd:documentation>Pfund Großbritannien</xsd:documentation> </xsd:annotation> </xsd:enumeration> <xsd:enumeration value="GIP"> <xsd:annotation> <xsd:documentation>Pfund Gibraltar</xsd:documentation> </xsd:annotation> </xsd:enumeration> <xsd:enumeration value="HKD"> <xsd:annotation> <xsd:documentation>Dollar Hongkong</xsd:documentation> </xsd:annotation> </xsd:enumeration> <xsd:enumeration value="HRK"> <xsd:annotation> <xsd:documentation>Kuna Kroatia</xsd:documentation> </xsd:annotation> </xsd:enumeration> <xsd:enumeration value="HUF"> <xsd:annotation> <xsd:documentation>Forint Ungarn</xsd:documentation> </xsd:annotation> </xsd:enumeration> <xsd:enumeration value="ILS"> <xsd:annotation> <xsd:documentation>Shekel Israel</xsd:documentation> </xsd:annotation> </xsd:enumeration> <xsd:enumeration value="INR"> <xsd:annotation> <xsd:documentation>Rupie Indien</xsd:documentation> </xsd:annotation> </xsd:enumeration> <xsd:enumeration value="ISK"> <xsd:annotation> <xsd:documentation>Krone Island</xsd:documentation> </xsd:annotation> </xsd:enumeration> <xsd:enumeration value="JOD"> <xsd:annotation> <xsd:documentation>Dinar Jordanien</xsd:documentation> </xsd:annotation> </xsd:enumeration> <xsd:enumeration value="JPY"> <xsd:annotation> <xsd:documentation>Yen Japan</xsd:documentation> </xsd:annotation> </xsd:enumeration> <xsd:enumeration value="MLT"> <xsd:annotation> <xsd:documentation>Pfund Malta</xsd:documentation> </xsd:annotation> </xsd:enumeration> <xsd:enumeration value="MXP"> <xsd:annotation> <xsd:documentation>Peso Mexiko</xsd:documentation> </xsd:annotation> </xsd:enumeration> <xsd:enumeration value="NOK"> <xsd:annotation> <xsd:documentation>Krone Norwegen</xsd:documentation> </xsd:annotation> </xsd:enumeration> <xsd:enumeration value="NZD"> <xsd:annotation> <xsd:documentation>Dollar Neuseeland</xsd:documentation> </xsd:annotation> </xsd:enumeration> <xsd:enumeration value="PLZ"> <xsd:annotation> <xsd:documentation>Zloty Polen</xsd:documentation> </xsd:annotation> </xsd:enumeration> <xsd:enumeration value="ROL"> <xsd:annotation> <xsd:documentation>Lau Rumänien</xsd:documentation> </xsd:annotation> </xsd:enumeration> <xsd:enumeration value="SEK"> <xsd:annotation> <xsd:documentation>Krone Schweden</xsd:documentation> </xsd:annotation> </xsd:enumeration> <xsd:enumeration value="SGD"> <xsd:annotation> <xsd:documentation>Dollar Singapur</xsd:documentation> </xsd:annotation> </xsd:enumeration> <xsd:enumeration value="SIT"> <xsd:annotation> <xsd:documentation>Tolar Slowenien</xsd:documentation> </xsd:annotation> </xsd:enumeration> <xsd:enumeration value="SKK"> <xsd:annotation> <xsd:documentation>Krone Slowakei</xsd:documentation> </xsd:annotation> </xsd:enumeration> <xsd:enumeration value="SUR"> <xsd:annotation> <xsd:documentation>Rubel Rußland</xsd:documentation> </xsd:annotation> </xsd:enumeration> <xsd:enumeration value="TND"> <xsd:annotation> <xsd:documentation>Dinar Tunesien</xsd:documentation> </xsd:annotation> </xsd:enumeration> <xsd:enumeration value="TRL"> <xsd:annotation> <xsd:documentation>Lira Türkei</xsd:documentation> </xsd:annotation> </xsd:enumeration> <xsd:enumeration value="TWD"> <xsd:annotation> <xsd:documentation>Dollar Taiwan</xsd:documentation> </xsd:annotation> </xsd:enumeration> <xsd:enumeration value="USD"> <xsd:annotation> <xsd:documentation>US Dollar $</xsd:documentation> </xsd:annotation> </xsd:enumeration> <xsd:enumeration value="YUN"> <xsd:annotation> <xsd:documentation>Dinar Jugoslawien-Rest</xsd:documentation> </xsd:annotation> </xsd:enumeration> <xsd:enumeration value="ZAR"> <xsd:annotation> <xsd:documentation>Rand Südafrika</xsd:documentation> </xsd:annotation> </xsd:enumeration> </xsd:restriction> </xsd:simpleType> |
| namespace | urn:omds20 | |||||||||
| type | restriction of xsd:string | |||||||||
| properties |
|
|||||||||
| used by |
|
|||||||||
| facets |
|
|||||||||
| source | <xsd:simpleType name="WKN_Type"> <xsd:restriction base="xsd:string"> <xsd:minLength value="1"/> <xsd:maxLength value="6"/> </xsd:restriction> </xsd:simpleType> |
| namespace | urn:omds20 | |||||||||||||||||||||||||||||||||
| type | restriction of xsd:string | |||||||||||||||||||||||||||||||||
| properties |
|
|||||||||||||||||||||||||||||||||
| used by |
|
|||||||||||||||||||||||||||||||||
| facets |
|
|||||||||||||||||||||||||||||||||
| annotation |
|
|||||||||||||||||||||||||||||||||
| source | <xsd:simpleType name="ZahlGrundCd_Type"> <xsd:annotation> <xsd:documentation>Zahlungsgrund</xsd:documentation> </xsd:annotation> <xsd:restriction base="xsd:string"> <xsd:enumeration value="99"> <xsd:annotation> <xsd:documentation>sonstige</xsd:documentation> </xsd:annotation> </xsd:enumeration> <xsd:enumeration value="B"> <xsd:annotation> <xsd:documentation>bedingungsgemäß</xsd:documentation> </xsd:annotation> </xsd:enumeration> <xsd:enumeration value="K"> <xsd:annotation> <xsd:documentation>Kulanz</xsd:documentation> </xsd:annotation> </xsd:enumeration> <xsd:enumeration value="M"> <xsd:annotation> <xsd:documentation>Rückzahlung (Minus-Betrag)</xsd:documentation> </xsd:annotation> </xsd:enumeration> <xsd:enumeration value="R"> <xsd:annotation> <xsd:documentation>Regress</xsd:documentation> </xsd:annotation> </xsd:enumeration> <xsd:enumeration value="S"> <xsd:annotation> <xsd:documentation>Summe bisherige Zahlungen</xsd:documentation> </xsd:annotation> </xsd:enumeration> </xsd:restriction> </xsd:simpleType> |
| namespace | urn:omds20 | ||||||||||||||||||||||||||||||||||||||
| type | restriction of xsd:string | ||||||||||||||||||||||||||||||||||||||
| properties |
|
||||||||||||||||||||||||||||||||||||||
| used by |
|
||||||||||||||||||||||||||||||||||||||
| facets |
|
||||||||||||||||||||||||||||||||||||||
| annotation |
|
||||||||||||||||||||||||||||||||||||||
| source | <xsd:simpleType name="ZahlRhythmCd_Type"> <xsd:annotation> <xsd:documentation>Zahlungsrhythmus</xsd:documentation> </xsd:annotation> <xsd:restriction base="xsd:string"> <xsd:enumeration value="0"> <xsd:annotation> <xsd:documentation>betragsfrei</xsd:documentation> </xsd:annotation> </xsd:enumeration> <xsd:enumeration value="1"> <xsd:annotation> <xsd:documentation>jährlich</xsd:documentation> </xsd:annotation> </xsd:enumeration> <xsd:enumeration value="2"> <xsd:annotation> <xsd:documentation>halbjährlich</xsd:documentation> </xsd:annotation> </xsd:enumeration> <xsd:enumeration value="4"> <xsd:annotation> <xsd:documentation>vierteljährlich</xsd:documentation> </xsd:annotation> </xsd:enumeration> <xsd:enumeration value="5"> <xsd:annotation> <xsd:documentation>Einmalbetrag</xsd:documentation> </xsd:annotation> </xsd:enumeration> <xsd:enumeration value="6"> <xsd:annotation> <xsd:documentation>monatlich</xsd:documentation> </xsd:annotation> </xsd:enumeration> <xsd:enumeration value="9"> <xsd:annotation> <xsd:documentation>Sonstiges, unbekannt</xsd:documentation> </xsd:annotation> </xsd:enumeration> </xsd:restriction> </xsd:simpleType> |
| namespace | urn:omds20 | ||||||||||||||||||||||||||||||||||||||||||||||||||||||||||
| type | restriction of xsd:string | ||||||||||||||||||||||||||||||||||||||||||||||||||||||||||
| properties |
|
||||||||||||||||||||||||||||||||||||||||||||||||||||||||||
| used by |
|
||||||||||||||||||||||||||||||||||||||||||||||||||||||||||
| facets |
|
||||||||||||||||||||||||||||||||||||||||||||||||||||||||||
| annotation |
|
||||||||||||||||||||||||||||||||||||||||||||||||||||||||||
| source | <xsd:simpleType name="ZahlWegCd_Type"> <xsd:annotation> <xsd:documentation>Zahlungsweg</xsd:documentation> </xsd:annotation> <xsd:restriction base="xsd:string"> <xsd:enumeration value="00"> <xsd:annotation> <xsd:documentation>unbekannt</xsd:documentation> </xsd:annotation> </xsd:enumeration> <xsd:enumeration value="01"> <xsd:annotation> <xsd:documentation>Zahlschein</xsd:documentation> </xsd:annotation> </xsd:enumeration> <xsd:enumeration value="02"> <xsd:annotation> <xsd:documentation>Lastschrift</xsd:documentation> </xsd:annotation> </xsd:enumeration> <xsd:enumeration value="03"> <xsd:annotation> <xsd:documentation>Kundenkonto</xsd:documentation> </xsd:annotation> </xsd:enumeration> <xsd:enumeration value="04"> <xsd:annotation> <xsd:documentation>Kreditkarte</xsd:documentation> </xsd:annotation> </xsd:enumeration> <xsd:enumeration value="11"> <xsd:annotation> <xsd:documentation>bar (Post, Kassa)</xsd:documentation> </xsd:annotation> </xsd:enumeration> <xsd:enumeration value="12"> <xsd:annotation> <xsd:documentation>Kontoüberweisung</xsd:documentation> </xsd:annotation> </xsd:enumeration> <xsd:enumeration value="13"> <xsd:annotation> <xsd:documentation>Scheck</xsd:documentation> </xsd:annotation> </xsd:enumeration> <xsd:enumeration value="14"> <xsd:annotation> <xsd:documentation>Umbuchung (Präm.-/Polizzenkto)</xsd:documentation> </xsd:annotation> </xsd:enumeration> <xsd:enumeration value="15"> <xsd:annotation> <xsd:documentation>Onlinezahlung</xsd:documentation> </xsd:annotation> </xsd:enumeration> <xsd:enumeration value="99"> <xsd:annotation> <xsd:documentation>Sonstiges</xsd:documentation> </xsd:annotation> </xsd:enumeration> </xsd:restriction> </xsd:simpleType> |
| namespace | urn:omds20 | ||||||||||||||||||||||||||||||||||||||||||||||||||||||||||
| type | restriction of xsd:string | ||||||||||||||||||||||||||||||||||||||||||||||||||||||||||
| properties |
|
||||||||||||||||||||||||||||||||||||||||||||||||||||||||||
| used by |
|
||||||||||||||||||||||||||||||||||||||||||||||||||||||||||
| facets |
|
||||||||||||||||||||||||||||||||||||||||||||||||||||||||||
| annotation |
|
||||||||||||||||||||||||||||||||||||||||||||||||||||||||||
| source | <xsd:simpleType name="ZRArtCd_Type"> <xsd:annotation> <xsd:documentation>Art des Zeitraumes</xsd:documentation> </xsd:annotation> <xsd:restriction base="xsd:string"> <xsd:enumeration value="B"> <xsd:annotation> <xsd:documentation>Bedingungsdatum</xsd:documentation> </xsd:annotation> </xsd:enumeration> <xsd:enumeration value="Z"> <xsd:annotation> <xsd:documentation>Zuteilungsdatum</xsd:documentation> </xsd:annotation> </xsd:enumeration> <xsd:enumeration value="1"> <xsd:annotation> <xsd:documentation>Prämienfreistellung</xsd:documentation> </xsd:annotation> </xsd:enumeration> <xsd:enumeration value="2"> <xsd:annotation> <xsd:documentation>Beitragfreistellung</xsd:documentation> </xsd:annotation> </xsd:enumeration> <xsd:enumeration value="3"> <xsd:annotation> <xsd:documentation>Ruhendstellung</xsd:documentation> </xsd:annotation> </xsd:enumeration> <xsd:enumeration value="4"> <xsd:annotation> <xsd:documentation>Sparteneinschluss</xsd:documentation> </xsd:annotation> </xsd:enumeration> <xsd:enumeration value="5"> <xsd:annotation> <xsd:documentation>Beobachtungszeitraum</xsd:documentation> </xsd:annotation> </xsd:enumeration> <xsd:enumeration value="6"> <xsd:annotation> <xsd:documentation>Einzugsermächtigung</xsd:documentation> </xsd:annotation> </xsd:enumeration> <xsd:enumeration value="7"> <xsd:annotation> <xsd:documentation>Bindefrist</xsd:documentation> </xsd:annotation> </xsd:enumeration> <xsd:enumeration value="8"> <xsd:annotation> <xsd:documentation>Stornozeitraum</xsd:documentation> </xsd:annotation> </xsd:enumeration> <xsd:enumeration value="9"> <xsd:annotation> <xsd:documentation>sonstige</xsd:documentation> </xsd:annotation> </xsd:enumeration> </xsd:restriction> </xsd:simpleType> |
| namespace | urn:omds20 | ||||||||||||||||||||||||||||||||||||||||||||||||||
| used by |
|
||||||||||||||||||||||||||||||||||||||||||||||||||
| attributes |
|
||||||||||||||||||||||||||||||||||||||||||||||||||
| source | <xsd:attributeGroup name="Adresse_Attribute"> <xsd:annotation/> <xsd:attribute name="Pac" type="xsd:unsignedInt" use="optional"> <xsd:annotation> <xsd:documentation>Postzertifizierter Adress Code</xsd:documentation> </xsd:annotation> </xsd:attribute> <xsd:attribute name="LandesCd" type="omds:LandesCd_Type" use="optional"/> <xsd:attribute name="PLZ" use="optional"> <xsd:simpleType> <xsd:restriction base="xsd:string"> <xsd:minLength value="1"/> <xsd:maxLength value="7"/> </xsd:restriction> </xsd:simpleType> </xsd:attribute> <xsd:attribute name="Ort" use="optional"> <xsd:simpleType> <xsd:restriction base="xsd:string"> <xsd:minLength value="1"/> <xsd:maxLength value="40"/> </xsd:restriction> </xsd:simpleType> </xsd:attribute> <xsd:attribute name="Strasse" use="optional"> <xsd:simpleType> <xsd:restriction base="xsd:string"> <xsd:maxLength value="40"/> <xsd:minLength value="1"/> </xsd:restriction> </xsd:simpleType> </xsd:attribute> <xsd:attribute name="Hausnr" use="optional"> <xsd:simpleType> <xsd:restriction base="xsd:string"> <xsd:maxLength value="16"/> </xsd:restriction> </xsd:simpleType> </xsd:attribute> <xsd:attribute name="Zusatz" use="optional"> <xsd:simpleType> <xsd:restriction base="xsd:string"> <xsd:maxLength value="40"/> </xsd:restriction> </xsd:simpleType> </xsd:attribute> </xsd:attributeGroup> |
| type | xsd:unsignedInt | ||
| properties |
|
||
| annotation |
|
||
| source | <xsd:attribute name="Pac" type="xsd:unsignedInt" use="optional"> <xsd:annotation> <xsd:documentation>Postzertifizierter Adress Code</xsd:documentation> </xsd:annotation> </xsd:attribute> |
| type | omds:LandesCd_Type | ||||||||||||||||||||||||||||||||||||||||||||||||||||||||||||||||||||||||||||||||||||||||||||||||||||||||||||||||||||||||||||||||||||||||||||||||||||||||||||||||||||||||||||||||||||||||||||||||||||||||||||||||||||||||||||||||||||||||||||||||||||||||||||||||||||||||||||||||||||||||||||||||||||||||||||||||||||||||||||||||||||||||||||||||||||||||||||||||||||||||||||||||||||||||||||||||||||||||||||||||||||||||||||||||||||||||||||||||||||||||||||||||||||||||||||||||||||||||||||||||||||||||||||||||||||||||||||||||||||||||||||||||||||||||||||||||||||||||||||||||||||||||||||||||||||||||||||||||||||||||||||||||||||||||||||||||||||||||||||||||||||||||||||||||||||||||||||||||||||||||||||||||||||||||||||||||||||||||||||||||||||||||||||||||||||||||||||||||||||||||||||||||||||||||||||||||||||||||||||||||||||||||||||||||||||||||||||||||||||||||||||||||||||||||||||||||||||||||||||||||||||||||||||||||||||||||||||||||||||||||||||||||||||||||||||||||||||||||||||||||||||||||||||||||||||||||||||||||||||||
| properties |
|
||||||||||||||||||||||||||||||||||||||||||||||||||||||||||||||||||||||||||||||||||||||||||||||||||||||||||||||||||||||||||||||||||||||||||||||||||||||||||||||||||||||||||||||||||||||||||||||||||||||||||||||||||||||||||||||||||||||||||||||||||||||||||||||||||||||||||||||||||||||||||||||||||||||||||||||||||||||||||||||||||||||||||||||||||||||||||||||||||||||||||||||||||||||||||||||||||||||||||||||||||||||||||||||||||||||||||||||||||||||||||||||||||||||||||||||||||||||||||||||||||||||||||||||||||||||||||||||||||||||||||||||||||||||||||||||||||||||||||||||||||||||||||||||||||||||||||||||||||||||||||||||||||||||||||||||||||||||||||||||||||||||||||||||||||||||||||||||||||||||||||||||||||||||||||||||||||||||||||||||||||||||||||||||||||||||||||||||||||||||||||||||||||||||||||||||||||||||||||||||||||||||||||||||||||||||||||||||||||||||||||||||||||||||||||||||||||||||||||||||||||||||||||||||||||||||||||||||||||||||||||||||||||||||||||||||||||||||||||||||||||||||||||||||||||||||||||||||||||||||
| facets |
|
||||||||||||||||||||||||||||||||||||||||||||||||||||||||||||||||||||||||||||||||||||||||||||||||||||||||||||||||||||||||||||||||||||||||||||||||||||||||||||||||||||||||||||||||||||||||||||||||||||||||||||||||||||||||||||||||||||||||||||||||||||||||||||||||||||||||||||||||||||||||||||||||||||||||||||||||||||||||||||||||||||||||||||||||||||||||||||||||||||||||||||||||||||||||||||||||||||||||||||||||||||||||||||||||||||||||||||||||||||||||||||||||||||||||||||||||||||||||||||||||||||||||||||||||||||||||||||||||||||||||||||||||||||||||||||||||||||||||||||||||||||||||||||||||||||||||||||||||||||||||||||||||||||||||||||||||||||||||||||||||||||||||||||||||||||||||||||||||||||||||||||||||||||||||||||||||||||||||||||||||||||||||||||||||||||||||||||||||||||||||||||||||||||||||||||||||||||||||||||||||||||||||||||||||||||||||||||||||||||||||||||||||||||||||||||||||||||||||||||||||||||||||||||||||||||||||||||||||||||||||||||||||||||||||||||||||||||||||||||||||||||||||||||||||||||||||||||||||||||||
| source | <xsd:attribute name="LandesCd" type="omds:LandesCd_Type" use="optional"/> |
| type | restriction of xsd:string | |||||||||
| properties |
|
|||||||||
| facets |
|
|||||||||
| source | <xsd:attribute name="PLZ" use="optional"> <xsd:simpleType> <xsd:restriction base="xsd:string"> <xsd:minLength value="1"/> <xsd:maxLength value="7"/> </xsd:restriction> </xsd:simpleType> </xsd:attribute> |
| type | restriction of xsd:string | |||||||||
| properties |
|
|||||||||
| facets |
|
|||||||||
| source | <xsd:attribute name="Ort" use="optional"> <xsd:simpleType> <xsd:restriction base="xsd:string"> <xsd:minLength value="1"/> <xsd:maxLength value="40"/> </xsd:restriction> </xsd:simpleType> </xsd:attribute> |
| type | restriction of xsd:string | |||||||||
| properties |
|
|||||||||
| facets |
|
|||||||||
| source | <xsd:attribute name="Strasse" use="optional"> <xsd:simpleType> <xsd:restriction base="xsd:string"> <xsd:maxLength value="40"/> <xsd:minLength value="1"/> </xsd:restriction> </xsd:simpleType> </xsd:attribute> |
| type | restriction of xsd:string | ||||||
| properties |
|
||||||
| facets |
|
||||||
| source | <xsd:attribute name="Hausnr" use="optional"> <xsd:simpleType> <xsd:restriction base="xsd:string"> <xsd:maxLength value="16"/> </xsd:restriction> </xsd:simpleType> </xsd:attribute> |
| type | restriction of xsd:string | ||||||
| properties |
|
||||||
| facets |
|
||||||
| source | <xsd:attribute name="Zusatz" use="optional"> <xsd:simpleType> <xsd:restriction base="xsd:string"> <xsd:maxLength value="40"/> </xsd:restriction> </xsd:simpleType> </xsd:attribute> |